Problem Solving
Daniel Thompson
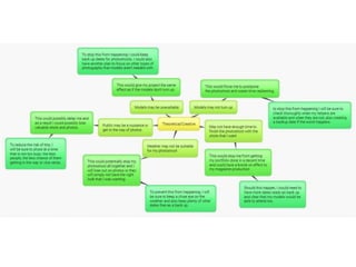
Specific Problems
• Practical Problems
• I may not be able to hire out a camera from the college media office for my photography shoots. This could be due to either
forgetting to book out the use of a camera and its equipment or simply booking a camera too late in production. If this was
to happen, it would halt my progress completely as I will not have a camera to use in my project. Due to my project being
heavily based upon photography and graphic design, I would effectively have half of the content that I would otherwise. To
stop this from happening, it would benefit me heavily to book out the camera and equipment in the early stages even before
the production. This would assure me that I have the equipment I need when it comes round to it and makes it even more
essential that I stick to my schedule I created on my proposal file. Alternatively I could use my own camera at home instead.
• Even if I have all the necessary equipment and manage to go ahead with the photo-shoots, there is still the chance that my
work could be lost. This would most likely be through the SD card either breaking or corrupting. Though extremely unusual,
it is still possible and I should take precautions to prevent this from happening. If it did happen, I would need to hire out a
new SD card and plan a whole new photography session in the studio or a meet up outside of college. It would cost a lot of
valuable time and slow me down a lot. I could prevent this primarily by immediately backing up the photos to a laptop, PC or
mac and copying them onto a flash drive. The more copies of the photos I have, the less chance I have of losing portions of
my work. It would also pay to plan a possible backup photo-shoot in advance that the models would make themselves free
for in case the worst happens.
• There could be a chance that I run out of time to use Photoshop in college. This may happen if many problems arise which
take more time away from other parts of my production and could be fatal for my project. It would mean that I would have
to make do with the work I had done in the time and possibly leave out certain aspects of the products unless I want
unfinished work being presented. It would effectively rule out any chance of a distinction and render at least my magazine
product useless due to the amount of Photoshop work it requires. To stop this from happening, I will prioritize which
products I will do first to assure I get the essentials done at least. The portfolio would not be too high a priority however if I
manage to finish working on the magazine in time I can start editing my portfolio photos.
• The shots from my photo-shoot(s) may not come out as well as I planned them to. This would cause me the most
dissatisfaction and cost me more time as I would need to plan a last minute, most likely less quality photo-shoot trying to
better my first photos. I could prevent this from happening by planning carefully when my photo-shoots are and leave myself
plenty of time in production afterwards to re-shoot if needed. I could also look at the photos during the photo-shoot and
decide there whether the shoot is going well. It would also help to practice taking and research the types of photos that I
want to create so I have an idea on what I want my work to portray and look like.
• Practical Problems Continued
• The locations of which I have chosen my photoshoot to take place in could be dangerous for me and my models. The first
location's problem would be that there is a lot of traffic nearby as it is on the roadside of the busiest road in Scarborough.
Me and my models have a high chance of putting ourselves in danger nearby as the path nearby is not big enough for all of
us to fit in with a camera and tripod in tow. To stop the danger from becoming too much, I will only be shooting there at the
least busiest times as there is less chance of us not seeing a car coming.
• The next location is possibly more dangerous as it is located on a pier at the seafront. There are no fences between the
models and the sea whatsoever which obviously could pose a potentially big threat to my models. To further this danger, the
pier allows cars to park and drive on it so there is a low risk of cars coming through and not seeing us. To stop anyone from
hurting themselves during shooting, I will be sure to give them brighter clothes to render them more easily seen by any
drivers in the area. It would also be a good idea to shoot there during the day as opposed to a darker time of day or night.
Also, I will make sure that my models stay a specific distance from the edge of the pier and will shoot closer the edge myself
if it makes it any easier to get them into the shot.
• There is a possibility that my subscription to Photoshop could run out mid production of one of my products and I would
have no home access to the software other that college with no money to renew it. This would be a big problem for me as I
do much more production work at home, I would miss out on a lot of valuable production if I could not find a way to get it
back. There would be a multitude of answers to this problem, here are a few: Firstly, I could ask some of my family or friends
if they have a subscription I could borrow and use for the duration of the project. Should this fail, I would need to spend
more time after college hours in the learning center instead as opposed to spending the time at home working. To avoid this
problem from happening in the first place, I would need to plan out my time left with the Photoshop subscription. I would
then be able to recognize what work needs to be done to a good standard and at what point I will need to have it done.
Should the workload become too much to complete before the subscription finishes, I will have to plan out my time in
college carefully to give myself the necessary amount of time to finish the production as well as keeping up to date with all
of my Powerpoint work.
Specific Problems
• Theoretical/Creative Problems
1. There may not be enough time available for my models or myself to finish the photography shoot for my magazine &
portfolio. This would limit the amount of new and unique content that I would be able to use in my products such as my
website and magazine. I might have to reuse some photos depending on how many I manage to get done on the day(s). To
stop this from happening, I could plan back up photography sessions to use if they become needed at any point and add it
into my schedule where necessary. If I am especially short on time I could book a session in the studio in college as it will
provide me with the essential equipment and a decent location that can easily be edited.
2. The weather may not be the most suitable for my photoshoot on the planned day of shooting. This would hinder my
progress by not allowing me to use my time planned usefully and instead would force me to use a worse location or change
my style of photos for the day. To prevent this from effecting my work too much, I could do one of few things. I would be
able to simply check the weather for the day I want to plan the session for and keep an eye on any updates for that
particular day. This would make the process of re-planning a lot easier because I would know in advance to do so and will
have more time to. If the weather changes last minute, I would be able to book a session in the studio in college as long as
there is at least one day's notice and I could try getting some other types of shots such as urban landscapes and
experimental as the weather does not effect them too much like a model shot would. Failing this, I could set up a makeshift
studio in my house as I know I have the necessary equipment and space. This would be a last effort and I am sure it would
not come to this.
3. The public may get in the way of my photo-shoot or the other way round while I'm getting my work done. This could anger
the people passing by and make my job of getting good model photos taken. It could also force me to stop shooting and
move elsewhere. To prevent this from happening to my photo-shoot, I am going to scout around my town and find quieter,
fitting areas around that I could use as an alternative should anything happen.
4. The models might not be able to get to the location I want to shoot at due to me living further away than all my friends. This
could end with me potentially losing some of my models or possibly all of them and therefore I would be unable to carry of
shooting the biggest featured style of photography in my magazine and portfolio. This would be easily solved however as if
my model(s) have no form of transport (which is unlikely thanks to parents, some of them driving and plenty of buses to
Scarborough) I would be able to pick them up with my car. It would also be possible to fix the problem before it begins by
simply finding places I can shoot my camera in closer locations such as York. This means that there is a higher chance that
they would make it.
5. The models I have chosen for my project may have an emergency or last minute reason to pull out and I could be left with
less models than I need. This would limit the range of modeling photos I can take. To stop this from effecting the quality of
my work, I can make an alternate list of models who could be available as a back up. It would also help to
Experiment 1
This was a magazine experiment in
which I used a tutorial I found on how to
create a vintage filter in Photoshop. The
tutorial was found on YouTube and will
be linked as a reference in my proposal
file. This is a quick process review on
how I managed to create the filter for
the magazine experiment.
Experiment 1
My first step was to change the hue and
saturation of the photo to a faded yellow
colour. This was done simply by selecting
the hue/saturation setting at the bottom of
the layers section as opposed to from the
top bar. I tweaked the hue settings to look
as close to the vintage aesthetic as possible
and ended up with these settings:
Hue: 35
Saturation: 25
Lightness: +15
Experiment 1
The next step was to add some 'noise' or
'grain'. To do this I navigated to the top bar and
selected filter, noise, and then clicked on add
noise. Much like the hue/saturation section, I
played around with the slider for a bit to find
my desired amount of the effect I was trying to
apply and finally settled on 45%, making sure
the distribution had uniform selected. I chose
to add grain to the effect as is it was a very
common feature in vintage photographs,
especially those with very little to no colour.
Experiment 1
The final step to this filter was to add some wear
and tear to the photo. This was done simply by
finding a .png file of a scratched screen on google
that had a black or near black background, copy
and pasting it into the file and sizing it up to the
photo and finally setting the layer's mode from
'normal' to 'Screen'. This got rid of most of the
darkness from the layer and revealed the original
photo underneath only this time, covered in the
scratches. At this point however, the photo looked
a bit too faded and it was hard to pick out much
detail and so I changed the fill percentage of the
scratches layer to half it's original – 50%. This
tutorial was simple and clear to follow for me and
so was very well conceived by me. I think that the
filters realistic quality only makes it more useful
and I feel like I can recreate many good looking
vintage styled photos with this technique.
Experiment(s) 2

Problem solving

  • 1.
  • 4.
    Specific Problems • PracticalProblems • I may not be able to hire out a camera from the college media office for my photography shoots. This could be due to either forgetting to book out the use of a camera and its equipment or simply booking a camera too late in production. If this was to happen, it would halt my progress completely as I will not have a camera to use in my project. Due to my project being heavily based upon photography and graphic design, I would effectively have half of the content that I would otherwise. To stop this from happening, it would benefit me heavily to book out the camera and equipment in the early stages even before the production. This would assure me that I have the equipment I need when it comes round to it and makes it even more essential that I stick to my schedule I created on my proposal file. Alternatively I could use my own camera at home instead. • Even if I have all the necessary equipment and manage to go ahead with the photo-shoots, there is still the chance that my work could be lost. This would most likely be through the SD card either breaking or corrupting. Though extremely unusual, it is still possible and I should take precautions to prevent this from happening. If it did happen, I would need to hire out a new SD card and plan a whole new photography session in the studio or a meet up outside of college. It would cost a lot of valuable time and slow me down a lot. I could prevent this primarily by immediately backing up the photos to a laptop, PC or mac and copying them onto a flash drive. The more copies of the photos I have, the less chance I have of losing portions of my work. It would also pay to plan a possible backup photo-shoot in advance that the models would make themselves free for in case the worst happens. • There could be a chance that I run out of time to use Photoshop in college. This may happen if many problems arise which take more time away from other parts of my production and could be fatal for my project. It would mean that I would have to make do with the work I had done in the time and possibly leave out certain aspects of the products unless I want unfinished work being presented. It would effectively rule out any chance of a distinction and render at least my magazine product useless due to the amount of Photoshop work it requires. To stop this from happening, I will prioritize which products I will do first to assure I get the essentials done at least. The portfolio would not be too high a priority however if I manage to finish working on the magazine in time I can start editing my portfolio photos. • The shots from my photo-shoot(s) may not come out as well as I planned them to. This would cause me the most dissatisfaction and cost me more time as I would need to plan a last minute, most likely less quality photo-shoot trying to better my first photos. I could prevent this from happening by planning carefully when my photo-shoots are and leave myself plenty of time in production afterwards to re-shoot if needed. I could also look at the photos during the photo-shoot and decide there whether the shoot is going well. It would also help to practice taking and research the types of photos that I want to create so I have an idea on what I want my work to portray and look like.
  • 5.
    • Practical ProblemsContinued • The locations of which I have chosen my photoshoot to take place in could be dangerous for me and my models. The first location's problem would be that there is a lot of traffic nearby as it is on the roadside of the busiest road in Scarborough. Me and my models have a high chance of putting ourselves in danger nearby as the path nearby is not big enough for all of us to fit in with a camera and tripod in tow. To stop the danger from becoming too much, I will only be shooting there at the least busiest times as there is less chance of us not seeing a car coming. • The next location is possibly more dangerous as it is located on a pier at the seafront. There are no fences between the models and the sea whatsoever which obviously could pose a potentially big threat to my models. To further this danger, the pier allows cars to park and drive on it so there is a low risk of cars coming through and not seeing us. To stop anyone from hurting themselves during shooting, I will be sure to give them brighter clothes to render them more easily seen by any drivers in the area. It would also be a good idea to shoot there during the day as opposed to a darker time of day or night. Also, I will make sure that my models stay a specific distance from the edge of the pier and will shoot closer the edge myself if it makes it any easier to get them into the shot. • There is a possibility that my subscription to Photoshop could run out mid production of one of my products and I would have no home access to the software other that college with no money to renew it. This would be a big problem for me as I do much more production work at home, I would miss out on a lot of valuable production if I could not find a way to get it back. There would be a multitude of answers to this problem, here are a few: Firstly, I could ask some of my family or friends if they have a subscription I could borrow and use for the duration of the project. Should this fail, I would need to spend more time after college hours in the learning center instead as opposed to spending the time at home working. To avoid this problem from happening in the first place, I would need to plan out my time left with the Photoshop subscription. I would then be able to recognize what work needs to be done to a good standard and at what point I will need to have it done. Should the workload become too much to complete before the subscription finishes, I will have to plan out my time in college carefully to give myself the necessary amount of time to finish the production as well as keeping up to date with all of my Powerpoint work.
  • 6.
    Specific Problems • Theoretical/CreativeProblems 1. There may not be enough time available for my models or myself to finish the photography shoot for my magazine & portfolio. This would limit the amount of new and unique content that I would be able to use in my products such as my website and magazine. I might have to reuse some photos depending on how many I manage to get done on the day(s). To stop this from happening, I could plan back up photography sessions to use if they become needed at any point and add it into my schedule where necessary. If I am especially short on time I could book a session in the studio in college as it will provide me with the essential equipment and a decent location that can easily be edited. 2. The weather may not be the most suitable for my photoshoot on the planned day of shooting. This would hinder my progress by not allowing me to use my time planned usefully and instead would force me to use a worse location or change my style of photos for the day. To prevent this from effecting my work too much, I could do one of few things. I would be able to simply check the weather for the day I want to plan the session for and keep an eye on any updates for that particular day. This would make the process of re-planning a lot easier because I would know in advance to do so and will have more time to. If the weather changes last minute, I would be able to book a session in the studio in college as long as there is at least one day's notice and I could try getting some other types of shots such as urban landscapes and experimental as the weather does not effect them too much like a model shot would. Failing this, I could set up a makeshift studio in my house as I know I have the necessary equipment and space. This would be a last effort and I am sure it would not come to this. 3. The public may get in the way of my photo-shoot or the other way round while I'm getting my work done. This could anger the people passing by and make my job of getting good model photos taken. It could also force me to stop shooting and move elsewhere. To prevent this from happening to my photo-shoot, I am going to scout around my town and find quieter, fitting areas around that I could use as an alternative should anything happen. 4. The models might not be able to get to the location I want to shoot at due to me living further away than all my friends. This could end with me potentially losing some of my models or possibly all of them and therefore I would be unable to carry of shooting the biggest featured style of photography in my magazine and portfolio. This would be easily solved however as if my model(s) have no form of transport (which is unlikely thanks to parents, some of them driving and plenty of buses to Scarborough) I would be able to pick them up with my car. It would also be possible to fix the problem before it begins by simply finding places I can shoot my camera in closer locations such as York. This means that there is a higher chance that they would make it. 5. The models I have chosen for my project may have an emergency or last minute reason to pull out and I could be left with less models than I need. This would limit the range of modeling photos I can take. To stop this from effecting the quality of my work, I can make an alternate list of models who could be available as a back up. It would also help to
  • 7.
    Experiment 1 This wasa magazine experiment in which I used a tutorial I found on how to create a vintage filter in Photoshop. The tutorial was found on YouTube and will be linked as a reference in my proposal file. This is a quick process review on how I managed to create the filter for the magazine experiment.
  • 8.
    Experiment 1 My firststep was to change the hue and saturation of the photo to a faded yellow colour. This was done simply by selecting the hue/saturation setting at the bottom of the layers section as opposed to from the top bar. I tweaked the hue settings to look as close to the vintage aesthetic as possible and ended up with these settings: Hue: 35 Saturation: 25 Lightness: +15
  • 9.
    Experiment 1 The nextstep was to add some 'noise' or 'grain'. To do this I navigated to the top bar and selected filter, noise, and then clicked on add noise. Much like the hue/saturation section, I played around with the slider for a bit to find my desired amount of the effect I was trying to apply and finally settled on 45%, making sure the distribution had uniform selected. I chose to add grain to the effect as is it was a very common feature in vintage photographs, especially those with very little to no colour.
  • 10.
    Experiment 1 The finalstep to this filter was to add some wear and tear to the photo. This was done simply by finding a .png file of a scratched screen on google that had a black or near black background, copy and pasting it into the file and sizing it up to the photo and finally setting the layer's mode from 'normal' to 'Screen'. This got rid of most of the darkness from the layer and revealed the original photo underneath only this time, covered in the scratches. At this point however, the photo looked a bit too faded and it was hard to pick out much detail and so I changed the fill percentage of the scratches layer to half it's original – 50%. This tutorial was simple and clear to follow for me and so was very well conceived by me. I think that the filters realistic quality only makes it more useful and I feel like I can recreate many good looking vintage styled photos with this technique.
  • 11.