IPM PMO Flow als processturing
START

Stap
Gegevens

Algemene
informatie

Lead
creatie

Bestand

Koppelen aan
relatie

beslissing

Verantwoord.
medewerker

optioneel

?

IMPORT

Opportunity
creatie

Reden / Info

STOP

Bestek
informatie
Bestek doc.

?

Reden / Info

Bestek
informatie

Offerte
creatie

STOP

Offerte doc.

u
u

?

De verantwoordelijke
medewerker ontvangt
een link naar de
volgende stap in het
proces.

Bijgevoegde
documenten komen
automatisch bij de juiste
personen terecht

Reden / Info

Altijd optie voor
controllers om het proces
tussentijds te beëindigen

STOP

Contracten
Projectplan
Team
samenstelling

u

Voorstel
calculatie

Planning

Project
uitvoering

u

Na afronden van iedere
stap wordt er een
notificatie verstuurd naar
de betrokken
medewerkers.

Indiening
Offerte status

Project
creatie

u

Uren / Kosten / Facturen

Voortgang

u

Sturing van proces op
basis van verplichte
beslissing.

Kort / Midden / Lang

Mutaties

Keuze kan automatisch
voorgesteld worden op
basis van eerder
toegevoegde informatie

Operationeel / Financieel

Project status

u

?

Project
beëindiging

Afsluiten
Archiveren

STOP

Tijdens de uitvoering van
het project worden
notificaties verstuurd bij:
- Te boeken uren
- Wisseling fase
- Facturatie actie
- Budget waarschuwing
- Informatie KT Planning

PMO Pro - Project-procesflow

  • 1.
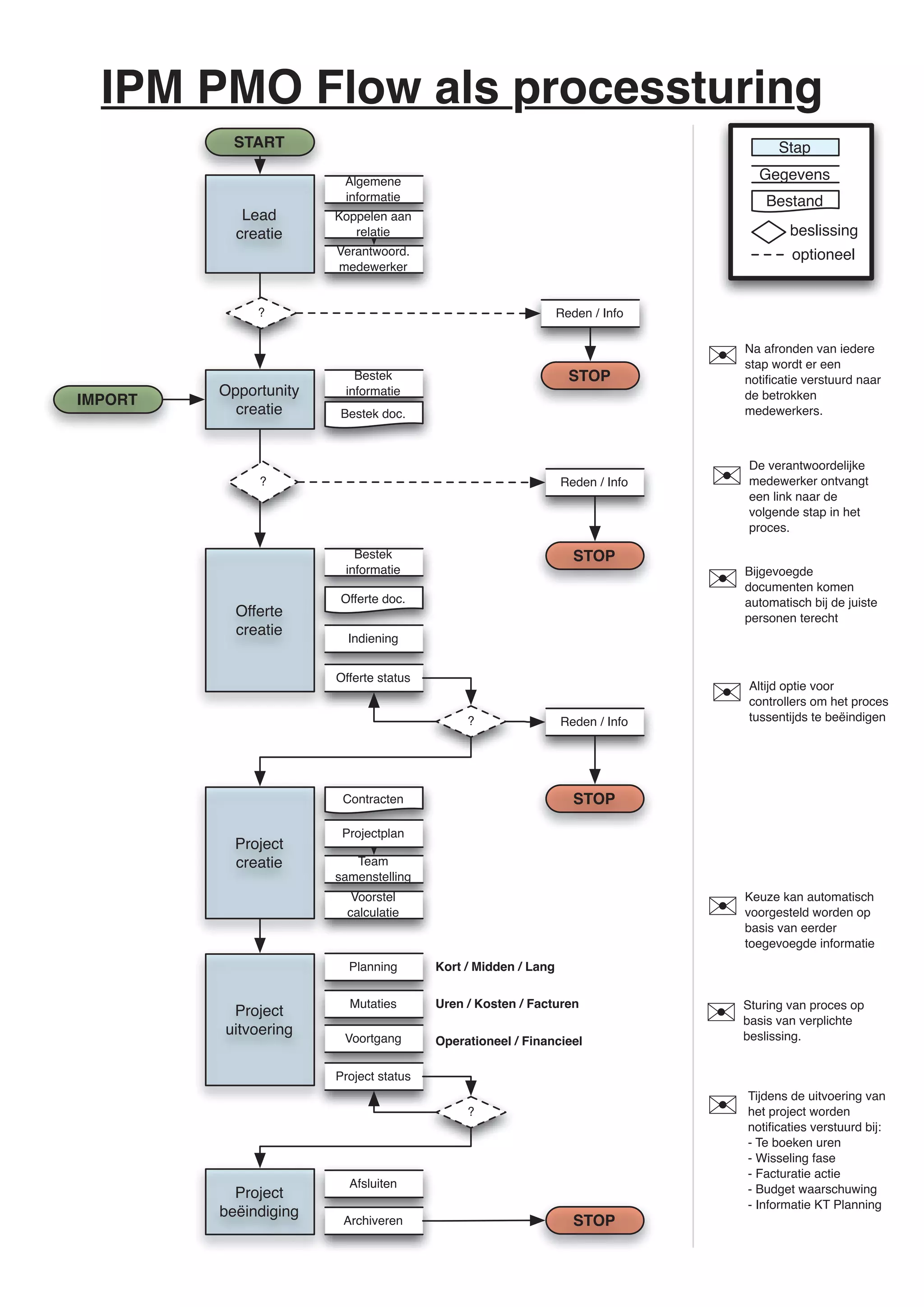
    IPM PMO Flowals processturing START Stap Gegevens Algemene informatie Lead creatie Bestand Koppelen aan relatie beslissing Verantwoord. medewerker optioneel ? IMPORT Opportunity creatie Reden / Info STOP Bestek informatie Bestek doc. ? Reden / Info Bestek informatie Offerte creatie STOP Offerte doc. u u ? De verantwoordelijke medewerker ontvangt een link naar de volgende stap in het proces. Bijgevoegde documenten komen automatisch bij de juiste personen terecht Reden / Info Altijd optie voor controllers om het proces tussentijds te beëindigen STOP Contracten Projectplan Team samenstelling u Voorstel calculatie Planning Project uitvoering u Na afronden van iedere stap wordt er een notificatie verstuurd naar de betrokken medewerkers. Indiening Offerte status Project creatie u Uren / Kosten / Facturen Voortgang u Sturing van proces op basis van verplichte beslissing. Kort / Midden / Lang Mutaties Keuze kan automatisch voorgesteld worden op basis van eerder toegevoegde informatie Operationeel / Financieel Project status u ? Project beëindiging Afsluiten Archiveren STOP Tijdens de uitvoering van het project worden notificaties verstuurd bij: - Te boeken uren - Wisseling fase - Facturatie actie - Budget waarschuwing - Informatie KT Planning