BUILDING A MULTI-AGENT
SOLUTION IN AZURE AI
FOUNDRY
Multi-Agent systems in Azure AI Foundry enable collaboration between specialized
agents.
Each agent is designed for a specific task, e.g., travel planner, expense calculator, or
itinerary generator.
Azure AI Foundry provides orchestration to allow agents to work together seamlessly.
Steps in the Lab:
• Define multiple agents with unique roles.
• Configure communication between agents.
• Test end-to-end interaction with a user query.
Use Case Example: A travel scenario where one agent provides destinations, another
calculates costs, and another builds an itinerary.
What is a Multi-Agent System (MAS)?
A Multi-Agent System (MAS) is a distributed AI model where multiple autonomous
agents collaborate to solve complex tasks.
Key Features:
- Autonomy: Each agent operates independently.
- - Collaboration: Agents share information and coordinate.
- - Scalability: Easily add/remove agents.
- - Fault Tolerance: System continues even if one agent fails.
- - Learning: Agents adapt and improve over time.
Types of Multi-Agent Systems
1. Cooperative Agents - Work together toward a shared goal.
For instance, in a customer support chatbot system utilizing large language models
(LLMs), one agent handles user queries, another retrieves information from the
database, and a third synthesizes responses. This collaboration ensures quick and
accurate feedback for users.
2. Adversarial Agents - Compete or challenge each other (e.g., in games).
For example, in chess, each AI Agent acts as an independent player, analyzing the
board, predicting the opponent’s moves, and adjusting strategies to win.
3. Mixed-Agent Systems - Combine cooperative and adversarial behaviors.
These systems reflect real-world complexity, where agents cooperate and compete
simultaneously. They may negotiate and form temporary alliances to achieve shared
benefits but later compete for individual objectives.
4. Hierarchical Agents - Organized in layers with control flow.
In a content management system, a higher-level Supervisor Agent oversees the entire
process, delegating tasks to lower-level agents: one agent specializes in information
retrieval, another focuses on writing articles, and a final agent handles editing. This
coordination ensures a seamless process aligned with overarching strategies
5. Heterogeneous Agents - Differ in capabilities, roles, or architectures
In a comprehensive customer support system, AI Agents with different specialties work
together: one agent addresses technical issues, another handles payment-related
inquiries, and a third provides product recommendations. This diversity ensures a swift
and holistic response to customer needs.
Advantages of MAS-
Decentralization: No single point of failure.
Efficiency: Parallel task execution
Flexibility: Adaptable to changing
environments.
Robustness: System resilience through
redundancy
Scalability: Easy to expand with more agents
Disadvantages of MAS-
Complexity: Difficult to design and manage.
Coordination Overhead: Communication can be costly
Security Risks: Vulnerable to malicious agents
Debugging Challenges: Hard to trace errors in distributed
systems.
Resource Consumption: May require significant
computational power
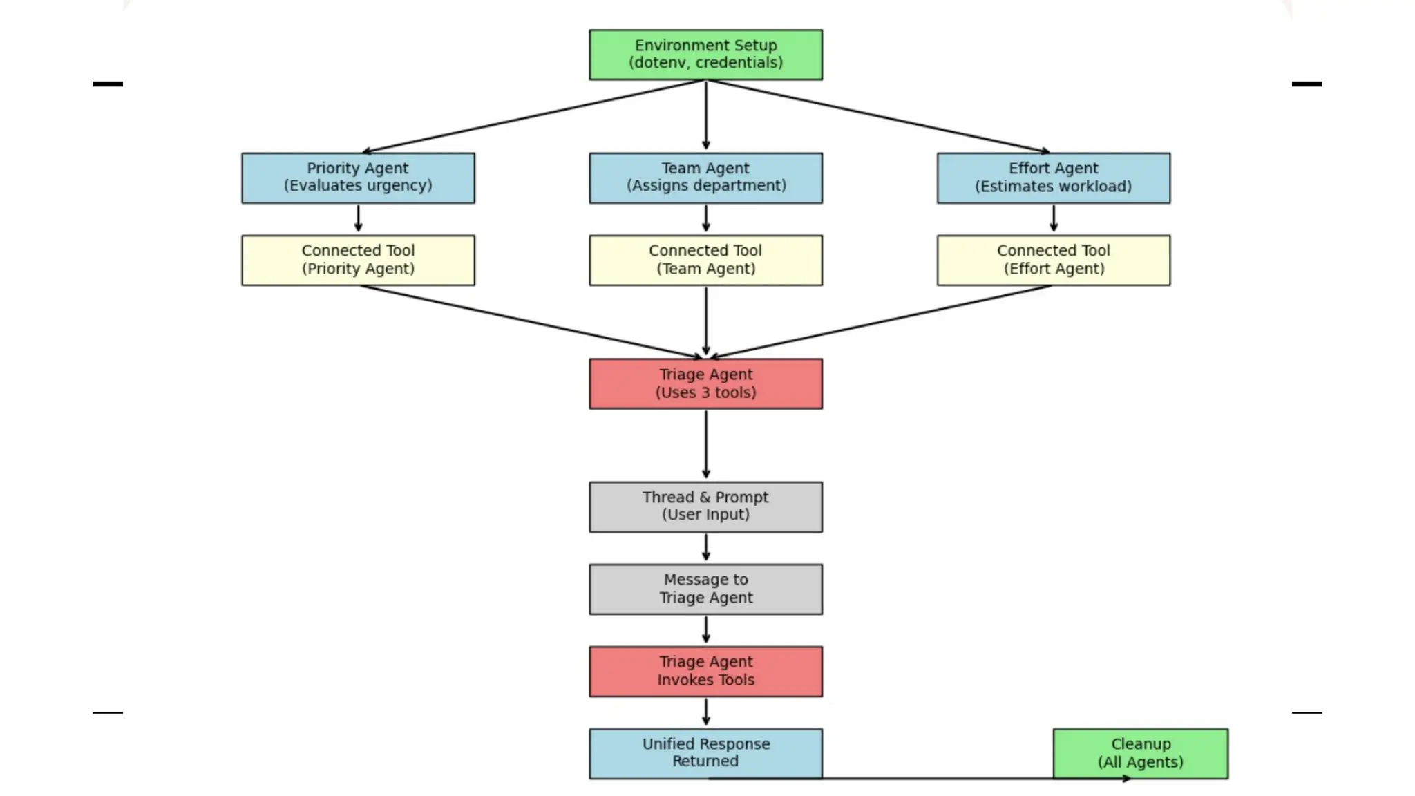
•🧩 Multi-Agent Support Ticket Triage — Orchestration Flowchart
•🧩 Multi-Agent Support Ticket Triage — Orchestration Flowchart
•🧩 Multi-Agent Support Ticket Triage — Orchestration Flowchart
•🟩 Environment Setup
•Loads .env variables
•Initializes Azure credentials
•Connects to AgentsClient
•🔗 ConnectedAgentTool Setup
•Wraps each agent into a callable tool
•Enables orchestration via Triage Agent
•⬇️
•🧵 Triage Agent
•Central orchestrator
•Uses all three tools to triage ticket
•⬇️
•💬 User Interaction
•Creates thread
•Accepts ticket prompt via input()
📨 Message Dispatch
•Sends user prompt to Triage Agent
•Triage Agent invokes connected tools
⬇️
📦 Unified Response
•Combines urgency, team, and effort
•Returns final triage decision
⬇️
🧹 Cleanup
•Deletes all agents after execution

multi_agent_solution.pptx Presentation on agentic orchestration

  • 1.
    BUILDING A MULTI-AGENT SOLUTIONIN AZURE AI FOUNDRY Multi-Agent systems in Azure AI Foundry enable collaboration between specialized agents. Each agent is designed for a specific task, e.g., travel planner, expense calculator, or itinerary generator. Azure AI Foundry provides orchestration to allow agents to work together seamlessly. Steps in the Lab: • Define multiple agents with unique roles. • Configure communication between agents. • Test end-to-end interaction with a user query. Use Case Example: A travel scenario where one agent provides destinations, another calculates costs, and another builds an itinerary.
  • 2.
    What is aMulti-Agent System (MAS)? A Multi-Agent System (MAS) is a distributed AI model where multiple autonomous agents collaborate to solve complex tasks. Key Features: - Autonomy: Each agent operates independently. - - Collaboration: Agents share information and coordinate. - - Scalability: Easily add/remove agents. - - Fault Tolerance: System continues even if one agent fails. - - Learning: Agents adapt and improve over time.
  • 3.
    Types of Multi-AgentSystems 1. Cooperative Agents - Work together toward a shared goal. For instance, in a customer support chatbot system utilizing large language models (LLMs), one agent handles user queries, another retrieves information from the database, and a third synthesizes responses. This collaboration ensures quick and accurate feedback for users. 2. Adversarial Agents - Compete or challenge each other (e.g., in games). For example, in chess, each AI Agent acts as an independent player, analyzing the board, predicting the opponent’s moves, and adjusting strategies to win. 3. Mixed-Agent Systems - Combine cooperative and adversarial behaviors. These systems reflect real-world complexity, where agents cooperate and compete simultaneously. They may negotiate and form temporary alliances to achieve shared benefits but later compete for individual objectives. 4. Hierarchical Agents - Organized in layers with control flow. In a content management system, a higher-level Supervisor Agent oversees the entire process, delegating tasks to lower-level agents: one agent specializes in information retrieval, another focuses on writing articles, and a final agent handles editing. This coordination ensures a seamless process aligned with overarching strategies 5. Heterogeneous Agents - Differ in capabilities, roles, or architectures In a comprehensive customer support system, AI Agents with different specialties work together: one agent addresses technical issues, another handles payment-related inquiries, and a third provides product recommendations. This diversity ensures a swift and holistic response to customer needs.
  • 4.
    Advantages of MAS- Decentralization:No single point of failure. Efficiency: Parallel task execution Flexibility: Adaptable to changing environments. Robustness: System resilience through redundancy Scalability: Easy to expand with more agents Disadvantages of MAS- Complexity: Difficult to design and manage. Coordination Overhead: Communication can be costly Security Risks: Vulnerable to malicious agents Debugging Challenges: Hard to trace errors in distributed systems. Resource Consumption: May require significant computational power
  • 5.
    •🧩 Multi-Agent SupportTicket Triage — Orchestration Flowchart
  • 6.
    •🧩 Multi-Agent SupportTicket Triage — Orchestration Flowchart
  • 8.
    •🧩 Multi-Agent SupportTicket Triage — Orchestration Flowchart •🟩 Environment Setup •Loads .env variables •Initializes Azure credentials •Connects to AgentsClient
  • 9.
    •🔗 ConnectedAgentTool Setup •Wrapseach agent into a callable tool •Enables orchestration via Triage Agent •⬇️ •🧵 Triage Agent •Central orchestrator •Uses all three tools to triage ticket •⬇️ •💬 User Interaction •Creates thread •Accepts ticket prompt via input() 📨 Message Dispatch •Sends user prompt to Triage Agent •Triage Agent invokes connected tools ⬇️ 📦 Unified Response •Combines urgency, team, and effort •Returns final triage decision ⬇️ 🧹 Cleanup •Deletes all agents after execution