GOOD MORNING
miRNA and Its Applications
BY GROUP 15
GROUP MEMBERS
 NAVYA RAJEEV
 KARTIK CHADAR
 VIBHUTI VAIBHAV
 NAYAN GUPTA
 ROHIT SHRIVASTAVA
INTRODUCTION
 Small noncoding RNA molecule(~22 nucleotides).
 Found in plants, animals, virus.
 They are regulatory RNAs – combinatorial regulation is the key feature.
 Human genome may encode over 1000 miRNAs.
MICRO RNA
HISTORY AND DISCOVERY
Discovery of the first miRNA: lin-4
 Lin-4 was the first miRNA to be discovered [1993]
 By the joint efforts of VictorAmbros on lin-4 [1987] and Gary Ruvkun on lin-14 [1988]
 Study of the gene lin-14 in Caenorhabditis elegans development
 Mutation in this gene causes failure in temporal devlopment
 missing some adult structures,and are unable of laying eggs
 Fergunsson et al., at Hortitz’s lab, found that a suppressor mutation in the gene lin-14 was able
to
revert the null-lin-4 mutation phenotype
 null mutations in lin-14 gene caused an exactly opposite phenotype of the null-lin-4 mutations
 indicated that lin-4 could negatively regulate lin-14
 Doesn’t code protein because lack start and stop codon
 In December 1993, in the same issue of Cell,Ambros and Ruvkun independently
reported that the small and non-protein coding transcript lin4 regulates lin-14.
VICTOR AMBROS AND HIS GROUP
Rhonda Feinbaum
Discovery of a second microRNA: Let-7
 Lin-4 was the first miRNA to be discovered [2000]
 let-7 was a 21 nt RNA controlling L4-to-adult transition of larval
development in same C. elegans
 Loss of let-7 activity causes reappearance of larval cell fates during adult
stage of development, while increased let-7 activity causes precocious
expression of adult fates
 let-7 RNA was detected in vertebrate, ascidian, hemichordate, mollusc, annelid
and arthropod, but not in RNAs from plant and unicellular organisms
 Let-7 family within humans comprises 12 miRNAs
 Presently, thousands of miRNAs had been identified in humans and other species
Bruce Wightman
GARY RUVKUN AND HIS GROUP
Biogenesis of microRNA
BY,KARTIK CHADAAR
ROLL NO. 43
Steps in biogenesis
 Transcription
 Nuclear Processing
 Nuclear Export
 Cytoplasmic Processing
AND there, it is finally ready!!!!
Gene for miRNA
 Majority of the miRNA genes are intergenic or oriented
antisense to neighboring genes and are therefore suspected
to be transcribed as independent units. However, in some
cases a microRNA gene is transcribed together with its host
gene; this provides a means for coupled regulation of miRNA
and protein-coding gene.
 40% of miRNA genes may lie in the introns of protein and
non-protein coding genes or even in exons of long
nonprotein-coding transcripts.
TRANSCRIPTION
 transcribed by RNA polymerase II (Pol II)
 resulting transcript is capped with a specially modified
nucleotide at the 5’ end i.e.
7Mguanosine, polyadenylated with a poly(A) tail.
 This forms the first miRNA precursor called
primary-miRNA or pri-miRNA.
Primary miRNA
 HAIR PIN loop structure:
 Double Stranded RNA structure.
 Contains around 70 nucleotides.
 Two hairpin loops flanked by regions
required for efficient processing.
 Acted upon by Drosha and Pasha.
NUCLEAR Processing
 The pri-miRNA transcript is then cleaved by the endonuclease III
enzyme Drosha.
 Drosha is accompanied by another protein named DiGeorge
Syndrome Critical Region 8(DGCR8), or to be simple in terms
“Pasha”.
 Drosha and Pasha form a complex which is named Microprocessor
complex.
 In this complex, DGCR8 orients the catalytic RNase III domain of
Drosha to liberate hairpins from pri-miRNAs by cleaving RNA about
eleven nucleotides from the hairpin base.
 The product resulting has a two-nucleotide overhang at its 3’ end;
it has 3' hydroxyl and 5' phosphate groups. It is often termed as a
pre-miRNA (precursor-miRNA).
Pre-miRNA
Consists of:
3’hydroxl and 5’phosphate group.
2 nucleotide overhung at 3’ end.
ALSO…
 Pre-miRNAs that are spliced directly out of introns, bypassing the
Microprocessor complex, are known as "Mirtrons." Originally
thought to exist only in Drosophila and C. elegans, mirtrons have
now been found in mammals
Nuclear Export
 Pre-miRNA hairpins are exported out of the nucleus in a process
involving the nucleocytoplasmic shuttler Exportin-5.
 Exportin-5-mediated transport to the cytoplasm is energy-
dependent, using GTP bound to the Ran protein.
Cytoplasmic Processing
 In the cytoplasm, the pre-miRNA hairpin is cleaved by the RNase III
enzyme Dicer.
 This endoribonuclease interacts with the 3' end of the hairpin and
cuts [the pre-miRNA approximately 19bp from the Drosha cut site
(AMbion)] away the loop joining the 3' and 5' arms, yielding an
imperfect miRNA:miRNA duplex about 22 nucleotides in length.
 Although either strand of the duplex may potentially act as a
functional miRNA, only one strand is usually incorporated into the
RNA-induced silencing complex (RISC) where the miRNA and its
mRNA target interact.
 RISC is also known as a microRNA ribonucleoprotein complex
(miRNP)
 Generally, only one strand is incorporated into the
miRISC, selected on the basis of its thermodynamic
instability and weaker base-pairing relative to the other
strand.
damiRNA Duplex
Guide Strand:
Thermodynamically more
stable
Passenger Strand:
Less Thermodynamic
Stability
Forms functional miRNA Mostly Degraded
RNA SILENCING
 The mature miRNA is part of an active RNA-induced silencing
complex (RISC) containing Dicer and many associated proteins.
 Members of the Argonaute (Ago) protein family are central to RISC
function.
 They bind the mature miRNA and orient it for interaction with a
target mRNA
Gene silencing in plants and animals
mRN
A
Ribosom
e
 Gene silencing may occur either via mRNA degradation or
preventing mRNA from being translated.
 Unlike plant microRNAs, the animal microRNAs target a diverse set
of genes
On the lighter side
 Interaction of microRNA with protein translation process. Several
(from nine documented) mechanisms of translation repression are
shown: M1) on the initiation process, preventing assembling of the
initiation complex or recruiting the 40S ribosomal subunit; M2) on
the ribosome assembly; M3) on the translation process; M7, M8) on
the degradation of mRNA
 miRNAs occasionally also cause histone modification and DNA
methylation of promoter sites, which affects the expression of
target genes
w
MICRORNAs as BIOMARKERS
 miR-20 – chronic lymphocytic leukemia.
 miR-855-5p – liver pathologies.
 miR-21 – prognosis of pancreatic cancer.
 miR-326 – multiple sclerosis.
 miR-28-3p – type 2 diabetes.
 miR-126 – angiogenesis.
MICRORNAs AND CANCER
BY NAYAN GUPTA
CANCER STEM CELLS
 Cancer stem cells(CSCs) have been reported in many
human tumors and are proposed to drive tumor
initiation and progression.
 CSCs hare a variety of biological properties with
normal somatic stem cells such as the capacity for self-
renewal, the propagation of differentiated progeny,
and the expression of specific cell surface markers and
stem cell genes.
However, CSCs are different from normal stem
cells in their chemoresistance and tumorigenic
and metastatic activities.
CSCs and miRNAs
 Aberrant miRNA expression is associated with many human
diseases including cancer. miRNAs have been implicated in the
regulation of CSC properties.
 In the present review, we summarize the major findings on the
regulation of CSCs by miRNAs and discuss recent advances that
have improved our understanding of the regulation CSCs by miRNA
networks and may lead to the development of miRNA therapeutics
specifically targeting CSCs.
• miRs interact with 3’-UTR of mRNAs
• Low miR-mRNA base specificity
(6-8)
• Each miR can potentially interact
with several hundred mRNAs
• Function: block gene expression
Pre-miRNA
MicroRNA REGULATION OF GENE EXPRESSION IN
CANCER CELLS/TUMORS
20-22 nt
(single chain)
miR-27a
miR-27a
RNA
miR
COMPLEXITIES OF MiR-mRNA INTERACTIONS
MULTIPLE MiRs REGULATE A SINGLE mRNA*
• the p21 3’UTR can potentially be targeted by
266 miRs (p21 – tumor suppressor)
266-miRs
luc
Transfected
3’UTR
p21
HEK293 cells
• 28 miRs interacted with
3’-UTR; decreased
luciferase activity
• overexpression of miRs
decreased p21 protein
and mRNA levels
INDIVIDUAL MiRs ASSOCIATED WITH MULTIPLE
TUMORS
miR TS/OG Tumors
Let-7 Family
MiR-159/16-1 cluster
MiR-17-92 cluster
MiR-26a
MiR-34a/b/c
MiR-21
TS
TS
OG
TS/OG
TS
OG
10
 7
 7
 4
 6
 10
TS = tumor suppressor; OG = oncogene
miRNA and REGULATION in CANCER
•Chromosomal regions coding for
oncogenic miRNAs that are involved in
the negative regulation of a tumor
suppressor gene can be amplified in
association with cancer development. This
amplification would result in the
upregulation of oncogenic miR- NAs and
silencing of tumor suppressor genes.
•On the other hand, miRNAs targeting
oncogenes are often located in fragile
site, where deletions or mutations can
occur, leading to the reduction or loss
of miRNAs and the overexpression of
their target oncogenes.
•miRNAs are involved in tumor initiation
through the regulation of CSC
properties such as self-renewal ability,
tumorigenicity and drug-resistance.
•Dysregulation of miRNA expression
affects pro- cesses associated with
cancer progression such as the
induction of anti-apoptotic activity,
drug resistance, tissue invasion, and
metastasis.
MICRORNAs IN CANCER DIAGNOSIS
LEUKEMIA CANCER STEM CELLS
The miR-17-92 cluster functions as an
oncogenic miRNA by enhancing the
for- mation of Myc-driven B-cell
lymphomas in a mouse model.
Han et al. reported that miR-29a
regulates early hematopoiesis and
induces AML by converting myeloid
progen- itors into self-renewing leukemia
stem cells via targeting several tumor
suppressors and cell cycle regulators
miR-22 induced inhibition of some
translocation gene 2 (TET2) tumor
suppressor increased the methylation of
TET2 target genes, such as Aim2, Hal,
Igbt2, and Sp140, and resulted in positive
effects on hematopoietic stem cell self-
renewal and transformation. This has led
to the suggestion that mir-22 is associated
with myelodysplastic syndrome and
hematological malignancies.
PROSTATE CANCER STEM CELLS
miR-34a is downregulated in CD44+ PCa
cells purified from xenografts anD primary
tumors, and that miR-34a directly regulates
the expression of CD44 at the post-
transcriptional level by binding to its 3UTR.
Expression of miR-34a in CD44+ PCa cells
inhibits tumor migration and metastasis in a
xenograft model, and miR-34a inhibits
Notch and Arsignaling in Pca cells,
suggesting that miR-34a suppresses the self-
renewal activity of CSCs in Pca cells.
Another miRNA that regulates CSCs
properties is miR-320, which acts by
directly targeting β-cateninin Pca cells.
miR-320 and β-catenin expression is
inversely correlated in CD44+ PCa cells.
Furthermore, gene expression profiling of
miR-320 overexpressing Pca cells showed
a significant decrease in downstream
target genes of the Wnt/β-catenin
pathway and CSC markers.
CONCLUSION
Several studies reviewed here have shown that
mirnas can function as tumor suppressors or
oncogenes and play important roles in various
aspects of cscproperties. In this regard, mirna sare
considered to be functional markers of cscs.
Therefore, a more detailed understanding of the
function of mirnas in CSC biology may improve
cancer treatments and possibly lead to the clinical
application of mirnas in cancer diagnosis, treatment,
and prognosis.
miRNA and DIABETES
BY ROHIT SHRIVASTAVA
introduction
 Diabetes Mellitus is a complex multisystem disease that
represents the most common metabolic disorder.
 Two Types
TYPE 1 TYPE 2
 Type I is caused by autoimmune destruction of β-cell leading to
insulin deficiency. In the early stages, pancreatic islets are infiltrated
by immune cells, hence β-cells are exposed to proinflammatory
cytokines, resulting in altered insulin content, insulin secretion, and
sensitisation to apoptosis.
 In Type II diabetes, there is problem with the insulin dependent
GLUT receptors and also there is insulin resistance.
miRNA, Insulin Secretion And β-cell function
 There are many miRNAs present in the B cell that regulate the
activity of many genes that codes either for insulin or for the
factors that regulate the insulin gene.
 So, any mutation or aberration in the gene of miRNA may lead to
diabetes.
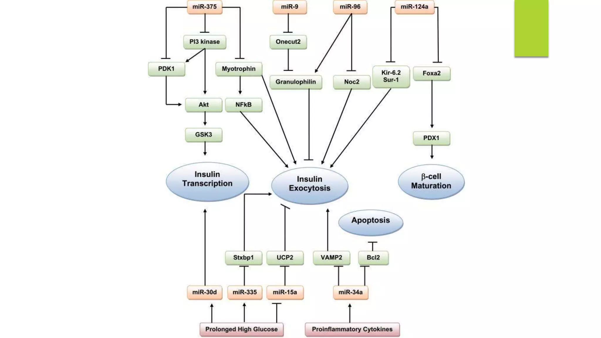
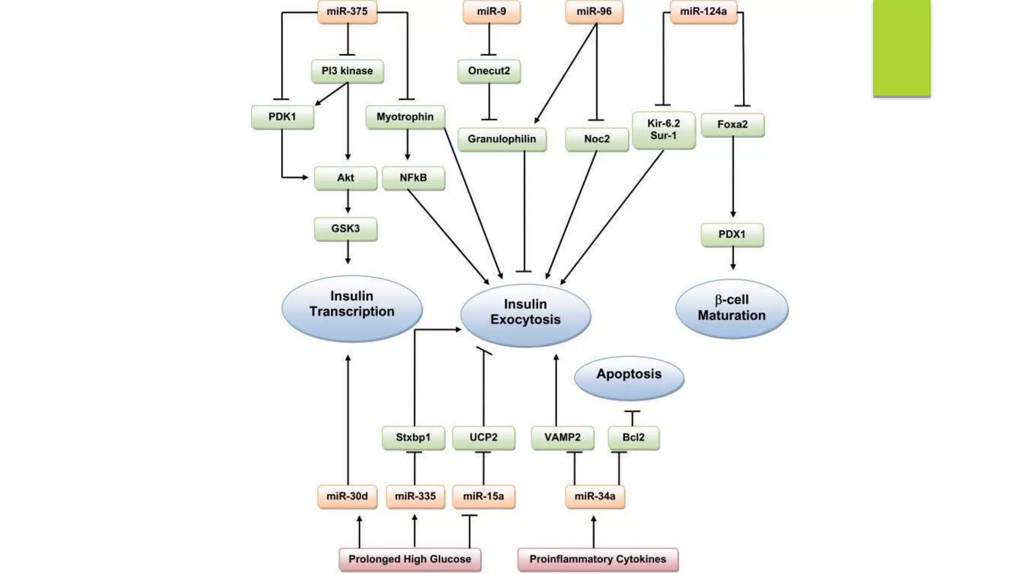
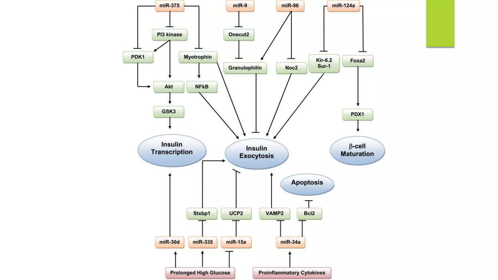
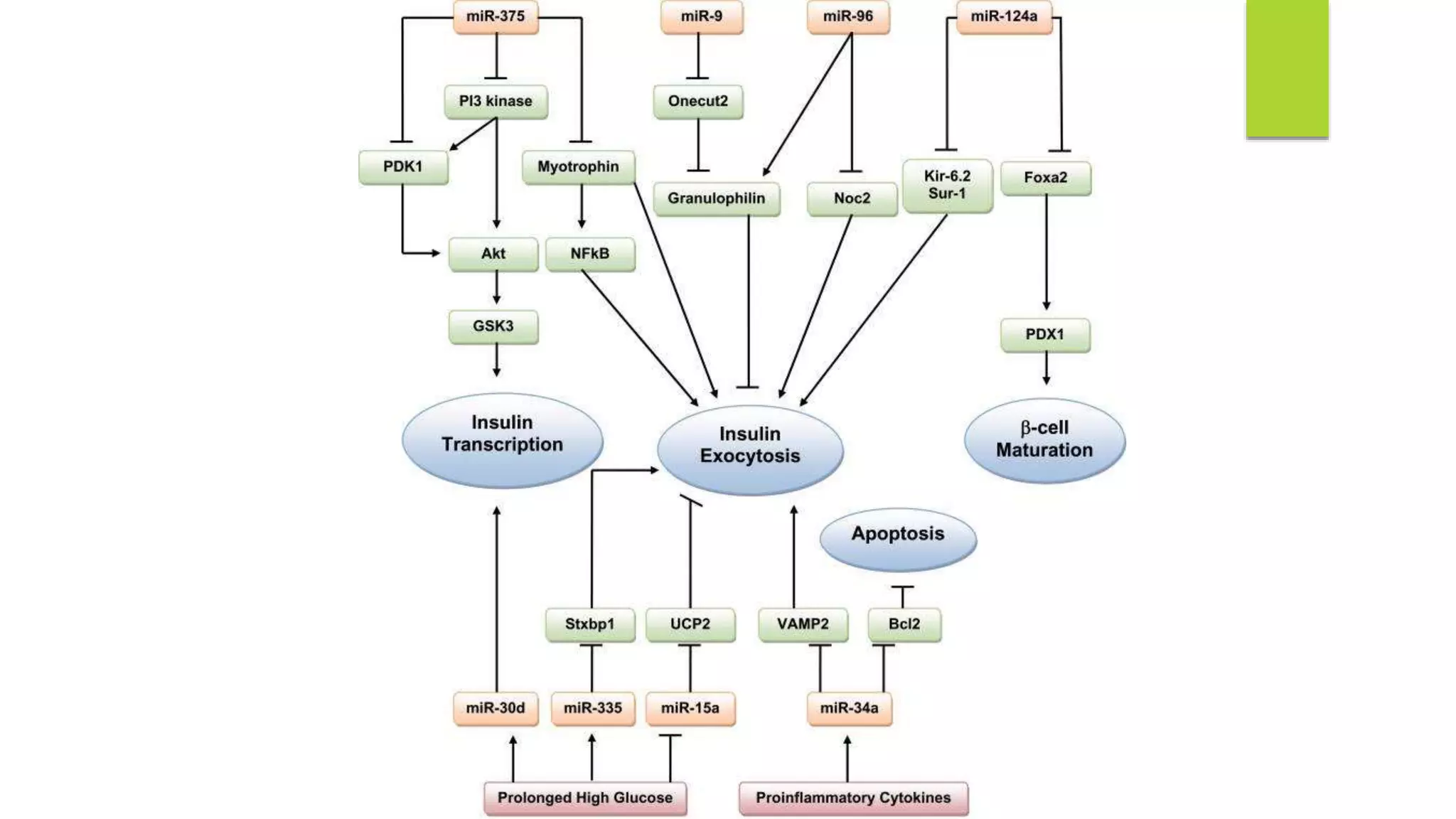
miRNA 375
 miRNA- 375 is the most abundant miRNA in the islet cells
 It is one of the most studied miRNA.
 It actually negatively regulates the GSIS i.e., Glucose Stimulated
Insulin Secretion from the beta-cells.
What is the relation of
miRNA-375 to diabetes?
miRNA and Diabetes
 Inhibition of miRNA leads to the increased insulin secretion.
 Overexpression of miRNA leads to the decreased secretion of
insulin
 Reason behind this is that it actually impairs the insulin signaling
pathway by inhibiting myotropin (Mtpn).
 miRNA-375 also targets the insulin gene expression.
 It also downregulates the expression of phosphoinositide
dependent protein kinase 1, a key component of the PIP3.
 It downregulates PDK 1.
There are many other miRNAs that regulate secretion
from β cells.
Lets see some of them………
miR-9
 This miRNA also has inhibitory role in insuln secretion.
 It inhibits the transcription factor Onecut-2 which regulates
Granuphilin.
miR-96
 It decreases the expression of nucleolar complex protein 2 (Noc2),
a Rab GTPase effector required for insulin exocytosis.
 It also upregulates granuphilin .
miR-124a
 miR-124a was earlier thought to be vital for pancreatic β-cell development.
 It also modulates several components of the exocytotic system by directly targeting
Forkhead Box Protein A2 (Foxa2)—a transcription factor involved in glucose
metabolism and insulin secretion.
 Modulation of miR-124a in MIN6 (mouse insulinoma) cells causes changes in Foxa2
and its downstream target gene PDX-1 (which regulates insulin transcription).
 Overexpression of mir-124a in MIN6 cells leads to increased insulin secretion in
response to basal glucose concentrations and reduced secretion in response to
stimulatory glucose concentrations.
Some other miRNAs
 MIN6 cells treated with proinflammatory cytokines show significant induction of miR-21, miR-
34a, and miR-146.
 Subsequent blockade of these miRs prevented cytokine induced reduction in GSIS and
protected β-cells from cytokine-induced cell death because of a reduction in the
expression of the antiapoptotic protein Bcl2 and of VAMP2 (vesicle-associated membrane
protein 2), which is involved in β-cell exocytosis
 Experimental chronic exposure to the free fatty-acid palmitate mimics the adverse
environmental conditions that promote failure of β-cells, arising in defective GSIS.
 A further study found that exposure of insulin-secreting cell lines or pancreatic islets to
palmitate led to an increase in miR-34a and miR-146 expression.
miRNAs and Hyperglycemia
 In diabetes, always there is a condition of Hyperglycemia .
 This hyperglycemia influences a large number of miRNAs and increases their
expression.
For example, upregulation of miR-30d
 Overexpression of miR-30d increases insulin gene expression.
 Its inhibition attenuates glucose stimulated insulin gene transcription.
 miR-15a promotes insulin biosynthesis by inhibiting endogenous UCP-2 (uncoupling
protein-2) expression in mouse β-cells.
 miR-335 was upregulated in the pancreatic islets of GK rats, and was shown to target
the messenger RNA (mRNA) for the exocytotic protein Stxbp1.
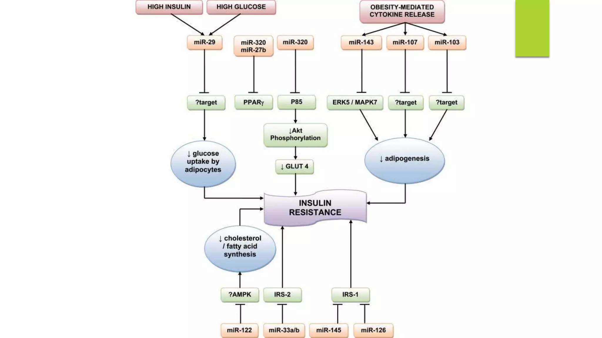
miRNA in Insulin Target Cells
miRNAs in Liver
 In liver, the most abundant miRNA is miR-122.
 Inhibition of miR-122 in mice results in decreased hepatic fatty acid
and cholesterol synthesis, along with a reduction in plasma
cholesterol.
 miR-33a and miR-33b have been shown to regulate cholesterol
homeostasis through interaction with sterol regulatory element-
binding proteins.
MAPK/EMK
Pathway
miRNA and Cardiac diseases
miR-133
 miR-133 is believed to be expressed specifically in cardiac and skeletal muscle, with its
function in skeletal muscle being to modulate myoblast proliferation and
differentiation.
 Moreover, miR-133 controls cardiac hypertrophy and is downregulated in failing and
hypertrophic hearts.
 The GLUT4 glucose transporter is the major mechanism by which glucose uptake into
cardiomyocytes can be increased.
 Horie et al. found that miR-133 overexpression lowered GLUT4 levels and reduced
insulin-induced glucose uptake in cardiomyocytes. Additionally, increased miR-133
also reduces the Krüppel-like transcription factor KLF15, which induces GLUT4
expression.
 A prolonged QT interval, an adverse cardiac feature of diabetes, can result in arrhythmias and has been
suggested as an independent predictor of mortality in DM.
 Zhang et al. confirmed a 20% prolongation of the QT interval in diabetic rabbits compared with controls.
 This occurs as a result of dysfunction of multiple ion currents/channels, predominantly the I /HERG (human
ether-a-go-go) channel.
 The same group found that levels of miR-133 and miR-1 were significantly upregulated in the hearts of
diabetic rabbits compared with controls.
 Furthermore, miR-133 overexpression reduced HERG protein levels, while miR-133 inhibition partially reversed
this.
 This suggests a role for miR133 dysfunction in prolonging the QT interval, and causing the resultant
arrhythmias, in diabetic hearts.
 These studies suggest that miR-133 has two potential roles in the diabetic heart, depending upon whether
expression is increased or decreased
miRNA and Angiogenesis
THERAPEUTIC POTENTIAL OF miRNA
NAVYA RAJEEV
 Only 10 years ago first human miRNA was discovered and yet miRNA
based therapeutic already entered phase 2 clinical trial.
THERAPEUTIC miRNA MODALITIES
miRNA
antagonists
miRNA
mimics
Two
approaches
miRNA antagonists
 Inhibit
endogen
ous
miRNA
that
show a
gain of
function
in
diseased
tissue. New miRNA duplex unable to be processed by RISC
The miRNA duplex is degraded
Bind to active miRNA with high affinity
(Binding is irreversible)
Introduce highly chemically modified miRNA (anti
miRNA)
miRNA mimics
 Used to
restore a
loss of
function.
 Also called
miRNA
replaceme
nt therapy
Reintroduce miRNA into diseased
cells that are normally present in
normal cells.
Reactivation of pathways for
cellular welfare
Block that drive the disease.
What makes it different from other gene
therapy method..??
 Face less of delivery hurdle compared with
protein encoding plasmid DNA used earlier.
 Is highly specific
 Tolerated in normal tissues -
 as they carry the same sequence in naturally
occuring equivalent and target the same
gene.
miRNA IN THERAPEUTIC DEVELOPMENT
•miR 122 – Hepatitis C virus
•miR 208 –chronic heart
failure
miRNA
antagonists
•miR 34 –cancer
•let 7 - cancer
miRNA
mimics
 Most clinically advanced till date targets Hepatitis C virus.
 miR-122 antagonist, SPC3649 is administered to hepatocytes
to block replication of the virus.
 miR-122, binds to two closely spaced target sites within the
HCV genome that is necessary to maintain the abundance
of viral RNA.
 Induced a long-lasting suppression of viral RNA in serum.
 A new mechanism of action, the ability to function as master regulators of
the genome and an apparent lack of adverse events in normal tissue
make ‘drug target miRNA’ a promising technology for current and future
product development.
THANK YOU

Mirna and its applications

  • 1.
  • 2.
    miRNA and ItsApplications BY GROUP 15
  • 3.
    GROUP MEMBERS  NAVYARAJEEV  KARTIK CHADAR  VIBHUTI VAIBHAV  NAYAN GUPTA  ROHIT SHRIVASTAVA
  • 4.
    INTRODUCTION  Small noncodingRNA molecule(~22 nucleotides).  Found in plants, animals, virus.  They are regulatory RNAs – combinatorial regulation is the key feature.  Human genome may encode over 1000 miRNAs.
  • 5.
  • 6.
    Discovery of thefirst miRNA: lin-4  Lin-4 was the first miRNA to be discovered [1993]  By the joint efforts of VictorAmbros on lin-4 [1987] and Gary Ruvkun on lin-14 [1988]  Study of the gene lin-14 in Caenorhabditis elegans development  Mutation in this gene causes failure in temporal devlopment  missing some adult structures,and are unable of laying eggs  Fergunsson et al., at Hortitz’s lab, found that a suppressor mutation in the gene lin-14 was able to revert the null-lin-4 mutation phenotype  null mutations in lin-14 gene caused an exactly opposite phenotype of the null-lin-4 mutations  indicated that lin-4 could negatively regulate lin-14  Doesn’t code protein because lack start and stop codon  In December 1993, in the same issue of Cell,Ambros and Ruvkun independently reported that the small and non-protein coding transcript lin4 regulates lin-14.
  • 7.
    VICTOR AMBROS ANDHIS GROUP Rhonda Feinbaum
  • 9.
    Discovery of asecond microRNA: Let-7  Lin-4 was the first miRNA to be discovered [2000]  let-7 was a 21 nt RNA controlling L4-to-adult transition of larval development in same C. elegans  Loss of let-7 activity causes reappearance of larval cell fates during adult stage of development, while increased let-7 activity causes precocious expression of adult fates  let-7 RNA was detected in vertebrate, ascidian, hemichordate, mollusc, annelid and arthropod, but not in RNAs from plant and unicellular organisms  Let-7 family within humans comprises 12 miRNAs  Presently, thousands of miRNAs had been identified in humans and other species
  • 10.
  • 11.
  • 12.
    Steps in biogenesis Transcription  Nuclear Processing  Nuclear Export  Cytoplasmic Processing AND there, it is finally ready!!!!
  • 13.
    Gene for miRNA Majority of the miRNA genes are intergenic or oriented antisense to neighboring genes and are therefore suspected to be transcribed as independent units. However, in some cases a microRNA gene is transcribed together with its host gene; this provides a means for coupled regulation of miRNA and protein-coding gene.  40% of miRNA genes may lie in the introns of protein and non-protein coding genes or even in exons of long nonprotein-coding transcripts.
  • 14.
    TRANSCRIPTION  transcribed byRNA polymerase II (Pol II)  resulting transcript is capped with a specially modified nucleotide at the 5’ end i.e. 7Mguanosine, polyadenylated with a poly(A) tail.  This forms the first miRNA precursor called primary-miRNA or pri-miRNA.
  • 16.
    Primary miRNA  HAIRPIN loop structure:  Double Stranded RNA structure.  Contains around 70 nucleotides.  Two hairpin loops flanked by regions required for efficient processing.  Acted upon by Drosha and Pasha.
  • 17.
    NUCLEAR Processing  Thepri-miRNA transcript is then cleaved by the endonuclease III enzyme Drosha.  Drosha is accompanied by another protein named DiGeorge Syndrome Critical Region 8(DGCR8), or to be simple in terms “Pasha”.  Drosha and Pasha form a complex which is named Microprocessor complex.
  • 19.
     In thiscomplex, DGCR8 orients the catalytic RNase III domain of Drosha to liberate hairpins from pri-miRNAs by cleaving RNA about eleven nucleotides from the hairpin base.  The product resulting has a two-nucleotide overhang at its 3’ end; it has 3' hydroxyl and 5' phosphate groups. It is often termed as a pre-miRNA (precursor-miRNA).
  • 20.
    Pre-miRNA Consists of: 3’hydroxl and5’phosphate group. 2 nucleotide overhung at 3’ end.
  • 21.
    ALSO…  Pre-miRNAs thatare spliced directly out of introns, bypassing the Microprocessor complex, are known as "Mirtrons." Originally thought to exist only in Drosophila and C. elegans, mirtrons have now been found in mammals
  • 22.
    Nuclear Export  Pre-miRNAhairpins are exported out of the nucleus in a process involving the nucleocytoplasmic shuttler Exportin-5.  Exportin-5-mediated transport to the cytoplasm is energy- dependent, using GTP bound to the Ran protein.
  • 23.
    Cytoplasmic Processing  Inthe cytoplasm, the pre-miRNA hairpin is cleaved by the RNase III enzyme Dicer.  This endoribonuclease interacts with the 3' end of the hairpin and cuts [the pre-miRNA approximately 19bp from the Drosha cut site (AMbion)] away the loop joining the 3' and 5' arms, yielding an imperfect miRNA:miRNA duplex about 22 nucleotides in length.
  • 25.
     Although eitherstrand of the duplex may potentially act as a functional miRNA, only one strand is usually incorporated into the RNA-induced silencing complex (RISC) where the miRNA and its mRNA target interact.  RISC is also known as a microRNA ribonucleoprotein complex (miRNP)
  • 26.
     Generally, onlyone strand is incorporated into the miRISC, selected on the basis of its thermodynamic instability and weaker base-pairing relative to the other strand. damiRNA Duplex Guide Strand: Thermodynamically more stable Passenger Strand: Less Thermodynamic Stability Forms functional miRNA Mostly Degraded
  • 27.
    RNA SILENCING  Themature miRNA is part of an active RNA-induced silencing complex (RISC) containing Dicer and many associated proteins.  Members of the Argonaute (Ago) protein family are central to RISC function.  They bind the mature miRNA and orient it for interaction with a target mRNA
  • 28.
    Gene silencing inplants and animals mRN A Ribosom e
  • 29.
     Gene silencingmay occur either via mRNA degradation or preventing mRNA from being translated.  Unlike plant microRNAs, the animal microRNAs target a diverse set of genes
  • 30.
  • 32.
     Interaction ofmicroRNA with protein translation process. Several (from nine documented) mechanisms of translation repression are shown: M1) on the initiation process, preventing assembling of the initiation complex or recruiting the 40S ribosomal subunit; M2) on the ribosome assembly; M3) on the translation process; M7, M8) on the degradation of mRNA
  • 33.
     miRNAs occasionallyalso cause histone modification and DNA methylation of promoter sites, which affects the expression of target genes
  • 34.
  • 35.
  • 36.
     miR-20 –chronic lymphocytic leukemia.  miR-855-5p – liver pathologies.  miR-21 – prognosis of pancreatic cancer.  miR-326 – multiple sclerosis.  miR-28-3p – type 2 diabetes.  miR-126 – angiogenesis.
  • 37.
  • 38.
    CANCER STEM CELLS Cancer stem cells(CSCs) have been reported in many human tumors and are proposed to drive tumor initiation and progression.  CSCs hare a variety of biological properties with normal somatic stem cells such as the capacity for self- renewal, the propagation of differentiated progeny, and the expression of specific cell surface markers and stem cell genes.
  • 39.
    However, CSCs aredifferent from normal stem cells in their chemoresistance and tumorigenic and metastatic activities.
  • 40.
    CSCs and miRNAs Aberrant miRNA expression is associated with many human diseases including cancer. miRNAs have been implicated in the regulation of CSC properties.  In the present review, we summarize the major findings on the regulation of CSCs by miRNAs and discuss recent advances that have improved our understanding of the regulation CSCs by miRNA networks and may lead to the development of miRNA therapeutics specifically targeting CSCs.
  • 41.
    • miRs interactwith 3’-UTR of mRNAs • Low miR-mRNA base specificity (6-8) • Each miR can potentially interact with several hundred mRNAs • Function: block gene expression Pre-miRNA MicroRNA REGULATION OF GENE EXPRESSION IN CANCER CELLS/TUMORS 20-22 nt (single chain) miR-27a miR-27a RNA miR
  • 42.
    COMPLEXITIES OF MiR-mRNAINTERACTIONS MULTIPLE MiRs REGULATE A SINGLE mRNA* • the p21 3’UTR can potentially be targeted by 266 miRs (p21 – tumor suppressor) 266-miRs luc Transfected 3’UTR p21 HEK293 cells • 28 miRs interacted with 3’-UTR; decreased luciferase activity • overexpression of miRs decreased p21 protein and mRNA levels
  • 43.
    INDIVIDUAL MiRs ASSOCIATEDWITH MULTIPLE TUMORS miR TS/OG Tumors Let-7 Family MiR-159/16-1 cluster MiR-17-92 cluster MiR-26a MiR-34a/b/c MiR-21 TS TS OG TS/OG TS OG 10  7  7  4  6  10 TS = tumor suppressor; OG = oncogene
  • 44.
  • 45.
    •Chromosomal regions codingfor oncogenic miRNAs that are involved in the negative regulation of a tumor suppressor gene can be amplified in association with cancer development. This amplification would result in the upregulation of oncogenic miR- NAs and silencing of tumor suppressor genes.
  • 46.
    •On the otherhand, miRNAs targeting oncogenes are often located in fragile site, where deletions or mutations can occur, leading to the reduction or loss of miRNAs and the overexpression of their target oncogenes.
  • 48.
    •miRNAs are involvedin tumor initiation through the regulation of CSC properties such as self-renewal ability, tumorigenicity and drug-resistance. •Dysregulation of miRNA expression affects pro- cesses associated with cancer progression such as the induction of anti-apoptotic activity, drug resistance, tissue invasion, and metastasis.
  • 49.
  • 51.
  • 52.
    The miR-17-92 clusterfunctions as an oncogenic miRNA by enhancing the for- mation of Myc-driven B-cell lymphomas in a mouse model.
  • 53.
    Han et al.reported that miR-29a regulates early hematopoiesis and induces AML by converting myeloid progen- itors into self-renewing leukemia stem cells via targeting several tumor suppressors and cell cycle regulators
  • 54.
    miR-22 induced inhibitionof some translocation gene 2 (TET2) tumor suppressor increased the methylation of TET2 target genes, such as Aim2, Hal, Igbt2, and Sp140, and resulted in positive effects on hematopoietic stem cell self- renewal and transformation. This has led to the suggestion that mir-22 is associated with myelodysplastic syndrome and hematological malignancies.
  • 55.
  • 56.
    miR-34a is downregulatedin CD44+ PCa cells purified from xenografts anD primary tumors, and that miR-34a directly regulates the expression of CD44 at the post- transcriptional level by binding to its 3UTR. Expression of miR-34a in CD44+ PCa cells inhibits tumor migration and metastasis in a xenograft model, and miR-34a inhibits Notch and Arsignaling in Pca cells, suggesting that miR-34a suppresses the self- renewal activity of CSCs in Pca cells.
  • 57.
    Another miRNA thatregulates CSCs properties is miR-320, which acts by directly targeting β-cateninin Pca cells. miR-320 and β-catenin expression is inversely correlated in CD44+ PCa cells. Furthermore, gene expression profiling of miR-320 overexpressing Pca cells showed a significant decrease in downstream target genes of the Wnt/β-catenin pathway and CSC markers.
  • 58.
    CONCLUSION Several studies reviewedhere have shown that mirnas can function as tumor suppressors or oncogenes and play important roles in various aspects of cscproperties. In this regard, mirna sare considered to be functional markers of cscs. Therefore, a more detailed understanding of the function of mirnas in CSC biology may improve cancer treatments and possibly lead to the clinical application of mirnas in cancer diagnosis, treatment, and prognosis.
  • 59.
    miRNA and DIABETES BYROHIT SHRIVASTAVA
  • 60.
    introduction  Diabetes Mellitusis a complex multisystem disease that represents the most common metabolic disorder.  Two Types TYPE 1 TYPE 2
  • 61.
     Type Iis caused by autoimmune destruction of β-cell leading to insulin deficiency. In the early stages, pancreatic islets are infiltrated by immune cells, hence β-cells are exposed to proinflammatory cytokines, resulting in altered insulin content, insulin secretion, and sensitisation to apoptosis.  In Type II diabetes, there is problem with the insulin dependent GLUT receptors and also there is insulin resistance.
  • 62.
    miRNA, Insulin SecretionAnd β-cell function  There are many miRNAs present in the B cell that regulate the activity of many genes that codes either for insulin or for the factors that regulate the insulin gene.  So, any mutation or aberration in the gene of miRNA may lead to diabetes.
  • 63.
    miRNA 375  miRNA-375 is the most abundant miRNA in the islet cells  It is one of the most studied miRNA.  It actually negatively regulates the GSIS i.e., Glucose Stimulated Insulin Secretion from the beta-cells.
  • 64.
    What is therelation of miRNA-375 to diabetes?
  • 65.
    miRNA and Diabetes Inhibition of miRNA leads to the increased insulin secretion.  Overexpression of miRNA leads to the decreased secretion of insulin  Reason behind this is that it actually impairs the insulin signaling pathway by inhibiting myotropin (Mtpn).  miRNA-375 also targets the insulin gene expression.  It also downregulates the expression of phosphoinositide dependent protein kinase 1, a key component of the PIP3.  It downregulates PDK 1.
  • 68.
    There are manyother miRNAs that regulate secretion from β cells. Lets see some of them………
  • 69.
    miR-9  This miRNAalso has inhibitory role in insuln secretion.  It inhibits the transcription factor Onecut-2 which regulates Granuphilin.
  • 71.
    miR-96  It decreasesthe expression of nucleolar complex protein 2 (Noc2), a Rab GTPase effector required for insulin exocytosis.  It also upregulates granuphilin .
  • 73.
    miR-124a  miR-124a wasearlier thought to be vital for pancreatic β-cell development.  It also modulates several components of the exocytotic system by directly targeting Forkhead Box Protein A2 (Foxa2)—a transcription factor involved in glucose metabolism and insulin secretion.  Modulation of miR-124a in MIN6 (mouse insulinoma) cells causes changes in Foxa2 and its downstream target gene PDX-1 (which regulates insulin transcription).  Overexpression of mir-124a in MIN6 cells leads to increased insulin secretion in response to basal glucose concentrations and reduced secretion in response to stimulatory glucose concentrations.
  • 75.
    Some other miRNAs MIN6 cells treated with proinflammatory cytokines show significant induction of miR-21, miR- 34a, and miR-146.  Subsequent blockade of these miRs prevented cytokine induced reduction in GSIS and protected β-cells from cytokine-induced cell death because of a reduction in the expression of the antiapoptotic protein Bcl2 and of VAMP2 (vesicle-associated membrane protein 2), which is involved in β-cell exocytosis  Experimental chronic exposure to the free fatty-acid palmitate mimics the adverse environmental conditions that promote failure of β-cells, arising in defective GSIS.  A further study found that exposure of insulin-secreting cell lines or pancreatic islets to palmitate led to an increase in miR-34a and miR-146 expression.
  • 77.
    miRNAs and Hyperglycemia In diabetes, always there is a condition of Hyperglycemia .  This hyperglycemia influences a large number of miRNAs and increases their expression. For example, upregulation of miR-30d  Overexpression of miR-30d increases insulin gene expression.  Its inhibition attenuates glucose stimulated insulin gene transcription.  miR-15a promotes insulin biosynthesis by inhibiting endogenous UCP-2 (uncoupling protein-2) expression in mouse β-cells.  miR-335 was upregulated in the pancreatic islets of GK rats, and was shown to target the messenger RNA (mRNA) for the exocytotic protein Stxbp1.
  • 79.
    miRNA in InsulinTarget Cells
  • 80.
    miRNAs in Liver In liver, the most abundant miRNA is miR-122.  Inhibition of miR-122 in mice results in decreased hepatic fatty acid and cholesterol synthesis, along with a reduction in plasma cholesterol.  miR-33a and miR-33b have been shown to regulate cholesterol homeostasis through interaction with sterol regulatory element- binding proteins.
  • 81.
  • 85.
  • 86.
    miR-133  miR-133 isbelieved to be expressed specifically in cardiac and skeletal muscle, with its function in skeletal muscle being to modulate myoblast proliferation and differentiation.  Moreover, miR-133 controls cardiac hypertrophy and is downregulated in failing and hypertrophic hearts.  The GLUT4 glucose transporter is the major mechanism by which glucose uptake into cardiomyocytes can be increased.  Horie et al. found that miR-133 overexpression lowered GLUT4 levels and reduced insulin-induced glucose uptake in cardiomyocytes. Additionally, increased miR-133 also reduces the Krüppel-like transcription factor KLF15, which induces GLUT4 expression.
  • 87.
     A prolongedQT interval, an adverse cardiac feature of diabetes, can result in arrhythmias and has been suggested as an independent predictor of mortality in DM.  Zhang et al. confirmed a 20% prolongation of the QT interval in diabetic rabbits compared with controls.  This occurs as a result of dysfunction of multiple ion currents/channels, predominantly the I /HERG (human ether-a-go-go) channel.  The same group found that levels of miR-133 and miR-1 were significantly upregulated in the hearts of diabetic rabbits compared with controls.  Furthermore, miR-133 overexpression reduced HERG protein levels, while miR-133 inhibition partially reversed this.  This suggests a role for miR133 dysfunction in prolonging the QT interval, and causing the resultant arrhythmias, in diabetic hearts.  These studies suggest that miR-133 has two potential roles in the diabetic heart, depending upon whether expression is increased or decreased
  • 89.
  • 91.
    THERAPEUTIC POTENTIAL OFmiRNA NAVYA RAJEEV
  • 92.
     Only 10years ago first human miRNA was discovered and yet miRNA based therapeutic already entered phase 2 clinical trial.
  • 93.
  • 94.
    miRNA antagonists  Inhibit endogen ous miRNA that showa gain of function in diseased tissue. New miRNA duplex unable to be processed by RISC The miRNA duplex is degraded Bind to active miRNA with high affinity (Binding is irreversible) Introduce highly chemically modified miRNA (anti miRNA)
  • 95.
    miRNA mimics  Usedto restore a loss of function.  Also called miRNA replaceme nt therapy Reintroduce miRNA into diseased cells that are normally present in normal cells. Reactivation of pathways for cellular welfare Block that drive the disease.
  • 96.
    What makes itdifferent from other gene therapy method..??  Face less of delivery hurdle compared with protein encoding plasmid DNA used earlier.  Is highly specific  Tolerated in normal tissues -  as they carry the same sequence in naturally occuring equivalent and target the same gene.
  • 97.
    miRNA IN THERAPEUTICDEVELOPMENT •miR 122 – Hepatitis C virus •miR 208 –chronic heart failure miRNA antagonists •miR 34 –cancer •let 7 - cancer miRNA mimics
  • 98.
     Most clinicallyadvanced till date targets Hepatitis C virus.  miR-122 antagonist, SPC3649 is administered to hepatocytes to block replication of the virus.  miR-122, binds to two closely spaced target sites within the HCV genome that is necessary to maintain the abundance of viral RNA.  Induced a long-lasting suppression of viral RNA in serum.
  • 99.
     A newmechanism of action, the ability to function as master regulators of the genome and an apparent lack of adverse events in normal tissue make ‘drug target miRNA’ a promising technology for current and future product development.
  • 100.

Editor's Notes