Embed presentation
Download to read offline















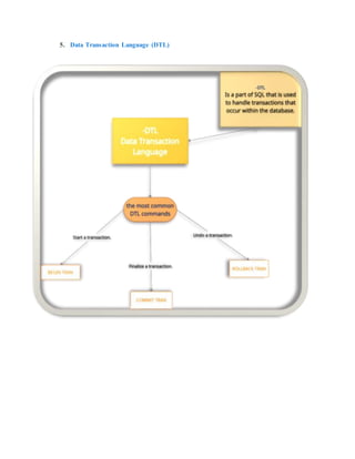
This document is a concept map for the SQL module of a Database course. It outlines 13 key topics to be covered, including SQL commands, the different SQL languages like DDL, DML, and DCL. It also lists specific functions and concepts like JOINs, date functions, constraints, altering tables, handling NULL values, and more advanced SQL topics. The concept map provides an overview of the essential elements that will be taught to help students learn SQL and work with relational database management systems.














