ACTIVIDAD 3. ELAVORAR UN MAPA CONCEPTUAL CON BASE A LAS IDEAS PRINCIPALES DE LA
UNIDAD.
                              1.1 ANTECEDENTES




                                    Se divide en

    ORIGEN DE LA             Son                    Seres vivos realiza y se
    COMUNICACIÓN                                    necesita un acto

                                                    SEÑALES


    HISTORIA DE LA            Se deriva             SONIDOS CORPORALES
    COMUNICACION
                            Por medio de
                                                    GRUÑIDOS


                                                     GRABADOS EN LAS
    COMUNICACIÓN              Se desarrolla por
                                                     PIEDRAS
    ESCRITA
                                Medio de
                                                     HERRAMIENTAS
                                                     ANTIGUAS
    IMPRECION DE               La finalidad era
    LA ROCA                                          DESCRIBIR LAS BATALLAS CON
    (TABLAS)                       Para              OTRAS TRIBUS

                                                     LUCHAS CON ANIMALES


    IMPRECIONES EN
    PAPIROS Y EN
    PIELES (ROLLOS)




    IMPRECIONES EN                                   COMO LIBROS O UNA ESPECIE DE
    PAPEL (CODICES)            Lo antecedieron       CUADERNOS




    IMPRECIONES EN PAPEL
    (IMPRENTA)
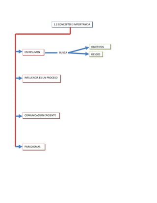
1.2 CONCEPTO E IMPORTANCIA




                                                  OBJETIVOS
EN RESUMEN                 BUSCA
                                                  DESEOS




INFLUENCIA ES UN PROCESO




COMUNICACIÓN EFICIENTE




PARADIGMAS
¿QUE ES LA
                                                                                        COMUNICACIÓN?

                                                                PRINCIPIO DE            ¿COMOS NOS
                    INTRODUCCION                                LA
                                                                COMUNICACI              COMUNICAMOS?
                                                                ON


                                                                                        AUDITIVA
                                   FUNDAMENTO DE LA
                                                                                        VISUAL
                                   COMUNICACIÓN

                                                                                        TACTI


 FORMACION DE                                                                          DIRECTA
                                        TIPOS DE COMUNICACIÓN
 IMAGEN                                                                                 INDIRECTA

LA                                                                                     INDIRECTA / PERSONAL
CONCEPTUALIZACION
DE MENSAJES                                                                            INDIRECTA / COLECTIVA
                                        FORMAS DE
                                                                                       EL MENSAJE
                                        COMUNICACIÓN
                                                                                       EMISOR
          1.3. TIPOS Y NIVELES
                  DE LA                                                                LA CARGA EMOCIONAL
            COMUNICACIÓN                PRINCIPIOS DE LA COMUNICACIÓN
                                        CORPORATIVA                                    LA PERCEPCION


                                                                                     LA FORMULA DE LASSWELL
                                   LOS PARADIGMAS                                    (FORMULA 5W/H)
                                                                                     LA PERCEPCION
                                                           EL PUBLICO /
                                                                                     COMUNICACIONAL
                                                           TARGEL

                                                                                     PUBLICO INTERNO
 LA COMUNICACIÓN
                                                                                     PUBLICO EXTERNO
 EXTERNA                    LA COMUNICACIÓN EFICIENTE

                                                                       LA COMUNICACIÓN
                                                                       LA IDENTIDAD CORPORATIVA
    LA IMAGEN        TIPOS DE COMUNICACIÓN
                                                                       LA IDENTIDAD DESEADA Y REAL
    CORPORATIVA      INTERNA
                                                                       LA NECESIDAD SENTIDA
                                              FORMAL                   CONTRA LA NECESIDAD REAL
    IMEGEN DECEADA Y REAL

                                              INFORMAL                                  PROACTIVO
    LA EMPRESA Y SU ENTORNO
                                              VERTICAL                                   FATALISTA
    LA INFORMACION COMO BASE
    DE TOMA DE DECISIONES
                                              HORIZONTAL                 SE PUEDE MEDIR LA IDENTIDAD

                                             RUMORES
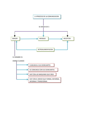
1.4 PROCESO DE LA COMUNICACION




                           SE DERIVA DE 3




EMISOR                     MENSAJE                     RECEPTOR




                          RETROALIMENTACION



EL HOMBRE ES

EMIREC CUANDO

                CUMUNICA A SUS SEMEJANTES

                SE COMUNICA CON SUS SEMEJANTES

                HAY CON LAS MAQUINAS QUE CREA

                HAY CON EL MEDIO QUE FORMA, DEFORMA,
                INFORMA Y TRANSFORMA
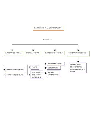
1.5 BARRERAS DE LA COMUNICACION




                                               Se divide en




BARRERAS SEMANTICA       BAERERAS FISICAS        BARRERAS FISIOLOGICAS   BARRERAS PSICOLOGICAS




                                                     MALFORMACIONES       PARA RECIBIR Y
                                FALLAS                                    COMPRENDER EL
                                                     DISFUNCIONES
 SENTIDO SIGNIFICACION                                                    MUNDO EN QUE NOS
                                DEFICIENCIAS         Y OTRAS              RODEA
 ACEPCION DE LENGUAJE           O SELECCIÓN          LIMITACIONES
                                INEDECUADA

Mapas conceptuales

  • 1.
    ACTIVIDAD 3. ELAVORARUN MAPA CONCEPTUAL CON BASE A LAS IDEAS PRINCIPALES DE LA UNIDAD. 1.1 ANTECEDENTES Se divide en ORIGEN DE LA Son Seres vivos realiza y se COMUNICACIÓN necesita un acto SEÑALES HISTORIA DE LA Se deriva SONIDOS CORPORALES COMUNICACION Por medio de GRUÑIDOS GRABADOS EN LAS COMUNICACIÓN Se desarrolla por PIEDRAS ESCRITA Medio de HERRAMIENTAS ANTIGUAS IMPRECION DE La finalidad era LA ROCA DESCRIBIR LAS BATALLAS CON (TABLAS) Para OTRAS TRIBUS LUCHAS CON ANIMALES IMPRECIONES EN PAPIROS Y EN PIELES (ROLLOS) IMPRECIONES EN COMO LIBROS O UNA ESPECIE DE PAPEL (CODICES) Lo antecedieron CUADERNOS IMPRECIONES EN PAPEL (IMPRENTA)
  • 2.
    1.2 CONCEPTO EIMPORTANCIA OBJETIVOS EN RESUMEN BUSCA DESEOS INFLUENCIA ES UN PROCESO COMUNICACIÓN EFICIENTE PARADIGMAS
  • 3.
    ¿QUE ES LA COMUNICACIÓN? PRINCIPIO DE ¿COMOS NOS INTRODUCCION LA COMUNICACI COMUNICAMOS? ON AUDITIVA FUNDAMENTO DE LA VISUAL COMUNICACIÓN TACTI FORMACION DE DIRECTA TIPOS DE COMUNICACIÓN IMAGEN INDIRECTA LA INDIRECTA / PERSONAL CONCEPTUALIZACION DE MENSAJES INDIRECTA / COLECTIVA FORMAS DE EL MENSAJE COMUNICACIÓN EMISOR 1.3. TIPOS Y NIVELES DE LA LA CARGA EMOCIONAL COMUNICACIÓN PRINCIPIOS DE LA COMUNICACIÓN CORPORATIVA LA PERCEPCION LA FORMULA DE LASSWELL LOS PARADIGMAS (FORMULA 5W/H) LA PERCEPCION EL PUBLICO / COMUNICACIONAL TARGEL PUBLICO INTERNO LA COMUNICACIÓN PUBLICO EXTERNO EXTERNA LA COMUNICACIÓN EFICIENTE LA COMUNICACIÓN LA IDENTIDAD CORPORATIVA LA IMAGEN TIPOS DE COMUNICACIÓN LA IDENTIDAD DESEADA Y REAL CORPORATIVA INTERNA LA NECESIDAD SENTIDA FORMAL CONTRA LA NECESIDAD REAL IMEGEN DECEADA Y REAL INFORMAL PROACTIVO LA EMPRESA Y SU ENTORNO VERTICAL FATALISTA LA INFORMACION COMO BASE DE TOMA DE DECISIONES HORIZONTAL SE PUEDE MEDIR LA IDENTIDAD RUMORES
  • 4.
    1.4 PROCESO DELA COMUNICACION SE DERIVA DE 3 EMISOR MENSAJE RECEPTOR RETROALIMENTACION EL HOMBRE ES EMIREC CUANDO CUMUNICA A SUS SEMEJANTES SE COMUNICA CON SUS SEMEJANTES HAY CON LAS MAQUINAS QUE CREA HAY CON EL MEDIO QUE FORMA, DEFORMA, INFORMA Y TRANSFORMA
  • 5.
    1.5 BARRERAS DELA COMUNICACION Se divide en BARRERAS SEMANTICA BAERERAS FISICAS BARRERAS FISIOLOGICAS BARRERAS PSICOLOGICAS MALFORMACIONES PARA RECIBIR Y FALLAS COMPRENDER EL DISFUNCIONES SENTIDO SIGNIFICACION MUNDO EN QUE NOS DEFICIENCIAS Y OTRAS RODEA ACEPCION DE LENGUAJE O SELECCIÓN LIMITACIONES INEDECUADA