66046353859718SEGUN00SEGUN51653995075745GRAN CONTRIBUYENTE 0GRAN CONTRIBUYENTE 51616064660385RÉGIMEN COMÚN 0RÉGIMEN COMÚN 51657604261193RÉGIMEN SIMPLIFICADO0RÉGIMEN SIMPLIFICADO51394843815234PERSONAS NATURALES0PERSONAS NATURALES76098924340362LOCALES00LOCALES75604653928470NACIONALES00NACIONALES75604643557768GRUPOS ECONOMICOS00GRUPOS ECONOMICOS75192753187064MULTINACIONALES00MULTINACIONALES711562139696600071238593983579007115621370604900712385934424380061847462791649EXPLOTACION Y CONFORMACION DEL CAPITAL00EXPLOTACION Y CONFORMACION DEL CAPITAL3866103-22860004497190242278004090876699633SEGUN00SEGUN494907051311950049408324825622004800789442274100479898841344160041459154977765SEGUN00SEGUN29802274735779002996703458749700300494142826980017862554996815ECONOMIA SOLIDARIA00ECONOMIA SOLIDARIA17862554653915SIN  ANIMO DE LUCRO00SIN  ANIMO DE LUCRO17862554253865CON ANIMO DE LUCRO00CON ANIMO DE LUCRO17862553910965CON ANIMO DE LUCRO00CON ANIMO DE LUCRO300545540443150033578804587240SEGUN00SEGUN8718552520315008718552548890009385302520315008432802491740009385302310765SEGUN00SEGUN18910302326005SECTOR ECONOMICO00SECTOR ECONOMICO3860804339589INDUSTRIA00INDUSTRIA3765553528060COMERCIAL00COMERCIAL3765553930015AGROPECUARIA00AGROPECUARIA87185526060400028435303510915FUNCION SOCIAL0FUNCION SOCIAL3384553082290SERVICIOS00SERVICIOS3860802724150EXTRACTIVA00EXTRACTIVA44246803444240PAGO DE IMPUESTOS0PAGO DE IMPUESTOS479615537299900047961553910965034340803710940076822301758315PUBLICO00PUBLICO705358018529300057391301758315ORIGEN DE CAPITAL0ORIGEN DE CAPITAL3434080301752005053330296799007053580301561505814695287274000466280529679900314833029679900030054562606041002481580300990SEGUN00SEGUN178625645339000624205358140Mediana00Mediana282448061531523006051377315TAMAÑO00TAMAÑO4577080958215038722301301115NUMERO DE PROPIETARIOS0NUMERO DE PROPIETARIOS45770801624965003195955162496500466280418630904577080222504037484052358390CLASIFICACION DE  EMPRESAK00CLASIFICACION DE  EMPRESAK<br />

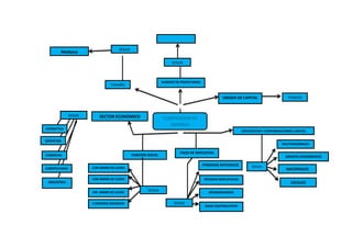
Mapa de emprendimiento sobre las empresas

  • 1.
    66046353859718SEGUN00SEGUN51653995075745GRAN CONTRIBUYENTE 0GRANCONTRIBUYENTE 51616064660385RÉGIMEN COMÚN 0RÉGIMEN COMÚN 51657604261193RÉGIMEN SIMPLIFICADO0RÉGIMEN SIMPLIFICADO51394843815234PERSONAS NATURALES0PERSONAS NATURALES76098924340362LOCALES00LOCALES75604653928470NACIONALES00NACIONALES75604643557768GRUPOS ECONOMICOS00GRUPOS ECONOMICOS75192753187064MULTINACIONALES00MULTINACIONALES711562139696600071238593983579007115621370604900712385934424380061847462791649EXPLOTACION Y CONFORMACION DEL CAPITAL00EXPLOTACION Y CONFORMACION DEL CAPITAL3866103-22860004497190242278004090876699633SEGUN00SEGUN494907051311950049408324825622004800789442274100479898841344160041459154977765SEGUN00SEGUN29802274735779002996703458749700300494142826980017862554996815ECONOMIA SOLIDARIA00ECONOMIA SOLIDARIA17862554653915SIN ANIMO DE LUCRO00SIN ANIMO DE LUCRO17862554253865CON ANIMO DE LUCRO00CON ANIMO DE LUCRO17862553910965CON ANIMO DE LUCRO00CON ANIMO DE LUCRO300545540443150033578804587240SEGUN00SEGUN8718552520315008718552548890009385302520315008432802491740009385302310765SEGUN00SEGUN18910302326005SECTOR ECONOMICO00SECTOR ECONOMICO3860804339589INDUSTRIA00INDUSTRIA3765553528060COMERCIAL00COMERCIAL3765553930015AGROPECUARIA00AGROPECUARIA87185526060400028435303510915FUNCION SOCIAL0FUNCION SOCIAL3384553082290SERVICIOS00SERVICIOS3860802724150EXTRACTIVA00EXTRACTIVA44246803444240PAGO DE IMPUESTOS0PAGO DE IMPUESTOS479615537299900047961553910965034340803710940076822301758315PUBLICO00PUBLICO705358018529300057391301758315ORIGEN DE CAPITAL0ORIGEN DE CAPITAL3434080301752005053330296799007053580301561505814695287274000466280529679900314833029679900030054562606041002481580300990SEGUN00SEGUN178625645339000624205358140Mediana00Mediana282448061531523006051377315TAMAÑO00TAMAÑO4577080958215038722301301115NUMERO DE PROPIETARIOS0NUMERO DE PROPIETARIOS45770801624965003195955162496500466280418630904577080222504037484052358390CLASIFICACION DE EMPRESAK00CLASIFICACION DE EMPRESAK<br />