© 2013 Cloud Technology Partners, Inc. / www.cloudtp.com
1
David.Linthicum@cloudtp.com / Senior Vice President / May 6, 2013
State-of-the-Art Cloud Platforms
© 2013 Cloud Technology Partners, Inc. / www.cloudtp.com
2
As cloud computing evolves, there are new trends and patterns that begin to
become interesting. In other words, why do we care about cloud computing? Also,
where do we think things are going? In this session we’ll address the forward
looking view of cloud computing platforms. What to expect. How you can take
advantage today.
Introduction
© 2013 Cloud Technology Partners, Inc. / www.cloudtp.com
3
© 2013 Cloud Technology Partners, Inc. / www.cloudtp.com
4
• Current ways of looking at cloud computing are too broad and too limiting at the
same time.
– No good categorization of sub-patterns.
– No definition around where things are going, more so than where they have been.
The Problem
© 2013 Cloud Technology Partners, Inc. / www.cloudtp.com
5
• There seems to be an increasing
overuse of cloud computing
concepts as saviors for all past IT
mistakes.
• Pushing cloud computing as the way
to solve all, or even
most, computing problems reveals
those who make such statements as
less than credible.
Why I’m speaking out…
© 2013 Cloud Technology Partners, Inc. / www.cloudtp.com
6
© 2013 Cloud Technology Partners, Inc. / www.cloudtp.com
7
Architecture?
Technology?
Use cases?
What will it be soon?
So, what is cloud computing?
© 2013 Cloud Technology Partners, Inc. / www.cloudtp.com
8
From Hype to Growth
© 2013 Cloud Technology Partners, Inc. / www.cloudtp.com
9
Data is the “Killer App” for Cloud
© 2013 Cloud Technology Partners, Inc. / www.cloudtp.com
10
Touchpoints of a Conversation Around Big Data
© 2013 Cloud Technology Partners, Inc. / www.cloudtp.com
11
• Data aggregation in the cloud
for common analytics within
verticals.
• Combining enterprise data into
common data sets.
• Critical BI.
Big Data Trends
© 2013 Cloud Technology Partners, Inc. / www.cloudtp.com
12
PaaS Layered On IaaS
IaaS
PaaS
Virtual Machines Provisioning Metering
Storage Network
Guest OS
Application ServerLoad Balancer Web Server Application Services
Limited Visibility / Control
Source: JP Morganthal
© 2013 Cloud Technology Partners, Inc. / www.cloudtp.com
13
Purpose Built PaaS
IaaS
PaaS
Virtual Machines Provisioning Metering
Storage Network
Application ServerLoad Balancer Web Server Application Services
No Direct Access
Business Services
Source: JP Morganthal
© 2013 Cloud Technology Partners, Inc. / www.cloudtp.com
14
Integrated Services Infrastructure
Provisioning MeteringStorage Network
Application RuntimeDatabase Application ServicesWeb Server
Provisioning MeteringStorage Network
Application RuntimeDatabase Application ServicesWeb Server
GovernedDistribution
Source: JP Morganthal
© 2013 Cloud Technology Partners, Inc. / www.cloudtp.com
15
NIST defines cloud computing as a set of characteristics, delivery
models, and deployment models
 On-demand self-service
 Ubiquitous network access
 Resource pooling
 Rapid elasticity
 Pay per use
5 Characteristics
3 Delivery Models
 Private Cloud
 Community Cloud
 Public Cloud
 Hybrid Cloud
4 Deployment Models
 Software as a Service (SaaS)
 Platform as a Service (PaaS)
 Infrastructure as a Service
(IaaS)
NIST Definition of Cloud Computing
© 2013 Cloud Technology Partners, Inc. / www.cloudtp.com
16
• Software as a Service (SaaS)
– Applications as a Service
– Utilities as a Service
– Connected and Disconnected
• Platform as a Service (PaaS)
– Design as a Service
– Process as a Service
– Testing as a Service
• Infrastructure as a Service (IaaS)
– Database as a Service
– Management as a Service
– Middleware as a Service
– Integration as a Service
– Information as a Service
• …And more.
Delivery Models Morphing
© 2013 Cloud Technology Partners, Inc. / www.cloudtp.com
17
Infrastructure-as-a-Service
Security-as-a-Service
Storage-as-a-Service
Integration-as-a-Service
Database-as-a-Service
Information-as-a-Service
Process-as-a-Service
Platform-as-a-Service
Application-as-a-Service
Management/Governance-as-a-Service
Testing-as-a-Service
New Stack Emerging
© 2013 Cloud Technology Partners, Inc. / www.cloudtp.com
18
• The ability to expand storage quickly, and at a lower cost.
• DevOps, around the use of PaaS.
• Large and highly expandable data systems.
• SaaS-delivered enterprise applications.
• New or small business support.
• High performance computing on-demand.
• Office automation applications.
What Works in the Cloud
© 2013 Cloud Technology Partners, Inc. / www.cloudtp.com
19
• Most legacy system migrations.
• Systems that require a high degree of
security.
• Systems that are subject to a lot of
regulatory control.
• Systems that need to be tightly integrated
with local systems and data.
• Enterprises that have made a significant
investment in hardware and software.
• Enterprises with substandard network
infrastructure.
What Does Not Work in the Cloud
© 2013 Cloud Technology Partners, Inc. / www.cloudtp.com
20
Cloud Computing is Becoming Systemic
© 2013 Cloud Technology Partners, Inc. / www.cloudtp.com
21
• Buzzword “cloud computing” is
absorbed into computing.
• Focus on fit and function, and
not the hype.
• Security moves to “centralized
trust” models.
• Centralized data becomes a
key strategic advantage.
• Mobile devices become more
powerful, but thin.
• The rise of the “composite
cloud.”
Evolution of Cloud Computing
© 2013 Cloud Technology Partners, Inc. / www.cloudtp.com
22
• Focus on the reorganization and
outplacement of data.
• Focus on PaaS, and service companies
that are good at PaaS.
• Focus on centralized trust, including
moving to identity management models.
• SOA patterns and technology find new
value in the cloud.
• Continued focus on mobile computing.
• Home clouds (e.g., iCloud) create a new
track of application and appliance
development.
• Rise of the “cloud aggregator.”
Where to Invest Your Time & Money
© 2013 Cloud Technology Partners, Inc. / www.cloudtp.com
23
The Operational Benefits Are Obvious
© 2013 Cloud Technology Partners, Inc. / www.cloudtp.com
24
Business Agility is the Objective
© 2013 Cloud Technology Partners, Inc. / www.cloudtp.com
25
Most Cloud-Based Systems Are Lacking Architecture
© 2013 Cloud Technology Partners, Inc. / www.cloudtp.com
26
© 2013 Cloud Technology Partners, Inc. / www.cloudtp.com
27
Thus, many clouds are not meeting expectations.
© 2013 Cloud Technology Partners, Inc. / www.cloudtp.com
28
• Inefficient utilization of resources.
• Resource saturation.
• Lack of elasticity and scalability.
• Lack of security and governance.
• Frequent outages.
• Bad or no tenant management.
• Other very bad things.
The Results
© 2013 Cloud Technology Partners, Inc. / www.cloudtp.com
29
Hitting the Wall
© 2013 Cloud Technology Partners, Inc. / www.cloudtp.com
30
• Not understanding how to make architectures scale.
• Not dealing with tenant management issues.
• Not understanding that security is systemic, and impacts performance.
• Not understanding the proper use of services (Yes, that means SOA).
• Tossing technology at the problem.
• Listening to the wrong people.
Common Mistakes
© 2013 Cloud Technology Partners, Inc. / www.cloudtp.com
31
• No two multitenant architectures are alike.
• Needs to be effective in the context of the problem.
• Needs to leverage best architecture practices.
• Needs to practice isolation and protection.
The Multitenant Thing
“With a multitenant architecture, a software application is
designed to virtually partition its data and configuration so
that each client organization works with a customized virtual
application instance.”
Source: Wikipedia
© 2013 Cloud Technology Partners, Inc. / www.cloudtp.com
32
You have some choices
Source: http://vikashazrati.wordpress.com/2008/06/23/multi-tenancy-explained/
© 2013 Cloud Technology Partners, Inc. / www.cloudtp.com
33
ABCs of Multitenancy
Source: Steve Bobrowski
© 2013 Cloud Technology Partners, Inc. / www.cloudtp.com
34
Virtualization is Not Always a Requirement
© 2013 Cloud Technology Partners, Inc. / www.cloudtp.com
35
• Migration to a Cloud
– Business Systems
– Infrastructure
• Building on a Cloud (PaaS)
• Building a Hybrid Cloud
• Building a Cloud
– IaaS
– SaaS
– PaaS
Types of Cloud Architecture Patterns Emerging
Complexity
© 2013 Cloud Technology Partners, Inc. / www.cloudtp.com
36
• Migration to a Cloud
– Business Systems
– Infrastructure
• Building on a Cloud (PaaS)
• Building a Hybrid Cloud
• Building a Cloud
– IaaS
– SaaS
– PaaS
Types of Cloud Architecture Patterns Emerging
We’ll focus here
Complexity
© 2013 Cloud Technology Partners, Inc. / www.cloudtp.com
37
General Architecture Patterns to Follow
© 2013 Cloud Technology Partners, Inc. / www.cloudtp.com
38
1. Governance
2. Regulatory Compliance
3. Security & Identity Management
4. Business Continuity
5. Process and Services
6. Data Management
7. System Integration
8. Resource Skills & Knowledge
9. Application Readiness
10. Network Readiness
Enterprise Vulnerabilities - Assess your Risks
COMPLEXITY OF MITIGATING RISK
RISKTOORGANIZATION
1
2
5
3
4
6
7
8
9
10
© 2013 Cloud Technology Partners, Inc. / www.cloudtp.com
39
Build a solid foundation:
• Determine business drivers
• Understand: data, services, business
processes and system integration points
• Design a “cloud-friendly” enterprise
architecture roadmap that leverages
Services Oriented Architecture (SOA)
• Determine an integration strategy for
internal and external systems
• Outline a migration path for legacy
systems to the new architecture
Architecture Roadmap General Guidance
© 2013 Cloud Technology Partners, Inc. / www.cloudtp.com
40
“as-is”
© 2013 Cloud Technology Partners, Inc. / www.cloudtp.com
41
“to be”
© 2013 Cloud Technology Partners, Inc. / www.cloudtp.com
42
Deploy
© 2013 Cloud Technology Partners, Inc. / www.cloudtp.com
43
• Focus on the primitives.
– The best clouds are sets of low level services that can be configured.
• Data services
• Transaction services
• Utility services
• Leverage distributed components that are centrally controlled.
• Build for tenants, not users.
• Don’t lean too much on virtualization.
• Security and governance are systemic.
General Rules & Guidelines
© 2013 Cloud Technology Partners, Inc. / www.cloudtp.com
44
Use Case:
General Business System Migration to the Cloud
© 2013 Cloud Technology Partners, Inc. / www.cloudtp.com
45
• Break the system down to it’s component parts, understanding each part.
• Rethink the database, it’s typically a mess.
• Rethink the system as sets of services/API, watch the granularity.
– Data services, transaction services, utility services
• Create a security and governance plan.
• Consider the user interfaces.
• Consider device interfaces.
• Migrate only the components to the cloud that will provide the best value.
The General Idea
© 2013 Cloud Technology Partners, Inc. / www.cloudtp.com
46
• Good News:
– Most cloud platforms provide the tenant management features for you.
– Most cloud platforms manage the resources for you.
– The cloud platforms are getting better.
• Bad News:
– Security is still your problem.
– Application and service design is still your problem.
– Testing can be a hassle.
– Watch out for immaturity if standards.
Good News / Bad News
© 2013 Cloud Technology Partners, Inc. / www.cloudtp.com
47
Security&Identity
Management&ServiceGovernance
Data
Data Services/Abstraction
Transactional Services
Process Management
(BPMS)
Composites/Portals
Monitoring and Management
Rules Management
Reference Architecture
© 2013 Cloud Technology Partners, Inc. / www.cloudtp.com
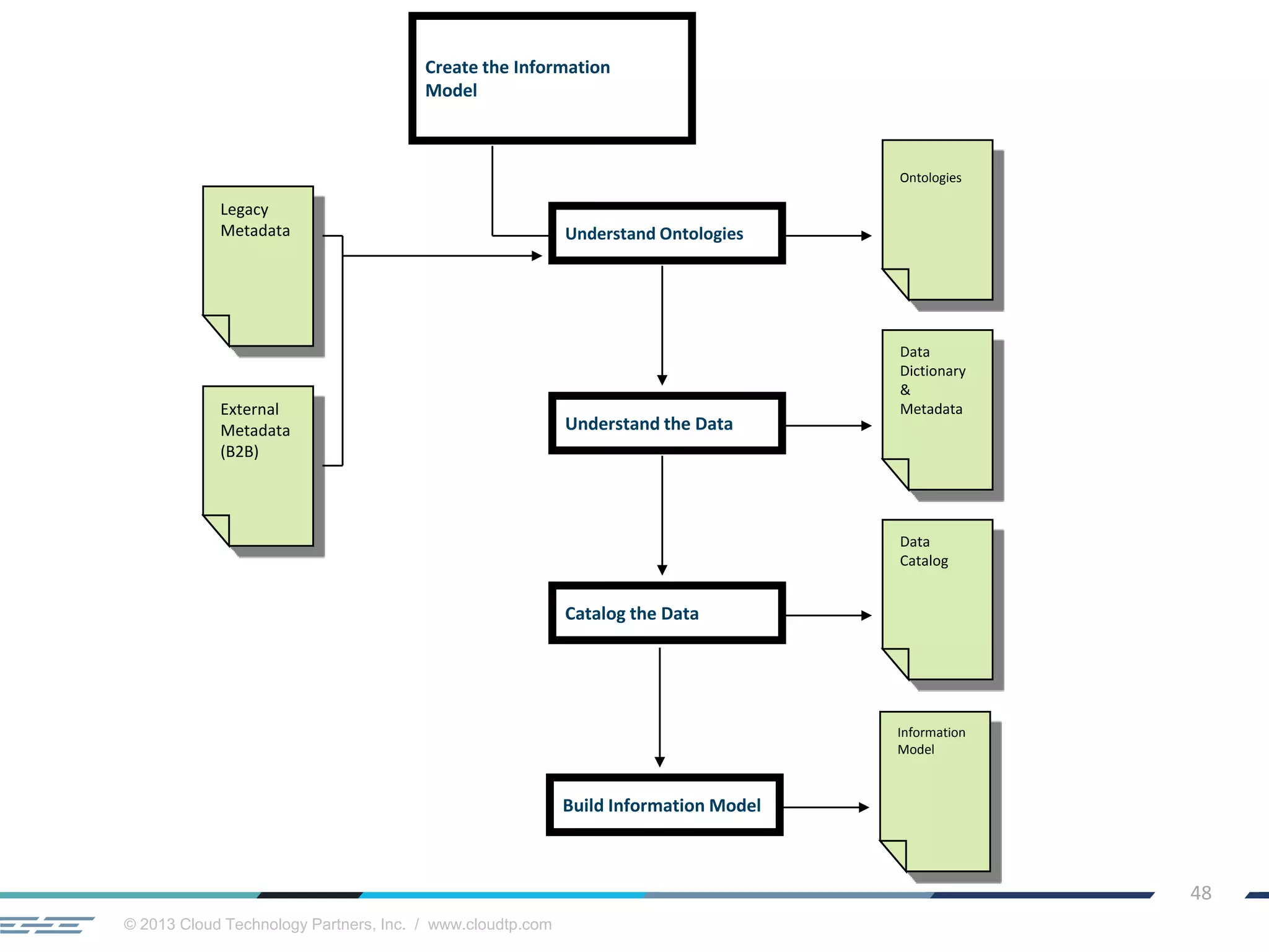
48
Create the Information
Model
Ontologies
Understand Ontologies
Understand the Data
Data
Dictionary
&
Metadata
Catalog the Data
Data
Catalog
Legacy
Metadata
External
Metadata
(B2B)
Build Information Model
Information
Model
© 2013 Cloud Technology Partners, Inc. / www.cloudtp.com
49
Data
Data Services/Abstraction
© 2013 Cloud Technology Partners, Inc. / www.cloudtp.com
50
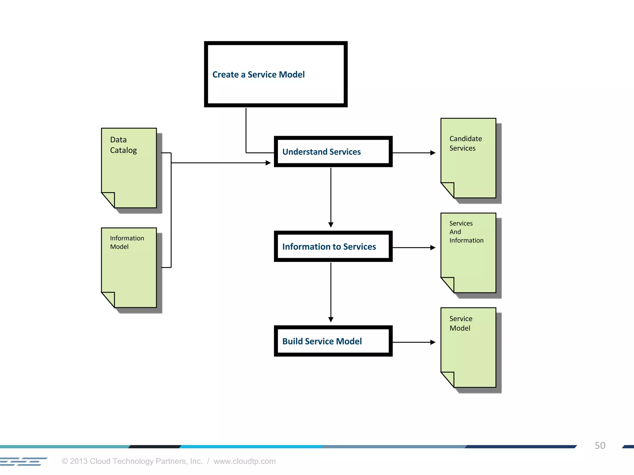
Create a Service Model
Candidate
Services
Understand Services
Information to Services
Services
And
Information
Build Service Model
Service
Model
Data
Catalog
Information
Model
© 2013 Cloud Technology Partners, Inc. / www.cloudtp.com
51
Data
Data Services/Abstraction
Transactional Services
© 2013 Cloud Technology Partners, Inc. / www.cloudtp.com
52
Source: Microsoft
© 2013 Cloud Technology Partners, Inc. / www.cloudtp.com
53
Source: Microsoft
© 2013 Cloud Technology Partners, Inc. / www.cloudtp.com
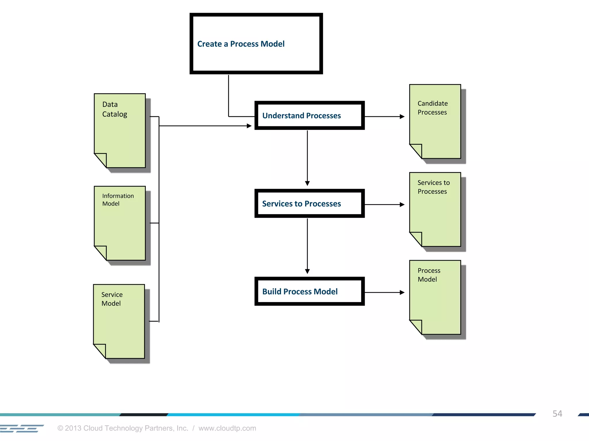
54
Create a Process Model
Candidate
Processes
Understand Processes
Services to Processes
Services to
Processes
Build Process Model
Process
Model
Data
Catalog
Information
Model
Service
Model
© 2013 Cloud Technology Partners, Inc. / www.cloudtp.com
55
Data
Data Services/Abstraction
Transactional Services
Process Management
(BPMS)
Composites/Portals
Monitoring and Management
Rules Management
© 2013 Cloud Technology Partners, Inc. / www.cloudtp.com
56
Source: Activevos
© 2013 Cloud Technology Partners, Inc. / www.cloudtp.com
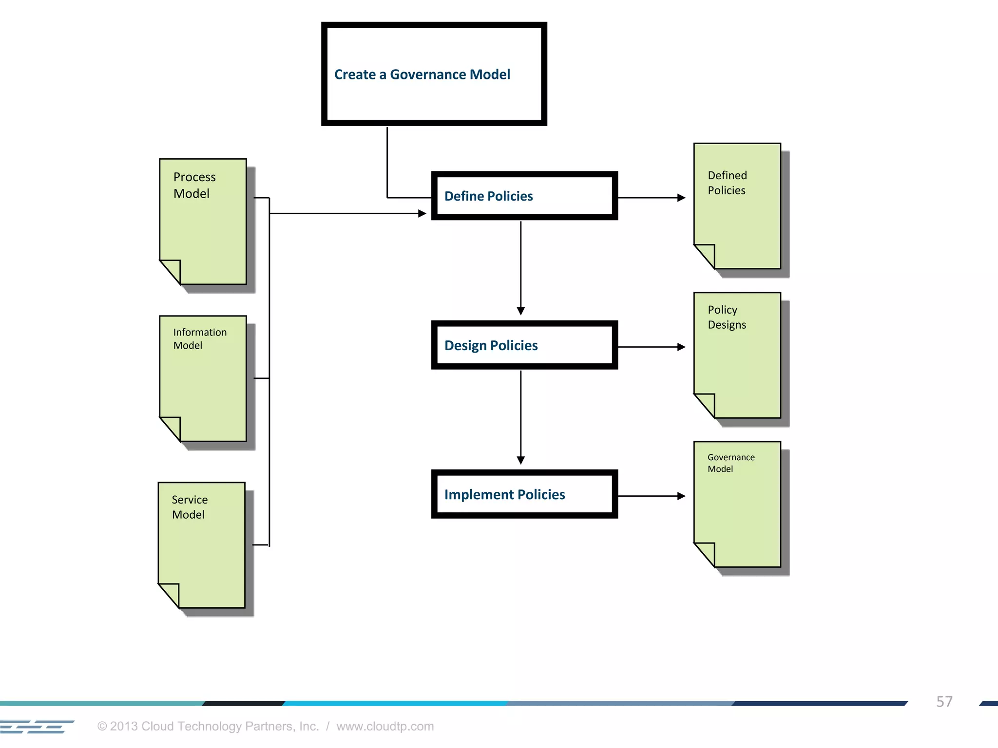
57
Create a Governance Model
Defined
Policies
Define Policies
Design Policies
Policy
Designs
Implement Policies
Governance
Model
Process
Model
Information
Model
Service
Model
© 2013 Cloud Technology Partners, Inc. / www.cloudtp.com
58
Security&Identity
Management&ServiceGovernance
Data
Data Services/Abstraction
Transactional Services
Process Management
(BPMS)
Composites/Portals
Monitoring and Management
Rules Management
© 2013 Cloud Technology Partners, Inc. / www.cloudtp.com
59
© 2013 Cloud Technology Partners, Inc. / www.cloudtp.com
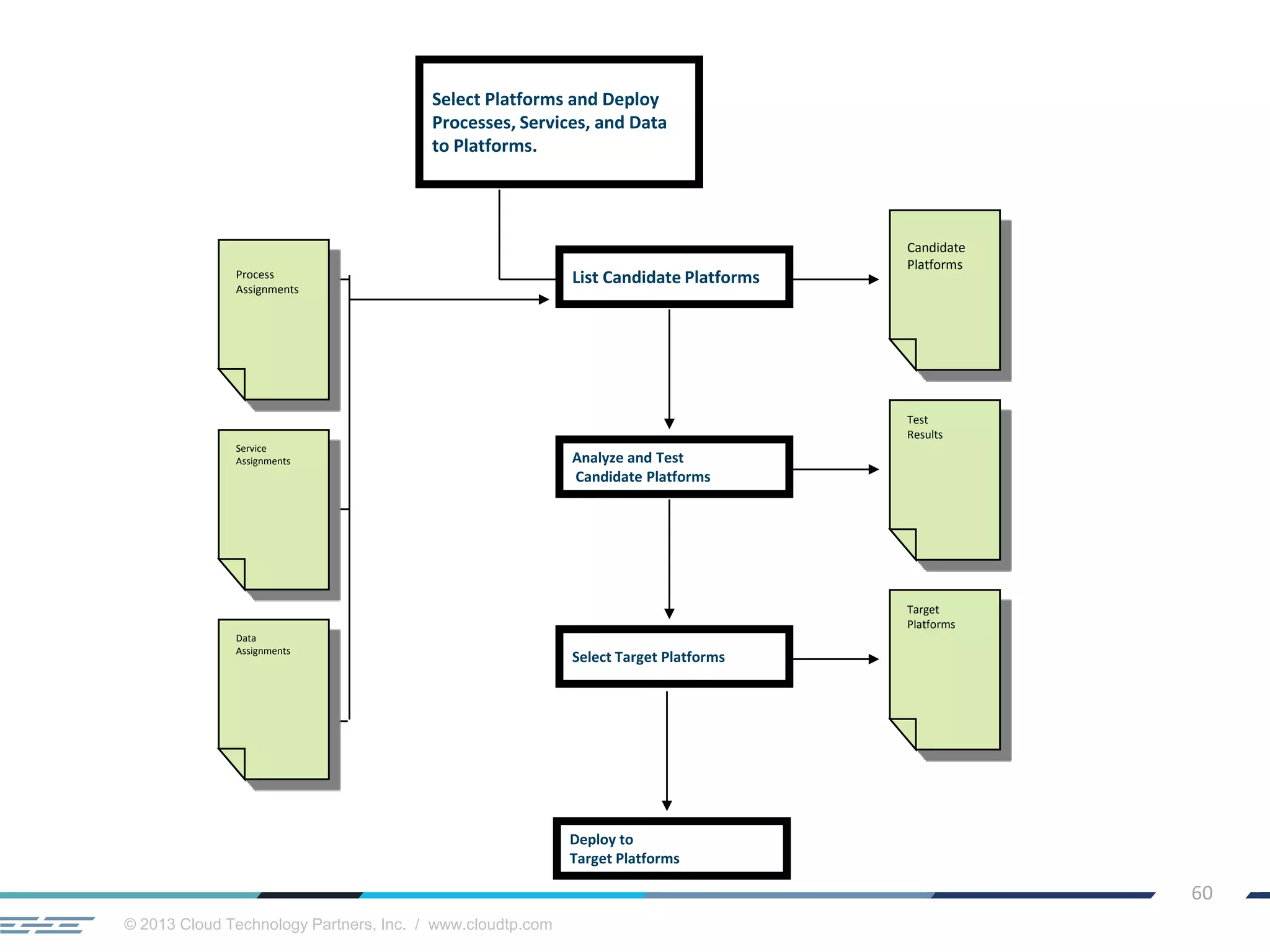
60
Select Platforms and Deploy
Processes, Services, and Data
to Platforms.
Candidate
Platforms
List Candidate Platforms
Analyze and Test
Candidate Platforms
Test
Results
Select Target Platforms
Target
Platforms
Process
Assignments
Service
Assignments
Data
Assignments
Deploy to
Target Platforms
© 2013 Cloud Technology Partners, Inc. / www.cloudtp.com
61
• Cloud-based roles and org
• Workload centric resource models
(e.g., e-mail)
• Co-sourced staff
• Automation & self service
• Consumption-based charge-back
models
• Mature service framework to
manage service-centric model
• Pervasive virtualization
• Converged architecture
• Federated workloads
• Pools of resources
• Achieving the end-state requires significant transformation
Readiness: People, Process & Technology
Enterprise IT Cloud
TECHNOLOGY
• Complex
• Expensive
• Inflexible
• Siloed
PROCESS
• Little infrastructure automation
• Services allocated to LOB or
application owner
• ITIL-based services frameworks
loosely applied
PEOPLE
Organizational silos of
• Infrastructure (compute, storage,
network)
• Application & management
• Security
Source: JP Morganthal
© 2013 Cloud Technology Partners, Inc. / www.cloudtp.com
62
• Lower trust requirements enable flexible deployment
Trust Will Play a Central Role
Confidentiality
Integrity
Availability
Risk
Compliance
Governance
Law
Standards
SLAs
Enforcement
Monitoring
Organization
Uncertainty
Exposure
Authorization
Accessibility
Recovery
Commercial
Personal
Strong Inhibitor, Higher Needs
Moderate Inhibitor
Non-Inhibitor, Lower Needs
Email
Non-repudiation
ArcherGRC
Web
Publishing
Application
Development
Transaction
Management
Content
Distribution
VoiceoverIP
PeopleSoft,
HRApplications
SupplyChain
Information
&Systems
Management
Source: JP Morganthal
© 2013 Cloud Technology Partners, Inc. / www.cloudtp.com
63
Erik Sebesta, Founder & CATO, Cloud Technology Partners
In this role as Chief Architect and Technology
Officer, Erik helps enterprise customers begin and
complete enterprise-wide transformations to
cloud-based solutions. He facilitates sessions to
derive a strategic roadmap of prioritized
initiatives, well balanced with the organizations
capacity to achieve them. Erik has spent the past
2 years with 50+ CIOs and CTOs of F2000
companies on their cloud strategies. From his
recent entrepreneurial endeavors, he separates
the true benefits from the hype of cloud
computing.
© 2013 Cloud Technology Partners, Inc. / www.cloudtp.com
64
John Treadway, SVP, Cloud Technology Partners
Mr. John Treadway serves as Senior Vice
President at Cloud Technology Partners Inc. Mr.
Treadway serves as Vice President of Business
Development at Clearpoint Funding, Inc. He
served as Vice President of Business
Development of Virgin Money USA, Inc.
(formerly, CircleLending, Inc). He managed
strategic partnerships and business development
at CircleLending. He has more than twenty years
of sales, business development and marketing
experience in the financial services and
enterprise technology markets. He consulted on
marketing and business development in the
enterprise software market.
© 2013 Cloud Technology Partners, Inc. / www.cloudtp.com
65
Bernard Golden, Vice President, Enterprise Solutions, Enstratius
Bernard Golden has been called a “cloud
guru” and a “cloud computing rockstar.” He
is Vice President, Enterprise Solutions for
Enstratius, a leading cloud management
software company. In this role, he works
with large enterprises throughout the
world, helping them migrate to cloud
computing and gain its full benefits.
Formerly, was the CEO of HyperStratus, a
Silicon Valley cloud computing consultancy
that works with clients throughout the
world.
© 2013 Cloud Technology Partners, Inc. / www.cloudtp.com
66
Scott Bils
Partner, Everest Group
Randy Bias
Co-Founder and CTO, Cloudscaling
© 2013 Cloud Technology Partners, Inc. / www.cloudtp.com
67
8:30 AM – 9:45 AM Introduction to the Workshop and the State of the Art Cloud Platforms
Instructor: David Linthicum, SVP, Cloud Technology Partners
9:45 AM – 10:30 AM Understanding IaaS Requirements, Design, and Performance
Instructor: John Treadway, SVP, Cloud Technology Partners
10:30 AM – 10:45 AM Break
10:45 AM – 11:30 AM Panel: The Changing Nature of Cloud Platform Deployment
Moderator: David Linthicum, SVP, Cloud Technology Partners
Panelist: Rob Craft, Senior Director – Cloud, Microsoft Corporation
Panelist: Peder Ulander, VP of Product Marketing, Cloud Platforms, Citrix
Panelist: Jim Anthony, Vice President, Sales Engineering, Terremark
Panelist: Adityashankar Kini, Director, Stingray Engineering, Riverbed
Agenda
© 2013 Cloud Technology Partners, Inc. / www.cloudtp.com
68
11:30 AM – 12:00 PM Creating Your Enterprise AWS Strategy/Architecture
Instructor: Bernard Golden, Vice President, Enterprise Solutions, Enstratius
12:00 PM – 1:00 PM Lunch
1:00 PM – 1:30 PM Panel: Are Cloud Standards Real?
Moderator: David Linthicum, SVP, Cloud Technology Partners
Panelist: Bernard Golden, Vice President, Enterprise Solutions, Enstratius
Panelist: Randy Bias, Co-Founder and CTO, Cloudscaling
1:30 PM – 2:00 PM Next Generation IaaS, PaaS, and Database-as-a-Service
Instructor: David Linthicum, SVP, Cloud Technology Partners
2:00 PM – 2:30 PM Panel: The “Killer” Cloud Apps in 2014
Moderator: David Linthicum, SVP, Cloud Technology Partners
Panelist: Thiru Suresh, Director, Product Marketing, Cisco
Panelist: Margaret Dawson, Vice President & Cloud Evangelist, HP
Agenda
© 2013 Cloud Technology Partners, Inc. / www.cloudtp.com
69
2:30 PM – 3:00 PM Best Practices for Application Migration to Public Clouds
Instructor: Erik Sebesta, Founder & CATO, Cloud Technology Partners
3:00 PM – 3:15 PM Break
3:15 PM – 3:45 PM Panel: Deployment and Operating Planning that Works the First Time
Moderator: David Linthicum, SVP, Cloud Technology Partners
Panelist: Bernard Golden, Vice President, Enterprise Solutions, Enstratius
Panelist: Scott Bils, Partner, Everest Group
Panelist: Randy Bias, Co-Founder and CTO, Cloudscaling
3:45 PM – 4:15 PM What is the True Future of Cloud Computing?
Instructor: David Linthicum, SVP, Cloud Technology Partners
4:15 PM – 4:30 PM Closing Remarks – A Path Forward to the Cloud
Instructor: David Linthicum, SVP, Cloud Technology Partners
Agenda
© 2013 Cloud Technology Partners, Inc. / www.cloudtp.com
70
Ask by email / David.Linthicum@cloudtp.com / www.cloudtp.com
Questions?

Linthicum state of-the-art-cloud-platforms

  • 1.
    © 2013 CloudTechnology Partners, Inc. / www.cloudtp.com 1 David.Linthicum@cloudtp.com / Senior Vice President / May 6, 2013 State-of-the-Art Cloud Platforms
  • 2.
    © 2013 CloudTechnology Partners, Inc. / www.cloudtp.com 2 As cloud computing evolves, there are new trends and patterns that begin to become interesting. In other words, why do we care about cloud computing? Also, where do we think things are going? In this session we’ll address the forward looking view of cloud computing platforms. What to expect. How you can take advantage today. Introduction
  • 3.
    © 2013 CloudTechnology Partners, Inc. / www.cloudtp.com 3
  • 4.
    © 2013 CloudTechnology Partners, Inc. / www.cloudtp.com 4 • Current ways of looking at cloud computing are too broad and too limiting at the same time. – No good categorization of sub-patterns. – No definition around where things are going, more so than where they have been. The Problem
  • 5.
    © 2013 CloudTechnology Partners, Inc. / www.cloudtp.com 5 • There seems to be an increasing overuse of cloud computing concepts as saviors for all past IT mistakes. • Pushing cloud computing as the way to solve all, or even most, computing problems reveals those who make such statements as less than credible. Why I’m speaking out…
  • 6.
    © 2013 CloudTechnology Partners, Inc. / www.cloudtp.com 6
  • 7.
    © 2013 CloudTechnology Partners, Inc. / www.cloudtp.com 7 Architecture? Technology? Use cases? What will it be soon? So, what is cloud computing?
  • 8.
    © 2013 CloudTechnology Partners, Inc. / www.cloudtp.com 8 From Hype to Growth
  • 9.
    © 2013 CloudTechnology Partners, Inc. / www.cloudtp.com 9 Data is the “Killer App” for Cloud
  • 10.
    © 2013 CloudTechnology Partners, Inc. / www.cloudtp.com 10 Touchpoints of a Conversation Around Big Data
  • 11.
    © 2013 CloudTechnology Partners, Inc. / www.cloudtp.com 11 • Data aggregation in the cloud for common analytics within verticals. • Combining enterprise data into common data sets. • Critical BI. Big Data Trends
  • 12.
    © 2013 CloudTechnology Partners, Inc. / www.cloudtp.com 12 PaaS Layered On IaaS IaaS PaaS Virtual Machines Provisioning Metering Storage Network Guest OS Application ServerLoad Balancer Web Server Application Services Limited Visibility / Control Source: JP Morganthal
  • 13.
    © 2013 CloudTechnology Partners, Inc. / www.cloudtp.com 13 Purpose Built PaaS IaaS PaaS Virtual Machines Provisioning Metering Storage Network Application ServerLoad Balancer Web Server Application Services No Direct Access Business Services Source: JP Morganthal
  • 14.
    © 2013 CloudTechnology Partners, Inc. / www.cloudtp.com 14 Integrated Services Infrastructure Provisioning MeteringStorage Network Application RuntimeDatabase Application ServicesWeb Server Provisioning MeteringStorage Network Application RuntimeDatabase Application ServicesWeb Server GovernedDistribution Source: JP Morganthal
  • 15.
    © 2013 CloudTechnology Partners, Inc. / www.cloudtp.com 15 NIST defines cloud computing as a set of characteristics, delivery models, and deployment models  On-demand self-service  Ubiquitous network access  Resource pooling  Rapid elasticity  Pay per use 5 Characteristics 3 Delivery Models  Private Cloud  Community Cloud  Public Cloud  Hybrid Cloud 4 Deployment Models  Software as a Service (SaaS)  Platform as a Service (PaaS)  Infrastructure as a Service (IaaS) NIST Definition of Cloud Computing
  • 16.
    © 2013 CloudTechnology Partners, Inc. / www.cloudtp.com 16 • Software as a Service (SaaS) – Applications as a Service – Utilities as a Service – Connected and Disconnected • Platform as a Service (PaaS) – Design as a Service – Process as a Service – Testing as a Service • Infrastructure as a Service (IaaS) – Database as a Service – Management as a Service – Middleware as a Service – Integration as a Service – Information as a Service • …And more. Delivery Models Morphing
  • 17.
    © 2013 CloudTechnology Partners, Inc. / www.cloudtp.com 17 Infrastructure-as-a-Service Security-as-a-Service Storage-as-a-Service Integration-as-a-Service Database-as-a-Service Information-as-a-Service Process-as-a-Service Platform-as-a-Service Application-as-a-Service Management/Governance-as-a-Service Testing-as-a-Service New Stack Emerging
  • 18.
    © 2013 CloudTechnology Partners, Inc. / www.cloudtp.com 18 • The ability to expand storage quickly, and at a lower cost. • DevOps, around the use of PaaS. • Large and highly expandable data systems. • SaaS-delivered enterprise applications. • New or small business support. • High performance computing on-demand. • Office automation applications. What Works in the Cloud
  • 19.
    © 2013 CloudTechnology Partners, Inc. / www.cloudtp.com 19 • Most legacy system migrations. • Systems that require a high degree of security. • Systems that are subject to a lot of regulatory control. • Systems that need to be tightly integrated with local systems and data. • Enterprises that have made a significant investment in hardware and software. • Enterprises with substandard network infrastructure. What Does Not Work in the Cloud
  • 20.
    © 2013 CloudTechnology Partners, Inc. / www.cloudtp.com 20 Cloud Computing is Becoming Systemic
  • 21.
    © 2013 CloudTechnology Partners, Inc. / www.cloudtp.com 21 • Buzzword “cloud computing” is absorbed into computing. • Focus on fit and function, and not the hype. • Security moves to “centralized trust” models. • Centralized data becomes a key strategic advantage. • Mobile devices become more powerful, but thin. • The rise of the “composite cloud.” Evolution of Cloud Computing
  • 22.
    © 2013 CloudTechnology Partners, Inc. / www.cloudtp.com 22 • Focus on the reorganization and outplacement of data. • Focus on PaaS, and service companies that are good at PaaS. • Focus on centralized trust, including moving to identity management models. • SOA patterns and technology find new value in the cloud. • Continued focus on mobile computing. • Home clouds (e.g., iCloud) create a new track of application and appliance development. • Rise of the “cloud aggregator.” Where to Invest Your Time & Money
  • 23.
    © 2013 CloudTechnology Partners, Inc. / www.cloudtp.com 23 The Operational Benefits Are Obvious
  • 24.
    © 2013 CloudTechnology Partners, Inc. / www.cloudtp.com 24 Business Agility is the Objective
  • 25.
    © 2013 CloudTechnology Partners, Inc. / www.cloudtp.com 25 Most Cloud-Based Systems Are Lacking Architecture
  • 26.
    © 2013 CloudTechnology Partners, Inc. / www.cloudtp.com 26
  • 27.
    © 2013 CloudTechnology Partners, Inc. / www.cloudtp.com 27 Thus, many clouds are not meeting expectations.
  • 28.
    © 2013 CloudTechnology Partners, Inc. / www.cloudtp.com 28 • Inefficient utilization of resources. • Resource saturation. • Lack of elasticity and scalability. • Lack of security and governance. • Frequent outages. • Bad or no tenant management. • Other very bad things. The Results
  • 29.
    © 2013 CloudTechnology Partners, Inc. / www.cloudtp.com 29 Hitting the Wall
  • 30.
    © 2013 CloudTechnology Partners, Inc. / www.cloudtp.com 30 • Not understanding how to make architectures scale. • Not dealing with tenant management issues. • Not understanding that security is systemic, and impacts performance. • Not understanding the proper use of services (Yes, that means SOA). • Tossing technology at the problem. • Listening to the wrong people. Common Mistakes
  • 31.
    © 2013 CloudTechnology Partners, Inc. / www.cloudtp.com 31 • No two multitenant architectures are alike. • Needs to be effective in the context of the problem. • Needs to leverage best architecture practices. • Needs to practice isolation and protection. The Multitenant Thing “With a multitenant architecture, a software application is designed to virtually partition its data and configuration so that each client organization works with a customized virtual application instance.” Source: Wikipedia
  • 32.
    © 2013 CloudTechnology Partners, Inc. / www.cloudtp.com 32 You have some choices Source: http://vikashazrati.wordpress.com/2008/06/23/multi-tenancy-explained/
  • 33.
    © 2013 CloudTechnology Partners, Inc. / www.cloudtp.com 33 ABCs of Multitenancy Source: Steve Bobrowski
  • 34.
    © 2013 CloudTechnology Partners, Inc. / www.cloudtp.com 34 Virtualization is Not Always a Requirement
  • 35.
    © 2013 CloudTechnology Partners, Inc. / www.cloudtp.com 35 • Migration to a Cloud – Business Systems – Infrastructure • Building on a Cloud (PaaS) • Building a Hybrid Cloud • Building a Cloud – IaaS – SaaS – PaaS Types of Cloud Architecture Patterns Emerging Complexity
  • 36.
    © 2013 CloudTechnology Partners, Inc. / www.cloudtp.com 36 • Migration to a Cloud – Business Systems – Infrastructure • Building on a Cloud (PaaS) • Building a Hybrid Cloud • Building a Cloud – IaaS – SaaS – PaaS Types of Cloud Architecture Patterns Emerging We’ll focus here Complexity
  • 37.
    © 2013 CloudTechnology Partners, Inc. / www.cloudtp.com 37 General Architecture Patterns to Follow
  • 38.
    © 2013 CloudTechnology Partners, Inc. / www.cloudtp.com 38 1. Governance 2. Regulatory Compliance 3. Security & Identity Management 4. Business Continuity 5. Process and Services 6. Data Management 7. System Integration 8. Resource Skills & Knowledge 9. Application Readiness 10. Network Readiness Enterprise Vulnerabilities - Assess your Risks COMPLEXITY OF MITIGATING RISK RISKTOORGANIZATION 1 2 5 3 4 6 7 8 9 10
  • 39.
    © 2013 CloudTechnology Partners, Inc. / www.cloudtp.com 39 Build a solid foundation: • Determine business drivers • Understand: data, services, business processes and system integration points • Design a “cloud-friendly” enterprise architecture roadmap that leverages Services Oriented Architecture (SOA) • Determine an integration strategy for internal and external systems • Outline a migration path for legacy systems to the new architecture Architecture Roadmap General Guidance
  • 40.
    © 2013 CloudTechnology Partners, Inc. / www.cloudtp.com 40 “as-is”
  • 41.
    © 2013 CloudTechnology Partners, Inc. / www.cloudtp.com 41 “to be”
  • 42.
    © 2013 CloudTechnology Partners, Inc. / www.cloudtp.com 42 Deploy
  • 43.
    © 2013 CloudTechnology Partners, Inc. / www.cloudtp.com 43 • Focus on the primitives. – The best clouds are sets of low level services that can be configured. • Data services • Transaction services • Utility services • Leverage distributed components that are centrally controlled. • Build for tenants, not users. • Don’t lean too much on virtualization. • Security and governance are systemic. General Rules & Guidelines
  • 44.
    © 2013 CloudTechnology Partners, Inc. / www.cloudtp.com 44 Use Case: General Business System Migration to the Cloud
  • 45.
    © 2013 CloudTechnology Partners, Inc. / www.cloudtp.com 45 • Break the system down to it’s component parts, understanding each part. • Rethink the database, it’s typically a mess. • Rethink the system as sets of services/API, watch the granularity. – Data services, transaction services, utility services • Create a security and governance plan. • Consider the user interfaces. • Consider device interfaces. • Migrate only the components to the cloud that will provide the best value. The General Idea
  • 46.
    © 2013 CloudTechnology Partners, Inc. / www.cloudtp.com 46 • Good News: – Most cloud platforms provide the tenant management features for you. – Most cloud platforms manage the resources for you. – The cloud platforms are getting better. • Bad News: – Security is still your problem. – Application and service design is still your problem. – Testing can be a hassle. – Watch out for immaturity if standards. Good News / Bad News
  • 47.
    © 2013 CloudTechnology Partners, Inc. / www.cloudtp.com 47 Security&Identity Management&ServiceGovernance Data Data Services/Abstraction Transactional Services Process Management (BPMS) Composites/Portals Monitoring and Management Rules Management Reference Architecture
  • 48.
    © 2013 CloudTechnology Partners, Inc. / www.cloudtp.com 48 Create the Information Model Ontologies Understand Ontologies Understand the Data Data Dictionary & Metadata Catalog the Data Data Catalog Legacy Metadata External Metadata (B2B) Build Information Model Information Model
  • 49.
    © 2013 CloudTechnology Partners, Inc. / www.cloudtp.com 49 Data Data Services/Abstraction
  • 50.
    © 2013 CloudTechnology Partners, Inc. / www.cloudtp.com 50 Create a Service Model Candidate Services Understand Services Information to Services Services And Information Build Service Model Service Model Data Catalog Information Model
  • 51.
    © 2013 CloudTechnology Partners, Inc. / www.cloudtp.com 51 Data Data Services/Abstraction Transactional Services
  • 52.
    © 2013 CloudTechnology Partners, Inc. / www.cloudtp.com 52 Source: Microsoft
  • 53.
    © 2013 CloudTechnology Partners, Inc. / www.cloudtp.com 53 Source: Microsoft
  • 54.
    © 2013 CloudTechnology Partners, Inc. / www.cloudtp.com 54 Create a Process Model Candidate Processes Understand Processes Services to Processes Services to Processes Build Process Model Process Model Data Catalog Information Model Service Model
  • 55.
    © 2013 CloudTechnology Partners, Inc. / www.cloudtp.com 55 Data Data Services/Abstraction Transactional Services Process Management (BPMS) Composites/Portals Monitoring and Management Rules Management
  • 56.
    © 2013 CloudTechnology Partners, Inc. / www.cloudtp.com 56 Source: Activevos
  • 57.
    © 2013 CloudTechnology Partners, Inc. / www.cloudtp.com 57 Create a Governance Model Defined Policies Define Policies Design Policies Policy Designs Implement Policies Governance Model Process Model Information Model Service Model
  • 58.
    © 2013 CloudTechnology Partners, Inc. / www.cloudtp.com 58 Security&Identity Management&ServiceGovernance Data Data Services/Abstraction Transactional Services Process Management (BPMS) Composites/Portals Monitoring and Management Rules Management
  • 59.
    © 2013 CloudTechnology Partners, Inc. / www.cloudtp.com 59
  • 60.
    © 2013 CloudTechnology Partners, Inc. / www.cloudtp.com 60 Select Platforms and Deploy Processes, Services, and Data to Platforms. Candidate Platforms List Candidate Platforms Analyze and Test Candidate Platforms Test Results Select Target Platforms Target Platforms Process Assignments Service Assignments Data Assignments Deploy to Target Platforms
  • 61.
    © 2013 CloudTechnology Partners, Inc. / www.cloudtp.com 61 • Cloud-based roles and org • Workload centric resource models (e.g., e-mail) • Co-sourced staff • Automation & self service • Consumption-based charge-back models • Mature service framework to manage service-centric model • Pervasive virtualization • Converged architecture • Federated workloads • Pools of resources • Achieving the end-state requires significant transformation Readiness: People, Process & Technology Enterprise IT Cloud TECHNOLOGY • Complex • Expensive • Inflexible • Siloed PROCESS • Little infrastructure automation • Services allocated to LOB or application owner • ITIL-based services frameworks loosely applied PEOPLE Organizational silos of • Infrastructure (compute, storage, network) • Application & management • Security Source: JP Morganthal
  • 62.
    © 2013 CloudTechnology Partners, Inc. / www.cloudtp.com 62 • Lower trust requirements enable flexible deployment Trust Will Play a Central Role Confidentiality Integrity Availability Risk Compliance Governance Law Standards SLAs Enforcement Monitoring Organization Uncertainty Exposure Authorization Accessibility Recovery Commercial Personal Strong Inhibitor, Higher Needs Moderate Inhibitor Non-Inhibitor, Lower Needs Email Non-repudiation ArcherGRC Web Publishing Application Development Transaction Management Content Distribution VoiceoverIP PeopleSoft, HRApplications SupplyChain Information &Systems Management Source: JP Morganthal
  • 63.
    © 2013 CloudTechnology Partners, Inc. / www.cloudtp.com 63 Erik Sebesta, Founder & CATO, Cloud Technology Partners In this role as Chief Architect and Technology Officer, Erik helps enterprise customers begin and complete enterprise-wide transformations to cloud-based solutions. He facilitates sessions to derive a strategic roadmap of prioritized initiatives, well balanced with the organizations capacity to achieve them. Erik has spent the past 2 years with 50+ CIOs and CTOs of F2000 companies on their cloud strategies. From his recent entrepreneurial endeavors, he separates the true benefits from the hype of cloud computing.
  • 64.
    © 2013 CloudTechnology Partners, Inc. / www.cloudtp.com 64 John Treadway, SVP, Cloud Technology Partners Mr. John Treadway serves as Senior Vice President at Cloud Technology Partners Inc. Mr. Treadway serves as Vice President of Business Development at Clearpoint Funding, Inc. He served as Vice President of Business Development of Virgin Money USA, Inc. (formerly, CircleLending, Inc). He managed strategic partnerships and business development at CircleLending. He has more than twenty years of sales, business development and marketing experience in the financial services and enterprise technology markets. He consulted on marketing and business development in the enterprise software market.
  • 65.
    © 2013 CloudTechnology Partners, Inc. / www.cloudtp.com 65 Bernard Golden, Vice President, Enterprise Solutions, Enstratius Bernard Golden has been called a “cloud guru” and a “cloud computing rockstar.” He is Vice President, Enterprise Solutions for Enstratius, a leading cloud management software company. In this role, he works with large enterprises throughout the world, helping them migrate to cloud computing and gain its full benefits. Formerly, was the CEO of HyperStratus, a Silicon Valley cloud computing consultancy that works with clients throughout the world.
  • 66.
    © 2013 CloudTechnology Partners, Inc. / www.cloudtp.com 66 Scott Bils Partner, Everest Group Randy Bias Co-Founder and CTO, Cloudscaling
  • 67.
    © 2013 CloudTechnology Partners, Inc. / www.cloudtp.com 67 8:30 AM – 9:45 AM Introduction to the Workshop and the State of the Art Cloud Platforms Instructor: David Linthicum, SVP, Cloud Technology Partners 9:45 AM – 10:30 AM Understanding IaaS Requirements, Design, and Performance Instructor: John Treadway, SVP, Cloud Technology Partners 10:30 AM – 10:45 AM Break 10:45 AM – 11:30 AM Panel: The Changing Nature of Cloud Platform Deployment Moderator: David Linthicum, SVP, Cloud Technology Partners Panelist: Rob Craft, Senior Director – Cloud, Microsoft Corporation Panelist: Peder Ulander, VP of Product Marketing, Cloud Platforms, Citrix Panelist: Jim Anthony, Vice President, Sales Engineering, Terremark Panelist: Adityashankar Kini, Director, Stingray Engineering, Riverbed Agenda
  • 68.
    © 2013 CloudTechnology Partners, Inc. / www.cloudtp.com 68 11:30 AM – 12:00 PM Creating Your Enterprise AWS Strategy/Architecture Instructor: Bernard Golden, Vice President, Enterprise Solutions, Enstratius 12:00 PM – 1:00 PM Lunch 1:00 PM – 1:30 PM Panel: Are Cloud Standards Real? Moderator: David Linthicum, SVP, Cloud Technology Partners Panelist: Bernard Golden, Vice President, Enterprise Solutions, Enstratius Panelist: Randy Bias, Co-Founder and CTO, Cloudscaling 1:30 PM – 2:00 PM Next Generation IaaS, PaaS, and Database-as-a-Service Instructor: David Linthicum, SVP, Cloud Technology Partners 2:00 PM – 2:30 PM Panel: The “Killer” Cloud Apps in 2014 Moderator: David Linthicum, SVP, Cloud Technology Partners Panelist: Thiru Suresh, Director, Product Marketing, Cisco Panelist: Margaret Dawson, Vice President & Cloud Evangelist, HP Agenda
  • 69.
    © 2013 CloudTechnology Partners, Inc. / www.cloudtp.com 69 2:30 PM – 3:00 PM Best Practices for Application Migration to Public Clouds Instructor: Erik Sebesta, Founder & CATO, Cloud Technology Partners 3:00 PM – 3:15 PM Break 3:15 PM – 3:45 PM Panel: Deployment and Operating Planning that Works the First Time Moderator: David Linthicum, SVP, Cloud Technology Partners Panelist: Bernard Golden, Vice President, Enterprise Solutions, Enstratius Panelist: Scott Bils, Partner, Everest Group Panelist: Randy Bias, Co-Founder and CTO, Cloudscaling 3:45 PM – 4:15 PM What is the True Future of Cloud Computing? Instructor: David Linthicum, SVP, Cloud Technology Partners 4:15 PM – 4:30 PM Closing Remarks – A Path Forward to the Cloud Instructor: David Linthicum, SVP, Cloud Technology Partners Agenda
  • 70.
    © 2013 CloudTechnology Partners, Inc. / www.cloudtp.com 70 Ask by email / David.Linthicum@cloudtp.com / www.cloudtp.com Questions?

Editor's Notes

  • #13 Non-functional Requirements, such as specific requirements for bandwidth or IOPS make or break these models
  • #14 Designed to deliver SaaS and API. This perspective is that the API is the platform since your application is now dependent upon it as part of your overall application. Hence it satisfies the definition of a platform, but you are acquiring it through SaaS methods.
  • #15 Platform attributes are governed by non-functional requirements.Select attributes of PaaS package and it will be provisioned