TOPICS TO BE COVERED
Trait Theory of Behavior Theory of Contingencies Theory of
Leadership Leadership Leadership
1. Katz Framework 1. Michigan & Ohio 1. Fledlers Theory
2. Stogdills Framework 2. Blake Monton Managerial Grid 2. Harsey & Blanchards
3. McCains Framework 3. Different Behavior of Leadership 3. Path-Goal Theory
4. Vroom & Yetton Theory
What’s Leadership ?
According To Peter Drucker:
“The only definition of a leader is someone who has followers.”
Bill Gates:
“As we look ahead into the next century, leaders will be those who empower
others.”
Definition:
“Leadership is a process of social influence, which maximizes the efforts of
others, towards the achievement of a goal.”
TRAIT THEORY OF LEADERSHIP
• Successor of “Great Man” Theory of Leadership
• Big Assumption:
“ Leaders such as Abraham Lincoln or Mark Zuckerberg were born
with inborn ability to lead.”
What’s Trait Theory ?
• Leadership Traits are innate.(Big 5 Model Traits)
• Developed through Experience and Learning
• Focuses on Personal Qualities and Characteristics.
• Critics: “Too simplistic & futile.”
DIFFERENT FRAMEWORKS OF TRAIT THEORYKatzFramework
• Developing your
Best Self.
• Managing People
& Processes.
• Cultivating
Professional
Networks.
• Learning Through
Experience.
• Applying Technical
Competence.
Stogdill’sFramework
• Capacity,
Achievement,
Responsibility,
Participation, &
Status.
• Emotional
Stability, Capacity
to Inspire,
Admitting error &
Cohesion.
McCainsFramework(3F’s)
• Freedom
• Focused
• Foresight
1 2 3
Indra Nooyi – CEO PepsiCo.
• Traits that make her a Great Leader:
• Sociable
• Agreeable
• Emotionally Stable
• Open to Experiences
• Conscientious
• Results of Such Personality Traits:
• Excellence in Job Performance
• Successful Career
• One of the most Powerful Women in Business
Behavioral Theories
Theories that attempt to isolate behaviors that
differentiate effective leaders form ineffective leaders
Ohio State Studies
Research began at Ohio state university in late 1940’s
To identify independent dimensions of leader behavior
Resulted in two dimensions:
• Initiating structure
• Consideration
Conclusions of Ohio State Studies
• Higher on one dimension does not mean low on another
• Followers of leaders high in consideration were more satisfied,
motivated and had respect for their leaders
• Leaders high in initiating structure increased organization’s
productivity and performance
Michigan Studies
Objective
To locate behavioral characteristics of leaders that appeared to be related
to measure of performance effectiveness
Came up with two-dimensions of leadership behavior
• Employee-oriented
• Production-oriented
Conclusions of Michigan Studies
• Employees favored leaders who were employee oriented in behavior
• Recommended only one dimension important for manager to be
successful i.e. employee oriented leaders
The Managerial Grid
• Developed by Blake and Mouton
• Based on “ concern for people “ and “ concern for production “
• Does not specify why a manger falls into one part or another grid
Different Leadership
Behaviors
1. Autocratic Leadership
• Classical Leadership Style
• Managers retains as much power and decision
making authority as possible
• No involvement of Staff
Eg:- Adolf Hitler
2. Democratic Leadership
• Also known as Participative style
• Sharing of Decision-making abilities and Ideas
• Encourages staff to be a part of the decision making
Eg:- Carlos Ghosn- Currently the Chairman and CEO of Paris-based Renault, Chairman and CEO of
Japan-based Nissan, and Chairman of Russian automobile manufacturer AvtoVAZ
3. Supportive Leadership
• Path-goal theory
• Cohesion among members
• Attempts to reduce employee stress and frustration in the workplace
Eg:- Steve Jobs
4. Achievement Leadership
• A management strategy that puts high goals and training to get the needed improvement in
performance levels.
• high performance is expected
• a high level of confidence in the employee's ability to achieve the goals.
Eg:- Abdul Kalam
5. Laissez-Faire Leadership
• Known as “Hands-off” style
• The manager provide little or no direction
and gives staff freedom as much as possible
• Highly experienced and trained employees requiring little supervision fall under the laissez-faire
leadership style.
Eg:- Warren Buffet
Contingency Theory
Fiedler’s Model
• Fixed Style of Leadership
• Result of Two Factor
• Leadership Style
• Evaluation Tool : Least Preferred Co-worker (LPC)
• Situational Control
• Leader Member Relation
• Task Structure
• Leader’s Position Power
Least Preferred Co-worker (LPC)
Respondent Describe: Least Preferred Co - Worker
Least Preferred Co-worker (LPC)
• Analysis:
• Score: 57 or below, Leadership Style: Task Oriented
• Score: 58 – 63, Leadership Style: Middle LPC
• Score: 64 or 64 +, Leadership Style: Relationship Oriented
• Application:
• Identify Leadership Style
• Identify Situation
• Determine most effective Leadership Style
Breakdown of Most Effective Leadership Style
Path Goal Theory of Leadership
Hersey – Blanchard Leadership Theory
• Change Leadership Styles:
• Based on Maturity of People they are leading
• Details of Task
• Model Maps Leadership Styles to Maturity Level
Leadership in Organizations
• Transactional Leaders
Leaders who guide or motivate their followers in the direction of established
goals by clarifying role and task requirements.
• Transformational Leaders
Inspire followers to transcend their own self-interests for the good of the
organization; they can have a profound and extraordinary effect on followers.
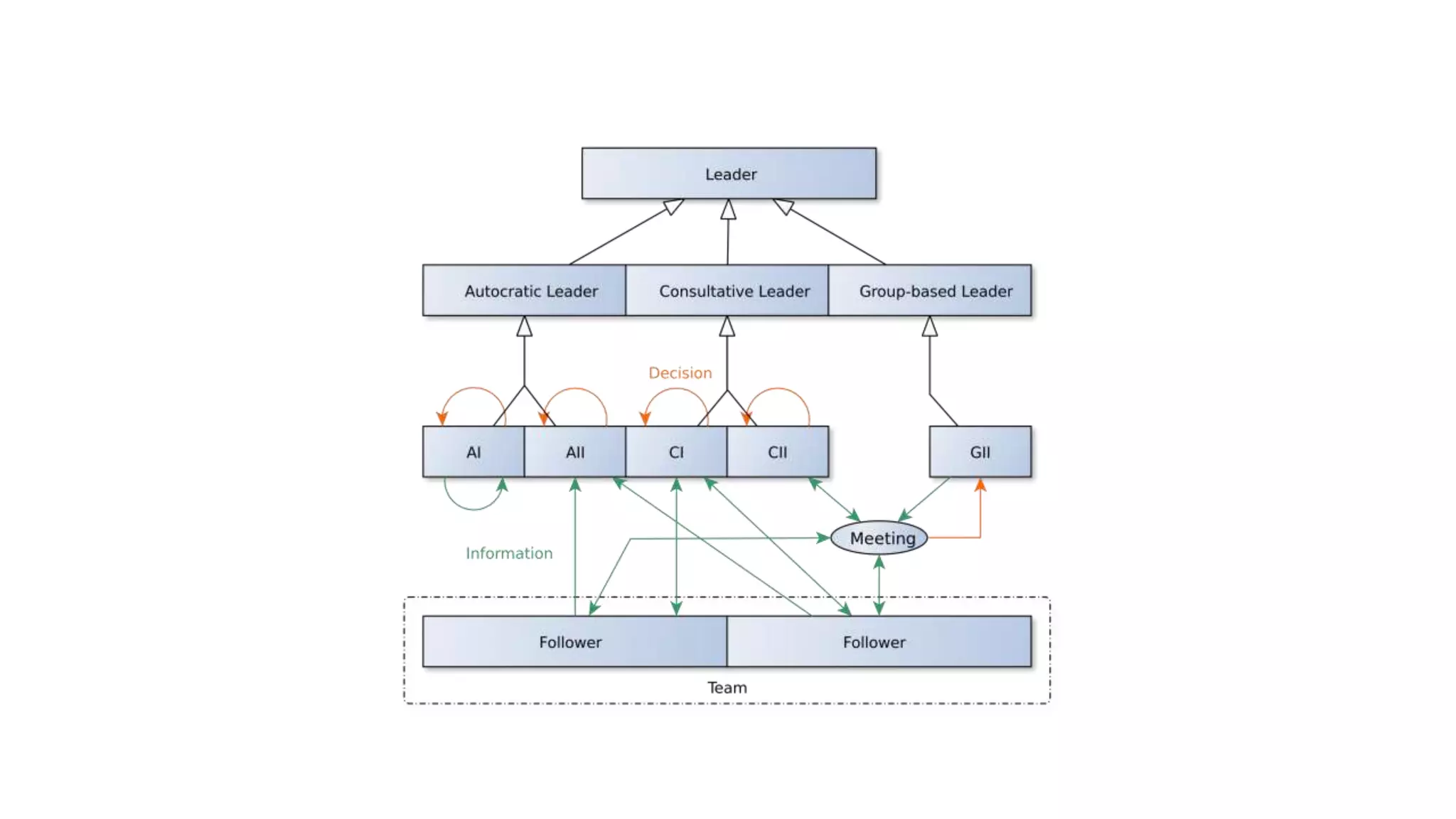
Vroom–Yetton Contingency Model
Situational leadership theory of industrial and organizational
psychology.
This model suggests the selection a leadership style for group decision
making
Online Leadership
• Lack of face-to-face contact.
• The structure and tone of message
• Writing skills become an extension of interpersonal skills.
• Building trust and understanding is greatest challenge.
LEADERS
Finding & Creating Effective Leaders
• Selection Process
-Extraversion, conscientiousness and openness to experience
• Training
- Developing situational-analysis
- Executive Leadership programs
THANK YOU

Leadership- Organizational Behavior

  • 2.
    TOPICS TO BECOVERED Trait Theory of Behavior Theory of Contingencies Theory of Leadership Leadership Leadership 1. Katz Framework 1. Michigan & Ohio 1. Fledlers Theory 2. Stogdills Framework 2. Blake Monton Managerial Grid 2. Harsey & Blanchards 3. McCains Framework 3. Different Behavior of Leadership 3. Path-Goal Theory 4. Vroom & Yetton Theory
  • 3.
    What’s Leadership ? AccordingTo Peter Drucker: “The only definition of a leader is someone who has followers.” Bill Gates: “As we look ahead into the next century, leaders will be those who empower others.” Definition: “Leadership is a process of social influence, which maximizes the efforts of others, towards the achievement of a goal.”
  • 4.
    TRAIT THEORY OFLEADERSHIP • Successor of “Great Man” Theory of Leadership • Big Assumption: “ Leaders such as Abraham Lincoln or Mark Zuckerberg were born with inborn ability to lead.” What’s Trait Theory ? • Leadership Traits are innate.(Big 5 Model Traits) • Developed through Experience and Learning • Focuses on Personal Qualities and Characteristics. • Critics: “Too simplistic & futile.”
  • 5.
    DIFFERENT FRAMEWORKS OFTRAIT THEORYKatzFramework • Developing your Best Self. • Managing People & Processes. • Cultivating Professional Networks. • Learning Through Experience. • Applying Technical Competence. Stogdill’sFramework • Capacity, Achievement, Responsibility, Participation, & Status. • Emotional Stability, Capacity to Inspire, Admitting error & Cohesion. McCainsFramework(3F’s) • Freedom • Focused • Foresight 1 2 3
  • 6.
    Indra Nooyi –CEO PepsiCo. • Traits that make her a Great Leader: • Sociable • Agreeable • Emotionally Stable • Open to Experiences • Conscientious • Results of Such Personality Traits: • Excellence in Job Performance • Successful Career • One of the most Powerful Women in Business
  • 7.
    Behavioral Theories Theories thatattempt to isolate behaviors that differentiate effective leaders form ineffective leaders
  • 8.
    Ohio State Studies Researchbegan at Ohio state university in late 1940’s To identify independent dimensions of leader behavior Resulted in two dimensions: • Initiating structure • Consideration
  • 9.
    Conclusions of OhioState Studies • Higher on one dimension does not mean low on another • Followers of leaders high in consideration were more satisfied, motivated and had respect for their leaders • Leaders high in initiating structure increased organization’s productivity and performance
  • 10.
    Michigan Studies Objective To locatebehavioral characteristics of leaders that appeared to be related to measure of performance effectiveness Came up with two-dimensions of leadership behavior • Employee-oriented • Production-oriented
  • 11.
    Conclusions of MichiganStudies • Employees favored leaders who were employee oriented in behavior • Recommended only one dimension important for manager to be successful i.e. employee oriented leaders
  • 12.
    The Managerial Grid •Developed by Blake and Mouton • Based on “ concern for people “ and “ concern for production “ • Does not specify why a manger falls into one part or another grid
  • 14.
  • 15.
    1. Autocratic Leadership •Classical Leadership Style • Managers retains as much power and decision making authority as possible • No involvement of Staff Eg:- Adolf Hitler 2. Democratic Leadership • Also known as Participative style • Sharing of Decision-making abilities and Ideas • Encourages staff to be a part of the decision making Eg:- Carlos Ghosn- Currently the Chairman and CEO of Paris-based Renault, Chairman and CEO of Japan-based Nissan, and Chairman of Russian automobile manufacturer AvtoVAZ
  • 16.
    3. Supportive Leadership •Path-goal theory • Cohesion among members • Attempts to reduce employee stress and frustration in the workplace Eg:- Steve Jobs 4. Achievement Leadership • A management strategy that puts high goals and training to get the needed improvement in performance levels. • high performance is expected • a high level of confidence in the employee's ability to achieve the goals. Eg:- Abdul Kalam
  • 17.
    5. Laissez-Faire Leadership •Known as “Hands-off” style • The manager provide little or no direction and gives staff freedom as much as possible • Highly experienced and trained employees requiring little supervision fall under the laissez-faire leadership style. Eg:- Warren Buffet
  • 18.
  • 19.
    Fiedler’s Model • FixedStyle of Leadership • Result of Two Factor • Leadership Style • Evaluation Tool : Least Preferred Co-worker (LPC) • Situational Control • Leader Member Relation • Task Structure • Leader’s Position Power
  • 20.
    Least Preferred Co-worker(LPC) Respondent Describe: Least Preferred Co - Worker
  • 21.
    Least Preferred Co-worker(LPC) • Analysis: • Score: 57 or below, Leadership Style: Task Oriented • Score: 58 – 63, Leadership Style: Middle LPC • Score: 64 or 64 +, Leadership Style: Relationship Oriented • Application: • Identify Leadership Style • Identify Situation • Determine most effective Leadership Style
  • 22.
    Breakdown of MostEffective Leadership Style
  • 23.
    Path Goal Theoryof Leadership
  • 24.
    Hersey – BlanchardLeadership Theory • Change Leadership Styles: • Based on Maturity of People they are leading • Details of Task • Model Maps Leadership Styles to Maturity Level
  • 25.
    Leadership in Organizations •Transactional Leaders Leaders who guide or motivate their followers in the direction of established goals by clarifying role and task requirements. • Transformational Leaders Inspire followers to transcend their own self-interests for the good of the organization; they can have a profound and extraordinary effect on followers.
  • 26.
    Vroom–Yetton Contingency Model Situationalleadership theory of industrial and organizational psychology. This model suggests the selection a leadership style for group decision making
  • 28.
    Online Leadership • Lackof face-to-face contact. • The structure and tone of message • Writing skills become an extension of interpersonal skills. • Building trust and understanding is greatest challenge.
  • 29.
  • 30.
    Finding & CreatingEffective Leaders • Selection Process -Extraversion, conscientiousness and openness to experience • Training - Developing situational-analysis - Executive Leadership programs
  • 31.

Editor's Notes

  • #5 Extraversion.Extraversion was significantly positively related to leadership (r = .31).Agreeableness  Agreeableness was not significantly related to leadership Conscientiousness it comprises two related facets, namely achievement and dependability. Conscientiousness was significantly positively related to leadership. Openness  the disposition to be imaginative, nonconforming, unconventional, and autonomous. Openness was found to be significantly positively related with leadership Neuroticism: represents the tendency to exhibit poor emotional adjustment and experience negative affects, such as anxiety, insecurity, and hostility. Neuroticism was significantly negatively correlated with (r = -.24).
  • #8 These are the theories which help in differentiating between the the leaders and non leaders based on their behaviors. also behavior theories say we could train people to be good leaders Unlike trait theory that provides basis for selecting right people for leaders those who have inborn traits of leadership
  • #9 Oss sought to identify independent dimentionss of leader behavior initiating structure: Is the extent to bwhich a leader defiones and structures his or her role and those of employes too to attain goal It includes behavior that attempts to organize work, work relationships The leader high in IS Assigns group members particular tasks Expects to maintain definite standards Considerations Extent to which persons job relations are characterized by mutual trust respect and regards for employees Leader high in consideration helps employees with personal problem
  • #11 The objective of Michigan studies was to categorise behaviours of leaders to measure performance effectiveness Employer-oriented Emphasized on interpersonal relations by taking interest in needs of employees Accepting individual differences among them Production-oriented Emphasizes on task aspect of job and accomplishing group tasks.
  • #13 Focuses on task and employee orientation of managers as well as combination of concerns btwn two extreams. Concern for People – This is the degree to which a leader considers the needs of team members, their interests, and areas of personal development when deciding how best to accomplish a task. Concern for Results – This is the degree to which a leader emphasizes concrete objectives, organizational efficiency and high productivity when deciding how best to accomplish a task.
  • #14 impoverished Management – Low Results/Low People This leader is mostly ineffective. He/she has neither a high regard for creating systems for getting the job done, nor for creating a work environment that is satisfying and motivating. The result is disorganization, dissatisfaction and disharmony. Country Club Management – High People/Low Results This style of leader is most concerned about the needs and feelings of members of his/her team. These people operate under the assumption that as long as team members are happy and secure then they will work hard. What tends to result is a work environment that is very relaxed and fun but where production suffers due to lack of direction and control. Authority-Compliance Management – High Results/Low People Also known as Authoritarian or "Produce or Perish" Leaders, people in this category believe that employees are simply a means to an end. Employee needs are always secondary to the need for efficient and productive workplaces. This type of leader is very autocratic, has strict work rules, policies, and procedures, and views punishment as the most effective means to motivate employees. Middle-of-the-Road Management – Medium Results/Medium People This style seems to be a balance of the two competing concerns, and it may at first appear to be an ideal compromise. Therein lies the problem, though: When you compromise, you necessarily give away a bit of each concern, so that neither production nor people needs are fully met. Leaders who use this style settle for average performance and often believe that this is the most anyone can expect. Team Leadership – High Production/High People According to the Blake Mouton model, this is the best managerial style. These leaders stress production needs and the needs of the people equally highly. The premise here is that employees understand the organization's purpose and are involved in determining production needs. When employees are committed to, and have a stake in the organization’s success, their needs and production needs coincide. This creates a team environment based on trust and respect, which leads to high satisfaction and motivation and, as a result, high results.
  • #20 Situational Control : determine favourableness of particular situation , depends on 3 factors (presentation point) Leader Member Relation: Level of Trust and Confidence Team has Task Structure: Structured & cleared / vague & unstructured Leader’s position Power: amount of power u have to direct the group.
  • #22 task-oriented leaders: view their LPCs more negatively effective at completing tasks. Relationship-building is a low priority.  relationship-oriented leaders: view their LPCs more positively focus more on personal connections good at avoiding and managing conflict MAKE BETTER COMPLEX SITUATION
  • #24 states that the manager's leadership style is a major factor in worker motivation, productivity, and job satisfaction. The theory suggests that one leadership style is not better in all situations, so the manager should be familiar with several leadership styles. Read more : http://www.ehow.com/info_7742158_path-goal-theory-leadership.html theory that states that the manager's leadership style is a major factor in worker motivation, productivity, and job satisfaction. Read more : http://www.ehow.com/info_7742158_path-goal-theory-leadership.html
  • #25 Telling (S1) – Leaders tell their people what to do and how to do it. Selling (S2) – Leaders provide information and direction, but there's more communication with followers. Leaders "sell" their message to get people on board. Participating (S3) – Leaders focus more on the relationship and less on direction. The leader works with the team, and shares decision-making responsibilities. Delegating (S4) – Leaders pass most of the responsibility onto the follower or group. The leaders still monitor progress, but they're less involved in decisions. Maturity Levels M1 – They lack the knowledge, skills, or confidence to work on their own, need to be pushed to take the task on. M2 – at this level, followers might be willing to work on the task, but they still don't have the skills to complete it successfully. M3 – Here, followers are ready and willing to help with the task. They have more skills than the M2 group, but they're still not confident in their abilities. M4 – These followers are able to work on their own. They have high confidence and strong skills, and they're committed to the task.
  • #28 Autocratic Type 1 (AI)Leader makes own decision using information that is readily available to him at the time. This type is completely autocratic.Autocratic Type 2 (AII)Leader collects required information from followers, then makes decision alone. Problem or decision may or may not be informed to followers. Here, followers' involvement is just providing information.Consultative Type 1 (CI)Leader shares problem to relevant followers individually and seeks their ideas and suggestions and makes decision alone. Here followers do not meet each other and the leader’s decision may or may not reflect his followers' influence. So, here followers involvement is at the level of providing alternatives individually.Consultative Type 2 (CII)Leader shares problem to relevant followers as a group and seeks their ideas and suggestions and makes decision alone. Here followers meet each other, and through discussions they understand other alternatives. But the leader’s decision may or may not reflect his followers' influence. So, here followers involvement is at the level of helping as a group in decision-making.Group-based Type 2 (GII)Leader discuss problem and situation with followers as a group and seeks their ideas and suggestions through brainstorming. Leader accepts any decision and does not try to force his idea. Decision accepted by the group is the final one.
  • #31 Many companies provide executive leadership programs to its managers at top business business schools. Wipro and GE are well known fr developing