I Y C FD R . S I T H U N K U M A R P A T R O
WHAT IS IYCF ???
• I = Infant (0 – 11 months)
• Y =Young (up to 2 years)
• C = Child
• F = Feeding
INFANT AND YOUNG CHILD FEEDING
• Set of Well known and common recommendations
• For appropriate feeding
• New born & Children under 2 years of age
THE GLOBAL STRATEGY FOR INFANT
AND YOUNG CHILD FEEDING(IYCF)
• Developed by WHO and UNICEF to
revitalize world attention on the impact that
feeding practices have on infants and young
children.
• Malnutrition has been responsible, directly
or indirectly, for over 50% of the 10.9 million
deaths annually among children <5 years.
• Over two-thirds of these deaths occur in the
first year of life
MAJOR CAUSES OF DEATHS AMONG
CHILDREN UNDER 5 YEARS
18%
15%
10%
5%4%
23%
25%
Acute Respiratory
Infections
Diarrhoea
Malaria
Measles
HIV/AIDS
Perinatal
Other
Deaths associated
With malnutrition
54%
OPTIMAL IYCF PRACTICES
1. Early initiation of breastfeeding; immediately after birth, preferably within one
hour.
2. Exclusive breastfeeding for the first six months of life i. e 180 days
3. Timely introduction of complementary foods (solid, semisolid or soft foods)
after the age of six months i. e 180 days.
4. Continued breastfeeding for 2 years or beyond
5. Age appropriate complementary feeding for children 6-23 months, while
continuing breastfeeding.
6. Active feeding for Children during and after illness.
IYCF TECHNICAL GUIDELINES
1. Breastfeeding
2. Complementary feeding
3. HIV and Infant feeding
4. Special situations
BREAST FEEDING
• Should be promoted to mothers and other
caregivers as the gold standard feeding option for
babies
• Antenatal Counselling to be done :
– Individual
– Groups
• To be initiated as early as possible after birth
(for all normal newborns and those born via C-section)
• Operative birth : Mother may need motivation and support (for initiating
breast feeding within 1 hour)
• Skin to skin contact should be encouraged :
–“Bedding in Mother and Baby pair”
–“Breast Crawl”
Mother should communicate, look into the eyes, touch and caress
the baby while feeding.
The new born should be kept warm by promoting Kangaroo Mother
Care and promoting local practices to keep the room warm.
Bedding in mother &
baby pair
Mother looking into
baby while feeding
Breast Crawl
• Colostrum MUST NOT be discarded
• NO PRELACTEAL fluids should be given
• Baby should be fed “ON CUES”
– Early Feeding Cues:
• Sucking movements and sucking sounds
• Hand to mouth movements
• Rapid eye movements
• Soft cooing or sighing sounds
• Lip smacking
• Restlessness
• Exclusive breastfeeding should be practiced from birth till six months
• After 6 months : Complementary food
Breast Feeding for a minimum of 2 years and beyond
• Even during 2nd year of life : Breast Feeding frequency should be
4-6 times in 24 hrs. (Including night feeds)
• HEALTHVISITS : Harms of artificial feeding and bottle feeding to be explained
• Inadvertent advertising of infant milk substitutes in health facilities to be
avoided
• Artificial Feeding ?????? Only when medically initiated
• Efforts to provide appropriate facilities : For mothers to breastfeed babies
easily at Public Places
• Adoption of WHO Growth Charts : For growth monitoring
COMPLEMENTARY FEEDING
• Appropriately thick complementary foods to be prepared from locally available
foods
• TO BE INTRODUCED at 6 completed months
• Breast Feeding should be continued
• AVOID the term “WEANING”
• Each meal should be made energy dense by adding :
– Sugar / Jaggery
– Ghee / Butter
– (To address the issue of small stomach size)
• Food must be Thick enough :Thick enough
- to stay on spoon without running off,
- when the spoon is tilted
• Foods can be enriched by making a
fermented porridge by:
– Use of germinated flour
– Sprouted and toasting grains before grinding.
• Parents????
– Identify STAPLE HOME MADE food (cereal –pulse mixture)
• Foods to be encouraged???
– Iron-fortified foods
– Iodized salts
– Vitamin A enriched foods
• Variety of foods to be increased to keep the baby motivated on
complementary feeding
• Junk food and commercial food, Ready-made foods and processed
foods??? AVOID
• Drinks with low nutritive values :Tea, Coffee and sugary drinks ????
AVOID
• HYGIENIC practices to be followed??? PREPARATION, STORAGE ,
FEEDING
lentils
beans
peas nuts
seeds
Groundnut
paste
Vitamin A rich foods
• RESPONSIVE FEEDING practices : PROMOTE
• SELF FEEDING : ENCOURAGE
• Forced Feeding / Threatening / Punishment : AVOID
• Role of COMMUNITY HEALTH WORKERS ???
– Skilled help and Confidence building during all health contacts
– Also at home visits
• Foods possessing choking hazards : Avoid
• . Introduction of lumpy or granular foods and most tastes should be
done by about 9 to 10 months
• How to reduce Feeding Fussiness ??
– So use of mixers/grinders to make food semisolid/pasty should be
strongly discouraged.
Responsive Feeding
Self Feeding
Forced Feeding
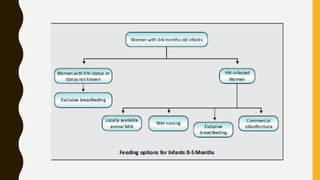
HIV AND INFANT FEEDING
• Best time for counselling ?? ANTENATAL PERIOD
• EXCLUSIVE BREAST FEEDING is better than EXCLUSIVE
REPLACEMENT FEEDING .
• Prevention of parent to child transmission interventions should
begin in early pregnancy.
• EBF is the recommended infant feeding choice ,irrespective of the
fact that mother is on ART early or infant is provided with anti –
retroviral prophylaxis for 6 weeks
• No mixed feeding is to be done in initial 6 months
INFANT EXPOSED TO HIV
• Mothers who are HIV infected and insist on not breastfeeding and opt for
exclusive replacement feeding should be explained they are so at their own risk
and this is contrary to the WHO / NACO’s guidelines.
 ADVANTAGES of exclusive replacement feeding .
• No risk of HIV transmission
• ERF milk can be given by anyone (Mother Not required)
 DISADVANTAGES OF ERF
• Animal milk is not a complete food for baby .
• Formula milk may be complete but it is expensive .
• Baby has more risk of infections
• Careful and hygienic preparation is needed
FEEDING IN SOME OTHER
CONDITIONS
• Feeding During Sickness of Babies??
– IMPORTANT
– Prevents sickness and prevents undernutrition
• Infant Feeding in Maternal Illness??
– Treatment of primary condition (Breast abcess / postpartum psychosis) must be
treated 1st
– Chronic infections (TB/Leprosy/Hypothyroidism) need treatment of primary
condition and do not warrant discontinuation of breastfeeding
• CONTRAINDICATIONS OF BREASTFEEDING ???
– Ant thyroid drugs
– Immunosuppressant
– Antineoplastic agents
– Atropine
– Amphetamines
– Reserpine
– Psychotropic drugs
– Antibiotics
– Antihistamines
– Digoxin
– Diuretics
– Prednisone
– Propranolol
SOME SPECIFIC CONDITIONS OF
INFANTS…
• Very Low Birth Weight, Sick, Or Depressed Babies :
– ALTERNATIVE METHODS can be used depending on Neurodevelopmental
status
– Includes : expressed breast milk through intra-gastric tubes
• GERD : To be treated CONSERVATIVELY through –
– Thickening of complementary foods
– Frequent small feeds
– Upright positioning for 30 minutes after feeds
• During EMERGENCIES ???
– Priority health and nutrition support for pregnant and lactating mothers
– Donated or subsidized supplies of breast milk substitutes should be
avoided
– Donation of bottles and teats should be refused and their use to be
actively avoided
FEEDING IN PRETERM/
LOW BIRTH WEIGHT INFANTS
• All LBW /VLBW infants : Breast Feeding
• Should be fed with EXPRESSED breast milk via katori / spoon if unable to suckle
or cant be fed orally
• LBW infants : EBF for 6 months
• VLBW babies : 10 ml/kg of enteral fluids (preferably Breast Milk) + IV Fluids
(Remaining)
• LBW infants who cant be breast fed with their own mother’s milk?? DONOR
HUMAN MILK
TRENDS IN IYCF INDICATORS - INDIA
INTERVENTIONS FOR PROMOTING IYCF
PRACTICES IN HEALTH SYSTEMS
PROTECTION
• IMS Act
• Amendment act 2003
PROMOTION
• Providing accurate info and skilled counselling to women family and
community members
SUPPORT
• For sustained appropriate feeding through maternity protection
IMS ACT
• The Infant Milk Substitutes, Feeding Bottles and Infant Foods
(Regulation of Production, Supply and Distribution) Act, 1992 and
Amendment Act in 2003
• This Act provides for the regulation of production, supply and distribution of
infant milk substitutes, feeding bottles and infant foods with a view to the
protection and promotion of breastfeeding and ensuring the proper use of
infant foods and for matters connected to it. It extends to the whole of India. It
also lays the responsibility of health workers and of the government to provide
accurate information to people
PROVISION OF IMS ACT
IMS Act is violated if any baby Food Company, its distributor or
supplier, or any person
1. Promotes any food by whatever name, for children up to two years.
2. Promotes use of infant foods before the age of six months.
3.Advertises by any means--television, newspapers, magazines, journals, through
SMS, emails, radio, pamphlets etc.
4. Distributes the product or samples to any person.
5. Contacts pregnant or lactating mothers using any person.
6. Gives any kind of inducements like free gifts, tied sales, to anyone.
7. Demonstrates to mothers or their family members how to feed these
products. However, a doctor can demonstrate this to the mother.
8. Distributes information and educational material to mothers, families etc.
(They can give educational material to health professionals like doctors, nurses
etc provided it has information prescribed in clause 7 of the IMS Amendment
Act, 2003.The education material should have only factual information and
should not promote the products of the company).
9. Gives tins, cartons, accompanied leaflets of these products having pictures of
mothers or babies, cartoons or any other such images to increase saleability.
10. Displays placards, posters in a hospital, nursing home, chemist shop etc. for
promoting these products.
11. Provides direct or indirect inducements to health workers
12. Gives benefits to doctors, nurses or associations like IAP, IMA, NNF etc, for
example, funds for organizing seminars, meeting, conferences, contest, fee of
educational course, sponsoring for projects, research work or tours.
13. Fixes commission of employees on the basis of volume of sales of these
products.
PENALTIES
• Violations of the Act attract imprisonment for up to three years and/or fine up
to Rs.5000
• Penalty with regard to the Label on container or quality of infant milk
substitute, feeding bottle and infant food is punishable with imprisonment up
to 6 month extended to 3 years and fine at least Rs.2000.
PROMOTING IYCF PRACTICES
• Mothers and children have regular contacts with the health service providers
during pregnancy and the first two years of life of the child, be it for pre and
postnatal care or immunization.
• Actions to promote infant and young child feeding have been grouped at the
following three levels:
(1) at health facilities
(2) during community outreach activities and
(3) during community and home based care.
HEALTH
FACILITIES
During and after
Institutional
Deliveries
Outpatient services
and consultations
for pregnant
women, mothers
and children:
Inpatient
services
for
children
PROMOTION OF IYCF IN A HEALTH
FACILITY
KEY INTERVENTIONS AT COMMUNITY
OUTREACH LEVEL
1. MCH contact opportunities during
Community outreach-The key responsibility
for communication and counselling of mothers
/care givers during these contacts is of ANMs
along with support from ASHAs & AWWs.:
a. Village Health and Nutrition Days
b. Routine immunization sessions
c. Biannual rounds
d. IMNCI/sick child consultation at community
level
e. Special campaigns (eg; during Breastfeeding
Week)
f. Any State specific initiative
2.Activities for reaching out to
mothers/care givers at community
outreach
a. Growth Monitoring Sessions: Growth
monitoring (weight recording in MCP card) is
undertaken at AWC and /or duringVHNDs
a. Group counselling sessions: at fixed day and
time, should be organised atVHND.
b. One to one counselling and group
counselling should be conducted during
outreach by the ANM/ ASHA for children
with moderate/ severe under-nutrition.
c. Display of Appropriate IEC material (eg;
posters)
KEY INTERVENTIONS DURING
COMMUNITY AND HOME BASED CARE
1. MCH contact opportunities during home visits-
Community contacts include:
a. Postnatal Home visits
b. Home visits for mobilizing families forVHND
c. Growth monitoring and health promotion sessions at AWC
d. Mothers’ Group Meetings /Self Help Groups’ Meetings
2.Activities for reaching out to mothers/ caregivers
during home visits and community level activities:
a. One to one counselling during home visits by the ANM and ASHA is the
best way to reach out to mothers and caregivers in the community.
b. Group counselling sessions, at fixed day and time, should be organized at
VHND.
c. Display of Appropriate IEC material
– . Specific points for discussion on feeding, examination/observation and
key messages to be delivered at each of the 6 visits (or 7 in case of home
delivery) should be clearly specified to ASHAs and ANMs during the
training on IYCF.
– Mothers of children identified as moderately or severely underweight or
with weight plotting in yellow & orange zone of the growth chart (Mother
and Child Protection Card) should be counselled more intensively.
TEN STEPS FOR SUCCESSFUL
BREASTFEEDING
1. Have a written Breastfeeding policy that is routinely
communicated to all health care staff.
2.Train all health care staff in skills necessary to implement
this policy.
3. Inform all pregnant women about the benefits and
management of breastfeeding.
4. Help mothers initiate breastfeeding within a one-hour of
birth.
5. Show mothers how to breastfeed, and how to maintain
lactation even if they should be separated from their infants
6. Give newborn infants no food or drink other than breast milk, unless medically
indicated.
7. Practice rooming-in -- allow mothers and infants to remain together -- 24
hours a day.
8. Encourage breastfeeding on demand.
9. Give no artificial teats or pacifiers (also called dummies or soothers) to
breastfeeding infants.
10. Foster the establishment of breastfeeding support groups and refer mothers
to them on discharge from the hospital.
-THANK YOU

Iycf sithun ppt

  • 1.
    I Y CFD R . S I T H U N K U M A R P A T R O
  • 2.
    WHAT IS IYCF??? • I = Infant (0 – 11 months) • Y =Young (up to 2 years) • C = Child • F = Feeding
  • 3.
    INFANT AND YOUNGCHILD FEEDING • Set of Well known and common recommendations • For appropriate feeding • New born & Children under 2 years of age
  • 4.
    THE GLOBAL STRATEGYFOR INFANT AND YOUNG CHILD FEEDING(IYCF) • Developed by WHO and UNICEF to revitalize world attention on the impact that feeding practices have on infants and young children. • Malnutrition has been responsible, directly or indirectly, for over 50% of the 10.9 million deaths annually among children <5 years. • Over two-thirds of these deaths occur in the first year of life
  • 5.
    MAJOR CAUSES OFDEATHS AMONG CHILDREN UNDER 5 YEARS 18% 15% 10% 5%4% 23% 25% Acute Respiratory Infections Diarrhoea Malaria Measles HIV/AIDS Perinatal Other Deaths associated With malnutrition 54%
  • 6.
    OPTIMAL IYCF PRACTICES 1.Early initiation of breastfeeding; immediately after birth, preferably within one hour. 2. Exclusive breastfeeding for the first six months of life i. e 180 days 3. Timely introduction of complementary foods (solid, semisolid or soft foods) after the age of six months i. e 180 days. 4. Continued breastfeeding for 2 years or beyond 5. Age appropriate complementary feeding for children 6-23 months, while continuing breastfeeding. 6. Active feeding for Children during and after illness.
  • 7.
    IYCF TECHNICAL GUIDELINES 1.Breastfeeding 2. Complementary feeding 3. HIV and Infant feeding 4. Special situations
  • 8.
    BREAST FEEDING • Shouldbe promoted to mothers and other caregivers as the gold standard feeding option for babies • Antenatal Counselling to be done : – Individual – Groups • To be initiated as early as possible after birth (for all normal newborns and those born via C-section)
  • 9.
    • Operative birth: Mother may need motivation and support (for initiating breast feeding within 1 hour) • Skin to skin contact should be encouraged : –“Bedding in Mother and Baby pair” –“Breast Crawl” Mother should communicate, look into the eyes, touch and caress the baby while feeding. The new born should be kept warm by promoting Kangaroo Mother Care and promoting local practices to keep the room warm.
  • 10.
    Bedding in mother& baby pair Mother looking into baby while feeding Breast Crawl
  • 11.
    • Colostrum MUSTNOT be discarded • NO PRELACTEAL fluids should be given • Baby should be fed “ON CUES” – Early Feeding Cues: • Sucking movements and sucking sounds • Hand to mouth movements • Rapid eye movements • Soft cooing or sighing sounds • Lip smacking • Restlessness
  • 12.
    • Exclusive breastfeedingshould be practiced from birth till six months • After 6 months : Complementary food Breast Feeding for a minimum of 2 years and beyond • Even during 2nd year of life : Breast Feeding frequency should be 4-6 times in 24 hrs. (Including night feeds)
  • 14.
    • HEALTHVISITS :Harms of artificial feeding and bottle feeding to be explained • Inadvertent advertising of infant milk substitutes in health facilities to be avoided • Artificial Feeding ?????? Only when medically initiated • Efforts to provide appropriate facilities : For mothers to breastfeed babies easily at Public Places • Adoption of WHO Growth Charts : For growth monitoring
  • 15.
    COMPLEMENTARY FEEDING • Appropriatelythick complementary foods to be prepared from locally available foods • TO BE INTRODUCED at 6 completed months • Breast Feeding should be continued • AVOID the term “WEANING”
  • 16.
    • Each mealshould be made energy dense by adding : – Sugar / Jaggery – Ghee / Butter – (To address the issue of small stomach size) • Food must be Thick enough :Thick enough - to stay on spoon without running off, - when the spoon is tilted • Foods can be enriched by making a fermented porridge by: – Use of germinated flour – Sprouted and toasting grains before grinding.
  • 17.
    • Parents???? – IdentifySTAPLE HOME MADE food (cereal –pulse mixture) • Foods to be encouraged??? – Iron-fortified foods – Iodized salts – Vitamin A enriched foods • Variety of foods to be increased to keep the baby motivated on complementary feeding • Junk food and commercial food, Ready-made foods and processed foods??? AVOID • Drinks with low nutritive values :Tea, Coffee and sugary drinks ???? AVOID • HYGIENIC practices to be followed??? PREPARATION, STORAGE , FEEDING
  • 19.
  • 20.
    • RESPONSIVE FEEDINGpractices : PROMOTE • SELF FEEDING : ENCOURAGE • Forced Feeding / Threatening / Punishment : AVOID • Role of COMMUNITY HEALTH WORKERS ??? – Skilled help and Confidence building during all health contacts – Also at home visits • Foods possessing choking hazards : Avoid • . Introduction of lumpy or granular foods and most tastes should be done by about 9 to 10 months • How to reduce Feeding Fussiness ?? – So use of mixers/grinders to make food semisolid/pasty should be strongly discouraged.
  • 21.
  • 23.
    HIV AND INFANTFEEDING • Best time for counselling ?? ANTENATAL PERIOD • EXCLUSIVE BREAST FEEDING is better than EXCLUSIVE REPLACEMENT FEEDING . • Prevention of parent to child transmission interventions should begin in early pregnancy. • EBF is the recommended infant feeding choice ,irrespective of the fact that mother is on ART early or infant is provided with anti – retroviral prophylaxis for 6 weeks • No mixed feeding is to be done in initial 6 months
  • 26.
  • 27.
    • Mothers whoare HIV infected and insist on not breastfeeding and opt for exclusive replacement feeding should be explained they are so at their own risk and this is contrary to the WHO / NACO’s guidelines.  ADVANTAGES of exclusive replacement feeding . • No risk of HIV transmission • ERF milk can be given by anyone (Mother Not required)  DISADVANTAGES OF ERF • Animal milk is not a complete food for baby . • Formula milk may be complete but it is expensive . • Baby has more risk of infections • Careful and hygienic preparation is needed
  • 28.
    FEEDING IN SOMEOTHER CONDITIONS • Feeding During Sickness of Babies?? – IMPORTANT – Prevents sickness and prevents undernutrition • Infant Feeding in Maternal Illness?? – Treatment of primary condition (Breast abcess / postpartum psychosis) must be treated 1st – Chronic infections (TB/Leprosy/Hypothyroidism) need treatment of primary condition and do not warrant discontinuation of breastfeeding
  • 29.
    • CONTRAINDICATIONS OFBREASTFEEDING ??? – Ant thyroid drugs – Immunosuppressant – Antineoplastic agents – Atropine – Amphetamines – Reserpine – Psychotropic drugs – Antibiotics – Antihistamines – Digoxin – Diuretics – Prednisone – Propranolol
  • 30.
    SOME SPECIFIC CONDITIONSOF INFANTS… • Very Low Birth Weight, Sick, Or Depressed Babies : – ALTERNATIVE METHODS can be used depending on Neurodevelopmental status – Includes : expressed breast milk through intra-gastric tubes • GERD : To be treated CONSERVATIVELY through – – Thickening of complementary foods – Frequent small feeds – Upright positioning for 30 minutes after feeds
  • 31.
    • During EMERGENCIES??? – Priority health and nutrition support for pregnant and lactating mothers – Donated or subsidized supplies of breast milk substitutes should be avoided – Donation of bottles and teats should be refused and their use to be actively avoided
  • 32.
    FEEDING IN PRETERM/ LOWBIRTH WEIGHT INFANTS • All LBW /VLBW infants : Breast Feeding • Should be fed with EXPRESSED breast milk via katori / spoon if unable to suckle or cant be fed orally • LBW infants : EBF for 6 months • VLBW babies : 10 ml/kg of enteral fluids (preferably Breast Milk) + IV Fluids (Remaining) • LBW infants who cant be breast fed with their own mother’s milk?? DONOR HUMAN MILK
  • 33.
    TRENDS IN IYCFINDICATORS - INDIA
  • 34.
    INTERVENTIONS FOR PROMOTINGIYCF PRACTICES IN HEALTH SYSTEMS PROTECTION • IMS Act • Amendment act 2003 PROMOTION • Providing accurate info and skilled counselling to women family and community members SUPPORT • For sustained appropriate feeding through maternity protection
  • 35.
    IMS ACT • TheInfant Milk Substitutes, Feeding Bottles and Infant Foods (Regulation of Production, Supply and Distribution) Act, 1992 and Amendment Act in 2003 • This Act provides for the regulation of production, supply and distribution of infant milk substitutes, feeding bottles and infant foods with a view to the protection and promotion of breastfeeding and ensuring the proper use of infant foods and for matters connected to it. It extends to the whole of India. It also lays the responsibility of health workers and of the government to provide accurate information to people
  • 36.
    PROVISION OF IMSACT IMS Act is violated if any baby Food Company, its distributor or supplier, or any person 1. Promotes any food by whatever name, for children up to two years. 2. Promotes use of infant foods before the age of six months. 3.Advertises by any means--television, newspapers, magazines, journals, through SMS, emails, radio, pamphlets etc. 4. Distributes the product or samples to any person. 5. Contacts pregnant or lactating mothers using any person. 6. Gives any kind of inducements like free gifts, tied sales, to anyone. 7. Demonstrates to mothers or their family members how to feed these products. However, a doctor can demonstrate this to the mother.
  • 37.
    8. Distributes informationand educational material to mothers, families etc. (They can give educational material to health professionals like doctors, nurses etc provided it has information prescribed in clause 7 of the IMS Amendment Act, 2003.The education material should have only factual information and should not promote the products of the company). 9. Gives tins, cartons, accompanied leaflets of these products having pictures of mothers or babies, cartoons or any other such images to increase saleability. 10. Displays placards, posters in a hospital, nursing home, chemist shop etc. for promoting these products. 11. Provides direct or indirect inducements to health workers 12. Gives benefits to doctors, nurses or associations like IAP, IMA, NNF etc, for example, funds for organizing seminars, meeting, conferences, contest, fee of educational course, sponsoring for projects, research work or tours. 13. Fixes commission of employees on the basis of volume of sales of these products.
  • 38.
    PENALTIES • Violations ofthe Act attract imprisonment for up to three years and/or fine up to Rs.5000 • Penalty with regard to the Label on container or quality of infant milk substitute, feeding bottle and infant food is punishable with imprisonment up to 6 month extended to 3 years and fine at least Rs.2000.
  • 39.
    PROMOTING IYCF PRACTICES •Mothers and children have regular contacts with the health service providers during pregnancy and the first two years of life of the child, be it for pre and postnatal care or immunization. • Actions to promote infant and young child feeding have been grouped at the following three levels: (1) at health facilities (2) during community outreach activities and (3) during community and home based care.
  • 40.
    HEALTH FACILITIES During and after Institutional Deliveries Outpatientservices and consultations for pregnant women, mothers and children: Inpatient services for children PROMOTION OF IYCF IN A HEALTH FACILITY
  • 41.
    KEY INTERVENTIONS ATCOMMUNITY OUTREACH LEVEL 1. MCH contact opportunities during Community outreach-The key responsibility for communication and counselling of mothers /care givers during these contacts is of ANMs along with support from ASHAs & AWWs.: a. Village Health and Nutrition Days b. Routine immunization sessions c. Biannual rounds d. IMNCI/sick child consultation at community level e. Special campaigns (eg; during Breastfeeding Week) f. Any State specific initiative 2.Activities for reaching out to mothers/care givers at community outreach a. Growth Monitoring Sessions: Growth monitoring (weight recording in MCP card) is undertaken at AWC and /or duringVHNDs a. Group counselling sessions: at fixed day and time, should be organised atVHND. b. One to one counselling and group counselling should be conducted during outreach by the ANM/ ASHA for children with moderate/ severe under-nutrition. c. Display of Appropriate IEC material (eg; posters)
  • 42.
    KEY INTERVENTIONS DURING COMMUNITYAND HOME BASED CARE 1. MCH contact opportunities during home visits- Community contacts include: a. Postnatal Home visits b. Home visits for mobilizing families forVHND c. Growth monitoring and health promotion sessions at AWC d. Mothers’ Group Meetings /Self Help Groups’ Meetings
  • 43.
    2.Activities for reachingout to mothers/ caregivers during home visits and community level activities: a. One to one counselling during home visits by the ANM and ASHA is the best way to reach out to mothers and caregivers in the community. b. Group counselling sessions, at fixed day and time, should be organized at VHND. c. Display of Appropriate IEC material – . Specific points for discussion on feeding, examination/observation and key messages to be delivered at each of the 6 visits (or 7 in case of home delivery) should be clearly specified to ASHAs and ANMs during the training on IYCF. – Mothers of children identified as moderately or severely underweight or with weight plotting in yellow & orange zone of the growth chart (Mother and Child Protection Card) should be counselled more intensively.
  • 44.
    TEN STEPS FORSUCCESSFUL BREASTFEEDING 1. Have a written Breastfeeding policy that is routinely communicated to all health care staff. 2.Train all health care staff in skills necessary to implement this policy. 3. Inform all pregnant women about the benefits and management of breastfeeding. 4. Help mothers initiate breastfeeding within a one-hour of birth. 5. Show mothers how to breastfeed, and how to maintain lactation even if they should be separated from their infants
  • 45.
    6. Give newborninfants no food or drink other than breast milk, unless medically indicated. 7. Practice rooming-in -- allow mothers and infants to remain together -- 24 hours a day. 8. Encourage breastfeeding on demand. 9. Give no artificial teats or pacifiers (also called dummies or soothers) to breastfeeding infants. 10. Foster the establishment of breastfeeding support groups and refer mothers to them on discharge from the hospital.
  • 46.