Introduction  
in  
ITIL  
Introduction  
in  
Introduction  
in  
Stijn    
Stijn  Wijndaele  

Hi!  
Stijn  Wijndaele  

Tweet  me  
@wwdj  
Stijn  Wijndaele  

Mail  me  
Stijn.wijndaele@  
gmail.com  
Stijn  Wijndaele  
Introduction  
in  
ITIL  
WTF??  
ITIL  ?    
Toolbox  
Publiek  
F
ramework  
Quality  label  
ISO  20000  
 Content  today  :  
Better  quality  
of  service  
Customer  
satisfaction  
Motivated  
people  
Better  
communication  
flexibility  
View  on  
profitability  
Improved  
cycle  time  
Process  
Service  
delivery    
Service  
support  
Service  desk  
Service  desk  
-­  Restore  service  asap  
-­  Manage  incident  lifecycle  
-­  Support  business  
activity  
Service  
support  
Incident?  
Restore  asap!  
Minimize  impact!    
Service  
support  
Problem?  
Service  
support  
Change  management  

Change  is  good!  
Change  management  

Necessary  activities  
Change    
Manage-­  
ment  
Change  management  

Advisor  
Service  
support  
Cycle  
Configuration  management  
Service  
support  
Release  management  
Service  
support  
Service  
delivery    
Service  desk  
Service  desk  
-­  Restore  service  asap  
-­  Manage  incident  lifecycle  
-­  Support  business  
activity  
Service  
delivery    
Availability  Management  
•  Predict,  plan  and  manage  the  availibility  
of  services  (eg    :third  parties)  
•  certain  of  delivering  the  levels  of  
availability  within  the  SLA  
Service  
delivery    
Service  Continuity  Management  
•  Many  businesses  fail    
•  Reduced  cost  and  time  of  recovery  
Service  Continuity  Management  
•  conducting  a  Business  Impact  Analysis    
•  Performing  a  Risk  Assessment    
•  Evaluating  the  options  for  recovery  
•  Testing,  reviewing  revising  contingency  
plan    
Service  
delivery    
Capacity  Management  
Capacity  Management  
Determine    
–  Right  cost  
–  Cost  justifiable    
–  Capacity  
–  Right  time  
Service  
delivery    
 Financial  Management  
Service  
delivery    
Service  Level  Management  
Service  Level  Management  
Service  Level  Management  

- Improved  expectation  and  understanding  
- Greater  flexibility  and  responsiveness  
- Balance  customer  demands  and  cost  of  services  
- Objective  conflict  resolution  
Who  the  fuck?  
Service  
support  
Service  
delivery    
Stijn  Wijndaele  

Tweet  me  
@wwdj  
Stijn  Wijndaele  

Mail  me  
Stijn.wijndaele@  
gmail.com  

ITIL for Dummies

Editor's Notes

  • #14 ITIL staatvoor Inform Technology infrastructure library maar feitelijk is ITILnietsmeer of niet minder daneengereedschapskoffer
  • #15 ITIL staatvoor Inform Technology infrastructure library maar feitelijk is ITILnietsmeer of niet minder daneengereedschapskoffer
  • #16 Publiek=> Het feitdat IITL afkomstig is van de Industrieen niet van een of andereoverheidsinstantie of hogeschoolzorgtervoordatdeze toolbox nietzomaareenneerslag van theorieren is, maar weleenwaardevolle toolbox. Je kan het vergelijken met php frameworks
  • #17 Public Domain Framework => Ditzorgtvoorcontinuous improvement van het framework (inmiddels V3)Framework kanbekekenwordenalsdraaiboek , handleiding, good practicesBest practicesContours
  • #18 Indentifieskey management processes in IT organisationsAligns IT services with business requirementsQuality management approachWorldwide de facto standard for IT service management
  • #19 ISO/IEC 20000 was originally developed to reflect best practice guidance contained within the ITIL (Information Technology Infrastructure Library) framework, although it equally supports other IT Service Management frameworks and
  • #21 Ziezoditgaan we het komendeuurtoelichten
  • #22 Ziezoditgaan we het komendeuurtoelichten
  • #23 Service design = oplijsten van de eisen die voortkomenuit de service strategyService transition = uitvoeren van die eisenService Operations = continue supporteren van de business processenIn vereenvoudigdevormzietditerzouitService transition speeltcentralerol in uitrollen van changes doorheen de service lifecycleHet zorgtervoordatalleeisen van de service strategy ,die neergeschrevenzijn in het service design effectiefgerealiseerdwordenin Service Operations terwijlerzorgvuldigwordtgelet op mogelijke failures en onderbrekingenvd service.Het succes van Service transition ligt in het feitdat Service Operations op ieder moment de business process moetkunnenblijvensupporterenen diterwijler continue wordtgeschaaftaan de betrouwbaarheid en gebruiksgemakvd service.Service Transition provides guidance on delivering change to the service portfolio and through the service lifecycle.It covers how the requirements of Service Strategy encoded in Service Design are effectively realised in Service Operations while controlling the risks of failure and disruption. The success of Service Transition lies in the ability of Service Operations to support the business processes via the installed service base and the ability of Continual Service Improvement to measure the new or changed service.
  • #24 Watzijn de voordelenvan ITIL
  • #26 Enhanced customer satisfaction
  • #27 More motivated people
  • #28 Improved communication between IT and business
  • #29 Greater flexibility
  • #30 Better view on current delivery capabilities – AAS model
  • #31 Improved cycle time for changes
  • #32 Improved user productivity(oh yeah : also improved compliance with the international standards)
  • #33 ITIL is procesgeorienteerd
  • #35 Service SupportService Delivery
  • #36 Speeltcentralerol en de rest is ondersteunend
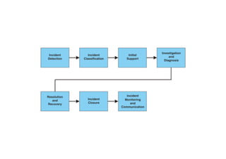
  • #37 The progression of an incident through Occurrence of the Incident, Detection of the Incident, Diagnosis of the cause of failure, Repair of the CI, Recovery of the CI back to the live infrastructure and Restoration of the service
  • #39 Any event which is not part of the standard operation of a service and which causes or may cause an interruption or reduction in the quality of that service
  • #41 Incident Life-Cycle:    The progression of an incident through Occurrence of the Incident, Detection of the Incident, Diagnosis of the cause of failure, Repair of the CI, Recovery of the CI back into the live infrastructure and Restoration of service.Lostnietnoodzakelijk het probleem op , lost enkel het incident van de gebruiker op.
  • #43 Problem : unknown root cause of one or more incidents (not necessarily solved at the time the incident Is closed) Prevent incidents from reoccurringImprove the quality of the infrastructure
  • #46 Implement approved changes efficiently , cost-effectively and with minimal risk to the existing and to the new IT infrastructure
  • #47 4 prioritiesUrgent – NowHigh – AsapMedium – Before next releaseLow – At next release3 categoriesMinor – Change ManagerSignificant – CAB Major – Board
  • #48 CAB = Change advisory BoardAdvises the Change managerMeets regularlyComprises core members and inviteesChange ManagerBusiness areas representedService providers represented
  • #49 Provide information on the IT infrastructure assets and relationshipsTo all other processesIT managementEnable control of the infrastructure by monitoring and maintaining info All resourcesConfig item status and historyConfig item relationships
  • #50 CI Life CyclePlannedOrderedIn DevelopmentIn TestIn Storage In ProductionUnder MaintenanceArchived
  • #51 Vervolgenskunnen we volgendeactiviteitenwaarnemenwaartelkens de CMDB een central rolspeelt
  • #53 Release Management
  • #54 Safeguard all software and related itemsEnsure that only tested versions of authorized software are in useStore all operational software in DSL(Definitive Software Library)Distribute all software from the DSL
  • #55 Gaaterop toe ziendat de volledige cycle is doorlopenRelease policy : A document that describes the normal roles, responsibilities, release units, normal change content, release frequency and scheduling of releases. The Release Policy is normally part of the Configuration and Change Management Plan.
  • #56 DONE
  • #58 Speeltcentralerol en de rest is ondersteunendWeten we nogwaarvoorstaat?
  • #59 The progression of an incident through Occurrence of the Incident, Detection of the Incident, Diagnosis of the cause of failure, Repair of the CI, Recovery of the CI back to the live infrastructure and Restoration of the service
  • #61 Predict, plan and manage the availibility of servicesAll services are underpinned by sufficient , reliable CI’sAppropriate contractual agreements with third partiesChanges are proposed to prevent future loss of service availabilityOnly then IT organisations can be certain of delivering the levels of availability within the SLA
  • #64 Example : Amazon Outage SC management involves the following basic steps:· Prioritising the businesses to be recovered by conducting a Business Impact Analysis (BIA)· Performing a Risk Assessment (aka Risk Analysis) for each of the IT Services to identify the assets, threats, vulnerabilities and countermeasures for each service.· Evaluating the options for recovery· Producing the Contingency Plan· Testing, reviewing, and revising the plan on a regular basisMany businesses fail within a year of suffering a major IT disasterReduced cost and time of recoveryIncreased business dependency on IT with business critical functionsDeals with external risks (fire earthquake)
  • #65 Many businesses fail within a year of suffering a major IT disasterReduced cost and time of recoveryIncreased business dependency on IT with business critical functionsDeals with external risks (fire earthquake)Continuity management involves the following basic steps:· Prioritising the businesses to be recovered by conducting a Business Impact Analysis (BIA)· Performing a Risk Assessment (aka Risk Analysis) for each of the IT Services to identify the assets, threats, vulnerabilities and countermeasures for each service.· Evaluating the options for recovery· Producing the Contingency Plan· Testing, reviewing, and revising the plan on a regular basis
  • #68 Determine the :Right costCost justifiable CapacityOf the IT resources such that the Service levels agreed with the business are achieved at the :Right time
  • #70 Provide information about and control over the cost of delivering IT services that support customer’s business needsBusiness IT demand => IT operational plan => Cost analysis => Charging
  • #72 Explain to business why something is expensive / complicated / …
  • #73 Business-like relationship between customer and supplierImproved expectation and understanding of serviceGreater flexibility and responsiveness in service provisionBalance customer demands and cost of services provisionMeasurable service levelsObjective conflict resolutionExplain to business why something is expensive / complicated / …
  • #74 Business-like relationship between customer and supplierImproved expectation and understanding of serviceGreater flexibility and responsiveness in service provisionBalance customer demands and cost of services provisionMeasurable service levelsObjective conflict resolutionExplain to business why something is expensive / complicated / …
  • #75 Continuous ImprovementGoal DrivenProcess-OrientedClient FocusedWhat and How!
  • #76 De kwaliteitscirkel van Deming is eencreatiefhulpmiddelvoorkwaliteitsmanagement en probleemoplossenontwikkeld door William Edwards Deming. ...That’s it!
  • #82 A service catalog (or catalogue), as defined in Information Technology Infrastructure Library Service Design, is a list of services that an organization provides, often to its employees or customers. ...
  • #83 A service catalog (or catalogue), as defined in Information Technology Infrastructure Library Service Design, is a list of services that an organization provides, often to its employees or customers. ...
  • #84 Don’t over promiseEg : 90% van de teldientopgenomentezijnbinnen 3 min in callcenter
  • #85 Don’t over promiseEg : 90% van de teldientopgenomentezijnbinnen 3 min in callcenter
  • #87 Improve quality : Planned approach , not driven by failureStart with existing services and introduce an SIP
  • #88 Would like to haves
  • #89 Would like to haves
  • #90 Would like to haves
  • #91 Would like to haves
  • #92 Would like to haves
  • #93 Would like to haves