Sunday, September 18, 11
april 2009




Sunday, September 18, 11
the promise: mobile apps, web technology



Sunday, September 18, 11
the reality: there are still challenges to creating
                mobile apps using web technology




Sunday, September 18, 11
the reality: there are still challenges to creating
                mobile apps using web technology




Sunday, September 18, 11
thorough built-ins,    limited built-ins,
                    limited flexibility   ultimate flexibility




Sunday, September 18, 11
thorough built-ins,     solid framework,         limited built-ins,
                      limited flexibility   substantial flexibility?   ultimate flexibility




Sunday, September 18, 11
Mulberry




         bootstrap an app         make it yours         remix existing   build your own
         in minutes with a        by customizing a      components to    functionality on top
         little bit of markdown   or creating a theme   create unique    of a comprehensive
         and yaml                                       experiences      framework




Sunday, September 18, 11
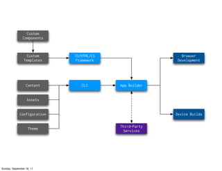
Custom
                Components



                  Custom     JS/HTML/CS                    Browser
                Templates     Framework                  Development




                  Content       CLI       App Builder


                   Assets


             Configuration                              Device Builds

                                          Third-Party
                    Theme
                                            Services




Sunday, September 18, 11
scaffold your app from the command line
                create your content using yaml & markdown
                develop custom themes, layouts & components
                iterate in a browser, test on device




Sunday, September 18, 11
Sunday, September 18, 11
$ mulberry scaffold capitoljs




Sunday, September 18, 11
Sunday, September 18, 11
name: CapitolJS

                      theme:
                        name: default
                        settings:
                          font-scheme:        'light'
                          link-color:         '#ff0000'
                          background-color:   '#000000'
                          child-nav-color:    '#ffffff'

                      os:
                        - ios

                      type:
                        - phone

                      jquery: true




Sunday, September 18, 11
- home:
                        - speakers
                        - schedule
                        - points-of-interest
                        - twitter
                      - about




Sunday, September 18, 11
$ cd capitoljs

                $ mulberry create_page speakers




Sunday, September 18, 11
---
                      title: Speakers
                      template: Images1
                      images:
                        - pamela-fox.png
                        - alex-sexton.png
                        - brendan-eich.png
                        - alex-russell.png
                        - nicholas-zakas.png
                        - jed-schmidt.png
                        - mike-taylor.png
                        - douglas-crockford.png
                        - rebecca-murphey.png
                        - joe-mccann.png
                        - ben-combee.png
                        - mikeal-rogers.png
                      ---




Sunday, September 18, 11
Sunday, September 18, 11
Sunday, September 18, 11
Sunday, September 18, 11
Sunday, September 18, 11
$ mulberry create_page twitter

                $ mulberry create_data twitter

                $ mulberry create_component Twitter




Sunday, September 18, 11
bit.ly/touramulberry
                rmurphey.com


                @touradev




                           rebeccamurphey.com • blog.rebeccamurphey.com • @rmurphey




Sunday, September 18, 11

Introducing Mulberry

  • 1.
  • 2.
  • 3.
    the promise: mobileapps, web technology Sunday, September 18, 11
  • 4.
    the reality: thereare still challenges to creating mobile apps using web technology Sunday, September 18, 11
  • 5.
    the reality: thereare still challenges to creating mobile apps using web technology Sunday, September 18, 11
  • 6.
    thorough built-ins, limited built-ins, limited flexibility ultimate flexibility Sunday, September 18, 11
  • 7.
    thorough built-ins, solid framework, limited built-ins, limited flexibility substantial flexibility? ultimate flexibility Sunday, September 18, 11
  • 8.
    Mulberry bootstrap an app make it yours remix existing build your own in minutes with a by customizing a components to functionality on top little bit of markdown or creating a theme create unique of a comprehensive and yaml experiences framework Sunday, September 18, 11
  • 9.
    Custom Components Custom JS/HTML/CS Browser Templates Framework Development Content CLI App Builder Assets Configuration Device Builds Third-Party Theme Services Sunday, September 18, 11
  • 10.
    scaffold your appfrom the command line create your content using yaml & markdown develop custom themes, layouts & components iterate in a browser, test on device Sunday, September 18, 11
  • 11.
  • 12.
    $ mulberry scaffoldcapitoljs Sunday, September 18, 11
  • 13.
  • 14.
    name: CapitolJS theme: name: default settings: font-scheme: 'light' link-color: '#ff0000' background-color: '#000000' child-nav-color: '#ffffff' os: - ios type: - phone jquery: true Sunday, September 18, 11
  • 15.
    - home: - speakers - schedule - points-of-interest - twitter - about Sunday, September 18, 11
  • 16.
    $ cd capitoljs $ mulberry create_page speakers Sunday, September 18, 11
  • 17.
    --- title: Speakers template: Images1 images: - pamela-fox.png - alex-sexton.png - brendan-eich.png - alex-russell.png - nicholas-zakas.png - jed-schmidt.png - mike-taylor.png - douglas-crockford.png - rebecca-murphey.png - joe-mccann.png - ben-combee.png - mikeal-rogers.png --- Sunday, September 18, 11
  • 18.
  • 19.
  • 20.
  • 21.
  • 22.
    $ mulberry create_pagetwitter $ mulberry create_data twitter $ mulberry create_component Twitter Sunday, September 18, 11
  • 23.
    bit.ly/touramulberry rmurphey.com @touradev rebeccamurphey.com • blog.rebeccamurphey.com • @rmurphey Sunday, September 18, 11