Instruction Sets
• A computer instruction is a binary code that determines the
micro-operations in a sequence for a computer. They are
saved in the memory along with the information. Each
computer has its specific group of instructions.
• They can be categorized into two elements as Operation
codes (Opcodes) and Address.
• Opcodes specify the operation for specific instructions. An
address determines the registers or the areas that can be
used for that operation. The address bits of an instruction
code is used as an operand
• Operands are definite elements of computer instruction
that show what information is to be operated on.
• Addressing Mode: The addressing mode indicates how the
data is represented. The method in which a target address or
effective address is recognized within the instruction is known
as addressing mode.
1.Direct Addressing − It uses the address of the operand.
2.Indirect Addressing − It facilitates the address as a
pointer to the operand.
• Opcode: The opcode part indicates the operation type on the
data. An opcode is a collection of bits that represents the basic
operations including add, subtract, multiply, complement, and
shift.
• Operand: The operand part indicates either the data or the
address of the data.
Oprends
• Operands are definite elements of computer
instruction that show what information is to be
operated on. The most important general categories
of data are
• Addresses
• Numbers
• Characters
Addresses
• Addresses are nothing but a form of data.
Here some calculations must be performed on
the operand reference in an instruction, which
is to determine the physical address of an
instruction
Numbers
• 1. Integer or fixed point:
• 2. Floating point
• 3. Decimal number
Characters
• A common form of data is text or character
strings. While textual data are most convenient
for humans. But computers work in binary. So, all
characters, whether letters, punctuation or digits,
are stored as binary numbers. All of the
characters that a computer can use are
called character sets. Here are the two common
standards, such as:
• American Standard Code for Information
Interchange (ASCII)
• Unicode
• ASCII uses seven bits, giving a character set of
128 characters. The characters are represented in
a table called the ASCII table. The 128 characters
include:
• 32 control codes (mainly to do with printing)
• 32 punctuation codes, symbols, and space
• 26 upper-case letters
• 26 lower-case letters
• numeric digits 0-9
Character Denary Binary Hexadecimal
A 65 1000001 41
Z 90 1011010 5A
a 97 1100001 61
z 122 1111010 7A
0 48 0110000 30
9 57 0111001 39
Space 32 0100000 20
! 33 0100001 21
Types of operation
• Computer must have instructions that can
perform 4 types of operation:
1. Data Transfer
2. Arithmatic & logic operation
3. I/O transfer
4. System control
Instruction Formats
• In computer organization, instruction formats refer to the way
instructions are encoded and represented in machine
language. Depending upon the number of addresses, There
are several types of instruction formats, including zero, one,
two, and three-address instructions. Here is a brief overview
1. Zero-address instructions :
2. One-address instructions
3. Two-address instructions
4. Three-address instructions
Zero-address instructions:
• These instructions do not specify any operands or
addresses.
• Instead, they operate on data stored in registers
or memory locations implicitly defined by the
instruction.
• For example, a zero-address instruction might
simply add the contents of two registers together
without specifying the register names.
e.g. PUSH ,POP
• One(1) Address Instruction format
• The instruction format in which the instruction
uses only one address field is called the one
address instruction format
• In this type of instruction format, one operand is
in the accumulator and the other is in the
memory location
• It has only one operand
• It has two special instructions LOAD and STORE
• E.g. LOAD C, ADD B
Two(2) Address Instruction format
• The instruction format in which the instruction uses only
two address fields is called the two address instruction
format
• This type of instruction format is the most commonly used
instruction format
• As in one address instruction format, the result is stored in
the accumulator only, but in two addresses instruction
format the result can be stored in different locations
• This type of instruction format has two operands
• It requires shorter assembly language instructions
• E.g. MOV R1, A; ADD R1, B etc.
Three(3) Address Instruction format
• The instruction format in which the
instruction uses the three address fields is
called the three address instruction format
• It has three operands
• It requires shorter assembly language
instructions
• It requires more bits
• E.g.ADD A, B, C etc.
Types of Instruction
• Instruction is set of command that is given to
processor so that it can perform some task
• Types of instruction:
• 1) Data transfer Instruction
• 2) Data Manipulation Instruction
• 3) Input and Output instructions
1) Data transfer Instruction
• It can perform data transfer between various storage
places in computer system e.g register ,memory & I/O
• As data & instruction both are stored in memory so
processor need to read that from memory so for that
purpose we need two operations LOAD & STORE
• Load operation transfer data from memory to processor
& store operation moves data from processor to
memory.
• E.g. Load ,store ,Move ,Exchange, Push ,POP
• 2) Data manipulation Instruction
• This type of instructions perform operations on data &
indicate computational capabilities for processor. These
operation can be either arithmetic ,logical or shift
operation.
• Arithmetic operations include addition ,subtraction ,
multiplication, division, increment, decrement and
finding the complement of a number. The logical and
bit manipulation instructions include AND, OR, XOR,
Clear carry, set carry, etc. Similarly, you can perform
different types of shift and rotate operations.
• Input and Output instructions are used for
transferring information between the
registers, memory and the input / output
devices.
• It is possible to use special instructions that
exclusively perform I/O transfers, or use
memory – related instructions itself to do I/O
transfers
Addressing Mode
• The operands of the instructions can be located
either in the main memory or in the CPU
registers.
• If the operand is placed in the main memory,
then the instruction provides the location address
in the operand field.
• Many methods are followed to specify the
operand address. The different methods/modes
for specifying the operand address in the
instructions are known as addressing modes.
Types of Addressing Mode
1. Immediate Mode
2. Register Indirect Mode
3. Direct Addressing Mode
4. Indirect Addressing Mode
Immediate Mode
• In this mode, the operand is specified in the
instruction itself. An immediate mode instruction has
an operand field rather than the address field.
• For example: ADD 7, which says Add 7 to contents of
accumulator. 7 is the operand here.
• Register Indirect Mode
• In this mode, the instruction specifies the register
whose contents give us the address of operand which
is in memory. Thus, the register contains the address of
operand rather than the operand itself.
• In other words , the instruction defines a register in the
CPU whose contents provide the address of the
operand in memory. In other words, the selected
register includes the address of the operand rather
than the operand itself.
e.g.MOVA, R5;
• Direct Addressing Mode
• In this mode, effective address of operand is present in
instruction itself.
• No additional calculations to find the effective address
of the operand.
• For Example: ADD R1, 4000 - In this the 4000 is
effective address of operand.
• NOTE: Effective Address is the location where operand
is present.
• E.g MOVR2, 45H;
• Indirect Addressing Mode
• In this, the address field of instruction gives
the address where the effective address is
stored in memory. This slows down the
execution, as this includes multiple memory
lookups to find the operand.
•
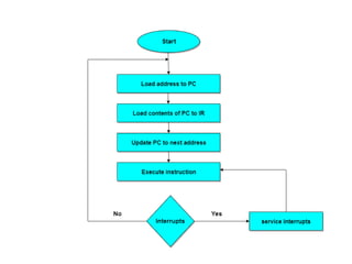
• Instruction Cycle
• An instruction cycle, also known as fetch-decode-execute cycle is
the basic operational process of a computer. This process is
repeated continuously by CPU from boot up to shut down of
computer.
• Following are the steps that occur during an instruction cycle:
•
1. Fetch the Instruction
• The instruction is fetched from memory address that is stored in
PC(Program Counter) and stored in the instruction register IR. At
the end of the fetch operation, PC is incremented by 1 and it then
points to the next instruction to be executed.
•
2. Decode the Instruction
• The instruction in the IR is executed by the decoder.
3. Read the Effective Address
• If the instruction has an indirect address, the effective address is read
from the memory. Otherwise operands are directly read in case of
immediate operand instruction.
4. Execute the Instruction
• The Control Unit passes the information in the form of control signals to
the functional unit of CPU. The result generated is stored in main memory
or sent to an output device.
• The cycle is then repeated by fetching the next instruction. Thus in this
way the instruction cycle is repeated continuously.
instruction sets (1).pptx
instruction sets (1).pptx

instruction sets (1).pptx

  • 1.
  • 3.
    • A computerinstruction is a binary code that determines the micro-operations in a sequence for a computer. They are saved in the memory along with the information. Each computer has its specific group of instructions. • They can be categorized into two elements as Operation codes (Opcodes) and Address. • Opcodes specify the operation for specific instructions. An address determines the registers or the areas that can be used for that operation. The address bits of an instruction code is used as an operand • Operands are definite elements of computer instruction that show what information is to be operated on.
  • 4.
    • Addressing Mode:The addressing mode indicates how the data is represented. The method in which a target address or effective address is recognized within the instruction is known as addressing mode. 1.Direct Addressing − It uses the address of the operand. 2.Indirect Addressing − It facilitates the address as a pointer to the operand. • Opcode: The opcode part indicates the operation type on the data. An opcode is a collection of bits that represents the basic operations including add, subtract, multiply, complement, and shift. • Operand: The operand part indicates either the data or the address of the data.
  • 5.
    Oprends • Operands aredefinite elements of computer instruction that show what information is to be operated on. The most important general categories of data are • Addresses • Numbers • Characters
  • 6.
    Addresses • Addresses arenothing but a form of data. Here some calculations must be performed on the operand reference in an instruction, which is to determine the physical address of an instruction
  • 7.
    Numbers • 1. Integeror fixed point: • 2. Floating point • 3. Decimal number
  • 8.
    Characters • A commonform of data is text or character strings. While textual data are most convenient for humans. But computers work in binary. So, all characters, whether letters, punctuation or digits, are stored as binary numbers. All of the characters that a computer can use are called character sets. Here are the two common standards, such as: • American Standard Code for Information Interchange (ASCII) • Unicode
  • 9.
    • ASCII usesseven bits, giving a character set of 128 characters. The characters are represented in a table called the ASCII table. The 128 characters include: • 32 control codes (mainly to do with printing) • 32 punctuation codes, symbols, and space • 26 upper-case letters • 26 lower-case letters • numeric digits 0-9
  • 10.
    Character Denary BinaryHexadecimal A 65 1000001 41 Z 90 1011010 5A a 97 1100001 61 z 122 1111010 7A 0 48 0110000 30 9 57 0111001 39 Space 32 0100000 20 ! 33 0100001 21
  • 11.
    Types of operation •Computer must have instructions that can perform 4 types of operation: 1. Data Transfer 2. Arithmatic & logic operation 3. I/O transfer 4. System control
  • 12.
    Instruction Formats • Incomputer organization, instruction formats refer to the way instructions are encoded and represented in machine language. Depending upon the number of addresses, There are several types of instruction formats, including zero, one, two, and three-address instructions. Here is a brief overview 1. Zero-address instructions : 2. One-address instructions 3. Two-address instructions 4. Three-address instructions
  • 13.
    Zero-address instructions: • Theseinstructions do not specify any operands or addresses. • Instead, they operate on data stored in registers or memory locations implicitly defined by the instruction. • For example, a zero-address instruction might simply add the contents of two registers together without specifying the register names. e.g. PUSH ,POP
  • 14.
    • One(1) AddressInstruction format • The instruction format in which the instruction uses only one address field is called the one address instruction format • In this type of instruction format, one operand is in the accumulator and the other is in the memory location • It has only one operand • It has two special instructions LOAD and STORE • E.g. LOAD C, ADD B
  • 15.
    Two(2) Address Instructionformat • The instruction format in which the instruction uses only two address fields is called the two address instruction format • This type of instruction format is the most commonly used instruction format • As in one address instruction format, the result is stored in the accumulator only, but in two addresses instruction format the result can be stored in different locations • This type of instruction format has two operands • It requires shorter assembly language instructions • E.g. MOV R1, A; ADD R1, B etc.
  • 16.
    Three(3) Address Instructionformat • The instruction format in which the instruction uses the three address fields is called the three address instruction format • It has three operands • It requires shorter assembly language instructions • It requires more bits • E.g.ADD A, B, C etc.
  • 17.
    Types of Instruction •Instruction is set of command that is given to processor so that it can perform some task • Types of instruction: • 1) Data transfer Instruction • 2) Data Manipulation Instruction • 3) Input and Output instructions
  • 18.
    1) Data transferInstruction • It can perform data transfer between various storage places in computer system e.g register ,memory & I/O • As data & instruction both are stored in memory so processor need to read that from memory so for that purpose we need two operations LOAD & STORE • Load operation transfer data from memory to processor & store operation moves data from processor to memory. • E.g. Load ,store ,Move ,Exchange, Push ,POP
  • 19.
    • 2) Datamanipulation Instruction • This type of instructions perform operations on data & indicate computational capabilities for processor. These operation can be either arithmetic ,logical or shift operation. • Arithmetic operations include addition ,subtraction , multiplication, division, increment, decrement and finding the complement of a number. The logical and bit manipulation instructions include AND, OR, XOR, Clear carry, set carry, etc. Similarly, you can perform different types of shift and rotate operations.
  • 20.
    • Input andOutput instructions are used for transferring information between the registers, memory and the input / output devices. • It is possible to use special instructions that exclusively perform I/O transfers, or use memory – related instructions itself to do I/O transfers
  • 21.
    Addressing Mode • Theoperands of the instructions can be located either in the main memory or in the CPU registers. • If the operand is placed in the main memory, then the instruction provides the location address in the operand field. • Many methods are followed to specify the operand address. The different methods/modes for specifying the operand address in the instructions are known as addressing modes.
  • 22.
    Types of AddressingMode 1. Immediate Mode 2. Register Indirect Mode 3. Direct Addressing Mode 4. Indirect Addressing Mode
  • 23.
    Immediate Mode • Inthis mode, the operand is specified in the instruction itself. An immediate mode instruction has an operand field rather than the address field. • For example: ADD 7, which says Add 7 to contents of accumulator. 7 is the operand here.
  • 24.
    • Register IndirectMode • In this mode, the instruction specifies the register whose contents give us the address of operand which is in memory. Thus, the register contains the address of operand rather than the operand itself. • In other words , the instruction defines a register in the CPU whose contents provide the address of the operand in memory. In other words, the selected register includes the address of the operand rather than the operand itself. e.g.MOVA, R5;
  • 26.
    • Direct AddressingMode • In this mode, effective address of operand is present in instruction itself. • No additional calculations to find the effective address of the operand. • For Example: ADD R1, 4000 - In this the 4000 is effective address of operand. • NOTE: Effective Address is the location where operand is present. • E.g MOVR2, 45H;
  • 28.
    • Indirect AddressingMode • In this, the address field of instruction gives the address where the effective address is stored in memory. This slows down the execution, as this includes multiple memory lookups to find the operand. •
  • 30.
    • Instruction Cycle •An instruction cycle, also known as fetch-decode-execute cycle is the basic operational process of a computer. This process is repeated continuously by CPU from boot up to shut down of computer. • Following are the steps that occur during an instruction cycle: • 1. Fetch the Instruction • The instruction is fetched from memory address that is stored in PC(Program Counter) and stored in the instruction register IR. At the end of the fetch operation, PC is incremented by 1 and it then points to the next instruction to be executed. •
  • 31.
    2. Decode theInstruction • The instruction in the IR is executed by the decoder. 3. Read the Effective Address • If the instruction has an indirect address, the effective address is read from the memory. Otherwise operands are directly read in case of immediate operand instruction. 4. Execute the Instruction • The Control Unit passes the information in the form of control signals to the functional unit of CPU. The result generated is stored in main memory or sent to an output device. • The cycle is then repeated by fetching the next instruction. Thus in this way the instruction cycle is repeated continuously.