• Dhruba Jyoti Chatterjee 11C
• Hasan Nayyar            16C

• Jasmit Singh Chawla    19C
• Kapish Kaushal         20C

• Shashwat Sinha         41C
• Surjodeb Sarkar        44C
CONTENTS


1.  Trends in the global trade of soyabean oil
2.  Global Pattern in Production of Soyabean Oil
3.  Global Pattern in Consumption of Soyabean Oil
4.  Production Trend in India
5.  Consumption Trend in India
6.  Major Exporters of Soyabean
      • United States
      • Decline of United States and Rise of Brazil and Argentina
7. Major Importers of Soyabean Oil
      • China
      • India
      • EU
8. Policy and Procedure governing import of soyabean oil
9. Import planning of soyabean oil for Indian markets
10. Challenges
      • SCM/Warehousing Challenges
      • Financial Challenges
      • Marketing Challenges
      • PFA (Prevention of Food Adulteration Act)
TRENDS IN THE GLOBAL TRADE OF SOYABEAN OIL


The soyabean oil trade is on the rise after a fall in 2008-09 due to a drop in price courtesy of
the poor demand prevailing then. The total soyabean oil production increased rapidly and
crossing over 42 million tons annually as of 2011. China continued to be the largest producer
of the world with a total share in world production of around 24% followed by the United
States, Argentina and Brazil. India stands 5th in the World production of soyabean.

China is the largest consumer of Soybean Oil and consumes 27% of the global production
followed by United States which consumes 18% followed by Brazil which consumes 12%.
India is the fifth largest consumer of Soybean Oil and consumes 6% of the global production.

Now focussing on India, The major soya bean producing areas are Madhya Pradesh,
Himachal Pradesh, Uttarakhand and the Khasi and Naga Hills in the Eastern Indian states.
The annual production of soya is on the rise, and has seen a 4 fold increase in the yields over
the past two decades. However, the annual consumption of soya bean has outstripped the
pace of production requiring India to import the commodity.

United States currently stands as the leading exporter of soya bean with more than 45% share
in the World’s exports followed by the two South American nations Brazil and Argentina.
China doesn’t feature in the top three because of its high domestic consumption, which leads
to very little being left for export of the commodity. However, a growing trend in the export
of the commodity that is likely to be observed is the South American nations overtaking the
North American ones. The flag bearers of this increase are likely to be Brazil and Argentina.

China stands as the largest importer of soyabean oil. The rapid growth of China's economy
has spurred food consumption and China's WTO accession has reduced import tariffs and
quantitative restrictions to its oilseed market. EU and India are the other big importers of this
commodity.
Global Pattern in Production and Consumption of Soybean Oil

Production
The largest producer of Soybean Oil in the world is China which produces more than ten
million tons of Soybean Oil annually followed by United States of America and Argentina
producing over 8.5 million tons and 7.5 million tons respectively. India is the fifth largest
producer of Soybean Oil and produces over 1.7 million tons annually as of 2011.


                                   Soybean Oil World Production
                          14000
   Thousand Metric Tons




                          12000
                          10000
                           8000                                                      2007/08
                           6000                                                      2008/09
                           4000                                                      2009/10
                           2000
                                                                                     2010/11
                             0
                                                                                     Nov 2011/12
                                                                                     Dec 2011/12


                                                      Country


Source: http://www.fas.usda.gov/psdonline/


Global Soybean production is on the rise after a drop in production in 2008-09 due to drop in
prices due to poor demand with the total Soybean Oil production over 42 million tons
annually as of 2011.


                                    Total Soybean Oil Production
                          44000

                          42000
   Thousand Metric Tons




                          40000

                          38000

                          36000

                          34000

                          32000
                                  2007/08   2008/09     2009/10    2010/11     Nov   Dec 2011/12
                                                                             2011/12
                                                                Year
                                                                                                   Source:
http://www.fas.usda.gov/psdonline/
China produces 24% of the world Soybean Oil followed by United States at 19% and
Argentina at 17%. India produces 4% of the Total Soybean Oil production in the world.


                                     World Soybean Oil Production

                                     1%       10%   4%               Country / Year

                                         4%                          China

                                    5%                         24%   United States
                                                                     Argentina
                                                                     Brazil
                                   16%                               EU-27
                                                                     India
                                                           19%       Mexico
                                              17%                    Other




Source: http://www.fas.usda.gov/psdonline/


Consumption

China is the largest Soybean Oil Consumer in the world consuming over 12 million tons
annually which is more than it produces leading to net imports of over 1.4 million tons
annually. The Second largest consumer is United States consuming over 8 million tons
followed by Brazil at over 5 million tons. India is the fifth largest consumer of Soybean Oil
consuming over 2.7 million tons which is more than it produces leading to net imports of
about 850 thousand tons of Soybean Oil annually.


                                   Soybean Oil World Consumption
                           14000
    Thousand Metric Tons




                           12000
                           10000
                            8000                                      2007/08
                            6000
                                                                      2008/09
                            4000
                            2000                                      2009/10
                               0                                      2010/11
                                          Egypt
                                      Argentina




                                       Morocco
                                          China
                                   United States




                                         Mexico

                                         Algeria




                                          Other
                                           Brazil



                                          EU-27




                                          Japan
                                     Bangladesh
                                           India




                                    Korea South
                                            Iran



                                         Taiwan




                                                                      Nov 2011/12
                                                                      Dec 2011/12


                                                     Country
Global Soybean consumption is on the rise after a drop in consumption in 2008-09 due to
drop in production due to poor demand with the total Soybean Oil production over 42 million
tons annually as of 2011.


                                   Total Soybean Oil Consumption
                         44000
  Thousand Metric Tons




                         42000
                         40000
                         38000
                         36000
                         34000
                         32000
                                  2007/08        2008/09   2009/10     2010/11     Nov         2011
                                                                                 2011/12
                                                                   Year


Source: http://www.fas.usda.gov/psdonline/



China is the largest consumer of Soybean Oil and consumes 27% of the global production
followed by United States which consumes 18% followed by Brazil which consumes 12%.
India is the fifth largest consumer of Soybean Oil and consumes 6% of the global production.


                                  World Soybean Oil Consumption
                          1%
                                  1%
                           1%
                                            1%                                             Country / Year
                             1%
                     1%                          10% 4%                                    China
                             2%                                                            United States
               2%
                                  2%                             27%                       Brazil
                                       6%                                                  Argentina
                                       6%                                                  India
                                            6%                                             EU-27
                                                           18%
                                                 12%                                       Egypt
                                                                                           Mexico



Source: http://www.fas.usda.gov/psdonline/
Import Procedure & Strategy of Soya-bean oil (1507) and its fractions,
whether or not refined, but not chemically modified


Production & Consumption Trends of Soya-bean Oil in India from 1990 to 2010:

India is the 5th largest producer of Soya bean oil in the world, following countries like China,
Brazil, USA and Argentina. The major Soya bean producing areas in India are Madhya Pradesh,
Himachal Pradesh, Uttarakhand and the Khasi and Naga Hills in the Eastern Indian states.




Source: Indexmundi (United States Department of Agriculture)

The annual production of Soya bean in India from 1990 onwards has been graphically plotted
which shows an increasing trend, more than a 4-fold rise in the yields in the past 2 decades.

Soya bean being a Kharif crop is usually sown in June in India. In some states, it is cultivated
twice a year. The harvesting period for soya bean comes around September to October. It is
highly dependent on monsoons, and any change in the rainfall pattern affects the production of
soya bean significantly.
Year      Production (1000 MT)
                                   1990              425
                                   1991              400
                                   1992              500
                                   1993              650
                                   1994              495
                                   1995              712
                                   1996              657
                                   1997              859
                                   1998              972
                                   1999              774
                                   2000              805
                                   2001              833
                                   2002              607
                                   2003              1004
                                   2004              810
                                   2005              1239
                                   2006              1157
                                   2007              1499
                                   2008              1287
                                   2009              1340
                                   2010              1715




Source: Indexmundi (United States Department of Agriculture)
Year    Domestic Consumption (1000 MT)
                           1990                 445
                           1991                 425
                           1992                 562
                           1993                 711
                           1994                 555
                           1995                 772
                           1996                 706
                           1997                1095
                           1998                1805
                           1999                1564
                           2000                2080
                           2001                2231
                           2002                1910
                           2003                1942
                           2004                2737
                           2005                3000
                           2006                2500
                           2007                2330
                           2008                2300
                           2009                2810
                           2010                2650



As Domestic industrial consumption is very low, the domestic food consumption is a good
measure of the total consumption in India. India ranks 5th in Soya Bean Oil consumption in the
world as well.

The annual consumption of Soya bean in India from 1990 onwards has also been graphically
plotted which again shows an increasing trend, but a more than 5-fold rise in the demand in the
past 2 decades, hence creating a need to import the crop to meet the rapidly increasing domestic
demands.
MAJOR EXPORTERS OF SOYABEAN IN THE WORLD

Soy has been grown for three millennia in Asia and, more recently, has been successfully
cultivated around the world. Today, the world’s top producers of soy are the United States,
Brazil, Argentina, China and India.

United States

Large-scale development of soybean production and processing in the U.S. began during the
1940s and 1950s spurred on by a rapid increase in both domestic and worldwide demand for
protein meal and oil. Harvested acreage for soybeans in the U.S. more than tripled between
1940 and 1955, from 4.8 million acres to 18.6 million, while total production of soybeans
increased nearly five-fold, from 78 million bushels to 374 million.

As the number of acres devoted to soybeans continued to grow during the 1960s, the United
States became a world soybean superpower and began exporting large quantities of soybeans,
as well as meal and oil, to Europe and Asia.

Despite substantial growth in oilseed and oilseed product output in the past 25 years and
recent gains in export volume, the U.S. share of global exports has steadily diminished. In the
mid- to late 1970s, the United States dominated world trade in unprocessed oilseeds, with a
global market share of more than 70 percent. Recently, this figure has fallen below 50
percent. From a smaller percentage base, the United States has seen its share of oilseed meal
and vegetable oil exports decline even more sharply, particularly before 1990.
DECLINE OF UNITED STATES AND THE RISE OF BRAZIL AND ARGENTINA

While soybean exports from the United States have grown over the past 25 years, the share of
U.S. exports in global oilseeds trade has declined. A key development has been the
phenomenal growth of foreign soybean output and exports, particularly by Brazil and
Argentina. Foreign soybean output now exceeds that of the United States, and Brazil and
Argentina currently share more than half of the soybean export market, up from less than 15
percent before 1980. With increased soybean production and rapid growth in crushing
capacity, Brazil and Argentina have each surpassed the United States in soy meal and soy oil
exports. Another factor is the recent expansion of U.S. meat exports, which stimulates
domestic meal use rather than exports of soybeans or soybean meal. Brazilian and Argentine
soybean and meal exports are projected to continue capturing market share from the United
States in the next decade.

Brazil now trails only the United States in soybean production. Brazilian soybean growing
regions used to be concentrated in the south, relatively near the major ports. In recent years,
soybeans have expanded into the vast farmland of the centre-west states, as infrastructure
improvements have cut internal transportation costs. Brazil's vast reserves of farmland could
permit a continued significant expansion in soybean area, though expansion is currently
limited due to insufficient transportation infrastructure.

Argentina's soybean growing regions and crushers are located close to port facilities, where
the country’s highly developed crushing industry and relatively small domestic market makes
it the world's largest exporter of soybean meal and oil. A lower export tax on processed
commodities than on unprocessed commodities also favours the export of soybean oil and
meal from Argentina. Recent increases in production by Argentine and Brazilian grain and
oilseed producers could foreshadow continued gains on the strength of abundant undeveloped
agricultural resources, more stable economies, and expanding trade liberalization

Given the amount of available arable land and water resources in Brazil, it is expected to
eventually become the number one soybean-producing nation. Already, South America as a
continent produces more soybeans than North America (combined U.S. and Canada
production). In the past decade, large tracts of fertile land and low labour costs have fuelled
explosive growth in South America’s soy industry. Poor road and rail infrastructure, as well
as economic instability and environmental concerns, have been the primary checks to further
expansion.

In the U.S., soybeans are grown mostly in the Midwest. The top soy-producing states are
Iowa, Illinois, Minnesota, Indiana and Nebraska. Many farmers in this region grow corn and
soybeans in rotation.

The Brazilian states with the greatest soybean production are Mato Grosso, Paraná and Rio
Grande do Sul.
List of Exporters for Soyabean in 2010
 20000000
 18000000
 16000000
 14000000
 12000000
 10000000
  8000000
  6000000                                                                                        Exported Value, USD thousand
  4000000
  2000000
        0




Source: TradeMap

As shown by the above graph, the leading exporter of soyabean in the world is United States
followed by the two South American nations Brazil and Argentina.

The percentage share in world exports is shown in the following graph

                               50

                               45

                               40
  Share in World Exports (%)




                               35

                               30

                               25

                               20

                               15

                               10

                                5

                                0
                                    United States    Brazil   Argentina   Paraguay    Canada   Uruguay    Netherlands
                                                                          Countries

Source: TradeMap
Major Importers of Soybean Oil
World oilseed trade consists of many closely substitutable commodities, such as soybeans,
rapeseed, sunflower seed, and cottonseed. Countries also trade oils and meals obtained from
crushing oilseeds. Foreign import demand depends on the difference between countries'
domestic oilseed output and consumption. Divergent demand for protein meal and vegetable
oil, as well as limits on domestic processing capacity, determines the ratio of oilseeds to
oilseed products that countries import. The volume and source of foreign imports depends on
seasonal availability and relative prices, credit and delivery terms, local preferences, and
quality. Country policies, such as tariffs and domestic subsidies, also can affect prices and the
availability of competing products.

Some of the major importers of soybean oil in the world are:

China: China is the world's fourth-largest producer of soybeans. The major Chinese soybean
growing regions are in the northeast part of China. Yet, rapid growth of China's economy has
spurred food consumption, turning the country into the world's leading soybean importer.
Changes in China's agricultural and trade policies have greatly influenced world oilseed
markets. China's WTO accession has reduced import tariffs and quantitative restrictions to its
oilseed market.




                                   China:Imports(MT)
            3000      2727
                                 2494
            2500

            2000
                                             1514
                                                        1319       1400       1400
            1500

            1000

              500

                0
                     2007/08    2008/09    2009/10    2010/11       Nov   Dec 2011/12
                                                                  2011/12




India: The major Indian soybean growing region is in the central state of Madhya Pradesh.
Indian production of soybeans and other traditionally grown oilseeds—such as peanuts,
rapeseed, and cottonseed—has increased in the last decade, although yields are among the
worlds poorest. India often imposes prohibitive barriers on oilseed imports, so its domestic
crushing industry relies on domestic oilseed supplies. Domestically produced oilseeds are
highly valued sources of vegetable oil, but domestic consumption has risen faster than
domestic production so that India is now among the world's largest vegetable oil importers.
India is a smaller (but growing) consumer of soybean meal, and exports its surplus to other
Asian countries.


                                   India:Imports(MT)
            1800
                                    1598
            1600
            1400
            1200            1060
                                            945
            1000                                       850    850
             800     733
                                                                       India:Imports(MT)
             600
             400
             200
               0
                   2007/08 2008/09 2009/10 2010/11     Nov     Dec
                                                     2011/12 2011/12




European Union: The European Union is self-sufficient in vegetable oil production, but its
protein deficit still makes it the world's largest importer of soybean meal and second-largest
importer of soybeans. Since the 1960s, EU imports of soybeans swelled because of rapid
growth in livestock production and duty-free concessions signed in trade agreements. In the
1970s and 1980s, soybean consumption slowed as EU agricultural policies subsidized a large
expansion in domestically produced rapeseed and sunflower seed, eroding the market for
oilseed imports. The U.S. Government challenged these subsidies and, in 1992, the EU
committed to a number of reforms of its Common Agricultural Policy (CAP), including area
limits on the planting of oilseeds. Further CAP reforms reduced per-hectare direct payments
to oilseed producers to those received by grains producers. Until 2005, reforms encouraged
EU farmers to scale back oilseeds planting. However, recent EU biodiesel policies have
encouraged EU farmers to dramatically increase oilseeds area, especially rapeseed.

In coming years, EU enlargement and CAP reform are projected to swell internal grain
supplies and allow EU grain prices to fall even more. Despite relatively low protein-meal
prices, the comparatively larger reduction in the cost of feeding grains to livestock should
curb EU soybean meal consumption and imports. Historically, high import tariffs on cereals
have boosted EU consumption of soybean meal, which has been favoured by duty-free access
for soybeans. Over the last decade, lower grain prices and several animal disease epidemics
resulted in significant increases in the feeding of grains and oilseed meals and a reduction in
the feeding of nongrain feed ingredients, such as meat and bone meal .
Imports:EU(MT)
1200
        1036
1000                            905
                794                       800     800
800

600                     550
                                                           Imports:EU(MT)
400

200

  0
       2007/08 2008/09 2009/10 2010/11     Nov     Dec
                                         2011/12 2011/12
Policy & Procedure governing import of Soybean Oil
Import policies have played a key role in determining the overall level and type of India’s
edible oil imports for decades. Although significant imports were permitted prior to 1994,
they were controlled directly by India’s State Trading Corporation (STC) and subject to state-
imposed import quotas. In 1994, the import regime changed fundamentally when, as part of
its obligations under WTO rules, India eliminated the state monopoly on imports and placed
imports under a privatized open general license (OGL) system. Under the new rules, India
also agreed to eliminate import quotas and placed upper “bound” (maximum) limits on tariff
levels. These changes made the rules governing edible oil imports more transparent and
imports more responsive to market forces.

Privatized Imports and Tariffication Key Policy Changes
Prior to 1994, edible oil import levels were determined by the government and made by the
monopoly STC, based on such factors as domestic market conditions, producer versus
consumer interests, international prices, and foreign exchange availability. Although the
government did at times permit relatively high imports— averaging as much as 1.3 million
tons annually between 1976/77 and 1987/88—imports were sharply curtailed in 1988/89-
1993/94, when the government promoted domestic oilseeds production under its Technology
Mission on Oilseeds (TMO) program. During the TMO program, oil imports averaged only
325,000 tons per year, leading to increased domestic oilseed prices and a temporary surge in
domestic production.
When edible oil imports were placed under the OGL system in 1994, private traders were
permitted to import any quantity of vegetable oils, subject only to a tariff. The tariff was
initially set at 65 percent on all edible oils—still relatively high, but significantly below the
implied tariff when imports were under quantitative controls. Under the Uruguay Round
Agreement on Agriculture (part of the agreement establishing the WTO) India also agreed to
bound (maximum) tariffs of 45 percent for crude or refined soybean oil imports. Tariffs on all
other edible oil imports were bound at 300 percent, except refined rapeseed oil and crude
sunflower-safflower oils, which were subject to over-quota tariffs of 75 and 85 percent,
respectively.
In 1995-98, India’s tariff structure was relatively simple and increasingly liberal—with a
common applied ad valorem (percentage) tariff for all oils progressively lowered to a
uniform rate of 16.5 percent by the middle of 1998.5 Importers responded to the lower tariffs
and declining international prices by importing 4.6 million tons of vegetable oil in 1998/99,
up sharply from earlier levels, and more than double the level of imports in 1997/98.
Beginning in 1998, however, the Indian Government began making frequent tariff
adjustments to protect domestic oilseed producers and processors from imports and to smooth
the effect of fluctuating world prices on domestic consumers (figs. 6a and 6b). Although
applied tariffs fell in 1999 after an initial hike in June 1998, the trend after April 2000 were
incremental increases to applied rates for all oils, with adjustments being made to the relative
rates on different types of oil—e.g., palm versus soybean oil and crude versus refined oil—
creating a more complicated tariff structure.
The main effect of these changes was to slow the growth of imports, which declined from 6.0
mmt in 2000/01 to 5.2 mmt in 2001/02—but rebounded to 5.8 mmt in 2002/03. The tariff
hikes also made the tariff on soybean oil increasingly preferential, since tariffs on palm,
rapeseed, and sunflower oils could be raised well above the 45-percent tariff binding on
soybean oil, although recent adjustments to the palm oil tariff have reduced this preference
(see appendix, “Chronology of Trade Policy Changes Since 2000”).
In addition to adjusting tariffs, the government established a tariff rate value (TRV) system
for palm oil in August 2001 and for soybean oil in September 2002. The TRV system is
intended to prevent underinvoicing (reporting low import prices to evade tariffs) by importers
and establishes a government reference price for tariff calculations. The reference prices are
supposed to be periodically revised to reflect actual market prices, but in practice, delays in
making these adjustments have resulted in tariff assessments different from what would have
occurred had tariff rates been applied to actual market prices. In September-December 2002,
for example, differences between reference and market prices resulted in an estimated actual
tariff of 59 percent for crude palm oil (compared with the declared rate of 65 percent) and 48
percent for crude soybean oil—above India’s WTO bound tariff rate on soybean oil of 45
percent. Thus, the TRV system could shift the composition of imports between palm and
soybean oils depending on the relationship between reference prices and prevailing market
prices. In summary, although Indian import policy is more transparent and liberal than prior
to the mid-1990s, India has also used the flexibility within its WTO commitments to make
frequent policy adjustments in response to evolving domestic and international market
conditions. These adjustments make overall import demand and the market shares of different
imported oils uncertain.

Some other policy related aspects for import of soybean oil are:

   •   Winterised and deodorized refined soybean oil can get automatic approval for Foreign
       Technology Agreements and can get approval for 51% Foreign Equity
   •   The FDA Action Level for unavoidable pesticides like DDT, TDE & DDE in soybean
       oil is 1 ppm
   •   The bound and applied tariffs on soybean oil is 45%
   •   In March 2009 the Government of India did away with the 20% import duty on soya
       oil thereby making soya oil more competitive with palm oil
   •   India’s trade policy requires that all imports of biotech food/agricultural products or
       products derived from biotech plants/organisms should receive prior approval from
       the Genetic Engineering Appraisal Committee (GEAC). Refined soybean oil derived
       from Round-up Ready soybeans is the only biotech food/agricultural product
       currently approved for import.
Import planning of soybean oil for Indian markets
Indian agricultural imports tend to consist of staple foods, such as vegetable oils and pulses
(peas, beans, and lentils), of which there is chronic undersupply from domestic production. In
2008, vegetable oils (mostly palm oil and soybean oil), pulses and nuts accounted for 60
percent of all Indian agricultural imports. Notably, Indian imports of food grains (excluding
wheat), feed grains, oilseeds, meat, dairy products, sweeteners, and processed foods were
negligible in 2008. India is self-sufficient in many of these products.

Currently India has about 45% bound and applied tariff duty on soybean oil. But apart from
these trade related barriers India also imposes certain Non-Tariff Measures (NTMs). These
NTMs allow India to curb imports on certain commodities and on soybean oil also. The
Indian Government has these NTMs to encourage and increase domestic production of
soybean oils. In general, high Indian tariffs and burdensome nontariff measures (NTMs) are
the principal reasons impeding products from entering the Indian market.

Low levels of trade in soybean oil are an outcome of Indian government policies aimed at
food security, food self-sufficiency, and income support for farmers, implemented through
domestic agricultural production support, tariffs and nontariff measures (NTMs), and export
restrictions.

Another important factor which one needs to keep in mind import planning for soybean oil is
the price that one is giving in the international market. Currently, United States being the
largest producer of soybean oils is the largest exporter, but many new countries like
Argentina and Brazil are coming up very competitively and have reduced the world share of
exports of United States for past few years. Limited imports from the United States reflect, in
part, competition in the Indian market from other suppliers for soybean oil. Argentina is the
largest supplier of soybean oil to the Indian market, accounting for 76 percent of Indian
soybean oil imports, followed by Brazil with 18 percent. The United States accounted for
only 2 percent of India’s soybean oil imports. Indian buyers reportedly buy soybean oil
principally on the basis of price, and in recent years, Argentine soybean oil was priced lower
than the U.S. product.

It should also be kept in mind that India imports both palm oil and soybean oil. Since palm
oil is cheaper than soybean oil so the duties on palm oil are less than that of soybean oil. But
as of late the Government has fixed the duties on palm oil and soybean oil nearly same but
soybean oil being a high selling product, still it is expensive to buy in the international
markets and palm oil being a decent substitute, importers go for palm oil.

India is one of the largest edible oil markets in the world, and domestic producers are unable
to satisfy Indian demand. Several factors—soybean industry fragmentation; government
policies that encourage small-scale activity and favour grain production instead of oilseed
production; marketing and distribution inefficiencies; and irregular water supplies—
negatively affect vegetable oil production in India. As a result, India imports roughly one-half
of its annual consumption.
With India’s lagging domestic supply, low tariffs, and few specific nontariff measures,
soybean oil producers could be in a good position to supply the Indian market except for two
cost factors: prices for soybean oil substitutes and a global competitor’s export tax structure.
India satisfies the overwhelming share of its vegetable oil import needs with low-cost palm
oil from Indonesia and Malaysia because the Indian vegetable oil market is fairly price
sensitive. When India does import soybean oil, it turns first to Argentine and Brazilian
sources, as those producers have certain shipping cost and seasonal advantages. More
importantly, Argentina uses a differential export tax scheme, which taxes raw soybean
exports at a higher rate (35 percent) than soybean oil exports (32 percent). Although the tax
on Argentine soybean oil exports raises their price on world markets, taxing raw material
exports at a higher rate than processed product exports results in an export subsidy for
Argentina’s oilseed processors. This export subsidy confers a competitive advantage for this
commodity product over U.S. soybean oil in the Indian market.
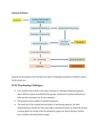
CHALLENGES:




Soybean Oil and products have had their own share of challenges pertaining to different reasons.
Some reasons are:-

SCM/ Warehousing Challenges:-

   •   Low soybean yield in India is the major constraint to realizing widespread expansion
       across different regions and different farm groups. Expansion of soybean production in
       India has been sustained only by area expansion.
   •   The presence of low number of certified warehouses
   •   The small size of the soybean harvest (relative to processing capacity), the short
       marketing season and the fact that most output is purchased locally (as almost all soybean
       crushing plants are located within the production region) are factors that have limited
       price volatility and long duration storage.
•   Although high yields of soybean are obtained on research plots and in demonstrations
      and maximization trials on the farm, their actual realization by a large segment of the
      farming population has not occurred.
  •   The dependence of India on international markets for oilcakes in general is quite high.
      The price on the international markets depends mainly on the US crop. Given the high
      meal-to-oil ratio in the case of soybean, the expansion of Indian soybean cultivation will
      be constrained by the comparative advantage of our selling soy meal on the international
      market


Financial Challenges:-


  •   A price support policy is a necessary condition, but is not sufficient to sustain the
      accelerated expansion of soybean area and production.
  •   Comparative economics, which is in favor of soybeans, is likely to be tilted against the
      crop if yields continue to decline.
  •   Enough attention has not been paid either to the development of low cost soy foods.
  •   The capital component in cultivation of yellow soybeans is nearly double that of black.
      This implies that the cultivation of yellow soybean is relatively more capitally intensive
      and involves higher cash expense compared to that of black. This is part of the reason
      that the black soybeans are favored by the farming community, who operate under severe
      capital constraint in M.P.


Marketing Challenges:-
  •   Enough attention has not been paid to the promotion of consumer awareness.
  •   Lack of adequate efforts to promote consumer education on the nutritive value of
      soybean and soy products, and also suggestive of comparative economics working
      against the large scale consumption of soy products.
  •   Lack of adequate marketing for raw soybeans is yet another major constraint in areas
      where developmental potential exists for soybeans. It is recalled that public support has
      mainly promoted production at the farm level, and the NAFED has been entrusted with
the task of implementing the procurement policy of the government at support prices. The
       NAFAD has for the most part been inactive in M.P., because farm-factory interactions
       have promoted the role of private initiative in marketing. However, in areas where
       soybean adoption has yet to gather momentum, the procurement policy at support prices
       does not appear to have been effective.


Traditionally, three marketing channels for soybean:-
Channel-I- Producer—Village Merchant—Wholesale dealers—Processor—Refiners—
Wholesale dealers of soybean oil—Retailers of soybean oil-consumers.
Channel-II-Producer—Cooperative societies—Processors—Refiner’s wholesale dealers of
soybean oil retailers of soybean oil-consumers.
Channel-III-Producer—Wholesale dealer’s in Regulated Market—Processor—Refiners—
Wholesale dealers of soybean oil-retailers of soybean oil-consumers.


In general, the total marketing cost of soybean was observed highest on channel-I and lowest on
channel-II. The producer share in consumer price was almost similar in channel-II and channel-
III. Exploitation by middlemen should be checked.


THE PFA (Prevention of Food Adulteration Act):
Some mandates under the PFA act are as below for Soybean Oil:-
   •   In case of any package containing bread or liquid milk, sterilized or Ultra High
       Temperature treated milk, Soya milk, flavored milk, any package containing dhokla,
       bhelpuri, pizza, doughnuts, khoa, paneer or any uncanned package of fruits, vegetables,
       meat, fish or any other like commodity which has a short shelf life, the date, month and
       year in which the commodity is manufactured or prepared or pre-packed shall be
       mentioned, on the label.
   •   The declaration be made as follows:
        "BEST BEFORE.................DATE/MONTH/YEAR"
        OR
       "BEST BEFORE .............. DAYS FROM PACKAGING"
        OR
"BEST BEFORE ................DAYS FROM MANUFACTURE"
     OR
    "BEST BEFORE UPTO.... DATE/MONTH/YEAR For the
    Period OR up to and inclusive
    "BEST BEFORE WITHIN ...........DAYS FROM THE of Ist DATE OF PACK
•   Poisonous metals :- (1) Chemicals described in monographs of the Indian
    Pharmacopoeia when used in foods, shall not contain poisonous metals beyond the limits
    specified in the appropriate monographs of the Indian Pharmacopoeia for the time being
    in force.
•   Nickel is a poisonous metal that is identified for soybean oil. It should not be more than
    1.5 parts per million of the entire package.
•   Insecticides and Pesticides: - Triazophos should not be more than 0.05 parts per
    million. Imazethapyr not more than 0.1 ppm.
•   The annual supplement to the Indian government’s Foreign Trade Policy (2004-2009)
    announced by the Commerce and Industry Minister on April 7, 2006, calls for approval
    from the GEAC for imports of biotech food, food additives, or any food product that
    contains biotech material that is being used for industrial production, environmental
    release, or field application. Also, import consignments containing biotech products
    should carry a self declaration that the product is bioengineered, without which the
    importer is subject to penal action under the Foreign Trade (Development and
    Regulation) Act, 1992. This rule became effective July 8, 2006. However, the
    government has given a special exemption to imports of soybean oil derived from biotech
    soybeans for consumption after refining.

International Trade: Soybean

  • 1.
    • Dhruba JyotiChatterjee 11C • Hasan Nayyar 16C • Jasmit Singh Chawla 19C • Kapish Kaushal 20C • Shashwat Sinha 41C • Surjodeb Sarkar 44C
  • 2.
    CONTENTS 1. Trendsin the global trade of soyabean oil 2. Global Pattern in Production of Soyabean Oil 3. Global Pattern in Consumption of Soyabean Oil 4. Production Trend in India 5. Consumption Trend in India 6. Major Exporters of Soyabean • United States • Decline of United States and Rise of Brazil and Argentina 7. Major Importers of Soyabean Oil • China • India • EU 8. Policy and Procedure governing import of soyabean oil 9. Import planning of soyabean oil for Indian markets 10. Challenges • SCM/Warehousing Challenges • Financial Challenges • Marketing Challenges • PFA (Prevention of Food Adulteration Act)
  • 3.
    TRENDS IN THEGLOBAL TRADE OF SOYABEAN OIL The soyabean oil trade is on the rise after a fall in 2008-09 due to a drop in price courtesy of the poor demand prevailing then. The total soyabean oil production increased rapidly and crossing over 42 million tons annually as of 2011. China continued to be the largest producer of the world with a total share in world production of around 24% followed by the United States, Argentina and Brazil. India stands 5th in the World production of soyabean. China is the largest consumer of Soybean Oil and consumes 27% of the global production followed by United States which consumes 18% followed by Brazil which consumes 12%. India is the fifth largest consumer of Soybean Oil and consumes 6% of the global production. Now focussing on India, The major soya bean producing areas are Madhya Pradesh, Himachal Pradesh, Uttarakhand and the Khasi and Naga Hills in the Eastern Indian states. The annual production of soya is on the rise, and has seen a 4 fold increase in the yields over the past two decades. However, the annual consumption of soya bean has outstripped the pace of production requiring India to import the commodity. United States currently stands as the leading exporter of soya bean with more than 45% share in the World’s exports followed by the two South American nations Brazil and Argentina. China doesn’t feature in the top three because of its high domestic consumption, which leads to very little being left for export of the commodity. However, a growing trend in the export of the commodity that is likely to be observed is the South American nations overtaking the North American ones. The flag bearers of this increase are likely to be Brazil and Argentina. China stands as the largest importer of soyabean oil. The rapid growth of China's economy has spurred food consumption and China's WTO accession has reduced import tariffs and quantitative restrictions to its oilseed market. EU and India are the other big importers of this commodity.
  • 4.
    Global Pattern inProduction and Consumption of Soybean Oil Production The largest producer of Soybean Oil in the world is China which produces more than ten million tons of Soybean Oil annually followed by United States of America and Argentina producing over 8.5 million tons and 7.5 million tons respectively. India is the fifth largest producer of Soybean Oil and produces over 1.7 million tons annually as of 2011. Soybean Oil World Production 14000 Thousand Metric Tons 12000 10000 8000 2007/08 6000 2008/09 4000 2009/10 2000 2010/11 0 Nov 2011/12 Dec 2011/12 Country Source: http://www.fas.usda.gov/psdonline/ Global Soybean production is on the rise after a drop in production in 2008-09 due to drop in prices due to poor demand with the total Soybean Oil production over 42 million tons annually as of 2011. Total Soybean Oil Production 44000 42000 Thousand Metric Tons 40000 38000 36000 34000 32000 2007/08 2008/09 2009/10 2010/11 Nov Dec 2011/12 2011/12 Year Source: http://www.fas.usda.gov/psdonline/
  • 5.
    China produces 24%of the world Soybean Oil followed by United States at 19% and Argentina at 17%. India produces 4% of the Total Soybean Oil production in the world. World Soybean Oil Production 1% 10% 4% Country / Year 4% China 5% 24% United States Argentina Brazil 16% EU-27 India 19% Mexico 17% Other Source: http://www.fas.usda.gov/psdonline/ Consumption China is the largest Soybean Oil Consumer in the world consuming over 12 million tons annually which is more than it produces leading to net imports of over 1.4 million tons annually. The Second largest consumer is United States consuming over 8 million tons followed by Brazil at over 5 million tons. India is the fifth largest consumer of Soybean Oil consuming over 2.7 million tons which is more than it produces leading to net imports of about 850 thousand tons of Soybean Oil annually. Soybean Oil World Consumption 14000 Thousand Metric Tons 12000 10000 8000 2007/08 6000 2008/09 4000 2000 2009/10 0 2010/11 Egypt Argentina Morocco China United States Mexico Algeria Other Brazil EU-27 Japan Bangladesh India Korea South Iran Taiwan Nov 2011/12 Dec 2011/12 Country
  • 6.
    Global Soybean consumptionis on the rise after a drop in consumption in 2008-09 due to drop in production due to poor demand with the total Soybean Oil production over 42 million tons annually as of 2011. Total Soybean Oil Consumption 44000 Thousand Metric Tons 42000 40000 38000 36000 34000 32000 2007/08 2008/09 2009/10 2010/11 Nov 2011 2011/12 Year Source: http://www.fas.usda.gov/psdonline/ China is the largest consumer of Soybean Oil and consumes 27% of the global production followed by United States which consumes 18% followed by Brazil which consumes 12%. India is the fifth largest consumer of Soybean Oil and consumes 6% of the global production. World Soybean Oil Consumption 1% 1% 1% 1% Country / Year 1% 1% 10% 4% China 2% United States 2% 2% 27% Brazil 6% Argentina 6% India 6% EU-27 18% 12% Egypt Mexico Source: http://www.fas.usda.gov/psdonline/
  • 7.
    Import Procedure &Strategy of Soya-bean oil (1507) and its fractions, whether or not refined, but not chemically modified Production & Consumption Trends of Soya-bean Oil in India from 1990 to 2010: India is the 5th largest producer of Soya bean oil in the world, following countries like China, Brazil, USA and Argentina. The major Soya bean producing areas in India are Madhya Pradesh, Himachal Pradesh, Uttarakhand and the Khasi and Naga Hills in the Eastern Indian states. Source: Indexmundi (United States Department of Agriculture) The annual production of Soya bean in India from 1990 onwards has been graphically plotted which shows an increasing trend, more than a 4-fold rise in the yields in the past 2 decades. Soya bean being a Kharif crop is usually sown in June in India. In some states, it is cultivated twice a year. The harvesting period for soya bean comes around September to October. It is highly dependent on monsoons, and any change in the rainfall pattern affects the production of soya bean significantly.
  • 8.
    Year Production (1000 MT) 1990 425 1991 400 1992 500 1993 650 1994 495 1995 712 1996 657 1997 859 1998 972 1999 774 2000 805 2001 833 2002 607 2003 1004 2004 810 2005 1239 2006 1157 2007 1499 2008 1287 2009 1340 2010 1715 Source: Indexmundi (United States Department of Agriculture)
  • 9.
    Year Domestic Consumption (1000 MT) 1990 445 1991 425 1992 562 1993 711 1994 555 1995 772 1996 706 1997 1095 1998 1805 1999 1564 2000 2080 2001 2231 2002 1910 2003 1942 2004 2737 2005 3000 2006 2500 2007 2330 2008 2300 2009 2810 2010 2650 As Domestic industrial consumption is very low, the domestic food consumption is a good measure of the total consumption in India. India ranks 5th in Soya Bean Oil consumption in the world as well. The annual consumption of Soya bean in India from 1990 onwards has also been graphically plotted which again shows an increasing trend, but a more than 5-fold rise in the demand in the past 2 decades, hence creating a need to import the crop to meet the rapidly increasing domestic demands.
  • 10.
    MAJOR EXPORTERS OFSOYABEAN IN THE WORLD Soy has been grown for three millennia in Asia and, more recently, has been successfully cultivated around the world. Today, the world’s top producers of soy are the United States, Brazil, Argentina, China and India. United States Large-scale development of soybean production and processing in the U.S. began during the 1940s and 1950s spurred on by a rapid increase in both domestic and worldwide demand for protein meal and oil. Harvested acreage for soybeans in the U.S. more than tripled between 1940 and 1955, from 4.8 million acres to 18.6 million, while total production of soybeans increased nearly five-fold, from 78 million bushels to 374 million. As the number of acres devoted to soybeans continued to grow during the 1960s, the United States became a world soybean superpower and began exporting large quantities of soybeans, as well as meal and oil, to Europe and Asia. Despite substantial growth in oilseed and oilseed product output in the past 25 years and recent gains in export volume, the U.S. share of global exports has steadily diminished. In the mid- to late 1970s, the United States dominated world trade in unprocessed oilseeds, with a global market share of more than 70 percent. Recently, this figure has fallen below 50 percent. From a smaller percentage base, the United States has seen its share of oilseed meal and vegetable oil exports decline even more sharply, particularly before 1990.
  • 11.
    DECLINE OF UNITEDSTATES AND THE RISE OF BRAZIL AND ARGENTINA While soybean exports from the United States have grown over the past 25 years, the share of U.S. exports in global oilseeds trade has declined. A key development has been the phenomenal growth of foreign soybean output and exports, particularly by Brazil and Argentina. Foreign soybean output now exceeds that of the United States, and Brazil and Argentina currently share more than half of the soybean export market, up from less than 15 percent before 1980. With increased soybean production and rapid growth in crushing capacity, Brazil and Argentina have each surpassed the United States in soy meal and soy oil exports. Another factor is the recent expansion of U.S. meat exports, which stimulates domestic meal use rather than exports of soybeans or soybean meal. Brazilian and Argentine soybean and meal exports are projected to continue capturing market share from the United States in the next decade. Brazil now trails only the United States in soybean production. Brazilian soybean growing regions used to be concentrated in the south, relatively near the major ports. In recent years, soybeans have expanded into the vast farmland of the centre-west states, as infrastructure improvements have cut internal transportation costs. Brazil's vast reserves of farmland could permit a continued significant expansion in soybean area, though expansion is currently limited due to insufficient transportation infrastructure. Argentina's soybean growing regions and crushers are located close to port facilities, where the country’s highly developed crushing industry and relatively small domestic market makes it the world's largest exporter of soybean meal and oil. A lower export tax on processed commodities than on unprocessed commodities also favours the export of soybean oil and meal from Argentina. Recent increases in production by Argentine and Brazilian grain and oilseed producers could foreshadow continued gains on the strength of abundant undeveloped agricultural resources, more stable economies, and expanding trade liberalization Given the amount of available arable land and water resources in Brazil, it is expected to eventually become the number one soybean-producing nation. Already, South America as a continent produces more soybeans than North America (combined U.S. and Canada production). In the past decade, large tracts of fertile land and low labour costs have fuelled explosive growth in South America’s soy industry. Poor road and rail infrastructure, as well as economic instability and environmental concerns, have been the primary checks to further expansion. In the U.S., soybeans are grown mostly in the Midwest. The top soy-producing states are Iowa, Illinois, Minnesota, Indiana and Nebraska. Many farmers in this region grow corn and soybeans in rotation. The Brazilian states with the greatest soybean production are Mato Grosso, Paraná and Rio Grande do Sul.
  • 12.
    List of Exportersfor Soyabean in 2010 20000000 18000000 16000000 14000000 12000000 10000000 8000000 6000000 Exported Value, USD thousand 4000000 2000000 0 Source: TradeMap As shown by the above graph, the leading exporter of soyabean in the world is United States followed by the two South American nations Brazil and Argentina. The percentage share in world exports is shown in the following graph 50 45 40 Share in World Exports (%) 35 30 25 20 15 10 5 0 United States Brazil Argentina Paraguay Canada Uruguay Netherlands Countries Source: TradeMap
  • 13.
    Major Importers ofSoybean Oil World oilseed trade consists of many closely substitutable commodities, such as soybeans, rapeseed, sunflower seed, and cottonseed. Countries also trade oils and meals obtained from crushing oilseeds. Foreign import demand depends on the difference between countries' domestic oilseed output and consumption. Divergent demand for protein meal and vegetable oil, as well as limits on domestic processing capacity, determines the ratio of oilseeds to oilseed products that countries import. The volume and source of foreign imports depends on seasonal availability and relative prices, credit and delivery terms, local preferences, and quality. Country policies, such as tariffs and domestic subsidies, also can affect prices and the availability of competing products. Some of the major importers of soybean oil in the world are: China: China is the world's fourth-largest producer of soybeans. The major Chinese soybean growing regions are in the northeast part of China. Yet, rapid growth of China's economy has spurred food consumption, turning the country into the world's leading soybean importer. Changes in China's agricultural and trade policies have greatly influenced world oilseed markets. China's WTO accession has reduced import tariffs and quantitative restrictions to its oilseed market. China:Imports(MT) 3000 2727 2494 2500 2000 1514 1319 1400 1400 1500 1000 500 0 2007/08 2008/09 2009/10 2010/11 Nov Dec 2011/12 2011/12 India: The major Indian soybean growing region is in the central state of Madhya Pradesh. Indian production of soybeans and other traditionally grown oilseeds—such as peanuts, rapeseed, and cottonseed—has increased in the last decade, although yields are among the worlds poorest. India often imposes prohibitive barriers on oilseed imports, so its domestic crushing industry relies on domestic oilseed supplies. Domestically produced oilseeds are highly valued sources of vegetable oil, but domestic consumption has risen faster than
  • 14.
    domestic production sothat India is now among the world's largest vegetable oil importers. India is a smaller (but growing) consumer of soybean meal, and exports its surplus to other Asian countries. India:Imports(MT) 1800 1598 1600 1400 1200 1060 945 1000 850 850 800 733 India:Imports(MT) 600 400 200 0 2007/08 2008/09 2009/10 2010/11 Nov Dec 2011/12 2011/12 European Union: The European Union is self-sufficient in vegetable oil production, but its protein deficit still makes it the world's largest importer of soybean meal and second-largest importer of soybeans. Since the 1960s, EU imports of soybeans swelled because of rapid growth in livestock production and duty-free concessions signed in trade agreements. In the 1970s and 1980s, soybean consumption slowed as EU agricultural policies subsidized a large expansion in domestically produced rapeseed and sunflower seed, eroding the market for oilseed imports. The U.S. Government challenged these subsidies and, in 1992, the EU committed to a number of reforms of its Common Agricultural Policy (CAP), including area limits on the planting of oilseeds. Further CAP reforms reduced per-hectare direct payments to oilseed producers to those received by grains producers. Until 2005, reforms encouraged EU farmers to scale back oilseeds planting. However, recent EU biodiesel policies have encouraged EU farmers to dramatically increase oilseeds area, especially rapeseed. In coming years, EU enlargement and CAP reform are projected to swell internal grain supplies and allow EU grain prices to fall even more. Despite relatively low protein-meal prices, the comparatively larger reduction in the cost of feeding grains to livestock should curb EU soybean meal consumption and imports. Historically, high import tariffs on cereals have boosted EU consumption of soybean meal, which has been favoured by duty-free access for soybeans. Over the last decade, lower grain prices and several animal disease epidemics resulted in significant increases in the feeding of grains and oilseed meals and a reduction in the feeding of nongrain feed ingredients, such as meat and bone meal .
  • 15.
    Imports:EU(MT) 1200 1036 1000 905 794 800 800 800 600 550 Imports:EU(MT) 400 200 0 2007/08 2008/09 2009/10 2010/11 Nov Dec 2011/12 2011/12
  • 16.
    Policy & Proceduregoverning import of Soybean Oil Import policies have played a key role in determining the overall level and type of India’s edible oil imports for decades. Although significant imports were permitted prior to 1994, they were controlled directly by India’s State Trading Corporation (STC) and subject to state- imposed import quotas. In 1994, the import regime changed fundamentally when, as part of its obligations under WTO rules, India eliminated the state monopoly on imports and placed imports under a privatized open general license (OGL) system. Under the new rules, India also agreed to eliminate import quotas and placed upper “bound” (maximum) limits on tariff levels. These changes made the rules governing edible oil imports more transparent and imports more responsive to market forces. Privatized Imports and Tariffication Key Policy Changes Prior to 1994, edible oil import levels were determined by the government and made by the monopoly STC, based on such factors as domestic market conditions, producer versus consumer interests, international prices, and foreign exchange availability. Although the government did at times permit relatively high imports— averaging as much as 1.3 million tons annually between 1976/77 and 1987/88—imports were sharply curtailed in 1988/89- 1993/94, when the government promoted domestic oilseeds production under its Technology Mission on Oilseeds (TMO) program. During the TMO program, oil imports averaged only 325,000 tons per year, leading to increased domestic oilseed prices and a temporary surge in domestic production. When edible oil imports were placed under the OGL system in 1994, private traders were permitted to import any quantity of vegetable oils, subject only to a tariff. The tariff was initially set at 65 percent on all edible oils—still relatively high, but significantly below the implied tariff when imports were under quantitative controls. Under the Uruguay Round Agreement on Agriculture (part of the agreement establishing the WTO) India also agreed to bound (maximum) tariffs of 45 percent for crude or refined soybean oil imports. Tariffs on all other edible oil imports were bound at 300 percent, except refined rapeseed oil and crude sunflower-safflower oils, which were subject to over-quota tariffs of 75 and 85 percent, respectively. In 1995-98, India’s tariff structure was relatively simple and increasingly liberal—with a common applied ad valorem (percentage) tariff for all oils progressively lowered to a uniform rate of 16.5 percent by the middle of 1998.5 Importers responded to the lower tariffs and declining international prices by importing 4.6 million tons of vegetable oil in 1998/99, up sharply from earlier levels, and more than double the level of imports in 1997/98. Beginning in 1998, however, the Indian Government began making frequent tariff adjustments to protect domestic oilseed producers and processors from imports and to smooth the effect of fluctuating world prices on domestic consumers (figs. 6a and 6b). Although applied tariffs fell in 1999 after an initial hike in June 1998, the trend after April 2000 were incremental increases to applied rates for all oils, with adjustments being made to the relative rates on different types of oil—e.g., palm versus soybean oil and crude versus refined oil— creating a more complicated tariff structure.
  • 17.
    The main effectof these changes was to slow the growth of imports, which declined from 6.0 mmt in 2000/01 to 5.2 mmt in 2001/02—but rebounded to 5.8 mmt in 2002/03. The tariff hikes also made the tariff on soybean oil increasingly preferential, since tariffs on palm, rapeseed, and sunflower oils could be raised well above the 45-percent tariff binding on soybean oil, although recent adjustments to the palm oil tariff have reduced this preference (see appendix, “Chronology of Trade Policy Changes Since 2000”). In addition to adjusting tariffs, the government established a tariff rate value (TRV) system for palm oil in August 2001 and for soybean oil in September 2002. The TRV system is intended to prevent underinvoicing (reporting low import prices to evade tariffs) by importers and establishes a government reference price for tariff calculations. The reference prices are supposed to be periodically revised to reflect actual market prices, but in practice, delays in making these adjustments have resulted in tariff assessments different from what would have occurred had tariff rates been applied to actual market prices. In September-December 2002, for example, differences between reference and market prices resulted in an estimated actual tariff of 59 percent for crude palm oil (compared with the declared rate of 65 percent) and 48 percent for crude soybean oil—above India’s WTO bound tariff rate on soybean oil of 45 percent. Thus, the TRV system could shift the composition of imports between palm and soybean oils depending on the relationship between reference prices and prevailing market prices. In summary, although Indian import policy is more transparent and liberal than prior to the mid-1990s, India has also used the flexibility within its WTO commitments to make frequent policy adjustments in response to evolving domestic and international market conditions. These adjustments make overall import demand and the market shares of different imported oils uncertain. Some other policy related aspects for import of soybean oil are: • Winterised and deodorized refined soybean oil can get automatic approval for Foreign Technology Agreements and can get approval for 51% Foreign Equity • The FDA Action Level for unavoidable pesticides like DDT, TDE & DDE in soybean oil is 1 ppm • The bound and applied tariffs on soybean oil is 45% • In March 2009 the Government of India did away with the 20% import duty on soya oil thereby making soya oil more competitive with palm oil • India’s trade policy requires that all imports of biotech food/agricultural products or products derived from biotech plants/organisms should receive prior approval from the Genetic Engineering Appraisal Committee (GEAC). Refined soybean oil derived from Round-up Ready soybeans is the only biotech food/agricultural product currently approved for import.
  • 18.
    Import planning ofsoybean oil for Indian markets Indian agricultural imports tend to consist of staple foods, such as vegetable oils and pulses (peas, beans, and lentils), of which there is chronic undersupply from domestic production. In 2008, vegetable oils (mostly palm oil and soybean oil), pulses and nuts accounted for 60 percent of all Indian agricultural imports. Notably, Indian imports of food grains (excluding wheat), feed grains, oilseeds, meat, dairy products, sweeteners, and processed foods were negligible in 2008. India is self-sufficient in many of these products. Currently India has about 45% bound and applied tariff duty on soybean oil. But apart from these trade related barriers India also imposes certain Non-Tariff Measures (NTMs). These NTMs allow India to curb imports on certain commodities and on soybean oil also. The Indian Government has these NTMs to encourage and increase domestic production of soybean oils. In general, high Indian tariffs and burdensome nontariff measures (NTMs) are the principal reasons impeding products from entering the Indian market. Low levels of trade in soybean oil are an outcome of Indian government policies aimed at food security, food self-sufficiency, and income support for farmers, implemented through domestic agricultural production support, tariffs and nontariff measures (NTMs), and export restrictions. Another important factor which one needs to keep in mind import planning for soybean oil is the price that one is giving in the international market. Currently, United States being the largest producer of soybean oils is the largest exporter, but many new countries like Argentina and Brazil are coming up very competitively and have reduced the world share of exports of United States for past few years. Limited imports from the United States reflect, in part, competition in the Indian market from other suppliers for soybean oil. Argentina is the largest supplier of soybean oil to the Indian market, accounting for 76 percent of Indian soybean oil imports, followed by Brazil with 18 percent. The United States accounted for only 2 percent of India’s soybean oil imports. Indian buyers reportedly buy soybean oil principally on the basis of price, and in recent years, Argentine soybean oil was priced lower than the U.S. product. It should also be kept in mind that India imports both palm oil and soybean oil. Since palm oil is cheaper than soybean oil so the duties on palm oil are less than that of soybean oil. But as of late the Government has fixed the duties on palm oil and soybean oil nearly same but soybean oil being a high selling product, still it is expensive to buy in the international markets and palm oil being a decent substitute, importers go for palm oil. India is one of the largest edible oil markets in the world, and domestic producers are unable to satisfy Indian demand. Several factors—soybean industry fragmentation; government policies that encourage small-scale activity and favour grain production instead of oilseed production; marketing and distribution inefficiencies; and irregular water supplies— negatively affect vegetable oil production in India. As a result, India imports roughly one-half of its annual consumption.
  • 19.
    With India’s laggingdomestic supply, low tariffs, and few specific nontariff measures, soybean oil producers could be in a good position to supply the Indian market except for two cost factors: prices for soybean oil substitutes and a global competitor’s export tax structure. India satisfies the overwhelming share of its vegetable oil import needs with low-cost palm oil from Indonesia and Malaysia because the Indian vegetable oil market is fairly price sensitive. When India does import soybean oil, it turns first to Argentine and Brazilian sources, as those producers have certain shipping cost and seasonal advantages. More importantly, Argentina uses a differential export tax scheme, which taxes raw soybean exports at a higher rate (35 percent) than soybean oil exports (32 percent). Although the tax on Argentine soybean oil exports raises their price on world markets, taxing raw material exports at a higher rate than processed product exports results in an export subsidy for Argentina’s oilseed processors. This export subsidy confers a competitive advantage for this commodity product over U.S. soybean oil in the Indian market.
  • 20.
    CHALLENGES: Soybean Oil andproducts have had their own share of challenges pertaining to different reasons. Some reasons are:- SCM/ Warehousing Challenges:- • Low soybean yield in India is the major constraint to realizing widespread expansion across different regions and different farm groups. Expansion of soybean production in India has been sustained only by area expansion. • The presence of low number of certified warehouses • The small size of the soybean harvest (relative to processing capacity), the short marketing season and the fact that most output is purchased locally (as almost all soybean crushing plants are located within the production region) are factors that have limited price volatility and long duration storage.
  • 21.
    Although high yields of soybean are obtained on research plots and in demonstrations and maximization trials on the farm, their actual realization by a large segment of the farming population has not occurred. • The dependence of India on international markets for oilcakes in general is quite high. The price on the international markets depends mainly on the US crop. Given the high meal-to-oil ratio in the case of soybean, the expansion of Indian soybean cultivation will be constrained by the comparative advantage of our selling soy meal on the international market Financial Challenges:- • A price support policy is a necessary condition, but is not sufficient to sustain the accelerated expansion of soybean area and production. • Comparative economics, which is in favor of soybeans, is likely to be tilted against the crop if yields continue to decline. • Enough attention has not been paid either to the development of low cost soy foods. • The capital component in cultivation of yellow soybeans is nearly double that of black. This implies that the cultivation of yellow soybean is relatively more capitally intensive and involves higher cash expense compared to that of black. This is part of the reason that the black soybeans are favored by the farming community, who operate under severe capital constraint in M.P. Marketing Challenges:- • Enough attention has not been paid to the promotion of consumer awareness. • Lack of adequate efforts to promote consumer education on the nutritive value of soybean and soy products, and also suggestive of comparative economics working against the large scale consumption of soy products. • Lack of adequate marketing for raw soybeans is yet another major constraint in areas where developmental potential exists for soybeans. It is recalled that public support has mainly promoted production at the farm level, and the NAFED has been entrusted with
  • 22.
    the task ofimplementing the procurement policy of the government at support prices. The NAFAD has for the most part been inactive in M.P., because farm-factory interactions have promoted the role of private initiative in marketing. However, in areas where soybean adoption has yet to gather momentum, the procurement policy at support prices does not appear to have been effective. Traditionally, three marketing channels for soybean:- Channel-I- Producer—Village Merchant—Wholesale dealers—Processor—Refiners— Wholesale dealers of soybean oil—Retailers of soybean oil-consumers. Channel-II-Producer—Cooperative societies—Processors—Refiner’s wholesale dealers of soybean oil retailers of soybean oil-consumers. Channel-III-Producer—Wholesale dealer’s in Regulated Market—Processor—Refiners— Wholesale dealers of soybean oil-retailers of soybean oil-consumers. In general, the total marketing cost of soybean was observed highest on channel-I and lowest on channel-II. The producer share in consumer price was almost similar in channel-II and channel- III. Exploitation by middlemen should be checked. THE PFA (Prevention of Food Adulteration Act): Some mandates under the PFA act are as below for Soybean Oil:- • In case of any package containing bread or liquid milk, sterilized or Ultra High Temperature treated milk, Soya milk, flavored milk, any package containing dhokla, bhelpuri, pizza, doughnuts, khoa, paneer or any uncanned package of fruits, vegetables, meat, fish or any other like commodity which has a short shelf life, the date, month and year in which the commodity is manufactured or prepared or pre-packed shall be mentioned, on the label. • The declaration be made as follows: "BEST BEFORE.................DATE/MONTH/YEAR" OR "BEST BEFORE .............. DAYS FROM PACKAGING" OR
  • 23.
    "BEST BEFORE ................DAYSFROM MANUFACTURE" OR "BEST BEFORE UPTO.... DATE/MONTH/YEAR For the Period OR up to and inclusive "BEST BEFORE WITHIN ...........DAYS FROM THE of Ist DATE OF PACK • Poisonous metals :- (1) Chemicals described in monographs of the Indian Pharmacopoeia when used in foods, shall not contain poisonous metals beyond the limits specified in the appropriate monographs of the Indian Pharmacopoeia for the time being in force. • Nickel is a poisonous metal that is identified for soybean oil. It should not be more than 1.5 parts per million of the entire package. • Insecticides and Pesticides: - Triazophos should not be more than 0.05 parts per million. Imazethapyr not more than 0.1 ppm. • The annual supplement to the Indian government’s Foreign Trade Policy (2004-2009) announced by the Commerce and Industry Minister on April 7, 2006, calls for approval from the GEAC for imports of biotech food, food additives, or any food product that contains biotech material that is being used for industrial production, environmental release, or field application. Also, import consignments containing biotech products should carry a self declaration that the product is bioengineered, without which the importer is subject to penal action under the Foreign Trade (Development and Regulation) Act, 1992. This rule became effective July 8, 2006. However, the government has given a special exemption to imports of soybean oil derived from biotech soybeans for consumption after refining.