Grab	–	Design	a	blue	sky	transportation	app	
Prepared	by	Guo	Bin	
	
Before	going	to	the	main	project,	here	is	something	about	my	transportation	
style.	I	normally	do	not	take	a	taxi,	my	main	mode	of	transportation	is	by	driving	
the	shared	car	that	belongs	to	my	family	or	public	transport.	The	rare	reasons	for	
me	to	get	a	taxi	are	when	it	is	raining	and	when	there	is	an	emergency.		
	
Idea:	Grab	Ambulance		
1.	Trends:	
- Increasing	aging	population	in	Singapore	and	South	East	Asia	
- Increase	needs	for	Emergency	Ambulance	Service	(EAS)	and	Private	
Ambulance	Service	(PAS)	
- Since	year	2000,	the	number	of	calls	to	995	in	10	minutes	period	has	
increased	by	more	than	100%	
- In	a	study	in	2015,	it	shows	that	majority	of	the	calls	to	EAS	are	for	
emergency	cases,	there	is	also	about	5%	of	the	calls	were	for	non-
emergency	cases	and	false	alarm.	This	is	an	issue	because	this	may	take	
away	scarce	resources	that	can	be	used	to	safe	lives.	
	
2.	Problem	
Due	to	the	lack	of	resources	from	the	EMS	side	and	increase	demand	for	
ambulance	service,	there	is	a	need	for	PAS	and	1777	hotline	service	for	PAS	
cases.	However,	the	general	public	are	unaware	of	the	1777	hotline	service	and	
have	a	negative	impression	of	the	PAS	(they	tend	to	respond	to	cases	much	
slower	than	EMS,	lack	of	emergency	handling	experience	and	tend	to	treat	cases	
less	serious	because	it	is	not	an	emergency	case).		
	
As	a	result,	the	general	public	will	call	the	EAS	first,	regardless	of	the	emergency	
statues	of	the	incident	and	the	higher	cost	for	non-emergency	cases.	This	could	
be	because	they	do	not	know	that	they	have	the	option	to	call	the	PAS	or	their	
negative	impression	of	PAS.	To	deal	with	these	cases,	the	EMS	person	who	
received	the	call	often	has	to	check	to	make	sure	the	incident	is	a	real	emergency,	
or	else	the	caller	will	be	referred	to	the	PAS.	In	some	situation,	the	caller	will	be	
pushed	around	by	EMS	and	PMS	until	someone	is	willing	to	pick	the	patient	up.	
This	can	frustrating	for	the	caller.		
	
So,	How	Might	We	educate	users	when	is	the	right	situation	to	get	EAS	or	PAS,	so	
that	the	scarce	resources	of	EAS	can	be	used	to	save	life.	And	at	the	same	time,	
make	the	whole	ambulance	service	a	pleasant	one.		
	
3.	Persona	
#Persona	1:	
Jack,	23	years	old,	loves	mountain	biking	
Jack	mountain	bikes	around	Bukit	Timah	National	Park	every	weekend	morning.	
Jack	noticed	that	there	is	an	increase	in	bikers	in	the	park,	hence,	the	increase	in	
bike	accidents.	He	and	his	friends	encounter	one	incident	where	they	have	to	call	
the	ambulance	for	help.	However,	they	were	not	able	to	explain	the	injury	to	the	
EAS	person	and	they	were	not	able	to	share	their	location.	Hence,	there	is	no	
ambulance	service	able	to	pick	them	up.	So	Jack	has	to	help	the	injured	person	to	
the	nearest	public	road	to	hail	a	taxi	to	get	to	the	hospital.
While	reflecting	on	the	incident,	Jack	said	he	does	not	mind	which	ambulance	
service	came	to	pick	his	friend	up	and	he	hope	that	ambulance	service	providers	
are	able	to	use	the	GPS	to	locate	them	and	provide	assistance.		
	
#Persona	2:	
Maria,	32	years	old,	household	caretaker	for	a	senior	couple.		
While	the	senior	lady,	aged	77,	is	healthy,	the	senior	man,	aged	80,	has	diabetes	
and	suffered	stroke	4	years	ago.			
Maria,	from	Philippines,	was	hired	4	years	ago	to	look	after	the	senior	couple	
after	the	senior	man’s	first	stroke.	Maria	was	given	a	booklet	that	contains	
information	on	the	things	Maria	needs	to	do	in	an	event	of	emergency	and	the	
number	to	call	for	help.	However,	the	booklet	is	chucked	somewhere	with	
Maria’s	belongs.		
	
Despite	being	a	caretaker,	Maria	is	clueless	about	the	ambulance	services.	She	
was	told	to	call	her	bosses	if	anything	happens.	Maria	does	use	Grab	app	to	
arrange	transportation	for	hospital	check	ups	for	the	senior	couples.		
	
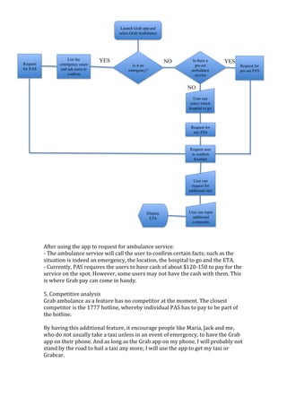
4.	User	Flow	
Before	an	incident	happens:	
-	There	should	be	a	feature	that	allows	users	to	customize	the	bottom	bar,	so	that	
the	frequent	used	mode	of	transportation	will	be	on	the	first	page	and	the	users	
do	not	have	to	search	for	it.	So,	people	like	Maria	the	caretaker	can	rearrange	the	
bottom	bar	by	putting	Grab	Ambulance	on	the	first	page.	
-	Users	can	pre-set	the	‘favourite’	ambulance	service	to	be	requested.	In	Maria’s	
case,	the	senior	man’s	private	doctor	is	from	Raffles	Hospital.	Using	the	
‘Favourite’	setting,	Maria	can	request	the	ambulance	service	from	Raffles	
Hospital	and	alert	the	man’s	doctor	at	the	same	time.	
	
When	an	incident	happened:	
Please	refer	to	the	flow	chart	below.	
-	If	the	ambulance	does	not	have	enough	seats	for	the	user,	the	user	may	request	
for	an	additional	transport	so	that	the	users	can	follow	the	patient	to	the	
hospital.	
-	The	user	can	write	some	comments	that	will	help	the	ambulance	service	to	deal	
with	the	situation,	like	drug	allergy	or	request	for	a	female	medical	personal.			
-	ETA	=	Estimate	Time	of	Arrival
After	using	the	app	to	request	for	ambulance	service:	
-	The	ambulance	service	will	call	the	user	to	confirm	certain	facts;	such	as	the	
situation	is	indeed	an	emergency,	the	location,	the	hospital	to	go	and	the	ETA.	
-	Currently,	PAS	requires	the	users	to	have	cash	of	about	$120-150	to	pay	for	the	
service	on	the	spot.	However,	some	users	may	not	have	the	cash	with	them.	This	
is	where	Grab	pay	can	come	in	handy.	
	
5.	Competitive	analysis	
Grab	ambulance	as	a	feature	has	no	competitor	at	the	moment.	The	closest	
competitor	is	the	1777	hotline,	whereby	individual	PAS	has	to	pay	to	be	part	of	
the	hotline.		
	
By	having	this	additional	feature,	it	encourage	people	like	Maria,	Jack	and	me,	
who	do	not	usually	take	a	taxi	unless	in	an	event	of	emergency,	to	have	the	Grab	
app	on	their	phone.	And	as	long	as	the	Grab	app	on	my	phone,	I	will	probably	not	
stand	by	the	road	to	hail	a	taxi	any	more;	I	will	use	the	app	to	get	my	taxi	or	
Grabcar.
6.	Wireframe	
	
1.	Display	page	when	Grab	Ambulance	is	selected	
-	An	additional	column	will	
appear	for	user	to	choose	
which	ambulance	service	to	
request.	
-	Everything	else	remains	the	
same.		
-	‘Book’	button	will	remain	grey	
to	signify	that	user	have	to	
choose	one	of	the	ambulance	
before	the	app	can	process	the	
booking.
2.	When	user	choose	Emergency	ambulance	
	
	
-	The	Drop	off	point	will	
automatically	be	filled	by	the	
nearest	hospital.	The	address	of	
the	nearest	hospital	will	also	
appear	on	the	map.	
-	If	there	is	no	additional	
comment,	the	user	can	click	the	
green	‘Book’	button	
	
	
	
	
	
	
	
	
	
	
	
	
	
	
	
	
	
	
	
-	A	pop	up	will	explain	what	is	an	
emergency	and	ask	user	for	
confirmation	that	the	situation	is	
an	emergency	one.	This	is	
necessary	because	the	limited	
resources	of	EAS	must	be	
dedicated,	for	free,	to	emergency	
cases	only.
-	Confirmation	page	will	let	the	
user	know	that	he/she	has	
selected	the	Emergency	
ambulance	service,	the	location	of	
pick	up	and	which	hospital	to	go.	
	
	
	
	
	
	
	
	
	
	
	
	
	
	
	
	
	
	
	
	
	
	
	
-	Display	Estimated	time	of	Arrival
When	User	choose	private	ambulance	
	
-	In	this	case,	the	user	needs	an	
additional	taxi	to	ferry	the	other	family	
members	together	with	the	patient	in	
the	ambulance.	So	the	user	will	click	
the	additional	taxi	button.	
-	User	is	also	requires	to	choose	a	
hospital.	When	click	on	the	‘drop	off’	
bar	a	list	of	hospital	will	appear	
without	typing.	The	user	will	also	have	
the	option	of	the	nearest	hospital.	
	
	
	
	
	
	
	
	
	
	
	
	
	
	
	
	
-	User	entered	‘Raffles	Hospital’	as	the	
drop	off	point,	request	for	an	
additional	taxi,	to	pay	by	GrabPay,	and	
request	for	female	medical	staff.	
	
-	The	location	of	Raffles	Hospital	will	
appear	on	the	map.	And	the	book	
button	will	turn	green	to	signify	that	
the	booking	can	be	made.
-	Booking	Confirmation	
	
	
	
	
	
	
	
	
	
	
	
	
	
	
	
	
	
	
	
	
	
	
	
	
	
	
	
	
-	The	app	system	algorithm	should	
arrange	the	arrival	of	the	ambulance	
and	the	taxi	to	be	approximately	the	
same.
7.	Feedback	from	user	testing	
-	People	don’t	understand	why	they	can’t	choose	the	hospital	when	it	is	an	
emergency	ambulance.	This	is	rule	of	the	emergency	ambulance	that	they	only	
take	people	to	the	nearest	hospital	and	it	is	important	because	the	patient	is	able	
to	received	medical	aid	as	soon	as	possible.	
-	User	may	click	‘Yes’	without	reading	the	cases	of	emergency.	This	is	the	most	
important	hoop	for	users	to	jump	over.	As	the	emergency	ambulance	should	only	
be	used	for	life	and	dead	situation.	So	I	will	need	come	up	a	interface	that	make	
sure	users	will	read	and	know	what	are	the	cases	that	are	classified	as	
emergency.	
-	From	my	short	interview	with	people,	they	are	clueless	about	the	private	
ambulance	service	hotline	and	they	have	a	lot	of	misconceptions	and	
misunderstanding	of	how	ambulance	services	works.	We	can	use	this	app	to	
educate	users	and	general	public	ahead	of	time,	rather	than	they	try	to	figure	out	
how	it	works	during	emergency.	
	
8.	Visual	Screen:	
i.	Page	after	user	select	Grab	Ambulance
-	Like	I	explained	in	my	paper	prototype,	users	can	rearrange	the	order	of	
the	bottom	bar.		
-	There	is	an	additional	bar	on	the	top	for	the	user	to	choose	which	
ambulance	service	is	require.	
-	The	‘Book’	button	will	be	in	grey	colour	to	signify	that	it	is	not	clickable	
unless	user	fill	need	the	necessary	information.	
	
	
ii.	When	Private	Ambulance	is	selected	
	
-	The	user	selected	Private	Ambulance	to	Raffles	Hospital.	The	user	also	
request	for	an	additional	taxi	to	ferry	the	family	members	of	the	patient	to	
the	hospital.	
-	The	estimated	fare	will	be	shown	as	for	usual.
-	Once	all	the	information	required	are	put	in,	the	‘Book’	button	will	turn	
green	to	signify	that	the	button	is	clickable.	
	
	
	
	
	
iii.	Confirmation	of	the	booking	
	
-	All	the	necessary	information,	like	the	ambulance	service,	address	of	
pick	up	and	drop	off	locations,	will	be	emphasis	so	that	the	user	can	
double	check	before	confirming	the	booking.	
-	A	‘cross’	button	on	the	top	right	corner	for	user	to	go	back	to	the	
booking	page	to	make	changes.
iv.	Estimated	Time	of	Arrival	
	
-	The	estimated	time	of	arrival	for	both	the	ambulance	and	the	GrabCar	
will	be	display	and	will	be	refresh	whenever	the	user	check	it.	
-	The	car	plate	number	of	the	GrabCar	will	be	shown	as	well.		
	
9.	Conclusion	
I	hope	that	with	Grab	Ambulance,	we	will	be	able	to	get	more	people	(who	do	not	
have	grab	app)	to	download	the	app	on	their	phone.	As	long	as	the	app	is	in	their	
phone,	the	high	chances	that	they	will	use	it.	I	also	hope	the	app	will	educate	
users	the	right	procedure	when	getting	an	ambulance	and	satisfy	the	need	to	get	
ambulance	during	the	situation	that	call	for	it.	Hence,	with	these,	the	company	
objective	will	meet	user	needs.	I	believe	Grab	Ambulance	will	be	especially	help	
if	I	am	in	overseas	(one	of	the	many	countries	that	Grab,	Didi	and	Lyft	are
operating)	and	need	an	ambulance.	This	is	because	I	would	not	know	the	address	
of	the	location,	not	know	what	is	the	local	ambulance	hotline	and	it	would	be	
very	stressful	moment	of	time.			
	
	
	
	
	
Reference	
https://www.moh.gov.sg/content/moh_web/home/pressRoom/Media_Forums/
2015/private-ambulances-should-attend-to-patients.html	
http://www.entersingapore.info/guides-for-expats/emergency-information/	
http://www.straitstimes.com/singapore/health/rise-in-995-calls-to-scdf-for-
ambulance-service

Grab – design a blue sky transportation app (final)