Technology Transfer in
     Agriculture
Introduction
 
Green Revolution in India




      Thematic Session ~Agriculture~
What is Green Revolution?

 
The Beginning of Green
                   Revolution
    Officially initiated in 1943 by Norman Borlaug, who was
    supported by Rockefeller Foundation and sent to Mexico.
    He established the antecedent of CIMMYT (International
    maize and wheat improvement center) .



 The Rockefeller Foundation cooperated
 with The Ford Foundation in 1962 to
 start the similar project in Asia.
     IRRI (International Rice Research
 Institute, Philippines.)
These institutes developed HYV.
High Yielding Varieties :
             Pros and Cons 
• HYV is genetically enhanced cultivars of grain.


Compared to traditional varieties;
 grow faster, crop increased,
 higher resistivity to diseases.
need more fertilizer and
  pesticides, and controlled water
  supply.
The beginning of Green
   Revolution in India
•  Since the independence in
   1947, India was unable to feed
   its citizen.
•  Indian government invited Dr.
   Norman Borlaug as an advisor,
   aiming to introduce GR for
   solving food shortage and
   improving economic status.
The first site for Green
           Revolution, Punjab
•  The Ford Foundation and       Punjab
   Indian government
   collaborated to import HYV
   wheat seed from CIMMYT.
•  Punjab was selected by the
   Indian government to be the
   first site because of its
   reliable water supply and a
   history of agricultural
   success.
HYV (high-yielding varieties)
              introduction
                                We can finally feed
                                   ourselves!! 

•  As a result of introducing
   HYV since 1965, the crop
   production increased so
   that India became self-
   sufficient in grains.
Transition of Green Revolution
             in India
1950-1960
rapid increase in crop production, due to the expansion of
land cultivated.
OK, GR surely increased the crop
    production in India. Nice.


 …What else did this technology
   transfer bring to India?
Economic growth

•  It is said that India’s
   economy has grown
   tremendously after
   1990s due to
   successful GR with
   stable food supply
   for people
Business chances

                                    profit
•      any companies had
     supported GR since its
     beginning in order to make
     profit from business chances
     accompanied with it.



                                              invest
Environmental problems
 As aforementioned, farmers can benefit
 from HYV ONLY IF good amount of
 fertilizer, pesticide, and water are given.


 Soil and ecosystem have been damaged.
 Wells are dried quickly.
more to name…
Changes in local communities

Local communities got free economy, and
traditional community spirit was marginalized.

The richer, the more benefit a
farmer can get from new
technologies: The gap among
Indian farmers became bigger.
•  When applying t/t , not only the technology has a key
   role, but its process has significant effect on the
   consequence.
•  Throughout the t/t process, the social structures are
   often the biggest obstacles to succeed: t/t is often
   distorted by factors that are NOT related to
   technology.
•  Let’s understand the social structure around GR:
   relationships between the stakeholders involved in
   this huge t/t process.
•  The materials describe the facts in more detail.
   Based on this slide and the materials, please find
   “stakeholders” involved in GR in India.
•  When you discuss within group, you can use the
   cards and labels distributed.
•  Please discuss how the stakeholders were involved
   in GR and related to each other, and put all of them
   into a “correlation map” (till 10:50)
 

    
 

            
 
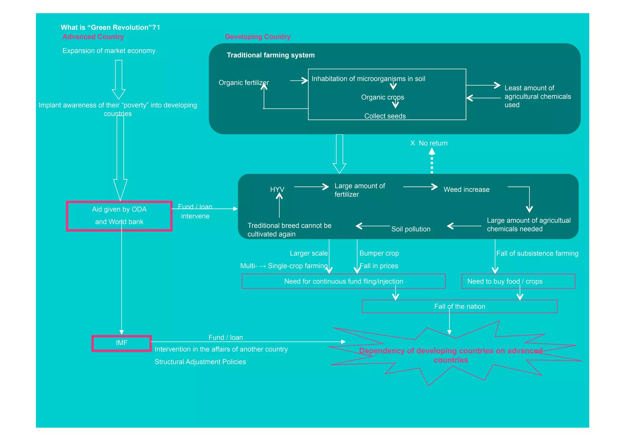
What is “Green Revolution”? 
       Advanced Country                                       Developing Country

       Expansion of market economy
                                                              Traditional farming system


                                                                                             Inhabitation of microorganisms in soil
                                                            Organic fertilizer
                                                                                                                                                                   Least amount of
                                                                                                             Organic crops                                         agricultural chemicals
Implant awareness of their “poverty” into developing                                                                                                               used
                    countries                                                                                 Collect seeds


                                                                                                                              X No return




                                                                                                      Large amount of
                                                                                 HYV                                                        Weed increase
                                                                                                      fertilizer

                 Aid given by ODA             Fund / loan
                                               intervene
                  and World bank                                                                                                                              Large amount of agricultual
                                                                       Treditional breed cannot be                                                            chemicals needed
                                                                                                                        Soil pollution
                                                                       cultivated again

                                                                                       Larger scale          Bumper crop                                         Fall of subsistence farming
                                                                   Multi- → Single-crop farming              Fall in prices

                                                                                   Need for continuous fund fling/injection                         Need to buy food / crops


                                                                                                                                         Fall of the nation



                                                        Fund / loan
                         IMF
                                      Intervention in the affairs of another country                         Dependency of developing countries on advanced
                                      Structural Adjustment Policies                                                           countries

Gr of india intro 22072010

  • 2.
  • 4.
  • 5.
    Green Revolution inIndia Thematic Session ~Agriculture~
  • 6.
    What is GreenRevolution?  
  • 7.
    The Beginning ofGreen Revolution Officially initiated in 1943 by Norman Borlaug, who was supported by Rockefeller Foundation and sent to Mexico. He established the antecedent of CIMMYT (International maize and wheat improvement center) .
 The Rockefeller Foundation cooperated with The Ford Foundation in 1962 to start the similar project in Asia. IRRI (International Rice Research Institute, Philippines.) These institutes developed HYV.
  • 8.
    High Yielding Varieties: Pros and Cons • HYV is genetically enhanced cultivars of grain. Compared to traditional varieties;  grow faster, crop increased, higher resistivity to diseases. need more fertilizer and pesticides, and controlled water supply.
  • 9.
    The beginning ofGreen Revolution in India •  Since the independence in 1947, India was unable to feed its citizen. •  Indian government invited Dr. Norman Borlaug as an advisor, aiming to introduce GR for solving food shortage and improving economic status.
  • 10.
    The first sitefor Green Revolution, Punjab •  The Ford Foundation and Punjab Indian government collaborated to import HYV wheat seed from CIMMYT. •  Punjab was selected by the Indian government to be the first site because of its reliable water supply and a history of agricultural success.
  • 11.
    HYV (high-yielding varieties) introduction We can finally feed ourselves!! •  As a result of introducing HYV since 1965, the crop production increased so that India became self- sufficient in grains.
  • 12.
    Transition of GreenRevolution in India 1950-1960 rapid increase in crop production, due to the expansion of land cultivated.
  • 13.
    OK, GR surelyincreased the crop production in India. Nice. …What else did this technology transfer bring to India?
  • 14.
    Economic growth •  Itis said that India’s economy has grown tremendously after 1990s due to successful GR with stable food supply for people
  • 15.
    Business chances profit •  any companies had supported GR since its beginning in order to make profit from business chances accompanied with it. invest
  • 16.
    Environmental problems Asaforementioned, farmers can benefit from HYV ONLY IF good amount of fertilizer, pesticide, and water are given. Soil and ecosystem have been damaged. Wells are dried quickly. more to name…
  • 17.
    Changes in localcommunities Local communities got free economy, and traditional community spirit was marginalized. The richer, the more benefit a farmer can get from new technologies: The gap among Indian farmers became bigger.
  • 18.
    •  When applyingt/t , not only the technology has a key role, but its process has significant effect on the consequence. •  Throughout the t/t process, the social structures are often the biggest obstacles to succeed: t/t is often distorted by factors that are NOT related to technology. •  Let’s understand the social structure around GR: relationships between the stakeholders involved in this huge t/t process.
  • 19.
    •  The materialsdescribe the facts in more detail. Based on this slide and the materials, please find “stakeholders” involved in GR in India. •  When you discuss within group, you can use the cards and labels distributed. •  Please discuss how the stakeholders were involved in GR and related to each other, and put all of them into a “correlation map” (till 10:50)
  • 20.
       
  • 21.
    What is “GreenRevolution”? Advanced Country Developing Country Expansion of market economy Traditional farming system Inhabitation of microorganisms in soil Organic fertilizer Least amount of Organic crops agricultural chemicals Implant awareness of their “poverty” into developing used countries Collect seeds X No return Large amount of HYV Weed increase fertilizer Aid given by ODA Fund / loan intervene and World bank Large amount of agricultual Treditional breed cannot be chemicals needed Soil pollution cultivated again Larger scale Bumper crop Fall of subsistence farming Multi- → Single-crop farming Fall in prices Need for continuous fund fling/injection Need to buy food / crops Fall of the nation Fund / loan IMF Intervention in the affairs of another country Dependency of developing countries on advanced Structural Adjustment Policies countries