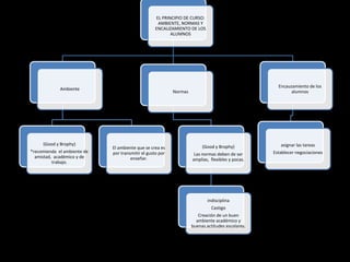
La gestión del aulaEs una parte de la instrucciónEmmer: conjunto de comportamientos y actividades del profesor encaminados a que los alumnos  adopten una conducta adecuada ya que las distracciones se reduzcan al mínimoDuke: las gestiones y los procedimientos necesarios para establecer y mantener un entorno en el que puedan darse la instrucción y el aprendizajeLa buena gestión es una gran medida preventivaNormas y expectativas.
Organización del aula.
Actividades en el aula.
Responder a l mal comportamiento o a las desviaciones.Estrategias  para prevenir  el mal comportamiento:El dominio-control y el encabalgamiento.Recomendaciones para la gestión del aula o la buena disciplina
Estrategias para prevenir  y atajar el mal comportamiento.
El profesor sabe lo que pasa en el aula.Se puede regañar o llamar la atención al niño incorrecto.Profesor experto domina y controlaDa control y evaluación  para intervención para evitar  la extensión de distractores         -Abordarlo con  discreción.         -Llamadas de atención breves.No interrumpir la clase.  Interrumpir cuando solo a si lo demande (Golpes, insultos, etc.)
Encabalgamiento.Facilidad para hacer ambas cosas.Llamar la atención  y trabajar.      -Para Cuidar la distracción     - Usar la mira.      - Llevar el dedo a los labios.      -Nombrar en voz alta  al alumno.Al no usarse que tiene un trabajo  para llamar la atención. Previene distracciones a la hora de la clase.
El maestro emplea  cambios físicos y psicológicos.Ir y venir entre materias.Dividir el tema en sub-partesDescribir actividades que no necesitan tal acción.Cambiar abruptamente el tema.Distracción por parte del maestro ante las actividades.Hacer hincapié en temas o puntos que no requieres mas de 5 minutos.Puede realizar pautas  para marcar estos cambiosRealiza cambios  que emplean tiempo innecesario
Gestión y disciplina con alumnos menos aventajados

Gestin Grupo A

  • 1.
    La gestión delaulaEs una parte de la instrucciónEmmer: conjunto de comportamientos y actividades del profesor encaminados a que los alumnos adopten una conducta adecuada ya que las distracciones se reduzcan al mínimoDuke: las gestiones y los procedimientos necesarios para establecer y mantener un entorno en el que puedan darse la instrucción y el aprendizajeLa buena gestión es una gran medida preventivaNormas y expectativas.
  • 2.
  • 3.
  • 4.
    Responder a lmal comportamiento o a las desviaciones.Estrategias para prevenir el mal comportamiento:El dominio-control y el encabalgamiento.Recomendaciones para la gestión del aula o la buena disciplina
  • 7.
    Estrategias para prevenir y atajar el mal comportamiento.
  • 8.
    El profesor sabelo que pasa en el aula.Se puede regañar o llamar la atención al niño incorrecto.Profesor experto domina y controlaDa control y evaluación para intervención para evitar la extensión de distractores -Abordarlo con discreción. -Llamadas de atención breves.No interrumpir la clase. Interrumpir cuando solo a si lo demande (Golpes, insultos, etc.)
  • 9.
    Encabalgamiento.Facilidad para hacerambas cosas.Llamar la atención y trabajar. -Para Cuidar la distracción - Usar la mira. - Llevar el dedo a los labios. -Nombrar en voz alta al alumno.Al no usarse que tiene un trabajo para llamar la atención. Previene distracciones a la hora de la clase.
  • 10.
    El maestro emplea cambios físicos y psicológicos.Ir y venir entre materias.Dividir el tema en sub-partesDescribir actividades que no necesitan tal acción.Cambiar abruptamente el tema.Distracción por parte del maestro ante las actividades.Hacer hincapié en temas o puntos que no requieres mas de 5 minutos.Puede realizar pautas para marcar estos cambiosRealiza cambios que emplean tiempo innecesario
  • 11.
    Gestión y disciplinacon alumnos menos aventajados