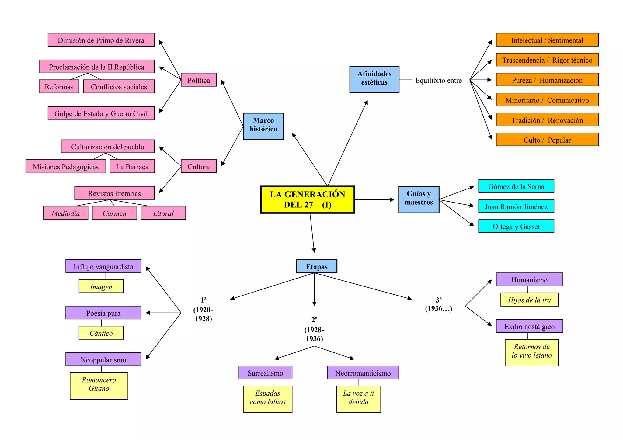
LA GENERACIÓN
DEL 27 (I)
Marco
histórico
Política
Dimisión de Primo de Rivera
Proclamación de la II República
Reformas Conflictos sociales
Golpe de Estado y Guerra Civil
Cultura
Culturización del pueblo
Misiones Pedagógicas La Barraca
Revistas literarias
LitoralMediodía Carmen
Afinidades
estéticas Equilibrio entre
Intelectual / Sentimental
Trascendencia / Rigor técnico
Pureza / Humanización
Minoritario / Comunicativo
Tradición / Renovación
Culto / Popular
Guías y
maestros
Gómez de la Serna
Juan Ramón Jiménez
Ortega y Gasset
Etapas
1ª
(1920-
1928)
Influjo vanguardista
Imagen
Poesía pura
Cántico
Neoppularismo
Romancero
Gitano
2ª
(1928-
1936)
Surrealismo
Espadas
como labios
Neorromanticismo
La voz a ti
debida
3ª
(1936…)
Humanismo
Hijos de la ira
Exilio nostálgico
Retornos de
lo vivo lejano
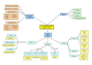
LA GENERACIÓN
DEL 27 (II)
Otros
géneros
El compromiso social
Temas
La ciudad
La naturaleza
El amorLen guaje
poético
Innovación y originalidad
Preferencia por la metáfora
Subgéneros líricos
Clásicos
(eglógas –
elegías –
odas)
Populares
(romances –
canciones)
Variedad métrica
Clásica
(sonetos –
décimas –
silvas)
Vanguardista
(verso libre
– versículo)
EnsayoTemática literaria
Salinas
El Defensor
Dámaso Alonso
Góngora y el Polifemo
Guillén
Lenguaje y Poesía
Narrativa
Vanguardista
Fco. Ayala
El boxeador
y un ángel
Max Aub
Fábula verde
Rosa Chacel
Estación,
ida y vuelta
Comprometida
Sender
Imán
Teatro
Lorca
Mariana
Pineda
El público
Bodas de
sangre
La casa de
Bernarda
Alba
Salinas
Judith y el
tirano
Alberti
Noche de
guerra en el
Museo del
Prado
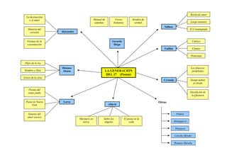
LA GENERACIÓN
DEL 27 (Poetas)
Lorca
Poema del
cante jondo
Poeta en Nueva
York
Sonetos del
amor oscuro
Alberti
Marinero en
tierra
Sobre los
ángeles
El poeta en la
calle
Cernuda
Los placeres
prohibidos
Donde habite
el olvido
Desolación de
la Quimera
Guillén
Cántico
Clamor
Homenaje
Dámaso
Alonso
Hijos de la ira
Hombre y Dios
Gozos de la vista
Aleixandre
La destrucción
o el amor
Historia del
corazón
Poemas de la
consumación
Gerardo
Diego
Manual de
espumas
Versos
humanos
Alondra de
verdad
Salinas
Razón de amor
Largo lamento
El Contemplado
Otros
Prados
Altolaguirre
Hinojosa
Concha Méndez
Romero Murube

Generación del 27 (esquemas)

  • 1.
    LA GENERACIÓN DEL 27(I) Marco histórico Política Dimisión de Primo de Rivera Proclamación de la II República Reformas Conflictos sociales Golpe de Estado y Guerra Civil Cultura Culturización del pueblo Misiones Pedagógicas La Barraca Revistas literarias LitoralMediodía Carmen Afinidades estéticas Equilibrio entre Intelectual / Sentimental Trascendencia / Rigor técnico Pureza / Humanización Minoritario / Comunicativo Tradición / Renovación Culto / Popular Guías y maestros Gómez de la Serna Juan Ramón Jiménez Ortega y Gasset Etapas 1ª (1920- 1928) Influjo vanguardista Imagen Poesía pura Cántico Neoppularismo Romancero Gitano 2ª (1928- 1936) Surrealismo Espadas como labios Neorromanticismo La voz a ti debida 3ª (1936…) Humanismo Hijos de la ira Exilio nostálgico Retornos de lo vivo lejano
  • 2.
    LA GENERACIÓN DEL 27(II) Otros géneros El compromiso social Temas La ciudad La naturaleza El amorLen guaje poético Innovación y originalidad Preferencia por la metáfora Subgéneros líricos Clásicos (eglógas – elegías – odas) Populares (romances – canciones) Variedad métrica Clásica (sonetos – décimas – silvas) Vanguardista (verso libre – versículo) EnsayoTemática literaria Salinas El Defensor Dámaso Alonso Góngora y el Polifemo Guillén Lenguaje y Poesía Narrativa Vanguardista Fco. Ayala El boxeador y un ángel Max Aub Fábula verde Rosa Chacel Estación, ida y vuelta Comprometida Sender Imán Teatro Lorca Mariana Pineda El público Bodas de sangre La casa de Bernarda Alba Salinas Judith y el tirano Alberti Noche de guerra en el Museo del Prado
  • 3.
    LA GENERACIÓN DEL 27(Poetas) Lorca Poema del cante jondo Poeta en Nueva York Sonetos del amor oscuro Alberti Marinero en tierra Sobre los ángeles El poeta en la calle Cernuda Los placeres prohibidos Donde habite el olvido Desolación de la Quimera Guillén Cántico Clamor Homenaje Dámaso Alonso Hijos de la ira Hombre y Dios Gozos de la vista Aleixandre La destrucción o el amor Historia del corazón Poemas de la consumación Gerardo Diego Manual de espumas Versos humanos Alondra de verdad Salinas Razón de amor Largo lamento El Contemplado Otros Prados Altolaguirre Hinojosa Concha Méndez Romero Murube