Management Information Systems
 To understand Enterprise Application.
 To understand how to achieve operational excellence
with the help of Enterprise Application
 To understand how SCMS coordinate planning,
production, and logistics with suppliers
 To understand how CRM enable firms to achieve
customer intimacy
 To understand challenges posed by enterprise
applications
Learning Objectives
© Prentice Hall 20112
Management Information Systems
Why disparate Systems in Organization?
 Different Systems for Different functions
 Sale and Marketing Systems
 Manufacturing and Production Systems
 Accounting System
 HR System
 Develop independently through normal “organic”
growth
 Develop independently through acquisition of smaller
firms.
© Prentice Hall 2011
Management Information Systems
 Each Faculty has their own Systems
 Registration System
 Program Management(Course management, Fee)
 Examination System
 These Systems developed independently according to faculty
needs
Problems?
Different Systems at NUST
© Prentice Hall 20114
Management Information Systems
 Challenge of different Systems
 Can not share information with each other
 Very expensive to maintain these Systems
 Difficult to manage and coordinate work
 One Solution to the above challenges is
 Enterprise Applications
© Prentice Hall 2011
Why disparate Systems in Organization?
Management Information Systems
 Only One System for students across university
 Registration System
 Program Management(Course management, Fee)
 Examination System
BENEFITS?
“StudentOne” System at Macquarie University, Sydney
© Prentice Hall 20116
Management Information Systems
 Only One System for students across all campuses
 Registration System
 Attendance System
 Assessment, Evaluation/Exams
 Fee Processing
BENEFITS?
Online Student Information System at TI
© Prentice Hall 20117
Management Information Systems
 Span functional areas
 Execute business processes across firm
 Include all levels of management
 Coordination and Integration of all related business
processes
 work together as one corporate system.
 automate the flow of information across
organizational boundaries
Enterprise Applications
8
Management Information Systems
Order Fulfillment Process
© Prentice Hall 20119
Management Information Systems
Legacy Systems: Order fulfilment Process Execution
© Prentice Hall 201110
Management Information Systems
Enterprise System: Order Fulfilment Process Execution
© Prentice Hall 201111
ENTERPRISE APPLICATION ARCHITECTURE
© Prentice Hall 201112
Management Information Systems
Enterprise systems or ERP Systems
Supply chain management systems
Customer relationship management systems
Knowledge management systems
Types of Enterprise Applications
© Prentice Hall 2011
Management Information Systems
Alternative to Enterprise Applications
Intranets
Extranets
© Prentice Hall 201114
Management Information Systems
Supply Chain Management Systems(SCMS)
© Prentice Hall 201115
Management Information Systems
 Network of organizations & business processes for
 Procuring raw materials,
 Transforming these materials into intermediate and finished
products,
 Distributing the finished products to customers.
 It links
 Suppliers, Manufacturing plants, Distribution Centers, Retail
outlets, and customers
 Supply goods and services from source through
consumption.
 Materials, information, and payments flow through the
supply chain in both directions
What is Supply Chain?
© Prentice Hall 201116
Management Information Systems
© Prentice Hall 201117
NIKE’S Supply Chain
Management Information Systems
 Upstream of supply chain
 It includes the company’s suppliers, the suppliers’
suppliers,
 the processes for managing relationships with
suppliers at all levels
 Downstream of supply chain
 It includes organizations and processes for distributing
and delivering products to the final customers.
© Prentice Hall 201118
Two Streams of Supply Chain?
Management Information Systems
CASE STUDY
“
CANNONDALE LEARNS TO MANAGE A GLOBAL
SUPPLY CHAIN
”
Information System for Supply Chain Management
© Prentice Hall 201119
Management Information Systems
CANNONDALE LEARNS TO MANAGE A GLOBAL SUPPLY CHAIN
© Prentice Hall 201120
Management Information Systems
BULLWHIP EFFECT IN SUPPLY CHAIN
© Prentice Hall 201121
Management Information Systems
 Supply Chain planning systems
 Model existing supply chain,
 Demand planning and forecasting
 Develop optimal sourcing and manufacturing plans
 Example: Cannondale Demand Planning System
 Supply Chain execution systems
 Manage the flow of products through distribution centres and warehouses
 Products delivery to the right locations in the most efficient manner.
 Tracking the physical status of goods
 the management of materials, warehouse and transportation operations
 Example: UPS Package Tracking System
Supply Chain Management System(SCMS)
© Prentice Hall 201122
Management Information Systems
CASE STUDY PRESENTATION
“
SOUTHWEST AIRLINES TAKES OFF WITH BETTER
SUPPLY CHAIN MANAGEMENT
“
© Prentice Hall 201123
Management Information Systems
PUSH-VERSES PULL-BASED SUPPLY CHAIN MODELS
© Prentice Hall 201124
Management Information Systems
THE FUTURE:
INTERNET-DRIVEN SUPPLY CHAIN
© Prentice Hall 201125
Management Information Systems
Enterprise systems or ERP Systems
© Prentice Hall 201126
27
An Example: Before ERP
Customers
Customer
Demographic
Files
Sales Dept.
Vendor
Orders
Parts
Accounting
Accounting
Files
Purchasing
Purchasing
Files
Order is placed
with Vendor
Invoices
accounting
Inventory
Files
Warehouse
Checks for Parts
Calls back “Not in stock”
“We ordered the parts”
“We Need parts #XX”
“We ordered the parts”
Sends report
Sends report
Sends report
Ships parts
28
An Example: After ERP
Database
Customers Sales Dept.
Purchasing
Warehouse
Accounting
Vendor
Inventory Data
If no parts,
order is placed
through DB
Orders
Parts
Order is submitted
to Purchasing.
Purchasing record
order in DB
Order is placed
with Vendor
And invoices accounting
Financial Data exchange;
Books invoice against PO
Books inventory
against PO
Ships parts
Management Information Systems
ERP System work together as One Corporate
System
© Prentice Hall 201129
Management Information Systems
What is ERP ?
 Suite of integrated software modules and a Common central
database
 Business processes (based on best Industry practices) are pre-
defined and embedded in the software
 Data collected mostly from all departments
 Information entered by one process is readily available to
other business processes
 Generate enterprise-wide reports for management decision
making
© Prentice Hall 201130
31
Evolution of ERP
Source: http://www.intelligententerprise.com/020903/514feat2_1.shtml, viewed September 19, 2002.
ERP – Key Characteristics
Integration
Seamless integration of all the information flowing
through a company – financial and accounting,
human resource information, supply chain
information, and customer information.
ERP – Key Characteristics
33
Integration
Packages
Enterprise systems are not developed in-house
 Mapping organizational requirements to the
processes and terminology employed by the vendor
 Organizations enter into long-term relationships with
vendors.
 Organizations no longer control their own destiny.
ERP – Key Characteristics
Best Practices
 ERP vendors talk to many different businesses within a
given industry as well as academics to determine the
best and most efficient Business processes, called
“industry best practices”.
 The general consensus is that business process
change adds considerably to the expense and risk of
an enterprise systems implementation.
 Some organizations rebel against the inflexibility of
these imposed business practices.
ERP – Key Characteristics
Management Information Systems
ERP Modules and their business processes
© Prentice Hall 201136
Management Information Systems
 ERP Solution Providers
 SAP
 Oracle(acquired Siebel, PeopleSoft)
 Microsoft
 Baan (use of “best-of-class” applications)
 ERP Solution based on
 Thousands of predefined business processes that
reflect best industry practices
 Business processes are embedded in the software
module
ERP Software
© Prentice Hall 201137
Management Information Systems
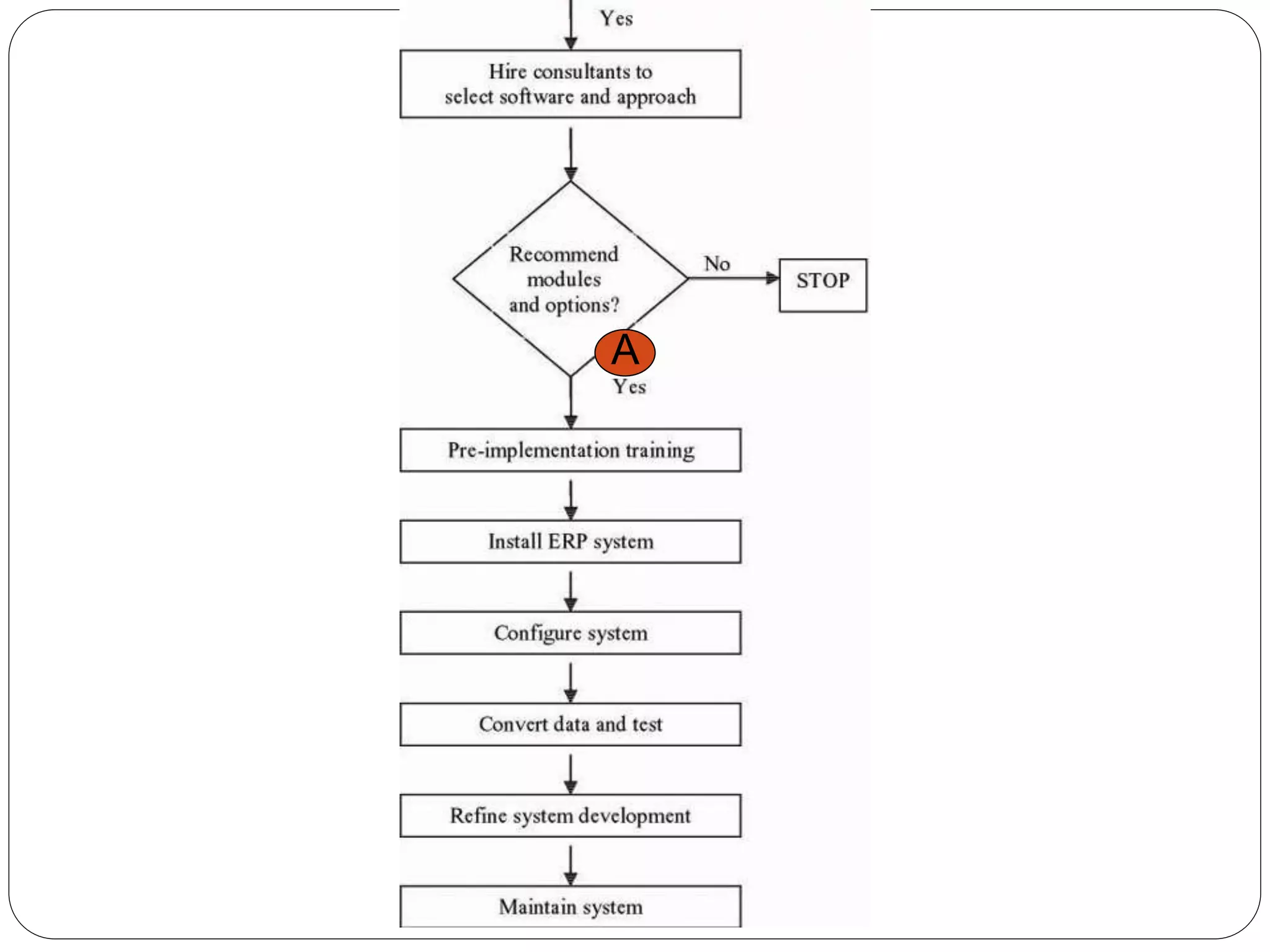
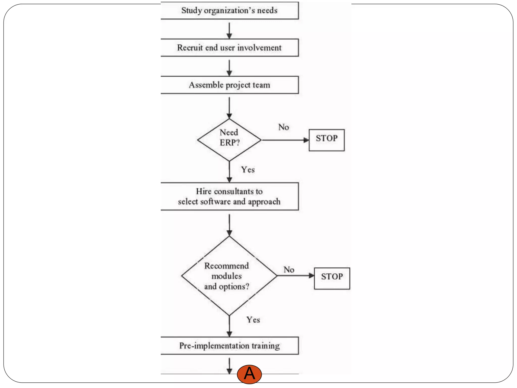
 A step-by-step implementation:
Implementation of a few related modules at one time
 Big Bang implementation
A big bang deployment of R/3 replaces all or most critical existing
systems in a single operation with the new software.
 Roll-out
Roll-out refers to region or business specific extensions of an
implementation after a model is created at one site or
business unit, which is then used to implement to the other
sites or business units.
(PIFRA Project, SAP Implementation at Abbottabad)
ERP Major Implementation Strategies
© Prentice Hall 201138
Management Information Systems
Advantages
• Complexity for coordinating and organizing the project and
resources is reduced
• The quality of the projects improves because the project
members increase their knowledge and skills
• A team of internal consultants can be established over time,
reducing the cost of the project
• There is a smoother changeover throughout the company:
people have time to adapt to changes
• Costs are spread over a longer period of time
A step-by-step implementation
© Prentice Hall 201139
Management Information Systems
Disadvantages
• There is a longer project throughput time
• Integration advantages of the project can only be used step by
step
• Return on investment is generally delayed
A step-by-step implementation
© Prentice Hall 201140
Management Information Systems
Advantages
• No interfaces between legacy systems and the new
application are needed because all modules go live at the
same time
• There is a short throughput time
• It is highly efficient, because redundant customizing is avoided
• There is optimal integration of all components under
consideration of the integrated business processes
Big Bang implementation
© Prentice Hall 201141
Management Information Systems
Disadvantages
• The implementation is complex due to the increased need for
coordination and integration
• It is resource intensive over a short period of time
• Employees are subject to higher stress levels at the same time
• A high degree of consulting support is required
• High resistance from staff and other stakeholders
Big Bang implementation
© Prentice Hall 201142
Management Information Systems
Advantages
• There is valuable experience gained by project members
• Expertise is available for a fast implementation
• Costs are kept low because only limited resources are needed
• Standard business processes can be achieved by using a model
implementation and leveraging the same design
Disadvantages
• Site-specific requirements can be overlooked
Roll-out
© Prentice Hall 201143
IST 600 ERP Systems: Key Implementation
Issues
U. Yeliz Eseryel
Accelerated SAP (ASAP) Implementation Methodology
IST 600 ERP Systems: Key Implementation
Issues
U. Yeliz Eseryel
Roadmap of ASAP Methodology
Phase-1 Project Preparation
Phase- 2 Business Blueprint
Phase-3 Realization
Project Plan Outline for Realization
Phase-4 Final Preparation
Phase-5 Go Live & Support
A
A
Potential Benefits of ERP
 Internal Benefits
 Integration of a single source of data
 Common data definition
 A real-time system
 Increased productivity
 Reduced operating costs
 Improved internal communication
 Foundation for future improvement
Potential Benefits of ERP
 External Benefits
 Improved customer service and order
fulfillment
 Improved communication with suppliers and
customers
 Enhanced competitive position
 Increased sales and profits
Management Information Systems
In 2010, 3M adopted
SAP’s Business Suite Applications
to replace all of its
legacy software
around the world.
CASE STUDY:
3M: STICKY FILM AND SCRATCHY THINGS THAT SELL AROUND THE WORLD
© Prentice Hall 201156
Management Information Systems
CASE STUDY:
3M: STICKY FILM AND SCRATCHY THINGS THAT SELL AROUND THE WORLD
© Prentice Hall 201157
REMEMBER
58
 ERP IS NOT THE ONLY TYPE OF ENTERPRISE SYSTEM
 COMPANIES OR FIRMS CAN DEVELOP IN-HOUSE ENTERPRISE
SYSTEMS OR ENTERPRISE APPLICATIONS TO MEET THEIR
SPECIFIC AND UNIQUE NEEDS .
 USING J2EE OR .NET ENTERPRISE DEVELOPMENT FRAMEWORK
AND TOOLS
 SAP IS BASED ON ORACLE AND ABAP/J2EE
59
Customer Relationship Management(CRM)
Systems
Management Information Systems
What is CRM?
 An integrated approach for identifying, acquiring and maintaining
customers. siebel.com
 To coordinate all of the business processes that deal with customers in
 sales
 Marketing
 Customer service
 To optimize revenue, customer satisfaction, and customer retention.
 To manage firm’s relationships with their customers in a superior manner
© Prentice Hall 201160
Why CRM?
Why CRM?
A shift in thinking
 Transaction  Learning relationship
 Mass Marketing  Individual marketing
 Transaction Value  Life time value
 Product Life Cycle  Customer Life Cycle
 Customer Satisfaction  Customer Loyalty
 Share of the market  Share of the customer
 Product differentiation  Customer
differentiation
Why CRM?
Recent Memo of Microsoft CEO
63
 First, we will obsess over our customers.
 Obsessing over our customers is everybody's
job.
 I'm looking to the engineering teams to build the
experiences our customers love.
 I'm looking to the sales and marketing
organizations to showcase our unique value
propositions and drive customer usage first
and foremost
Management Information Systems
 Capture and integrate customer data from all over the organization,
Consolidate and analyse the data and distribute the results to
various systems and customer touch points
 A touch point is a method of interaction with the customer such as telephone, e-
mail, Web site
How CRM System Works?
© Prentice Hall 201164
Management Information Systems
 Single enterprise view of customers for improved sales and
customer service.
 Single view of the company to the customers regardless of
touch point
© Prentice Hall 201165
What CRM System Provides?
Management Information Systems
CRM System Capabilities
© Prentice Hall 201166
Company Product name
1. Microsoft Microsoft Dynamics CRM
3.0
2. Sage Software SalesLogix
CRM
3. SAP America Inc. SAP Business One
CRM
4. Parature Inc.
Parature
5. Entellium Entellium
CRM
6. Pivotal corp. Pivotal
CRM
7. Maximizer Software Maximizer Enterprise
CRM
8. Netsuite Inc. NetSuite
CRM+
9. Oncontact Software Oncontact
V
Where is Siebel??
CRM Providers
#1 in CRM?... maybe not!
Siebel claims to be #1 in CRM software
Siebel pre-Oracle…
Siebel post-Oracle…
Oracle Siebel CRM
69
 The world's most complete customer relationship
management (CRM) solution, Oracle's Siebel CRM
helps organizations differentiate their businesses
to achieve growth.
 Siebel delivers a combination of transactional,
analytical, and engagement features to manage all
customer-facing operations.
 With solutions tailored to more than 20 industries,
Siebel CRM delivers comprehensive on premise
and on demand CRM solution
 http://www.oracle.com/us/products/applications/siebe
l/overview/index.html
Management Information Systems
Operational CRM
 Customer-facing applications, such as
 sales force automation
 Call centre and customer service support
 Marketing automation
Analytical CRM
 Applications that mine customer data generated by
operational CRM
 For improving business performance and decision making
OPERATIONAL VERSES ANALYTICAL CRM
© Prentice Hall 201170
Management Information Systems
HOW ANALYTICAL CRM WORKS?
© Prentice Hall 201171
ANALYTICAL CRM
 Direct marketing:
 Cross-product analysis
 Customer profiling
 Measures Churn rate
 number of customers who stop using or purchasing products or
services
 Determine Customer lifetime value (CLTV)
 Revenue produced by a specific customer,
 Expenses incurred in acquiring and servicing that customer,
and the
 Expected life of the relationship
Management Information Systems
CASE STUDY
Salesforce.Com:
Cloud Services Go Mainstream
© Prentice Hall 201173
NEXT-GENERATION ENTERPRISE APPLICATIONS
Management Information Systems
 Very expensive to purchase and implement
 Not only technological changes but sweeping changes to
business processes
 SCMS require multiple organizations to share information and
business processes
 Sometimes enormous operating problems and losses
 Very costly to switch ERP vendors.
 Right Balance between conforming to built-in processes and
customizing to meet specific business needs
ENTERPRISE APPLICATIONS CHALLENGES
© Prentice Hall 201174
Management Information Systems
SUPPLEMENTRY SLIDES
© Prentice Hall 201175
76
Employees
Managers and
Stakeholders
How Do ERP Systems Work?
Central
Database
Reporting
Applications
Human
Resource
Management
Applications
Financial
Applications
Manufacturing
Applications
Inventory
And Supply
Applications
Human
Resource
Management
Applications
Service
Applications
Sales and
Delivery
Applications
Sales Force
And Customer
Service Reps
Customers Back-office
Administrators
And Workers
Suppliers
Source: Davenport, Thomas, “Putting the Enterprise into the Enterprise System”, Harvard Business Review, July-Aug. 1998.

Enterprise application

  • 1.
    Management Information Systems To understand Enterprise Application.  To understand how to achieve operational excellence with the help of Enterprise Application  To understand how SCMS coordinate planning, production, and logistics with suppliers  To understand how CRM enable firms to achieve customer intimacy  To understand challenges posed by enterprise applications Learning Objectives © Prentice Hall 20112
  • 2.
    Management Information Systems Whydisparate Systems in Organization?  Different Systems for Different functions  Sale and Marketing Systems  Manufacturing and Production Systems  Accounting System  HR System  Develop independently through normal “organic” growth  Develop independently through acquisition of smaller firms. © Prentice Hall 2011
  • 3.
    Management Information Systems Each Faculty has their own Systems  Registration System  Program Management(Course management, Fee)  Examination System  These Systems developed independently according to faculty needs Problems? Different Systems at NUST © Prentice Hall 20114
  • 4.
    Management Information Systems Challenge of different Systems  Can not share information with each other  Very expensive to maintain these Systems  Difficult to manage and coordinate work  One Solution to the above challenges is  Enterprise Applications © Prentice Hall 2011 Why disparate Systems in Organization?
  • 5.
    Management Information Systems Only One System for students across university  Registration System  Program Management(Course management, Fee)  Examination System BENEFITS? “StudentOne” System at Macquarie University, Sydney © Prentice Hall 20116
  • 6.
    Management Information Systems Only One System for students across all campuses  Registration System  Attendance System  Assessment, Evaluation/Exams  Fee Processing BENEFITS? Online Student Information System at TI © Prentice Hall 20117
  • 7.
    Management Information Systems Span functional areas  Execute business processes across firm  Include all levels of management  Coordination and Integration of all related business processes  work together as one corporate system.  automate the flow of information across organizational boundaries Enterprise Applications 8
  • 8.
    Management Information Systems OrderFulfillment Process © Prentice Hall 20119
  • 9.
    Management Information Systems LegacySystems: Order fulfilment Process Execution © Prentice Hall 201110
  • 10.
    Management Information Systems EnterpriseSystem: Order Fulfilment Process Execution © Prentice Hall 201111
  • 11.
  • 12.
    Management Information Systems Enterprisesystems or ERP Systems Supply chain management systems Customer relationship management systems Knowledge management systems Types of Enterprise Applications © Prentice Hall 2011
  • 13.
    Management Information Systems Alternativeto Enterprise Applications Intranets Extranets © Prentice Hall 201114
  • 14.
    Management Information Systems SupplyChain Management Systems(SCMS) © Prentice Hall 201115
  • 15.
    Management Information Systems Network of organizations & business processes for  Procuring raw materials,  Transforming these materials into intermediate and finished products,  Distributing the finished products to customers.  It links  Suppliers, Manufacturing plants, Distribution Centers, Retail outlets, and customers  Supply goods and services from source through consumption.  Materials, information, and payments flow through the supply chain in both directions What is Supply Chain? © Prentice Hall 201116
  • 16.
    Management Information Systems ©Prentice Hall 201117 NIKE’S Supply Chain
  • 17.
    Management Information Systems Upstream of supply chain  It includes the company’s suppliers, the suppliers’ suppliers,  the processes for managing relationships with suppliers at all levels  Downstream of supply chain  It includes organizations and processes for distributing and delivering products to the final customers. © Prentice Hall 201118 Two Streams of Supply Chain?
  • 18.
    Management Information Systems CASESTUDY “ CANNONDALE LEARNS TO MANAGE A GLOBAL SUPPLY CHAIN ” Information System for Supply Chain Management © Prentice Hall 201119
  • 19.
    Management Information Systems CANNONDALELEARNS TO MANAGE A GLOBAL SUPPLY CHAIN © Prentice Hall 201120
  • 20.
    Management Information Systems BULLWHIPEFFECT IN SUPPLY CHAIN © Prentice Hall 201121
  • 21.
    Management Information Systems Supply Chain planning systems  Model existing supply chain,  Demand planning and forecasting  Develop optimal sourcing and manufacturing plans  Example: Cannondale Demand Planning System  Supply Chain execution systems  Manage the flow of products through distribution centres and warehouses  Products delivery to the right locations in the most efficient manner.  Tracking the physical status of goods  the management of materials, warehouse and transportation operations  Example: UPS Package Tracking System Supply Chain Management System(SCMS) © Prentice Hall 201122
  • 22.
    Management Information Systems CASESTUDY PRESENTATION “ SOUTHWEST AIRLINES TAKES OFF WITH BETTER SUPPLY CHAIN MANAGEMENT “ © Prentice Hall 201123
  • 23.
    Management Information Systems PUSH-VERSESPULL-BASED SUPPLY CHAIN MODELS © Prentice Hall 201124
  • 24.
    Management Information Systems THEFUTURE: INTERNET-DRIVEN SUPPLY CHAIN © Prentice Hall 201125
  • 25.
    Management Information Systems Enterprisesystems or ERP Systems © Prentice Hall 201126
  • 26.
    27 An Example: BeforeERP Customers Customer Demographic Files Sales Dept. Vendor Orders Parts Accounting Accounting Files Purchasing Purchasing Files Order is placed with Vendor Invoices accounting Inventory Files Warehouse Checks for Parts Calls back “Not in stock” “We ordered the parts” “We Need parts #XX” “We ordered the parts” Sends report Sends report Sends report Ships parts
  • 27.
    28 An Example: AfterERP Database Customers Sales Dept. Purchasing Warehouse Accounting Vendor Inventory Data If no parts, order is placed through DB Orders Parts Order is submitted to Purchasing. Purchasing record order in DB Order is placed with Vendor And invoices accounting Financial Data exchange; Books invoice against PO Books inventory against PO Ships parts
  • 28.
    Management Information Systems ERPSystem work together as One Corporate System © Prentice Hall 201129
  • 29.
    Management Information Systems Whatis ERP ?  Suite of integrated software modules and a Common central database  Business processes (based on best Industry practices) are pre- defined and embedded in the software  Data collected mostly from all departments  Information entered by one process is readily available to other business processes  Generate enterprise-wide reports for management decision making © Prentice Hall 201130
  • 30.
    31 Evolution of ERP Source:http://www.intelligententerprise.com/020903/514feat2_1.shtml, viewed September 19, 2002.
  • 31.
    ERP – KeyCharacteristics Integration Seamless integration of all the information flowing through a company – financial and accounting, human resource information, supply chain information, and customer information.
  • 32.
    ERP – KeyCharacteristics 33 Integration
  • 33.
    Packages Enterprise systems arenot developed in-house  Mapping organizational requirements to the processes and terminology employed by the vendor  Organizations enter into long-term relationships with vendors.  Organizations no longer control their own destiny. ERP – Key Characteristics
  • 34.
    Best Practices  ERPvendors talk to many different businesses within a given industry as well as academics to determine the best and most efficient Business processes, called “industry best practices”.  The general consensus is that business process change adds considerably to the expense and risk of an enterprise systems implementation.  Some organizations rebel against the inflexibility of these imposed business practices. ERP – Key Characteristics
  • 35.
    Management Information Systems ERPModules and their business processes © Prentice Hall 201136
  • 36.
    Management Information Systems ERP Solution Providers  SAP  Oracle(acquired Siebel, PeopleSoft)  Microsoft  Baan (use of “best-of-class” applications)  ERP Solution based on  Thousands of predefined business processes that reflect best industry practices  Business processes are embedded in the software module ERP Software © Prentice Hall 201137
  • 37.
    Management Information Systems A step-by-step implementation: Implementation of a few related modules at one time  Big Bang implementation A big bang deployment of R/3 replaces all or most critical existing systems in a single operation with the new software.  Roll-out Roll-out refers to region or business specific extensions of an implementation after a model is created at one site or business unit, which is then used to implement to the other sites or business units. (PIFRA Project, SAP Implementation at Abbottabad) ERP Major Implementation Strategies © Prentice Hall 201138
  • 38.
    Management Information Systems Advantages •Complexity for coordinating and organizing the project and resources is reduced • The quality of the projects improves because the project members increase their knowledge and skills • A team of internal consultants can be established over time, reducing the cost of the project • There is a smoother changeover throughout the company: people have time to adapt to changes • Costs are spread over a longer period of time A step-by-step implementation © Prentice Hall 201139
  • 39.
    Management Information Systems Disadvantages •There is a longer project throughput time • Integration advantages of the project can only be used step by step • Return on investment is generally delayed A step-by-step implementation © Prentice Hall 201140
  • 40.
    Management Information Systems Advantages •No interfaces between legacy systems and the new application are needed because all modules go live at the same time • There is a short throughput time • It is highly efficient, because redundant customizing is avoided • There is optimal integration of all components under consideration of the integrated business processes Big Bang implementation © Prentice Hall 201141
  • 41.
    Management Information Systems Disadvantages •The implementation is complex due to the increased need for coordination and integration • It is resource intensive over a short period of time • Employees are subject to higher stress levels at the same time • A high degree of consulting support is required • High resistance from staff and other stakeholders Big Bang implementation © Prentice Hall 201142
  • 42.
    Management Information Systems Advantages •There is valuable experience gained by project members • Expertise is available for a fast implementation • Costs are kept low because only limited resources are needed • Standard business processes can be achieved by using a model implementation and leveraging the same design Disadvantages • Site-specific requirements can be overlooked Roll-out © Prentice Hall 201143
  • 43.
    IST 600 ERPSystems: Key Implementation Issues U. Yeliz Eseryel Accelerated SAP (ASAP) Implementation Methodology
  • 44.
    IST 600 ERPSystems: Key Implementation Issues U. Yeliz Eseryel Roadmap of ASAP Methodology
  • 45.
  • 46.
  • 47.
  • 48.
    Project Plan Outlinefor Realization
  • 49.
  • 50.
    Phase-5 Go Live& Support
  • 51.
  • 52.
  • 53.
    Potential Benefits ofERP  Internal Benefits  Integration of a single source of data  Common data definition  A real-time system  Increased productivity  Reduced operating costs  Improved internal communication  Foundation for future improvement
  • 54.
    Potential Benefits ofERP  External Benefits  Improved customer service and order fulfillment  Improved communication with suppliers and customers  Enhanced competitive position  Increased sales and profits
  • 55.
    Management Information Systems In2010, 3M adopted SAP’s Business Suite Applications to replace all of its legacy software around the world. CASE STUDY: 3M: STICKY FILM AND SCRATCHY THINGS THAT SELL AROUND THE WORLD © Prentice Hall 201156
  • 56.
    Management Information Systems CASESTUDY: 3M: STICKY FILM AND SCRATCHY THINGS THAT SELL AROUND THE WORLD © Prentice Hall 201157
  • 57.
    REMEMBER 58  ERP ISNOT THE ONLY TYPE OF ENTERPRISE SYSTEM  COMPANIES OR FIRMS CAN DEVELOP IN-HOUSE ENTERPRISE SYSTEMS OR ENTERPRISE APPLICATIONS TO MEET THEIR SPECIFIC AND UNIQUE NEEDS .  USING J2EE OR .NET ENTERPRISE DEVELOPMENT FRAMEWORK AND TOOLS  SAP IS BASED ON ORACLE AND ABAP/J2EE
  • 58.
  • 59.
    Management Information Systems Whatis CRM?  An integrated approach for identifying, acquiring and maintaining customers. siebel.com  To coordinate all of the business processes that deal with customers in  sales  Marketing  Customer service  To optimize revenue, customer satisfaction, and customer retention.  To manage firm’s relationships with their customers in a superior manner © Prentice Hall 201160
  • 60.
  • 61.
    Why CRM? A shiftin thinking  Transaction  Learning relationship  Mass Marketing  Individual marketing  Transaction Value  Life time value  Product Life Cycle  Customer Life Cycle  Customer Satisfaction  Customer Loyalty  Share of the market  Share of the customer  Product differentiation  Customer differentiation
  • 62.
    Why CRM? Recent Memoof Microsoft CEO 63  First, we will obsess over our customers.  Obsessing over our customers is everybody's job.  I'm looking to the engineering teams to build the experiences our customers love.  I'm looking to the sales and marketing organizations to showcase our unique value propositions and drive customer usage first and foremost
  • 63.
    Management Information Systems Capture and integrate customer data from all over the organization, Consolidate and analyse the data and distribute the results to various systems and customer touch points  A touch point is a method of interaction with the customer such as telephone, e- mail, Web site How CRM System Works? © Prentice Hall 201164
  • 64.
    Management Information Systems Single enterprise view of customers for improved sales and customer service.  Single view of the company to the customers regardless of touch point © Prentice Hall 201165 What CRM System Provides?
  • 65.
    Management Information Systems CRMSystem Capabilities © Prentice Hall 201166
  • 66.
    Company Product name 1.Microsoft Microsoft Dynamics CRM 3.0 2. Sage Software SalesLogix CRM 3. SAP America Inc. SAP Business One CRM 4. Parature Inc. Parature 5. Entellium Entellium CRM 6. Pivotal corp. Pivotal CRM 7. Maximizer Software Maximizer Enterprise CRM 8. Netsuite Inc. NetSuite CRM+ 9. Oncontact Software Oncontact V Where is Siebel?? CRM Providers
  • 67.
    #1 in CRM?...maybe not! Siebel claims to be #1 in CRM software Siebel pre-Oracle… Siebel post-Oracle…
  • 68.
    Oracle Siebel CRM 69 The world's most complete customer relationship management (CRM) solution, Oracle's Siebel CRM helps organizations differentiate their businesses to achieve growth.  Siebel delivers a combination of transactional, analytical, and engagement features to manage all customer-facing operations.  With solutions tailored to more than 20 industries, Siebel CRM delivers comprehensive on premise and on demand CRM solution  http://www.oracle.com/us/products/applications/siebe l/overview/index.html
  • 69.
    Management Information Systems OperationalCRM  Customer-facing applications, such as  sales force automation  Call centre and customer service support  Marketing automation Analytical CRM  Applications that mine customer data generated by operational CRM  For improving business performance and decision making OPERATIONAL VERSES ANALYTICAL CRM © Prentice Hall 201170
  • 70.
    Management Information Systems HOWANALYTICAL CRM WORKS? © Prentice Hall 201171
  • 71.
    ANALYTICAL CRM  Directmarketing:  Cross-product analysis  Customer profiling  Measures Churn rate  number of customers who stop using or purchasing products or services  Determine Customer lifetime value (CLTV)  Revenue produced by a specific customer,  Expenses incurred in acquiring and servicing that customer, and the  Expected life of the relationship
  • 72.
    Management Information Systems CASESTUDY Salesforce.Com: Cloud Services Go Mainstream © Prentice Hall 201173 NEXT-GENERATION ENTERPRISE APPLICATIONS
  • 73.
    Management Information Systems Very expensive to purchase and implement  Not only technological changes but sweeping changes to business processes  SCMS require multiple organizations to share information and business processes  Sometimes enormous operating problems and losses  Very costly to switch ERP vendors.  Right Balance between conforming to built-in processes and customizing to meet specific business needs ENTERPRISE APPLICATIONS CHALLENGES © Prentice Hall 201174
  • 74.
    Management Information Systems SUPPLEMENTRYSLIDES © Prentice Hall 201175
  • 75.
    76 Employees Managers and Stakeholders How DoERP Systems Work? Central Database Reporting Applications Human Resource Management Applications Financial Applications Manufacturing Applications Inventory And Supply Applications Human Resource Management Applications Service Applications Sales and Delivery Applications Sales Force And Customer Service Reps Customers Back-office Administrators And Workers Suppliers Source: Davenport, Thomas, “Putting the Enterprise into the Enterprise System”, Harvard Business Review, July-Aug. 1998.

Editor's Notes

  • #2 Section-1 raising a series of important questions: What is an information system and what are its management, organization, and technology dimensions? Why are information systems so essential in businesses today? Why are systems for collaboration and teamwork so important? How can information systems help businesses become more competitive? This part examines the core information system applications businesses are using today to improve operational excellence and decision making. These applications include enterprise systems; systems for supply chain management, customer relationship management, collaboration, and knowledge management; e-commerce applications; and decision-support systems. This part answers questions such as: How can enterprise applications improve business performance? How do firms use e-commerce to extend the reach of their businesses? How can systems improve collaboration and decision making and help companies make better use of their knowledge assets?
  • #4  Reviewing all the different types of systems we have just described, you might wonder how a business can manage all the information in these different systems. You might also wonder how costly it is to maintain so many different systems. And you might wonder how all these different systems can share information and how managers and employees are able to coordinate their work. In fact, these are all important questions for businesses today. Can someone give me an example where systems can not share information with each other.
  • #9 Enterprise applications are used to manage the information used in the systems discussed previously. In other words, enterprise applications are used to ensure that TPS, MIS, DSS, and ESS work together smoothly.
  • #10 Emphasize that each rectangle represents one part of the larger business process of order fulfillment. Notice that this business process spans several different functional areas of the business from sales (orders), to accounting, and to manufacturing. Important business processes typically span several different functional areas or divisions in a business.
  • #13 Enterprise applications are used to manage the information used in the systems discussed previously. In other words, enterprise applications are used to ensure that TPS, MIS, DSS, and ESS work together smoothly. The purpose of this graphic is simply to illustrate that enterprise systems are very large and diverse databases that pull information from many parts of the firm and enable processes both across the firm, at different organizational levels, as well as with suppliers and customers. The triangle represents the organization, with different colors for the four main business functions. The ovals show that an enterprise application architecture incorporates systems used in sales and marketing, enabling these to communicate with each other and externally, with suppliers and customers. It also incorporates information supplied by knowledge management systems, manufacturing and finance systems, and other enterprise systems. The purpose of incorporating data and information from all of these sources is to enable and automate cross-functional business processes and supply accurate information to aid decision making.
  • #14 Enterprise applications are used to manage the information used in the systems discussed previously. In other words, enterprise applications are used to ensure that TPS, MIS, DSS, and ESS work together smoothly.
  • #15 EA are often costly and difficult to implement. Intranets and extranets deserve mention here as alternative tools for increasing integration and expediting the flow of information within the firm, and with customers ad suppliers. Intranets use the same technologies and techniques as the larger Internet, and they often are simply a private access area in a larger company Web site. Likewise with extranets. Extranets are company Web sites that are accessible to authorized vendors and suppliers, and often used to coordinate the movement of supplies to the firm’s production apparatus.
  • #18 Figure 9-2 provides a simplified illustration of Nike’s supply chain for sneakers; it shows the flow of information and materials among suppliers, Nike, and Nike’s distributors, retailers, and customers. Nike’s contract manufacturers are its primary suppliers. The suppliers of soles, eyelets, uppers, and laces are the secondary (Tier 2) suppliers. Suppliers to these suppliers are the tertiary (Tier 3) suppliers. Nike’s contract suppliers do not manufacture sneakers from scratch. They obtain components for the sneakers—the laces, eyelets, uppers, and soles— from other suppliers and then assemble them into finished sneakers. These suppliers in turn have their own suppliers. For example, the suppliers of soles have suppliers for synthetic rubber, suppliers for chemicals used to melt the rubber for molding, and suppliers for the molds into which to pour the rubber. Suppliers of laces would have suppliers for their thread, for dyes, and for the plastic lace tips.
  • #20 Inefficiencies in the supply chain, such as parts shortages, underutilized plant capacity, excessive finished goods inventory, or high transportation costs, are caused by inaccurate or untimely information. For example, manufacturers may keep too many parts in inventory because they do not know exactly when they will receive their next shipments from their suppliers. These supply chain inefficiencies waste as much as 25 percent of a company’s operating costs. If a manufacturer had perfect information about exactly how many units of product customers wanted, when they wanted them, and when they could be produced, it would be possible to implement a highly efficient just-in-time strategy.
  • #22 One recurring problem in supply chain management is the bullwhip effect, in which information about the demand for a product gets distorted as it passes from one entity to the next across the supply chain. A slight rise in demand for an item might cause different members in the supply chain—distributors, manufacturers, suppliers, secondary suppliers (suppliers’ suppliers), and tertiary suppliers (suppliers’ suppliers’ suppliers)—to stockpile inventory so each has enough “just in case.” These changes ripple throughout the supply chain, magnifying what started out as a small change from planned orders, creating excess inventory, production, warehousing, and shipping costs (see Figure 9-3).
  • #30 If a sales representative places an order for tire rims, for example, the system verifies the customer’s credit limit, schedules the shipment, identifies the best shipping route, and reserves the necessary items from inventory. If inventory stock were insufficient to fill the order, the system schedules the manufacture of more rims, ordering the needed materials and components from suppliers. Sales and production forecasts are immediately updated. General ledger and corporate cash levels are automatically updated with the revenue and cost information from the order. Users could tap into the system and find out where that particular order was at any minute. Management could obtain information at any point in time about how the business was operating. The system could also generate enterprise-wide data for management analyses of product cost and profitability.
  • #61 Customer Relationship Management Systems Firms use customer relationship management (CRM) systems to help manage their relationships with their customers. CRM systems provide information to coordinate all of the business processes that deal with customers in sales, marketing, and service to optimize revenue, customer satisfaction, and customer retention. This information helps firms identify, attract, and retain the most profitable customers; provide better service to existing customers; and increase sales.
  • #63 CRM has never been important than current era
  • #72 The churn rate measures the number of customers who stop using or purchasing products or services from a company. It is an important indicator of the growth or decline of a firm’s customer base.
  • #75 Supply chain management systems require multiple organizations to share information and business processes. Each participant in the system may have to change some of its processes and the way it uses information to create a system that best serves the supply chain as a whole. Some firms experienced enormous operating problems and losses when they first implemented enterprise applications because they didn’t understand how much organizational change was required. Overstock.com’s order tracking system went down for a full week in October 2005 when the company replaced a homegrown system with an Oracle enterprise system. The company rushed to implement the software, and did not properly synchronize the Oracle software’s process for recording customer refunds with its accounts receivable system. These problems contributed to a third-quarter loss of $14.5 million that year.