More Related Content
PDF
La leyenda del bicho colorado PDF
viaje al centro de la ciencia6.pdf DOCX
Actividad descubrimiento de america PPSX
PDF
Plano ciudad de Gualeguay PDF
PDF
libro EL MARAVILLOSO SOMBRERO DE MARIA.pdf PDF
What's hot
PDF
Vamos a aprender lenguaje 10 PDF
Vamos a aprender lenguaje 11 DOCX
Resumen y interpretación de el matadero PDF
Análisis literario del libro el Popol Vuh PPTX
PDF
Resumen de mi obra literaria de maria completa DOCX
Génesis y Popol Vuh diferencias y semejanzas. PDF
PDF
Temática grado decimo 2011 PPS
Los crímenes de la calle morgue PDF
El almohadón de plumas análisis, preguntas PPTX
Cronologia y linea del tiempo PPT
Origen y evolución del castellano PPTX
PPTX
PPTX
Literatura del descubrimiento, la conquista y la colonia DOCX
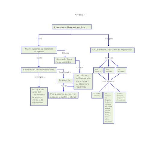
Literatura precolombina mapa conceptual.. PPTX
Literatura latinoamericana contemporánea PDF
DOC
Cuentos policiales con consignas para 2do año More from Luciana Pighin
PPTX
PPTX
PPTX
PPTX
PPTX
PPTX
Condicionantes De La ComunicacióN PPTX
PPTX