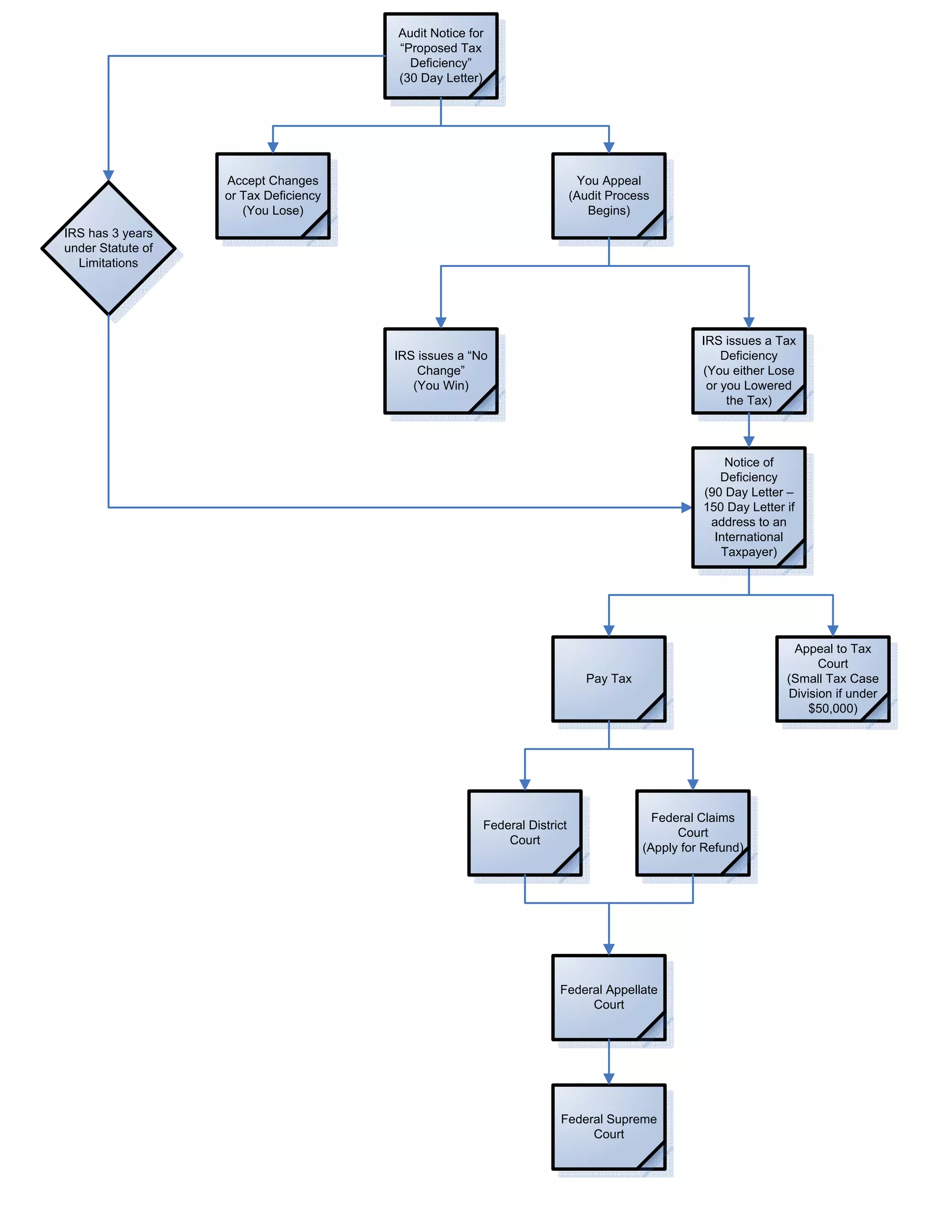
Audit Notice for
                                       “Proposed Tax
                                         Deficiency”
                                       (30 Day Letter)




                   Accept Changes                                         You Appeal
                   or Tax Deficiency                                     (Audit Process
                      (You Lose)                                            Begins)
IRS has 3 years
under Statute of
  Limitations




                                                                                                IRS issues a Tax
                                       IRS issues a “No                                             Deficiency
                                           Change”                                              (You either Lose
                                          (You Win)                                              or you Lowered
                                                                                                     the Tax)



                                                                                                    Notice of
                                                                                                   Deficiency
                                                                                                (90 Day Letter –
                                                                                                150 Day Letter if
                                                                                                 address to an
                                                                                                  International
                                                                                                   Taxpayer)




                                                                                                                Appeal to Tax
                                                                                                                     Court
                                                                            Pay Tax                            (Small Tax Case
                                                                                                               Division if under
                                                                                                                   $50,000)




                                                                                        Federal Claims
                                                      Federal District
                                                                                            Court
                                                          Court
                                                                                      (Apply for Refund)




                                                                    Federal Appellate
                                                                         Court




                                                                    Federal Supreme
                                                                         Court

Ea audit process

  • 1.
    Audit Notice for “Proposed Tax Deficiency” (30 Day Letter) Accept Changes You Appeal or Tax Deficiency (Audit Process (You Lose) Begins) IRS has 3 years under Statute of Limitations IRS issues a Tax IRS issues a “No Deficiency Change” (You either Lose (You Win) or you Lowered the Tax) Notice of Deficiency (90 Day Letter – 150 Day Letter if address to an International Taxpayer) Appeal to Tax Court Pay Tax (Small Tax Case Division if under $50,000) Federal Claims Federal District Court Court (Apply for Refund) Federal Appellate Court Federal Supreme Court