Embed presentation
Download as PDF, PPTX

































































































































































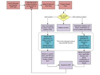
The document discusses the evolution of technology and its impact on project management, particularly in the context of web 2.0 and geospatial applications. It emphasizes the need for usability and understanding user requirements, while outlining essential technical skills, tools, and design strategies for developers. The summary includes various application examples and emphasizes iterative design and feedback in the development process.































































































































































