DENGUE
Bhupendra Shah
Senior Resident
BP koirala institute of health sciences
Dharan ,Nepal
22000
deaths
500000 -
DHF
100
endemic
countries50 -100
million
infection /
yearly
2.5 billion
population
risk of
dengue
DENGUE
Contents
• Epidemiology
• Life cycle of Dengue virus
• Pathogenesis
• Clinical features
• Differential diagnosis
• Laboratory diagnosis
• Management
• Prognosis
• Prevention
Background
• Self-limited, systemic viral infection transmitted
between humans by mosquito
Public health challenge:
• lack of vaccines
• No specific treatment
• Inefficient vector control strategies
Background cont…
• Earliest documentation- Chinese encyclopedia
CE-265- 420
• Earliest outbreak: 1635 A.D(West Indies)
• 1779-1780- First confirmed reported outbreak
Average number of dengue and severe dengue cases reported to WHO
annually in 1955–2007 and number of cases reported in recent years, 2008–
2010
DENGUE VIRUS
• SS RNA virus,
• Genus- Flavivirus
• Family- Flaviviridae
• 17-25 nm diameter
• Have antigens that overlap with Yellow fever,
Japanese Encephalitis and West Nile fever.
• Four serotypes
Structure of dengue virus
Vector - Aedes Mosquito
• A. aegypticus , A. albopictus- most commonly responsible
• A. polynesiensis, A.scutellaris, A. pseudoscutellaris, A.
nevius
• Day time feeder
• Water filled habitats, artificial containers within human
dwellings and indoors
• Highly anthrophillic - stays in close proximity to humans
- bites several times before oogenesis
Aedes aegypti
LIFE CYCLE OF AEDES MOSQUITO
Vector cont..
 Mosquitos become infective from 8-11 days
after feeding
• Remains infective for life
• Epidemics start in rainy season
• Not found above 1000 metres
Pathophysiology
• Replicate primarily macrophages and monocytes,
lymphocytes
• Viremia 3-7 days after infection- persists in infected
mononuclear cells after clearance of viraemia -
clearance followed by defervescence
• Spread to liver/spleen/heart/bone
marrow/brain/kidney
• Endothelial cell activation
Immunopathogenesis of severe
Dengue in secondary infection
Cross reacting antibody binds to new dengue
strain, but does not neutralise it
Enhanced uptake of antibody coated virus
into macrophages and other mononuclear
cells
 Elevated level of cytokines ,chemokine and
immunological response
 Creates physiological environment, Increasing
capillary permeability
Clinical manifestation
Clinical Features
• Incubation period- 3 to 7 days
• Clinically classify as-
1) Dengue
recover without major complication
2) Severe Dengue
Plasma leakage – shock, severe bleeding, organ
dysfunction
• Three clinical phase : Febrile , Critical & Recovery
Febrile Phase
• Lasts for 3-7 days
Symptoms
• Fever >38.5* C
• Headache, Vomiting, Myalgia,
• Transient macular rash, Bruising
• Hepatomegaly
Lab
- Mild Thrombocytopenia, Leucopenia
- Raised AST/ ALT
CRITICAL PHASE
• Around defervescence -
PHASE OF PLASMA LEAKAGE , lasts for 24-48 hour
• Increase capillary permeability -- increase hematocrit
• Progressive leukopenia followed by rapid decrease in
platelet count
• Shock occurs when critical volume of plasma is lost
through leakage, preceded by warning signs
• Tourniquet Test - positive
Warning Signs
1. Persistent vomiting
2. Mucosal bleed
3. Lethargy, restlessness
4. Abdominal pain or tenderness
5. Clinical fluid accumulation
6. Liver enlargement >2cm
7. Lab - increase Hct concurrent with rapid
decrease in platelet count
RECOVERY PHASE
• Lasts for 48- 72 hours, if patient survives critical phase
• Appetite returns, hemodynamically stable, diuresis
occurs
• Hematocrit becomes stable or even lower due to
dilutional effect of reabsorbed fluid
• WBC starts to rise but recovery of platelet is later than
that of WBC
DIAGNOSIS
• Detection of virus- serum/plasma/circulating
blood cells
– First 4-5 days
– Sophisticated
• Nucleic acid identification-RT-PCR
Diagnosis
Diagnosis cont….
• HIGHLY SUGGESTIVE
– IgM in a single serum sample
– IgG in a single serum with high titre (1280 or higher)
• CONFIRMED
– Positive PCR
– Positive viral culture
– IgM seroconversion
– IgG seroconversion or 4 fold titre increase
• No effective Antiviral Agent
• Supportive – Particularly Fluid Management
Management
Referred For Hospitalization
• Co-existing conditions - old age, pregnancy, diabetes,
renal failure
• Lab tests- full blood count, hematocrit
• T/t- encourage oral fluid, if not tolerated I.V. fluids at
maintenance rate
• Monitor for- temperature, fluid intake and loss, Urine
Output, warning sign, haematocrit, WBC & platelet
count
Admission Criteria
1. Signs and symptoms related to plasma leakage –
hypotension , pleural effusion, ascites
2. Spontaneous bleeding independent of platelet count
3. Organ impairment - liver, kidney, brain ,lungs
4. Lab parameter- rising hematocrit, thrombocytopenia
5. Coexisting condition- Pregnancy, DM, Hypertension,
peptic ulcer disease
6. Social circumstances- Living alone, living far from health
center , Without transport facility
Management
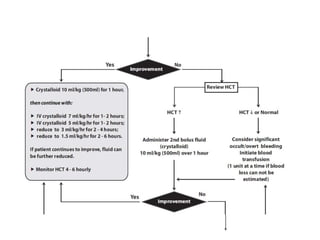
When the patient in critical phase :
Total fluid requirement in critical phase (48 hours)
• is calculated as M+5% (maintenance + 5% deficit)
• Maintenance (M) is calculated as follows
For the 1st 10 kg - 100 ml /kg
For the 2nd 10 kg - 50 ml/kg
From 20 kg and above up to 50 kg - 20 ml/kg
5% deficit is calculated as 50 ml/kg
Management of complication
Severe bleeding recognized by
 Persistent and/or severe bleeding in presence of
unstable hemodynamic status
 Decrease in hemotocrit level after fluid resuscitation
 Refractory shock
 Metabolic acidosis, abdominal distension and
tenderness
Management
• Whole blood or packed cell- bleeding
• 5-10 ml/kg of fresh packed cell, or 10-20 ml/kg of
fresh whole blood
• PRP- Thrombocytopenia
• Take care with Ryles tube and CVP while inserting
Treatment of complications
• Fluid overload
• Hypoglycemia and electrolyte imbalance
• Supportive treatment-e.g. dialysis, ionotropes
• Watch for other nosocomial infections
Drugs on clinical trials
• Chloroquine
• Oral prednisolone
• Balapiravir ( Dengue virus polymerase
inhibitor )
Prognosis
• Self- limiting disease
• Mortality < 1% in Dengue fever
• DHF –when treated mortality 2-5% , untreated
mortality 50 %
• Survivor recover without sequele
Prevention
• WHO joins the Association of Southeast Asian
Nations (ASEAN) to observe ASEAN Dengue
Day on 14 June 2013.
Global strategy for dengue prevention
and control, 2012–2020
• To estimate the true burden of disease by
2015.
• To reduce the mortality at least by 50% by
2020
• To reduce the morbidity at least by 25% by
2020
Global strategy for dengue prevention
and control, 2012–2020
1) Diagnosis and case management
2) Integrated surveillance and outbreak prevention
3) Preparedness
4) Sustainable Vector control
5) Future Vaccine implementation
6) Basic operational and implementation Research
D I P V V R
Personal Protection –
 Wear N,N diethyl 3- methyl benzamide mosquito
repellant
 Wear protective clothing - impregnated with
permethrin insecticide
 Well screened room
Prevention cont…
Vector control
• Eliminating small accumulations of stagnant
water around human habitats
• Release of genetically modified male mosquito
• Introduction of Wolbachia bacteria into A.
aegypti
Prevention cont..
Prevention cont….
Vaccines
• ChimeriVax live attenuated tetravalent
vaccine
• Phase - 2-3 clinical trials
References
• WHO publication 2012, Neglected Tropical
Diseases (NTD )
• NEJM 2012; 366: 1423-32, Cameron et al.
• Text Book of Microbiolgy . Anant Narayan
• Srilankan guideline , 2010; published by ministry
of Health
• Dengue: Guidelines for treatment, prevention
• and control. Geneva: WHO 2009.
• API- Text book of medicine; Ninth Edition
THANK YOU

Dengue

  • 1.
    DENGUE Bhupendra Shah Senior Resident BPkoirala institute of health sciences Dharan ,Nepal
  • 2.
    22000 deaths 500000 - DHF 100 endemic countries50 -100 million infection/ yearly 2.5 billion population risk of dengue DENGUE
  • 3.
    Contents • Epidemiology • Lifecycle of Dengue virus • Pathogenesis • Clinical features • Differential diagnosis • Laboratory diagnosis • Management • Prognosis • Prevention
  • 4.
    Background • Self-limited, systemicviral infection transmitted between humans by mosquito Public health challenge: • lack of vaccines • No specific treatment • Inefficient vector control strategies
  • 5.
    Background cont… • Earliestdocumentation- Chinese encyclopedia CE-265- 420 • Earliest outbreak: 1635 A.D(West Indies) • 1779-1780- First confirmed reported outbreak
  • 6.
    Average number ofdengue and severe dengue cases reported to WHO annually in 1955–2007 and number of cases reported in recent years, 2008– 2010
  • 8.
    DENGUE VIRUS • SSRNA virus, • Genus- Flavivirus • Family- Flaviviridae • 17-25 nm diameter • Have antigens that overlap with Yellow fever, Japanese Encephalitis and West Nile fever. • Four serotypes
  • 9.
  • 10.
    Vector - AedesMosquito • A. aegypticus , A. albopictus- most commonly responsible • A. polynesiensis, A.scutellaris, A. pseudoscutellaris, A. nevius • Day time feeder • Water filled habitats, artificial containers within human dwellings and indoors • Highly anthrophillic - stays in close proximity to humans - bites several times before oogenesis
  • 11.
  • 12.
    LIFE CYCLE OFAEDES MOSQUITO
  • 13.
    Vector cont..  Mosquitosbecome infective from 8-11 days after feeding • Remains infective for life • Epidemics start in rainy season • Not found above 1000 metres
  • 14.
    Pathophysiology • Replicate primarilymacrophages and monocytes, lymphocytes • Viremia 3-7 days after infection- persists in infected mononuclear cells after clearance of viraemia - clearance followed by defervescence • Spread to liver/spleen/heart/bone marrow/brain/kidney • Endothelial cell activation
  • 15.
    Immunopathogenesis of severe Denguein secondary infection Cross reacting antibody binds to new dengue strain, but does not neutralise it Enhanced uptake of antibody coated virus into macrophages and other mononuclear cells  Elevated level of cytokines ,chemokine and immunological response  Creates physiological environment, Increasing capillary permeability
  • 16.
  • 18.
    Clinical Features • Incubationperiod- 3 to 7 days • Clinically classify as- 1) Dengue recover without major complication 2) Severe Dengue Plasma leakage – shock, severe bleeding, organ dysfunction • Three clinical phase : Febrile , Critical & Recovery
  • 19.
    Febrile Phase • Lastsfor 3-7 days Symptoms • Fever >38.5* C • Headache, Vomiting, Myalgia, • Transient macular rash, Bruising • Hepatomegaly Lab - Mild Thrombocytopenia, Leucopenia - Raised AST/ ALT
  • 20.
    CRITICAL PHASE • Arounddefervescence - PHASE OF PLASMA LEAKAGE , lasts for 24-48 hour • Increase capillary permeability -- increase hematocrit • Progressive leukopenia followed by rapid decrease in platelet count • Shock occurs when critical volume of plasma is lost through leakage, preceded by warning signs • Tourniquet Test - positive
  • 21.
    Warning Signs 1. Persistentvomiting 2. Mucosal bleed 3. Lethargy, restlessness 4. Abdominal pain or tenderness 5. Clinical fluid accumulation 6. Liver enlargement >2cm 7. Lab - increase Hct concurrent with rapid decrease in platelet count
  • 23.
    RECOVERY PHASE • Lastsfor 48- 72 hours, if patient survives critical phase • Appetite returns, hemodynamically stable, diuresis occurs • Hematocrit becomes stable or even lower due to dilutional effect of reabsorbed fluid • WBC starts to rise but recovery of platelet is later than that of WBC
  • 26.
    DIAGNOSIS • Detection ofvirus- serum/plasma/circulating blood cells – First 4-5 days – Sophisticated • Nucleic acid identification-RT-PCR
  • 27.
  • 28.
    Diagnosis cont…. • HIGHLYSUGGESTIVE – IgM in a single serum sample – IgG in a single serum with high titre (1280 or higher) • CONFIRMED – Positive PCR – Positive viral culture – IgM seroconversion – IgG seroconversion or 4 fold titre increase
  • 29.
    • No effectiveAntiviral Agent • Supportive – Particularly Fluid Management Management
  • 31.
    Referred For Hospitalization •Co-existing conditions - old age, pregnancy, diabetes, renal failure • Lab tests- full blood count, hematocrit • T/t- encourage oral fluid, if not tolerated I.V. fluids at maintenance rate • Monitor for- temperature, fluid intake and loss, Urine Output, warning sign, haematocrit, WBC & platelet count
  • 32.
    Admission Criteria 1. Signsand symptoms related to plasma leakage – hypotension , pleural effusion, ascites 2. Spontaneous bleeding independent of platelet count 3. Organ impairment - liver, kidney, brain ,lungs 4. Lab parameter- rising hematocrit, thrombocytopenia 5. Coexisting condition- Pregnancy, DM, Hypertension, peptic ulcer disease 6. Social circumstances- Living alone, living far from health center , Without transport facility
  • 37.
    Management When the patientin critical phase : Total fluid requirement in critical phase (48 hours) • is calculated as M+5% (maintenance + 5% deficit) • Maintenance (M) is calculated as follows For the 1st 10 kg - 100 ml /kg For the 2nd 10 kg - 50 ml/kg From 20 kg and above up to 50 kg - 20 ml/kg 5% deficit is calculated as 50 ml/kg
  • 38.
    Management of complication Severebleeding recognized by  Persistent and/or severe bleeding in presence of unstable hemodynamic status  Decrease in hemotocrit level after fluid resuscitation  Refractory shock  Metabolic acidosis, abdominal distension and tenderness
  • 39.
    Management • Whole bloodor packed cell- bleeding • 5-10 ml/kg of fresh packed cell, or 10-20 ml/kg of fresh whole blood • PRP- Thrombocytopenia • Take care with Ryles tube and CVP while inserting
  • 40.
    Treatment of complications •Fluid overload • Hypoglycemia and electrolyte imbalance • Supportive treatment-e.g. dialysis, ionotropes • Watch for other nosocomial infections
  • 41.
    Drugs on clinicaltrials • Chloroquine • Oral prednisolone • Balapiravir ( Dengue virus polymerase inhibitor )
  • 42.
    Prognosis • Self- limitingdisease • Mortality < 1% in Dengue fever • DHF –when treated mortality 2-5% , untreated mortality 50 % • Survivor recover without sequele
  • 43.
    Prevention • WHO joinsthe Association of Southeast Asian Nations (ASEAN) to observe ASEAN Dengue Day on 14 June 2013.
  • 44.
    Global strategy fordengue prevention and control, 2012–2020 • To estimate the true burden of disease by 2015. • To reduce the mortality at least by 50% by 2020 • To reduce the morbidity at least by 25% by 2020
  • 45.
    Global strategy fordengue prevention and control, 2012–2020 1) Diagnosis and case management 2) Integrated surveillance and outbreak prevention 3) Preparedness 4) Sustainable Vector control 5) Future Vaccine implementation 6) Basic operational and implementation Research D I P V V R
  • 46.
    Personal Protection – Wear N,N diethyl 3- methyl benzamide mosquito repellant  Wear protective clothing - impregnated with permethrin insecticide  Well screened room Prevention cont…
  • 47.
    Vector control • Eliminatingsmall accumulations of stagnant water around human habitats • Release of genetically modified male mosquito • Introduction of Wolbachia bacteria into A. aegypti Prevention cont..
  • 48.
    Prevention cont…. Vaccines • ChimeriVaxlive attenuated tetravalent vaccine • Phase - 2-3 clinical trials
  • 49.
    References • WHO publication2012, Neglected Tropical Diseases (NTD ) • NEJM 2012; 366: 1423-32, Cameron et al. • Text Book of Microbiolgy . Anant Narayan • Srilankan guideline , 2010; published by ministry of Health • Dengue: Guidelines for treatment, prevention • and control. Geneva: WHO 2009. • API- Text book of medicine; Ninth Edition
  • 50.

Editor's Notes

  • #18 Febrile phase DHF V : D- dehydration ,, F – Fever , V – viremia , ig just appear at end of this phase Critical phase : fever decreases , Thrombocytopenia , Increased hct , Organ impairment (Shock & bleeding) , increasing Ig Recovery phase: IgM ,IgG at high titre , platelet count improving , Hct baseline , Resorption of fluid overload
  • #21 Microvascular fragility may be demonstarted by positive torniquet test. Inflate cuff on arm midway between SBP & DBP for 5 min.pressure is released for at least 1 min and skin below the cuff is examined for petechiae. findivg of 10 or more petechiae in 1 square inch area is positive test.