DAI Supply Chain Page 1 of 7 13 May 2014
DAI
Home Delivery World 2014
DAI Supply Chain
Roundtable
‘Where can an efficient home delivery solution
help retailers compete more effectively in a
crowded market?’
Supported by Glovista & Shop Direct Group
DAI Supply Chain Page 2 of 7 13 May 2014
DAI
Contents
1 INTRODUCTION ...............................................................................................................3
2 DELIVERY OPTIONS........................................................................................................3
3 MULTIPLE CARRIER OPTIONS.......................................................................................3
4 PARCEL SHOPS ..............................................................................................................4
5 CARRIER PERFORMANCE..............................................................................................4
6 ENVIRONMENTAL ISSUES..............................................................................................4
7 MINDMAP .........................................................................................................................5
DAI Supply Chain Page 3 of 7 13 May 2014
DAI
1 INTRODUCTION
At Home Delivery World 2014, DAI were delighted to sponsor a round table discussion on ‘Where
can an efficient home delivery solution help retailers compete more effectively in a crowded
market?’.
Attendees included SDG, Boots, Tesco Direct, B&Q, MyHigh.St, Chain Reaction Cycles, Clarks,
Regatta, Debenhams and Wilko.com amongst others.
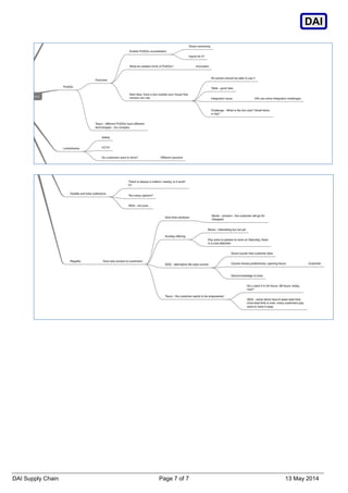
The round table output was captured using an innovative Dynamic Mind Mapping technique facilitated
by Glovista. The mind maps are attached and provide a very useful and succinct summary of the
output.
The following material represents the thoughts and ideas of the retailers, consultants and solution
providers who took part in the discussion. We hope you enjoy reading.
2 DELIVERY OPTIONS
The group discussed how more options offered to shoppers would facilitate a greater customer
experience and also drive even greater omni-channel or pure-play retail sales. Regatta felt that the
customer experience would be greatly enhanced by offering them time windows for delivery.
Concern was raised over customers selecting the cheapest windows. Sunday deliveries were seen
as necessary and inevitable but currently not possible for the majority. For many, Sunday deliveries
would involve Saturday pick, Saturday line haul and delivery to last mile solution on Sunday morning,
which would entail additional cost. Would the customer be prepared to pay?
Both Yodel and Hermes have adopted the lifestyle courier model that could provide the right solution
for the time slot and/or Sunday delivery points.
One of the very attractive aspects of the lifestyle courier model is its local knowledge and local
arrangements with shoppers. Tesco felt very strongly that the customer demands empowerment: do
you want it within 24 hours, 48 hours, Today or Now? Retailers believe that through the omni-channel
click-and-collect solution, customers should be in control. Stock visibility and availability are seen as
key determinants for successful multi-option solutions.
3 MULTIPLE CARRIER OPTIONS
Boots identified that by having a multi-carrier solution they are able to offer a range of delivery options
to the customer. It also facilitates a more competitive price proposition and more comfort concerning
carriers meeting SLA’s as a result of the highly competitive situation created by a multi-carrier
solution. Tesco agreed and felt it was very important to ensure a predicted, consistent service across
multi-channel and multi-carrier solutions being offered.
The subject of emergency products was raised e.g. a BBQ for tomorrow. Some considered whether
there really was a significant market for this? Others felt that there was and that in order to be
successful, solutions had to be available. Obviously the delivery price would reflect the urgency.
Shutl is a good example of this.
DAI Supply Chain Page 4 of 7 13 May 2014
DAI
4 PARCEL SHOPS
Parcel shops were seen as a significant enabler particularly when operated in conjunction with 24/7
locker boxes such as In-Post. The parcel shop/ last mile space is becoming increasingly congested
and confusing with Collect+ and Hermes operating the convenience store approach (shop inside a
shop) and with the recent emergence of Doddle the pure-play network rail solution.
Are there too many options now? The answer is probably no, when you consider what the landscape
in other European countries looks like. Safety and security at PUDO’s and locker boxes were seen as
paramount.
There still remains a question on UK culture: do Customers want to drive to collect their parcel when
they’ve already paid for a delivery? Given the enormous growth in click-and-collect the answer would
appear to be that customers demand control. Parcel shops and locker boxes, to an extent, gives them
the control.
One of the key aspects of a successful parcel shop and locker box experience is inventory knowledge
and information flow. Solutions need to ensure that the parcel can fit in the locker box and is within
the weight and dimensional restrictions of a PUDO network. The involvement of companies such as
DAI in enabling this is seen as critical.
5 CARRIER PERFORMANCE
Tesco highlighted the importance of a consistent high level of performance of the carriers in order to
give the shopper comfort and confidence in online shopping. Whilst price is important, predictable
performance is essential.
Visibility of carrier performance through reporting and subsequent process improvement was seen as
critical and again the role of DAI in furnishing the retailers with transparency is absolutely key.
6 ENVIRONMENTAL ISSUES
Pollution, congestion charge, green agenda and new EU regulations concerning packaging were all
seen as increasingly relevant subjects. With Click-and-Collect versus Home Delivery it is not so
obvious which is the greener solution. If the consumer is passing the click-and-collect outlet then
clearly this seems to be the most efficient and environmentally friendly solution.
Tesco highlighted that one of the issues when buying online is that products can be sourced from
different providers so in a single shop it’s possible that 3 different delivery companies will deliver.
This needs to be unified and improved.
There are clear operational challenges when trying to aggregate deliveries across different suppliers.
If the aggregation point became the click-and-collect last mile solution e.g. Doddle, then to an extent
this is controlled.
DAI Supply Chain Page 5 of 7 13 May 2014
DAI
7 MINDMAP
DAI Supply Chain Page 6 of 7 13 May 2014
DAI
DAI Supply Chain Page 7 of 7 13 May 2014
DAI

DAI Roundtable Report

  • 1.
    DAI Supply ChainPage 1 of 7 13 May 2014 DAI Home Delivery World 2014 DAI Supply Chain Roundtable ‘Where can an efficient home delivery solution help retailers compete more effectively in a crowded market?’ Supported by Glovista & Shop Direct Group
  • 2.
    DAI Supply ChainPage 2 of 7 13 May 2014 DAI Contents 1 INTRODUCTION ...............................................................................................................3 2 DELIVERY OPTIONS........................................................................................................3 3 MULTIPLE CARRIER OPTIONS.......................................................................................3 4 PARCEL SHOPS ..............................................................................................................4 5 CARRIER PERFORMANCE..............................................................................................4 6 ENVIRONMENTAL ISSUES..............................................................................................4 7 MINDMAP .........................................................................................................................5
  • 3.
    DAI Supply ChainPage 3 of 7 13 May 2014 DAI 1 INTRODUCTION At Home Delivery World 2014, DAI were delighted to sponsor a round table discussion on ‘Where can an efficient home delivery solution help retailers compete more effectively in a crowded market?’. Attendees included SDG, Boots, Tesco Direct, B&Q, MyHigh.St, Chain Reaction Cycles, Clarks, Regatta, Debenhams and Wilko.com amongst others. The round table output was captured using an innovative Dynamic Mind Mapping technique facilitated by Glovista. The mind maps are attached and provide a very useful and succinct summary of the output. The following material represents the thoughts and ideas of the retailers, consultants and solution providers who took part in the discussion. We hope you enjoy reading. 2 DELIVERY OPTIONS The group discussed how more options offered to shoppers would facilitate a greater customer experience and also drive even greater omni-channel or pure-play retail sales. Regatta felt that the customer experience would be greatly enhanced by offering them time windows for delivery. Concern was raised over customers selecting the cheapest windows. Sunday deliveries were seen as necessary and inevitable but currently not possible for the majority. For many, Sunday deliveries would involve Saturday pick, Saturday line haul and delivery to last mile solution on Sunday morning, which would entail additional cost. Would the customer be prepared to pay? Both Yodel and Hermes have adopted the lifestyle courier model that could provide the right solution for the time slot and/or Sunday delivery points. One of the very attractive aspects of the lifestyle courier model is its local knowledge and local arrangements with shoppers. Tesco felt very strongly that the customer demands empowerment: do you want it within 24 hours, 48 hours, Today or Now? Retailers believe that through the omni-channel click-and-collect solution, customers should be in control. Stock visibility and availability are seen as key determinants for successful multi-option solutions. 3 MULTIPLE CARRIER OPTIONS Boots identified that by having a multi-carrier solution they are able to offer a range of delivery options to the customer. It also facilitates a more competitive price proposition and more comfort concerning carriers meeting SLA’s as a result of the highly competitive situation created by a multi-carrier solution. Tesco agreed and felt it was very important to ensure a predicted, consistent service across multi-channel and multi-carrier solutions being offered. The subject of emergency products was raised e.g. a BBQ for tomorrow. Some considered whether there really was a significant market for this? Others felt that there was and that in order to be successful, solutions had to be available. Obviously the delivery price would reflect the urgency. Shutl is a good example of this.
  • 4.
    DAI Supply ChainPage 4 of 7 13 May 2014 DAI 4 PARCEL SHOPS Parcel shops were seen as a significant enabler particularly when operated in conjunction with 24/7 locker boxes such as In-Post. The parcel shop/ last mile space is becoming increasingly congested and confusing with Collect+ and Hermes operating the convenience store approach (shop inside a shop) and with the recent emergence of Doddle the pure-play network rail solution. Are there too many options now? The answer is probably no, when you consider what the landscape in other European countries looks like. Safety and security at PUDO’s and locker boxes were seen as paramount. There still remains a question on UK culture: do Customers want to drive to collect their parcel when they’ve already paid for a delivery? Given the enormous growth in click-and-collect the answer would appear to be that customers demand control. Parcel shops and locker boxes, to an extent, gives them the control. One of the key aspects of a successful parcel shop and locker box experience is inventory knowledge and information flow. Solutions need to ensure that the parcel can fit in the locker box and is within the weight and dimensional restrictions of a PUDO network. The involvement of companies such as DAI in enabling this is seen as critical. 5 CARRIER PERFORMANCE Tesco highlighted the importance of a consistent high level of performance of the carriers in order to give the shopper comfort and confidence in online shopping. Whilst price is important, predictable performance is essential. Visibility of carrier performance through reporting and subsequent process improvement was seen as critical and again the role of DAI in furnishing the retailers with transparency is absolutely key. 6 ENVIRONMENTAL ISSUES Pollution, congestion charge, green agenda and new EU regulations concerning packaging were all seen as increasingly relevant subjects. With Click-and-Collect versus Home Delivery it is not so obvious which is the greener solution. If the consumer is passing the click-and-collect outlet then clearly this seems to be the most efficient and environmentally friendly solution. Tesco highlighted that one of the issues when buying online is that products can be sourced from different providers so in a single shop it’s possible that 3 different delivery companies will deliver. This needs to be unified and improved. There are clear operational challenges when trying to aggregate deliveries across different suppliers. If the aggregation point became the click-and-collect last mile solution e.g. Doddle, then to an extent this is controlled.
  • 5.
    DAI Supply ChainPage 5 of 7 13 May 2014 DAI 7 MINDMAP
  • 6.
    DAI Supply ChainPage 6 of 7 13 May 2014 DAI
  • 7.
    DAI Supply ChainPage 7 of 7 13 May 2014 DAI