VEGEteK - 006
Current mirror circuit
Topics of this tutorial
1- What is a current mirror?
2- Theory of operation.
3- Applications of current mirror.
4- Simulation.
5- Practical example.
What is a current mirror?
It is a circuit that outputs a constant current that is equal to another current called
“reference current”.
I_ref
I_out
Figure 1: Current mirror basic circuit
Q1 along with the series resistance before it
determines the reference current.
While Q2 is responsible of delivering the output
current or mirrored current from the voltage
source to the load.
I = V / R
Since resistance is not known and current is to
be made constant, then current mirror circuit
operates by changing voltage.
Q1
DC
LOAD
Base current
GND
NPN transistors works by supplying current to the
gate.
More current to the gate allows more collector
current (which is effectively the output current) to
flow according to the following equation:
𝐼 𝐶 = 𝛽 ∗ 𝐼 𝐵
𝛽 (beta) is the “DC gain” which determines how
much can the transistor amplify its input (base)
current. This is why BJTs are called “current-
driven” devices.
The emitter current is determined by this equation:
𝐼 𝐸 = 𝐼 𝐵 + 𝐼 𝐶
Collector
Current
Emitter
Current
More gate current -> More collector and
emitter current
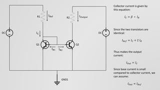
IC
IRef
IB1 IB2
IOutput
Collector current is given by
this equation:
𝐼 𝐶 = 𝛽 ∗ 𝐼 𝐵
Since the two transistors are
identical:
𝐼 𝑅𝑒𝑓 = 𝐼 𝐶 + 2 𝐼 𝐵
Thus makes the output
current:
𝐼 𝑂𝑢𝑡 = 𝐼 𝐶
Since base current is small
compared to collector current, we
can assume:
𝐼 𝑂𝑢𝑡 ≈ 𝐼 𝑅𝑒𝑓
Q1 Q2
R1
DC DC
R2
GND1
- It is used whenever constant current is required regardless of source voltage.
- Making a constant minimum load for power supply circuits.
- Making multiple current sources copied from one source.
- Current mirror makes a low impedance current source from a poor current source.
- Stabilize current against temperature change since the circuit changes voltage.
Applications of current source

Current mirror

  • 1.
    VEGEteK - 006 Currentmirror circuit
  • 2.
    Topics of thistutorial 1- What is a current mirror? 2- Theory of operation. 3- Applications of current mirror. 4- Simulation. 5- Practical example.
  • 3.
    What is acurrent mirror? It is a circuit that outputs a constant current that is equal to another current called “reference current”. I_ref I_out Figure 1: Current mirror basic circuit Q1 along with the series resistance before it determines the reference current. While Q2 is responsible of delivering the output current or mirrored current from the voltage source to the load. I = V / R Since resistance is not known and current is to be made constant, then current mirror circuit operates by changing voltage.
  • 4.
    Q1 DC LOAD Base current GND NPN transistorsworks by supplying current to the gate. More current to the gate allows more collector current (which is effectively the output current) to flow according to the following equation: 𝐼 𝐶 = 𝛽 ∗ 𝐼 𝐵 𝛽 (beta) is the “DC gain” which determines how much can the transistor amplify its input (base) current. This is why BJTs are called “current- driven” devices. The emitter current is determined by this equation: 𝐼 𝐸 = 𝐼 𝐵 + 𝐼 𝐶 Collector Current Emitter Current More gate current -> More collector and emitter current
  • 5.
    IC IRef IB1 IB2 IOutput Collector currentis given by this equation: 𝐼 𝐶 = 𝛽 ∗ 𝐼 𝐵 Since the two transistors are identical: 𝐼 𝑅𝑒𝑓 = 𝐼 𝐶 + 2 𝐼 𝐵 Thus makes the output current: 𝐼 𝑂𝑢𝑡 = 𝐼 𝐶 Since base current is small compared to collector current, we can assume: 𝐼 𝑂𝑢𝑡 ≈ 𝐼 𝑅𝑒𝑓 Q1 Q2 R1 DC DC R2 GND1
  • 6.
    - It isused whenever constant current is required regardless of source voltage. - Making a constant minimum load for power supply circuits. - Making multiple current sources copied from one source. - Current mirror makes a low impedance current source from a poor current source. - Stabilize current against temperature change since the circuit changes voltage. Applications of current source