Portafolio- Sistema Educativo Mexicano.
Lic. Ciencias de la educación
Maestro: Antonio Jiménez Luna
Nombre: Clara López Vázquez
2
ÍNDICE
Introducción pág.
1.1 Mapa cognitivo del resumen general de clase………………………………..…...4
1.2 Mapa cognitivo de la organización del sistema educativo mexicano….….….…5
1.3 Mapa cognitivo sobre OCDE……………..……………………………….…………6
1.4 Mapa Cognitivo sobre Banco Mundial ………………………………..…………....7
1.5 Mapa Cognitivo sobre Fondo Monetario Internacional………….…….………….8
1.6 Análisis de la educación prohibida …………………………..……………..9-10-11
1.7 Resumen de educación Preescolar ……………………….………………11-12-13
1.8 Resumen de educación Primaria ………………………………………..14 a la 18
1.9 Resumen de educación Secundaria …………………………………….14 a la 18
1.10 Resumen de educación Bachillerato …………………………….…….19 a la 23
1.11 Resumen de Alianza por la calidad educativa………….……………..23 a la 26
1.12 Análisis final del Contexto Educativo Mexicano…….…………………26 a la 35
1.13 Todas las fuentes consultadas …………………………………………...….36-37
1.14 Conclusión personal…………………………..…………………………………..38
3
INTRODUCCIÓN
Se afirma que la educación es uno de los factores generadores de
bienestar social, desarrollo e igualdad, es por encima de cualquier cosa uno de los
valores más importantes de la humanidad.
Cuando se habla del sistema educativo mexicano, se habla de un tema
complejo ya que están involucrados factores sociales, históricos, políticos y
económicos, que forman parte de los grupos sociales con necesidades propias y
particulares.
El Sistema Educativo Mexicano como en cualquier otro país es el conjunto
de normas, instituciones, recursos y tecnologías destinadas a ofrecer servicios
educativos a la población mexicana, no se trata de un sistema estático sino en
constante transformación.
La educación formal en México se sustenta en el Sistema Educativo
Mexicano cuyos niveles son: Educación Inicial, Educación Básica, Educación
Media-Superior y Educación Superior.
El artículo tercero de la Constitución Política de los Estados Unidos
Mexicanos y la Ley General de Educación de 1993, reformada en 2002, 2004 y
2006, son los principales cuerpos legales que regulan al Sistema Educativo y
establecen los fundamentos de la Educación Nacional
Si bien el abordaje de este tema pudiera hacerse desde muy
variadas perspectivas, he decido por conveniencia intelectual y de capacidad, el
hacer un recuento histórico de cómo se ha ido construyendo el sistema educativo
mexicano, a través de la historia y de las necesidades de la población.
4
1.1 Mapa cognitivo del resumen general de clase
5
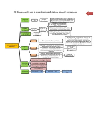
1.2 Mapa cognitivo de la organización del sistema educativo mexicano
6
1.3 Mapa cognitivo sobre OCDE
7
1.4 Mapa Cognitivo sobre Banco Mundial
8
1.5 Mapa Cognitivo sobre Fondo Monetario Internacional
9
1.6 Análisis de la educación prohibida
La educación prohibida habla sobre diferentes propuestas, estructuras,
modelos, principios educativos que fueron surgiendo en las ultimas décadas con la
idea de que la educación debe apuntar al crecimiento integral del ser humano
desde los aspectos físico, emocional, mental y espiritual.
También nos hace reflexionar sobre los errores cometidos en el sistema
educativo implementado, por el gobierno en años anteriores, con el fin de cambiar
la mentalidad en la enseñanza de la educación en todos los niveles educativos
existentes.
Todas las propuestas y reflexiones aquí vistas nos permiten analizar la
situación actual de la educación dentro de las escuelas, y cómo podríamos
mejorarla para conseguir un desarrollo integral del alumnado más positivo,
partiendo de sus necesidades, intereses, educando sus emociones, aprendiendo
cooperativamente para desarrollar una práctica educativa mas significativa,
gracias a los puntos de vista de diversos expertos, que ejercen en las escuelas.
También propone una reflexión social de las bases que sostiene la escuela
promoviendo una educación centrada el amor, el respeto, la libertad y el
aprendizaje. Por otra parte la escuela es considerada la principal forma de acceso
a la educación. Desde su origen, la institución escolar ha estado caracterizada por
estructuras y prácticas que hoy se consideran mayormente obsoletas.
Se habla mucho de la importancia de la educación y todos buscan un ideal
común que es tener una buena calidad de vida, se dice que la educación consiste
en el desarrollo individual de una persona. ¿Pero que es verdaderamente la
educación? Se piensa que académicamente los estudiantes de hoy, es están
fracasando por culpa del sistema académico mal enfocado, las escuelas se
volvieron un espacio de tedio y aburrimiento, todos se limitan a cumplir con
materias y los profesores solo el desarrollo del currículo. La otra pregunta seria,
¿para que sirve lo que se esta enseñando?
Por lo tanto la educación esta retrasada por el mismo método y las
calificaciones de los profesores hacia los alumnos es basada en teorías, dejando
por fuera la persona y creando en los estudiantes el competir entre ellos mismos.
10
Terminan siendo rechazados y ridiculizados, el docente da teoría y el estudiante
queda vacío.
Esta película básicamente propone cambiar esto, salir de lo conductista y
arbitrario para empezar a construir, propone cambiar las estructuras del modelo
educativo.
Esta película nos muestra la cara real del sistema educativo actual
haciéndonos replantearnos muchas preguntas de cosas, una de esas cosas son
por ejemplo; la comparación de las escuelas con las cárceles, donde la disciplina
era lo mas importante, siempre se priorizo la formación sobre el aprendizaje; otra
sería la metodología descripta de escuelas libres o experimentales, es muy difícil
de llevar a la practica. (Pues no se cuenta con los recursos para llevarlo a cabo de
forma masiva).
Se podría decir que las escuelas incentivan a los estudiantes a ser
protagonistas del parecer, fomentando la repetición y no el aprendizaje y anulando
la creatividad y la posibilidad de dar nuevas respuestas.
Instruyen a los estudiantes para ser útiles a una sociedad caracterizada por
la división de clases y de la exclusión social que se reproduce a partir de nuestros
actos, actos que en su mayoría no son propios sino consecuencia directa de la
enseñanza.
Por lo tanto esto nos lleva a cuestionarnos. ¿Si guían a los alumnos a ser
personas que solo repiten, cómo pueden estar abiertos al CAMBIO?
Por qué sentiríamos la necesidad de cambiar algo si lo que está es así y no
puede ser de otra forma? Y acá se me vienen a la mente las características en
común de muchos emprendedores: creatividad, inquietud por el cambio, nuevas
respuestas y preguntas, confianza, emoción. Será que si nos proponemos abrirnos
a un pensamiento divergente, creador, emocional frente un pensamiento racional
impuesto podríamos lograr obtener una sociedad inclusiva, que nos haga sentir
protagonistas de ella? Y hago cierto hincapié en lograr una sociedad emocional y
no racional, porque sólo las emociones pueden lograr pasar por sobre la razón y
generar un cambio, podríamos considerar entonces que la concientización no
surge de la razón sino de lo que percibimos emocionalmente.
11
Por otro lado no debería existir competencia. Eso nos separa, nos divide,
crea conflictos. Me pareció una frase interesante ya que uno debe aprender en la
escuela, no competir con sus compañeros.
También se plantea la diferencia entre el concepto de enseñar (transmitir,
una serie de conocimientos, más o menos avalados por el paso de los años y
necesitados, muy de vez en cuando) y educar (formar en ideas y creencias; es
promocionar los valores de la ciudadanía y el respeto a la autoridad).
Es importante darnos cuenta que a nivel mundial la forma de impartir la
educación es, y a sido un fracaso, en la mayoría de los países, aunque hay sus
excepciones como en todo.
1.7 Resumen de educación Preescolar
Una de las metas que establece el Programa Nacional de Educación 2001-
2006 (PRONAE) es "contar con una nueva propuesta pedagógica" para mejorar la
calidad y asegurar la equidad en la atención educativa que se brinda a las niñas y
a los niños de tres a cinco años de edad.
Para lograr la meta señalada, la Secretaría de Educación Pública, a través
de la Subsecretaría de Educación Básica y Normal, puso en marcha en 2002 el
Programa de Renovación Curricular y Pedagógica de la Educación Preescolar,
cuyas finalidades están orientadas a la transformación de las prácticas educativas,
así como de las formas de organización y funcionamiento de los planteles.
Al respecto, en el "PRONAE" se reconoce que "La propuesta para la
atención de la enseñanza en el preescolar no recoge los avances que sobre el
desarrollo y el aprendizaje de los niños pequeños ha alcanzado la investigación en
el mundo. Como resultado de esto, las prácticas más difundidas en la educación
preescolar parecen tener un escaso efecto formativo, especialmente en el campo
cognitivo. Resulta clara la necesidad de efectuar evaluaciones e Investigaciones
diagnósticas para conocer mejor el estado que guarda este nivel educativo, al
igual que la educación inicial"
El proceso de reforma a la educación preescolar se emprendió mediante
acciones de exploración e intercambio con educadoras y autoridades educativas
12
estatales para conocer los rasgos que caracterizan a este servicio educativo en el
país.
Características del programa
Es nacional, de acuerdo con los fundamentos legales que rigen la
educación. El programa de educación preescolar será de observancia general en
todos los planteles y las modalidades en que se imparte educación preescolar en
el país, sean éstos de sostenimiento público o privado.
• Establece propósitos fundamentales para la educación preescolar, entendida
como un ciclo de tres grados.
• Está organizado a partir de competencias, entendidas sintéticamente como la
capacidad de utilizar el saber adquirido para aprender, actuar y relacionarse con
los demás. La función de la educación preescolar consiste en promover el
desarrollo y fortalecimiento de las competencias que cada niño y cada niña
poseen.
• Es abierto. El programa no define una secuencia de actividades o situaciones
que deban realizarse sucesivamente con los niños; las competencias son la base
para organizar, desarrollar y evaluar el trabajo docente. La educadora selecciona y
diseña diversas situaciones didácticas que sean pertinentes y útiles para lograr
que los niños aprendan; adopta la modalidad de trabajo que considera adecuada y
organiza su trabajo de manera flexible para adecuarlo a las condiciones de su
grupo y al con- texto en donde labor.
13
Nota: El resumen de la Primaria y el de la Secundaria están juntos, es lo mismo.
1.8 Resumen de educación Primaria
1.9 Resumen de educación Secundaria
1.8 Resumen de educación Primaria
14
Resumen de educación Básica incluye:
1.8 Resumen de educación Primaria
1.9 Resumen de educación Secundaria
La reforma integral de la educación Básica (RIEB) culmina un ciclo de
reformas curriculares en cada uno de los tres niveles que integran la Educación
Básica, que inició en 2004 con la Reforma de Educación Preescolar, continuó en
2006 con la de la Educación Secundaria y en 2009 con la de Educación Primaria,
y consolida este proceso, aportando una propuesta formativa pertinente,
significativa, congruente, orientada al desarrollo de competencias y centrada en el
aprendizaje de las y los estudiantes.
L a Reforma Integral de la Educación Básica tiene un vínculo de continuidad
que integra una suma de esfuerzos precedentes, porque recupera la visión que
tuvo José Vasconcelos para reconocer, en la universalidad de la educación, el
espacio propicio para construir y recrear nuestro ser como mexicanos; el esfuerzo
metódico y constante desplegado para organizar el Plan de once años, impulsado
por Jaime Torres Bodet, que logró movilizar recursos económicos, fiscales,
políticos y sociales, para proyectar en su momento una meta, sin duda necesaria,
pero que parecía inalcanzable: la expansión y el mejoramiento de la educación
primaria.
En el caso de la educación primaria, la RIEB tiene un doble propósito: por
una parte, la transformación del currículum de este nivel educativo, y por otra, la
articulación de los tres niveles de la educación básica con el fin de configurar un
sólo ciclo formativo coherente en sus propósitos, énfasis didácticos y prácticas
pedagógicas. Además, esta reforma se propone modificar las formas de
organización y de relación en el interior de los espacios educativos que hacen
posible el logro de los objetivos curriculares (SEP, 2008).
Es importante señalar que la RIEB no se concibe como una reforma radical,
pues algunos de sus rasgos ya estaban presentes desde la reforma curricular que
15
le precedió; sin embargo, el enfoque de educación por competencias sí resultó
novedoso.
En lo que se refiere a las nuevas exigencias para los docentes, dos áreas
han resultado particularmente desafiantes: la planificación del trabajo educativo y
la evaluación de los aprendizajes. Frente a las prácticas preexistentes, la RIEB
exige al docente una dosis importante de participación en el diseño de situaciones
didácticas que permitan el logro de los aprendizajes esperados contemplados en
el currículum, alineados estos a las competencias planteadas en el perfil de
egreso de la educación básica y a los estándares curriculares definidos para este
tipo educativo.
Las competencias que aquí se presentan deberán desarrollarse en los tres
niveles de Educación Básica y a lo largo de la vida, procurando que se
proporcionen oportunidades y experiencias de aprendizaje significativas para
todos los estudiantes.
• Competencias para el aprendizaje permanente. Para su desarrollo se requiere:
habilidad lectora, integrarse a la cultura escrita, comunicarse en más de una
lengua, habilidades digitales y aprender a aprender.
• Competencias para el manejo de la información. Su desarrollo requiere:
identificar lo que se necesita saber; aprender a buscar; identificar, evaluar,
seleccionar, organizar y sistematizar información; apropiarse de la información de
manera crítica, utilizar y compartir información con sentido ético.
• Competencias para el manejo de situaciones. Para su desarrollo se requiere:
enfrentar el riesgo, la incertidumbre, plantear y llevar a buen término
procedimientos; administrar el tiempo, propiciar cambios y afrontar los que se
presenten; tomar decisiones y asumir sus consecuencias; manejar el fracaso, la
frustración y la desilusión; actuar con autonomía en el diseño y desarrollo de
proyectos de vida.
16
• Competencias para la convivencia. Su desarrollo requiere: empatía, relacionarse
armónicamente con otros y la naturaleza; ser asertivo; trabajar de manera
colaborativa; tomar acuerdos y negociar con otros; crecer con los demás;
reconocer y valorar la diversidad social, cultural y lingüística.
• Competencias para la vida en sociedad. Para su desarrollo se requiere: decidir y
actuar con juicio crítico frente a los valores y las normas sociales y culturales;
proceder a favor de la democracia, la libertad, la paz, el respeto a la legalidad y a
los derechos humanos; participar tomando en cuenta las implicaciones sociales
del uso de la tecnología; combatir la discriminación y el racismo, y conciencia de
pertenencia a su cultura, a su país y al mundo.
Perfil de egreso de la Educación Básica
El perfil de egreso define el tipo de alumno que se espera formar en el
transcurso de la escolaridad básica y tiene un papel preponderante en el proceso
de articulación de los tres niveles (preescolar, primaria y secundaria). Se expresa
en términos de rasgos individuales y sus razones de ser son:
a) Definir el tipo de ciudadano que se espera formar a lo largo de la Educación
Básica.
b) Ser un referente común para la definición de los componentes curriculares.
c) Ser un indicador para valorar la eficacia del proceso educativo.
El perfil de egreso plantea rasgos deseables que los estudiantes deberán
mostrar al término de la Educación Básica, como garantía de que podrán
desenvolverse satisfactoriamente en cualquier ámbito en el que decidan continuar
su desarrollo. Dichos rasgos son el resultado de una formación que destaca la
necesidad de desarrollar competencias para la vida que, además de
conocimientos y habilidades, incluyen actitudes y valores para enfrentar con éxito
diversas tareas.
17
Como resultado del proceso de formación a lo largo de la Educación
Básica, el alumno mostrará los siguientes rasgos:
a) Utiliza el lenguaje materno, oral y escrito para comunicarse con claridad y
fluidez, e interactuar en distintos contextos sociales y culturales; además, posee
herramientas básicas para comunicarse en inglés.
b) Argumenta y razona al analizar situaciones, identifica problemas, formula
preguntas, emite juicios, propone soluciones, aplica estrategias y toma decisiones.
Valora los razonamientos y la evidencia proporcionados por otros y puede
modificar, en consecuencia, los propios puntos de vista.
c) Busca, selecciona, analiza, evalúa y utiliza la información proveniente de
diversas fuentes.
d) Interpreta y explica procesos sociales, económicos, financieros, culturales y
naturales para tomar decisiones individuales o colectivas que favorezcan a todos.
e) Conoce y ejerce los derechos humanos y los valores que favorecen la vida
democrática; actúa con responsabilidad social y apego a la ley.
f) Asume y practica la interculturalidad como riqueza y forma de convivencia en la
diversidad social, cultural y lingüística.
g) Conoce y valora sus características y potencialidades como ser humano; sabe
trabajar de manera colaborativa; reconoce, respeta y aprecia la diversidad de
capacidades en los otros, y emprende y se esfuerza por lograr proyectos
personales o colectivos.
18
h) Promueve y asume el cuidado de la salud y del ambiente como condiciones que
favorecen un estilo de vida activo y saludable.
i) Aprovecha los recursos tecnológicos a su alcance como medios para
comunicarse, obtener información y construir conocimiento.
j) Reconoce diversas manifestaciones del arte, aprecia la dimensión estética y es
capaz de expresarse artísticamente.
El logro del perfil de egreso podrá manifestarse al alcanzar de forma
paulatina y sistemática los aprendizajes esperados y los Estándares Curriculares.
19
1.10 Resumen de educación Bachillerato
La Reforma Integral de la Educación Media Superior es un proceso
consensuado que consiste en la Creación del Sistema Nacional del Bachillerato
con base en cuatro pilares:
1.-Construcción de un Marco Curricular Común. (Perfil)
2.-Definición y reconocimiento de las opciones de la oferta de la Educación
Media Superior. (Modalidades presencial, intensiva, virtual, auto-planeada,
mixta).
3.-Profesionalización de los servicios educativos. (Unificación en las formas de
enseñanza).
4.-Certificación Nacional Complementaria.
Involucra a todos los subsistemas que la componen, para dotar a los
estudiantes, docentes y a la comunidad educativa de nuestro país con los
fundamentos teórico-prácticos para que el nivel medio superior sea relevante en el
acontecer diario de los involucrados.
Con la Reforma Integral de la Educación Media Superior, los diferentes
subsistemas del Bachillerato podrán conservar sus programas y planes de
Estudio, los cuales se reorientarán y serán enriquecidos por las competencias
comunes del Sistema Nacional del Bachillerato.
20
Perfiles de los principales actores de la Reforma
Los espacios, las tareas y los objetivos son de cualidades diferentes, pero
sin la interrelación de todos los componentes sería imposible que la Reforma,
marchara tan ordenadamente como lo ha hecho.
Perfil de director de SNB
Un director es el líder de un proyecto educativo que cotidianamente debe
lidiar con múltiples problemas y encontrar para cada uno de ellos una solución
adecuada.
 Formación continua: Mantiene una formación teórica y reflexiva a lo largo
de su trayectoria profesional e impulsa la del personal a su cargo.
 Mejoramiento escolar: Diseña, coordina y evalúa la implementación de
estrategias para la mejora de la escuela.
 Vínculos externos: Establece vínculos entre la escuela y su entorno.
21
 Ayuda a los docentes: Favorece en su equipo docente la planeación e
implementación de procesos de enseñanza y de aprendizaje por
competencias.
 Promoción y prevención: Propicia un ambiente escolar enfocado al
aprendizaje y al desarrollo sano e integral de los estudiantes.
 Administración de recursos: Ejerce el liderazgo en el plantel, mediante la
administración creativa y eficiente de los recursos.
Perfil de docente de SNB
El Perfil del Docente incluye 8 Competencias y un conjunto de
Atributos relacionados con cada una de ellas:
1. Organiza su formación continua a lo largo de su trayectoria profesional.
2. Domina y estructura los saberes para facilitar experiencias de aprendizaje
significativo
3. Planifica los procesos de enseñanza y de aprendizaje atendiendo al
enfoque por competencias, y los ubica en contextos disciplinares,
curriculares y sociales amplios.
4. Lleva a la práctica procesos de enseñanza y de aprendizaje de manera
efectiva, creativa e innovadora a su contexto institucional.
5. Evalúa los procesos de enseñanza y de aprendizaje con un enfoque
formativo.
6. Construye ambientes para el aprendizaje autónomo y colaborativo.
7. Contribuye a la generación de un ambiente que facilite el desarrollo sano e
integral de los estudiantes.
8. Participa en los proyectos de mejora continua de su escuela y apoya la
gestión institucional
22
Perfil del egresado de SNB
Principales características de las competencias genéricas que constituyen
el perfil del egresado del SNB:
 Clave: aplicables en contextos personales, sociales, académicos y
laborales amplios. Relevantes a lo largo de la vida.
 Transversales: relevantes a todas las disciplinas académicas, así como a
las actividades complementarias y procesos escolares de apoyo a los
estudiantes.
 Transferibles: refuerzan la capacidad de adquirir otras competencias
Los egresados del Sistema Nacional de Bachillerato deberán desarrollar las
once Competencias Genéricas que constituyen el Perfil del Egresado,
independientemente de la institución en la que cursen sus estudios. Las
competencias se organizan en seis categorías y están acompañadas de sus
principales atributos.
1.-El alumno de auto determina y cuida de si.
 Se conoce y valora a sí mismo y aborda problemas y retos teniendo en
cuenta los objetivos que persigue.
 Es sensible al arte y participa en la apreciación e interpretación de sus
expresiones en distintos géneros.
 Elige y practica estilos de vida saludables.
2. Se expresa y comunica.
 Escucha, interpreta y emite mensajes pertinentes en distintos contextos
mediante la utilización de medios, códigos y herramientas apropiados.
3.- Piensa crítica y reflexiona.
 Desarrolla innovaciones y propone soluciones a problemas a partir de
métodos establecidos.
 Sustenta una postura personal sobre temas de interés y relevancia general,
considerando otros puntos de vista de manera crítica y reflexiva.
23
4.-Aprende de forma autónoma.
 Aprende por iniciativa e interés propio a lo largo de la vida.
5.-Trabaja en forma colaborativa.
 Participa y colabora de manera efectiva en equipos diversos.
6.-Participa con responsabilidad en la sociedad.
 Participa con una conciencia cívica y ética en la vida de su comunidad,
región, México y el mundo.
 Mantiene una actitud respetuosa hacia la interculturalidad y la diversidad de
creencias, valores, ideas y prácticas sociales.
 Contribuye al desarrollo sustentable de manera crítica, con acciones
responsables.
1.11 Resumen de Alianza por la calidad educativa
Los partidos políticos, el poder legislativo y el gobierno de la republica han
impulsado una reforma que modernizara nuestro sistema educativo. Con ella niños
y jóvenes contaran con educación de calidad y por lo tanto con mayores
oportunidades al concluir sus estudios. La reforma consiste en la creación del
servicio profesional docente, el instituto nacional para la evaluación de la
educación y fomento a la gestión educativa en las escuelas para garantizar un
mejor uso de los recursos públicos en beneficio de los planteles.
Con la creación del servicio profesional docente, se intenta generar un
sistema que reconozca la formación y logros de los docentes; en donde su buen
esfuerzo será recompensado de manera justa. A partir de esta reforma, los
aspirantes a puestos directivos y de supervisión, lo harán por merito y esfuerzo
propio. Y en lo que respecta al Instituto Nacional para la Evaluación y Educación
(INEE), a partir de este y la reforma estará elevado a rango constitucional y dotado
de autonomía y capacidad técnica. En donde la autonomía garantizara que la
evaluación al sistema educativo nacional cuente con estándares eficaces de
mejora en calidad y equidad educativa.
Estos 3 están agregados a lo que es la alianza por la calidad educativa.
Esta es entre el gobierno federal, los maestros de México representados por el
24
SNTE. En donde a través de esta alianza, se propone impulsar una
transformación. Este fenómeno convoca a su vez a otros actores como gobiernos
estatales, municipales, legisladores, autoridades educativas estatales y
municipales, padres de familia, estudiantes de todos los niveles, sociedad civil,
empresarios y academia, para avanzar en la construcción de una política de
estado. Aquí mismo la educación, escuelas y con junto de comunidades
educativas representan ámbitos privilegiados donde se concretan las relaciones
entre Estado y la sociedad para cumplir con objetivos individuales, comunitarios y
nacionales.
Quienes están suscritos a esta alianza, consideran impostergable impulsar
una transformación por la calidad de la educación del Sistema Educativo Nacional.
En donde el objetivo central de todo esto, es propiciar e inducir una
movilización en torno a la educación, a efecto de que la sociedad vigile y haga
suyos los compromisos que reclama la profunda transformación del sistema
educativo nacional.
Con esta alianza, se emprende un proceso de trabajo corresponsable, para
dar respuesta a las necesidades y demandas que se articulan en torno a cada
plantel escolar. Proponiéndose avanzar en base a una agenda de compromisos,
que en conjunto articulen una estrategia clara e incluyente, para así hacer de la
educación; una política de estado efectiva, eficaz y capaz de transformar al
sistema educativo.
En base a este propósito, en los últimos meses, se realizaron amplias
consultas en donde se formularon propuestas y compromisos, los cuales están
reflejados en el Plan Nacional de Desarrollo, el Programa Sectorial de Educación,
el Cuarto Congreso Nacional, Segundo Encuentro Nacional de Padres de Familia
y Maestros del Sindicato Nacional de Trabajadores de la Educación, en donde se
sustenta las acciones que se llevaran a cabo en materia educativa, contemplando
claramente el artículo tercero constitucional. Los miembros suscritos dentro de la
Alianza por la calidad educativa desarrollaran acciones como: modernización de
los centros escolares, profesionalización de maestros y autoridades educativas,
bienestar y desarrollo integral de los alumnos, formación integral de alumnos para
25
la vida y trabajo, y la evaluación para mejorar. Con la modernización de los
centros escolares, se intenta garantizar que estos sean lugares dignos, libres de
riesgos; que sirvan a su comunidad, cuenten con la infraestructura, los
equipamientos necesarios y la tecnología de vanguardia, apropiados para enseñar
y aprender. En donde se trabajar todo lo anterior de manera activa y efectiva;
contemplando una gestión y participación social de los miembros inmersos en el
proceso.
En lo que respecta al Programa de fortalecimiento a la infraestructura; se
intenta mejorar las condiciones de aprendizaje de millones de alumnos, a través
de la rehabilitación de los espacios de estudio, para así poder garantizar un
ambiente sin riesgos y con equipamiento. Estas acciones han sido llevadas a cabo
desde el ciclo escolar 2008-2009en donde se equiparon 14,000 planteles.
Otra acción efectuada fue el equipamiento con conectividad de centros
escolares en 155,000 aulas adicionales a las existentes. Pero en esta acción se
intenta también equipar a los docentes con equipo adecuado una vez que logren
su certificación de las competencias digitales. A su vez se establecen acuerdos
los cuales fomentaran mecanismos participativos de gestión escolar para impulsar
los programas de escuela segura y de tiempo completo. Las consecuencias ante
este, seria la colocación de la comunidad escolar en centros de atención de la
políticas educativas, involucramiento de la comunidad educativa en procesos de
mejora de los mismos centros y el propicio del desarrollo integral hacia la mejora
en el rendimiento y aprovechamiento escolar.
En lo que respecta a la segunda acción de la alianza; la referente a la
profesionalización de los maestros y de las autoridades educativas; se busca
garantizar que quienes dirigen el sistema educativo, los centros escolares
Y quienes enseñan a nuestros hijos sean seleccionados adecuadamente, estén
debidamente formados y reciban los estímulos e incentivos que merezcan en
función del logro educativo de niñas, niños y jóvenes. Para esto se contemplan
tres acuerdos para efectuar el buen funcionamiento y efectividad del mismo, estos
son: ingreso y promoción, profesionalización e incentivos y estímulo. Para
potencializar y efectuar esta misma, se acuerda también el ingreso y promoción de
26
todas las nuevas plazas y todas las vacantes definitivas por la vía de concurso
nacional público de oposición convocado y dictaminado de manera independiente.
Esta alianza por la calidad educativa, también contempla lo que es el
bienestar y desarrollo integral de los alumnos, en donde la transformación de
nuestro sistema educativo descansa en el mejoramiento del bienestar y desarrollo
integral de niñas, niños y jóvenes, y dentro de este se acuerda en la salud,
alimentación y nutrición, las condiciones sociales para mejorar el acceso,
permanencia y egreso oportuno.
Por último se contempla la formación integral de los alumnos para la vida y
trabajo, en donde la escuela debe asegurar una formación basada en valores y
una educación de calidad, que propicie la construcción de ciudadanía, el impulso a
la productividad y la promoción de la competitividad para que las personas puedan
desarrollar todo su potencial. Esto se acordó en una reforma curricular y a su vez
se efectuara en una evaluación para mejorar
1.12 Análisis final del Contexto Educativo Mexicano.
El artículo tercero de la Constitución Política de los Estados Unidos
Mexicanos y la Ley General de Educación (1993), son los principales instrumentos
legales que regulan al sistema educativo y establecen los fundamentos de la
educación nacional. (SEP, 1997)
Por lo tanto el artículo tercero constitucional establece que la educación
pública es laica, gratuita y obligatoria y que la educación preescolar, primaria,
secundaria y para el 2013 también la preparatoria a nivel internacional,
conforman la educación básica obligatoria. Se establece que el estado promoverá
y atenderá todos los tipos y modalidades educativos, incluyendo la educación
superior; apoyará la investigación científica y tecnológica y alentará el
fortalecimiento y difusión de la cultura de México.
También podemos mencionar que el artículo 3ro. Constitucional tiene tres
enfoques; Operativo, filosófico y pedagógico. En el operativo, la educación esta
descentralizada por consiguiente es controlada, por estados y municipios. Por
otro lado en el enfoque filosófico se establece la forma de moldear la ideología
27
de los educandos, con el amor a la patria y la conciencia de la solidaridad
internacional, la independencia, la justicia, libre de creencias, democrática,
nacional. Y en el enfoque pedagógico es la forma en como se enseña y es con el
enfoque por competencias donde el maestro es un facilitador. Esto nos lleva a que
la educación busca transformar al ser. (Constitución Política de los estados unidos
mexicanos, 1917).
Por consiguiente los documentos legales que actualmente se encuentran en
vigor en materia educativa son: la Constitución Política de los Estados Unidos
Mexicanos promulgada en 1917, en especial sus artículos 3° que establece el
derecho que tienen todos los individuos en México a la educación preescolar,
primaria y secundaria y 31 que habla sobre la obligación de los padres de enviar a
sus hijos a la escuela para que la reciban la educación básica; la Ley General de
Educación; la Ley Orgánica de la Administración Pública Federal, en particular su
artículo 38 que establece las atribuciones de la Secretaría de Educación Pública; y
el Reglamento Interior de la Secretaría de Educación Pública que describe las
funciones específicas del Secretario de Educación Pública, de los Subsecretarios,
de las Direcciones Generales y de los Órganos Administrativos Desconcentrados
de la SEP.(SEP,1997).
Además todo lo anterior fundamenta la estructura del sistema educativo
mexicano que esta compuesto según (UNIVERSIA, 2010), por:
La Secretaría de Educación Pública que tiene como propósito esencial
crear condiciones que permitan asegurar el acceso de todos los ciudadanos a una
educación de calidad, en el nivel y modalidad que la requieran.
Por otro lado la educación básica comprende la educación preescolar,
primaria y secundaria. La educación Preescolar: Atiende a niños de 3, 4 y 5
años de edad, es impartida generalmente en tres grados, actual mente es
obligatorio cursar dos años al menos de preescolar o sea segundo y tercero, su
objetivo es impulsar la creatividad y habilidades de los niños.
La educación primaria es obligatoria y es impartida en seis grados, a partir
de los 6 años. La educación primaria es fundamental para cursar la educación
secundaria. La educación secundaria es obligatoria y se proporciona en tres años
28
a quienes han concluido la primaria. La secundaria es necesaria para continuar
con estudios medios profesionales o medios superiores.
A la educación media superior se le conoce como bachillerato o
preparatoria y se cursa en un periodo de tres años, divididos generalmente en
semestres. Para ingresar a este nivel es necesario contar con el certificado de la
secundaria y regularmente se debe presentar también un examen de admisión.
Educación Superior es posterior al bachillerato y se distingue en estudios
de grado y posgrado, y su objetivo es formar profesionales. La mayor parte de las
universidades públicas son autónomas de los gobiernos federal y estatal.
Por otra parte algunos de los fenómenos más representativos que son la
base de lo que hoy es nuestro sistema educativo mexicano tenemos lo que es la
globalización que de una forma u otra impacta la vida de un país, no solo en el
aspecto económico, sino aspectos culturales, sociales, políticos que generan la
necesidad de una educación mas completa.
También podemos mencionar; La Declaración mundial sobre educación
para todos y el marco de acción para satisfacer las necesidades básicas de
aprendizaje, aprobados por la Conferencia Mundial sobre educación para todos
(Jomtien, Tailandia, marzo de 1990), han demostrado ser una guía útil para los
gobiernos, las organizaciones internacionales, los educadores y los profesionales
del desarrollo cuando se trata de elaborar y de poner en práctica políticas y
estrategias destinadas a perfeccionar los servicios de educación básica. Donde
se reunieron 155 estados para hablar de educación. (UNESCO, 1990).
Además esta declaración comprende: La universalización de la educación,
igual y equidad educativa, necesidades básicas de aprendizaje, concentrarse en el
aprendizaje, educación para todos, educación inicial en la infancia, poner atención
a los programas de alfabetización, desarrollar políticas y movilizar recursos,
solidaridad Internacional, trabajo al interior de las naciones.
Otro fenómeno ocurrió en 1992 con el programa de modernización
educativa que se dio en el gobierno de Carlos salinas de Gortari, donde lo más
relevante fue la descentralización de la educación, donde se dio también la
reforma curricular con la adaptación de programas de estudio, la regularización
29
educativa que dio origen a la capacitación docente y a la carrera magisterial, y la
reforma educativa del art. 3ro donde la educación secundaria es aceptada como
parte de la educación básica.
Tenemos también 1994 por Delors, los cuatro pilares de la educación
(UNESCO, 1995), donde retoman las necesidades básicas del aprendizaje de
Jomtien por medio de los fundamentos filosóficos, del enfoque por competencias
que son; aprender a conocer, combinando una cultura general suficientemente
amplia con la posibilidad de profundizar los conocimientos en un pequeño número
de materias. Lo que supone además: aprender a aprender para poder
aprovechar las posibilidades que ofrece la educación a lo largo de la vida.
Aprender a hacer, de la noción de calificación a la de competencia, la
"desmaterialización" del trabajo y las actividades de servicios en e/ sector
asalariado, el trabajo en la economía no estructurada. Aprender a vivir juntos,
aprender a vivir con los demás, el descubrimiento del otro, tender hacia objetivos
comunes. Aprender a ser, para que florezca mejor la propia personalidad y se
esté en condiciones de obrar con creciente capacidad de autonomía, de juicio y de
responsabilidad personal. Con tal fin, no menospreciar en la educación ninguna de
las posibilidades de cada individuo: memoria, razonamiento, sentido estético,
capacidades físicas, aptitud para comunicar.
Otro suceso pero no menos importante se da en 1996 con Reforma
curricular en secundaria, en las asignaturas.
Además del acuerdo de Bolonia 1999 donde se reunieron 29 países
europeos, en Soborna, donde surgen los siguiente cambios por ejemplo; la
homogeneidad en planes de estudios, para que todos los planes sean los
mismos, el establecimiento de un sistema de créditos, para promocionar una más
amplia movilidad estudiantil, para eliminar los obstáculos del intercambio
estudiantil. (UBO, 1999). Este acuerdo viene a repercutir en el 2008-2012 en
México con la homogenización de planes de estudio en Sistema Nacional de
Bachillerato.
Por otra parte tenemos también la conferencia de Dakar en el 2000, con la
Educación para Todos; donde los participantes reiteraron su acuerdo con la
30
perspectiva de la Declaración Mundial sobre Educación para Todos adoptada
hace diez años en Jomtien ,Tailandia. (UNESCO, 2000). Donde se reafirman los
siguientes puntos; se espera que para el 2015 la meta sea, educación básica
para todos primaria obligatoria, aumentar el numero de alfabetización en 50%,
iguala de genero en la educación primaria y secundaria, se enfocan en Aritmética,
escritura y lectura, la inversión nacional e internacional, la vinculación empresarial,
la gestión educativa, los padres en la escuela y surge escuela para padres,
Interculturalidad , introducen tecnología educativa , formación docente y atención a
grupos vulnerables VIH.
Para el 2004 Con el PEP2004, entra el enfoque por competencias en el
preescolar que busca que el alumno construya su propio aprendizaje, donde el
maestro tradicionalista pasa a ser un facilitador.
Adicional a esto en 2004-2006 surge el proyecto TUNING surge en un
contexto de intensa reflexión sobre educación superior, tanto a nivel regional como
internacional. El proyecto busca establecer un diseño curricular en un marco
común para enseñar lo mismo, internacionalización de la educación y por medio
de la ANECA órgano evaluador establece libros blancos de la profesión.
(González y otros, 2004).
Por otra parte para el 2007-2010 entra el enfoque por competencias en los
planes y programas de estudio de las Universidades.
Y para el 2007-2011 entra el enfoque por competencias, en primaria y
secundaria.
Adicionado a esto también podemos mencionar algunos organismos
internacionales, que dan la pauta al enfoque por competencias como son; Banco
Mundial; Fondo Monetario Internacional y la OCDE.
El Banco Mundial es una fuente vital de asistencia financiera y técnica a
los países en desarrollo alrededor del mundo. (BM, 2007)
Su objetivo es ayudar a la gente más pobre en los países más pobres,
mediante el uso de sus recursos financieros, el personal, y la extensa experiencia
a los países a reducir la pobreza, incrementar el crecimiento económico, y mejorar
la calidad de vida..
31
Por otra parte el Banco lucha por mejorar la salud y la educación, combatir
la corrupción, estimular el apoyo a la agricultura, construir vías y puertos, y
proteger el medio ambiente.
Otros proyectos se dirigen a reconstruir países o regiones afectados por
conflictos, ofreciendo servicios básicos, como el acceso a agua potable, y
estimulando inversiones que creen empleos.
En sucesión tenemos al Fondo Monetario Internacional que reúne 188
países, esta institución internacional, ayuda a los países pobres de muchas
formas a alcanzar los altos niveles de crecimiento sostenido que sientan las bases
para reducir la pobreza, entre ellas a través de asesoramiento en materia de
políticas, asistencia técnica, respaldo financiero y alivio de la deuda. (FMI, 2012)
Asimismo, mediante los esfuerzos que despliega para conseguir aumentos
de la asistencia externa, la apertura de los mercados para las exportaciones de los
países en desarrollo y el mantenimiento de un entorno económico sano y propicio
a escala internacional, procura garantizar que las políticas de los países
desarrollados respalden los esfuerzos de desarrollo de los países de bajo ingreso.
Y Por otra parte tenemos también a la OCDE es una organización de
cooperación internacional, compuesta por 34 estados, cuyo objetivo es coordinar
sus políticas económicas y sociales. Fue fundada en 1960 y su sede central se
encuentra en el Château de la Muette, en la ciudad de París (Francia).
Los representantes de los países miembros se reúnen para intercambiar
información y armonizar políticas con el objetivo de maximizar su crecimiento
económico y colaborar a su desarrollo y al de los países no miembros.(OCDE,
2005). México por medio de un acuerdo con este organismo, a implementado la
mejora en la calidad educativa. Que se enfoca en las políticas públicas para
optimizar la enseñanza, el liderazgo y la gestión escolar en las escuelas, con el fin
de mejorar los resultados de los niños en educación básica. Este acuerdo
desarrolla un marco comparativo de los factores clave de la política pública en
escuelas y sistemas escolares exitosos, y lo adapta al contexto y la realidad en
México. (OCDE, 2010)
32
Todos estos organismos internacionales han dado origen a las reformas
educativas en México, impulsando cambios trascendentales en la concepción y
organización de los servicios educativos con la intención de mejorar la calidad y
ampliar las oportunidades de acceso a un número cada vez mayor de mexicanos.
Y estas reformas educativas las vemos reflejadas las Reformas Integrales
de la Educación Básica (RIEB) que comprende preescolar, primaria y secundaria
en nuestro país, tiene los siguientes propósitos:
Ofrecer a las niñas, niños y adolescentes de nuestro país un trayecto
formativo coherente y de profundidad creciente de acuerdo con sus niveles de
desarrollo, sus necesidades educativas y las expectativas que tiene la sociedad
mexicana del futuro ciudadano. Como son; aspectos sustantivos, articulación
entre los niveles que conforman la educación básica, continuidad entre la
educación preescolar, primaria y secundaria, énfasis en temas relevantes para la
sociedad actual y en la formación para la vida.
Y algunos de los beneficios que plantea son: contar con Planes y
programas de estudio actualizados, con enfoques de enseñanza pertinentes y con
la definición de los aprendizajes esperados por grado y asignatura, fortalecer la
formación de directivos y docentes, impulsar procesos de gestión escolar
participativos.
En la educación prescolar estos cambios se ven reflejados 2004, cuando se
requirió introducir modificaciones específicas en la propuesta pedagógica anterior,
sin alterar sus postulados ni características esenciales, para ajustar y contar hoy
con un currículo actualizado, congruente, relevante, pertinente y articulado con los
dos niveles que le siguen (primaria y secundaria); en este sentido, se le da
continuidad al proceso y se relacionan con los rasgos del perfil de egreso de la
Educación Básica. Estas modificaciones consisten en la reformulación y
reducción del número de competencias, el replanteamiento de la columna “Se
favorecen y se manifiestan cuando…”,con el fin de resaltar los aprendizajes
esperados y la incorporación de estándares curriculares. (SEP,2011) a. Esto se da
al reconocer la diversidad social, lingüística y cultural que caracteriza a nuestro
país, así como las características individuales de las niñas y los niños, durante su
33
tránsito por la educación preescolar en cualquier modalidad general, indígena o
comunitaria se espera que vivan experiencias que contribuyan a sus procesos de
desarrollo y aprendizaje mediante los campos de formación que son los
siguientes: Lenguaje y comunicación, pensamiento matemático, exploración y
comprensión del mundo natural y social, desarrollo personal y para la convivencia.
Siguiéndole la reforma en la primaria y secundaria con los siguientes
principios pedagógicos; centrar la atención en los estudiantes y en sus procesos
de aprendizaje, planificar para potenciar el aprendizaje, generar ambientes
de aprendizaje, trabajar en colaboración para construir el aprendizaje, poner
énfasis en el desarrollo de competencias, el logro de los Estándares
Curriculares y los aprendizajes esperados, evaluar para aprender, favorecer
la inclusión para atender la diversidad, incorporar temas de relevancia
social, renovar el pacto entre el estudiante, el docente, la familia y la
escuela, reorientar el liderazgo, la tutoría y la asesoría académica a la
escuela.
Introducen las competencias para la vida como son; competencias para el
aprendizaje permanente, competencias para el manejo de la información,
competencias para el manejo de situaciones, competencias para la convivencia,
competencias para la vida en sociedad.
También hace hincapié en el perfil de egreso de la educación básica el
cual define el tipo de alumno que se espera formar en el transcurso de la
escolaridad básica y tiene un papel preponderante en el proceso de articulación de
los tres niveles (preescolar, primaria y secundaria). Se expresa en términos de
rasgos individuales y sus razones de ser son: definir el tipo de ciudadano que se
espera formar a lo largo de la Educación Básica, ser un referente común para la
definición de los componentes curriculares, ser un indicador para valorar la
eficacia del proceso educativo. (SEP, 2011).
Posterior mente llega la reforma Integral de la Educación Media Superior
es un proceso consensuado que consiste en la Creación del Sistema Nacional del
Bachillerato con base en cuatro pilares: Construcción de un Marco Curricular
Común. (Perfil), definición y reconocimiento de las opciones de la oferta de la
34
Educación Media Superior (modalidades), profesionalización de los servicios
educativos (unificación), certificación nacional complementaria. (SEP, 2013).
Con la Reforma Integral de la Educación Media Superior, los diferentes
subsistemas del Bachillerato podrán conservar sus programas y planes de
Estudio, los cuales se reorientarán y serán enriquecidos por las competencias
comunes del Sistema Nacional del Bachillerato. Competencias del Sistema
Nacional de Bachillerato son las siguientes; genéricas, disciplinares básicas y
extendidas, profesionales básicas y extendidas.
Los espacios, las tareas y los objetivos son de cualidades diferentes, pero
sin la interrelación de todos los componentes sería imposible que la Reforma,
marchara tan ordenadamente como lo ha hecho y por ello cuenta con los perfiles
de los principales actores de la Reforma como lo son; perfil de director de SNB
esta integrado por las siguientes competencias; formación continua, mejoramiento
escolar, vínculos externos, ayuda a los docentes, promoción y prevención,
administración de recursos.
Siguiendo con las competencias del perfil del docente; organiza su
formación continua a lo largo de su trayectoria profesional, domina y estructura los
saberes para facilitar experiencias de aprendizaje significativo, planifica los
procesos de enseñanza y de aprendizaje atendiendo al enfoque por
competencias, y los ubica en contextos disciplinares, curriculares y sociales
amplios, lleva a la práctica procesos de enseñanza y de aprendizaje de manera
efectiva, creativa e innovadora a su contexto institucional, evalúa los procesos de
enseñanza y de aprendizaje con un enfoque formativo, construye ambientes para
el aprendizaje autónomo y colaborativo, contribuye a la generación de un
ambiente que facilite el desarrollo sano e integral de los estudiantes, participa en
los proyectos de mejora continua de su escuela y apoya la gestión institucional
Principales características de las competencias genéricas que
constituyen Clave: aplicables en contextos personales, sociales, académicos y
laborales amplios. Relevantes a lo largo de la vida, transversales: relevantes a
todas las disciplinas académicas, así como a las actividades complementarias y
35
procesos escolares de apoyo a los estudiantes, transferibles: refuerzan la
capacidad de adquirir otras competencias. (SEP, 2013).
Los egresados del Sistema Nacional de Bachillerato deberán desarrollar
las competencias genéricas que constituyen el Perfil del Egresado que son las
siguientes; el alumno se auto determina y cuida de si, se expresa y comunica,
piensa crítica y reflexiona, aprende de forma autónoma, trabaja en forma
colaborativa, participa con responsabilidad en la sociedad.
Podemos concluir que tenemos lo que es la educación, con sus bases y
lineamientos, pero como vamos a garantizar que esta educación sea de calidad, lo
haremos por medio de la Alianza por la Calidad Educativa entre el Gobierno
Federal y los maestros de México representados por el Sindicato Nacional de
Trabajadores de la Educación, que se propone impulsar una transformación por la
calidad educativa por lo cual convoca a otros actores indispensables para esta
transformación: gobiernos estatales y municipales, legisladores, autoridades
educativas estatales, padres de familia, estudiantes de todos los niveles, sociedad
civil, empresarios y academia, para avanzar en la construcción de una Política de
Estado. Y lo va hacer transformando los siguientes rubros: Infraestructura y
equipamiento de las instituciones educativas, mayor acceso y capacitación
tecnologías de la información y la comunicación, por la gestión y participación
social, ingreso y promoción, profesionalización de maestros, incentivos y
estímulos, salud, alimentación y nutrición para los estudiantes, condiciones
sociales para mejorar el acceso, permanencia y egreso oportuno y por medio de la
reforma curricular.
36
1.13 Todas las fuentes consultadas
Álvarez (1994) Sistema educativo nacional de México; Secretaría de Educación
Pública y Organización de Estados Iberoamericanos. México D. F.
Consultado 07/02/2013 en: http://www.angelfire.com/ms/camm/sem.html
Banco Mundial (2007). Una guía del Banco Mundial 2da. Edición. Editorial
Moyola. Washington D.C.
Banco Mundial (2008). Alianza estratégica con México 2008-2013. 1ra. Edición.
Editorial Imprime tus ideas S.A de C.V. Washington D.C.
Constitución Política de los estados unidos mexicanos, (1997) Articulo 3ro.
Constitucional.
Coraggio, J.L. (1995). Las propuestas del Banco Mundial para la educación:
¿sentido oculto o problemas de concepción?, La educación según el
Banco Mundial. Buenos Aires.
FMI, (2012) El FMI y los objetivos del desarrollo del milenio PDF.
En red: http://www.imf.org/external/np/exr/facts/spa/mdgs.htm
Consultado 10/julio/2013.
González; Wagenaar; Beneitone. (2004). Tuning-América Latina, un proyecto de
las universidades. Revista iberoamericana de educación #35 mayo-agosto
2004 En red: http://www.rieoei.org/rie35a08.htm Consultado 08/julio/2013.
OCDE, (2005) Panorama de la educación 2005. Breve nota sobre México.
En red: http://www.oecd.org/education/skills-beyond-school/35354433.pdf
Consultado 09/julio/2013.
OCDE, (2010) Acuerdo de cooperación Mexico-OCDE para la mejora en la calidad
de las escuelas mexicanas. En red: http://www.oecd.org/centrodemexico/me
dios/elacuerdodecooperacionmexicoocdeparamejorarlacalidaddelaeducacio
nenlasescuelasmexicanas.htm. Consultado 09/julio/2013.
SEP, (1997) La estructura del Sistema educativo Mexicano. Dirección General de
acreditación, incorporación y revalidación.
SEP (2004). Programa de Renovación Curricular y Pedagógica de la Educación
Preescolar. Consultado 07/31/2013.
Disponible:http://www.reformapreescolar.sep.gob.mx/ACTUALIZACION/RE
NO-VACION/RENOVACION_CURRICULAR.PDF
SEP (2011). Plan de estudios 2011 educación básica. Consultado 07/31/2013.
Disponible: http://basica.sep.gob.mx/reformaintegral/sitio/pdf/primaria/plan
/PlanEstudios.pdf
37
SEP, (2011), Plan de estudios educación básica. En red:
http://basica.sep.gob.mx/reformaintegral/sitio/pdf/secundaria/plan/PlanEstud
ios11.pdf consultado 15/julio/2013.
SEP, (2011) a. Programa de estudios 2011.Guía para la educadora de preescolar
En red: http://www.reformapreescolar.sep.gob.mx/ACTUALIZACION/PRO
GRAMA/Preescolar2011.pdf Consultado 10/julio/2013.
SEP (2012). La evaluación en la educación preescolar y la experiencia de la
prueba en aula con la Cartilla de Educación Básica. Consultado 07/31/2013.
Disponible en: http://www.reformapreescolar.sep.gob.mx/pdf/2012/10_EVAL
_Y_EXPERIENCIA_PRUEBA_AULA.pdf
SEP (2013) Reforma integral de la Educación Media Superior. Subsecretaria de
educación Media Superior. Consultado 02/julio/2013
En red: http://www.reforma-iems.sems.gob.mx/wb/riems/los_cuatro_pilares_
de_la_reforma
SEP, (s/f) Alianza por la calidad educativa. En red:
http://www.sep.gob.mx/work/models/sep1/Resource/94567/ALIANZACALID
AD.pdf Consultado 15/julio/2013
UBO, (1999). Unidad de Bolonia, Consejo estudiantil. Declaración de Bolonia 19
de junio de 1999.
UNESCO, (1990). Declaración Mundial sobre la educación para todos y Marco de
acción para satisfacer las necesidades de aprendizaje, Nueva York
En red: http://www.oei.es/efa2000jomtien.htm. Consultado 08/julio/2013
UNESCO, (1995). La educación encierra un tesoro. Informe a la UNESCO de la
Comisión Internacional sobre la educación del Siglo XXI. En red:
http://es.scribd.com/doc/5447235/INFORME-DELORS-UNESCO
Consultado 09/julio/2013.
UNESCO, (2000). Foro Mundial sobre educación (Dakar Senegal del 26 al 28 de
abril del 2000. En red: http://unesdoc.unesco.org/images/0012/001211/
121117s.pdf Consultado 09/julio/2013.
UNESCO, (2008) Estándares de competencias en Tics para docentes. Londres.
En red: http://www.eduteka.org/pdfdir/UNESCOEstandaresDocentes.pdf
Consultado 15/julio/2013.
UNIVERSIA, (2010). Estructura del Sistema Educativo Mexicano. Consultado el 01
de Junio del 2013 en; http://universidadesiberoamericanas.universia.net/
mexico/sistema-educativo/estructura.html
38
1.14 Conclusión personal
Tener un conocimiento más amplio y general es mucho más beneficioso
que solo conocer conceptos y términos que se usan en la educación, sin saber de
como es la educación en México, de donde surgen las reformas, como se aplican
a quiénes beneficiarán, y un sin número de preguntas que algunos solemos
hacernos.
Por lo tanto me ha sido muy beneficiosos entender mejor la realidad de la
educación en México, como se ha venido suscitando a través del tiempo, pero
sobretodo entender el por que son las cosas como son ahora, de dónde vienen
todas las reformas, e ideas, de las que se hoye hablar, hoy en día, así como los
principales actores y como cada uno juega un papel importante en la educación y
a su vez es el reflejo, del avance del país.
El darme cuenta que organismos internacionales están involucrados en la
educación realmente me sorprendió, pues uno se imagina que todo eso de la
educación, las reformas, solo son cuestiones del País, pero el interés por la
educación va mucho más haya que solo eso.

CONTEXTO EDUCATIVO MEXICANO

  • 1.
    Portafolio- Sistema EducativoMexicano. Lic. Ciencias de la educación Maestro: Antonio Jiménez Luna Nombre: Clara López Vázquez
  • 2.
    2 ÍNDICE Introducción pág. 1.1 Mapacognitivo del resumen general de clase………………………………..…...4 1.2 Mapa cognitivo de la organización del sistema educativo mexicano….….….…5 1.3 Mapa cognitivo sobre OCDE……………..……………………………….…………6 1.4 Mapa Cognitivo sobre Banco Mundial ………………………………..…………....7 1.5 Mapa Cognitivo sobre Fondo Monetario Internacional………….…….………….8 1.6 Análisis de la educación prohibida …………………………..……………..9-10-11 1.7 Resumen de educación Preescolar ……………………….………………11-12-13 1.8 Resumen de educación Primaria ………………………………………..14 a la 18 1.9 Resumen de educación Secundaria …………………………………….14 a la 18 1.10 Resumen de educación Bachillerato …………………………….…….19 a la 23 1.11 Resumen de Alianza por la calidad educativa………….……………..23 a la 26 1.12 Análisis final del Contexto Educativo Mexicano…….…………………26 a la 35 1.13 Todas las fuentes consultadas …………………………………………...….36-37 1.14 Conclusión personal…………………………..…………………………………..38
  • 3.
    3 INTRODUCCIÓN Se afirma quela educación es uno de los factores generadores de bienestar social, desarrollo e igualdad, es por encima de cualquier cosa uno de los valores más importantes de la humanidad. Cuando se habla del sistema educativo mexicano, se habla de un tema complejo ya que están involucrados factores sociales, históricos, políticos y económicos, que forman parte de los grupos sociales con necesidades propias y particulares. El Sistema Educativo Mexicano como en cualquier otro país es el conjunto de normas, instituciones, recursos y tecnologías destinadas a ofrecer servicios educativos a la población mexicana, no se trata de un sistema estático sino en constante transformación. La educación formal en México se sustenta en el Sistema Educativo Mexicano cuyos niveles son: Educación Inicial, Educación Básica, Educación Media-Superior y Educación Superior. El artículo tercero de la Constitución Política de los Estados Unidos Mexicanos y la Ley General de Educación de 1993, reformada en 2002, 2004 y 2006, son los principales cuerpos legales que regulan al Sistema Educativo y establecen los fundamentos de la Educación Nacional Si bien el abordaje de este tema pudiera hacerse desde muy variadas perspectivas, he decido por conveniencia intelectual y de capacidad, el hacer un recuento histórico de cómo se ha ido construyendo el sistema educativo mexicano, a través de la historia y de las necesidades de la población.
  • 4.
    4 1.1 Mapa cognitivodel resumen general de clase
  • 5.
    5 1.2 Mapa cognitivode la organización del sistema educativo mexicano
  • 6.
  • 7.
    7 1.4 Mapa Cognitivosobre Banco Mundial
  • 8.
    8 1.5 Mapa Cognitivosobre Fondo Monetario Internacional
  • 9.
    9 1.6 Análisis dela educación prohibida La educación prohibida habla sobre diferentes propuestas, estructuras, modelos, principios educativos que fueron surgiendo en las ultimas décadas con la idea de que la educación debe apuntar al crecimiento integral del ser humano desde los aspectos físico, emocional, mental y espiritual. También nos hace reflexionar sobre los errores cometidos en el sistema educativo implementado, por el gobierno en años anteriores, con el fin de cambiar la mentalidad en la enseñanza de la educación en todos los niveles educativos existentes. Todas las propuestas y reflexiones aquí vistas nos permiten analizar la situación actual de la educación dentro de las escuelas, y cómo podríamos mejorarla para conseguir un desarrollo integral del alumnado más positivo, partiendo de sus necesidades, intereses, educando sus emociones, aprendiendo cooperativamente para desarrollar una práctica educativa mas significativa, gracias a los puntos de vista de diversos expertos, que ejercen en las escuelas. También propone una reflexión social de las bases que sostiene la escuela promoviendo una educación centrada el amor, el respeto, la libertad y el aprendizaje. Por otra parte la escuela es considerada la principal forma de acceso a la educación. Desde su origen, la institución escolar ha estado caracterizada por estructuras y prácticas que hoy se consideran mayormente obsoletas. Se habla mucho de la importancia de la educación y todos buscan un ideal común que es tener una buena calidad de vida, se dice que la educación consiste en el desarrollo individual de una persona. ¿Pero que es verdaderamente la educación? Se piensa que académicamente los estudiantes de hoy, es están fracasando por culpa del sistema académico mal enfocado, las escuelas se volvieron un espacio de tedio y aburrimiento, todos se limitan a cumplir con materias y los profesores solo el desarrollo del currículo. La otra pregunta seria, ¿para que sirve lo que se esta enseñando? Por lo tanto la educación esta retrasada por el mismo método y las calificaciones de los profesores hacia los alumnos es basada en teorías, dejando por fuera la persona y creando en los estudiantes el competir entre ellos mismos.
  • 10.
    10 Terminan siendo rechazadosy ridiculizados, el docente da teoría y el estudiante queda vacío. Esta película básicamente propone cambiar esto, salir de lo conductista y arbitrario para empezar a construir, propone cambiar las estructuras del modelo educativo. Esta película nos muestra la cara real del sistema educativo actual haciéndonos replantearnos muchas preguntas de cosas, una de esas cosas son por ejemplo; la comparación de las escuelas con las cárceles, donde la disciplina era lo mas importante, siempre se priorizo la formación sobre el aprendizaje; otra sería la metodología descripta de escuelas libres o experimentales, es muy difícil de llevar a la practica. (Pues no se cuenta con los recursos para llevarlo a cabo de forma masiva). Se podría decir que las escuelas incentivan a los estudiantes a ser protagonistas del parecer, fomentando la repetición y no el aprendizaje y anulando la creatividad y la posibilidad de dar nuevas respuestas. Instruyen a los estudiantes para ser útiles a una sociedad caracterizada por la división de clases y de la exclusión social que se reproduce a partir de nuestros actos, actos que en su mayoría no son propios sino consecuencia directa de la enseñanza. Por lo tanto esto nos lleva a cuestionarnos. ¿Si guían a los alumnos a ser personas que solo repiten, cómo pueden estar abiertos al CAMBIO? Por qué sentiríamos la necesidad de cambiar algo si lo que está es así y no puede ser de otra forma? Y acá se me vienen a la mente las características en común de muchos emprendedores: creatividad, inquietud por el cambio, nuevas respuestas y preguntas, confianza, emoción. Será que si nos proponemos abrirnos a un pensamiento divergente, creador, emocional frente un pensamiento racional impuesto podríamos lograr obtener una sociedad inclusiva, que nos haga sentir protagonistas de ella? Y hago cierto hincapié en lograr una sociedad emocional y no racional, porque sólo las emociones pueden lograr pasar por sobre la razón y generar un cambio, podríamos considerar entonces que la concientización no surge de la razón sino de lo que percibimos emocionalmente.
  • 11.
    11 Por otro ladono debería existir competencia. Eso nos separa, nos divide, crea conflictos. Me pareció una frase interesante ya que uno debe aprender en la escuela, no competir con sus compañeros. También se plantea la diferencia entre el concepto de enseñar (transmitir, una serie de conocimientos, más o menos avalados por el paso de los años y necesitados, muy de vez en cuando) y educar (formar en ideas y creencias; es promocionar los valores de la ciudadanía y el respeto a la autoridad). Es importante darnos cuenta que a nivel mundial la forma de impartir la educación es, y a sido un fracaso, en la mayoría de los países, aunque hay sus excepciones como en todo. 1.7 Resumen de educación Preescolar Una de las metas que establece el Programa Nacional de Educación 2001- 2006 (PRONAE) es "contar con una nueva propuesta pedagógica" para mejorar la calidad y asegurar la equidad en la atención educativa que se brinda a las niñas y a los niños de tres a cinco años de edad. Para lograr la meta señalada, la Secretaría de Educación Pública, a través de la Subsecretaría de Educación Básica y Normal, puso en marcha en 2002 el Programa de Renovación Curricular y Pedagógica de la Educación Preescolar, cuyas finalidades están orientadas a la transformación de las prácticas educativas, así como de las formas de organización y funcionamiento de los planteles. Al respecto, en el "PRONAE" se reconoce que "La propuesta para la atención de la enseñanza en el preescolar no recoge los avances que sobre el desarrollo y el aprendizaje de los niños pequeños ha alcanzado la investigación en el mundo. Como resultado de esto, las prácticas más difundidas en la educación preescolar parecen tener un escaso efecto formativo, especialmente en el campo cognitivo. Resulta clara la necesidad de efectuar evaluaciones e Investigaciones diagnósticas para conocer mejor el estado que guarda este nivel educativo, al igual que la educación inicial" El proceso de reforma a la educación preescolar se emprendió mediante acciones de exploración e intercambio con educadoras y autoridades educativas
  • 12.
    12 estatales para conocerlos rasgos que caracterizan a este servicio educativo en el país. Características del programa Es nacional, de acuerdo con los fundamentos legales que rigen la educación. El programa de educación preescolar será de observancia general en todos los planteles y las modalidades en que se imparte educación preescolar en el país, sean éstos de sostenimiento público o privado. • Establece propósitos fundamentales para la educación preescolar, entendida como un ciclo de tres grados. • Está organizado a partir de competencias, entendidas sintéticamente como la capacidad de utilizar el saber adquirido para aprender, actuar y relacionarse con los demás. La función de la educación preescolar consiste en promover el desarrollo y fortalecimiento de las competencias que cada niño y cada niña poseen. • Es abierto. El programa no define una secuencia de actividades o situaciones que deban realizarse sucesivamente con los niños; las competencias son la base para organizar, desarrollar y evaluar el trabajo docente. La educadora selecciona y diseña diversas situaciones didácticas que sean pertinentes y útiles para lograr que los niños aprendan; adopta la modalidad de trabajo que considera adecuada y organiza su trabajo de manera flexible para adecuarlo a las condiciones de su grupo y al con- texto en donde labor.
  • 13.
    13 Nota: El resumende la Primaria y el de la Secundaria están juntos, es lo mismo. 1.8 Resumen de educación Primaria 1.9 Resumen de educación Secundaria 1.8 Resumen de educación Primaria
  • 14.
    14 Resumen de educaciónBásica incluye: 1.8 Resumen de educación Primaria 1.9 Resumen de educación Secundaria La reforma integral de la educación Básica (RIEB) culmina un ciclo de reformas curriculares en cada uno de los tres niveles que integran la Educación Básica, que inició en 2004 con la Reforma de Educación Preescolar, continuó en 2006 con la de la Educación Secundaria y en 2009 con la de Educación Primaria, y consolida este proceso, aportando una propuesta formativa pertinente, significativa, congruente, orientada al desarrollo de competencias y centrada en el aprendizaje de las y los estudiantes. L a Reforma Integral de la Educación Básica tiene un vínculo de continuidad que integra una suma de esfuerzos precedentes, porque recupera la visión que tuvo José Vasconcelos para reconocer, en la universalidad de la educación, el espacio propicio para construir y recrear nuestro ser como mexicanos; el esfuerzo metódico y constante desplegado para organizar el Plan de once años, impulsado por Jaime Torres Bodet, que logró movilizar recursos económicos, fiscales, políticos y sociales, para proyectar en su momento una meta, sin duda necesaria, pero que parecía inalcanzable: la expansión y el mejoramiento de la educación primaria. En el caso de la educación primaria, la RIEB tiene un doble propósito: por una parte, la transformación del currículum de este nivel educativo, y por otra, la articulación de los tres niveles de la educación básica con el fin de configurar un sólo ciclo formativo coherente en sus propósitos, énfasis didácticos y prácticas pedagógicas. Además, esta reforma se propone modificar las formas de organización y de relación en el interior de los espacios educativos que hacen posible el logro de los objetivos curriculares (SEP, 2008). Es importante señalar que la RIEB no se concibe como una reforma radical, pues algunos de sus rasgos ya estaban presentes desde la reforma curricular que
  • 15.
    15 le precedió; sinembargo, el enfoque de educación por competencias sí resultó novedoso. En lo que se refiere a las nuevas exigencias para los docentes, dos áreas han resultado particularmente desafiantes: la planificación del trabajo educativo y la evaluación de los aprendizajes. Frente a las prácticas preexistentes, la RIEB exige al docente una dosis importante de participación en el diseño de situaciones didácticas que permitan el logro de los aprendizajes esperados contemplados en el currículum, alineados estos a las competencias planteadas en el perfil de egreso de la educación básica y a los estándares curriculares definidos para este tipo educativo. Las competencias que aquí se presentan deberán desarrollarse en los tres niveles de Educación Básica y a lo largo de la vida, procurando que se proporcionen oportunidades y experiencias de aprendizaje significativas para todos los estudiantes. • Competencias para el aprendizaje permanente. Para su desarrollo se requiere: habilidad lectora, integrarse a la cultura escrita, comunicarse en más de una lengua, habilidades digitales y aprender a aprender. • Competencias para el manejo de la información. Su desarrollo requiere: identificar lo que se necesita saber; aprender a buscar; identificar, evaluar, seleccionar, organizar y sistematizar información; apropiarse de la información de manera crítica, utilizar y compartir información con sentido ético. • Competencias para el manejo de situaciones. Para su desarrollo se requiere: enfrentar el riesgo, la incertidumbre, plantear y llevar a buen término procedimientos; administrar el tiempo, propiciar cambios y afrontar los que se presenten; tomar decisiones y asumir sus consecuencias; manejar el fracaso, la frustración y la desilusión; actuar con autonomía en el diseño y desarrollo de proyectos de vida.
  • 16.
    16 • Competencias parala convivencia. Su desarrollo requiere: empatía, relacionarse armónicamente con otros y la naturaleza; ser asertivo; trabajar de manera colaborativa; tomar acuerdos y negociar con otros; crecer con los demás; reconocer y valorar la diversidad social, cultural y lingüística. • Competencias para la vida en sociedad. Para su desarrollo se requiere: decidir y actuar con juicio crítico frente a los valores y las normas sociales y culturales; proceder a favor de la democracia, la libertad, la paz, el respeto a la legalidad y a los derechos humanos; participar tomando en cuenta las implicaciones sociales del uso de la tecnología; combatir la discriminación y el racismo, y conciencia de pertenencia a su cultura, a su país y al mundo. Perfil de egreso de la Educación Básica El perfil de egreso define el tipo de alumno que se espera formar en el transcurso de la escolaridad básica y tiene un papel preponderante en el proceso de articulación de los tres niveles (preescolar, primaria y secundaria). Se expresa en términos de rasgos individuales y sus razones de ser son: a) Definir el tipo de ciudadano que se espera formar a lo largo de la Educación Básica. b) Ser un referente común para la definición de los componentes curriculares. c) Ser un indicador para valorar la eficacia del proceso educativo. El perfil de egreso plantea rasgos deseables que los estudiantes deberán mostrar al término de la Educación Básica, como garantía de que podrán desenvolverse satisfactoriamente en cualquier ámbito en el que decidan continuar su desarrollo. Dichos rasgos son el resultado de una formación que destaca la necesidad de desarrollar competencias para la vida que, además de conocimientos y habilidades, incluyen actitudes y valores para enfrentar con éxito diversas tareas.
  • 17.
    17 Como resultado delproceso de formación a lo largo de la Educación Básica, el alumno mostrará los siguientes rasgos: a) Utiliza el lenguaje materno, oral y escrito para comunicarse con claridad y fluidez, e interactuar en distintos contextos sociales y culturales; además, posee herramientas básicas para comunicarse en inglés. b) Argumenta y razona al analizar situaciones, identifica problemas, formula preguntas, emite juicios, propone soluciones, aplica estrategias y toma decisiones. Valora los razonamientos y la evidencia proporcionados por otros y puede modificar, en consecuencia, los propios puntos de vista. c) Busca, selecciona, analiza, evalúa y utiliza la información proveniente de diversas fuentes. d) Interpreta y explica procesos sociales, económicos, financieros, culturales y naturales para tomar decisiones individuales o colectivas que favorezcan a todos. e) Conoce y ejerce los derechos humanos y los valores que favorecen la vida democrática; actúa con responsabilidad social y apego a la ley. f) Asume y practica la interculturalidad como riqueza y forma de convivencia en la diversidad social, cultural y lingüística. g) Conoce y valora sus características y potencialidades como ser humano; sabe trabajar de manera colaborativa; reconoce, respeta y aprecia la diversidad de capacidades en los otros, y emprende y se esfuerza por lograr proyectos personales o colectivos.
  • 18.
    18 h) Promueve yasume el cuidado de la salud y del ambiente como condiciones que favorecen un estilo de vida activo y saludable. i) Aprovecha los recursos tecnológicos a su alcance como medios para comunicarse, obtener información y construir conocimiento. j) Reconoce diversas manifestaciones del arte, aprecia la dimensión estética y es capaz de expresarse artísticamente. El logro del perfil de egreso podrá manifestarse al alcanzar de forma paulatina y sistemática los aprendizajes esperados y los Estándares Curriculares.
  • 19.
    19 1.10 Resumen deeducación Bachillerato La Reforma Integral de la Educación Media Superior es un proceso consensuado que consiste en la Creación del Sistema Nacional del Bachillerato con base en cuatro pilares: 1.-Construcción de un Marco Curricular Común. (Perfil) 2.-Definición y reconocimiento de las opciones de la oferta de la Educación Media Superior. (Modalidades presencial, intensiva, virtual, auto-planeada, mixta). 3.-Profesionalización de los servicios educativos. (Unificación en las formas de enseñanza). 4.-Certificación Nacional Complementaria. Involucra a todos los subsistemas que la componen, para dotar a los estudiantes, docentes y a la comunidad educativa de nuestro país con los fundamentos teórico-prácticos para que el nivel medio superior sea relevante en el acontecer diario de los involucrados. Con la Reforma Integral de la Educación Media Superior, los diferentes subsistemas del Bachillerato podrán conservar sus programas y planes de Estudio, los cuales se reorientarán y serán enriquecidos por las competencias comunes del Sistema Nacional del Bachillerato.
  • 20.
    20 Perfiles de losprincipales actores de la Reforma Los espacios, las tareas y los objetivos son de cualidades diferentes, pero sin la interrelación de todos los componentes sería imposible que la Reforma, marchara tan ordenadamente como lo ha hecho. Perfil de director de SNB Un director es el líder de un proyecto educativo que cotidianamente debe lidiar con múltiples problemas y encontrar para cada uno de ellos una solución adecuada.  Formación continua: Mantiene una formación teórica y reflexiva a lo largo de su trayectoria profesional e impulsa la del personal a su cargo.  Mejoramiento escolar: Diseña, coordina y evalúa la implementación de estrategias para la mejora de la escuela.  Vínculos externos: Establece vínculos entre la escuela y su entorno.
  • 21.
    21  Ayuda alos docentes: Favorece en su equipo docente la planeación e implementación de procesos de enseñanza y de aprendizaje por competencias.  Promoción y prevención: Propicia un ambiente escolar enfocado al aprendizaje y al desarrollo sano e integral de los estudiantes.  Administración de recursos: Ejerce el liderazgo en el plantel, mediante la administración creativa y eficiente de los recursos. Perfil de docente de SNB El Perfil del Docente incluye 8 Competencias y un conjunto de Atributos relacionados con cada una de ellas: 1. Organiza su formación continua a lo largo de su trayectoria profesional. 2. Domina y estructura los saberes para facilitar experiencias de aprendizaje significativo 3. Planifica los procesos de enseñanza y de aprendizaje atendiendo al enfoque por competencias, y los ubica en contextos disciplinares, curriculares y sociales amplios. 4. Lleva a la práctica procesos de enseñanza y de aprendizaje de manera efectiva, creativa e innovadora a su contexto institucional. 5. Evalúa los procesos de enseñanza y de aprendizaje con un enfoque formativo. 6. Construye ambientes para el aprendizaje autónomo y colaborativo. 7. Contribuye a la generación de un ambiente que facilite el desarrollo sano e integral de los estudiantes. 8. Participa en los proyectos de mejora continua de su escuela y apoya la gestión institucional
  • 22.
    22 Perfil del egresadode SNB Principales características de las competencias genéricas que constituyen el perfil del egresado del SNB:  Clave: aplicables en contextos personales, sociales, académicos y laborales amplios. Relevantes a lo largo de la vida.  Transversales: relevantes a todas las disciplinas académicas, así como a las actividades complementarias y procesos escolares de apoyo a los estudiantes.  Transferibles: refuerzan la capacidad de adquirir otras competencias Los egresados del Sistema Nacional de Bachillerato deberán desarrollar las once Competencias Genéricas que constituyen el Perfil del Egresado, independientemente de la institución en la que cursen sus estudios. Las competencias se organizan en seis categorías y están acompañadas de sus principales atributos. 1.-El alumno de auto determina y cuida de si.  Se conoce y valora a sí mismo y aborda problemas y retos teniendo en cuenta los objetivos que persigue.  Es sensible al arte y participa en la apreciación e interpretación de sus expresiones en distintos géneros.  Elige y practica estilos de vida saludables. 2. Se expresa y comunica.  Escucha, interpreta y emite mensajes pertinentes en distintos contextos mediante la utilización de medios, códigos y herramientas apropiados. 3.- Piensa crítica y reflexiona.  Desarrolla innovaciones y propone soluciones a problemas a partir de métodos establecidos.  Sustenta una postura personal sobre temas de interés y relevancia general, considerando otros puntos de vista de manera crítica y reflexiva.
  • 23.
    23 4.-Aprende de formaautónoma.  Aprende por iniciativa e interés propio a lo largo de la vida. 5.-Trabaja en forma colaborativa.  Participa y colabora de manera efectiva en equipos diversos. 6.-Participa con responsabilidad en la sociedad.  Participa con una conciencia cívica y ética en la vida de su comunidad, región, México y el mundo.  Mantiene una actitud respetuosa hacia la interculturalidad y la diversidad de creencias, valores, ideas y prácticas sociales.  Contribuye al desarrollo sustentable de manera crítica, con acciones responsables. 1.11 Resumen de Alianza por la calidad educativa Los partidos políticos, el poder legislativo y el gobierno de la republica han impulsado una reforma que modernizara nuestro sistema educativo. Con ella niños y jóvenes contaran con educación de calidad y por lo tanto con mayores oportunidades al concluir sus estudios. La reforma consiste en la creación del servicio profesional docente, el instituto nacional para la evaluación de la educación y fomento a la gestión educativa en las escuelas para garantizar un mejor uso de los recursos públicos en beneficio de los planteles. Con la creación del servicio profesional docente, se intenta generar un sistema que reconozca la formación y logros de los docentes; en donde su buen esfuerzo será recompensado de manera justa. A partir de esta reforma, los aspirantes a puestos directivos y de supervisión, lo harán por merito y esfuerzo propio. Y en lo que respecta al Instituto Nacional para la Evaluación y Educación (INEE), a partir de este y la reforma estará elevado a rango constitucional y dotado de autonomía y capacidad técnica. En donde la autonomía garantizara que la evaluación al sistema educativo nacional cuente con estándares eficaces de mejora en calidad y equidad educativa. Estos 3 están agregados a lo que es la alianza por la calidad educativa. Esta es entre el gobierno federal, los maestros de México representados por el
  • 24.
    24 SNTE. En dondea través de esta alianza, se propone impulsar una transformación. Este fenómeno convoca a su vez a otros actores como gobiernos estatales, municipales, legisladores, autoridades educativas estatales y municipales, padres de familia, estudiantes de todos los niveles, sociedad civil, empresarios y academia, para avanzar en la construcción de una política de estado. Aquí mismo la educación, escuelas y con junto de comunidades educativas representan ámbitos privilegiados donde se concretan las relaciones entre Estado y la sociedad para cumplir con objetivos individuales, comunitarios y nacionales. Quienes están suscritos a esta alianza, consideran impostergable impulsar una transformación por la calidad de la educación del Sistema Educativo Nacional. En donde el objetivo central de todo esto, es propiciar e inducir una movilización en torno a la educación, a efecto de que la sociedad vigile y haga suyos los compromisos que reclama la profunda transformación del sistema educativo nacional. Con esta alianza, se emprende un proceso de trabajo corresponsable, para dar respuesta a las necesidades y demandas que se articulan en torno a cada plantel escolar. Proponiéndose avanzar en base a una agenda de compromisos, que en conjunto articulen una estrategia clara e incluyente, para así hacer de la educación; una política de estado efectiva, eficaz y capaz de transformar al sistema educativo. En base a este propósito, en los últimos meses, se realizaron amplias consultas en donde se formularon propuestas y compromisos, los cuales están reflejados en el Plan Nacional de Desarrollo, el Programa Sectorial de Educación, el Cuarto Congreso Nacional, Segundo Encuentro Nacional de Padres de Familia y Maestros del Sindicato Nacional de Trabajadores de la Educación, en donde se sustenta las acciones que se llevaran a cabo en materia educativa, contemplando claramente el artículo tercero constitucional. Los miembros suscritos dentro de la Alianza por la calidad educativa desarrollaran acciones como: modernización de los centros escolares, profesionalización de maestros y autoridades educativas, bienestar y desarrollo integral de los alumnos, formación integral de alumnos para
  • 25.
    25 la vida ytrabajo, y la evaluación para mejorar. Con la modernización de los centros escolares, se intenta garantizar que estos sean lugares dignos, libres de riesgos; que sirvan a su comunidad, cuenten con la infraestructura, los equipamientos necesarios y la tecnología de vanguardia, apropiados para enseñar y aprender. En donde se trabajar todo lo anterior de manera activa y efectiva; contemplando una gestión y participación social de los miembros inmersos en el proceso. En lo que respecta al Programa de fortalecimiento a la infraestructura; se intenta mejorar las condiciones de aprendizaje de millones de alumnos, a través de la rehabilitación de los espacios de estudio, para así poder garantizar un ambiente sin riesgos y con equipamiento. Estas acciones han sido llevadas a cabo desde el ciclo escolar 2008-2009en donde se equiparon 14,000 planteles. Otra acción efectuada fue el equipamiento con conectividad de centros escolares en 155,000 aulas adicionales a las existentes. Pero en esta acción se intenta también equipar a los docentes con equipo adecuado una vez que logren su certificación de las competencias digitales. A su vez se establecen acuerdos los cuales fomentaran mecanismos participativos de gestión escolar para impulsar los programas de escuela segura y de tiempo completo. Las consecuencias ante este, seria la colocación de la comunidad escolar en centros de atención de la políticas educativas, involucramiento de la comunidad educativa en procesos de mejora de los mismos centros y el propicio del desarrollo integral hacia la mejora en el rendimiento y aprovechamiento escolar. En lo que respecta a la segunda acción de la alianza; la referente a la profesionalización de los maestros y de las autoridades educativas; se busca garantizar que quienes dirigen el sistema educativo, los centros escolares Y quienes enseñan a nuestros hijos sean seleccionados adecuadamente, estén debidamente formados y reciban los estímulos e incentivos que merezcan en función del logro educativo de niñas, niños y jóvenes. Para esto se contemplan tres acuerdos para efectuar el buen funcionamiento y efectividad del mismo, estos son: ingreso y promoción, profesionalización e incentivos y estímulo. Para potencializar y efectuar esta misma, se acuerda también el ingreso y promoción de
  • 26.
    26 todas las nuevasplazas y todas las vacantes definitivas por la vía de concurso nacional público de oposición convocado y dictaminado de manera independiente. Esta alianza por la calidad educativa, también contempla lo que es el bienestar y desarrollo integral de los alumnos, en donde la transformación de nuestro sistema educativo descansa en el mejoramiento del bienestar y desarrollo integral de niñas, niños y jóvenes, y dentro de este se acuerda en la salud, alimentación y nutrición, las condiciones sociales para mejorar el acceso, permanencia y egreso oportuno. Por último se contempla la formación integral de los alumnos para la vida y trabajo, en donde la escuela debe asegurar una formación basada en valores y una educación de calidad, que propicie la construcción de ciudadanía, el impulso a la productividad y la promoción de la competitividad para que las personas puedan desarrollar todo su potencial. Esto se acordó en una reforma curricular y a su vez se efectuara en una evaluación para mejorar 1.12 Análisis final del Contexto Educativo Mexicano. El artículo tercero de la Constitución Política de los Estados Unidos Mexicanos y la Ley General de Educación (1993), son los principales instrumentos legales que regulan al sistema educativo y establecen los fundamentos de la educación nacional. (SEP, 1997) Por lo tanto el artículo tercero constitucional establece que la educación pública es laica, gratuita y obligatoria y que la educación preescolar, primaria, secundaria y para el 2013 también la preparatoria a nivel internacional, conforman la educación básica obligatoria. Se establece que el estado promoverá y atenderá todos los tipos y modalidades educativos, incluyendo la educación superior; apoyará la investigación científica y tecnológica y alentará el fortalecimiento y difusión de la cultura de México. También podemos mencionar que el artículo 3ro. Constitucional tiene tres enfoques; Operativo, filosófico y pedagógico. En el operativo, la educación esta descentralizada por consiguiente es controlada, por estados y municipios. Por otro lado en el enfoque filosófico se establece la forma de moldear la ideología
  • 27.
    27 de los educandos,con el amor a la patria y la conciencia de la solidaridad internacional, la independencia, la justicia, libre de creencias, democrática, nacional. Y en el enfoque pedagógico es la forma en como se enseña y es con el enfoque por competencias donde el maestro es un facilitador. Esto nos lleva a que la educación busca transformar al ser. (Constitución Política de los estados unidos mexicanos, 1917). Por consiguiente los documentos legales que actualmente se encuentran en vigor en materia educativa son: la Constitución Política de los Estados Unidos Mexicanos promulgada en 1917, en especial sus artículos 3° que establece el derecho que tienen todos los individuos en México a la educación preescolar, primaria y secundaria y 31 que habla sobre la obligación de los padres de enviar a sus hijos a la escuela para que la reciban la educación básica; la Ley General de Educación; la Ley Orgánica de la Administración Pública Federal, en particular su artículo 38 que establece las atribuciones de la Secretaría de Educación Pública; y el Reglamento Interior de la Secretaría de Educación Pública que describe las funciones específicas del Secretario de Educación Pública, de los Subsecretarios, de las Direcciones Generales y de los Órganos Administrativos Desconcentrados de la SEP.(SEP,1997). Además todo lo anterior fundamenta la estructura del sistema educativo mexicano que esta compuesto según (UNIVERSIA, 2010), por: La Secretaría de Educación Pública que tiene como propósito esencial crear condiciones que permitan asegurar el acceso de todos los ciudadanos a una educación de calidad, en el nivel y modalidad que la requieran. Por otro lado la educación básica comprende la educación preescolar, primaria y secundaria. La educación Preescolar: Atiende a niños de 3, 4 y 5 años de edad, es impartida generalmente en tres grados, actual mente es obligatorio cursar dos años al menos de preescolar o sea segundo y tercero, su objetivo es impulsar la creatividad y habilidades de los niños. La educación primaria es obligatoria y es impartida en seis grados, a partir de los 6 años. La educación primaria es fundamental para cursar la educación secundaria. La educación secundaria es obligatoria y se proporciona en tres años
  • 28.
    28 a quienes hanconcluido la primaria. La secundaria es necesaria para continuar con estudios medios profesionales o medios superiores. A la educación media superior se le conoce como bachillerato o preparatoria y se cursa en un periodo de tres años, divididos generalmente en semestres. Para ingresar a este nivel es necesario contar con el certificado de la secundaria y regularmente se debe presentar también un examen de admisión. Educación Superior es posterior al bachillerato y se distingue en estudios de grado y posgrado, y su objetivo es formar profesionales. La mayor parte de las universidades públicas son autónomas de los gobiernos federal y estatal. Por otra parte algunos de los fenómenos más representativos que son la base de lo que hoy es nuestro sistema educativo mexicano tenemos lo que es la globalización que de una forma u otra impacta la vida de un país, no solo en el aspecto económico, sino aspectos culturales, sociales, políticos que generan la necesidad de una educación mas completa. También podemos mencionar; La Declaración mundial sobre educación para todos y el marco de acción para satisfacer las necesidades básicas de aprendizaje, aprobados por la Conferencia Mundial sobre educación para todos (Jomtien, Tailandia, marzo de 1990), han demostrado ser una guía útil para los gobiernos, las organizaciones internacionales, los educadores y los profesionales del desarrollo cuando se trata de elaborar y de poner en práctica políticas y estrategias destinadas a perfeccionar los servicios de educación básica. Donde se reunieron 155 estados para hablar de educación. (UNESCO, 1990). Además esta declaración comprende: La universalización de la educación, igual y equidad educativa, necesidades básicas de aprendizaje, concentrarse en el aprendizaje, educación para todos, educación inicial en la infancia, poner atención a los programas de alfabetización, desarrollar políticas y movilizar recursos, solidaridad Internacional, trabajo al interior de las naciones. Otro fenómeno ocurrió en 1992 con el programa de modernización educativa que se dio en el gobierno de Carlos salinas de Gortari, donde lo más relevante fue la descentralización de la educación, donde se dio también la reforma curricular con la adaptación de programas de estudio, la regularización
  • 29.
    29 educativa que dioorigen a la capacitación docente y a la carrera magisterial, y la reforma educativa del art. 3ro donde la educación secundaria es aceptada como parte de la educación básica. Tenemos también 1994 por Delors, los cuatro pilares de la educación (UNESCO, 1995), donde retoman las necesidades básicas del aprendizaje de Jomtien por medio de los fundamentos filosóficos, del enfoque por competencias que son; aprender a conocer, combinando una cultura general suficientemente amplia con la posibilidad de profundizar los conocimientos en un pequeño número de materias. Lo que supone además: aprender a aprender para poder aprovechar las posibilidades que ofrece la educación a lo largo de la vida. Aprender a hacer, de la noción de calificación a la de competencia, la "desmaterialización" del trabajo y las actividades de servicios en e/ sector asalariado, el trabajo en la economía no estructurada. Aprender a vivir juntos, aprender a vivir con los demás, el descubrimiento del otro, tender hacia objetivos comunes. Aprender a ser, para que florezca mejor la propia personalidad y se esté en condiciones de obrar con creciente capacidad de autonomía, de juicio y de responsabilidad personal. Con tal fin, no menospreciar en la educación ninguna de las posibilidades de cada individuo: memoria, razonamiento, sentido estético, capacidades físicas, aptitud para comunicar. Otro suceso pero no menos importante se da en 1996 con Reforma curricular en secundaria, en las asignaturas. Además del acuerdo de Bolonia 1999 donde se reunieron 29 países europeos, en Soborna, donde surgen los siguiente cambios por ejemplo; la homogeneidad en planes de estudios, para que todos los planes sean los mismos, el establecimiento de un sistema de créditos, para promocionar una más amplia movilidad estudiantil, para eliminar los obstáculos del intercambio estudiantil. (UBO, 1999). Este acuerdo viene a repercutir en el 2008-2012 en México con la homogenización de planes de estudio en Sistema Nacional de Bachillerato. Por otra parte tenemos también la conferencia de Dakar en el 2000, con la Educación para Todos; donde los participantes reiteraron su acuerdo con la
  • 30.
    30 perspectiva de laDeclaración Mundial sobre Educación para Todos adoptada hace diez años en Jomtien ,Tailandia. (UNESCO, 2000). Donde se reafirman los siguientes puntos; se espera que para el 2015 la meta sea, educación básica para todos primaria obligatoria, aumentar el numero de alfabetización en 50%, iguala de genero en la educación primaria y secundaria, se enfocan en Aritmética, escritura y lectura, la inversión nacional e internacional, la vinculación empresarial, la gestión educativa, los padres en la escuela y surge escuela para padres, Interculturalidad , introducen tecnología educativa , formación docente y atención a grupos vulnerables VIH. Para el 2004 Con el PEP2004, entra el enfoque por competencias en el preescolar que busca que el alumno construya su propio aprendizaje, donde el maestro tradicionalista pasa a ser un facilitador. Adicional a esto en 2004-2006 surge el proyecto TUNING surge en un contexto de intensa reflexión sobre educación superior, tanto a nivel regional como internacional. El proyecto busca establecer un diseño curricular en un marco común para enseñar lo mismo, internacionalización de la educación y por medio de la ANECA órgano evaluador establece libros blancos de la profesión. (González y otros, 2004). Por otra parte para el 2007-2010 entra el enfoque por competencias en los planes y programas de estudio de las Universidades. Y para el 2007-2011 entra el enfoque por competencias, en primaria y secundaria. Adicionado a esto también podemos mencionar algunos organismos internacionales, que dan la pauta al enfoque por competencias como son; Banco Mundial; Fondo Monetario Internacional y la OCDE. El Banco Mundial es una fuente vital de asistencia financiera y técnica a los países en desarrollo alrededor del mundo. (BM, 2007) Su objetivo es ayudar a la gente más pobre en los países más pobres, mediante el uso de sus recursos financieros, el personal, y la extensa experiencia a los países a reducir la pobreza, incrementar el crecimiento económico, y mejorar la calidad de vida..
  • 31.
    31 Por otra parteel Banco lucha por mejorar la salud y la educación, combatir la corrupción, estimular el apoyo a la agricultura, construir vías y puertos, y proteger el medio ambiente. Otros proyectos se dirigen a reconstruir países o regiones afectados por conflictos, ofreciendo servicios básicos, como el acceso a agua potable, y estimulando inversiones que creen empleos. En sucesión tenemos al Fondo Monetario Internacional que reúne 188 países, esta institución internacional, ayuda a los países pobres de muchas formas a alcanzar los altos niveles de crecimiento sostenido que sientan las bases para reducir la pobreza, entre ellas a través de asesoramiento en materia de políticas, asistencia técnica, respaldo financiero y alivio de la deuda. (FMI, 2012) Asimismo, mediante los esfuerzos que despliega para conseguir aumentos de la asistencia externa, la apertura de los mercados para las exportaciones de los países en desarrollo y el mantenimiento de un entorno económico sano y propicio a escala internacional, procura garantizar que las políticas de los países desarrollados respalden los esfuerzos de desarrollo de los países de bajo ingreso. Y Por otra parte tenemos también a la OCDE es una organización de cooperación internacional, compuesta por 34 estados, cuyo objetivo es coordinar sus políticas económicas y sociales. Fue fundada en 1960 y su sede central se encuentra en el Château de la Muette, en la ciudad de París (Francia). Los representantes de los países miembros se reúnen para intercambiar información y armonizar políticas con el objetivo de maximizar su crecimiento económico y colaborar a su desarrollo y al de los países no miembros.(OCDE, 2005). México por medio de un acuerdo con este organismo, a implementado la mejora en la calidad educativa. Que se enfoca en las políticas públicas para optimizar la enseñanza, el liderazgo y la gestión escolar en las escuelas, con el fin de mejorar los resultados de los niños en educación básica. Este acuerdo desarrolla un marco comparativo de los factores clave de la política pública en escuelas y sistemas escolares exitosos, y lo adapta al contexto y la realidad en México. (OCDE, 2010)
  • 32.
    32 Todos estos organismosinternacionales han dado origen a las reformas educativas en México, impulsando cambios trascendentales en la concepción y organización de los servicios educativos con la intención de mejorar la calidad y ampliar las oportunidades de acceso a un número cada vez mayor de mexicanos. Y estas reformas educativas las vemos reflejadas las Reformas Integrales de la Educación Básica (RIEB) que comprende preescolar, primaria y secundaria en nuestro país, tiene los siguientes propósitos: Ofrecer a las niñas, niños y adolescentes de nuestro país un trayecto formativo coherente y de profundidad creciente de acuerdo con sus niveles de desarrollo, sus necesidades educativas y las expectativas que tiene la sociedad mexicana del futuro ciudadano. Como son; aspectos sustantivos, articulación entre los niveles que conforman la educación básica, continuidad entre la educación preescolar, primaria y secundaria, énfasis en temas relevantes para la sociedad actual y en la formación para la vida. Y algunos de los beneficios que plantea son: contar con Planes y programas de estudio actualizados, con enfoques de enseñanza pertinentes y con la definición de los aprendizajes esperados por grado y asignatura, fortalecer la formación de directivos y docentes, impulsar procesos de gestión escolar participativos. En la educación prescolar estos cambios se ven reflejados 2004, cuando se requirió introducir modificaciones específicas en la propuesta pedagógica anterior, sin alterar sus postulados ni características esenciales, para ajustar y contar hoy con un currículo actualizado, congruente, relevante, pertinente y articulado con los dos niveles que le siguen (primaria y secundaria); en este sentido, se le da continuidad al proceso y se relacionan con los rasgos del perfil de egreso de la Educación Básica. Estas modificaciones consisten en la reformulación y reducción del número de competencias, el replanteamiento de la columna “Se favorecen y se manifiestan cuando…”,con el fin de resaltar los aprendizajes esperados y la incorporación de estándares curriculares. (SEP,2011) a. Esto se da al reconocer la diversidad social, lingüística y cultural que caracteriza a nuestro país, así como las características individuales de las niñas y los niños, durante su
  • 33.
    33 tránsito por laeducación preescolar en cualquier modalidad general, indígena o comunitaria se espera que vivan experiencias que contribuyan a sus procesos de desarrollo y aprendizaje mediante los campos de formación que son los siguientes: Lenguaje y comunicación, pensamiento matemático, exploración y comprensión del mundo natural y social, desarrollo personal y para la convivencia. Siguiéndole la reforma en la primaria y secundaria con los siguientes principios pedagógicos; centrar la atención en los estudiantes y en sus procesos de aprendizaje, planificar para potenciar el aprendizaje, generar ambientes de aprendizaje, trabajar en colaboración para construir el aprendizaje, poner énfasis en el desarrollo de competencias, el logro de los Estándares Curriculares y los aprendizajes esperados, evaluar para aprender, favorecer la inclusión para atender la diversidad, incorporar temas de relevancia social, renovar el pacto entre el estudiante, el docente, la familia y la escuela, reorientar el liderazgo, la tutoría y la asesoría académica a la escuela. Introducen las competencias para la vida como son; competencias para el aprendizaje permanente, competencias para el manejo de la información, competencias para el manejo de situaciones, competencias para la convivencia, competencias para la vida en sociedad. También hace hincapié en el perfil de egreso de la educación básica el cual define el tipo de alumno que se espera formar en el transcurso de la escolaridad básica y tiene un papel preponderante en el proceso de articulación de los tres niveles (preescolar, primaria y secundaria). Se expresa en términos de rasgos individuales y sus razones de ser son: definir el tipo de ciudadano que se espera formar a lo largo de la Educación Básica, ser un referente común para la definición de los componentes curriculares, ser un indicador para valorar la eficacia del proceso educativo. (SEP, 2011). Posterior mente llega la reforma Integral de la Educación Media Superior es un proceso consensuado que consiste en la Creación del Sistema Nacional del Bachillerato con base en cuatro pilares: Construcción de un Marco Curricular Común. (Perfil), definición y reconocimiento de las opciones de la oferta de la
  • 34.
    34 Educación Media Superior(modalidades), profesionalización de los servicios educativos (unificación), certificación nacional complementaria. (SEP, 2013). Con la Reforma Integral de la Educación Media Superior, los diferentes subsistemas del Bachillerato podrán conservar sus programas y planes de Estudio, los cuales se reorientarán y serán enriquecidos por las competencias comunes del Sistema Nacional del Bachillerato. Competencias del Sistema Nacional de Bachillerato son las siguientes; genéricas, disciplinares básicas y extendidas, profesionales básicas y extendidas. Los espacios, las tareas y los objetivos son de cualidades diferentes, pero sin la interrelación de todos los componentes sería imposible que la Reforma, marchara tan ordenadamente como lo ha hecho y por ello cuenta con los perfiles de los principales actores de la Reforma como lo son; perfil de director de SNB esta integrado por las siguientes competencias; formación continua, mejoramiento escolar, vínculos externos, ayuda a los docentes, promoción y prevención, administración de recursos. Siguiendo con las competencias del perfil del docente; organiza su formación continua a lo largo de su trayectoria profesional, domina y estructura los saberes para facilitar experiencias de aprendizaje significativo, planifica los procesos de enseñanza y de aprendizaje atendiendo al enfoque por competencias, y los ubica en contextos disciplinares, curriculares y sociales amplios, lleva a la práctica procesos de enseñanza y de aprendizaje de manera efectiva, creativa e innovadora a su contexto institucional, evalúa los procesos de enseñanza y de aprendizaje con un enfoque formativo, construye ambientes para el aprendizaje autónomo y colaborativo, contribuye a la generación de un ambiente que facilite el desarrollo sano e integral de los estudiantes, participa en los proyectos de mejora continua de su escuela y apoya la gestión institucional Principales características de las competencias genéricas que constituyen Clave: aplicables en contextos personales, sociales, académicos y laborales amplios. Relevantes a lo largo de la vida, transversales: relevantes a todas las disciplinas académicas, así como a las actividades complementarias y
  • 35.
    35 procesos escolares deapoyo a los estudiantes, transferibles: refuerzan la capacidad de adquirir otras competencias. (SEP, 2013). Los egresados del Sistema Nacional de Bachillerato deberán desarrollar las competencias genéricas que constituyen el Perfil del Egresado que son las siguientes; el alumno se auto determina y cuida de si, se expresa y comunica, piensa crítica y reflexiona, aprende de forma autónoma, trabaja en forma colaborativa, participa con responsabilidad en la sociedad. Podemos concluir que tenemos lo que es la educación, con sus bases y lineamientos, pero como vamos a garantizar que esta educación sea de calidad, lo haremos por medio de la Alianza por la Calidad Educativa entre el Gobierno Federal y los maestros de México representados por el Sindicato Nacional de Trabajadores de la Educación, que se propone impulsar una transformación por la calidad educativa por lo cual convoca a otros actores indispensables para esta transformación: gobiernos estatales y municipales, legisladores, autoridades educativas estatales, padres de familia, estudiantes de todos los niveles, sociedad civil, empresarios y academia, para avanzar en la construcción de una Política de Estado. Y lo va hacer transformando los siguientes rubros: Infraestructura y equipamiento de las instituciones educativas, mayor acceso y capacitación tecnologías de la información y la comunicación, por la gestión y participación social, ingreso y promoción, profesionalización de maestros, incentivos y estímulos, salud, alimentación y nutrición para los estudiantes, condiciones sociales para mejorar el acceso, permanencia y egreso oportuno y por medio de la reforma curricular.
  • 36.
    36 1.13 Todas lasfuentes consultadas Álvarez (1994) Sistema educativo nacional de México; Secretaría de Educación Pública y Organización de Estados Iberoamericanos. México D. F. Consultado 07/02/2013 en: http://www.angelfire.com/ms/camm/sem.html Banco Mundial (2007). Una guía del Banco Mundial 2da. Edición. Editorial Moyola. Washington D.C. Banco Mundial (2008). Alianza estratégica con México 2008-2013. 1ra. Edición. Editorial Imprime tus ideas S.A de C.V. Washington D.C. Constitución Política de los estados unidos mexicanos, (1997) Articulo 3ro. Constitucional. Coraggio, J.L. (1995). Las propuestas del Banco Mundial para la educación: ¿sentido oculto o problemas de concepción?, La educación según el Banco Mundial. Buenos Aires. FMI, (2012) El FMI y los objetivos del desarrollo del milenio PDF. En red: http://www.imf.org/external/np/exr/facts/spa/mdgs.htm Consultado 10/julio/2013. González; Wagenaar; Beneitone. (2004). Tuning-América Latina, un proyecto de las universidades. Revista iberoamericana de educación #35 mayo-agosto 2004 En red: http://www.rieoei.org/rie35a08.htm Consultado 08/julio/2013. OCDE, (2005) Panorama de la educación 2005. Breve nota sobre México. En red: http://www.oecd.org/education/skills-beyond-school/35354433.pdf Consultado 09/julio/2013. OCDE, (2010) Acuerdo de cooperación Mexico-OCDE para la mejora en la calidad de las escuelas mexicanas. En red: http://www.oecd.org/centrodemexico/me dios/elacuerdodecooperacionmexicoocdeparamejorarlacalidaddelaeducacio nenlasescuelasmexicanas.htm. Consultado 09/julio/2013. SEP, (1997) La estructura del Sistema educativo Mexicano. Dirección General de acreditación, incorporación y revalidación. SEP (2004). Programa de Renovación Curricular y Pedagógica de la Educación Preescolar. Consultado 07/31/2013. Disponible:http://www.reformapreescolar.sep.gob.mx/ACTUALIZACION/RE NO-VACION/RENOVACION_CURRICULAR.PDF SEP (2011). Plan de estudios 2011 educación básica. Consultado 07/31/2013. Disponible: http://basica.sep.gob.mx/reformaintegral/sitio/pdf/primaria/plan /PlanEstudios.pdf
  • 37.
    37 SEP, (2011), Plande estudios educación básica. En red: http://basica.sep.gob.mx/reformaintegral/sitio/pdf/secundaria/plan/PlanEstud ios11.pdf consultado 15/julio/2013. SEP, (2011) a. Programa de estudios 2011.Guía para la educadora de preescolar En red: http://www.reformapreescolar.sep.gob.mx/ACTUALIZACION/PRO GRAMA/Preescolar2011.pdf Consultado 10/julio/2013. SEP (2012). La evaluación en la educación preescolar y la experiencia de la prueba en aula con la Cartilla de Educación Básica. Consultado 07/31/2013. Disponible en: http://www.reformapreescolar.sep.gob.mx/pdf/2012/10_EVAL _Y_EXPERIENCIA_PRUEBA_AULA.pdf SEP (2013) Reforma integral de la Educación Media Superior. Subsecretaria de educación Media Superior. Consultado 02/julio/2013 En red: http://www.reforma-iems.sems.gob.mx/wb/riems/los_cuatro_pilares_ de_la_reforma SEP, (s/f) Alianza por la calidad educativa. En red: http://www.sep.gob.mx/work/models/sep1/Resource/94567/ALIANZACALID AD.pdf Consultado 15/julio/2013 UBO, (1999). Unidad de Bolonia, Consejo estudiantil. Declaración de Bolonia 19 de junio de 1999. UNESCO, (1990). Declaración Mundial sobre la educación para todos y Marco de acción para satisfacer las necesidades de aprendizaje, Nueva York En red: http://www.oei.es/efa2000jomtien.htm. Consultado 08/julio/2013 UNESCO, (1995). La educación encierra un tesoro. Informe a la UNESCO de la Comisión Internacional sobre la educación del Siglo XXI. En red: http://es.scribd.com/doc/5447235/INFORME-DELORS-UNESCO Consultado 09/julio/2013. UNESCO, (2000). Foro Mundial sobre educación (Dakar Senegal del 26 al 28 de abril del 2000. En red: http://unesdoc.unesco.org/images/0012/001211/ 121117s.pdf Consultado 09/julio/2013. UNESCO, (2008) Estándares de competencias en Tics para docentes. Londres. En red: http://www.eduteka.org/pdfdir/UNESCOEstandaresDocentes.pdf Consultado 15/julio/2013. UNIVERSIA, (2010). Estructura del Sistema Educativo Mexicano. Consultado el 01 de Junio del 2013 en; http://universidadesiberoamericanas.universia.net/ mexico/sistema-educativo/estructura.html
  • 38.
    38 1.14 Conclusión personal Tenerun conocimiento más amplio y general es mucho más beneficioso que solo conocer conceptos y términos que se usan en la educación, sin saber de como es la educación en México, de donde surgen las reformas, como se aplican a quiénes beneficiarán, y un sin número de preguntas que algunos solemos hacernos. Por lo tanto me ha sido muy beneficiosos entender mejor la realidad de la educación en México, como se ha venido suscitando a través del tiempo, pero sobretodo entender el por que son las cosas como son ahora, de dónde vienen todas las reformas, e ideas, de las que se hoye hablar, hoy en día, así como los principales actores y como cada uno juega un papel importante en la educación y a su vez es el reflejo, del avance del país. El darme cuenta que organismos internacionales están involucrados en la educación realmente me sorprendió, pues uno se imagina que todo eso de la educación, las reformas, solo son cuestiones del País, pero el interés por la educación va mucho más haya que solo eso.