Dott. Ing. Lorenzo Carnevale
Cloud software engineer at
Università degli studi di Messina,
Dipartimento di Ingegneria
Cloud computing
La nuvola intelligente
2
IBM Cloud
Sommario
● Il cloud computing nel settore dell’Information Technology (IT);
● Definizione secondo il NIST:
○ Caratteristiche essenziali;
○ Modelli di servizio;
○ Modelli di distribuzione.
● Virtualizzazione;
● Architettura di riferimento;
● Esempi pratici:
○ OpenStack;
○ Fiware.
3
Gartner curve 2010
4
5
Gartner curve 2012
6
Gartner curve 2014
Mercato del cloud computing
● Web / SaaS/ eCommerce
● Academic / Research / Government
● Information Technology
● Healthcare
● Cloud Hosting / MSP / Telco
● Film / Media / Gaming
● Manufacturing/Industrial
● Retail
● Finance
7
Sommario
● Il cloud computing nel settore dell’Information Technology (IT);
● Definizione secondo il NIST:
○ Caratteristiche essenziali;
○ Modelli di servizio;
○ Modelli di distribuzione.
● Virtualizzazione;
● Architettura di riferimento;
● Esempi pratici:
○ OpenStack;
○ Fiware.
8
Definizione di cloud computing secondo il NIST
In letteratura esistono diverse definizioni
valide di cloud computing ma quella a cui
si farà riferimento è stata rilasciata, nel
settembre 2011, dal NIST (National
Institute of Standards and Technology), un
agenzia del U.S. Department of
Commerce che si occupa della gestione
9
delle tecnologie. Il NIST definisce il cloud computing come ”un modello per
consentire ubiquità, comodità e accesso alla rete on-demand per un pool
condiviso di risorse di calcolo configurabili (ad esempio network, server, storage,
applicazioni e servizi) che possono essere rapidamente fornite e rilasciate senza
il minimo sforzo di gestione o interazione con il fornitore del servizio”.
10
NIST model
11
Broad
Network Access Fornisce funzionalità di rete accessibili
attraverso protocolli di comunicazione
standard, promuovendo l’uso di
piattaforme client eterogenee (laptop,
smartphone, tablet).
NIST model: Broad Network Access
12
Rapid Elasticity
Capacità di espandere e ridurre risorse
per uno specifico servizio, in funzione
delle necessità e delle disponibilità.
Ad esempio, un utente potrebbe aver
bisogno di un alto numero di risorse per
eseguire una specifica operazione e al
termine rilasciarle.
Le risorse dovrebbero essere ridotte al
minimo dinamicamente per garantire un
elevato livello di qualità del servizio.
NIST model: Rapid Elasticity
13
Measured
Service
Il Cloud Service Provider è in grado di
misurare e ottimizzare l’uso di risorse
da parte dell’utente (storage,
elaborazione, larghezza di banda,
account utente, ecc) fornendo
trasparenza sia al provider che al
destinatario del servizio.
NIST model: Measured Service
14
On-Demand
Self-Service
Il destinatario del servizio
può usufruire delle risorse
necessarie (aumento dello
storage, della capacità di
elaborazione, ecc) senza
interazione con il Cloud
Service Provider.
NIST model: On-Demand Self-Service
15
Resource Pooling
Le risorse del Cloud
Service Provider (storage,
elaborazione, memoria,
larghezza di banda, ecc)
sono organizzate per
servire più destinatari
usando il principio della
virtualizzazione.
Tali risorse fisiche sono
delocalizzate su diversi
datacenter e nazioni e
allocate e deallocate in
base alla domande dei
destinatari del servizio.
L'utente non ha
conoscenza della loro
origine.
NIST model: Resource pooling
16
Infrastructure as a
Service (IaaS)
IaaS è il servizio cloud per la fornitura di
infrastrutture virtuali (storage, network,
risorse di calcolo su cui possono eseguirsi
un sistema operativo o singole
applicazioni). Il destinatario del servizio
non ha controllo sull’infrastruttura a
eccezioni dei sistemi operativi, dei
software applicativi e dello storage.
Mediante un servizio di pagamento pay-
per-use, gli utenti potranno fare a meno di
acquistare hardware ma richiedere a un
Cloud Service Provider solo le risorse
necessarie.
NIST model: IaaS
17
Platform as a
Service (PaaS)
PaaS è il servizio cloud che
fornisce un ambiente integrato
ad alto livello per lo sviluppo, la
verifica e l’installazione di
applicazioni da parte degli
utenti. I destinatari del servizio
sono sviluppatori che non
possiedono il controllo dell’
infrastruttura di base ma
utilizzano linguaggi di
programmazione, librerie,
driver, interfacce e tools
supportati dal Cloud Service
Provider per realizzare ulteriori
servizi non pattuiti.
NIST model: PaaS
18
Software as a
Service (SaaS)
SaaS è il servizio cloud che espone le
applicazioni del Cloud Service
Provider ai destinatari del servizio,
attraverso un client interface (player,
bowser, ecc), a fronte del pagamento
di un canone basato sull’effettivo
utilizzo (pay-per-use). E’ così esclusa
la necessità di installare e mantenere
applicativi sui propri device.
Il destinatario del servizio non ha
controllo sull’infrastruttura cloud di
base, a eccezione di limitate
configurazioni personalizzate.
NIST model: SaaS
19
Public
L’infrastruttura cloud è
sostenuta da ditte private,
enti accademici e/o
istituzionali, i quali sono
responsabili per il controllo
dei dati e delle operazioni
svolte all’interno.
I servizi cloud disponibili
sono venduti al pubblico, il
quale è responsabile delle
proprie macchine virtuali e
degli applicativi su di esse in
uso.
NIST model: public cloud
20
Private
L’infrastruttura cloud è
costruita e controllata da un
responsabile tecnico e legale
(ditta e/o persona
fisica/giuridica). L’obiettivo è
dotare gli enti destinatari del
servizio di una flessibile
infrastruttura privata.
Il Cloud Service Provider è
responsabile per l’
infrastruttura ma non per il suo
controllo.
NIST model: private cloud
21
Community
L’infrastruttura cloud è
sostenuta da un gruppo di
organizzazioni e mira al
supporto di una specifica
comunità (enti/ditte)
NIST model: community cloud
22
Hybrid
L’infrastruttura cloud si
compone di uno o più modelli
precedenti. Questi sono visti
come singole entità ma uniti
tecnologie standard per
generare una miriade di
servizi finali, gratuiti o tramite
pay-per-use.
NIST model: hybrid cloud
Sommario
● Il cloud computing nel settore dell’Information Technology (IT);
● Definizione secondo il NIST:
○ Caratteristiche essenziali;
○ Modelli di servizio;
○ Modelli di distribuzione.
● Virtualizzazione;
● Architettura di riferimento;
● Esempi pratici:
○ OpenStack;
○ Fiware.
23
Virtualizzazione
Per dar vita a un uso flessibile e dinamico
delle risorse, il cloud computing fa ricorso
alla tecnologia di virtualizzazione. Tale
approccio consente di astrarre i
tradizionali servizi IT dalle rispettive
dipendenze (network, storage e
hardware) abilitando l’esecuzione di più
sistemi operativi virtuali su una singola
macchina fisica, rimanendo però, dal
punto di vista logico, distinti.
Vantaggi
24
Il sistema operativo “ospitante” (host) crea di fatto una sorta di hardware
partizionato eseguendo più sistemi operativi “ospiti” (guest).
Virtualizzazione: vantaggi
● più macchine virtuali possono girare in modo concorrente su un sistema fisico
condividendo le risorse della piattaforma. Le eventuali contese di risorse
vengono gestite dai software di virtualizzazione che si occupano della
gestione dell’ambiente (resource pooling);
● garantisce affidabilità ed efficenza nella migrazione dei servizi all’interno dell’
infrastruttura, senza interazione del cliente (on-demand self-service)
● garantisce l’espansione e la riduzione di risorse, in funzione delle necessità e
delle disponibilità (rapid elasticity).
25
Sommario
● Il cloud computing nel settore dell’Information Technology (IT);
● Definizione secondo il NIST:
○ Caratteristiche essenziali;
○ Modelli di servizio;
○ Modelli di distribuzione.
● Virtualizzazione;
● Architettura di riferimento;
● Esempi pratici:
○ OpenStack;
○ Fiware.
26
Architettura cloud computing secondo il NIST
Sempre nel 2011, il NIST stabilisce un’
architettura cloud di riferimento nello
Special Publication 500-292 noto come
NIST Cloud Computing Reference
Architecture.
L’ente americano focalizza l’interesse su ”
cosa” possa fare un sistema cloud piuttosto
che definire una procedura per la
27
costruzione dell’infrastruttura. Quindi non illustra l’architettura di uno specifico
sistema ma fornisce strumenti per descrivere, discutere e sviluppare una
architettura specifica usando un comune linguaggio di riferimento.
28
NIST architecture
29
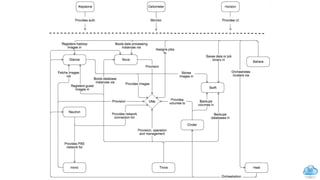
Cloud
Consumer
Persona fisica o organizzazione che instaura una
relazione di business con i Cloud Providers. Un
Cloud Consumer usa un Cloud Service
Consumer per accedere a un Cloud Service.
● Il Cloud Consumer SaaS ha accesso alle
applicazioni fornite dal Cloud Provider
(organization, common user, administrator).
Il fatturato ricavato dipende dal numero di
utilizzatori, dal tempo di utilizzo, dalla
larghezza di banda e/o dalla quantità di dati
memorizzati.
● Il Cloud Consumer PaaS può utilizzare
strumenti per lo sviluppo (developer, tester,
administrator). Il fatturato ricavato dipende
dalla lavorazione, dalla conservazione del
dei dati e dall’utilizzo della piattaforma.
● Il Cloud Consumer IaaS ha accesso ai
componenti dell’infrastruttura virtuale
(developer, administrator, IT manager)
NIST architecture: cloud consumer
30
Persona fisica, organizzazione o ente responsabile
della fornitura di un Cloud Service. Acquisisce e
gestisce l’infrastruttura informatica e stipula accordi
per la sua fruibilità.
● Il Cloud Provider SaaS distribuisce e gestisce il
ciclo di vita degli applicativi; assume la
responsabilità di gestione delle applicazioni e
delle infrastrutture, mentre i Cloud Consumer
hanno un limitato controllo amministrativo.
● Il Cloud Provider PaaS gestisce l’infrastruttura
cloud di calcolo distribuito della piattaforma
erogata ed esegue gli applicativi software
richiesti (IDE, developer’s tool, SDK, ecc). Il
Cloud Consumer ha il controllo sui software
applicativi ma limiti di accesso all’infrastruttura
di base.
● Il Cloud Provider IaaS acquisisce le risorse
fisiche (hardware) ed eroga una
virtualizzazione di esse ai Cloud Consumer.
Cloud Provider
NIST architecture: cloud provider
31
Cloud Broker
Il Cloud Broker ha responsabilità sull’
uso, le prestazioni e il delivering di un
Cloud Service. Instaura relazioni di
business tra i Cloud Provider e i
Cloud Consumer, fornendo servizi di
tre categorie:
• Servizi di intermediazione,
migliorando alcune capacità
specifiche;
• Servizi di aggregazione, integrando
servizi in uno o più nuovi;
• Servizi di arbitraggio.
NIST architecture: cloud broker
32
Cloud Carrier
Il Cloud Carrier è un intermediario il
cui compito è fornire connettività e
trasporto dei Cloud Service tra Cloud
Provider e Cloud Consumer.
NIST architecture: cloud carrier
33
Cloud Auditor
Un ente di terze parti che può condurre
valutazioni sui Cloud Service, sulle performance
dell’infrastruttura cloud e sui sistemi di sicurezza
implementato, con l’intento di esprimere un’
opinione al riguardo.
NIST architecture: cloud auditor
Sommario
● Il cloud computing nel settore dell’Information Technology (IT);
● Definizione secondo il NIST:
○ Caratteristiche essenziali;
○ Modelli di servizio;
○ Modelli di distribuzione.
● Virtualizzazione;
● Architettura di riferimento;
● Esempi pratici:
○ OpenStack;
○ Fiware.
34
OpenStack
● Open-source;
● Cloud IaaS;
● Private a Public Cloud;
● Supporto di: Xen , VMware, KVM, ecc;
● Architettura modulare con componenti correlati;
● Attraverso una web-based dashboard, un command-line tool (CLI) o API
RESTful gli utenti OpenStack controllano processi, storage e network;
● OpenStack.org è rilasciato sotto Apache License; 35
Utenti OpenStack
36
OpenStack roadmap
April
2015
October
2015
“Kilo”
Sèrves,
France is
home to the
Kilogram
“Liberty” - a village in the
Canadian province of
Saskatchewan.
TBD
2016
“Mitaka” - is a
city located in
Tokyo
Metropolis,
Japan.
TBD
Austin Summit
TBD
Barcelona Summit
37
38
OpenStack services
39
Portale web per l’interazione con i servizi
OpenStack (lanciare istanza, assegnare
indirizzo IP, configurare il controllo degli
accessi). Tutte le funzionalità sono tipicamente
accessibili anche mediante API RESTful e CLI.Horizon
OpenStack services: Horizon
40
Il servizio Nova è il cuore dell’architettura IaaS
offerta da OpenStack. Gestisce il ciclo di vita
(creazione, deploy, rimozione) di istance nell’
ambiente cloud.
Nova
OpenStack services: Nova
41
Abilità la connettivita della rete come servizio
(NCaaS) offrendo funzionalità come DHCP,
floating IP, VLAN, ecc agli utenti.
Neutron
OpenStack services: Neutron
42
Storage di dati non strutturati attraverso
RESTful API. Il componente scrive oggetti
e file sui dischi assicurando un
immagazinamento dati ridondante,
favorendo un elevato grado di fault
tolerance.
Lo storage OpenStack per gli archivi
multimediali
Swift
OpenStack services: Swift
43
Dispositivi di storage a blocchi di tipo
persistente.
Supporta funzionalità di snapshot dei
volumi.
Cinder
OpenStack services: Cinder
44
Il servizio Glance archivia,
cataloga e rende disponibili
immagini e metadati delle
macchine virtuali.
Nova e Heat interrogano
costantemente Glance per
ottenere e aggiornare le
informazioni sul catalogo delle
immagini.
Glance
OpenStack services: Glance
45
Servizio di autenticazione e
autorizzazione. Elemento
fondamentale per l’interazione
tra i componenti OpenStack.
mantiene la lista degli endpoint
dei servizi e informazioni sugli
utenti. Keystone
OpenStack services: Keystone
46
Offre contatoti utili a misurare
il carico dei servizi OpenStack.
Ceilometer
OpenStack services: Ceilometer
47
Orchestra applicazioni
complesse che prevedono
l’uso di più risorse
(frontend, backend, load
balancer, ecc).
Heat
OpenStack services: Heat
48
Il servizio offre un
affidabile e scalabile
servizio cloud per
database relazionali
(SQL) e non relazionali
(MongoDB).
Trove
OpenStack services: Trove
49
Il servizio fornisce
cluster Hadoop.
Sahara
OpenStack services: Sahara
50
OpenStack conceptual
architecture
Fiware
● Nato nel Framework Programme 7 (FP7, 2007-2013), all’interno del progetto
Future Internet Public-Private Partnership (FI-PPP) dell’Unione Europea, con
un budget di 50.5 miliardi di euro;
● 16 acceleratori per 80 milioni di euro;
● Generic Enablers (GEs).
51
Partner Fiware
52
53
Fiware architecture
54
Cloud Hosting
Lo strato fondamentale
che fornisce calcolo,
storage e risorse di rete
su cui i servizi sono
memorizzati e gestiti.
Fiware architecture: Cloud Hosting
55
Data/Context
Management
Strutture per l’accesso
efficace, l’elaborazione e l’
analisi dei dati
Fiware architecture: Data/Context
Management
Fiware architecture:
Applications/Services Ecosystem and
Delivery Framework
56
Applications/Services Ecosystem and Delivery Framework
Infrastruttura per creare,
pubblicare, gestire e
utilizzare i servizi Fiware
in tutto il loro ciclo di vita,
affrontando aspetti tecnici
e di business.
Fiware architecture: Interface to
Networks and Devices (I2ND)
57
Interface to Networks and Devices (I2ND)
Interfacce aperte a reti e
dispositivi, per fornire
connettività ai servizi
erogati attraverso la
piattaforma
58
Security
Meccanismi che garantiscono
fornitura e uso dei servizi in
modo affidabile, soddisfando
requisiti di sicurezza e prvacy
Fiware architecture: Security
59
Advanced Web UI
Funzionalità di input
interattive come la
grafica 3D e la reatà
virtuale
Fiware architecture: Advanced Web UI
Fonti e risorse
Statistiche IT
● www.gartner.com
Definizione di cloud computing
● http://csrc.nist.gov/publications/nistpubs/800-145/SP800-145.pdf
● http://www.nist.gov/customcf/get_pdf.cfm?pub_id=909505
● http://www.marcomattiucci.it/cloud_nist.php
● http://www.marcomattiucci.it/cloud.php
Virtualizzazione
● http://www.starsystem.biz/virtualizzazione-server/
● http://www.cloudtalk.it/cloud-privato-e-virtualizzazione-trova-le-differenze/
● http://www.cloudtalk.it/tipologie-di-virtualizzazione-e-differenze-rispetto-al-cloud-computing/
60
61
lorenzocarnevale@gmail.com
www.linkedin.com/in/lorenzocarnevale
www.slideshare.net/LorenzoCarnevale

Cloud Computing: La nuvola intelligente 2015

  • 1.
    Dott. Ing. LorenzoCarnevale Cloud software engineer at Università degli studi di Messina, Dipartimento di Ingegneria Cloud computing La nuvola intelligente
  • 2.
  • 3.
    Sommario ● Il cloudcomputing nel settore dell’Information Technology (IT); ● Definizione secondo il NIST: ○ Caratteristiche essenziali; ○ Modelli di servizio; ○ Modelli di distribuzione. ● Virtualizzazione; ● Architettura di riferimento; ● Esempi pratici: ○ OpenStack; ○ Fiware. 3
  • 4.
  • 5.
  • 6.
  • 7.
    Mercato del cloudcomputing ● Web / SaaS/ eCommerce ● Academic / Research / Government ● Information Technology ● Healthcare ● Cloud Hosting / MSP / Telco ● Film / Media / Gaming ● Manufacturing/Industrial ● Retail ● Finance 7
  • 8.
    Sommario ● Il cloudcomputing nel settore dell’Information Technology (IT); ● Definizione secondo il NIST: ○ Caratteristiche essenziali; ○ Modelli di servizio; ○ Modelli di distribuzione. ● Virtualizzazione; ● Architettura di riferimento; ● Esempi pratici: ○ OpenStack; ○ Fiware. 8
  • 9.
    Definizione di cloudcomputing secondo il NIST In letteratura esistono diverse definizioni valide di cloud computing ma quella a cui si farà riferimento è stata rilasciata, nel settembre 2011, dal NIST (National Institute of Standards and Technology), un agenzia del U.S. Department of Commerce che si occupa della gestione 9 delle tecnologie. Il NIST definisce il cloud computing come ”un modello per consentire ubiquità, comodità e accesso alla rete on-demand per un pool condiviso di risorse di calcolo configurabili (ad esempio network, server, storage, applicazioni e servizi) che possono essere rapidamente fornite e rilasciate senza il minimo sforzo di gestione o interazione con il fornitore del servizio”.
  • 10.
  • 11.
    11 Broad Network Access Forniscefunzionalità di rete accessibili attraverso protocolli di comunicazione standard, promuovendo l’uso di piattaforme client eterogenee (laptop, smartphone, tablet). NIST model: Broad Network Access
  • 12.
    12 Rapid Elasticity Capacità diespandere e ridurre risorse per uno specifico servizio, in funzione delle necessità e delle disponibilità. Ad esempio, un utente potrebbe aver bisogno di un alto numero di risorse per eseguire una specifica operazione e al termine rilasciarle. Le risorse dovrebbero essere ridotte al minimo dinamicamente per garantire un elevato livello di qualità del servizio. NIST model: Rapid Elasticity
  • 13.
    13 Measured Service Il Cloud ServiceProvider è in grado di misurare e ottimizzare l’uso di risorse da parte dell’utente (storage, elaborazione, larghezza di banda, account utente, ecc) fornendo trasparenza sia al provider che al destinatario del servizio. NIST model: Measured Service
  • 14.
    14 On-Demand Self-Service Il destinatario delservizio può usufruire delle risorse necessarie (aumento dello storage, della capacità di elaborazione, ecc) senza interazione con il Cloud Service Provider. NIST model: On-Demand Self-Service
  • 15.
    15 Resource Pooling Le risorsedel Cloud Service Provider (storage, elaborazione, memoria, larghezza di banda, ecc) sono organizzate per servire più destinatari usando il principio della virtualizzazione. Tali risorse fisiche sono delocalizzate su diversi datacenter e nazioni e allocate e deallocate in base alla domande dei destinatari del servizio. L'utente non ha conoscenza della loro origine. NIST model: Resource pooling
  • 16.
    16 Infrastructure as a Service(IaaS) IaaS è il servizio cloud per la fornitura di infrastrutture virtuali (storage, network, risorse di calcolo su cui possono eseguirsi un sistema operativo o singole applicazioni). Il destinatario del servizio non ha controllo sull’infrastruttura a eccezioni dei sistemi operativi, dei software applicativi e dello storage. Mediante un servizio di pagamento pay- per-use, gli utenti potranno fare a meno di acquistare hardware ma richiedere a un Cloud Service Provider solo le risorse necessarie. NIST model: IaaS
  • 17.
    17 Platform as a Service(PaaS) PaaS è il servizio cloud che fornisce un ambiente integrato ad alto livello per lo sviluppo, la verifica e l’installazione di applicazioni da parte degli utenti. I destinatari del servizio sono sviluppatori che non possiedono il controllo dell’ infrastruttura di base ma utilizzano linguaggi di programmazione, librerie, driver, interfacce e tools supportati dal Cloud Service Provider per realizzare ulteriori servizi non pattuiti. NIST model: PaaS
  • 18.
    18 Software as a Service(SaaS) SaaS è il servizio cloud che espone le applicazioni del Cloud Service Provider ai destinatari del servizio, attraverso un client interface (player, bowser, ecc), a fronte del pagamento di un canone basato sull’effettivo utilizzo (pay-per-use). E’ così esclusa la necessità di installare e mantenere applicativi sui propri device. Il destinatario del servizio non ha controllo sull’infrastruttura cloud di base, a eccezione di limitate configurazioni personalizzate. NIST model: SaaS
  • 19.
    19 Public L’infrastruttura cloud è sostenutada ditte private, enti accademici e/o istituzionali, i quali sono responsabili per il controllo dei dati e delle operazioni svolte all’interno. I servizi cloud disponibili sono venduti al pubblico, il quale è responsabile delle proprie macchine virtuali e degli applicativi su di esse in uso. NIST model: public cloud
  • 20.
    20 Private L’infrastruttura cloud è costruitae controllata da un responsabile tecnico e legale (ditta e/o persona fisica/giuridica). L’obiettivo è dotare gli enti destinatari del servizio di una flessibile infrastruttura privata. Il Cloud Service Provider è responsabile per l’ infrastruttura ma non per il suo controllo. NIST model: private cloud
  • 21.
    21 Community L’infrastruttura cloud è sostenutada un gruppo di organizzazioni e mira al supporto di una specifica comunità (enti/ditte) NIST model: community cloud
  • 22.
    22 Hybrid L’infrastruttura cloud si componedi uno o più modelli precedenti. Questi sono visti come singole entità ma uniti tecnologie standard per generare una miriade di servizi finali, gratuiti o tramite pay-per-use. NIST model: hybrid cloud
  • 23.
    Sommario ● Il cloudcomputing nel settore dell’Information Technology (IT); ● Definizione secondo il NIST: ○ Caratteristiche essenziali; ○ Modelli di servizio; ○ Modelli di distribuzione. ● Virtualizzazione; ● Architettura di riferimento; ● Esempi pratici: ○ OpenStack; ○ Fiware. 23
  • 24.
    Virtualizzazione Per dar vitaa un uso flessibile e dinamico delle risorse, il cloud computing fa ricorso alla tecnologia di virtualizzazione. Tale approccio consente di astrarre i tradizionali servizi IT dalle rispettive dipendenze (network, storage e hardware) abilitando l’esecuzione di più sistemi operativi virtuali su una singola macchina fisica, rimanendo però, dal punto di vista logico, distinti. Vantaggi 24 Il sistema operativo “ospitante” (host) crea di fatto una sorta di hardware partizionato eseguendo più sistemi operativi “ospiti” (guest).
  • 25.
    Virtualizzazione: vantaggi ● piùmacchine virtuali possono girare in modo concorrente su un sistema fisico condividendo le risorse della piattaforma. Le eventuali contese di risorse vengono gestite dai software di virtualizzazione che si occupano della gestione dell’ambiente (resource pooling); ● garantisce affidabilità ed efficenza nella migrazione dei servizi all’interno dell’ infrastruttura, senza interazione del cliente (on-demand self-service) ● garantisce l’espansione e la riduzione di risorse, in funzione delle necessità e delle disponibilità (rapid elasticity). 25
  • 26.
    Sommario ● Il cloudcomputing nel settore dell’Information Technology (IT); ● Definizione secondo il NIST: ○ Caratteristiche essenziali; ○ Modelli di servizio; ○ Modelli di distribuzione. ● Virtualizzazione; ● Architettura di riferimento; ● Esempi pratici: ○ OpenStack; ○ Fiware. 26
  • 27.
    Architettura cloud computingsecondo il NIST Sempre nel 2011, il NIST stabilisce un’ architettura cloud di riferimento nello Special Publication 500-292 noto come NIST Cloud Computing Reference Architecture. L’ente americano focalizza l’interesse su ” cosa” possa fare un sistema cloud piuttosto che definire una procedura per la 27 costruzione dell’infrastruttura. Quindi non illustra l’architettura di uno specifico sistema ma fornisce strumenti per descrivere, discutere e sviluppare una architettura specifica usando un comune linguaggio di riferimento.
  • 28.
  • 29.
    29 Cloud Consumer Persona fisica oorganizzazione che instaura una relazione di business con i Cloud Providers. Un Cloud Consumer usa un Cloud Service Consumer per accedere a un Cloud Service. ● Il Cloud Consumer SaaS ha accesso alle applicazioni fornite dal Cloud Provider (organization, common user, administrator). Il fatturato ricavato dipende dal numero di utilizzatori, dal tempo di utilizzo, dalla larghezza di banda e/o dalla quantità di dati memorizzati. ● Il Cloud Consumer PaaS può utilizzare strumenti per lo sviluppo (developer, tester, administrator). Il fatturato ricavato dipende dalla lavorazione, dalla conservazione del dei dati e dall’utilizzo della piattaforma. ● Il Cloud Consumer IaaS ha accesso ai componenti dell’infrastruttura virtuale (developer, administrator, IT manager) NIST architecture: cloud consumer
  • 30.
    30 Persona fisica, organizzazioneo ente responsabile della fornitura di un Cloud Service. Acquisisce e gestisce l’infrastruttura informatica e stipula accordi per la sua fruibilità. ● Il Cloud Provider SaaS distribuisce e gestisce il ciclo di vita degli applicativi; assume la responsabilità di gestione delle applicazioni e delle infrastrutture, mentre i Cloud Consumer hanno un limitato controllo amministrativo. ● Il Cloud Provider PaaS gestisce l’infrastruttura cloud di calcolo distribuito della piattaforma erogata ed esegue gli applicativi software richiesti (IDE, developer’s tool, SDK, ecc). Il Cloud Consumer ha il controllo sui software applicativi ma limiti di accesso all’infrastruttura di base. ● Il Cloud Provider IaaS acquisisce le risorse fisiche (hardware) ed eroga una virtualizzazione di esse ai Cloud Consumer. Cloud Provider NIST architecture: cloud provider
  • 31.
    31 Cloud Broker Il CloudBroker ha responsabilità sull’ uso, le prestazioni e il delivering di un Cloud Service. Instaura relazioni di business tra i Cloud Provider e i Cloud Consumer, fornendo servizi di tre categorie: • Servizi di intermediazione, migliorando alcune capacità specifiche; • Servizi di aggregazione, integrando servizi in uno o più nuovi; • Servizi di arbitraggio. NIST architecture: cloud broker
  • 32.
    32 Cloud Carrier Il CloudCarrier è un intermediario il cui compito è fornire connettività e trasporto dei Cloud Service tra Cloud Provider e Cloud Consumer. NIST architecture: cloud carrier
  • 33.
    33 Cloud Auditor Un entedi terze parti che può condurre valutazioni sui Cloud Service, sulle performance dell’infrastruttura cloud e sui sistemi di sicurezza implementato, con l’intento di esprimere un’ opinione al riguardo. NIST architecture: cloud auditor
  • 34.
    Sommario ● Il cloudcomputing nel settore dell’Information Technology (IT); ● Definizione secondo il NIST: ○ Caratteristiche essenziali; ○ Modelli di servizio; ○ Modelli di distribuzione. ● Virtualizzazione; ● Architettura di riferimento; ● Esempi pratici: ○ OpenStack; ○ Fiware. 34
  • 35.
    OpenStack ● Open-source; ● CloudIaaS; ● Private a Public Cloud; ● Supporto di: Xen , VMware, KVM, ecc; ● Architettura modulare con componenti correlati; ● Attraverso una web-based dashboard, un command-line tool (CLI) o API RESTful gli utenti OpenStack controllano processi, storage e network; ● OpenStack.org è rilasciato sotto Apache License; 35
  • 36.
  • 37.
    OpenStack roadmap April 2015 October 2015 “Kilo” Sèrves, France is hometo the Kilogram “Liberty” - a village in the Canadian province of Saskatchewan. TBD 2016 “Mitaka” - is a city located in Tokyo Metropolis, Japan. TBD Austin Summit TBD Barcelona Summit 37
  • 38.
  • 39.
    39 Portale web perl’interazione con i servizi OpenStack (lanciare istanza, assegnare indirizzo IP, configurare il controllo degli accessi). Tutte le funzionalità sono tipicamente accessibili anche mediante API RESTful e CLI.Horizon OpenStack services: Horizon
  • 40.
    40 Il servizio Novaè il cuore dell’architettura IaaS offerta da OpenStack. Gestisce il ciclo di vita (creazione, deploy, rimozione) di istance nell’ ambiente cloud. Nova OpenStack services: Nova
  • 41.
    41 Abilità la connettivitadella rete come servizio (NCaaS) offrendo funzionalità come DHCP, floating IP, VLAN, ecc agli utenti. Neutron OpenStack services: Neutron
  • 42.
    42 Storage di datinon strutturati attraverso RESTful API. Il componente scrive oggetti e file sui dischi assicurando un immagazinamento dati ridondante, favorendo un elevato grado di fault tolerance. Lo storage OpenStack per gli archivi multimediali Swift OpenStack services: Swift
  • 43.
    43 Dispositivi di storagea blocchi di tipo persistente. Supporta funzionalità di snapshot dei volumi. Cinder OpenStack services: Cinder
  • 44.
    44 Il servizio Glancearchivia, cataloga e rende disponibili immagini e metadati delle macchine virtuali. Nova e Heat interrogano costantemente Glance per ottenere e aggiornare le informazioni sul catalogo delle immagini. Glance OpenStack services: Glance
  • 45.
    45 Servizio di autenticazionee autorizzazione. Elemento fondamentale per l’interazione tra i componenti OpenStack. mantiene la lista degli endpoint dei servizi e informazioni sugli utenti. Keystone OpenStack services: Keystone
  • 46.
    46 Offre contatoti utilia misurare il carico dei servizi OpenStack. Ceilometer OpenStack services: Ceilometer
  • 47.
    47 Orchestra applicazioni complesse cheprevedono l’uso di più risorse (frontend, backend, load balancer, ecc). Heat OpenStack services: Heat
  • 48.
    48 Il servizio offreun affidabile e scalabile servizio cloud per database relazionali (SQL) e non relazionali (MongoDB). Trove OpenStack services: Trove
  • 49.
    49 Il servizio fornisce clusterHadoop. Sahara OpenStack services: Sahara
  • 50.
  • 51.
    Fiware ● Nato nelFramework Programme 7 (FP7, 2007-2013), all’interno del progetto Future Internet Public-Private Partnership (FI-PPP) dell’Unione Europea, con un budget di 50.5 miliardi di euro; ● 16 acceleratori per 80 milioni di euro; ● Generic Enablers (GEs). 51
  • 52.
  • 53.
  • 54.
    54 Cloud Hosting Lo stratofondamentale che fornisce calcolo, storage e risorse di rete su cui i servizi sono memorizzati e gestiti. Fiware architecture: Cloud Hosting
  • 55.
    55 Data/Context Management Strutture per l’accesso efficace,l’elaborazione e l’ analisi dei dati Fiware architecture: Data/Context Management
  • 56.
    Fiware architecture: Applications/Services Ecosystemand Delivery Framework 56 Applications/Services Ecosystem and Delivery Framework Infrastruttura per creare, pubblicare, gestire e utilizzare i servizi Fiware in tutto il loro ciclo di vita, affrontando aspetti tecnici e di business.
  • 57.
    Fiware architecture: Interfaceto Networks and Devices (I2ND) 57 Interface to Networks and Devices (I2ND) Interfacce aperte a reti e dispositivi, per fornire connettività ai servizi erogati attraverso la piattaforma
  • 58.
    58 Security Meccanismi che garantiscono forniturae uso dei servizi in modo affidabile, soddisfando requisiti di sicurezza e prvacy Fiware architecture: Security
  • 59.
    59 Advanced Web UI Funzionalitàdi input interattive come la grafica 3D e la reatà virtuale Fiware architecture: Advanced Web UI
  • 60.
    Fonti e risorse StatisticheIT ● www.gartner.com Definizione di cloud computing ● http://csrc.nist.gov/publications/nistpubs/800-145/SP800-145.pdf ● http://www.nist.gov/customcf/get_pdf.cfm?pub_id=909505 ● http://www.marcomattiucci.it/cloud_nist.php ● http://www.marcomattiucci.it/cloud.php Virtualizzazione ● http://www.starsystem.biz/virtualizzazione-server/ ● http://www.cloudtalk.it/cloud-privato-e-virtualizzazione-trova-le-differenze/ ● http://www.cloudtalk.it/tipologie-di-virtualizzazione-e-differenze-rispetto-al-cloud-computing/ 60
  • 61.