Download free for 30 days
Sign in
Upload
Language (EN)
Support
Business
Mobile
Social Media
Marketing
Technology
Art & Photos
Career
Design
Education
Presentations & Public Speaking
Government & Nonprofit
Healthcare
Internet
Law
Leadership & Management
Automotive
Engineering
Software
Recruiting & HR
Retail
Sales
Services
Science
Small Business & Entrepreneurship
Food
Environment
Economy & Finance
Data & Analytics
Investor Relations
Sports
Spiritual
News & Politics
Travel
Self Improvement
Real Estate
Entertainment & Humor
Health & Medicine
Devices & Hardware
Lifestyle
Change Language
Language
English
Español
Português
Français
Deutsche
Cancel
Save
Submit search
EN
Uploaded by
marius400
PPTX, PDF
155 views
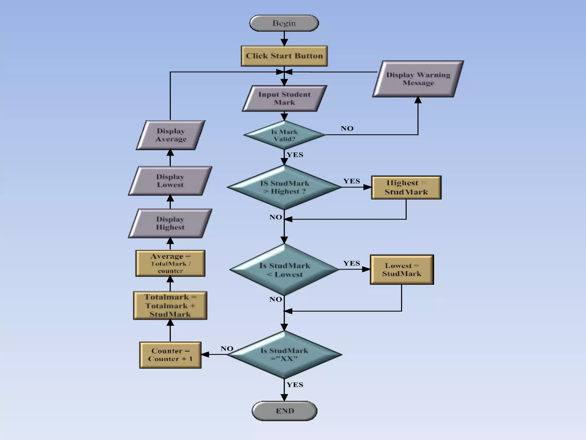
Class test average
Flowchart for programming
Education
◦
Read more
0
Save
Share
Embed
Embed presentation
Download
Download to read offline
1
/ 1
More Related Content
DOCX
Neg @ olon gishuunt 2012 2013
by
Byambadoo Tserendamba
PDF
Presentation22
by
mhaworth13
ODP
Presentacio blog
by
smartinez4
PDF
3. PT certificate - Sanh
by
Sanh Lo
PDF
Tab
by
Michael Mason
PDF
Mapa Condado do Tea - Ruta do Viño Rías Baixas
by
Ruta do Viño Rías Baixas
DOCX
Přehled webinářů do konce roku
by
Kateřina Kostková
PDF
Eap pdm athenas
by
asoliveiramis
Neg @ olon gishuunt 2012 2013
by
Byambadoo Tserendamba
Presentation22
by
mhaworth13
Presentacio blog
by
smartinez4
3. PT certificate - Sanh
by
Sanh Lo
Tab
by
Michael Mason
Mapa Condado do Tea - Ruta do Viño Rías Baixas
by
Ruta do Viño Rías Baixas
Přehled webinářů do konce roku
by
Kateřina Kostková
Eap pdm athenas
by
asoliveiramis
Viewers also liked
PDF
Doc4
by
geradohoffman
PDF
Cartograma cadastral layout1
by
Lusiadaturma4m
PDF
Документ
by
Библиотека Им. И. Гаспринского
DOC
Fichas
by
carameloo
PPTX
Mapa conceptualyk
by
Yerika Riveros
PDF
Jornal rural
by
Rogerio Catanese
PDF
Apendice transexualismo richard_green
by
Leonardo Tenório
PDF
20150908141119
by
Cedric Loutre
PDF
Reference letter Janet West
by
Jeremy Bakker
PDF
Reference - Graeme
by
Patricia Owen
PDF
reference letter from GPD
by
Anar Bayakhatova
DOC
A dc shunt machine
by
Carlos Ivan Alvarez Diaz
PDF
1
by
restoreum
PDF
2. MT certificate - Sanh
by
Sanh Lo
DOCX
Caratulaaaaaa
by
Karina Cabello
PDF
Debasree_Roy_2016_EAS_PM 2016
by
Debasree roy
DOCX
Cardápios
by
Leo Bulhoes
Doc4
by
geradohoffman
Cartograma cadastral layout1
by
Lusiadaturma4m
Документ
by
Библиотека Им. И. Гаспринского
Fichas
by
carameloo
Mapa conceptualyk
by
Yerika Riveros
Jornal rural
by
Rogerio Catanese
Apendice transexualismo richard_green
by
Leonardo Tenório
20150908141119
by
Cedric Loutre
Reference letter Janet West
by
Jeremy Bakker
Reference - Graeme
by
Patricia Owen
reference letter from GPD
by
Anar Bayakhatova
A dc shunt machine
by
Carlos Ivan Alvarez Diaz
1
by
restoreum
2. MT certificate - Sanh
by
Sanh Lo
Caratulaaaaaa
by
Karina Cabello
Debasree_Roy_2016_EAS_PM 2016
by
Debasree roy
Cardápios
by
Leo Bulhoes
Recently uploaded
PDF
A predictive coding framework for rapid neural dynamics during sentence-level...
by
Man_Ebook
PDF
Sentence Comprehension The Integration of Habits and Rules (Language, Speech,...
by
Man_Ebook
PPTX
LEARNING PART 2.SHILPA HOTAKAR PSYCHOLOGY NOTES pptx
by
SHILPA HOTAKAR
PPTX
Set online status in Odoo 19_Do not distrurb
by
Celine George
PDF
Enhancing Accessibility and Inclusivity: The TU Dublin Leaving Certificate St...
by
CONUL Conference
PPTX
Inter School Quiz Competition Final.pptx
by
Sourav Kr Podder
PDF
PROBLEM SLOVING AND PYTHON PROGRAMMING Unit 1.pdf
by
A R SIVANESH M.E., (Ph.D)
PPTX
English 8 Q3 Wk6.pptx prewriting opinion editorial article
by
jacquelyncastre03
PPTX
CARDIOTONIC CHAPTER NO. 5 PHARMACOGNOSY DIGITALIS AND ARJUNA BARK
by
Ganu Gavade
PDF
Homebound (2025): A Critical Analysis of Social Realism, Systemic Apathy, and...
by
krutivyas2005
PPTX
CHAPTER NO. 05 DIURETICS PHARMACOGNOSY.pptx
by
Ganu Gavade
PPTX
Well on our way – Rolling out a wellbeing programme at the Radcliffe Science ...
by
CONUL Conference
PPTX
Spectrofluorometery one of the analytical technique
by
Savitribai Phule Pune University
PPTX
From AI curious to AI conversant – a year of experimentation at TCD Library. ...
by
CONUL Conference
PPTX
LEARNING PART 1. SHILPA HOTAKAR PSYCHOLOGY NOTES pptx
by
SHILPA HOTAKAR
PPTX
English 8 Q3 Wk8.pptx opinion editorial article( Writing , Revising, Editing...
by
jacquelyncastre03
PPTX
Archival literacy and engagement through Brightspace: the new Special Collect...
by
CONUL Conference
PPTX
Auto Plan Feature in Odoo 18 Planning Module
by
Celine George
PPTX
Caring for Collections – New directions at UCC Library. Louise O’Connor, Uni...
by
CONUL Conference
PPTX
PixelX : Think Design Experience powerpoint presentation
by
VinaySiddha
A predictive coding framework for rapid neural dynamics during sentence-level...
by
Man_Ebook
Sentence Comprehension The Integration of Habits and Rules (Language, Speech,...
by
Man_Ebook
LEARNING PART 2.SHILPA HOTAKAR PSYCHOLOGY NOTES pptx
by
SHILPA HOTAKAR
Set online status in Odoo 19_Do not distrurb
by
Celine George
Enhancing Accessibility and Inclusivity: The TU Dublin Leaving Certificate St...
by
CONUL Conference
Inter School Quiz Competition Final.pptx
by
Sourav Kr Podder
PROBLEM SLOVING AND PYTHON PROGRAMMING Unit 1.pdf
by
A R SIVANESH M.E., (Ph.D)
English 8 Q3 Wk6.pptx prewriting opinion editorial article
by
jacquelyncastre03
CARDIOTONIC CHAPTER NO. 5 PHARMACOGNOSY DIGITALIS AND ARJUNA BARK
by
Ganu Gavade
Homebound (2025): A Critical Analysis of Social Realism, Systemic Apathy, and...
by
krutivyas2005
CHAPTER NO. 05 DIURETICS PHARMACOGNOSY.pptx
by
Ganu Gavade
Well on our way – Rolling out a wellbeing programme at the Radcliffe Science ...
by
CONUL Conference
Spectrofluorometery one of the analytical technique
by
Savitribai Phule Pune University
From AI curious to AI conversant – a year of experimentation at TCD Library. ...
by
CONUL Conference
LEARNING PART 1. SHILPA HOTAKAR PSYCHOLOGY NOTES pptx
by
SHILPA HOTAKAR
English 8 Q3 Wk8.pptx opinion editorial article( Writing , Revising, Editing...
by
jacquelyncastre03
Archival literacy and engagement through Brightspace: the new Special Collect...
by
CONUL Conference
Auto Plan Feature in Odoo 18 Planning Module
by
Celine George
Caring for Collections – New directions at UCC Library. Louise O’Connor, Uni...
by
CONUL Conference
PixelX : Think Design Experience powerpoint presentation
by
VinaySiddha
Download