Analyzed by,
(23) Jahnob Konwar
(25) Kiranmoiee Borkakoty
(56) Wasim Saikia
(58) Zafrid Sahid Hussain
Let me see! Who can take action
against me ?
 What would we have done in case we had
been the Managing Director of the company ?
 Framing Disciplinary Policies
 Well defined Roles and Responsibilities
 Justice in harmony
 Parity of equality
 Grievance Redressal Forum
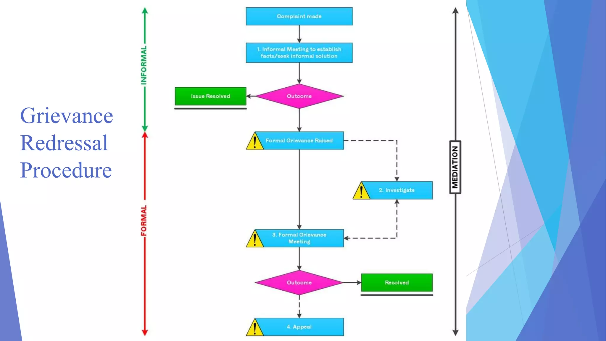
Grievance
Redressal
Procedure
 What do we learn from the case study?
 Try to solve disputes as quickly as possible
 Maintaining good relation improves productivity
 Try to address employee’s & worker’s grievances
 ADR: Alternative Dispute Resolution
 Mediation
 Conciliation
 Arbitration
THANK YOU

case study on internal conflict

  • 1.
    Analyzed by, (23) JahnobKonwar (25) Kiranmoiee Borkakoty (56) Wasim Saikia (58) Zafrid Sahid Hussain Let me see! Who can take action against me ?
  • 2.
     What wouldwe have done in case we had been the Managing Director of the company ?  Framing Disciplinary Policies  Well defined Roles and Responsibilities  Justice in harmony  Parity of equality  Grievance Redressal Forum
  • 3.
  • 4.
     What dowe learn from the case study?  Try to solve disputes as quickly as possible  Maintaining good relation improves productivity  Try to address employee’s & worker’s grievances  ADR: Alternative Dispute Resolution  Mediation  Conciliation  Arbitration
  • 5.