Készítette és Banki információforrások és azok szolgáltatói Matolcsi Zoltán Molnár Csaba
A banki információ Miért fontosak a vállalkozások, vállalkozók életében a különböző banki információk? A banki szféra az egyik legjelentősebb szegmense a gazdaságnak. rendkívül fontos, hogy a vállalkozók és a vállalkozások tagjai napi szinten friss információhoz és adatokhoz juthassanak valamennyi, a banki információra vonatkozó kérdéskörben Mi a banki információ? a banki tevékenységek adatairól összetevőiről, azok felépítéséről, szolgáltatásairól, híreiről tájékoztatnak
Banktörténet Magyar banktörténet A II. világháború végével a magyar pénzügyi információs rendszer összeomlott. A 40-es évek végétől a 70-es évekig a bankok működéséről semmilyen információról nem tudunk. 1947 végén az államosítás következtében a bankrendszer átalakult (a kereskedelmi bankokat és a takarékpénztárakat felszámolták) és a bankrendszert egyszintűvé tették. A kétszintű bankrendszer csak 1987. január elsejével állt helyre Magyarországon. Egyetemes banktörténet A bank szó az olasz banca szóból származik, ami a német nyelvből való és padot jelent, ami a középkori pénzváltó padokra utal. A bank a kezdetekben csak betétek fogadásával és pénzkölcsönzéssel foglalkozott. A modern bankok ezen túlmenően más tevékenységeket is végeznek.
A bank, bankrendszer fogalma A különböző banki, pénzügyi szolgáltatásokat és tevékenységeket végző intézményt nevezzük banknak, ezen intézmények összességét pedig bankrendszernek Legfontosabb alaptevékenysége hitelek nyújtása és letétek gyűjtése. Jelenleg működésük banki engedélyhez kötött. A modern bankok az alábbi tevékenységeket végzik: fizetésközvetítést, fizetéseket, értékkezelést, értékpapír-műveleteket, valuta- és devizaműveleteket, egyéb pénzügyi szolgáltatásokat. A bank hagyományosan a pénzügyi szolgáltatások díjából és a hitelekből származó kamatból jut haszonhoz.
A hazai bankrendszer felépítése, összetevői, elemei egyszintűek vagy kétszintűek univerzálisak vagy specializáltak A magyar bankrendszer 5.Központi bank 4.Nagy univerzális üzleti bankok 3.Kis és közepes üzleti bankok 2.Szakosított pénzintézetek 1.Egyéb pénzintézetek és pénzközvetítők Pénzügyi Szervezetek Állami Felügyelete (PSZÁF) A bankok felügyeletét végzi.
A banki információ legfőbb forrástípusai I. Papír alapú (klasszikus) források Adattárak Politikai napilapok Szakfolyóiratok Szakkönyvek, szakirodalom Szakkönyvek, szakirodalom Off-line források (CD-ROMOK, DVD-ROMOK) Figyelő 1995-2003 HVG archívum 1993-2000 Complex DVD Jogtár
A banki információ legfőbb forrástípusai II. Banki információt szolgáltató gyűjtőportálok (linkgyűjtemények) A banki információk on-line hozzáférésű szótárai Bankinformációs adatbázisok Külföldi bankinformációt szolgáltató oldalak A magyar nemzeti bank  A kereskedelmi bankok A privátbankár Banki információt szolgáltató cégek honlapjai A Magyar Bankszövetség szolgáltatásainak bemutatása
Adattárak Aranyoldalak  http://www.aranyoldalak.hu Országos Szaknévsor  http://www.setaloujjak.hu  Stb. Az adattárakban történő keresés segítségével csupán az egyes bankok elérhetőségeiről informálódhatunk (cím, tel. szám). Ezek a források csupán minimális tájékoztató jelleggel bírnak, mivel több szakterületet felölelnek.
Politikai napilapok Népszabadság Népszava Magyar Hírlap Stb. Ezek a cikkek általánosak, nem szakjellegűek. A társadalom rétegeinek általános tájékoztatására szolgálnak.
Szakfolyóiratok I. Piac&Profit (http://www.piacesprofit.hu), ISSN 1416-8219 HVG (http://www.hvg.hu), ISSN 1217-9647 Napi Gazdaság (http://www.napi.hu/) Világgazdaság (http://www.vg.hu) Figyelő (http://www.fn.hu/) Bank és Tőzsde (http://www.bankestozsde.hu/online/index.html) Bankszemle, ISSN 0133-0519 Közgazdasági szemle,( http://www.kszemle.hu/index.php/) ISSN 0023-4346
Szakfolyóiratok II. A banki, pénzügyi, tőzsdei, a gazdasági élet legfrissebb híreit, eseményeit, adatait és összefüggéseit tartalmazzák. A folyóiratok döntő többsége rendelkezik saját honlappal (lásd fentebb) ezek a honlapok híreket, különböző kalkulátorokat, pénzügyi kimutatásokat és elemzéseket, ill. gyakran tanácskérési lehetőségeket is tartalmaznak.
Szakfolyóiratok III. Az On-line elérésű szakfolyóiratok minőségének megállapításához egy standard keresőkérdést állítottunk fel (a kulcsszó: “diákhitel”), a kapott találati listát, az alábbi szempont rendszer alapján elemeztük: az egyes elemzési szempontoknak a táblázat megfelelő cellái felelnek meg.
Szakfolyóiratok IV.
Szakkönyvek, szakirodalom Brealey- Meyers: Modern vállalati pénzügyek .- Bp.:Panem, 2005 Meir Kohn: Bank- és pénzügyek, pénzügyi piacok .- Bp.: Osiris, 1998 Gellért Andor: Digitális pénzügyek .- Bp.: KJK KERSZÖV Jogi és Üzleti Kiadó Kft, 2001 Lőrincné Istvánffy Hajna: Pénzügyi integráció Európában .- Bp.: KJK- KERSZÖV Jogi és Üzleti Kiadó Kft, 2001 Lenkei Gábor: 1000 szó a pénzről: Népszerű pénz és tőkepiaci fogalomtár   .- Bp. KÁVÉ, 1999
Off-line források I. Bank & tőzsde 1993-2002 Figyelő 1995-2003 Angol-magyar bank és tőzsdei szótár (Scriptum kiadó) HVG archívum 1993-2000 COMLPEX DVD JOGTÁR
Off-line források II. Keresés modellezése a Figyelő 1995-2003 CD-ROM-on
On-line információforrások I.   Banki információt szolgáltató gyűjtőportálok   Linkgyűjtemények http://bank.lap.hu http://atm.lap.hu http://bankkartya.lap.hu http.//hitelkartya.lap.hu http.//hitel.lap.hu  http.//lizing.lap.hu A linkgyűjtemények az egyes szakterületek alapvető, nélkülözhetetlen kiindulási pontjai. Átfogó, generikus gyűjtemények, céljuk az adott témában való mélyebb eligazodás lehetőségének megteremtése.
On-line információforrások II.   A banki információk on-line hozzáférésű szótárai http://www.bankweb.hu/bankszotarbw.htm http://www.origo.hu/uzletinegyed/szotar/index.html http://www.eco.karrier.hu/szotar/index.php A szakkiadványokban való tájékozódás alapvető feltétele a legfontosabb szakmai kifejezések pontos ismerete. Ebben lehetnek segítségünkre a weben elérhető szakszótárak
On-line információforrások III.   Bankinformációs adatbázisok II. Bankinfo Center (http://www.bankinfo.hu)   /térítéses szolgáltatás / Szolgáltatási rendszere: Banki Információs Rendszer (BIR) Banki termékfigyelés Banki Tanácsadás Bankinforum (a Bankinfo Center Hírlevele) A Bankinfo Adatbázis 40 bank, 1240   bankfiók, 2160 bankautomata, 1600 banki termék és 400000 adat található az adatbázisban
On-line információforrások IV.   Bankinformációs adatbázisok III. Keresések modellezése Bankinfo Centerben http://www.bankinfo.hu
On-line információforrások V.   Bankinformációs adatbázisok IV. A bankweb adatbázis (http://bankweb.hu) Szolgáltatásai: magánszemélyek részére : Hitelképességi előszűrés, havi részlet megállapítása , e-tanácsadó, teljeskörű hitelügyintézés, befektetési tanácsadás, bankok akciós ajánlatai egy helyen, banki termékek legfontosabb kondíciói, és azok összehasonlítása.A szolgáltatások cégek részére: különösen nehéz hitelügyek lebonyolítása, tanácsadás, osztrák hitel, ingatlanlízing, pályázati forrásszerzés (rövid tanácskérő), éven belüli hitel (rövid tanácskérő), faktoring (követelés eladása), lízing ügylet (rövid tanácskérő), éven belüli hitel. bankweb felületén található keresőrendszer a google rendszerén keresztül keres, a találati halmazban a témára vonatkozó cikkeket láthatjuk viszont. (folyóiratok, hírcentrumok cikkei) Pl.. a “diákhitel” keresőkérdést beírva a különböző  (népszava, napi figyelő, mho stb.) témára vonatkozó cikkeit kapjuk eredményül.
On-line információforrások VI.   Bankinformációs adatbázisok V. Bankkártyák, bankfiókok, ATM-ek  A bankkartya.lap.hu és az atm.lap.hu szolgáltatásainak összefoglaló ismertetését lásd fentebb a linkgyűjteményeknél. A bankkártya adatbázis (www.bankkartya.hu) megtalálhatóak a témára vonatkozó aktuális friss hírek, bankfiók kereső, bankkártya letiltásra van lehetőség, bankkártya roaming, készpénzfelvétel: ATM kereső, vásárlás: on-line üzletek Internetes címei Az oldalon lehetőségünk van a különböző kártyák részletes összehasonlítására: a szolgáltatások menüpontból kiválasztjuk az összehasonlító táblázat-készítését, majd a két összehasonlítani kívánt bankkártyát ennek eredményeképp kapunk egy részletes összehasonlító – elemező táblázatot
On-line információforrások VII. Külföldi bankinformációt szolgáltató oldalak Csak felsorolás szintjén, mert nem ez képezi dolgozatunk fő témáját. http://www.barkersalmanach.com http://www.centralbanking.co.hu http://www.bis.org http://www.swift.com
On-line információforrások VIII. A magyar nemzeti bank Elsősorban különböző tájékoztatások, füzetek, tanulmányok, szemlék, statisztikai kimutatások segítségével tájékoztat a különböző banki információkról. A kereskedelmi bankokról szóló egyedi információt nem ad ki
On-line információforrások IX. A kereskedelmi bankok . A http://bank.lap.hu elérhető 26 bank honlapja az alábbi témakörökben szolgáltat banki információt: betét - ,hitel-, folyószámla-  és bankkártya –ügyek, ügyletek.
On-line információforrások X. A privátbankár A Gazdasági Rádió-Privátbankár.hu Internetes Újság a Műsor-Hang Kft. és Netbankár Kft. közös kiadása.  Megtalálhatók rajta a gazdasági hírek, elemzések, az állampapírpiac alakulásaira vonatkozó információk, részletes elemzések, összehasonlítások befektetési alapokról, bankokról, nyugdíjpénztárakról, pénzügyi termékekről, valamint átfogó, személyre szabott segítséget nyújt a befektetésekhez.
On-line információforrások X.  Banki információt szolgáltató cégek honlapjai Gazdasági Kutató Intézet (http://www.gki.hu) honlapja is, mely negyedévente monetáris prognózisokkal jelentkezik. Az MTI ECO Gazdasági Hírszolgálat (http://www.mtieco.hu) előfizetős híradatbázis, melynek csak igen kis része használható ingyenesen. Tartalma: banki hitelkamatok, betéti kamatok - összehasonlító táblák, kereskedelmi bankok árfolyamai, bankok és devizanemek szerint.
On-line információforrások X. A Magyar Bankszövetség  szolgáltatásainak bemutatása I. A kétszintű bankrendszer bevezetése után létrehozott bankok érdekképviseleti szervezete. Az Európai Bankföderáció teljes jogú tagja Ma a szövetségnek 38 hitelintézmény a tagja, mit például a Budapest Bank, CIB Bank, Citibank, Erste Bank, FHB Bank, HVB Bank, K&H, MKB, OTP, Raiffeisen Bank
On-line információforrások XI. A Magyar Bankszövetség  szolgáltatásainak bemutatása II. Minden évben kiadnak egy éves bankismertetőt, amelyben beszámolnak a saját tevékenységükről, valamint ismertetik a szövetségi tagok bankjainak aktuális információit. Egyenként végéig mennek a bankokon és ismerteik az éves mérleget. Kis történeti ismertető után leírja a főbb tevékenységeit és stratégiáját az aktuális banknak. Üzleti kapcsolatait, nemzetközi kapcsolatait, lakossági ügyfélkapcsolatait. Szól a pénz- tőkepiaci- befektetési banki szolgáltatásokról, hálózati- értékesítési csatornáit, tulajdonosi érdekeltségeit, stratégiai partnereit. Mindezt a banktípustól függően teszi. Ennek hozzáférhetősége, nyilvános:   http://www.bankszovetseg.hu
E-Bank Banking is essential, but banks are not “Bankszolgáltatásokra szükség van, bankokra nem feltétlenül” Bill Gates
E-Bank I. A bankok és a pénzintézetek ma már nem dolgoznak a fizikai pénzzel, értékpapírral. Hanem pénzről szóló információval.  Bankinformációs hálózat alakult ki. Információtechnológia: módszerek és technikák együttese segíti, amelyek használatával az információ, pénzügyek kezelése automatikussá válik. Ez az az eszköz, amely kiszolgálja a bankok egészét és az ügyfeleket. Ezzel együtt egyre nagyobb az igény a bankok közötti információ- és pénzáramlás iránt. GIRO Bankközi Klíringrendszert
E-Bank II. Call Center Home Banking Internetes bank ügyfél a bank által biztosított hozzáférési jogosultsága, amellyel rendelkezhet a bankszámlája felett, s mindezt otthonról. Ezt ellenőrzik az elszámolásforgalmi rendszerek
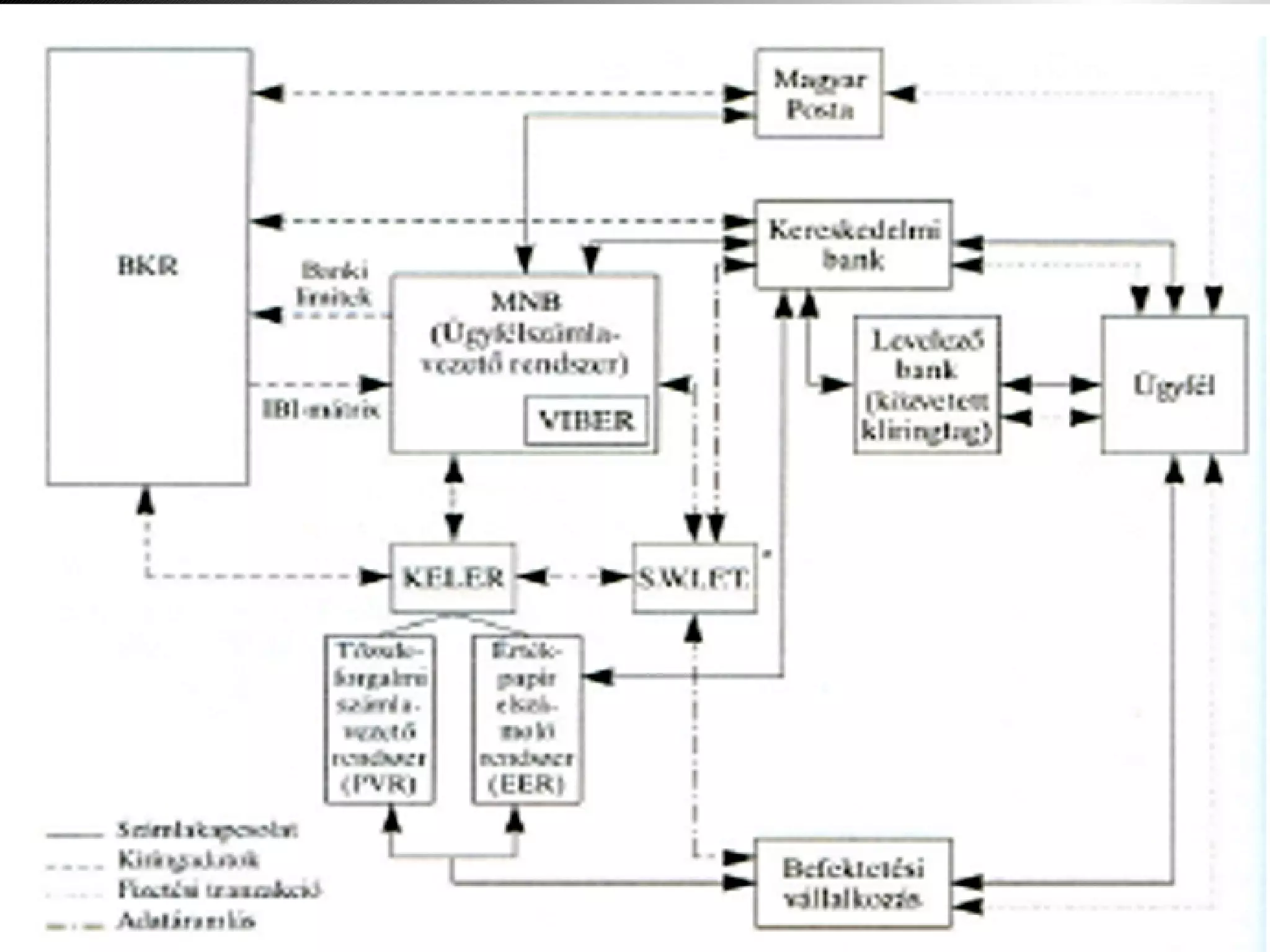
E-Bank III. Az informatikai rendszert a MNB működteti, amihez a kereskedelmi bankok kapcsolódnak. A rendszer struktúrája a következőképpen néz ki (az ügyfélszámla vezető bankok rendszer az ügyfél bankjának a rendszere)
E-Bank IV. Home Banking Olyan banki szolgáltatások gyűjtőneve, melyeket a banktól kapott szoftver segítségével az ügyfél az otthonában lévő “terminálról” (telefon, PC) kezdeményez. Szabadabban fogalmazva napi pénzügyek intézése otthonról.   Otthonról kényelmesen intézhetjük bankügyleteinket. Valós idejű (real-time, On-line) banki szolgáltatás.
E-Bank V. Internet Bank I. Az Internet bank tulajdonképpen egy integrált banki rendszer, amely modulokból épül fel. Feladata, a banki tevékenységi körök lefedése. A modulok a következőkből állnak: .Pénzforgalom .Folyószámla kezelés és betétgyűjtés .Hitelezési modul .Treasury modul .Főkönyv modul .Statisztika .Egyéb
E-Bank VI. Internet Bank II. Az Internetes kapcsolat a következőképp néz ki: A nagyobb kereskedelmi bankok rendelkeznek Internetes banki szolgáltatásokkal. Ezen szolgáltatások jellemzői megtekinthetők itt: http://www. privatbankar .hu/ html /bank/2_1. php
Általában véve, ezeket a szolgáltatásokat nyújtják az Internet bankok: - egyenleg információk - forgalmi tételek - számlakivonat letöltése - eseti és állandó forint átutalási megbízások benyújtása - azonnali megbízások - értéknapos megbízások - deviza átutalás és átvezetés - forint és deviza lekötés - bankkártya információk - információk a számlához rendelt bankkártyákról (lejárat, limitek, stb.) - bankkártya limitek módosítása - engedélyezett, de még könyvelésre váró bankkártyás tételek listája - elektronikus bankkártya igénylés
E-Bank VII. Internet Bank III. Egy Internetes bankügyintézés bemutatása (saját) példán keresztül. MKB Netbankár szolgáltatásai
E-Bank VIII. Internet Bank IV. Az elektronikus fizetési rendszer felépítése
E-Bank IX.   Call Center (Telefonos kiszolgálás) Komplex telefonos ügyfélszolgálat, ahol alkalmazottak segítségével, illetve számítógép alapú hangfelismerő rendszerekkel biztosítják a gyors és interaktív ügyfélkiszolgálást. TeleBanking Mobil Bank WAP bank
Köszönjük a figyelmet!

Banki Információk és Forrásai

  • 1.
    Készítette és Bankiinformációforrások és azok szolgáltatói Matolcsi Zoltán Molnár Csaba
  • 2.
    A banki információMiért fontosak a vállalkozások, vállalkozók életében a különböző banki információk? A banki szféra az egyik legjelentősebb szegmense a gazdaságnak. rendkívül fontos, hogy a vállalkozók és a vállalkozások tagjai napi szinten friss információhoz és adatokhoz juthassanak valamennyi, a banki információra vonatkozó kérdéskörben Mi a banki információ? a banki tevékenységek adatairól összetevőiről, azok felépítéséről, szolgáltatásairól, híreiről tájékoztatnak
  • 3.
    Banktörténet Magyar banktörténetA II. világháború végével a magyar pénzügyi információs rendszer összeomlott. A 40-es évek végétől a 70-es évekig a bankok működéséről semmilyen információról nem tudunk. 1947 végén az államosítás következtében a bankrendszer átalakult (a kereskedelmi bankokat és a takarékpénztárakat felszámolták) és a bankrendszert egyszintűvé tették. A kétszintű bankrendszer csak 1987. január elsejével állt helyre Magyarországon. Egyetemes banktörténet A bank szó az olasz banca szóból származik, ami a német nyelvből való és padot jelent, ami a középkori pénzváltó padokra utal. A bank a kezdetekben csak betétek fogadásával és pénzkölcsönzéssel foglalkozott. A modern bankok ezen túlmenően más tevékenységeket is végeznek.
  • 4.
    A bank, bankrendszerfogalma A különböző banki, pénzügyi szolgáltatásokat és tevékenységeket végző intézményt nevezzük banknak, ezen intézmények összességét pedig bankrendszernek Legfontosabb alaptevékenysége hitelek nyújtása és letétek gyűjtése. Jelenleg működésük banki engedélyhez kötött. A modern bankok az alábbi tevékenységeket végzik: fizetésközvetítést, fizetéseket, értékkezelést, értékpapír-műveleteket, valuta- és devizaműveleteket, egyéb pénzügyi szolgáltatásokat. A bank hagyományosan a pénzügyi szolgáltatások díjából és a hitelekből származó kamatból jut haszonhoz.
  • 5.
    A hazai bankrendszerfelépítése, összetevői, elemei egyszintűek vagy kétszintűek univerzálisak vagy specializáltak A magyar bankrendszer 5.Központi bank 4.Nagy univerzális üzleti bankok 3.Kis és közepes üzleti bankok 2.Szakosított pénzintézetek 1.Egyéb pénzintézetek és pénzközvetítők Pénzügyi Szervezetek Állami Felügyelete (PSZÁF) A bankok felügyeletét végzi.
  • 6.
    A banki információlegfőbb forrástípusai I. Papír alapú (klasszikus) források Adattárak Politikai napilapok Szakfolyóiratok Szakkönyvek, szakirodalom Szakkönyvek, szakirodalom Off-line források (CD-ROMOK, DVD-ROMOK) Figyelő 1995-2003 HVG archívum 1993-2000 Complex DVD Jogtár
  • 7.
    A banki információlegfőbb forrástípusai II. Banki információt szolgáltató gyűjtőportálok (linkgyűjtemények) A banki információk on-line hozzáférésű szótárai Bankinformációs adatbázisok Külföldi bankinformációt szolgáltató oldalak A magyar nemzeti bank A kereskedelmi bankok A privátbankár Banki információt szolgáltató cégek honlapjai A Magyar Bankszövetség szolgáltatásainak bemutatása
  • 8.
    Adattárak Aranyoldalak http://www.aranyoldalak.hu Országos Szaknévsor http://www.setaloujjak.hu Stb. Az adattárakban történő keresés segítségével csupán az egyes bankok elérhetőségeiről informálódhatunk (cím, tel. szám). Ezek a források csupán minimális tájékoztató jelleggel bírnak, mivel több szakterületet felölelnek.
  • 9.
    Politikai napilapok NépszabadságNépszava Magyar Hírlap Stb. Ezek a cikkek általánosak, nem szakjellegűek. A társadalom rétegeinek általános tájékoztatására szolgálnak.
  • 10.
    Szakfolyóiratok I. Piac&Profit(http://www.piacesprofit.hu), ISSN 1416-8219 HVG (http://www.hvg.hu), ISSN 1217-9647 Napi Gazdaság (http://www.napi.hu/) Világgazdaság (http://www.vg.hu) Figyelő (http://www.fn.hu/) Bank és Tőzsde (http://www.bankestozsde.hu/online/index.html) Bankszemle, ISSN 0133-0519 Közgazdasági szemle,( http://www.kszemle.hu/index.php/) ISSN 0023-4346
  • 11.
    Szakfolyóiratok II. Abanki, pénzügyi, tőzsdei, a gazdasági élet legfrissebb híreit, eseményeit, adatait és összefüggéseit tartalmazzák. A folyóiratok döntő többsége rendelkezik saját honlappal (lásd fentebb) ezek a honlapok híreket, különböző kalkulátorokat, pénzügyi kimutatásokat és elemzéseket, ill. gyakran tanácskérési lehetőségeket is tartalmaznak.
  • 12.
    Szakfolyóiratok III. AzOn-line elérésű szakfolyóiratok minőségének megállapításához egy standard keresőkérdést állítottunk fel (a kulcsszó: “diákhitel”), a kapott találati listát, az alábbi szempont rendszer alapján elemeztük: az egyes elemzési szempontoknak a táblázat megfelelő cellái felelnek meg.
  • 13.
  • 14.
    Szakkönyvek, szakirodalom Brealey-Meyers: Modern vállalati pénzügyek .- Bp.:Panem, 2005 Meir Kohn: Bank- és pénzügyek, pénzügyi piacok .- Bp.: Osiris, 1998 Gellért Andor: Digitális pénzügyek .- Bp.: KJK KERSZÖV Jogi és Üzleti Kiadó Kft, 2001 Lőrincné Istvánffy Hajna: Pénzügyi integráció Európában .- Bp.: KJK- KERSZÖV Jogi és Üzleti Kiadó Kft, 2001 Lenkei Gábor: 1000 szó a pénzről: Népszerű pénz és tőkepiaci fogalomtár .- Bp. KÁVÉ, 1999
  • 15.
    Off-line források I.Bank & tőzsde 1993-2002 Figyelő 1995-2003 Angol-magyar bank és tőzsdei szótár (Scriptum kiadó) HVG archívum 1993-2000 COMLPEX DVD JOGTÁR
  • 16.
    Off-line források II.Keresés modellezése a Figyelő 1995-2003 CD-ROM-on
  • 17.
    On-line információforrások I. Banki információt szolgáltató gyűjtőportálok Linkgyűjtemények http://bank.lap.hu http://atm.lap.hu http://bankkartya.lap.hu http.//hitelkartya.lap.hu http.//hitel.lap.hu http.//lizing.lap.hu A linkgyűjtemények az egyes szakterületek alapvető, nélkülözhetetlen kiindulási pontjai. Átfogó, generikus gyűjtemények, céljuk az adott témában való mélyebb eligazodás lehetőségének megteremtése.
  • 18.
    On-line információforrások II. A banki információk on-line hozzáférésű szótárai http://www.bankweb.hu/bankszotarbw.htm http://www.origo.hu/uzletinegyed/szotar/index.html http://www.eco.karrier.hu/szotar/index.php A szakkiadványokban való tájékozódás alapvető feltétele a legfontosabb szakmai kifejezések pontos ismerete. Ebben lehetnek segítségünkre a weben elérhető szakszótárak
  • 19.
    On-line információforrások III. Bankinformációs adatbázisok II. Bankinfo Center (http://www.bankinfo.hu) /térítéses szolgáltatás / Szolgáltatási rendszere: Banki Információs Rendszer (BIR) Banki termékfigyelés Banki Tanácsadás Bankinforum (a Bankinfo Center Hírlevele) A Bankinfo Adatbázis 40 bank, 1240 bankfiók, 2160 bankautomata, 1600 banki termék és 400000 adat található az adatbázisban
  • 20.
    On-line információforrások IV. Bankinformációs adatbázisok III. Keresések modellezése Bankinfo Centerben http://www.bankinfo.hu
  • 21.
    On-line információforrások V. Bankinformációs adatbázisok IV. A bankweb adatbázis (http://bankweb.hu) Szolgáltatásai: magánszemélyek részére : Hitelképességi előszűrés, havi részlet megállapítása , e-tanácsadó, teljeskörű hitelügyintézés, befektetési tanácsadás, bankok akciós ajánlatai egy helyen, banki termékek legfontosabb kondíciói, és azok összehasonlítása.A szolgáltatások cégek részére: különösen nehéz hitelügyek lebonyolítása, tanácsadás, osztrák hitel, ingatlanlízing, pályázati forrásszerzés (rövid tanácskérő), éven belüli hitel (rövid tanácskérő), faktoring (követelés eladása), lízing ügylet (rövid tanácskérő), éven belüli hitel. bankweb felületén található keresőrendszer a google rendszerén keresztül keres, a találati halmazban a témára vonatkozó cikkeket láthatjuk viszont. (folyóiratok, hírcentrumok cikkei) Pl.. a “diákhitel” keresőkérdést beírva a különböző (népszava, napi figyelő, mho stb.) témára vonatkozó cikkeit kapjuk eredményül.
  • 22.
    On-line információforrások VI. Bankinformációs adatbázisok V. Bankkártyák, bankfiókok, ATM-ek A bankkartya.lap.hu és az atm.lap.hu szolgáltatásainak összefoglaló ismertetését lásd fentebb a linkgyűjteményeknél. A bankkártya adatbázis (www.bankkartya.hu) megtalálhatóak a témára vonatkozó aktuális friss hírek, bankfiók kereső, bankkártya letiltásra van lehetőség, bankkártya roaming, készpénzfelvétel: ATM kereső, vásárlás: on-line üzletek Internetes címei Az oldalon lehetőségünk van a különböző kártyák részletes összehasonlítására: a szolgáltatások menüpontból kiválasztjuk az összehasonlító táblázat-készítését, majd a két összehasonlítani kívánt bankkártyát ennek eredményeképp kapunk egy részletes összehasonlító – elemező táblázatot
  • 23.
    On-line információforrások VII.Külföldi bankinformációt szolgáltató oldalak Csak felsorolás szintjén, mert nem ez képezi dolgozatunk fő témáját. http://www.barkersalmanach.com http://www.centralbanking.co.hu http://www.bis.org http://www.swift.com
  • 24.
    On-line információforrások VIII.A magyar nemzeti bank Elsősorban különböző tájékoztatások, füzetek, tanulmányok, szemlék, statisztikai kimutatások segítségével tájékoztat a különböző banki információkról. A kereskedelmi bankokról szóló egyedi információt nem ad ki
  • 25.
    On-line információforrások IX.A kereskedelmi bankok . A http://bank.lap.hu elérhető 26 bank honlapja az alábbi témakörökben szolgáltat banki információt: betét - ,hitel-, folyószámla- és bankkártya –ügyek, ügyletek.
  • 26.
    On-line információforrások X.A privátbankár A Gazdasági Rádió-Privátbankár.hu Internetes Újság a Műsor-Hang Kft. és Netbankár Kft. közös kiadása. Megtalálhatók rajta a gazdasági hírek, elemzések, az állampapírpiac alakulásaira vonatkozó információk, részletes elemzések, összehasonlítások befektetési alapokról, bankokról, nyugdíjpénztárakról, pénzügyi termékekről, valamint átfogó, személyre szabott segítséget nyújt a befektetésekhez.
  • 27.
    On-line információforrások X. Banki információt szolgáltató cégek honlapjai Gazdasági Kutató Intézet (http://www.gki.hu) honlapja is, mely negyedévente monetáris prognózisokkal jelentkezik. Az MTI ECO Gazdasági Hírszolgálat (http://www.mtieco.hu) előfizetős híradatbázis, melynek csak igen kis része használható ingyenesen. Tartalma: banki hitelkamatok, betéti kamatok - összehasonlító táblák, kereskedelmi bankok árfolyamai, bankok és devizanemek szerint.
  • 28.
    On-line információforrások X.A Magyar Bankszövetség szolgáltatásainak bemutatása I. A kétszintű bankrendszer bevezetése után létrehozott bankok érdekképviseleti szervezete. Az Európai Bankföderáció teljes jogú tagja Ma a szövetségnek 38 hitelintézmény a tagja, mit például a Budapest Bank, CIB Bank, Citibank, Erste Bank, FHB Bank, HVB Bank, K&H, MKB, OTP, Raiffeisen Bank
  • 29.
    On-line információforrások XI.A Magyar Bankszövetség szolgáltatásainak bemutatása II. Minden évben kiadnak egy éves bankismertetőt, amelyben beszámolnak a saját tevékenységükről, valamint ismertetik a szövetségi tagok bankjainak aktuális információit. Egyenként végéig mennek a bankokon és ismerteik az éves mérleget. Kis történeti ismertető után leírja a főbb tevékenységeit és stratégiáját az aktuális banknak. Üzleti kapcsolatait, nemzetközi kapcsolatait, lakossági ügyfélkapcsolatait. Szól a pénz- tőkepiaci- befektetési banki szolgáltatásokról, hálózati- értékesítési csatornáit, tulajdonosi érdekeltségeit, stratégiai partnereit. Mindezt a banktípustól függően teszi. Ennek hozzáférhetősége, nyilvános: http://www.bankszovetseg.hu
  • 30.
    E-Bank Banking isessential, but banks are not “Bankszolgáltatásokra szükség van, bankokra nem feltétlenül” Bill Gates
  • 31.
    E-Bank I. Abankok és a pénzintézetek ma már nem dolgoznak a fizikai pénzzel, értékpapírral. Hanem pénzről szóló információval. Bankinformációs hálózat alakult ki. Információtechnológia: módszerek és technikák együttese segíti, amelyek használatával az információ, pénzügyek kezelése automatikussá válik. Ez az az eszköz, amely kiszolgálja a bankok egészét és az ügyfeleket. Ezzel együtt egyre nagyobb az igény a bankok közötti információ- és pénzáramlás iránt. GIRO Bankközi Klíringrendszert
  • 32.
    E-Bank II. CallCenter Home Banking Internetes bank ügyfél a bank által biztosított hozzáférési jogosultsága, amellyel rendelkezhet a bankszámlája felett, s mindezt otthonról. Ezt ellenőrzik az elszámolásforgalmi rendszerek
  • 33.
    E-Bank III. Azinformatikai rendszert a MNB működteti, amihez a kereskedelmi bankok kapcsolódnak. A rendszer struktúrája a következőképpen néz ki (az ügyfélszámla vezető bankok rendszer az ügyfél bankjának a rendszere)
  • 34.
    E-Bank IV. HomeBanking Olyan banki szolgáltatások gyűjtőneve, melyeket a banktól kapott szoftver segítségével az ügyfél az otthonában lévő “terminálról” (telefon, PC) kezdeményez. Szabadabban fogalmazva napi pénzügyek intézése otthonról. Otthonról kényelmesen intézhetjük bankügyleteinket. Valós idejű (real-time, On-line) banki szolgáltatás.
  • 35.
    E-Bank V. InternetBank I. Az Internet bank tulajdonképpen egy integrált banki rendszer, amely modulokból épül fel. Feladata, a banki tevékenységi körök lefedése. A modulok a következőkből állnak: .Pénzforgalom .Folyószámla kezelés és betétgyűjtés .Hitelezési modul .Treasury modul .Főkönyv modul .Statisztika .Egyéb
  • 36.
    E-Bank VI. InternetBank II. Az Internetes kapcsolat a következőképp néz ki: A nagyobb kereskedelmi bankok rendelkeznek Internetes banki szolgáltatásokkal. Ezen szolgáltatások jellemzői megtekinthetők itt: http://www. privatbankar .hu/ html /bank/2_1. php
  • 37.
    Általában véve, ezeketa szolgáltatásokat nyújtják az Internet bankok: - egyenleg információk - forgalmi tételek - számlakivonat letöltése - eseti és állandó forint átutalási megbízások benyújtása - azonnali megbízások - értéknapos megbízások - deviza átutalás és átvezetés - forint és deviza lekötés - bankkártya információk - információk a számlához rendelt bankkártyákról (lejárat, limitek, stb.) - bankkártya limitek módosítása - engedélyezett, de még könyvelésre váró bankkártyás tételek listája - elektronikus bankkártya igénylés
  • 38.
    E-Bank VII. InternetBank III. Egy Internetes bankügyintézés bemutatása (saját) példán keresztül. MKB Netbankár szolgáltatásai
  • 39.
    E-Bank VIII. InternetBank IV. Az elektronikus fizetési rendszer felépítése
  • 40.
    E-Bank IX. Call Center (Telefonos kiszolgálás) Komplex telefonos ügyfélszolgálat, ahol alkalmazottak segítségével, illetve számítógép alapú hangfelismerő rendszerekkel biztosítják a gyors és interaktív ügyfélkiszolgálást. TeleBanking Mobil Bank WAP bank
  • 41.