ÓÄÊ 004(075.3)
ÁÁÊ 32.97ÿ721
7È74
© Ðèâêèíä È.ß., Ëûñåíêî Ò.È.,
×åðíèêîâà Ë.À., Øàêîòüêî Â.Â., 2016
© Èçäàòåëüñòâî «Ãåíåçà»,
îðèãèíàë ìàêåò, 2016îðèãèíàë-ìàêåò, 2016
ISBN 978-966-11-0754-9 (ðóñ.)
ISBN 978 966 11 0692 4 (óêð.)ISBN 978-966-11-0692-4 (óêð.)
È74
Èíôîðìàòèêà : ó÷åáí. äëÿ 8-ãî êë. îáùåîáðàçîâàò.
ó÷åáí. çàâåä. / È.ß. Ðèâêèíä [è äð.]. — Êèåâ : Ãåíåçà,
2016. — 288 ñ. : èëë.
ISBN 978-966-11-0754-9.
Ìàòåðèàë ó÷åáíèêà, ñîãëàñíî íîâîé ïðîãðàììå, ðàçäåëåí íà
8 ãëàâ. Ãëàâû «Òåêñòîâûé ïðîöåññîð» è «Òàáëè÷íûé ïðîöåñ-
ñîð» ïðåäñòàâëåíû äëÿ ïàêåòà Microsoft Office.
Êàæäûé ïóíêò ó÷åáíèêà ñîäåðæèò âîïðîñû äëÿ àêòóàëèçà-
öèè çíàíèé, îñíîâíîé ó÷åáíûé ìàòåðèàë, òðåíèðîâî÷íûå
óïðàæíåíèÿ, âîïðîñû äëÿ ñàìîêîíòðîëÿ è ïðàêòè÷åñêèå çàäà-
íèÿ, ðàñïðåäåëåííûå â ñîîòâåòñòâèè ñ óðîâíÿìè ó÷åáíûõ äîñòè-
æåíèé ó÷àùèõñÿ. Ó÷åáíèê ñîäåðæèò 16 ïðàêòè÷åñêèõ ðàáîò.
Äëÿ ïîâûøåíèÿ èíòåðåñà ê èçó÷åíèþ ïðåäìåòà, êðîìå îñ-
íîâíîãî ìàòåðèàëà, ó÷åáíèê ñîäåðæèò ðóáðèêè: «Äëÿ òåõ, êòî
õî÷åò çíàòü áîëüøå», «Çíàåòå ëè âû, ÷òî...».
ÓÄÊ 004(075.3)
ÁÁÊ 32.97ÿ721
Ðåêîìåíäîâàíî Ìèíèñòåðñòâîì îáðàçîâàíèÿ è íàóêè Óêðàèíû
(Ïðèêàç ÌÎÍ Óêðàèíû îò 10.05.2016 № 491)
À â ò î ð û :
È. ß. ÐÈÂÊÈÍÄ, Ò. È. ËÛÑÅÍÊÎ, Ë. À. ×ÅÐÍÈÊÎÂÀ, Â. Â. ØÀÊÎÒÜÊÎ
Ï å ð å â å ä å í î ï î è ç ä à í è þ :
Іíôîðìàòèêà: ïіäðó÷. äëÿ 8-ãî êë. çàãàëüíîîñâіò. íàâ÷. çàêë. / É. ß. Ðèâêіíä
[òà іí.]. – Êèїâ: Ãåíåçà, 2016. – 288 ñ. : іë. – ISBN 978-966-11-0692-4.
Ýêñïåðòû, îñóùåñòâèâøèå ýêñïåðòèçó äàííîãî ó÷åáíèêà âî âðåìÿ ïðîâåäå-
íèÿ êîíêóðñíîãî îòáîðà ïðîåêòîâ ó÷åáíèêîâ äëÿ ó÷àùèõñÿ 8 êëàññà îáùåîáðà-
çîâàòåëüíûõ ó÷åáíûõ çàâåäåíèé è ñäåëàâøèå âûâîä î öåëåñîîáðàçíîñòè ïðå-
äîñòàâëåíèÿ ó÷åáíèêó ãðèôà «Ðåêîìåíäîâàíî Ìèíèñòåðñòâîì îáðàçîâàíèÿ è
íàóêè Óêðàèíû»:
Æóê Í.À., ìåòîäèñò Ãîùàíñêîãî ðàéîííîãî ìåòîäè÷åñêîãî êàáèíåòà Ðèâ-
íåíñêîé îáëàñòè;
Ïîïîâà Ë.Í., ó÷èòåëü èíôîðìàòèêè ñïåöèàëèçèðîâàííîé îáùåîáðàçîâàòåëü-
íîé øêîëû І–ІІІ ñòóïåíåé № 7 Ñâåòëîâîäñêîãî ãîðîäñêîãî ñîâåòà Êèðîâîãðàä-
ñêîé îáëàñòè.
Èçäàíî çà ñ÷åò ãîñóäàðñòâåííûõ ñðåäñòâ. Ïðîäàæà çàïðåùåíà
3333333333333333
ÄÎÐÎÃÈÅ ÄÐÓÇÜß!
Âû ïðîäîëæàåòå èçó÷åíèå èíòåðåñíîãî è âàæíîãî ïðåäìå-
òà – èíôîðìàòèêè.
 ïðåäûäóùèõ êëàññàõ âû óæå íàó÷èëèñü âûïîëíÿòü îïå-
ðàöèè ñ îáúåêòàìè îïåðàöèîííîé ñèñòåìû êîìïüþòåðà, ñîçäà-
âàòü èíôîðìàöèîííûå ìîäåëè, îáðàáàòûâàòü ãðàôè÷åñêèå,
òåêñòîâûå, ÷èñëîâûå è ìóëüòèìåäèéíûå äàííûå, èñêàòü ñâåäå-
íèÿ è ïåðåïèñûâàòüñÿ â Èíòåðíåòå, ñîñòàâëÿòü àëãîðèòìû äëÿ
èñïîëíèòåëÿ Ðûæèé êîò, ðåøàòü êîìïåòåíòíîñòíûå çàäà÷è è
âûïîëíÿòü ó÷åáíûå ïðîåêòû.
Íà óðîêàõ èíôîðìàòèêè â 8-ì êëàññå âû îçíàêîìèòåñü ñ
êîäèðîâàíèåì äàííûõ, ðàññìîòðèòå àïïàðàòíîå è ïðîãðàìì-
íîå îáåñïå÷åíèå êîìïüþòåðà, ïðîäîëæèòå îáðàáàòûâàòü òåê-
ñòîâûå è ÷èñëîâûå äàííûå, ðåøàòü êîìïåòåíòíîñòíûå çàäà÷è.
Âû íàó÷èòåñü ñîçäàâàòü âèäåîôàéëû, îáðàáàòûâàòü àóäèîäàí-
íûå, ðàçðàáàòûâàòü è âûïîëíÿòü ïðîãðàììíûå ïðîåêòû â ñðå-
äå ïðîãðàììèðîâàíèÿ. Óìåíèå ïðèìåíÿòü ïðèîáðåòåííûå çíà-
íèÿ âû îòðàáîòàåòå, âûïîëíÿÿ ó÷åáíûå ïðîåêòû. È â ýòîì âàì
ïîìîæåò íàø ó÷åáíèê.
Ìàòåðèàë ó÷åáíèêà ðàçäåëåí íà ãëàâû. Êàæäàÿ ãëàâà ñî-
ñòîèò èç ïóíêòîâ, êîòîðûå, â ñâîþ î÷åðåäü, ñîäåðæàò ïîäïóí-
êòû.  íà÷àëå êàæäîãî ïóíêòà ïðèâåäåíû âîïðîñû äëÿ ïîâòî-
ðåíèÿ èçó÷åííîãî. Îòâåòû íà íèõ îáëåã÷àò ïîíèìàíèå è óñâî-
åíèå íîâîãî ìàòåðèàëà. Ýòè âîïðîñû îáîçíà÷åíû .
Âíèìàòåëüíî ÷èòàéòå ìàòåðèàë, èçëîæåííûé â ó÷åáíèêå.
Âàæíûé ìàòåðèàë ñîáðàí â êîíöå êàæäîãî ïóíêòà â îòäåëüíîé
ðóáðèêå «Ñàìîå âàæíîå â ýòîì ïóíêòå».
 êîíöå êàæäîãî ïóíêòà ðàçìåùåíû âîïðîñû äëÿ ñàìîêîíò-
ðîëÿ «Äàéòå îòâåòû íà âîïðîñû». Ðåêîìåíäóåì âàì äàòü
íà íèõ îòâåòû ïîñëå èçó÷åíèÿ ó÷åáíîãî ìàòåðèàëà ïóíêòà.
Âîçëå êàæäîãî âîïðîñà ñòîèò çíà÷îê, óêàçûâàþùèé íà òî, ÷òî
ïðàâèëüíûé îòâåò íà ýòîò âîïðîñ ñîîòâåòñòâóåò:
– íà÷àëüíîìó è ñðåäíåìó óðîâíÿì ó÷åáíûõ äîñòèæåíèé;
– äîñòàòî÷íîìó óðîâíþ ó÷åáíûõ äîñòèæåíèé;
* – âûñîêîìó óðîâíþ ó÷åáíûõ äîñòèæåíèé.
Òàê æå îáîçíà÷åíû è óðîâíè ïðàêòè÷åñêèõ çàäàíèé â ðóá-
ðèêå «Âûïîëíèòå çàäàíèå», ïîñëå êàæäîãî ïóíêòà. Çàäà-
íèÿ, ðåêîìåíäîâàííûå àâòîðàìè äëÿ ðàáîòû äîìà, îáîçíà÷å-
íû . Íàä çàäàíèÿìè ñ ïîìåòêîé öåëåñîîáðàçíî ïî-
ðàáîòàòü â ïàðàõ èëè íåáîëüøèõ ãðóïïàõ.
Êðîìå îñíîâíîãî ìàòåðèàëà, ïóíêòû ó÷åáíèêà ñîäåðæàò
ðóáðèêè:
4444444444444444
 «Äëÿ òåõ, êòî õî÷åò çíàòü áîëüøå»;
 «Çíàåòå ëè âû, ÷òî…»;
 «Èíòåðåñíûå ôàêòû èç èñòîðèè»;
 «Äëÿ òåõ, êòî ðàáîòàåò ñ OC Linux»;
 «Äëÿ òåõ, êòî ðàáîòàåò ñ LibreOffice»;
 «Äëÿ òåõ, êòî ðàáîòàåò ñ Microsoft Office 2010»;
 «Òîëêîâûé ñëîâàðü òåðìèíîâ è ïîíÿòèé» (íà çåëåíîì ôîíå).
 êîíöå ó÷åáíèêà åñòü Ñëîâàðèê.
Ôàéëû-çàãîòîâêè äëÿ âûïîëíåíèÿ çàäàíèé è ïðàêòè÷åñêèõ
ðàáîò ðàçìåùåíû â Èíòåðíåòå ïî àäðåñó http://allinf.at.ua
Æåëàåì âàì óñïåõîâ â èçó÷åíèè ñàìîé èíòåðåñíîé
è ñîâðåìåííîé íàóêè – ÈÍÔÎÐÌÀÒÈÊÈ!
Àâòîðû
55555555555555555555555555555555555555555555555555555555555555555555555555555555555555555555555555555555555555555555555555555555555555555555555555555555
 ýòîé ãëàâå âû óçíàåòå:
îá îáðàáîòêå äàííûõ
êàê èíôîðìàöèîííîì
ïðîöåññå
î òàáëèöàõ êîäîâ
ñèìâîëîâ
î åäèíèöàõ èçìåðåíèÿ
äëèíû äâîè÷íîãî êîäà
î êîäèðîâàíèè
è äåêîäèðîâàíèè
ñîîáùåíèé
î äâîè÷íîì
êîäèðîâàíèè
Ãëàâà 1
6666666666666666
1.1. ОБРАБОТКА ДАННЫХ КАК1.1. ОБРАБОТКА ДАННЫХ КАК
ИНФОРМАЦИОННЫЙ ПРОЦЕСС. КОДИРОВАНИЕИНФОРМАЦИОННЫЙ ПРОЦЕСС. КОДИРОВАНИЕ
И ДЕКОДИРОВАНИЕ СООБЩЕНИЙИ ДЕКОДИРОВАНИЕ СООБЩЕНИЙ
1. Êàêèå èíôîðìàöèîííûå ïðîöåññû âû çíàåòå?  ÷åì ñóùíîñòü ïðîöåññà
îáðàáîòêè ñîîáùåíèé?
2. Êàêèå ñóùåñòâóþò ñïîñîáû ïðåäñòàâëåíèÿ ñîîáùåíèé?
3. ×òî òàêîå äàííûå? Ïðèâåäèòå ïðèìåðû äàííûõ.
ОБРАБОТКА ДАННЫХ КАК ИНФОРМАЦИОННЫЙ ПРОЦЕСС
 ñîâðåìåííîì îáùåñòâå íåìàëî ïðîôåññèé ñâÿçàíî ñ îáðàáîòêîé äàí-
íûõ, ïðåäñòàâëåííûõ ñëîâàìè, ÷èñëàìè, ãðàôè÷åñêèìè èçîáðàæåíèÿìè è
ò. ï. Áóõãàëòåðû íà÷èñëÿþò çàðàáîòíóþ ïëàòó, èñõîäÿ èç äàííûõ îá îáú-
åìàõ âûïîëíåííûõ ðàáîò. Âðà÷è ñòàâÿò
äèàãíîç ïàöèåíòàì íà îñíîâå ðåçóëüòà-
òîâ ðàçëè÷íûõ àíàëèçîâ. Ñèíîïòèêè ñî-
ñòàâëÿþò ïðîãíîç ïîãîäû, àíàëèçèðóÿ
äàííûå î äâèæåíèè âîçäóøíûõ ìàññ.
Àñòðîíîìû ðàññ÷èòûâàþò òðàåêòîðèè
äâèæåíèÿ êîñìè÷åñêèõ îáúåêòîâ ïî
äàííûì îá èõ ðàñïîëîæåíèè. Õóäîæíèê
ñîçäàåò èëëþñòðàöèè ê êíèãå, îçíàêî-
ìèâøèñü ñ åå ñîäåðæàíèåì (ðèñ. 1.1).
Âûïîëíÿþò îáðàáîòêó äàííûõ è ó÷åíè-
êè, ðåøàÿ çàäà÷è, ãîòîâÿ ñî÷èíåíèÿ,
ñòðîÿ ãðàôèêè ôóíêöèé è ò. ï.
Êàê âû óæå çíàåòå, îáðàáîòêà äàí-
íûõ – ýòî ïðîöåññ ïîëó÷åíèÿ íîâûõ
äàííûõ èç èìåþùèõñÿ.
Òàê, åñëè ìû ðåøàåì ìàòåìàòè÷åñêóþ çàäà÷ó, òî èç èìåþùèõñÿ (íà-
÷àëüíûõ, âõîäíûõ) äàííûõ óñëîâèÿ çàäà÷è ìû ïîëó÷àåì íîâûå (âûõîäíûå)
äàííûå – ðåøåíèå çàäà÷è. Ïðè îïðåäåëåíèè ïîáåäèòåëåé ëåãêîàòëåòè÷å-
ñêîãî çàáåãà îáðàáîòêà äàííûõ ñîñòîèò â ðàçìåùåíèè ôàìèëèé ó÷àñòíèêîâ
çàáåãà â ñïèñêå â ñîîòâåòñòâèè ñî âðåìåíåì ïðåîäîëåíèÿ èìè äèñòàíöèè îò
ìåíüøåãî äî áîëüøåãî çíà÷åíèÿ âðåìåíè. Ïðè ïîñòðîåíèè äèàãðàììû â
òàáëè÷íîì ïðîöåññîðå èç èìåþùèõñÿ ÷èñëîâûõ äàííûõ ïîëó÷àþòñÿ íîâûå
äàííûå, ïðåäñòàâëåííûå ãðàôè÷åñêèì ñïîñîáîì.
Îáðàáàòûâàòü äàííûå ìîæíî ñ èñïîëüçîâàíèåì ðàçëè÷íûõ óñòðîéñòâ, â
òîì ÷èñëå ñ èñïîëüçîâàíèåì êîìïüþòåðà. Äëÿ ýòîãî íóæíî ïîäàòü äàííûå
â âèäå, ïðèãîäíîì äëÿ îáðàáîòêè óñòðîéñòâàìè êîìïüþòåðà, è îïðåäåëèòü
ïðàâèëà, ïî êîòîðûì äîëæíà ïðîèñõîäèòü îáðàáîòêà.
КОДИРОВАНИЕ СООБЩЕНИЙ
Ñ öåëüþ ñîõðàíåíèÿ, ïåðåäà÷è, îáðàáîòêè, çàùèòû ñîîáùåíèé ÷àñòî
ìåíÿþò ñïîñîá èõ ïðåäñòàâëåíèÿ.
Рис. 1.1. Обработка данных предста-
вителями разных профессий
777777777777777
КОДИРОВАНИЕ ДАННЫХ
Óñòíûå ñîîáùåíèÿ çàïèñûâàþò íà áóìàãå, çàìåíÿÿ çâóêè ÷åëîâå÷åñêîé
ðå÷è áóêâàìè àëôàâèòà. Ïðè ýòîì âûïîëíÿåòñÿ ñîõðàíåíèå ñîîáùåíèé. Âî
âðåìÿ ðàçãîâîðà ïî òåëåôîíó çâóêè ïðåîáðàçóþòñÿ â ýëåêòðè÷åñêèå ñèãíà-
ëû. Ýòî äåëàåò âîçìîæíîé ïåðåäà÷ó ñîîáùåíèé íà áîëüøèå ðàññòîÿíèÿ.
Ðåøàÿ çàäà÷ó íà óðîêå ìàòåìàòèêè, ñëîâà, îáîçíà÷àþùèå ÷èñëà, çàïèñû-
âàþò öèôðàìè, à ìàòåìàòè÷åñêèå îïåðàöèè – ñïåöèàëüíûìè çíàêàìè. Ýòî
óïðîùàåò âûïîëíåíèå îïåðàöèé ïî îáðàáîòêå ñîîáùåíèé. Äëÿ çàùèòû ñî-
äåðæàíèÿ ñîîáùåíèé îò ïîñòîðîííèõ ëèö ïðîâîäÿò øèôðîâàíèå, çàìåíÿÿ
áóêâû â òåêñòå ñîîáùåíèÿ äðóãèìè áóêâàìè, ÷èñëàìè èëè óñëîâíûìè îáî-
çíà÷åíèÿìè.
Ïðîöåññ çàìåíû îäíîé ïîñëåäîâà-
òåëüíîñòè ñèãíàëîâ, êîòîðîé ïðåäñòàâ-
ëåíî ñîîáùåíèå, äðóãîé ïîñëåäîâàòåëü-
íîñòüþ ñèãíàëîâ íàçûâàþò êîäèðîâà-
íèåì ñîîáùåíèÿ.
Êîäèðîâàíèå øèðîêî èñïîëüçóåòñÿ â ñîâðåìåííîé æèçíè äëÿ ïðåäñòàâ-
ëåíèÿ ñîîáùåíèé â âèäå, ïðèãîäíîì äëÿ îáðàáîòêè íå òîëüêî ÷åëîâåêîì,
íî è òåõíè÷åñêèìè óñòðîéñòâàìè. Òàê, ñâåäåíèÿ î òîâàðàõ êîäèðóþò ñ èñ-
ïîëüçîâàíèåì øòðèõ-êîäîâ (ðèñ. 1.2). Öèôðàìè íà øòðèõ-êîäå îáîçíà÷åíû
ñâåäåíèÿ î òîâàðå, ñòðàíå è ïðåäïðèÿ-
òèè – ïðîèçâîäèòåëå ýòîãî òîâàðà. Ýòîò
÷èñëîâîé êîä ïðåäíàçíà÷åí äëÿ îáðà-
áîòêè ÷åëîâåêîì è èñïîëüçóåòñÿ äëÿ
óïîðÿäî÷åííîãî õðàíåíèÿ äàííûõ î òî-
âàðàõ. À òîëùèíà ëèíèé øòðèõ-êîäà è
ïðîìåæóòêîâ ìåæäó íèìè êîäèðóåò òå
æå ñâåäåíèÿ. Ýòîò ãðàôè÷åñêèé êîä âîñ-
ïðèíèìàåòñÿ ñïåöèàëüíûìè ñêàíåðàìè
è îáðàáàòûâàåòñÿ äàëüøå ñ èñïîëüçîâà-
íèåì êîìïüþòåðà.
Äëÿ êîäèðîâàíèÿ ñîîáùåíèé îïðåäå-
ëÿþò íå òîëüêî íàáîð ñèìâîëîâ, çíàêîâ,
ñèãíàëîâ, êîòîðûå áóäóò èñïîëüçîâàíû
äëÿ çàìåíû ñèãíàëîâ çàäàííîãî ñîîáùåíèÿ, íî è ïðàâèëà, ïî êîòîðûì ïðî-
èñõîäèò ýòà çàìåíà.
Íàïðèìåð, èç èñòîðèè õîðîøî èçâåñòåí øèôð, êîòîðûì ïîëüçîâàëñÿ
äëÿ ñåêðåòíîé ïåðåïèñêè ñî ñâîèìè ãåíåðàëàìè ðèìñêèé èìïåðàòîð Ãàé
Þëèé Öåçàðü (100–44 ãã. äî í. ý.). Ïðà-
âèëà êîäèðîâàíèÿ ñîñòîÿò â òîì, ÷òî
êàæäàÿ áóêâà â òåêñòå ñîîáùåíèÿ çà-
ìåíÿåòñÿ äðóãîé, êîòîðàÿ íàõîäèòñÿ â
àëôàâèòå íà ðàññòîÿíèè íåñêîëüêèõ ïî-
çèöèé îò çàäàííîé áóêâû (ðèñ. 1.3).
Òàê, çàêîäèðîâàâ ñîîáùåíèå «ïðè-
âåò» ñ èñïîëüçîâàíèåì øèôðà Öåçàðÿ
ñî ñäâèãîì íà 4 áóêâû âïðàâî, ïîëó÷èì
ñîîáùåíèå «óôìæéö».
Êîä (ëàò. codex – êíèãà) – ñèñòåìà
óñëîâíûõ çíàêîâ, ñèãíàëîâ äëÿ
ïåðåäà÷è, îáðàáîòêè è õðàíåíèÿ
ñîîáùåíèé.
Рис. 1.2. Штрих-код товара
Рис. 1.3. Правила замены символов
в шифре Цезаря со сдвигом на
4 буквы вправо
Ãëàâà 1
8888888888888888
ДЕКОДИРОВАНИЕ СООБЩЕНИЙ
Ïðîöåññ ïîëó÷åíèÿ èñõîäíîãî ñîîáùåíèÿ èç çàêîäèðîâàííîãî íàçûâàþò
äåêîäèðîâàíèåì ñîîáùåíèÿ.
Äåêîäèðîâàíèå ñîîáùåíèé ïðîèñõîäèò, êîãäà ìû ÷èòàåì âñëóõ íàïå÷à-
òàííûé òåêñò, èñïîëíÿåì ìóçûêàëüíîå ïðîèçâåäåíèå ïî íîòàì, ðàñøèôðî-
âûâàåì ñîîáùåíèÿ, îïðåäåëÿåì ïî øòðèõ-êîäó ñòðàíó, â êîòîðîé èçãîòîâ-
ëåí òîâàð, è ò. ï.
Äëÿ äåêîäèðîâàíèÿ ñîîáùåíèÿ, çàêîäèðîâàííîãî øèôðîì Öåçàðÿ ñî
ñäâèãîì íà 4 áóêâû âïðàâî, íóæíî êàæäóþ áóêâó çàêîäèðîâàííîãî ñîîá-
ùåíèÿ çàìåíèòü äðóãîé, ðàñïîëîæåííîé â àëôàâèòå íà 4 ïîçèöèè ñëåâà îò
çàäàííîé. Òàêèì îáðàçîì, äåêîäèðîâàâ ñîîáùåíèå «èòåôÿí èéñà», ïîëó-
÷èì «äîáðûé äåíü».
Êîäèðîâàíèå è äåêîäèðîâàíèå ñîîáùåíèé – ýòî ïðèìåðû ïðîöåññîâ îá-
êè äàííûõ.
ðàáîòêà äàííûõ – ýòî ïðîöåññ ïîëó÷åíèÿ íîâûõ äàííûõ èç èìåþ-
ùèõñÿ.
Êîäèðîâàíèå ñîîáùåíèÿ – ýòî ïðîöåññ çàìåíû îäíîé ïîñëåäîâàòåëüíîñòè
ñèãíàëîâ, êîòîðîé ïîäàíî ñîîáùåíèå, äðóãîé ïîñëåäîâàòåëüíîñòüþ ñèãíàëîâ.
Êîäèðîâàíèå ñîîáùåíèé âûïîëíÿåòñÿ ñ öåëüþ èõ õðàíåíèÿ, ïåðåäà÷è,
îáðàáîòêè, çàùèòû.
Äëÿ êîäèðîâàíèÿ ñîîáùåíèé îïðåäåëÿþò íàáîð ñèãíàëîâ, êîòîðûå áó-
äóò èñïîëüçîâàíû äëÿ çàìåíû ñèãíàëîâ çàäàííîãî ñîîáùåíèÿ, è ïðàâèëà,
ïî êîòîðûì ïðîèñõîäèò ýòà çàìåíà.
Äåêîäèðîâàíèå ñîîáùåíèÿ – ýòî ïðîöåññ ïîëó÷åíèÿ èñõîäíîãî ñîîáùå-
íèÿ èç çàêîäèðîâàííîãî.
Êîäèðîâàíèå è äåêîäèðîâàíèå ñîîáùåíèé – ýòî ïðèìåðû ïðîöåññîâ îá-
ðàáîòêè äàííûõ.
Ответьте на вопросы
1.  ÷åì çàêëþ÷àåòñÿ ïðîöåññ îáðàáîòêè äàííûõ?
2. Êàêèå íîâûå äàííûå ìîãóò áûòü ïîëó÷åíû â ðåçóëüòàòå îáðàáîòêè
äàííûõ:
a) î êîëè÷åñòâå è öåíå ïðîäàííûõ â ìàãàçèíå òîâàðîâ;
b) î ðîñòå ó÷åíèêîâ êëàññà;
c) î ðàññòîÿíèè ìåæäó äâóìÿ íàñåëåííûìè ïóíêòàìè è ñêîðîñòè
äâèæåíèÿ ïîåçäà, êóðñèðóþùåãî ìåæäó íèìè?
3.  ÷åì çàêëþ÷àåòñÿ ïðîöåññ êîäèðîâàíèÿ ñîîáùåíèé?
4. Ñ êàêîé öåëüþ êîäèðóþò ñîîáùåíèÿ?
5. Ñ êàêîé öåëüþ çâóêè ìóçûêè êîäèðóþò íîòàìè; ñîîáùåíèÿ îá îñî-
áåííîñòÿõ äâèæåíèÿ ïî äîðîãå êîäèðóþò äîðîæíûìè çíàêàìè?
6. Ñîîáùåíèå î ÷åì ìîæíî çàêîäèðîâàòü ñ èñïîëüçîâàíèåì öâåòîâ;
ãðàôè÷åñêèõ îáîçíà÷åíèé?
7. ×òî ñëåäóåò ïðåäâàðèòåëüíî îïðåäåëèòü äëÿ êîäèðîâàíèÿ ñîîáùå-
íèÿ?
уууууууууууууууСамое важное в этом пунктеСамое важное в этом пунктеСамое важное в этом пунктеСамое важное в этом пунктеСамое важное в этом пунктеСамое важное в этом пунктеСамое важное в этом пунктеСамое важное в этом пунктеСамое важное в этом пунктеСамое важное в этом пунктеСамое важное в этом пунктеСамое важное в этом пунктеСамое важное в этом пунктеСамое важное в этом пунктеСамое важное в этом пунктеСамое важное в этом пунктеСамое важное в этом пунктеСамое важное в этом пунктеСамое важное в этом пунктеСамое важное в этом пунктеСамое важное в этом пунктеСамое важное в этом пунктеСамое важное в этом пунктеСамое важное в этом пунктеСамое важное в этом пунктеСамое важное в этом пунктеСамое важное в этом пунктеСамое важное в этом пунктеСамое важное в этом пунктеСамое важное в этом пунктеСамое важное в этом пунктеСамое важное в этом пунктеСамое важное в этом пунктеСамое важное в этом пунктеСамое важное в этом пунктеСамое важное в этом пунктеСамое важное в этом пунктеСамое важное в этом пунктеСамое важное в этом пунктеСамое важное в этом пунктеСамое важное в этом пунктеСамое важное в этом пунктеСамое важное в этом пунктеСамое важное в этом пунктеСа ое ва ое в это теСа ое ва ое в это теСССССС
9999999999999999
КОДИРОВАНИЕ ДАННЫХ
8. Ïî êàêèì ïðàâèëàì â èãðå «Ìîðñêîé áîé» êîäèðóþò ïîëîæåíèå
êîðàáëåé? Ñ êàêîé öåëüþ?
9.  ÷åì çàêëþ÷àåòñÿ ïðîöåññ äåêîäèðîâàíèÿ ñîîáùåíèé?
Выполните задания
1. Ïðèâåäèòå ïðèìåðû îáðàáîòêè äàííûõ.
2. Ïðèâåäèòå ïðèìåðû êîäèðîâàíèÿ ñîîáùåíèé, èñïîëüçóåìûõ â ìó-
çûêå, ôèçèêå, õèìèè, ãåîãðàôèè è äð.
3. Çàêîäèðóéòå ñ èñïîëüçîâàíèåì øèôðà Öåçàðÿ ñî ñäâèãîì íà 4 áóê-
âû âïðàâî ñîîáùåíèÿ:
a) èíôîðìàòèêà;
b) ìîÿ øêîëà;
c) êîäèðîâàíèå è äåêîäèðîâàíèå ñîîáùåíèé.
4. Ñîîáùåíèÿ çàêîäèðîâàíû øèôðîì Öåçàðÿ ñî ñäâèãîì íà 3 áóêâû
âïðàâî. Äåêîäèðóéòå ñîîáùåíèÿ:
a) ôèðõâäóÿ;
b) øñóñûãâ òñæñçã;
c) öúèäðþì æñç ðãüãîôâ.
5. Èçîáðàæåíèå, ñîçäàííîå êàðàíäàøîì íà
ëèñòå áóìàãè â êëåòî÷êó, çàêîäèðîâàíî
ïî ñëåäóþùåìó ïðàâèëó: ñòðåëêà óêàçû-
âàåò íàïðàâëåíèå, â êîòîðîì ïåðåìåùà-
åòñÿ êàðàíäàø ïî ëèíèè ñåòêè, à ÷èñëî
óêàçûâàåò êîëè÷åñòâî êëåòî÷åê äëÿ ïå-
ðåìåùåíèÿ. Âîññîçäàéòå çàêîäèðîâàííîå
èçîáðàæåíèå:
a) 5 3 5 1 4 1 4 1;
b) 3 5 3 1 2 1 2 1 2 1 2 1.
6. Çàêîäèðóéòå äàííûå èçîáðàæåíèÿ
ïî ñëåäóþùåìó ïðàâèëó: ñòðåëêà
óêàçûâàåò íàïðàâëåíèå, â êîòî-
ðîì ïåðåìåùàåòñÿ êàðàíäàø ïî
ëèíèè ñåòêè, à ÷èñëî – êîëè÷å-
ñòâî êëåòî÷åê äëÿ ïåðåìåùåíèÿ.
7. Äîïîëíèòå ïðàâèëà êîäèðîâàíèÿ,
ïðèâåäåííûå â ïðåäûäóùåì çàäà-
íèè, òàê, ÷òîáû ìîæíî áûëî îáî-
çíà÷èòü ïåðåìåùåíèÿ êàðàíäàøà,
ïðè êîòîðûõ íå ïðîèñõîäèò ðèñî-
âàíèÿ.
8. Îäèí èç äðåâíåéøèõ øèôðîâ ðàç-
ðàáîòàë Ïîëèáèé (III â. äî í. ý.) –
ãðå÷åñêèé èñòîðèê, ïîëêîâîäåö, ãîñóäàðñòâåííûé äåÿòåëü.  øèô-
ðå, êîòîðûé íàçâàëè «êâàäðàò Ïîëèáèÿ», êàæäàÿ áóêâà àëôàâèòà
(èëè ïàðà áóêâ, ñîîòâåòñòâóþùèõ áëèçêèì ïî ïðîèçíîøåíèþ çâó-
êàì) ðàñïîëîæåíà â òàáëèöå. Ïðè êîäèðîâàíèè ñîîáùåíèÿ êàæäàÿ
áóêâà çàìåíÿåòñÿ ïàðîé öèôð – íîìåðàìè ñòîëáöà è ñòðîêè òàá-
1 2 3 4 5 6
1 À Á Â Ã Ä Å/Ё
2 Æ Ç È/É Ê Ë Ì
3 Í Î Ï Ð Ñ Ò
4 Ó Ô Õ Ö × Ø
5 Ù Û Ü/Ú Ý Þ ß
Квадрат Полибия
Ãëàâà 1
10101010101010101010101010101010
ëèöû, íà ïåðåñå÷åíèè êîòîðûõ îíà ðàñïîëîæåíà. Äëÿ êîäèðîâàíèÿ
ñîîáùåíèé íà ðóññêîì ÿçûêå ìîæåò áûòü èñïîëüçîâàíà òàáëèöà,
èçîáðàæåííàÿ íà ñ. 9.
Äåêîäèðóéòå ñîîáùåíèÿ, çàêîäèðîâàííûå ïî ðàññìîòðåííûì ïðà-
âèëàì ñ èñïîëüçîâàíèåì ïðèâåäåííîé òàáëèöû:
a) 42 31 11 51 43 11 63; á) 32 13 24 23 43 62 11 63 32 42 11.
9. Çàêîäèðóéòå ñîîáùåíèÿ, èñïîëüçóÿ ïðàâèëà êîäèðîâàíèÿ, ïðèâå-
äåííûå â ïðåäûäóùåì çàäàíèè:
a) èíôîðìàòèêà;
b) ñîîáùåíèå.
10. Ïðåäëîæèòå ñâîè ïðàâèëà êîäèðîâàíèÿ ñèìâîëîâ òåêñòà è çàêîäè-
ðóéòå ïî ýòèì ïðàâèëàì ñîîáùåíèÿ:
a) ñåãîäíÿ õîðîøèé äåíü;
b) ìíå íðàâèòñÿ ôóòáîë.
11. Íàéäèòå ñâåäåíèÿ è ïîäãîòîâüòå ñîîáùåíèå î ñïîñîáàõ êîäèðîâàíèÿ:
a) àçáóêà Ìîðçå; â) øðèôò Áðàéëÿ;
b) ñåìàôîðíàÿ àçáóêà; ã) ÿçûê öâåòîâ «ñåëàì».
1.2. КОДИРОВАНИЕ СИМВОЛОВ1.2. КОДИРОВАНИЕ СИМВОЛОВ
1. ×òî òàêîå êîäèðîâàíèå ñîîáùåíèé? Ñ êàêîé öåëüþ êîäèðóþò ñîîáùåíèÿ?
2. Ïðèâåäèòå ïðèìåðû êîäèðîâàíèÿ ñîîáùåíèé.
3. ×òî òàêîå äåêîäèðîâàíèå ñîîáùåíèé?
КОДИРОВАНИЕ СИМВОЛОВ ТЕКСТА
Äëÿ îáðàáîòêè òåêñòîâûõ ñîîáùåíèé ñ èñïîëüçîâàíèåì êîìïüþòåðà
ñèìâîëû ñîîáùåíèÿ êîäèðóþò ÷èñëàìè.
Äëÿ êîäèðîâàíèÿ òåêñòà èñïîëüçóþò
òàáëèöû êîäîâ ñèìâîëîâ. Â íèõ êàæäî-
ìó ñèìâîëó, êîòîðûé ìîæåò áûòü èñ-
ïîëüçîâàí â òåêñòîâîì ñîîáùåíèè, ñîîò-
âåòñòâóåò íåêîòîðîå ÷èñëî.  1963 ã. â
ÑØÀ áûë ðàçðàáîòàí íàáîð òàêèõ êî-
äîâ ñèìâîëîâ äëÿ ïåðåäà÷è ñîîáùåíèé ïî òåëåòàéïó. Ïîçæå îí ñòàë ñòàí-
äàðòîì äëÿ èñïîëüçîâàíèÿ â êîìïüþòåðíîé òåõíèêå è ïîëó÷èë íàçâàíèå
òàáëèöû êîäîâ ñèìâîëîâ ASCII (àíãë. American Standard Code for
InformationII Interchange –II àìåðèêàíñêèé ñòàíäàðòíûé êîä äëÿ îáìåíà èí-
ôîðìàöèåé).
 òàáëèöå ASCII áóêâàì àíãëèéñêîãî àëôàâèòà, öèôðàì, çíàêàì ïðå-
ïèíàíèÿ, ñèìâîëàì ðåäàêòèðîâàíèÿ è ôîðìàòèðîâàíèÿ òåêñòà ñîîòâåò-
ñòâóþò ÷èñëà îò 0 äî 127 (òàáë. 1.1).
Òåêñòîâûå ñèìâîëû, êîòîðûå êîäèðóþòñÿ â òàáëèöå ASCII ÷èñëàìè îò
32 äî 127, ïðèâåäåíû â ïðèëîæåíèè 1. Åãî ìîæíî íàéòè íà ñàéòå
Іíôîðìàòèêà äëÿ âñіõ (allinf.at.ua) â ðàçäåëå Ìàòåðіàëè äî ïіäðó÷íèêіâ.
8 êëàñ. Ïіäðó÷íèê.
Òåëåòàéï (ëàò. tele – óäàëåííûé,
àíãë. type – ïå÷àòü) – ýëåêòðîìåõà-
íè÷åñêàÿ ïå÷àòíàÿ ìàøèíà, êîòî-
ðóþ èñïîëüçóþò äëÿ ïåðåäà÷è òåê-
ñòîâûõ ñîîáùåíèé ïî ïðîâîäàì.
11111111111111111111111111111111
КОДИРОВАНИЕ ДАННЫХ
Òàáëèöà 1.1
Ãðóïïû êîäîâ ñèìâîëîâ òàáëèöû ASCII
Ïðîäîëæåíèå òàáëèöû 1.1
Äèàïàçîí
êîäîâ
Ãðóïïà
ñèìâîëîâ
Ïðèìåð
êîäà
Ñîîòâåòñòâóþùèé ñèìâîë
Îò 0 äî
31, 127
Ñïåöèàëü-
íûå ñèì-
âîëû
10
Ñèìâîë, ñîîòâåòñòâóþùèé ïåðåíîñó êóðñîðà
íà íîâóþ ñòðîêó
13
Ñèìâîë, ñîîòâåòñòâóþùèé âîçâðàòó êóðñîðà
â íà÷àëî ñòðîêè
27
Ñèìâîë, ñîîòâåòñòâóþùèé íàæàòèþ êëàâèøè
Esc
Îò 32 äî
64, îò
91 äî 96,
îò 123 äî
126
Çíàêè ïðå-
ïèíàíèÿ
è öèôðû
32 ïðîáåë
48 öèôðà 0
123 {
Îò 65 äî
90
Áîëüøèå
áóêâû àí-
ãëèéñêîãî
àëôàâèòà
65 À
66 Â
90 Z
Îò 97 äî
122
Ìàëûå
áóêâû àí-
ãëèéñêîãî
àëôàâèòà
97 à
98 b
122 z
Òàáëèöà êîäîâ ñèìâîëîâ ASCII ñî-
äåðæèò êîäû áóêâ òîëüêî àíãëèéñêîãî
àëôàâèòà. Äëÿ êîäèðîâàíèÿ áóêâ äðó-
ãèõ àëôàâèòîâ áûëè ðàçðàáîòàíû äðó-
ãèå òàáëèöû êîäîâ ñèìâîëîâ. Íàïðè-
ìåð, òàáëèöû ÊÎÈ-8 (ÊÎÈ – êîä îáìå-
íà èíôîðìàöèåé) è Windows-1251 ñî-
äåðæàò áåç èçìåíåíèé âñå êîäû òàá-
ëèöû ASCII, à òàêæå – êîäû áóêâ êè-
ðèëëèöû. Ýòèì áóêâàì ñîîòâåòñòâóþò
íàòóðàëüíûå ÷èñëà îò 128 äî 255.
Òàáëèöà êîäîâ ñèìâîëîâ Windows-1251 ÿâëÿåòñÿ ñòàíäàðòîì äëÿ êîäèðî-
âàíèÿ áóêâ êèðèëëèöû â îïåðàöèîííîé ñèñòåìå Windows. Â íåé, íàïðèìåð,
áóêâå «à» ðóññêîãî àëôàâèòà ñòàâèòñÿ â ñîîòâåòñòâèå ÷èñëî 224, áóêâå «á» –
÷èñëî 225, áóêâå «ÿ» – ÷èñëî 255 è äð. Òåêñòîâûå ñèìâîëû, êîòîðûå êîäè-
ðóþòñÿ â òàáëèöå Windows-1251 ÷èñëàìè îò 128 äî 255, ïðèâåäåíû â ïðè-
ëîæåíèè 2. Åãî ìîæíî íàéòè íà ñàéòå Іíôîðìàòèêà äëÿ âñіõ (allinf.at.ua) â
ðàçäåëå Ìàòåðіàëè äî ïіäðó÷íèêіâ. 8 êëàñ. Ïіäðó÷íèê.
Öåëûõ ÷èñåë îò 0 äî 255 äîñòàòî÷íî, ÷òîáû çàêîäèðîâàòü ñèìâîëû äâóõ
àëôàâèòîâ – ëàòèíèöû è êèðèëëèöû, à òàêæå íåêîòîðûå äðóãèå ñèìâîëû.
Íî äëÿ êîäèðîâàíèÿ ñèìâîëîâ äðóãèõ àëôàâèòîâ (ãðå÷åñêîãî èëè àðàáñêî-
ãî, èåðîãëèôîâ è ò. ï.) òðåáóåòñÿ çíà÷èòåëüíî áîëüøå çíà÷åíèé êîäîâ. Äëÿ
íèõ ðàçðàáîòàíà òàáëèöà êîäîâ ñèìâîëîâ Þíèêîä (àíãë. Unicode – óíèôè-
öèðîâàííîå êîäèðîâàíèå).
Êèðèëëèöà – àëôàâèò äëÿ ãðóï-
ïû ñëàâÿíñêèõ ÿçûêîâ, ê êîòîðîé
îòíîñÿòñÿ óêðàèíñêèé, ðóññêèé,
áåëîðóññêèé, áîëãàðñêèé è äðóãèå
ÿçûêè.
Àíãëèéñêèé è íåêîòîðûå äðóãèå
çàïàäíîåâðîïåéñêèå ÿçûêè èñ-
ïîëüçóþò àëôàâèò, êîòîðûé íàçû-
âàþò ëàòèíèöåé.
Ãëàâà 1
12121212121212121212121212121212
Òàáëèöà Þíèêîä ñîñòîèò èç 17 íàáîðîâ ïî 65536 çíà÷åíèé êîäîâ â
êàæäîì è äàåò âîçìîæíîñòü çàêîäèðîâàòü 1 114 112 ðàçíûõ ñèìâîëîâ, òî
åñòü ïî÷òè âñå ñèìâîëû ïèñüìåííîñòè âñåõ ìèðîâûõ ÿçûêîâ. Êàê è â äðó-
ãèõ òàáëèöàõ êîäîâ, â Þíèêîäå íåèçìåííûìè îñòàþòñÿ ïåðâûå 128 çíà-
÷åíèé êîäîâ, ñîîòâåòñòâóþùèõ òàáëèöå ASCII. Îòäåëüíûé ðàçäåë â òàá-
ëèöå Þíèêîä ñîäåðæèò êîäû áóêâ êèðèëëèöû. Íàïðèìåð, áóêâå «à» ðóñ-
ñêîãî àëôàâèòà ñîîòâåòñòâóåò êîä 53424, áóêâå «á» – êîä 53425, áóêâå
«ÿ» – êîä 53455 è äð.
Ñåé÷àñ â íîâåéøèõ îïåðàöèîííûõ ñèñòåìàõ èñïîëüçóåòñÿ òàáëèöà êîäîâ
Þíèêîä.
Ñðàâíåíèå ñòðóêòóð ðàçëè÷íûõ òàáëèö êîäîâ ñèìâîëîâ ïðèâåäåíî â
òàáëèöå 1.2.
Òàáëèöà 1.2
Ñðàâíåíèå ñòðóêòóðû òàáëèö êîäîâ ñèìâîëîâ
Òàáëèöà
êîäîâ
ñèìâîëîâ
Êîëè÷å-
ñòâî êîäîâ
ñèìâîëîâ
Ñèìâîëû
ñ êîäàìè
îò 0 äî 127
Ñèìâîëû
ñ êîäàìè
îò 128 äî 255
Ñèìâîëû
ñ êîäàìè,
áîëüøèìè,
÷åì 255
ASCII 128 Áóêâû àíãëèéñêî-
ãî àëôàâèòà, öèô-
ðû, çíàêè ïðåïè-
íàíèÿ, ñïåöèàëü-
íûå ñèìâîëû
Íåò Íåò
KOÈ-8 256 Êàê â òàáëèöå
ASCII
Ñèìâîëû êè-
ðèëëèöû è
íåêîòîðûå
äðóãèå ñèìâî-
ëû
Íåò
Windows-1251 256 Êàê â òàáëèöå
ASCII
Ñèìâîëû êè-
ðèëëèöû è
íåêîòîðûå
äðóãèå ñèìâî-
ëû
Íåò
Þíèêîä 1 114 112 Êàê â òàáëèöå
ASCII
Ñèìâîëû àëôàâèòîâ ðàçíûõ
ÿçûêîâ ìèðà è íåêîòîðûå äðó-
ãèå ñèìâîëû
В таблице Юникод содержатся коды не только букв и цифр, но и символов,
которые обозначают торговые марки, денежные единицы, символы транскрип-
ций, идеограммы и т. п. Например, кодом символа украинской денежной единицы
гривни ₴ является число 8 372, кодом идеограммы мужчина является число
10080, а кодом идеограммы, д д р женщинащ – число 10081 и т. п.
Для вставки символов в документ можно применять их коды из таблицы Юни-
код. Для этого следует нажать и удерживать клавишу Alt и набрать код символа
Для тех, кто хочет знать больше
13131313131313131313131313131313
КОДИРОВАНИЕ ДАННЫХ
на дополнительной цифровой клавиатуре. Так могут быть вставлены, например,
символы снеговик – код 9731, сердце в виде цветка – код 10087, нота
– код 9834, шахматная фигура конь –
код 9822 и др. Найти символ и соответству-
ющий ему код можно на сайте Таблица сим-
волов Юникода (unicode-table.com). Но
если выбранный вами символ отсутствует
среди шрифтов на вашем компьютере, то
он не будет отображаться в документе.
КОДИРОВАНИЕ СИМВОЛОВ ВЕБ-СТРАНИЦ
Îñîáåííîñòè êîäèðîâàíèÿ òåêñòà ñ èñïîëüçîâàíèåì ðàçëè÷íûõ òàáëèö
êîäîâ ñèìâîëîâ ìîæíî óâèäåòü òàêæå ïðè ïðîñìîòðå âåá-ñòðàíèö. Èíîãäà
ïðè îòêðûòèè âåá-ñòðàíèöû òàáëèöà êîäîâ ñèìâîëîâ âûáèðàåòñÿ áðàóçå-
ðîì íåïðàâèëüíî.  òàêîì ñëó÷àå òåêñò âåá-ñòðàíèöû íåïðèãîäåí äëÿ ïî-
íèìàíèÿ (ðèñ. 1.4).
Рис. 1.4. Вид веб-страницы при неправильном выборе таблицы кодов символов
Ó êàæäîãî âåá-áðàóçåðà åñòü èíñòðóìåíòû äëÿ âûáîðà òàáëèöû êîäîâ
ñèìâîëîâ ïîëüçîâàòåëÿìè. Íàïðèìåð, â áðàóçåðå Google Chrome äëÿ èçìå-
íåíèÿ òàáëèöû êîäîâ ñèìâîëîâ ñëåäóåò:
1. Âûáðàòü êíîïêó Íàñòðîéêà è óïðàâëåíèå Google Chrome .
2. Âûïîëíèòü Äîïîëíèòåëüíûå èíñòðóìåíòû  Êîäèðîâêà.
3. Âûáðàòü òàáëèöó êîäîâ ñèìâîëîâ, ïðè êîòîðîé òåêñò âåá-ñòðàíèöû
áóäåò ïðèãîäíûì äëÿ ïîíèìàíèÿ.
Äëÿ ðóññêîÿçû÷íûõ âåá-ñòðàíèö ÷àùå âñåãî ïðèìåíÿþò òàáëèöó êîäîâ
ñèìâîëîâ Þíèêîä (UTF-8), íî äëÿ îòäåëüíûõ âåá-ñòðàíèö ìîæåò áûòü èñïîëü-
çîâàíà êîäèðîâêà Êèðèëëèöà (à Windows-1251) èëè Êèðèëëèöà (à ÊÎÈ-8).
Èäåîãðàììà (äðåâíåãðå÷. ἰδέα –
èäåÿ, γράμμα – ïèñüìåííûé çíàê,
áóêâà) – ïèñüìåííûé çíàê, ïåðå-
äàþùèé, â îòëè÷èå îò áóêâû, íå
çâóê êàêîé-ëèáî ðå÷è, à íåêîòîðîå
ïîíÿòèå, èäåþ.
Ãëàâà 1
14141414141414141414141414141414
е
Таблица символов в операционной системе Windows
Среди служебных программ в операционной системе Windows есть програм-
ма Таблица символов, предназначенная для просмотра, поиска и вставки в тек-
стовые документы разнообразных символов, в том числе отсутствующих на кла-
виатуре. Для запуска этой программы необходимо выполнить Пуск  Все
программы Стандартные  Служебные  Таблица символов, после чего
откроется окно программы (рис. 1.5).р р р (р )
Используя эту программу, можно увидеть различные группы символов, пред-
назначенные для вставки в документы. Для этого необходимо:д д у Д д
1. Установить отметку флажкау ф Дополнительные параметрыД р р в окне программы.р р
2. В списке Набор символовр в нижней части окна выбратьр Юникод.
3. В списке Группировкару р выбратьр ДиапазоныД Юникода.
4. В списке открывшегося окна Группировка выбрать диапазон кодов, симво-
лы которого необходимо вставить в документ (рис. 1.6).
Рис. 1.5. Окно программы Таблица
символов
Рис. 1.6. Окно программы Таблица
символов с символами группы Обычная
пунктуация
Если в таблице выбрать некий символ, то в строке статуса окна программы
слева отображается код этого символа в таблице кодов символов Юникод и его
описание на английском языке, а справа – клавиши, которые следует нажать для
вставки этого символа в документ. Например, на рисунке 1.6 выбран символ © –
знак авторского права, в строке статуса окна приведено его описание –
U+00A9 Copyright Signpy g g и клавиши Alt+0169 для вставки этого символа в документ.д д у
Выбранные в таблице символы можно вставить в документы, создаваемые в
различных программах – текстовом процессоре, редакторе презентаций, таблич-
ном процессоре и др. Для вставки символа в документ необходимо:р ц р др Д д у д
1. Выбрать символ в таблице с символами.р ц
2. Выполнить Выбратьр  Копироватьр .
3. Выбрать место в документе.р д у
4. Вставить скопированный символ изр Буфера обменауф р .
После выбора кнопки Выбрать символ выводится в поле Для копирования.
Если выбрать еще один символ и кнопку Выбрать, то в поле отобразятся оба
символа. Таким образом можно подготовить для копирования несколько симво-
лов. Все вместе они будут скопированы и вставлены в документ.
Для тех, кто хочет знать больше
1151515151515151515151515151515
КОДИРОВАНИЕ ДАННЫХ
îáðàáîòêè òåêñòîâûõ ñîîáùåíèé ñ èñïîëüçîâàíèåì êîìïüþòåðà
ëû ñîîáùåíèÿ êîäèðóþò ÷èñëàìè. Äëÿ ýòîãî ìîãóò èñïîëüçîâàòüñÿ
ðàçíûå òàáëèöû êîäîâ ñèìâîëîâ, íàïðèìåð, ASCII, ÊÎÈ-8, Windows-1251,
Þíèêîä.
Òàáëèöà êîäîâ ñèìâîëîâ ASCII ñîäåðæèò êîäû 128 ñèìâîëîâ, ÊÎÈ-8,
Windows-1251 – 256 ñèìâîëîâ, Þíèêîä – 1114112 ñèìâîëîâ. Âî âñåõ òàá-
ëèöàõ êîäîâ ñèìâîëîâ íåèçìåííûìè îñòàþòñÿ ïåðâûå 128 êîäîâ, ñîîòâåò-
ñòâóþùèõ òàáëèöå ASCII.
Ó êàæäîãî áðàóçåðà åñòü èíñòðóìåíòû äëÿ âûáîðà òàáëèöû êîäîâ ñèì-
âîëîâ, ñ èñïîëüçîâàíèåì êîòîðîé áóäóò îòîáðàæàòüñÿ ñèìâîëû íà âåá-
ñòðàíèöå.
Ñëóæåáíàÿ ïðîãðàììà Òàáëèöà ñèìâîëîâ îïåðàöèîííîé ñèñòåìû Windows
ïðåäíàçíà÷åíà äëÿ ïðîñìîòðà, ïîèñêà è âñòàâêè â äîêóìåíòû ñèìâîëîâ èç
ðàçíûõ øðèôòîâ, ïðåäñòàâëåííûõ ñ èñïîëüçîâàíèåì ðàçëè÷íûõ òàáëèö êîäîâ
ñèìâîëîâ.
Дайте ответы на вопросы
1. Êàê êîäèðóþò ñèìâîëû òåêñòîâûõ ñîîáùåíèé ïðè èõ îáðàáîòêå
ñ èñïîëüçîâàíèåì êîìïüþòåðà?
2. Êàêèå òàáëèöû êîäîâ ñèìâîëîâ âû çíàåòå?
3. Êàêèå ñèìâîëû ìîãóò áûòü çàêîäèðîâàíû ñ èñïîëüçîâàíèåì òàáëèö
êîäîâ ñèìâîëîâ ASCII, ÊÎÈ-8, Windows-1251, Þíèêîä?
4. ×òî îáùåãî ñîäåðæàò è ÷åì ðàçëè÷àþòñÿ òàáëèöû êîäîâ ñèìâîëîâ
ASCII, ÊÎÈ-8, Windows-1251, Þíèêîä?
5. Â êàêèõ ñèòóàöèÿõ ñëåäóåò ìåíÿòü òàáëèöó êîäîâ ñèìâîëîâ ïðè
ïðîñìîòðå âåá-ñòðàíèö?
6. Êàê âûáðàòü òàáëèöó êîäîâ ñèìâîëîâ ïðè ïðîñìîòðå âåá-ñòðàíèö â
áðàóçåðå Google Chrome?
7. Êàêîâî íàçíà÷åíèå ïðîãðàììû Òàáëèöà ñèìâîëîâ?
8. Êàê çàïóñòèòü íà âûïîëíåíèå ïðîãðàììó Òàáëèöà ñèìâîëîâ?
9. Êàê âñòàâèòü â äîêóìåíò ñèìâîëû ñ èñïîëüçîâàíèåì ïðîãðàììû
Òàáëèöà ñèìâîëîâ?
Выполните задания
1. Ñîîáùåíèå çàêîäèðîâàíî ñ èñïîëüçîâàíèåì òàáëèöû êîäîâ ñèìâî-
ëîâ ASCII. Äåêîäèðóéòå åãî (âîñïîëüçóéòåñü ïðèëîæåíèåì 11
):
a) 83 117 110; á) 104 111 109 101.
2. Çàêîäèðóéòå ñîîáùåíèå ñ èñïîëüçîâàíèåì òàáëèöû êîäîâ ñèìâîëîâ
Windows-1251 (âîñïîëüçóéòåñü ïðèëîæåíèåì 21
):
a) Ó÷åáíèê «Èíôîðìàòèêà»; á) âàøè ôàìèëèÿ è èìÿ.
3. Îòäåëüíûå ñëîâà â ñîîáùåíèè çàêîäèðîâàíû ñ èñïîëüçîâàíèåì òàá-
ëèöû êîäîâ ñèìâîëîâ Þíèêîä. Íàéäèòå ñèìâîëû ïî èõ êîäàì â
1
Ïðèëîæåíèÿ ìîæíî íàéòè íà ñàéòå Іíôîðìàòèêà äëÿ âñіõ (allinf.at.ua) â ðàç-
äåëå Ìàòåðіàëè äî ïіäðó÷íèêіâ. 8 êëàñ. Ïіäðó÷íèê.
уууууууууууууууа ое ва ое в э о уа ое ва ое в э о уамое важное в этом пунктамое важное в этом пунктамое важное в этом пунктамое важное в этом пунктамое важное в этом пунктамое важное в этом пунктамое важное в этом пунктамое важное в этом пунктамое важное в этом пунктамое важное в этом пунктамое важное в этом пунктамое важное в этом пунктамое важное в этом пунктамое важное в этом пунктамое важное в этом пунктамое важное в этом пунктамое важное в этом пунктамое важное в этом пунктамое важное в этом пунктамое важное в этом пунктамое важное в этом пунктамое важное в этом пунктамое важное в этом пунктамое важное в этом пунктамое важное в этом пунктамое важное в этом пунктамое важное в этом пунктамое важное в этом пунктамое важное в этом пунктамое важное в этом пунктамое важное в этом пунктамое важное в этом пунктамое важное в этом пунктамое важное в этом пунктамое важное в этом пунктамое важное в этом пунктамое важное в этом пунктамое важное в этом пунктамое важное в этом пунктамое важное в этом пунктамое важное в этом пунктамое важное в этом пункта ое ва ое в это та ое ва ое в это т
Ãëàâà 1
16161616161616161616161616161616
òàáëèöå è äåêîäèðóéòå ñîîáùåíèå. Çàïèøèòå ïîëó÷åííûé òåêñò.
Äëÿ ïîèñêà ñèìâîëîâ ìîæíî èñïîëüçîâàòü ñàéò Òàáëèöà ñèìâîëîâ
Þíèêîäà (unicode-table.com).
Ñåãîäíÿ ñ óòðà 9925. Ñèíîïòèêè îáåùàþò 9928. Ñîáèðàÿñü â 127979,
íå çàáóäüòå âçÿòü ñ ñîáîé 9730.
4. Ïðîñìîòðèòå âåá-ñòðàíèöó ÈÒ â Óêðàèíå: èñòîðèè è ëè÷íîñòè
(ru.uacomputing.com) ñ èñïîëüçîâàíèåì òàáëèö êîäîâ ñèìâîëîâ Êè-
ðèëëèöà (Windows-1251) è Êèðèëëèöà (ÊÎÈ-8). Óñòàíîâèòå, ïðè
âûáîðå êàêîé òàáëèöû êîäîâ ñèìâîëîâ òåêñò âåá-ñòðàíèöû ïðèãî-
äåí äëÿ ïîíèìàíèÿ.
5. Âñòàâüòå â òåêñòîâûé äîêóìåíò âñå ñèìâîëû, îáîçíà÷àþùèå äåíåæ-
íûå åäèíèöû, èñïîëüçóÿ ïðîãðàììó Òàáëèöà ñèìâîëîâ. Ñîõðàíèòå
ñîçäàííûé äîêóìåíò â âàøåé ïàïêå â ôàéëå ñ èìåíåì çàäàíèå 1.2.5
è ðàñøèðåíèåì èìåíè, ñîîòâåòñòâóþùèì âåðñèè òåêñòîâîãî ïðîöåñ-
ñîðà.
6. Âñòàâüòå â òåêñòîâûé äîêóìåíò áóêâîïîäîáíûå ñèìâîëû, èñïîëüçóÿ
ïðîãðàììó Òàáëèöà ñèìâîëîâ. Ñîõðàíèòå ñîçäàííûé äîêóìåíò â
âàøåé ïàïêå â ôàéëå ñ èìåíåì çàäàíèå 1.2.6 è ðàñøèðåíèåì èìå-
íè, ñîîòâåòñòâóþùèì âåðñèè òåêñòîâîãî ïðîöåññîðà.
7. Îïðåäåëèòå, êàêèå ñèìâîëû áóäóò âñòàâëåíû â òåêñòîâûé äîêóìåíò
ïóòåì ââîäà èõ êîäà ïðè íàæàòîé êëàâèøå Alt, äëÿ êîäîâ 1234,
3754, 8986, 9708, 9415, 10001, 10239.
1.3. ДВОИЧНОЕ КОДИРОВАНИЕ1.3. ДВОИЧНОЕ КОДИРОВАНИЕ
1.  ÷åì çàêëþ÷àþòñÿ ïðîöåññû êîäèðîâàíèÿ è äåêîäèðîâàíèÿ ñîîáùåíèé?
2. Êàêèå òàáëèöû êîäîâ ñèìâîëîâ èñïîëüçóþò äëÿ êîäèðîâàíèÿ òåêñòîâûõ
ñîîáùåíèé?
3. ×òî îçíà÷àþò ïðèñòàâêè êèëî, ìåãà, ãèãà?
ДВОИЧНОЕ КОДИРОВАНИЕ. БИТ И БАЙТ
Êàê âû óæå çíàåòå, äëÿ êîäèðîâàíèÿ äàííûõ èñ-
ïîëüçóþò ðàçëè÷íûå íàáîðû ñèãíàëîâ. Äëÿ êîäèðî-
âàíèÿ çâóêîâ ðå÷è èñïîëüçóþò áóêâû àëôàâèòà.
 óêðàèíñêîì ÿçûêå áóêâ 33, â àíãëèéñêîì – 26.
Íàáîð ñèãíàëîâ äëÿ êîäèðîâàíèÿ ÷èñëîâûõ çíà÷å-
íèé ñîñòîèò èç 10 öèôð. Äëÿ êîäèðîâàíèÿ êîìàíä,
ðåãóëèðóùèõ ïîðÿäîê äâèæåíèÿ íà ïåøåõîäíûõ
ïåðåõîäàõ, èñïîëüçóþò 3 öâåòà ñâåòîôîðà. Íàèìåíü-
øåå êîëè÷åñòâî ñèãíàëîâ äëÿ êîäèðîâàíèÿ ñîîáùå-
íèé èìååò àçáóêà Ìîðçå – ëèøü 2 ñèãíàëà: òî÷êà
è òèðå.
Ñ 1844 ãîäà àçáóêó, ïðåäëîæåííóþ àìåðèêàí-
ñêèì õóäîæíèêîì Ñýìþýëåì Ìîðçå (1791–1872)
(ðèñ. 1.7), âïîñëåäñòâèè íàçâàííóþ â åãî ÷åñòü, èñ-Рис. 1.7. Сэмюэл Морзе
1171717171717171717171717171717
КОДИРОВАНИЕ ДАННЫХ
ïîëüçîâàëè äëÿ ïåðåäà÷è ñîîáùåíèé ïî òåëåãðàôó.  àçáóêå Ìîðçå áóêâû
òåêñòîâûõ ñîîáùåíèé êîäèðóþòñÿ ïîñëåäîâàòåëüíîñòÿìè òî÷åê è òèðå.
Ïðèìåðû êîäèðîâàíèÿ áóêâ ðóññêîãî àëôàâèòà ïðèâåäåíû â òàáëèöå 1.3.
Òàáëèöà 1.3
Ïðèìåðû êîäèðîâàíèÿ áóêâ â àçáóêå Ìîðçå
Áóêâà Çíà÷åíèå êîäà â àçáóêå Ìîðçå
à ∙ –
î – – –
ï ∙ – – ∙
ð ∙ – ∙
ò –
Íàïðèìåð, ñëîâî ïàðòà êîäèðóåòñÿ ñ èñïîëüçîâàíèåì àçáóêè Ìîðçå ïî-
ñëåäîâàòåëüíîñòüþ ñèãíàëîâ «∙ – – ∙ ∙ – ∙ – ∙ – ∙ –».
Êîäèðîâàíèå ñîîáùåíèé ñ èñïîëüçîâàíèåì ñèãíàëîâ òîëüêî äâóõ âèäîâ
íàçûâàþò äâîè÷íûì êîäèðîâàíèåì. Ñîîáùåíèå, ïîëó÷åííîå â ðåçóëüòàòå
äâîè÷íîãî êîäèðîâàíèÿ, íàçûâàþò äâîè÷íûì êîäîì ñîîáùåíèÿ.
Äâîè÷íîå êîäèðîâàíèå èñïîëüçóåòñÿ è â ñîâðåìåííûõ êîìïüþòåðàõ.
 íèõ ñîîáùåíèÿ êîäèðóþòñÿ ïîñëåäîâàòåëüíîñòÿìè ñèãíàëîâ äâóõ âè-
äîâ. Êàæäûé ñèãíàë îäíîãî âèäà óñëîâíî îáîçíà÷àåòñÿ öèôðîé 0, à âòî-
ðîãî âèäà – öèôðîé 1.
Öèôðó 0 èëè 1 â äâîè÷íîì êîäå ñîîáùåíèÿ íàçûâàþò áèò (àíãë. binary
digit – äâîè÷íàÿ öèôðà).
Èç òàáëèöû 1.3 âèäíî, ÷òî â àçáóêå Ìîðçå äëÿ êîäèðîâàíèÿ áóêâû «ò»
èñïîëüçóåòñÿ 1 ñèãíàë – òèðå, äëÿ êîäèðîâàíèÿ áóêâû «à» – äâà, à äëÿ
áóêâû «ï» – ÷åòûðå ñèãíàëà. Âî âðåìÿ ïåðåäà÷è ñîîáùåíèé ïî òåëåãðàôó
îäíó áóêâó îò äðóãîé îòäåëÿþò ïðîìåæóòêàìè â ïîäà÷å ñèãíàëîâ. Äëÿ îá-
ðàáîòêè äàííûõ ñ èñïîëüçîâàíèåì êîìïüþòåðà ýòî íå óäîáíî. Ïðîùå îò-
äåëèòü îäíó áóêâó îò äðóãîé, êîãäà äëÿ èõ êîäèðîâàíèÿ áóäåò èñïîëüçîâà-
íî îäèíàêîâîå êîëè÷åñòâî ñèãíàëîâ.
Åñëè äëÿ êîäèðîâàíèÿ ñîîáùåíèÿ èñïîëüçóåòñÿ 1 ñèãíàë (áèò) 0 èëè 1,
òî ìîæíî çàêîäèðîâàòü, íàïðèìåð:
 âûâîä î ïðàâèëüíîñòè óòâåðæäåíèÿ: ëîæíîå – 0 èëè èñòèííîå – 1;
 ïîë ÷åëîâåêà: æåíñêèé – 0 èëè ìóæñêîé – 1;
 ñîñòîÿíèå âûêëþ÷àòåëÿ: âûêëþ÷åí – 0 èëè âêëþ÷åí – 1
è ò. ï.
Èç äâóõ áèòîâ ìîæíî ñîñòàâèòü 4 (22
) ðàçíûõ êîäà (00, 01, 10 è 11). Èìè
ìîæíî çàêîäèðîâàòü, íàïðèìåð, ÷åòûðå ñòîðîíû ãîðèçîíòà: 00 – ñåâåð,
01 – âîñòîê, 10 – þã, 11 – çàïàä.
Èç òðåõ áèòîâ ìîæíî ñîñòàâèòü óæå 8 (23
) ðàçíûõ êîäîâ (000, 001, 010,
011, 100, 101, 110, 111). Èìè ìîæíî çàêîäèðîâàòü, íàïðèìåð, íîìåðà ñòðîê
èëè ñòîëáöîâ íà øàõìàòíîé äîñêå.
Èç ÷åòûðåõ áèòîâ ìîæíî ñîñòàâèòü 24
 16 êîäîâ, èç ïÿòè – 25
 32 êîäà
è ò. ä.
Ãëàâà 1
18181818181818181818181818181818
Èç âîñüìè áèòîâ ìîæíî ñîñòàâèòü 28
 256 êîäîâ, è ýòîãî êîëè÷åñòâà
êîäîâ äîñòàòî÷íî, ÷òîáû çàêîäèðîâàòü âñå áóêâû àíãëèéñêîãî è ðóññêîãî
(èëè êàêîãî-ëèáî äðóãîãî) àëôàâèòà, àðàáñêèå öèôðû, çíàêè ïðåïèíàíèÿ,
çíàêè àðèôìåòè÷åñêèõ äåéñòâèé, à òàêæå íåêîòîðûå äðóãèå ñèìâîëû.
Èìåííî òàêîå êîëè÷åñòâî êîäîâ ñîäåðæèòñÿ, íàïðèìåð, â òàáëèöå êîäîâ
ñèìâîëîâ Windows-1251.
Ïîñëåäîâàòåëüíîñòü èç âîñüìè áèòîâ íàçûâàþò áàéò.
1 áàéò  8 áèò.
ДЛИНА ДВОИЧНОГО КОДА СООБЩЕНИЙ
Åñëè ñèìâîë ñîîáùåíèÿ êîäèðóåòñÿ ïîñëåäîâàòåëüíîñòüþ èç 8 áèò, òî
äëèíà äâîè÷íîãî êîäà ýòîãî ñèìâîëà ðàâíà 8 áèò, èëè 1 áàéò.
Äëèíà äâîè÷íîãî êîäà ñîîáùåíèÿ – ýòî êîëè÷åñòâî áàéòîâ â äâîè÷íîì
êîäå ýòîãî ñîîáùåíèÿ.
Íàïðèìåð, ñîîáùåíèå Èíôîðìàòèêà – èíòåðåñíûé ïðåäìåò! ñîäåðæèò
33 ñèìâîëà (âêëþ÷àÿ ñèìâîëû ïðîáåëîâ, òèðå, âîñêëèöàòåëüíûé çíàê).
Åñëè êàæäûé ñèìâîë êîäèðîâàòü äâîè÷íûì êîäîì äëèíîé 1 áàéò, òî äëèíà
äâîè÷íîãî êîäà òàêîãî ñîîáùåíèÿ áóäåò ðàâíà 33 áàéòàì.
Êàê âû çíàåòå, â òàáëèöå êîäîâ ñèìâîëîâ Windows-1251 êàæäîìó ñèì-
âîëó ñîîòâåòñòâóåò öåëîå ÷èñëî îò 0 äî 255. Êàæäîå èç ýòèõ ÷èñåë ìîæåò
áûòü çàêîäèðîâàíî îäíèì áàéòîì. Ïðèìåðû òàêîãî êîäèðîâàíèÿ ïðèâåäå-
íû â òàáëèöå 1.4.
Òàáëèöà 1.4
Ïðèìåðû äâîè÷íîãî êîäèðîâàíèÿ
Ñèìâîë ×èñëîâîé êîä ñèìâîëà Ñîîòâåòñòâóþùèé áàéò
! 33 00100001
@ 64 01000000
W 103 01100111
þ 254 11111110
ÿ 255 11111111
Òàêèì îáðàçîì, êàæäîìó ñèìâîëó â òàáëèöå êîäîâ ñèìâîëîâ
Windows-1251 ñîîòâåòñòâóåò äâîè÷íûé êîä äëèíîé 1 áàéò.
×òîáû âûïîëíèòü äâîè÷íîå êîäèðîâàíèå òåêñòîâîãî ñîîáùåíèÿ, ìîæíî
êàæäûé åãî ñèìâîë çàìåíèòü äâîè÷íûì êîäîì, êîòîðûé ñîîòâåòñòâóåò
÷èñëó èç òàáëèöû Windows-1251. Èìåííî òàê êîäèðóþòñÿ òåêñòîâûå äî-
êóìåíòû, ñîçäàííûå â òåêñòîâîì ðåäàêòîðå Áëîêíîò, ïðè èõ ñîõðàíåíèè
íà íîñèòåëå äàííûõ, åñëè ïðè ñîõðàíåíèè èñïîëüçóåòñÿ êîäèðîâêà ANSI
(àíãë. American NationalNN Standards InstituteII – Àìåðèêàíñêèé íàöèîíàëü-
íûé èíñòèòóò ñòàíäàðòîâ). Äëèíà äâîè÷íîãî êîäà ñîîáùåíèÿ, ñîäåðæàùå-
ãîñÿ â òàêîì äîêóìåíòå, áóäåò ðàâíÿòüñÿ â áàéòàõ êîëè÷åñòâó ñèìâîëîâ â
òåêñòîâîì äîêóìåíòå. Ñëåäóåò ó÷åñòü, ÷òî êàæäîå íàæàòèå êëàâèøè Enter
êîäèðóåòñÿ äâóìÿ ñïåöèàëüíûìè ñèìâîëàìè – ñèìâîëîì ïåðåõîäà íà íî-
âóþ ñòðîêó è ñèìâîëîì âîçâðàùåíèÿ â íà÷àëî ñòðîêè.
19191919191919191919191919191919
КОДИРОВАНИЕ ДАННЫХ
Ãðàôè÷åñêèå, çâóêîâûå, âèäåîñîîáùåíèÿ äëÿ èõ îáðàáîòêè êîìïüþòå-
ðîì òàêæå êîäèðóþòñÿ äâîè÷íûìè êîäàìè.
Äëèíó äâîè÷íîãî êîäà ñîîáùåíèé íàçûâàþò îáúåìîì äàííûõ.
КРАТНЫЕ ЕДИНИЦЫ ИЗМЕРЕНИЯ ДЛИНЫ ДВОИЧНОГО КОДА
Äëÿ îáîçíà÷åíèÿ äëèíû äâîè÷íîãî êîäà ñîîáùåíèÿ èñïîëüçóþò êðàò-
íûå åäèíèöû èçìåðåíèÿ, îáðàçóþùèåñÿ ñ èñïîëüçîâàíèåì ïðèñòàâîê êèëî,
ìåãà, ãèãà, òåðà è äð. Ïåðå÷åíü ýòèõ ïðèñòàâîê äëÿ îáîçíà÷åíèÿ êðàòíûõ
åäèíèö èçìåðåíèÿ îïðåäåëåí â Ìåæäóíàðîäíîé ñèñòåìå åäèíèö (ÑÈ). Òàì
òàêæå ïðèâåäåíû ñîîòâåòñòâóþùèå ìíîæèòåëè. Íî èñòîðè÷åñêè ñëîæè-
ëîñü òàê, ÷òî ýòè ïðèñòàâêè (êèëî, ìåãà, ãèãà, òåðà) â èíôîðìàòèêå òðàê-
òóþòñÿ èíà÷å, ÷åì, íàïðèìåð, â ôèçèêå. Ñ øåñòîãî êëàññà âàì èçâåñòíî,
÷òî:
1 Êáàéò (êèëîáàéò) 210
áàéò  1024 áàéò;
1 Ìáàéò(ìåãàáàéò)  210
Êáàéò  220
áàéò  1048576 áàéò;
1 Ãáàéò (ãèãàáàéò) 210
Ìáàéò  220
Êáàéò  230
áàéò;
1 Òáàéò(òåðàáàéò)  210
Ãáàéò  220
Ìáàéò  230
Êáàéò  240
áàéò.
Òàê ïðîèçîøëî ïîòîìó, ÷òî â êîìïüþòåðå èñïîëüçóþòñÿ äâîè÷íûå êîäû,
äëÿ îáðàáîòêè êîòîðûõ óäîáíî îïåðèðîâàòü ñòåïåíÿìè ÷èñëà 2, à íå ñòåïå-
íÿìè ÷èñëà 10. È ïîñêîëüêó 210
 1024, ÷òî ïðèáëèçèòåëüíî ðàâíî 1000, òî
èìåííî 210
áàéò  1024 áàéò è ñòàëè íàçûâàòü êèëîáàéò. Àíàëîãè÷íî,
210
êèëîáàéò ñòàëè íàçûâàòü ìåãàáàéò è ò. ä.
ПЕРЕВОД ОДНИХ ЕДИНИЦ ИЗМЕРЕНИЯ
ДЛИНЫ ДВОИЧНОГО КОДА В ДРУГИЕ
Äëèíó äâîè÷íîãî êîäà ñîîáùåíèé ìîæíî óêàçûâàòü â áèòàõ, áàéòàõ è â
êðàòíûõ èì åäèíèöàõ. Ðàññìîòðèì íåñêîëüêî çàäà÷ íà ïåðåâîä îäíèõ åäè-
íèö èçìåðåíèÿ â äðóãèå ïðè îïðåäåëåíèè äëèíû äâîè÷íîãî êîäà ñîîáùå-
íèÿ.
Çàäà÷à 1. Äëèíà äâîè÷íîãî êîäà ñîîáùåíèÿ ñîñòàâëÿåò 4,5 Ìáàéò. Âû-
ðàçèòü ýòî çíà÷åíèå â áàéòàõ.
Ðåøåíèå. Äëÿ ïåðåõîäà îò ìåãàáàéòîâ ê áàéòàì ñíà÷àëà âûðàçèì äëèíó
äâîè÷íîãî êîäà ýòîãî ñîîáùåíèÿ â êèëîáàéòàõ. Ó÷èòûâàåì, ÷òî 1 Ìáàéò 
 1024 Êáàéò.
4,5 Ìáàéò ∙ 1024  4608 Êáàéò.
Ïåðåâåäåì êèëîáàéòû â áàéòû, ó÷èòûâàÿ, ÷òî 1 Êáàéò  1024 áàéò.
4608 Êáàéò ∙ 1024  4718592 áàéò.
Îòâåò: 4,5 Ìáàéò  4718592 áàéò.
Çàäà÷à 2. Äâîè÷íûé êîä ñîîáùåíèÿ ñîñòîèò èç 4 194 304 000 áèò. Âû-
ðàçèòü äëèíó äâîè÷íîãî êîäà ýòîãî ñîîáùåíèÿ öåëûì ÷èñëîì â íàèáîëü-
øèõ âîçìîæíûõ åäèíèöàõ.
Ðåøåíèå. Ïåðåâåäåì áèòû â áàéòû, ó÷èòûâàÿ, ÷òî 1 áàéò  8 áèò.
4194304000 áèò : 8  524288000 áàéò.
Ïîëó÷åííîå ÷èñëî áîëüøå ìíîæèòåëÿ 1024, êîòîðûé èñïîëüçóåòñÿ äëÿ
ïåðåõîäà îò áàéòîâ ê êèëîáàéòàì â îïðåäåëåíèè äëèíû äâîè÷íîãî êîäà.
Ïîýòîìó ïåðåâåäåì áàéòû â êèëîáàéòû.
524288000 áàéò : 1024  512000 Êáàéò.
Ãëàâà 1
20202020202020202020202020202020
Àíàëîãè÷íî ðàññóæäàÿ, ïåðåâåäåì êèëîáàéòû â ìåãàáàéòû.
512000 Êáàéò : 1024  500 Ìáàéò.
Ïîëó÷åííîå çíà÷åíèå ìåíüøå ÷åì 1024, ïîýòîìó ïåðåéòè ê áîëüøåé åäè-
íèöå ñ ñîõðàíåíèåì öåëîãî ðåçóëüòàòà íåâîçìîæíî.
Îòâåò: 4194304000 áèò  500 Ìáàéò.
Çàäà÷à 3. Âû÷èñëèòü ïðèáëèçèòåëüíî äëèíó äâîè÷íîãî êîäà òåêñòà
ó÷åáíèêà ïî èíôîðìàòèêå (íå ñ÷èòàÿ ôîðìàòèðîâàíèÿ è ðèñóíêîâ).
Ðåøåíèå. Áóäåì ñ÷èòàòü, ÷òî òåêñò çàêîäèðîâàí ñ èñïîëüçîâàíèåì òàá-
ëèöû êîäîâ ñèìâîëîâ Windows-1251, òî åñòü äëèíà äâîè÷íîãî êîäà êàæäî-
ãî ñèìâîëà ñîñòàâëÿåò 1 áàéò.
 êàæäîé ñòðîêå òåêñòà ñîäåðæèòñÿ îêîëî 60 ñèìâîëîâ, òî åñòü äëèíà
äâîè÷íîãî êîäà ñòðîêè ñîñòàâëÿåò ïðèáëèçèòåëüíî 60 áàéò. Íà êàæäîé
ñòðàíèöå ðàçìåùåíî îêîëî 50 ñòðîê. Èòàê, äëèíà äâîè÷íîãî êîäà ñòðàíè-
öû ñîñòàâëÿåò ïðèìåðíî 60 ∙ 50  3000 (áàéò).  ó÷åáíèêå îêîëî 250 ñòðà-
íèö, òî åñòü äëèíà äâîè÷íîãî êîäà ó÷åáíèêà ñîñòàâëÿåò ïðèìåðíî
3000 ∙ 250  750000 (áàéò).
Ïåðåéäåì ê áîëåå êðóïíîé åäèíèöå èçìåðåíèÿ äëèíû äâîè÷íîãî êîäà.
750 000 áàéò : 1024  732,4 Êáàéò.
Îòâåò: äëèíà äâîè÷íîãî êîäà òåêñòà ó÷åáíèêà ïî èíôîðìàòèêå ïðèìåð-
2,4 Êáàéò.
äèðîâàíèå ñîîáùåíèé ñ èñïîëüçîâàíèåì ñèãíàëîâ òîëüêî äâóõ âèäîâ
íàçûâàþò äâîè÷íûì êîäèðîâàíèåì. Ñîîáùåíèå, ïîëó÷åííîå â ðåçóëüòàòå
äâîè÷íîãî êîäèðîâàíèÿ èñõîäíîãî ñîîáùåíèÿ, íàçûâàþò äâîè÷íûì êî-
äîì ñîîáùåíèÿ.
Öèôðó 0 èëè 1 â äâîè÷íîì êîäå ñîîáùåíèÿ íàçûâàþò áèò.
Ïîñëåäîâàòåëüíîñòü èç âîñüìè áèòîâ íàçûâàþò áàéò.
1 áàéò  8 áèò.
Äëèíà äâîè÷íîãî êîäà ñîîáùåíèÿ – ýòî êîëè÷åñòâî áàéò â äâîè÷íîì
êîäå ýòîãî ñîîáùåíèÿ.
Êàæäîìó ñèìâîëó â òàáëèöå êîäîâ ñèìâîëîâ Windows-1251 ñîîòâåòñòâó-
åò äâîè÷íûé êîä äëèíîé 1 áàéò.
1 Êáàéò (êèëîáàéò)  210
áàéò  1024 áàéò;
1 Ìáàéò (ìåãàáàéò)  210
Êáàéò  220
áàéò  1 048 576 áàéò;
1 Ãáàéò (ãèãàáàéò)  210
Ìáàéò  220
Êáàéò  230
áàéò;
1 Òáàéò (òåðàáàéò)  210
Ãáàéò  220
Ìáàéò  230
Êáàéò  240
áàéò.
Дайте ответы на вопросы
1.  ÷åì çàêëþ÷àåòñÿ äâîè÷íîå êîäèðîâàíèå ñîîáùåíèé?
2. ×òî òàêîå 1 áèò?
3. ×åìó ðàâåí 1 áàéò?
4. ×òî ïîíèìàþò ïîä äëèíîé äâîè÷íîãî êîäà ñîîáùåíèÿ?
уууууууууууууууСамое важное в этом пунктеСамое важное в этом пунктеСамое важное в этом пунктеСамое важное в этом пунктеСамое важное в этом пунктеСамое важное в этом пунктеСамое важное в этом пунктеСамое важное в этом пунктеСамое важное в этом пунктеСамое важное в этом пунктеСамое важное в этом пунктеСамое важное в этом пунктеСамое важное в этом пунктеСамое важное в этом пунктеСамое важное в этом пунктеСамое важное в этом пунктеСамое важное в этом пунктеСамое важное в этом пунктеСамое важное в этом пунктеСамое важное в этом пунктеСамое важное в этом пунктеСамое важное в этом пунктеСамое важное в этом пунктеСамое важное в этом пунктеСамое важное в этом пунктеСамое важное в этом пунктеСамое важное в этом пунктеСамое важное в этом пунктеСамое важное в этом пунктеСамое важное в этом пунктеСамое важное в этом пунктеСамое важное в этом пунктеСамое важное в этом пунктеСамое важное в этом пунктеСамое важное в этом пунктеСамое важное в этом пунктеСамое важное в этом пунктеСамое важное в этом пунктеСамое важное в этом пунктеСамое важное в этом пунктеСамое важное в этом пунктеСамое важное в этом пунктеСамое важное в этом пунктеСамое важное в этом пунктеСа ое ва ое в это теСа ое ва ое в это теСССССС
21212121212121212121212121212121
КОДИРОВАНИЕ ДАННЫХ
5. Êàêîâà äëèíà äâîè÷íîãî êîäà êàæäîãî ñèìâîëà â òàáëèöå êîäîâ
ñèìâîëîâ Windows-1251?
6. Êàêîé áóäåò äëèíà äâîè÷íîãî êîäà ñîîáùåíèÿ, ñîçäàííîãî â òåêñòî-
âîì ðåäàêòîðå Áëîêíîò è ñîõðàíåííîì â êîäèðîâêå ANSI?
7. Íà ñêîëüêî áóäåò îòëè÷àòüñÿ äëèíà äâîè÷íîãî êîäà ñîîáùåíèÿ, â
êîòîðîì óêàçàíî âàøå èìÿ, åñëè åãî ñîçäàòü â òåêñòîâîì ðåäàêòîðå
Áëîêíîò è ñîõðàíèòü â êîäèðîâêå ANSI â äâóõ âàðèàíòàõ: çàïèñàí-
íûì â îäíó ñòðîêó è çàïèñàííûì â ñòîëáèê ïî îäíîé áóêâå íà ñòðî-
êó?
8. ×åìó ðàâåí 1 êèëîáàéò, 1 ìåãàáàéò, 1 ãèãàáàéò, 1 òåðàáàéò?
9. Êàêóþ ìàòåìàòè÷åñêóþ îïåðàöèþ íåîáõîäèìî âûïîëíèòü äëÿ ïåðå-
âîäà äëèíû äâîè÷íîãî êîäà ñîîáùåíèé:
a) èç áèòîâ â áàéòû;
b) èç áàéòîâ â êèëîáàéòû;
c) èç ìåãàáàéòîâ â êèëîáàéòû?
Выполните задания
1. Ïðèâåäèòå ïðèìåðû, ãäå èñïîëüçóåòñÿ äâîè÷íîå êîäèðîâàíèå ñîîá-
ùåíèé.
2. Çàêîäèðóéòå ñ èñïîëüçîâàíèåì àçáóêè Ìîðçå ñëîâà ïîðò, ðîòà,
òîðò. Ñðàâíèòå êîëè÷åñòâî ñèãíàëîâ â äâîè÷íîì êîäå ýòèõ ñëîâ.
3. Îïðåäåëèòå äëèíó äâîè÷íîãî êîäà ñîîáùåíèé ïðè óñëîâèè, ÷òî ñî-
îáùåíèÿ çàêîäèðîâàíû ñ èñïîëüçîâàíèåì òàáëèöû êîäîâ ñèìâîëîâ
Windows-1251:
a) Òàáëèöà êîäîâ ñèìâîëîâ Windows-1251;
b)  àçáóêå Ìîðçå äâà ñèìâîëà – òî÷êà è òèðå.
4. Ñðàâíèòå äëèíó äâîè÷íîãî êîäà òåêñòîâîãî ñîîáùåíèÿ ×åëîâåê áåç
äðóçåé – ÷òî äåðåâî áåç êîðíåé, ñîçäàííîãî â òåêñòîâîì ðåäàêòîðå
Áëîêíîò, ïðè ñîõðàíåíèè åãî ñ èñïîëüçîâàíèåì ðàçëè÷íûõ êîäîâûõ
òàáëèö.
5. Çàïîëíèòå ïðîïóñêè:
a) 5 áàéò  áèò
b) 4096 áàéò  Êáàéò
c) 10 Êáàéò  áèò
d) 3 Ìáàéò  áàéò
6. Çàïîëíèòå ïðîïóñêè:
a) 2 áàéò  áèò
b) 8192 áàéò  Êáàéò
c) 2 Êáàéò  áèò
d) 100 Ìáàéò  Êáàéò
7. Â îäíîé ñòðîêå íåêîòîðîãî òåêñòà ðàçìåùàåòñÿ â ñðåäíåì 60 ñèìâî-
ëîâ, à íà îäíîé ñòðàíèöå – 40 ñòðîê. Ñêîëüêî çàêîäèðîâàííûõ
ñòðàíèö ýòîãî òåêñòà ìîæíî âçÿòü, ÷òîáû äëèíà äâîè÷íîãî êîäà íå
ïðåâûñèëà 8 Ìáàéò, åñëè äëÿ êîäèðîâàíèÿ èñïîëüçîâàòü òàáëèöó
Windows-1251?
Ãëàâà 1
22222222222222222222222222222222
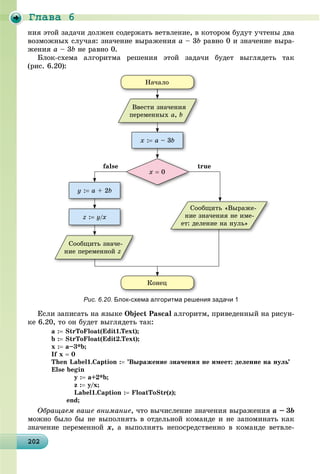
ÏÐÀÊÒÈ×ÅÑÊÀß ÐÀÁÎÒÀ № 1
«Решение задач на определение длины двоичного кода
текстовых данных»
Âíèìàíèå! Ðàáîòàÿ ñ êîìïüþòåðîì, ñîáëþäàéòå ïðàâèëà áåçîïàñíî-
ñòè è ñàíèòàðíî-ãèãèåíè÷åñêèå íîðìû.
1. Âû÷èñëèòå äëèíó äâîè÷íîãî êîäà íåêîòîðîãî òåêñòà ïðè óñëîâèè, ÷òî
ñèìâîëû òåêñòà çàêîäèðîâàíû ñ èñïîëüçîâàíèåì òàáëèöû êîäîâ ñèì-
âîëîâ Windows-1251. Â òåêñòå 32 ñòðàíèöû, êàæäàÿ ñòðàíèöà ñîäåð-
æèò 48 ñòðîê, â êàæäîé ñòðîêå â ñðåäíåì 56 ñèìâîëîâ. Âûðàçèòå
äëèíó äâîè÷íîãî êîäà ýòîãî òåêñòà öåëûì ÷èñëîì â íàèáîëüøèõ âîç-
ìîæíûõ åäèíèöàõ.
2. Îïðåäåëèòå, èñïîëüçóÿ òåêñòîâûé ðåäàêòîð Áëîêíîò, äëèíó äâîè÷íî-
ãî êîäà ñîîáùåíèÿ Ïðàêòè÷åñêàÿ ðàáîòà № 1 ïðè óñëîâèè, ÷òî ñî-
îáùåíèå çàêîäèðîâàíî ñ èñïîëüçîâàíèåì òàáëèöû êîäîâ ñèìâîëîâ:
a) Windows-1251;
b) Þíèêîä.
Ñîõðàíèòå òåêñòîâûå äîêóìåíòû ñ ñîîáùåíèåì â ôàéëàõ ñ èìåíàìè
ïðàêòè÷åñêàÿ 1 Windows.txt è ïðàêòè÷åñêàÿ 1 Þíèêîä.txt.
3. Çàïîëíèòå â òàáëè÷íîì ïðîöåññîðå òàáëèöó:
Áèò Áàéò Êèëîáàéò Ìåãàáàéò
614400
524288
256
4
Ñîõðàíèòå ðåçóëüòàò â ôàéëå ñ èìåíåì ïðàêòè÷åñêàÿ 1.xlsx.
АППАРАТНО-ПРОГРАММНОЕ ОБЕСПЕЧЕНИЕ КОМПЬЮТЕРААПАПАААПППППППППППППППАПППППППППАПАПАПАПАПАППАПАПППППАП РАРААААР ТНТНТНТТНТННННО-О-ОО-О-О---ППППППРРРРРПРПРРРПРРРРРРРПРРПРПРРПРРРРРПППРРРРРРРРРПРРРРРРРРРРРРРРПРОГООГОГОГОГОГОГОГОГОГГГОГГООГОГОГОГОГООГОГОГОГГОГГОГГОГОГОООООООО РРРРРРРРРРРРРРРР ОООООООООООООООООООООООООООЕЕЕЕЕЕЕЕЕЕЕЕЕЕЕЕЕЕЕЕЕЕЕЕЕЕЕЕЕ ОБОБОБОБОБОБОБОБОБОБОБОБООБООООООООБООООООООБОООООООООБООООБООООООООООООББББББББББЕЕЕСЕСЕЕЕЕЕСЕССССЕСЕЕЕ ЕЕЕЕЕЕЕЕЕЕЕЕЕЕЕЕЕЕЕЕЕРАРААР
 ýòîé ãëàâå âû óçíàåòå:
îá àðõèòåêòóðå
êîìïüþòåðà
îá èñòîðèè ñðåäñòâ
îáðàáîòêè ñîîáùåíèé
îá àðõèâèðîâàíèè
è ñæàòèè äàííûõ
î êëàññèôèêàöèè
è îñíîâíûõ ôóíêöèÿõ
îïåðàöèîííûõ ñèñòåì
î ñèñòåìíîì è ñëóæåáíîì
ïðîãðàììíîì
îáåñïå÷åíèè
î êëàññèôèêàöèè
è îáùåé õàðàêòåðèñòèêå
ïðîãðàììíîãî
îáåñïå÷åíèÿ
îá óñòðîéñòâàõ
êîìïüþòåðà, èõ
íàçíà÷åíèè è îñíîâíûõ
õàðàêòåðèñòèêàõ:
ïðîöåññîðîâ
âíåøíèõ è âíóòðåííèõ
çàïîìèíàþùèõ
óñòðîéñòâ
ìîíèòîðîâ
ìóëüòèìåäèéíîãî
îáîðóäîâàíèÿ
ïðèíòåðîâ
Ãëàâà 2
2.1. АРХИТЕКТУРА КОМПЬЮТЕРА2.1. АРХИТЕКТУРА КОМПЬЮТЕРА
1. Êàêèå óñòðîéñòâà âõîäÿò â ñîñòàâ êîìïüþòåðà? Äëÿ ÷åãî îíè ïðåäíàçíà÷åíû?
2. Êàêîå óñòðîéñòâî êîìïüþòåðà îñóùåñòâëÿåò îáðàáîòêó äàííûõ? Ãäå, êàê
ïðàâèëî, îíî ðàçìåùàåòñÿ?
3. Íàçîâèòå èíôîðìàöèîííûå ïðîöåññû. Êàêèå óñòðîéñòâà êîìïüþòåðà îáå-
ñïå÷èâàþò õðàíåíèå äàííûõ?
АРХИТЕКТУРА КОМПЬЮТЕРА
 ïÿòîì êëàññå âû óæå îçíàêîìèëèñü ñ óñòðîéñòâàìè ïåðñîíàëüíîãî
êîìïüþòåðà. Ðàññìîòðèì íåñêîëüêî ïîäðîáíåå ñõåìó ðåàëèçàöèè èíôîð-
ìàöèîííûõ ïðîöåññîâ â êîìïüþòåðå ñ èñïîëüçîâàíèåì åãî óñòðîéñòâ
(ðèñ. 2.1). Äàííûå ïîïàäàþò âî âíóòðåííèå çàïîìèíàþùèå óñòðîéñòâà
(âíóòðåííþþ ïàìÿòü) êîìïüþòåðà ÷åðåç óñòðîéñòâà ââîäà äàííûõ (êëàâè-
Àðõèòåêòóðà (ãðå÷. ό) –
çäàíèå, çàìûñåë, çàòåÿ.
Âõîäíûå
äàííûå
Ðåçóëüòàòû
Óñòðîéñòâàâûâîäà
äàííûõ
(ïåðåäà÷àäàííûõ)
Âíóòðåííÿÿ ïàìÿòü
(õðàíåíèå äàííûõ)
Ïðîöåññîð
(îáðàáîòêà äàííûõ)
Âíåøíÿÿ ïàìÿòü
(õðàíåíèå äàííûõ)
Óñòðîéñòâàââîäà
äàííûõ
(ïåðåäà÷àäàííûõ)
Рис. 2.1. Схема реализации информационных процессов в персональном компьютере.
àòóðó, ìèêðîôîí, ìûøü, ñêàíåð è ò. ï.) èëè ñ âíåøíèõ çàïîìèíàþùèõ
óñòðîéñòâ (âíåøíåé ïàìÿòè) – óñòðîéñòâ äëÿ ðàáîòû ñ æåñòêèìè ìàãíèò-
íûìè è îïòè÷åñêèìè äèñêàìè, ôëýø-íàêîïèòåëåé, ôëýø-êàðò è ò. ï. Èç
âíóòðåííåé ïàìÿòè äàííûå ïîïàäàþò â ïðîöåññîð, ãäå îáðàáàòûâàþòñÿ, è
ðåçóëüòàòû îáðàáîòêè ñíîâà ïåðåäàþòñÿ âî âíóòðåííþþ ïàìÿòü, à îòòó-
äà – ê óñòðîéñòâàì âûâîäà äàííûõ (ìîíèòîð, ïðèíòåð, çâóêîâûå êîëîíêè
è ò. ï.) èëè ê óñòðîéñòâàì âíåøíåé ïàìÿòè. Âñå îïåðàöèè â êîìïüþòåðå,
ñâÿçàííûå ñ ðåàëèçàöèåé èíôîðìàöè-
îííûõ ïðîöåññîâ, âîçìîæíû òîëüêî
ïîä óïðàâëåíèåì ñîîòâåòñòâóþùèõ
ïðîãðàìì.
АППАРАТНО-ПРОГРАММНОЕ ОБЕСПЕЧЕНИЕ КОМПЬЮТЕРА
Ñõåìà, èçîáðàæåííàÿ íà ðèñóíêå 2.1, îïèñûâàåò òèïè÷íóþ àðõèòåêòóðó
ïåðñîíàëüíîãî êîìïüþòåðà. Àðõèòåêòóðà êîìïüþòåðà – ýòî ìîäåëü, îïè-
ñûâàþùàÿ âçàèìîäåéñòâèå óñòðîéñòâ è ïðîãðàìì äëÿ îáåñïå÷åíèÿ èíôîð-
ìàöèîííûõ ïðîöåññîâ â êîìïüþòåðå.
ПРОЦЕССОР, ЕГО НАЗНАЧЕНИЕ
Âû óæå çíàåòå, ÷òî îáðàáîòêà äàííûõ â êîìïüþòå-
ðå âûïîëíÿåòñÿ ïðîöåññîðîì (ðèñ. 2.2). Îí ïðåäñòàâ-
ëÿåò ñîáîé óñòðîéñòâî, îáåñïå÷èâàþùåå âûïîëíåíèå
êîìïüþòåðíûõ ïðîãðàìì. Ó ïðîöåññîðà, êàê ó ëþáî-
ãî èñïîëíèòåëÿ àëãîðèòìîâ, åñòü ñâîé íàáîð êîìàíä.
Ïðîöåññîð êîìïüþòåðà ÿâëÿåòñÿ åãî îñíîâíîé
ñîñòàâëÿþùåé. Îí ñîäåðæèò óñòðîéñòâî óïðàâëå-
íèÿ, êîòîðîå îáåñïå÷èâàåò âûïîëíåíèå êîìàíä
êîìïüþòåðíîé ïðîãðàììû, è àðèôìåòèêî-ëîãè÷å-
ñêîå óñòðîéñòâî, êîòîðîå è îñóùåñòâëÿåò îïåðàöèè
íàä äàííûìè. Â ñîñòàâ ñîâðåìåííûõ ïðîöåññîðîâ
âõîäèò åùå è ñîñòàâëÿþùàÿ âíóòðåííåé ïàìÿòè – òàê íàçûâàåìàÿ êýø-
ïàìÿòü. Åå íàçíà÷åíèå ìû ðàññìîòðèì íåìíîãî ïîçæå.
Îñíîâíûì ñâîéñòâîì ïðîöåññîðà ÿâëÿåòñÿ ñêîðîñòü îáðàáîòêè äàí-
íûõ, êîòîðàÿ çàâèñèò îò çíà÷åíèÿ íåñêîëüêèõ äðóãèõ ñâîéñòâ: òàêòîâîé
÷àñòîòû ïðîöåññîðà, êîëè÷åñòâà ÿäåð, ðàçðÿäíîñòè, îáúåìîâ êýø-ïàìÿòè
è ò. ï. (òàáë. 2.1).
Òàáëèöà 2.1
Ïðèìåðû çíà÷åíèé ñâîéñòâ ïðîöåññîðà äëÿ íàñòîëüíîãî
è ïëàíøåòíîãî êîìïüþòåðîâ
Ñâîé-
ñòâî
×òî õàðàêòåðèçóåò
Çíà÷åíèå ñâîéñòâ ïðîöåññîðà
äëÿ íàñòîëüíîãî
êîìïüþòåðà
äëÿ ïëàíøåòíî-
ãî êîìïüþòåðà
Ìîäåëü Èìÿ, ïðèñâàèâàåìîå ôèðìîé-
ïðîèçâîäèòåëåì
Intel Core i5–
6600
Qualcomm
Snapdragon
MSM8939
Òàêòî-
âàÿ ÷à-
ñòîòà
×àñòîòà óïðàâëÿþùèõ ñèãíà-
ëîâ, êîòîðûå ñîãëàñîâûâàþò ðà-
áîòó óñòðîéñòâ ïðîöåññîðà
3,3 ÃÃö 1,8 ÃÃö
Êîëè÷å-
ñòâî
ÿäåð
Êîëè÷åñòâî îäèíàêîâûõ ïî
ñòðóêòóðå ïðîöåññîðîâ, îáúåäè-
íåííûõ â îäíî óñòðîéñòâî
4 8
Ðàçðÿä-
íîñòü
Êîëè÷åñòâî äâîè÷íûõ ðàçðÿäîâ,
êîòîðûå ìîãóò îäíîâðåìåííî îá-
ðàáàòûâàòüñÿ ïðîöåññîðîì
64 áèò 64 áèò
ПАМЯТЬ КОМПЬЮТЕРА. ВНУТРЕННЯЯ ПАМЯТЬ
Ïàìÿòü êîìïüþòåðà ïðåäíàçíà÷åíà äëÿ õðàíåíèÿ äàííûõ. Åå ðàçäåëÿ-
þò íà âíóòðåííþþ è âíåøíþþ (ðèñ. 2.3). Îñíîâíûì ñâîéñòâîì âñåõ âèäîâ
ïàìÿòè ÿâëÿåòñÿ åå åìêîñòü. Îíà èçìåðÿåòñÿ â áàéòàõ, êèëîáàéòàõ, ìåãà-
áàéòàõ, ãèãàáàéòàõ, òåðàáàéòàõ è ò. ï.
Рис. 2.2. Процессор
Helio X20
с 10-ю ядрами
Ãëàâà 2
Âíóòðåííÿÿ Âíåøíÿÿ
ÏÀÌßÒÜ
Ïàìÿòü íà ìàãíèòíûõ äèñêàõ
Ïàìÿòü íà îïòè÷åñêèõ äèñêàõ
Ôëýø-ïàìÿòü
Äðóãèå
Ïîñòîÿííàÿ
Îïåðàòèâíàÿ
Êýø-ïàìÿòü
Рис. 2.3. Виды памяти
Âíóòðåííÿÿ ïàìÿòü ñëóæèò äëÿ îáå-
ñïå÷åíèÿ ðàáîòû ïðîöåññîðà. Óñòðîé-
ñòâà âíóòðåííåé ïàìÿòè, êàê è ïðîöåñ-
ñîð, ðàçìåùàþòñÿ íà ìàòåðèíñêîé ïëà-
òå êîìïüþòåðà (ðèñ. 2.4).
Îïåðàòèâíàÿ ïàìÿòü ÿâëÿåòñÿ îñíîâ-
íîé â êîìïüþòåðå, â íåé ðàçìåùàþòñÿ
ïðîãðàììû è äàííûå, êîòîðûå â äàëü-
Ìàòåðèíñêàÿ, èëè ãëàâíàÿ, ïëàòà
(àíãë. motherboard èëè main-
board) – îñíîâíàÿ ñîñòàâëÿþùàÿ
ñîâðåìåííûõ ïåðñîíàëüíûõ êîì-
ïüþòåðîâ, êîòîðàÿ îáåñïå÷èâàåò
ïåðåäà÷ó äàííûõ ìåæäó óñòðîé-
ñòâàìè êîìïüþòåðà.
3
4
1
2
1. Разъемы для подключения устройств
ввода и вывода данных
2. Процессор
3. Блоки микросхем оперативной памяти
4. Микросхема постоянной памяти
Рис. 2.4. Материнская плата компьютера
АППАРАТНО-ПРОГРАММНОЕ ОБЕСПЕЧЕНИЕ КОМПЬЮТЕРА
íåéøåì îáðàáàòûâàþòñÿ ïðîöåññîðîì. Îí ìîæåò ïîëó÷àòü äàííûå è êîìàí-
äû òîëüêî èç îïåðàòèâíîé ïàìÿòè. Â íåå æå çàïèñûâàþòñÿ è ðåçóëüòàòû
îáðàáîòêè äàííûõ. Äëÿ òîãî ÷òîáû äàííûå áûëè îáðàáîòàíû ïðîöåññîðîì,
îíè ïðåäâàðèòåëüíî äîëæíû áûòü ïåðåäàíû («çàãðóæåíû») èç óñòðîéñòâ ââî-
äà äàííûõ èëè çàïîìèíàþùèõ óñòðîéñòâ
â îïåðàòèâíóþ ïàìÿòü.
Ïîñëå âûêëþ÷åíèÿ êîìïüþòåðà âñå
äàííûå ñ îïåðàòèâíîé ïàìÿòè èñ÷å-
çàþò.
Îïåðàòèâíàÿ ïàìÿòü èçãîòàâëèâàåò-
ñÿ â âèäå áëîêà ìèêðîñõåì, êîòîðûé
óñòàíàâëèâàåòñÿ â ñïåöèàëüíûå ðàçúåìû (ñëîòû) íà ìàòåðèíñêîé ïëàòå
(ðèñ. 2.4, 3). Êàê ïðàâèëî, íà ìàòåðèíñêîé ïëàòå ìîæíî óñòàíîâèòü íå-
ñêîëüêî áëîêîâ ìèêðîñõåì îïåðàòèâíîé ïàìÿòè.
à) á)
Рис. 2.5. Микросхемы постоянной памяти на материнской плате
Äëÿ îáåñïå÷åíèÿ íà÷àëà ðàáîòû êîìïüþòåðà îñíîâíûå (áàçîâûå) ïðî-
ãðàììû õðàíÿòñÿ â ïîñòîÿííîé ïàìÿòè. Ïðè âêëþ÷åíèè êîìïüþòåðà äàí-
íûå èç ïîñòîÿííîé ïàìÿòè êîïèðóþòñÿ («çàãðóæàþòñÿ») â îïåðàòèâíóþ
ïàìÿòü, è çàïóñêàþòñÿ ïðîãðàììû ïîäãîòîâêè êîìïüþòåðà ê ðàáîòå.
Ïîñòîÿííàÿ ïàìÿòü èçãîòàâëèâàåòñÿ â âèäå îäíîé èëè äâóõ ìèêðîñõåì,
êîòîðûå âñòàâëÿþòñÿ â ñïåöèàëüíûå ãíåçäà – ñîêåòû (ðèñ. 2.5, à) èëè âïà-
èâàþòñÿ â ìàòåðèíñêóþ ïëàòó (ðèñ. 2.5, á).
Êàê óæå îòìå÷àëîñü, â ñîñòàâ ñîâðåìåííûõ ïðîöåññîðîâ âêëþ÷àþò êýø-
ïàìÿòü. Îíà ïðåäíàçíà÷åíà äëÿ óñêîðåíèÿ îáìåíà äàííûìè ìåæäó îñíîâíûì
ìàññèâîì îïåðàòèâíîé ïàìÿòè è ïðîöåññîðîì. Ðàçëè÷àþò êýø-ïàìÿòü ïåðâî-
ãî, âòîðîãî è òðåòüåãî óðîâíåé. Åìêîñòü êýø-ïàìÿòè ïåðâîãî óðîâíÿ â áîëü-
øèíñòâå ïðîöåññîðîâ – 128 Êáàéò. Åìêîñòè êýø-ïàìÿòè âòîðîãî è òðåòüåãî
óðîâíåé ñóùåñòâåííî îòëè÷àþòñÿ â ðàçíûõ ïðîöåññîðàõ. Íà íà÷àëî 2016 ãîäà
êýø-ïàìÿòü âòîðîãî óðîâíÿ â ïðîöåññîðàõ äëÿ íàñòîëüíûõ ïåðñîíàëüíûõ
êîìïüþòåðîâ ñîñòàâëÿåò 1–8 Ìáàéò, à òðåòüåãî – 2–20 Ìáàéò. Óâåëè÷åíèå
åìêîñòè êýø-ïàìÿòè îáû÷íî óâåëè÷èâàåò áûñòðîäåéñòâèå ïðîöåññîðà.
ВНЕШНИЕ ЗАПОМИНАЮЩИЕ УСТРОЙСТВА
Åñëè óñòðîéñòâà âíóòðåííåé ïàìÿòè ðàçìåùåíû íà ìàòåðèíñêîé ïëàòå,
òî óñòðîéñòâà âíåøíåé ïàìÿòè ïðèñîåäèíÿþòñÿ ê íåé ñ èñïîëüçîâàíèåì
ðàçëè÷íûõ ñîåäèíåíèé. Óñòðîéñòâà âíåøíåé ïàìÿòè, â îòëè÷èå îò
óñòðîéñòâ âíóòðåííåé ïàìÿòè (çà èñêëþ÷åíèåì ïîñòîÿííîé ïàìÿòè), ïðåä-
Ñëîò (àíãë. slot) – ùåëü, ïàç, îò-
âåðñòèå.
Ñîêåò (àíãë. socket) – óãëóáëåíèå,
ãíåçäî, ðîçåòêà.
Êýø (àíãë. cache) – òàéíèê, çàïàñ
ïèùè.
Ãëàâà 2
íàçíà÷åíû äëÿ äëèòåëüíîãî õðàíåíèÿ äàííûõ. Ïîñëå âûêëþ÷åíèÿ ïèòà-
íèÿ äàííûå ñ íîñèòåëåé âíåøíåé ïàìÿòè íå èñ÷åçàþò.
Ê óñòðîéñòâàì âíåøíåé ïàìÿòè îòíîñÿòñÿ íàêîïèòåëè íà æåñòêèõ ìàã-
íèòíûõ äèñêàõ, óñòðîéñòâà äëÿ ðàáîòû
ñ îïòè÷åñêèìè äèñêàìè, óñòðîéñòâà, èñ-
ïîëüçóþùèå ôëýø-ïàìÿòü è ò. ï.
Íîñèòåëåì äàííûõ â íàêîïèòåëå íà
æåñòêèõ ìàãíèòíûõ äèñêàõ (ÍÆÌÄ)
ÿâëÿåòñÿ îäèí èëè íåñêîëüêî ìåòàëëè-
÷åñêèõ äèñêîâ, ïîêðûòûõ ñëîåì ìàã-
íèòíîãî âåùåñòâà (ðèñ. 2.6). Çàïèñü
äàííûõ ïðîèçâîäèòñÿ ïóòåì íàìàãíè-
÷èâàíèÿ ó÷àñòêîâ ïîâåðõíîñòè äèñêà ñ
èñïîëüçîâàíèåì ýëåêòðîìàãíèòíîé ãî-
ëîâêè, êîòîðàÿ âûïîëíÿåò è ñ÷èòûâà-
íèå äàííûõ.
Ñâîéñòâà íàêîïèòåëåé íà æåñòêèõ
ìàãíèòíûõ äèñêàõ è ïðèìåðû èõ çíà÷å-
íèé â ñîâðåìåííûõ óñòðîéñòâàõ ïðåä-
ñòàâëåíû â òàáëèöå 2.2.
Òàáëèöà 2.2
Çíà÷åíèå ñâîéñòâ ñîâðåìåííûõ ÍÆÌÄ
Ñâîéñòâî
Çíà÷åíèå ñâîéñòâà ÍÆÌÄ
äëÿ íàñòîëüíûõ
êîìïüþòåðîâ
äëÿ íîóòáóêîâ
Åìêîñòü 6 Òáàéò 2000 Ãáàéò
Äèàìåòð æåñòêèõ äèñêîâ 3,5 äþéìà 2,5 äþéìà
Ñêîðîñòü âðàùåíèÿ æåñòêèõ äèñêîâ 5400–7200 îá/ìèí 5400 îá/ìèí
Óñòðîéñòâà äëÿ ðàáîòû ñ îïòè÷åñêèìè äèñêàìè èñïîëüçóþò ëó÷ ëàçåðà
äëÿ ñ÷èòûâàíèÿ (çàïèñè) äàííûõ ñ îïòè÷åñêèõ äèñêîâ ðàçëè÷íûõ òèïîâ,
êîòîðûå îòëè÷àþòñÿ åìêîñòüþ è âîçìîæíîñòüþ âûïîëíÿòü çàïèñü è ïåðå-
çàïèñü äàííûõ. Îñíîâíûå òèïû îïòè÷åñêèõ äèñêîâ, èõ ñâîéñòâà è çíà÷å-
íèÿ ñâîéñòâ ïðåäñòàâëåíû â òàáëèöå 2.3.
Òàáëèöà 2.3
Îñíîâíûå òèïû îïòè÷åñêèõ äèñêîâ
Îáîçíà÷åíèå äèñêîâ, ïðåäíàçíà÷åííûõ äëÿ
Åìêîñòü äèñêîâ
òîëüêî ñ÷èòûâà-
íèÿ äàííûõ
ñ÷èòûâàíèÿ è
çàïèñè äàííûõ
ñ÷èòûâàíèÿ, çà-
ïèñè è ïåðåçàïè-
ñè äàííûõ
CD-ROM CD-R CD-RW 640–800 Ìáàéò
DVD-ROM DVD-R,
DVD+R
DVD-RW
DVD+RW
9,4 Ãáàéò
BD-ROM BD-R BD-RE 100 Ãáàéò
1
2
1. Поверхность одного из жестких
дисков
2. Электромагнитная головка
Рис. 2.6. Устройство накопителя на
жестких магнитных дисках
АППАРАТНО-ПРОГРАММНОЕ ОБЕСПЕЧЕНИЕ КОМПЬЮТЕРА
Óñòðîéñòâà ôëýø-ïàìÿòè â ïîñëåäíåå âðåìÿ ïîëó÷èëè øèðîêîå ðàñ-
ïðîñòðàíåíèå è èñïîëüçóþòñÿ íå òîëüêî êàê óñòðîéñòâà äëÿ ïåðåíîñà
äàííûõ ìåæäó êîìïüþòåðàìè, íî è êàê îñíîâíîå óñòðîéñòâî âíåøíåé
ïàìÿòè â ïåðåíîñíûõ êîìïüþòåðàõ – íåòáóêàõ, ïëàíøåòíûõ êîìïüþòå-
ðàõ, íå ãîâîðÿ óæå î ìîáèëüíûõ óñòðîéñòâàõ, à òàêæå ôîòî- è âèäåîêà-
ìåðàõ (ðèñ. 2.7). Ôëýø-ïàìÿòü çíà÷èòåëüíî óìåíüøèëà èñïîëüçîâàíèå
îïòè÷åñêèõ äèñêîâ.
Рис. 2.7. Флэш-карты разных типов Рис. 2.8. SSD-диск
Ñ óâåëè÷åíèåì åìêîñòè óñòðîéñòâ
ôëýø-ïàìÿòè îíè íà÷àëè àêòèâíî èñ-
ïîëüçîâàòüñÿ è êàê çàìåíèòåëè íàêîïè-
òåëåé íà æåñòêèõ ìàãíèòíûõ äèñêàõ. Òàêèå óñòðîéñòâà ïîëó÷èëè íàçâàíèå
òâåðäîòåëûõ íàêîïèòåëåé, èëè SSD-äèñêîâ. Åìêîñòü SSD-äèñêîâ (ðèñ. 2.8)
íå íàìíîãî ìåíüøå åìêîñòè íàêîïèòåëåé íà æåñòêèõ ìàãíèòíûõ äèñêàõ è
ñîñòàâëÿåò áîëåå ÷åì 2 Òáàéò, îäíàêî îíè ìîãóò îáåñïå÷èâàòü áîëüøóþ ñêî-
ðîñòü çàïèñè è ñ÷èòûâàíèÿ äàííûõ.
Àðõèòåêòóðà êîìïüþòåðà – ýòî ìîäåëü, îïèñûâàþùàÿ âçàèìîäåéñòâèå
óñòðîéñòâ è ïðîãðàìì äëÿ îáåñïå÷åíèÿ èíôîðìàöèîííûõ ïðîöåññîâ â êîì-
ïüþòåðå.
Ïðîöåññîð – ýòî óñòðîéñòâî, îáåñïå÷èâàþùåå îáðàáîòêó äàííûõ. Îí ñî-
äåðæèò óñòðîéñòâî óïðàâëåíèÿ, êîòîðîå îáåñïå÷èâàåò âûïîëíåíèå êîìàíä
êîìïüþòåðíîé ïðîãðàììû, è àðèôìåòèêî-ëîãè÷åñêîå óñòðîéñòâî, êîòîðîå è
îñóùåñòâëÿåò îïåðàöèè íàä äàííûìè. Îñíîâíûì ñâîéñòâîì ïðîöåññîðà ÿâëÿ-
åòñÿ ñêîðîñòü îáðàáîòêè äàííûõ, çàâèñÿùàÿ îò çíà÷åíèÿ íåñêîëüêèõ äðó-
ãèõ ñâîéñòâ: òàêòîâîé ÷àñòîòû, êîëè÷åñòâà ÿäåð, ðàçðÿäíîñòè, îáúåìîâ
êýø-ïàìÿòè è ò. ï.
Ïàìÿòü êîìïüþòåðà ïðåäíàçíà÷åíà äëÿ ñîõðàíåíèÿ äàííûõ, åå ðàçäåëÿ-
þò íà âíóòðåííþþ è âíåøíþþ.
Óñòðîéñòâà âíóòðåííåé ïàìÿòè (îïåðàòèâíàÿ, ïîñòîÿííàÿ, êýø-ïàìÿòü)
ðàçìåùàþòñÿ íà ìàòåðèíñêîé ïëàòå. Äàííûå èç îïåðàòèâíîé ïàìÿòè è
êýø-ïàìÿòè ïîñëå âûêëþ÷åíèÿ ïèòàíèÿ èñ÷åçàþò, à ñ ïîñòîÿííîé – íåò.
Óñòðîéñòâà âíåøíåé ïàìÿòè (íàêîïèòåëè íà æåñòêèõ ìàãíèòíûõ äèñêàõ,
óñòðîéñòâà äëÿ ðàáîòû ñ îïòè÷åñêèìè äèñêàìè, óñòðîéñòâà, èñïîëüçóþùèå
ôëýø-ïàìÿòü) ïðåäíàçíà÷åíû äëÿ äëèòåëüíîãî õðàíåíèÿ äàííûõ. Ïîñëå âû-
êëþ÷åíèÿ ïèòàíèÿ äàííûå ñ íîñèòåëåé âíåøíåé ïàìÿòè íå èñ÷åçàþò.
Îñíîâíûì ñâîéñòâîì âñåõ âèäîâ ïàìÿòè ÿâëÿåòñÿ åå åìêîñòü, êîòîðàÿ èç-
ìåðÿåòñÿ â áàéòàõ, êèëîáàéòàõ, ìåãàáàéòàõ, ãèãàáàéòàõ, òåðàáàéòàõ è ò. ï.
SSD (àíãë. Solid-State Drive) – òâåð-
äîòåëîå (ñïëîøíîå) óñòðîéñòâî.
ууууууууууууууСа ое ва ое в э о уСа ое ва ое в э о уСамое важное в этом пунктСамое важное в этом пунктСамое важное в этом пунктСамое важное в этом пунктСамое важное в этом пунктСамое важное в этом пунктСамое важное в этом пунктСамое важное в этом пунктСамое важное в этом пунктСамое важное в этом пунктСамое важное в этом пунктСамое важное в этом пунктСамое важное в этом пунктСамое важное в этом пунктСамое важное в этом пунктСамое важное в этом пунктСамое важное в этом пунктСамое важное в этом пунктСамое важное в этом пунктСамое важное в этом пунктСамое важное в этом пунктСамое важное в этом пунктСамое важное в этом пунктСамое важное в этом пунктСамое важное в этом пунктСамое важное в этом пунктСамое важное в этом пунктСамое важное в этом пунктСамое важное в этом пунктСамое важное в этом пунктСамое важное в этом пунктСамое важное в этом пунктСамое важное в этом пунктСамое важное в этом пунктСамое важное в этом пунктСамое важное в этом пунктСамое важное в этом пунктСамое важное в этом пунктСамое важное в этом пунктСамое важное в этом пунктСамое важное в этом пунктСамое важное в этом пунктСа ое ва ое в это тСа ое ва ое в это тССССССС
Ãëàâà 2
Дайте ответы на вопросы
1. ×òî òàêîå àðõèòåêòóðà êîìïüþòåðà?
2. Îïèøèòå ñõåìó ðåàëèçàöèè èíôîðìàöèîííûõ ïðîöåññîâ â êîìïüþ-
òåðå ïî ðèñóíêó 2.1.
3. Äëÿ ÷åãî ïðåäíàçíà÷åí ïðîöåññîð? Íàçîâèòå óñòðîéñòâà, âõîäÿùèå
â ñîñòàâ ïðîöåññîðà.
4. Êàêîå óñòðîéñòâî ïàìÿòè âêëþ÷åíî â ñîñòàâ ñîâðåìåííûõ ïðîöåññîðîâ?
5. Íàçîâèòå ñâîéñòâà ïðîöåññîðà è ïðèâåäèòå ïðèìåðû èõ çíà÷åíèé.
6. Îïèøèòå êëàññèôèêàöèþ ïàìÿòè êîìïüþòåðà. Êàêîâî îñíîâíîå
ñâîéñòâî ïàìÿòè?
7. Íàçîâèòå åäèíèöû èçìåðåíèÿ åìêîñòè ïàìÿòè.
8. Äëÿ ÷åãî ïðåäíàçíà÷åíà îïåðàòèâíàÿ ïàìÿòü? Ãäå îíà ðàçìåùàåòñÿ?
9. Äëÿ ÷åãî ïðåäíàçíà÷åíà ïîñòîÿííàÿ ïàìÿòü êîìïüþòåðà? ×åì îíà
îòëè÷àåòñÿ îò îïåðàòèâíîé?
10. Äëÿ ÷åãî ïðåäíàçíà÷åíà êýø-ïàìÿòü?
11. Íàçîâèòå óñòðîéñòâà âíåøíåé ïàìÿòè. Ïðèâåäèòå ïðèìåðû çíà÷å-
íèé ñâîéñòâ êàæäîãî èç íèõ.
12. ×åì âíóòðåííÿÿ ïàìÿòü îòëè÷àåòñÿ îò âíåøíåé?
13. ×òî îáùåãî è â ÷åì îòëè÷èå ìåæäó óñòðîéñòâàìè âíåøíåé ïàìÿòè?
Выполните задания
1. Èñïîëüçóÿ äàííûå îäíîãî èç ñàéòîâ ñî ñâåäåíèÿìè î ñîâðåìåííûõ
êîìïüþòåðíûõ óñòðîéñòâàõ, íàïðèìåð hotline.ua, îïðåäåëèòå çíà-
÷åíèÿ ñâîéñòâ òðåõ ðàçëè÷íûõ ïðîöåññîðîâ, ïîñòóïèâøèõ â ïîñëåä-
íåå âðåìÿ â ïðîäàæó â ìàãàçèíû Óêðàèíû. Çàïîëíèòå òàáëèöó:
Ñâîéñòâà Çíà÷åíèå ñâîéñòâ ïðîöåññîðà
Ìîäåëü
Òàêòîâàÿ ÷àñòîòà
Êîëè÷åñòâî ÿäåð
Ðàçðÿäíîñòü
2. Èññëåäóéòå, èñïîëüçóÿ äàííûå ñàéòîâ ñî ñâåäåíèÿìè î ñîâðåìåí-
íûõ êîìïüþòåðíûõ óñòðîéñòâàõ, íàïðèìåð hotline.ua, çíà÷åíèÿ
ñâîéñòâ áëîêîâ îïåðàòèâíîé ïàìÿòè ìàêñèìàëüíîé åìêîñòè, ïðåä-
ëàãàåìûõ äëÿ íîóòáóêîâ. Çàïîëíèòå òàáëèöó:
Ñâîéñòâà Çíà÷åíèå ñâîéñòâ
Ìîäåëü
Ïðîèçâîäèòåëü
Åìêîñòü
Ñòîèìîñòü
3. Ðàñïîëîæèòå íîñèòåëè äàííûõ, êîòîðûå âû çíàåòå, â ïîðÿäêå óáû-
âàíèÿ èõ åìêîñòè.
АППАРАТНО-ПРОГРАММНОЕ ОБЕСПЕЧЕНИЕ КОМПЬЮТЕРА
4. Ïî ñâåäåíèÿì èç Èíòåðíåòà èëè êàòàëîãàì êîìïüþòåðíûõ ìàãàçè-
íîâ îïðåäåëèòå çíà÷åíèÿ ñâîéñòâ ïðîöåññîðîâ, êîòîðûå äîñòóïíû
íà ðûíêå êîìïüþòåðîâ âàøåãî ðåãèîíà.
5. Ïî ñâåäåíèÿì èç Èíòåðíåòà èëè êàòàëîãàì êîìïüþòåðíûõ ìàãàçèíîâ
ñðàâíèòå åìêîñòü êýø-ïàìÿòè âòîðîãî óðîâíÿ ïðîöåññîðîâ ñ îäèíàêî-
âûìè çíà÷åíèÿìè òàêòîâîé ÷àñòîòû è êîëè÷åñòâà ÿäåð ðàçëè÷íûõ
ïðîèçâîäèòåëåé.
6. Ïîäãîòîâüòå ñîîáùåíèå î âîçìîæíîñòè è ñïîñîáàõ èçìåíåíèÿ äàí-
íûõ â ïîñòîÿííîé ïàìÿòè.
2.2. УСТРОЙСТВА ВВОДА И ВЫВОДА ДАННЫХ2.2. УСТРОЙСТВА ВВОДА И ВЫВОДА ДАННЫХ
1. Êàêèå óñòðîéñòâà ââîäà äàííûõ âõîäÿò â ñîñòàâ êîìïüþòåðà? Äëÿ ââîäà
êàêèõ äàííûõ îíè èñïîëüçóþòñÿ?
2. Êàêèå óñòðîéñòâà âûâîäà äàííûõ âõîäÿò â ñîñòàâ êîìïüþòåðà? Äëÿ âûâî-
äà êàêèõ äàííûõ îíè èñïîëüçóþòñÿ?
3. Êàêèå óñòðîéñòâà èñïîëüçóþòñÿ äëÿ ââîäà è âûâîäà ìóëüòèìåäèéíûõ äàí-
íûõ? Ïðèâåäèòå ïðèìåðû òàêèõ óñòðîéñòâ.
УСТРОЙСТВА ВВОДА ДАННЫХ
Êàê âû óæå çíàåòå, â ñîñòàâ êîìïüþòåðîâ âõîäÿò óñòðîéñòâà ââîäà è
âûâîäà äàííûõ.
Рис. 2.9. Геймпад Рис. 2.10. Кейпад Рис. 2.11. Танцевальная
площадка
Óñòðîéñòâà ââîäà äàííûõ ìîæíî ðàçäåëèòü ïî òèïó äàííûõ, ñ êîòîðûìè
îíè ðàáîòàþò. Òàê, ìîæíî âûäåëèòü óñòðîéñòâà ââîäà òåêñòîâûõ (êëàâèà-
òóðà), ãðàôè÷åñêèõ (ñêàíåð, ôîòîêàìå-
ðà, ãðàôè÷åñêèé ïëàíøåò), çâóêîâûõ
(ìèêðîôîí), âèäåîäàííûõ (âèäåîêàìå-
ðà, âåá-êàìåðà, ÒÂ-òþíåð). Åùå îäíîé
ãðóïïîé óñòðîéñòâ ââîäà äàííûõ ÿâëÿ-
þòñÿ óñòðîéñòâà äëÿ îáåñïå÷åíèÿ
óïðàâëåíèÿ â ðàçëè÷íûõ ïðîãðàììàõ.
Ê íèì îòíîñÿòñÿ ìûøü, òà÷ïàä, ìóëü-
òèìåäèéíàÿ (ýëåêòðîííàÿ) äîñêà, ñåí-
ñîðíûé ýêðàí, äæîéñòèê, ãåéìïàä (ðèñ. 2.9), êåéïàä (ðèñ. 2.10), ðóëü, ïå-
äàëè, òàíöåâàëüíàÿ ïëîùàäêà (äýíñïàä) (ðèñ. 2.11) è ò. ï.
Ãåéìïàä (àíãë. gamepad) – èãðî-
âàÿ ïëîùàäêà (ïëîùàäêà, ïîä-
êëàäêà).
Êåéïàä (àíãë. keypad) – ïëîùàäêà
äëÿ êëàâèø.
Äýíñïàä (àíãë. dancepad) – ïëî-
ùàäêà äëÿ òàíöåâ.
Ãëàâà 2
 êîìïüþòåðàõ, êîòîðûå èñïîëüçóþòñÿ äëÿ ó÷åáíûõ è íàó÷íûõ öåëåé,
ìîãóò ïðèìåíÿòüñÿ äîïîëíèòåëüíûå óñòðîéñòâà äëÿ ââîäà äàííûõ. Íàïðè-
ìåð, äàò÷èêè äëÿ îïðåäåëåíèÿ çíà÷åíèÿ òåìïåðàòóðû, âëàæíîñòè âîçäóõà,
íàëè÷èÿ îïðåäåëåííûõ ïðèìåñåé â âåùåñòâàõ, ñêîðîñòè äâèæåíèÿ ðàçëè÷-
íûõ îáúåêòîâ è ò. ï.
Ðàññìîòðèì ñâîéñòâà (òåõíè÷åñêèå õàðàêòåðèñòèêè) è êëàññèôèêàöèþ
óñòðîéñòâ ââîäà äàííûõ.
Êëàâèàòóðà ïðåäíàçíà÷åíà äëÿ ââîäà ñèì-
âîëüíûõ äàííûõ è êîìàíä. Íåñìîòðÿ íà òî ÷òî
êëàâèàòóðû çà ïîñëåäíèå íåñêîëüêî äåñÿòèëå-
òèé î÷åíü ìàëî èçìåíÿëèñü, èõ ìîæíî ðàçäå-
ëèòü íà íåñêîëüêî ãðóïï â çàâèñèìîñòè îò çíà-
÷åíèÿ îïðåäåëåííûõ ñâîéñòâ:
 ïî íàçíà÷åíèþ: ñòàíäàðòíûå (äëÿ íà-
ñòîëüíûõ ÏÊ), êîìïàêòíûå, ìóëüòèìå-
äèéíûå, èãðîâûå è ò. ï.;
 ïî òèïó ïîäêëþ÷åíèÿ ê ñèñòåìíîìó áëîêó:
ïðîâîäíûå èëè áåñïðîâîäíûå (ðàäèî,
Bluetooth, Wi-Fi è ò. ï.).
Äëÿ ïåðåíîñíûõ êîìïüþòåðîâ ìîãóò áûòü
èñïîëüçîâàíû ïðîåêöèîííûå êëàâèàòóðû
(ðèñ. 2.12).
Ìàíèïóëÿòîðû ìûøü äåëÿòñÿ â çàâèñèìî-
ñòè îò çíà÷åíèé ñëåäóþùèõ ñâîéñòâ:
 ïî íàçíà÷åíèþ: äëÿ íàñòîëüíûõ ÏÊ, äëÿ
íîóòáóêîâ (êîìïàêòíûå), èãðîâûå è ò. ï.;
 ïî òèïó ïîäêëþ÷åíèÿ ê ñèñòåìíîìó áëîêó:
ïðîâîäíûå èëè áåñïðîâîäíûå (ðàäèî,
Bluetooth, Wi-Fi è ò. ï.);
 ïî òèïó äàò÷èêîâ äâèæåíèÿ: îïòè÷åñêèå,
ëàçåðíûå;
 ïî êîëè÷åñòâó êíîïîê: 2, 3–5, 6–9, 10 è áî-
ëåå è ò. ï.;
 ïî òèïó êîðïóñà: ñèììåòðè÷íàÿ ñòàí-
äàðòíàÿ, ñèììåòðè÷íàÿ äëÿ ëåâøè, ýðãî-
íîìè÷íàÿ è ò. ï.
Íà ðèñóíêå 2.13 èçîáðàæåíà èãðîâàÿ ïðîâîä-
íàÿ ëàçåðíàÿ ýðãîíîìè÷íàÿ ìûøü, èìåþùàÿ
19 êíîïîê è îäíî êîëåñèêî.
Òà÷ïàäû (àíãë. touch – ïðèêîñíîâåíèå, pad –
ïëîùàäêà, ïîäóøå÷êà) âñòðàèâàþòñÿ ïðàêòè-
÷åñêè âî âñå òèïû íîóòáóêîâ è íåòáóêîâ, îäíà-
êî ìîãóò èñïîëüçîâàòüñÿ è ïðè ðàáîòå ñ íà-
ñòîëüíûìè ÏÊ (ðèñ. 2.14). Ïåðåìåùåíèå ïàëüöà
ïî ïîâåðõíîñòè òà÷ïàäà ïðèâîäèò ê ïåðåìåùå-
íèþ óêàçàòåëÿ íà ýêðàíå ìîíèòîðà. Îäíîêðàò-
íîå êðàòêîâðåìåííîå íàæàòèå íà ïëîùàäêó
òà÷ïàäà àíàëîãè÷íî îäíîêðàòíîìó ùåë÷êó ëå-
Рис. 2.12. Проекционная
клавиатура
Рис. 2.13. Мышь
Рис. 2.14. Внешний тачпад
АППАРАТНО-ПРОГРАММНОЕ ОБЕСПЕЧЕНИЕ КОМПЬЮТЕРА
âîé êíîïêîé ìûøè, à äâîéíîå íàæàòèå – äâîéíîìó ùåë÷êó ëåâîé êíîïêîé
ìûøè. Ëåâàÿ è ïðàâàÿ êíîïêè òà÷ïàäà âûïîëíÿþò òå æå ôóíêöèè, ÷òî è
ñîîòâåòñòâóþùèå êíîïêè ìûøè.
Ìóëüòèìåäèéíûå (ýëåêòðîííûå) äîñêè èñïîëüçóþò â îñíîâíîì â ó÷åá-
íûõ çàâåäåíèÿõ, à òàêæå ïðè ïðîâåäåíèè ðàçëè÷íûõ ïðåçåíòàöèé. Ðàçëè-
÷àþò äîñêè â çàâèñèìîñòè îò èõ ðàçìå-
ðîâ (äëèíà äèàãîíàëè 70–79, 80–89 è
áîëåå 90 äþéìîâ) è îò ïðèíöèïà îïðåäå-
ëåíèÿ ìåñòà ïðèêîñíîâåíèÿ ê äîñêå.
Ñåíñîðíûå ýêðàíû èñïîëüçóþò â îñ-
íîâíîì â ïëàíøåòíûõ êîìïüþòåðàõ,
ñìàðòôîíàõ, à òàêæå â ðàçëè÷íûõ ñïðà-
âî÷íûõ (ðèñ. 2.15) è ïðåçåíòàöèîííûõ ñèñòåìàõ. Ââîä äàííûõ ïðîèñõîäèò
ïðèêîñíîâåíèåì ïàëüöà èëè ñòèëóñà ê îïðåäåëåííûì ó÷àñòêàì ïîâåðõ-
íîñòè ýêðàíà. Ýêðàí «÷óâñòâóåò», â êàêîì ìåñòå ïðîèçîøëî ïðèêîñíîâåíèå,
è ïåðåäàåò ñîîòâåòñòâóþùèé ñèãíàë êîìïüþòåðó. Îñíîâíûå ñâîéñòâà – ðàç-
ìåð ýêðàíà (äëèíà äèàãîíàëè ìîæåò áûòü îò 3 äî 70 è áîëåå äþéìîâ) è
ïðèíöèï îòñëåæèâàíèÿ ìåñòà ïðèêîñíîâåíèÿ.
Áëèçêèé ïî ïðèíöèïó äåéñòâèÿ ê ñåíñîðíî-
ìó ýêðàíó ãðàôè÷åñêèé ïëàíøåò. Îí èñïîëüçó-
åòñÿ äëÿ ñîçäàíèÿ ðèñóíêîâ è ââîäà äðóãèõ
ãðàôè÷åñêèõ äàííûõ. Ïîëüçîâàòåëü ñîçäàåò ðè-
ñóíîê, êàñàÿñü ñòèëóñîì ïîâåðõíîñòè ãðàôè÷å-
ñêîãî ïëàíøåòà.  îòäåëüíûõ âèäàõ ãðàôè÷å-
ñêèõ ïëàíøåòîâ ðàáî÷àÿ ïîâåðõíîñòü íå îòðà-
æàåò èçîáðàæåíèå, îíî ïîÿâëÿåòñÿ íà ýêðàíå
êîìïüþòåðà, ê êîòîðîìó ïîäêëþ÷åí ãðàôè÷å-
ñêèé ïëàíøåò. Â äðóãèõ ñîçäàííîå èçîáðàæå-
íèå îòîáðàæàåòñÿ íà ðàáî÷åé ïîâåðõíîñòè ãðà-
ôè÷åñêîãî ïëàíøåòà (ðèñ. 2.16).
Ðàçëè÷àþò ãðàôè÷åñêèå ïëàíøåòû ïî ðàçìå-
ðó ðàáî÷åé ïîâåðõíîñòè, ðàçðåøåíèþ (îò 2000
äî áîëåå ÷åì 4000 òî÷åê íà äþéì), à òàêæå ïî
êîëè÷åñòâó âàðèàíòîâ âîñïðèÿòèÿ ñèëû íàæà-
òèÿ íà ðàáî÷óþ ïîâåðõíîñòü (îò 512 äî 2048).
Ñêàíåðû òàêæå èñïîëüçóþò äëÿ ââîäà ãðà-
ôè÷åñêèõ äàííûõ. Ñðåäè íèõ ïî ïðèíöèïó äåé-
ñòâèÿ âûäåëÿþò ïëàíøåòíûå, ñ ïðîòÿæíûì
ìåõàíèçìîì, ðó÷íûå è ñêàí-êàìåðû (ðèñ. 2.17).
Îñíîâíûìè ñâîéñòâàìè ñêàíåðîâ ÿâëÿþòñÿ ðàç-
ìåð îáëàñòè ñêàíèðîâàíèÿ, ðàçðåøåíèå (îò 600
äî áîëåå ÷åì 6400 òî÷åê íà äþéì) è ñêîðîñòü
ñêàíèðîâàíèÿ (5–20 ñ).
Ñ èñïîëüçîâàíèåì ôîòî- è âèäåîêàìåð, âåá-
êàìåð, ìèêðîôîíîâ è äðóãèõ ìóëüòèìåäèéíûõ
óñòðîéñòâ âû ïîçíàêîìèëèñü â êóðñå èíôîðìà-
òèêè øåñòîãî êëàññà. Îòìåòèì, ÷òî îñíîâíûì
ñâîéñòâîì ôîòî- è âèäåîêàìåð, âåá-êàìåð ÿâëÿ-
Ñåíñîð (àíãë. sensor îò ëàò.r sensus –
îùóùåíèå) – äàò÷èê, óñòðîéñòâî,
êîòîðîå ïðåâðàùàåò ñèãíàë â ôîð-
ìó, óäîáíóþ äëÿ îáðàáîòêè.
Ñòèëóñ (ëàò. stilus) – ïàëî÷êà äëÿ
ïèñüìà.
Рис. 2.15. Пункт информаци-
онно-справочной системы
железной дороги
Рис. 2.16. Графический
планшет
Ãëàâà 2
åòñÿ èõ ðàçðåøåíèå, êîòîðîå îïðåäåëÿåò êà÷åñòâî èçîáðàæåíèÿ. Äëÿ âèäåî-
êàìåð êà÷åñòâî èçîáðàæåíèÿ îïðåäåëÿåòñÿ ñòàíäàðòàìè SD (àíãë. Standard
Definition – ñòàíäàðòíàÿ ÷åòêîñòü, 720  576 òî÷åê), HD (àíãë. HighHH
Definition – âûñîêàÿ ÷åòêîñòü, 1280  720 òî÷åê), Full HD (àíãë. Full HighHH
Definition – ïîëíàÿ âûñîêàÿ ÷åòêîñòü, 1920  1080 òî÷åê), Ultra HD (àíãë.
Ultra HighHH Definition – ñâåðõâûñîêàÿ ÷åòêîñòü, 3840 2160 òî÷åê).
планшетный с протяжным механизмом скан-камера
Рис. 2.17. Типы сканеров
 ôîòîêàìåðàõ êà÷åñòâî èçîáðàæåíèÿ çàâèñèò îò îïòè÷åñêèõ ñâîéñòâ
îáúåêòèâà è êîëè÷åñòâà òî÷åê (ïèêñåëåé) (îò 10 äî áîëåå 24 ìåãàïèêñåëåé),
êîòîðîå ìîæåò âîñïðîèçâåñòè óñòðîéñòâî. Âåá-êàìåðû èìåþò ðàçðåøåíèå
îò 320 240 ïèêñåëåé äî 2560 2048 ïèêñåëåé è áîëåå.
ÒÂ-òþíåð – ýòî óñòðîéñòâî, îáåñïå÷èâàþùåå ïðîñìîòð òåëåâèçèîííûõ
ïåðåäà÷ íà êîìïüþòåðå.
УСТРОЙСТВА ВЫВОДА ДАННЫХ
Óñòðîéñòâà âûâîäà, êàê è óñòðîéñòâà ââîäà äàííûõ, ìîæíî ðàçäåëèòü
ïî òèïó äàííûõ, ñ êîòîðûìè îíè ðàáîòàþò. Òàê, ìîæíî âûäåëèòü óñòðîé-
ñòâà âûâîäà òåêñòîâûõ è ãðàôè÷åñêèõ äàííûõ (ìîíèòîð, ïðèíòåð, ïëîò-
òåð), çâóêîâûõ (íàóøíèêè, çâóêîâûå êîëîíêè), âèäåîäàííûõ (ìóëüòèìå-
äèéíûå ïðîåêòîðû, ýêðàííûå ïàíåëè). Íåêîòîðûå óñòðîéñòâà ìîãóò âûâî-
äèòü êàê ãðàôè÷åñêèå, òàê è âèäåîäàííûå (ìîíèòîð, ìóëüòèìåäèéíûå ïðî-
åêòîðû, ýêðàííûå ïàíåëè è ò. ï.).
Ìîíèòîð ÿâëÿåòñÿ îñíîâíûì óñòðîéñòâîì äëÿ âûâîäà äàííûõ â ïåðñî-
íàëüíûõ êîìïüþòåðàõ. Èõ ðàçäåëÿþò ïî ñïîñîáó ñîçäàíèÿ èçîáðàæåíèÿ
íà ìîíèòîðû íà æèäêèõ êðèñòàëëàõ, èëè LCD-ìîíèòîðû (àíãë. Liquid
Crystal Display – æèäêîêðèñòàëëè÷åñêèé äèñïëåé), ïëàçìåííûå, OLED
(àíãë. Organic Light Emitting Diode – îðãàíè÷åñêèé ñâåòîäèîä), íà ýëåê-
òðîííûõ ÷åðíèëàõ – e-ink (àíãë. ålectronic ink – ýëåêòðîííûå ÷åðíèëà)
è ò. ï. Â áîëüøèíñòâå ñîâðåìåííûõ ìîíèòîðîâ èñïîëüçóåòñÿ æèäêîêðè-
ñòàëëè÷åñêàÿ òåõíîëîãèÿ.
LCD-ìîíèòîðû ðàçäåëÿþò ïî ïðèíöèïó äåéñòâèÿ (TN + film, PLS, ðàçëè÷-
íûå âåðñèè IPS è VA), ïî äëèíå äèàãîíàëè (AA îò 19 äî áîëåå 30 äþéìîâ), ðàç-
ðåøåíèþ (îò 1280 1024 äî 5120  2880 ïèêñåëåé), ïî âðåìåíè ðåàêöèè – îò-
êëèêà íà êîìàíäó ñìåíû èçîáðàæåíèÿ íà ýêðàíå (îò 1 äî 8 ìñ).
АППАРАТНО-ПРОГРАММНОЕ ОБЕСПЕЧЕНИЕ КОМПЬЮТЕРА
Äëÿ îáðàáîòêè ãðàôè÷åñêèõ äàííûõ,
âûâîäÿùèõñÿ íà ýêðàí ìîíèòîðà, â êîì-
ïüþòåðàõ èñïîëüçóåòñÿ ñïåöèàëüíîå
óñòðîéñòâî – âèäåîàäàïòåð. Ðàçëè÷àþò èí-
òåãðèðîâàííûå âèäåîàäàïòåðû è â âèäå îò-
äåëüíîé ïëàòû.  ñëó÷àå èíòåãðèðîâàííîãî
âèäåîàäàïòåðà îí ðàçìåùàåòñÿ â ìèêðîñõå-
ìå ïðîöåññîðà èëè íà ìàòåðèíñêîé ïëàòå.
Èíòåãðèðîâàííûå âèäåîàäàïòåðû èñïîëü-
çóþòñÿ â ïåðñîíàëüíûõ êîìïüþòåðàõ, êî-
òîðûå íå ñâÿçàíû ñ êà÷åñòâåííîé îáðàáîò-
êîé áîëüøèõ îáúåìîâ ãðàôè÷åñêèõ äàí-
íûõ. Äëÿ ýòèõ öåëåé èñïîëüçóþò âèäåî-
àäàïòåðû â âèäå îòäåëüíîé ïëàòû (ðèñ. 2.18),
êîòîðàÿ âñòàâëÿåòñÿ â îäèí èç ñëîòîâ ìàòå-
ðèíñêîé ïëàòû. Âèäåîàäàïòåð ñîäåðæèò
ñïåöèàëüíûé ãðàôè÷åñêèé ïðîöåññîð è äî-
ïîëíèòåëüíóþ îïåðàòèâíóþ ïàìÿòü – ãðà-
ôè÷åñêóþ (âèäåî) ïàìÿòü. Ðàçëè÷àþò ãðà-
ôè÷åñêèå àäàïòåðû ïî òèïó ïðîöåññîðà (íà-
ïðèìåð, Radeon R7 370, GeForce GTX 950),
îáúåìó ïàìÿòè (îò 1 äî 6 Ãáàéò è áîëåå),
ñèñòåìå ïîäêëþ÷åíèÿ ê ìàòåðèíñêîé ïëàòå
è ê ìîíèòîðó è ò. ï.
Äëÿ âûâîäà äàííûõ íà áóìàãó, ïëåíêó
èëè äðóãèå ìàòåðèàëû èñïîëüçóþòñÿ ïðèí-
òåðû è ïëîòòåðû.
Ïðèíòåðû ðàçäåëÿþò ïî ïðèíöèïó äåé-
ñòâèÿ íà ìàòðè÷íûå, ëàçåðíûå, ñòðóéíûå,
òåðìè÷åñêèå, 3D-ïðèíòåðû è ò. ï. Îñíîâ-
íûìè ñâîéñòâàìè ïðèíòåðîâ ÿâëÿþòñÿ:
 ðàçìåð ìàòåðèàëà, íà êîòîðûé âûïîë-
íÿåòñÿ ïå÷àòü (À4, À3 è ò. ï.);
 êîëè÷åñòâî öâåòîâ – ìîíîõðîìíûå,
ìíîãîöâåòíûå;
 ðàçðåøåíèå – îò 6001200 òî÷åê äî
5760 1440 òî÷åê íà äþéì è áîëåå;
 ñêîðîñòü ïå÷àòè – îò 1 äî 50 è áîëåå ñòðàíèö â ìèíóòó;
 òèï ðàçúåìîâ äëÿ ïîäêëþ÷åíèÿ ê êîìïüþòåðó – ïðîâîäíîå èëè áåñ-
ïðîâîäíîå.
 ïîñëåäíåå âðåìÿ âñå áîëüøóþ ïîïóëÿðíîñòü ïðèîáðåòàþò 3D-ïðèí-
òåðû, îáåñïå÷èâàþùèå ñîçäàíèå èçäåëèé ñëîæíîé ôîðìû (ðèñ. 2.19).
УСТРОЙСТВА, ВХОДЯЩИЕ В СОСТАВ
МУЛЬТИМЕДИЙНОГО ОБОРУДОВАНИЯ
Âû óæå çíàåòå, ÷òî ñðåäè óñòðîéñòâ ââîäà è âûâîäà ìîæíî âûäåëèòü
óñòðîéñòâà, êîòîðûå ðàáîòàþò ñ ìóëüòèìåäèéíûìè äàííûìè. Íàïîìíèì,
÷òî ê òàêèì óñòðîéñòâàì îòíîñÿòñÿ ôîòîêàìåðà, ãðàôè÷åñêèé ïëàíøåò,
Èíòåãðàëüíûé (ëàò. integer –r
öåëûé) – íåðàçðûâíî ñâÿçàí-
íûé, öåëüíûé.
Èíòåãðàöèÿ (ëàò. integratio –
ïîïîëíåíèå) – îáúåäèíåíèå â
öåëîå îòäåëüíûõ ÷àñòåé.
×èïñåò (àíãë. chip – ìèêðîñõå-
ìà, set – óïîðÿäî÷èâàòü) – íà-
áîð ìèêðîñõåì, îáåñïå÷èâàþ-
ùèé îáìåí äàííûìè ìåæäó
óñòðîéñòâàìè êîìïüþòåðà.
Рис. 2.18. Видеоадаптер
Рис. 2.19. 3D-принтер
Ãëàâà 2
ìèêðîôîí, âèäåîêàìåðà, âåá-êàìåðà, ìóëüòèìåäèéíûå (ýëåêòðîííûå) äî-
ñêè, íàóøíèêè, çâóêîâûå êîëîíêè, ìóëüòèìåäèéíûå ïðîåêòîðû, ýêðàííûå
ïàíåëè è ò. ï. Äëÿ óñòðîéñòâ, ðàáîòàþùèõ ñ íåïîäâèæíûìè è äâèæóùèìè-
ñÿ èçîáðàæåíèÿìè, îäíèì èç îñíîâíûõ ñâîéñòâ ÿâëÿåòñÿ ðàçðåøåíèå, à äëÿ
ðàáîòàþùèõ ñî çâóêîì – ïîëîñà ÷àñòîò çâóêîâîãî äèàïàçîíà, êîòîðûé ìî-
áðàáîòàòü óñòðîéñòâî.
óñòðîéñòâàì ââîäà äàííûõ îòíîñÿòñÿ óñòðîéñòâà ââîäà òåêñòîâûõ
(êëàâèàòóðà), ãðàôè÷åñêèõ (ñêàíåð, ôîòîêàìåðà, ãðàôè÷åñêèé ïëàíøåò),
çâóêîâûõ (ìèêðîôîí), âèäåîäàííûõ (âèäåîêàìåðà, âåá-êàìåðà, ÒÂ-òþíåð),
à òàêæå óñòðîéñòâà äëÿ îáåñïå÷åíèÿ óïðàâëåíèÿ îáúåêòàìè â ðàçëè÷íûõ
ïðîãðàììàõ – ìûøü, òà÷ïàä, ìóëüòèìåäèéíàÿ (ýëåêòðîííàÿ) äîñêà, ñåí-
ñîðíûé ýêðàí, äæîéñòèê, ãåéìïàä, êåéïàä, ðóëü, ïåäàëè, òàíöåâàëüíàÿ
ïëîùàäêà è ò. ï.
Ê óñòðîéñòâàì âûâîäà äàííûõ îòíîñÿòñÿ óñòðîéñòâà âûâîäà òåêñòîâûõ è
ãðàôè÷åñêèõ äàííûõ (ìîíèòîð, ïðèíòåð, ïëîòòåð), çâóêîâûõ (íàóøíèêè,
çâóêîâûå êîëîíêè), âèäåîäàííûõ (ìóëüòèìåäèéíûå ïðîåêòîðû, ýêðàííûå
ïàíåëè) è ò. ï.
Êëàññèôèöèðóþò óêàçàííûå óñòðîéñòâà ïî çíà÷åíèþ îïðåäåëåííûõ
ñâîéñòâ.
Дайте ответы на вопросы
1. Êàêèå óñòðîéñòâà êîìïüþòåðà ïðèíàäëåæàò ê óñòðîéñòâàì ââîäà
äàííûõ?
2. Êàêèå óñòðîéñòâà êîìïüþòåðà ïðèíàäëåæàò ê óñòðîéñòâàì âûâîäà
äàííûõ?
3. Ïî çíà÷åíèþ êàêèõ ñâîéñòâ êëàññèôèöèðóþò êëàâèàòóðû? Ïðèâå-
äèòå ïðèìåðû.
4. Êàêèå âèäû ìàíèïóëÿòîðîâ ìûøü èñïîëüçóþòñÿ â êîìïüþòåðíîì
êëàññå âàøåé øêîëû? Íàçîâèòå çíà÷åíèÿ èõ ñâîéñòâ.
5. Êàêèå çíà÷åíèÿ ñâîéñòâ ìîãóò èìåòü ñêàíåðû, èñïîëüçóåìûå â êîì-
ïüþòåðíûõ êëàññàõ øêîëû?
6. Íàçîâèòå ñâîéñòâà ìîíèòîðà êîìïüþòåðà è ïðèâåäèòå ïðèìåðû èõ
çíà÷åíèé.
7. Îïèøèòå íàçíà÷åíèå ìîíèòîðà è âèäåîàäàïòåðà. Êàêèå çíà÷åíèÿ
ñâîéñòâ ìîãóò èìåòü ñîâðåìåííûå âèäåîàäàïòåðû?
8. Îïèøèòå êëàññèôèêàöèþ ñîâðåìåííûõ ïðèíòåðîâ. Êàêèå âèäû
ïðèíòåðîâ èñïîëüçóþòñÿ â âàøåé øêîëå?
9. Êàêèå çíà÷åíèÿ ñâîéñòâ äîëæåí, ïî âàøåìó ìíåíèþ, èìåòü ïðèí-
òåð äëÿ äîìàøíåãî ïîëüçîâàíèÿ?
10. Äëÿ ÷åãî ïðåäíàçíà÷åíû óñòðîéñòâà, âõîäÿùèå â ñîñòàâ ìóëüòèìå-
äèéíîãî îáîðóäîâàíèÿ?
11. Óêàæèòå, ÷òî îáùåãî â ãðàôè÷åñêèõ ïëàíøåòàõ è ïëàíøåòíûõ
êîìïüþòåðàõ è ÷åì îíè îòëè÷àþòñÿ. Äëÿ êàêèõ öåëåé èñïîëüçóþò-
ñÿ ïåðâûå è âòîðûå?
ууууууууууууууСа ое ва ое в э о у еСа ое ва ое в э о у еСамое важное в этом пунктеСамое важное в этом пунктеСамое важное в этом пунктеСамое важное в этом пунктеСамое важное в этом пунктеСамое важное в этом пунктеСамое важное в этом пунктеСамое важное в этом пунктеСамое важное в этом пунктеСамое важное в этом пунктеСамое важное в этом пунктеСамое важное в этом пунктеСамое важное в этом пунктеСамое важное в этом пунктеСамое важное в этом пунктеСамое важное в этом пунктеСамое важное в этом пунктеСамое важное в этом пунктеСамое важное в этом пунктеСамое важное в этом пунктеСамое важное в этом пунктеСамое важное в этом пунктеСамое важное в этом пунктеСамое важное в этом пунктеСамое важное в этом пунктеСамое важное в этом пунктеСамое важное в этом пунктеСамое важное в этом пунктеСамое важное в этом пунктеСамое важное в этом пунктеСамое важное в этом пунктеСамое важное в этом пунктеСамое важное в этом пунктеСамое важное в этом пунктеСамое важное в этом пунктеСамое важное в этом пунктеСамое важное в этом пунктеСамое важное в этом пунктеСамое важное в этом пунктеСамое важное в этом пунктеСамое важное в этом пунктеСамое важное в этом пунктеСа ое ва ое в это теСа ое ва ое в это теССССССС
АППАРАТНО-ПРОГРАММНОЕ ОБЕСПЕЧЕНИЕ КОМПЬЮТЕРА
Выполните задания
1. Èñïîëüçóÿ ñâåäåíèÿ, ðàçìåùåííûå â ó÷åáíèêå, ïîäãîòîâüòå ñîîáùå-
íèå î êëàññèôèêàöèè óñòðîéñòâ ââîäà äàííûõ.
2. Èñïîëüçóÿ ñâåäåíèÿ, ðàçìåùåííûå â ó÷åáíèêå, ïîäãîòîâüòå ñëàéä
ïðåçåíòàöèè ñî ñõåìîé êëàññèôèêàöèè óñòðîéñòâ ââîäà äàííûõ. Ñî-
õðàíèòå ïðåçåíòàöèþ â ôàéëå ñ èìåíåì çàäàíèå 2.2.2 â âàøåé ïàïêå.
3. Èñïîëüçóÿ äàííûå îäíîãî èç ñàéòîâ ñî ñâåäåíèÿìè î ñîâðåìåííûõ
êîìïüþòåðíûõ óñòðîéñòâàõ, íàïðèìåð hotline.ua, îïðåäåëèòå çíà÷å-
íèÿ ñâîéñòâ òðåõ ðàçëè÷íûõ ìàíèïóëÿòîðîâ ìûøü, ïîñòóïèâøèõ â
ïîñëåäíåå âðåìÿ â ïðîäàæó â ìàãàçèíû Óêðàèíû. Çàïîëíèòå òàáëèöó:
Ñâîéñòâà Çíà÷åíèÿ ñâîéñòâ ìûøè
Ìîäåëü
Òèï ïîäêëþ÷åíèÿ
Òèï äàò÷èêîâ äâèæåíèÿ
Êîëè÷åñòâî êíîïîê
Òèï êîðïóñà
4. Èñïîëüçóÿ äàííûå ñàéòîâ ñî ñâåäåíèÿìè î ñîâðåìåííûõ êîìïüþ-
òåðíûõ óñòðîéñòâàõ, íàïðèìåð hotline.ua, îïðåäåëèòå çíà÷åíèÿ
ñâîéñòâ ìîíèòîðîâ òðåõ ðàçëè÷íûõ ïðîèçâîäèòåëåé, ïðåäëàãàåìûõ
ìàãàçèíàìè Óêðàèíû, çàïîëíèòå òàáëèöó:
Ñâîéñòâà Çíà÷åíèÿ ñâîéñòâ
Ìîäåëü
Ïðîèçâîäèòåëü
Äëèíà äèàãîíàëè, äþéìîâ
Òèï ìàòðèöû
Ìàêñèìàëüíîå ðàçðåøåíèå, ïèê-
ñåëåé
×àñ ðåàêöèè, ìñ
5. Èñïîëüçóÿ ñâåäåíèÿ, ðàçìåùåííûå â ó÷åáíèêå, ïîäãîòîâüòå â îäíîé èç
ïðèêëàäíûõ ïðîãðàìì ñõåìó êëàññèôèêàöèè ñîâðåìåííûõ ïðèíòå-
ðîâ. Ñîõðàíèòå ñõåìó â ôàéëå ñ èìåíåì çàäàíèå 2.2.5 â âàøåé ïàïêå.
6. Îïðåäåëèòå çíà÷åíèÿ ñâîéñòâ óñòðîéñòâ âàøåãî äîìàøíåãî êîìïüþ-
òåðà è çàïîëíèòå òàáëèöó:
Ñâîéñòâà Çíà÷åíèÿ ñâîéñòâ
Òèï âèäåîàäàïòåðà
Îáúåì ãðàôè÷åñêîé (âèäåî) ïàìÿòè, áàéò
Òèï êëàâèàòóðû
Òèï ìûøè
Ãëàâà 2
7. Èñïîëüçóÿ ñâåäåíèÿ èç Èíòåðíåòà, êàòàëîãîâ êîìïüþòåðíûõ ìàãàçè-
íîâ, îïðåäåëèòå çíà÷åíèÿ ñâîéñòâ ïðèíòåðîâ òðåõ ðàçëè÷íûõ ïðîèçâî-
äèòåëåé, ïðåäëàãàåìûõ ìàãàçèíàìè Óêðàèíû. Çàïîëíèòå òàáëèöó:
Ñâîéñòâà Çíà÷åíèÿ ñâîéñòâ
Ìîäåëü
Ïðîèçâîäèòåëü
Ïðèíöèï äåéñòâèÿ
Ðàçðåøåíèå, ïèêñåëåé
Ñêîðîñòü ïå÷àòè, ñòðàíèö â ìèíóòó
8. Ïîäãîòîâüòå ñîîáùåíèå îá îäíîì èç íîâûõ âèäîâ óñòðîéñòâ ââîäà
äàííûõ – êåéïàäå. Îïèøèòå åãî óñòðîéñòâî, íàçíà÷åíèå è îáëàñòü
ïðèìåíåíèÿ.
9. Ïîäãîòîâüòå ñîîáùåíèå îá îäíîì èç íîâûõ âèäîâ óñòðîéñòâ ââîäà
äàííûõ – äýíñïàäå. Îïèøèòå åãî óñòðîéñòâî, íàçíà÷åíèå è îáëàñòü
ïðèìåíåíèÿ.
2.3. ИСТОРИЯ СРЕДСТВ РЕАЛИЗАЦИИ2.3. ИСТОРИЯ СРЕДСТВ РЕАЛИЗАЦИИ
ИНФОРМАЦИОННЫХ ПРОЦЕССОВ.ИНФОРМАЦИОННЫХ ПРОЦЕССОВ.
ВИДЫ СОВРЕМЕННЫХ КОМПЬЮТЕРОВВИДЫ СОВРЕМЕННЫХ КОМПЬЮТЕРОВ
1. Êàêèå âèäû êîìïüþòåðîâ âû çíàåòå? ×åì îòëè÷àåòñÿ èõ èñïîëüçîâàíèå?
2. Êàêèå âàì èçâåñòíû ïðèìåðû ïðèìåíåíèÿ êîìïüþòåðîâ â ðàçëè÷íûõ îò-
ðàñëÿõ ÷åëîâå÷åñêîé äåÿòåëüíîñòè?
3. Íàçîâèòå ôàìèëèè óêðàèíñêèõ ó÷åíûõ, êîòîðûå âíåñëè âåñîìûé âêëàä â
ðàçâèòèå êîìïüþòåðíîé òåõíèêè.
ЭТАПЫ РАЗВИТИЯ СРЕДСТВ РЕАЛИЗАЦИИ
ИНФОРМАЦИОННЫХ ПРОЦЕССОВ
Ðàçâèòèå ÷åëîâå÷åñòâà íåïîñðåäñòâåííî ñâÿçàíî ñ ðàçâèòèåì ñðåäñòâ ïå-
ðåäà÷è, îáðàáîòêè è õðàíåíèÿ ñîîáùåíèé.  ýòîì ðàçâèòèè ìîæíî âûäå-
ëèòü íåñêîëüêî ýòàïîâ (òàáë. 2.4).
Òàáëèöà 2.4
Ýòàïû ðàçâèòèÿ ñðåäñòâ ðåàëèçàöèè èíôîðìàöèîííûõ ïðîöåññîâ
Ïðîäîëæåíèå òàáëèöû 2.4
Íàçâà-
íèå
ýòàïà
Ïåðèîä
èñòîðèè
÷åëîâå÷åñòâà
Ïðèìåðû íîñèòåëåé äàííûõ, ñðåäñòâ
ïåðåäà÷è è îáðàáîòêè äàííûõ
Ýòàï
ðó÷íûõ
ñðåäñòâ
Îò äðåâíèõ
âðåìåí
äî ñåðåäèíû
ÕV â.
Íîñèòåëè äàííûõ – ãëèíÿíûå òàáëè÷êè, ïàïèðóñ,
áåðåñòà, ïàëêè ñ çàðóáêàìè, êàðòèíû.
Ñðåäñòâà ïåðåäà÷è – ñèãíàëüíûå êîñòðû, áàðàáàí-
íûé áîé, ïåðñîíàëüíûå ïîñëàíöû, ãîëóáèíàÿ ïî÷òà,
ïåðâûå ïî÷òîâûå ñëóæáû äëÿ ïåðåäà÷è ãîñóäàðñòâåí-
íûõ äîêóìåíòîâ.
Ñðåäñòâà îáðàáîòêè – ìîçã è ïàëüöû ÷åëîâåêà, ðó÷-
íûå âû÷èñëèòåëüíûå ïðèáîðû (àáàê, ñ÷åòû è ò. ï.).
АППАРАТНО-ПРОГРАММНОЕ ОБЕСПЕЧЕНИЕ КОМПЬЮТЕРА
Ïðîäîëæåíèå òàáëèöû 2.4
Íàçâà-
íèå
ýòàïà
Ïåðèîä
èñòîðèè
÷åëîâå÷åñòâà
Ïðèìåðû íîñèòåëåé äàííûõ, ñðåäñòâ
ïåðåäà÷è è îáðàáîòêè äàííûõ
Ýòàï
ìåõàíè-
÷åñêèõ
ñðåäñòâ
Ñî ñðåäèíû
ÕV â.
äî ñåðåäèíû
ÕІÕ â.
Íîñèòåëè äàííûõ – êíèãè, ãàçåòû, æóðíàëû, ôîòî-
ïëàñòèíêè.
Ñðåäñòâà ïåðåäà÷è – ïî÷òîâûå ñëóæáû.
Ñðåäñòâà îáðàáîòêè – ïèøóùèå ìàøèíêè, ôîòîàï-
ïàðàòû, àðèôìîìåòðû, ìàøèíêè äëÿ âû÷èñëåíèé.
Ýòàï
ýëåê-
òðè÷å-
ñêèõ
ñðåäñòâ
Ñî ñðåäèíû
ÕІÕ â.
äî 40-õ ãîäîâ
ÕÕ â.
Íîñèòåëè äàííûõ – ïëàñòèíêè, êèíîïëåíêè, ìàã-
íèòíûå ïëåíêè.
Ñðåäñòâà ïåðåäà÷è – òåëåôîí, òåëåãðàô, ðàäèî.
Ñðåäñòâà îáðàáîòêè – ôîíîãðàôû, ãðàììîôîíû,
ýëåêòðè÷åñêèå ïèøóùèå ìàøèíêè, òàáóëÿòîðû,
ýëåêòðè÷åñêèå àðèôìîìåòðû, ìàãíèòîôîíû, ðîòà-
ïðèíò.
Ýòàï
ýëåê-
òðîí-
íûõ
ñðåäñòâ
Îò 40-õ ãîäîâ
ÕÕ â.
äî íàøèõ äíåé
Íîñèòåëè äàííûõ – ìàãíèòíûå è îïòè÷åñêèå äè-
ñêè, ýëåêòðîííûå ìèêðîñõåìû.
Ñðåäñòâà ïåðåäà÷è – òåëåâèäåíèå, êîìïüþòåðíûå
ñåòè, ñðåäñòâà ìîáèëüíîé ñâÿçè.
Ñðåäñòâà îáðàáîòêè – ýëåêòðîííûå êàëüêóëÿòîðû,
êîìïüþòåð.
ИСТОРИЯ СРЕДСТВ ОБРАБОТКИ СООБЩЕНИЙ
Рис. 2.20. Счет с помощью пальцев руки
Ðàññìîòðèì ïîäðîáíåå èñòîðèþ ñðåäñòâ îáðàáîòêè ñîîáùåíèé, ïðåäíà-
çíà÷åííûõ äëÿ âûïîëíåíèÿ âû÷èñëåíèé. Ïåðâûìè ñðåäñòâàìè îáðàáîòêè
÷èñëîâûõ ñîîáùåíèé áûëè ïàëüöû (ðèñ. 2.20). Îá ýòîì ñâèäåòåëüñòâóþò,
íàïðèìåð, ðèìñêèå öèôðû (I, V, X). Â äðåâíåé ñëàâÿíñêîé íóìåðàöèè åäè-
íèöû íàçûâàëè «ïåðñòàìè», òî åñòü ïàëüöàìè, à íàçâàíèå öèôðû 5 ïðîèñ-
õîäèò îò ñëîâà «ïÿñòü» (êèñòü ðóêè).
Çíà÷èòåëüíûì øàãîì âïåðåä â ðàçâèòèè
ñðåäñòâ âû÷èñëåíèé ñòàëî ñîçäàíèå àáàêà â
V â. äî í. ý. â Äðåâíåé Ãðåöèè. Èäåþ òàêîãî
óñòðîéñòâà ãðåêè ïîçàèìñòâîâàëè ó äðåâíèõ âà-
âèëîíÿí. Áîëåå ïîçäíèé ðèìñêèé âàðèàíò àáà-
êà èçîáðàæåí íà ðèñóíêå 2.21. Àáàê ïðåäñòàâ-
ëÿë ñîáîé äîñêó ñ ïàðàëëåëüíûìè âåðòèêàëü-
íûìè óãëóáëåííûìè îòðåçêàìè, â êîòîðûå ëî-
æèëèñü êàêèå-òî ïðåäìåòû, ÷àùå âñåãî êàìíè. Рис. 2.21. Римский абак
Ãëàâà 2
Ïîäîáíûå óñòðîéñòâà â äàëüíåéøåì áûëè ñîçäàíû â ðàçíûõ ñòðàíàõ:
Êèòàå (ñóàíüïàíü), ßïîíèè (ñîðîáàí), Ðîññèè (ñ÷åòû (ðèñ. 2.22)) – è èñ-
ïîëüçîâàëèñü äî êîíöà ÕÕ â.
Âìåñòå ñ ïðîñòûìè è äîâîëüíî ðàñïðîñòðà-
íåííûìè óñòðîéñòâàìè òèïà àáàêà åùå â Äðåâ-
íåé Ãðåöèè è Ðèìå ïðèìåíÿëè ðàçëè÷íûå âû-
÷èñëèòåëüíûå óñòðîéñòâà ñ èñïîëüçîâàíèåì êî-
ëåñèêîâ ñ çóáöàìè. Îá ýòîì ñâèäåòåëüñòâóåò
íàõîäêà ñ çàòîíóâøåãî àíòè÷íîãî ñóäíà. Åå íà-
çâàëè «Àíòèêèòåðñêèé ìåõàíèçì» ïî íàçâàíèþ
ãðå÷åñêîãî îñòðîâà, âáëèçè êîòîðîãî íàøëè
ñóäíî â 1902 ã. Íî òîëüêî âî âòîðîé ïîëîâèíå
ÕÕ â. ó÷åíûå ñìîãëè ïî îñòàòêàì ìåõàíèçìà
âîññòàíîâèòü åãî ñòðîåíèå è îïðåäåëèòü íàçíà-
÷åíèå (ðèñ. 2.23). Ñîçäàííîå â 150–100 ãã. äî
í. ý. óñòðîéñòâî èñïîëüçîâàëîñü êàê êàëåíäàðü, à òàêæå äëÿ àâòîìàòè÷å-
ñêîãî îïðåäåëåíèÿ ïîëîæåíèÿ íåáåñíûõ òåë – Ñîëíöà, Ëóíû è èçâåñòíûõ
ãðåêàì ïëàíåò – Ìåðêóðèÿ, Âåíåðû, Ìàðñà, Þïèòåðà, Ñàòóðíà.
Рис. 2.23. Антикитерский механизм: фрагмент находки и компьютерная модель
Îäíàêî, ê ñîæàëåíèþ, óñòðîéñòâà, ïîäîáíûå àíòèêèòåðñêîìó ìåõàíèç-
ìó, è íàó÷íûå çíàíèÿ, íåîáõîäèìûå äëÿ èõ èçãîòîâëåíèÿ, áûëè íà äëè-
òåëüíîå âðåìÿ ïîòåðÿíû. Àêòèâíûå ðàáîòû ïî ñîâåðøåíñòâîâàíèþ âû÷èñ-
ëèòåëüíûõ óñòðîéñòâ íà÷àëèñü òîëüêî â XVII â. ñ ðàçâèòèåì ïðîìûøëåí-
íîñòè, òîðãîâëè, ñòðîèòåëüñòâà, âîåííîãî äåëà.
 1642 ã. ôðàíöóçñêèé ìàòåìàòèê, ôèçèê, èíæåíåð è ôèëîñîô Áëåç Ïà-
ñêàëü (1623–1662) ïîäàë íà ðàññìîòðåíèå êîðîëåâñêîãî ñîâåòà ñâîå ìåõàíè-
÷åñêîå âû÷èñëèòåëüíîå óñòðîéñòâî.  äàëüíåéøåì îí ñîçäàë íåñêîëüêî
äåñÿòêîâ òàêèõ óñòðîéñòâ (ðèñ. 2.24). Èõ èñïîëüçîâàëè äëÿ âûïîëíåíèÿ
ñëîæåíèÿ è âû÷èòàíèÿ ÷èñåë.
Âïîñëåäñòâèè èäåè Ïàñêàëÿ áûëè ðàçâèòû è óñîâåðøåíñòâîâàíû ìíîãè-
ìè ìàòåìàòèêàìè è èíæåíåðàìè.  ÷àñòíîñòè, íåìåöêèé ó÷åíûé Ãîòôðèä
Ëåéáíèö (1646–1716) ñîçäàë ïåðâûé â ìèðå àðèôìîìåòð – ìåõàíè÷åñêîå
âû÷èñëèòåëüíîå óñòðîéñòâî, êîòîðîå âûïîëíÿëî âñå ÷åòûðå àðèôìåòè÷å-
ñêèõ äåéñòâèÿ (ðèñ. 2.25).
Óñîâåðøåíñòâîâàííûå âàðèàíòû àðèôìîìåòðîâ ðàçëè÷íûõ êîíñòðóê-
öèé àêòèâíî èñïîëüçîâàëèñü íà ïðîòÿæåíèè íåñêîëüêèõ âåêîâ è áûëè çà-
ìåíåíû ýëåêòðîííûìè êàëüêóëÿòîðàìè âî âòîðîé ïîëîâèíå ÕÕ â.
Рис. 2.22. Счеты
АППАРАТНО-ПРОГРАММНОЕ ОБЕСПЕЧЕНИЕ КОМПЬЮТЕРА
Рис. 2.24. Вычислительное устройство
Блеза Паскаля
Рис. 2.25. Арифмометр Готфрида
Лейбница
Îäíîâðåìåííî ñ óñîâåðøåíñòâîâàíèåì àðèôìîìå-
òðîâ ó÷åíûå ïûòàëèñü ñîçäàòü âû÷èñëèòåëüíûå
óñòðîéñòâà, êîòîðûå ìîãëè áû àâòîìàòè÷åñêè ïðî-
âîäèòü âû÷èñëåíèÿ, âûïîëíÿÿ êîìàíäû çàðàíåå
ðàçðàáîòàííîé ïðîãðàììû. Îäíèì èç ïåðâûõ èäåþ
ñîçäàíèÿ àâòîìàòèçèðîâàííîé ìàøèíû äëÿ âû÷èñ-
ëåíèé âûäâèíóë àíãëèéñêèé ìàòåìàòèê è êîíñòðóê-
òîð ×àðëüç Áåááèäæ (1792–1871) (ðèñ. 2.26). Îí íà-
çâàë ñâîå óñòðîéñòâî àíàëèòè÷åñêîé ìàøèíîé.
Ñîãëàñíî ïðîåêòó Áåááèäæà, àíàëèòè÷åñêàÿ ìà-
øèíà èìåëà ñëåäóþùèå ñîñòàâíûå ÷àñòè:
1. «Ñêëàä» äëÿ õðàíåíèÿ ÷èñåë (â ñîâðåìåííîé
òåðìèíîëîãèè – ïàìÿòü).
2. «Ìåëüíèöà» äëÿ âûïîëíåíèÿ àðèôìåòè÷åñêèõ
îïåðàöèé íàä ÷èñëàìè (â ñîâðåìåííîé òåðìè-
íîëîãèè – àðèôìåòè÷åñêîå óñòðîéñòâî).
3. Óñòðîéñòâî, êîòîðîå óïðàâëÿåò ïîñëåäîâàòåëü-
íîñòüþ âûïîëíåíèÿ àðèôìåòè÷åñêèõ îïåðà-
öèé (â ñîâðåìåííîé òåðìèíîëîãèè – óñòðîé-
ñòâî óïðàâëåíèÿ).
4. Óñòðîéñòâî äëÿ ââîäà íà÷àëüíûõ (âõîäíûõ)
äàííûõ.
5. Óñòðîéñòâî âûâîäà ðåçóëüòàòîâ.
Àäà Ëàâëåéñ (1815–1852) (ðèñ. 2.27), äî÷ü èç-
âåñòíîãî àíãëèéñêîãî ïîýòà Äæîðäæà Áàéðîíà, ðà-
áîòàëà âìåñòå ñ Áåááèäæåì íàä ñîçäàíèåì ïðîåêòà
àíàëèòè÷åñêîé ìàøèíû è åãî ðåàëèçàöèåé. Îíà
âïåðâûå îïèñàëà îñíîâíûå ïðèíöèïû ðàçðàáîòêè
ïðîãðàìì äëÿ âû÷èñëèòåëüíûõ ìàøèí.  ñâÿçè ñ
ýòèì Àäà Ëàâëåéñ ñ÷èòàåòñÿ ïåðâûì â ìèðå ïðî-
ãðàììèñòîì, è â åå ÷åñòü íàçâàí îäèí èç ñîâðåìåí-
íûõ ÿçûêîâ ïðîãðàììèðîâàíèÿ Ada.
Ê êîíöó ÕІÕ â. óñòðîéñòâà äëÿ âû÷èñëåíèé
áûëè ðó÷íûìè èëè ìåõàíè÷åñêèìè (ðèñ. 2.28).
È òîëüêî â êîíöå ÕІÕ â. àìåðèêàíñêèé ó÷åíûé
Ãåðìàí Õîëëåðèò (1860–1929) ïðåäëîæèë íîâîå
óñòðîéñòâî, ðàáîòà êîòîðîãî îñíîâûâàëàñü íà èñ-
Рис. 2.26. Чарльз
Беббидж
Рис. 2.27. Ада Лавлейс
Рис. 2.28.
Вычислительная
машинка И.Г. Мюллера
Ãëàâà 2
ïîëüçîâàíèè ýëåêòðè÷åñêîãî òîêà, – òàáóëÿòîð (ðèñ. 2.29). Îí áûë ïðåäíà-
çíà÷åí äëÿ îáðàáîòêè äàííûõ ïåðåïèñè íàñåëåíèÿ. Äàííûå î êîíêðåòíîì
÷åëîâåêå çàïèñûâàëè íå íà áóìàãå, à îòìå÷àëèñü îòâåðñòèÿìè â ñòðîãî
îïðåäåëåííûõ ìåñòàõ ïåðñîíàëüíîé êàðòû – ïåðôîêàðòû.
Îñíîâàííàÿ Õîëëåðèòîì â 1896 ã.
ôèðìà ïî ìàññîâîìó âûïóñêó òàáóëÿòî-
ðîâ, ïðåòåðïåâ ðÿä ðåîðãàíèçàöèé è
ñìåíó ñîáñòâåííèêîâ, ñ 14 ôåâðàëÿ
1924 ã. ñòàëà íàçûâàòüñÿ IBM Corpora-
tion. Ñåãîäíÿ – ýòî îäèí èç îñíîâíûõ
ïðîèçâîäèòåëåé ìîùíûõ êîìïüþòåðîâ.
Äî ñåðåäèíû ÕÕ â. ðàçðàáàòûâàëèñü
ðàçëè÷íûå êîíñòðóêöèè ìåõàíè÷åñêèõ
è ýëåêòðîìåõàíè÷åñêèõ âû÷èñëèòåëü-
íûõ óñòðîéñòâ. Îíè ïîçâîëÿëè çíà÷è-
òåëüíî óñêîðèòü ïðîöåññ âû÷èñëåíèÿ.
 êîíöå 30-õ è â 40-õ ãîäàõ ÕÕ â. ó÷å-
íûå è êîíñòðóêòîðû ðàçíûõ ñòðàí ñîç-
äàëè êà÷åñòâåííî íîâûå âû÷èñëèòåëü-
íûå ìàøèíû, â êîòîðûõ, êàê ïðàâèëî,
èñïîëüçîâàëèñü ýëåêòðè÷åñêèå óñòðîé-
ñòâà. Òàê, â Ãåðìàíèè â 1941 ã. Êîíðàä
Öóçå (1910–1995) (ðèñ. 2.30) ñîçäàë ïåð-
âóþ âû÷èñëèòåëüíóþ ìàøèíó íà ýëåê-
òðîìåõàíè÷åñêèõ ðåëå, êîòîðóþ íàçâàë Z3.  íåé èñïîëüçîâàëîñü äâîè÷íîå
êîäèðîâàíèå. Â 1950 ã. îí ñîçäàë êîìïüþòåð íà ýëåêòðîííûõ ëàìïàõ – Z4.
 1941 ã. â ÑØÀ Äæîí Âèíñåíò Àòàíàñîâ
(1903–1995) âìåñòå ñî ñâîèì àññèñòåíòîì Êëèôôîð-
äîì Áåððè (1918–1963) ñîçäàë ïåðâûé êîìïüþòåð
íà ýëåêòðîííûõ ëàìïàõ ñ èñïîëüçîâàíèåì äâîè÷íî-
ãî êîäèðîâàíèÿ – ABC (àíãë. Atanasoff Berry
Computer). ×óòü ïîçæå (1939–1944), òàêæå â ÑØÀ,r
Ãîâàðä Ýéêåí (1900–1973) â ñîòðóäíè÷åñòâå ñ IBM
ñîçäàë âû÷èñëèòåëüíóþ ìàøèíó Mark-1 íà ýëåê-
òðîìàãíèòíûõ ðåëå ñ àâòîìàòè÷åñêèì óïðàâëåíèåì
ïîñëåäîâàòåëüíîñòüþ îïåðàöèé.
 1943–1944 ãã. â óñëîâèÿõ ïîëíîé ñåêðåòíîñòè
ó÷åíûå Âåëèêîáðèòàíèè ñîçäàëè âû÷èñëèòåëüíóþ
ìàøèíó Colossus, ïðåäíàçíà÷åííóþ äëÿ äåøèôðîâ-
êè ðàäèîãðàìì ôàøèñòñêîé Ãåðìàíèè. Îò äðóãèõ ìàøèí òîãî âðåìåíè åå
îòëè÷àëî òî, ÷òî ïðîãðàììà, ïî êîòîðîé îíà ðàáîòàëà, ñîõðàíÿëàñü â ïà-
ìÿòè ñàìîé ìàøèíû.
 1943–1946 ãã. â ÑØÀ Äæîí Ìîó÷ëè (1907–1980) è Ïðåñïåð Ýêêåðò
(1919–1995) ñîçäàëè ENIAC (àíãë. Electronic NumericalNN Integrator andII
Calculator – ýëåêòðîííûé öèôðîâîé èíòåãðàòîð è âû÷èñëèòåëü) – ýëåêòðîí-
íóþ âû÷èñëèòåëüíóþ ìàøèíó (ÝÂÌ), êîòîðàÿ ñîäåðæàëà 18 000 ýëåêòðîí-
íûõ ëàìï, âåñèëà 30 ò è âûïîëíÿëà 5000 îïåðàöèé â ñåêóíäó (ðèñ. 2.31).
Ïîñëå çàâåðøåíèÿ ýòîãî ïðîåêòà îíè ñðàçó íà÷àëè ðàáîòó íàä íîâûì
Рис. 2.29. Табулятор Германа
Холлерита
Ïåðôîðàöèÿ (ëàò. perforate – ïðî-
äûðÿâëèâàòü) – ïðîáèâêà îòâåð-
ñòèé, ñîâîêóïíîñòü îòâåðñòèé.
Рис. 2.30. Конрад Цузе
АППАРАТНО-ПРОГРАММНОЕ ОБЕСПЕЧЕНИЕ КОМПЬЮТЕРА
Рис. 2.31. Вычислительная машина ENIAC
êîìïüþòåðîì ïî çàêàçó âîåííîãî âåäîìñòâà ÑØÀ – EDVAC (àíãë. Electronic
Discrete VariableVV Automatic Computer – ýëåêòðîííûé äèñêðåòíî ïåðåìåí-
íûé àâòîìàòè÷åñêèé âû÷èñëèòåëü). Ê ðàçðàáîòêå ïðèâëåêëè èçâåñòíîãî
àìåðèêàíñêîãî ìàòåìàòèêà Äæîíà ôîí Íåéìàíà (1903–1957), êîòîðûé â
ñòàòüå «Ïðåäâàðèòåëüíûé äîêëàä î ìàøèíå EDVAC» ñôîðìóëèðîâàë îñíîâ-
íûå ïðèíöèïû ïîñòðîåíèÿ óíèâåðñàëüíîé âû÷èñëèòåëüíîé ìàøèíû.
Íåñìîòðÿ íà òî, ÷òî ýòè èäåè ðàçðàáîòàëè Ýêêåðò è Ìîó÷ëè, îíè ñòàëè èç-
âåñòíû âñåìó ìèðó êàê «ïðèíöèïû ôîí Íåéìàíà».
Øèðîêîå ðàñïðîñòðàíåíèå êîìïüþòåðû ïîëó÷èëè ïîñëå ïîÿâëåíèÿ áîëü-
øîãî êîëè÷åñòâà ñðàâíèòåëüíî äåøåâûõ âû÷èñëèòåëüíûõ ìàøèí – òàê íà-
çûâàåìûõ ìèíè-ÝÂÌ, êîòîðûå â äàëüíåéøåì ñòàëè íàçûâàòüñÿ ïåðñîíàëü-
íûìè êîìïüþòåðàìè. Ïåðâûå èç íèõ ïðîäàâàëèñü â âèäå ýëåêòðîííûõ êîí-
ñòðóêòîðîâ, èç äåòàëåé êîòîðûõ ïîëüçîâàòåëü ìîã ñàìîñòîÿòåëüíî ñîáðàòü
êîìïüþòåð, èñïîëüçóÿ òåëåâèçîð â êà÷åñòâå ìîíèòîðà. Ïåðâûìè ïåðñîíàëü-
íûìè ñòàëè êîìïüþòåðû, ðàçðàáîòàííûå ôèðìàìè: MITS (àíãë. Micro
Instrumentation andII TelemetryTT Systems – ñèñòåìû ìèêðîèíñòðóìåíòîâ è
òåëåìåòðèè) – êîìïüþòåð Altair 8800 (1975 ã.); Apple Computer Company –
êîìïüþòåð Apple (1976 ã.); IBM – êîìïüþòåð IBM PC (1981 ã.). Âñå áîëåå
óâåëè÷èâàþùååñÿ ðàñïðîñòðàíåíèå ïåðñîíàëüíûõ êîìïüþòåðîâ çíà÷èòåëü-
íî ðàñøèðÿåò êðóã çàäà÷, ðåøàåìûõ ñ èñïîëüçîâàíèåì ÝÂÌ.
Ïîäðîáíåå èñòîðèþ ðàçâèòèÿ âû÷èñëèòåëüíîé òåõíèêè ìîæíî ðàññìî-
òðåòü â õðîíîëîãè÷åñêîé òàáëèöå â ïðèëîæåíèè 3, êîòîðîå ìîæíî ïðîñìî-
òðåòü íà ñàéòå Іíôîðìàòèêà äëÿ âñіõ (allinf.at.ua) â ðàçäåëå Ìàòåðіàëè äî
ïіäðó÷íèêіâ. 8 êëàñ. Ïіäðó÷íèê.
Рис. 2.32. Altair 8800 Рис. 2.33. Apple I Рис. 2.34. IBM PC
Ãëàâà 2
ИСТОРИЯ РАЗВИТИЯ ВЫЧИСЛИТЕЛЬНОЙ ТЕХНИКИ В УКРАИНЕ
 1951 ã. â Êèåâå ïîä ðóêîâîäñòâîì Ñåðãåÿ Àëåêñååâè÷à Ëåáåäåâà (1902–
1973) áûëà ââåäåíà â äåéñòâèå óíèâåðñàëüíàÿ ÝÂÌ ñ ïðîãðàììîé, õðàíèâ-
øåéñÿ â ïàìÿòè, – ÌÝÑÌ (ÌàëàÿÌÌ ÝëåêòðîííàÿÝÝ Ñ÷åòíàÿ ÌàøèíàÌÌ ). Ýòî
áûëà ïåðâàÿ ÝÂÌ â Ñîâåòñêîì Ñîþçå. Îíà èìåëà òàêèå õàðàêòåðèñòèêè:
 îáùåå êîëè÷åñòâî ýëåêòðîííûõ ëàìï – îêîëî 6000;
 äâîè÷íàÿ ñèñòåìà êîäèðîâàíèÿ äàííûõ;
 êîëè÷åñòâî ðàçðÿäîâ – 16 äëÿ êîäèðîâàíèÿ ÷èñëà è îäèí äëÿ êîäèðî-
âàíèÿ çíàêà;
 åìêîñòü çàïîìèíàþùåãî óñòðîéñòâà – 31 ÷èñëî è 63 êîìàíäû;
 áûñòðîäåéñòâèå – îêîëî 3000 îïåðàöèé â ìèíóòó.
Ïåðâûå ïðîãðàììû äëÿ ýòîé ÝÂÌ ñîñòàâèëà Ê.Ë. Þùåíêî (1919–2001).
 Êèåâå ðàçðàáîòêó âû÷èñëèòåëüíûõ ìàøèí ïðîäîëæèëè â Èíñòèòóòå êè-
áåðíåòèêè, êîòîðûé âîçãëàâèë âûäàþùèéñÿ ó÷åíûé Â.Ì. Ãëóøêîâ (1923–
1982). Ïîä åãî ðóêîâîäñòâîì çàâåðøåíà
ðàçðàáîòêà ÝÂÌ Êèåâ (1959 ã., ðàçðàáîò-
÷èêè Á.Â. Ãíåäåíêî, Ë.Ì. Äàøåâñêèé,
Ê.Ë. Þùåíêî), ñîçäàíà ñåðèÿ óíèâåð-
ñàëüíûõ ÝÂÌ Äíåïð (1961 ã., ãëàâíûé
êîíñòðóêòîð Á.Í. Ìàëèíîâñêèé), ÝÂÌ
äëÿ èíæåíåðíûõ ðàñ÷åòîâ Ëó÷ (1963 ã.),
ñåðèè ÝÂÌ äëÿ èíæåíåðíûõ ðàñ÷åòîâ
ÌÈÐ (ìàøèíà äëÿ èíæåíåðíûõ ðàñ÷å-
òîâ, 1960-å ãã.) è ðÿäà ÝÂÌ äëÿ âîåííûõ
öåëåé. Çà âûäàþùèåñÿ äîñòèæåíèÿ â
ðàçâèòèè èíôîðìàòèêè â 1996 ã. Ìåæäó-
íàðîäíîå êîìïüþòåðíîå ñîîáùåñòâî
(IEEE Computer Society) íàãðàäèëî
Â.Ì. Ãëóøêîâà ìåäàëüþ «Êîìïüþòåð-
íûé ïèîíåð» (ðèñ. 2.35).
Çíà÷èòåëüíûé âêëàä â ðàçâèòèå êîì-
ïüþòåðíîé òåõíèêè äëÿ ðàêåòíîé îòðàñ-
ëè ñäåëàëè êîëëåêòèâû íàó÷íî-ïðîèçâîäñòâåííûõ îáúåäèíåíèé, êîíñòðóê-
òîðñêèõ áþðî èç ðàçíûõ ãîðîäîâ Óêðàèíû. Òàê, â Ñåâåðîäîíåöêîì ÍÏÎ
«Èìïóëüñ» ïðîèçâîäèëèñü ýëåêòðîííûå âû÷èñëèòåëüíûå ìàøèíû äëÿ ñè-
ñòåì óïðàâëåíèÿ ïðîèçâîäñòâîì Ì6000–Ì7000, êëàâèøíûå ÝÂÌ Èñêðà,
ñðåäñòâà äëÿ àâòîìàòè÷åñêîãî óïðàâëåíèÿ áàëëèñòè÷åñêèìè ðàêåòàìè.
 Êèåâñêîì ÍÏÎ «Êðèñòàëë» ñïðîåêòèðîâàí, à â ã. Ñâåòëîâîäñêå ïðîèçâî-
äèëñÿ ïåðâûé â Ñîâåòñêîì Ñîþçå è Åâðîïå ìè-
êðîêàëüêóëÿòîð Ýëåêòðîíèêà (ðèñ. 2.36).
 70–90-å ãã. ÕÕ â. Õàðüêîâñêîå ÍÏÎ «Õàð-
òðîí» è Êèåâñêèé ðàäèîçàâîä ðàçðàáàòûâàëè è
èçãîòàâëèâàëè ÝÂÌ äëÿ óñòàíîâêè íà ðàêåòíî-
êîñìè÷åñêèõ êîìïëåêñàõ.
Ðàçðàáîòàíà êîíñòðóêöèÿ è îðãàíèçîâàí ñå-
ðèéíûé âûïóñê ÝÂÌ «Êàðàò» (Êèåâñêèé íàó÷íî-
èññëåäîâàòåëüñêèé èíñòèòóò ðàäèîýëåêòðîíè-
êè è Êèåâñêèé çàâîä «Áóðåâåñòíèê», 70–80-å ãã.
Рис. 2.35. Лицевая и оборотная
стороны медали В.М. Глушкова
«Компьютерный пионер»
Ïèîíåð (àíãë. pioneer – ïåðâûér
ïîñåëåíåö, èññëåäîâàòåëü, ïåðâî-
îòêðûâàòåëü) – ÷åëîâåê, êîòîðûé
ïåðâûì ïðîêëàäûâàåò äîðîãó â
êàêîé-íèáóäü íîâîé îáëàñòè äåÿ-
òåëüíîñòè.
Рис. 2.36. Микрокалькулятор
АППАРАТНО-ПРОГРАММНОЕ ОБЕСПЕЧЕНИЕ КОМПЬЮТЕРА
ÕÕ â.) äëÿ óïðàâëåíèÿ íàäâîäíûìè è ïîäâî-
äíûìè êîðàáëÿìè.
 1975 ã. â Èíñòèòóòå êèáåðíåòèêè ÀÍ ÓÑÑÐ
ïîä ðóêîâîäñòâîì Í.Ì. Àìîñîâà ñïðîåêòèðî-
âàí ïåðâûé â ÑÑÑÐ àâòîíîìíûé òðàíñïîðòíûé
ðîáîò ÒÀÈÐ (ðèñ. 2.37), êîòîðûé ìîã äâèãàòüñÿ
â åñòåñòâåííîé ñðåäå, ìèíóÿ ïðåãðàäû.
Ó÷åíûå è èíæåíåðû Óêðàèíû â òå÷åíèå 60–
80-õ ãã. ÕÕ â. ðàçðàáîòàëè ìíîãî êîìïüþòåðîâ
äëÿ ðàçëè÷íûõ ðàêåòíûõ êîìïëåêñîâ. Òàê, äëÿ
êðóïíåéøåé â ìèðå áàëëèñòè÷åñêîé ðàêåòû
Ð-36Ì2 («Ñàòàíà») ïðîèçâîäñòâà Äíåïðîïåòðîâ-
ñêîãî ÍÏÎ «Þæíûé ìàøèíîñòðîèòåëüíûé çà-
âîä» ñïåöèàëèñòû Õàðüêîâñêîãî ÍÏÎ «Ýëåêòðî-
ïðèáîð» è ÂÎ «Êèåâñêèé ðàäèîçàâîä» ñîçäàëè
áîðòîâóþ ÝÂÌ, êîòîðàÿ îáåñïå÷èâàëà óïðàâëå-
íèå çàïóñêîì ðàêåòû è åå ïîëåòîì (ðèñ. 2.38).
Ñåé÷àñ ýòó ðàêåòó èñïîëüçóþò äëÿ âûâîäà íà
îðáèòó Çåìëè ñïóòíèêîâ ïî ìåæäóíàðîäíîé
ïðîãðàììå «Äíåïð».
ВИДЫ СОВРЕМЕННЫХ КОМПЬЮТЕРОВ
И ИХ ПРИМЕНЕНИЕ
Âû çíàåòå, ÷òî ñàìûìè ðàñïðîñòðàíåííûìè ñåãîäíÿ ÿâëÿþòñÿ òàê íàçû-
âàåìûå ïåðñîíàëüíûå êîìïüþòåðû (ÏÊ), ñðåäè êîòîðûõ ðàçëè÷àþò ñòàöèî-
íàðíûå è ìîáèëüíûå (ïîðòàòèâíûå). Ñòàöèîíàðíûå ÏÊ â ñâîþ î÷åðåäü äå-
ëÿòñÿ íà îôèñíûå, äîìàøíèå, èãðîâûå è ò. ï. À ìîáèëüíûå – íà íîóòáóêè,
íåòáóêè, ïëàíøåòíûå ÏÊ, ñìàðòôîíû è ò. ï.
Äëÿ ðåøåíèÿ çàäà÷, òðåáóþùèõ áîëüøèõ îáúåìîâ ñëîæíûõ âû÷èñëå-
íèé, íàïðèìåð äëÿ ðàñ÷åòîâ ïðîãíîçà ïîãîäû íà íåñêîëüêî äíåé èëè íå-
äåëü, èñïîëüçóþò ìîùíûå êîìïüþòåðû. Êðóïíåéøèå èç íèõ íàçûâàþò ñó-
ïåðêîìïüþòåðàìè. Òàê, â ñåðåäèíå 2015 ã. ñàìûì ìîùíûì êîìïüþòåðîì
â ìèðå áûë êîìïüþòåð Tianhe-2 (ðèñ. 2.39),
ñîçäàííûé â Êèòàéñêîì íàöèîíàëüíîì
óíèâåðñèòåòå îáîðîííûõ òåõíîëîãèé (Ãó-
àí÷æîó). Îí ïîñòðîåí íà áàçå ïðîöåññîðîâ
Intel Xeon ñ îáùèì êîëè÷åñòâîì ÿäåð
3 ìëí 120 òûñ.
 íàøå âðåìÿ êîìïüþòåðû èñïîëüçóþò
â íàóêå, ïðîìûøëåííîñòè, òîðãîâëå, óï-
ðàâëåíèè, áàíêîâñêîé ñèñòåìå, îáðàçîâà-
íèè, ìåäèöèíå, òðàíñïîðòå, ñâÿçè, ñåëü-
ñêîì õîçÿéñòâå, ñèñòåìå ñîöèàëüíîãî îáå-
ñïå÷åíèÿ è äðóãèõ îòðàñëÿõ äåÿòåëüíîñòè
÷åëîâåêà.
Рис. 2.37. Конструкторы
налаживают робот ТАИР
Рис. 2.38. Пуск ракеты
Р-36М2
Рис. 2.39. Компьютер Tianhe-2
Ãëàâà 2
Ïðèìåðîì ïðèìåíåíèÿ êîìïüþòåðîâ â íàó÷íîé ñôåðå ÿâëÿåòñÿ ïðîâåäå-
íèå òàê íàçûâàåìûõ êîìïüþòåðíûõ ýêñïåðèìåíòîâ. Âåäü ïðîâåäåíèå ìíî-
ãèõ íàó÷íûõ èññëåäîâàíèé ñâÿçàíî ñî çíà÷èòåëüíûìè òðóäíîñòÿìè – ìà-
òåðèàëüíûìè, òåõíè÷åñêèìè, ýíåðãåòè÷åñêèìè è ò. ï. Íàïðèìåð, ÷òîáû
èçó÷èòü ïðîöåññû, ïðîèñõîäÿùèå âî âðåìÿ ðàñùåïëåíèÿ àòîìíûõ ÿäåð,
íóæíî ñòðîèòü àòîìíûå ðåàêòîðû, à ýòîò ïðîöåññ äëèòåëüíûé, ñëîæíûé,
îïàñíûé è òðåáóåò áîëüøèõ çàòðàò äåíåæíûõ ñðåäñòâ. Âî ìíîãèõ ñëó÷àÿõ
ñîçäàòü ñîîòâåòñòâóþùèå ðåàëüíûå óñëîâèÿ ýêñïåðèìåíòà âîîáùå íåâîç-
ìîæíî, íàïðèìåð, íåâîçìîæíî óïðàâëÿòü ïðîöåññàìè, êîòîðûå ïðîèñõî-
äÿò â êàêîé-òî äàëåêîé ãàëàêòèêå.  òàêèõ ñëó÷àÿõ ÿâëåíèå èçó÷àþò ïî
åãî èíôîðìàöèîííîé ìîäåëè ñ èñïîëüçîâàíèåì êîìïüþòåðíîé òåõíèêè è
ñîîòâåòñòâóþùåãî ïðîãðàììíîãî îáåñïå÷åíèÿ.
Âàæíóþ ðîëü èãðàåò êîìïüþòåð íà ïðîèçâîäñòâå. Ìîäåëèðîâàíèå è êîí-
ñòðóèðîâàíèå ðàçëè÷íûõ èçäåëèé ñ èñïîëüçîâàíèåì êîìïüþòåðà çíà÷èòåëü-
íî ñîêðàùàåò ñðîê èõ ðàçðàáîòêè, ïîâûøàåò èõ ýôôåêòèâíîñòü è êà÷åñòâî,
ñíèæàåò ñòîèìîñòü. Íàïðèìåð, åñëè äî ïðèìåíåíèÿ êîìïüþòåðà â ïðîåêòè-
ðîâàíèè íîâîé ìîäåëè àâòîìîáèëÿ ñ ìîìåíòà âîçíèêíîâåíèÿ èäåè äî åå ïðî-
èçâîäñòâà ïðîõîäèëî 5–6 ëåò, òî òåïåðü – ìåíåå îäíîãî ãîäà.
 ñôåðå îáñëóæèâàíèÿ êîìïüþòåð èñïîëüçóþò äëÿ õðàíåíèÿ è îáðàáîòêè
ðàçëè÷íûõ äàííûõ: òåêñòîâ, òàáëèö, áàç äàííûõ, ðèñóíêîâ è ôîòîãðàôèé,
ìóëüòèìåäèéíûõ äàííûõ. Òðóäíî íàçâàòü òàêîå ó÷ðåæäåíèå, ãäå áû íå èñ-
ïîëüçîâàëè êîìïüþòåðû. Êàðòîòåêè â áèáëèîòåêàõ è áîëüíèöàõ, âûïîëíåí-
íûå íà îñíîâå êîìïüþòåðíîé áàçû äàííûõ, âî ìíîãî ðàç íàäåæíåå è óäîáíåå
â ðàáîòå, ÷åì òðàäèöèîííûå áóìàæíûå. Áóõãàëòåð ñåãîäíÿ èñïîëüçóåò êîì-
ïüþòåð è çà íåñêîëüêî ìèíóò èìååò ðåçóëüòàòû, íà ïîëó÷åíèå êîòîðûõ
ðàíüøå åìó áûëè íóæíû ÷àñû èëè äíè. Áàíêèð, íå âûõîäÿ èç ñâîåãî êàáè-
íåòà, èìååò âîçìîæíîñòü ñëåäèòü çà ñîñòîÿíèåì äåë íà áèðæå, ïðîñòûì íà-
æàòèåì êëàâèøè ïåðåâåñòè íà ëþáîé ñ÷åò îïðåäåëåííóþ ñóììó äåíåã.
Îñíîâíûìè íàïðàâëåíèÿìè èñïîëüçîâàíèÿ êîìïüþòåðíîé òåõíèêè ÿâ-
ëÿþòñÿ:
 âûïîëíåíèå îáúåìíûõ âû÷èñëåíèé è âû÷èñëåíèé ñ âûñîêîé òî÷íîñòüþ;
 ñîçäàíèå êîìïüþòåðíûõ ìîäåëåé îáúåêòîâ è ïðîâåäåíèå êîìïüþòåð-
íûõ ýêñïåðèìåíòîâ;
 îáåñïå÷åíèå ôóíêöèîíèðîâàíèÿ àâòîìàòèçèðîâàííûõ ñèñòåì óïðàâ-
ëåíèÿ;
 îáåñïå÷åíèå õðàíåíèÿ è îáðàáîòêè áîëüøèõ îáúåìîâ äàííûõ;
 îáåñïå÷åíèå áûñòðîãî îáìåíà äàííûìè;
 óïðàâëåíèå ïðîìûøëåííîé, áûòîâîé è âîåííîé òåõíèêîé ñ èñïîëüçî-
âàíèåì âñòðîåííûõ êîìïüþòåðîâ;
 ïîääåðæêà èçó÷åíèÿ ó÷åáíûõ ïðåäìåòîâ;
 îðãàíèçàöèÿ äèñòàíöèîííîé ôîðìû îáó÷åíèÿ ó÷àùèõñÿ, ñòóäåíòîâ,
ñïåöèàëèñòîâ, îñîáåííî ïîëåçíî äëÿ óäàëåííûõ ìàëûõ íàñåëåííûõ
ïóíêòîâ, äëÿ ëþäåé ñ îãðàíè÷åííûìè âîçìîæíîñòÿìè è ò. ï.
КОНФИГУРАЦИЯКОМПЬЮТЕРАВСООТВЕТСТВИИСПОТРЕБНОСТЯМИ
 çàâèñèìîñòè îò òîãî, äëÿ êàêèõ öåëåé áóäåò èñïîëüçîâàòüñÿ êîìïüþ-
òåð, ïîäáèðàþò åãî ñîñòàâëÿþùèå (êîíôèãóðàöèþ). Ïðè ýòîì îñîáîå âíè-
ìàíèå îáðàùàþò íà çíà÷åíèå ñëåäóþùèõ ñâîéñòâ:
АППАРАТНО-ПРОГРАММНОЕ ОБЕСПЕЧЕНИЕ КОМПЬЮТЕРА
 ìîùíîñòü ïðîöåññîðà – îïðåäåëÿåòñÿ çíà÷åíèåì íåñêîëüêèõ
ñâîéñòâ – òàêòîâîé ÷àñòîòîé, êîëè÷åñòâîì ÿäåð, îáúåìîì êýø-ïàìÿòè
âòîðîãî è òðåòüåãî óðîâíåé. ×åì áîëüøå çíà÷åíèÿ ýòèõ ñâîéñòâ, òåì
ïðîèçâîäèòåëüíåå ïðîöåññîð;
 îáúåì îïåðàòèâíîé ïàìÿòè – ÷åì áîëüøå çíà÷åíèå, òåì âûøå ïðî-
èçâîäèòåëüíîñòü êîìïüþòåðà;
 åìêîñòü íàêîïèòåëÿ íà æåñòêèõ ìàãíèòíûõ äèñêàõ – â çàâèñè-
ìîñòè îò îáúåìîâ äàííûõ, ñ êîòîðûìè ðàáîòàåò ïîëüçîâàòåëü: äëÿ
âèäåî-, ãðàôè÷åñêèõ è àóäèîäàííûõ íóæíû ÍÆÌÄ áîëüøåé åìêî-
ñòè, ÷åì äëÿ ðàáîòû ñ òåêñòîâûìè äàííûìè;
 íàëè÷èå îòäåëüíîãî âèäåîàäàïòåðà – ïîëîæèòåëüíî âëèÿåò íà ñêî-
ðîñòü îáðàáîòêè âèäåîäàííûõ. À ñêîðîñòü îáðàáîòêè äàííûõ âèäåî-
àäàïòåðîì çàâèñèò îò ïðîèçâîäèòåëüíîñòè ïðîöåññîðà âèäåîàäàïòåðà
è îáúåìà âèäåîïàìÿòè;
 êà÷åñòâî îòîáðàæåíèÿ äàííûõ ìîíèòîðîì, êîòîðîå çàâèñèò îò
ðàçìåðîâ ìîíèòîðà, ðàçðåøåíèÿ è ñêîðîñòè îòêëèêà.
Êîíå÷íî, ìîãóò ñóùåñòâåííî âëèÿòü íà âûáîð êîìïüþòåðà è çíà÷åíèÿ
äðóãèõ ñâîéñòâ, òàêèõ êàê íàëè÷èå óñòðîéñòâà äëÿ ðàáîòû ñ îïòè÷åñêèì
äèñêîì, îñîáåííîñòåé ìàòåðèíñêîé ïëàòû, ïðîäîëæèòåëüíîñòü ðàáîòû â
àâòîíîìíîì ðåæèìå (äëÿ ìîáèëüíûõ óñòðîéñòâ), íàëè÷èå ñðåäñòâ ïîäêëþ-
÷åíèÿ ê êîìïüþòåðíûì ñåòÿì ðàçíîãî òèïà è ò. ï. Íà âûáîð êîìïüþòåðîâ
áóäåò ñóùåñòâåííî âëèÿòü è èõ ñòîèìîñòü.
Çíà÷èòåëüíàÿ ÷àñòü èíòåðíåò-ìàãàçèíîâ ïðåäëàãàåò îòáèðàòü êîìïüþòå-
ðû, èñïîëüçóÿ òàê íàçûâàåìûå «óìíûå ôèëüòðû». Íàïðèìåð, ñàéò Hotline
(http://hotline.ua/computer/) â çàâèñèìîñòè îò íàçíà÷åíèÿ ïðåäëàãàåò ñëåäó-
þùèå ãðóïïû êîìïüþòåðîâ: ÏÊ íà÷àëüíîãî óðîâíÿ, Êîìïüþòåð äëÿ ðàáî-
òûó÷åáû, Ðàáî÷àÿ ñòàíöèÿ, Áàçîâàÿ îïòèìàëüíàÿ êîíôèãóðàöèÿ, Óíè-
âåðñàëüíàÿ îïòèìàëüíàÿ êîíôèãóðàöèÿ, Ïðîãðåññèâíàÿ îïòèìàëüíàÿ
êîíôèãóðàöèÿ, Ìîùíûé èãðîâîé ÏÊ. Ñàéò Ðîçåòêà (http://rozetka.com.ua/
computers-notebooks) ïðåäëàãàåò òîëüêî òðè ãðóïïû êîìïüþòåðîâ: Íà÷àëü-
íûé óðîâåíü, Äëÿ ðàáîòû è ó÷åáû, Èãðîâûå êîìïüþòåðû.
Ñòîèìîñòü ñèñòåìíûõ áëîêîâ ñòàöèîíàðíûõ êîìïüþòåðîâ ïðè ýòîì èç-
ìåíÿåòñÿ â äîâîëüíî øèðîêîì äèàïàçîíå – îò 2,5 äî 120 òûñ. ãðí. Ïðèâå-
äåì ïðèìåðû çíà÷åíèé îñíîâíûõ ñâîéñòâ íàñòîëüíûõ ïåðñîíàëüíûõ êîì-
ïüþòåðîâ äëÿ ïðåäëîæåííîé âûøå êëàññèôèêàöèè (òàáë. 2.5).
Òàáëèöà 2.5
Ïðèìåðû çíà÷åíèé ñâîéñòâ êîìïüþòåðîâ ðàçëè÷íîãî íàçíà÷åíèÿ
Ïðîäîëæåíèå òàáëèöû 2.5
Íàçâàíèå
ñâîéñòâà
Çíà÷åíèÿ ñâîéñòâ äëÿ êîìïüþòåðîâ ðàçëè÷íîãî íàçíà÷åíèÿ
Îôèñíûé (äëÿ ó÷å-
áû è ðàáîòû)
Äîìàøíèé Èãðîâîé
Òèï êîìïüþòåðà Ñòàöèîíàðíûé Ñòàöèîíàðíûé Ñòàöèîíàðíûé
Ìîäåëü ïðîöåññî-
ðà
Intel Celeron
Dual-Core E3400
AMD FX-8320 Intel Core i7–4790K
Òàêòîâàÿ ÷àñòîòà
ïðîöåññîðà, ÃÃö
2,6 3,5 4,0
Ãëàâà 2
Ïðîäîëæåíèå òàáëèöû 2.5
Íàçâàíèå
ñâîéñòâà
Çíà÷åíèÿ ñâîéñòâ äëÿ êîìïüþòåðîâ ðàçëè÷íîãî íàçíà÷åíèÿ
Îôèñíûé (äëÿ ó÷å-
áû è ðàáîòû)
Äîìàøíèé Èãðîâîé
Îáúåì îïåðàòèâ-
íîé ïàìÿòè,
Ãáàéò
2 8 16
Åìêîñòü æåñòêî-
ãî äèñêà, Ãáàéò
250 1000 1000
Òèï âèäåîàäàï-
òåðà
Èíòåãðèðîâàííûé
Intel HD Graphics
AMD Radeon
R9 270X
NVIDIA GeForce
GTX 980 Ti
Îáúåì âèäåîïà-
ìÿòè, Ãáàéò
Äîïîëíèòåëüíàÿ
îòñóòñòâóåò
2 6
Òèï çâóêîâîãî
àäàïòåðà Èíòåãðèðîâàííûé
Creative X-Fi
Xtreme Audio PCI
Express
Èíòåãðèðîâàííûé
HD Audio 7.1
Ìîíèòîð LG 19M45A Philips 233V5LSB ASUS VX238H
Äèàãîíàëü ìîíè-
òîðà, äþéìîâ
18,5 23 23
Ðàçðåøåíèå 1366  768 1920  1080 1920  1080
Âðåìÿ îòêëèêà,
ìñ
5 4 1
Ïåðâûå óñòðîéñòâà äëÿ ïðîâåäåíèÿ âû÷èñëåíèé áûëè ñîçäàíû ÷åëîâå-
êîì íåñêîëüêî òûñÿ÷åëåòèé íàçàä. Çíà÷èòåëüíûé âêëàä â ðàçâèòèå âû÷èñ-
ëèòåëüíîé òåõíèêè ñäåëàëè Á. Ïàñêàëü, Ã. Ëåéáíèö, ×. Áåááèäæ, À. Ëàâ-
ëåéñ, Ã. Õîëëåðèò. Ïåðâûå ýëåêòðîííûå âû÷èñëèòåëüíûå ìàøèíû áûëè
ñîçäàíû â 40–50-õ ãã. ÕÕ â. Ê. Öóçå (Z4), Ä.Â. Àòàíàñîâûì è Ê. Áåððè
(ABC), Ã. Ýéêåíîì (Mark-1), ãðóïïîé àíãëèéñêèõ ó÷åíûõ (Colossus),
Ä. Ìîó÷ëè è Ï. Ýêêåðòîì (ENIAC), êîëëåêòèâîì ñîâåòñêèõ ó÷åíûõ ïîä
ðóêîâîäñòâîì Ñ. Ëåáåäåâà (ÌÝÑÌ).
 Óêðàèíå ðàçðàáîòàëè ïåðâûå â Ñîâåòñêîì Ñîþçå êîìïüþòåðû.  ðàç-
ðàáîòêå ÝÂÌ äëÿ ðàçëè÷íûõ îòðàñëåé ýêîíîìèêè è äëÿ óïðàâëåíèÿ âîåí-
íîé òåõíèêîé ó÷àñòâîâàëè äåñÿòêè ïðåäïðèÿòèé è îðãàíèçàöèé èç ðàçíûõ
óãîëêîâ Óêðàèíû. Âåäóùåé îðãàíèçàöèåé ñòàë Èíñòèòóò êèáåðíåòèêè
Àêàäåìèè íàóê Óêðàèíû ïîä ðóêîâîäñòâîì Â.Ì. Ãëóøêîâà.
Ñðåäè êîìïüþòåðîâ, â çàâèñèìîñòè îò íàçíà÷åíèÿ è ñêîðîñòè îáðàáîò-
êè, âûäåëÿþò ñóïåðêîìïüþòåðû è ïåðñîíàëüíûå êîìïüþòåðû. Ïîñëåäíèå
äåëÿò íà ñòàöèîíàðíûå è ìîáèëüíûå. Ñòàöèîíàðíûå êîìïüþòåðû äåëÿò íà
îôèñíûå, äîìàøíèå, èãðîâûå è ò. ï. À ìîáèëüíûå – íà íîóòáóêè, íåòáóêè,
ïëàíøåòíûå ÏÊ, ñìàðòôîíû è ò. ï.
уууууууууууууууСамое важное в этом пунктеСамое важное в этом пунктеСамое важное в этом пунктеСамое важное в этом пунктеСамое важное в этом пунктеСамое важное в этом пунктеСамое важное в этом пунктеСамое важное в этом пунктеСамое важное в этом пунктеСамое важное в этом пунктеСамое важное в этом пунктеСамое важное в этом пунктеСамое важное в этом пунктеСамое важное в этом пунктеСамое важное в этом пунктеСамое важное в этом пунктеСамое важное в этом пунктеСамое важное в этом пунктеСамое важное в этом пунктеСамое важное в этом пунктеСамое важное в этом пунктеСамое важное в этом пунктеСамое важное в этом пунктеСамое важное в этом пунктеСамое важное в этом пунктеСамое важное в этом пунктеСамое важное в этом пунктеСамое важное в этом пунктеСамое важное в этом пунктеСамое важное в этом пунктеСамое важное в этом пунктеСамое важное в этом пунктеСамое важное в этом пунктеСамое важное в этом пунктеСамое важное в этом пунктеСамое важное в этом пунктеСамое важное в этом пунктеСамое важное в этом пунктеСамое важное в этом пунктеСамое важное в этом пунктеСамое важное в этом пунктеСамое важное в этом пунктеСамое важное в этом пунктеСамое важное в этом пунктеСа ое ва ое в это теСа ое ва ое в это теСССССС
АППАРАТНО-ПРОГРАММНОЕ ОБЕСПЕЧЕНИЕ КОМПЬЮТЕРА
Дайте ответы на вопросы
1. Íàçîâèòå ýòàïû ðàçâèòèÿ èíôîðìàöèîííûõ òåõíîëîãèé.
2. Îïèøèòå, êàê ìåíÿëèñü ñðåäñòâà îáðàáîòêè ñîîáùåíèé íà ðàçíûõ
ýòàïàõ ðàçâèòèÿ èíôîðìàöèîííûõ òåõíîëîãèé.
3. Îáúÿñíèòå, â ÷åì çàñëóãà Á. Ïàñêàëÿ â ðàçâèòèè óñòðîéñòâ äëÿ
ïðîâåäåíèÿ âû÷èñëåíèé.
4. ×åì îòëè÷àëñÿ àðèôìîìåòð Ëåéáíèöà îò óñòðîéñòâà Ïàñêàëÿ?
5. Îïèøèòå ñîñòàâëÿþùèå óíèâåðñàëüíîé ìàøèíû äëÿ âû÷èñëåíèé,
ïðåäëîæåííîé ×. Áåááèäæåì.
6. Êîãî ñ÷èòàþò ïåðâûì ïðîãðàììèñòîì â ìèðå? Ïî÷åìó?
7. Îïèøèòå ïåðèîä ñîçäàíèÿ ïåðâûõ ýëåêòðîííûõ âû÷èñëèòåëüíûõ ìà-
øèí (40–50-å ãã. ÕÕ â.). Êàêèå ó÷åíûå âíåñëè çíà÷èòåëüíûé âêëàä â
ðàçâèòèå ýëåêòðîííûõ âû÷èñëèòåëüíûõ ìàøèí â ýòîò ïåðèîä?
8. Íàçîâèòå ïåðâûå ïåðñîíàëüíûå êîìïüþòåðû. Êîãäà èõ ñîçäàëè?
9. Îïèøèòå ðàçâèòèå êîìïüþòåðíîé òåõíèêè â Óêðàèíå.
10. Îáúÿñíèòå, ïî÷åìó ñóùåñòâóåò áîëüøàÿ ðàçíèöà â çíà÷åíèÿõ
ñâîéñòâ ðàçëè÷íûõ êîìïüþòåðîâ. Ïðèâåäèòå ïðèìåðû êëàññèôèêà-
öèè ïåðñîíàëüíûõ êîìïüþòåðîâ.
11. ×òî âëèÿåò íà âûáîð êîìïüþòåðà äëÿ îïðåäåëåííûõ ñôåð ïðèìåíå-
íèÿ?
Выполните задания
1. Ïîäãîòîâüòå ñõåìó êëàññèôèêàöèè êîìïüþòåðîâ, èñïîëüçóÿ ëþáóþ
ïðèêëàäíóþ ïðîãðàììó, êîòîðóþ âû çíàåòå.
2. Âûïîëíèòå â Èíòåðíåòå èëè â ïå÷àòíûõ èçäàíèÿõ ïîèñê ñâåäåíèé
î ïåðâûõ ýëåêòðîííûõ âû÷èñëèòåëüíûõ ìàøèíàõ è çàïîëíèòå
ñðàâíèòåëüíóþ òàáëèöó:
Ñâîéñòâà
Çíà÷åíèÿ ñâîéñòâ ÝÂÌ
Z4
Colossus
Mark2
ABC
Ðàçðàáîò÷èêè
Êîëè÷åñòâî ýëåêòðîííûõ ëàìï
Èñïîëüçîâàíèå äâîè÷íîãî êîäèðîâàíèÿ
Õðàíåíèå ïðîãðàììû â ïàìÿòè
3. Ñðàâíèòå çíà÷åíèÿ îñíîâíûõ ñâîéñòâ ïåðâûõ ýëåêòðîííûõ âû÷èñëè-
òåëüíûõ ìàøèí: àìåðèêàíñêîé ENIAC è ñîçäàííîé â Óêðàèíå
ÌÝÑÌ. Ðåçóëüòàòû ñðàâíåíèÿ îïèøèòå â âèäå òàáëèöû â òåòðàäè.
4. Ïîäãîòîâüòå ñîîáùåíèå î ðàçðàáîòêå óêðàèíñêèìè ó÷åíûìè ÝÂÌ
äëÿ óïðàâëåíèÿ àòîìíûìè ëåäîêîëàìè.
5. Ïîäáåðèòå êîìïüþòåð äëÿ èñïîëüçîâàíèÿ â êà÷åñòâå äîìàøíåãî
ìóëüòèìåäèéíîãî öåíòðà. Ñâîé âûáîð îáîñíóéòå.
Ãëàâà 2
ÏÐÀÊÒÈ×ÅÑÊÀß ÐÀÁÎÒÀ № 2
«Конфигурация компьютера в соответствии с потребностями»
Âíèìàíèå! Ðàáîòàÿ ñ êîìïüþòåðîì, ñîáëþäàéòå ïðàâèëà áåçîïàñíîñòè
è ñàíèòàðíî-ãèãèåíè÷åñêèå íîðìû.
1. Ïîäáåðèòå êîìïüþòåðû äëÿ ëþäåé ðàçíûõ ïðîôåññèé è ðàçíûõ ñôåð
ïðèìåíåíèÿ:
ïèñàòåëü, ðàáîòàÿ â ñâîåì êàáèíåòå, èñïîëüçóåò êîìïüþòåð äëÿ
ñîçäàíèÿ ñâîèõ ïðîçàè÷åñêèõ ïðîèçâåäåíèé, ïîèñêà ñâåäåíèé, äëÿ
îòïðàâêè è ïîëó÷åíèÿ ýëåêòðîííûõ ïèñåì è ò. ï.;
ñòóäåíò èñïîëüçóåò êîìïüþòåð äëÿ ïîäãîòîâêè ó÷åáíûõ çàäàíèé, à
òàêæå äëÿ ñîçäàíèÿ ñîáñòâåííîé ôîíîòåêè, ñîçäàíèÿ è ðåäàêòèðî-
âàíèÿ ó÷åáíûõ âèäåîôèëüìîâ;
êîððåñïîíäåíò èíòåðíåò-èçäàíèÿ èñïîëüçóåò êîìïüþòåð äëÿ íàïè-
ñàíèÿ è ñâîåâðåìåííîé îòïðàâêè â ðåäàêöèþ ñîîáùåíèé ñ íîâîñòÿ-
ìè âî âðåìÿ êîìàíäèðîâîê â ðàçíûå óãîëêè ìèðà.
2. Ïî ðåçóëüòàòàì âûïîëíåíèÿ çàäàíèÿ çàïîëíèòå òàáëèöó çíà÷åíèé
ñâîéñòâ.
Íàçâàíèå ñâîéñòâà
Çíà÷åíèÿ ñâîéñòâ äëÿ êîìïüþòåðîâ
ïèñàòåëÿ ñòóäåíòà êîððåñïîíäåíòà
Òèï êîìïüþòåðà
Ìîäåëü ïðîöåññîðà
Òàêòîâàÿ ÷àñòîòà ïðîöåññî-
ðà, ÃÃö
Îáúåì îïåðàòèâíîé ïàìÿòè,
Ãáàéò
Åìêîñòü æåñòêîãî äèñêà,
Ãáàéò
Òèï âèäåîàäàïòåðà
Îáúåì âèäåîïàìÿòè, Ãáàéò
Òèï çâóêîâîãî àäàïòåðà
Ìîíèòîð
Äèàãîíàëü ìîíèòîðà, äþé-
ìîâ
Ðàçðåøåíèå
Âðåìÿ îòêëèêà, ìñ
3. Â òåêñòîâîì ïðîöåññîðå ñîçäàéòå ôàéë, â êîòîðîì îáîñíóéòå âàø âû-
áîð êîíôèãóðàöèè äëÿ ýòèõ êîìïüþòåðîâ.
4. Ôàéë ñ îáîñíîâàíèåì îòïðàâüòå ïî ýëåêòðîííîé ïî÷òå ó÷èòåëþ.
АППАРАТНО-ПРОГРАММНОЕ ОБЕСПЕЧЕНИЕ КОМПЬЮТЕРА
2.4. КЛАССИФИКАЦИЯ И ОБЩАЯ ХАРАКТЕРИСТИКА2.4. КЛАССИФИКАЦИЯ И ОБЩАЯ ХАРАКТЕРИСТИКА
ПРОГРАММНОГО ОБЕСПЕЧЕНИЯПРОГРАММНОГО ОБЕСПЕЧЕНИЯ
1. Êàêèå êîìïüþòåðíûå ïðîãðàììû âû óæå çíàåòå? Äëÿ ÷åãî îíè ïðåäíà-
çíà÷åíû?
2. ×òî òàêîå îïåðàöèîííàÿ ñèñòåìà? Äëÿ ÷åãî îíà ïðåäíàçíà÷åíà?
3. Îïèøèòå ñïîñîáû çàïóñêà ïðîãðàìì.
КЛАССИФИКАЦИЯ И ОБЩАЯ ХАРАКТЕРИСТИКА
ПРОГРАММНОГО ОБЕСПЕЧЕНИЯ
Âû óæå çíàåòå, ÷òî ñóùåñòâóþò ðàçëè÷íûå ïðîãðàììû äëÿ êîìïüþòå-
ðîâ. Åñòü ïðîãðàììû äëÿ îáðàáîòêè òåêñòîâûõ, ãðàôè÷åñêèõ, ìóëüòèìå-
äèéíûõ äàííûõ, åñòü ïðîãðàììû äëÿ óïðàâëåíèÿ ðàáîòîé êîìïüþòåðà,
åãî îòäåëüíûõ óñòðîéñòâ, òàêèõ êàê ïðèíòåð, ñêàíåð, ìîíèòîð è äð. Ñîâî-
êóïíîñòü ïðîãðàìì äëÿ êîìïüþòåðîâ åùå íàçûâàþò ïðîãðàììíûì îáå-
ñïå÷åíèåì (ÏÎ). Òîëüêî ïîä óïðàâëåíèåì ïðîãðàììíîãî îáåñïå÷åíèÿ êîì-
ïüþòåð ñïîñîáåí îáðàáàòûâàòü ðàçëè÷íûå äàííûå.
Ñîâðåìåííîå ïðîãðàììíîå îáåñïå÷åíèå äåëÿò íà ñëåäóþùèå âèäû
(ðèñ. 2.40).
Ïðèêëàäíûå ïðîãðàììû
îáùåãî íàçíà÷åíèÿ
Ïðèêëàäíûå ïðîãðàììû
ñïåöèàëüíîãî íàçíà÷åíèÿ
Îïåðàöèîííûå ñèñòåìû
Ñëóæåáíîå ïðîãðàììíîå
îáåñïå÷åíèå
Ñèñòåìíîå ïðîãðàìì-
íîå îáåñïå÷åíèå
ÏÐÎÃÐÀÌÌÍÎÅ ÎÁÅÑÏÅ×ÅÍÈÅ
Ñèñòåìû
ïðîãðàììèðîâàíèÿ
Ïðèêëàäíîå ïðî-
ãðàììíîå îáåñïå÷åíèå
Рис. 2.40. Классификация программного обеспечения
Ñèñòåìíîå ïðîãðàììíîå îáåñïå÷åíèå ïðåäíàçíà÷åíî äëÿ óïðàâëåíèÿ
ðàáîòîé óñòðîéñòâ êîìïüþòåðà è îáìåíîì äàííûìè ìåæäó íèìè, äèàãíî-
ñòèêè è óñòðàíåíèÿ íåïîëàäîê â ðàáîòå êîìïüþòåðà, àâòîìàòèçàöèè ïðî-
öåññà îáðàáîòêè äàííûõ, îðãàíèçàöèè îáìåíà äàííûìè ìåæäó ïîëüçîâàòå-
ëåì è êîìïüþòåðîì.  ñîñòàâ ñèñòåìíîãî ïðîãðàììíîãî îáåñïå÷åíèÿ âõî-
äÿò îïåðàöèîííûå ñèñòåìû è ðàçëè÷íûå óòèëèòû.
Ñèñòåìû ïðîãðàììèðîâàíèÿ ïðåäíàçíà÷åíû äëÿ ñîçäàíèÿ íîâûõ ïðî-
ãðàìì ñ èñïîëüçîâàíèåì ðàçëè÷íûõ ÿçûêîâ ïðîãðàììèðîâàíèÿ, íàïðèìåð
Scratch 1.4, Free Pascal 2.6, DEV-C++ 5.11, Microsoft Visual Studio
2013 Professional, Android Studio 1.4.0, Lazarus 1.4.4, Python 2.6.1 è äð.
Ïðèêëàäíîå ïðîãðàììíîå îáåñïå÷åíèå ïðåäíàçíà÷åíî äëÿ ðåàëèçàöèè
êîíêðåòíûõ çàäà÷ îáðàáîòêè äàííûõ, êîòîðûå ïîëüçîâàòåëü ðåøàåò â õîäå
Ãëàâà 2
ñâîåé äåÿòåëüíîñòè. Èõ äåëÿò íà ïðèêëàäíûå ïðîãðàììû îáùåãî è ñïåöè-
àëüíîãî íàçíà÷åíèÿ.
Ê ïðèêëàäíûì ïðîãðàììàì îáùåãî íàçíà÷åíèÿ îòíîñÿòñÿ ïðîãðàììû,
êîòîðûå ìîãóò ïðèìåíÿòüñÿ â ðàçëè÷íûõ îòðàñëÿõ ÷åëîâå÷åñêîé äåÿòåëü-
íîñòè äëÿ îáðàáîòêè òåêñòîâ, ðèñóíêîâ, ìóëüòèìåäèéíûõ äàííûõ, ýëåê-
òðîííûõ òàáëèö, ñîçäàíèÿ ïðåçåíòàöèé è ò. ï.
Ïðèêëàäíûå ïðîãðàììû ñïåöèàëüíîãî íàçíà÷åíèÿ èñïîëüçóþòñÿ äëÿ ðå-
àëèçàöèè çàäà÷ îáðàáîòêè äàííûõ â îïðåäåëåííîé îáëàñòè äåÿòåëüíîñòè, íà
êîíêðåòíîì ïðåäïðèÿòèè, â îðãàíèçàöèè, ôèðìå èëè èõ ïîäðàçäåëåíèè. Ê òà-
êîìó òèïó ïðîãðàìì îòíîñÿòñÿ ïðîãðàììû äëÿ ñîçäàíèÿ âèäåîýôôåêòîâ ïðè
ïðîèçâîäñòâå êèíîôèëüìîâ, ÷åðòåæåé ìàøèí è ìåõàíèçìîâ â êîíñòðóêòîð-
ñêèõ è ïðîåêòíûõ áþðî, äèàãíîñòèðîâàíèÿ çàáîëåâàíèé â ìåäèöèíñêèõ ó÷-
ðåæäåíèÿõ, ñîçäàíèÿ øêîëüíîãî ðàñïèñàíèÿ óðîêîâ è ò. ï.
ЛИЦЕНЗИИ НА ПРОГРАММНОЕ ОБЕСПЕЧЕНИЕ, ИХ ТИПЫ
Íà êîìïüþòåðíûå ïðîãðàììû ðàñïðîñòðàíÿåòñÿ äåéñòâèå Çàêîíà Óêðà-
èíû «Îá àâòîðñêîì ïðàâå è ñìåæíûõ ïðàâàõ», è èõ èñïîëüçîâàíèå âîç-
ìîæíî òîëüêî ïðè óñëîâèè ñîáëþäåíèÿ òðåáîâàíèé ýòîãî çàêîíà, à òàêæå
òðåáîâàíèé ëèöåíçèè, ñ êîòîðîé ïîëüçîâàòåëü ñîãëàøàåòñÿ, óñòàíàâëèâàÿ
ïðîãðàììó íà ñâîé êîìïüþòåð.
Åñòü íåñêîëüêî âèäîâ ëèöåíçèé íà êîìïüþ-
òåðíûå ïðîãðàììû:
 êîììåð÷åñêàÿ ëèöåíçèÿ – ïðåäïîëàãàåò,
÷òî ïîëüçîâàòåëü îïëà÷èâàåò ñòîèìîñòü èñ-
ïîëüçîâàíèÿ äàííîé ïðîãðàììû íà îäíîì
èëè íåñêîëüêèõ óêàçàííûõ â ëèöåíçèè
êîìïüþòåðàõ, ñðåäè íèõ ðàçëè÷àþò:
 «êîðîáî÷íûå» âåðñèè ëèöåíçèè ïðîäà-
þòñÿ, êàê ïðàâèëî, äëÿ îäíîãî ýêçåì-
ïëÿðà ïðîãðàììû, ñîäåðæàò íîñèòåëü,
íà êîòîðîì çàïèñàíà ïðîãðàììà, è èí-
ñòðóêöèþ ê åå èñïîëüçîâàíèþ âìåñòå ñ
êëþ÷îì äëÿ óñòàíîâêè (ðèñ. 2.41);
 OEM (àíãë.M Original Equipment Manu-MM
facturer – îðèãèíàëüíûé ïðîèçâîäèòåëür
îáîðóäîâàíèÿ) – ëèöåíçèÿ, ïðåäîñòàâëÿ-
åìàÿ íà îäèí ýêçåìïëÿð ïðîãðàììû âìå-
ñòå ñ îïðåäåëåííûì êîìïüþòåðíûì îáî-
ðóäîâàíèåì, íàïðèìåð ñ íîóòáóêîì; ïîä-
òâåðæäåíèåì ëèöåíçèè ÿâëÿåòñÿ ñïåöè-
àëüíàÿ íàêëåéêà (ðèñ. 2.42);
 êîðïîðàòèâíàÿ ëèöåíçèÿ – ëèöåíçèÿ
íà íåñêîëüêî êîïèé ïðîãðàììû äëÿ èñ-
ïîëüçîâàíèÿ, íàïðèìåð íà êîìïüþòå-
ðàõ ó÷åáíûõ çàâåäåíèé;
 ïðîáíàÿ, èëè trial (àíãë. trial – èñïûòà-
íèå), – ëèöåíçèÿ íà êîììåð÷åñêîå ÏÎ, êî-
òîðàÿ ïðåäîñòàâëÿåòñÿ äëÿ ïðîáíîãî èñ-
Рис. 2.41. «Коробочная»
версия антивирусной
программы
Рис. 2.42. Наклейка ОЕМ-
версии лицензии операцион-
ной системы
АППАРАТНО-ПРОГРАММНОЕ ОБЕСПЕЧЕНИЕ КОМПЬЮТЕРА
ïîëüçîâàíèÿ ïðîãðàììû â òå÷åíèå îïðåäåëåííîãî âðåìåíè (îáû÷íî
îêîëî ìåñÿöà) èëè íà îïðåäåëåííîå êîëè÷åñòâî çàïóñêîâ ïðîãðàìì.
Ïðè ýòîì ìîãóò ðàáîòàòü íå âñå ôóíêöèè ïðîãðàììû;
 ñâîáîäíîãî èñïîëüçîâàíèÿ, èëè freeware (àíãë. freeware – ñâîáîäíûé
òîâàð), – ëèöåíçèÿ ïðåäóñìàòðèâàåò ñâîáîäíîå èñïîëüçîâàíèå ïðî-
ãðàìì áåç âûïëàò âîçíàãðàæäåíèÿ àâòîðó, íî íå ïðåäóñìàòðèâàåò âîç-
ìîæíîñòè âíåñåíèÿ èçìåíåíèé â ïðîãðàììó;
 ñ îòêðûòûì êîäîì, èëè free (àíãë. free – ñâîáîäíûé) software, èëè
libre (èñï. libre – ñâîáîäíûé) software, – ëèöåíçèÿ íà ñâîáîäíîå ïðî-
ãðàììíîå îáåñïå÷åíèå, ïðåäóñìàòðèâàþùåå íå òîëüêî áåñïëàòíîå èñ-
ïîëüçîâàíèå ïðîãðàìì, íî è ïðàâî íà èõ ìîäèôèêàöèþ, âíåñåíèå èç-
ìåíåíèé â ïðîãðàììó.
КЛАССИФИКАЦИЯИОСНОВНЫЕФУНКЦИИОПЕРАЦИОННЫХСИСТЕМ
Êàê âû óæå çíàåòå èç êóðñà èíôîðìàòèêè øåñòîãî êëàññà, ñóùåñòâóåò
ìíîãî ðàçëè÷íûõ îïåðàöèîííûõ ñèñòåì (ÎÑ).  çàâèñèìîñòè îò íàçíà÷åíèÿ
èõ ïîäðàçäåëÿþò íà îïåðàöèîííûå ñèñòåìû äëÿ ñòàöèîíàðíûõ ïåðñî-
íàëüíûõ êîìïüþòåðîâ (Windows 10, OS X è ò. ï.), äëÿ ìîáèëüíûõ êîì-
ïüþòåðîâ (Windows Mobile 6.0, iOS 9.0, Android 6.0 è ò. ï.), äëÿ ñåðâåðîâ è
ñóïåðêîìïüþòåðîâ (Unix, Linux, Windows Server 2012, Solaris 11 è ò. ï.).
Òàêæå îïåðàöèîííûå ñèñòåìû ìîæíî ðàçäåëèòü ïî òèïó ëèöåíçèé, íà
îñíîâàíèè êîòîðûõ îíè ðàñïðîñòðàíÿþòñÿ. Òàê, îïåðàöèîííûå ñèñòåìû
Windows èìåþò êîììåð÷åñêóþ ëèöåíçèþ è ñâîáîäíî íå ðàñïðîñòðàíÿþò-
ñÿ, îäíàêî íåêîòîðûå èç íèõ ìîãóò èñïîëüçîâàòü trial-ëèöåíçèþ. Ê ÎÑ,
ðàñïðîñòðàíÿþùèìñÿ ïî ëèöåíçèè free software – ñâîáîäíîãî ïðîãðàììíî-
ãî îáåñïå÷åíèÿ, â ïåðâóþ î÷åðåäü îòíîñÿòñÿ ðàçëè÷íûå âåðñèè îïåðàöèîí-
íîé ñèñòåìû Linux.
Îïåðàöèîííûå ñèñòåìû ïðåäíàçíà÷åíû äëÿ óïðàâëåíèÿ ðàáîòîé óñòðîéñòâ
êîìïüþòåðà è îáåñïå÷åíèÿ îáìåíà äàííûìè ìåæäó íèìè, õðàíåíèÿ äàííûõ
â îïåðàòèâíîé ïàìÿòè è íà âíåøíèõ íîñèòåëÿõ, îáåñïå÷åíèÿ âûïîëíåíèÿ
äðóãèõ ïðîãðàìì è îáìåíà äàííûìè ìåæäó ïîëüçîâàòåëåì è êîìïüþòåðîì.
ПОНЯТИЕ ИНСТАЛЛЯЦИИ И ДЕИНСТАЛЛЯЦИИ
ПРОГРАММНОГО ОБЕСПЕЧЕНИЯ
Äëÿ óñòàíîâêè ÎÑ íà êîìïüþòåðå íóæíî âûïîëíèòü ñïåöèàëüíóþ îïå-
ðàöèþ, êîòîðóþ íàçûâàþò èíñòàëëÿöèåé îïåðàöèîííîé ñèñòåìû.
Äëÿ èíñòàëëÿöèè ÎÑ íåîáõîäèìî èìåòü îïòè÷åñêèé äèñê èëè ôëýø-
íîñèòåëü ñ óñòàíîâî÷íûì ïàêåòîì – äèñòðèáóòèâîì (àíãë. distribute – ðàñ-
ïðåäåëÿòü). Ïðè çàãðóçêå ñ òàêîãî äèñêà èëè ôëýø-íîñèòåëÿ ïðîãðàììà
óñòàíîâêè ÎÑ ñïðîñèò ó ïîëüçîâàòåëÿ ðàçðåøåíèå íà óñòàíîâêó è íà ñëåäó-
þùèõ øàãàõ ïðåäëîæèò ââåñòè ðÿä äîïîëíèòåëüíûõ äàííûõ – äèñê, íà
êîòîðûé áóäåò óñòàíîâëåíà ÎÑ, ÿçûê è íàáîð ðåãèîíàëüíûõ ñòàíäàðòîâ è
ò. ï. Íàïðèìåð, äëÿ íà÷àëà ïðîöåññà èíñòàëëÿöèè ÎÑ Linux Ubuntu íóæ-
íî âûáðàòü ïèêòîãðàììó Óñòàíîâèòü Ubuntu íà Ðàáî÷åì ñòîëå èëè íà
Ïàíåëè çàïóñêà (ðèñ. 2.43). Ñóùåñòâóþò è äðóãèå âàðèàíòû âûïîëíåíèÿ
èíñòàëëÿöèè, íàïðèìåð ñ èñïîëüçîâàíèåì ëîêàëüíîé ñåòè èëè Èíòåðíåòà.
Ãëàâà 2
Ïðè óñòàíîâêå ïðîèñõîäèò ðàçìåùå-
íèå ñîñòàâíûõ ÎÑ íà âûáðàííîì äèñêå,
íàëàæèâàíèå åå âçàèìîäåéñòâèÿ ñ àï-
ïàðàòíîé ñîñòàâëÿþùåé êîìïüþòåðà.
Äèñê, íà êîòîðûé óñòàíîâëåíà îïåðàöè-
îííàÿ ñèñòåìà, íàçûâàþò ñèñòåìíûì.
Ëþáîå ïðîãðàììíîå îáåñïå÷åíèå, èñ-
ïîëüçóåìîå â ñîâðåìåííûõ êîìïüþòå-
ðàõ, ðàáîòàåò ïîä óïðàâëåíèåì îïåðà-
öèîííîé ñèñòåìû. Êàæäàÿ èç ïðîãðàìì
ñîçäàåòñÿ äëÿ îïðåäåëåííîé îïåðàöèîí-
íîé ñèñòåìû è íå ìîæåò ðàáîòàòü ñ äðó-
ãîé, íå ñîâìåñòèìîé. Ïåðåä íà÷àëîì èñ-
ïîëüçîâàíèÿ êîìïüþòåðíîé ïðîãðàì-
ìîé ïðåäñòîèò ïðîöåññ ñîãëàñîâàíèÿ ñ
îïåðàöèîííîé ñèñòåìîé. Ýòîò ïðîöåññ òàêæå, íàçûâàåìûé èíñòàëëÿöèåé,
ïðîèñõîäèò â ñîîòâåòñòâèè ñ àëãîðèòìîì, çàïèñàííûì â ñïåöèàëüíîé ïðî-
ãðàììå, íàïðèìåð, setup.exe, install.exe (äëÿ Windows) èëè INSTALL.sh, à
òàêæå ôàéëîâ ñ ðàñøèðåíèåì deb (äëÿ Linux).
 äàëüíåéøåì íåîáõîäèìî ñëåäîâàòü óêàçàíèÿì ïðîãðàììû óñòàíîâêè.
Åñëè èíñòàëëÿöèÿ ïðîøëà óñïåøíî, òî êîìàíäà äëÿ çàïóñêà ïðîãðàììû
áóäåò âêëþ÷åíà:
 äëÿ Windows – â ìåíþ Ïóñê (êàê ïðàâèëî, â ðàçäåë Âñå ïðèëîæåíèÿ)
è â ñïèñîê óæå óñòàíîâëåííûõ ïðîãðàìì;
Рис. 2.44. Окно Программы и компоненты
 äëÿ Linux Ubuntu – â Ïàíåëü çàïóñêà è â Öåíòð ïðèëîæåíèé Ubuntu.
Óäàëåíèå (äåèíñòàëëÿöèÿ) ïðîãðàìì ïðîâîäèòñÿ:
 äëÿ Windows – â îêíå Ïðîãðàììû è êîìïîíåíòû (Ïóñê((  Âñå ïðèëî-
æåíèÿ  Ñëóæåáíûå – Windows  Ïàíåëü óïðàâëåíèÿ  Ïðîãðàì-
ìû è êîìïîíåíòû äëÿ Windows 10 èëè Ïóñê  Ïàíåëü óïðàâëåíèÿ 
Ïðîãðàììû è êîìïîíåíòû äëÿû Windows 7) ñëåäóåò âûáðàòü ïðîãðàììó,
Рис. 2.43. Рабочий стол Linux Ubuntux
с ярлыками программы установки
АППАРАТНО-ПРОГРАММНОЕ ОБЕСПЕЧЕНИЕ КОМПЬЮТЕРА
êîòîðóþ íóæíî óäàëèòü èëè èçìå-
íèòü åå íàñòðîéêè, ïîñëå ÷åãî – êíîï-
êó Èçìåíèòü/Óäàëèòü (ðèñ. 2.44);ü
 äëÿ Linux Ubuntu – â îêíå Öåíòðà
ïðèëîæåíèé Ubuntu (Ïàíåëü çàïó-
ñêà  Öåíòð ïðèëîæåíèé Ubuntu)
âûáðàòü ïðîãðàììó, êîòîðóþ íåîá-
õîäèìî óäàëèòü, è âûáðàòü êíîïêó
Óäàëèòü (ðèñ. 2.45).
Âûáîð îïåðàöèè óäàëåíèÿ çàïóñêàåò
ïðîãðàììó, êîòîðàÿ êîððåêòíî óäàëÿåò
âñå êîìïîíåíòû ïðîãðàììû ñ êîìïüþ-
òåðà.
ПРОБЛЕМЫ СОВМЕСТИМОСТИ ПРОГРАММНОГО ОБЕСПЕЧЕНИЯ
Êîìïüþòåðíûå ïðîãðàììû ðàçðàáàòûâàþòñÿ äëÿ îïðåäåëåííîé îïåðà-
öèîííîé ñèñòåìû, â ñîîòâåòñòâèè ñî ñòàíäàðòàìè, êîòîðûå óñòàíàâëèâàþò
ðàçðàáîò÷èêè ÎÑ. Ïðîãðàììû, ðàçðàáîòàííûå äëÿ îäíîãî òèïà îïåðàöè-
îííûõ ñèñòåì, êàê ïðàâèëî, íåñîâìåñòèìû ñ äðóãèìè òèïàìè èëè âåðñè-
ÿìè îïåðàöèîííûõ ñèñòåì è íå ìîãóò áûòü óñòàíîâëåíû. Òàê, ïðîãðàììû,
ðàçðàáîòàííûå äëÿ Windows, íå ìîãóò ðàáîòàòü â ÎÑ ñåìåéñòâà Linux.
Äëÿ òîãî ÷òîáû îïðåäåëåííàÿ ïðîãðàììà çàðàáîòàëà â äðóãîé îïåðàöèîí-
íîé ñèñòåìå, åå êîä íóæíî èçìåíèòü ñ ó÷åòîì òðåáîâàíèé äðóãîé îïåðàöè-
îííîé ñèñòåìû. Òàê, ñóùåñòâóþò, íàïðèìåð, áðàóçåðû Chrome, äëÿ
Windows, Linux, Android è ò. ï. (ðèñ. 2.46).
Рис. 2.46. Фрагмент веб-страницы загрузки браузера Google Chrome
Îïðåäåëåííîå ïðîãðàììíîå îáåñïå÷åíèå íå âñåãäà êîððåêòíî ðàáîòàåò
äàæå ïîä óïðàâëåíèåì îïåðàöèîííûõ ñèñòåì îäíîãî ñåìåéñòâà, íî ðàçíûõ
åãî âåðñèé. Òàê, îòäåëüíûå ïðîãðàììû äëÿ Windows 10 íå ñìîãóò ðàáî-
òàòü ñ Windows XP.
СЛУЖЕБНОЕ ПРОГРАММНОЕ ОБЕСПЕЧЕНИЕ
Ñëóæåáíîå ïðîãðàììíîå îáåñïå÷åíèå – ýòî ïðîãðàììû, ïðåäíàçíà÷åí-
íûå äëÿ äèàãíîñòèðîâàíèÿ àïïàðàòíîé è ïðîãðàììíîé ñîñòàâëÿþùèõ
êîìïüþòåðà, ðàñøèðåíèÿ âîçìîæíîñòåé ÎÑ. Ïðè íåîáõîäèìîñòè îíè óñòðà-
Рис. 2.45. Фрагмент окна Центра
приложений Ubuntu
Ãëàâà 2
íÿþò íåäîñòàòêè è îïòèìèçèðóþò ðàáîòó êîìïüþòåðà. Ýòè ïðîãðàììû íà-
çûâàþò óòèëèòàìè (àíãë. utility – ïîëåçíîñòü). ×àñòü òàêèõ ïðîãðàìì
âêëþ÷àåòñÿ â ñîñòàâ îïåðàöèîííûõ ñèñòåì ïðè èíñòàëëÿöèè ÎÑ. Íàïðè-
ìåð, â ñîñòàâ îïåðàöèîííîé ñèñòåìû Windows 10 âõîäÿò òàêèå óòèëèòû,
êàê Äèñïåò÷åð çàäà÷, Âîññòàíîâëåíèå ñèñòåìû, Îïòèìèçàöèÿ äèñêîâ,
Î÷èñòêà äèñêà, Ìîíèòîð ðåñóðñîâ, Ñâåäåíèÿ î ñèñòåìå, Ïëàíèðîâùèê çà-
äàíèé, Ïàíåëü óïðàâëåíèÿ è äð.
Àíàëîãè÷íûå ïðîãðàììû åñòü è â äðóãèõ îïåðàöèîííûõ ñèñòåìàõ. Òàê,
â Linux Ubuntu òàêèìè ïðîãðàììàìè, íàïðèìåð, ÿâëÿþòñÿ: Ìåíåäæåð
àðõèâîâ, Æóðíàë ñèñòåìû, Àíàëèçàòîð èñïîëüçîâàíèÿ äèñêà, Ðåçåðâíîå
êîïèðîâàíèå, Ñèñòåìíûé ìîíèòîð, System Testing, Äèñêè è äð.
Äîïîëíèòåëüíûå óòèëèòû ìîæíî ïðèîáðåñòè èëè ñâîáîäíî ñêîïèðîâàòü
ñ ñàéòîâ ðàçðàáîò÷èêîâ è óñòàíîâèòü äëÿ äàëüíåéøåãî èñïîëüçîâàíèÿ.
ФОРМАТИРОВАНИЕ НОСИТЕЛЕЙ ДАННЫХ
Ñðåäè ñëóæåáíûõ ïðîãðàìì åñòü ïðîãðàììû, êîòîðûå âûïîëíÿþò îá-
ñëóæèâàíèå óñòðîéñòâ âíåøíåé ïàìÿòè. Èõ åùå íàçûâàþò ïðîãðàììàìè
äëÿ ðàáîòû ñ äèñêàìè. Ê òàêèì ïðîãðàììàì îòíîñÿòñÿ ïðîãðàììû ðàç-
ìåòêè, ôîðìàòèðîâàíèÿ, ïðîâåðêè, äåôðàãìåíòàöèè, î÷èñòêè íîñèòåëåé
äàííûõ è äð.
Èñïîëüçîâàíèå òàêèõ ïðîãðàìì ñâÿçàíî ñ íåîáõîäèìîñòüþ îáåñïå÷åíèÿ
äëèòåëüíîãî íàäåæíîãî õðàíåíèÿ äàííûõ, à òàêæå áûñòðîãî è òî÷íîãî ïî-
èñêà íóæíûõ äàííûõ.
Âû çíàåòå, ÷òî äëÿ òîãî, ÷òîáû áûñòðî
÷òî-òî íàéòè â õðàíèëèùå äàííûõ, íóæíî
ýòè äàííûå óïîðÿäî÷åíî õðàíèòü. Äëÿ îáå-
ñïå÷åíèÿ óïîðÿäî÷åííîãî õðàíåíèÿ äàííûõ
íà æåñòêèõ ìàãíèòíûõ äèñêàõ ïåðåä èñ-
ïîëüçîâàíèåì åãî ðàçáèâàþò íà ÷àñòè – ëî-
ãè÷åñêèå äèñêè. Êîëè÷åñòâî ëîãè÷åñêèõ
äèñêîâ çàäàåò ïîëüçîâàòåëü â çàâèñèìîñòè
îò åìêîñòè äèñêà è åãî íàçíà÷åíèÿ. Êàê
ïðàâèëî, ýòî 1–3 ëîãè÷åñêèõ äèñêà, êîòîðûå
â äàëüíåéøåì áóäóò ðàññìàòðèâàòüñÿ îïåðà-
öèîííîé ñèñòåìîé êàê îòäåëüíûå îáúåêòû.
Ïåðâûé èç íèõ ìîæíî îòâåñòè äëÿ óñòàíîâ-
êè îïåðàöèîííîé ñèñòåìû, à äðóãèå – äëÿ
õðàíåíèÿ äàííûõ.
Ïîñëå ñîçäàíèÿ ëîãè÷åñêèõ äèñêîâ íóæ-
íî âûïîëíèòü îïåðàöèþ ôîðìàòèðîâàíèÿ
êàæäîãî èç íèõ. Â õîäå ôîðìàòèðîâàíèÿ
âûïîëíÿåòñÿ ðàçáèåíèå äèñêà íà îòäåëüíûå
«ÿ÷åéêè ïàìÿòè». Òàêèå «ÿ÷åéêè» íàçûâà-
þò «ñåêòîðà». Â êàæäîì ñåêòîðå ìîæåò
õðàíèòüñÿ îò 0 äî 512 áàéò äàííûõ. Â õîäå ôîðìàòèðîâàíèÿ äëÿ óïðîùå-
íèÿ äîñòóïà ê äàííûì íà íîñèòåëÿõ áîëüøîé åìêîñòè ñåêòîðû îáúåäèíÿ-
þò â êëàñòåðû. Êëàñòåð ìîæåò ñîñòîÿòü èç îäíîãî èëè íåñêîëüêèõ, íàïðè-
Рис. 2.47. Окно Форматирование
АППАРАТНО-ПРОГРАММНОЕ ОБЕСПЕЧЕНИЕ КОМПЬЮТЕРА
ìåð ÷åòûðåõ, ñåêòîðîâ.  ïîñëåäíåì ñëó÷àå åìêîñòü êëàñòåðà áóäåò:
512 áàéò · 4  2048 áàéò.
Ïðè ôîðìàòèðîâàíèè òàêæå ñîçäàåòñÿ ñòðóêòóðà òàáëèöû ðàçìåùåíèÿ
ôàéëîâ íà íîñèòåëå.
Ôîðìàòèðîâàíèå ïðîâîäÿò òàêæå è äëÿ äðóãèõ âíåøíèõ çàïîìèíàþ-
ùèõ óñòðîéñòâ. Òàê, äëÿ ôîðìàòèðîâàíèÿ ôëýø-íîñèòåëÿ íóæíî âûïîë-
íèòü ñëåäóþùóþ ïîñëåäîâàòåëüíîñòü äåéñòâèé:
1. Îòêðûòü îêíî Ïðîâîäíèêà ñ ïåðå÷íåì óñòðîéñòâ âíåøíåé ïàìÿòè,
âûïîëíèâ – Ïóñê  Ïðîâîäíèê.
2. Îòêðûòü êîíòåêñòíîå ìåíþ óñòðîéñòâà ôëýø-ïàìÿòè.
3. Âûáðàòü êîìàíäó Ôîðìàòèðîâàòü.
4. Â îòêðûâøåìñÿ îêíå (ðèñ. 2.47) óñòàíîâèòü:
òèï ôàéëîâîé ñèñòåìû – â ñïèñêå Ôàéëîâàÿ ñèñòåìà (äëÿ èñïîëü-
çîâàíèÿ íà êîìïüþòåðàõ ñ ðàçíûìè ôàéëîâûìè ñèñòåìàìè ðåêî-
ìåíäóåòñÿ îñòàâèòü ïî óìîë÷àíèþ ôàéëîâóþ ñèñòåìó FAT32);
åìêîñòü êëàñòåðà – ñðåäè ïðåäëîæåííûõ çíà÷åíèé â ñïèñêå Ðàç-
ìåð åäèíèöû ðàñïðåäåëåíèÿ;
èìÿ óñòðîéñòâà, êîòîðîå áóäåò îòîáðàæàòüñÿ ïðè ïðîñìîòðå âíåø-
íèõ çàïîìèíàþùèõ óñòðîéñòâ, – â ïîëå Ìåòêà òîìà;
ñïîñîá ôîðìàòèðîâàíèÿ – óñòàíîâëåíèåì èëè ñíÿòèåì îòìåòêè
ôëàæêà Áûñòðîå (î÷èñòêà îãëàâëåíèÿ);
5. Âûáðàòü êíîïêó Íà÷àòü.
Ôîðìàòèðîâàíèå íîñèòåëåé äàííûõ â Linux Ubuntu ìîæíî âûïîëíèòü
ïî ñëåäóþùåìó àëãîðèòìó:
1. Îòêðûòü îêíî Äèñêè (Ïîèñê íà
êîìïüþòåðå â Èíòåðíåòå  Äè-
ñêè).
2. Âûáðàòü íóæíûé íîñèòåëü â ëå-
âîé ÷àñòè îêíà.
3. Âûáðàòü êíîïêó Äîïîëíèòåëüíûå äåéñòâèÿ .
4. Âûáðàòü êîìàíäó Ôîðìàòèðîâàòü.
5. Óñòàíîâèòü ïàðàìåòðû ôîðìàòèðîâàíèÿ â îêíå Ôîðìàòèðîâàòü äèñê
(ñì. ðèñ.):
ñïîñîá ôîðìàòèðîâàíèÿ – â ñïèñêå Î÷èñòèòü;
òèï ôàéëîâîé ñèñòåìû – â ñïèñêå Ðàçìåòêà.
6. Âûáðàòü êîìàíäó Ôîðìàòèðîâàòü.
7. Ïîäòâåðäèòü âûïîëíåíèå êîìàíäû ôîðìàòèðîâàíèÿ âûáîðîì ñîîòâåò-
ñòâóþùåé êíîïêè â äèàëîãîâîì îêíå.
Современные ОС автоматически выполняют проверку состояния устройств
внешней памяти. Особенно это касается накопителя на жестких магнитных дис-
ках – основного устройства хранения данных в персональных компьютерах. Ча-
сто возникает потребность в проверке логической структуры и физического со-
стояния носителей данных. Для этого пользователь может воспользоваться стан-
Для тех, кто работает с Linux
Для тех, кто хочет знать больше
Ãëàâà 2
дартной служебной программой проверки носителей, выбрав в контекстном меню
устройства хранения данных команду Свойства и на вкладке Сервис – кнопку
Проверитьр р .
Чтобы выполнить тщательную проверку диска в ОС Windows7, установите
флажок Проверять и восстанавливать поврежденные секторы. При сканиро-
вании выполняется поиск и исправление физических ошибок непосредственно на
диске, поэтому этот процесс может длиться гораздо дольше.
a) б) в)
Рис. 2.48. Последовательность операций записи и удаления файлов
Во время записи данных на носитель ОС разбивает файлы на части, соответ-
ствующие емкости кластеров, и записывает в первые свободные кластеры на но-
сителе. Если выполняются только операции записи, то файлы будут записывать-
ся в соседние кластеры подряд. Однако, если, кроме записи данных, выполняется
и удаление файлов, то, как правило, возникает явление фрагментации файлов.
Например (рис. 2.48), сначала был записан на диск файл текст1.doc, занявший
три кластера, затем был записан еще один файл текст2.doc, который занял пять
следующих кластеров (рис. 2.48, а). Впоследствии первый файл был удален и
были освобождены три первых кластера (рис. 2.48, б). Далее был записан файл
текст3.doc, который имел размер пяти кластеров. Для записи этот файл был раз-
бит на две части (фрагменты). Первая часть размером в три кластера была за-
писана в кластеры, освободившиеся после удаления первого файла, а вторая
(два кластера) – записана в свободные кластеры после файла текст2.doc
(рис. 2.48, в). Чем чаще выполняются операции записи и удаления файлов, тем
больше будет фрагментов файлов, которые находятся не в соседних кластерах.уд фр ф , р д д р
Для устранения такой ситуации и ускорения обмена данными с носителями
данных нужно периодически выполнять дефрагментацию носителей. В ходе
дефрагментации специальная программа пытается разместить каждый из файлов
в соседних кластерах диска. Для запуска этой программы можно выбрать кнопку
Оптимизировать на вкладке Сервис окна свойств устройства хранения данных.
В открывшемся окне следует выбрать нужный носитель данных и выбрать кнопку
имизировать диск.
âîêóïíîñòü ïðîãðàìì äëÿ êîìïüþòåðîâ íàçûâàþò ïðîãðàììíûì îáå-
íèåì (ÏÎ). Åãî ìîæíî ðàçäåëèòü íà ñëåäóþùèå âèäû: ñèñòåìíîå ïðî-
ãðàììíîå îáåñïå÷åíèå, ñèñòåìû ïðîãðàììèðîâàíèÿ, ïðèêëàäíîå ïðîãðàìì-
íîå îáåñïå÷åíèå.
Åñòü íåñêîëüêî âèäîâ ëèöåíçèé íà êîìïüþòåðíûå ïðîãðàììû: êîììåð-
÷åñêàÿ ëèöåíçèÿ («êîðîáî÷íàÿ», OEM, êîðïîðàòèâíàÿ), ïðîáíàÿ (trial), ñâî-
áîäíîãî èñïîëüçîâàíèÿ (freeware), ñ îòêðûòûì êîäîì (free software).
 çàâèñèìîñòè îò íàçíà÷åíèÿ îïåðàöèîííûå ñèñòåìû äåëÿò íà îïåðàöè-
îííûå ñèñòåìû äëÿ ñòàöèîíàðíûõ ïåðñîíàëüíûõ êîìïüþòåðîâ, äëÿ ìî-
áèëüíûõ êîìïüþòåðîâ, äëÿ ñåðâåðîâ è ñóïåðêîìïüþòåðîâ. Òàêæå ÎÑ ðàç-
ууууууууууууууСа ое ва ое в э о у еСа ое ва ое в э о у еСамое важное в этом пунктеСамое важное в этом пунктеСамое важное в этом пунктеСамое важное в этом пунктеСамое важное в этом пунктеСамое важное в этом пунктеСамое важное в этом пунктеСамое важное в этом пунктеСамое важное в этом пунктеСамое важное в этом пунктеСамое важное в этом пунктеСамое важное в этом пунктеСамое важное в этом пунктеСамое важное в этом пунктеСамое важное в этом пунктеСамое важное в этом пунктеСамое важное в этом пунктеСамое важное в этом пунктеСамое важное в этом пунктеСамое важное в этом пунктеСамое важное в этом пунктеСамое важное в этом пунктеСамое важное в этом пунктеСамое важное в этом пунктеСамое важное в этом пунктеСамое важное в этом пунктеСамое важное в этом пунктеСамое важное в этом пунктеСамое важное в этом пунктеСамое важное в этом пунктеСамое важное в этом пунктеСамое важное в этом пунктеСамое важное в этом пунктеСамое важное в этом пунктеСамое важное в этом пунктеСамое важное в этом пунктеСамое важное в этом пунктеСамое важное в этом пунктеСамое важное в этом пунктеСамое важное в этом пунктеСамое важное в этом пунктеСамое важное в этом пунктеСа ое ва ое в это теСа ое ва ое в это теССССССС
АППАРАТНО-ПРОГРАММНОЕ ОБЕСПЕЧЕНИЕ КОМПЬЮТЕРА
äåëÿþò çàâèñèìî îò òèïà ëèöåíçèè, â ñîîòâåòñòâèè ñ êîòîðîé èõ ðàñ-
ïðîñòðàíÿþò.
Äëÿ óñòàíîâêè ïðèëîæåíèé (âêëþ÷àÿ îïåðàöèîííûå ñèñòåìû) íóæíî
âûïîëíèòü ñïåöèàëüíóþ îïåðàöèþ, êîòîðóþ íàçûâàþò èíñòàëëÿöèåé.
Ïðîãðàììû, ðàçðàáîòàííûå äëÿ îäíîãî òèïà îïåðàöèîííûõ ñèñòåì, êàê
ïðàâèëî, íåñîâìåñòèìû ñ äðóãèìè òèïàìè îïåðàöèîííûõ ñèñòåì è íå
ìîãóò ðàáîòàòü ïîä èõ óïðàâëåíèåì.
Ñëóæåáíîå ïðîãðàììíîå îáåñïå÷åíèå – ýòî ïðîãðàììû, ïðåäíàçíà÷åí-
íûå äëÿ äèàãíîñòèðîâàíèÿ àïïàðàòíîé è ïðîãðàììíîé ñîñòàâëÿþùèõ
êîìïüþòåðà, ðàñøèðåíèÿ âîçìîæíîñòåé ÎÑ.
Ôîðìàòèðîâàíèå íîñèòåëÿ äàííûõ – ýòî ïðîöåññ åãî ïîäãîòîâêè ê
çàïèñè äàííûõ, çàêëþ÷àþùèéñÿ â ñîçäàíèè ìåñò äëÿ õðàíåíèÿ äàííûõ –
ñåêòîðîâ åìêîñòüþ 512 áàéò, êîòîðûå îáúåäèíÿþòñÿ â êëàñòåðû. Â õîäå
ôîðìàòèðîâàíèÿ òàêæå ñîçäàåòñÿ ñòðóêòóðà òàáëèöû ôàéëîâ, â êîòîðóþ
áóäóò â äàëüíåéøåì çàíîñèòüñÿ äàííûå î ôàéëàõ è êëàñòåðàõ, â êîòîðûõ
îíè õðàíÿòñÿ.
Дайте ответы на вопросы
1. ×òî òàêîå ïðîãðàììíîå îáåñïå÷åíèå?
2. Îïèøèòå êëàññèôèêàöèþ ïðîãðàììíîãî îáåñïå÷åíèÿ.
3. ×òî òàêîå ñèñòåìíîå ïðîãðàììíîå îáåñïå÷åíèå? Ïðèâåäèòå ïðèìå-
ðû ïðîãðàìì, âõîäÿùèõ â åãî ñîñòàâ.
4. Êàêèå ïðîãðàììû îòíîñÿòñÿ ê ñèñòåìàì ïðîãðàììèðîâàíèÿ? Ïðè-
âåäèòå ïðèìåðû.
5. Êàêèå èç èçó÷åííûõ ðàíåå ïðîãðàìì îòíîñÿòñÿ ê ïðèêëàäíûì ïðî-
ãðàììàì? Êàêèå èç íèõ ÿâëÿþòñÿ ïðèêëàäíûìè ïðîãðàììàìè îá-
ùåãî íàçíà÷åíèÿ?
6. Äëÿ êàêèõ öåëåé èñïîëüçóþòñÿ ïðèêëàäíûå ïðîãðàììû ñïåöèàëü-
íîãî íàçíà÷åíèÿ? Ïðèâåäèòå ïðèìåðû òàêèõ ïðîãðàìì.
7. Íàçîâèòå âèäû ëèöåíçèé äëÿ êîìïüþòåðíûõ ïðîãðàìì. ×åì îíè
îòëè÷àþòñÿ?
8. Îïèøèòå ïîñëåäîâàòåëüíîñòü ïîäãîòîâêè íîñèòåëåé äàííûõ ê èñ-
ïîëüçîâàíèþ íà ïðèìåðå æåñòêèõ ìàãíèòíûõ äèñêîâ.
9. ×òî òàêîå êëàñòåð íîñèòåëÿ äàííûõ? Êàêèå çíà÷åíèÿ ìîæåò ïðè-
íèìàòü åìêîñòü êëàñòåðà?
10. Îïèøèòå ïîñëåäîâàòåëüíîñòü îïåðàöèé ôîðìàòèðîâàíèÿ íîñèòåëÿ
äàííûõ.
Выполните задания
1.  îäíîé èç ïðèêëàäíûõ ïðîãðàìì îáùåãî íàçíà÷åíèÿ ïîäãîòîâüòå
ñõåìó êëàññèôèêàöèè âèäîâ ëèöåíçèé ïðîãðàììíîãî îáåñïå÷åíèÿ.
2. Åìêîñòü îäíîãî êëàñòåðà äèñêà 1024 áàéò. Íà äèñê çàïèñàëè ôàéëû
ðàçìåðîì 2750 áàéò è 324 Êáàéò. Ñêîëüêî êëàñòåðîâ çàéìóò ýòè
ôàéëû?
3. Îòêðîéòå îêíî ïðîãðàììû Î÷èñòêà äèñêà (Ïóñê((  Âñå ïðèëîæå-
íèÿ  Ñðåäñòâà àäìèíèñòðèðîâàíèÿ Windows  Î÷èñòêà äèñêà)à .
Îïðåäåëèòå, â ÷åì çàêëþ÷àåòñÿ îïåðàöèÿ î÷èñòêè äèñêîâ, â êàêèõ
Ãëàâà 2
ãðóïïàõ îáúåêòîâ ïðîèñõîäèò ïîèñê ôàéëîâ, êîòîðûå ìîãóò áûòü ëèø-
íèìè. Êàêîé îáùèé ðàçìåð ôàéëîâ, îò êîòîðûõ ïðîãðàììà ïðåäëàãà-
åò î÷èñòèòü äèñêè?
4. Ïðîâåäèòå ôîðìàòèðîâàíèå îäíîãî èç ñìåííûõ íîñèòåëåé (ïî óêàçà-
íèþ ó÷èòåëÿ). Ïðè ôîðìàòèðîâàíèè ñëåäóéòå ïðèâåäåííîìó â ó÷åá-
íèêå àëãîðèòìó è óñòàíîâèòå ñëåäóþùèå çíà÷åíèÿ ñâîéñòâ ôîðìà-
òèðîâàíèÿ:
òèï ôàéëîâîé ñèñòåìû – îñòàâèòü ïðåäëîæåííóþ îïåðàöèîííîé
ñèñòåìîé;
åìêîñòü êëàñòåðà – 512 áàéò;
ìåòêà òîìà – ôëýøêà_Ôàìèëèÿ;
ñïîñîá ôîðìàòèðîâàíèÿ – áûñòðîå.
5. Èññëåäóéòå ðàçëè÷èÿ â ðåàëüíûõ ðàçìåðàõ ôàéëîâ è ðàçìåðàõ, êî-
òîðûå îíè çàíèìàþò íà íîñèòåëå äàííûõ äëÿ òðåõ ôàéëîâ, óêàçàí-
íûõ ó÷èòåëåì, íàïðèìåð, ðàñïîëîæåííûõ â ïàïêå Ãëàâà 2Çàäà-
íèå 2.5. Çàïîëíèòå òàáëèöó è îïðåäåëèòå åìêîñòü êëàñòåðà äèñêà.
Èìÿ ôàéëà Ðàçìåð ôàéëà Ðàçìåð ôàéëà íà äèñêå Åìêîñòü êëàñòåðà
6. Ñîñòàâüòå ñõåìó êëàññèôèêàöèè îïåðàöèîííûõ ñèñòåì ïî ïðèâå-
äåííûì â ó÷åáíèêå ñâåäåíèÿì. Èñïîëüçóÿ ìàòåðèàëû Èíòåðíåòà,
äîïîëíèòå ýòó ñõåìó êëàññèôèêàöèåé ïî çíà÷åíèþ åùå îäíîãî ñâîé-
ñòâà îïåðàöèîííûõ ñèñòåì.
2.5. СЖАТИЕ И АРХИВАЦИЯ ДАННЫХ2.5. СЖАТИЕ И АРХИВАЦИЯ ДАННЫХ
1. Ñ êàêèìè êîìïüþòåðíûìè ïðîãðàììàìè âû óæå óìååòå ðàáîòàòü? Äëÿ
÷åãî îíè ïðåäíàçíà÷åíû?
2. ×òî òàêîå ñëóæåáíîå ïðîãðàììíîå îáåñïå÷åíèå? Äëÿ ÷åãî îíî ïðåäíàçíà÷åíî?
3. ×òî òàêîå àðõèâ? Äëÿ ÷åãî îí èñïîëüçóåòñÿ?
СЖАТИЕ ДАННЫХ, ВИДЫ СЖАТИЯ ДАННЫХ
×àñòî âîçíèêàåò ïîòðåáíîñòü â óìåíüøåíèè ðàçìåðîâ äàííûõ, õðàíÿ-
ùèõñÿ â ïàìÿòè êîìïüþòåðà. Äëÿ ýòîãî èñïîëüçóþò ñïåöèàëüíûå ñïîñîáû
ñæàòèÿ äàííûõ, êîòîðûå íàçûâàþò àëãîðèòìû (ìåòîäû) ñæàòèÿ äàííûõ.
Ñæàòèå äàííûõ èñïîëüçóåòñÿ ïðè ñîçäàíèè ôàéëîâ îïðåäåëåííûõ òèïîâ,
íàïðèìåð, ãðàôè÷åñêèõ òèïà TIFF, JPEG, PNG èëè çâóêîâûõ òèïà MPEG3,
WMA, äëÿ ïåðåäà÷è ôàéëîâ ïî ñåòè è ò. ï.
Ñæàòèå äàííûõ – ýòî ïðîöåññ ïåðåêîäèðîâêè äàííûõ ñ öåëüþ óìåíü-
øåíèÿ ðàçìåðîâ ôàéëîâ.
Ðàçëè÷àþò àëãîðèòìû ñæàòèÿ, îáåñïå÷èâàþùèå ñæàòèå áåç ïîòåðè
äàííûõ, è àëãîðèòìû, ïðåäóñìàòðèâàþùèå ÷àñòè÷íóþ ïîòåðþ äàííûõ.
АППАРАТНО-ПРОГРАММНОЕ ОБЕСПЕЧЕНИЕ КОМПЬЮТЕРА
Àëãîðèòìû ñ ÷àñòè÷íîé ïîòåðåé äàííûõ (äðóãîå íàçâàíèå «ñ ðåãóëèðóå-
ìîé ïîòåðåé äàííûõ») èñïîëüçóþò, êîãäà öåëîñòíîñòü äàííûõ íå î÷åíü
ñóùåñòâåííà. Íàïðèìåð, ïðè ñæàòèè ãðàôè÷åñêèõ, âèäåî-, çâóêîâûõ ôàé-
ëîâ, ïîñêîëüêó îðãàíû ÷óâñòâ ÷åëîâåêà íå âñåãäà ñïîñîáíû çàìåòèòü íå-
çíà÷èòåëüíîå îòëè÷èå â îòòåíêàõ öâåòîâ íà ôîòîãðàôèè, â âîñïðîèçâåäå-
íèè çâóêîâûõ èëè âèäåîäàííûõ è ò. ï. Èëè ïîòåðÿ â êà÷åñòâå íå òàê
âàæíà, êàê íåîáõîäèìîñòü óìåíüøèòü ðàçìåðû ôàéëîâ äëÿ çàïèñè íà îï-
òè÷åñêèé äèñê èëè äëÿ èñïîëüçîâàíèÿ â Èíòåðíåòå. Îäíàêî ýòè àëãîðèò-
ìû íåëüçÿ ïðèìåíÿòü ïðè ñæàòèè òåêñòîâûõ è ÷èñëîâûõ äàííûõ.
Методы сжатия данных
Алгоритмы Д. Хаффмана и Шеннона-Фано предусматривают перекодиро-
вание данных. Символы, которые чаще встречаются в сообщении, перекодируют-
ся меньшим количеством символов, а какие реже – большим. Так, например, для
кодирования в Windows-1251 предыдущего предложения, которое содержит
115 символов, включая пробелы, необходимо использовать 1 байт данных на
каждый символ, или 115 байт. Если же посчитать, сколько раз тот или иной символ
встречается в предложении, то окажется, что всего символов в предложении 28,
чаще встречается символ «пробел» – 14 раз, символы «е» и «о» – по 11, «и» – 10,
«с» – 7, «в» – 6 и т. д. Меньше всего, один раз, встречаются символы «у», «п», «ж»,
«–», «.». Если применить алгоритм сжатия данных для двоичного кода (0 и 1) и
обозначить символы, чаще встречающиеся одним символом (1 бит): символ «про-
бел» – 0, а символ «е» – 1, следующие по частоте повторяемости – двумя симво-
лами (2 бит): символ «о» – 00, символ «и» – 01 и т. д. Для символов, встречающих-
ся реже всего, будут использованы четыре двоичные цифры или 4 бит.
В результате общая длина кода закодированного таким способом предложения
будет составлять 90 бит, или 11 байт и 2 бит. Как видим, общий объем кода пред-
ложения уменьшится в 10 раз.у р
Конечно, это довольно упрощенная схема кодирования, не следует забывать,
что в сжатом таким способом файле должна содержаться таблица кодирования
и дополнительные служебные сведения. Поэтому при кодировании очень ма-
леньких файлов может произойти не уменьшение, а, наоборот, увеличение раз-
меров файла. Для файлов с большим объемом текстовых или цифровых данных
этот алгоритм дает высокую степень сжатия.р д у
Алгоритм RLE (англ. Run-Length encoding – кодиро-g
вание повторов или длин серий) используется чаще для
кодирования графических данных. Этот метод преду-
сматривает замену последовательности однотипных
данных ее сокращенным описанием. Например, в рисун-
ке логотипа корпорации Apple (рис. 2.49) использованы
только два цвета – черный и белый. Если обозначить
черный цвет цифрой «1», а белый – «0», тогда код первой
строки изображения должен состоять из 48 цифр «0»
(48 бит). Но их можно заменить описанием, указав код
символа и количество повторов – 0 48. На код описания
будет отведено 9 бит: 1 бит на цифру «0» и по четыре
бита на две цифры количества повторов. Второй ряд точек будет закодирован так
же, а третий: 0 29 1 4 0 15 – 23 бит. Для цветных изображений с большим количе-
ством одноцветных фрагментов данный алгоритм обеспечит высокую эффектив-
ность сжатия.
Для тех, кто хочет знать больше
Рис. 2.49. Логотип Apple
Ãëàâà 2
АРХИВАЦИЯ ДАННЫХ
Íåñìîòðÿ íà ïîâûøåíèå íàäåæíîñòè êîìïüþòåðîâ è íîñèòåëåé äàííûõ,
ïîëíîé ãàðàíòèè ñîõðàíåíèÿ äàííûõ îíè âñå æå íå äàþò. Ïîòåðÿ äàííûõ
ìîæåò ïðèâåñòè ê î÷åíü ñåðüåçíûì ïîñëåäñòâèÿì. Òàê, óäàëåíèå èëè ïî-
âðåæäåíèå äàííûõ î âêëàäàõ è ïåðå÷èñëåíèÿõ ñðåäñòâ êëèåíòîâ ìîæåò ïðè-
âåñòè ê êðàõó áàíêà, ïîòåðÿ äàííûõ î ïðîäàæå áèëåòîâ óñëîæíèò ïåðåâîçêè
ïàññàæèðîâ, óíè÷òîæåíèå ðåçóëüòàòîâ îïûòîâ ìîæåò ñâåñòè íà íåò ìíîãî-
ëåòíèå íàó÷íûå èññëåäîâàíèÿ. Äàæå ïîòåðÿ çàïèñíîé êíèæêè ñ íîìåðàìè
òåëåôîíîâ äðóçåé äîñòàâèò âàì õëîïîò. Ïîýòîìó âîçíèêàåò ïîòðåáíîñòü â
ñîçäàíèè êîïèé äàííûõ. Ñàìûå âàæíûå äàííûå äóáëèðóþò, çàïèñûâàÿ íà
äðóãèå æåñòêèå äèñêè, íà îïòè÷åñêèå äèñêè è ò. ï. Îáû÷íî, äëÿ óäîáñòâà èñ-
ïîëüçîâàíèÿ è óìåíüøåíèÿ îáúåìîâ äàííûõ, ôàéëû è ïàïêè ïðè ñîçäàíèè
ðåçåðâíûõ êîïèé óïàêîâûâàþò â îäèí ôàéë. Òàêèå êîïèè äàííûõ íàçûâàþò
àðõèâàìè, à ôàéëû, â êîòîðûå îíè óïàêîâûâàþòñÿ, – àðõèâíûìè ôàéëàìè,
èëè äëÿ óïðîùåíèÿ – àðõèâàìè.
Ñîçäàíèå êîïèé äàííûõ ñ èñïîëüçîâàíèåì ñïåöèàëüíûõ ïðîãðàìì, êî-
òîðûå ìîãóò èñïîëüçîâàòü ñæàòèå äàííûõ, íàçûâàþò àðõèâàöèåé.
Áîëüøèíñòâî îïåðàöèîííûõ ñèñòåì èìåþò â ñâîåì ñîñòàâå ñðåäñòâà ñîç-
äàíèÿ ðåçåðâíûõ êîïèé äàííûõ. Ýòè ïðîãðàììû, êàê ïðàâèëî, îñóùåñò-
âëÿþò êîïèðîâàíèå äàííûõ äëÿ âîññòàíîâëåíèÿ îïåðàöèîííîé ñèñòåìû íà
òîì æå èëè íà äðóãîì äèñêå, à òàêæå ñîçäàþò àðõèâû ôàéëîâ ïîëüçîâà-
òåëÿ.
Äëÿ ñîçäàíèÿ ðåçåðâíûõ êîïèé ôàéëîâ ñëåäóåò:
1. Îòêðûòü îêíî íàñòðîåê àðõèâàöèè è âîññòàíîâëåíèÿ ôàéëîâ (Ïóñê 
Âñå ïðèëîæåíèÿ Ñëóæåáíûå Windows Ïàíåëü óïðàâëåíèÿ 
Ðåçåðâíîå êîïèðîâàíèå è âîññòàíîâëåíèå).
2. Âûáðàòü ññûëêó Íàñòðîéêà ðåçåðâíîãî êîïèðîâàíèÿ (äëÿ ïåðâîãî çà-
ïóñêà ðåçåðâíîãî êîïèðîâàíèÿ èëè ññûëêó Èçìåíèòü ïàðàìåòðû äëÿ
ïîñëåäóþùèõ).
3. Óêàçàòü óñòðîéñòâî, íà êîòîðîå áóäåò çàïèñàí àðõèâíûé ôàéë.
4. Óêàçàòü ïåðå÷åíü ïàïîê ñ ôàéëàìè, êîòîðûå áóäóò âêëþ÷åíû â ðå-
çåðâíóþ êîïèþ (ðèñ. 2.50).
Рис. 2.50. Фрагмент окна Настройка архивации
АППАРАТНО-ПРОГРАММНОЕ ОБЕСПЕЧЕНИЕ КОМПЬЮТЕРА
5. Èçìåíèòü, ïðè íåîáõîäèìîñòè, ðàñïèñàíèå îñóùåñòâëåíèÿ àâòîìàòè-
÷åñêîãî ðåçåðâíîãî êîïèðîâàíèÿ.
6. Íà÷àòü ïðîöåññ ñîçäàíèÿ àðõèâà äàííûõ ïîëüçîâàòåëÿ âûáîðîì êíîïêè
Ñîõðàíèòü ïàðàìåòðû è çàïóñòèòü àðõèâàöèþ.
 ïîñëåäíèõ âåðñèÿõ îïåðàöèîííûõ ñèñòåì ïîÿâèëàñü âîçìîæíîñòü ñîç-
äàâàòü îáðàçû ñèñòåìû, â êîòîðûå âêëþ÷àþòñÿ êàê êîïèè ôàéëîâ ïîëüçî-
âàòåëÿ, òàê è âñå íàñòðîéêè îïåðàöèîííîé ñèñòåìû ñ óñòàíîâëåííûìè ðàíåå
ïðîãðàììàìè. Âîññòàíîâëåíèå äàííûõ ñ òàêîãî îáðàçà îáåñïå÷èâàåò áûñòðîå
âîçâðàùåíèå ê ïðåæíåìó ñîñòîÿíèþ âñåé ñèñòåìû áåç íåîáõîäèìîñòè ïåðå-
óñòàíîâêè ïðîãðàìì.
Äëÿ ñîçäàíèÿ îáðàçà ñèñòåìû â Windows 10 ñëåäóåò:
1. Âûïîëíèòü Ïóñê  Âñå ïðèëîæåíèÿ  Ñëóæåáíûå Windows  Ïà-
íåëü óïðàâëåíèÿ  Ðåçåðâíîå êîïèðîâàíèå è âîññòàíîâëåíèå.
2. Âûáðàòü ññûëêó Ñîçäàíèå îáðàçà ñèñòåìû â ëåâîé ÷àñòè îêíà.
3. Âûáðàòü ìåñòî ñîõðàíåíèÿ îáðàçà è íîñèòåëè (êðîìå ñèñòåìíîãî, êî-
òîðûé âûáèðàåòñÿ îáÿçàòåëüíî), äàííûå èç êîòîðûõ áóäóò âêëþ÷åíû
â îáðàç ñèñòåìû.
4. Âûáðàòü êíîïêó Àðõèâèðîâàòü.
 ðåçóëüòàòå íà âûáðàííîì íîñèòåëå áóäåò ñîçäàí ôàéë îáðàçà ñèñòåìû
âàøåãî êîìïüþòåðà ñ ðàñøèðåíèåì èìåíè iso. Åñëè íàñòðîåíî àâòîìàòè÷å-
ñêîå âûïîëíåíèå ðåçåðâíîãî êîïèðîâàíèÿ, òî ïî óêàçàííîìó ïîëüçîâàòå-
ëåì ðàñïèñàíèþ áóäåò ïðîèñõîäèòü îáíîâëåíèå ñîäåðæàíèÿ àðõèâíûõ
ôàéëîâ. Ê àðõèâàì áóäóò äîáàâëÿòüñÿ íîâûå ôàéëû è ïàïêè èç óñòàíîâ-
ëåííûõ ïîëüçîâàòåëåì ìåñò, à òàêæå îáíîâëåííûå âåðñèè ðàíåå âêëþ÷åí-
íûõ â àðõèâû ôàéëîâ.
Äëÿ âîññòàíîâëåíèÿ äàííûõ èç ðåçåðâíîé êîïèè èëè ñ îáðàçà äèñêà
ñëåäóåò â îêíå Ðåçåðâíîå êîïèðîâàíèå èëè âîññòàíîâëåíèå ôàéëîâ âû-
áðàòü ññûëêó, êîòîðàÿ çàïóñêàåò ïðîöåññ âîññòàíîâëåíèÿ äàííûõ Âîññòà-
íîâèòü ìîè ôàéëû, Âîññòàíîâèòü ôàéëû âñåõ ïîëüçîâàòåëåé èëè Âû-
áðàòü äðóãîé àðõèâ...  ïåðâîì ñëó÷àå áóäóò âîññòàíîâëåíû äàííûå òîëüêî
ïîëüçîâàòåëÿ, ñåàíñ êîòîðîãî ñåé÷àñ èäåò, âî âòîðîì – äàííûå âñåõ ïîëüçî-
âàòåëåé êîìïüþòåðà, êîòîðûå áûëè ñîõðàíåíû, è â òðåòüåì – ñëåäóåò óêà-
çàòü ìåñòî ðàçìåùåíèÿ ôàéëà ñîõðàíåííîé ðåçåðâíîé êîïèè äàííûõ.
Äëÿ ñîçäàíèÿ ðåçåðâíûõ êîïèé ñëåäóåò îòêðûòü îêíî ñèñòåìíûõ ïàðàìå-
òðîâ (Ïàíåëü çàïóñêà((  Ïàðàìåòðû ñèñòåìû) è â ãðóïïåûû Ñèñòåìà çàïó-
ñòèòü ïðîãðàììó Ðåçåðâíûå êîïèè (ðèñ. 2.51). Â îêíå ïðîãðàììû ìîæíî
óñòàíîâèòü ïàïêè, êîòîðûå áóäóò âêëþ÷åíû â ðåçåðâíûå êîïèè, óòî÷íèòü
Рис. 2.51. Окно программы Резервные копии
Для тех, кто работает с Linux
Ãëàâà 2
ðàçìåùåíèå õðàíèëèùà äëÿ ðåçåðâíûõ êîïèé, íàñòðîèòü ïàðàìåòðû àâòîìà-
òè÷åñêîãî ðåçåðâèðîâàíèÿ è ò. ï. Âûáðàâ êíîïêó Âîññòàíîâëåíèå, ìîæíî íà-
÷àòü âîññòàíîâëåíèå äàííûõ ñ ñîõðàíåííîé ðàíåå ðåçåðâíîé êîïèè äàííûõ.
Äëÿ ñîçäàíèÿ îáðàçîâ ñèñòåìû â Linux Ubuntu ìîæíî èñïîëüçîâàòü
ïðîãðàììû ðàáîòû ñ îïòè÷åñêèìè äèñêàìè – Brasero èëè K3b. Ýòè ïðî-
ãðàììû ïî óìîë÷àíèþ äîñòóïíû ïîñëå óñòàíîâêè îïåðàöèîííîé ñèñòåìû,
èëè èõ ìîæíî çàãðóçèòü ñ ñàéòà ïðîãðàììíîãî îáåñïå÷åíèÿ Linux, èñïîëü-
çóÿ Öåíòð ïðîãðàììíîãî îáåñïå÷åíèÿ Ubuntu.
АРХИВАТОРЫ И ТИПЫ АРХИВОВ
Êðîìå ñðåäñòâ îïåðàöèîííîé ñèñòåìû, ñóùåñòâóþò äðóãèå óòèëèòû,
îáåñïå÷èâàþùèå àðõèâèðîâàíèå äàííûõ.
Ïðîãðàììû, èñïîëüçóåìûå äëÿ âûïîëíåíèÿ îïåðàöèé íàä àðõèâàìè,
íàçûâàþò àðõèâàòîðàìè.
Ïðèìåðàìè àðõèâàòîðîâ ÿâëÿþòñÿ ïðîãðàììû WinZIP,PP WinRAR, 7-zip,
PowerArchiver, WinAce, Ark, Btar, AndroZip, FreeArc è äð. Ðåçóëüòàòîì
ðàáîòû ýòèõ ïðîãðàìì ÿâëÿåòñÿ àðõèâíûé ôàéë, ñîäåðæàùèé â ñæàòîì
ëèáî íå â ñæàòîì âèäå ôàéëû è ïàïêè. Â ïðîöåññå àðõèâàöèè ìîãóò áûòü
èñïîëüçîâàíû äîïîëíèòåëüíûå ìåðû ïî çàùèòå äàííûõ îò íåñàíêöèîíèðî-
âàííîãî äîñòóïà, íàïðèìåð óñòàíîâêà ïàðîëÿ íà äîñòóï ê äàííûì â àðõèâå.
 çàâèñèìîñòè îò àëãîðèòìîâ, â ñîîòâåòñòâèè ñ êîòîðûìè âûïîëíÿåòñÿ
ñæàòèå è àðõèâàöèÿ äàííûõ, ðàçëè÷àþò ñëåäóþùèå ôîðìàòû àðõèâíûõ
ôàéëîâ: ZIP,PP RAR, TER, ARJ, CAB, LZH, ACE, 7z è äð. ×àùå âñåãî, îñî-
áåííî â ñåòè Èíòåðíåò, èñïîëüçóþò àðõèâíûå ôàéëû ôîðìàòà ZIP.P
ОПЕРАЦИИ НАД АРХИВАМИ
Ê îñíîâíûì îïåðàöèÿì íàä àðõèâàìè îòíîñÿòñÿ:
 ñîçäàíèå àðõèâîâ ôàéëîâ è ïàïîê ñ âîçìîæíûì ñæàòèåì äàííûõ;
 äîáàâëåíèå ôàéëîâ è ïàïîê ê óæå ñóùåñòâóþùèì àðõèâàì;
 ïðîñìîòð ñîäåðæèìîãî àðõèâîâ;
 çàìåíà è îáíîâëåíèå ôàéëîâ è ïàïîê â àðõèâàõ;
 èçâëå÷åíèå èç àðõèâà âñåõ èëè òîëüêî èçáðàííûõ ôàéëîâ è ïàïîê;
 ñîçäàíèå ìíîãîòîìíûõ àðõèâîâ (àðõèâ ðàçáèâàåòñÿ íà íåñêîëüêî îò-
äåëüíûõ ôàéëîâ – òîìîâ); ðàçìåð òîìîâ óñòàíàâëèâàåò ïîëüçîâàòåëü;
 ñîçäàíèå îáû÷íûõ è ìíîãîòîìíûõ àðõèâîâ, êîòîðûå ñîäåðæàò ïðî-
ãðàììó ñàìîñòîÿòåëüíîãî èçâëå÷åíèÿ ôàéëîâ è ïàïîê áåç ó÷àñòèÿ ïðî-
ãðàììû-àðõèâàòîðà, – òàê íàçûâàåìûõ SFX-àðõèâîâ (àíãë. SelF
eXtractingXX – ñàìîèçâëå÷åíèå);g
 ïðîâåðêà öåëîñòíîñòè äàííûõ â àðõèâàõ;
 øèôðîâàíèå äàííûõ è èìåí ôàéëîâ â àðõèâàõ è äð.
Ðàññìîòðèì ïîñëåäîâàòåëüíîñòü âûïîëíåíèÿ îïåðàöèé íàä àðõèâàìè ñ
èñïîëüçîâàíèåì ïðîãðàììû 7-zip. Ýòà ïðîãðàììà îáåñïå÷èâàåò ðàáîòó ñ
àðõèâíûìè ôàéëàìè òèïà 7z, ZIP, CAB, Z, RAR, ARJ, BZIP2, TAR, LZH
è äð. Îñîáåííîñòüþ ÿâëÿåòñÿ òî, ÷òî ïðîãðàììà ðàñïðîñòðàíÿåòñÿ ñ ëèöåí-
çèåé freeware è ìîæåò áûòü ñâîáîäíî çàãðóæåíà ñ ñàéòà àâòîðîâ ïðîãðàì-
ìû. Ñóùåñòâóþò âåðñèè ïðîãðàììû êàê äëÿ ÎÑ ñåìåéñòâà Windows, òàê è
äëÿ Linux.
АППАРАТНО-ПРОГРАММНОЕ ОБЕСПЕЧЕНИЕ КОМПЬЮТЕРА
Îêíî ïðîãðàììû èìååò âèä, ïðåäñòàâëåííûé íà ðèñóíêå 2.52.
5
4
3
2
1
1. Строка состояния
2. Рабочее поле
3. Строка адреса
4. Панель инструментов
5. Строка меню
Рис. 2.52. Окно программы 7-zip
Äëÿ ñîçäàíèÿ àðõèâíîãî ôàéëà ñëåäóåò âûïîëíèòü ñëåäóþùèé àëãî-
ðèòì:
1. Çàïóñòèòü ïðîãðàììó 7-zip (Ïóñê  Âñå ïðèëîæåíèÿ  7-zip).
2. Ñäåëàòü òåêóùåé ïàïêó, â êîòîðîé ðàçìåùåíû âêëþ÷àåìûå â àðõèâ
ôàéëû.
3. Âûäåëèòü ôàéëû, êîòîðûå ïëàíèðóåòñÿ âêëþ÷èòü â àðõèâ, è âûáðàòü
êíîïêó Äîáàâèòü .
4. Óñòàíîâèòü â îêíå Äîáàâèòü ê àðõèâó çíà÷åíèÿ ñâîéñòâ àðõèâà
(ðèñ. 2.53):
 Èìÿ – â ïîëå Àðõèâ;
 Ìåñòî ñîõðàíåíèÿ – èñïîëüçóÿ êíîïêó Ïðîëèñòàòü ;
 Ôîðìàò àðõèâà – 7z, tar,rr wim èëè zip;
 Óðîâåíü ñæàòèÿ – áåç ñæàòèÿ, ñêîðîñòíîé, áûñòðûé, íîðìàëü-
íûé, ìàêñèìàëüíûé, óëüòðà;
 Ìåòîä ñæàòèÿ;
 Ðàçáèòü íà òîìà ðàçìåðîì (â áàéòàõ) – ïðè íåîáõîäèìîñòè çàïè-
ñàòü àðõèâíûé ôàéë íà íåñêîëüêî íîñèòåëåé, èìåþùèõ ñðàâíè-
òåëüíî íåáîëüøîé ðàçìåð, íàïðèìåð ôàéë ñ âèäåî íà êîìïàêò-äèñê;
 Ñîçäàòü SFX-àðõèâ – äëÿ ñëó÷àåâ, êîãäà íåîáõîäèìî áóäåò âûïîë-
íèòü èçâëå÷åíèå ôàéëîâ èç àðõèâà áåç ïðîãðàììû-àðõèâàòîðà;
 Ââåäèòå ïàðîëü è Ïîâòîðèòå ïàðîëü – äëÿ çàùèòû ñîäåðæèìîãî
àðõèâà îò äîñòóïà ïîñòîðîííèõ ëèö
è äðóãèå.
5. Âûáðàòü êíîïêó ÎÊ.
Ãëàâà 2
Рис. 2.53. Окно Добавить к архиву
Äëÿ äîáàâëåíèÿ ôàéëîâ â óæå ñóùåñòâóþùèé àðõèâ ñëåäóåò íà ÷åòâåð-
òîì øàãå èñïîëíåíèÿ àëãîðèòìà ïî ñîçäàíèþ àðõèâà óêàçàòü èìÿ è ïóòü ê
óæå ñóùåñòâóþùåìó ôàéëó-àðõèâà.
Äëÿ ïðîñìîòðà ñîäåðæèìîãî àðõèâíîãî ôàéëà ñëåäóåò îòêðûòü åãî â
îêíå ïðîâîäíèêà èëè ïðîãðàììû-àðõèâàòîðà.
Äëÿ èçâëå÷åíèÿ âñåõ ôàéëîâ èç àðõèâà ñëåäóåò:
1. Çàïóñòèòü ïðîãðàììó 7-zip.
2. Ñäåëàòü òåêóùåé ïàïêó, â êîòîðîé ðàçìåùåí ôàéë àðõèâà, è âûáðàòü
åãî.
3. Âûáðàòü êíîïêó Èçâëå÷ü .
4. Óêàçàòü ïóòü ê ïàïêå, â êîòîðóþ áóäåò âûïîëíåíî èçâëå÷åíèå, è äðó-
ãèå çíà÷åíèÿ ñâîéñòâ â îêíå Èçâëå÷ü.
5. Âûáðàòü êíîïêó ÎÊ.
Äëÿ èçâëå÷åíèÿ îòäåëüíûõ ôàéëîâ è ïàïîê èç àðõèâà ñëåäóåò:
1. Çàïóñòèòü ïðîãðàììó 7-zip.
2. Âûáðàòü íóæíûé àðõèâíûé ôàéë.
3. Âûïîëíèòü Ôàéë  Îòêðûòü.
4. Âûäåëèòü ôàéëû è ïàïêè, êîòîðûå ïëàíèðóåòñÿ èçâëåêàòü.
5. Âûáðàòü êíîïêó Èçâëå÷ü .
6. Óêàçàòü ïóòü ê ïàïêå, â êîòîðóþ áóäåò âûïîëíåíî èçâëå÷åíèå, â îêíå
Êîïèðîâàòü.
7. Âûáðàòü êíîïêó ÎÊ.
Äëÿ óäàëåíèÿ ôàéëîâ èç àðõèâà ñëåäóåò îòêðûòü ôàéë àðõèâà â ïðîãðàì-
ìå 7-zip, âûäåëèòü íåîáõîäèìûå ôàéëû è âûáðàòü êíîïêó Óäàëèòü .
Ïîñëå ïðàâèëüíîé óñòàíîâêè ïðîãðàììû-àðõèâàòîðà â êîíòåêñòíîå
ìåíþ ôàéëîâ è ïàïîê äîáàâëÿþòñÿ êîìàíäû ðàáîòû ñ àðõèâàìè (ðèñ. 2.54),
êîòîðûå ìîæíî èñïîëüçîâàòü áåç çàïóñêà ïðîãðàììû-àðõèâàòîðà.
АППАРАТНО-ПРОГРАММНОЕ ОБЕСПЕЧЕНИЕ КОМПЬЮТЕРА
Рис. 2.54. Контекстное меню группы файлов
Âûïîëíèòü îïåðàöèè ñ àðõèâàìè â Linux
Ubuntu ìîæíî ñ èñïîëüçîâàíèåì, êðîìå óæå
îïèñàííîé ïðîãðàììû 7-zip, ïðîãðàììû Ìåíåä-
æåð àðõèâîâ . Â õîäå ñîçäàíèÿ àðõèâîâ ìî-
æåò áûòü âûáðàí îäèí èç áîëåå ÷åì 10 ôîðìà-
òîâ àðõèâíûõ ôàéëîâ, ìîæíî óñòàíîâèòü ïà-
äîñòóïà ê àðõèâó è ðàçäåëèòü àðõèâ íà
ëüêî òîìîâ.
ÿ óìåíüøåíèÿ ðàçìåðîâ äàííûõ èñïîëüçóþò ñæàòèå äàííûõ ïî ñïå-
öèàëüíûì àëãîðèòìàì (ìåòîäàì) ñæàòèÿ. Ñæàòèå äàííûõ – ýòî ïðîöåññ
ïåðåêîäèðîâêè äàííûõ ñ öåëüþ óìåíüøåíèÿ ðàçìåðîâ ôàéëîâ.
Ðàçëè÷àþò àëãîðèòìû ñæàòèÿ, îáåñïå÷èâàþùèå ñæàòèå áåç ïîòåðè
äàííûõ, è àëãîðèòìû, ïðåäóñìàòðèâàþùèå ÷àñòè÷íóþ ïîòåðþ äàííûõ.
Ñîçäàíèå êîïèé äàííûõ ñ èñïîëüçîâàíèåì ñïåöèàëüíûõ ïðîãðàìì, êîòî-
ðûå ìîãóò èñïîëüçîâàòü ñæàòèå äàííûõ, íàçûâàþò àðõèâàöèåé. Äëÿ ñîçäà-
íèÿ ðåçåðâíûõ êîïèé è îáðàçîâ ñèñòåìû èñïîëüçóþòñÿ ñîîòâåòñòâóþùèå
óòèëèòû, êîòîðûå, êàê ïðàâèëî, âêëþ÷åíû â ñîñòàâ îïåðàöèîííûõ ñèñòåì.
Ïðîãðàììû, èñïîëüçóåìûå äëÿ âûïîëíåíèÿ îïåðàöèé íàä àðõèâàìè,
íàçûâàþò àðõèâàòîðàìè. Íàä àðõèâàìè âûïîëíÿþòñÿ ñëåäóþùèå îïåðà-
öèè: ñîçäàíèå (îáû÷íûõ, ìíîãîòîìíûõ è SFX-àðõèâîâ), ïðîñìîòð ñîäåðæè-
ìîãî, äîáàâëåíèå íîâûõ è çàìåíà ðàíåå âêëþ÷åííûõ îáúåêòîâ, óäàëåíèå
îáúåêòîâ, èçâëå÷åíèå âñåõ èëè îòäåëüíûõ îáúåêòîâ è ò. ï.
Дайте ответы на вопросы
1. Äëÿ ÷åãî èñïîëüçóåòñÿ ñæàòèå äàííûõ?
2.  êàêèõ ñëó÷àÿõ âîçìîæíî èñïîëüçîâàíèå ñæàòèÿ ñ ÷àñòè÷íîé ïî-
òåðåé äàííûõ?
3. Äëÿ ÷åãî âûïîëíÿåòñÿ àðõèâàöèÿ äàííûõ?
4. ×òî òàêîå àðõèâàöèÿ è ÷òî òàêîå ñæàòèå ôàéëîâ? Êàêàÿ ìåæäó
íèìè ñâÿçü è êàêàÿ ðàçíèöà?
5. Êàê íàçûâàþò ïðîãðàììû, âûïîëíÿþùèå àðõèâàöèþ äàííûõ? Êà-
êèå îïåðàöèè íàä àðõèâàìè îíè ìîãóò âûïîëíÿòü?
Для тех, кто работает с Linux
Рис. 2.55. Окно программы
Менеджер архивов
уууууууууууууууСамое важное в этом пунктСамое важное в этом пунктСамое важное в этом пунктСамое важное в этом пунктСамое важное в этом пунктСамое важное в этом пунктСамое важное в этом пунктСамое важное в этом пунктСамое важное в этом пунктСамое важное в этом пунктСамое важное в этом пунктСамое важное в этом пунктСамое важное в этом пунктСамое важное в этом пунктСамое важное в этом пунктСамое важное в этом пунктСамое важное в этом пунктСамое важное в этом пунктСамое важное в этом пунктСамое важное в этом пунктСамое важное в этом пунктСамое важное в этом пунктСамое важное в этом пунктСамое важное в этом пунктСамое важное в этом пунктСамое важное в этом пунктСамое важное в этом пунктСамое важное в этом пунктСамое важное в этом пунктСамое важное в этом пунктСамое важное в этом пунктСамое важное в этом пунктСамое важное в этом пунктСамое важное в этом пунктСамое важное в этом пунктСамое важное в этом пунктСамое важное в этом пунктСамое важное в этом пунктСамое важное в этом пунктСамое важное в этом пунктСамое важное в этом пунктСамое важное в этом пунктСамое важное в этом пунктСамое важное в этом пунктСамое важное в этом пунктССССССС
Ãëàâà 2
6. Íàçîâèòå ôîðìàòû àðõèâíûõ ôàéëîâ, êîòîðûå âû çíàåòå.
7. Êàêóþ ïîñëåäîâàòåëüíîñòü äåéñòâèé íåîáõîäèìî âûïîëíèòü ïðè
ñîçäàíèè àðõèâà íåñêîëüêèõ ôàéëîâ?
8.  ÷åì îòëè÷èå â äåéñòâèÿõ ïðè èçâëå÷åíèè âñåõ ôàéëîâ èç àðõèâà
è íåñêîëüêèõ ôàéëîâ èç àðõèâà?
9. Êàê óäàëèòü ãðóïïó ôàéëîâ èç àðõèâà?
10. Êàêóþ ïîñëåäîâàòåëüíîñòü äåéñòâèé íåîáõîäèìî âûïîëíèòü ïðè
ñîçäàíèè àðõèâà íåñêîëüêèõ ôàéëîâ?
11. Êàêóþ ïîñëåäîâàòåëüíîñòü äåéñòâèé íåîáõîäèìî âûïîëíèòü ïðè
ñîçäàíèè àðõèâà íåñêîëüêèõ ôàéëîâ ñ èñïîëüçîâàíèåì êîíòåêñòíî-
ãî ìåíþ?
Выполните задания
1. Çàïóñòèòå íà âûïîëíåíèå ïðîãðàììó-àðõèâàòîð. Ñîçäàéòå àðõèâ èç
ïåðâûõ ïÿòè ôàéëîâ ñ ðàñøèðåíèåì èìåíè doc, êîòîðûå çàðåãèñòðè-
ðîâàíû â ïàïêå Àðõèâ ïàïêè Ãëàâà 2ïóíêò 2.5. Ïîìåñòèòå ýòîò ôàéë
â âàøó ïàïêó.
2. Èçâëåêèòå âñå ôàéëû èç ôàéëà Àðõèâ1.7z èç ïàïêè Ãëàâà 2ïóíêò
2.5Àðõèâ â ïàïêó Ìîé àðõèâ, êîòîðóþ íóæíî ñîçäàòü â âàøåé ïàïêå.
3. Äîáàâüòå ê àðõèâíîìó ôàéëó Àðõèâ2.zip, êîòîðûé íàõîäèòñÿ â ïàï-
êå Ãëàâà 2ïóíêò 2.5Àðõèâ, äâà ïîñëåäíèõ ôàéëà ýòîé ñàìîé ïàï-
êè. Ñîõðàíèòå èçìåíåííûé àðõèâ ñ òåì æå èìåíåì â âàøåé ïàïêå.
4. Çàïóñòèòå àðõèâàòîð è:
a) ñîçäàéòå àðõèâ èç ïåðâûõ ïÿòíàäöàòè ôàéëîâ ñ ðàñøèðåíèåì
èìåíè doc, êîòîðûå çàðåãèñòðèðîâàíû â ïàïêå Ìîè äîêóìåíòû
(Äîêóìåíòû ïàïêè ñ èìåíåì ïîëüçîâàòåëÿ) èëè èç ïÿòíàäöàòè
ïîñëåäíèõ ôàéëîâ ñ ðàñøèðåíèåì èìåíè doc, êîòîðûå çàðåãè-
ñòðèðîâàíû â ïàïêå Àðõèâ ïàïêè Ãëàâà 2ïóíêò 2.5;
b) óñòàíîâèòå âî âðåìÿ àðõèâàöèè ñëåäóþùèå çíà÷åíèÿ ïàðàìåòðîâ:
èìÿ àðõèâà – äîêóìåíòû; ïàïêà – Ðàáî÷èé ñòîë; ôîðìàò àðõè-
âà – ZIP; ìåòîä ñæàòèÿ – áåç ñæàòèÿ;
c) èñïîëüçóÿ êîíòåêñòíîå ìåíþ, èçâëåêèòå âñå ôàéëû èç ñîçäàííîãî
àðõèâà â ïàïêó DOC, êîòîðóþ ñîçäàéòå â ïàïêå Ìîè äîêóìåíòû
(Äîêóìåíòû ïàïêè ñ èìåíåì ïîëüçîâàòåëÿ).
5. Ïðîâåäèòå èññëåäîâàíèå ïî ñòåïåíè ñæàòèÿ îäíèõ è òåõ æå ôàéëîâ
ïðè ðàçëè÷íûõ ðåæèìàõ ñæàòèÿ â ôîðìàòå 7z. Äëÿ èññëåäîâàíèÿ
àðõèâàöèè èñïîëüçóéòå âñå ôàéëû ñ ðàñøèðåíèåì èìåíè bmp, çàðå-
ãèñòðèðîâàííûå â ïàïêå Ãëàâà 2ïóíêò 2.5Ðèñóíêè. Çàïîëíèòå òàá-
ëèöó. Ïðèìå÷àíèå: êîýôôèöèåíò ñæàòèÿ – ýòî îòíîøåíèå ðàçìåðà
ôàéëîâ äî ñæàòèÿ ê ðàçìåðó ôàéëîâ ïîñëå ñæàòèÿ.
Ïðîäîëæåíèå òàáëèöû
№
ï/ï
Èìÿ ôàéëà
àðõèâà
Ñòåïåíü
ñæàòèÿ
Ðàçìåð ôàéëîâ Êîýôôèöè-
åíò
ñæàòèÿ
äî
ñæàòèÿ
ïîñëå
ñæàòèÿ
1 Ðèñóíêè1.7z77
2 Ðèñóíêè2.7z77
АППАРАТНО-ПРОГРАММНОЕ ОБЕСПЕЧЕНИЕ КОМПЬЮТЕРА
Ïðîäîëæåíèå òàáëèöû
№
ï/ï
Èìÿ ôàéëà
àðõèâà
Ñòåïåíü
ñæàòèÿ
Ðàçìåð ôàéëîâ Êîýôôèöè-
åíò
ñæàòèÿ
äî
ñæàòèÿ
ïîñëå
ñæàòèÿ
3 Ðèñóíêè3.7z77
4 Ðèñóíêè4.7z77
5 Ðèñóíêè5.7z77
6 Ðèñóíêè6.7z77
6. Çàïóñòèòå àðõèâàòîð è:
a) ñîçäàéòå àðõèâ èç ïåðâûõ äâóõ ôàéëîâ, çàðåãèñòðèðîâàííûõ â
ïàïêå Îáðàçöû ìóçûêè (Ãëàâà 2ïóíêò 2.5Îáðàçöû ìóçûêè),
óñòàíîâèâ ïðè ýòîì ñëåäóþùèå çíà÷åíèÿ ïàðàìåòðîâ àðõèâàöèè:
èìÿ àðõèâà – Archiv02; ôîðìàò àðõèâà – 7z; SFX-àðõèâ;
b) óäàëèòå èç ñîçäàííîãî àðõèâíîãî ôàéëà Archiv02.exe ïîñëåäíèé
ôàéë;
c) äîáàâüòå ê ýòîìó àðõèâó òðåòèé ôàéë èç ïàïêè Îáðàçöû èçîáðà-
æåíèé (Ãëàâà 2ïóíêò 2.5Îáðàçöû èçîáðàæåíèé);
d) èçâëåêèòå âñå ôàéëû èç ñîçäàííîãî àðõèâíîãî ôàéëà â ïàïêó Ìó-
çûêà, êîòîðóþ ñîçäàéòå â ïàïêå Ìîè äîêóìåíòû (Äîêóìåíòû).
ÏÐÀÊÒÈ×ÅÑÊÀß ÐÀÁÎÒÀ № 3
«Архивация данных и извлечение их из архивов»
Âíèìàíèå! Ðàáîòàÿ ñ êîìïüþòåðîì, ñîáëþäàéòå ïðàâèëà áåçîïàñíîñòè
è ñàíèòàðíî-ãèãèåíè÷åñêèå íîðìû.
1. Çàïóñòèòå íà âûïîëíåíèå àðõèâàòîð 7-zip.
2. Ñîçäàéòå â ïàïêå àðõèâ èç ïåðâûõ øåñòíàäöàòè ôàéëîâ ñ ðàñøèðåíè-
åì èìåíè doc, ñîäåðæàùèåñÿ â ïàïêå Ãëàâà 2ïóíêò 2.5Àðõèâ, óñòà-
íîâèâ ïðè ýòîì òàêèå çíà÷åíèÿ ïàðàìåòðîâ àðõèâàöèè:
ôîðìàò àðõèâà – 7z;
ñòåïåíü ñæàòèÿ – áûñòðûé;
ñîçäàòü SFX-àðõèâ.
3. Âûïîëíèòå òàêèå äåéñòâèÿ:
ïðîòåñòèðóéòå àðõèâ ïîñëå ñîçäàíèÿ;
ñîçäàéòå â âàøåé ïàïêå ïàïêó Êîïèÿ àðõèâà, ñêîïèðóéòå â íåå
àðõèâ è óäàëèòå èç íåãî ïîñëåäíèå ïÿòü ôàéëîâ.
4. Îïðåäåëèòå è çàïèøèòå â òåòðàäü:
îáùèé ðàçìåð ôàéëîâ äî àðõèâàöèè;
îáùèé ðàçìåð ôàéëîâ â àðõèâå ïîñëå àðõèâàöèè;
êîýôôèöèåíò ñæàòèÿ.
5. Èñïîëüçóÿ êîíòåêñòíîå ìåíþ àðõèâíîãî ôàéëà â îêíå Ïðîâîäíèêà,
èçâëåêèòå âñå ôàéëû èç ñîçäàííîãî âàìè àðõèâà â ïàïêó DOC, êîòî-
ðóþ ñîçäàéòå â âàøåé ïàïêå.
6. Èñïîëüçóÿ àðõèâàòîð, èçâëåêèòå ïåðâûå äåñÿòü ôàéëîâ èç àðõèâà, êî-
òîðûé âû ñîçäàëè, â ïàïêó 1_10, êîòîðóþ ñîçäàéòå â âàøåé ïàïêå.
7. Çàêðîéòå âñå îêíà.
Ãëàâà 3
770000070770000070777700000707777000000077700000007707700000777007777770000000777700000077770000007770000077700000777000000777000000077700000007707707000000077077707770007000770770777770007707777000770777707007077707077707707770777707770777707770777707070777707007707707000770770700070770700770707000770707070070700
ÃÃÃÃÃÃÃÃ 33333333333333333333ÃÃÃÃÃÃÃÃÃÃÃëëëëëëëëëëëààààààààààààâââââââââââââââàààààààààààààà 333333333333333333333
 ýòîé ãëàâå âû óçíàåòå:
î íàñòðîéêàõ ïàðàìåòðîâ
ñòðàíèö òåêñòîâîãî
äîêóìåíòà è ñîçäàíèè
êîëîíòèòóëîâ
î âñòàâêå â òåêñòîâûé
äîêóìåíò òàáëèö,
ôîðìóë, ãðàôè÷åñêèõ
èçîáðàæåíèé
è èõ îáðàáîòêå
î âñòàâêå â òåêñòîâûé
äîêóìåíò ñèìâîëîâ,
êîòîðûå îòñóòñòâóþò
íà êëàâèàòóðå
î ñòèëÿõ
è èõ èñïîëüçîâàíèè
î øàáëîíàõ äîêóìåíòîâ
è èõ èñïîëüçîâàíèè
î ïðîñìîòðå ñòðóêòóðû
äîêóìåíòà
è àâòîìàòè÷åñêîì
ñîçäàíèè åãî ñîäåðæàíèÿ
î ñîçäàíèè è îáðàáîòêå
â òåêñòîâîì äîêóìåíòå
êîëîíîê, íóìåðîâàííûõ
è ìàðêèðîâàííûõ
ñïèñêîâ
î ñîçäàíèè ññûëîê
è óêàçàòåëåé â òåêñòîâîì
äîêóìåíòå
î ðàáîòå ñ íåñêîëüêèìè
äîêóìåíòàìè
îäíîâðåìåííî
17171717171717171717171717171717171717171717171717171717171
ОБРАБОТКА ТЕКСТОВЫХ ДАННЫХ
3.1. СОЗДАНИЕ И ОБРАБОТКА В ТЕКСТОВОМ3.1. СОЗДАНИЕ И ОБРАБОТКА В ТЕКСТОВОМ
ДОКУМЕНТЕ СИМВОЛОВ, КОЛОНОК, СПИСКОВДОКУМЕНТЕ СИМВОЛОВ, КОЛОНОК, СПИСКОВ
1. Êàêèå ñïîñîáû âûäåëåíèÿ òåêñòà âû çíàåòå?
2. Êàêèå îïåðàöèè ðåäàêòèðîâàíèÿ ñèìâîëîâ è àáçàöåâ òåêñòà âàì èçâåñò-
íû? Êàê îíè îñóùåñòâëÿþòñÿ?
3. Êàêèå îïåðàöèè ôîðìàòèðîâàíèÿ ñèìâîëîâ è àáçàöåâ òåêñòà âû çíàåòå?
Êàê îíè âûïîëíÿþòñÿ?
4. Êàêîå íàçíà÷åíèå ìàðêåðîâ íà ãîðèçîíòàëüíîé ëèíåéêå?
ВСТАВКА В ТЕКСТОВЫЙ ДОКУМЕНТ СПЕЦИАЛЬНЫХ СИМВОЛОВ
Âû óæå óìååòå ñîçäàâàòü è îáðàáàòûâàòü â òåêñòîâîì ïðîöåññîðå Word 2007
íåñëîæíûå òåêñòîâûå äîêóìåíòû: ââîäèòü òåêñò, ðåäàêòèðîâàòü è ôîðìàòèðî-
âàòü ñèìâîëû, àáçàöû è ñòðàíèöû, ïå÷àòàòü äîêóìåíò. Îäíàêî âîçìîæíîñòè
òåêñòîâîãî ïðîöåññîðà çíà÷èòåëüíî øèðå. Ðàññìîòðèì íåêîòîðûå èç íèõ.
Òàê, â òåêñòîâîì ïðîöåññîðå Word 2007 ìîæíî âñòàâëÿòü â äîêóìåíò
ñèìâîëû, îòñóòñòâóþùèå íà êëàâèàòóðå, – áóêâû äðóãèõ àëôàâèòîâ, ìàòå-
ìàòè÷åñêèå ñèìâîëû, óñëîâíûå îáîçíà÷åíèÿ è äð. Íàïðèìåð: © ≤ β ∑ € ∞ ≈
╬ ☺ ♫ § Ƣ Ϫ Ѭ.
Äëÿ âñòàâêè â òåêñò òàêèõ ñèìâîëîâ ñëåäóåò âûïîëíèòü ñëåäóþùèé
àëãîðèòì:
1. Óñòàíîâèòü êóðñîð â íóæíîå ìåñòî òåêñòà.
2. Âûáðàòü íà âêëàäêå Âñòàâêà â ãðóïïå Ñèìâîëû êíîïêó Ñèìâîë .
3. Âûáðàòü íåîáõîäèìûé ñèìâîë â îòêðûâøåìñÿ ñïèñêå (ðèñ. 3.1).
Åñëè íåîáõîäèìûé ñèìâîë îòñóòñòâóåò â ñïèñêå, òî ñëåäóåò:
1. Âûáðàòü êîìàíäó Äðóãèå ñèìâîëû.
2. Ïîñìîòðåòü ïåðå÷åíü ñèìâîëîâ â äèàëîãîâîì îêíå Ñèìâîë (ðèñ. 3.2)
íà âêëàäêàõ Ñèìâîëû è Ñïåöèàëüíûå çíàêè. Ïðè íåîáõîäèìîñòè
ìîæíî â ñïèñêå ïîëÿ Øðèôò èëè ñïèñêå Íàáîð âûáðàòü äðóãîå çíà÷å-
íèå, ÷òîáû âûâåñòè â îêíå äðóãîé íàáîð ñèìâîëîâ.
3. Âûáðàòü íåîáõîäèìûé ñèìâîë.
4. Âûáðàòü êíîïêó Âñòàâèòü.
Рис. 3.1. Список символов Рис. 3.2. Окно Символ
Ãëàâà 3
27272727272727272727272727272727272727272727272727272727272
Ñèìâîëàì, êîòîðûå áóäóò âñòðå÷àòüñÿ â òåêñòå ÷àñòî, ìîæíî â îêíå
Ñèìâîë íàçíà÷èòü ñî÷åòàíèå êëàâèø, ïðè íàæàòèè êîòîðûõ íåîáõîäè-
ìûé ñèìâîë áóäåò âñòàâëÿòüñÿ â òåêóùåå ìåñòî òåêñòà. Äëÿ ýòîãî â îêíå
Ñèìâîë ñëåäóåò âûáðàòü êíîïêó Ñî÷åòàíèå êëàâèø è çàïîëíèòü ïîëÿ
îêíà Íàñòðîéêà êëàâèàòóðû.
 òåêñòîâîì ïðîöåññîðå Word 2007 â äîêóìåíò ìîæíî âñòàâëÿòü è ñèì-
âîëû â âèäå ðèñóíêîâ. Íàïðèìåð:
       
Äëÿ ýòîãî èñïîëüçóþò ãðàôè÷åñêèå øðèôòû MS Outlook, Webdings,
Wingdings è äð. Ïðè íàæàòèè íà êëàâèøè êëàâèàòóðû â òåêñò ââîäÿòñÿ
íå áóêâû, à ðàçíîîáðàçíûå ìàëåíüêèå ðèñóíêè. Ýòè ñèìâîëû òàêæå ìîæíî
âñòàâèòü â îêíå Ñèìâîë.
Ïðè ðåäàêòèðîâàíèè òåêñòà, îñîáåííî ñîõðàíåííîãî èç Èíòåðíåòà, æåëà-
òåëüíî âêëþ÷àòü ðåæèì îòîáðàæåíèÿ ñêðûòûõ ñèìâîëîâ, âûáðàâ íà âêëàä-
êå ëåíòû Ãëàâíàÿ â ãðóïïå Àáçàö êíîïêó Îòîáðàçèòü âñå çíàêè .
Ê ñêðûòûì (äðóãîå íàçâàíèå íåïå÷àòàåìûì) îòíîñÿòñÿ ñèìâîëû, êîòî-
ðûå ââîäÿòñÿ ïîëüçîâàòåëåì ñ êëàâèàòóðû ïðè íàáîðå òåêñòà, íî îáû÷íî íå
îòîáðàæàþòñÿ íà ýêðàíå è íå âûâîäÿòñÿ íà áóìàãå ïðè ïå÷àòè. Íî åñëè
âêëþ÷èòü ðåæèì îòîáðàæåíèÿ ýòèõ ñèìâîëîâ, òî â ñîîòâåòñòâóþùèõ ìå-
ñòàõ òåêñòà ïîÿâÿòñÿ ñïåöèàëüíûå îáîçíà÷åíèÿ ýòèõ ñèìâîëîâ (òàáë. 3.1).
Òàáëèöà 3.1
Ïðèìåðû ñêðûòûõ (íåïå÷àòàåìûõ) ñèìâîëîâ
Ñèìâîë
Êëàâèøè
ââîäà
Îáîçíà÷å-
íèå
Ñèìâîë
Êëàâèøè
ââîäà
Îáîçíà÷å-
íèå
Ïðîáåë Ïðîáåë
∙
Íåðàçðûâ-
íûé ïðîáåë
Ctrl + Shift
+ ïðîáåë

Êîíåö
àáçàöà
Enter
¶
Ðàçðûâ
ñòðîêè
Shift + Enter

Òàáóëÿöèÿ Tab

Ðàçðûâ
ñòðàíèöû
Ctrl + Enter Разрыв страницы
Âêëþ÷åíèå ðåæèìà îòîáðàæåíèÿ ñêðûòûõ ñèìâîëîâ ïîçâîëÿåò âèäåòü
íà ýêðàíå âñå ñèìâîëû òåêñòà è ëó÷øå ïîíèìàòü ñòðóêòóðó äîêóìåíòà. Òàê,
íàïðèìåð, åñëè óäàëèòü ñèìâîë Êîíåö àáçàöà ¶, òî ýòîò àáçàö îáúåäèíèòñÿ
ñî ñëåäóþùèì. À åñëè â ëþáîì ìåñòå àáçàöà óñòàíîâèòü êóðñîð è íàæàòü
êëàâèøó Enter, òî àáçàö â ýòîé ïîçèöèè áóäåò ðàçäåëåí íà äâà è â ìåñòå
ðàçðûâà ïîÿâèòñÿ ñèìâîë Êîíåö àáçàöà ¶. À â òåõ ìåñòàõ òåêñòà, ãäå íà-
æèìàëè êëàâèøó Ïðîáåë, áóäåò îòîáðàæàòüñÿ ñêðûòûé ñèìâîë •, åñëè åãî
óäàëèòü, òî ñëîâà â ýòîì ìåñòå «ñëèïíóòñÿ».
Ðåäàêòèðîâàíèå òåêñòà è ôîðìàòèðîâàíèå ëþáûõ ñèìâîëîâ, âñòàâëåííûõ â
òåêñò, îñóùåñòâëÿþòñÿ ïî èçâåñòíûì âàì ïðàâèëàì.
Некоторые последовательности символов при вводе Word 2007 автоматически
заменяет на специальные символы. Примеры таких последовательностей приве-
дены в таблице 3.2.
Для тех, кто хочет знать больше
373737373737373737373737373737373737373737373737373737373733
ОБРАБОТКА ТЕКСТОВЫХ ДАННЫХ
Таблица 3.2
Ввод специальных символов
Последовательность
введенных символов
Специаль-
ный символ
Последовательность
введенных символов
Специаль-
ный символ
слово, пробел, дефис,
пробел, слово
–
тире
-->
минус, минус, больше

:)  :| 
Режим автоматической замены некоторых последовательностей символов на
специальные в Word 2007 установлен по умолчанию. Пользователь может по
собственному желанию добавить в список автозамены свои элементы, выбрав
кнопку Автозамена в диалоговом окне Символ.
Äëÿ âñòàâêè ñèìâîëîâ, êîòîðûõ íåò íà êëàâèàòóðå, â LibreOffice Writer
ñëåäóåò âûáðàòü êíîïêó Ñïåöèàëüíûå ñèìâîëû íà ïàíåëè èíñòðóìåí-
òîâ Ñòàíäàðòíàÿ.
Äëÿ îòîáðàæåíèÿ ñêðûòûõ ñèìâîëîâ ñëåäóåò âûáðàòü êíîïêó Íåïå÷àòà-
åìûå ñèìâîëû íà ïàíåëè èíñòðóìåíòîâ Ñòàíäàðòíàÿ.
СПИСКИ И ИХ СОЗДАНИЕ В ТЕКСТОВОМ ДОКУМЕНТЕ
Îñîáûì âèäîì ôîðìàòèðîâàíèÿ àáçàöåâ òåêñòîâîãî äîêóìåíòà ÿâëÿåòñÿ
îôîðìëåíèå èõ â âèäå ñïèñêîâ. Â âèäå ñïèñêîâ ìîãóò ïðåäñòàâëÿòüñÿ ïå-
ðå÷íè îáúåêòîâ, îïèñàíèÿ ïîðÿäêà äåéñòâèé è ò. ï. Íàïðèìåð, ñïèñîê
ôàìèëèé ó÷åíèêîâ êëàññà, èíñòðóêöèÿ ïî ïîëüçîâàíèþ ïðèáîðîì, ïåðå-
÷åíü ïðàâèë îôîðìëåíèÿ äîêóìåíòà, ñïèñîê ëåêàðñòâ â àïòå÷êå, ïîñëåäî-
âàòåëüíîñòü äåéñòâèé ïðè ïðèãîòîâëåíèè êàêîãî-ëèáî áëþäà.
 òåêñòîâîì ïðîöåññîðå Word 2007 ìîæíî ñîçäàâàòü ñïèñêè òðåõ òèïîâ:
 Ìàðêèðîâàííûé, â êîòîðîì êàæäûé ýëåìåíò ñïèñêà â íà÷àëå ïåðâîé
ñòðîêè àáçàöà îòìå÷àåòñÿ íåêîòîðûì ñèìâîëîì (ìàðêåðîì). Íàïðè-
ìåð:
Âðåìåíà ãîäà:
 Çèìà
 Âåñíà
 Ëåòî
 Îñåíü
Âðåìåíà ãîäà:
 Çèìà
 Âåñíà
 Ëåòî
 Îñåíü
Âðåìåíà ãîäà:
 Çèìà
 Âåñíà
 Ëåòî
 Îñåíü
 Íóìåðîâàííûé, â êîòîðîì â íà÷àëå ïåðâîé ñòðîêè êàæäîãî àáçàöà
ñïèñêà óêàçûâàåòñÿ èõ íîìåð. Ïîðÿäêîâûé íîìåð â ñïèñêå ìîæåò çà-
äàâàòüñÿ ÷èñëîì, áóêâîé èëè ÷èñëèòåëüíûì è ò. ï. Íàïðèìåð:
Ãîðîäà:
1. Çàïîðîæüå
2. Êèåâ
3. Êðåìåí÷óã
4. ×åðíîâöû
Îáúåêòû äîêó-
ìåíòà:
a) ñèìâîë
b) àáçàö
c) ñòðàíèöà
d) äîêóìåíò
Ñîäåðæàíèå ó÷åáíèêà:
Ïóíêò 1. Òåêñòîâûé ïðîöåññîð
Ïóíêò 2. Òàáëè÷íûé ïðîöåññîð
Ïóíêò 3. Ãðàôè÷åñêèé ðåäàêòîð
Ïóíêò 4. Ìóëüòèìåäèéíûå ïðåçåíòàöèè
Для тех, кто работает с LibreOffice
Ãëàâà 3
47474747474747474747474747474747474747474747474747474747474
 Ìíîãîóðîâíåâûé, â êîòîðîì â ýëåìåíòû ñïèñêà ìîãóò áûòü âëîæåíû
äðóãèå ñïèñêè. Ìàêñèìàëüíîå êîëè÷åñòâî âëîæåíèé ýëåìåíòîâ ìíî-
ãîóðîâíåâîãî ñïèñêà – 9 óðîâíåé. Íàïðèìåð:
Âðåìåíà ãîäà:
1. Çèìà
• Äåêàáðü
• ßíâàðü
• Ôåâðàëü
2. Âåñíà
• Ìàðò
• Àïðåëü
• Ìàé
3. Ëåòî
4. Îñåíü
Âðåìåíà ãîäà:
1. Çèìà
à) Äåêàáðü
á) ßíâàðü
â) Ôåâðàëü
2. Âåñíà
à) Ìàðò
á) Àïðåëü
â) Ìàé
3. Ëåòî
4. Îñåíü
Âðåìåíà ãîäà:
1. Çèìà
1.1. Äåêàáðü
1.2. ßíâàðü
1.3. Ôåâðàëü
2. Âåñíà
2.1. Ìàðò
2.2. Àïðåëü
2.3. Ìàé
3. Ëåòî
4. Îñåíü
Ñóùåñòâóåò íåñêîëüêî ñïîñîáîâ îôîðìëåíèÿ ôðàãìåíòà òåêñòà â âèäå
ñïèñêà.
I ñ ï î ñ î á. Îñíîâíîé. Äî íà÷àëà ââîäà ñïèñêà ñëåäóåò ðàçìåñòèòü êóð-
ñîð â íåîáõîäèìîì ìåñòå äîêóìåíòà è âûïîëíèòü Ãëàâíàÿ  Àáçàö 
Ìàðêåðû èëè Íóìåðàöèÿ . Â òåêóùåì ìåñòå äîêóìåíòà ïîÿâèòñÿ
ìàðêåð èëè íîìåð òîãî âèäà ñïèñêà, êîòîðûé èñïîëüçîâàëñÿ ïîñëåäíèì.
Äëÿ âûáîðà äðóãîãî âèäà ìàðêåðà èëè íîìåðà ñëåäóåò âûáðàòü êíîïêó
ó íóæíîãî òèïà ñïèñêà è â îòêðûòîì ïåðå÷íå Áèáëèîòåêà ìàðêåðîâ èëè
Áèáëèîòåêà íóìåðàöèè (ðèñ. 3.3) âû-
áðàòü íóæíûé âàðèàíò îôîðìëåíèÿ. Ïî-
ñëå ýòîãî ìîæíî ââîäèòü ïåðâûé ýëå-
ìåíò ñïèñêà.
Ïîñëå ââîäà ïåðâîãî ýëåìåíòà ñïèñêà
íóæíî íàæàòü êëàâèøó Enter – â ñëå-
äóþùåé ñòðîêå àâòîìàòè÷åñêè ïîÿâÿò-
ñÿ íîìåð èëè ìàðêåð. Êîãäà ïîñëåäíèé
ýëåìåíò ñïèñêà áóäåò ââåäåí, íóæíî ïî-
âòîðíî âûáðàòü êíîïêó ñîîòâåòñòâóþ-
ùåãî ñïèñêà íà Ëåíòå, èëè äâàæäû íà-
æàòü Enter, èëè óäàëèòü íîìåð èëè
ìàðêåð êëàâèøåé Backspace.
ІІ ñ ï î ñ î á. Ïðåîáðàçîâàíèå àáçàöåâ â ñïèñîê. Åñëè íåêîòîðûå àáçà-
öû ââåäåííîãî ðàíåå òåêñòà òðåáóåòñÿ îôîðìèòü êàê ñïèñîê, òî ñëåäóåò:
1. Âûäåëèòü íåîáõîäèìûå àáçàöû.
2. Âûáðàòü íà Ëåíòå êíîïêó ìåíþ ñîîòâåòñòâóþùåãî òèïà ñïèñêà:
Ìàðêåðû èëè Íóìåðàöèÿ .
3. Âûáðàòü â ñïèñêå íåîáõîäèìûé âèä ìàðêåðà èëè íîìåðà.
Ïîñëå ýòîãî ó ïåðâîé ñòðîêè êàæäîãî èç âûäåëåííûõ àáçàöåâ ïîÿâèòñÿ
âûáðàííûé ìàðêåð èëè íîìåð.
ІІІ с п о с о б. Автоматическое создание списка. Разместив курсор в нуж-
ном месте документа, следует ввести некоторые символы, которые определяют
желаемый вид списка (табл. 3.3), и нажать клавишу Пробел. Сразу же условные
Рис. 3.3. Виды маркированных
и нумерованных списков
Для тех, кто хочет знать больше
75757575757575757575757575757575757575757575757575757575755
ОБРАБОТКА ТЕКСТОВЫХ ДАННЫХ
символы превратятся в соответствующий маркер или номер. Далее можно начи-
нать ввод первого элемента списка.
Таблица 3.3
Символы для создания списка
Символы
Оформление
списка
Символы
Оформление
списка
Для маркированных списков
звездочка * • буква о ◦
минус - – больше > 
Для нумерованных списков
символ 1 и точка. 1. символ 1 и скобка 1)
символ 1 и символ
больше >
1> буква а и скобка а)
 LibreOffice Writer äëÿ îôîðìëåíèÿ íåêîòîðîãî ôðàãìåíòà òåêñòà â
âèäå ñïèñêà ñëåäóåò èñïîëüçîâàòü êíîïêè Ìàðêèðîâàííûé ñïèñîê èëè
Íóìåðàöèÿ íà ïàíåëè èíñòðóìåíòîâ Ôîðìàòèðîâàíèå. Áîëåå øèðîêèå
âîçìîæíîñòè ïî óñòàíîâêå ñâîéñòâ ñïèñêîâ ïðåäîñòàâëÿþò ïîëüçîâàòåëþ
ýëåìåíòû îêíà Íóìåðàöèÿ è ìàðêèðîâêà, êîòîðîå ìîæíî îòêðûòü, âûïîë-
íèâ Ôîðìàò  Ìàðêåðû è íóìåðàöèÿ èëè âûáðàâ êîìàíäó Åùå ìàðêå-
ðû â ñïèñêå îäíîé èç óêàçàííûõ êíîïîê.
РЕДАКТИРОВАНИЕ СПИСКОВ
 òåêñòîâîì ïðîöåññîðå Word 2007 ñîçäàííûå ñïèñêè óäîáíî ðåäàêòèðîâàòü.
Åñëè â ëþáîì ìåñòå ñïèñêà íóæíî ïðèáàâèòü åùå îäíó ñòðîêó, òî ïîñëå
ïðåäûäóùåãî ýëåìåíòà ñïèñêà ñëåäóåò íàæàòü êëàâèøó Enter – áóäåò
âñòàâëåí äîïîëíèòåëüíûé àáçàö ñ íîìåðîì èëè ìàðêåðîì, à íóìåðàöèÿ ïî-
ñëåäóþùèõ ýëåìåíòîâ ñïèñêà àâòîìàòè÷åñêè èçìåíèòñÿ.
Äëÿ òîãî ÷òîáû óäàëèòü ýëåìåíò ñïèñêà, íóæíî âûäåëèòü òðåáóåìûé
àáçàö è íàæàòü êëàâèøó Delete èëè Backspace – ýëåìåíò ñïèñêà áóäåò
óäàëåí, íóìåðàöèÿ àâòîìàòè÷åñêè èçìåíèòñÿ.
Èíîãäà íåîáõîäèìî â íåêîòîðîì ìåñòå òåêñòà îòìåíèòü íóìåðàöèþ, íà-
ïðèìåð, äëÿ ââîäà òåêñòà, êîòîðûé íå ÿâëÿåòñÿ ýëåìåíòîì ñïèñêà. Â òàêîì
ñëó÷àå íóìåðàöèþ ñëåäóåò óäàëèòü ïîâòîðíûì âûáîðîì êíîïêè ñïèñêà íà
Ëåíòå èëè íàæàòèåì Backspace.
Ïðè êîïèðîâàíèè è ïåðåìåùåíèè ôðàãìåíòîâ íóìåðîâàííûõ ñïèñêîâ
àâòîìàòè÷åñêàÿ íóìåðàöèÿ ìîæåò íå ñîîòâåòñòâî-
âàòü ïîòðåáíîñòè ïîëüçîâàòåëÿ. Äëÿ èçìåíåíèÿ íó-
ìåðàöèè ýëåìåíòîâ ñïèñêà ñëåäóåò:
1. Âûáðàòü óêàçàòåëåì ìûøè ìåñòî â íà÷àëå
ñòðîêè ïåðåä íîìåðîì, êîòîðûé íóæíî èçìå-
íèòü. Ïðè ýòîì íóìåðàöèÿ ýëåìåíòîâ ñïèñêà
âûäåëèòñÿ.
2. Îòêðûòü êîíòåêñòíîå ìåíþ âûäåëåííîãî ôðàã-
ìåíòà (ðèñ. 3.4).
Для тех, кто работает с LibreOffice
Рис. 3.4. Контекстное
меню номера списка
Ãëàâà 3
676767676767676767676767676767676767676767676767676767676766
3. Âûáðàòü íóæíûé âàðèàíò èçìåíåíèÿ íîìåðà:
Íà÷àòü çàíîâî ñ 1 – íóìåðàöèÿ ýëåìåíòîâ ñïèñêà íà÷íåòñÿ ñ ïåðâî-
ãî íîìåðà.
Ïðîäîëæèòü íóìåðàöèþ – íóìåðàöèÿ ïîñëåäóþùèõ ýëåìåíòîâ
ñïèñêà áóäåò ïðîäîëæåíà äàëüøå îò ïðåäûäóùåãî íîìåðà.
Çàäàòü íà÷àëüíîå çíà÷åíèå – íóìåðàöèÿ ýëåìåíòîâ ñïèñêà íà÷íåò-
ñÿ ñ íîìåðà, êîòîðûé óêàæåò ïîëüçîâàòåëü.
Ýëåìåíòû ñïèñêà ìîæíî îòñîðòèðîâàòü â àëôàâèòíîì, ÷èñëîâîì èëè õðî-
íîëîãè÷åñêîì ïîðÿäêå (ïî óáûâàíèþ èëè ïî âîçðàñòàíèþ). Ïðè ýòîì íóìå-
ðàöèÿ ýëåìåíòîâ îñòàíåòñÿ ïîñëåäîâà-
òåëüíîé, à àáçàöû òåêñòà áóäóò ïåðå-
ñòàâëåíû â ñîîòâåòñòâèè ñ âûáðàííûì
ïîðÿäêîì.
Äëÿ ýòîãî íóæíî âûïîëíèòü ñëåäóþ-
ùèé àëãîðèòì:
1. Âûäåëèòü àáçàöû, êîòîðûå óïîðÿ-
äî÷èâàþòñÿ.
2. Âûïîëíèòü Ãëàâíàÿ  Àáçàö 
Ñîðòèðîâêà .
3. Óñòàíîâèòü â äèàëîãîâîì îêíå Ñî-
ðòèðîâêà òåêñòà (ðèñ. 3.5) ñëåäóþ-
ùèå çíà÷åíèÿ:
Ñîðòèðîâàòü ïî – àáçàöàì.
Òèï äàííûõ – òåêñò, ÷èñëî èëè äàòà.
Ïîðÿäîê ñîðòèðîâêè – ïî âîçðàñòàíèþ èëè ïî óáûâàíèþ.
4. Âûáðàòü êíîïêó ÎÊ.
ФОРМАТИРОВАНИЕ СПИСКОВ
Ïðè íåîáõîäèìîñòè ïîëüçîâàòåëü ìîæåò îòôîðìàòèðîâàòü ñîçäàííûé
ñïèñîê: èçìåíèòü âèä ìàðêåðà, åãî ôîðìàò, ñïîñîá íóìåðàöèè, ñïîñîá âû-
ðàâíèâàíèÿ ñïèñêà, îòñòóïû òåêñòà îò ìàðêåðà è íîìåðà è äð.
Äëÿ ýòîãî ñëåäóåò âûäåëèòü íóæíûå ýëåìåíòû ñïèñêà è âûïîëíèòü ôîð-
ìàòèðîâàíèå èçâåñòíûìè ñðåäñòâàìè – èñïîëüçîâàòü ýëåìåíòû óïðàâëåíèÿ
ìèíè-ïàíåëè âêëàäêè Ãëàâíàÿ, äèàëîãîâûõ îêîí è äð. Òàêæå ìîæíî èñ-
ïîëüçîâàòü ìàðêåðû íà ãîðèçîíòàëüíîé ëèíåéêå äëÿ èçìåíåíèÿ îòñòóïîâ
òåêñòà ñïèñêà îò ïîëåé (ðèñ. 3.6).
Äëÿ óñòàíîâêè îòñòóïà òåêñòà ñïèñêà îò íîìåðà èëè ìàðêåðà èñïîëüçó-
åòñÿ òàáóëÿöèÿ – ñðåäñòâî, êîòîðîå äàåò âîçìîæíîñòü ðàçìåùàòü îáúåêòû
â ñòðîêå â ñòðîãî îïðåäåëåííûõ ìåñòàõ (ïîçèöèÿõ òàáóëÿöèè). Íà ëèíåéêå
ïîçèöèÿ òàáóëÿöèè, ïî óìîë÷àíèþ, îòìå÷àåòñÿ ìåòêîé . Êàê âèäíî íà
ðèñóíêå 3.6 ñëåâà, ìåòêà òàáóëÿöèè ñòîèò íà îòìåòêå 1 ñì, à ñïðàâà –
Рис. 3.5. Окно Сортировка текста
Рис. 3.6. Маркеры и метка табуляции на линейке
7777777777777777777777777777777777777777777777777777777777
ОБРАБОТКА ТЕКСТОВЫХ ДАННЫХ
íà îòìåòêå 2 ñì. Ïîýòîìó òåêñò ýëåìåíòîâ ñïèñêà íà÷èíàåòñÿ èìåííî ñ
òàêèì îòñòóïîì.
Äëÿ óñòàíîâêè ìåòêè òàáóëÿöèè ñëåäóåò íà ëèíåéêå âûáðàòü íóæíîå ìå-
ñòî. ×òîáû èçìåíèòü ïîçèöèþ òàáóëÿöèè, íóæíî ïåðåòàùèòü ñîîòâåòñòâóþ-
ùóþ ìåòêó âäîëü ëèíåéêè â íîâîå ìåñòî. Äëÿ óäàëåíèÿ ïîçèöèè òàáóëÿöèè
äîñòàòî÷íî ïåðåìåñòèòü ìåòêó òàáóëÿöèè çà ïðåäåëû ëèíåéêè.
Òàêæå óñòàíîâèòü è èçìåíèòü ïîçèöèþ òàáóëÿöèè ìîæíî â îêíå Òàáó-
ëÿöèÿ, äëÿ ÷åãî ñëåäóåò âûïîëíèòü Ãëàâíàÿ  Àáçàö  Òàáóëÿöèÿ.
Îäíîé èç îñîáåííîñòåé ôîðìàòèðîâàíèÿ ñïèñêîâ
ÿâëÿåòñÿ òî, ÷òî ôîðìàò ìàðêåðîâ (íîìåðîâ) è ôîð-
ìàò ñèìâîëîâ òåêñòà ñïèñêà ìîæåò áûòü ðàçíûì.
Åñëè âûáðàòü îäèí èç ìàðêåðîâ èëè íîìåðîâ ñïè-
ñêà, òî áóäóò âûäåëåíû âñå àíàëîãè÷íûå îáúåêòû
âî âñåì ñïèñêå. Äàëåå ìîæíî èçìåíÿòü èõ ôîðìàò
íåçàâèñèìî îò ôîðìàòà ñèìâîëîâ òåêñòà ñïèñêà
(ðèñ. 3.7).
Ïðè íåîáõîäèìîñòè ïîëüçîâàòåëü ìîæåò ñîçäàòü
ñîáñòâåííûé ôîðìàò îôîðìëåíèÿ ñïèñêà, âûáðàâ
êîìàíäó Îïðåäåëèòü íîâûé ìàðêåð èëè Îïðåäåëèòü íîâûé ôîðìàò íîìåðà
âíèçó äèàëîãîâûõ îêîí ñîîòâåòñòâóþùèõ ñïèñêîâ (ñì. ðèñ. 3.3). Â îòêðûâ-
øåìñÿ îêíå íåîáõîäèìî óñòàíîâèòü çíà÷åíèÿ ñâîéñòâ íîâîãî âèäà ñïèñêà.
Многоуровневые списки
Для создания многоуровневых списков следует выбрать на Ленте кнопку Мно-
гоуровневый список
урр
. Чтобы выбрать вид многоуровневого списка, нужно
открыть список команд этой кнопки и выбрать нужный вид списка в разделе
Библиотека списков.
Создание многоуровневого списка может начинаться с оформления одноуров-
невого списка (маркированного или нумерованного). Превращение его в много-
уровневый осуществляется изменением уровня вложенности некоторых элемен-
тов списка с помощью кнопок Уменьшить отступ (переход на уровень выше)
или Увеличить отступ (переход на уровень ниже), которые расположены на
Ленте в группе Абзац.
СОЗДАНИЕ КОЛОНОК В ТЕКСТОВОМ ДОКУМЕНТЕ
Òåêñòîâûé ïðîöåññîð Word ïîçâîëÿåò ðàçìåùàòü òåêñò äîêóìåíòà â íå-
ñêîëüêî êîëîíîê (ðèñ. 3.8). Êàê ýòî äåëàþò, íàïðèìåð, â ãàçåòàõ è æóðíàëàõ.
Рис. 3.7. Пример форма-
тирования списка
Для тех, кто хочет знать больше
Рис. 3.8. Пример текста, размещенного в три колонки
Ãëàâà 3
878787878787878787878787878787878787878787878787878787878788
×òîáû íåêîòîðûé ôðàãìåíò òåêñòà ðàçìåñòèòü
â êîëîíêàõ, åãî íóæíî âûäåëèòü è âûïîëíèòü
ïîñëåäîâàòåëüíîñòü äåéñòâèé Ðàçìåòêà ñòðà-
íèöû  Ïàðàìåòðû ñòðàíèöû  Êîëîíêè.
Çàòåì â ñïèñêå ñëåäóåò âûáðàòü íóæíîå êîëè÷å-
ñòâî êîëîíîê (ðèñ. 3.9). Òåêñò àâòîìàòè÷åñêè áó-
äåò ðàçìåùåí âûáðàííûì ñïîñîáîì.
×òîáû îòìåíèòü ðàñïîëîæåíèå ôðàãìåíòà òåêñòà
â êîëîíêàõ, ýòîò ôðàãìåíò íóæíî âûäåëèòü è óñòà-
íîâèòü äëÿ íåãî ðåæèì îòîáðàæåíèÿ â îäíó êîëîí-
êó. Ïðè ýòîì ïåðåä ïåðâîé ñòðîêîé è ïîñëå ïîñëåä-
íåé ñòðîêè ôðàãìåíòà òåêñòà îñòàíóòñÿ ñêðûòûå
ñèìâîëû Ðàçðûâ ðàçäåëà, êîòîðûå æåëàòåëüíî
óäàëèòü.
 LibreOffice Writer äëÿ îôîðìëåíèÿ íåêîòîðîãî ôðàãìåíòà òåêñòà â íå-
ñêîëüêî êîëîíîê íóæíî âûäåëèòü ýòîò ôðàãìåíò, âûïîëíèòü Ôîðìàò  Êî-
ëîíêè è â îêíå Êîëîíêè óñòàíîâèòü çíà÷åíèÿ ñâîéñòâ êîëîíîê ñ òåêñòîì.
РЕДАКТИРОВАНИЕ И ФОРМАТИРОВАНИЕ КОЛОНОК
Êîãäà êóðñîð íàõîäèòñÿ â òåêñòå, ðàçìåùåííîì â êîëîíêàõ, íà ãîðèçîí-
òàëüíîé ëèíåéêå, êðîìå ìàðêåðîâ àáçàöà, ïîÿâëÿþòñÿ ìàðêåðû ãðàíèö êî-
ëîíîê (ðèñ. 3.10), ïåðåòàñêèâàÿ êîòîðûå ìîæíî ìåíÿòü øèðèíó êîëîíîê è
ðàññòîÿíèå ìåæäó íèìè.
Ôîðìàòèðîâàíèå êîëîíîê ìîæíî âû-
ïîëíèòü è â äèàëîãîâîì îêíå Êîëîíêè
(ðèñ. 3.11), êîòîðîå îòêðûâàåòñÿ Ðàç-
ìåòêà ñòðàíèöû  Ïàðàìåòðû ñòðà-
íèöû  Êîëîíêè  Äðóãèå êîëîíêè.
Çäåñü ìîæíî óñòàíîâèòü êîëè÷åñòâî êîëî-
íîê, øèðèíó êàæäîé èç íèõ, ðàññòîÿíèå
ìåæäó îòäåëüíûìè êîëîíêàìè, íàëè÷èå
ðàçäåëèòåëÿ (âåðòèêàëüíàÿ ëèíèÿ ìåæäó
êîëîíêàìè). Ïîñëå óñòàíîâêè çíà÷åíèé
ñâîéñòâ êîëîíîê íóæíî âûáðàòü êíîï-
êó ÎÊ.
Рис. 3.9. Открытый
список кнопки Колонки
Для тех, кто работает с LibreOffice
1 2 3 4
1. Маркеры отступов абзацев
2. Маркер правой границы первой колонки
3. Промежуток между колонками
4. Маркер левой границы второй колонки
Рис. 3.10. Маркеры границ колонок на горизонтальной линейке
Рис. 3.11. Окно Колонки
979797979797979797979797979797979797979797979797979797979799
ОБРАБОТКА ТЕКСТОВЫХ ДАННЫХ
ñòîâûé ïðîöåññîð Word 2007 ïîçâîëÿåò âñòàâëÿòü â òåêñò ñèìâîëû,
òâóþùèå íà êëàâèàòóðå. Äëÿ ýòîãî èñïîëüçóþò ñïèñîê ñèìâîëîâ,
êîòîðûé îòêðûâàåòñÿ âûáîðîì îäíîèìåííîé êíîïêè íà âêëàäêå Âñòàâêà â
ãðóïïå Ñèìâîëû. Òàêæå â òåêñò ìîæíî âñòàâèòü ðàçëè÷íûå ìàëåíüêèå
ðèñóíêè, âûáðàâ äëÿ ýòîãî ñïåöèàëüíûå øðèôòû MS Outlook, Webdings,
Wingdings è äð.
Ê ñêðûòûì (íåïå÷àòàåìûì) ñèìâîëàì îòíîñÿòñÿ ñèìâîëû, êîòîðûå
ââîäÿòñÿ ïîëüçîâàòåëåì ñ êëàâèàòóðû, íå âûâîäÿòñÿ íà áóìàãó ïðè ïå÷àòè
è, êàê ïðàâèëî, íå îòðàæàþòñÿ íà ýêðàíå, – ïðîáåë, êîíåö àáçàöà, òàáóëÿ-
öèÿ è äð. Äëÿ îòîáðàæåíèÿ ýòèõ ñèìâîëîâ â òåêñòå ñëåäóåò âûïîëíèòü
Ãëàâíàÿ  Àáçàö  Ïîêàçàòü âñå çíàêè .
Àáçàöû òåêñòà ìîæíî îôîðìèòü â âèäå ìàðêèðîâàííûõ, íóìåðîâàí-
íûõ èëè ìíîãîóðîâíåâûõ ñïèñêîâ, êîòîðûå èñïîëüçóþòñÿ äëÿ íàãëÿäíîãî
ïðåäñòàâëåíèÿ ïåðå÷íÿ îáúåêòîâ. Äëÿ ýòîãî ñëåäóåò âûäåëèòü ôðàãìåíò
òåêñòà ñ íóæíûìè àáçàöàìè è â ìåíþ êíîïîê Ìàðêåðû èëè Íóìåðà-
öèÿ âûáðàòü íóæíûé âèä ñïèñêà.
Ïðè ðåäàêòèðîâàíèè ñïèñêîâ ìîæíî äîáàâëÿòü íîâûå ýëåìåíòû ñïèñêà,
óäàëÿòü ëèøíèå, ñîðòèðîâàòü ïî âîçðàñòàíèþ èëè óáûâàíèþ. Ïîä ôîðìà-
òèðîâàíèåì ñïèñêà ïîíèìàþò óñòàíîâêó îòñòóïîâ ìàðêåðîâ îò ïîëÿ, îò-
ñòóïîâ òåêñòà îò ìàðêåðîâ, èçìåíåíèå ôîðìàòà íîìåðîâ è âèäîâ ìàðêåðîâ,
íà÷àëüíîãî íîìåðà ñïèñêà è ò. ï.
Òàêæå ôðàãìåíò òåêñòà ìîæíî ðàçìåñòèòü â íåñêîëüêî êîëîíîê. Äëÿ
ýòîãî ñëåäóåò âûäåëèòü íóæíûé òåêñò, âûïîëíèòü Ðàçìåòêà ñòðàíè-
öû  Ïàðàìåòðû ñòðàíèöû  Êîëîíêè  Äðóãèå êîëîíêè, óñòàíîâèòü
â îêíå Êîëîíêè íóæíîå êîëè÷åñòâî êîëîíîê, øèðèíó êàæäîé èç íèõ, ðàñ-
ñòîÿíèå ìåæäó îòäåëüíûìè êîëîíêàìè, íàëè÷èå ðàçäåëèòåëÿ.
Дайте ответы на вопросы
1. Êàê âñòàâèòü â òåêñò ñèìâîëû, îòñóòñòâóþùèå íà êëàâèàòóðå (ìà-
òåìàòè÷åñêèå, ëàòèíñêèå, ãðàôè÷åñêèå)? Êàê îñóùåñòâëÿåòñÿ èõ
ðåäàêòèðîâàíèå è ôîðìàòèðîâàíèå?
2. Êàêèå ñèìâîëû íàçûâàþò ñêðûòûìè (íåïå÷àòàåìûìè)? Ïðèâåäèòå
ïðèìåðû òàêèõ ñèìâîëîâ. Äëÿ ÷åãî èõ èñïîëüçóþò?
3. Ñïèñêè êàêèõ òèïîâ ìîæíî ñîçäàòü â òåêñòîâîì äîêóìåíòå
Word 2007?
4. Êàêîå íàçâàíèå è íàçíà÷åíèå êíîïîê , , ãðóïïû Àáçàö?
5.  ÷åì çàêëþ÷àåòñÿ àâòîìàòè÷åñêàÿ íóìåðàöèÿ ýëåìåíòîâ ñïèñêà?
Êàê èçìåíèòü íîìåð ýëåìåíòà ñïèñêà?
6. Êàê îòìåíèòü íóìåðàöèþ (ìàðêèðîâêó) ïîñëå îêîí÷àíèÿ ââîäà ýëå-
ìåíòîâ ñïèñêà?
7.  ñïèñêå ó÷åíèêîâ âàøåãî êëàññà áûëî ïðîïóùåíî íåñêîëüêî ôà-
ìèëèé. Êàê âñòàâèòü èõ â ñïèñîê?
8. Ñïèñîê ó÷åíèêîâ âàøåãî êëàññà áûë ââåäåí â ïðîèçâîëüíîì ïîðÿä-
êå. Êàê ðàçìåñòèòü ôàìèëèè â ñïèñêå â àëôàâèòíîì ïîðÿäêå?
уууууууууууууууа ое ва ое в э о уа ое ва ое в э о уамое важное в этом пунктамое важное в этом пунктамое важное в этом пунктамое важное в этом пунктамое важное в этом пунктамое важное в этом пунктамое важное в этом пунктамое важное в этом пунктамое важное в этом пунктамое важное в этом пунктамое важное в этом пунктамое важное в этом пунктамое важное в этом пунктамое важное в этом пунктамое важное в этом пунктамое важное в этом пунктамое важное в этом пунктамое важное в этом пунктамое важное в этом пунктамое важное в этом пунктамое важное в этом пунктамое важное в этом пунктамое важное в этом пунктамое важное в этом пунктамое важное в этом пунктамое важное в этом пунктамое важное в этом пунктамое важное в этом пунктамое важное в этом пунктамое важное в этом пунктамое важное в этом пунктамое важное в этом пунктамое важное в этом пунктамое важное в этом пунктамое важное в этом пунктамое важное в этом пунктамое важное в этом пунктамое важное в этом пунктамое важное в этом пунктамое важное в этом пунктамое важное в этом пунктамое важное в этом пункта ое ва ое в это та ое ва ое в это т
Ãëàâà 3
80808080808080808080808080808080808080808080808080808080808080
9. Êàê ðàçìåñòèòü òåêñò â íåñêîëüêî êîëîíîê? Êàêèå ñâîéñòâà êîëî-
íîê ìîæíî èçìåíÿòü?
10. Êàê ìîæíî óñòàíîâèòü øèðèíó êîëîíîê, îòñòóïû ìåæäó êîëîíêà-
ìè, êîëè÷åñòâî êîëîíîê?
Выполните задания
1. Îòêðîéòå ïðîãðàììó Word 2007 è ââåäèòå ïî 5 ðàçíûõ ãðàôè÷å-
ñêèõ ñèìâîëîâ, èñïîëüçóÿ ãðàôè÷åñêèå øðèôòû MS Outlook,
Webdings, Wingdings. Ñîõðàíèòå äîêóìåíò â ôàéëå ñ èìåíåì çàäà-
íèå 3.1.1.docx â âàøåé ïàïêå.
2. Îòêðîéòå óêàçàííûé ó÷èòåëåì ôàéë (íàïðèìåð, Ãëàâà 3Ïóíêò 3.1
îáðàçåö 3.1.2.docx). Ïåðâûé–òðåòèé àáçàöû äîêóìåíòà îôîðìèòå
êàê ìàðêèðîâàííûé ñïèñîê (ìàðêåð âûáåðèòå ñàìîñòîÿòåëüíî), àá-
çàöû ÷åòâåðòûé–øåñòîé – êàê íóìåðîâàííûé ñïèñîê (âèä íóìåðà-
öèè âûáåðèòå ñàìîñòîÿòåëüíî). Îòìåíèòå íóìåðàöèþ äëÿ çàãîëîâêà
òåêñòà. Ñîõðàíèòå äîêóìåíò â ôàéëå ñ èìåíåì çàäàíèå 3.1.2.docx â
âàøåé ïàïêå.
3. Ñîçäàéòå íîâûé äîêóìåíò è ââåäèòå ñïèñîê ôàìèëèé âàøèõ îäíî-
êëàññíèêîâ â âèäå íóìåðîâàííîãî ñïèñêà. Óïîðÿäî÷üòå èõ ïî àëôà-
âèòó. Ñîõðàíèòå äîêóìåíò â âàøåé ïàïêå â ôàéëå ñ èìåíåì çàäà-
íèå 3.1.3-1.docx. Ïðåîáðàçóéòå ñïèñîê â ìàðêèðîâàííûé. Ñîõðàíè-
òå äîêóìåíò â âàøåé ïàïêå ñ èìåíåì çàäàíèå 3.1.3-2.docx.
4. Ñîçäàéòå íîâûé äîêóìåíò è ââåäèòå ïåðå÷åíü ñåìè ÷óäåñ Óêðàèíû
(ñâåäåíèÿ íàéäèòå â Èíòåðíåòå) â âèäå ìàðêèðîâàííîãî ñïèñêà.
Óñòàíîâèòå ñëåäóþùèå çíà÷åíèÿ ñâîéñòâ: îòñòóï ìàðêåðà îò ëåâî-
ãî ïîëÿ – 2 ñì, îòñòóï òåêñòà ýëåìåíòîâ ñïèñêà îò ìàðêåðà – 1 ñì.
Ñîõðàíèòå äîêóìåíò â âàøåé ïàïêå â ôàéëå ñ èìåíåì çàäà-
íèå 3.1.4.docx.
5. Îòêðîéòå óêàçàííûé ó÷èòåëåì ôàéë (íàïðèìåð, Ãëàâà 3Ïóíêò 3.1
îáðàçåö 3.1.5. docx). Îôîðìèòå äîêóìåíò ïî îáðàçöó, ïðåäñòàâëåííî-
ìó â ôàéëå. Ñîõðàíèòå äîêóìåíò â âàøåé ïàïêå â ôàéëå ñ èìåíåì
çàäàíèå 3.1.5.docx.
6. Âûÿñíèòå, èñïîëüçóÿ Ñïðàâêó, â êàêîì ñëó÷àå ìàðêåðû è íîìåðà
ìîãóò íå ïîÿâëÿòüñÿ ïðè ñîçäàíèè ñïèñêà. Êàê ýòî èñïðàâèòü?
7. Íàéäèòå íà ñàéòå Microsoft Office Online ãðàôè÷åñêèå ìàðêåðû, ñ
ïîìîùüþ Ñïðàâêè âûÿñíèòå, êàê èõ óñòàíîâèòü íà ñâîåì êîìïüþ-
òåðå, è âûïîëíèòå ýòî. Îôîðìèòå ñ èõ èñïîëüçîâàíèåì ñïèñîê îá-
ëàñòåé Óêðàèíû. Ñîõðàíèòå äîêóìåíò â âàøåé ïàïêå â ôàéëå ñ
èìåíåì çàäàíèå 3.1.7.docx.
8. Îòêðîéòå óêàçàííûé ó÷èòåëåì ôàéë (íàïðèìåð, Ãëàâà 3Ïóíêò 3.1
îáðàçåö 3.1.8.docx). Â îòêðûòîì äîêóìåíòå ðàçìåñòèòå òåêñò âòîðî-
ãî àáçàöà â äâå êîëîíêè îäèíàêîâîé øèðèíû áåç ðàçäåëèòåëÿ.
Òåêñò ÷åòâåðòîãî àáçàöà – â òðè êîëîíêè ðàçíîé øèðèíû ñ ðàçäåëè-
òåëåì. Ñîõðàíèòå äîêóìåíò â âàøåé ïàïêå â ôàéëå ñ èìåíåì çàäà-
íèå 3.1.8.docx.
8181818181818181818181818181818181818181818181818181818181818
ОБРАБОТКА ТЕКСТОВЫХ ДАННЫХ
3.2. ТАБЛИЦЫ В ТЕКСТОВЫХ ДОКУМЕНТАХ3.2. ТАБЛИЦЫ В ТЕКСТОВЫХ ДОКУМЕНТАХ
1. Ïðèâåäèòå ïðèìåðû èñïîëüçîâàíèÿ òàáëèö â èçó÷åíèè ðàçëè÷íûõ øêîëü-
íûõ ïðåäìåòîâ è â ïîâñåäíåâíîé æèçíè.
2. Êàê ïåðåìåñòèòü êóðñîð â òàáëè÷íîì ïðîöåññîðå?
3. Êàêèå ñâîéñòâà èìååò ãðàôè÷åñêîå èçîáðàæåíèå â òåêñòîâîì äîêóìåíòå?
Êàêèå çíà÷åíèÿ îíè ìîãóò ïðèíèìàòü?
ТАБЛИЦЫ И ИХ СВОЙСТВА
Äëÿ óïîðÿäî÷åííîãî è íàãëÿäíîãî ïðåäñòàâëåíèÿ â äîêóìåíòàõ ðàçëè÷-
íûõ äàííûõ èñïîëüçóþò òàáëèöû. Äàííûå, ïðåäñòàâëåííûå â òàáëèöå, âû-
ãëÿäÿò áîëåå êîìïàêòíåå è óäîáíû äëÿ âîñïðèÿòèÿ (íàïðèìåð, òàáë. 3.4).
Òàáëèöà 3.4
Ðàñïèñàíèå óðîêîâ â 8-À êëàññå
№ Ïîíåäåëüíèê Âòîðíèê Ñðåäà ×åòâåðã Ïÿòíèöà
1
Èíôîðìàòè-
êà І ãð. Ôèçè÷åñêàÿ
êóëüòóðà
Ãåîìåòðèÿ
Èíîñòðàí-
íûé ÿçûê
(àíãë.)Èíôîðìàòè-
êà ІІ ãð.
2 Ôèçèêà
Óêðàèíñêèé
ÿçûê
Ðóññêèé
ÿçûê
Èñòîðèÿ
Óêðàèíû
3
Ôèçè÷åñêàÿ
êóëüòóðà
Óêðàèíñêàÿ
ëèòåðàòóðà
Àëãåáðà
Âñåìèðíàÿ
èñòîðèÿ
Áèîëîãèÿ
10:45–11:15
Äèíàìè÷åñêèé ïåðåðûâ
4 Õèìèÿ Áèîëîãèÿ Õèìèÿ
Ãåîãðàôèÿ
Óêðàèíñêàÿ
ëèòåðàòóðàÎñíîâû
çäîðîâüÿ
5 Àëãåáðà
Èíîñòðàí-
íûé ÿçûê
(àíãë.)
Ôèçèêà
Çàðóáåæíàÿ
ëèòåðàòóðà
Óêðàèíñêèé
ÿçûê
6
Èñòîðèÿ
Óêðàèíû
Ãåîãðàôèÿ
Èíôîðìàòè-
êà І ãð. Òðóäîâîå
îáó÷åíèå
2 óðîêà
Ôèçè÷åñêàÿ
êóëüòóðàÈíôîðìàòè-
êà ІІ ãð.
14:00
êðóæêè
Ãëàâà 3
8282828282828282828282828282828282828282828282828282828282828
Òàáëèöà ñîñòîèò èç ñòîëáöîâ è ñòðîê, íà ïåðåñå÷åíèè êîòîðûõ íàõî-
äÿòñÿ ÿ÷åéêè. Ñòîëáöû, ñòðîêè, ÿ÷åéêè ÿâëÿþòñÿ îáúåêòàìè òàáëèöû.
Òàáëèöà â Word 2007 ìîæåò ñîäåðæàòü äî 63 ñòîëáöîâ è ïðîèçâîëüíîå
êîëè÷åñòâî ñòðîê.
Êàê âèäíî èç ïðèâåäåííîãî ïðèìåðà (òàáë. 3.4), âûñîòà ñòðîê è øèðèíà
ñòîëáöîâ òàáëèöû ìîãóò áûòü ðàçíûìè. Íåñêîëüêî ÿ÷ååê ìîãóò áûòü îáú-
åäèíåíû â îäíó, à íåêîòîðûå ìîãóò áûòü ðàçäåëåíû íà íåñêîëüêî. Íàïðàâ-
ëåíèå òåêñòà â ÿ÷åéêå ìîæåò áûòü ãîðèçîíòàëüíîå èëè âåðòèêàëüíîå. Äëÿ
ðàçíûõ îáúåêòîâ òàáëèöû ìîæíî óñòàíîâèòü ãðàíèöû è çàëèâêó ðàçëè÷-
íîãî òèïà.
Òàáëèöà, êàê îáúåêò òåêñòîâîãî äîêóìåíòà, èìååò ñëåäóþùèå ñâîéñòâà:
 ðàçìåð òàáëèöû – îïðåäåëÿåò øèðèíó òàáëèöû â ñàíòèìåòðàõ èëè
â ïðîöåíòàõ îò øèðèíû ñòðàíèöû;
 øèðèíà ñòîëáöîâ, âûñîòà ñòðîê, ðàçìåðû ÿ÷åéêè – îïðåäåëÿåòñÿ â
ñàíòèìåòðàõ èëè ïðîöåíòàõ îò øèðèíû ñòðàíèöû;
 ñïîñîá îáòåêàíèÿ òàáëèöû òåêñòîì – ìîæåò ïðèíèìàòü ñëåäóþùèå
çíà÷åíèÿ: áåç îáòåêàíèÿ, ñ îáòåêàíèåì âîêðóã òàáëèöû;
 ãðàíèöû òàáëèöû – îïðåäåëÿþòñÿ öâåòîì, òèïîì è øèðèíîé ãðàíèö
âñåé òàáëèöû èëè îòäåëüíûõ åå îáúåêòîâ;
 çàëèâêà îáúåêòîâ òàáëèöû – îïðåäåëÿåòñÿ öâåòîì, óçîðîì è ò. ï.
СОЗДАНИЕ ТАБЛИЦЫ
 Word 2007 ñóùåñòâóåò íåñêîëüêî ñïîñîáîâ ñîçäàíèÿ òàáëèöû â òåê-
ñòîâîì äîêóìåíòå:
1. Âñòàâèòü òàáëèöó ïðîñòîé ñòðóêòóðû.
2. Ðàçðàáîòàòü òàáëèöó ïðîèçâîëüíîé ñòðóêòóðû.
3. Ïðåâðàòèòü ôðàãìåíò òåêñòà â òàáëèöó.
4. Âñòàâèòü òàáëèöó èç êîëëåêöèè øàáëîíîâ.
Âñå êîìàíäû ñîçäàíèÿ òàáëèö íàõîäÿòñÿ â ñïèñêå êíîïêè Òàáëèöà
ãðóïïû Òàáëèöû âêëàäêè Âñòàâêà. Ðàññìîòðèì äâà ñïîñîáà, êîòîðûå èñ-
ïîëüçóþò ÷àùå âñåãî.
І ñ ï î ñ î á. Âñòàâèòü â äîêóìåíò òàáëèöó
ïðîñòîé ñòðóêòóðû ìîæíî ñëåäóþùèì îáðà-
çîì:
1. Âûáðàòü â äîêóìåíòå ìåñòî, ãäå íóæíî
âñòàâèòü òàáëèöó.
2. Âûáðàòü íà âêëàäêå Âñòàâêà â ãðóïïå
Òàáëèöû êíîïêó Òàáëèöà .
3. Âûäåëèòü íà ñõåìå íóæíîå êîëè÷åñòâî
ñòðîê è ñòîëáöîâ è ùåëêíóòü ëåâóþ
êíîïêó ìûøè. Íàïðèìåð, ñëåâà íà ðè-
ñóíêå 3.12 âûäåëåíà òàáëèöà, ñîñòîÿùàÿ èç 3 ñòîëáöîâ è 4 ñòðîê.
Òàêèì ñïîñîáîì ìîæíî âñòàâèòü â äîêóìåíò òàáëèöó, â êîòîðîé íå áîëåå
10 ñòîëáöîâ è 8 ñòðîê. Åñëè æå íóæíî ñîçäàòü áîëüøóþ òàáëèöó, òî ñëåäóåò
âûïîëíèòü Âñòàâêà  Òàáëèöû  Òàáëèöà  Âñòàâèòü òàáëèöó.
Çàòåì â ñîîòâåòñòâóþùèõ ïîëÿõ äèàëîãîâîãî îêíà Âñòàâêà òàáëèöû
(ðèñ. 3.12, ñïðàâà) íóæíî óêàçàòü êîëè÷åñòâî ñòîëáöîâ è ñòðîê, ñïîñîá
îïðåäåëåíèÿ øèðèíû ñòîëáöîâ íîâîé òàáëèöû è âûáðàòü êíîïêó ÎÊ.
Рис. 3.12. Способы вставки
таблицы
83838383838383838383838383838383838383838383838383838383838383
ОБРАБОТКА ТЕКСТОВЫХ ДАННЫХ
ІІ ñ ï î ñ î á. Åñëè òàáëèöà èìååò ñëîæíóþ ñòðóêòóðó, íàïðèìåð êàê íà
ðèñóíêå 3.13, òî åå ìîæíî íà÷åðòèòü â äîêóìåíòå. Äëÿ ýòîãî ñëåäóåò:
1. Âûïîëíèòü Âñòàâêà  Òàáëèöû  Òàáëèöà  Íàðèñîâàòü òàá-
ëèöó.
2. Íàðèñîâàòü óêàçàòåëåì, êîòîðûé ïðèìåò âèä êàðàíäàøà, êîíòóð âñåé
òàáëèöû.
3. Íàðèñîâàòü ëèíèè, ðàçäåëÿþùèå ñòðîêè è ñòîëáöû.
Åñëè â ïðîöåññå ÷åðòåæà òàáëèöû áûëè ñîçäàíû
ëèøíèå èëè îøèáî÷íûå ëèíèè, èõ ìîæíî «ñòåðåòü»,
èñïîëüçîâàâ èíñòðóìåíò Ëàñòèê. Äëÿ ýòîãî ñëåäóåò
âûáðàòü íà âêëàäêå Êîíñòðóêòîð â ãðóïïå Íàðèñî-
âàòü ãðàíèöû êíîïêó Ëàñòèê , íàâåñòè óêàçàòåëü
(åãî âèä ïðè ýòîì èçìåíèòñÿ) íà ëèøíþþ ëèíèþ è
âûáðàòü åå. Ïîñëå óäàëåíèÿ ëèøíèõ ëèíèé êíîïêó
Ëàñòèê ñëåäóåò îòêëþ÷èòü, âûáðàâ åå ïîâòîðíî.
ІІІ с п о с о б. Выделенный фрагмент текста можно превратить в таблицу, вы-
полнив последовательность действий Вставка  Таблицы  Таблица  Пре-
образовать в таблицу. В диалоговом окне указать нужное количество столб-уу
цов и символы, также нужно указать символ, который в выделенном фрагменте
следует считать разделителями ячеек (пробел, табуляция, разрыв абзаца, точка
с запятой и др.).
Äëÿ âñòàâêè ïðîñòîé òàáëèöû â
LibreOffice Writer íóæíî âûáðàòü êíîïêó
Âñòàâèòü òàáëèöó íà ïàíåëè èíñòðóìåí-
òîâ Ñòàíäàðòíàÿ è âûäåëèòü íà ñõåìå íóæ-
íîå êîëè÷åñòâî ñòðîê è ñòîëáöîâ, çàòåì
ùåëêíóòü ëåâóþ êíîïêó ìûøè. Òàêèì ñïî-
ñîáîì ìîæíî âñòàâèòü â äîêóìåíò òàáëèöó,
â êîòîðîé íå áîëåå 10 ñòîëáöîâ è 15 ñòðîê.
Äëÿ âñòàâêè â äîêóìåíò òàáëèöû áîëü-
øåãî ðàçìåðà ñëåäóåò âûïîëíèòü Òàá-
ëèöà  Âñòàâèòü òàáëèöó. Çàòåì â ñî-
îòâåòñòâóþùèõ ïîëÿõ äèàëîãîâîãî îêíà
Âñòàâèòü òàáëèöó (ðèñ. 3.14) íóæíî óêà-
çàòü êîëè÷åñòâî ñòîëáöîâ è ñòðîê, à òàêæå
äðóãèå çíà÷åíèÿ ñâîéñòâ è âûáðàòü êíîïêó
Âñòàâèòü.
ВВОД ДАННЫХ В ТАБЛИЦУ И ПЕРЕМЕЩЕНИЕ ПО ТАБЛИЦЕ
Ïîñëå òîãî êàê òàáëèöà ñîçäàíà, åå íóæíî çàïîëíèòü äàííûìè. Òåêñò
ââîäèòñÿ â òåêóùóþ ÿ÷åéêó òàáëèöû ïî èçâåñòíûì âàì ïðàâèëàì ââîäà
òåêñòà.
Рис. 3.13. Таблица
сложной структуры
Для тех, кто хочет знать больше
Для тех, кто работает с LibreOffice
Рис. 3.14. Окно Вставить таблицу
в LibreOffice Writer
Ãëàâà 3
8484848484848484848484848484848484848484848484848484848484848
Ïðè ââîäå äàííûõ â ÿ÷åéêè øèðèíà ñòîëáöà è âûñîòà ñòðîêè àâòîìàòè-
÷åñêè èçìåíÿþòñÿ, ïîòîìó ÷òî òàêîé ðåæèì óñòàíîâëåí â ïðîãðàììå ïî
óìîë÷àíèþ.
×òîáû ïåðåìåñòèòü êóðñîð â îïðåäåëåííóþ ÿ÷åéêó, åå íóæíî âûáðàòü óêà-
çàòåëåì èëè âîñïîëüçîâàòüñÿ êëàâèøàìè óïðàâëåíèÿ êóðñîðîì (òàáë. 3.5).
Òàáëèöà 3.5
Ïåðåìåùåíèå êóðñîðà â òàáëèöå
Êëàâèøà Íàçíà÷åíèå Êëàâèøà Íàçíà÷åíèå
Tab Ñëåäóþùàÿ ÿ÷åéêà òàá-
ëèöû
Shift + Tab Ïðåäûäóùàÿ ÿ÷åéêà òàá-
ëèöû

Ñëåäóþùèé ñèìâîë òåêñòà
â ÿ÷åéêå èëè ÿ÷åéêà 
Ïðåäûäóùèé ñèìâîë òåêñòà
â ÿ÷åéêå èëè ÿ÷åéêà

Ñëåäóþùàÿ ñòðîêà òåêñòà
â ÿ÷åéêå èëè òàáëèöå 
Ïðåäûäóùàÿ ñòðîêà òåêñòà
â ÿ÷åéêå èëè òàáëèöå
ВЫДЕЛЕНИЕ ОБЪЕКТОВ ТАБЛИЦЫ
Òåêñò â ÿ÷åéêàõ òàáëèöû, ñàìó òàáëèöó è åå îáúåêòû ìîæíî ðåäàêòèðî-
âàòü è ôîðìàòèðîâàòü. Äëÿ âûïîëíåíèÿ ýòèõ îïåðàöèé îáúåêòû òàáëèöû,
íàä êîòîðûìè âûïîëíÿþòñÿ äåéñòâèÿ, íóæíî ñäåëàòü òåêóùèìè èëè âûäå-
ëèòü. Âûäåëåíèå îáúåêòîâ ìîæíî âûïîëíèòü îäíèì èç äâóõ ñïîñîáîâ:
1. Èñïîëüçóÿ ìàíèïóëÿòîð ìûøü:
 Äëÿ âûäåëåíèÿ îäíîé ÿ÷åéêè òàáëèöû – âûáðàòü âíóòðåííþþ îáëàñòü
ÿ÷åéêè ó åå ëåâîé ãðàíèöû, êîãäà óêàçàòåëü ïðèîáðåòàåò âèä .
 Äëÿ âûäåëåíèÿ îäíîé ñòðîêè – âûáðàòü âíåøíþþ îáëàñòü ñòðîêè òàá-
ëèöû ó åå ëåâîé ãðàíèöû, êîãäà óêàçàòåëü ïðèîáðåòàåò âèä .
 Äëÿ âûäåëåíèÿ îäíîãî ñòîëáöà – âûáðàòü âíåøíþþ îáëàñòü ñòîëáöà òàá-
ëèöû ó åå âåðõíåé ãðàíèöû, êîãäà óêàçàòåëü ïðèîáðåòàåò âèä .
 Äëÿ âûäåëåíèÿ âñåé òàáëèöû – âûáðàòü ìàðêåð íàä ëåâûì âåðõ-
íèì óãëîì òàáëèöû, êîãäà óêàçàòåëü ïðèîáðåòàåò âèä .
 Äëÿ âûäåëåíèÿ íåñêîëüêèõ ñìåæíûõ îáúåêòîâ òàáëèöû – âûäåëèòü
îáëàñòü, â êîòîðóþ ïîïàäàþò íóæíûå îáúåêòû òàáëèöû.
 Äëÿ âûäåëåíèÿ íåñêîëüêèõ íåñìåæíûõ îáúåêòîâ òàáëèöû – âûäå-
ëèòü îäèí îáúåêò, çàòåì, óäåðæèâàÿ íàæàòîé êëàâèøó Ctrl, âûäåëèòü
îñòàëüíûå íóæíûå îáúåêòû.
2. Èñïîëüçóÿ ýëåìåíòû óïðàâëåíèÿ Ëåíòû: ñäåëàòü íóæíûé îáúåêò òàá-
ëèöû òåêóùèì, à çàòåì âûïîëíèòü Ðàáîòà ñ òàáëèöàìè  Ìàêåò 
Òàáëèöà  Âûäåëèòü è âûáðàòü â ñïèñêå íóæíóþ êîìàíäó: Âû-
äåëèòü ÿ÷åéêó, Âûäåëèòü ñòîëáåö, Âûäåëèòü ñòðîêó èëè Âûäåëèòü
òàáëèöó.
Äëÿ ñíÿòèÿ âûäåëåíèÿ îáúåêòà íóæíî âûáðàòü ìåñòî çà ïðåäåëàìè âû-
äåëåíèÿ.
Îáðàòèòå âíèìàíèå, ïðè âûáîðå ëþáîãî îáúåêòà òàáëèöû íà Ëåíòå ïî-
ÿâëÿåòñÿ äâå âðåìåííûå âêëàäêè Êîíñòðóêòîð è Ìàêåò âî âðåìåííîì ðàç-
äåëå Ðàáîòà ñ òàáëèöàìè.
8858585858585858585858585858585858585858585858585858585858585
ОБРАБОТКА ТЕКСТОВЫХ ДАННЫХ
РЕДАКТИРОВАНИЕ ТАБЛИЦЫ
Ðåäàêòèðîâàíèå òåêñòà â òàáëèöå îñóùåñòâëÿåòñÿ îáû÷íûìè äëÿ Word
ñïîñîáàìè. Êðîìå òîãî, äëÿ áûñòðîé î÷èñòêè ñîäåðæèìîãî âñåé òàáëèöû
èëè åå îáúåêòîâ äîñòàòî÷íî èõ âûäåëèòü è íàæàòü êëàâèøó Delete: äàí-
íûå áóäóò óäàëåíû, à ñàìà òàáëèöà îñòàíåòñÿ.
Ðåäàêòèðîâàíèå ñàìîé òàáëèöû ïðåäóñìàòðèâàåò äîáàâëåíèå èëè óäàëåíèå
îòäåëüíûõ åå îáúåêòîâ, îáúåäèíåíèå èëè ðàçäåëåíèå ÿ÷ååê òàáëèöû è ò. ï.
Äîáàâëÿòü ïóñòûå ñòðîêè â êîíöå òàáëèöû ìîæíî ñ ïîìîùüþ êëàâèøè
Tab. Äëÿ ýòîãî íóæíî ïîñòàâèòü êóðñîð â ïîñëåäíþþ ÿ÷åéêó òàáëèöû è
íàæàòü ýòó êëàâèøó. Åñëè äîïîëíèòåëüíàÿ ñòðîêà íóæíà âíóòðè òàáëèöû,
òî êóðñîð ñëåäóåò ïîñòàâèòü â êîíöå ñòðîêè, çà ïðåäåëàìè òàáëèöû è íà-
æàòü êëàâèøó Enter.
Óäàëèòü ëþáóþ âûäåëåííóþ ñòðîêó èëè ñòîëáåö òàáëèöû ìîæíî, íàæàâ
êëàâèøó Backspace.
Âñå ýëåìåíòû óïðàâëåíèÿ äëÿ âûïîëíåíèÿ îïåðàöèé ðåäàêòèðîâàíèÿ
òàáëèöû íàõîäÿòñÿ íà âêëàäêå Ìàêåò (ðèñ. 3.15). Â ãðóïïå Ñòðîêè è ñòîëá-
öû ðàçìåùåíû êíîïêè äëÿ óäàëåíèÿ è âñòàâêè ñîîòâåòñòâóþùèõ îáúåêòîâ.
Ýòè äåéñòâèÿ ïðèìåíÿþòñÿ ê âûäåëåííûì èëè òåêóùèì îáúåêòàì òàáëèöû.
Рис. 3.15. Вкладка Макет
Òàêæå äëÿ âûïîëíåíèÿ îïåðàöèé ðåäàêòèðîâàíèÿ ìîæíî âîñïîëüçî-
âàòüñÿ êîìàíäàìè êîíòåêñòíîãî ìåíþ âûäåëåííûõ îáúåêòîâ òàáëèöû.
Âñþ òàáëèöó, êàê åäèíûé îáúåêò òåêñòîâîãî äîêóìåíòà, ìîæíî ïåðåìå-
ùàòü è êîïèðîâàòü. Äëÿ ýòîãî òàáëèöó íóæíî âûäåëèòü è ïðèìåíèòü èç-
âåñòíûå âàì ñïîñîáû: ïåðåòàñêèâàíèå, ñî÷åòàíèå «ãîðÿ÷èõ» êëàâèø èëè
ýëåìåíòû óïðàâëåíèÿ íà Ëåíòå.
Если несколько ячеек таблицы, которые расположены рядом, нужно объеди-
нить в одну, то их следует выделить и выбрать на вкладке Макет в группе Объ-
единить кнопку Объединить ячейки . При этом текст ячеек «склеивается» и
размещается в объединенной ячейке.р щ д
Для разделения одной или нескольких смежных ячеек на несколько следуетя
выполнить:
1. Выделить нужные ячейки таблицы.
2. Выбрать кнопку Разбить ячейки на вкладке Макет в группе Объединить.
3. Указать в диалоговом окне, на сколько строк и столбцов следует разделить
ячейки.
4. Указать способ размещения текста после разделения, используя соответству-
ющий флажок.щ ф
Разделить ячейки или объединить ячейки можно также, использовав инстру-
менты Нарисовать таблицу и Ластик группы Нарисовать границы вкладки
Конструкторру р.
Когда таблицу в документе нужно разделить на две для ввода между ними
текста или переноса части таблицы на другую страницу, используют кнопку
Для тех, кто хочет знать больше
Ãëàâà 3
86868686868686868686868686868686868686868686868686868686868686
Разбить таблицу группы Объединить вкладки Макет. Для этого курсор дол-
жен находиться в той строке таблицы, где планируется разрыв.д р ц , д ру р р
Если таблица большая и занимает больше одной страницы текстового доку-
мента, то заголовки столбцов на других страницах можно вставить автоматиче-
ски. Для этого следует выделить строки заголовка в начале таблицы и выполнить
Макет  ДанныеД  Повторить строки заголовковр р .
Для удаления таблицы из документа и представления ее содержимого в виде
обычного текста можно выполнить автоматическое преобразование таблицы в
текст. Для этого нужно выделить таблицу, выполнить Макет  Данные  Пре-
образовать в текст и в диалоговом окне Преобразование в текст указать
символ, который следует вставлять в местах бывшего разделения текста на от-
дельные ячейки.
ФОРМАТИРОВАНИЕ ТАБЛИЦЫ
Ïîä ôîðìàòèðîâàíèåì òàáëèöû ïîíèìàþò ñëåäóþùèå îïåðàöèè: óñòà-
íîâêà øèðèíû ñòîëáöîâ è âûñîòû ñòðîê, ñïîñîáà âûðàâíèâàíèÿ òàáëèöû
íà ñòðàíèöå äîêóìåíòà è òåêñòà â ÿ÷åéêàõ, íàïðàâëåíèÿ òåêñòà â ÿ÷åéêå,
öâåòà è òîëùèíû ãðàíèö ÿ÷ååê, çàëèâêè â ÿ÷åéêàõ è ò. ï.
Äëÿ ôîðìàòèðîâàíèÿ òàáëèöû ïðåäíàçíà÷åíû ýëåìåíòû óïðàâëåíèÿ
âðåìåííûõ âêëàäîê Ìàêåò (òàáë. 3.6) è Êîíñòðóêòîð ðàçäåëà Ðàáîòà ñ òàá-
ëèöàìè íà Ëåíòå. Äëÿ ôîðìàòèðîâàíèÿ òåêñòà â ÿ÷åéêàõ ìîæíî ïðèìå-
íÿòü ñòàíäàðòíûå ñðåäñòâà Word.
Òàáëèöà 3.6
Íàçíà÷åíèå íåêîòîðûõ ýëåìåíòîâ óïðàâëåíèÿ âêëàäêè Ìàêåò
Ýëåìåíò óïðàâëåíèÿ Íàçíà÷åíèå
Ñïèñîê
Âûðàâíèâàíèå
Äëÿ óñòàíîâëåíèÿ ñïîñîáà âûðàâíèâàíèÿ òåêñòà â ÿ÷åé-
êå – ñíèçó ïî ëåâîìó êðàþ, ïî öåíòðó, ïî öåíòðó ïî
ïðàâîìó êðàþ è ò. ï.
Êíîïêà
Íàïðàâëåíèå òåêñòà
Äëÿ óñòàíîâëåíèÿ ñïîñîáà ðàñïîëîæåíèÿ òåêñòà â
ÿ÷åéêå – ãîðèçîíòàëüíîå èëè âåðòèêàëüíîå
Êíîïêà
Ïîëÿ ÿ÷åéêè
Äëÿ îòêðûòèÿ äèàëîãîâîãî îêíà, â êîòîðîì ìîæíî
óñòàíîâèòü ðàçìåð ïîëåé â ÿ÷åéêàõ è èíòåðâàë ìåæ-
äó ÿ÷åéêàìè â òàáëèöå
Ñ÷åò÷èêè
Øèðèíà ñòîëáöà
Âûñîòà ñòðîê
Äëÿ óñòàíîâëåíèÿ òî÷íûõ ðàçìåðîâ îòäåëüíûõ îáú-
åêòîâ òàáëèöû
Ðàçìåðû îòäåëüíûõ îáúåêòîâ òàáëèöû
ìîæíî èçìåíèòü è äðóãèìè ñïîñîáàìè:
 Ïåðåòàñêèâàíèå ãðàíèö îáúåêòà.
Íàâåäåíèå óêàçàòåëÿ íà ãðàíèöó
ñòðîêè èëè ñòîëáöà â ïðåäåëàõ òàá-
ëèöû ìåíÿåò åãî âèä: íà ãðàíèöå
ñòðîêè óêàçàòåëü áóäåò èìåòü âèä
, íà ãðàíèöå ñòîëáöà – . Ïðè
ïåðåòàñêèâàíèè øòðèõîâàÿ ëèíèÿ
áóäåò äåìîíñòðèðîâàòü íîâîå ïîëî-
æåíèå ãðàíèöû îáúåêòà.
2 1
1. Маркеры границ столбцов
2. Маркеры границ строк
Рис. 3.16. Границы строк и столбцов
таблицы на линейках
887878787878787878787878787878787878787878787878787878787878
ОБРАБОТКА ТЕКСТОВЫХ ДАННЫХ
 Ïåðåòàñêèâàíèå ìàðêåðà ãðàíèöû. Êîãäà êóðñîð íàõîäèòñÿ â îáëà-
ñòè òàáëèöû, íà ãîðèçîíòàëüíîé ëèíåéêå ïîÿâëÿþòñÿ ìàðêåðû ãðà-
íèö ñòîëáöîâ, à íà âåðòèêàëüíîé – ìàðêåðû ãðàíèö ñòðîê (ðèñ. 3.16).
Ïðè èõ ïåðåòàñêèâàíèè ïî ëèíåéêå èçìåíÿþòñÿ ðàçìåðû ñîîòâåòñòâó-
þùèõ ñòîëáöîâ è ñòðîê.
Äëÿ ãðàíèö òàáëèöû èëè åå îòäåëüíûõ îáúåêòîâ ìîæíî óñòàíîâèòü
öâåò, òîëùèíó, ñòèëü ëèíèé. Âíóòðåííèå ÷àñòè îáúåêòîâ òàáëèöû ìîæíî
çàëèòü ðàçíûìè öâåòàìè, èñïîëüçóÿ ðàçëè÷íûå ñïîñîáû çàëèâêè. Ïî
óìîë÷àíèþ â Word 2007 òàáëèöå íàçíà÷àåòñÿ îáðàìëåíèå òèïà «ñåòêà» –
âñå ÿ÷åéêè èìåþò ãðàíèöû â âèäå òîíêèõ ñïëîøíûõ ëèíèé øèðèíîé
0,5 ïò áåç çàëèâêè. Èçìåíèòü çíà÷åíèå ýòèõ ñâîéñòâ ìîæíî, èñïîëüçóÿ
ýëåìåíòû óïðàâëåíèÿ âðåìåííîé âêëàäêè Êîíñòðóêòîð (ðèñ. 3.17).
Рис. 3.17. Вкладка Конструктор
Äëÿ âûáîðà øèðèíû, òèïà, öâåòà ëèíèé
ãðàíèö ïðåäíàçíà÷åíû ñîîòâåòñòâóþùèå
ýëåìåíòû óïðàâëåíèÿ ãðóïïû Íàðèñîâàòü
ãðàíèöû. Â ãðóïïå Ñòèëè òàáëèö ìîæíî
óñòàíîâèòü öâåò çàëèâêè îáúåêòîâ òàáëèöû
(êíîïêà Çàëèâêà ), îòîáðàçèòü èëè ñíÿòü
îòîáðàæåíèå òåõ èëè èíûõ ãðàíèö (êíîïêà
Ãðàíèöû ). Óñòàíîâêó çíà÷åíèé ýòèõ
ñâîéñòâ ìîæíî âûïîëíèòü è â äèàëîãîâîì
îêíå ãðóïïû Íàðèñîâàòü ãðàíèöû.
Óñòàíîâêó çíà÷åíèé, îïèñàííûõ âûøå, è
äðóãèõ ñâîéñòâ òàáëèö, òàêèõ êàê ñïîñîá
ðàñïîëîæåíèÿ òàáëèöû íà ñòðàíèöå, ñïîñîá
îáòåêàíèÿ òàáëèöû òåêñòîì è ò. ï., ìîæíî
âûïîëíèòü íà âêëàäêàõ äèàëîãîâîãî îêíà
Ñâîéñòâà òàáëèöû (ðèñ. 3.18). Îòêðûòü ýòî
îêíî ìîæíî ñîîòâåòñòâóþùåé êîìàíäîé êîíòåêñòíîãî ìåíþ òàáëèöû èëè
êíîïêîé Ñâîéñòâà ãðóïïû Òàáëèöà âêëàäêè Ìàêåò.
Также для форматирования таблицы можно применить один из встроенных
стилей, которые устанавливают определенные значения параметров форматиро-
вания объектов таблицы. Стиль можно выбрать в списке группы Стили таблиц на
вкладке Конструктор. Выбор стиля сопровождается динамичным предваритель-
ным просмотром будущего результата форматирования.р р удущ р у ф р р
Используя флажки группы Параметры стилей таблиц вкладки Конструктор,
в примененном стиле можно изменить форматы отдельных частей таблицы (стро-
ки заголовка и итогов, первого и последнего столбцов, линий строк и столбцов).
Рис. 3.18. Диалоговое окно
Свойства таблицы
Для тех, кто хочет знать больше
Ãëàâà 3
88888888888888888888888888888888888888888888888888888888888888
Ðåäàêòèðîâàíèå è ôîðìàòèðîâàíèå îáúåêòîâ òàáëèöû îñóùåñòâëÿåòñÿ ñ
èñïîëüçîâàíèåì ìåíþ Òàáëèöà èëè ýëåìåíòîâ óïðàâëåíèÿ ïàíåëè èíñòðó-
ìåíòîâ Òàáëèöà (ðèñ. 3.19), êîòîðàÿ ïîÿâëÿåòñÿ íà ýêðàíå ïðè óñòàíîâëå-
íèè êóðñîðà â ïðåäåëàõ òàáëèöû.
Рис. 3.19. Панель инструментов Таблица
Äëÿ óïîðÿäî÷åíèÿ è íàãëÿäíîãî ïðåäñòàâëåíèÿ â äîêóìåíòàõ ðàçëè÷-
íûõ äàííûõ èñïîëüçóþò òàáëèöû. Òàáëèöà ñîñòîèò èç ñòîëáöîâ è ñòðîê, íà
ïåðåñå÷åíèè êîòîðûõ íàõîäÿòñÿ ÿ÷åéêè. Ñòîëáöû, ñòðîêè, ÿ÷åéêè ÿâëÿ-
þòñÿ îáúåêòàìè òàáëèöû.  ÿ÷åéêàõ òàáëèöû ìîãóò ðàçìåùàòüñÿ òåêñò,
÷èñëà, ðèñóíêè, ôîðìóëû è äàæå äðóãèå òàáëèöû.
Òàáëèöà, êàê îáúåêò òåêñòîâîãî äîêóìåíòà, èìååò ñëåäóþùèå ñâîéñòâà:
ðàçìåð òàáëèöû, øèðèíà ñòîëáöîâ, âûñîòà ñòðîê, ñïîñîá âûðàâíèâàíèÿ òàá-
ëèöû, ñïîñîá îáòåêàíèÿ òàáëèöû òåêñòîì, ãðàíèöû òàáëèöû, çàëèâêà îáú-
åêòîâ òàáëèöû è ò. ï.
Åñòü íåñêîëüêî ñïîñîáîâ âñòàâèòü â òåêñòîâûé äîêóìåíò òàáëèöó. Íàè-
áîëåå îáùèé èç íèõ òàêîé: âûïîëíèòü Âñòàâêà  Òàáëèöû  Òàáëèöà 
Âñòàâèòü òàáëèöó, çàòåì â ñîîòâåòñòâóþùèõ ïîëÿõ äèàëîãîâîãî îêíà
Âñòàâêà òàáëèöû óêàçàòü êîëè÷åñòâî ñòîëáöîâ è ñòðîê, ñïîñîá îïðåäåëå-
íèÿ øèðèíû ñòîëáöîâ íîâîé òàáëèöû è âûáðàòü êíîïêó ÎÊ.
Ðåäàêòèðîâàíèå ñàìîé òàáëèöû ïðåäóñìàòðèâàåò äîáàâëåíèå èëè óäàëå-
íèå îòäåëüíûõ åå îáúåêòîâ, îáúåäèíåíèå èëè ðàçáèòèå ÿ÷ååê òàáëèöû è
ò. ï. Ïîä ôîðìàòèðîâàíèåì òàáëèöû ïîíèìàþò ñëåäóþùèå îïåðàöèè: óñòà-
íîâêà øèðèíû ñòîëáöîâ è âûñîòû ñòðîê, ñïîñîáà âûðàâíèâàíèÿ òàáëèöû
íà ñòðàíèöå è òåêñòà â ÿ÷åéêàõ, íàïðàâëåíèÿ òåêñòà â ÿ÷åéêå, öâåòà è
òîëùèíû ãðàíèö ÿ÷ååê, çàëèâêè â ÿ÷åéêàõ è ò. ï.
Âñå ýëåìåíòû óïðàâëåíèÿ äëÿ âûïîëíåíèÿ îïåðàöèé ðåäàêòèðîâàíèÿ è
ôîðìàòèðîâàíèÿ òàáëèöû íàõîäÿòñÿ íà âêëàäêå Ìàêåò è Êîíñòðóêòîð
âðåìåííîãî ðàçäåëà Ðàáîòà ñ òàáëèöàìè íà Ëåíòå.
Дайте ответы на вопросы
1. Äëÿ ÷åãî â äîêóìåíòå èñïîëüçóþò òàáëèöû? Èç ÷åãî îíè ñîñòîÿò?
2. Êàêèå ñâîéñòâà òàáëèöû è êàêèå èõ âîçìîæíûå çíà÷åíèÿ?
3. Êàêèìè ñïîñîáàìè ìîæíî âñòàâèòü òàáëèöó â òåêñòîâûé äîêóìåíò?
4. ×òî ïîíèìàþò ïîä òåðìèíîì «òàáëèöà ñëîæíîé ñòðóêòóðû»? Êàêèì
ñïîñîáîì åå óäîáíåå ñîçäàòü?
5. Êàê âûäåëèòü ðàçëè÷íûå îáúåêòû òàáëèöû?
6. Êàê ìîæíî óäàëèòü èëè âñòàâèòü ñòðîêè èëè ñòîëáöû â òàáëèöó?
7.  ÷åì áóäåò çàêëþ÷àòüñÿ îòëè÷èå íàæàòèÿ êëàâèø Delete è
Backspace ïðè âûäåëåííîì ôðàãìåíòå òàáëèöû?
8. Â êîíöå òàáëèöû íóæíî äîáàâèòü åùå îäíó ñòðîêó. Êàê ýòî ñäåëàòü
áûñòðî? Êàê ïîñòóïèòü, ÷òîáû âñòàâèòü ñòðîêó âíóòðü òàáëèöû?
Для тех, кто работает с LibreOffice
уууууууууууууууСамое важное в этом пунктеСамое важное в этом пунктеСамое важное в этом пунктеСамое важное в этом пунктеСамое важное в этом пунктеСамое важное в этом пунктеСамое важное в этом пунктеСамое важное в этом пунктеСамое важное в этом пунктеСамое важное в этом пунктеСамое важное в этом пунктеСамое важное в этом пунктеСамое важное в этом пунктеСамое важное в этом пунктеСамое важное в этом пунктеСамое важное в этом пунктеСамое важное в этом пунктеСамое важное в этом пунктеСамое важное в этом пунктеСамое важное в этом пунктеСамое важное в этом пунктеСамое важное в этом пунктеСамое важное в этом пунктеСамое важное в этом пунктеСамое важное в этом пунктеСамое важное в этом пунктеСамое важное в этом пунктеСамое важное в этом пунктеСамое важное в этом пунктеСамое важное в этом пунктеСамое важное в этом пунктеСамое важное в этом пунктеСамое важное в этом пунктеСамое важное в этом пунктеСамое важное в этом пунктеСамое важное в этом пунктеСамое важное в этом пунктеСамое важное в этом пунктеСамое важное в этом пунктеСамое важное в этом пунктеСамое важное в этом пунктеСамое важное в этом пунктеСамое важное в этом пунктеСамое важное в этом пунктеСа ое а ое то теСа ое а ое то теСССССС
89898989898989898989898989898989898989898989898989898989898989
ОБРАБОТКА ТЕКСТОВЫХ ДАННЫХ
9. Êàê èçìåíèòü ðàçìåðû ñòîëáöîâ èëè ñòðîê?
10. Êàêèå íàïðàâëåíèÿ òåêñòà â ÿ÷åéêå ìîæíî óñòàíîâèòü? Êàê ýòî
ñäåëàòü?
11. Êàê áóäåò ðàçìåùåí òåêñò â ÿ÷åéêå, åñëè âûáðàòü êíîïêó ?
12.  êàêèõ ñëó÷àÿõ íóæíî îáúåäèíÿòü ÿ÷åéêè? Êîãäà ïîëüçîâàòåëþ
íóæíî ðàçáèòü ÿ÷åéêè, êàê ýòî ìîæíî ñäåëàòü?
13. Ãäå íàõîäÿòñÿ ýëåìåíòû óïðàâëåíèÿ äëÿ ôîðìàòèðîâàíèÿ òàáëèö?
Выполните задания
1. Ñîçäàéòå òàáëèöó ïî ïðèâåäåííîìó îáðàçöó. Ñîõðàíèòå äîêóìåíò â
ôàéëå ñ èìåíåì çàäàíèå 3.2.1.docx â âàøåé ïàïêå.
ÍÀ×ÈÑËÅÍÈÅ ÇÀÐÀÁÎÒÍÎÉ ÏËÀÒÛ
Фамилия 1 квартал 2 квартал 3 квартал 4 квартал
Иванов 2200.35 2200.35 2200.35 2200.35
Петров 3378.89 3378.89 3378.89 3378.89
Сидоров 5456.90 5456.90 5456.90 5456.90
Козлов 1456.67 1456.67 1456.67 1456.67
Андреев 4589.00 4589.00 4589.00 4589.00
2. Ñîçäàéòå â òåêñòîâîì äîêóìåíòå ðàñïèñàíèå óðîêîâ â âàøåì êëàññå
ïî îáðàçöó òàáëèöû 3.4. Ñîõðàíèòå äîêóìåíò â âàøåé ïàïêå â ôàé-
ëå ñ èìåíåì çàäàíèå 3.2.2.docx è îòïðàâüòå ôàéë ïî ýëåêòðîííîé
ïî÷òå ó÷èòåëþ.
3. Îòêðîéòå óêàçàííûé ó÷èòåëåì ôàéë (íàïðèìåð, Ãëàâà 3Ïóíêò 3.2
îáðàçåö 3.2.3.docx). Óäàëèòå ïîñëåäíèé ñòîëáåö è ïîñëåäíþþ ñòðî-
êó òàáëèöû. Âñòàâüòå ïåðåä ïåðâûì ñòîëáöîì äîïîëíèòåëüíûé ñòîë-
áåö è ââåäèòå â åãî ÿ÷åéêè íîìåðà ñòðîê. Âñòàâüòå ïåðåä ïåðâîé
ñòðîêîé åùå îäíó ñòðîêó. Îáúåäèíèòå âñå ÿ÷åéêè ñòðîêè è ââåäèòå
â ÿ÷åéêó íàçâàíèå òàáëèöû. Ñîõðàíèòå äîêóìåíò â âàøåé ïàïêå â
ôàéëå ñ èìåíåì çàäàíèå 3.2.3.docx.
4. Îòêðîéòå óêàçàííûé ó÷èòåëåì ôàéë (íàïðèìåð, Ãëàâà 3Ïóíêò 3.2
îáðàçåö 3.2.4.docx). Îòôîðìàòèðóéòå òàáëèöó ïî óêàçàííûì çíà÷å-
íèÿì ñâîéñòâ. Ñîõðàíèòå äîêóìåíò â âàøåé ïàïêå â ôàéëå ñ èìåíåì
çàäàíèå 3.2.4.docx.
Îáúåêò
òàáëèöû
Øðèôò
Ðàçìåð
øðèôòà
Öâåò
ñèìâîëîâ
Íà÷åðòà-
íèå
Âûðàâíè-
âàíèå
Ïåðâàÿ
ñòðîêà
Comic
Sans MS
14 Òåìíî-çå-
ëåíûé
Ïîëóæèð-
íûé
Ïî öåíòðó
×åòâåðòàÿ
ñòðîêà
Arial 12 Òåìíî-ñè-
íèé
Êóðñèâ Ïî ëåâîìó
êðàþ
Ïåðâûé
ñòîëáåö
Times New
Roman
14 ×åðíûé Îáû÷íûé Ïî ïðàâî-
ìó êðàþ
Ãëàâà 3
90909090909090909090909090909090909090909090909090909090909090
5. Ñîçäàéòå â òåêñòîâîì äîêóìåíòå, èñïîëüçóÿ òàáëèöó, ñõåìó êëàññè-
ôèêàöèè òðåóãîëüíèêîâ ïî ðàâåíñòâó ñòîðîí. Ñîõðàíèòå äîêóìåíò
â âàøåé ïàïêå â ôàéëå ñ èìåíåì çàäàíèå 3.2.5.docx.
Òðåóãîëüíèêè
Ðàâíîñòîðîííèå Ðàâíîáåäðåííûå Ðàçíîñòîðîííèå
6. Ñîçäàéòå â òåêñòîâîì äîêóìåíòå òàáëèöó, çàêðàñèâ åå ÿ÷åéêè ïî
ïðèâåäåííîìó îáðàçöó. Ñîõðàíèòå äîêóìåíò â âàøåé ïàïêå â ôàéëå
ñ èìåíåì çàäàíèå 3.2.6.docx.
7. Ñîçäàéòå òàáëèöó-êàëåíäàðü íà òåêóùèé ìåñÿö. Ñîõðàíèòå äîêó-
ìåíò â âàøåé ïàïêå â ôàéëå ñ èìåíåì çàäàíèå 3.2.7.docx.
8. Âû ñîçäàëè íîâûé äîêóìåíò, â êîòîðîì ñ ñàìîãî íà÷àëà ñòðàíèöû
âñòàâèëè òàáëèöó è çàáûëè íàïèñàòü íàçâàíèå òàáëèöû. Âûÿñíèòå
ñ ïîìîùüþ Ñïðàâêè, êàê âñòàâèòü òåêñò ïåðåä òàáëèöåé. Çàïèøèòå
àëãîðèòì â òåòðàäü.
3.3. СОЗДАНИЕ, РЕДАКТИРОВАНИЕ3.3. СОЗДАНИЕ, РЕДАКТИРОВАНИЕ
И ФОРМАТИРОВАНИЕ ГРАФИЧЕСКИХИ ФОРМАТИРОВАНИЕ ГРАФИЧЕСКИХ
ОБЪЕКТОВ В ТЕКСТОВОМ ДОКУМЕНТЕОБЪЕКТОВ В ТЕКСТОВОМ ДОКУМЕНТЕ
1. Íàçîâèòå ñâîéñòâà ãðàôè÷åñêîãî èçîáðàæåíèÿ â òåêñòîâîì äîêóìåíòå
Word 2007. Êàêèå çíà÷åíèÿ îíè ìîãóò ïðèíèìàòü?
2. Íàçîâèòå èçâåñòíûå âàì îïåðàöèè ðåäàêòèðîâàíèÿ ãðàôè÷åñêèõ èçîáðà-
æåíèé â Word 2007. Êàê îíè âûïîëíÿþòñÿ?
3. Íàçîâèòå èçâåñòíûå âàì îïåðàöèè ôîðìàòèðîâàíèÿ ãðàôè÷åñêèõ èçîáðà-
æåíèé â Word 2007. Êàê îíè âûïîëíÿþòñÿ?
ГРАФИЧЕСКИЕОБЪЕКТЫВТЕКСТОВОМДОКУМЕНТЕИИХСВОЙСТВА
 øåñòîì êëàññå âû íàó÷èëèñü âñòàâëÿòü â òåêñòîâûé äîêóìåíò ãðàôè÷å-
ñêèå èçîáðàæåíèÿ. Ýòî áûëè ðèñóíêè, ñõåìû, äèàãðàììû è ò. ï. Èõ èñïîëü-
çóþò äëÿ èëëþñòðàöèè ñîäåðæàíèÿ òåêñòîâîãî äîêóìåíòà. Âû óæå çíàåòå,
9191919191919191919191919191919191919191919191919191919191919
ОБРАБОТКА ТЕКСТОВЫХ ДАННЫХ
÷òî ãðàôè÷åñêèå îáúåêòû, âñòàâëåííûå â òåêñòîâûé äîêóìåíò, èìåþò îïðåäå-
ëåííûå ñâîéñòâà: ðàçìåð èçîáðàæåíèÿ, ðàñïîëîæåíèå íà ñòðàíèöå, îáòåêà-
íèå òåêñòîì, êîíòðàñòíîñòü è ÿðêîñòü, ãðàíèöû ðèñóíêà, çàëèâêà è ò. ï.
 òåêñòîâûé äîêóìåíò ìîæíî âñòàâèòü ðàçëè÷íûå ãðàôè÷åñêèå èçîáðà-
æåíèÿ. Äëÿ ýòîãî èñïîëüçóþò ýëåìåíòû óïðàâëåíèÿ ãðóïïû Èëëþñòðàöèè
âêëàäêè Âñòàâêà:
 Ðèñóíîê – äëÿ âñòàâêè ãðàôè÷åñêèõ èçîáðàæåíèé, ñîõðàíåííûõ
íà âíåøíèõ íîñèòåëÿõ.
 Êëèï – äëÿ âñòàâêè ãðàôè÷åñêèõ èçîáðàæåíèé èç ãîòîâûõ êîë-
ëåêöèé êàðòèíîê, óñòàíîâëåííûõ íà êîìïüþòåðå, èëè ñ ñàéòà Office
Online êîðïîðàöèè Microsoft.
 Ôèãóðû – äëÿ âñòàâêè ðàçëè÷íûõ ëèíèé è ãåîìåòðè÷åñêèõ ôèãóð.
 SmartArt – äëÿ âñòàâêè ðàçíîîáðàçíûõ ñõåì (îðãàíèçàöèîííûõ,
èåðàðõè÷åñêèõ, öèêëè÷åñêèõ è ò. ï.).
 Äèàãðàììà – äëÿ âñòàâêè ÷èñëîâûõ äèàãðàìì (ãèñòîãðàìì, ñåê-
òîðíûõ äèàãðàìì, ãðàôèêîâ è ò. ï.).
Èç ïåðå÷èñëåííûõ âèäîâ âû óæå óìååòå âñòàâëÿòü â òåêñòîâûé äîêóìåíò
ãðàôè÷åñêèå èçîáðàæåíèÿ èç êîëëåêöèè Microsof ClipArt, èç êîëëåêöèè
SmartArt, èç ðàçëè÷íûõ êîëëåêöèé ãðàôè÷åñêèõ èçîáðàæåíèé íà âíåøíèõ
íîñèòåëÿõ, èç Èíòåðíåòà, èç ñîáñòâåííûõ öèôðîâûõ ôîòîàëüáîìîâ è äð.
 ýòîì ïàðàãðàôå ðàññìîòðèì, êàê ñîçäàòü â òåêñòîâîì äîêóìåíòå ãðà-
ôè÷åñêîå èçîáðàæåíèå, èñïîëüçóÿ ðàçëè÷íûå ãðàôè÷åñêèå ïðèìèòèâû
(ðèñ. 3.20).
Рис. 3.20. Примеры графических примитивов с разными значениями их свойств
Ãðàôè÷åñêèå ïðèìèòèâû åñòü äâóõ âèäîâ – ëèíèÿ è ôèãóðà.
Îáúåêò ëèíèÿ õàðàêòåðèçóåòñÿ ñëåäóþùèìè ñâîéñòâàìè: ôîðìà, òîë-
ùèíà, òèï, øàáëîí, öâåò. Âîçìîæíûå çíà÷åíèÿ ýòèõ ñâîéñòâ ïðèâåäåíû
â òàáëèöå 3.7.
Òàáëèöà 3.7
Ïðèìåðû çíà÷åíèé ñâîéñòâ ëèíèè
Ôîðìà
ëèíèè
Òîëùèíà
ëèíèè
Òèï
ëèíèè
Øàáëîí
ëèíèè
Öâåòà
ëèíèè
Ïðÿìàÿ
Êðèâàÿ
Ëîìàíàÿ
Ãëàâà 3
9292929292929292929292929292929292929292929292929292929292929
Ôèãóðû îáðàçóþòñÿ çàìêíóòûìè ëèíèÿìè.
Ýòè çàìêíóòûå ëèíèè îáðàçóþò êîíòóð ôèãóðû, à
÷àñòü ïëîñêîñòè, êîòîðóþ îíè îãðàíè÷èâàþò, –
âíóòðåííþþ îáëàñòü ôèãóðû (ðèñ. 3.21). Âíóòðåí-
íÿÿ îáëàñòü ôèãóðû ìîæåò áûòü çàêðàøåíà. Ïðè
ýòîì ìîæíî èñïîëüçîâàòü îäèí èç 5 ñïîñîáîâ (ýô-
ôåêòîâ) çàëèâêè: îäíîðîäíóþ, ãðàäèåíòíóþ, çà-
ëèâêó óçîðîì, òåêñòóðîé, ðèñóíêîì (òàáë. 3.8).
Òàáëèöà 3.8
Ïðèìåðû çàêðàøèâàíèÿ âíóòðåííåé îáëàñòè ôèãóðû
Îäíîðîäíàÿ
çàëèâêà
Ãðàäèåíòíàÿ
çàëèâêà
Çàëèâêà
óçîðîì
Çàëèâêà
òåêñòóðîé
Çàëèâêà
ðèñóíêîì
Îäíèì öâåòîì
èç ïàëèòðû
öâåòîâ
Îòòåíêàìè
íåñêîëüêèõ
öâåòîâ ñ ïëàâ-
íûìè ïåðåõî-
äàìè ìåæäó
íèìè
Ìîçàè÷íûì
ðèñóíêîì, èç
êîëëåêöèè
øàáëîíîâ
Íåêîòîðûì
èçîáðàæåíèåì
èç êîëëåêöèè
îáðàçöîâ
Èçîáðàæåíè-
åì èç ëþáîãî
ãðàôè÷åñêîãî
ôàéëà
СОЗДАНИЕГРАФИЧЕСКИХПРИМИТИВОВИИЗОБРАЖЕНИЙВWORD2007
Ãðàôè÷åñêèå ïðèìèòèâû, êîòîðûå ìîæíî
èñïîëüçîâàòü â Word 2007, ðàçäåëÿþò íà íå-
ñêîëüêî ãðóïï: ëèíèè, îñíîâíûå ôèãóðû, ôè-
ãóðíûå ñòðåëêè, ýëåìåíòû áëîê-ñõåì, âûíî-
ñêè, çâåçäû è ëåíòû (ðèñ. 3.22).
 Word 2007 èñïîëüçóåòñÿ íåñêîëüêî âèäîâ
ëèíèé – ïðÿìàÿ ëèíèÿ, ñîåäèíèòåëüíàÿ ëèíèÿ,
êðèâàÿ, ïîëèëèíèÿ è ðèñîâàííàÿ êðèâàÿ. Äëÿ èõ
ñîçäàíèÿ èñïîëüçóþò ñëåäóþùèå èíñòðóìåíòû:
 Ïðÿìàÿ , Ñòðåëêà , Äâóñòîðîííÿÿ
ñòðåëêà – äëÿ ðèñîâàíèÿ ïðÿìûõ ëèíèé.
Ñîçäàíèå ýòèõ îáúåêòîâ àíàëîãè÷íî ðèñîâà-
íèþ ïðÿìîé ëèíèè â ãðàôè÷åñêîì ðåäàêòîðå
Paint.
 Ðèñîâàííàÿ êðèâàÿ – äëÿ ñîçäàíèÿ ïðî-
èçâîëüíîé êðèâîé, èìèòèðóþùåé ðèñîâàíèå
ëèíèé êàðàíäàøîì îò ðóêè. Ñîçäàíèå òàêîãî
ïðèìèòèâà àíàëîãè÷íî ðèñîâàíèþ êàðàíäà-
øîì â ãðàôè÷åñêîì ðåäàêòîðå Paint.
 Êðèâàÿ – äëÿ ñîçäàíèÿ êðèâîé ñî ñãè-
áàìè.
ÂíóòðåííÿÿÂ
îáëàñòü
Êîíòóð
ôèãóðû
Рис. 3.21. Контур и
внутренняя область
фигуры
Рис. 3.22. Инструменты
для создания графических
примитивов
93939393939393939393939393939393939393939393939393939393939393
ОБРАБОТКА ТЕКСТОВЫХ ДАННЫХ
 Ïîëèëèíèÿ – äëÿ ñîçäàíèÿ ëî-
ìàíûõ ëèíèé.
Àëãîðèòì ñîçäàíèÿ ëîìàíîé (àíàëî-
ãè÷íî ñîçäàåòñÿ è êðèâàÿ):
1. Âûáðàòü íà âêëàäêå Âñòàâêà â
ãðóïïå Èëëþñòðàöèè êíîïêó Ôè-
ãóðû (ðèñ. 3.23).
2. Âûáðàòü èíñòðóìåíò Ïîëèëèíèÿ.
3. Âûáðàòü íà ñòðàíèöå íà÷àëüíóþ òî÷êó ëèíèè.
4. Âûáðàòü íà ñòðàíèöå òî÷êè, êîòîðûå ÿâëÿþòñÿ âåðøèíàìè ëîìàíîé.
5. Äâàæäû ùåëêíóòü â êîíå÷íîé òî÷êå ëèíèè.
Äëÿ ñîçäàíèÿ çàìêíóòîé ëîìàíîé (êðèâîé) íóæíî åå êîíå÷íóþ òî÷êó
âûáðàòü ó íà÷àëüíîé òî÷êè ýòîé ëèíèè. Ïðîãðàììà àâòîìàòè÷åñêè ñîåäè-
íÿåò ýòè òî÷êè, çàìêíóâ ëèíèþ è çàêðàñèâ âíóòðåííþþ îáëàñòü.
Èíñòðóìåíòû èç ãðóïï Îñíîâíûå ôèãóðû, Ôèãóðíûå ñòðåëêè, Áëîê-
ñõåìû èñïîëüçóþòñÿ äëÿ ñîçäàíèÿ ïðèìèòèâîâ, êîòîðûå èìåþò çàäàííóþ
ãåîìåòðè÷åñêóþ ôîðìó. Íàïðèìåð, ðîìá, òðåóãîëüíèê, äâîéíàÿ ñòðåëêà,
óëûáàþùååñÿ ëèöî, äóãà, Ëóíà è ò. ï. Ðèñîâàíèå ýòèõ ôèãóð âûïîëíÿåòñÿ
ïî ñëåäóþùåìó àëãîðèòìó:
1. Âûáðàòü íà âêëàäêå Âñòàâêà â ãðóïïå Èëëþñòðàöèè êíîïêó Ôèãóðû.
2. Âûáðàòü â ïðèâåäåííîì ñïèñêå íóæíóþ ôèãóðó.
3. Ïåðåâåñòè êóðñîð â ðàáî÷óþ îáëàñòü äîêóìåíòà.
4. Çàôèêñèðîâàòü íà÷àëüíóþ òî÷êó ðèñîâàíèÿ ôèãóðû íàæàòèåì ëåâîé
êíîïêè ìûøè.
5. Ïåðåìåñòèòü óêàçàòåëü â êîíå÷íóþ òî÷êó ðèñîâàíèÿ ôèãóðû, óäåð-
æèâàÿ íàæàòîé ëåâóþ êíîïêó ìûøè.
6. Îòïóñòèòü ëåâóþ êíîïêó ìûøè.
Ïðèìå÷àíèÿ:
 åñëè, ðèñóÿ îâàë èëè ïðÿìîóãîëüíèê, óäåðæèâàòü íàæàòîé êëàâèøó
Shift, òî áóäóò ñîçäàâàòüñÿ ôèãóðû ïðàâèëüíîé ôîðìû – êðóã èëè
êâàäðàò;
 ñîäåðæàíèå êëàâèøè Shift ïðè ðèñîâàíèè ëèíèé è ñòðåëîê îãðàíè-
÷èâàåò óãëû íàêëîíà âåëè÷èíàìè, êðàòíûìè 15;
 ðèñîâàíèå ôèãóð ïðè íàæàòîé êëàâèøå Ctrl îñóùåñòâëÿåòñÿ îò öåí-
òðà ôèãóðû;
 åñëè íóæíî ïîñëåäîâàòåëüíî íàðèñîâàòü íåñêîëüêî îáúåêòîâ îäíîãî
âèäà, òî ñîîòâåòñòâóþùèé èíñòðóìåíò ñëåäóåò âûáðàòü ïðàâîé êíîïêîé
è çàôèêñèðîâàòü ðåæèì ðèñîâàííÿ. Äîáàâèâ âñå íåîáõîäèìûå îáúåêòû,
íàæàòü êëàâèøó Esc;
 ÷òîáû îáëåã÷èòü ðèñîâàíèå ìåëêèõ
äåòàëåé èçîáðàæåíèÿ, öåëåñîîáðàçíî
óâåëè÷èòü ìàñøòàá ïðîñìîòðà äîêó-
ìåíòà.
Êàæäûé ãðàôè÷åñêèé ïðèìèòèâ â òåê-
ñòîâîì äîêóìåíòå ñîçäàåòñÿ îòäåëüíî, à
ïîòîì ïåðåòàñêèâàíèåì, êîïèðîâàíèåì,
íàëîæåíèåì äðóã íà äðóãà ñîçäàåòñÿ ãðà-
ôè÷åñêîå èçîáðàæåíèå (ðèñ. 3.24).
Рис. 3.23. Вставка фигуры
Рис. 3.24. Графическое изображе-
ние, созданное из отдельных
графических примитивов
Ãëàâà 3
9494949494949494949494949494949494949494949494949494949494949
При создании графического изображения в Word 2007 удобно пользоваться
сеткой, которая позволяет регулировать размеры графических объектов, упро-
щает рисование прямых линий и выравнивание объектов. Для отображения
сетки нужно на вкладке Вид в группе Показать или скрыть установить флажок
Сетка (рис. 3.25). Шаг сетки можно изменить в диалоговом окне Привязка к
сетке, которое открывается Разметка страницы  Упорядочить  Выров-
нять
ц
 Параметры сетки.
Линии сетки отображаются на экране
только в режиме просмотра Разметка
страницы и не печатаются при выводе
документа на печать. Для того чтобы
скрыть сетку, нужно снять соответствую-
щий флажок.
Äëÿ ñîçäàíèÿ ãðàôè÷åñêèõ îáúåêòîâ â òåêñòîâîì äîêóìåíòå èñïîëüçóþò
êîìàíäû ìåíþ Âñòàâêà (Èçîáðàæåíèå, Ìåäèà, Ôèãóðû è ò. ï.) èëè ýëå-
ìåíòû óïðàâëåíèÿ ïàíåëè èíñòðóìåíòîâ Ãðàôèêà (ðèñ. 3.26), êîòîðàÿ ïî-
ÿâëÿåòñÿ íà ýêðàíå ïðè âûáîðå êíîïêè Ôóíêöèè ðèñîâàíèÿ íà ïàíåëè
èíñòðóìåíòîâ Ñòàíäàðòíàÿ. Êíîïêè Îñíîâíûå ôèãóðû , Ôèãóðû-ñèì-
âîëû , Ñòðåëêè , Çâåçäû , Âûíîñêè , Ñõåìû îòêðûâàþò
ñïèñêè ýñêèçîâ ñîîòâåòñòâóþùåé ãðóïïû ôèãóð.
Рис. 3.26. Панель инструментов Графика
РЕДАКТИРОВАНИЕ ГРАФИЧЕСКИХ ОБЪЕКТОВ В WORD 2007
Ãðàôè÷åñêèå ïðèìèòèâû ÿâëÿþòñÿ ñàìîñòîÿòåëüíûìè îáúåêòàìè è èõ
ìîæíî ðåäàêòèðîâàòü íåçàâèñèìî îò äðóãèõ îáúåêòîâ ýòîãî èçîáðàæåíèÿ.
Íàïîìèíàåì, ÷òî âñå ýòè îïåðàöèè îñóùåñòâëÿþòñÿ äëÿ âûäåëåííûõ îáú-
åêòîâ. ×òîáû âûäåëèòü îáúåêò, íóæíî âûáðàòü åãî íà èçîáðàæåíèè. Ïðè
íàâåäåíèè óêàçàòåëÿ íà îáúåêò îí ìåíÿåò âèä íà òàêîé: .
Ïîñëå âûáîðà îáúåêòà âîêðóã íåãî ïîÿâëÿþòñÿ ìàðêåðû èçìåíåíèÿ
ðàçìåðîâ, à äëÿ íåêîòîðûõ ãðàôè÷åñêèõ îáúåê-
òîâ òàêæå è ìàðêåð âðàùåíèÿ – ýòî ñïåöèàëü-
íûå îòìåòêè â âèäå ìàëåíüêèõ êðóæêîâ è êâà-
äðàòèêîâ, ðàñïîëîæåííûõ âîêðóã ôèãóðû
(ðèñ. 3.27).
Ïðè íàâåäåíèè óêàçàòåëÿ íà ìàðêåðû èçìå-
íåíèÿ ðàçìåðîâ îí ïðèîáðåòàåò âèä äâóñòîðîí-
íåé ñòðåëêè, óêàçûâàþùåé íàïðàâëåíèå âîç-
ìîæíîãî ïåðåìåùåíèÿ. Ïåðåìåùåíèå ìàðêåðà â
ýòèõ íàïðàâëåíèÿõ ïðèâîäèò ê ñîîòâåòñòâóþ-
ùåìó èçìåíåíèþ ðàçìåðîâ ôèãóðû.
Для тех, кто хочет знать больше
Рис. 3.25. Установка отображения
сеткисетки
Для тех, кто работает с LibreOffice
ìàðêåðû
èçìåíå-
íèÿ
ðàçìåðîâ
ìàðêåð
âðàùåíèÿ
ìàðêåð
èçìåíåíèÿ ôîðìû
Рис. 3.27. Маркеры
графического объекта
9959595959595959595959595959595959595959595959595959595959595
ОБРАБОТКА ТЕКСТОВЫХ ДАННЫХ
Èñïîëüçóÿ ìàðêåð âðàùåíèÿ, îáúåêò ìîæíî ïîâåðíóòü íà ïðîèçâîëü-
íûé óãîë. Äëÿ ýòîãî ñëåäóåò íàâåñòè óêàçàòåëü íà ìàðêåð âðàùåíèÿ (óêà-
çàòåëü èçìåíèò ñâîé âèä íà òàêîé: ), çàòåì ïåðåìåùàòü ìûøü ïî êðóãó
â íóæíóþ ñòîðîíó, óäåðæèâàÿ íàæàòîé ëåâóþ êíîïêó ìûøè.
Äëÿ íåêîòîðûõ ôèãóð ñóùåñòâóåò åùå îäèí ìàðêåð – ìàðêåð èçìåíåíèÿ
ôîðìû, êîòîðûé èìååò âèä ìàëåíüêîãî æåëòîãî ðîìáèêà. Èñïîëüçóÿ åãî,
ìîæíî ìåíÿòü âíåøíèé âèä ôèãóð, ïðè ýòîì èõ øèðèíà è âûñîòà áóäóò
îñòàâàòüñÿ íåèçìåííûìè. Íàïðèìåð, ìîæíî èçìåíèòü âèä îñòðèÿ ñòðåëêè,
êàê ýòî ïîêàçàíî íà ðèñóíêå 3.28. Âñå ýòè ôèãóðû ïîëó÷åíû ìîäèôèêàöè-
åé ôîðìû ïåðâîé ôèãóðû.
Рис. 3.28. Модификация фигуры маркером изменения формы
Изменение формы линий, в том числе кривых, осуществля-
ется редактированием их узлов (рис. 3.29). Для этого следует:
1. Выделить линию.
2. Выбрать кнопку Изменить фигуру , которая размеща-
ется на вкладке Формат в группет Вставить фигуры.
3. Выбрать команду Начать изменение узлов.
4. Перетащить узлы линии (маленькие черные квадратики) в
нужное место.у
Операции копирования, перемещения, удаления графиче-
ских объектов осуществляются известными вам способами:
с использованием Буфера обмена, перетаскиванием или
клавишами клавиатуры.ур
Если графический объект нужно переместить на незначи-
тельное расстояние, то для выделенного объекта это можно
сделать нажатием клавиш управления курсором в соответ-
ствующем направлении. Шаг такого перемещения будет ра-
вен установленному по умолчанию значению. Для его умень-
шения при перемещении следует дополнительно удерживать
нажатой клавишу Ctrl.
ФОРМАТИРОВАНИЕ ГРАФИЧЕСКИХ ОБЪЕКТОВ
В WORD 2007
Ó ñîçäàííîãî ãðàôè÷åñêîãî îáúåêòà ìîæíî èçìåíÿòü çíà÷åíèÿ åãî
ñâîéñòâ, òî åñòü ôîðìàòèðîâàòü. Ê îïåðàöèÿì ôîðìàòèðîâàíèÿ ãðàôè÷å-
ñêèõ ïðèìèòèâîâ îòíîñÿòñÿ: èçìåíåíèå ôîðìû è ðàçìåðîâ îáúåêòà, öâåòà,
òèïà è øàáëîíà ëèíèé åãî êîíòóðà, öâåòà è ýôôåêòîâ çàëèâêè è ò. ï.
Äëÿ ôîðìàòèðîâàíèÿ ãðàôè÷åñêèõ ïðèìèòèâîâ óäîáíî ïîëüçîâàòüñÿ
ýëåìåíòàìè óïðàâëåíèÿ âðåìåííîé âêëàäêè Ôîðìàò (ðèñ. 3.30), êîòîðàÿ
ïîÿâëÿåòñÿ íà Ëåíòå â ðàçäåëå Ñðåäñòâà ðèñîâàíèÿ ïðè âûäåëåíèè ãðàôè-
÷åñêîãî îáúåêòà.
Для тех, кто хочет знать больше
Рис. 3.29. Моди-
фикация кривой
с использованием
узловузлов
Ãëàâà 3
96969696969696969696969696969696969696969696969696969696969696
Рис. 3.30. Вкладка Формат
Íàçíà÷åíèå ýòèõ ýëåìåíòîâ óïðàâëåíèÿ ïðèâåäåíî â òàáëèöå 3.9. Âî
âðåìÿ âûïîëíåíèÿ íåêîòîðûõ îïåðàöèé ôîðìàòèðîâàíèÿ ïðèìåíÿåòñÿ äè-
íàìè÷åñêèé ïðîñìîòð ðåçóëüòàòîâ ôîðìàòèðîâàíèÿ.
Òàáëèöà 3.9
Íàçíà÷åíèå ýëåìåíòîâ óïðàâëåíèÿ âêëàäêè Ôîðìàò
Ýëåìåíò
óïðàâëåíèÿ
Íàçâàíèå Íàçíà÷åíèå
Ãðóïïà Ñòèëè ôèãóð
Ñïèñîê
Ýêñïðåññ-ñòèëè
Äëÿ âûáîðà ñòèëÿ îôîðìëåíèÿ îáúåêòà
èç ïðåäîñòàâëåííîãî ñïèñêà îáðàçöîâ
Êíîïêà ñî ñïè-
ñêîì Çàëèâêà ôè-
ãóðû
Äëÿ çàëèâêè âíóòðåííåé îáëàñòè îáú-
åêòà óñòàíîâëåííûì öâåòîì. Âûáîð
êíîïêè îòêðûòèÿ ñïèñêà îòêðûâàåò ïà-
íåëü äëÿ âûáîðà öâåòà è ýôôåêòà çàëèâ-
êè
Êíîïêà ñî ñïè-
ñêîì Êîíòóð ôè-
ãóðû
Äëÿ èçìåíåíèÿ öâåòà êîíòóðà ôèãóðû
íà óñòàíîâëåííûé öâåò. Âûáîð êíîïêè
îòêðûòèÿ ñïèñêà îòêðûâàåò ïàíåëü äëÿ
âûáîðà öâåòà ëèíèè, åå òîëùèíû, òèïà
è ò. ï.
Êíîïêà ñî ñïè-
ñêîì Èçìåíèòü
ôèãóðó
Äëÿ çàìåíû âûäåëåííîé ôèãóðû íà
äðóãóþ ñ ñîõðàíåíèåì óñòàíîâëåííîãî
ôîðìàòèðîâàíèÿ
Ãðóïïà Ýôôåêòû
Êíîïêà
Ýôôåêòû òåíè
Äëÿ óñòàíîâêè çíà÷åíèé ñâîéñòâ òåíè
îáúåêòà
Êíîïêà
Îáúåì
Äëÿ óñòàíîâêè çíà÷åíèé ñâîéñòâ îáúåì-
íîãî èçîáðàæåíèÿ îáúåêòà
Ãðóïïà Ðàçìåð
Ñ÷åò÷èê
Âûñîòà ôèãóðû
Äëÿ óñòàíîâêè çíà÷åíèÿ âûñîòû îáúåê-
òà
Ñ÷åò÷èê
Øèðèíà ôèãóðû
Äëÿ óñòàíîâêè çíà÷åíèÿ øèðèíû îáú-
åêòà
Óñòàíîâëåíèå çíà÷åíèé ñâîéñòâ ãðàôè÷åñêèõ îáúåêòîâ ìîæíî âûïîë-
íÿòü è â äèàëîãîâîì îêíå Ôîðìàò àâòîôèãóðû, êîòîðîå îòêðûâàåòñÿ îäíî-
èìåííîé êîìàíäîé êîíòåêñòíîãî ìåíþ ýòîãî îáúåêòà. Ïîñëå ýòîãî ñëåäóåò
997979797979797979797979797979797979797979797979797979797979
ОБРАБОТКА ТЕКСТОВЫХ ДАННЫХ
óñòàíîâèòü íóæíûå çíà÷åíèÿ íà âêëàäêàõ Öâåò è ëèíèè, Ðàçìåð è Ïîëî-
æåíèå.
Äëÿ ãðàôè÷åñêèõ îáúåêòîâ, êàê è äëÿ òåêñòîâûõ ôðàãìåíòîâ, ìîæíî
ïðèìåíÿòü ôîðìàòèðîâàíèå ïî îáðàçöó, êîòîðîå ïîçâîëÿåò îòôîðìàòèðî-
âàòü ãðàôè÷åñêèé îáúåêò òàê æå, êàê è êàêîé-ëèáî äðóãîé.
Äëÿ óñòàíîâêè çíà÷åíèé ñâîéñòâ ãðàôè÷åñêèõ îáúåêòîâ èñïîëüçóþòñÿ
ýëåìåíòû óïðàâëåíèÿ ïàíåëè èíñòðóìåíòîâ Ñâîéñòâà ðèñóíêà (ðèñ. 3.31).
Рис. 3.31. Панель инструментов Свойства рисунка
ОПЕРАЦИИ НАД ГРУППОЙ ГРАФИЧЕСКИХ ОБЪЕКТОВ
Åñëè íåêîòîðûå îïåðàöèè ðåäàêòèðîâàíèÿ èëè ôîðìàòèðîâàíèÿ íóæíî
âûïîëíèòü íå ñ îäíèì îáúåêòîì, à ñ íåñêîëüêèìè, òî äëÿ óñêîðåíèÿ ðàáî-
òû ñëåäóåò âûäåëèòü ãðóïïó ýòèõ îáúåêòîâ è âûïîëíèòü íóæíûå îïåðàöèè
äëÿ âñåõ îáúåêòîâ ãðóïïû îäíîâðåìåííî.
Âûäåëåíèå ãðóïïû ãðàôè÷åñêèõ îáúåêòîâ â Word 2007 ïðîèñõîäèò ïðè
íàæàòîé êëàâèøå Ctrl ñ èñïîëüçîâàíèåì ìûøè, àíàëîãè÷íî âûïîëíåíèþ
ïîäîáíîé îïåðàöèè ñ îáúåêòàìè ôàéëîâîé ñèñòåìû: ïàïêàìè, ôàéëàìè,
ÿðëûêàìè. Êðîìå òîãî, äëÿ âûäåëåíèÿ ãðóïïû ãðàôè÷åñêèõ îáúåêòîâ â
íåêîòîðîé ïðÿìîóãîëüíîé îáëàñòè ðèñóíêà èñïîëüçóåòñÿ êíîïêà Âûáîð
îáúåêòîâ , êîòîðàÿ ðàñïîëîæåíà íà âêëàäêå Ãëàâíàÿ â ãðóïïå Ðåäàêòè-
ðîâàíèå â ìåíþ êîìàíäû Âûäåëèòü. Âûáðàâ ýòó êíîïêó, íóæíî âûäåëèòü
ïðÿìîóãîëüíûé ó÷àñòîê äîêóìåíòà – è âñå ãðàôè÷åñêèå îáúåêòû, êîòîðûå
ïîëíîñòüþ ïîïàëè â ýòó îáëàñòü, áóäóò âûäåëåíû.
Ïðèìå÷àíèå: ïðè âûáîðå ýòîé êíîïêè âêëþ÷àåòñÿ ðåæèì âûäåëåíèÿ
ãðàôè÷åñêèõ îáúåêòîâ, è îáðàáîòêà òåêñòîâûõ îáúåêòîâ äîêóìåíòà â ýòîì
ðåæèìå íåâîçìîæíà. Îòìåíèòü ýòîò ðåæèì ìîæíî ïîâòîðíûì âûáîðîì
ýòîé êíîïêè.
Äëÿ òîãî ÷òîáû ãðóïïà âûäåëåííûõ îáúåêòîâ âîñïðèíèìàëàñü êàê åäè-
íîå öåëîå, ýòè îáúåêòû íóæíî ñãðóïïèðîâàòü. Â äàëüíåéøåì âñå îïåðàöèè
ðåäàêòèðîâàíèÿ èëè ôîðìàòèðîâàíèÿ áóäóò ïðèìåíÿòüñÿ ñðàçó êî âñåì
îáúåêòàì ãðóïïû. Òàêîå ãðóïïèðîâàíèå ïðîâîäèòñÿ, êîãäà ñîçäàíèå ðè-
ñóíêà çàâåðøåíî.
Âûïîëíåíèå îïåðàöèè ãðóïïèðîâêè îñóùåñòâëÿåòñÿ ñëåäóþùèì îáðàçîì:
1. Âûäåëèòü íóæíûå ãðàôè÷åñêèå îáúåêòû èçîáðàæåíèÿ.
2. Âûáðàòü íà âêëàäêå Ôîðìàò â ãðóïïå Óïîðÿäî÷èòü êíîïêó Ãðóïïè-
ðîâàòü.
3. Âûáðàòü êîìàíäó Ãðóïïèðîâàòü.
Ïîñëå ãðóïïèðîâêè ñîõðàíÿåòñÿ âîçìîæíîñòü âûäåëèòü ëþáîé îòäåëü-
íûé îáúåêò è âûïîëíèòü íàä íèì íåêîòîðûå îïåðàöèè.
Ïðè íåîáõîäèìîñòè îáúåêòû ìîæíî ðàçãðóïïèðîâàòü èëè ïåðåãðóïïèðî-
âàòü, èñïîëüçóÿ ñîîòâåòñòâóþùèå êîìàíäû êíîïêè Ãðóïïèðîâàòü.
Для тех, кто работает с LibreOffice
Ãëàâà 3
98989898989898989898989898989898989898989898989898989898989898
Îïåðàöèè ãðóïïèðîâêè è ðàçãðóïïèðîâêè îáúåêòîâ ìîæíî îñóùåñòâëÿòü
è ñ èñïîëüçîâàíèåì êîìàíäû Ãðóïïèðîâêà êîíòåêñòíîãî ìåíþ îáúåêòîâ
(ðèñ. 3.32).
Рис. 3.32. Операции команды Группировка контекстного меню
Упорядочение объектов графического изображения
Изображение, созданное из отдельных графических объектов, имеет много-
слойную структуру – отдельные объекты могут быть расположены поверх дру-у
гих. Порядок их наложения друг на друга можно менять (рис. 3.33), перемещая
объект относительно других объектов в верхние или нижние слои.дру р
Над объектами или группами объектов изображения можно выполнять и дру-
гие операции – изменять порядок их расположения на картинке, упорядочивать
объекты на странице, поворачивать и отражать и т. п.
Первоначальное изображе-
ние группы объектов
Перемещение квадрата на
слой ниже
Перемещение квадрата на
задний план
Рис. 3.33. Пример перемещения квадрата на нижние слои изображения
Созданные графические объекты или группу объектов можно повернуть напра-
во или налево на 90°, отразить сверху вниз или слева направо (рис. 3.34).
Рис. 3.34. Вращение группы графических объектов
Выполнение всех этих операций с группой графических объектов осуществля-
ется с использованием элементов управления группы Упорядочить временной
вкладки Формат (табл. 3.10) или соответствующими командами контекстного
меню графических объектов.
Для тех, кто хочет знать больше
99999999999999999999999999999999999999999999999999999999999999
ОБРАБОТКА ТЕКСТОВЫХ ДАННЫХ
Таблица 3.10
Назначение элементов управления группы Упорядочить вкладки Формат
Элемент
управления
Название Назначение
Кнопка со списком
Положение в тексте
Для выбора размещения объекта на странице
документа
Кнопка со списком
На передний план
Для перемещения объекта в верхний слой
многослойного изображения
Кнопка со списком
На задний план
Для перемещения объекта в нижний слой мно-
гослойного изображения
Кнопка со списком
Обтекание текстом
Для выбора способа обтекания объекта тек-
стом
Кнопка со списком
Выровнять
Для выбора способа взаимного расположения
объектов группы на странице
Кнопка со списком
Группировать
Для выбора операции над группой объектов
Кнопка со списком
Повернуть
Для выбора операций поворота и отражения
объекта
åêñòîâûé äîêóìåíò ìîæíî âñòàâèòü ðàçëè÷íûå ãðàôè÷åñêèå èçîáðà-
– ðèñóíêè, ôîòîãðàôèè, ñõåìû è ò. ï. Îäíà èç ðàçíîâèäíîñòåé òà-
êèõ èçîáðàæåíèé ýòî ãðàôè÷åñêèå ïðèìèòèâû – ëèíèè è ôèãóðû.
Îáúåêò ëèíèÿ õàðàêòåðèçóåòñÿ ñëåäóþùèìè ñâîéñòâàìè: ôîðìà, òîëùè-
íà, òèï, øàáëîí, öâåò. Ôèãóðû îáðàçóþòñÿ çàìêíóòûìè ëèíèÿìè. Ýòè
çàìêíóòûå ëèíèè îáðàçóþò êîíòóð ôèãóðû, à ÷àñòü ïëîñêîñòè, êîòîðóþ
îíè îãðàíè÷èâàþò, – âíóòðåííþþ îáëàñòü ôèãóðû. Âíóòðåííÿÿ îáëàñòü
ôèãóðû ìîæåò áûòü çàêðàøåíà.
Ãðàôè÷åñêèå ïðèìèòèâû, êîòîðûå ìîæíî èñïîëüçîâàòü â Word 2007,
ðàçäåëÿþòñÿ íà íåñêîëüêî ãðóïï: Ëèíèè, Îñíîâíûå ôèãóðû, Ôèãóðíûå
ñòðåëêè, Ýëåìåíòû áëîê-ñõåì, Âûíîñêè, Çâåçäû è ëåíòû. Èíñòðóìåíòû
äëÿ âñòàâêè âñåõ ýòèõ ãðàôè÷åñêèõ îáúåêòîâ íàõîäÿòñÿ â ñïèñêå êíîïêè
Ôèãóðû íà âêëàäêå Âñòàâêà â ãðóïïå Èëëþñòðàöèè.
Êàæäûé ãðàôè÷åñêèé ïðèìèòèâ â òåêñòîâîì äîêóìåíòå ñîçäàåòñÿ îò-
äåëüíî, à çàòåì ïåðåòàñêèâàíèåì, êîïèðîâàíèåì, íàëîæåíèåì äðóã íà äðó-
ãà ñîçäàåòñÿ ãðàôè÷åñêîå èçîáðàæåíèå.
Äëÿ âûïîëíåíèÿ îïåðàöèé íàä îáúåêòîì åãî íóæíî âûäåëèòü. Ïîñëå âû-
äåëåíèÿ îáúåêòà âîêðóã íåãî ïîÿâëÿþòñÿ ìàðêåðû èçìåíåíèÿ ðàçìåðîâ, ìàð-
êåð âðàùåíèÿ, à äëÿ íåêîòîðûõ ôèãóð – è ìàðêåð èçìåíåíèÿ ôîðìû, êîòî-
ðûå ïîçâîëÿþò ðåäàêòèðîâàòü ñîçäàííûé îáúåêò. Îïåðàöèè êîïèðîâàíèÿ,
ïåðåìåùåíèÿ, óäàëåíèÿ ãðàôè÷åñêèõ îáúåêòîâ îñóùåñòâëÿþòñÿ ñ èñïîëüçî-
âàíèåì Áóôåðà îáìåíà, ïåðåòàñêèâàíèåì èëè êëàâèøàìè êëàâèàòóðû.
уууууууууууууууамое важное в этом пунктеамое важное в этом пунктеамое важное в этом пунктеамое важное в этом пунктеамое важное в этом пунктеамое важное в этом пунктеамое важное в этом пунктеамое важное в этом пунктеамое важное в этом пунктеамое важное в этом пунктеамое важное в этом пунктеамое важное в этом пунктеамое важное в этом пунктеамое важное в этом пунктеамое важное в этом пунктеамое важное в этом пунктеамое важное в этом пунктеамое важное в этом пунктеамое важное в этом пунктеамое важное в этом пунктамое важное в этом пунктамое важное в этом пунктамое важное в этом пунктамое важное в этом пунктамое важное в этом пунктамое важное в этом пунктамое важное в этом пунктамое важное в этом пунктамое важное в этом пунктамое важное в этом пунктамое важное в этом пунктамое важное в этом пунктамое важное в этом пунктамое важное в этом пунктамое важное в этом пунктамое важное в этом пунктамое важное в этом пунктамое важное в этом пунктамое важное в этом пунктамое важное в этом пунктамое важное в этом пунктамое важное в этом пунктамое важное в этом пунктамое важное в этом пункта ое ва ое в это та ое ва ое в это т
Ãëàâà 3
10010010010010010010010010010010010010010010010010010010010010010010010010010010010010010000
Ñîçäàííûé ãðàôè÷åñêèé ïðèìèòèâ ìîæíî ôîðìàòèðîâàòü: ìåíÿòü öâåò,
òèï è øàáëîí ëèíèé åãî êîíòóðà, öâåò è ýôôåêòû çàëèâêè è ò. ï. Äëÿ
ôîðìàòèðîâàíèÿ ãðàôè÷åñêèõ ïðèìèòèâîâ èñïîëüçóþòñÿ ýëåìåíòû óïðàâ-
ëåíèÿ âðåìåííîé âêëàäêè Ôîðìàò, êîòîðàÿ ïîÿâëÿåòñÿ íà Ëåíòå â ðàçäåëå
Ñðåäñòâà ðèñîâàíèÿ ïðè âûäåëåíèè ãðàôè÷åñêîãî îáúåêòà.
Дайте ответы на вопросы
1. Èç êàêèõ ãðàôè÷åñêèõ ïðèìèòèâîâ ìîæåò ñîñòîÿòü ãðàôè÷åñêîå
èçîáðàæåíèå â Word 2007?
2. Êàêèå ñâîéñòâà èìååò ëèíèÿ? Êàêèå çíà÷åíèÿ îíè ìîãóò ïðèîáðåòàòü?
3. Êàêèå ñâîéñòâà èìååò ôèãóðà? Êàêèå çíà÷åíèÿ îíè ìîãóò ïðèîáðåòàòü?
4. Ëèíèè êàêèõ âèäîâ ìîæíî ïîñòðîèòü â Word 2007? Êàêèå èíñòðó-
ìåíòû äëÿ ýòîãî èñïîëüçóþò?
5. Äëÿ ÷åãî èñïîëüçóþò êëàâèøè Ctrl è Shift ïðè ðèñîâàíèè ãðàôè÷å-
ñêèõ ïðèìèòèâîâ?
6. Äëÿ ÷åãî ïðåäíàçíà÷åíû ìàðêåðû èçìåíåíèÿ ðàçìåðà, ìàðêåð âðà-
ùåíèÿ? Êàê èìè ïîëüçîâàòüñÿ?
7. Êàêèå ýôôåêòû çàëèâêè ìîæíî èñïîëüçîâàòü â òåêñòîâîì ïðîöåññî-
ðå Word 2007?
8. Êàê â òåêñòîâîì äîêóìåíòå âûäåëèòü ãðàôè÷åñêèé îáúåêò èëè
ãðóïïó îáúåêòîâ?
9. Êàêèå îïåðàöèè ðåäàêòèðîâàíèÿ è ôîðìàòèðîâàíèÿ ìîæíî âûïîë-
íÿòü ñ ãðàôè÷åñêèìè ïðèìèòèâàìè â òåêñòîâîì äîêóìåíòå
Word 2007?
10. Ñ êàêîé öåëüþ âûïîëíÿþò ãðóïïèðîâêó îáúåêòîâ? Êàê ýòî ñäåëàòü?
Выполните задания
1. Íàðèñóéòå ëîìàíóþ ëèíèþ ïî àëãîðèòìó, ïðèâåäåííîìó â ó÷åáíèêå.
Ñêîïèðóéòå åå íåñêîëüêî ðàç. Îòôîðìàòèðóéòå îáúåêòû ïî-ðàçíîìó.
Ñîõðàíèòå äîêóìåíò â âàøåé ïàïêå ñ èìåíåì çàäàíèå 3.3.1.docx.
2. Íàðèñóéòå çâåçäó. Ñêîïèðóéòå åå 5 ðàç è ðàçìåñòèòå çâåçäû ïî êðóãó.
Ñîõðàíèòå äîêóìåíò â âàøåé ïàïêå ñ èìåíåì çàäàíèå 3.3.2.docx.
3. Íàðèñóéòå òðàïåöèþ. Ñêîïèðóéòå åå íåñêîëüêî ðàç. Äëÿ êàæäîãî
îáúåêòà ïðèìåíèòå ðàçëè÷íûå âèäû òåíåé, îáúåìíûõ ýôôåêòîâ,
ýôôåêòîâ çàëèâêè. Ñîõðàíèòå äîêóìåíò â âàøåé ïàïêå ñ èìåíåì
çàäàíèå 3.3.3.docx.
4. Îòêðîéòå óêàçàííûé ó÷èòåëåì ôàéë (íàïðèìåð, Ãëàâà 3Ïóíêò 3.3.
îáðàçåö 3.3.4.docx). Ïåðåìåñòèòå îáúåêòû íà èçîáðàæåíèè â ïîðÿä-
êå 3-1-2. Èçìåíèòå ðàçìåðû îáúåêòîâ èçîáðàæåíèÿ: ìàëåíüêèå îáú-
åêòû óâåëè÷üòå, à áîëüøèå – óìåíüøèòå. Ñîõðàíèòå äîêóìåíò â âà-
øåé ïàïêå ñ èìåíåì çàäàíèå 3.3.4.docx.
5. Îòêðîéòå óêàçàííûé ó÷èòåëåì ôàéë (íàïðèìåð, Ãëàâà 3Ïóíêò 3.3.
îáðàçåö 3.3.5.docx). Óäàëèòå ñ èçîáðàæåíèÿ âñå ñòðåëêè. Èçìåíèòå
ôîðìó êàæäîãî îáúåêòà ñ ïîìîùüþ ìàðêåðà èçìåíåíèÿ ôîðìû. Ñî-
õðàíèòå äîêóìåíò â âàøåé ïàïêå ñ èìåíåì çàäàíèå 3.3.5.docx.
6. Îòêðîéòå óêàçàííûé ó÷èòåëåì ôàéë (íàïðèìåð, Ãëàâà 3Ïóíêò 3.3.
îáðàçåö 3.3.6.docx). Ñêîïèðóéòå èçîáðàæåííûé îáúåêò òðèæäû. Ïî-
1011011011011011011011011011011011011011011011011011011011011011011011011011011011011011010
ОБРАБОТКА ТЕКСТОВЫХ ДАННЫХ
âåðíèòå ÷åòûðå èçîáðàæåíèÿ â ðàçíûå ñòîðîíû. Ñîõðàíèòå äîêó-
ìåíò â âàøåé ïàïêå ñ èìåíåì çàäàíèå 3.3.6.docx.
7. Íàðèñóéòå êðóã è çâåçäó, ðàñïîëîæèòå èõ ðÿäîì. Ñãðóïïèðóéòå èõ
â åäèíûé îáúåêò. Ñîõðàíèòå äîêóìåíò â âàøåé ïàïêå ñ èìåíåì çà-
äàíèå 3.3.7.docx.
8. Íàéäèòå íà âàøåì êîìïüþòåðå ãðàôè÷åñêèé ôàéë ôîðìàòà WMF.FF
Âñòàâüòå åãî â òåêñòîâûé äîêóìåíò. Ðàçãðóïïèðóéòå åãî ýëåìåíòû è
èçìåíèòå îòäåëüíûå ÷àñòè ðèñóíêà (ðàçìåðû, öâåòà, çàëèâêè è ò. ï.).
Ñîõðàíèòå äîêóìåíò â âàøåé ïàïêå ñ èìåíåì çàäàíèå 3.3.8.docx.
3.4. СОЗДАНИЕ, РЕДАКТИРОВАНИЕ3.4. СОЗДАНИЕ, РЕДАКТИРОВАНИЕ
И ФОРМАТИРОВАНИЕ СПЕЦИАЛЬНЫХИ ФОРМАТИРОВАНИЕ СПЕЦИАЛЬНЫХ
ГРАФИЧЕСКИХ ОБЪЕКТОВГРАФИЧЕСКИХ ОБЪЕКТОВ
1. Êàê ìîæíî ââåñòè â òåêñò ìàòåìàòè÷åñêèå ñèìâîëû, íàïðèìåð x3, x3
, 3
/8, ?
2. Êàêèå ãðàôè÷åñêèå èçîáðàæåíèÿ ìîæíî âñòàâëÿòü â òåêñòîâûé äîêóìåíò?
3. Êàêèå îïåðàöèè ðåäàêòèðîâàíèÿ è ôîðìàòèðîâàíèÿ ìîæíî îñóùåñòâëÿòü
íàä ãðàôè÷åñêèìè îáúåêòàìè â òåêñòîâîì ïðîöåññîðå Word 2007? Ñ èñ-
ïîëüçîâàíèåì êàêèõ ñðåäñòâ îñóùåñòâëÿþòñÿ ýòè îïåðàöèè?
СОЗДАНИЕ ФОРМУЛ В ТЕКСТОВОМ ДОКУМЕНТЕ
Ïðè ïîäãîòîâêå â òåêñòîâîì ïðîöåññîðå ðåôåðàòà äëÿ óðîêà èëè íàó÷-
íîé ñòàòüè äëÿ ó÷åíè÷åñêîé êîíôåðåíöèè â äîêóìåíò èíîãäà íóæíî âñòàâ-
ëÿòü ôîðìóëû, óðàâíåíèÿ, äîêàçàòåëüñòâà òåîðåì, êîòîðûå èñïîëüçóþò
îñîáóþ ñèìâîëèêó: ìàòåìàòè÷åñêóþ, ôèçè÷åñêóþ, õèìè÷åñêóþ è äð.
Íåñëîæíûå ôîðìóëû è âûðàæåíèÿ èìåþò ëèíåéíûé âèä, òî åñòü âñå
ýëåìåíòû çàïèñàíû â îäíîé ñòðîêå, â íèõ íåò äðîáåé, çíàêîâ êîðíåé è
äðóãèõ íåëèíåéíûõ ñòðóêòóð. Íàïðèìåð:
à) c2m2(t2 – )  c1m1( – t1);
á) ax2
+ bx + c I 0;
â) (x3
+ 2x2
y – 5xy2
– 3y3
)(5x – 4y);
ã) Na2CO3 + 2HCl  2NaCl + CO2 + H2O.
Äëÿ ñîçäàíèÿ òàêèõ âûðàæåíèé èñïîëüçóþò ðàçíûå ñïåöèàëüíûå ñèì-
âîëû, âñòàâêà êîòîðûõ îñóùåñòâëÿåòñÿ â îêíå Ñèìâîë (Âñòàâêà  Ñèì-
âîëû  Ñèìâîë  Äðóãèå ñèìâîëû). Ââîä ñèìâîëîâ íèæíåãî è âåðõ-
íåãî èíäåêñà îñóùåñòâëÿåòñÿ ñ èñïîëüçîâàíèåì êíîïîê Ïîäñòðî÷íûé
çíàê è Íàäñòðî÷íûé çíàê , êîòîðûå ðàñïîëîæåíû íà âêëàäêå Ãëàâ-
íàÿ â ãðóïïå Øðèôò.
Îäíàêî ÷àñòî âñòðå÷àþòñÿ íåëèíåéíûå, ìíîãîóðîâíåâûå ôîðìóëû è âû-
ðàæåíèÿ. Íàïðèìåð:
à) ; á) ; â) ; ã) ;
ä) å) .
Ãëàâà 3
1021021021021021021021021021021021021021021021021021021021021021021021021021021021021021020
Âñòàâèòü â òåêñòîâûé äîêóìåíò òàêèå ôîðìóëû ìîæíî, âîñïîëüçîâà-
âøèñü ñïåöèàëüíûì ñðåäñòâîì Êîíñòðóêòîð ôîðìóë. Ôîðìóëû â íåì êîí-
ñòðóèðóþòñÿ èç îòäåëüíûõ ñèìâîëîâ è ñòðóêòóð, èñïîëüçóÿ ñîîòâåòñòâóþ-
ùèå øàáëîíû.
Äëÿ îòêðûòèÿ Êîíñòðóêòîðà ôîðìóë íóæíî âûïîëíèòü Âñòàâêà 
Ñèìâîëû  Ôîðìóëà . Ïîñëå ýòîãî íà Ëåíòå â ðàçäåëå Ðàáîòà ñ ôîðìó-
ëàìè ïîÿâèòñÿ âðåìåííàÿ âêëàäêà Êîíñòðóêòîð (ðèñ. 3.35, 1), à â äîêóìåí-
òå – ñïåöèàëüíàÿ îáëàñòü äëÿ ââîäà ôîðìóëû (ðèñ. 3.35, 2).
1
23
1. Вкладка Конструктор
2. Место для ввода формулы
3. Кнопки для вставки символов
Рис. 3.35. Вкладка Конструктор
Äëÿ çàïèñè ôîðìóëû íåêîòîðûå áóêâû, çíàêè
àðèôìåòè÷åñêèõ îïåðàöèé è äðóãèå ñèìâîëû ìîæíî
ââîäèòü ñ êëàâèàòóðû, à ñïåöèàëüíûå – âûáèðàòü â
ñîîòâåòñòâóþùèõ ñïèñêàõ ãðóïïû Ñèìâîëû.
Íà Ëåíòå îòîáðàæàþòñÿ òîëüêî ñèìâîëû òîãî íà-
áîðà, êîòîðûé èñïîëüçîâàëñÿ ïîñëåäíèì (ðèñ. 3.35, 3).
Äëÿ ïðîñìîòðà äðóãèõ ÷àñòåé ñïèñêà ñèìâîëîâ òåêó-
ùåãî íàáîðà ñëåäóåò âîñïîëüçîâàòüñÿ êíîïêàìè è
íà ïîëîñå ïðîêðóòêè èëè êíîïêîé Äîïîëíèòåëüíûå
ïàðàìåòðû äëÿ îòêðûòèÿ âñåãî ñïèñêà ñèìâîëîâ
ýòîãî íàáîðà. ×òîáû îòêðûòü ïåðå÷åíü âñåõ íàáîðîâ
ñèìâîëîâ, íóæíî â òåêóùåì ñïèñêå âûáðàòü åãî íàçâà-
íèå.
Âñå ñèìâîëû, êîòîðûå ìîæíî âñòàâèòü â ôîðìóëó, ðàçäåëåíû íà 8 îñ-
íîâíûõ íàáîðîâ (ðèñ. 3.36), êîòîðûå â ñâîþ î÷åðåäü ìîãóò áûòü ðàçäåëåíû
íà îòäåëüíûå áëîêè (ðèñ. 3.37).
Ïðîñìîòðåâ ñïèñêè è íàéäÿ íóæíûé ñèìâîë, åãî
ñëåäóåò âûáðàòü è âñòàâèòü â òåêóùåå ìåñòî âûðàæå-
íèÿ.
Êðîìå îòäåëüíûõ ñèìâîëîâ, â âûðàæåíèè ìîãóò
áûòü ðàçëè÷íûå ñòðóêòóðû – îáûêíîâåííûå äðîáè,
ôóíêöèè, ñêîáêè, çíàêè êîðíåé è ò. ï. Îíè âñòàâëÿ-
þòñÿ â âûðàæåíèå ñ ïîìîùüþ ýëåìåíòîâ óïðàâëåíèÿ
ãðóïïû Ñòðóêòóðû âêëàäêè Êîíñòðóêòîð.
Âñå ñòðóêòóðû ðàçäåëåíû ïî òèïàì, ñïèñîê øàáëî-
íîâ êîòîðûõ îòêðûâàåòñÿ ïðè âûáîðå ñîîòâåòñòâóþùèõ
êíîïîê íà âêëàäêå (ðèñ. 3.38). Äëÿ òîãî ÷òîáû âñòàâèòü
Рис. 3.36. Список
основных наборов
символов
Çàãîëîâîê
ñïèñêà
Рис. 3.37. Открытый
список символов
10310310310310310310310310310310310310310310310310310310310310310310310310310310310310310303
ОБРАБОТКА ТЕКСТОВЫХ ДАННЫХ
øàáëîí â âûðàæåíèå, ñëåäóåò îòêðûòü ñïè-
ñîê øàáëîíîâ ñîîòâåòñòâóþùåé êíîïêè è
âûáðàòü íóæíûé.
Äàëåå ñëåäóåò çàïîëíèòü øàáëîí äàííû-
ìè. Ìåñòà äëÿ ââîäà öèôð è ñèìâîëîâ â øàá-
ëîíå îáîçíà÷åíû ñïåöèàëüíûìè ïîëÿìè, îá-
âåäåííûìè ïóíêòèðíîé ðàìêîé (ðèñ. 3.39).
 ïîëÿ ìîæíî ââîäèòü íå òîëüêî îòäåëü-
íûå ñèìâîëû, íî è âñòàâëÿòü äðóãèå øà-
áëîíû.
Ïåðåìåùåíèå â ïðåäåëàõ âûðàæåíèÿ
îñóùåñòâëÿåòñÿ êëàâèøàìè óïðàâëåíèÿ
êóðñîðîì èëè óêàçàòåëåì ìûøè. Äëÿ âû-
õîäà èç ðåæèìà ñîçäàíèÿ ôîðìóë íóæíî âûáðàòü îá-
ëàñòü çà åå ïðåäåëàìè.
Ðåäàêòèðîâàíèå ñîçäàííîé ôîðìóëû èëè åå ôðàã-
ìåíòîâ (óäàëåíèå, âñòàâêà èëè çàìåíà, ïåðåìåùåíèå è
êîïèðîâàíèå) îñóùåñòâëÿåòñÿ ñòàíäàðòíûìè ñðåä-
ñòâàìè Word 2007. Ïðè ôîðìàòèðîâàíèè ìîæíî èç-
ìåíèòü çíà÷åíèÿ ñâîéñòâ îòäåëüíûõ ñèìâîëîâ ôîðìó-
ëû, óñòàíîâèòü ìåæäóñòðî÷íûé èíòåðâàë, îòñòóïû, âûðàâíèâàíèå, ñïîñîá
ðàñïîëîæåíèÿ ôîðìóëû â äîêóìåíòå è ò. ï. Äëÿ ýòîãî èñïîëüçóþòñÿ ýëå-
ìåíòû óïðàâëåíèÿ ìèíè-ïàíåëè âêëàäêè Ãëàâíàÿ è êîìàíäû êîíòåêñòíî-
ãî ìåíþ (ðèñ. 3.40) ôîðìóëû.
Ñîçäàííóþ ôîðìóëó ïîëüçîâàòåëü ìîæåò äîáàâèòü â áèáëèîòåêó âñòðî-
åííûõ ôîðìóë. Äëÿ ýòîãî ñëåäóåò:
1. Âûäåëèòü ñîçäàííóþ ôîðìóëó.
2. Âûïîëíèòü Êîíñòðóêòîð 
Ñåðâèñ  Ôîðìóëà.
3. Âûáðàòü â ñïèñêå êîìàíäó Ñîõðà-
íèòü âûäåëåííûé ôðàãìåíò â êîë-
ëåêöèþ ôîðìóë.
4. Ââåñòè â äèàëîãîâîì îêíå Ñîçäà-
íèå íîâîãî ñòàíäàðòíîãî áëîêà
èìÿ ñîçäàííîé ôîðìóëû, óêàçàòü
çíà÷åíèÿ äðóãèõ ïàðàìåòðîâ.
5. Âûáðàòü êíîïêó ÎÊ.
Äëÿ âñòàâêè ôîðìóëû â òåêñò äîêóìåíòà
ñëåäóåò âûïîëíèòü Âñòàâêà  Îáúåêò 
Ôîðìóëà (ðèñ. 3.41). Â äàëüíåéøåì øàáëîíû
èñïîëüçóþòñÿ äëÿ áëîêîâ ôîðìóë, ïåðå÷åíü
êîòîðûõ ïîÿâëÿåòñÿ íà ïàíåëè â ëåâîé ÷àñòè
îêíà ïðîãðàììû. Ðåäàêòèðîâàíèå ôîðìóëû
îñóùåñòâëÿåòñÿ â ëèíåéíîì âèäå â íèæíåì
ïîëå îêíà ïðîãðàììû, à â òåêñòå îòîáðàæàåò-
ñÿ ðåçóëüòàò ðåäàêòèðîâàíèÿ.
Рис. 3.38. Группа Структуры
и список шаблонов кнопки Корни
Ïîëÿ äëÿ
ââîäà
äàííûõ
Рис. 3.39. Шаблон
обыкновенной дроби
Рис. 3.40. Контекстное меню
формулы
Рис. 3.41. Вставка формул
в LibreOffice
Для тех, кто работает с LibreOffice
Ãëàâà 3
1041041041041041041041041041041041041041041041041041041041041041041041041041041041041041040
Создание надписей в текстовом документе
Для размещения надписей в текстовом документе существует несколько спо-
собов – текст можно разместить внутри фигуры или создать специальные графи-
ческие объекты Надписьд или WordArt.
Во внутренней области большинства фигур можно разместить текст. Для до-
бавления текста к фигуре следует в контекстном меню фигуры выбрать команду
Прибавить текст и ввести его. Если повернуть или зеркально отобразить фигуру,
размещение текста внутри фигуры будет соответственно меняться (рис. 3.42).
Текст, размещенный в фигуре, можно редактировать и форматировать стандарт-
ными средствами Word 2007. Направление расположения текста внутри фигуры (го-
ризонтально или вертикально) можно изменить последовательным выбором кнопки
Направление текста , которая расположена на вкладке Формат в группет Текст.
Варианты размещения текста представлены на рисунке 3.43.р р щ р д р у
Если нужно создать текстовую надпись как отдельный графический объект в
текстовом документе, то для этого следует воспользоваться специальным ин-
струментом Надпись
,,,
, который размещен на вкладке Вставка в группе Иллю-
страциир ц в списке кнопки Фигуры.урФ
Редактирование и форматирование текста в надписи осуществляется стан-
дартными способами. В дальнейшем все операции с объектом Надпись (измене-
ние размеров рамки, ее размещение и оформление) выполняются таким же об-
разом, как и с другими графическими объектами.р , дру р ф
Текстовый процессор Word позволяет
вставлять в документы так называемые
объекты WordArt (рис. 3.44), которые ис-
пользуются для художественного оформ-
ления документа.д у
Объекты WordArt имеют два вида свойств:t текстовые (шрифт, размер симво-
лов, цвет, начертание) и графические (размер изображения, расположение, заливка,
цвет линий, наличие тени и объемных эффектов и т. п.).ц , фф )
Создание объектов WordArt выполняется по следующему алгоритму:
1. Выбрать на вкладке Вставка в группе Текст кнопку WordArt
ррррр
.
2. Выбрать в приведенном списке нужный стиль надписи.
3. Ввести текст создаваемой надписи в текстовое поле.
4. Выбрать точку за пределами поля.р у р д
Созданный объект WordArt будет размещен в текущем месте документа. Ре-
дактирование и форматирование текста и графического объекта осуществляется
с использованием элементов управления временной вкладки Формат.
Для тех, кто хочет знать больше
Рис. 3.42. Размещение текста при измене-
нии фигуры
Рис. 3.43. Направление размещения
текста внутри фигуры
Рис. 3.44. Пример объекта WordArt
1010510510510510510510510510510510510510510510510510510510510510510510510510510510510510505
ОБРАБОТКА ТЕКСТОВЫХ ДАННЫХ
ñîçäàíèÿ íåñëîæíûõ ôîðìóë, êîòîðûå èìåþò ëèíåéíûé âèä, èñ-
þò ñïåöèàëüíûå ñèìâîëû, âñòàâêà êîòîðûõ îñóùåñòâëÿåòñÿ â îêíå
Ñèìâîë (Âñòàâêà  Ñèìâîëû  Ñèìâîë  Äðóãèå ñèìâîëû). Ââîä
ñèìâîëîâ íèæíåãî è âåðõíåãî èíäåêñà îñóùåñòâëÿåòñÿ ñ èñïîëüçîâàíèåì
êíîïîê Ïîäñòðî÷íûé çíàê è Íàäñòðî÷íûé çíàê , êîòîðûå ðàñïîëî-
æåíû íà âêëàäêå Ãëàâíàÿ â ãðóïïå Øðèôò.
Ââåäåíèå ìíîãîóðîâíåâûõ ôîðìóë îñóùåñòâëÿåòñÿ ñïåöèàëüíûì ñðåä-
ñòâîì Êîíñòðóêòîð ôîðìóë (Âñòàâêà  Ñåðâèñ  Ôîðìóëà). Ôîðìóëû â
íåì êîíñòðóèðóþòñÿ èç îòäåëüíûõ ñèìâîëîâ è ñòðóêòóð, èñïîëüçóÿ ñîîò-
âåòñòâóþùèå øàáëîíû, êîòîðûå íóæíî çàïîëíèòü äàííûìè.
Дайте ответы на вопросы
1. Êàê ââåñòè òåêñò, â êîòîðîì åñòü õèìè÷åñêèå ôîðìóëû?
2. Êàê âñòàâèòü â òåêñò ñëåäóþùèå ìàòåìàòè÷åñêèå çíàêè:  I  ?
3. Êàêîé èíñòðóìåíò ìîæíî èñïîëüçîâàòü äëÿ ñîçäàíèÿ ôîðìóë â òåê-
ñòîâîì äîêóìåíòå?
4. Êàêèå íàáîðû ìàòåìàòè÷åñêèõ ñèìâîëîâ èñïîëüçóþòñÿ â ôîðìó-
ëàõ? Êàê âûáðàòü íóæíûé ñèìâîë?
5. Êàêèå ñòðóêòóðû ìîæíî ââîäèòü â ôîðìóëû? Íàçîâèòå íåêîòîðûå
èç íèõ.
6. ×òî òàêîå øàáëîí ñòðóêòóðû? Èç êàêèõ ýëåìåíòîâ îí ñîñòîèò? Êàê
åãî èñïîëüçóþò?
7. Êàêèå îïåðàöèè ðåäàêòèðîâàíèÿ ìîæíî âûïîëíÿòü íàä ôîðìóëîé?
Êàê îíè îñóùåñòâëÿþòñÿ?
8. Êàêèå îïåðàöèè ôîðìàòèðîâàíèÿ ìîæíî âûïîëíÿòü íàä ôîðìóëîé?
Êàê îíè îñóùåñòâëÿþòñÿ?
Выполните задания
1. Ñîçäàéòå íîâûé òåêñòîâûé äîêóìåíò. Ââåäèòå òàêîé òåêñò è ñîõðà-
íèòå äîêóìåíò â âàøåé ïàïêå â ôàéëå ñ èìåíåì çàäàíèå 3.4.1.docx.
В состав напитка «Кока-кола» входят: вода H2O, углекислый газ CO2,
угольная H2CO3 и фосфорная H3PO4 кислоты, сахароза C12H22O11, ко-
феин C8H10N4O2 и т. п.
2. Ñîçäàéòå íîâûé òåêñòîâûé äîêóìåíò. Ââåäèòå óêàçàííûå ñõåìû õè-
ìè÷åñêèõ ðåàêöèé. Ñîõðàíèòå äîêóìåíò â âàøåé ïàïêå â ôàéëå ñ
èìåíåì çàäàíèå 3.4.2.docx.
a) O2 + 2H2  2H2O;
b) AgCl  Ag + Cl2;
c) K + H2O  KOH + H22 ;
d) KMnO4  K2MnO4 + MnO2 + O22 .
3. Ñîçäàéòå íîâûé òåêñòîâûé äîêóìåíò. Âñòàâüòå â íåãî óêàçàííûå
ôèçè÷åñêèå ôîðìóëû. Ñîõðàíèòå äîêóìåíò â âàøåé ïàïêå â ôàéëå
ñ èìåíåì çàäàíèå 3.4.3.docx.
ууууууууууууууа ое ва ое в э о уа ое ва ое в э о уамое важное в этом пунктамое важное в этом пунктамое важное в этом пунктамое важное в этом пунктамое важное в этом пунктамое важное в этом пунктамое важное в этом пунктамое важное в этом пунктамое важное в этом пунктамое важное в этом пунктамое важное в этом пунктамое важное в этом пунктамое важное в этом пунктамое важное в этом пунктамое важное в этом пунктамое важное в этом пунктамое важное в этом пунктамое важное в этом пунктамое важное в этом пунктамое важное в этом пунктамое важное в этом пунктамое важное в этом пунктамое важное в этом пунктамое важное в этом пунктамое важное в этом пунктамое важное в этом пунктамое важное в этом пунктамое важное в этом пунктамое важное в этом пунктамое важное в этом пунктамое важное в этом пунктамое важное в этом пунктамое важное в этом пунктамое важное в этом пунктамое важное в этом пунктамое важное в этом пунктамое важное в этом пунктамое важное в этом пунктамое важное в этом пунктамое важное в этом пунктамое важное в этом пунктамое важное в этом пункта ое ва ое в это та ое ва ое в это т
Ãëàâà 3
10610610610610610610610610610610610610610610610610610610610610610610610610610610610610610606
a) ïåðèîä âðàùåíèÿ ;
b) ôîðìóëà ñîîáùàþùèõñÿ ñîñóäîâ ;
c) êèíåòè÷åñêàÿ ýíåðãèÿ ;
d) êîýôôèöèåíò ïîëåçíîãî äåéñòâèÿ .
4. Ñîçäàéòå íîâûé òåêñòîâûé äîêóìåíò. Âñòàâüòå â íåãî óêàçàííûå
ìàòåìàòè÷åñêèå âûðàæåíèÿ. Ñîõðàíèòå äîêóìåíò â âàøåé ïàïêå â
ôàéëå ñ èìåíåì çàäàíèå 3.4.4.docx.
a) ; â) ;
b) ; ã) .
5. Ñîçäàéòå íîâûé òåêñòîâûé äîêóìåíò. Âñòàâüòå â íåãî óêàçàííûå
ìàòåìàòè÷åñêèå âûðàæåíèÿ. Ñîõðàíèòå äîêóìåíò â âàøåé ïàïêå â
ôàéëå ñ èìåíåì çàäàíèå 3.4.5.docx.
a) â)
b) ã)
6. Ñîçäàéòå íîâûé òåêñòîâûé äîêóìåíò. Âñòàâüòå â íåãî óêàçàííûå
ìàòåìàòè÷åñêèå âûðàæåíèÿ. Ñîõðàíèòå äîêóìåíò â âàøåé ïàïêå â
ôàéëå ñ èìåíåì çàäàíèå 3.4.6.docx.
a) ; â) ;
b) ; ã) .
ÏÐÀÊÒÈ×ÅÑÊÀß ÐÀÁÎÒÀ № 4
«Создание текстового документа, содержащего объекты разных типов»
Âíèìàíèå! Ðàáîòàÿ ñ êîìïüþòåðîì, ñîáëþäàéòå ïðàâèëà áåçîïàñíîñòè
è ñàíèòàðíî-ãèãèåíè÷åñêèå íîðìû.
1. Îòêðîéòå òåêñòîâûé äîêóìåíò èç ôàéëà îáðàçåö ïð4.docx, êîòîðûé
íàõîäèòñÿ â ïàïêå Ãëàâà 3ïðàêòè÷åñêàÿ 4. Îôîðìèòå åãî ïî óêàçàí-
íîìó îáðàçöó:
101071071071071071071071071071071071071071071071071071071071071071071071071071071071071070
ОБРАБОТКА ТЕКСТОВЫХ ДАННЫХ
2. Ñîçäàéòå â äîêóìåíòå ëîãîòèï òóðèñòè÷åñêîé ôèðìû
«Òîï-òîï» èç ãðàôè÷åñêèõ ïðèìèòèâîâ ñîãëàñíî îáðàçöó:
3. Ââåäèòå â êîíöå äîêóìåíòà óêàçàííûå ôîðìóëû:
a) ;
b) KMnO4  K2MnO4 + MnO2 + O22 ; â) .
4. Ñîõðàíèòå äîêóìåíò â âàøåé ïàïêå â ôàéëå ñ èìåíåì ïðàêòè÷å-
ñêàÿ ðàáîòà 4.docx.
3.5. РАЗДЕЛЫ, КОЛОНТИТУЛЫ, СТИЛИ, СТРУКТУРА3.5. РАЗДЕЛЫ, КОЛОНТИТУЛЫ, СТИЛИ, СТРУКТУРА
В ТЕКСТОВЫХ ДОКУМЕНТАХВ ТЕКСТОВЫХ ДОКУМЕНТАХ
1. Êàêèå ñâîéñòâà ñòðàíèö âû çíàåòå? Êàê óñòàíîâèòü çíà÷åíèÿ ýòèõ ñâîéñòâ?
2. Êàêèå ðåæèìû ïðîñìîòðà òåêñòîâîãî äîêóìåíòà ñóùåñòâóþò â Word 2007?
Êàê èõ óñòàíîâèòü?
3. Êàêèì îáðàçîì ñòðóêòóðèðîâàí òåêñò âàøåãî ó÷åáíèêà ïî èíôîðìàòèêå?
Êàêèå îáúåêòû íàõîäÿòñÿ íà åãî ñòðàíèöàõ?
Ãëàâà 3
10810810810810810810810810810810810810810810810810810810810810810810810810810810810810810808
СТРУКТУРА ДОКУМЕНТА
Ìíîãîñòðàíè÷íûå äîêóìåíòû (ðåôåðàòû, êóðñîâûå ðàáîòû, áðîøþðû,
êíèãè è ò. ï.) óäîáíî äåëèòü íà ñòðóêòóðíûå ÷àñòè – ðàçäåëû, ãëàâû, ïà-
ðàãðàôû, ïóíêòû è ò. ï., ñîçäàâàÿ òàêèì îáðàçîì èåðàðõè÷åñêóþ ñòðóêòó-
ðó äîêóìåíòà. Ñ òàêèìè ñòðóêòóðàìè äîêóìåíòîâ âû ñòàëêèâàëèñü, íàïðè-
ìåð, íà óðîêàõ óêðàèíñêîé ëèòåðàòóðû, êîãäà ñîñòàâëÿëè ïëàí íàïèñàíèÿ
ñî÷èíåíèÿ.
Åñëè â êà÷åñòâå ïðèìåðà ðàññìîòðåòü ñòðóêòóðó ýòîãî ó÷åáíèêà
(ðèñ. 3.45), òî íà ïåðâîì óðîâíå èåðàðõèè íàõîäÿòñÿ ðàçäåëû ó÷åáíèêà,
âòîðîé óðîâåíü ñîñòàâëÿþò ïóíêòû, òðåòèé – ïîäïóíêòû è ò. ï.
Íóëåâîé
óðîâåíü
Ïåðâûé
óðîâåíü
Âòîðîé
óðîâåíü
Èíôîðìàòèêà 8 êëàññ
Ãëàâà 1 Ãëàâà 2 Ãëàâà 3 … Ãëàâà 8
Ïóíêò1.1
Ïóíêò1.2
Ïóíêò3.1
Ïóíêò3.2
…
Ïóíêò3.6
Ïóíêò8.1
Рис. 3.45. Пример структуры документа
Ñòðóêòóðà äîêóìåíòà – ýòî èåðàðõè÷åñêàÿ ñõåìà ðàçìåùåíèÿ ñîñòàâ-
íûõ ÷àñòåé äîêóìåíòà.
РАЗДЕЛЫ В ТЕКСТОВОМ ДОКУМЕНТЕ
Äëÿ òîãî ÷òîáû ðàçäåëèòü òåêñòîâûé äîêóìåíò íà ðàçäåëû â òîì ìåñòå,
ãäå áóäåò íà÷èíàòüñÿ äðóãîé ðàçäåë, íóæíî âñòàâèòü Ðàçðûâ ðàçäåëà.
Åñëè ðàçäåëîâ â äîêóìåíòå äîëæíî áûòü íåñêîëüêî, òî äëÿ êàæäîãî èç ðàç-
äåëîâ âñòàâëÿåòñÿ ñâîé ðàçðûâ. Ïðè îòñóòñòâèè ðàçðûâîâ ðàçäåëîâ òåêñòî-
âûé äîêóìåíò ðàññìàòðèâàåòñÿ êàê îäèí ðàçäåë.
Ñóùåñòâóåò íåñêîëüêî âèäîâ ðàçðûâîâ ðàçäåëîâ:
 ñî ñëåäóþùåé ñòðàíèöû – ðàçäåë íà÷èíàåòñÿ ñ íà÷àëà ñëåäóþùåé
ñòðàíèöû;
 ñ òåêóùåé ñòðàíèöû – ðàçäåë íà÷èíàåòñÿ â óêàçàííîì ìåñòå äîêóìåí-
òà;
 ñ ÷åòíîé ñòðàíèöû – ðàçäåë íà÷èíàåòñÿ ñî ñëåäóþùåé ÷åòíîé ñòðàíè-
öû;
 èç íå÷åòíîé ñòðàíèöû – ðàçäåë íà÷èíàåòñÿ ñî ñëåäóþùåé íå÷åòíîé
ñòðàíèöû.
Ñîçäàíèå ðàçäåëîâ æåëàòåëüíî âûïîëíÿòü â ðåæèìå ïðîñìîòðà äîêó-
ìåíòà Ðàçìåòêà ñòðàíèöû è ïðè âêëþ÷åííîì ðåæèìå îòîáðàæåíèÿ ñêðû-
òûõ (íåïå÷àòàåìûõ) ñèìâîëîâ. Äàëåå íóæíî âûïîëíèòü Ðàçìåòêà ñòðà-
íèöû  Ïàðàìåòðû ñòðàíèöû  Ðàçðûâû è âûáðàòü íóæíûé òèï â
ñïèñêå Ðàçðûâû ðàçäåëîâ. Â ìåñòå ðàçðûâà ðàçäåëîâ ïîÿâèòñÿ ñêðûòûé
(íåïå÷àòàåìûé) ñèìâîë Ðàçðûâ ðàçäåëà.
10910910910910910910910910910910910910910910910910910910910910910910910910910910910910910909
ОБРАБОТКА ТЕКСТОВЫХ ДАННЫХ
Íàïðèìåð, òàêîé:
Îáû÷íî â òåêñòîâîì äîêóìåíòå èìååòñÿ òîëüêî îäèí ðàçäåë, è âñå ñòðàíè-
öû äîêóìåíòà îòôîðìàòèðîâàíû îäèíàêîâî (ðàçìåð ñòðàíèöû, ðàçìåðû ïî-
ëåé, îðèåíòàöèÿ ñòðàíèöû è ò. ï.). Îäíàêî ïðè ðàáîòå ñ ìíîãîñòðàíè÷íûìè
äîêóìåíòàìè ìîæåò ïîòðåáîâàòüñÿ, ÷òîáû íåêîòîðûå ñòðàíèöû äîêóìåíòà
èìåëè äðóãèå ïàðàìåòðû. Íàïðèìåð, â òåêñòå ñ êíèæíîé îðèåíòàöèåé ñòðà-
íèö íóæíî âñòàâèòü òàáëèöó èëè ñõåìó íà ñòðàíèöå ñ àëüáîìíîé îðèåíòà-
öèåé èëè êàêîé-òî ôðàãìåíò äîêóìåíòà íóæíî ðàçìåñòèòü â íåñêîëüêî êî-
ëîíîê. Òàêîå ôîðìàòèðîâàíèå äîêóìåíòà âîçìîæíî ñäåëàòü, ðàçäåëèâ äîêó-
ìåíò íà ðàçäåëû.
Äëÿ óäàëåíèÿ ðàçðûâà ðàçäåëîâ íóæíî óäàëèòü â äîêóìåíòå ñîîòâåò-
ñòâóþùèé ñêðûòûé ñèìâîë Ðàçðûâ ðàçäåëà. Ïðè
ýòîì òåêñò íàä ìåñòîì óäàëåííîãî ðàçðûâà ñòàíî-
âèòñÿ ÷àñòüþ ñëåäóþùåãî ðàçäåëà è åãî ôîðìàò àâ-
òîìàòè÷åñêè èçìåíÿåòñÿ ñîîòâåòñòâóþùèì îáðà-
çîì.
Äëÿ ñîçäàíèÿ ðàçðûâà â òåêñòå íóæíî âûïîë-
íèòü Âñòàâêà  Ðàçðûâ è âûáðàòü â ñïèñêå íóæ-
íûé òèï ðàçðûâà (ðèñ. 3.46). Âñòàâèòü ðàçðûâ ìîæ-
íî òàêæå âûáîðîì êíîïêè Âñòàâèòü ðàçðûâ ñòðà-
íèöû íà ïàíåëè èíñòðóìåíòîâ Ñòàíäàðòíàÿ.
ВСТАВКА КОЛОНТИТУЛОВ
 ìíîãîñòðàíè÷íûõ äîêóìåíòàõ ÷àñòî èñïîëüçóþò êîëîíòèòóëû (ôðàíö.
colonne – ñòîëáåö, êîëîíêà, ëàò. titulus – çàãîëîâîê) – ýòî ñëóæåáíûå ñî-
îáùåíèÿ, êîòîðûå ðàçìåùàþòñÿ íà ïîëÿõ ñòðàíèöû è ïîâòîðÿþòñÿ íà
äðóãèõ ñòðàíèöàõ äîêóìåíòà.
 Word 2007 ðàçëè÷àþò âåðõíèé, íèæíèé è áîêîâûå êîëîíòèòóëû. Îíè
ìîãóò ñîäåðæàòü íîìåðà ñòðàíèö, íàçâàíèå äîêóìåíòà èëè òåêóùåãî ðàç-
äåëà, ôàìèëèþ àâòîðà, ãðàôè÷åñêèå èçîáðàæåíèÿ è ò. ï. Äëÿ ïðèìåðà –
ðàññìîòðèòå ñòðàíèöó âàøåãî ó÷åáíèêà ïî èíôîðìàòèêå.
Êîëîíòèòóëû ïåðâîé ñòðàíèöû, ÷åòíûõ è íå÷åòíûõ ñòðàíèö ìîãóò îòëè-
÷àòüñÿ. Òàêæå ìîãóò ðàçëè÷àòüñÿ êîëîíòèòóëû ðàçíûõ ðàçäåëîâ äîêóìåíòà,
íàïðèìåð, êàê â ýòîì ó÷åáíèêå – â ðàçíûõ ðàçäåëàõ ðàçíûå êîëîíòèòóëû.
 òåêñòîâûé äîêóìåíò â Word 2007 ìîæíî âñòàâëÿòü êîëîíòèòóëû èç
ãîòîâîé êîëëåêöèè øàáëîíîâ êîëîíòèòóëîâ èëè ñîçäàâàòü ñîáñòâåííûå êî-
ëîíòèòóëû, êîòîðûå ìîæíî ñîõðàíèòü â êîëëåê-
öèè. Â äîêóìåíòå êîëîíòèòóëû îòîáðàæàþòñÿ òîëü-
êî â ðåæèìàõ Ðàçìåòêà ñòðàíèöû è ÷òåíèå. Îáðà-
áîòêà òåêñòà äîêóìåíòà ïðè ðàáîòå ñ êîëîíòèòóëà-
ìè íåâîçìîæíà.
Äëÿ ñîçäàíèÿ êîëîíòèòóëîâ èñïîëüçóþòñÿ ýëå-
ìåíòû óïðàâëåíèÿ âêëàäêè Âñòàâêà ãðóïïû Êî-
ëîíòèòóëû (ðèñ. 3.47).
Рис. 3.46. Окно Вста-
вить разрыв
Для тех, кто работает с LibreOffice
Рис. 3.47. Группа
Колонтитулы
Ãëàâà 3
1101101101101101101101101101101101101101101101101101101101101101101101101101101101101101100
Ïîñëå èõ ñîçäàíèÿ íà Ëåíòå ïîÿâëÿåòñÿ âðåìåííàÿ âêëàäêà Êîíñòðóê-
òîð (ðèñ. 3.48). Èñïîëüçóÿ ñîîòâåòñòâóþùèå êíîïêè ãðóïï Êîëîíòèòóëû è
Âñòàâèòü, â êîëîíòèòóë ìîæíî âñòàâèòü íîìåð ñòðàíèöû – êíîïêà Íîìåð
ñòðàíèöû , òåêóùóþ äàòó è âðåìÿ – êíîïêà Äàòà è âðåìÿ, ðèñóíîê –
êíîïêà Ðèñóíîê è äð. Ðàçìåùåíèå òåêñòà êîëîíòèòóëà îòíîñèòåëüíî âåðõ-
íåãî èëè íèæíåãî êðàÿ ñòðàíèöû ðåãóëèðóåòñÿ ñîîòâåòñòâóþùèìè ñ÷åò-
÷èêàìè â ãðóïïå Ïîëîæåíèå.
Рис. 3.48. Шаблон верхнего колонтитула и временная вкладка Конструктор
Äëÿ ñîçäàíèÿ íà êàæäîé ñòðàíèöå äîêóìåíòà êîëîíòèòóëà èç ãîòîâîé
êîëëåêöèè øàáëîíîâ íóæíî:
1. Âûáðàòü íà Ëåíòå âêëàäêó Âñòàâêà.
2. Âûáðàòü â ãðóïïå Êîëîíòèòóëû îäíó èç êîìàíä Âåðõíèé êîëîíòèòóë
èëè Íèæíèé êîëîíòèòóë.
3. Âûáðàòü â ïðåäëîæåííîì ñïèñêå øàáëîíîâ êîëîíòèòóëîâ îäèí èç âà-
ðèàíòîâ.
4. Óñòàíîâèòü íóæíûå çíà÷åíèÿ ñâîéñòâ êîëîíòèòóëà, èñïîëüçóÿ ýëå-
ìåíòû óïðàâëåíèÿ âêëàäêè Êîíñòðóêòîð.
5. Ââåñòè òåêñò â ïîëÿ øàáëîíà.
6. Çàêðûòü êîëîíòèòóë, âûïîëíèâ Ðàáîòà ñ êîëîíòèòóëàìè  Êîí-
ñòðóêòîð  Çàêðûòü  Çàêðûòü îêíî êîëîíòèòóëîâ .
Ñîçäàííûé êîëîíòèòóë ìîæíî ïðèìåíèòü èëè êî âñåìó äîêóìåíòó, èëè
ê ÷åòíûì (íå÷åòíûì) ñòðàíèöàì, èëè ê ïåðâîé ñòðàíèöå. Âûáðàòü îáëàñòü
ïðèìåíåíèÿ ñîçäàííîãî êîëîíòèòóëà ìîæíî â ñïèñêå êíîïêè Ïàðàìåòðû.
Óñòàíîâèòü çíà÷åíèÿ íåêîòîðûõ ñâîéñòâ êîëîíòèòóëîâ ìîæíî òàêæå è íà
âêëàäêå Èñòî÷íèê áóìàãè äèàëîãîâîãî îêíà Ïàðàìåòðû ñòðàíèöû âêëàä-
êè Ðàçìåòêà ñòðàíèöû.
Äëÿ ïåðåõîäà ñ ïîëÿ âåðõíåãî êîëîíòèòóëà â ïîëå íèæíåãî êîëîíòèòóëà
è îáðàòíî èñïîëüçóåòñÿ êíîïêà Ïåðåéòè ê âåðõíåìó (íèæíåìó) êîëîíòè-
òóëó â ãðóïïå Ïåðåõîäû âêëàäêè Êîíñòðóêòîð.
Åñëè êîëîíòèòóëû äëÿ ðàçíûõ ÷àñòåé äîêóìåíòà äîëæíû áûòü ðàçíû-
ìè, òî ïåðåä èõ ñîçäàíèåì äîêóìåíò íóæíî ðàçäåëèòü íà ðàçäåëû. Çàòåì
êîëîíòèòóëû äëÿ ðàçíûõ ðàçäåëîâ ñîçäàþòñÿ îòäåëüíî.
Ïðè íåîáõîäèìîñòè òåêñò êîëîíòèòóëà ìîæíî ðåäàêòèðîâàòü è ôîðìà-
òèðîâàòü îáû÷íûì ñïîñîáîì.
Äëÿ óäàëåíèÿ êîëîíòèòóëà ñëåäóåò âûïîëíèòü Âñòàâêà  Êîëîíòè-
òóëû  Âåðõíèé êîëîíòèòóë (Íèæíèé êîëîíòèòóë)  Óäàëèòü
âåðõíèé (íèæíèé) êîëîíòèòóë.
111111111111111111111111111111111111111111111111111111111111111111111111111111111111111111
ОБРАБОТКА ТЕКСТОВЫХ ДАННЫХ
Äëÿ ñîçäàíèÿ êîëîíòèòóëîâ èñïîëüçóþòñÿ êîìàíäû Âåðõíèé êîëîíòè-
òóë è Íèæíèé êîëîíòèòóë ìåíþ Âñòàâêà. Ïîñëå âûáîðà îäíîé èç ýòèõ
êîìàíä, à òàêæå ñòèëÿ êîëîíòèòóëà ïîëüçîâàòåëü ìîæåò îòðåäàêòèðîâàòü
ñîäåðæèìîå êîëîíòèòóëîâ (ðèñ. 3.49).
Рис. 3.49. Верхний колонтитул
Äëÿ âñòàâêè â êîëîíòèòóë òàêèõ çíà÷åíèé ñâîéñòâ äîêóìåíòà, êàê íî-
ìåð ñòðàíèöû, òåêóùàÿ äàòà, êîëè÷åñòâî ñòðàíèö, äàííûå îá àâòîðå è äð.,
ñëåäóåò èñïîëüçîâàòü êîìàíäû êíîïêè ñî ñïèñêîì Âñòàâèòü ïîëå ïàíåëè
èíñòðóìåíòîâ Ñòàíäàðòíàÿ. Äëÿ çàâåðøåíèÿ ðåäàêòèðîâàíèÿ äîêóìåíòà
ñëåäóåò âûáðàòü ìåñòî çà ïðåäåëàìè êîëîíòèòóëà.
Äëÿ èñïîëüçîâàíèÿ ðàçëè÷íûõ êîëîíòèòóëîâ íà ðàçíûõ ñòðàíèöàõ äîêó-
ìåíòà íóæíî âûïîëíèòü Ôîðìàò  Ñòðàíèöà, â îêíå Ñòèëü ñòðàíèöû âû-
áðàòü âêëàäêó Âåðõíèé (íèæíèé) êîëîíòèòóë è óñòàíîâèòü íåîáõîäèìûå çíà-
÷åíèÿ.
СТИЛИ В ТЕКСТОВОМ ДОКУМЕНТЕ
Íà ïðåäûäóùèõ óðîêàõ âàì ïðèõîäèëîñü íåîäíîêðàòíî ñîçäàâàòü íîâûå
òåêñòîâûå äîêóìåíòû è îôîðìëÿòü èõ äîëæíûì îáðàçîì, óñòàíàâëèâàÿ
íóæíûå çíà÷åíèÿ ñâîéñòâ äëÿ ðàçëè÷íûõ òèïîâ îáúåêòîâ – òåêñòà, òàáëèö,
ðèñóíêîâ, ôîðìóë, îáúåêòîâ SmartArt è ò. ï. Åñëè äîêóìåíò áîëüøîé è
èìååò çíà÷èòåëüíîå êîëè÷åñòâî ðàçëè÷íûõ îáúåêòîâ, òî íà ôîðìàòèðîâà-
íèå êàæäîãî îòäåëüíîãî îáúåêòà ïîíàäîáèòñÿ çíà÷èòåëüíîå âðåìÿ. Òåì áî-
ëåå, åñëè ÷àñòî ñëó÷àþòñÿ îáúåêòû, êîòîðûå äîëæíû áûòü îòôîðìàòèðîâà-
íû îäèíàêîâî, – ñëåäèòü çà îäèíàêîâûì îôîðìëåíèåì îäíîòèïíûõ ýëåìåí-
òîâ äîêóìåíòà äîñòàòî÷íî ñëîæíî.
Äëÿ óñêîðåíèÿ îôîðìëåíèÿ äîêóìåíòîâ è èõ îáúåêòîâ óäîáíî èñïîëüçî-
âàòü ñòèëè. Ñòèëü – ýòî íàáîð çíà÷åíèé ñâîéñòâ îïðåäåëåííîãî òèïà îáú-
åêòîâ, êîòîðûé èìååò ñîáñòâåííîå èìÿ.
Òåêñòîâûé ïðîöåññîð Word 2007 ïî óìîë÷àíèþ èìååò ñîáñòâåííóþ áè-
áëèîòåêó ïðîôåññèîíàëüíî ðàçðàáîòàííûõ ñòèëåé, òàê íàçûâàåìûå ýêñ-
ïðåññ-ñòèëè, â êîòîðûõ çíà÷åíèÿ ñâîéñòâ îáúåêòîâ ïîäîáðàíû ãàðìîíè÷íî,
ñ ó÷åòîì îñíîâíûõ òðåáîâàíèé ê äèçàéíó. Òàêèå ñòèëè ðàçðàáîòàíû äëÿ
ðàçëè÷íûõ òèïîâ îáúåêòîâ òåêñòîâîãî äîêóìåíòà – òåêñòà, òàáëèö, ãðàôè÷å-
ñêèõ îáúåêòîâ è ò. ï. (òàáë. 3.10). Êàæäûé ýêñïðåññ-ñòèëü â áèáëèîòåêå èìå-
åò èìÿ. Âû óæå ïðèìåíÿëè èõ â ôîðìàòèðîâàíèè ãðàôè÷åñêèõ èçîáðàæå-
íèé, òàáëèö.
Èñïîëüçîâàíèå ñòèëåé ïîçâîëÿåò îäíèì äåéñòâèåì èçìåíèòü ñðàçó çíà-
÷åíèÿ íåñêîëüêèõ ñâîéñòâ îáúåêòà. Íàïðèìåð, äëÿ òîãî ÷òîáû âðó÷íóþ
îòôîðìàòèðîâàòü òåêñò ñ òàêèìè çíà÷åíèÿìè ñâîéñòâ, êîòîðûå èìååò ñòèëü
Çàãîëîâîê 4 (òàáë. 3.11), íóæíî âûïîëíèòü 8 îòäåëüíûõ äåéñòâèé – âû-
Для тех, кто работает с LibreOffice
Ãëàâà 3
112112112112112112112112112112112112112112112112112112112112112112112112112112112112112112
Òàáëèöà 3.11
Ïðèìåðû ñòèëåé ðàçíûõ îáúåêòîâ â Word 2007
Òèï
îáúåêòà
Èìÿ
ñòèëÿ
Îáðàçåö Íåêîòîðûå çíà÷åíèÿ ñâîéñòâ
Òåêñò
Çàãîëîâîê
4
Äëÿ áûñòðîãî
îôîðìëåíèÿ
òåêñòà î÷åíü
óäîáíî
èñïîëüçîâàòü
ñòèëè
Øðèôò – Cambria
Ðàçìåð – 12 ïò
Öâåò – ÷åðíûé
Íà÷åðòàíèå – ïîëóæèðíûé êóðñèâ
Ìåæäóñòðî÷íûé èíòåðâàë – 1,5
Îòñòóï ïåðâîé ñòðîêè – íåò
Âûðàâíèâàíèå – ïî øèðèíå
Òàáëèöà
Ñâåòëûé
ñïèñîê
àêöåíò 6
Öâåò ëèíèé – çåëåíûé
Öâåò çàëèâêè – çåëåíûé
Òèï ëèíèè – ñïëîøíàÿ
Òîëùèíà ëèíèè – 0,5 ïò
Ôèãóðà
Öåíòðàëü-
íûé ãðà-
äèåíò –
Àêöåíò 2
Öâåò – ñâåòëî-êîðè÷íåâûé
Ïðîçðà÷íîñòü – 0 %
Òèï ëèíèè – ñïëîøíàÿ
Òîëùèíà ëèíèè – 1 ïò
Öâåò êîíòóðà – òåìíî-êîðè÷íåâûé
Òåíåâûå ýôôåêòû – âíèçó ñïðàâà
áðàòü ñîîòâåòñòâóþùèå ýëåìåíòû óïðàâëåíèÿ íà âêëàäêàõ èëè ìèíè-ïàíå-
ëè äëÿ óñòàíîâêè çíà÷åíèé êàæäîãî ñâîéñòâà, ïðè ïðèìåíåíèè ñòèëÿ Çà-
ãîëîâîê 4 – òîëüêî îäíî äåéñòâèå äëÿ âûáîðà ñòèëÿ èç áèáëèîòåêè.
Îñîáåííî îáðàòèòå âíèìàíèå íà òàêèå ñòèëè òåêñòà, êàê Çàãîëîâîê 1,
Çàãîëîâîê 2, …, Çàãîëîâîê 9, êîòîðûå ïîçâîëÿþò àâòîìàòèçèðîâàòü ñîçäà-
íèå ñòðóêòóðû äîêóìåíòà.
Êîëëåêöèþ ñòèëåé ïîëüçîâàòåëü ìîæåò äîïîëíÿòü ñîáñòâåííûìè ñòèëÿ-
ìè, ñîçäàâàÿ èõ íà îñíîâå óæå ñóùåñòâóþùèõ èëè çàíîâî. Ïðè ñîõðàíåíèè
äîêóìåíòà ñ íèì àâòîìàòè÷åñêè ñîõðàíÿþòñÿ è ïðèìåíåííûå ñòèëè, òî åñòü
ïðè äàëüíåéøèõ îòêðûòèÿõ äîêóìåíòà âíåøíèé âèä äîêóìåíòà íå áóäåò
ìåíÿòüñÿ.
ИСПОЛЬЗОВАНИЕ ЭКСПРЕСС-СТИЛЕЙ
Ýñêèçû ýêñïðåññ-ñòèëåé òåêñòîâûõ îáúåêòîâ äîêóìåíòà (ñèìâîëîâ, àáçà-
öåâ) îòîáðàæåíû íà âêëàäêå Ãëàâíàÿ â ãðóïïå Ñòèëè (ðèñ. 3.50).
Êàæäûé ýñêèç èç ýòîãî ñïèñêà èìååò îôîðìëåíèå, ñîîòâåòñòâóþùåå âû-
áðàííîìó ñòèëþ, à ðÿäîì ñ èìåíåì ñòèëÿ ñîäåðæèòñÿ çíà÷îê, ïîêàçûâàþ-
ùèé òèï îáúåêòîâ, ê êîòîðûì ýòîò ñòèëü ïðè-
ìåíÿåòñÿ: ê àáçàöàì – ¶; ê ñèìâîëàì – à; ê ñèì-
âîëàì è àáçàöàì – ¶à. Ñòèëè çàãîëîâêîâ èñ-
ïîëüçóþòñÿ äëÿ ôîðìàòèðîâàíèÿ íàçâàíèé
ñòðóêòóðíûõ ÷àñòåé äîêóìåíòà (ðàçäåëîâ, ïóí-
êòîâ, ïîäïóíêòîâ è ò. ï.).
Рис. 3.50. Эскизы экспресс-
стилей для текстовых
объектов
1131131131131131131131131131131131131131131131131131131131131131131131131131131131131131133
ОБРАБОТКА ТЕКСТОВЫХ ДАННЫХ
 ñïèñêå ýêñïðåññ-ñòèëåé âñåãäà îòîáðàæàåòñÿ íåñêîëüêî ýñêèçîâ, êîòî-
ðûå èñïîëüçîâàëèñü ïîñëåäíèìè. Äëÿ ïðîñìîòðà âñåõ ýñêèçîâ íóæíî èñ-
ïîëüçîâàòü êíîïêè èëè ïîëîñû ïðîêðóòêè ñïèñêà. Äëÿ îòêðûòèÿ
âñåãî ñïèñêà íóæíî âûáðàòü êíîïêó Äîïîëíèòåëüíûå ïàðàìåòðû .
Äëÿ ïðèìåíåíèÿ ýêñïðåññ-ñòèëÿ íóæíî âûäåëèòü
îáúåêò è âûáðàòü â ñïèñêå íóæíûé ýñêèç.
Ñòèëè ìîæíî ïåðåèìåíîâûâàòü èëè óäàëÿòü, âîñ-
ïîëüçîâàâøèñü êîìàíäàìè êîíòåêñòíîãî ìåíþ ýñêèçà
ñòèëÿ. Ñëåäóåò ïîìíèòü, ÷òî óêàçàííûå îïåðàöèè íå-
âîçìîæíû íàä ñòèëÿìè çàãîëîâêîâ.
Äëÿ îòêàçà îò ïðèìåíåíèÿ ýêñïðåññ-ñòèëÿ è óñòà-
íîâêè çíà÷åíèé ñâîéñòâ îáúåêòà ïî óìîë÷àíèþ íóæíî
âûáðàòü êîìàíäó Î÷èñòèòü ôîðìàò.
Äëÿ èñïîëüçîâàíèÿ ñòèëåé íóæíî îòêðûòü ïàíåëü
Ñòèëè è ôîðìàòèðîâàíèå (ðèñ. 3.51) â ïðàâîé ÷àñòè
îêíà ïðîãðàììû (Ôîðìàò  Ñòèëè è ôîðìàòèðîâà-
íèå) èëè âûáðàòü êíîïêó Ñòèëè è ôîðìàòèðîâàíèå
íà ïðàâîé áîêîâîé ïàíåëè îêíà ïðîãðàììû.
Âûáîð ñîîòâåòñòâóþùèõ êíîïîê îòêðûâàåò ñïèñîê
ñòèëåé: – ñòèëè àáçàöåâ, – ñòèëè ñèìâîëîâ,
– ñòèëè ñòðàíèöû, – ñòèëè ñïèñêîâ.
Темы документа и их применение
Стилевое оформление может быть применено не
только к отдельным объектам, но и ко всему текстовому
документу как единому целому.д у у д у ц у
Тема документа – это стиль оформления текстово-
го документа, который имеет имя и определяет для
его объектов значения некоторых свойств (цвет, размер
и шрифт символов, способ выравнивания абзацев, между-
строчный интервал, эффекты рисунков и т. п.). В пятом
классе вы применяли темы для оформления презентаций.р д ф р р ц
В Word 2007 есть библиотека встроенных тем, список
которых открывается выбором кнопки Тема на вклад-
ке Разметка страницыр ц в групперу Темы (рис. 3.52).(р )3 5
Тему можно выбрать перед началом создания доку-
мента или в процессе его подготовки. Просмотр выбран-
ной темы происходит динамически. Выбор темы приведет к изменению стилей
оформления таких объектов документа, как текст, таблицы, графические изображе-
ния и т. п., с учетом того, что они были отформатированы с использованием стилей.
СОЗДАНИЕ СТРУКТУРЫ ДОКУМЕНТА И ЕЕ ИСПОЛЬЗОВАНИЕ
Ñîçäàíèå ñòðóêòóðû äîêóìåíòà ïðîèñõîäèò ñ ïðèìåíåíèåì ñòèëåé Çà-
ãîëîâîê 1, Çàãîëîâîê 2, …, Çàãîëîâîê 9 – ò. å. íàçâàíèÿ âñåõ ñòðóêòóðíûõ
÷àñòåé äîêóìåíòà ñëåäóåò îòôîðìàòèðîâàòü ñ èñïîëüçîâàíèåì ñîîòâåòñòâó-
Рис. 3.51. Панель
Стили и
форматирование
Для тех, кто работает с LibreOffice
Для тех, кто хочет знать больше
Рис. 3.52. Библиотека
встроенных тем
документа
Ãëàâà 3
114114114114114114114114114114114114114114114114114114114114114114114114114114114114114114
þùèõ ñòèëåé. À èìåííî, ê íàçâàíèÿì ñòðóêòóðíûõ ÷àñòåé ïåðâîãî óðîâíÿ
(ðàçäåëîâ) ïðèìåíèòü ñòèëü Çàãîëîâîê 1, íàçâàíèÿ ÷àñòåé âòîðîãî óðîâíÿ
(ïóíêòîâ) îòôîðìàòèðîâàòü ñ ïðèìåíåíèåì ñòèëÿ Çàãîëîâîê 2 è ò. ä.
Äëÿ ýòîãî ñëåäóåò:
1. Âûäåëèòü íàçâàíèå îïðåäåëåííîé ñòðóêòóðíîé ÷àñòè äîêóìåíòà (ðàç-
äåëà, ïóíêòà, ïîäïóíêòà).
2. Âûáðàòü íà âêëàäêå Ãëàâíàÿ â ãðóïïå Ñòèëè òàêîé ñòèëü çàãîëîâêà,
êîòîðûé ñîîòâåòñòâóåò óðîâíþ ñòðóêòóðíîé ÷àñòè â èåðàðõè÷åñêîé
ñõåìå äîêóìåíòà (І óðîâåíü – Çàãîëîâîê 1, ІІ óðîâåíü – Çàãîëî-
âîê 2 è ò. ä.).
3. Ïîâòîðèòü ï. 1–2 ýòîãî àëãîðèòìà äëÿ âñåõ ñòðóêòóðíûõ ÷àñòåé äî-
êóìåíòà.
Äëÿ ïðîñìîòðà ñòðóêòóðû äîêóìåíòà, êîòîðûé îòôîðìàòèðîâàí òàêèì
îáðàçîì, èñïîëüçóåòñÿ ðåæèì ïðîñìîòðà Ñòðóêòóðà, êîòîðûé óñòàíàâëè-
âàåòñÿ âûáîðîì êíîïêè Ñòðóêòóðà â Ñòðîêå ñîñòîÿíèÿ èëè íà âêëàäêå
Âèä â ãðóïïå Ðåæèìû ïðîñìîòðà äîêóìåíòà.
 ýòîì ðåæèìå âíåøíèé âèä äîêóìåíòà îòëè÷àåòñÿ îò åãî âèäà â ðåæè-
ìå Ðàçìåòêà ñòðàíèöû, â êîòîðîì âû ïðèâûêëè ðàáîòàòü (ðèñ. 3.53). Â ðå-
æèìå Ñòðóêòóðà òåêñò ñòðóêòóðíûõ ÷àñòåé äîêóìåíòà îòîáðàæàåòñÿ â òàê
íàçûâàåìîì ñâåðíóòîì âèäå è íà ýêðàí âûâîäÿòñÿ òîëüêî çàãîëîâêè ñòðóê-
òóðíûõ ÷àñòåé. Äëÿ ëó÷øåé âèçóàëèçàöèè èåðàðõè÷åñêîé ñòðóêòóðû óðîâ-
íè äîêóìåíòà èìåþò ðàçíûé îòñòóï îò ëåâîãî ïîëÿ. Ðÿäîì ñ êàæäûì óðîâ-
íåì äîêóìåíòà åñòü ñîîòâåòñòâóþùèé çíà÷îê:ä
– åñëè ó óðîâíÿ åñòü ïîäóðîâíè èëè âëîæåííûé òåêñò;
– åñëè ó óðîâíÿ îòñóòñòâóåò âëîæåííûé òåêñò;
– åñëè ýòîò òåêñò èìååò ñàìûé íèçêèé óðîâåíü (òàê íàçûâàåìûé îñ-
íîâíîé òåêñò, ê êîòîðîìó íå ïðèìåíÿëèñü ñòèëè çàãîëîâêîâ).
Рис. З.53. Вид текста документа в режиме Разметка страницы и Структура
Âêëþ÷åíèå ðåæèìà Ñòðóêòóðà ïðèâîäèò ê ïîÿâëåíèþ íà Ëåíòå äîïîë-
íèòåëüíîé âêëàäêè Ñòðóêòóðà (ðèñ. 3.54), ýëåìåíòû óïðàâëåíèÿ êîòîðîé
èñïîëüçóþòñÿ äëÿ îòîáðàæåíèÿ òåêñòà òîëüêî íóæíûõ óðîâíåé äîêóìåíòà,
ïåðåìåùåíèÿ ñòðóêòóðíûõ ÷àñòåé â äîêóìåíòå, èçìåíåíèÿ èõ óðîâíåé,
óäàëåíèÿ ðàçäåëîâ òåêñòà èëè äîáàâëåíèÿ íîâûõ è ò. ï.
Îñíîâíîå óäîáñòâî ïðîñìîòðà äîêóìåíòà â ðåæèìå Ñòðóêòóðà ñîñòîèò â
òîì, ÷òî ñóùåñòâóåò âîçìîæíîñòü íàñòðàèâàòü îòîáðàæåíèå ëþáîãî óðîâíÿ
äîêóìåíòà, ñêðûâàÿ ïðè ýòîì òå óðîâíè, êîòîðûå çàíèìàþò íèçøóþ èåðàð-
õèþ. Äëÿ ýòîãî ñëåäóåò íà âêëàäêå Ñòðóêòóðà â ãðóïïå Ðàáîòà ñî ñòðóêòóðîé
111151151151151151151151151151151151151151151151151151151151151151151151151151151151151155
ОБРАБОТКА ТЕКСТОВЫХ ДАННЫХ
Рис. 3.54. Вкладка Структура
âûáðàòü íóæíûé óðîâåíü èç ñïèñêà Ïîêàçàòü óðîâåíü. Åñëè íóæíî ðàç-
âåðíóòü ñîäåðæàíèå íåêîòîðîé îòäåëüíîé ñòðóêòóðíîé ÷àñòè äîêóìåíòà,
ñëåäóåò äâàæäû ùåëêíóòü íà çíà÷êå ó ñîîòâåòñòâóþùåãî çàãîëîâêà.
Ïîâòîðåíèå ýòèõ äåéñòâèé ñêðîåò âëîæåííûé òåêñò.
Åñëè âëîæåííûé òåêñò èìååò ñëèøêîì êðóïíûé øðèôò èëè ñëèøêîì
äëèííûé, ìåøàåò ðàáîòå, ìîæíî îòêëþ÷èòü îòîáðàæåíèå ôîðìàòèðîâàíèÿ
(ñíÿòü îòìåòêó ôëàæêà Ïîêàçàòü ôîðìàòèðîâàíèå òåêñòà), à òàêæå îòî-
áðàæåíèå âñåõ ñòðîê òåêñòà, êðîìå ïåðâîé (óñòàíîâèòü îòìåòêó ôëàæêà
Ïîêàçàòü òîëüêî ñòðîêó).
ðóêòóðà äîêóìåíòà – ýòî èåðàðõè÷åñêàÿ ñõåìà ðàçìåùåíèÿ ñîñòàâ-
íûõ ÷àñòåé äîêóìåíòà. ×àùå âñåãî ñòðóêòóðó ñîçäàþò äëÿ ìíîãîñòðàíè÷-
íûõ äîêóìåíòîâ, ðàçäåëÿÿ èõ íà ðàçäåëû, ãëàâû, ïàðàãðàôû, ïóíêòû è ò. ä.
Äëÿ òîãî ÷òîáû ðàçäåëèòü òåêñòîâûé äîêóìåíò íà ðàçäåëû â òîì ìåñòå, ãäå
áóäåò íà÷èíàòüñÿ íîâûé ðàçäåë, íóæíî âñòàâèòü ñèìâîë Ðàçðûâ ðàçäåëà. Ýòî
äåéñòâèå æåëàòåëüíî âûïîëíÿòü â ðåæèìå ïðîñìîòðà äîêóìåíòà Ðàçìåòêà
ñòðàíèöû è ïðè âêëþ÷åííîì ðåæèìå îòîáðàæåíèÿ ñêðûòûõ (íåïå÷àòàåìûõ)
ñèìâîëîâ. Äàëåå íóæíî âûïîëíèòü Ðàçìåòêà ñòðàíèöû  Ïàðàìåòðû
ñòðàíèöû  Ðàçðûâû è âûáðàòü â ñïèñêå Ðàçðûâû ðàçäåëîâ íóæíûé
òèï.
 ìåñòå ðàçðûâà ðàçäåëîâ ïîÿâëÿåòñÿ ñêðûòûé (íåïå÷àòàåìûé) ñèìâîë
Ðàçðûâ ðàçäåëà. Â äîêóìåíòå, ðàçäåëåííîì íà ðàçäåëû, ìîæíî âûïîëíèòü
ðàçíîå ôîðìàòèðîâàíèå îòäåëüíûõ ÷àñòåé äîêóìåíòà.
 ìíîãîñòðàíè÷íûõ äîêóìåíòàõ ÷àñòî èñïîëüçóþò êîëîíòèòóëû – ýòî
ñëóæåáíûå ñîîáùåíèÿ, êîòîðûå ðàçìåùàþòñÿ íà ïîëÿõ ñòðàíèöû è ïîâòî-
ðÿþòñÿ íà äðóãèõ ñòðàíèöàõ äîêóìåíòà.  Word 2007 ðàçëè÷àþò âåðõíèé,
íèæíèé è áîêîâûå êîëîíòèòóëû. Îíè ìîãóò ñîäåðæàòü íîìåðà ñòðàíèö, íà-
çâàíèå äîêóìåíòà èëè òåêóùåãî ðàçäåëà, ôàìèëèþ àâòîðà, ãðàôè÷åñêèå
èçîáðàæåíèÿ è ò. ï. Êîëîíòèòóëû ïåðâîé ñòðàíèöû, ÷åòíûõ è íå÷åòíûõ
ñòðàíèö ìîãóò îòëè÷àòüñÿ. Òàêæå ìîãóò ðàçëè÷àòüñÿ êîëîíòèòóëû ðàçíûõ
ðàçäåëîâ äîêóìåíòà.
 äîêóìåíòå êîëîíòèòóëû îòîáðàæàþòñÿ òîëüêî â ðåæèìàõ Ðàçìåòêà
ñòðàíèöû è Ðåæèì ÷òåíèÿ. Îáðàáîòêà îñíîâíîãî òåêñòà äîêóìåíòà ïðè ðà-
áîòå ñ êîëîíòèòóëàìè íåâîçìîæíà. Äëÿ ñîçäàíèÿ êîëîíòèòóëîâ èñïîëüçó-
þòñÿ ýëåìåíòû óïðàâëåíèÿ âêëàäêè Âñòàâêà ãðóïïû Êîëîíòèòóëû.
Äëÿ óñêîðåíèÿ îôîðìëåíèÿ äîêóìåíòîâ è èõ îáúåêòîâ óäîáíî èñïîëüçî-
âàòü ñòèëè. Ñòèëü – ýòî íàáîð çíà÷åíèé ñâîéñòâ îïðåäåëåííîãî òèïà îáú-
åêòîâ, êîòîðûé èìååò ñîáñòâåííîå èìÿ. Òåêñòîâûé ïðîöåññîð Word 2007
èìååò ñîáñòâåííóþ áèáëèîòåêó ïðîôåññèîíàëüíî ðàçðàáîòàííûõ ñòèëåé,
òàê íàçûâàåìûå ýêñïðåññ-ñòèëè, â êîòîðûõ çíà÷åíèÿ ñâîéñòâ îáúåêòîâ ïî-
ууууууууууууууа ое ва ое в э о уа ое ва ое в э о уамое важное в этом пунктамое важное в этом пунктамое важное в этом пунктамое важное в этом пунктамое важное в этом пунктамое важное в этом пунктамое важное в этом пунктамое важное в этом пунктамое важное в этом пунктамое важное в этом пунктамое важное в этом пунктамое важное в этом пунктамое важное в этом пунктамое важное в этом пунктамое важное в этом пунктамое важное в этом пунктамое важное в этом пунктамое важное в этом пунктамое важное в этом пунктамое важное в этом пунктамое важное в этом пунктамое важное в этом пунктамое важное в этом пунктамое важное в этом пунктамое важное в этом пунктамое важное в этом пунктамое важное в этом пунктамое важное в этом пунктамое важное в этом пунктамое важное в этом пунктамое важное в этом пунктамое важное в этом пунктамое важное в этом пунктамое важное в этом пунктамое важное в этом пунктамое важное в этом пунктамое важное в этом пунктамое важное в этом пунктамое важное в этом пунктамое важное в этом пунктамое важное в этом пунктамое важное в этом пунктамое важное в этом пунктамое важное в этом пункт
Ãëàâà 3
1161161161161161161161161161161161161161161161161161161161161161161161161161161161161161166
äîáðàíû ãàðìîíè÷íî, ñ ó÷åòîì îñíîâíûõ òðåáîâàíèé ê äèçàéíó. Ýñêèçû
ýêñïðåññ-ñòèëåé òåêñòîâûõ îáúåêòîâ äîêóìåíòà îòîáðàæåíû íà âêëàäêå
Ãëàâíàÿ â ãðóïïå Ñòèëè.
Ñîçäàíèå ñòðóêòóðû äîêóìåíòà ïðîèñõîäèò ñ ïðèìåíåíèåì ñòèëåé Çà-
ãîëîâîê 1, Çàãîëîâîê 2, …, Çàãîëîâîê 9 – íàçâàíèÿ âñåõ ñòðóêòóðíûõ ÷à-
ñòåé äîêóìåíòà ñëåäóåò îòôîðìàòèðîâàòü ñ èñïîëüçîâàíèåì ñîîòâåòñòâóþ-
ùåãî ñòèëÿ. Äëÿ ïðîñìîòðà ñòðóêòóðû äîêóìåíòà, îòôîðìàòèðîâàííîãî
òàêèì îáðàçîì, èñïîëüçóåòñÿ ðåæèì ïðîñìîòðà Ñòðóêòóðà, êîòîðûé óñòà-
íàâëèâàåòñÿ âûáîðîì êíîïêè Ñòðóêòóðà â Ñòðîêå ñîñòîÿíèÿ èëè íà
âêëàäêå Âèä â ãðóïïå Ðåæèìû ïðîñìîòðà äîêóìåíòà.
Дайте ответы на вопросы
1. ×òî òàêîå ñòðóêòóðà äîêóìåíòà? Ïðèâåäèòå ïðèìåðû ñòðóêòóðèðî-
âàííûõ äîêóìåíòîâ.
2. ×òî òàêîå ðàçäåëû? Äëÿ ÷åãî îíè ïðèìåíÿþòñÿ?
3. Êàêèå âèäû ðàçðûâîâ ðàçäåëîâ ìîæíî èñïîëüçîâàòü â òåêñòîâîì äî-
êóìåíòå?
4. ×òî òàêîå êîëîíòèòóëû? Êàêèå âèäû êîëîíòèòóëîâ ìîãóò áûòü íà
ñòðàíèöå?
5. Êàêîâî íàçíà÷åíèå êîëîíòèòóëîâ? Êàêèå îáúåêòû ìîæíî âñòàâèòü
â êîëîíòèòóëû?
6. Êàê óñòàíîâèòü ðàçëè÷íûå êîëîíòèòóëû äëÿ ðàçíûõ ñòðàíèö äîêó-
ìåíòà?
7. ×òî òàêîå ñòèëè? Äëÿ ÷åãî èõ èñïîëüçóþò?
8. Ê êàêèì îáúåêòàì â Word 2007 ìîæíî ïðèìåíÿòü ñòèëåâîå îôîðì-
ëåíèå? Êàêèå ñâîéñòâà îáúåêòîâ äîêóìåíòà îíè îïðåäåëÿþò?
9. Êàêîâî íàçíà÷åíèå ñòèëåé çàãîëîâêîâ? Ñêîëüêî òàêèõ ñòèëåé â
Word 2007?
10. Äëÿ ÷åãî ïðåäíàçíà÷åí ðåæèì îòîáðàæåíèÿ äîêóìåíòà Ñòðóêòóðà?
Êàêèå îïåðàöèè ñ äîêóìåíòàìè â íåì ìîæíî âûïîëíÿòü?
Выполните задания
1. Îòêðîéòå óêàçàííûé ó÷èòåëåì ôàéë (íàïðèìåð, Ãëàâà 3Ïóíêò 3.5
îáðàçåö.docx). Êàæäûé ïóíêò òåêñòîâîãî äîêóìåíòà îôîðìèòå êàê
îòäåëüíûé ðàçäåë, êîòîðûé íà÷èíàåòñÿ ñ íîâîé ñòðàíèöû. Óñòàíî-
âèòå äëÿ ðàçäåëîâ äîêóìåíòà ñëåäóþùèé ôîðìàò:
a) íå÷åòíûå ðàçäåëû: îðèåíòàöèÿ ñòðàíèöû – êíèæíàÿ, ïîëÿ – ïî
2 ñì, íóìåðàöèÿ ñòðàíèö – ñâåðõó ñòðàíèöû ïî öåíòðó;
b) ÷åòíûå ðàçäåëû: îðèåíòàöèÿ ñòðàíèöû – àëüáîìíàÿ, ïîëÿ – ïî
1 ñì, íóìåðàöèÿ ñòðàíèö – âíèçó ñòðàíèöû ñëåâà.
Ñîõðàíèòå äîêóìåíò â âàøåé ïàïêå â ôàéëå çàäàíèå 3.5.1.docx.
2. Îòêðîéòå óêàçàííûé ó÷èòåëåì ôàéë (íàïðèìåð, Ãëàâà 3Ïóíêò 3.5
îáðàçåö.docx). Ñîçäàéòå â äîêóìåíòå êîëîíòèòóëû: â âåðõíåì çàïè-
øèòå òåêóùóþ äàòó ñ âûðàâíèâàíèåì ïî öåíòðó, â íèæíåì – ñâîþ
ôàìèëèþ ñ âûðàâíèâàíèåì ïî ëåâîìó êðàþ. Ñîõðàíèòå äîêóìåíò â
âàøåé ïàïêå â ôàéëå ñ èìåíåì çàäàíèå 3.5.2.docx.
11117117117117117117117117117117117117117117117117117117117117117117117117117117117117117
ОБРАБОТКА ТЕКСТОВЫХ ДАННЫХ
3. Îòêðîéòå óêàçàííûé ó÷èòåëåì ôàéë (íàïðèìåð, Ãëàâà 3Ïóíêò 3.5
îáðàçåö.docx). Îòôîðìàòèðóéòå äîêóìåíò ñëåäóþùèì îáðàçîì: ðàç-
ìåð ñòðàíèöû – À4; îðèåíòàöèÿ – êíèæíàÿ; ïîëÿ: âåðõíåå – 1,5 ñì,
íèæíåå – 1 ñì, ëåâîå – 2 ñì, ïðàâîå – 3 ñì; íóìåðàöèÿ ñòðàíèö –
âíèçó ñòðàíèöû ñïðàâà, íà÷èíàÿ ñ íîìåðà 1; êîëîíòèòóëû: âåðõíèé
íà ÷åòíûõ ñòðàíèöàõ – íàçâàíèå òåêñòîâîãî äîêóìåíòà, íèæíèé
íà ÷åòíûõ ñòðàíèöàõ – òåêóùàÿ äàòà è âðåìÿ. Ñîõðàíèòå äîêóìåíò
â ïàïêå Ìîè äîêóìåíòû â ôàéëå ñ èìåíåì çàäàíèå 3.5.3.docx.
4. Îòêðîéòå óêàçàííûé ó÷èòåëåì ôàéë (íàïðèìåð, Ãëàâà 3Ïóíêò 3.5
îáðàçåö.docx). Îòôîðìàòèðóéòå îáúåêòû òåêñòîâîãî äîêóìåíòà ñ èñ-
ïîëüçîâàíèåì ñëåäóþùèõ ñòèëåé:
Çàãîëîâêè – ñòèëü Íàçâàíèå.
Òåêñòîâûå ôðàãìåíòû – ñòèëü Ñëàáîå âûäåëåíèå.
Ñïèñêè – ìàðêèðîâàííûé ç ìàðêåðîì .
Ñîõðàíèòå äîêóìåíò â âàøåé ïàïêå â ôàéëå ñ èìåíåì çàäà-
íèå 3.5.4.docx.
5. Îòêðîéòå óêàçàííûé ó÷èòåëåì ôàéë (íàïðèìåð, Ãëàâà 3Ïóíêò
3.5îáðàçåö1.docx), â êîòîðîì ê îáúåêòàì òåêñòîâîãî äîêóìåíòà
áûëî ïðèìåíåíî ñòèëåâîå îôîðìëåíèå. Âûÿñíèòå çíà÷åíèÿ ñâîéñòâ
îáúåêòîâ, êîòîðûå óñòàíàâëèâàþò èñïîëüçîâàííûå ñòèëè. Çàïèøè-
òå ðåçóëüòàòû â òàáëèöó:
№
îáúåêòà
Òèï îáúåêòà Ñòèëü îáúåêòà
Çíà÷åíèÿ ñâîéñòâ
îáúåêòà
6. Îòêðîéòå óêàçàííûé ó÷èòåëåì ôàéë (íàïðèìåð, Ãëàâà 3Ïóíêò
3.5îáðàçåö1.docx), â êîòîðîì ê îáúåêòàì òåêñòîâîãî äîêóìåíòà
áûëî ïðèìåíåíî ñòèëåâîå îôîðìëåíèå. Î÷èñòèòå ôîðìàòû îáúåêòîâ
äîêóìåíòà. Çàïèøèòå â òàáëèöó çíà÷åíèÿ ñâîéñòâ îáúåêòîâ ïî
óìîë÷àíèþ:
№
îáúåêòà
Òèï îáúåêòà Ñòèëü îáúåêòà
Çíà÷åíèÿ ñâîéñòâ
îáúåêòà
7. Âûÿñíèòå ñ ïîìîùüþ Ñïðàâêè, êàê ñîçäàòü ñîáñòâåííûé ñòèëü íà
îñíîâå îòôîðìàòèðîâàííîãî ôðàãìåíòà äîêóìåíòà. Ñîñòàâüòå ñîîò-
âåòñòâóþùèé àëãîðèòì. Âûïîëíèòå ýòî íà ïðàêòèêå.
8. Îòêðîéòå óêàçàííûé ó÷èòåëåì äîêóìåíò (íàïðèìåð, Ãëàâà 3Ïóíêò
3.5îáðàçåö.docx). Îòôîðìàòèðóéòå äîêóìåíò, èñïîëüçóÿ ñëåäóþùèå
ñòèëè:
Çàãîëîâêè І óðîâíÿ – ñòèëü Çàãîëîâîê 1;
Çàãîëîâêè ІІ óðîâíÿ – ñòèëü Çàãîëîâîê 2;
Çàãîëîâêè ІІІ óðîâíÿ – ñòèëü Çàãîëîâîê 3;
Äðóãèå ôðàãìåíòû òåêñòà – ñòèëü Îáû÷íûé.
Ïðîñìîòðèòå ñòðóêòóðó îòôîðìàòèðîâàííîãî äîêóìåíòà. Ñîõðàíèòå
äîêóìåíò â âàøåé ïàïêå â ôàéëå ñ èìåíåì çàäàíèå 3.5.8.docx.
Ãëàâà 3
1181181181181181181181181181181181181181181181181181181181181181181181181181181181181181188
3.6. СРЕДСТВА АВТОМАТИЗАЦИИ СОЗДАНИЯ3.6. СРЕДСТВА АВТОМАТИЗАЦИИ СОЗДАНИЯ
ТЕКСТОВОГО ДОКУМЕНТАТЕКСТОВОГО ДОКУМЕНТА
1. ×òî òàêîå ñòèëè? Äëÿ ÷åãî èõ èñïîëüçóþò?
2. ×òî òàêîå ñòðóêòóðà äîêóìåíòà? Êàê åå îòîáðàçèòü?
3. ×òî òàêîå ãèïåðññûëêè? Äëÿ ÷åãî è ãäå îíè èñïîëüçóþòñÿ?
ССЫЛКА В ТЕКСТОВОМ ДОКУМЕНТЕ
 ïðåäûäóùåì ïóíêòå âû îçíàêîìèëèñü ñ íåêîòîðûìè îñîáåííîñòÿìè îá-
ðàáîòêè ìíîãîñòðàíè÷íûõ äîêóìåíòîâ – ïðîñìîòðîì ñòðóêòóðû äîêóìåíòà,
ñîçäàíèåì ðàçäåëîâ, èñïîëüçîâàíèåì ñòèëåâîãî îôîðìëåíèÿ. Êðîìå ýòîãî, â
òåêñòîâîì ïðîöåññîðå Word 2007 åñòü è äðóãèå ñðåäñòâà äëÿ óïðîùåíèÿ ïðî-
öåññà ñîçäàíèÿ áîëüøèõ äîêóìåíòîâ è ïåðåìåùåíèÿ ïî íèì.
Îáû÷íî â ìíîãîñòðàíè÷íûõ äîêóìåíòàõ âñòðå÷àþòñÿ ðàçëè÷íûå âèäû
ññûëîê – ñïåöèàëüíûõ çàïèñåé â äîêóìåíòå, êîòîðûå óêàçûâàþò íà êà-
êèå-ëèáî îáúåêòû ýòîãî èëè äðóãèõ äîêóìåíòîâ. Ññûëêè ïðåäíàçíà÷åíû
äëÿ ñìûñëîâîãî ñâÿçûâàíèÿ îäíèõ îáúåêòîâ äîêóìåíòà ñ äðóãèìè. Íàïðè-
ìåð, â òåêñòå ìîãóò íàõîäèòüñÿ ññûëêè íà îïðåäåëåííûé ðèñóíîê èëè òàá-
ëèöó, ññûëêè íà áèáëèîãðàôè÷åñêèå èñòî÷íèêè, ñàéòû èëè äðóãîå. Ïðè
âûáîðå ýòèõ ññûëîê ïðîèñõîäèò ïåðåõîä íà óêàçàííûé îáúåêò.
Òåêñòîâûé ïðîöåññîð Word 2007 ïîçâîëÿåò àâòîìàòèçèðîâàòü ïðîöåññ
ñîçäàíèÿ ññûëîê â äîêóìåíòå. Èíñòðóìåíòû, êîòîðûå èñïîëüçóþòñÿ äëÿ
ýòîãî, íàõîäÿòñÿ íà âêëàäêå Ññûëêè, íàïðèìåð:
 ãðóïïà Îãëàâëåíèå ïðåäíàçíà÷åíà äëÿ ñîçäàíèÿ îãëàâëåíèÿ äîêó-
ìåíòà – ïåðå÷íÿ íàçâàíèé ñòðóêòóðíûõ ÷àñòåé äîêóìåíòà ñ
óêàçàíèåì íîìåðîâ ñîîòâåòñòâóþùèõ ñòðàíèö;
 ãðóïïà Ïðåäìåòíûé óêàçàòåëü ïðåäíàçíà÷åíà äëÿ ñîçäàíèÿü ïðåäìåòíî-
ãî (àëôàâèòíîãî) óêàçàòåëÿ – àëôàâèòíîãî ñïèñêà òåðìèíîâ, èñ-
ïîëüçîâàííûõ â äîêóìåíòå, ñ óêàçàíèåì íîìåðîâ ñòðàíèö, ãäå îíè
âñòðå÷àþòñÿ.
АВТОМАТИЗИРОВАННОЕ СОЗДАНИЕ ОГЛАВЛЕНИЯ ДОКУМЕНТА
Åñëè äëÿ êàæäîãî èç ñòðóêòóðíûõ ÷àñòåé ìíîãîñòðàíè÷íîãî äîêóìåíòà
èñïîëüçîâàíî ñòèëåâîå ôîðìàòèðîâàíèå ñ ïðèìåíåíèåì ñòèëåé çàãîëîâêîâ,
òî îãëàâëåíèå äîêóìåíòà ìîæíî ñîçäàòü àâòîìàòè÷åñêè. Âûïîëíÿåòñÿ ýòà
îïåðàöèÿ â ðåæèìå ïðîñìîòðà äîêóìåíòà Ðàçìåòêà ñòðàíèöû .
Äëÿ ýòîãî íóæíî âûïîëíèòü ñëåäóþùèé àëãîðèòì:
1. Óñòàíîâèòü êóðñîð â òîì ìåñòå äîêóìåíòà, ãäå íóæíî ðàçìåñòèòü
îãëàâëåíèå.
2. Âûïîëíèòü Ññûëêè  Îãëàâëåíèå Îãëàâëåíèå .
3. Âûáðàòü â ñïèñêå âñòðîåííûõ îáðàçöîâ íóæíûé âàðèàíò îôîðìëåíèÿ
îãëàâëåíèÿ (ðèñ. 3.55).
Îãëàâëåíèå áóäåò ïðåäñòàâëåíî â âèäå òàáëèöû, â êîòîðóþ âíåñåíû íà-
çâàíèÿ ñòðóêòóðíûõ ÷àñòåé òåêñòîâîãî äîêóìåíòà è ñîîòâåòñòâóþùèå íîìå-
ðà ñòðàíèö, ãäå ýòîò ôðàãìåíò òåêñòà íà÷èíàåòñÿ (ðèñ. 3.56). Îáû÷íî îãëàâ-
ëåíèå ðàçìåùàþò â íà÷àëå äîêóìåíòà èëè â åãî êîíöå.
1191191191191191191191191191191191191191191191191191191191191191191191191191191191191191199
ОБРАБОТКА ТЕКСТОВЫХ ДАННЫХ
Ñîçäàííîå îãëàâëåíèå ìîæíî èñïîëü-
çîâàòü äëÿ áûñòðîãî ïåðåìåùåíèÿ ïî äî-
êóìåíòó, ïîèñêà íóæíûõ ñòðóêòóðíûõ
÷àñòåé – ðàçäåëîâ, ïóíêòîâ è ò. ï. Äëÿ
ýòîãî ñëåäóåò â îãëàâëåíèè äîêóìåíòà
âûáðàòü íóæíûé çàãîëîâîê ïðè íàæà-
òîé êëàâèøå Ctrl. Âèä òåêñòîâîãî êóðñî-
ðà ïðè ýòîì èçìåíèòñÿ íà òàêîé: .
Åñëè â õîäå ðàáîòû íàä äîêóìåíòîì
åãî òåêñò è ñòðóêòóðà èçìåíÿëèñü, òî
îãëàâëåíèå äîêóìåíòà íóæíî îáíîâèòü.
Äëÿ ýòîãî ñëåäóåò âûïîëíèòü Ññûëêè 
Îãëàâëåíèå  Îáíîâèòü òàáëèöó .
Рис. 3.56. Пример содержания документа
АВТОМАТИЗИРОВАННОЕ СОЗДАНИЕ ПРЕДМЕТНОГО УКАЗАТЕЛЯ
Ïðåäìåòíûå óêàçàòåëè ÷àùå âñåãî èñïîëüçóþòñÿ â ó÷åáíèêàõ, íàó÷íûõ
èçäàíèÿõ, ñëîâàðÿõ. Ðàçìåùàþòñÿ îíè îáû÷íî â êîíöå äîêóìåíòà è âû-
ãëÿäÿò ïðèìåðíî òàê (ðèñ. 3.57):
Рис. 3.57. Пример предметного указателя в учебнике
Ñîçäàíèå ïðåäìåòíîãî óêàçàòåëÿ âûïîëíÿåòñÿ â äâà ýòàïà: ñíà÷àëà
íóæíî âûäåëèòü âñå òåðìèíû, êîòîðûå ñëåäóåò ïîìåñòèòü â óêàçàòåëü, çà-
òåì âñòàâèòü óêàçàòåëü â äîêóìåíò. Ðàññìîòðèì ýòàïû áîëåå ïîäðîáíî.
І ý ò à ï. Âûäåëåíèå ýëåìåíòîâ óêàçàòåëÿ:
1. Âûäåëèòü òåðìèí èëè îïðåäåëåíèå, êîòîðûå íóæíî ïîìåñòèòü â óêà-
çàòåëü, íà ñòðàíèöå, ãäå îíè âñòðå÷àþòñÿ âïåðâûå.
Рис. 3.55. Список образцов оформле-
ния оглавлений
Ãëàâà 3
1201201201201201201201201201201201201201201201201201201201201201201201201201201201201201200
2. Âûïîëíèòü Ññûëêè  Ïðåäìåòíûé óêàçàòåëü  Ïîìåòèòü ýëå-
ìåíò .
3. Óñòàíîâèòü â îêíå Îïðåäåëåíèå ýëåìåíòà óêàçàòåëÿ (ðèñ. 3.58) íóæ-
íûå çíà÷åíèÿ:
îñíîâíîé – ïðè íåîáõîäèìîñòè ìîæíî
èçìåíèòü îñíîâíîå íàçâàíèå òåðìèíà;
äîïîëíèòåëüíûé – ïðè íåîáõîäèìîñòè
ââåñòè äîïîëíèòåëüíûå íàçâàíèÿ òåð-
ìèíà;
ïåðåêðåñòíàÿ ññûëêà – âûáðàòü íàçâà-
íèå äðóãîãî òåðìèíà, ñ êîòîðûì ñâÿçàí
äàííûé;
òåêóùàÿ ñòðàíèöà – ñíåñòè â óêàçà-
òåëü äëÿ äàííîãî òåðìèíà òîëüêî íîìåð
òåêóùåé ñòðàíèöû;
äèàïàçîí ñòðàíèö – ñíåñòè â óêàçàòåëü
äëÿ äàííîãî òåðìèíà äèàïàçîí ñòðàíèö,
ãäå îí âñòðå÷àåòñÿ (äîïîëíèòåëüíî íóæ-
íî óñòàíîâèòü çàêëàäêè äëÿ íà÷àëüíîé è êîíå÷íîé ñòðàíèöû äèà-
ïàçîíà);
ôîðìàò íîìåðà ñòðàíèöû – óñòàíîâèòü íà÷åðòàíèå íîìåðîâ ñòðà-
íèö â óêàçàòåëå.
4. Âûáðàòü êíîïêó Ïîìåòèòü (èëè Ïîìåòèòü âñå, åñëè íóæíî, ÷òîáû â óêà-
çàòåëå óêàçûâàëèñü âñå íîìåðà ñòðàíèö, ãäå ýòîò òåðìèí âñòðå÷àåòñÿ).
5. Ïîâòîðèòü äåéñòâèÿ 1–4 äëÿ âñåõ ýëåìåíòîâ óêàçàòåëÿ.
 ðåçóëüòàòå òàêèõ äåéñòâèé âñå òåðìèíû äëÿ ïðåäìåòíîãî óêàçàòåëÿ
áóäóò îïðåäåëåíû è â òåêñòå äîêóìåíòà ðÿäîì ñ ýòèìè ñëîâàìè áóäåò âñòàâ-
ëåíî ïîëå òàêîãî âèäà:
ä óóóóóóóóóó ð ä
, îäíàêî îòîáðàæàòüñÿ îíî
áóäåò òîëüêî â ðåæèìå îòîáðàæåíèÿ ñêðûòûõ (íåïå÷àòàåìûõ) ñèìâîëîâ.
ІІ ý ò à ï. Âñòàâêà ïðåäìåòíîãî óêàçàòåëÿ â òåêñòîâûé äîêóìåíò:
1. Óñòàíîâèòü êóðñîð â òî ìåñòî äîêóìåíòà, ãäå íóæíî ðàçìåñòèòü óêà-
çàòåëü (îáû÷íî â êîíöå äîêóìåíòà).
2. Âûïîëíèòü Ññûëêè  Ïðåäìåòíûé óêàçàòåëü  Óêàçàòåëü .
3. Óñòàíîâèòü â îêíå Óêàçàòåëü (ðèñ. 3.59) ïàðàìåòðû îòîáðàæåíèÿ óêà-
çàòåëÿ:
Íîìåð ñòðàíèöû ïî ïðàâîìó êðàþ –
ïðè æåëàíèè óñòàíîâèòü òàêîé ñïîñîá
âûðàâíèâàíèÿ íîìåðîâ ñòðàíèö â
óêàçàòåëå;
Ôîðìàòû – âûáðàòü èç ïðåäëîæåííî-
ãî ñïèñêà æåëàåìûé âèä øàáëîíà
óêàçàòåëÿ;
Òèï – âûáðàòü îäèí èç äâóõ ñïîñîáîâ
ðàçìåùåíèÿ íîìåðîâ ñòðàíèö ó ýëå-
ìåíòà óêàçàòåëÿ;
Êîëîíêè – óêàçàòü êîëè÷åñòâî êîëîíîê, â êîòîðûõ áóäåò ðàçìåùåí
óêàçàòåëü;
ßçûê – àëôàâèò, ïî êîòîðîìó áóäóò óïîðÿäî÷åíû ýëåìåíòû óêàçàòåëÿ.
Рис. 3.58. Окно Определе-
ние элемента указателя
Рис. 3.59. Окно Указатель
121121121121121121121121121121121121121121121121121121121121121121121121121121121121121121
ОБРАБОТКА ТЕКСТОВЫХ ДАННЫХ
4. Âûáðàòü êíîïêó ÎÊ.
Òàêèì îáðàçîì ïðåäìåòíûé óêàçàòåëü áóäåò âñòàâëåí â âûáðàííîå ìå-
ñòî â äîêóìåíòå. Ïåðåä óêàçàòåëåì è ïîñëå íåãî â äîêóìåíòå áóäóò âñòàâ-
ëåíû ñêðûòûå ñèìâîëû Ðàçðûâ ðàçäåëà.
Åñëè íåêîòîðûå äàííûå, âõîäÿùèå â óêàçàòåëü, èçìåíèëèñü (èçìåíè-
ëîñü îïðåäåëåíèå èëè ðàçìåùåíèå òåðìèíà â äîêóìåíòå), òî ñîäåðæàíèå
óêàçàòåëÿ íóæíî îáíîâèòü. Äëÿ ýòîãî ñëåäóåò âûäåëèòü óêàçàòåëü è âû-
ïîëíèòü Ññûëêè  Óêàçàòåëü  Îáíîâèòü óêàçàòåëü .
Äëÿ óäàëåíèÿ óêàçàòåëÿ íóæíî âûäåëèòü åãî òåêñò è äâå ñòðîêè – äî è
ïîñëå íåãî ñî ñêðûòûìè ñèìâîëàìè ðàçðûâîâ ðàçäåëîâ, çàòåì íàæàòü êëà-
âèøó Delete.
Äëÿ ðàáîòû ñ óêàçàòåëÿìè è îãëàâëåíè-
åì äîêóìåíòà èñïîëüçóþòñÿ êîìàíäû
Îãëàâëåíèå è óêàçàòåëè ìåíþ Âñòàâêà
(ðèñ. 3.60).
ШАБЛОНЫ ТЕКСТОВЫХ ДОКУМЕНТОВ
Âû óæå íàó÷èëèñü ñîçäàâàòü òåêñòîâûå äîêóìåíòû è ôîðìàòèðîâàòü èõ ñ
èñïîëüçîâàíèåì ðàçëè÷íûõ ñðåäñòâ òåêñòîâîãî ïðîöåññîðà. Âìåñòå ñ òåì
òåêñòîâûé ïðîöåññîð Word äëÿ ñîçäàíèÿ äîêóìåíòîâ îïðåäåëåííûõ òèïîâ
ïðåäîñòàâëÿåò åùå îäíó âîçìîæíîñòü – ñîçäàíèå äîêóìåíòà íà îñíîâå øàá-
ëîíà. Âû óæå ñîçäàâàëè â ïÿòîì êëàññå ïðåçåíòàöèè ñ ïîìîùüþ øàáëîíîâ.
Øàáëîí – ýòî îòôîðìàòèðîâàííûé îïðåäåëåííûì îáðàçîì äîêóìåíò-
çàãîòîâêà, êîòîðûé ñîõðàíåí â îòäåëüíîì ôàéëå è èñïîëüçóåòñÿ êàê
îáðàçåö äëÿ ñîçäàíèÿ íîâûõ äîêóìåíòîâ îïðåäåëåííîãî òèïà.
Íàïðèìåð, øàáëîí äëÿ ñîçäàíèÿ êàëåíäàðÿ, áëàãîäàðíîñòè, ïèñüìà, îò-
÷åòà, ïîçäðàâèòåëüíîé îòêðûòêè, âèçèòêè è ò. ï.
Îòêðûâ øàáëîí, ïîëüçîâàòåëü âèäèò íà ýêðàíå òåêñòîâûé äîêóìåíò, â
êîòîðîì áóäóò ñîäåðæàòüñÿ ïóñòûå ïîëÿ äëÿ ââîäà òåêñòà, íàäïèñåé, âñòàâ-
êè ðèñóíêîâ, êîëîíòèòóëîâ, ëîãîòèïîâ è ò. ï. Ê ýòîìó äîêóìåíòó óæå ìîãóò
áûòü ïðèìåíåíû îïðåäåëåííûå òåìû è ñòèëè îôîðìëåíèÿ ðàçëè÷íûõ îáú-
åêòîâ (ðèñ. 3.61).
Ïîëüçîâàòåëþ îñòàåòñÿ òîëüêî çàïîëíèòü ñîîòâåòñòâóþùèå ìåñòà äîêó-
ìåíòà íóæíûì òåêñòîì è ñîõðàíèòü äîêóìåíò â òåêñòîâîì ôàéëå – ôîðìàòè-
ðîâàíèå è ñòðóêòóðèðîâàíèå äîêóìåíòà óæå îïðåäåëåíû ñàìèì øàáëîíîì.
Èñïîëüçîâàíèå øàáëîíîâ çíà÷èòåëüíî îáëåã÷àåò ðàáîòó ïîëüçîâàòåëÿ,
ïîñêîëüêó îíè ÿâëÿþòñÿ îñíîâîé äëÿ áûñòðîãî ñîçäàíèÿ àíàëîãè÷íûõ ïî
ôîðìå, íî ðàçëè÷íûõ ïî ñîäåðæàíèþ äîêóìåíòîâ áåç çàòðàò âðåìåíè íà èõ
ôîðìàòèðîâàíèå.
Îñíîâíîå ðàçëè÷èå ìåæäó äîêóìåíòàìè è øàáëîíàìè ñîñòîèò â èõ èñ-
ïîëüçîâàíèè: øàáëîí – ýòî çàãîòîâêà äîêóìåíòà ñ ãîòîâûìè ýëåìåíòàìè
òåêñòà è èõ îôîðìëåíèÿ, êîòîðàÿ ïðåäíàçíà÷åíà äëÿ äàëüíåéøåãî çàïîë-
íåíèÿ äàííûìè, à äîêóìåíò – ýòî óæå ãîòîâûé òåêñò, âîçìîæíî, íà îñíîâå
íåêîòîðîãî øàáëîíà.
Рис. 3.60. Список команд Оглавле-
ние и указатели меню Вставка
Для тех, кто работает с LibreOffice
Ãëàâà 3
122122122122122122122122122122122122122122122122122122122122122122122122122122122122122122
Øàáëîíû õðàíÿòñÿ â ôàéëàõ ñ ðàñøèðåíèÿìè dotx è dotm. Ïîìíèòå, â
øàáëîíàõ ìîãóò õðàíèòüñÿ ìàêðîâèðóñû, ïîýòîìó â ðàáîòå èñïîëüçóéòå
øàáëîíû, êîòîðûå âû ïîëó÷èëè èç íàäåæíîãî èñòî÷íèêà.
 òåêñòîâîì ïðîöåññîðå Word 2007 âñå øàáëîíû äåëÿòñÿ íà òðè ãðóïïû:
 óñòàíîâëåííûå – øàáëîíû äîêóìåíòîâ îïðåäåëåííûõ òèïîâ (ïèñåì,
ôàêñîâ, îò÷åòîâ è ò. ï.), óñòàíîâëåííûå íà êîìïüþòåðå â ñîñòàâå ïà-
êåòà Microsoft Office 2007;
 Microsoft Office Online – øàáëîíû äîêóìåíòîâ ðàçëè÷íûõ òèïîâ, êî-
òîðûå ðàñïîëîæåíû íà ñàéòå Microsoft Office Online;
 øàáëîíû ïîëüçîâàòåëÿ – øàáëîíû, ñîçäàííûå ïîëüçîâàòåëåì.
Îñíîâíûì èç ñòàíäàðòíûõ øàáëîíîâ Word 2007 ÿâëÿåòñÿ øàáëîí äî-
êóìåíòîâ Îáû÷íûé (õðàíèòñÿ â ôàéëå Normal.dotm), êîòîðûé àâòîìàòè÷å-
ñêè îòêðûâàåòñÿ ïðè çàïóñêå ïðîãðàììû Word 2007 è óñòàíàâëèâàåò ïî
óìîë÷àíèþ òàêîé ôîðìàò äîêóìåíòà (òàáë. 3.12):
Òàáëèöà 3.12
Çíà÷åíèÿ ñâîéñòâ îáúåêòîâ äîêóìåíòà â øàáëîíå Normal.dotm
Ñòðàíèöà Àáçàöû Ñèìâîëû
Îðèåíòàöèÿ ñòðàíè-
öû – êíèæíàÿ
Ðàçìåð ñòðàíèöû – À4
Âåðõíåå ïîëå – 1,5 ñì
Íèæíåå ïîëå – 1 ñì
Ëåâîå ïîëå – 2 ñì
Ïðàâîå ïîëå – 1,5 ñì
Ìåæäóñòðî÷íûé èíòåð-
âàë – îäèíàðíûé
Èíòåðâàë ïîñëå àáçàöà –
10 ïò
Âûðàâíèâàíèå – ïî ëåâî-
ìó êðàþ
 Îòñòóïû – îòñóòñòâóþò
Øðèôò îñíîâíîãî
òåêñòà – Calibri
Ðàçìåð – 11 ïò
Öâåò – ÷åðíûé
Èíòåðâàë – îáû÷-
íûé
Òàêæå ýòîò øàáëîí îïðåäåëÿåò ñòèëåâîå îôîðìëåíèå çàãîëîâêîâ, ñïèñêîâ,
òàáëèö è ò. ï. Ââîä òåêñòà, ôîðìàòèðîâàíèå îòäåëüíûõ îáúåêòîâ, ñòðóêòóðè-
Рис. 3.61. Шаблон меню праздника и созданный на его основе документ
1231231231231231231231231231231231231231231231231231231231231231231231231231231231231231233
ОБРАБОТКА ТЕКСТОВЫХ ДАННЫХ
ðîâàíèå òåêñòà ïîëüçîâàòåëü îñóùåñòâëÿåò ñàìîñòîÿòåëüíî. Íà îñíîâå
øàáëîíà Normal.dotm ìîæíî ñîçäàâàòü äîêóìåíòû ðàçëè÷íûõ òèïîâ.
Åùå îäíèì èç ñòàíäàðòíûõ øàáëîíîâ
Word 2007 ÿâëÿåòñÿ, íàïðèìåð, øàáëîí
Îáû÷íîå ðåçþìå. Ýòîò øàáëîí ñîäåðæèò
â äîêóìåíòå-çàãîòîâêå íåñêîëüêî òåêñòî-
âûõ ïîëåé, â êîòîðûå ïîëüçîâàòåëü âíî-
ñèò äàííûå î ñåáå: èìÿ è ôàìèëèþ, êîí-
òàêòíóþ èíôîðìàöèþ, ñâåäåíèÿ îá îáðà-
çîâàíèè, ìåñòî ðàáîòû è ò. ï. (ôðàãìåíò
øàáëîíà ïðèâåäåí íà ðèñ. 3.62). Âñòàâ-
ëåííóþ ôîòîãðàôèþ çàìåíÿåò íà ñîá-
ñòâåííóþ. Äàòó ìîæíî âûáðàòü â êàëåí-
äàðå, êîòîðûé îòêðûâàåòñÿ ïðè âûáîðå
óêàçàííîãî ïîëÿ. Êàæäàÿ ñòðóêòóðíàÿ
÷àñòü äîêóìåíòà óæå îòôîðìàòèðîâàíà è
ðàçìåùåíà â òåêñòå ñîîòâåòñòâóþùèì îá-
ðàçîì. Èñïîëüçóÿ ýòîò øàáëîí, ìîæíî
áûñòðî ïîäãîòîâèòü ñîáñòâåííîå ðåçþìå.
СОЗДАНИЕ ТЕКСТОВЫХ ДОКУМЕНТОВ НА ОСНОВЕ ШАБЛОНОВ
Äëÿ òîãî ÷òîáû â òåêñòîâîì ïðîöåññîðå Word 2007 ñîçäàòü äîêóìåíò íà
îñíîâå óñòàíîâëåííûõ øàáëîíîâ, íóæíî:
1. Âûáðàòü êíîïêó Office.
2. Âûáðàòü êîìàíäó Ñîçäàòü , êîòîðàÿ îòêðûâàåò äèàëîãîâîå îêíî
Ñîçäàíèå äîêóìåíòà.
3. Âûáðàòü â ñïèñêå ñëåâà â ðàçäåëå Øàáëîíû íóæíóþ ãðóïïó øàáëî-
íîâ – Óñòàíîâëåííûå øàáëîíû (ðèñ. 3.63).
4. Âûáðàòü â ñïèñêå øàáëîíîâ òðåáóåìûé (íàïðèìåð, Îáû÷íîå ðåçþìå).
5. Ïðîñìîòðåòü ñòðóêòóðó è âíåøíèé âèä øàáëîíà â ïîëå îáðàçöîâ
(ñïðàâà â îêíå).
Рис. 3.62. Шаблон Обычное резюме
Ðåçþìå (ôðàíö. råsumå) – âèä
äîêóìåíòà, â êîòîðîì ïîäàþòñÿ
êîðîòêèå ñâåäåíèÿ îá ó÷åáå, òðó-
äîâîé äåÿòåëüíîñòè è ïðîôåññèî-
íàëüíûõ óñïåõàõ è äîñòèæåíèÿõ
ëèöà, êîòîðîå åãî ñîñòàâëÿåò.
Рис. 3.63. Создание документа на основе инсталлированного шаблона
Ãëàâà 3
124124124124124124124124124124124124124124124124124124124124124124124124124124124124124124
6. Óñòàíîâèòü â íèæíåé ÷àñòè ïîëÿ îáðàçöîâ ïåðåêëþ÷àòåëü Äîêóìåíò.
7. Âûáðàòü êíîïêó Ñîçäàòü.
8. Çàïîëíèòü ïðåäëîæåííûå ïîëÿ íóæíûìè äàííûìè.
9. Ñîõðàíèòü äîêóìåíò.
Åñëè ïîëüçîâàòåëü æåëàåò ïðèìåíèòü îäèí èç øàáëîíîâ, êîòîðûå ðàç-
ìåùåíû íà ñàéòå Microsoft Office Online, òî ñëåäóåò âûïîëíèòü ñëåäóþ-
ùèå äåéñòâèÿ:
1. Âûáðàòü êíîïêó Office.
2. Âûáðàòü êîìàíäó Ñîçäàòü , êîòîðàÿ îòêðûâàåò äèàëîãîâîå îêíî
Ñîçäàíèå äîêóìåíòà.
3. Âûáðàòü â ñïèñêå ñëåâà â ðàçäåëå Microsoft Office Online íóæíûé òèï
øàáëîíà (ðèñ. 3.64). Íàïðèìåð, Îòêðûòêè.
4. Äîæäàòüñÿ ñîåäèíåíèÿ ñ ñåðâåðîì ñàéòà è îòîáðàæåíèÿ ñïèñêà
øàáëîíîâ.
5. Âûáðàòü íóæíûé øàáëîí.
6. Ïðîñìîòðåòü ñòðóêòóðó è âíåøíèé âèä øàáëîíà â ïîëå îáðàçöîâ.
7. Âûáðàòü êíîïêó Çàãðóçèòü.
8. Äîæäàòüñÿ çàãðóçêè øàáëîíà.
9. Çàïîëíèòü, ïðè íåîáõîäèìîñòè, íóæíûìè äàííûìè ïðåäëîæåííûå ïîëÿ.
10. Ñîõðàíèòü äîêóìåíò.
 Word 2010 äëÿ ñîçäàíèÿ äîêóìåíòà íà îñíîâå øàáëîíà íåîáõîäèìî
âûïîëíèòü Ôàéë  Ñîçäàòü  Îáðàçöû øàáëîíîâ, âûáðàòü íóæíûé
øàáëîí, óñòàíîâèòü ïåðåêëþ÷àòåëü Äîêóìåíò è âûáðàòü êíîïêó Ñîçäàòü.
Äëÿ âûáîðà øàáëîíà ñ ñàéòà Office.com íóæíî âûáðàòü òðåáóåìóþ êàòå-
ãîðèþ èç ðàçäåëà Øàáëîíû Office.com è çàãðóçèòü âûáðàííûé øàáëîí.
Рис. 3.64. Создание документа на основе шаблона из Интернета
Для тех, кто работает с Microsoft Word 2010
121251251251251251251251251251251251251251251251251251251251251251251251251251251251251255
ОБРАБОТКА ТЕКСТОВЫХ ДАННЫХ
Ñîçäàíèå äîêóìåíòîâ íà îñíîâå øàáëîíîâ îñóùåñòâëÿåòñÿ ñ èñïîëüçîâà-
íèåì ýëåìåíòîâ óïðàâëåíèÿ îêíà Óïðàâëåíèå øàáëîíàìè (Ôàéë  Øà-
áëîíû  Óïðàâëåíèå) (ðèñ. 3.65).
Рис. 3.65. Окно Управление шаблонами
РАБОТА С НЕСКОЛЬКИМИ ДОКУМЕНТАМИ
Òåêñòîâûé ïðîöåññîð Word 2007 ïðåäîñòàâëÿåò ïîëüçîâàòåëþ âîçìîæ-
íîñòü îòêðûòü äëÿ ðàáîòû îäíîâðåìåííî íåñêîëüêî äîêóìåíòîâ. Ýòî ïîçâî-
ëÿåò ïîëüçîâàòåëþ ïðîñìàòðèâàòü äîêóìåíòû, ñðàâíèâàòü èõ ñîäåðæàíèå,
âñòàâëÿòü ôðàãìåíòû îäíîãî äîêóìåíòà â äðóãîé, îáúåäèíÿòü èõ è ò. ï.
Äëÿ óïðàâëåíèÿ îòêðûòûìè îêíàìè
íåñêîëüêèõ äîêóìåíòîâ â ïðîãðàììå ñó-
ùåñòâóþò ñïåöèàëüíûå ñðåäñòâà, êîòî-
ðûå ðàñïîëîæåíû íà âêëàäêå Âèä â ãðóï-
ïå Îêíî (ðèñ. 3.66). Òàê, ïåðåêëþ÷åíèå
ìåæäó îêíàìè ìîæíî îñóùåñòâèòü, âû-
ïîëíèâ ñëåäóþùèé àëãîðèòì:
1. Âûáðàòü êíîïêó Ïåðåéòè â äðóãîå
îêíî â ãðóïïå Îêíî íà âêëàäêå
Âèä.
2. Â ñïèñêå îòêðûòûõ îêîí âûáðàòü íóæíîå (òåêóùèé äîêóìåíò îòìå-
÷åí ).
Êîãäà ðàáîòà ïðîèñõîäèò ñ äâóìÿ ðàçëè÷íûìè âåðñèÿìè îäíîãî è òîãî
æå äîêóìåíòà, óäîáíî îòîáðàçèòü èõ íà ýêðàíå ðÿäîì. Äëÿ âûïîëíåíèÿ
ýòîé îïåðàöèè íóæíî âûïîëíèòü Âèä  Îêíî  Ðÿäîì è âûáðàòü â
ñïèñêå îòêðûòûõ äîêóìåíòîâ íóæíûé. Ïîñëå ýòîãî ýêðàí áóäåò ðàçäåëåí
âåðòèêàëüíî ïîïîëàì è â êàæäîé èç ýòèõ ÷àñòåé áóäåò îòîáðàæåíî îêíî
Для тех, кто работает с LibreOffice
Рис. 3.66. Свернутая группа Окно
Ãëàâà 3
1261261261261261261261261261261261261261261261261261261261261261261261261261261261261261266
óêàçàííûõ äîêóìåíòîâ. Ïðîêðóòêà äîêóìåíòîâ â äâóõ îêíàõ áóäåò ïðîèñ-
õîäèòü ñèíõðîííî.
×òîáû îòìåíèòü ñèíõðîííóþ ïðîêðóòêó, íóæíî âûáðàòü ñîîòâåòñòâóþ-
ùóþ êíîïêó â ãðóïïå Îêíî (ðèñ. 3.67).
Äëÿ îòìåíû ðåæèìà îòîáðàæåíèÿ äîêóìåíòîâ ðÿäîì ñëåäóåò ïîâòîðíî
âûáðàòü êíîïêó Ðÿäîì â ãðóïïå Îêíî.
Во время обработки документа иногда возникает потреб-
ность видеть одновременно два разных его фрагмента и про-
сматривать их независимо. Для этого удобно разделить окно
документа на две части, выполнив последовательность дей-
ствий Вид  Окно  Разделить. На экране появится полоса
разделения окна, которую следует перетащить в нужное ме-
сто. Эту же операцию можно выполнить и перетаскиванием по-
лосы разделения с помощью соответствующей метки, которая
находится над вертикальной полосой прокрутки (рис. 3.68).д д р р ру (р )
Для возврата к работе в одном окне нужно выбрать кнопку Снять разделение в
группе Окно вкладки Вид или дважды щелкнуть на полосе разделения окна.
ФОРМАТЫ ФАЙЛОВ ТЕКСТОВЫХ ДОКУМЕНТОВ
Ñòàíäàðòíûì ôîðìàòîì ôàéëîâ òåêñòîâûõ äîêóìåíòîâ, ïîäãîòîâëåííûõ
â òåêñòîâîì ïðîöåññîðå Word 2007 è ïîñëåäóþùèõ âåðñèé, ÿâëÿåòñÿ ôîð-
ìàò DOCÕ. Êðîìå òîãî, Word 2007 îáåñïå÷èâàåò ðàáîòó ñ äîêóìåíòàìè,
ñîõðàíåííûìè â äðóãèõ ôîðìàòàõ, íàïðèìåð RTF, TXT, DOC, PDF è ò. ï.
Õàðàêòåðèñòèêà ýòèõ òåêñòîâûõ ôîðìàòîâ ïðèâåäåíà â òàáëèöå 3.13.
Òàáëèöà 3.13
Õàðàêòåðèñòèêà íàèáîëåå ðàñïðîñòðàíåííûõ ôîðìàòîâ ôàéëîâ
òåêñòîâûõ äîêóìåíòîâ â Word 2007
Ïðîäîëæåíèå òàáëèöû 3.13
Ôîðìàò
Ñòàíäàðò-
íûé çíà÷îê
Õàðàêòåðèñòèêà
ÒÕÒ
 ôàéëå õðàíèòñÿ òîëüêî òåêñò ñ ðàçáèâêîé íà àáçàöû,
áåç ôîðìàòèðîâàíèÿ. Ìîæåò îáðàáàòûâàòüñÿ ðàçëè÷íû-
ìè ñèñòåìàìè îáðàáîòêè òåêñòîâ.
DOC
 ôàéëå õðàíÿòñÿ òåêñò, ðèñóíêè, âñòàâëåííûå îáúåêòû,
çíà÷åíèÿ èõ ñâîéñòâ. ßâëÿåòñÿ îñíîâíûì ôîðìàòîì äëÿ
òåêñòîâûõ äîêóìåíòîâ, ïîäãîòîâëåííûõ â âåðñèÿõ Word
äî 2003 âêëþ÷èòåëüíî.
Рис. 3.67. Развернутая группа Окно
Для тех, кто хочет знать больше
Ìåòêà
Рис. 3.68. Метка
полосы разделе-
ния окна
12127127127127127127127127127127127127127127127127127127127127127127127127127127127127127
ОБРАБОТКА ТЕКСТОВЫХ ДАННЫХ
Ïðîäîëæåíèå òàáëèöû 3.13
Ôîðìàò
Ñòàíäàðò-
íûé çíà÷îê
Õàðàêòåðèñòèêà
DOCÕ
 ôàéëå õðàíÿòñÿ òåêñò, ðèñóíêè, âñòàâëåííûå îáúåêòû,
çíà÷åíèÿ èõ ñâîéñòâ. Îáåñïå÷èâàåò çíà÷èòåëüíîå ñæàòèå
äàííûõ ïî ñðàâíåíèþ ñ äðóãèìè ôîðìàòàìè (äî 70 %).
Âïåðâûå èñïîëüçîâàí â Word 2007.
RTF
 ôàéëå õðàíÿòñÿ òåêñò, ðèñóíêè, âñòàâëåííûå îáúåêòû,
çíà÷åíèÿ èõ ñâîéñòâ. Èñïîëüçóåòñÿ ðàçëè÷íûìè ñèñòåìà-
ìè îáðàáîòêè òåêñòîâ äëÿ ðàçíûõ ÎÑ.
PDF
 ôàéëå ïîëíîñòüþ õðàíèòñÿ ôîðìàòèðîâàíèå äîêóìåí-
òà, ðåäàêòèðîâàòü ôàéë íåâîçìîæíî. Äëÿ ïðîñìîòðà
ôàéëà èñïîëüçóåòñÿ Adobe Reader.
Äëÿ òîãî ÷òîáû ñîõðàíèòü òåêñòîâûé äîêóìåíò íå â ñòàíäàðòíîì ôîðìà-
òå, ñëåäóåò â îêíå Ñîõðàíåíèå äîêóìåíòà îòêðûòü ñïèñîê Òèï ôàéëà è
âûáðàòü íóæíûé ôîðìàò.
Ñòàíäàðòíûì ôîðìàòîì ôàéëîâ òåêñòîâûõ äîêóìåíòîâ, ïîäãîòîâëåííûõ
â òåêñòîâîì ïðîöåññîðå LibreOffice Writer, åñòü ôîðìàò ODF (àíãë. OpenO
Document Format for Office Application – îòêðûòûé ôîðìàò äîêóìåíòîâ äëÿ
îôèñíûõ ïðîãðàìì) ñ ðàñøèðåíèåì èìåíè ôàéëà ODT. Êðîìå òîãî,
LibreOffice Writer îáåñïå÷èâàåò ðàáîòó ñ äîêóìåíòàìè, ñîõðàíåííûìè â
õ ôîðìàòàõ, íàïðèìåð RTF, T DOC, XML è ò. ï.
îëüøèõ ìíîãîñòðàíè÷íûõ äîêóìåíòàõ â Word 2007 ìîæíî ñîçäàòü
÷íûå âèäû ññûëîê – ñïåöèàëüíûå çàïèñè, êîòîðûå óêàçûâàþò íà
íåêîòîðûå îáúåêòû òîãî èëè èíîãî äîêóìåíòà. Ññûëêè ïðåäíàçíà÷åíû
äëÿ ëîãè÷åñêîãî ñâÿçûâàíèÿ îäíèõ îáúåêòîâ äîêóìåíòà ñ äðóãèìè. Ïðè
âûáîðå ññûëêè â äîêóìåíòå ïðîèñõîäèò ïåðåõîä íà óêàçàííûé îáúåêò.
Èíñòðóìåíòû, êîòîðûå ïðåäíàçíà÷åíû äëÿ ñîçäàíèÿ ññûëîê, íàõîäÿòñÿ
íà âêëàäêå Ññûëêè. Ñ èõ èñïîëüçîâàíèåì ìîæíî ñîçäàòü, íàïðèìåð, îãëàâ-
ëåíèå äîêóìåíòà (ãðóïïà Îãëàâëåíèå) è ïðåäìåòíûé óêàçàòåëü òåðìèíîâ
(ãðóïïà Óêàçàòåëü).
Äëÿ ñîçäàíèÿ äîêóìåíòîâ îïðåäåëåííûõ òèïîâ â òåêñòîâîì ïðîöåññîðå
Word ìîæíî èñïîëüçîâàòü øàáëîíû – îòôîðìàòèðîâàííûå îïðåäåëåí-
íûì îáðàçîì äîêóìåíòû-çàãîòîâêè, êîòîðûå ñîõðàíåíû â îòäåëüíûõ
ôàéëàõ è èñïîëüçóþòñÿ â êà÷åñòâå îáðàçöà äëÿ ñîçäàíèÿ íîâûõ äîêó-
ìåíòîâ. Øàáëîíû õðàíÿòñÿ â ôàéëàõ ñ ðàñøèðåíèÿìè dotx è dotm.
Äëÿ òîãî ÷òîáû â òåêñòîâîì ïðîöåññîðå Word 2007 ñîçäàòü äîêóìåíò íà
îñíîâå øàáëîíà, íóæíî âûïîëíèòü Office  Ñîçäàòü  Øàáëîíû  âû-
áðàòü íóæíûé øàáëîí  Ñîçäàòü.
Òåêñòîâûé ïðîöåññîð Word 2007 ïðåäîñòàâëÿåò ïîëüçîâàòåëþ âîçìîæ-
íîñòü îäíîâðåìåííî ðàáîòàòü ñ íåñêîëüêèìè îòêðûòûìè äîêóìåíòàìè. Ýòî
ïîçâîëÿåò ïîëüçîâàòåëþ ïðîñìàòðèâàòü äîêóìåíòû, ñðàâíèâàòü èõ ñîäåð-
Для тех, кто работает с LibreOffice
уууууууууууууууамое важное в этом пунктамое важное в этом пунктамое важное в этом пунктамое важное в этом пунктамое важное в этом пунктамое важное в этом пунктамое важное в этом пунктамое важное в этом пунктамое важное в этом пунктамое важное в этом пунктамое важное в этом пунктамое важное в этом пунктамое важное в этом пунктамое важное в этом пунктамое важное в этом пунктамое важное в этом пунктамое важное в этом пунктамое важное в этом пунктамое важное в этом пунктамое важное в этом пунктамое важное в этом пунктамое важное в этом пунктамое важное в этом пунктамое важное в этом пунктамое важное в этом пунктамое важное в этом пунктамое важное в этом пунктамое важное в этом пунктамое важное в этом пунктамое важное в этом пунктамое важное в этом пунктамое важное в этом пунктамое важное в этом пунктамое важное в этом пунктамое важное в этом пунктамое важное в этом пунктамое важное в этом пунктамое важное в этом пунктамое важное в этом пунктамое важное в этом пунктамое важное в этом пунктамое важное в этом пунктамое важное в этом пунктамое важное в этом пункта ое ва ое в это та ое ва ое в это т
Ãëàâà 3
1281281281281281281281281281281281281281281281281281281281281281281281281281281281281281288
æèìîå, âñòàâëÿòü ôðàãìåíòû îäíîãî äîêóìåíòà â äðóãîé, îáúåäèíÿòü èõ è
ò. ï. Äëÿ óïðàâëåíèÿ îòêðûòûìè îêíàìè â ïðîãðàììå ñóùåñòâóþò ñïåöè-
àëüíûå ñðåäñòâà, êîòîðûå ðàñïîëîæåíû íà âêëàäêå Âèä â ãðóïïå Îêíî.
Ñòàíäàðòíûì ôîðìàòîì ôàéëîâ òåêñòîâûõ äîêóìåíòîâ, ïîäãîòîâëåííûõ
â òåêñòîâîì ïðîöåññîðå Word 2007, ÿâëÿåòñÿ ôîðìàò DOCÕ. Êðîìå òîãî,
Word 2007 îáåñïå÷èâàåò ðàáîòó ñ äîêóìåíòàìè, ñîõðàíåííûìè â äðóãèõ
ôîðìàòàõ, íàïðèìåð RTF, TXT, DOC, PDF è ò. ï.
Дайте ответы на вопросы
1. ×òî òàêîå ññûëêè â äîêóìåíòå? Äëÿ ÷åãî îíè èñïîëüçóþòñÿ?
2. ×òî òàêîå îãëàâëåíèå äîêóìåíòà? Äëÿ ÷åãî îíî ïðåäíàçíà÷åíî?
3. Êàêèå ñðåäñòâà Word 2007 èñïîëüçóþò äëÿ ñîçäàíèÿ îãëàâëåíèÿ
äîêóìåíòà?
4. ×òî òàêîå ïðåäìåòíûé óêàçàòåëü? Äëÿ ÷åãî îí èñïîëüçóåòñÿ?
5. Êàê ñîçäàòü ïðåäìåòíûé óêàçàòåëü â òåêñòîâîì äîêóìåíòå?
6. ×òî òàêîå øàáëîí? Äëÿ ÷åãî åãî èñïîëüçóþò?
7. Êàêèå ñâîéñòâà äîêóìåíòà ìîæåò óñòàíàâëèâàòü øàáëîí? Êàêèå
òèïû øàáëîíîâ èñïîëüçóþò â Word 2007?
8. ×åì øàáëîí îòëè÷àåòñÿ îò äîêóìåíòà?
9. Êàêîå ðàñøèðåíèå èìååò ôàéë, â êîòîðîì õðàíèòñÿ øàáëîí? Ïðè-
âåäèòå ïðèìåðû øàáëîíîâ.
10. Êàêèå ñóùåñòâóþò ñïîñîáû îäíîâðåìåííîãî îòîáðàæåíèÿ íà ýêðàíå
îêîí îòêðûòûõ äîêóìåíòîâ? Êàê èõ óñòàíîâèòü?
11. Â êàêèõ ôîðìàòàõ ìîæåò áûòü ñîõðàíåí ôàéë òåêñòîâîãî äîêóìåí-
òà â Word 2007? Êàêîé ôîðìàò ÿâëÿåòñÿ ñòàíäàðòíûì?
12. Êàê âûáðàòü ôîðìàò äëÿ ñîõðàíåíèÿ ôàéëà òåêñòîâîãî äîêóìåíòà?
Выполните задания
1. Îòêðîéòå óêàçàííûé ó÷èòåëåì äîêóìåíò (íàïðèìåð, Ãëàâà 3Ïóíêò
3.6îáðàçåö.docx). Îòôîðìàòèðóéòå íàçâàíèÿ ñòðóêòóðíûõ ÷àñòåé
äîêóìåíòà ñ èñïîëüçîâàíèåì ñòèëåé çàãîëîâêîâ ñîîòâåòñòâóþùèõ
óðîâíåé. Ñîçäàéòå â íà÷àëå äîêóìåíòà åãî îãëàâëåíèå. Ñîõðàíèòå
äîêóìåíò â âàøåé ïàïêå â ôàéëå ñ èìåíåì çàäàíèå 3.6.1.docx.
2. Îòêðîéòå óêàçàííûé ó÷èòåëåì äîêóìåíò (íàïðèìåð, Ãëàâà 3Ïóíêò
3.6îáðàçåö.docx). Ñîçäàéòå â êîíöå äîêóìåíòà ïðåäìåòíûé óêàçà-
òåëü äëÿ òåðìèíîâ, êîòîðûå âûäåëåíû â òåêñòå çåëåíûì öâåòîì, è
èõ îïðåäåëåíèé. Ôîðìàò óêàçàòåëÿ óñòàíîâèòå ïî ñîáñòâåííîìó æå-
ëàíèþ. Ñîõðàíèòå äîêóìåíò â âàøåé ïàïêå â ôàéëå ñ èìåíåì çà-
äàíèå 3.6.2.docx.
3. Îòêðîéòå òåêñòîâûé ïðîöåññîð Word 2007. Ïðîñìîòðèòå óñòàíîâ-
ëåííûå øàáëîíû äîêóìåíòîâ. Âûÿñíèòå èõ êîëè÷åñòâî, òåìàòèêó
äîêóìåíòîâ, êîòîðûå ìîæíî ñîçäàòü íà èõ îñíîâå. Ðåçóëüòàòû çà-
ïèøèòå â òåòðàäü.
4. Íàéäèòå íà âàøåì êîìïüþòåðå ôàéëû øàáëîíîâ äîêóìåíòîâ. Çà-
ïèøèòå â òåòðàäü: â êàêîé ïàïêå îíè ñîõðàíåíû? Ñêîëüêî òàêèõ
ôàéëîâ-øàáëîíîâ? Êàêèå èõ èìåíà?
5. Ñîçäàéòå â òåêñòîâîì äîêóìåíòå ïèñüìî íà îñíîâå øàáëîíà Èçû-
ñêàííîå ïèñüìî â îðãêîìèòåò êîíêóðñà «Óêðàїíà ìàє òàëàíò» î æå-
1291291291291291291291291291291291291291291291291291291291291291291291291291291291291291299
ОБРАБОТКА ТЕКСТОВЫХ ДАННЫХ
ëàíèè ïðèíÿòü â íåì ó÷àñòèå. Ñîõðàíèòå äîêóìåíò â âàøåé ïàïêå
â ôàéëå ñ èìåíåì çàäàíèå 3.6.5.docx.
6. Ñîçäàéòå â òåêñòîâîì äîêóìåíòå ñîáñòâåííóþ âèçèòêó, âîñïîëüçî-
âàâøèñü ñîîòâåòñòâóþùèì øàáëîíîì ñ ñàéòà Microsoft Office
Online. Ñîõðàíèòå äîêóìåíò â âàøåé ïàïêå â ôàéëå ñ èìåíåì çà-
äàíèå 3.6.6.docx.
7. Ñ ïîìîùüþ Ñïðàâêè âûÿñíèòå, êàê ñîçäàòü øàáëîí íà îñíîâå ñóùå-
ñòâóþùåãî äîêóìåíòà. Ñîçäàéòå òàêèì îáðàçîì ñîáñòâåííûé øà-
áëîí îôîðìëåíèÿ îò÷åòà î ïðîõîæäåíèè ëåòíåé ïðàêòèêè. Ñîõðà-
íèòå øàáëîí â êîëëåêöèè.
8. Îòêðîéòå â òåêñòîâîì ïðîöåññîðå Word 2007 òðè òåêñòîâûõ ôàéëà
(íàïðèìåð, èç ïàïêè Ãëàâà 3Ïóíêò 3.6îáðàçåö1.docx, îáðàçåö2.
docx, îáðàçåö3.docx). Îáðàáîòàéòå ïåðåêëþ÷åíèå ìåæäó îêíàìè ñ
ïîìîùüþ êíîïîê ýòèõ îêîí íà Ïàíåëè çàäà÷ è êíîïêè Ïåðåõîä â
äðóãîå îêíî. Âñòàâüòå â íà÷àëå ïåðâîãî äîêóìåíòà ïåðâûé àáçàö
âòîðîãî äîêóìåíòà, à â êîíöå ïåðâîãî äîêóìåíòà – ïîñëåäíèé àáçàö
òðåòüåãî äîêóìåíòà. Ñîõðàíèòå ïåðâûé äîêóìåíò â ôàéëå ñ èìåíåì
çàäàíèå 3.6.8.docx â âàøåé ïàïêå.
9. Îòêðîéòå â òåêñòîâîì ïðîöåññîðå Word 2007 äâà óêàçàííûõ ó÷èòå-
ëåì ôàéëà (íàïðèìåð, Ãëàâà 3Ïóíêò 3.6îáðàçåö1.docx, îáðàçåö2.
docx). Îòîáðàçèòå îêíà ýòèõ äîêóìåíòîâ ðÿäîì. Îáðàáîòàéòå ïåðå-
ìåùåíèå ïî äîêóìåíòàì ïðè âêëþ÷åííîì è âûêëþ÷åííîì ðåæèìå
Ñèíõðîííàÿ ïðîêðóòêà. Íàéäèòå îòëè÷èÿ â ïåðâîì äîêóìåíòå ïî
ñðàâíåíèþ ñî âòîðûì è âûäåëèòå èõ öâåòíûì ôîíîì. Ñíèìèòå ðå-
æèì ïðîñìîòðà äîêóìåíòîâ ðÿäîì. Ñîõðàíèòå ïåðâûé äîêóìåíò â
ôàéëå ñ èìåíåì çàäàíèå 3.6.9.docx â âàøåé ïàïêå.
10. Îòêðîéòå ëþáîé ôàéë ôîðìàòà DOCÕ (íàïðèìåð, Ãëàâà 3Ïóíêò
3.6îáðàçåö.docx). Ñîõðàíèòå åãî â âàøåé ïàïêå â ôîðìàòå DOC è
TXT. Ïðîñìîòðèòå ñîçäàííûå ôàéëû. Ñðàâíèòå ðàçìåðû òðåõ ôàé-
ëîâ. Îáúÿñíèòå ïîëó÷åííûé ðåçóëüòàò.
ÏÐÀÊÒÈ×ÅÑÊÀß ÐÀÁÎÒÀ № 5
«Структура документа. Автоматизированное создание
оглавления и предметного указателя»
Âíèìàíèå! Ðàáîòàÿ ñ êîìïüþòåðîì, ñîáëþäàéòå ïðàâèëà áåçîïàñíîñòè
è ñàíèòàðíî-ãèãèåíè÷åñêèå íîðìû.
1. Îòêðîéòå óêàçàííûé ó÷èòåëåì ôàéë (íàïðèìåð, Ãëàâà 3Ïóíêò 3.6
Ïðàêòè÷åñêàÿ5îáðàçåö.docx).
2.  ðåæèìå ïðîñìîòðà Ñòðóêòóðà óïîðÿäî÷èòå ñòðóêòóðíûå ÷àñòè äî-
êóìåíòà â ïðàâèëüíîì ïîðÿäêå. Èçìåíèòå ïðè íåîáõîäèìîñòè óðî-
âåíü ñòðóêòóðíûõ ýëåìåíòîâ.
3. Îòôîðìàòèðóéòå íàçâàíèÿ ñòðóêòóðíûõ ÷àñòåé òåêñòîâîãî äîêóìåíòà
ñ èñïîëüçîâàíèåì ñòèëåé çàãîëîâêîâ ñîîòâåòñòâóþùåãî óðîâíÿ.
4. Ñîçäàéòå â íà÷àëå äîêóìåíòà åãî îãëàâëåíèå.
5. Ñîçäàéòå â êîíöå äîêóìåíòà ïðåäìåòíûé óêàçàòåëü äëÿ âñåõ ñëîâ,
êîòîðûå îáîçíà÷åíû êðàñíûì öâåòîì.
6. Ñîõðàíèòå äîêóìåíò â âàøåé ïàïêå â ôàéëå ñ èìåíåì ïðàêòè÷å-
ñêàÿ ðàáîòà 5.docx.
Ãëàâà 4ÃÃÃÃÃÃÃ 444444ÃÃÃÃÃÃëëëëëëëëëëàààààààààààààâââââââââââàààààà 44444444
13131133001313113300113113301131133011311330111133011113301111331 01111331 01111331 01111113300111111331 0011111331 00111113131 001111113130011111131 0011111131 001111131 0001111131 0001111131 00000111131 0000011113111 00000000011113111 00000000011113111 000000000000111131 0000000000111131 00000000001131 0000000000001131 000000000000131 000000000000131 000000000000131 00000000000000131 00000000000131 00000000000131 0000000000131 0000000000000000011300000000000000000000011300000000000000000000013130000000000000000001313000000000000000000131300000000000000000000000131300000000000000000000000000000013130000000000000000000000001313000000000000000000000000131300000000000000000000000000000001313000000000000000000000000013130000000000000000000000000131330000000000000000000000000000131330000000000000000000000000000131330000000000000000000000000000131333300000000000000000000000001313333000000000000000000000000013133330000000000000000000000000131333330000000000000000000000000000131333330000000000000000000000000000131333333300000000000000000000000000000000000131333333300000000000000000000000001313333333000000000000000000000000013133333330000000000000000000000000000013133333330000000000000000000000001313333333000000000000000000000000131333333330000000000000000000000000000013133333330000000000000000000000131333333300000000000000000000001313333330000000000000000000131333330000000000000131333330000000000000
 ýòîé ãëàâå âû óçíàåòå:
î ôîðìàòàõ àóäèî-
è âèäåîôàéëîâ
î ïðîãðàììíîì
îáåñïå÷åíèè äëÿ
îáðàáîòêè îáúåêòîâ
ìóëüòèìåäèà
î ñåðâèñàõ ðàçìåùåíèÿ
àóäèî- è âèäåîôàéëîâ â
Èíòåðíåòå
î ñðåäñòâàõ çàïèñè/
çàõâàòà àóäèî è âèäåî
î ñðåäñòâàõ
ïðåîáðàçîâàíèÿ àóäèî-
è âèäåîôîðìàòîâ
î ñîçäàíèè àóäèî- è
âèäåîôðàãìåíòîâ
ñ èñïîëüçîâàíèåì:
àóäèî- è âèäåîðÿäîâ
ñ ñîãëàñîâàíèåì ïî
âðåìåíè
âèäåîýôôåêòîâ
ïåðåõîäîâ ìåæäó
îòäåëüíûìè ÷àñòÿìè
âèäåîôðàãìåíòîâ
13113113113113113113113113113113113113113113113113113113113113113113113113113113113113113113113113113113113113113113113113113113113113113113113113113113113113113113113113113113113113113113113133
ОБРАБОТКА ОБЪЕКТОВ МУЛЬТИМЕДИА
4.1. ОБРАБОТКА ОБЪЕКТОВ МУЛЬТИМЕДИА4.1. ОБРАБОТКА ОБЪЕКТОВ МУЛЬТИМЕДИА
1. Êàêèå ñîîáùåíèÿ íàçûâàþò ìóëüòèìåäèéíûìè?
2. Êàêèå ïðîãðàììû äëÿ îáðàáîòêè ìóëüòèìåäèéíûõ îáúåêòîâ âû çíàåòå?
Äëÿ ÷åãî ïðåäíàçíà÷åíû ïðîèãðûâàòåëè ìóëüòèìåäèéíûõ äàííûõ?
3. Êàêèå óñòðîéñòâà èñïîëüçóþòñÿ äëÿ ñîçäàíèÿ è îáðàáîòêè ìóëüòèìåäèé-
íûõ ñîîáùåíèé?
ФОРМАТЫ АУДИО- И ВИДЕОФАЙЛОВ
Ðàíåå âû óæå îçíàêîìèëèñü ñ ïîíÿòèåì òèïà (ôîðìàòà) ôàéëà. Òèï
(ôîðìàò) ôàéëà îïðåäåëÿåò ñòðóêòóðó äàííûõ â ôàéëå. Âàì èçâåñòíû ðàç-
ëè÷íûå ôîðìàòû òåêñòîâûõ è ãðàôè÷åñêèõ ôàéëîâ, ôàéëîâ-ïðåçåíòàöèé è
ýëåêòðîííûõ òàáëèö. Àóäèî- è âèäåîäàííûå òàêæå õðàíÿòñÿ â ôàéëàõ
îïðåäåëåííûõ ôîðìàòîâ, ýòè ôàéëû, êàê âàì èçâåñòíî, íàçûâàþò ìóëüòè-
ìåäèéíûìè. Ïðèìåðû ôîðìàòîâ àóäèî- è âèäåîôàéëîâ ñ îïèñàíèåì èõ îñî-
áåííîñòåé ïðåäñòàâëåíû â òàáëèöå 4.1.
Òàáëèöà 4.1
Òèïû (ôîðìàòû) ìóëüòèìåäèéíûõ ôàéëîâ
Ïðîäîëæåíèå òàáëèöû 4.1
Òèï (ôîðìàò) Îïèñàíèå
Ðàñøèðå-
íèå èìåíè
Ôàéëû, â êîòîðûõ íå èñïîëüçóåòñÿ ñæàòèå èëè èñïîëüçóåòñÿ ñæàòèå
áåç ïîòåðè äàííûõ
WAV èëè WAVE (àíãë.
waveform audio format –
àóäèîôîðìàò òèïà âîëíà)
Ôîðìàò çâóêîâûõ ôàéëîâ, èñïîëüçó-
åòñÿ êàê îñíîâíîé äëÿ íåñæàòûõ
àóäèîäàííûõ â îïåðàöèîííûõ ñèñòå-
ìàõ ñåìåéñòâà Windows
wav
MIDI (àíãë. Musical
InstrumentI Digital Interface –I
öèôðîâîé èíòåðôåéñ ìóçû-
êàëüíûõ èíñòðóìåíòîâ)
Ôîðìàò ôàéëîâ, ñîäåðæàùèõ êî-
ìàíäû äëÿ âîñïðîèçâåäåíèÿ çâóêà
ñïåöèàëüíûì óñòðîéñòâîì èëè ïðî-
ãðàììîé – ñèíòåçàòîðîì
mid, midi
FLAC (àíãë. Free Lossless
Audio Codec – ñâîáîäíûé
àóäèîêîäåê áåç ïîòåðü)
Ôîðìàò äëÿ ñæàòèÿ àóäèîäàííûõ
áåç ïîòåðü, ðàñïðîñòðàíÿåòñÿ ïî ëè-
öåíçèè ñâîáîäíîãî ïðîãðàììíîãî
îáåñïå÷åíèÿ
flac
Ôàéëû, â êîòîðûõ èñïîëüçóåòñÿ ñæàòèå ñ ÷àñòè÷íîé ïîòåðåé äàííûõ
MP3, òî÷íåå MPEG-1/2/2.5
Layer 3 (àíãë. MotionMM Picture
Experts Group – ýêñïåðòíàÿ
ãðóïïà ïî âîïðîñàì äâèæóùå-
ãîñÿ èçîáðàæåíèÿ, Layer 3 –
òðåòèé óðîâåíü)
Îäèí èç ñàìûõ ðàñïðîñòðàíåííûõ
ôîðìàòîâ àóäèîôàéëîâ. Èñïîëüçó-
åòñÿ äëÿ ïåðåäà÷è çâóêîâûõ äàí-
íûõ â ãëîáàëüíûõ ñåòÿõ, â ôàéëî-
îáìåííûõ ñèñòåìàõ
mp3
MP4 èëè MPEG-4 Part 14 Ôàéëû ýòîãî ôîðìàòà îáû÷íî èñ-
ïîëüçóþòñÿ äëÿ öèôðîâîãî òåëåâèäå-
íèÿ, õðàíåíèÿ âèäåîôèëüìîâ è ò. ï.
mp4
Ãëàâà 4
13213213213213213213213213213213213213213213213213213213213213213213213213213213213213213213213213213213213213213213213213213213213213213213213213213213213213213213213213213213213213213213213233
Ïðîäîëæåíèå òàáëèöû 4.1
Òèï (ôîðìàò) Îïèñàíèå
Ðàñøèðå-
íèå èìåíè
WMA/WMV (àíãë. Windows
MediaMM Audio/Video)
Ôîðìàò ôàéëîâ äëÿ õðàíåíèÿ è âîñ-
ïðîèçâåäåíèÿ àóäèî-, âèäåîäàííûõ,
ðàçðàáîòàííûé êîðïîðàöèåé Micro-
soft è ñòàíäàðòíî èñïîëüçóåòñÿ â
ÎÑ Windows
wma, wmv
QuickTime (àíãë. Quick
Time – áûñòðîå âðåìÿ)
Ôîðìàò ôàéëîâ, îñíîâàííûé íà òåõ-
íîëîãèè õðàíåíèÿ è âîñïðîèçâåäå-
íèÿ âèäåî- è çâóêîâûõ äàííûõ, ðàç-
ðàáîòàííîé êîðïîðàöèåé Apple
mov
Flash âèäåî Ôîðìàò ôàéëîâ, èñïîëüçóåìûõ
îáû÷íî äëÿ ðàñïðîñòðàíåíèÿ âèäåî
â Èíòåðíåòå. Õàðàêòåðèçóåòñÿ âûñî-
êîé ñòåïåíüþ ñæàòèÿ äàííûõ
flv
 ñâÿçè ñ òåì ÷òî áîëüøèíñòâî àóäèî- è âèäåîäàííûõ ñæèìàþòñÿ ñ èñ-
ïîëüçîâàíèåì ðàçëè÷íûõ àëãîðèòìîâ (âûïîëíÿåòñÿ êîäèðîâàíèå äàí-
íûõ), äëÿ èõ âîñïðîèçâåäåíèÿ íóæíî âûïîëíèòü äåêîäèðîâàíèå. Ïðî-
ãðàììû, ñîäåðæàùèå àëãîðèòìû êîäèðîâàíèÿ è äåêîäèðîâàíèÿ ìóëüòè-
ìåäèéíûõ äàííûõ, íàçûâàþò êîäåêàìè. Êîäåêè âõîäÿò â ñîñòàâ ïðî-
ãðàìì, îáðàáàòûâàþùèõ àóäèî- èëè âèäåîôàéëû, à òàêæå ìîãóò âûïó-
ñêàòüñÿ êàê äîïîëíèòåëüíûé íàáîð ïðîãðàìì, íàïðèìåð K-Lite Codec.
ПРОГРАММНОЕ ОБЕСПЕЧЕНИЕ ДЛЯ ОБРАБОТКИ
ОБЪЕКТОВ МУЛЬТИМЕДИА
Âû óæå îçíàêîìèëèñü ñ íåêîòîðûìè ïðîãðàììàìè äëÿ îáðàáîòêè ìóëü-
òèìåäèéíûõ äàííûõ – ñ àóäèî- è âèäåîïðîèãðûâàòåëÿìè. Áîëåå îáùàÿ
êëàññèôèêàöèÿ òàêèõ ïðîãðàìì ïî íàçíà÷åíèþ ïðåäñòàâëåíà íà ðèñóí-
êå 4.1.
Ðàññìîòðèì ïîäðîáíåå íàçíà÷åíèå ýòèõ ïðîãðàìì è àëãîðèòìû ðàáîòû
ñ íèìè.
Ïðîãðàììû îáðàáîòêè àóäèî- è âèäåîäàííûõ
Ïðîãðàììû
äëÿ ïðîñìîòðà
èëè ïðîñëóøè-
âàíèÿ (ïëååðû)
Ïðîãðàììû
äëÿ çàïèñè/
çàõâàòà
(ãðàááåðû)
Ïðîãðàììû
äëÿ êîíâåð-
òàöèè (ïðå-
îáðàçîâàíèÿ)
äàííûõ (êîí-
âåðòîðû)
Ìóçûêàëüíûå
è âèäåîðåäàê-
òîðû
Ìóçûêàëüíûå
è âèäåîñòóäèè
Рис. 4.1. Схема классификации программ для обработки аудио- и видеоданных
1331331331331331331331331331331331331331331331331331331331331331331331331331331331331331331331331331331331331331331331331331331331331331331331331331331331331331331331331331331331331331331331333333
ОБРАБОТКА ОБЪЕКТОВ МУЛЬТИМЕДИА
ЗАПИСЬ (ЗАХВАТ) АУДИО И ВИДЕО, СОЗДАНИЕ АУДИО-,
ВИДЕОФРАГМЕНТОВ
Äëÿ ñîõðàíåíèÿ àóäèî- è âèäåîäàí-
íûõ, ââîäèìûõ ñ èñïîëüçîâàíèåì
óñòðîéñòâ ââîäà/âûâîäà ìóëüòèìåäèé-
íûõ äàííûõ, ïðåäíàçíà÷åíû ñïåöèàëü-
íûå ïðîãðàììû çàïèñè (çàõâàòà) çâó-
êà è âèäåî, êîòîðûå åùå íàçûâàþò ãðàááåðàìè (àíãë. grabber – òîò, êòî
çàõâàòûâàåò, õàïóãà, ãðàáèòåëü), èëè ðåêîðäåðàìè (àíãë. record – çàïèñü).
Äàííûå áóäóò ñîõðàíåíû â ñîîòâåòñòâóþùèõ ôàéëàõ.
Èñïîëüçóÿ ýòè ïðîãðàììû, ìîæíî çàïèñàòü çâóêîâîé êîììåíòàðèé ê
ïðåçåíòàöèè, âèäåîêîíôåðåíöèþ â Skype, âåá-òðàíñëÿöèþ ñïîðòèâíîãî ñî-
ðåâíîâàíèÿ è ò. ï.
Ïðèìåðàìè ïðîãðàìì äëÿ çàõâàòà
çâóêà ÿâëÿþòñÿ ñòàíäàðòíàÿ ïðîãðàììà
ÎÑ Windows Çâóêîçàïèñü (ðèñ. 4.2),
Audacity, Audiograbber, Streamripper,
AML Easy Audio Recorder, Free Sound
Recorder è äð. Ìîæíî òàêæå èñïîëüçî-
âàòü èíòåðíåò-ñåðâèñû äëÿ çàïèñè è
ñîõðàíåíèÿ çâóêà, íàïðèìåð:
http://vocaroo.com;
http://online-voice-recorder.com.
Äëÿ òîãî ÷òîáû çàïèñàòü çâóêîâîå
ñîîáùåíèå ñ èñïîëüçîâàíèåì ìèêðîôîíà, ñëåäóåò:
1. Ïîäêëþ÷èòü ìèêðîôîí èëè âîñïîëüçîâàòüñÿ âñòðîåííûì (â ìîáèëü-
íûõ êîìïüþòåðàõ).
2. Çàïóñòèòü ïðîãðàììó çàïèñè çâóêà (íàïðèìåð, Ïóñê  Âñå ïðèëîæå-
íèÿ  Ñòàíäàðòíûå – Windows  Çâóêîçàïèñü).
3. Íà÷àòü çàïèñü çâóêà âûáîðîì ñîîòâåòñòâóþùåé êíîïêè (íàïðèìåð,
Íà÷àòü çàïèñü (ðèñ. 4.3)).
4. Ïðîãîâîðèòü â ìèêðîôîí íåîáõîäèìûé òåêñò.
5. Îñòàíîâèòü çàïèñü âûáîðîì ñîîòâåòñòâóþùåé êíîïêè (íàïðèìåð,
Îñòàíîâèòü çàïèñü).
6. Ñîõðàíèòü çâóêîçàïèñü â àóäèîôàéëå â èçáðàííîé âàìè ïàïêå.
 äàëüíåéøåì ôàéë, êîòîðûé âû ñîçäàëè, ìîæíî îòêðûòü è ïðîñëó-
øàòü â ñðåäå ïðîèãðûâàòåëÿ èëè ðåäàêòîðà àóäèîôàéëîâ.
Âî âðåìÿ çàïèñè âèäåî ìîæåò âûïîëíÿòüñÿ çàïèñü âèäåî è çâóêà èëè
òîëüêî âèäåî. Ñîîòâåòñòâåííî, ê êîìïüþòåðó ñëåäóåò ïîäñîåäèíèòü óñòðîé-
ñòâà ââîäà âèäåî- è çâóêîâûõ äàííûõ èëè òîëüêî âèäåîäàííûõ.
Çàïèñü (çàõâàò) âèäåî ìîæíî âûïîëíÿòü ñ âåá-êàìåðû, èç îêíà ïðîèãðû-
âàòåëÿ âèäåîôàéëîâ èëè èíîé ïðîãðàììû, ñ âåá-ñòðàíèöû. Âî âñåõ ñëó÷à-
ÿõ ñëåäóåò èñïîëüçîâàòü ñîîòâåòñòâóþùóþ ïðîãðàììó. Ïðîãðàììû äëÿ
çàïèñè âèäåî – ýòî CamStudio, QIP Shot, Free Screen Video Recorder, Ezvid
è äð. Íàïðèìåð, äëÿ çàïèñè âèäåî ñ èñïîëüçîâàíèåì ïðîãðàììû QIP Shot
(ðèñ. 4.4) ñëåäóåò:
Рис. 4.2. Окно прогаммы Звукозапись
Рис. 4.3. Сервис Интернета для
записи звука и видео
Ãëàâà 4
13413413413413413413413413413413413413413413413413413413413413413413413413413413413413413413413413413413413413413413413413413413413413413413413413413413413413413413413413413413413413413413413433
Рис. 4.4. Окно программы QIP Shot
1. Îòêðûòü îêíî ïðîãðàììû, âèäåî èç êîòîðîé íóæíî çàïèñàòü, èëè ñî-
îòâåòñòâóþùèé ñàéò.
2. Çàïóñòèòü ïðîãðàììó QIP Shot.
3. Âûáðàòü ðåæèì çàïèñè â ñïèñêå êíîïêè ðåæèìîâ ñúåì-
êè , íàïðèìåð ðåæèì çàïèñè ïðÿìîóãîëüíîé îá-
ëàñòè ýêðàíà.
4. Óêàçàòü, èñïîëüçóÿ ñïåöèàëüíûé êóðñîð (ðèñ. 4.5) ïðî-
ãðàììû, ïðÿìîóãîëüíóþ îáëàñòü, â êîòîðîé áóäåò âû-
ïîëíåí çàõâàò âèäåî.
5. Íà÷àòü âîñïðîèçâåäåíèå âèäåî â ïðîãðàììå èëè íà ñàé-
òå-èñòî÷íèêå.
6. Âêëþ÷èòü çàïèñü âèäåî âûáîðîì êíîïêè Ñòàðò (ðèñ. 4.6).
7. Äëÿ çàâåðøåíèÿ çàïèñè âèäåî âûáðàòü êíîïêó Ñòîï.
8. Äëÿ ñîõðàíåíèÿ ñîçäàííîãî âèäåîôðàãìåíòà â ôàéëå âûáðàòü êíîïêó
Ñîõðàíèòü.
9. Óêàçàòü ïàïêó, â êîòîðóþ áóäåò ñîõðàíåí ôàéë, è èìÿ ôàéëà.
Рис. 4.5
Рис. 4.6. Окно программы QIP Shot в режиме записи прямоугольной области экрана
131351351351351351351351351351351351351351351351351351351351351351351351351351351351351351351351351351351351351351351351351351351351351351351351351351351351351351351351351351351351351351351353535
ОБРАБОТКА ОБЪЕКТОВ МУЛЬТИМЕДИА
Óêàçàííûé àëãîðèòì ñ íåáîëüøèìè èçìåíåíèÿìè ìîæåò áûòü èñïîëü-
çîâàí ïðè çàïèñè âèäåî ñ èñïîëüçîâàíèåì è äðóãèõ ïðîãðàìì.
СРЕДСТВА ПРЕОБРАЗОВАНИЯ АУДИО- И ВИДЕОФОРМАТОВ
Ïðè èñïîëüçîâàíèè àóäèî- è âèäåîäàííûõ ÷àñòî âîçíèêàåò íåîáõîäè-
ìîñòü èçìåíèòü ôîðìàò ôàéëà, â êîòîðûé çàïèñàíû ýòè äàííûå. Íàïðè-
ìåð, åñëè âàø ìóëüòèìåäèéíûé ïðîèãðûâàòåëü íå ìîæåò âîñïðîèçâåñòè
ôàéë îïðåäåëåííîãî ôîðìàòà. Äëÿ òàêèõ ñëó÷àåâ èñïîëüçóþò ñïåöèàëü-
íûå ïðîãðàììû – êîíâåðòîðû. Äëÿ êîíâåðòàöèè àóäèîôàéëîâ èñïîëüçó-
þò òàêèå ïðîãðàììû, êàê HAMSTER Free Audio Converter, SoundConverter
XRECODE II, TAudioConverter, AudioConverter Studio è äð.
Äëÿ êîíâåðòàöèè àóäèîôàéëîâ, íàïðèìåð â ïðîãðàììå SoundConverter
(ðèñ. 4.7), ïîñëå çàïóñêà ïðîãðàììû ñëåäóåò:
1. Âûáðàòü êíîïêó (àíãë. Add
File – äîáàâèòü ôàéë) è â îòêðûâ-
øåìñÿ îêíå âûáðàòü ôàéë äëÿ ïðå-
îáðàçîâàíèÿ.
2. Âûáðàòü êíîïêó Ïàðàìåòðû è óêà-
çàòü â ñïèñêå Format ôîðìàò ôàé-
ëà, â êîòîðûé íåîáõîäèìî êîíâåð-
òèðîâàòü ôàéë.
3. Íà÷àòü ïðîöåññ êîíâåðòàöèè âûáî-
ðîì êíîïêè Ïðåîáðàçîâàòü.
Ñêîíâåðòèðîâàííûé ôàéë ïî óìîë÷àíèþ áóäåò çàïèñàí â òó æå ïàïêó,
ãäå íàõîäèëñÿ èñõîäíûé ôàéë. Óñòàíîâèòü äðóãóþ ïàïêó äëÿ çàïèñè ìîæ-
íî â îêíå, êîòîðîå îòêðûâàåòñÿ ïîñëå âûáîðà êíîïêè Ïàðàìåòðû.
Äëÿ êîíâåðòàöèè âèäåî ñóùåñòâóåò ìíîãî ðàçëè÷íûõ ïðîãðàìì, êîòîðûå
ðàñïðîñòðàíÿþòñÿ ïî ðàçëè÷íûì âèäàì ëè-
öåíçèé. Íàïðèìåð, HAMSTER Free Video
Converter, AVS Video Converter, Any Video
Converter Free, SUPER è äð.
Ðàññìîòðèì ïîñëåäîâàòåëüíîñòü êîíâåðòà-
öèè âèäåîôàéëîâ â ïðîãðàììå HAMSTER
Free Video Converter. Ïîñëå çàïóñêà ïðî-
ãðàììû ñëåäóåò:
1. Äîáàâèòü ôàéëû äëÿ êîíâåðòèðîâàíèÿ,
âûáðàâ êíîïêó Äîáàâèòü ôàéëû, âû-
áðàòü â îòêðûâøåìñÿ îêíå íåîáõîäèìûå
ôàéëû.
2. Âûáðàòü êíîïêó Äàëåå.
3. Óêàçàòü ôîðìàò ôàéëà, â êîòîðûé áóäåòå
êîíâåðòèðîâàòü, è ïðè íåîáõîäèìîñòè –
çíà÷åíèÿ ñâîéñòâ ýòîãî ôîðìàòà (ðèñ. 4.8).
4. Âûáðàòü êíîïêó Ïðåîáðàçîâàòü.
5. Óêàçàòü ïàïêó äëÿ çàïèñè êîíâåðòèðî-
âàííîãî ôàéëà.
Рис. 4.7. Окно программы
SoundConverter
Рис. 4.8. Окно программы
HAMSTER Free Video Converter
Ãëàâà 4
1361361361361361361361361361361361361361361361361361361361361361361361361361361361361361361361361361361361361361361361361361361361361361361361361361361361361361361361361361361361361361361361363636
Òàêæå ñóùåñòâóþò âåá-âåðñèè êîíâåðòîðîâ êàê àóäèî, òàê è âèäåî, íà-
ïðèìåð, íà ñàéòàõ http://audio.online-convert.com, http://benderconverter.com,
https://online-audio-converter.com, http://www.onlinevideoconverter.com, http://
www.online-convert.com è äð.
Äëÿ èíñòàëëÿöèè ïðîãðàìì îáðàáîòêè àóäèî- è âèäåîäàííûõ, åñëè îíè
íå áûëè óñòàíîâëåíû ïðè èíñòàëëÿöèè ÎÑ, ìîæíî èñïîëüçîâàòü Öåíòð
ïðèëîæåíèé Ubuntu. Äëÿ ýòîãî â ñïèñêå Âñå ïðîãðàììû ñëåäóåò óñòàíî-
âèòü îòîáðàæåíèå ïðîãðàìì ðàáîòû ñî çâóêîì è âèäåî, âûáðàòü íóæíóþ
ïðîãðàììó è êíîïêó Óñòàíîâèòü (ðèñ. 4.9).
Рис. 4.9. Окно программы Центра приложений Ubuntu
äèî- è âèäåîäàííûå õðàíÿòñÿ â ôàéëàõ ðàçëè÷íûõ ôîðìàòîâ. Ôàéëû
àóäèî èìåþò ðàñøèðåíèå èìåíè – wav, mid, flac, mp3 è äð. Ôàéëû âèäåî
èìåþò ðàñøèðåíèå èìåíè – mp4, wmv, mov, flv è äð.
Ïðîãðàììû, ñîäåðæàùèå àëãîðèòìû êîäèðîâàíèÿ è äåêîäèðîâàíèÿ
ìóëüòèìåäèéíûõ äàííûõ, íàçûâàþò êîäåêàìè.
Ïðîãðàììû, îáðàáàòûâàþùèå âèäåî è àóäèî, â çàâèñèìîñòè îò íàçíà÷å-
íèÿ, ïîäðàçäåëÿþò íà ïðîãðàììû äëÿ ïðîñìîòðà èëè ïðîñëóøèâàíèÿ
(ïëååðû), ïðîãðàììû äëÿ çàïèñè (çàõâàòà) çâóêà è âèäåî (ãðàááåðû, ðåêîð-
äåðû), ïðîãðàììû äëÿ êîíâåðòàöèè äàííûõ (êîíâåðòîðû), ìóçûêàëüíûå è
âèäåîðåäàêòîðû, ìóçûêàëüíûå è âèäåîñòóäèè.
Для тех, кто работает с Linux
уууууууууууууууСамое важное в этом пунктеСамое важное в этом пунктеСамое важное в этом пунктеСамое важное в этом пунктеСамое важное в этом пунктеСамое важное в этом пунктеСамое важное в этом пунктеСамое важное в этом пунктеСамое важное в этом пунктеСамое важное в этом пунктеСамое важное в этом пунктеСамое важное в этом пунктеСамое важное в этом пунктеСамое важное в этом пунктеСамое важное в этом пунктеСамое важное в этом пунктеСамое важное в этом пунктеСамое важное в этом пунктеСамое важное в этом пунктеСамое важное в этом пунктеСамое важное в этом пунктеСамое важное в этом пунктеСамое важное в этом пунктеСамое важное в этом пунктеСамое важное в этом пунктеСамое важное в этом пунктеСамое важное в этом пунктеСамое важное в этом пунктеСамое важное в этом пунктеСамое важное в этом пунктеСамое важное в этом пунктеСамое важное в этом пунктеСамое важное в этом пунктеСамое важное в этом пунктеСамое важное в этом пунктеСамое важное в этом пунктеСамое важное в этом пунктеСамое важное в этом пунктеСамое важное в этом пунктеСамое важное в этом пунктеСамое важное в этом пунктеСамое важное в этом пунктеСамое важное в этом пунктеСамое важное в этом пунктеССССССССС
1313713713713713713713713713713713713713713713713713713713713713713713713713713713713713713713713713713713713713713713713713713713713713713713713713713713713713713713713713713713713713713713733
ОБРАБОТКА ОБЪЕКТОВ МУЛЬТИМЕДИА
Дайте ответы на вопросы
1. Êàêèå òèïû (ôîðìàòû) àóäèîôàéëîâ âû çíàåòå? Êàêèå èç íèõ íå
ïðåäóñìàòðèâàþò ÷àñòè÷íîé ïîòåðè äàííûõ?
2. Êàêèå òèïû (ôîðìàòû) âèäåîôàéëîâ âû çíàåòå?
3. ×òî òàêîå êîäåêè? Äëÿ ÷åãî îíè ïðåäíàçíà÷åíû?
4. Êàêèå âèäû ïðîãðàìì äëÿ îáðàáîòêè ìóëüòèìåäèéíûõ äàííûõ âû
çíàåòå?
5. Äëÿ ÷åãî ïðåäíàçíà÷åíû ïðîãðàììû çàïèñè àóäèî è âèäåî? Ïðèâå-
äèòå ïðèìåðû òàêèõ ïðîãðàìì.
6. Êàêîâà ïîñëåäîâàòåëüíîñòü äåéñòâèé ïðè çàïèñè àóäèîäàííûõ?
7. ×åì îòëè÷àþòñÿ äåéñòâèÿ ïðè çàïèñè àóäèîäàííûõ îò äåéñòâèé
ïðè çàõâàòå âèäåî?
8. Èç êàêèõ èñòî÷íèêîâ ìîæíî âûïîëíèòü çàõâàò âèäåî?
9. Êàêîâà ïîñëåäîâàòåëüíîñòü äåéñòâèé ïðè êîíâåðòàöèè àóäèî- è âè-
äåîôàéëîâ?
Выполните задания
1. Çàïèøèòå â ñîáñòâåííîì èñïîëíåíèè äåêëàìàöèþ ñòèõîòâîðåíèÿ
Ò. Øåâ÷åíêî «Äóìè ìîї, äóìè ìîї». (Ãëàâà 4Ïóíêò 4.1Äóìè ìîї.
doc) ñ èñïîëüçîâàíèåì ïðîãðàììû Çâóêîçàïèñü èëè äðóãîé ïî óêà-
çàíèþ ó÷èòåëÿ. Ñîõðàíèòå çàïèñü â âàøåé ïàïêå â ôàéëå ñ èìåíåì
çàäàíèå 4.1.1.wav.
2. Èñïîëüçóÿ èíòåðíåò-ðåñóðñ äëÿ çàïèñè çâóêà http://online-voice-
recorder.com, çàïèøèòå â ñîáñòâåííîì èñïîëíåíèè äåêëàìàöèþ ñòè-
õîòâîðåíèÿ Â. Ñîñþðû «Îñіíü» («Îáëіòàþòü êâіòè...».) (Ãëàâà 4
Ïóíêò 4.1Îáëіòàþòü êâіòè.doc). Ñîõðàíèòå çàïèñü â ïàïêå Äîêó-
ìåíòû â ôàéëå ñ èìåíåì çàäàíèå 4.1.2.mp3.
3. Âûïîëíèòå çàïèñü âèäåî ñ âåá-êàìåðû âàøåãî êîìïüþòåðà ïðîäîë-
æèòåëüíîñòüþ 30 ñ ñ èñïîëüçîâàíèåì ïðîãðàììû çàõâàòà âèäåî QIP
Shot. Ñîõðàíèòå çàïèñü â ïàïêå Äîêóìåíòû â ôàéëå ñ èìåíåì çà-
äàíèå 4.1.3.mp4.
4. Âûïîëíèòå çàïèñü âèäåî èç îêíà âèäåîïðîèãðûâàòåëÿ ïðè âîññîç-
äàíèè èì ôàéëà âèäåî 2.avi (Ãëàâà 4Ïóíêò 4.1âèäåî 2.avi) ñ èñ-
ïîëüçîâàíèåì ïðîãðàììû çàõâàòà âèäåî QIP Shot. Ñîõðàíèòå çà-
ïèñü â âàøåé ïàïêå â ôàéëå ñ èìåíåì çàäàíèå 4.1.4.wmv.
5. Âûïîëíèòå ïðåîáðàçîâàíèå äâóõ ïåðâûõ ôàéëîâ ôîðìàòà MP3 èç
ïàïêè, óêàçàííîé ó÷èòåëåì, íàïðèìåð Ãëàâà 4Ïóíêò 4.1Àóäèî, â
ôîðìàò WMA, èñïîëüçóÿ îäèí èç êîíâåðòîðîâ çâóêîâûõ ôàéëîâ.
Ñîõðàíèòå ýòè ôàéëû â ïàïêå Çàäàíèå 4.1.5, êîòîðóþ ñîçäàéòå â
âàøåé ïàïêå. Ñðàâíèòå ðàçìåðû íà÷àëüíûõ è ïîëó÷åííûõ ôàéëîâ.
×åì âû îáúÿñíèòå ðàçíèöó â èõ ðàçìåðàõ?
6. Âûïîëíèòå ïðåîáðàçîâàíèå äâóõ ïåðâûõ ôàéëîâ ôîðìàòà MOV èç
ïàïêè Ãëàâà 4Ïóíêò 4.1Âèäåî â ôîðìàò WMV, èñïîëüçóÿ îäèí èçVV
êîíâåðòîðîâ âèäåîôàéëîâ. Ñîõðàíèòå ýòè ôàéëû â ïàïêå Çàäà-
íèå 4.1.6, êîòîðóþ ñîçäàéòå â ïàïêå Äîêóìåíòû. Ñðàâíèòå ðàçìåðû
íà÷àëüíûõ è ïîëó÷åííûõ ôàéëîâ. ×åì âû îáúÿñíèòå ðàçíèöó â èõ
ðàçìåðàõ?
Ãëàâà 4
1381381381381381381381381381381381381381381381381381381381381381381381381381381381381381381381381381381381381381381381381381381381381381381381381381381381381381381381381381381381381381381381383838
4.2. РАЗРАБОТКА И СОЗДАНИЕ ВИДЕОФИЛЬМА4.2. РАЗРАБОТКА И СОЗДАНИЕ ВИДЕОФИЛЬМА
1. Êàêèå ôîðìàòû àóäèî- è âèäåîôàéëîâ âû çíàåòå?
2. Êàêèå âèäû ïðîãðàìì äëÿ ðàáîòû ñ ìóëüòèìåäèéíûìè äàííûìè âû çíàåòå?
3. Êàêèå äåéñòâèÿ íàä ìóëüòèìåäèéíûìè äàííûìè ìîæíî âûïîëíèòü ñ èñ-
ïîëüçîâàíèåì ïëååðîâ, ãðàááåðîâ, êîíâåðòîðîâ?
ПРОГРАММЫ ДЛЯ РЕДАКТИРОВАНИЯ АУДИО- И ВИДЕОДАННЫХ
 ïðåäûäóùåì ïóíêòå ìû íå ðàññìîòðåëè ïîäðîáíî äâà âèäà ïðîãðàìì
äëÿ ðàáîòû ñ ìóëüòèìåäèéíûìè äàííûìè – ìóçûêàëüíûå è âèäåîðåäàêòî-
ðû, à òàêæå ìóçûêàëüíûå è âèäåîñòóäèè. Ýòè ïðîãðàììû ïðåäíàçíà÷åíû
äëÿ ðåäàêòèðîâàíèÿ çâóêîâûõ è âèäåîäàííûõ. Èñïîëüçóÿ èõ, ìîæíî âñòàâ-
ëÿòü, óäàëÿòü, êîïèðîâàòü, èçìåíÿòü ïðîäîëæèòåëüíîñòü àóäèî- èëè âèäåî-
ôðàãìåíòîâ, îáúåäèíÿòü ôðàãìåíòû, âñòàâëÿòü â âèäåî òåêñòîâûå è ãðàôè-
÷åñêèå îáúåêòû è ò. ï.
Îòëè÷èå ìåæäó íàçâàííûìè ïðîãðàììàìè â òîì, ÷òî ìóëüòèìåäèéíûå
ñòóäèè – ýòî ìíîãîôóíêöèîíàëüíûå ïðîãðàììû. Îíè èìåþò ðàñøèðåííûé
íàáîð ôóíêöèé è èñïîëüçóþòñÿ â ïðîôåññèîíàëüíîé äåÿòåëüíîñòè íà ñòóäè-
ÿõ çâóêîçàïèñè, êèíî- è àíèìàöèîííûõ ñòóäèÿõ äëÿ ñîçäàíèÿ çâóêîçàïè-
ñåé, àóäèî- è âèäåîêîìïîçèöèé, àíèìàöèè, êèíî- è âèäåîôèëüìîâ, ðåêëàì-
íûõ ðîëèêîâ, âèäåîêëèïîâ è ò. ï. Ïðèìåðàìè ïðîãðàìì – ìóçûêàëüíûõ
ñòóäèé ÿâëÿþòñÿ Linux MultiMedia Studio, Psycledelics Psycle, Steinberg
Cubase, Cakewalk Sonar, Adobe Audition è äð. Ïðîãðàììàìè âèäåîñòóäèé
ÿâëÿþòñÿ Pinnacle STUDIO, Kino, Adobe Premiere Pro, Avid Media Composer
è äð. Îáû÷íî ïðîãðàììû-ñòóäèè ÿâëÿþòñÿ êîììåð÷åñêèìè ïðîãðàììàìè.
Äëÿ ñîçäàíèÿ è ðåäàêòèðîâàíèÿ ïðîñòûõ çâóêîâûõ è âèäåîôàéëîâ èñ-
ïîëüçóþò ðàçëè÷íûå ìóëüòèìåäèéíûå ðåäàêòîðû. Íàïðèìåð, äëÿ ðåäàê-
òèðîâàíèÿ àóäèîäàííûõ ìîæíî èñïîëüçîâàòü Audacity, Free Audio Editor,
Wave Editor, à äëÿ âèäåîäàííûõ – Êèíîñòóäèþ Windows, Open Shot,
Virtual Dub, ZS4 Video Editor è ò. ï.
КИНОСТУДИЯ WINDOWS
Êèíîñòóäèÿ Windows ÿâëÿåòñÿ íîâîé âåðñèåé ðåäàêòîðà âèäåîäàííûõ
Windows Movie Maker. Áåñïëàòíóþ âåðñèþ ïðîãðàììû ïîëüçîâàòåëè
Windows 7 è Windows 10 ìîãóò çàãðóçèòü ñ ñàéòà Microsoft. Äëÿ ïðåäûäó-
ùèõ âåðñèé ÎÑ Windows ìîæíî èñïîëüçîâàòü Windows Movie Maker, êîòî-
ðàÿ ïðè óñòàíîâêå ÎÑ ïî óìîë÷àíèþ âêëþ÷àåòñÿ â ñîñòàâ ñòàíäàðòíûõ
ïðîãðàìì.
Êèíîñòóäèÿ Windows ïðåäíàçíà÷åíà äëÿ ñîçäàíèÿ âèäåîôèëüìîâ, êîòî-
ðûå ìîãóò ñîäåðæàòü âèäåîôðàãìåíòû, ôîòîãðàôèè, çâóêîâîå ñîïðîâîæäå-
íèå (äèêòîðñêèé òåêñò), ðàçëè÷íûå íàäïèñè (òèòðû). Ñîçäàííîå âèäåî
ìîæíî îïóáëèêîâàòü â Èíòåðíåòå èëè ñîõðàíèòü â ôàéëå îäíîãî èç âîç-
ìîæíûõ ôîðìàòîâ.
Îáùèé âèä îêíà ïðîãðàììû Êèíîñòóäèÿ Windows ïðåäñòàâëåí íà ðèñóí-
êå 4.10.
1391391391391391391391391391391391391391391391391391391391391391391391391391391391391391391391391391391391391391391391391391391391391391391391391391391391391391391391391391391391391391391391393939
ОБРАБОТКА ОБЪЕКТОВ МУЛЬТИМЕДИА
ОБЩИЕ ПОНЯТИЯ О ВИДЕОФИЛЬМЕ
Ïîä âèäåîôèëüìîì, êàê è êèíîôèëüìîì (àíãë. cine-film – êèíîïëåíêà,
êèíîôèëüì), ìû â îñíîâíîì ïîíèìàåì ïðîèçâåäåíèå êèíîèñêóññòâà. Ñ ðàñ-
ïðîñòðàíåíèåì ðàçëè÷íûõ óñòðîéñòâ äëÿ çàïèñè âèäåîäàííûõ ñîçäàòü âè-
äåîôèëüì ìîæåò ëþáîé ïîëüçîâàòåëü. Òàêèå âèäåîôèëüìû, êàê ïðàâèëî,
ïðåäíàçíà÷åíû äëÿ ïðîñìîòðà äîìà èëè â íåáîëüøèõ ãðóïïàõ, â îòëè÷èå
îò ïðîñìîòðà ôèëüìîâ â êèíîòåàòðàõ. Äëÿ íåáîëüøèõ ïî ðàçìåðó êèíî- è
âèäåîôèëüìîâ èñïîëüçóþò òåðìèí êëèï (àíãë. clip – ñæèìàòü, îáðåçàòü),
èëè âèäåîêëèï.
Âèäåîôèëüì ñîñòîèò èç êàäðîâ – îòäåëüíûõ ôðàãìåíòîâ ïîäâèæíîãî
(âèäåî) èëè íåïîäâèæíîãî (ôîòî) èçîáðàæåíèÿ. Êàäðû îáðàçóþò âèäåîðÿä
è ðàçìåùàþòñÿ â âèäåîðåäàêòîðå íà ñïåöèàëüíîé âèäåîäîðîæêå. Âèäåî-
ôèëüì, êàê ïðàâèëî, ñîäåðæèò ñëåäóþùèå îáúåêòû:
 çàãîëîâîê – îäèí èëè íåñêîëüêî òåêñòîâûõ îáúåêòîâ, êîòîðûå ïîÿâ-
ëÿþòñÿ â íà÷àëå âèäåîôèëüìà;
 òèòðû – òåêñòîâûå îáúåêòû, êîòîðûå ïîÿâëÿþòñÿ èëè ïîâåðõ âèäåî è
èñïîëüçóþòñÿ äëÿ îáúÿñíåíèÿ èçîáðàæåíèÿ, èëè â êîíöå âèäåî è ñî-
äåðæàò ñâåäåíèÿ îá àâòîðàõ âèäåîôèëüìà;
 çâóêîâîå ñîïðîâîæäåíèå ìîæåò áûòü íåñêîëüêèõ âèäîâ:
 çàïèñàííîå âìåñòå ñ âèäåî;
9
1 2 3 4
8 7 6 5
1. Панель быстрого запуска
2. Лента
3. Окно просмотра
4. Область монтажа
5. Ползунок изменения масштаба
области монтажа
6. Видеоряд (видеодорожка)
7. Звуковой ряд (звуковая дорожка)
8. Кнопки управления просмотром
9. Ползунок просмотра
Рис. 4.10. Окно программы Киностудия Windows
Ãëàâà 4
14014014014014014014014014014014014014014014014014014014014014014014014014014014014014014014014014014014014014014014014014014014014014014014014014014014014014014014014014014014014014014014014000
 äèêòîðñêîå – êîììåíòàðèé èëè îáúÿñíåíèå ê âèäåî;
 ìóçûêàëüíîå – ìóçûêàëüíîå ïðîèçâåäåíèå, êîòîðîå èñïîëüçóåòñÿ â
êà÷åñòâå ôîíîâîãî âî âðåìÿ ïðîñìîòðà âèäåî;
 âèçóàëüíûå ýôôåêòû – èñïîëüçóþòñÿ äëÿ èçìåíåíèÿ âñåãî èëè ÷àñòè
èçîáðàæåíèÿ, íàïðèìåð, ýôôåêò ÷åðíî-áåëîãî èçîáðàæåíèÿ èëè ýô-
ôåêò ñòàðîé êèíîïëåíêè;
 ýôôåêòû ïåðåõîäà – ýôôåêòû, èñïîëüçóåìûå äëÿ ïëàâíîãî ïåðåõîäà
îò îäíîãî êàäðà ê äðóãîìó.
Âèçóàëüíûå ýôôåêòû è ýôôåêòû ïåðåõîäà îòîáðàæàþòñÿ, êàê ïðàâèëî,
íà âèäåîäîðîæêå. Çâóêîâîå ñîïðîâîæäåíèå ìîæåò ðàçìåùàòüñÿ íà íåñêîëü-
êèõ îòäåëüíûõ çâóêîâûõ äîðîæêàõ. Â Êèíîñòóäèè Windows çâóê, çàïè-
ñàííûé âìåñòå ñ âèäåî, îòîáðàæàåòñÿ íà âèäåîäîðîæêå.
Ïðè ñîçäàíèè âèäåîôèëüìîâ ñëåäóåò ïðèäåðæèâàòüñÿ îïðåäåëåííîé
ïîñëåäîâàòåëüíîñòè:
 íà ïåðâîì ýòàïå ðàçðàáàòûâàåòñÿ ñöåíàðèé – äåòàëüíûé ïëàí ïî-
ñëåäîâàòåëüíîñòè îòäåëüíûõ êàäðîâ ôèëüìà è ðàçìåùåíèÿ îòäåëü-
íûõ îáúåêòîâ. ×åì äåòàëüíåå áóäåò ñöåíàðèé, òåì ïðîùå áóäåò ñîç-
äàâàòü âèäåîôèëüì;
 íà âòîðîì ýòàïå âûïîëíÿåòñÿ ïîäãîòîâêà íóæíûõ ìàòåðèàëîâ – ïðî-
èñõîäèò ñúåìêà âñåõ ýïèçîäîâ ñîãëàñíî ñöåíàðèÿ, ïîäáèðàåòñÿ ìóçûêà,
ôîòî, ðèñóíêè, çàïèñûâàåòñÿ çâóêîâîå ñîïðîâîæäåíèå;
 íà òðåòüåì ýòàïå âûïîëíÿåòñÿ ìîíòàæ – îáðàáîòêà è ñòðóêòóðèðî-
âàíèå îòäåëüíûõ êàäðîâ äëÿ ïîëó÷åíèÿ öåëîñòíîãî ïðîèçâåäåíèÿ –
âèäåîôèëüìà. Â õîäå ìîíòàæà îòñíÿòûé ìàòåðèàë ðåäàêòèðóåòñÿ,
óòî÷íÿåòñÿ ñöåíàðèé, íàêëàäûâàþòñÿ çâóê è òèòðû – òåêñòîâûå êîì-
ìåíòàðèè ê êàäðàì.
РАЗРАБОТКА СЦЕНАРИЯ ВИДЕОФИЛЬМА
Ðàññìîòðèì ïðîöåññ ðàçðàáîòêè ñöåíàðèÿ âèäåîôèëüìà íà ïðèìåðå ñîç-
äàíèÿ âèäåîôèëüìà «Áåçáóìàæíàÿ èíôîðìàòèêà» î ðåàëèçàöèè èäåé
Â.Ì.Ãëóøêîâà îá èñïîëüçîâàíèè êîìïüþòåðíûõ ñðåäñòâ â íàøè äíè. Îí
ãîâîðèë, ÷òî íà íà÷àëî äâàäöàòü ïåðâîãî âåêà îñíîâíàÿ ìàññà èíôîðìàöèè
áóäåò õðàíèòüñÿ â áåçáóìàæíîì âèäå – â ïàìÿòè ÝÂÌ.
Äëÿ ðåàëèçàöèè ýòèõ èäåé ïîä ðóêîâîäñòâîì Â.Ì.Ãëóøêîâà áûëà ðàç-
ðàáîòàíà ñåðèÿ ÝÂÌ ÌÈÐ (ìàøèíà äëÿ èíæåíåðíûõ ðàñ÷åòîâ) – ïðîîá-
ðàçû ïåðñîíàëüíûõ êîìïüþòåðîâ. Îñíîâíàÿ èäåÿ òàêèõ êîìïüþòåðîâ – èõ
øèðîêîå èñïîëüçîâàíèå âñåìè ñëîÿìè íàñåëåíèÿ, íåçàâèñèìî îò óðîâíÿ
îáðàçîâàíèÿ è âîçðàñòà.
Ó÷èòûâàÿ öåëü èñïîëüçîâàíèÿ íàøåãî âèäåîôðàãìåíòà – äåìîíñòðàöèÿ íà
óðîêå èíôîðìàòèêè äëÿ èëëþñòðàöèè ñîîáùåíèÿ îá àêàäåìèêå Â.Ì. Ãëóø-
êîâå, ñîñòàâèì ñöåíàðèé. Ñöåíàðèé ñîñòîèò èç ñöåíàðíûõ êàäðîâ – îïèñàíèÿ
ñìûñëîâûõ ôðàãìåíòîâ âèäåîôèëüìà è ñîáûòèé, êîòîðûå â íèõ ïðîèñõîäÿò.
1. Êàäð 1. Òèòóëüíûé:
çàãîëîâîê – Áåçáóìàæíàÿ èíôîðìàòèêà;
öâåò ôîíà – ñâåòëî-çåëåíèé, öâåò áóêâ – òåìíî-çåëåíûé;
äëèòåëüíîñòü ïîêàçà – 7 ñ;
çâóê – îáùèé ôîíîâûé çâóê èç ôàéëà;
âèçóàëüíûé ýôôåêò – êèíåìàòîãðàôè÷åñêîå èñ÷åçàíèå, ñëåâà;
141141141141141141141141141141141141141141141141141141141141141141141141141141141141141141141141141141141141141141141141141141141141141141141141141141141141141141141141141141141141141141141141
ОБРАБОТКА ОБЪЕКТОВ МУЛЬТИМЕДИА
ýôôåêò ïåðåõîäà íà ñëåäóþùèé êàäð – ðàñòâîðåíèå, òî÷å÷íûé ýô-
ôåêò.
2. Êàäð 2. Ôîòîãðàôèÿ Â.Ì. Ãëóøêîâà:
ôîòî èç ôàéëà;
äëèòåëüíîñòü ïîêàçà – 6 ñ;
çâóê – äèêòîðñêèé òåêñò, íà÷èíàþùèéñÿ íà ýòîì êàäðå è çàêàí-
÷èâàþùèéñÿ íà ñëåäóþùåì; äëèòåëüíîñòü çâó÷àíèÿ – îïðåäåëÿåò-
ñÿ ñêîðîñòüþ âîñïðîèçâåäåíèÿ òåêñòà;
âèçóàëüíûé ýôôåêò – îòñóòñòâóåò;
ýôôåêò ïåðåõîäà íà ñëåäóþùèé êàäð – ðàñòâîðåíèå, òî÷å÷íûé ýô-
ôåêò;
äèêòîðñêèé êîììåíòàðèé – äèðåêòîð Èíñòèòóòà êèáåðíåòèêè
Àêàäåìèè íàóê Óêðàèíû àêàäåìèê Â.Ì. Ãëóøêîâ îäíîé èç çàäà÷
èñïîëüçîâàíèÿ êîìïüþòåðíîé òåõíèêè ñ÷èòàë ïåðåõîä ê áåçáó-
ìàæíîé èíôîðìàòèêå. Îí ãîâîðèë, ÷òî íà íà÷àëî ÕÕІ âåêà îñ-
íîâíûå îáúåìû èíôîðìàöèè áóäóò õðàíèòüñÿ â áåçáóìàæíîì
âèäå – â ïàìÿòè ÝÂÌ. È ÷åëîâåê, êîòîðûé íå áóäåò óìåòü ðàáî-
òàòü ñ êîìïüþòåðîì è èñïîëüçîâàòü ýòó èíôîðìàöèþ, áóäåò ïî-
äîáåí òîìó, êòî â íà÷àëå ÕÕ âåêà íå óìåë íè ïèñàòü, íè ÷èòàòü.
3. Êàäð 3. Âèäåî ñ ó÷àñòèåì Â.Ì. Ãëóøêîâà:
âèäåî èç ôàéëà;
äëèòåëüíîñòü ïîêàçà – çàâåðøàåòñÿ îäíîâðåìåííî ñ äèêòîðñêèì
òåêñòîì;
çâóê – îáùèé ôîíîâûé çâóê èç ôàéëà;
âèçóàëüíûé ýôôåêò – îòñóòñòâóåò.
4. Êàäð 4. Çàãîëîâîê:
òåêñò – Ïîñëóøàåì ñàìîãî Âèêòîðà Ìèõàéëîâè÷à Ãëóøêîâà;
öâåò ôîíà – ñâåòëî-çåëåíûé, öâåò áóêâ – òåìíî-çåëåíûé;
äëèòåëüíîñòü ïîêàçà – 7 ñ;
çâóê – îáùèé ôîíîâûé çâóê èç ôàéëà;
âèçóàëüíûé ýôôåêò – êèíåìàòîãðàôè÷åñêèå èñ÷åçàíèÿ, ñëåâà;
ýôôåêò ïåðåõîäà íà ñëåäóþùèé êàäð – ðàñòâîðåíèå, òî÷å÷íûé ýô-
ôåêò.
5. Êàäð 5. Âèäåîðàññêàçû Â.Ì. Ãëóøêîâà î áåçáóìàæíîé èíôîðìàòèêå:
âèäåî èç ôàéëà;
äëèòåëüíîñòü ïîêàçà – 48 ñ;
çâóê – çâóê èç ôàéëà âèäåî;
âèçóàëüíûé ýôôåêò – îòñóòñòâóåò;
ýôôåêò ïåðåõîäà íà ñëåäóþùèé êàäð – ðàñòâîðåíèå, òî÷å÷íûé ýô-
ôåêò.
6. Êàäð 6. Ôîòîãðàôèÿ Â.Ì. Ãëóøêîâà âìåñòå ñ ðàçðàáîò÷èêàìè êîì-
ïüþòåðà ÌÈÐ-1:
ôîòî èç ôàéëà;
äëèòåëüíîñòü ïîêàçà – 6 ñ;
çâóê – îáùèé ôîíîâûé çâóê èç ôàéëà;
ïîäïèñü – Äëÿ òîãî ÷òîáû êàæäûé ÷åëîâåê ìîã ðàáîòàòü ñ ÝÂÌ,
íóæíî ïåðåéòè ê èñïîëüçîâàíèþ ìàëûõ êîìïüþòåðîâ – Â.Ì. Ãëóø-
êîâ âûäâèãàåò èäåþ ñîçäàíèÿ êîìïüþòåðîâ ÌÈÐ;
öâåò áóêâ – îðàíæåâûé, öâåò ôîíà – òåìíî-çåëåíûé;
Ãëàâà 4
142142142142142142142142142142142142142142142142142142142142142142142142142142142142142142142142142142142142142142142142142142142142142142142142142142142142142142142142142142142142142142142142
âèçóàëüíûé ýôôåêò – îòñóòñòâóåò;
ýôôåêò ïåðåõîäà íà ñëåäóþùèé êàäð – ðàñòâîðåíèå, òî÷å÷íûé ýô-
ôåêò.
7. Êàäð 7. Ôîòîãðàôèÿ êîìïüþòåðà ÌÈÐ-1:
ôîòî èç ôàéëà;
ïîäïèñü – Êîìïüþòåð ÌÈÐ èìåë íåáîëüøèå ðàçìåðû è óäîáíûé
ìåõàíèçì ââîäà-âûâîäà äàííûõ – ýëåêòðè÷åñêóþ ïå÷àòíóþ ìà-
øèíêó;
âñå äðóãèå çíà÷åíèÿ ñâîéñòâ àíàëîãè÷íû êàäðó 6.
8. Êàäð 8. Ôîòîãðàôèÿ êîìïüþòåðà ÌÈÐ-2:
ôîòî èç ôàéëà;
ïîäïèñü – Êîìïüþòåð ÌÈÐ-2 èìåë äîïîëíèòåëüíóþ ñèñòåìó ââî-
äà äàííûõ – ñâåòîâîå ïåðî;
âñå äðóãèå çíà÷åíèÿ ñâîéñòâ àíàëîãè÷íû êàäðó 6.
9. Êàäð 9. Ôîòîãðàôèÿ êîìïüþòåðà ÌÈÐ-3:
ôîòî èç ôàéëà;
ïîäïèñü – Êîìïüþòåð ÌÈÐ-3;
âñå äðóãèå çíà÷åíèÿ ñâîéñòâ àíàëîãè÷íû êàäðó 6.
10. Êàäð 10. Çàêëþ÷èòåëüíûå òèòðû:
òèòðû – Øêîëüíàÿ âèäåîñòóäèÿ «Áóäóùåå»;
îïåðàòîð – Ìèõàéëåíêî Ñòåïàí;
àâòîð òåêñòà – Êîâàëåíêî Îêñàíà;
ìîíòàæ – Èâàíåíêî Íèêîëàé;
öâåò ôîíà – æåëòî-çåëåíûé, öâåò áóêâ – áåëûé;
äëèòåëüíîñòü ïîêàçà – 10 ñ.
ПОДГОТОВКА МАТЕРИАЛОВ К ФИЛЬМУ
Èñïîëüçóÿ ìàòåðèàëû Èíòåðíåòà, ïå÷àòíûå ìàòåðèàëû, ïîäáåðåì ôàé-
ëû äëÿ èñïîëüçîâàíèÿ â âèäåîôèëüìå. Èõ ïåðå÷åíü ïðåäñòàâëåí â òàáëè-
öå 4.2.
Òàáëèöà 4.2
Ôàéëû äëÿ âêëþ÷åíèÿ â âèäåîôèëüì
Èìÿ ôàéëà Ïàïêà ðàçìåùåíèÿ
Ïðîäîëæè-
òåëüíîñòü, ñ
Íîìåð êàäðà
Ãëóøêîâ âèäåî 0.wmv Ãëàâà 4Ïóíêò 4.2Âèäåî 53 3
Ãëóøêîâ âèäåî 1.wmv Ãëàâà 4Ïóíêò 4.2Âèäåî 48 5
Glushkov.jpg Ãëàâà 4Ïóíêò 4.2Ôîòî 2
Glushkov_MIR-1.jpg Ãëàâà 4Ïóíêò 4.2Ôîòî 6
MIR-1.jpg Ãëàâà 4Ïóíêò 4.2Ôîòî 7
MIR-2.jpg Ãëàâà 4Ïóíêò 4.2Ôîòî 8
MIR-3.jpg Ãëàâà 4Ïóíêò 4.2Ôîòî 9
Physical.wma Ãëàâà 4Ïóíêò 4.2Àóäèî 220 1–9, çà èñ-
êëþ÷åíèåì 5
14314314314314314314314314314314314314314314314314314314314314314314314314314314314314314314314314314314314314314314314314314314314314314314314314314314314314314314314314314314314314314314314333
ОБРАБОТКА ОБЪЕКТОВ МУЛЬТИМЕДИА
СОЗДАНИЕ ВИДЕОФИЛЬМА
×òîáû ñîçäàòü âèäåîôèëüì ñ èñïîëüçîâàíèåì Êèíîñòóäèè Windows, ñëåäó-
åò:
1. Çàïóñòèòü ïðîãðàììó.
2. Ñîõðàíèòü ïðîåêò âèäåîôèëüìà – Ôàéë  Ñîõðàíèòü ïðîåêò. Ïî
óìîë÷àíèþ ïðîãðàììà ñîõðàíÿåò ôàéë ïðîåêòà â ôàéëå ñ ðàñøèðå-
íèåì èìåíè wlmp.
3. Âñòàâèòü èçîáðàæåíèå, âèäåî- è àóäèîìàòåðèàëû èç ôàéëîâ â ïîñëå-
äîâàòåëüíîñòè, îïðåäåëåííîé ñöåíàðèåì, èñïîëüçîâàâ äëÿ ýòîãî ýëå-
ìåíòû óïðàâëåíèÿ ãðóïïû Äîáàâëåíèå âêëàäêè Ãëàâíàÿ (ðèñ. 4.11).
4. Äîáàâèòü çàãîëîâêè ôèëüìà, òèòðû, ïîäïèñè ñîãëàñíî ñöåíàðèþ, èñ-
ïîëüçîâàâ äëÿ ýòîãî ýëåìåíòû óïðàâëåíèÿ ãðóïïû Äîáàâëåíèå âêëàä-
êè Ãëàâíàÿ.
5. Îòðåäàêòèðîâàòü îáúåêòû ôèëüìà, èñïîëüçóÿ ýëåìåíòû óïðàâëåíèÿ
âðåìåííûõ âêëàäîê Ñðåäñòâà äëÿ ðàáîòû ñ âèäåî, Ñðåäñòâà äëÿ ðàáî-
òû ñ ìóçûêîé, Èíñòðóìåíòû çàêàäðîâîãî òåêñòà, Ñðåäñòâà äëÿ ðàáî-
òû ñ òåêñòîì. Ïðè ýòîì ñëåäóåò ó÷èòûâàòü, ÷òî â îáëàñòè ìîíòàæà
âèäåî- è ôîòîìàòåðèàëû âñòàâëÿþòñÿ â âèäåîðÿä (ðèñ. 4.12, 2), çâóê èç
ôàéëà – â çâóêîâîé ðÿä (ðèñ. 4.12, 4), çâóê äèêòîðñêèõ êîììåíòàðèåâ –
Рис. 4.11. Элементы управления группы Добавление
1
6
5
4
3
2
1. Обозначение границы кадров
2. Видеоряд
3. Звуковая дорожка видео со звуком
4. Звуковой ряд звукового файла
5. Звуковой ряд дикторского комментария
6. Ряд текста
Рис. 4.12. Объекты Области монтажа
Ãëàâà 4
144144144144144144144144144144144144144144144144144144144144144144144144144144144144144144144144144144144144144144144144144144144144144144144144144144144144144144144144144144144144144144144144
åùå â îäèí çâóêîâîé ðÿä (ðèñ. 4.12, 5), à òèòðû, çàãîëîâêè è ïîäïèñè – â
îòäåëüíûé ðÿä ñ òåêñòîì (ðèñ. 4.12, 6). Åñëè âèäåî èìååò çâóê, òî çâó-
êîâàÿ äîðîæêà îòîáðàæàåòñÿ â íèæíåé ÷àñòè âèäåîðÿäà (ðèñ. 4.12, 3).
6. Ñîãëàñîâàòü âèäåîðÿä ñ äðóãèìè ðÿäàìè ïî âðåìåíè ïðîñìîòðà, ïî
ãðîìêîñòè çâóêà è ò. ï., èñïîëüçóÿ ïåðåìåùåíèÿ îáúåêòîâ ïî äîðîæ-
êå, ïåðåòàñêèâàíèåì ìåñòà íà÷àëà è îêîí÷àíèÿ îáúåêòà è ò. ï.
7. Ïðè íåîáõîäèìîñòè âñòàâèòü ýôôåêòû, êîòîðûå áóäóò íàêëàäûâàòüñÿ íà
îòäåëüíûå êàäðû (ýëåìåíòû óïðàâëåíèÿ âêëàäêè Âèçóàëüíûå ýôôåêòû).
8. Âñòàâèòü ýôôåêòû ïåðåõîäà ìåæäó îòäåëüíûìè êàäðàìè âèäåîôèëü-
ìà (ýëåìåíòû óïðàâëåíèÿ âêëàäêè Àíèìàöèÿ).
9. Ñîõðàíèòü ôàéë âèäåîôèëüìà – Ôàéë  Ñîõðàíèòü ôèëüì.
 õîäå ìîíòàæà âèäåîôèëüìà ïðîåêò ñëåäóåò ïåðèîäè÷åñêè ñîõðàíÿòü.
Åñëè èçìåíåíèå âèäåîôèëüìà íå çàâåðøåíî, òî äëÿ åãî ïðîäîëæåíèÿ ñëå-
äóåò îòêðûòü ñîõðàíåííûé ðàíåå ôàéë ïðîåêòà. Íàëè÷èå ñîõðàíåííîãî
ôàéëà ïðîåêòà òàêæå äàåò âîçìîæíîñòü ïîëüçîâàòåëþ ñîçäàòü íåñêîëüêî
âàðèàíòîâ âèäåîôèëüìà ñ ðàçëè÷íûìè ýôôåêòàìè è íàñòðîéêàìè.
 Linux äëÿ ðåäàêòèðîâàíèÿ âèäåî ìîæíî èñïîëüçîâàòü ïðîãðàììó
OpenShot (ñì. ðèñ.). Ïî ñâîåìó èíòåðôåéñó è îñíîâíûì îïåðàöèÿì îíà âî
ìíîãîì ïîäîáíà ïðîãðàììå Êèíîñòóäèÿ Windows, îïèñàííîé â ýòîì
ïóíêòå.
Окно программы OpenShot
Ìóçûêàëüíûå è âèäåîðåäàêòîðû, à òàêæå ìóçûêàëüíûå è âèäåîñòó-
äèè – ýòî ïðîãðàììû, ïðåäíàçíà÷åííûå äëÿ ðåäàêòèðîâàíèÿ çâóêîâûõ è
Для тех, кто работает с Linux
уууууууууууууууСамое важное в этом пунктеСамое важное в этом пунктеСамое важное в этом пунктеСамое важное в этом пунктеСамое важное в этом пунктеСамое важное в этом пунктеСамое важное в этом пунктеСамое важное в этом пунктеСамое важное в этом пунктеСамое важное в этом пунктеСамое важное в этом пунктеСамое важное в этом пунктеСамое важное в этом пунктеСамое важное в этом пунктеСамое важное в этом пунктеСамое важное в этом пунктеСамое важное в этом пунктеСамое важное в этом пунктеСамое важное в этом пунктеСамое важное в этом пунктеСамое важное в этом пунктеСамое важное в этом пунктеСамое важное в этом пунктеСамое важное в этом пунктеСамое важное в этом пунктеСамое важное в этом пунктеСамое важное в этом пунктеСамое важное в этом пунктеСамое важное в этом пунктеСамое важное в этом пунктеСамое важное в этом пунктеСамое важное в этом пунктеСамое важное в этом пунктеСамое важное в этом пунктеСамое важное в этом пунктеСамое важное в этом пунктеСамое важное в этом пунктеСамое важное в этом пунктеСамое важное в этом пунктеСамое важное в этом пунктеСамое важное в этом пунктеСамое важное в этом пунктеСамое важное в этом пунктеСамое важное в этом пунктеССССССССС
1414514514514514514514514514514514514514514514514514514514514514514514514514514514514514514514514514514514514514514514514514514514514514514514514514514514514514514514514514514514514514514514555
ОБРАБОТКА ОБЪЕКТОВ МУЛЬТИМЕДИА
âèäåîäàííûõ. Èñïîëüçóÿ èõ, ìîæíî âñòàâëÿòü, óäàëÿòü, êîïèðîâàòü, èç-
ìåíÿòü ïðîäîëæèòåëüíîñòü àóäèî- èëè âèäåîôðàãìåíòîâ, îáúåäèíÿòü ôðàã-
ìåíòû, âñòàâëÿòü â âèäåî òåêñòîâûå è ãðàôè÷åñêèå îáúåêòû è ò. ï.
Îòëè÷èå ìåæäó íàçâàííûìè ïðîãðàììàìè â òîì, ÷òî ìóëüòèìåäèéíûå ñòó-
äèè èìåþò ðàñøèðåííûé íàáîð ôóíêöèé è èñïîëüçóþòñÿ â ïðîôåññèîíàëüíîé
äåÿòåëüíîñòè íà ñòóäèÿõ çâóêîçàïèñè, êèíî- è àíèìàöèîííûõ ñòóäèÿõ.
Êèíîñòóäèÿ Windows ïðåäíàçíà÷åíà äëÿ ñîçäàíèÿ âèäåîôèëüìîâ, êîòî-
ðûå ìîãóò ñîäåðæàòü âèäåîôðàãìåíòû, ôîòîãðàôèè, çâóêîâîå ñîïðîâîæäå-
íèå (äèêòîðñêèé òåêñò), ðàçëè÷íûå íàäïèñè (òèòðû). Ñîçäàííîå âèäåî
ìîæíî îïóáëèêîâàòü â Èíòåðíåòå èëè ñîõðàíèòü â ôàéëå îäíîãî èç âîç-
ìîæíûõ ôîðìàòîâ.
Ïðè ñîçäàíèè âèäåîôèëüìîâ ñòîèò ïðèäåðæèâàòüñÿ ñëåäóþùåé ïîñëåäî-
âàòåëüíîñòè:
 íà ïåðâîì ýòàïå ðàçðàáàòûâàåòñÿ ñöåíàðèé;
 íà âòîðîì ýòàïå âûïîëíÿåòñÿ ïîäãîòîâêà àóäèî-, ôîòî è âèäåîìàòå-
ðèàëîâ;
 íà òðåòüåì ýòàïå âûïîëíÿåòñÿ ìîíòàæ âèäåîôèëüìà.
Дайте ответы на вопросы
1. Äëÿ ÷åãî ïðåäíàçíà÷åíû ìóçûêàëüíûå è âèäåîðåäàêòîðû?
2.  ÷åì îòëè÷èå ìåæäó âèäåîðåäàêòîðàìè è âèäåîñòóäèÿìè?
3. Êàêèå ìóçûêàëüíûå ðåäàêòîðû âû çíàåòå?
4. Êàêèå âèäåîðåäàêòîðû âû çíàåòå?
5. Äëÿ ÷åãî ïðåäíàçíà÷åíà Êèíîñòóäèÿ Windows?
6. Îïèøèòå ïî ðèñóíêó 4.10 îñíîâíûå îáúåêòû îêíà ïðîãðàììû Êè-
íîñòóäèÿ Windows.
7. Äëÿ ÷åãî ïðåäíàçíà÷åíà Îáëàñòü ìîíòàæà â ïðîãðàììå Êèíîñòó-
äèÿ Windows?
8. Êàêàÿ ïîñëåäîâàòåëüíîñòü ñîçäàíèÿ âèäåîôèëüìà?
9. ×òî òàêîå ñöåíàðèé âèäåîôèëüìà, äëÿ ÷åãî îí ñîçäàåòñÿ?
10. Êàê âñòàâèòü â ïðîåêò âèäåîôèëüìà âèäåî èëè ôîòî èç ôàéëà?
11. Êàê çàïèñàòü äèêòîðñêèé òåêñò?
12.  ÷åì ñóùíîñòü ñîãëàñîâàíèÿ âèäåî è çâóêà? Êàê ýòî âûïîëíèòü â
Êèíîñòóäèè Windows?
Выполните задания
1. Ñîñòàâüòå ñöåíàðèé è ñîçäàéòå ïî íåìó â âûáðàííîì âàìè âèäåîðå-
äàêòîðå âèäåîôèëüì î Ëåñå Óêðàèíêå ê óðîêàì óêðàèíñêîé ëèòå-
ðàòóðû. Â âèäåîôèëüìå èñïîëüçóéòå ôðàãìåíò èç ôèëüìà «Âåëèêèå
óêðàèíöû. Ëåñÿ Óêðàèíêà» è ôîòîãðàôèè ïîýòåññû è ïàìÿòíèêîâ
Ëåñå Óêðàèíêå èç ïàïêè Ãëàâà 4Ïóíêò 4.2Óêðàèíêà. Ïîäãîòîâü-
òå è âêëþ÷èòå â âèäåîôèëüì òèòóëüíûé ñëàéä è òèòðû ñîïðîâî-
æäåíèÿ. Ñàìîñòîÿòåëüíî ïîäáåðèòå ìóçûêó, êîòîðàÿ äîëæíà çâó-
÷àòü â òå÷åíèå âñåãî âèäåîôèëüìà. Ñîõðàíèòå âèäåîôèëüì â âàøåé
ïàïêå â ôàéëå ñ èìåíåì çàäàíèå 4.2.1.wmv.
2. Ñîçäàéòå â âûáðàííîì âàìè âèäåîðåäàêòîðå âèäåîôèëüì î âûäàþ-
ùåìñÿ ïóòåøåñòâåííèêå Õðèñòîôîðå Êîëóìáå, èñïîëüçóÿ ìàòåðèàë
Ãëàâà 4
14614614614614614614614614614614614614614614614614614614614614614614614614614614614614614614614614614614614614614614614614614614614614614614614614614614614614614614614614614614614614614614614666
ó÷åáíèêà ïî Âñåìèðíîé èñòîðèè äëÿ 8-ãî êëàññà è ìàòåðèàëû, ðàç-
ìåùåííûå â ïàïêàõ Ãëàâà 4Ïóíêò 4.2Êîëóìá. Äèêòîðñêèé òåêñò
è ìóçûêàëüíîå ñîïðîâîæäåíèå ïîäáåðèòå ñàìîñòîÿòåëüíî. Ñîõðà-
íèòå âèäåîôèëüì â âàøåé ïàïêå â ôàéëå ñ èìåíåì çàäàíèå 4.2.2.wmv.
3. Ðàçðàáîòàéòå ñöåíàðèé è ñîçäàéòå â âûáðàííîì âàìè âèäåîðåäàê-
òîðå âèäåîôèëüì î âûäàþùåìñÿ óêðàèíñêîì ïèñàòåëå è êèíîðå-
æèññåðå Àëåêñàíäðå Äîâæåíêî äëÿ äåìîíñòðàöèè íà óðîêå óêðà-
èíñêîé ëèòåðàòóðû. Èñïîëüçóéòå ìàòåðèàëû ó÷åáíèêà äëÿ 8-ãî
êëàññà ïî óêðàèíñêîé ëèòåðàòóðå è ìàòåðèàëû, ðàçìåùåííûå â
ïàïêàõ Ãëàâà 4Ïóíêò 4.2Äîâæåíêî. Äèêòîðñêèé òåêñò è ìóçû-
êàëüíîå ñîïðîâîæäåíèå ïîäáåðèòå ñàìîñòîÿòåëüíî. Ñîõðàíèòå âè-
äåîôèëüì â ïàïêå Äîêóìåíòû â ôàéëå ñ èìåíåì çàäàíèå 4.2.3.wmv.
4. Ñîçäàéòå â âûáðàííîì âàìè âèäåîðåäàêòîðå âèäåîôèëüì, êîòîðûé
áóäåò èëëþñòðèðîâàòü îäèí èç ôèçè÷åñêèõ ïðîöåññîâ èç êóðñà ôè-
çèêè 8-ãî êëàññà. Ñöåíàðèé è ìàòåðèàëû ïîäáåðèòå ñàìîñòîÿòåëüíî.
5. Ñîçäàéòå â èçáðàííîì âàìè âèäåîðåäàêòîðå âèäåîôèëüì î âàøåì
êëàññå èëè ñîáûòèÿõ â æèçíè øêîëû. Ñöåíàðèé è ìàòåðèàëû ïîä-
áåðèòå ñàìîñòîÿòåëüíî.
ÏÐÀÊÒÈ×ÅÑÊÀß ÐÀÁÎÒÀ № 6
«Создание видеоклипа. Добавление видеоэффектов,
настройка временных параметров аудио- и видеоряда»
Âíèìàíèå! Ðàáîòàÿ ñ êîìïüþòåðîì, ñîáëþäàéòå ïðàâèëà áåçîïàñíîñòè
è ñàíèòàðíî-ãèãèåíè÷åñêèå íîðìû.
1. Ñîçäàéòå, èñïîëüçóÿ ïðîãðàììó âèäåîðåäàêòîðà, âèäåîêëèï ñ ðàññêà-
çîì î òåðìîìåòðàõ äëèòåëüíîñòüþ äî 2,5 ìèíóò.
2. Ðàçðàáîòàéòå ñöåíàðèé âèäåîêëèïà, ïðåäóñìîòðåâ:
òèòóëüíûé ëèñò ñ íàçâàíèåì âèäåîêëèïà, íàïðèìåð Òåðìîìåòðû;
îáçîð ðàçëè÷íûõ âèäîâ òåðìîìåòðîâ, èñïîëüçîâàâ äëÿ ýòîãî ôîòî-
ãðàôèè (4–6 ôîòî) èç ïàïêè Ãëàâà 4Ïðàêòè÷åñêàÿ 6Ôîòî. Ê êàæ-
äîìó ôîòî äîáàâüòå ïîäïèñè ñ íàçâàíèåì òèïà òåðìîìåòðà (òèï ñî-
îòâåòñòâóåò íàçâàíèþ ôàéëà). Ïðîäîëæèòåëüíîñòü äåìîíñòðàöèè
êàæäîãî èç ôîòî – íå áîëåå 5 ñ;
ðàññêàç î òåðìîìåòðå Ãàëèëåÿ, èñïîëüçîâàâ äëÿ ýòîãî 2–3 ôîòîãðà-
ôèè èç ïàïêè Ãëàâà 4Ïðàêòè÷åñêàÿ 6Ôîòî è âèäåî èç ïàïêè
Ãëàâà 4Ïðàêòè÷åñêàÿ 6Âèäåî. Ê ôîòî äîáàâüòå ïîäïèñè, à ê âè-
äåîôðàãìåíòó – äèêòîðñêèé òåêñò. Äëÿ ïîäãîòîâêè ïîäïèñåé è
äèêòîðñêîãî òåêñòà èñïîëüçóéòå ìàòåðèàë èç ôàéëà Ãëàâà 4Ïðàê-
òè÷åñêàÿ 6Òåðìîìåòð Ãàëèëåÿ.doc;
êîíå÷íûå òèòðû ñ ñîáñòâåííîé ôàìèëèåé êàê ñöåíàðèñòà è ðåæèñ-
ñåðà ôèëüìà;
ìóçûêàëüíîå ñîïðîâîæäåíèå âñåõ ÷àñòåé òåêñòà, çà èñêëþ÷åíèåì
òåõ, ãäå èñïîëüçóåòñÿ äèêòîðñêèé òåêñò. Äëÿ ýòîãî èñïîëüçóéòå
ôàéëû ìóçûêàëüíûõ ïðîèçâåäåíèé èç ïàïêè Ãëàâà 4Ïðàêòè÷å-
ñêàÿ 6Ìóçûêà.
3. Ñîõðàíèòå âèäåîêëèï â âàøåé ïàïêå â ôàéëå ñ èìåíåì ïðàêòè÷å-
ñêàÿ ðàáîòà 6.
14147147147147147147147147147147147147147147147147147147147147147147147147147147147147147147147147147147147147147147147147147147147147147147147147147147147147147147147147147147147147147147147
ОБРАБОТКА ОБЪЕКТОВ МУЛЬТИМЕДИА
4.3. РАЗМЕЩЕНИЕ МУЛЬТИМЕДИЙНЫХ ФАЙЛОВ4.3. РАЗМЕЩЕНИЕ МУЛЬТИМЕДИЙНЫХ ФАЙЛОВ
В ИНТЕРНЕТЕВ ИНТЕРНЕТЕ
1. ×òî òàêîå àêêàóíò? Êàê ñîçäàòü àêêàóíò íà ïî÷òîâîì ñåðâåðå?
2. Êàê çàãðóçèòü ñîçäàííûé ðàíåå ïðîåêò â Êèíîñòóäèè Windows?
3. Êàê äîáàâèòü ìóçûêó ê ôèëüìó â ðåäàêòîðå âèäåî?
РАЗМЕЩЕНИЕ ВИДЕОФАЙЛОВ В СЕРВИСЕ YOUTUBE
Îäíèì èç ðàñïðîñòðàíåííûõ ñåðâèñîâ äëÿ ðàçìåùåíèÿ âèäåîôàéëîâ â
Èíòåðíåòå ÿâëÿåòñÿ ñåðâèñ (àíãë. You Tube – òâîÿ òðóáà (òðóáêà)).
Ðàçìåùàòü ìàòåðèàëû è ïðåäîñòàâëÿòü äîñòóï ê íèì íà ýòîì ñåðâèñå ìî-
æåò ëþáîé ïîëüçîâàòåëü, èìåþùèé àêêàóíò ïî÷òîâîé ñëóæáû Google –
Gmail.
Рис. 4.13. Главная страница сайта YouTube
Äëÿ ðàçìåùåíèÿ ìóëüòèìåäèéíûõ ìàòåðèàëîâ â YouTube ñëåäóåò:
1. Îòêðûòü â áðàóçåðå ãëàâíóþ ñòðàíèöó ñåðâèñà https://www.youtube.com –
(ðèñ. 4.13).
2. Âûáðàòü â ëåâîé ÷àñòè îêíà ññûëêè Ìîé
êàíàë.
3. Ââåñòè â îêíå ëîãèí è ïàðîëü ïî÷òû Gmail.
4. Ââåñòè èìÿ è ôàìèëèþ, ïîä êîòîðûìè
âàøè âèäåîìàòåðèàëû áóäóò ðàçìåùàòüñÿ â
YouTube (ïî óìîë÷àíèþ áóäóò èñïîëüçîâà-
íû äàííûå èç àêêàóíòà Gmail) (ðèñ. 4.14).
5. Îçíàêîìèòüñÿ ñ óñëîâèÿìè èñïîëüçîâàíèÿ
ñåðâèñà ïî ñîîòâåòñòâóþùåé ññûëêå.
6. Âûáðàòü êíîïêó Ñîçäàòü êàíàë.
7. Âûáðàòü êíîïêó Çàãðóçèòü â âåðõíåé ïðà-
âîé ÷àñòè îêíà.
Рис. 4.14. Диалоговое окно
создания собственного
канала в YouTube
Ãëàâà 4
14814814814814814814814814814814814814814814814814814814814814814814814814814814814814814814814814814814814814814814814814814814814814814814814814814814814814814814814814814814814814814814814888
8. Âûáðàòü â ñïèñêå êíîïêè Êîíôèäåíöèàëüíîñòü (ðèñ. 4.15)
îäèí èç âàðèàíòîâ äîñòóïà ê ïðîñìîòðó âàøåãî ôàéëà: Îòêðûòûé
äîñòóï, Ïî ññûëêå èëè Îãðàíè÷åííûé äî-
ñòóï.
9. Âûáðàòü êíîïêó è âûáðàòü ôàéë äëÿ
ðàçìåùåíèÿ â YouTube.
10. Äîæäàòüñÿ çàâåðøåíèÿ çàãðóçêè (èëè âî
âðåìÿ çàãðóçêè) è ââåñòè çíà÷åíèÿ ñâîéñòâ
âàøåãî âèäåî â îêíå íàñòðîåê (ðèñ. 4.16):
íàçâàíèå âèäåî (ðèñ. 4.16, 3);
îïèñàíèå âèäåî – êîðîòêî îïèñàòü, î
÷åì âàøå âèäåî (ðèñ. 4.16, 4);
êëþ÷åâûå ñëîâà (òåãè) äëÿ âêëþ÷åíèÿ
âàøåãî âèäåî â ñèñòåìó áûñòðî-
ãî ïîèñêà ïîëüçîâàòåëÿìè ïî
óêàçàííûì òåãàì (ðèñ. 4.16, 8);
àäðåñà âàøèõ äðóçåé èëè çíàêî-
ìûõ äëÿ ïîëó÷åíèÿ èìè ñîîáùå-
íèÿ î ðàçìåùåíèè âàìè âèäåî ñ àäðåñîì â YouTube (ðèñ. 4.16, 7) – âe
ñëó÷àå âûáîðà óðîâíÿ êîíôèäåíöèàëüíîñòè Îãðàíè÷åííûé äîñòóï.
11. Âûáðàòü êíîïêó Îïóáëèêîâàòü.
1 2 3 4 5
6
7
8
1. Окно эскиза видео
2. Индикатор загрузки файла
3. Поле названия видео
4. Поле описания видео
5. Кнопка Опубликовать
6. Кнопка со списком Конфиденциаль-
ность
7. Поле адресатов видео
8. Поле ключевых слов (тегов)
Рис. 4.16. Окно настройки параметров видео
Ïîñëå çàãðóçêè âèäåîôàéëà åãî ìîæíî ïðîñìîòðåòü, à òàêæå âûïîëíèòü
ðåäàêòèðîâàíèå, èñïîëüçóÿ êíîïêè, ïîÿâëÿþùèåñÿ â ðåæèìå ïðîñìîòðà ïîä
ýêðàíîì (ðèñ. 4.17). Ìîæíî èçìåíèòü:
 íàçâàíèå è îïèñàíèå (êíîïêà Èíôîðìàöèÿ è íàñòðîéêè );
Рис. 4.15. Окно загрузки
файла
Êîíôèäåíöèàëüíûé (ëàò. confi-
dentia – äîâåðèå) – íå ïîäëåæà-
ùèé ðàçãëàøåíèþ, îãðàíè÷åííûé
â äîñòóïå.
14914914914914914914914914914914914914914914914914914914914914914914914914914914914914914914914914914914914914914914914914914914914914914914914914914914914914914914914914914914914914914914914999
ОБРАБОТКА ОБЪЕКТОВ МУЛЬТИМЕДИА
 ÿðêîñòü, êîíòðàñòíîñòü, íàñûùåííîñòü öâåòîâ, ñêîðîñòü ïðîñìîòðà
è ò. ï. (êíîïêà Óëó÷øèòü âèäåî );
 äîáàâèòü çâóê (êíîïêà Àóäèî );
 äîáàâèòü òèòðû (êíîïêà Ñóáòèòðû )
è ò. ï.
Рис. 4.17. Кнопки средств редактирования видео
 äàëüíåéøåì ïîëüçîâàòåëü ìîæåò çàãðóçèòü äðóãèå ôàéëû, èñïîëüçóÿ
ñîçäàííûé âèäåîêàíàë íà YouTube.
Äëÿ ðàçìåùåíèÿ ìàòåðèàëîâ â Èíòåðíåòå ìîæíî òàêæå èñïîëüçîâàòü
äðóãèå ñåðâèñû, íàïðèìåð Vimeo (https://vimeo.com), dailymotion (http://
www.dailymotion.com), Âèäåî ukrhomenet (http://video.ukrhome.net) èëè ñî-
öèàëüíûå ñåòè, íàïðèìåð Facebook.
ИСПОЛЬЗОВАНИЕ КИНОСТУДИИ WINDOWS ДЛЯ РАЗМЕЩЕНИЯ
ВИДЕО В ИНТЕРНЕТЕ
Ïîñëå ðàçðàáîòêè ïðîåêòà âèäåîôèëüìà â ïðîãðàììå Êèíîñòóäèÿ
Windows ìîæíî íå õðàíèòü ôàéë âèäåî âî âíåøíåé ïàìÿòè êîìïüþòåðà, à
ðàçìåñòèòü åãî â Èíòåðíåòå. Äëÿ ýòîãî íóæíî îòêðûòü ïðîåêò ñîçäàííîãî
âèäåîôèëüìà è âûïîëíèòü ñëåäóþùèé àëãî-
ðèòì:
1. Âûïîëíèòü Ôàéë  Îïóáëèêîâàòü ôèëüì.
2. Âûáðàòü èç ñïèñêà ñåðâèñîâ (ðèñ. 4.18)
òîò, íà ñàéòå êîòîðîãî áóäåò ðàçìåùåí
âèäåîôàéë, íàïðèìåð YouTube.
3. Ââåñòè â ïîëÿ äèàëîãîâîãî îêíà ëîãèí è
ïàðîëü äîñòóïà ê âàøåìó âèäåîêàíàëó
íà YouTube (îáû÷íî ñîâïàäàåò ñ àêêàóí-
òîì Gmail).
4. Ââåñòè â ïîëÿ äèàëîãîâîãî îêíà çíà÷å-
íèÿ ñâîéñòâ âèäåîôèëüìà: íàçâàíèå,
îïèñàíèå, òåãè, âèä ðàçðåøåíèÿ íà èñ-
ïîëüçîâàíèå, êàòåãîðèþ âèäåîôèëüìà.
5. Âûáðàòü êíîïêó Îïóáëèêîâàòü.
6. Äîæäàòüñÿ çàâåðøåíèÿ ñîõðàíåíèÿ è
îïóáëèêîâàíèÿ ôèëüìà.
7. Ïðîñìîòðåòü âèäåîôèëüì îíëàéí, âûáðàâ ñîîòâåòñòâóþùóþ êíîïêó.
8. Çàêðûòü îêíî áðàóçåðà.
Ïî ïîäîáíîìó àëãîðèòìó ïðîèñõîäèò îïóáëèêîâàíèå ôèëüìà è íà äðó-
ãèõ ñåðâèñàõ. Îáÿçàòåëüíûì óñëîâèåì ðàçìåùåíèÿ ìóëüòèìåäèéíûõ äàí-
íûõ ÿâëÿåòñÿ ñîçäàíèå àêêàóíòà íà ñàéòå ñîîòâåòñòâóþùåãî ñåðâèñà.
Рис. 4.18. Список вариантов
опубликования фильма
Ãëàâà 4
1 01501501501501501501501501501501501501501501501501501501501501501501501501501501501501501501501501501501501501501501501501501501501501501501501501501501501501501501501501501501501501501501505050
РАЗМЕЩЕНИЕ АУДИОФАЙЛОВ В ИНТЕРНЕТЕ
Ïîäàâëÿþùåå áîëüøèíñòâî ñåðâèñîâ
äëÿ ðàçìåùåíèÿ àóäèîôàéëîâ ïðåäíà-
çíà÷åíî äëÿ òåõ, êòî ñîçäàåò ñîáñòâåí-
íûå ôàéëû ñ ðàçëè÷íûìè ìóçûêàëüíû-
ìè ïðîèçâåäåíèÿìè. Åùå îäíèì íà-
ïðàâëåíèåì ðàçìåùåíèÿ àóäèîôàéëîâ
ÿâëÿåòñÿ ñîçäàíèå àóäèîêíèã è ðàçëè÷-
íûõ îáçîðîâ ïî îïðåäåëåííûì òåìàì:
ïîëèòè÷åñêèì, ýêîíîìè÷åñêèì, òåõíè-
÷åñêèì è ò. ï.
Óêàçàííûå àóäèîôàéëû íàçûâàþò ïîäêàñòàìè. Â äàëüíåéøåì òåðìèí
«ïîäêàñò» ðàñïðîñòðàíèëñÿ è íà âèäåîôàéëû, ðàçìåùàåìûå ïîëüçîâàòåëÿ-
ìè â Èíòåðíåòå.
Äëÿ ðàçìåùåíèÿ àóäèîôàéëîâ â Èíòåðíåòå ñóùåñòâóþò ðàçëè÷íûå ñåðâè-
ñû, òàêèå êàê: Êàíàë îáùåñòâåííîãî ïîäêàñòèíãà (http://cpod.co/), Óêðàèí-
ñêèé ïîäêàñò-òåðìèíàë (http://podcaster.org.ua), Best Podcast Directory
(http://www.podcast.com), ñòðàíèöà ìåäèàêîìïàíèè BBC äëÿ óêðàèíöåâ, èç-
ó÷àþùèõ àíãëèéñêèé (http://www.bbc.co.uk/ukrainian/learningenglish) è ò. ï.
Äëÿ îáìåíà àóäèîôàéëàìè ñ äðóçüÿìè è çíàêîìûìè ìîæíî èñïîëüçî-
âàòü ñåðâèñ Google Äèñê. Äëÿ ðàçìåùåíèÿ ôàéëîâ íà Google Äèñêå íóæ-
íî èìåòü àêêàóíò Google è âûïîëíèòü ñëåäóþùèé àëãîðèòì:
1. Çàïóñòèòü áðàóçåð.
2. Îòêðûòü ñòðàíèöó Google, âûáðàòü êíîïêó
Âîéòè è ââåñòè ëîãèí è ïàðîëü àêêàóíòà
Google.
3. Âûáðàòü êíîïêó Ïðèëîæåíèÿ Google è
îòêðûòü ñïèñîê ñåðâèñîâ Google.
4. Âûáðàòü â ñïèñêå ñåðâèñîâ .
5. Îòêðûòü ñïèñîê êíîïêè Ìîé äèñê è âûáðàòü
êîìàíäó Çàãðóçèòü ôàéëû (ðèñ. 4.19).
6. Âûáðàòü ôàéë, êîòîðûé íåîáõîäèìî çàãðó-
çèòü, è íàæàòü êíîïêó Îòêðûòü.
 äàëüíåéøåì ìîæíî íàñòðîèòü äîñòóï äðó-
ãèì ïîëüçîâàòåëÿì ê âàøèì àóäèîôàéëàì. Íàïðèìåð, ïîñëå âûáîðà êíîïêè
Ñîâìåñòíûé äîñòóï îòêðîåòñÿ îêíî íàñòðîåê äîñòóïà ê ôàéëó äðóãèì
ïîëüçîâàòåëÿì (ðèñ. 4.20). Â ïîëå Ëþäè ìîæíî ââåñòè ýëåêòðîííûå àäðåñà
âàøèõ äðóçåé, êîòîðûì áóäåò àâòîìàòè÷åñêè îòïðàâëåíî ýëåêòðîííîå ïèñü-
ìî ñ àäðåñîì àóäèîôàéëà è ðàçðåøåíî åãî ïðîñëóøèâàíèå.
Âûáîð ññûëêè Âêëþ÷èòü äîñòóï ïî ññûëêå
óñòàíàâëèâàåò äîñòóï ê ôàéëó òåõ ïîëüçîâà-
òåëåé, êîòîðûå ïîëó÷àò îò âàñ ññûëêó ñ àäðåñîì
ðàçìåùåíèÿ ôàéëà â Èíòåðíåòå. Ïðè ýòîì äàí-
íûé àäðåñ àâòîìàòè÷åñêè êîïèðóåòñÿ â áóôåð
îáìåíà è ìîæåò áûòü âëîæåí â âàøå ýëåêòðîí-
íîå ïèñüìî äðóçüÿì, åñëè âû ðåøèòå íàïðàâèòü
îòäåëüíûå ïèñüìà, íå çàïîëíÿÿ ïîëå Ëþäè.
Ïîäêàñò (àíãë. ipodi – ìåäèàïëååð
êîðïîðàöèè Apple; broad casting –g
ýôèðíîå âåùàíèå) – ìåäèàôàéë
èëè ñåðèÿ òàêèõ ôàéëîâ, ñîçäàâà-
åìûõ ïðîèçâîëüíûìè ïîëüçîâàòå-
ëÿìè (ïîäêàñòåðàìè) è ðàñïðî-
ñòðàíÿåìûõ ñ èñïîëüçîâàíèåì Èí-
òåðíåòà.
Рис. 4.19. Список кнопки Мой
диск
Рис. 4.20. Окно настроек
доступа к файлу
1 115115115115115115115115115115115115115115115115115115115115115115115115115115115115115115115115115115115115115115115115115115115115115115115115115115115115115115115115115115115115115115115155
ОБРАБОТКА ОБЪЕКТОВ МУЛЬТИМЕДИА
 Linux äëÿ ðàçìåùåíèÿ âèäåî â Èíòåðíåòå
ìîæíî èñïîëüçîâàòü ðåäàêòîð âèäåîôèëüìîâ
OpenShot. Ïîñëå çàïóñêà ïðîãðàììû ñëåäóåò:
1. Âûïîëíèòü Ôàéë  Çàãðóçèòü âèäåî íà ñåðâèñ.
2. Óêàçàòü âèäåîôàéë, êîòîðûé áóäåò îïóáëèêî-
âàí â Èíòåðíåòå, äëÿ ÷åãî âîñïîëüçîâàòüñÿ
ýëåìåíòîì óïðàâëåíèÿ Âèäåîôàéë (ðèñ. 4.21).
3. Âûáðàòü ñåðâèñ, íà êîòîðîì áóäåò ðàçìåùåí
âèäåîôèëüì (ýëåìåíò óïðàâëåíèÿ Çàãðóçèòü â),
íàïðèìåð YouTube.
4. Ââåñòè â ñîîòâåòñòâóþùèå ïîëÿ îêíà Çàãðó-
çèòü âèäåî çíà÷åíèÿ ñâîéñòâ âèäåîôèëüìà:
íàçâàíèå (çàãîëîâîê) è îïèñàíèå.
5. Ââåñòè ëîãèí (èìÿ ïîëüçîâàòåëÿ) è ïàðîëü äî-
ñòóïà ê ñåðâèñó.
6. Âûáðàòü êíîïêó Çàãðóçèòü âèäåî.
Âñå îñòàëüíûå äåéñòâèÿ ïî ðàçìåùåíèþ âèäåî-
àíàëîãè÷íû ðàññìîòðåííûì âûøå.
Èíòåðíåòå ñóùåñòâóåò ìíîæåñòâî ñàéòîâ, ïðåäîñòàâëÿþùèõ óñëóãè
ìåùåíèþ ìóëüòèìåäèéíûõ ôàéëîâ. Îáû÷íî äëÿ ðàçìåùåíèÿ ôàéëîâ
íà ñàéòàõ íåîáõîäèìî èìåòü ñîîòâåòñòâóþùèé àêêàóíò.
Îäíèì èç ðàñïðîñòðàíåííûõ ñåðâèñîâ äëÿ ðàçìåùåíèÿ âèäåîôèëüìîâ ÿâ-
ëÿåòñÿ YouTube (https://www.youtube.com). Äëÿ çàãðóçêè ôèëüìîâ íà ñàéò
YouTube íåîáõîäèìî ñîçäàòü ñîáñòâåííûé êàíàë, êîòîðûé â äàëüíåéøåì
áóäåò ñîäåðæàòü ïîäáîðêó âèäåîôàéëîâ ïîëüçîâàòåëÿ. Ïîëüçîâàòåëü ìîæåò
óïðàâëÿòü äîñòóïîì ê ïðîñìîòðó êàæäîãî èç âèäåîôàéëîâ, óñòàíàâëèâàÿ
îïðåäåëåííûé óðîâåíü êîíôèäåíöèàëüíîñòè.
Çíà÷èòåëüíàÿ ÷àñòü ðåäàêòîðîâ âèäåî èìåþò ñðåäñòâà äëÿ ðàçìåùåíèÿ
âèäåîôèëüìîâ â Èíòåðíåòå, íàïðèìåð òàêèå ïðîãðàììû, êàê Êèíîñòóäèÿ
Windows è OpenShot.
Ìóëüòèìåäèéíûå ôàéëû, ïðåäíàçíà÷åííûå äëÿ ðàçìåùåíèÿ â Èíòåðíå-
òå, íàçûâàþò ïîäêàñòàìè, à òåõ, êòî ñîçäàåò òàêèå ôàéëû, ïîäêàñòåðàìè.
Дайте ответы на вопросы
1. Êàêèå âû çíàåòå ñåðâèñû äëÿ ðàçìåùåíèÿ ìóëüòèìåäèéíûõ ôàéëîâ
â Èíòåðíåòå?
2. Êàê ñîçäàòü êàíàë äëÿ ðàçìåùåíèÿ âèäåîôàéëîâ íà ñàéòå YouTube?
3. Êàêèå çíà÷åíèÿ ñâîéñòâ âèäåî ìîãóò áûòü óñòàíîâëåíû ïîëüçîâàòå-
ëåì ïðè çàãðóçêå ôàéëà íà ñàéò YouTube?
4. Êàêèå óðîâíè êîíôèäåíöèàëüíîñòè ìîæíî óñòàíîâèòü äëÿ ïðîñìî-
òðà çàãðóæåííîãî íà YouTube ôàéëà?
5. Êàêèå äåéñòâèÿ ñëåäóåò âûïîëíèòü äëÿ äîáàâëåíèÿ ìóçûêàëüíîãî
ñîïðîâîæäåíèÿ ê çàãðóæåííîìó íà YouTube ôàéëó?
Для тех, кто работает с Linux
Рис. 4.21. Окно Загру-
зить видео
ууууууууууууууа ое ва ое в э о у еа ое ва ое в э о у еамое важное в этом пунктеамое важное в этом пунктеамое важное в этом пунктеамое важное в этом пунктеамое важное в этом пунктеамое важное в этом пунктеамое важное в этом пунктеамое важное в этом пунктеамое важное в этом пунктеамое важное в этом пунктеамое важное в этом пунктеамое важное в этом пунктеамое важное в этом пунктеамое важное в этом пунктеамое важное в этом пунктеамое важное в этом пунктеамое важное в этом пунктеамое важное в этом пунктеамое важное в этом пунктеамое важное в этом пунктеамое важное в этом пунктеамое важное в этом пунктеамое важное в этом пунктеамое важное в этом пунктеамое важное в этом пунктеамое важное в этом пунктеамое важное в этом пунктеамое важное в этом пунктеамое важное в этом пунктеамое важное в этом пунктеамое важное в этом пунктеамое важное в этом пунктеамое важное в этом пунктеамое важное в этом пунктеамое важное в этом пунктеамое важное в этом пунктеамое важное в этом пунктеамое важное в этом пунктеамое важное в этом пунктеамое важное в этом пунктеамое важное в этом пунктеамое важное в этом пунктеамое важное в этом пунктеамое важное в этом пункте
Ãëàâà 4
1 215215215215215215215215215215215215215215215215215215215215215215215215215215215215215215215215215215215215215215215215215215215215215215215215215215215215215215215215215215215215215215215255
6. Êàêèå äåéñòâèÿ íóæíî âûïîëíèòü äëÿ ðàçìåùåíèÿ âèäåîôàéëà íà
îäíîì èç ñåðâèñîâ Èíòåðíåòà íåïîñðåäñòâåííî èç ïðîãðàììû âèäåî-
ðåäàêòîðà, íàïðèìåð, èç Êèíîñòóäèè Windows?
7. Êàêîâà ïîñëåäîâàòåëüíîñòü äåéñòâèé äëÿ ðàçìåùåíèÿ àóäèîôàéëîâ
íà Äèñêå Google?
8. ×òî òàêîå ïîäêàñò? Êòî òàêîé ïîäêàñòåð?
9. Êàê ïðåäîñòàâèòü äîñòóï ê ôàéëó äðóãèì ïîëüçîâàòåëÿì ñ èñïîëü-
çîâàíèåì Äèñêå Google?
Выполните задания
1. Ïðîñìîòðèòå âèäåîôèëüì ïî àäðåñó https://youtu.be/NcrOD9RysUo.
Îïðåäåëèòå ïðîäîëæèòåëüíîñòü äåìîíñòðàöèè.
2. Ðàçìåñòèòå íà YouTube ïðåäëîæåííûé ó÷èòåëåì ôàéë, íàïðèìåð
Ãëàâà 4Ïóíêò 4.3ÂèäåîÑåéì, ñòàðîå ðå÷èùå.mov. Äîáàâüòå îïè-
ñàíèå, òåãè è ìóçûêàëüíîå ñîïðîâîæäåíèå. Îòïðàâüòå ó÷èòåëþ
àäðåñ ðàçìåùåííîãî ôàéëà.
3. Èñïîëüçóÿ ïðîåêò âèäåîôèëüìà îá À. Äîâæåíêî, ñîçäàííîãî íà ïðî-
øëûõ çàíÿòèÿõ, ðàçìåñòèòå íà YouTube ýòîò ôèëüì, íåïîñðåä-
ñòâåííî èç ïðîãðàììû Êèíîñòóäèÿ Windows.
4. Ðàçìåñòèòå íà YouTube ïðåäëîæåííûé ó÷èòåëåì ôàéë, íàïðèìåð
Ãëàâà 4Ïóíêò 4.3ÂèäåîÓëèòêà.mov. Äîáàâüòå îïèñàíèå, òåãè.
Íàéäèòå â Èíòåðíåòå ñâåäåíèÿ îá óëèòêàõ è äîáàâüòå èõ ê âèäåî-
ôèëüìó â âèäå òèòðîâ.
5. Ðàçìåñòèòå íà Äèñêå Google ïðåäëîæåííûé ó÷èòåëåì ôàéë, íàïðè-
ìåð Ðàçäåë 4Ïóíêò 4.3ÀóäèîÙåäðèâî÷êà.wma. Ïðåäîñòàâüòå äî-
ñòóï ê ýòîìó ôàéëó òåì ïîëüçîâàòåëÿì, êîòîðûå èìåþò ññûëêó íà
íåãî. Îòïðàâüòå ïî ýëåêòðîííîé ïî÷òå àäðåñ ôàéëà â Èíòåðíåòå
ó÷èòåëþ è îäíîìó èç âàøèõ äðóçåé.
ÏÐÀÊÒÈ×ÅÑÊÀß ÐÀÁÎÒÀ № 7
«Размещение аудио- и видеоматериалов в Интернете»
Âíèìàíèå! Ðàáîòàÿ ñ êîìïüþòåðîì, ñîáëþäàéòå ïðàâèëà áåçîïàñíîñòè
è ñàíèòàðíî-ãèãèåíè÷åñêèå íîðìû.
1. Ðàçìåñòèòå íà YouTube ïðåäëîæåííûé ó÷èòåëåì ôàéë, íàïðèìåð
Ãëàâà 4Ïðàêòè÷åñêàÿ 7ÂèäåîÍàñåêîìûå.wmv.
2. Óñòàíîâèòå ñëåäóþùèå çíà÷åíèÿ åãî ñâîéñòâ:
íàçâàíèå – Íàñåêîìûå;
îïèñàíèå – Íàñåêîìûå öåíòðàëüíîé ÷àñòè Óêðàèíû;
òåãè – ïðèðîäà, íàñåêîìûå, æóê-îëåíü;
óðîâåíü êîíôèäåíöèàëüíîñòè – îãðàíè÷åííûé äîñòóï;
ýñêèç âèäåî – æóê-îëåíü;
ýëåêòðîííûå àäðåñà äîñòóïà – àäðåñ ó÷èòåëÿ;
òèòðû – ñ 00.01.0 äî 00.09.0 òåêñò Æóê-îëåíü (Lucanus cervus) – ñà-
ìûé èçâåñòíûé âèä èç ñåìåéñòâà ðîãà÷åé;
ìóçûêà – âèä Êàíòðè è ôîëüê, íàçâàíèå As We Go.
3. Ðàçìåñòèòå àóäèîôàéë, ïðåäëîæåííûé ó÷èòåëåì, íàïðèìåð Ãëàâà 4
Ïðàêòè÷åñêàÿ 7ÀóäèîÌóçûêà.mp3, íà Äèñêå Google è ïðåäîñòàâüòå
äîñòóï ê åãî ïðîñëóøèâàíèþ ó÷èòåëþ è îäíîìó èç îäíîêëàññíèêîâ.
ОСНОВЫ СОБЫТИЙНО- И ОБЪЕКТНО-ОРИЕНТИРОВАННОГО ПРОГРАММИРОВАНИЯЙЙЙЙЙЙЙООСООСОСОСОСОСОСОООСОСОСОСОСОСОСОССОСОСССОСОССОССССОССССОССССОССССОССССОССОСССОСССОСОССОССССОСОССОССОСССССОСОСССОССОСОСССССОСОССОССОСССССССССООООСОССССОСОСОССССССОСОССССОСССССОСОСОСООООСССССОООСОСССООСССССОССОССОССССООССССООССССОООООСССССССОССССОООССССССННННННННОООНОНОНОНОНОНОНННННННОНОНННННОНННННННННННОННННОООНННННННННОННННОНННННОНОНОНОННОННОНННННОВЫВЫВЫВЫВВЫВЫВЫВЫЫВЫЫВВЫВЫВЫВЫЫЫВЫЫВЫВВЫЫЫВЫВЫВВЫВВВВВВВВВВВВВВЫВВВВВВВВВВВВВВВВВВВВВВВВВВВЫВВВВВВВВВВВВВВВВВВВЫВВВВВВВВВВВВВВВВВВВ ССССССССССССССССССССССССОБОБОБОБОБОББОБОБОБОБОБОБОБОБОБОБОООБББББББОБЫЫТЫТЫТЫТЫТЫТЫТЫТЫТТЫТЫЫТЫТЫТЫТЫЫТЫТТЫТТТТИИЙИЙИЙИЙИЙИЙИЙИЙИЙЙИЙИЙИИЙИЙИЙЙИЙИЙЙЙИ НОНОНОНОНОНОНОНОНННОНННОНОНННОНН ЪЕЪЕЪЕЪЕЪЕЪЕЪЕЪЕЪЕЪЕЕЕЪЕЪЕЪЕЪЕЪЕЪЕЪЕЪЕЕЕЕЪЪЕЕЕЪЕЕЕЕЪЕЪЪЪ КТКТКТКТКТКТКТКТКТКТКТКТКТКТКТКТКТКТКТКТТКТТТТКТТТКТТКККТТТККТКТНОНОНОНОНОНОНОНОНОНОНОНОНОНООНОНОНОНОООНОНОННОНОНОНОНОНОНО-О---О-О-О-О-О-О-О-О--О-О---- ПРРПРПРПРПРПРПРПРПРПРПРРРПРПРПРППРПРРРРРПРППРПРПРРРРРРРРОГОГОГОГОГОГОГОГОГОГОГГГОГОГОГОГОГОГОГОГОГОГОГОГГОГООГОООГОГГООООГОГООГОГГРАРАРАРРАРАРРАРАРАРАРАРАРААААААРАРАРАРАРААРАРАРААРАААРАРРАРАРАРАРАРАРРРАРААААРААММММММММММММММММММММММММММММММММММММММММММММММММММ ИРИРИРИРИРИИРИРИРИРИРРИРИРИРРИРРИИИРИРИИИРИИРИРРИИРОВОВОВОВОВОВВОВВОВВООВВВВООВОООВОВОВОВООВВОВВОВОВООВВВВВВВАНААНАНАНАНАНАНАНАНАНАНАНААНАНАНААНИЯИЯИЯИЯИЯИЯИЯЯИЯЯЯИЯИИЯЯЯЯЯЯЯ
 ýòîé ãëàâå âû óçíàåòå:
î ÿçûêàõ
ïðîãðàììèðîâàíèÿ
è èõ ñîñòàâëÿþùèõ
î ñðåäå ðàçðàáîòêè
ïðîåêòîâ Lazarus
î ñîçäàíèè ïðîåêòîâ â
ñðåäå Lazarus íà ÿçûêå
Object Pascal, èõ
ðåäàêòèðîâàíèè
è èñïîëíåíèè
îá îêíå ñîîáùåíèé
îá îáðàáîò÷èêàõ
ñîáûòèé
î êîìïîíåíòàõ: ôîðìå,
êíîïêå, ìåòêå; èõ
ñâîéñòâàõ è ñîáûòèÿõ,
êîòîðûå ìîãóò ñ íèìè
ïðîèñõîäèòü
îá èçìåíåíèè çíà÷åíèé
ñâîéñòâ êîìïîíåíòîâ
ïåðåä èñïîëíåíèåì
ïðîåêòîâ è âî âðåìÿ èõ
èñïîëíåíèÿ
Ãëàâà 5
1 41541541541541541541541541541541541541541541541541541541541541541541541541541541541541541541545
5.1. КОМПЬЮТЕРНЫЕ ПРОГРАММЫ И ЯЗЫКИ5.1. КОМПЬЮТЕРНЫЕ ПРОГРАММЫ И ЯЗЫКИ
ПРОГРАММИРОВАНИЯПРОГРАММИРОВАНИЯ
1. ×òî òàêîå àëãîðèòì? ×òî òàêîå ñèñòåìà êîìàíä èñïîëíèòåëÿ àëãîðèòìà?
 ÷åì ñóòü ôîðìàëüíîãî èñïîëíåíèÿ àëãîðèòìà?
2. ×òî òàêîå êîìïüþòåðíàÿ ïðîãðàììà?
3. Êàêîé ÿçûê ïðîãðàììèðîâàíèÿ âû èçó÷àëè â ïðåäûäóùèõ êëàññàõ?
Âñïîìíèòå íåñêîëüêî êîìàíä ýòîãî ÿçûêà ïðîãðàììèðîâàíèÿ.
КОМПЬЮТЕРНЫЕ ПРОГРАММЫ
Âû óæå çíàåòå, ÷òî êîìïüþòåð ðàáîòàåò ïîä óïðàâëåíèåì ïðîãðàììíîãî
îáåñïå÷åíèÿ, êîòîðîå ñîñòîèò èç êîìïüþòåðíûõ ïðîãðàìì ðàçëè÷íîãî íà-
çíà÷åíèÿ. Ðàáîòàÿ ñ êîìïüþòåðîì â øêîëå è äîìà, âû èñïîëüçîâàëè òåê-
ñòîâûé ïðîöåññîð, ãðàôè÷åñêèé ðåäàêòîð, ïðîãðàììû-àðõèâàòîðû, òàáëè÷-
íûé ïðîöåññîð, ðåäàêòîð êîìïüþòåðíûõ ïðåçåíòàöèé, ó÷åáíûå è êîíòðî-
ëèðóþùèå ïðîãðàììû, èãðîâûå ïðîãðàììû è ìíîãèå äðóãèå.
Âû òàêæå çíàåòå, ÷òî êîìïüþòåðíàÿ ïðîãðàììà – ýòî àëãîðèòì îáðà-
áîòêè äàííûõ, çàïèñàííûé íà ñïåöèàëüíîì ÿçûêå è ïðåäíàçíà÷åííûé äëÿ
èñïîëíåíèÿ êîìïüþòåðîì.
 ïðîöåññå ðàáîòû ïðîãðàììà îáðàáàòûâàåò äàííûå.
Äàííûå, êîòîðûå ïåðåäàþòñÿ â ïðîãðàììó ñ íåêîòîðûõ óñòðîéñòâ (íà-
ïðèìåð, ñ êëàâèàòóðû èëè ñ äàò÷èêà òåìïåðàòóðû), èç äðóãîé ïðîãðàììû
èëè äðóãîãî èñòî÷íèêà (íàïðèìåð, èç òåêñòîâîãî ôàéëà), íàçûâàþò âõîä-
íûìè (íà÷àëüíûìè) äàííûìè. Íåêîòîðûå ïðîãðàììû ðàáîòàþò áåç âõîä-
íûõ äàííûõ.
Ïðè èñïîëíåíèè ïðîãðàììû ñîçäàþòñÿ è îáðàáàòûâàþòñÿ è äðóãèå äàí-
íûå, êîòîðûå íàçûâàþò ïðîìåæóòî÷íûìè äàííûìè.
Åñëè öåëüþ èñïîëíåíèÿ ïðîãðàììû ÿâëÿåòñÿ ïîëó÷åíèå îïðåäåëåííûõ
äàííûõ, òî ýòè äàííûå íàçûâàþò âûõîäíûìè (ðåçóëüòèðóþùèìè) äàííûìè.
Áîëüøèíñòâî ñîâðåìåííûõ ïðîãðàìì â ïðîöåññå ðàáîòû ïðåäîñòàâëÿþò
ïîëüçîâàòåëþ îïðåäåëåííûé íàáîð ñðåäñòâ äëÿ åãî âçàèìîäåéñòâèÿ ñ ïðî-
ãðàììîé è óñòðîéñòâàìè. Ê ýòèì ñðåäñòâàì îòíîñÿòñÿ ñðåäñòâà óïðàâëåíèÿ
(êíîïêè, ìåíþ è äð.), ñðåäñòâà ââîäà äàííûõ (ïîëÿ, ñ÷åò÷èêè è äð.), ñðåäñòâà
âûâîäà äàííûõ (ìåòêè, ïîëÿ è äð.) è ò. ï. Ñîâîêóïíîñòü òàêèõ ñðåäñòâ, à
òàêæå ìåòîäîâ èõ èñïîëüçîâàíèÿ îáðàçóåò èíòåðôåéñ ïîëüçîâàòåëÿ.
ЯЗЫКИ ПРОГРАММИРОВАНИЯ
Ñîñòàâëÿÿ àëãîðèòìû, ïðåäíàçíà÷åííûå äëÿ èñïîëíåíèÿ ÷åëîâåêîì, èñ-
ïîëüçóþò ÿçûê îáùåíèÿ ëþäåé: óêðàèíñêèé, ðóññêèé, àíãëèéñêèé, íåìåö-
êèé è äð.
Íî äëÿ àëãîðèòìîâ, êîòîðûå äîëæåí èñïîëíèòü êîìïüþòåð, ÿçûê îáùå-
íèÿ ëþäåé ñëîæåí, èìååò íåîäíîçíà÷íûå òðàêòîâêè (íàïðèìåð, ñëîâà-îìî-
íèìû). Ïîýòîìó äëÿ çàïèñè àëãîðèòìîâ, ïðåäíàçíà÷åííûõ äëÿ èñïîëíåíèÿ
êîìïüþòåðîì, ðàçðàáàòûâàþò è èñïîëüçóþò ñïåöèàëüíûå ÿçûêè – ÿçûêè
ïðîãðàììèðîâàíèÿ.
ßçûê, êîòîðûé èñïîëüçóþò äëÿ çàïèñè àëãîðèòìîâ, ïðåäíàçíà÷åííûõ
äëÿ èñïîëíåíèÿ êîìïüþòåðîì, íàçûâàþò ÿçûêîì ïðîãðàììèðîâàíèÿ.
115515515515515515515515515515515515515515515515515515515515515515515515515515515515515515515555
ОСНОВЫ СОБЫТИЙНО- И ОБЪЕКТНО-ОРИЕНТИРОВАННОГО ПРОГРАММИРОВАНИЯ
Çà ïîñëåäíèå 70 ëåò ñîçäàíî îêîëî òðåõ òûñÿ÷ ðàçëè÷íûõ ÿçûêîâ ïðî-
ãðàììèðîâàíèÿ. Íåêîòîðûå èç íèõ óæå íå èñïîëüçóþò, äëÿ íåêîòîðûõ ïî-
ñòîÿííî ïîÿâëÿþòñÿ íîâûå âåðñèè, óäîáíûå äëÿ ñîñòàâëåíèÿ ïðîãðàìì è
èìåþùèå áîëüøèå âîçìîæíîñòè. Ïîñòîÿííî ñîçäàþòñÿ íîâûå ÿçûêè ïðî-
ãðàììèðîâàíèÿ.
Íåêîòîðûå ÿçûêè ïðîãðàììèðîâàíèÿ èñïîëüçóþòñÿ äëÿ ñîñòàâëåíèÿ
ïðîãðàìì äëÿ ðåøåíèÿ çàäà÷ â ðàçëè÷íûõ îáëàñòÿõ íàóêè, òåõíèêè, â
ñôåðå áûòà è äð. À íåêîòîðûå ñîçäàíû äëÿ ñîñòàâëåíèÿ ïðîãðàìì äëÿ ðå-
øåíèÿ ñïåöèàëüíîãî êðóãà çàäà÷.
ßçûêè ïðîãðàììèðîâàíèÿ ÿâëÿþòñÿ ïðèìåðàìè òàê íàçûâàåìûõ èñ-
êóññòâåííûõ ÿçûêîâ. Äðóãèìè ïðèìåðàìè èñêóññòâåííûõ ÿçûêîâ ÿâëÿþò-
ñÿ, íàïðèìåð, ÿçûêè çàïèñè õèìè÷åñêèõ ðåàêöèé, ÿçûê çàïèñè ðåøåíèÿ
ìàòåìàòè÷åñêèõ óðàâíåíèé è íåðàâåíñòâ, ÿçûê çàïèñè ïî÷òîâûõ èíäåêñîâ
íà êîíâåðòàõ è îòêðûòêàõ, ÿçûê çàïèñè õîäîâ øàõìàòíîé ïàðòèè è äð.
Êàæäûé ÿçûê ïðîãðàììèðîâàíèÿ èìååò ñëåäóþùèå ñîñòàâëÿþùèå:
1. Àëôàâèò – ìíîæåñòâî ñèìâîëîâ, èç êîòîðûõ ìîæíî ñîçäàâàòü ñëîâà
è ïðåäëîæåíèÿ ýòîãî ÿçûêà.
2. Ñëîâàðü – íàáîð ñëîâ, êîòîðûå èñïîëüçóþòñÿ â ýòîì ÿçûêå.
3. Ñèíòàêñèñ – ïðàâèëà ñîñòàâëåíèÿ è çàïèñè ðå÷åâûõ êîíñòðóêöèé: íå
ñëîâàðíûõ ñëîâ è ïðåäëîæåíèé.
4. Ñåìàíòèêó – óñòàíîâëåííîå îäíîçíà÷íîå òîëêîâàíèå ÿçûêîâûõ êîí-
ñòðóêöèé, ïðàâèë èõ èñïîëíåíèÿ.
 øåñòîì–ñåäüìîì êëàññå âû èçó÷àëè ÿçûê ïðîãðàììèðîâàíèÿ Scratch.
Âñïîìíèì, ÷òî â àëôàâèò ýòîãî ÿçûêà ïðîãðàììèðîâàíèÿ âõîäÿò öèôðû,
áóêâû ðóññêîãî àëôàâèòà, àíãëèéñêîãî àëôàâèòà, ñèìâîëû :, , +, *, < è äð.
 åãî ñëîâàðü âõîäÿò, íàïðèìåð, ñëîâà ïîâòîðèòü, èäòè, åñëè, îòòîëê-
íóòüñÿ. Ñîãëàñíî ñèíòàêñè÷åñêèõ ïðàâèë ýòîãî ÿçûêà ïðîãðàììèðîâàíèÿ
êîìàíäà öèêëà ñ ïðåäóñëîâèåì äîëæíà ñîäåðæàòü ñëîâà ïîâòîðÿòü ïîêà è
èìåííî â òàêîì ïîðÿäêå. À â ñîîòâåòñòâèè ñ ñåìàíòèêîé ýòîãî ÿçûêà ïðî-
ãðàììèðîâàíèÿ êîìïüþòåð îäíîçíà÷íî èñïîëíèò êîìàíäó èäòè íà 10 øà-
ãîâ è ïåðåìåñòèò èñïîëíèòåëÿ íà 10 øàãîâ â íàïðàâëåíèè åãî äâèæåíèÿ.
Èñïîëüçîâàíèå ñèìâîëîâ, íå âõîäÿùèõ â àëôàâèò ÿçûêà ïðîãðàììèðîâà-
íèÿ, íåïðàâèëüíîå íàïèñàíèå ñëîâàðíûõ ñëîâ, íàðóøåíèå ñèíòàêñè÷åñêèõ
ïðàâèë ïðèâîäÿò ê íåâîçìîæíîñòè èñïîëíåíèÿ êîìïüþòåðîì ñîîòâåòñòâóþ-
ùåé êîìàíäû. Òàêèå íàðóøåíèÿ íàçûâàþò ñèíòàêñè÷åñêèìè îøèáêàìè.
 âîñüìîì è äåâÿòîì êëàññå âû áóäåòå èçó÷àòü ÿçûê ïðîãðàììèðîâàíèÿ
Object Pascal (àíãë. Object Pascal – îáúåêòíûé Ïàñêàëü). Åãî èñïîëüçóþò
ó÷åíèêè è ñòóäåíòû äëÿ èçó÷åíèÿ îñíîâíûõ ïðèíöèïîâ ïðîãðàììèðîâà-
íèÿ, à òàêæå ïðîôåññèîíàëüíûå ïðîãðàììèñòû äëÿ ñîçäàíèÿ ðàçíîîáðàç-
íûõ ïðîãðàìì.
Интересные факты из истории
Язык программирования Pascal создала в 1970 г. группа сотрудников Института
информатики Швейцарской высшей технической школы под руководством профес-
сора Никлауса Вирта (род. в 1934 г., рис. 5.1). Назвали его в честь выдающегося фран-
цузского математика, физика, инженера, литератора, философа Блеза Паскаля.цу , ф , р , р р , ф ф
Сначала язык программирования Pascal создавался специально для обуче-
ния студентов основным принципам и методам процедурного программирования.
Но впоследствии выяснилось, что этот язык программирования достаточно
Ãëàâà 5
1 615615615615615615615615615615615615615615615615615615615615615615615615615615615615615615615656
удобен, и возникла идея использовать его не только для
обучения, но и для создания программ для решения практи-
ческих задач с использованием компьютера. Так появились
первые программы-компиляторы для автоматического пе-
ревода программ, написанных на языке программирования
Pascal, в программы, которые может исполнить процессор
компьютера, а также среда разработки Turbo Pascal, кото-
рые со временем получили широкую известность.р р у р у
С годами язык программирования Pascal развивался и
совершенствовался. Новые версии этого языка, которые
уже имели элементы объектно-ориентированного (ори-
ентированного на объекты и их свойства) языка программи-
рования, появились во второй половине 80-х годов прошло-
го века. Одна из версий этого языка получила название
Object Pascal. В начале 2000-х годов очередная новая версия Object Pascal по-
лучила название Delphi.
СРЕДА РАЗРАБОТКИ ПРОГРАММ LAZARUS
Äëÿ ñîçäàíèÿ, ðåäàêòèðîâàíèÿ è îòëàäêè ïðîãðàìì íà ÿçûêå ïðîãðàì-
ìèðîâàíèÿ Object Pascal ìû áóäåì èñïîëüçîâàòü ñðåäó ðàçðàáîòêè ïðî-
ãðàìì Lazarus.
Ýòà ñðåäà ñîñòîèò èç:
 ðåäàêòîðà èñõîäíîãî êîäà äëÿ ââîäà è ðåäàêòèðîâàíèÿ òåêñòà ïðî-
ãðàìì;
 êîìïèëÿòîðà äëÿ ïåðåâîäà ïðîãðàììû ñ ÿçûêà ïðîãðàììèðîâàíèÿ
Object Pascal íà ÿçûê êîìàíä, êîòîðûå ìîæåò èñïîëíèòü ïðîöåññîð
êîìïüþòåðà;
 ñðåäñòâ îòëàäêè ïðîãðàììû äëÿ ïîèñêà â íåé îøèáîê;
 ñïðàâî÷íîé ñèñòåìû
è äðóãèõ êîìïîíåíòîâ.
Ýòî ñðåäà ðàçðàáîòêè ïðåäîñòàâëÿåò âîçìîæíîñòü èñïîëüçîâàòü áîëü-
øóþ áèáëèîòåêó âèçóàëüíûõ êîìïîíåíòîâ (àíãë. Lazarus Component
Library (LCL) – áèáëèîòåêà êîìïîíåíòîâ Lazarus). Ýòî óæå èçâåñòíûå âàì
êîìïîíåíòû: êíîïêè, ïîëÿ, ìåòêè, ôëàæêè, ïåðåêëþ÷àòåëè, ñ÷åò÷èêè,
ñïèñêè, ïîëîñû ïðîêðóòêè è äð. Ïðè ðàçìåùåíèè ýòèõ êîìïîíåíòîâ íà
ôîðìå àâòîìàòè÷åñêè ñîçäàåòñÿ ñîîòâåòñòâóþùèé ôðàãìåíò ïðîãðàììû íà
ÿçûêå Object Pascal è åãî íå íóæíî ââîäèòü â òåêñò ïðîãðàììû âðó÷íóþ,
÷òî çíà÷èòåëüíî óìåíüøàåò, óïðîùàåò è óñêîðÿåò ðàáîòó ïî ñîçäàíèþ ïðî-
ãðàìì. Òàêîé ñïîñîá ðàçðàáîòêè ïðîãðàìì íàçûâàþò âèçóàëüíûì.
Ïðîãðàììû, ñîçäàííûå â ñðåäå Lazarus, íàçûâàþò ïðîåêòàìè. Íà íîñè-
òåëü äàííûõ îíè çàïèñûâàþòñÿ â íåñêîëüêèõ ôàéëàõ.
Îòêðûòü îêíî ñðåäû Lazarus ìîæíî:
 èñïîëüçóÿ êîìàíäó Lazarus ìåíþ Ïóñê  Ïðîãðàììû  Lazarus;
 èñïîëüçóÿ çíà÷îê íà Ðàáî÷åì ñòîëå.
 ðåçóëüòàòå îòêðûâàåòñÿ îêíî ñðåäû Lazarus (ðèñ. 5.2), íà êîòîðîì
ðàçìåùåíî Ãëàâíîå ìåíþ, ïàíåëè èíñòðóìåíòîâ, âêëàäêè ñ êîìïîíåíòà-
ìè, à òàêæå íåñêîëüêî ïîä÷èíåííûõ îêîí, ñðåäè êîòîðûõ:
 îêíî Èíñïåêòîð îáúåêòîâ, â êîòîðîì ìîæíî äëÿ êàæäîãî êîìïîíåíòà
ïðîñìàòðèâàòü è èçìåíÿòü çíà÷åíèÿ åãî ñâîéñòâ, íà÷èíàòü ñîçäàíèå
îáðàáîò÷èêîâ ñîáûòèé è äð.;
Рис. 5.1. Никлаус
Вирт
11571571571571571571571571571571571571571571571571571571571571571571571571571571571571571571575
ОСНОВЫ СОБЫТИЙНО- И ОБЪЕКТНО-ОРИЕНТИРОВАННОГО ПРОГРАММИРОВАНИЯ
 Ðåäàêòîð èñõîäíîãî êîäà ñ âêëàäêàìè, íà êîòîðûõ ðàçìåùàþò-
ñÿ ôðàãìåíòû ïðîãðàììû íà ÿçûêå Object Pascal;
 îêíî ôîðìû.
Ôîðìà – ýòî îáúåêò, íà êîòîðîì ìîæíî ðàçìåñòèòü ðàçëè÷íûå êîìïî-
íåíòû, íàïðèìåð, êíîïêè, ïîëÿ, íàäïèñè, ìåíþ, ïîëîñû ïðîêðóòêè è äð.
 õîäå èñïîëíåíèÿ ïðîåêòà ôîðìà îòêðûâàåòñÿ êàê îêíî ïðèëîæåíèÿ, íà
êîòîðîì îòîáðàæàþòñÿ âñå îáúåêòû, ðàñïîëîæåííûå íà ôîðìå.
Ôîðìà èìååò ñâîéñòâà, êîòîðûå îòîáðàæàþòñÿ íà âêëàäêå Ñâîéñòâà
îêíà Èíñïåêòîð îáúåêòîâ.  ëåâîé ÷àñòè ýòîé âêëàäêè íàõîäèòñÿ ñïèñîê
ñâîéñòâ, à â ïðàâîé – èõ çíà÷åíèÿ. Çíà÷åíèÿ íåêîòîðûõ ñâîéñòâ ôîðìû íå-
îáõîäèìî ââîäèòü â ñîîòâåòñòâóþùèå ïîëÿ, à íåêîòîðûå ìîæíî êàê ââî-
äèòü â ïîëå, òàê è âûáèðàòü èç ñïèñêà.
Ïðèâåäåì ïðèìåðû íåêîòîðûõ èç ýòèõ ñâîéñòâ:
Name (àíãë. name – èìÿ) – åãî çíà÷åíèå îïðåäåëÿåò èìÿ ôîðìû êàê
îáúåêòà;
Caption (àíãë. caption – çàãîëîâîê) – åãî çíà÷åíèå îïðåäåëÿåò òåêñò â
ñòðîêå çàãîëîâêà ôîðìû;
Color (àíãë. color – öâåò) – åãî çíà÷åíèå îïðåäåëÿåò öâåò ôîíà ôîðìû;r
Height (àíãë. height – âûñîòà) – åãî çíà÷åíèå îïðåäåëÿåò âûñîòó îêíà â
ïèêñåëÿõ (ïèêñåëü – ýòî òî÷êà ãðàôè÷åñêîãî èçîáðàæåíèÿ íà ýêðàíå);
Width (àíãë. width – øèðèíà) – åãî çíà÷åíèå îïðåäåëÿåò øèðèíó îêíà â
ïèêñåëÿõ;
Top (àíãë. top – âåðõ) – åãî çíà÷åíèå îïðåäåëÿåò ðàññòîÿíèå (â ïèêñåëÿõ)
îò âåðõíåé ãðàíèöû îêíà äî âåðõíåé ãðàíèöû ýêðàíà;
Left (àíãë. left – ëåâûé) – åãî çíà÷åíèå îïðåäåëÿåò ðàññòîÿíèå (â ïèêñå-
ëÿõ) îò ëåâîé ãðàíèöû îêíà ê ëåâîé ãðàíèöå ýêðàíà.
Îòìåòèì, ÷òî çíà÷åíèÿ ñâîéñòâ Top è Left ìîæíî èçìåíèòü ïåðåòàñêèâà-
íèåì ôîðìû ïî ýêðàíó, à çíà÷åíèÿ ñâîéñòâ Height è Width – èçìåíåíèåì
ðàçìåðîâ ôîðìû, èñïîëüçóÿ ìàðêåðû, ðàñïîëîæåííûå íà åå ãðàíèöàõ.
Рис. 5.2. Окно среды Lazarus и подчиненные окна
Ãëàâà 5
1 815815815815815815815815815815815815815815815815815815815815815815815815815815815815815815815858
Êàê ìû óæå îòìå÷àëè, ñîâðåìåííûå ñðåäû âèçóàëüíîé ðàçðàáîòêè ïðî-
åêòîâ, îäíèì èç êîòîðûõ ÿâëÿåòñÿ Lazarus, ÷àñòè÷íî àâòîìàòèçèðóþò ïðî-
öåññ èõ ñîçäàíèÿ, òåì ñàìûì îáëåã÷àÿ ðàáîòó êàê ïðîôåññèîíàëàì, òàê è
íà÷èíàþùèì. Óæå äàæå ïðè îòêðûòèè íîâîãî ïðîåêòà, êîãäà åùå íå áûëî
ââåäåíî íè îäíîé ñòðî÷êè òåêñòà ïðîãðàììû, Lazarus àâòîìàòè÷åñêè ñîç-
äàåò (ãåíåðèðóåò) îïðåäåëåííûé èñõîäíûé òåêñò ïðîåêòà. Ýòîãî òåêñòà ïðî-
åêòà äîñòàòî÷íî, ÷òîáû çàïóñòèòü åãî íà èñïîëíåíèå.
Ïåðåä íà÷àëîì èñïîëíåíèÿ ïðîåêò ðåêîìåíäóåòñÿ ñîõðàíèòü íà íîñèòå-
ëå. Êàê ìû óæå îòìå÷àëè, ñîâðåìåííûå ïðîåêòû ñîõðàíÿþòñÿ íà íîñèòåëå
äàííûõ íå â îäíîì ôàéëå, à â íåñêîëüêèõ. Ïîýòîìó öåëåñîîáðàçíî äëÿ
êàæäîãî íîâîãî ïðîåêòà ñîçäàâàòü îòäåëüíóþ ïàïêó. Ñîõðàíèòü ïðîåêò
ìîæíî, èñïîëüçóÿ êîìàíäó Ñîõðàíèòü âñå ìåíþ Ôàéë, èëè êíîïêó Ñîõðà-
íèòü âñå ïàíåëè èíñòðóìåíòîâ, èëè êîìàíäó Ñîõðàíèòü ïðîåêò ìåíþ
Ïðîåêò.
Ñèñòåìà ïîñëåäîâàòåëüíî ïðåäëàãàåò ñîõðàíèòü äâà ôàéëà ïðîåêòà:
 ôàéë ñ èìåíåì Project1 (àíãë. project – ïðîåêò) è ñ ðàñøèðåíèåì lpi;
 ôàéë ñ èìåíåì Unit1 (àíãë. unit – áëîê) è ñ ðàñøèðåíèåì èìåíè pas.
Ðàñøèðåíèå èìåí ôàéëîâ ìåíÿòü íåëüçÿ, à èìåíà ôàéëîâ ìîæíî èçìå-
íèòü.
Âñå äðóãèå ôàéëû ïðîåêòà àâòîìàòè÷åñêè ñîõðàíÿòñÿ â ñîçäàííîé ïàï-
êå, íàïðèìåð, Ìîé ïåðâûé ïðîåêò (ðèñ. 5.3).
Рис. 5.3. Папка с файлами проекта
Åñëè ñîõðàíåííûé ïðîåêò èçìåíèòü, òî ïðè ñîõðàíåíèè åãî íîâîé âåð-
ñèè â òó æå ïàïêó áåç èçìåíåíèÿ èìåí åãî ôàéëîâ íèêàêèå äîïîëíèòåëü-
íûå îêíà îòêðûâàòüñÿ íå áóäóò.
Óæå ñîõðàíåííûé ïðîåêò ìîæíî ñîõðàíèòü â äðóãîé ïàïêå, èìåíà åãî
ôàéëîâ ìîæíî èçìåíèòü. Äëÿ ýòîãî öåëåñîîáðàçíî èñïîëüçîâàòü êîìàíäó
Ñîõðàíèòü ïðîåêò êàê ìåíþ Ïðîåêò.
×òîáû îòêðûòü ïðîåêò, ñîõðàíåííûé ðàíåå íà íîñèòåëå, ñëåäóåò âûïîë-
íèòü êîìàíäó Îòêðûòü èç ìåíþ Ôàéë, èëè âûáðàòü êíîïêó Îòêðûòü
1 915915915915915915915915915915915915915915915915915915915915915915915915915915915915915915915959
ОСНОВЫ СОБЫТИЙНО- И ОБЪЕКТНО-ОРИЕНТИРОВАННОГО ПРОГРАММИРОВАНИЯ
Рис. 5.4. Окно открытия проекта
íà ïàíåëè èíñòðóìåíòîâ, èëè âûïîë-
íèòü êîìàíäó Îòêðûòü ïðîåêò èç ìåíþ
Ïðîåêò. Ïîñëå ýòîãî â îòêðûâøåìñÿ
îêíå âûáðàòü ôàéë ñ ðàñøèðåíèåì èìå-
íè lpi, à äàëåå âûáðàòü êíîïêó Îòêðûòü
(ðèñ. 5.4).
Èíîãäà ïðè çàïóñêå ñðåäû Lazarus
îòêðûâàåòñÿ ïîñëåäíèé ñîõðàíåííûé
ïðîåêò. Çàêðûòü åãî ìîæíî êîìàíäîé
Çàêðûòü ïðîåêò èç ìåíþ Ïðîåêò. Ïîñëå
âûïîëíåíèÿ ýòîé êîìàíäû îòêðûâàåòñÿ
îêíî Ìàñòåð ñîçäàíèÿ ïðîåêòà
(ðèñ. 5.5). Â ýòîì îêíå ìîæíî âûáðàòü
êíîïêó Íîâûé ïðîåêò äëÿ íà÷àëà ðàáî-
òû íàä íîâûì ïðîåêòîì, ïîëüçóÿñü ñïè-
ñêîì Îòêðûòü íåäàâíèé ïðîåêò, ìîæíî
îòêðûòü îäèí èç ïîñëåäíèõ ïðîåêòîâ,
êîòîðûå îòêðûâàëèñü â ñðåäå, ìîæíî
îòêðûòü ëþáîé ïðîåêò, ñîõðàíåííûé íà
íîñèòåëå.
Ïîñëå âûáîðà êíîïêè Íîâûé ïðîåêò
îòêðûâàåòñÿ îêíî Ñîçäàòü íîâûé ïðî-
åêò (ðèñ. 5.6), â êîòîðîì ñëåäóåò â ñïè-
ñêå âûáðàòü ïåðâóþ ñòðîêó Ïðèëîæå-
íèå, ïîñëå ÷åãî âûáðàòü êíîïêó ÎÊ.
Рис. 5.5. Окно Мастер создания
проекта
Рис. 5.6. Окно Создать новый
проект
Ãëàâà 5
16016016016016016016016016016016016016016016016016016016016016016016016016016016016016016016016060
ИСПОЛНЕНИЕ ПРОЕКТА
Ïðèñòóïèòü ê èñïîëíåíèþ ïðîåêòà ìîæíî, âûïîëíèâ êîìàíäó Çàïó-
ñòèòü èç ìåíþ Çàïóñê, èëè âûáðàâ êíîïêó Çàïóñòèòü íà ïàíåëè èí-
ñòðóìåíòîâ, èëè íàæàâ êëàâèøó F9.
Ïðè çàïóñêå ïðîåêòà íà èñïîëíåíèå íà÷èíàåò ñâîþ ðàáîòó ïðîãðàììà-
êîìïèëÿòîð. Ïðåæäå âñåãî ýòà ïðîãðàììà àíàëèçèðóåò òåêñò ïðîåêòà íà
Рис. 5.7. Проект, который создается по умолчанию, и результат его исполнения
Рис. 5.8. Результат исполнения измененного проекта, созданного по умолчанию
1611611611611611611611611611611611611611611611611611611611611611611611611611611611611611611611616
ОСНОВЫ СОБЫТИЙНО- И ОБЪЕКТНО-ОРИЕНТИРОВАННОГО ПРОГРАММИРОВАНИЯ
íàëè÷èå ñèíòàêñè÷åñêèõ îøèáîê. Ïðè íàëè÷èè òàêèõ îøèáîê ýòà ïðîãðàì-
ìà ïðåðûâàåò ñâîþ ðàáîòó è óêàçûâàåò íà ìåñòî ïåðâîé èç íèõ. Íåîáõîäèìî
èñïðàâèòü îøèáêó è ñíîâà çàïóñòèòü ïðîåêò íà èñïîëíåíèå. Åñëè òåêñò ïðî-
åêòà íå ñîäåðæèò ñèíòàêñè÷åñêèõ îøèáîê, òî ïðîãðàììà-êîìïèëÿòîð ïåðå-
âîäèò òåêñò ïðîåêòà ñ ÿçûêà Object Pascal íà ÿçûê êîìàíä, êîòîðûå ìîæåò
èñïîëíèòü ïðîöåññîð êîìïüþòåðà, è ïåðåäàåò óæå ïåðåâåäåííûé ïðîåêò ïðî-
öåññîðó íà èñïîëíåíèå.
 õîäå èñïîëíåíèÿ ïðîåêòà, êîòîðûé àâòîìàòè÷åñêè ñîçäàåòñÿ ïðè îò-
êðûòèè íîâîãî ïðîåêòà, íà ýêðàíå îòêðûâàåòñÿ îêíî, çíà÷åíèÿ ñâîéñòâ
êîòîðîãî (öâåò, ðàçìåðû, ïîëîæåíèå íà ýêðàíå, òåêñò â ñòðîêå çàãîëîâêà è
äð.) óñòàíîâëåíû ïî óìîë÷àíèþ (ðèñ. 5.7).
Äëÿ îêîí÷àíèÿ èñïîëíåíèÿ ïðîåêòà íåîáõîäèìî çàêðûòü îêíî åãî èñïîëíå-
íèÿ, âûáðàâ êíîïêó çàêðûòèÿ îêíà èëè íàæàâ êîìáèíàöèþ êëàâèø Alt + F4.
 ïåðâîíà÷àëüíûé ïðîåêò, êàê è â ëþáîé äðóãîé, ìîæíî âíîñèòü èçìå-
íåíèÿ. Íàïðèìåð, ìîæíî èçìåíèòü çíà÷åíèÿ íåêîòîðûõ ñâîéñòâ ôîðìû.
Äëÿ ýòîãî íà âêëàäêå Ñâîéñòâà îêíà Èíñïåêòîð îáúåêòîâ íåîáõîäèìî
óñòàíîâèòü, íàïðèìåð:
Caption – Ïåðâîå îêíî
Color – clRed (color – öâåò, red – êðàñíûé)
Height – 450
Width – 700
Left – 600
Top – 300
Åñëè ñîõðàíèòü íîâóþ âåðñèþ ïðîåêòà è ñíîâà èñïîëíèòü åãî, òîæå îò-
êðîåòñÿ îêíî, íî äðóãîãî öâåòà, äðóãèõ ðàçìåðîâ, ðàñïîëîæåííîå â äðóãîì
ìåñòå ýêðàíà, ñ äðóãèì òåêñòîì â ñòðîêå çàãîëîâêà (ðèñ. 5.8).
×òîáû çàêðûòü îêíî ñðåäû Lazarus, ìîæíî âûïîëíèòü êîìàíäó Âûõîä
èç ìåíþ Ôàéë èëè âûáðàòü êíîïêó çàêðûòèÿ îêíà ñðåäû â ñòðîêå çàãîëîâ-
êà îêíà Lazarus.
Êîìïüþòåðíàÿ ïðîãðàììà – ýòî àëãîðèòì îáðàáîòêè äàííûõ, çàïèñàííûé
íà ñïåöèàëüíîì ÿçûêå è ïðåäíàçíà÷åííûé äëÿ èñïîëíåíèÿ êîìïüþòåðîì.
 ïðîöåññå ðàáîòû ïðîãðàììà îáðàáàòûâàåò äàííûå.
Äàííûå, êîòîðûå ïåðåäàþòñÿ â ïðîãðàììó ñ íåêîòîðûõ óñòðîéñòâ (íà-
ïðèìåð, ñ êëàâèàòóðû èëè ñ äàò÷èêà òåìïåðàòóðû), èç äðóãîé ïðîãðàììû
èëè äðóãîãî èñòî÷íèêà (íàïðèìåð, èç òåêñòîâîãî ôàéëà), íàçûâàþò âõîä-
íûìè (íà÷àëüíûìè) äàííûìè. Íåêîòîðûå ïðîãðàììû ðàáîòàþò áåç âõîä-
íûõ äàííûõ.
Ïðè èñïîëíåíèè ïðîãðàììû ñîçäàþòñÿ è îáðàáàòûâàþòñÿ è äðóãèå äàí-
íûå, êîòîðûå íàçûâàþò ïðîìåæóòî÷íûìè äàííûìè.
Åñëè öåëüþ èñïîëíåíèÿ ïðîãðàììû ÿâëÿåòñÿ ïîëó÷åíèå îïðåäåëåííûõ
äàííûõ, òî ýòè äàííûå íàçûâàþò âûõîäíûìè (ðåçóëüòèðóþùèìè) äàííûìè.
ßçûê, êîòîðûé èñïîëüçóþò äëÿ çàïèñè àëãîðèòìîâ, ïðåäíàçíà÷åííûõ
äëÿ èñïîëíåíèÿ êîìïüþòåðîì, íàçûâàþò ÿçûêîì ïðîãðàììèðîâàíèÿ.
Êàæäûé ÿçûê ïðîãðàììèðîâàíèÿ èìååò ñëåäóþùèå ñîñòàâëÿþùèå:
Àëôàâèò – ìíîæåñòâî ñèìâîëîâ, èç êîòîðûõ ìîæíî ñîçäàâàòü ñëîâà è
ïðåäëîæåíèÿ ýòîãî ÿçûêà.
уууууууууууууууамое важное в этом пунктамое важное в этом пунктамое важное в этом пунктамое важное в этом пунктамое важное в этом пунктамое важное в этом пунктамое важное в этом пунктамое важное в этом пунктамое важное в этом пунктамое важное в этом пунктамое важное в этом пунктамое важное в этом пунктамое важное в этом пунктамое важное в этом пунктамое важное в этом пунктамое важное в этом пунктамое важное в этом пунктамое важное в этом пунктамое важное в этом пунктамое важное в этом пунктамое важное в этом пунктамое важное в этом пунктамое важное в этом пунктамое важное в этом пунктамое важное в этом пунктамое важное в этом пунктамое важное в этом пунктамое важное в этом пунктамое важное в этом пунктамое важное в этом пунктамое важное в этом пунктамое важное в этом пунктамое важное в этом пунктамое важное в этом пунктамое важное в этом пунктамое важное в этом пунктамое важное в этом пунктамое важное в этом пунктамое важное в этом пунктамое важное в этом пунктамое важное в этом пунктамое важное в этом пунктамое важное в этом пунктамое важное в этом пунктамое важное в этом пункт
Ãëàâà 5
1621621621621621621621621621621621621621621621621621621621621621621621621621621621621621621621626
Ñëîâàðü – íàáîð ñëîâ, êîòîðûå èñïîëüçóþòñÿ â ýòîì ÿçûêå.
Ñèíòàêñèñ – ïðàâèëà ñîñòàâëåíèÿ è çàïèñè ðå÷åâûõ êîíñòðóêöèé: íå
ñëîâàðíûõ ñëîâ è ïðåäëîæåíèé.
Ñåìàíòèêó – óñòàíîâëåííîå îäíîçíà÷íîå òîëêîâàíèå ÿçûêîâûõ êîí-
ñòðóêöèé, ïðàâèë èõ èñïîëíåíèÿ.
Ñðåäà ðàçðàáîòêè ïðîãðàìì Lazarus ñîñòîèò èç:
 ðåäàêòîðà èñõîäíîãî êîäà äëÿ ââîäà è ðåäàêòèðîâàíèÿ òåêñòà ïðî-
ãðàìì;
 êîìïèëÿòîðà äëÿ ïåðåâîäà ïðîãðàììû ñ ÿçûêà ïðîãðàììèðîâàíèÿ
Object Pascal íà ÿçûê êîìàíä, êîòîðûå ìîæåò èñïîëíèòü ïðîöåññîð
êîìïüþòåðà;
 ñðåäñòâ îòëàäêè ïðîãðàììû äëÿ ïîèñêà â íåé îøèáîê;
 ñïðàâî÷íîé ñèñòåìû
è äðóãèõ êîìïîíåíòîâ.
Ôîðìà – ýòî îáúåêò, íà êîòîðîì ìîæíî ðàçìåñòèòü ðàçëè÷íûå êîìïî-
íåíòû, íàïðèìåð, êíîïêè, ïîëÿ, ìåòêè, ìåíþ, ïîëîñû ïðîêðóòêè è äð.
 õîäå èñïîëíåíèÿ ïðîåêòà ôîðìà îòêðûâàåòñÿ êàê îêíî ïðèëîæåíèÿ, íà
êîòîðîì îòîáðàæàþòñÿ âñå îáúåêòû, ðàñïîëîæåííûå íà ôîðìå.
Ïðèìåðû íåêîòîðûõ ñâîéñòâ ôîðìû:
 Name (àíãë. name – èìÿ) – åãî çíà÷åíèå îïðåäåëÿåò èìÿ ôîðìû êàê
îáúåêòà;
 Caption (àíãë. caption – çàãîëîâîê) – åãî çíà÷åíèå îïðåäåëÿåò òåêñò â
ñòðîêå çàãîëîâêà ôîðìû;
 Color (àíãë. color – öâåò) – åãî çíà÷åíèå îïðåäåëÿåò öâåò ôîíà ôîðìû;r
 Height (àíãë. height – âûñîòà) – åãî çíà÷åíèå îïðåäåëÿåò âûñîòó îêíà â
ïèêñåëÿõ (ïèêñåëü – ýòî òî÷êà ãðàôè÷åñêîãî èçîáðàæåíèÿ íà ýêðàíå);
 Width (àíãë. width – øèðèíà) – åãî çíà÷åíèå îïðåäåëÿåò øèðèíó îêíà
â ïèêñåëÿõ;
 Top (àíãë. top – âåðõ) – åãî çíà÷åíèå îïðåäåëÿåò ðàññòîÿíèå (â ïèêñå-
ëÿõ) îò âåðõíåé ãðàíèöû îêíà äî âåðõíåé ãðàíèöû ýêðàíà;
 Left (àíãë. left – ëåâûé) – åãî çíà÷åíèå îïðåäåëÿåò ðàññòîÿíèå (â ïèê-
ñåëÿõ) îò ëåâîé ãðàíèöû îêíà äî ëåâîé ãðàíèöû ýêðàíà.
Дайте ответы на вопросы
1. ×òî òàêîå êîìïüþòåðíàÿ ïðîãðàììà?
2. Êàêèå äàííûå ïðîãðàììû íàçûâàþò âõîäíûìè, ïðîìåæóòî÷íûìè,
âûõîäíûìè?
3. ×òî òàêîå ÿçûê ïðîãðàììèðîâàíèÿ?
4. Êàêèå ñîñòàâëÿþùèå ÷àñòè ÿçûêà ïðîãðàììèðîâàíèÿ ñóùåñòâóþò?
Îïèøèòå êàæäóþ èç íèõ.
5. ×òî òàêîå ñèíòàêñè÷åñêàÿ îøèáêà?
6. Äëÿ ÷åãî ïðåäíàçíà÷åíà ñðåäà Lazarus?
7. Êàêèå îñíîâíûå ñîñòàâëÿþùèå ñðåäû Lazarus è êàêîâî èõ íàçíà÷åíèå?s
8. Äëÿ ÷åãî ïðåäíàçíà÷åíà ïðîãðàììà-êîìïèëÿòîð? Êàêîâû îñíîâíûå
ýòàïû åå èñïîëíåíèÿ?
9. ×òî òàêîå ôîðìà? Íàçîâèòå íåñêîëüêî åå ñâîéñòâ.
10. Êàê îòêðûòü ïðîåêò â ñðåäå Lazarus? Êàê ñîõðàíèòü ïðîåêò?
16316316316316316316316316316316316316316316316316316316316316316316316316316316316316316316316363
ОСНОВЫ СОБЫТИЙНО- И ОБЪЕКТНО-ОРИЕНТИРОВАННОГО ПРОГРАММИРОВАНИЯ
Выполните задания
1. Ñîçäàéòå ïðîåêò, èñïîëíåíèå êîòîðîãî îòêðîåò îêíî êðàñíîãî öâåòà
ðàçìåðàìè 400  350 è èçìåíèò òåêñò â çàãîëîâêå îêíà íà âàøå
èìÿ. Ñîõðàíèòå ïðîåêò â ïàïêå ñ èìåíåì Çàäàíèå 5.1.1, ñîçäàííîé
â âàøåé ïàïêå.
2. Ñîçäàéòå ïðîåêò, èñïîëíåíèå êîòîðîãî îòêðîåò îêíî ñèíåãî öâåòà
ðàçìåðàìè 200  450 è èçìåíèò òåêñò â çàãîëîâêå îêíà íà âàøó
ôàìèëèþ. Ñîõðàíèòå ïðîåêò â ïàïêå ñ èìåíåì Çàäàíèå 5.1.2, ñîç-
äàííîé â âàøåé ïàïêå.
3. Ñîçäàéòå ïðîåêò, èñïîëíåíèå êîòîðîãî îòêðîåò îêíî ñèíåãî öâåòà
ðàçìåðàìè 300  300, ëåâàÿ ãðàíèöà êîòîðîãî íàõîäèòñÿ íà ðàñ-
ñòîÿíèè 300 ïèêñåëåé îò ëåâîé ãðàíèöû ýêðàíà è âåðõíÿÿ ãðàíè-
öà êîòîðîãî íàõîäèòñÿ íà ðàññòîÿíèè 400 ïèêñåëåé îò âåðõíåé
ãðàíèöû ýêðàíà. Ñîõðàíèòå ïðîåêò â ïàïêå ñ èìåíåì Çàäàíèå
5.1.3, ñîçäàííîé â âàøåé ïàïêå.
4. Ñîçäàéòå ïðîåêò, èñïîëíåíèå êîòîðîãî îòêðîåò îêíî ñåðîãî öâåòà
ðàçìåðàìè 200  100, ëåâàÿ ãðàíèöà êîòîðîãî íàõîäèòñÿ íà ðàñ-
ñòîÿíèè 150 ïèêñåëåé îò ëåâîé ãðàíèöû ýêðàíà è âåðõíÿÿ ãðàíèöà
êîòîðîãî íàõîäèòñÿ íà ðàññòîÿíèè 100 ïèêñåëåé îò âåðõíåé ãðàíè-
öû ýêðàíà. Ñîõðàíèòå ïðîåêò â ïàïêå ñ èìåíåì Çàäàíèå 5.1.4, ñîç-
äàííîé â âàøåé ïàïêå.
5.2. СОБЫТИЯ. ОБРАБОТЧИКИ СОБЫТИЙ5.2. СОБЫТИЯ. ОБРАБОТЧИКИ СОБЫТИЙ
1. ×òî òàêîå êîìïüþòåðíàÿ ïðîãðàììà?
2. ×òî òàêîå ôîðìà? Íàçîâèòå íåñêîëüêî åå ñâîéñòâ.
3. Êàêîâî ïðåäíàçíà÷åíèå êîìïèëÿòîðà è êàêîâû ýòàïû åãî èñïîëíåíèÿ?
СОБЫТИЯ И ИХ ОБРАБОТЧИКИ
Ôîðìà, êðîìå íàáîðà ñâîéñòâ, èìååò åùå íàáîð ñîáûòèé, êîòîðûå ìîãóò
ñ íåé ïðîèçîéòè ïðè âûïîëíåíèè ïðîåêòà.
Òàêèìè ñîáûòèÿìè, íàïðèìåð, ÿâëÿþòñÿ:
 Click (àíãë. click – ùåë÷îê) – âûáîð ëþáîé òî÷êè îáúåêòà;
 Close (àíãë. close – çàêðûâàòü) – çàêðûòèå ôîðìû (îêíà) ïðè çàâåðøå-
íèè èñïîëíåíèÿ ïðîåêòà;
 Create (àíãë. create – ñîçäàíèå) – ñîçäàíèå (îòêðûòèå) ôîðìû (îêíà) â
íà÷àëå èñïîëíåíèÿ ïðîåêòà;
 KeyPress (àíãë. key press – íàæàòèå êëàâèøè) – íàæàòèå ëþáîé êëà-
âèøè íà êëàâèàòóðå;
 MouseMove (àíãë. mouse move – ïåðåìåùåíèå ìûøè) – ïåðåìåùåíèå
óêàçàòåëÿ ïî îêíó
è äðóãèå.
Ñ ëþáûì ñîáûòèåì, êîòîðîå ìîæåò ïðîèçîéòè ñ ôîðìîé, ìîæíî ñâÿçàòü
ôðàãìåíò ïðîãðàììû, êîòîðûé áóäåò èñïîëíÿòüñÿ ñðàçó ïîñëå íàñòóïëå-
íèÿ ýòîãî ñîáûòèÿ. Òàêîé ôðàãìåíò ïðîãðàììû íàçûâàþò îáðàáîò÷èêîì
Ãëàâà 5
1641641641641641641641641641641641641641641641641641641641641641641641641641641641641641641641646
ñîáûòèÿ. Îáðàáîò÷èê ñîáûòèÿ, ñâÿçàííûé ñ îïðåäåëåííûì îáúåêòîì, íà-
çûâàþò ìåòîäîì ýòîãî îáúåêòà.
Ñðåäà Lazarus ïî óìîë÷àíèþ ñîçäàåò îáðàáîò÷èê ñîáûòèÿ êàê ïðîöåäó-
ðó. Ïðîöåäóðà – ýòî îòäåëüíî âûäåëåííàÿ ÷àñòü ïðîãðàììû, èìåþùàÿ ñâîå
èìÿ è êîòîðóþ ïî ýòîìó èìåíè ìîæíî çàïóñòèòü íà èñïîëíåíèå.
Èñïîëíåíèå ïðîöåäóðû òàêæå ÿâëÿåòñÿ ñîáûòèåì. Åñëè ïðîöåäóðà èñ-
ïîëíÿåòñÿ â ðåçóëüòàòå íàñòóïëåíèÿ îïðåäåëåííîãî ñîáûòèÿ ñ ôîðìîé, íà-
ïðèìåð ñîáûòèÿ Click, òî ñîáûòèå ñàìîãî èñïîëíåíèÿ ýòîé ïðîöåäóðû íà-
çûâàþò OnClick (àíãë. on – íà).
Íàïðèìåð, åñëè íåîáõîäèìî ñâÿçàòü íåêîòîðóþ ïðîöåäóðó ñ ñîáûòèåì
Click äëÿ ôîðìû, òî ñëåäóåò:
1. Âûáðàòü ôîðìó.
2. Îòêðûòü âêëàäêó Ñîáûòèÿ â îêíå Èíñïåêòîð îáúåêòîâ.
3. Âûáðàòü ñîáûòèå OnClick. Ïîëå ñïðàâà îò òåêñòà OnClick ñòàíåò òåêó-
ùèì è â íåì ïîÿâèòñÿ êóðñîð.
4. Ùåëêíóòü äâàæäû â ýòîì òåêóùåì ïîëå.
 ðåçóëüòàòå èñïîëíåíèÿ ýòîãî àëãîðèòìà â ïîëå OnClick íà âêëàäêå Ñî-
áûòèÿ ïîÿâëÿåòñÿ òåêñò FormClick (àíãë. form click – ùåë÷îê ôîðìû), à â
îêíå ðåäàêòîðà èñõîäíîãî êîäà òåêñòà ïðîåêòà íà âêëàäêå Unit1 ïîÿâëÿåòñÿ
çàãîòîâêà äëÿ òåêñòà ïðîöåäóðû ñ èìåíåì TForm1.FormClick, êîìàíäû êîòî-
ðîé è áóäóò èñïîëíÿòüñÿ ïðè íàñòóïëåíèè ñîáûòèÿ Click ñ ôîðìîé (ðèñ. 5.9).
Êîìàíäû ïðîöåäóðû çàïèñûâàþòñÿ ìåæäó äâóìÿ ñëîâàìè begin (àíãë.
begin – íà÷àëî) è end (àíãë. end – êîíåö). Îáðàùàåì âàøå âíèìàíèå, ÷òî
begin è end – ýòî íå êîìàíäû, ýòè ñëîâà èãðàþò ðîëü ñîîòâåòñòâåííî îò-
êðûâàþùåé è çàêðûâàþùåé ñêîáêè, îïðåäåëÿþùèå íà÷àëî è îêîí÷àíèå
ïðîöåäóðû. Ýòè ñëîâà ÷àñòî íàçûâàþò îïåðàòîðíûìè ñêîáêàìè.
Ïîñëå ñëîâà end â êîíöå ïðîöåäóðû äîëæíà ñòîÿòü òî÷êà ñ çàïÿòîé (;). Êàæ-
äàÿ êîìàíäà ïðîöåäóðû òàêæå äîëæíà çàêàí÷èâàòüñÿ òî÷êîé ñ çàïÿòîé (;).
Рис. 5.9. Заготовка для текста процедуры TForm1.FormClick
1616516516516516516516516516516516516516516516516516516516516516516516516516516516516516516516565
ОСНОВЫ СОБЫТИЙНО- И ОБЪЕКТНО-ОРИЕНТИРОВАННОГО ПРОГРАММИРОВАНИЯ
Åñëè íåîáõîäèìî, ÷òîáû â ðåçóëüòàòå èñïîëíåíèÿ ïðîöåäóðû èçìåíè-
ëîñü çíà÷åíèå îïðåäåëåííîãî ñâîéñòâà ôîðìû, ïðîöåäóðà äîëæíà ñîäåð-
æàòü êîìàíäó ïðèñâàèâàíèÿ. Îíà ìîæåò èìåòü ñëåäóþùèé âèä:
<èìÿ îáúåêòà>.<íàçâàíèå ñâîéñòâà>: <çíà÷åíèå èëè âûðàæåíèå>;
èëè:
<èìÿ îáúåêòà>.<íàçâàíèå ñâîéñòâà>: <èìÿ îáúåêòà>.<íàçâàíèå ñâîé-
ñòâà> + <çíà÷åíèå èëè âûðàæåíèå>;
Íàïðèìåð, èñïîëíåíèå êîìàíäû Form1.Color : clGreen óñòàíîâèò çåëå-
íûì öâåò ôîíà ôîðìû, à êîìàíäû Form1.Top : Form1.Top + 50 – óâåëè÷èò
òåêóùèé îòñòóï âåðõíåé ãðàíèöû îêíà îò âåðõíåé ãðàíèöû ýêðàíà íà
50 ïèêñåëåé. Ïðè èñïîëíåíèè ïîñëåäíåé êîìàíäû ñíà÷àëà ê òåêóùåìó çíà-
÷åíèþ ñâîéñòâà Top ôîðìû áóäåò ïðèáàâëåíî ÷èñëî 50, ïîñëå ÷åãî ïîëó÷åí-
íîå ÷èñëî ñòàíåò íîâûì çíà÷åíèåì ýòîãî ñâîéñòâà ôîðìû.
Êîìàíäîé ïðèñâàèâàíèÿ Form1.Caption : ’Èçìåíåíèå çíà÷åíèé ñâîéñòâ
ôîðìû’ ìîæíî óñòàíîâèòü óêàçàííûé â êàâû÷êàõ òåêñò â ñòðîêå çàãîëîâ-
êà ôîðìû, à êîìàíäîé Form1.Left : 300 – óñòàíîâèòü îòñòóï 300 ïèêñåëåé
ëåâîé ãðàíèöû îêíà îò ëåâîé ãðàíèöû ýêðàíà.
Ïðèâåäåì ïðèìåð ïðîöåäóðû TForm1.FormClick, ñîñòîÿùåé èç êîìàíä,
ïðèâåäåííûõ âûøå, â ðåçóëüòàòå èñïîëíåíèÿ êîòîðîé èçìåíÿòñÿ çíà÷åíèÿ
ñâîéñòâ Caption, Color, Left è Top ôîðìû, à òàêæå ðåçóëüòàò åå èñïîëíåíèÿ
(ðèñ. 5.10).
Рис. 5.10. Процедура изменения значения свойств Caption, Color, Left и Top формы
и результат ее исполнения
Ãëàâà 5
16616616616616616616616616616616616616616616616616616616616616616616616616616616616616616616616666
Ïîñëå çàïóñêà ïðîåêòà íà èñïîëíåíèå íåîáõîäèìî äîæäàòüñÿ îòêðûòèÿ
îêíà åãî èñïîëíåíèÿ è âûáðàòü ëþáóþ åãî òî÷êó. Òàêèì îáðàçîì, ïðîèçîé-
äåò ñîáûòèå Click äëÿ ôîðìû è êàê ñëåäñòâèå ïðîèçîéäåò ñîáûòèå OnClick,
êîòîðîå áóäåò çàêëþ÷àòüñÿ â èñïîëíåíèè ïðîöåäóðû TForm1.FormClick –
îáðàáîò÷èêà ñîáûòèÿ Click äëÿ ôîðìû.
СРЕДСТВА СОЗДАНИЯ И РЕДАКТИРОВАНИЯ ПРОЕКТА
Ñðåäà Lazarus èìååò óäîáíûå ñðåäñòâà ïîìîùè ïðè íàïèñàíèè òåêñòà
ïðîåêòà:
 ïîñëå ââîäà ïåðâîé èëè íåñêîëü-
êèõ ïåðâûõ áóêâ èìåíè îáúåêòà
ìîæíî íàæàòü êîìáèíàöèþ êëà-
âèø Ctrl + Ïðîáåë è îòêðîåòñÿ
ñïèñîê, èç êîòîðîãî ìîæíî âû-
áðàòü íåîáõîäèìîå èìÿ îáúåêòà
(ðèñ. 5.11);
 ïîñëå ââîäà òî÷êè, ðàçäåëÿþùåé
èìÿ îáúåêòà è íàçâàíèå åãî ñâîé-
ñòâà, àâòîìàòè÷åñêè îòêðûâàåòñÿ
îêíî ñî ñïèñêîì, êîòîðûé ñîäåðæèò
íàçâàíèÿ ñâîéñòâ äàííîãî îáúåêòà
(ðèñ. 5.12). Äàëüøå íàçâàíèå ñâîé-
ñòâà ìîæíî íå ââîäèòü ñ êëàâèàòó-
ðû, à íàéòè â ñïèñêå è íàæàòü êëà-
âèøó Enter.
Ìîæíî ïîñëå îòêðûòèÿ ñïèñêà ââå-
ñòè íåñêîëüêî ïåðâûõ áóêâ èç íàçâàíèÿ
ñâîéñòâà. Òîãäà ýòîò ñïèñîê áóäåò ñîêðàùàòüñÿ, è â íåì áóäóò îñòàâàòüñÿ
òîëüêî òå íàçâàíèÿ, êîòîðûå íà÷èíàþòñÿ ñ ââåäåííûõ áóêâ. Ýòîò ñïîñîá
óñêîðÿåò ââîä íàçâàíèé ñâîéñòâ îáúåêòîâ, à òàêæå ïðåäîòâðàùàåò ñèíòàê-
ñè÷åñêèå îøèáêè, îñîáåííî äëÿ òåõ, êòî íå ó÷èë àíãëèéñêèé ÿçûê.
Âî ìíîãèõ ñëó÷àÿõ ñèñòåìà àâòîìàòè÷åñêè ðàññòàâëÿåò â íåîáõîäèìûõ
ìåñòàõ òåêñòà ïðîãðàììû îïåðàòîðíûå ñêîáêè, çíàê ïðèñâàèâàíèÿ, òî÷êó
ñ çàïÿòîé â êîíöå êîìàíäû è ò. ï.
Îòìåòèì òàêæå, ÷òî ñèñòåìà íå ðàçëè÷àåò áîëüøèå è ìàëûå áóêâû. Îä-
íàêî, åñëè ñëîâî îáðàçîâàíî èç íåñêîëüêèõ ñëîâ, ïðèíÿòî (è óäîáíî äëÿ
ëó÷øåãî ïîíèìàíèÿ) ââîäèòü ïåðâóþ áóêâó êàæäîãî ñëîâà áîëüøîé.
Âû óæå çíàåòå, ÷òî â íà÷àëå èñïîëíåíèÿ ïðîåêòà ïðîãðàììà-êîìïèëÿòîð
ïðîâåðÿåò òåêñò ïðîåêòà íà íàëè÷èå ñèíòàêñè÷åñêèõ îøèáîê. Åñëè òàêèå
îøèáêè åñòü, òî èñïîëíåíèå ïðîåêòà ïðåðûâàåòñÿ è â îêíå Messages (àíãë.
messages – ñîîáùåíèÿ), êîòîðîå îòêðûâàåòñÿ ïîä îêíîì Ðåäàêòîðà èñõîäíîãî
êîäà, ïîÿâëÿþòñÿ ñîîáùåíèÿ-ïîäñêàçêè î íîìåðàõ ñòðîê è íîìåðàõ ïîçèöèé â
íèõ, ãäå äîïóùåíû îøèáêè, à òàêæå êîììåíòàðèè ê êàæäîé èç ýòèõ îøèáîê.
Êðîìå òîãî, öâåòîì âûäåëÿåòñÿ ôîí ïåðâîé èç òåõ ñòðîê òåêñòà ïðîåêòà, ñî-
äåðæàùåé îøèáêó, èëè öâåò ôîíà ñòðîêè, ñëåäóþùåé çà ñòðîêîé ñ îøèáêîé.
Òàê, íà ðèñóíêå 5.13 âûäåëåíà öâåòîì ñòðîêà 34, òàê êàê èìåííî â íåé
ñîäåðæàòñÿ ïåðâûå ñèíòàêñè÷åñêèå îøèáêè ïðîåêòà – íåïðàâèëüíî íàïè-
Рис. 5.11. Список для выбора имени
объекта
Рис. 5.12. Список с названиями
свойств объекта
161671671671671671671671671671671671671671671671671671671671671671671671671671671671671671671676
ОСНОВЫ СОБЫТИЙНО- И ОБЪЕКТНО-ОРИЕНТИРОВАННОГО ПРОГРАММИРОВАНИЯ
ñàíû ñëîâà Color è Green. Êðîìå òîãî, â
êîíöå êîìàíäû, êîòîðàÿ íàõîäèòñÿ â
ñòðîêå 35, ïðîïóùåíà òî÷êà ñ çàïÿòîé.
Äëÿ òàêîé îøèáêè â îêíå Messages ïî-
ÿâëÿåòñÿ ñîîáùåíèå î íåïðàâèëüíîì
ñèìâîëå, ñ êîòîðîãî íà÷èíàåòñÿ ñëåäóþ-
ùàÿ, 36-ÿ, ñòðîêà. È åñëè èìåííî ýòà
îøèáêà áûëà áû â ïðîåêòå ïåðâîé, òî
öâåòîì áûëà áû âûäåëåíà èìåííî ñëå-
äóþùàÿ, 36-ÿ, ñòðîêà.
Íåîáõîäèìî èñïðàâèòü â òåêñòå ïðî-
åêòà âñå ñèíòàêñè÷åñêèå îøèáêè è ñíî-
âà çàïóñòèòü ïðîåêò íà èñïîëíåíèå.
ОКНО СООБЩЕНИЙ И ЕГО ИСПОЛЬЗОВАНИЕ
Äëÿ âûâîäà íà ýêðàí òåêñòîâûõ ñîîáùåíèé ìîæíî èñïîëüçîâàòü ñïåöè-
àëüíîå îêíî – îêíî ñîîáùåíèé. Äëÿ îòêðûòèÿ òàêîãî îêíà è âûâîäà â íåì
íåîáõîäèìîãî òåêñòîâîãî ñîîáùåíèÿ èñïîëüçóåòñÿ êîìàíäà ShowMessage
(’<òåêñò>’) (àíãë. show message – ïîêàçûâàòü ñîîáùåíèå).
Ïðèìåð òåêñòà ïðîöåäóðû – îáðàáîò÷èêà ñîáûòèÿ MouseMove (àíãë.
mouse move – ïåðåìåùåíèå ìûøè) ñ òàêîé êîìàíäîé è ðåçóëüòàò èñïîëíå-
íèÿ ñîîòâåòñòâóþùåãî ïðîåêòà ïðèâåäåí íà ðèñóíêå 5.14.
Ïîñëå îçíàêîìëåíèÿ ñ ñîîáùåíèåì ñëåäóåò çàêðûòü ýòî îêíî, âûáðàâ
êíîïêó ÎÊ èëè êíîïêó çàêðûòèÿ îêíà. Òîëüêî ïîñëå ýòîãî ìîæíî çàêðûòü
îêíî èñïîëíåíèÿ ïðîåêòà.
Рис. 5.13. Обозначение синтаксичес-
ких ошибок в среде Lazarus
Рис. 5.14. Использование окна сообщений
Ãëàâà 5
16816816816816816816816816816816816816816816816816816816816816816816816816816816816816816816816868
Îáðàùàåì âàøå âíèìàíèå, â ýòîì ïðèìåðå èñïîëüçîâàíî ñîáûòèå
MouseMove. Èíòåðåñíî, ÷òî â ýòîì ñëó÷àå îêíî èñïîëíåíèÿ ïðîåêòà íå
óäàñòñÿ çàêðûòü, èñïîëüçóÿ ìûøü. Âåäü êàê òîëüêî óêàçàòåëü áóäåò ïåðå-
ìåùàòüñÿ ïî îêíó, íàñòóïèò ñîáûòèå MouseMove è êàê ðåçóëüòàò – ñîáûòèå
OnMouseMove, òî åñòü çàïóñòèòñÿ íà èñïîëíåíèå îáðàáîò÷èê ñîáûòèÿ
MouseMove – ïðîöåäóðà TForm1.FormMouseMove, êîòîðàÿ âíîâü îòêðîåò
îêíî ñîîáùåíèé. Ïîýòîìó çàêîí÷èòü èñïîëíåíèå ýòîãî ïðîåêòà ìîæíî, íà-
æàâ êîìáèíàöèþ êëàâèø Alt + F4. Ïîíÿòíî, ÷òî ýòó êîìáèíàöèþ êëàâèø
ìîæíî èñïîëüçîâàòü äëÿ çàêðûòèÿ îêíà èñïîëíåíèÿ ëþáîãî ïðîåêòà.
ëþáûì ñîáûòèåì, êîòîðîå ìîæåò ïðîèçîéòè ñ ôîðìîé, ìîæíî ñâÿçàòü
ôðàãìåíò ïðîãðàììû, êîòîðûé áóäåò èñïîëíÿòüñÿ ñðàçó ïîñëå íàñòóïëå-
íèÿ ýòîãî ñîáûòèÿ. Òàêîé ôðàãìåíò ïðîãðàììû íàçûâàþò îáðàáîò÷èêîì
ñîáûòèÿ. Îáðàáîò÷èê ñîáûòèÿ, ñâÿçàííûé ñ îïðåäåëåííûì îáúåêòîì, íà-
çûâàþò ìåòîäîì ýòîãî îáúåêòà.
Ñðåäà Lazarus ïî óìîë÷àíèþ îôîðìëÿåò îáðàáîò÷èê ñîáûòèÿ êàê ïðî-
öåäóðó. Ïðîöåäóðà – ýòî îòäåëüíî âûäåëåííàÿ ÷àñòü ïðîãðàììû, êîòîðàÿ
èìååò ñâîå èìÿ è êîòîðóþ ïî ýòîìó èìåíè ìîæíî çàïóñòèòü íà èñïîëíåíèå.
Êîìàíäû ïðîöåäóðû çàïèñûâàþòñÿ ìåæäó äâóìÿ ñëîâàìè begin è end.
Ýòè ñëîâà èãðàþò ðîëü ñîîòâåòñòâåííî îòêðûâàþùåé è çàêðûâàþùåé ñêîáêè
(îïåðàòîðíûå ñêîáêè), îïðåäåëÿþùèå íà÷àëî è îêîí÷àíèå ïðîöåäóðû.
Ïîñëå ñëîâà end â êîíöå ïðîöåäóðû äîëæíà ñòîÿòü òî÷êà ñ çàïÿòîé (;). Êàæ-
äàÿ êîìàíäà ïðîöåäóðû òàêæå äîëæíà çàêàí÷èâàòüñÿ òî÷êîé ñ çàïÿòîé (;).
Åñëè íåîáõîäèìî, ÷òîáû â ðåçóëüòàòå èñïîëíåíèÿ ïðîöåäóðû èçìåíè-
ëîñü çíà÷åíèå îïðåäåëåííîãî ñâîéñòâà ôîðìû, ïðîöåäóðà äîëæíà ñîäåð-
æàòü êîìàíäó ïðèñâàèâàíèÿ. Îíà ìîæåò èìåòü ñëåäóþùèé âèä:
<èìÿ îáúåêòà>.<íàçâàíèå ñâîéñòâà> : <çíà÷åíèå èëè âûðàæåíèå>;
èëè òàêîé:
<èìÿ îáúåêòà>.<íàçâàíèå ñâîéñòâà> : <èìÿ îáúåêòà>.<íàçâàíèå ñâîé-
ñòâà> + <çíà÷åíèå èëè âûðàæåíèå>;
Äëÿ îòêðûòèÿ îêíà ñîîáùåíèé è âûâîäà â íåì íåîáõîäèìîãî òåêñòîâîãî
ñîîáùåíèÿ èñïîëüçóåòñÿ êîìàíäà ShowMessage (’<òåêñò>’);.
Дайте ответы на вопросы
1. Êàêèå ñîáûòèÿ ìîãóò ïðîèñõîäèòü ñ ôîðìîé?
2. Êàêàÿ ñâÿçü ìåæäó ñîáûòèÿìè Click è OnClick?
3. ×òî íàçûâàþò îáðàáîò÷èêîì ñîáûòèÿ?
4. Êàê ñâÿçàòü ñ ñîáûòèåì åãî îáðàáîò÷èê?
5. ×òî íàçûâàþò ìåòîäîì îáúåêòà?
6. ×òî íàçûâàþò ïðîöåäóðîé?
7. ×òî íàçûâàþò îïåðàòîðíûìè ñêîáêàìè? Äëÿ ÷åãî îíè èñïîëüçóþòñÿ?
8. Êàêèìè êîìàíäàìè ìîæíî èçìåíèòü çíà÷åíèÿ ñâîéñòâ îáúåêòà?
Êàêîâ èõ îáùèé âèä? Ïðèâåäèòå ïðèìåðû òàêèõ êîìàíä.
9. Êàêîé êîìàíäîé ìîæíî îòêðûòü îêíî ñîîáùåíèé?
ууууууууууууууСа ое ва ое в э о у еСа ое ва ое в э о у еСамое важное в этом пунктеСамое важное в этом пунктеСамое важное в этом пунктеСамое важное в этом пунктеСамое важное в этом пунктеСамое важное в этом пунктеСамое важное в этом пунктеСамое важное в этом пунктеСамое важное в этом пунктеСамое важное в этом пунктеСамое важное в этом пунктеСамое важное в этом пунктеСамое важное в этом пунктеСамое важное в этом пунктеСамое важное в этом пунктеСамое важное в этом пунктеСамое важное в этом пунктеСамое важное в этом пунктеСамое важное в этом пунктеСамое важное в этом пунктеСамое важное в этом пунктеСамое важное в этом пунктеСамое важное в этом пунктеСамое важное в этом пунктеСамое важное в этом пунктеСамое важное в этом пунктеСамое важное в этом пунктеСамое важное в этом пунктеСамое важное в этом пунктеСамое важное в этом пунктеСамое важное в этом пунктеСамое важное в этом пунктеСамое важное в этом пунктеСамое важное в этом пунктеСамое важное в этом пунктеСамое важное в этом пунктеСамое важное в этом пунктеСамое важное в этом пунктеСамое важное в этом пунктеСамое важное в этом пунктеСамое важное в этом пунктеСамое важное в этом пунктеСамое важное в этом пунктеСамое важное в этом пунктеССССССС
16916916916916916916916916916916916916916916916916916916916916916916916916916916916916916916916969
ОСНОВЫ СОБЫТИЙНО- И ОБЪЕКТНО-ОРИЕНТИРОВАННОГО ПРОГРАММИРОВАНИЯ
Выполните задания
1. Ñîçäàéòå ïðîåêò, â êîòîðîì ñîáûòèå Click äëÿ ôîðìû óñòàíîâèò åå
ðàçìåðû 400  300 ïèêñåëåé, çåëåíûé öâåò ôîíà è èçìåíèò òåêñò
çàãîëîâêà ôîðìû íà íàçâàíèå âàøåãî ãîðîäà. Ñîõðàíèòå ïðîåêò â
ïàïêå ñ èìåíåì Çàäàíèå 5.2.1, ñîçäàííîé â âàøåé ïàïêå.
2. Ñîçäàéòå ïðîåêò, â êîòîðîì ñîáûòèå KeyPress äëÿ ôîðìû óñòàíîâèò
åå ðàçìåðû 300  200 ïèêñåëåé, ñèíèé öâåò ôîíà è èçìåíèò òåêñò
çàãîëîâêà ôîðìû íà âàøå èìÿ. Ñîõðàíèòå ïðîåêò â ïàïêå ñ èìåíåì
Çàäàíèå 5.2.2, ñîçäàííîé â âàøåé ïàïêå.
3. Ñîçäàéòå ïðîåêò, â êîòîðîì ñîáûòèå DblClick (àíãë. Double – äâîé-
íîé) äëÿ ôîðìû ïîâëå÷åò èçìåíåíèå öâåòà åå ôîíà, çàãîëîâêà è
óâåëè÷èò íà 200 ïèêñåëåé îòñòóï åå âåðõíåé ãðàíèöû îò âåðõíåé
ãðàíèöû ýêðàíà. Ñîõðàíèòå ïðîåêò â ïàïêå ñ èìåíåì Çàäàíèå 5.2.3,
ñîçäàííîé â âàøåé ïàïêå.
4. Ñîçäàéòå ïðîåêò, â êîòîðîì ñîáûòèå Show (àíãë. show – ïîêàçûâàòü)
äëÿ ôîðìû âûçîâåò èçìåíåíèå åå ðàçìåðîâ, öâåòà ôîíà è óìåíüøèò
íà 100 ïèêñåëåé îòñòóï åå ëåâîé ãðàíèöû îò ëåâîé ãðàíèöû ýêðàíà.
Ñîõðàíèòå ïðîåêò â ïàïêå ñ èìåíåì Çàäàíèå 5.2.4, ñîçäàííîé â âà-
øåé ïàïêå.
5. Ñîçäàéòå ïðîåêò, â êîòîðîì ñîáûòèå Click äëÿ ôîðìû óñòàíîâèò åå
ðàçìåðû 500  500 ïèêñåëåé, êîðè÷íåâûé öâåò ôîíà è èçìåíèò
òåêñò çàãîëîâêà ôîðìû íà «Ïðîåêò ñ äâóìÿ ïðîöåäóðàìè», à ñîáû-
òèå DblClick îòêðîåò îêíî ñîîáùåíèé ñ òåêñòîì «ß – ãðàæäàíèí
Óêðàèíû!». Ñîõðàíèòå ïðîåêò â ïàïêå ñ èìåíåì Çàäàíèå 5.2.5, ñîç-
äàííîé â âàøåé ïàïêå.
6. Ñîçäàéòå ïðîåêò, â êîòîðîì ñîáûòèå Close äëÿ ôîðìû îòêðîåò îêíî
ñîîáùåíèé ñ òåêñòîì «Âûïîëíåíèå ïðîåêòà çàâåðøåíî! Äî ñâèäà-
íèÿ!». Ñîõðàíèòå ïðîåêò â ïàïêå ñ èìåíåì Çàäàíèå 5.2.6, ñîçäàííîé
â âàøåé ïàïêå.
ÏÐÀÊÒÈ×ÅÑÊÀß ÐÀÁÎÒÀ № 8
«Создание объектно-ориентированной программы,
отображающей окно сообщения»
Âíèìàíèå! Ðàáîòàÿ ñ êîìïüþòåðîì, ñîáëþäàéòå ïðàâèëà áåçîïàñíîñòè
è ñàíèòàðíî-ãèãèåíè÷åñêèå íîðìû.
1. Îòêðîéòå îêíî ñðåäû Lazarus.
2. Óñòàíîâèòå ñëåäóþøèå çíà÷åíèÿ ñâîéñòâ ôîðìû:
öâåò ôîíà – ñåðûé;
øèðèíà – 200 ïèêñåëåé;
âûñîòà – 100 ïèêñåëåé;
îòñòóï ëåâîé ãðàíèöû – 150 ïèêñåëåé;
îòñòóï âåðõíåé ãðàíèöû – 100 ïèêñåëåé;
òåêñò â ñòðîêå çàãîëîâêà – Ïðàêòè÷åñêàÿ № 8.
3. Ñîõðàíèòå ïðîåêò â ïàïêå ñ èìåíåì Ïðàêòè÷åñêàÿ 8_1, ñîçäàííîé â
âàøåé ïàïêå.
4. Èñïîëíèòå ïðîåêò.
Ãëàâà 5
1 01701701701701701701701701701701701701701701701701701701701701701701701701701701701701701701700
5. Çàêðîéòå îêíî èñïîëíåíèÿ ïðîåêòà.
6. Ñîçäàéòå îáðàáîò÷èê ñîáûòèÿ Click äëÿ ôîðìû, èñïîëíåíèå êîòîðîãî
óñòàíîâèò êðàñíûé öâåò ôîíà îêíà, óñòàíîâèò îòñòóï âåðõíåé ãðàíè-
öû îêíà 200 ïèêñåëåé îò âåðõíåé ãðàíèöû ýêðàíà, óâåëè÷èò åãî øè-
ðèíó íà 300 ïèêñåëåé, óìåíüøèò íà 50 ïèêñåëåé îòñòóï ëåâîé ãðàíè-
öû îêíà îò ëåâîé ãðàíèöû ýêðàíà, îòêðîåò îêíî ñîîáùåíèé ñ òåêñòîì
«Ìû èçó÷àåì ÿçûê ïðîãðàììèðîâàíèÿ Object Pascal».
7. Ñîõðàíèòå ïðîåêò â ïàïêå ñ èìåíåì Ïðàêòè÷åñêàÿ 8_2, ñîçäàííîé â
âàøåé ïàïêå.
8. Èñïîëíèòå ïðîåêò.
9. Çàêðîéòå îêíî èñïîëíåíèÿ ïðîåêòà.
10. Äîáàâüòå ê ïðîåêòó îáðàáîò÷èê ñîáûòèÿ KeyPress äëÿ ôîðìû, èñïîë-
íåíèå êîòîðîãî èçìåíèò öâåò ôîíà îêíà íà ñèíèé, óâåëè÷èò íà
300 ïèêñåëåé îòñòóï âåðõíåé ãðàíèöû îêíà îò âåðõíåé ãðàíèöû
ýêðàíà, óâåëè÷èò åãî øèðèíó íà 200 ïèêñåëåé.
11. Ñîõðàíèòå ïðîåêò â ïàïêå ñ èìåíåì Ïðàêòè÷åñêàÿ 8_3, ñîçäàííîé â
âàøåé ïàïêå.
12. Èñïîëíèòå ïðîåêò.
13. Çàêðîéòå îêíî èñïîëíåíèÿ ïðîåêòà.
14. Çàêðîéòå îêíî ñðåäû Lazarus.
5.3. КНОПКА5.3. КНОПКА
1. Êàêèå ñâîéñòâà ôîðìû âû çíàåòå? Êàê èçìåíèòü çíà÷åíèÿ ñâîéñòâ ôîðìû
äî íà÷àëà èñïîëíåíèÿ ïðîåêòà è âî âðåìÿ åãî èñïîëíåíèÿ?
2. Êàêèå ñîáûòèÿ ìîãóò ïðîèñõîäèòü ñ ôîðìîé (îêíîì)?  ÷åì ñóòü êàæäîãî
èç íèõ?
3. ×òî òàêîå îáðàáîò÷èê ñîáûòèÿ? Êàê åãî ñîçäàòü? Êàê åãî èñïîëíèòü?
КНОПКА, ЕЕ СВОЙСТВА И ОБРАБОТЧИКИ СОБЫТИЙ ДЛЯ КНОПКИ
Îäíèì èç êîìïîíåíòîâ, êîòîðûé ìîæíî ðàçìåñòèòü íà ôîðìå, ÿâëÿåòñÿ
êíîïêà.
×òîáû ðàçìåñòèòü êíîïêó íà ôîðìå, íåîáõîäèìî ïîäâåñòè óêàçàòåëü ê
åå èçîáðàæåíèþ íà âêëàäêå Standard (àíãë. standard – ñòàíäàðò) îêíà
ñðåäû Lazarus è äâàæäû ùåëêíóòü ëåâóþ êíîïêó ìûøè. Ïîñëå ýòîãî
êíîïêà ïîÿâèòñÿ â âåðõíåé ëåâîé ÷àñòè ôîðìû (ðèñ. 5.15), à åå èìÿ äîáà-
âèòñÿ â ñïèñîê êîìïîíåíòîâ ïðîåêòà â ïîëå Êîìïîíåíòû îêíà Èíñïåêòîð
îáúåêòîâ. Ïðè íåîáõîäèìîñòè êíîïêó ìîæíî ïåðåòàùèòü â ëþáîå ìåñòî
ôîðìû.
Åñëè âûáðàòü êíîïêó íà ôîðìå èëè âûáðàòü åå èìÿ â ïîëå Êîìïîíåíòû
îêíà Èíñïåêòîð îáúåêòîâ, òî íà âêëàäêå Ñâîéñòâà ýòîãî îêíà îòîáðàæàåò-
ñÿ ñïèñîê ñâîéñòâ êíîïêè è èõ çíà÷åíèé. Êàê è äëÿ ôîðìû, çíà÷åíèÿ íå-
êîòîðûõ ñâîéñòâ êíîïêè óñòàíîâëåíû ïî óìîë÷àíèþ. Çíà÷åíèÿ ñâîéñòâ
êíîïêè ìîæíî èçìåíÿòü. Äëÿ íåêîòîðûõ ñâîéñòâ èõ çíà÷åíèÿ íåîáõîäèìî
1 1171171171171171171171171171171171171171171171171171171171171171171171171171171171171171171171
ОСНОВЫ СОБЫТИЙНО- И ОБЪЕКТНО-ОРИЕНТИРОВАННОГО ПРОГРАММИРОВАНИЯ
ââîäèòü â ñîîòâåòñòâóþùèå ïîëÿ, äëÿ äðóãèõ – ìîæíî âûáèðàòü èç ñïèñêà.
Çíà÷åíèÿ íåêîòîðûõ ñâîéñòâ ìîæíî èçìåíÿòü ïåðåòàñêèâàíèåì êíîïêè ïî
ôîðìå èëè èçìåíåíèåì åå ðàçìåðîâ, èñïîëüçóÿ ìàðêåðû íà åå ãðàíèöàõ.
Âñå ñâîéñòâà ôîðìû, êîòîðûå ìû ðàññìàòðèâàëè (Caption, Color, Height,
Width, Top, Left, Name), åñòü è ó êíîïêè. Íî èçìåíåíèå çíà÷åíèÿ ñâîéñòâà
Color, êîòîðîå óñòàíîâëåíî ïî óìîë÷àíèþ, íå èçìåíÿåò ñòàíäàðòíûé öâåò
êíîïêè, çíà÷åíèå ñâîéñòâà Caption îïðåäåëÿåò òåêñò íà ñàìîé êíîïêå, à
çíà÷åíèÿ ñâîéñòâ Top è Left îïðåäåëÿþò ðàññòîÿíèå âåðõíåé è ëåâîé ãðà-
íèö êíîïêè íå îò ñîîòâåòñòâóþùèõ ãðàíèö ýêðàíà, êàê äëÿ ôîðìû, à îò
ñîîòâåòñòâóþùèõ ãðàíèö ôîðìû, íà êîòîðîé ðàñïîëîæåíà ýòà êíîïêà.
Ðàññìîòðèì åùå íåñêîëüêî ñâîéñòâ, êîòîðûå èìåþò è êíîïêà, è ôîðìà:
 Enabled (àíãë. enabled – äîñòóïíûé) – åãî çíà÷åíèå îïðåäåëÿåò, äîñòó-
ïåí ëè îáúåêò äëÿ îïåðàöèé ñ íèì. Ýòî ñâîéñòâî ìîæåò ïðèíèìàòü
òîëüêî îäíî èç äâóõ çíà÷åíèé: True (àíãë. true – èñòèíà) – îáúåêò äî-
ñòóïåí èëè False (àíãë. false – ëîæü) – îáúåêò íåäîñòóïåí.
 Visible (àíãë. visible – âèäèìûé) – åãî çíà÷åíèå îïðåäåëÿåò, âèäèìûé
ëè äàííûé îáúåêò â îêíå. Ýòî ñâîéñòâî ìîæåò òàêæå ïðèíèìàòü òîëü-
êî îäíî èç äâóõ çíà÷åíèé: True – îáúåêò âèäèìûé èëè False – îáúåêò
íåâèäèìûé.
 Font (àíãë. font – øðèôò) – åãî çíà÷åíèå îïðåäåëÿåò çíà÷åíèÿ ñâîéñòâ
øðèôòà, êîòîðûì áóäåò âûâîäèòüñÿ òåêñò íà îáúåêòå.  îòëè÷èå îò âñåõ
ïðåäûäóùèõ ñâîéñòâ, ýòî ñâîéñòâî ÿâëÿåòñÿ êîìïëåêñíûì. Òàê åãî íà-
Рис. 5.15. Кнопка на форме
Ãëàâà 5
1 2172172172172172172172172172172172172172172172172172172172172172172172172172172172172172172172
çûâàþò ïîòîìó, ÷òî îíî ñîñòîèò èç íåñêîëüêèõ ñâîéñòâ øðèôòà: Color,
Height, Name, Size (àíãë. size – ðàçìåð) è äð. Çíà÷åíèå êàæäîãî èç íèõ
ìîæíî èçìåíèòü, åñëè îòêðûòü èõ ñïèñîê âûáîðîì êíîïêè ñëåâà îò
íàçâàíèÿ ñâîéñòâà Font, èëè â îêíå Øðèôò (ðèñ. 5.16), êîòîðîå îòêðû-
âàåòñÿ âûáîðîì êíîïêè â ïðàâîé êðàéíåé ÷àñòè ñòðîêè Font. Ýòà
êíîïêà ñòàíîâèòñÿ äîñòóïíîé, åñëè ñäåëàòü òåêóùèì ïîëå ýòîé ñòðîêè.
Èçìåíèòü, íàïðèìåð, öâåò øðèôòà â
õîäå èñïîëíåíèÿ ïðîåêòà ìîæíî êîìàí-
äîé Button1.Text.Color : clBlue.
Åñëè âûäåëèòü êíîïêó, òî íà âêëàä-
êå Ñîáûòèÿ îêíà Èíñïåêòîð îáúåêòîâ
ìîæíî, êàê è äëÿ ôîðìû, âûáðàòü ñî-
áûòèå, äëÿ êîòîðîãî áóäåò ñîçäàíà çà-
ãîòîâêà äëÿ òåêñòà ñîîòâåòñòâóþùåé
ïðîöåäóðû – îáðàáîò÷èêà ýòîãî ñîáû-
òèÿ. Êàê è äëÿ ôîðìû, ìîæíî ââåñòè â
ýòó ïðîöåäóðó êîìàíäû èçìåíåíèÿ çíà-
÷åíèé ñâîéñòâ êíîïêè è ôîðìû è èñ-
ïîëíèòü ñîçäàííûé ïðîåêò.
Íà ðèñóíêå 5.17 ïðèâåäåí ïðèìåð îá-
ðàáîò÷èêà ñîáûòèÿ Click äëÿ êíîïêè,
ñîäåðæàùèé êîìàíäû:
 çàäàíèÿ îòñòóïà 150 ïèêñåëåé ëåâîé ãðàíèöû êíîïêè îò ëåâîé ãðàíè-
öû îêíà;
 óâåëè÷åíèÿ íà 50 ïèêñåëåé îòñòóïà âåðõíåé ãðàíèöû êíîïêè îò âåðõ-
íåé ãðàíèöû îêíà;
Рис. 5.16. Окно Шрифт для установки
значений свойств шрифта
Рис. 5.17. Обработчик события Click для кнопки
1 31731731731731731731731731731731731731731731731731731731731731731731731731731731731731731731733
ОСНОВЫ СОБЫТИЙНО- И ОБЪЕКТНО-ОРИЕНТИРОВАННОГО ПРОГРАММИРОВАНИЯ

íà êíîïêå;
 âûâîäà íà êíîïêå óêàçàííîãî òåêñòà;
 çàäàíèÿ äëÿ êíîïêè ðåæèìà «íåäîñòóïíà».
×òîáû ðàçìåñòèòü êíîïêó íà ôîðìå, íåîáõîäèìî ïîäâåñòè óêàçàòåëü ê
åå èçîáðàæåíèþ íà âêëàäêå Standard îêíà ñðåäû Lazarus è äâàæäû
ùåëêíóòü ëåâóþ êíîïêó ìûøè.
Êíîïêà, êàê è ôîðìà, èìååò ñâîéñòâà Caption, Color, Height, Width, Top,
Left, Name. Íî èçìåíåíèå çíà÷åíèÿ ñâîéñòâà Color, êîòîðîå óñòàíîâëåíî ïî
óìîë÷àíèþ, íå èçìåíÿåò ñòàíäàðòíûé öâåò êíîïêè, çíà÷åíèå ñâîéñòâà
Caption îïðåäåëÿåò òåêñò íà ñàìîé êíîïêå, à çíà÷åíèÿ ñâîéñòâ Top è Left
îïðåäåëÿþò ðàññòîÿíèå âåðõíåé è ëåâîé ãðàíèö êíîïêè íå îò ñîîòâåòñòâó-
þùèõ ãðàíèö ýêðàíà, êàê äëÿ ôîðìû, à îò ñîîòâåòñòâóþùèõ ãðàíèö ôîð-
ìû, íà êîòîðîé ðàñïîëîæåíà ýòà êíîïêà.
Êíîïêà, êàê è ôîðìà, èìååò òàêæå ñâîéñòâà:
 Enabled – åãî çíà÷åíèå îïðåäåëÿåò, äîñòóïåí ëè îáúåêò äëÿ îïåðàöèé
ñ íèì. Ýòî ñâîéñòâî ìîæåò ïðèíèìàòü òîëüêî îäíî èç äâóõ çíà÷åíèé:
True (àíãë. true – èñòèíà) – îáúåêò äîñòóïåí èëè False (àíãë. false –
íåäîñòàòîê, ëîæü) – îáúåêò íåäîñòóïåí;
 Visible – åãî çíà÷åíèå îïðåäåëÿåò, âèäèìûé ëè äàííûé îáúåêò â îêíå.
Ýòî ñâîéñòâî ìîæåò òàêæå ïðèíèìàòü òîëüêî îäíî èç äâóõ çíà÷åíèé:
True – îáúåêò âèäèìûé èëè False – îáúåêò íåâèäèìûé.
 Font – åãî çíà÷åíèå îïðåäåëÿåò çíà÷åíèå ñâîéñòâ øðèôòà, êîòîðûì
áóäåò âûâîäèòüñÿ òåêñò íà îáúåêòå. Ýòî ñâîéñòâî ÿâëÿåòñÿ êîìïëåêñ-
íûì. Òàê åãî íàçûâàþò ïîòîìó, ÷òî îíî ñîñòîèò èç íåñêîëüêèõ ñâîéñòâ
øðèôòà: Color, Height, Name, Size è äð.
Дайте ответы на вопросы
1. Êàê ðàçìåñòèòü êíîïêó íà ôîðìå?
2. Êàêèå ñâîéñòâà êíîïêè âû çíàåòå?
3. ×òî îïðåäåëÿþò çíà÷åíèÿ èçâåñòíûõ âàì ñâîéñòâ êíîïêè?
4. ×åì îòëè÷àåòñÿ èçìåíåíèå çíà÷åíèé ñâîéñòâà Color äëÿ ôîðìû è
äëÿ êíîïêè?
5. ×åì îòëè÷àåòñÿ ñâîéñòâî Caption äëÿ ôîðìû è äëÿ êíîïêè?
6. ×åì îòëè÷àþòñÿ ñâîéñòâà Top è Left äëÿ ôîðìû è äëÿ êíîïêè?
7. Êàêèå çíà÷åíèÿ ìîãóò ïðèíèìàòü ñâîéñòâà êíîïêè Enabled è Visible?
×òî îïðåäåëÿåò êàæäîå èç ýòèõ çíà÷åíèé äëÿ êàæäîãî èç ýòèõ
ñâîéñòâ?
8. Ïî÷åìó ñâîéñòâî Font íàçûâàþò êîìïëåêñíûì?
Выполните задания
1. Ñîçäàéòå ïðîåêò, â êîòîðîì ñîáûòèå Click äëÿ êíîïêè óñòàíîâèò åå
ðàçìåðû 40  30 ïèêñåëåé è èçìåíèò òåêñò íà êíîïêå íà íàçâàíèå
âàøåãî ãîðîäà. Ñîõðàíèòå ïðîåêò â ïàïêå ñ èìåíåì Çàäàíèå 5.3.1,
ñîçäàííîé â âàøåé ïàïêå.
уууууууууууууууамое важное в этом пунктамое важное в этом пунктамое важное в этом пунктамое важное в этом пунктамое важное в этом пунктамое важное в этом пунктамое важное в этом пунктамое важное в этом пунктамое важное в этом пунктамое важное в этом пунктамое важное в этом пунктамое важное в этом пунктамое важное в этом пунктамое важное в этом пунктамое важное в этом пунктамое важное в этом пунктамое важное в этом пунктамое важное в этом пунктамое важное в этом пунктамое важное в этом пунктамое важное в этом пунктамое важное в этом пунктамое важное в этом пунктамое важное в этом пунктамое важное в этом пунктамое важное в этом пунктамое важное в этом пунктамое важное в этом пунктамое важное в этом пунктамое важное в этом пунктамое важное в этом пунктамое важное в этом пунктамое важное в этом пунктамое важное в этом пунктамое важное в этом пунктамое важное в этом пунктамое важное в этом пунктамое важное в этом пунктамое важное в этом пунктамое важное в этом пунктамое важное в этом пунктамое важное в этом пунктамое важное в этом пунктамое важное в этом пункт
Ãëàâà 5
1 4174174174174174174174174174174174174174174174174174174174174174174174174174174174174174174174
2. Ñîçäàéòå ïðîåêò, â êîòîðîì ñîáûòèå KeyPress äëÿ êíîïêè óñòàíî-
âèò åå ðàçìåðû 20  40 ïèêñåëåé è èçìåíèò òåêñò íà êíîïêå íà
âàøå èìÿ. Ñîõðàíèòå ïðîåêò â ïàïêå ñ èìåíåì Çàäàíèå 5.3.2, ñîç-
äàííîé â âàøåé ïàïêå.
3. Ñîçäàéòå ïðîåêò, â êîòîðîì ñîáûòèå MouseMove äëÿ êíîïêè èçìå-
íèò òåêñò íà êíîïêå è óâåëè÷èò îòñòóï åå âåðõíåé ãðàíèöû íà
20 ïèêñåëåé. Ñîõðàíèòå ïðîåêò â ïàïêå ñ èìåíåì Çàäàíèå 5.3.3,
ñîçäàííîé â âàøåé ïàïêå.
4. Ñîçäàéòå ïðîåêò, â êîòîðîì ñîáûòèå Click äëÿ êíîïêè èçìåíèò åå
ðàçìåðû è óìåíüøèò îòñòóï åå ëåâîé ãðàíèöû íà 20 ïèêñåëåé. Ñî-
õðàíèòå ïðîåêò â ïàïêå ñ èìåíåì Çàäàíèå 5.3.4, ñîçäàííîé â âàøåé
ïàïêå.
5. Ñîçäàéòå ïðîåêò, â êîòîðîì ñîáûòèå Click äëÿ êíîïêè óñòàíîâèò åå
ðàçìåðû 50  50 ïèêñåëåé, óñòàíîâèò êîðè÷íåâûé öâåò òåêñòà íà
êíîïêå è èçìåíèò òåêñò íà êíîïêå íà «Ìîé ïðîåêò», à ñîáûòèå
KeyPress ïåðåìåñòèò êíîïêó íà 30 ïèêñåëåé âïðàâî è íà 40 ïèêñå-
ëåé âíèç. Ñîõðàíèòå ïðîåêò â ïàïêå ñ èìåíåì Çàäàíèå 5.3.5, ñîç-
äàííîé â âàøåé ïàïêå.
6. Ñîçäàéòå ïðîåêò, â êîòîðîì ðàñïîëîæèòå íà ôîðìå òðè êíîïêè.
Óñòàíîâèòå òàêèå çíà÷åíèÿ èõ ñâîéñòâ, ÷òîáû â íà÷àëå èñïîëíåíèÿ
ïðîåêòà ïåðâàÿ êíîïêà áûëà âèäèìàÿ è äîñòóïíàÿ, âòîðàÿ – âèäè-
ìàÿ è íåäîñòóïíàÿ, òðåòüÿ – íåâèäèìàÿ è íåäîñòóïíàÿ. Äëÿ êàæ-
äîé êíîïêè ñîçäàéòå îáðàáîò÷èê ñîáûòèÿ Click, ÷òîáû:
 âûáîð ïåðâîé êíîïêè äåëàë åå íåâèäèìîé è íåäîñòóïíîé, âòîðóþ
êíîïêó – âèäèìîé è äîñòóïíîé, òðåòüþ êíîïêó – âèäèìîé è íå-
äîñòóïíîé;
 âûáîð âòîðîé êíîïêè äåëàë åå íåâèäèìîé è íåäîñòóïíîé, òðåòüþ
êíîïêó – âèäèìîé è äîñòóïíîé, ïåðâóþ êíîïêó – âèäèìîé è íå-
äîñòóïíîé;
 âûáîð òðåòüåé êíîïêè äåëàë åå íåâèäèìîé è íåäîñòóïíîé, ïåð-
âóþ êíîïêó – âèäèìîé è äîñòóïíîé, âòîðóþ êíîïêó – âèäèìîé è
íåäîñòóïíîé.
Ñîõðàíèòå ïðîåêò â ïàïêå ñ èìåíåì Çàäàíèå 5.3.6, ñîçäàííîé â âà-
øåé ïàïêå.
5.4. МЕТКА5.4. МЕТКА
1. Êàêèå ñâîéñòâà êíîïêè âû çíàåòå? Êàê èçìåíèòü çíà÷åíèÿ ýòèõ ñâîéñòâ äî
íà÷àëà èñïîëíåíèÿ ïðîåêòà è âî âðåìÿ åãî èñïîëíåíèÿ?
2. Êàêèå ñîáûòèÿ ìîãóò ïðîèçîéòè ñ êíîïêîé?  ÷åì çàêëþ÷àåòñÿ êàæäîå èç
íèõ?
3. Êàêèå ðàçëè÷èÿ ñâîéñòâ êíîïêè è ôîðìû âû çíàåòå?
МЕТКА, ЕЕ СВОЙСТВА И ОБРАБОТЧИКИ СОБЫТИЙ ДЛЯ МЕТКИ
Åùå îäíèì êîìïîíåíòîì, êîòîðûé ìîæíî ðàçìåñòèòü íà ôîðìå, ÿâëÿåòñÿ
ìåòêà. Ýòîò êîìïîíåíò èñïîëüçóåòñÿ äëÿ âûâîäà òåêñòîâûõ ñîîáùåíèé.
11751751751751751751751751751751751751751751751751751751751751751751751751751751751751751751755
ОСНОВЫ СОБЫТИЙНО- И ОБЪЕКТНО-ОРИЕНТИРОВАННОГО ПРОГРАММИРОВАНИЯ
×òîáû ðàçìåñòèòü ìåòêó íà ôîðìå, ñëåäóåò ïîäâåñòè óêàçàòåëü ê êíîïêå
TLabel (àíãë. label – ìåòêà) íà âêëàäêå Standard îêíà ñðåäû Lazarus è
äâàæäû ùåëêíóòü ëåâóþ êíîïêó ìûøè. Ïîñëå ýòîãî ìåòêà ïîÿâèòñÿ â
âåðõíåé ëåâîé ÷àñòè ôîðìû (ðèñ. 5.18), à åå èìÿ äîáàâèòñÿ â ñïèñîê êîìïî-
íåíòîâ ïðîåêòà â ïîëå Êîìïîíåíòû îêíà Èíñïåêòîð îáúåêòîâ. Ïðè íåîáõî-
äèìîñòè ìåòêó ìîæíî ïåðåòàùèòü â ëþáîå ìåñòî ôîðìû.
Рис. 5.18. Метка на форме
Âûäåëèòü ìåòêó ìîæíî, âûáðàâ åå íà ôîðìå èëè âûáðàâ åå èìÿ â ïîëå
Êîìïîíåíòû îêíà Èíñïåêòîð îáúåêòîâ. Ïðè âûáðàííîé ìåòêå íà âêëàäêå
Ñâîéñòâà ýòîãî îêíà îòîáðàæàåòñÿ ñïèñîê åå ñâîéñòâ è èõ çíà÷åíèé. Çíà-
÷åíèÿ ñâîéñòâ ìåòêè ìîæíî èçìåíÿòü. Äëÿ íåêîòîðûõ ñâîéñòâ èõ çíà÷åíèÿ
íåîáõîäèìî ââîäèòü â ñîîòâåòñòâóþùèå ïîëÿ, äëÿ äðóãèõ – ìîæíî âûáè-
ðàòü èç ñïèñêà. Çíà÷åíèÿ íåêîòîðûõ ñâîéñòâ ìîæíî òàêæå èçìåíÿòü ïåðå-
òàñêèâàíèåì ìåòêè ïî ôîðìå.
Ñâîéñòâà ìåòêè Top, Left, Name, Enabled, Visible, Font àíàëîãè÷íû ñî-
îòâåòñòâóþùèì ñâîéñòâàì êíîïêè. Çíà÷åíèå ñâîéñòâà Color ìåòêè îïðåäå-
ëÿåò öâåò åå ôîíà. Èçìåíåíèå çíà÷åíèÿ ýòîãî ñâîéñòâà ïðèâîäèò ê èçìåíå-
íèþ öâåòà ôîíà ìåòêè, êàê ýòî ïðîèñõîäèò äëÿ ôîðìû.
 îòëè÷èå îò ôîðìû è êíîïêè, çíà÷åíèÿ ñâîéñòâ Height è Width äëÿ
ìåòêè íåëüçÿ èçìåíèòü íà âêëàäêå Ñâîéñòâà èëè èñïîëüçóÿ óêàçàòåëü.
Âûñîòà è øèðèíà ìåòêè îïðåäåëÿþòñÿ òåêñòîì, íàõîäÿùèìñÿ â íåé. Åñëè
èçìåíèòü òåêñò â ïîëå Caption, òî â çàâèñèìîñòè îò åãî äëèíû èçìåíèòñÿ
øèðèíà ìåòêè.
Ãëàâà 5
1 61761761761761761761761761761761761761761761761761761761761761761761761761761761761761761761766
Òåêñò ìåòêè ìîæíî ââîäèòü è ðåäàê-
òèðîâàòü êàê â ïîëå Caption, òàê è â
îêíå Äèàëîã ââîäà ñòðîê (ðèñ. 5.19).
 ýòîì îêíå ìîæíî çàäàâàòü òàêæå è
ìíîãîñòðî÷íûå òåêñòû â ìåòêå.
Åñëè âûäåëèòü ìåòêó, òî íà âêëàäêå
Ñîáûòèÿ îêíà Èíñïåêòîð îáúåêòîâ
ìîæíî, êàê è äëÿ ôîðìû è êíîïêè, âû-
áðàòü ñîáûòèå, äëÿ êîòîðîãî ñèñòåìà
ñîçäàñò çàãîòîâêó ïðîöåäóðû – îáðàáîò-
÷èêà ýòîãî ñîáûòèÿ (ðèñ. 5.20). Êàê è
äëÿ ôîðìû è êíîïêè, ìîæíî ââåñòè â
ýòó ïðîöåäóðó êîìàíäû èçìåíåíèÿ çíà-
÷åíèé ñâîéñòâ ìåòêè, à òàêæå èñïîë-
íèòü ñîçäàííûé ïðîåêò.
Ïðèâåäåííàÿ íà ðèñóíêå 5.20 ïðîöåäóðà – îáðàáîò÷èê ñîáûòèÿ Click
äëÿ ìåòêè – ñîäåðæèò êîìàíäû:
 óâåëè÷åíèÿ íà 20 ïèêñåëåé îòñòóïà âåðõíåé ãðàíèöû ìåòêè îò âåðõ-
íåé ãðàíèöû îêíà;
 çàäàíèÿ ñåðîãî ôîíà ìåòêè;
 çàäàíèÿ ðàçìåðà 14 øðèôòà äëÿ âûâîäà òåêñòà ìåòêè;
 çàäàíèÿ êðàñíîãî öâåòà øðèôòà äëÿ âûâîäà òåêñòà ìåòêè;
 âûâîäà â ìåòêó óêàçàííîãî òåêñòà.
Ðåçóëüòàò èñïîëíåíèÿ ýòîé ïðîöåäóðû ïðèâåäåí íà ðèñóíêå 5.21.
Рис. 5.20. Обработчик события Click для метки
Рис. 5.19. Задание текста метки
в окне Диалог ввода строк
1177177177177177177177177177177177177177177177177177177177177177177177177177177177177177177177
ОСНОВЫ СОБЫТИЙНО- И ОБЪЕКТНО-ОРИЕНТИРОВАННОГО ПРОГРАММИРОВАНИЯ
Рис. 5.21. Результат исполнения процедуры,
приведенной на рисунке 5.20
Чтобы в команде вывода текста в метку текст в
необходимом месте переносился на новую строку,
следует вставить в команду символ перехода на
новую строку (#13).у р у ( )
Например, если в приведенном на рисунке 5.20
примере команду вывода текста в метку изменить
на следующую:ду щу
Label1.Caption := ’Я ученик 8 класса школы
№ 1’ + #13 + ’города Кременчуг’;, то результат ис-
полнения этой процедуры будет выглядеть, как на
ке 5.22.
êà – ýòî êîìïîíåíò, êîòîðûé èñïîëüçóåòñÿ äëÿ âûâîäà òåêñòîâûõ
ñîîáùåíèé.
×òîáû ðàçìåñòèòü ìåòêó íà ôîðìå, ñëåäóåò ïîäâåñòè óêàçàòåëü ê êíîïêå
TLabel íà âêëàäêå Standard îêíà ñðåäû Lazarus è äâàæäû ùåëêíóòü
ëåâóþ êíîïêó ìûøè.
Ñâîéñòâà ìåòêè Top, Left, Name, Enabled, Visible, Font àíàëîãè÷íû ñî-
îòâåòñòâóþùèì ñâîéñòâàì êíîïêè. Çíà÷åíèå ñâîéñòâà Color ìåòêè îïðåäå-
ëÿåò öâåò åå ôîíà. Èçìåíåíèå çíà÷åíèÿ ýòîãî ñâîéñòâà ïðèâîäèò ê èçìåíå-
íèþ öâåòà ôîíà ìåòêè, êàê ýòî ïðîèñõîäèò äëÿ ôîðìû.
 îòëè÷èå îò ôîðìû è êíîïêè, çíà÷åíèÿ ñâîéñòâ Height è Width äëÿ
ìåòêè íåëüçÿ èçìåíèòü íà âêëàäêå Ñâîéñòâà èëè èñïîëüçóÿ óêàçàòåëü.
Âûñîòà è øèðèíà ìåòêè îïðåäåëÿþòñÿ òåêñòîì, ðàñïîëîæåííûì â ýòîé
ìåòêå. Åñëè èçìåíèòü òåêñò â ïîëå Caption, òî â çàâèñèìîñòè îò äëèíû èç-
ìåíèòñÿ øèðèíà ìåòêè.
Òåêñò ìåòêè ìîæíî ââîäèòü è ðåäàêòèðîâàòü êàê â ïîëå Caption, òàê è â
îêíå Äèàëîã ââîäà ñòðîê.
Âûäåëèòü ìåòêó ìîæíî, âûáðàâ åå íà ôîðìå èëè âûáðàâ åå èìÿ â ïîëå
Êîìïîíåíòû îêíà Èíñïåêòîð îáúåêòîâ.
Åñëè âûäåëèòü ìåòêó, òî íà âêëàäêå Ñîáûòèÿ îêíà Èíñïåêòîð îáúåêòîâ
ìîæíî âûáðàòü ñîáûòèå, äëÿ êîòîðîãî ñèñòåìà ñîçäàñò çàãîòîâêó ïðîöåäó-
ðû – îáðàáîò÷èêà ýòîãî ñîáûòèÿ.
Для тех, кто хочет знать больше
Рис. 5.22. Результат испол-
нения процедуры, приведен-
ной на рисунке 5.20,
с переносом текста
уууууууууууууууамое важное в этом пунктамое важное в этом пунктамое важное в этом пунктамое важное в этом пунктамое важное в этом пунктамое важное в этом пунктамое важное в этом пунктамое важное в этом пунктамое важное в этом пунктамое важное в этом пунктамое важное в этом пунктамое важное в этом пунктамое важное в этом пунктамое важное в этом пунктамое важное в этом пунктамое важное в этом пунктамое важное в этом пунктамое важное в этом пунктамое важное в этом пунктамое важное в этом пунктамое важное в этом пунктамое важное в этом пунктамое важное в этом пунктамое важное в этом пунктамое важное в этом пунктамое важное в этом пунктамое важное в этом пунктамое важное в этом пунктамое важное в этом пунктамое важное в этом пунктамое важное в этом пунктамое важное в этом пунктамое важное в этом пунктамое важное в этом пунктамое важное в этом пунктамое важное в этом пунктамое важное в этом пунктамое важное в этом пунктамое важное в этом пунктамое важное в этом пунктамое важное в этом пунктамое важное в этом пунктамое важное в этом пунктамое важное в этом пункта ое ва ое в это теа ое ва ое в это те
Ãëàâà 5
1 81781781781781781781781781781781781781781781781781781781781781781781781781781781781781781781788
Дайте ответы на вопросы
1. Äëÿ ÷åãî èñïîëüçóåòñÿ ìåòêà?
2. Êàê ðàçìåñòèòü ìåòêó íà ôîðìå?
3. ×òî îïðåäåëÿþò çíà÷åíèÿ ñâîéñòâ Top, Left, Name äëÿ ìåòêè?
4. ×òî îïðåäåëÿþò çíà÷åíèÿ ñâîéñòâ Enabled è Visible äëÿ ìåòêè?
5. ×òî îïðåäåëÿþò çíà÷åíèÿ êîìïëåêñíîãî ñâîéñòâà Font äëÿ ìåòêè?
6. ×åì îòëè÷àåòñÿ ñâîéñòâî Color äëÿ ìåòêè è äëÿ êíîïêè?
7. ×åì îòëè÷àþòñÿ ñâîéñòâà Top è Left äëÿ ìåòêè è äëÿ ôîðìû?
8. ×åì îòëè÷àþòñÿ ñâîéñòâà Height è Width äëÿ ìåòêè è äëÿ ôîðìû?
9. Êàê èçìåíèòü òåêñò â ìåòêå?
Выполните задания
1. Ñîçäàéòå ïðîåêò, â êîòîðîì ñîáûòèå Click äëÿ ìåòêè óñòàíîâèò
120 ïèêñåëåé îòñòóï åå âåðõíåé ãðàíèöû îò âåðõíåé ãðàíèöû îêíà
è èçìåíèò òåêñò â ìåòêå íà íàçâàíèå óëèöû, íà êîòîðîé íàõîäèòñÿ
âàøà øêîëà. Ñîõðàíèòå ïðîåêò â ïàïêå ñ èìåíåì Çàäàíèå 5.4.1,
ñîçäàííîé â âàøåé ïàïêå.
2. Ñîçäàéòå ïðîåêò, â êîòîðîì ñîáûòèå KeyPress äëÿ ìåòêè óñòàíîâèò
80 ïèêñåëåé îòñòóï åå ëåâîé ãðàíèöû îò ëåâîé ãðàíèöû îêíà è èç-
ìåíèò òåêñò â ìåòêå íà âàøå èìÿ. Ñîõðàíèòå ïðîåêò â ïàïêå ñ èìå-
íåì Çàäàíèå 5.4.2, ñîçäàííîé â âàøåé ïàïêå.
3. Ñîçäàéòå ïðîåêò, â êîòîðîì ñîáûòèå MouseMove äëÿ ìåòêè èçìåíèò
òåêñò â íåé, óñòàíîâèò êðàñíûé öâåò òåêñòà è óâåëè÷èò îòñòóï ìåòêè
îò âåðõíåé ãðàíèöû îêíà íà 20 ïèêñåëåé. Ñîõðàíèòå ïðîåêò â ïàïêå
ñ èìåíåì Çàäàíèå 5.4.3, ñîçäàííîé â âàøåé ïàïêå.
4. Ñîçäàéòå ïðîåêò, â êîòîðîì ñîáûòèå Click äëÿ ìåòêè óìåíüøèò åå
îòñòóï îò ëåâîé ãðàíèöû îêíà íà 20 ïèêñåëåé, óñòàíîâèò ðàçìåð
øðèôòà 12, öâåò øðèôòà ñèíèé è âûâåäåò â ìåòêó íàçâàíèå âàøåé
øêîëû. Ñîõðàíèòå ïðîåêò â ïàïêå ñ èìåíåì Çàäàíèå 5.4.4, ñîçäàí-
íîé â âàøåé ïàïêå.
5. Ñîçäàéòå ïðîåêò, â êîòîðîì ñîáûòèå Click äëÿ ìåòêè óñòàíîâèò êî-
ðè÷íåâûé öâåò ôîíà è èçìåíèò òåêñò â ìåòêå íà «Ìîé ïðîåêò», à
ñîáûòèå KeyPress äëÿ ìåòêè ïåðåìåñòèò åå íà 30 ïèêñåëåé âïðàâî
è íà 40 ïèêñåëåé âíèç. Ñîõðàíèòå ïðîåêò â ïàïêå ñ èìåíåì Çàäà-
íèå 5.4.5, ñîçäàííîé â âàøåé ïàïêå.
6. Ñîçäàéòå ïðîåêò, â êîòîðîì ñîáûòèå Click äëÿ êíîïêè ïåðåìåñòèò åå
íà 60 ïèêñåëåé âïðàâî è íà 10 ïèêñåëåé ââåðõ è âûâåäåò â ìåòêó
âàøó ôàìèëèþ è èìÿ çåëåíûì öâåòîì íà ñåðîì ôîíå. Ñîõðàíèòå
ïðîåêò â ïàïêå ñ èìåíåì Çàäàíèå 5.4.6, ñîçäàííîé â âàøåé ïàïêå.
7. Ñîçäàéòå ïðîåêò, â êîòîðîì ñîáûòèå Click äëÿ êíîïêè ïåðåìåñòèò
îêíî íà 60 ïèêñåëåé âïðàâî è íà 80 ïèêñåëåé ââåðõ è âûâåäåò â ìåò-
êó âàøó ôàìèëèþ è èìÿ ñåðûì öâåòîì íà çåëåíîì ôîíå. Ñîõðàíèòå
ïðîåêò â ïàïêå ñ èìåíåì Çàäàíèå 5.4.7, ñîçäàííîé â âàøåé ïàïêå.
1 91791791791791791791791791791791791791791791791791791791791791791791791791791791791791791791799
ОСНОВЫ СОБЫТИЙНО- И ОБЪЕКТНО-ОРИЕНТИРОВАННОГО ПРОГРАММИРОВАНИЯ
ÏÐÀÊÒÈ×ÅÑÊÀß ÐÀÁÎÒÀ № 9
«Создание программы с кнопками и метками»
Âíèìàíèå! Ðàáîòàÿ ñ êîìïüþòåðîì, ñîáëþäàéòå ïðàâèëà áåçîïàñíî-
ñòè è ñàíèòàðíî-ãèãèåíè÷åñêèå íîðìû.
1. Îòêðîéòå îêíî ñðåäû Lazarus.
2. Ðàçìåñòèòå íà ôîðìå äâå êíîïêè è ìåòêó.
3. Óñòàíîâèòå ñëåäóþùèå çíà÷åíèÿ ñâîéñòâ ïåðâîé êíîïêè:
øèðèíà – 60 ïèêñåëåé;
âûñîòà – 20 ïèêñåëåé;
îòñòóï îò ëåâîé ãðàíèöû ôîðìû – 120 ïèêñåëåé;
îòñòóï îò âåðõíåé ãðàíèöû ôîðìû – 100 ïèêñåëåé;
òåêñò íà êíîïêå – Ôîðìà.
4. Óñòàíîâèòå ñëåäóþùèå çíà÷åíèÿ ñâîéñòâ âòîðîé êíîïêè:
øèðèíà – 100 ïèêñåëåé;
âûñîòà – 30 ïèêñåëåé;
îòñòóï îò ëåâîé ãðàíèöû ôîðìû – 300 ïèêñåëåé;
îòñòóï îò âåðõíåé ãðàíèöû ôîðìû – 100 ïèêñåëåé;
òåêñò íà êíîïêå – Ìåòêà.
5. Óñòàíîâèòå ñëåäóþùèå çíà÷åíèÿ ñâîéñòâ ìåòêè:
øèðèíà – 120 ïèêñåëåé;
âûñîòà – 40 ïèêñåëåé;
îòñòóï îò ëåâîé ãðàíèöû ôîðìû – 150 ïèêñåëåé;
îòñòóï îò âåðõíåé ãðàíèöû ôîðìû – 200 ïèêñåëåé;
òåêñò â ìåòêå – íàçâàíèå âàøåãî êëàññà.
6. Ñîõðàíèòå ïðîåêò â ïàïêå ñ èìåíåì Ïðàêòè÷åñêàÿ 9_1, ñîçäàííîé â
âàøåé ïàïêå.
7. Èñïîëíèòå ïðîåêò.
8. Çàêðîéòå îêíî èñïîëíåíèÿ ïðîåêòà.
9. Ñîçäàéòå îáðàáîò÷èê ñîáûòèÿ Click äëÿ ïåðâîé êíîïêè, èñïîëíåíèå
êîòîðîãî óñòàíîâèò øèðèíó ôîðìû 800 ïèêñåëåé, âûñîòó ôîðìû
400 ïèêñåëåé, öâåò ôîíà ôîðìû çåëåíûé, øèðèíó ýòîé êíîïêè
200 ïèêñåëåé, óâåëè÷èò åå âûñîòó íà 10 ïèêñåëåé, ïåðåìåñòèò åå íà
50 ïèêñåëåé âëåâî è íà 30 ïèêñåëåé ââåðõ, ñäåëàåò åå íåäîñòóïíîé.
10. Ñîçäàéòå îáðàáîò÷èê ñîáûòèÿ MouseMove äëÿ âòîðîé êíîïêè, âûïîë-
íåíèå êîòîðîãî óñòàíîâèò êðàñíûé öâåò ôîíà ìåòêè, îòñòóï ìåòêè îò
âåðõíåé ãðàíèöû îêíà 200 ïèêñåëåé, óìåíüøèò îòñòóï ìåòêè îò ëå-
âîé ãðàíèöû îêíà íà 50 ïèêñåëåé, óñòàíîâèò öâåò òåêñòà êðàñíûé è
âûâåäåò â ìåòêó òåêñò «Ìû èçó÷àåì ÿçûê ïðîãðàììèðîâàíèÿ Object
Pascal!».
11. Ñîõðàíèòå íîâóþ âåðñèþ ïðîåêòà.
12. Èñïîëíèòå íîâóþ âåðñèþ ïðîåêòà.
13. Çàêðîéòå îêíî èñïîëíåíèÿ ïðîåêòà.
14. Çàêðîéòå îêíî ñðåäû Lazarus.
Ãëàâà 6ÃÃÃÃÃÃÃÃÃÃÃÃÃÃÃÃ 66666666666666666ÃÃÃÃÃÃÃÃÃÃÃÃÃÃÃÃÃÃÃÃÃÃÃÃëëëëëëëëëëëëëëëëëëëëëëëàààààâââââââàààààààààààààà 6666666666666
111811818181188888811188880000000001118118181811888888111888800000000011111111811111888888188118880000000000001111181118888818118881 0000000000011111118118188881180000000000011111118111818888118818000000000001811118111111888888188881118111188000000000000000181111818111181888188111818881188000000000000000011111811811111818888888118188800000000000000018111818181811118188188888881181881888811880000000000000000000000001181811818111188888818188811818888000000000000000001818181181811118888881818188118181888000000000000000000181118181811118888818188181881811188888000000000000000000001811811818111818888188811118888811800000000000000000000018181181118111181818888188818881118811180000000000000000000018181811181118181818188811181111800000000000000000001818188188181111888181881181188118000000000000000000018181811881118818888818881111800000000000018118188111118181888111811118000000000000181118111181111888881111881 000000000000001818111818111811188888118000000000000181811181811181118818188118118000000000000018181111111818188811188000000000000181811118111888811111111800000000018181111181118881111180000000111811111118181818818811 00000001118181111118181818181881111 0000000001181811111818181888181 000000001181811111818181888181111 0000000000018111111818181181 0000000001811111181818111818000000111111818181118000000111811181881 0000
 ýòîé ãëàâå âû óçíàåòå:
î íàñòðîéêå ïðîåêòîâ
î ïåðåìåííûõ è èõ
ñâîéñòâàõ
î êîìïîíåíòàõ ïîëå,
ôëàæîê, ïîëå ñ
ðàñêðûâàþùèìñÿ
ñïèñêîì, èõ ñâîéñòâàõ è
èñïîëüçîâàíèè
î ïåðåìåííûõ âåëè÷èíàõ
è êîíñòàíòàõ, èõ
ñâîéñòâàõ
î ñîçäàíèè ãðàôè÷åñêèõ
îáúåêòîâ â õîäå
èñïîëíåíèÿ ïðîåêòîâ
îá èñïîëüçîâàíèè
â ïðîåêòàõ âåòâëåíèÿ,
öèêëîâ ñî ñ÷åò÷èêîì
è ñ ïðåäóñëîâèåì
1811811811811811811811811811811811811811811811811811811811811811811811811811811811811811811811818
АЛГОРИТМЫ РАБОТЫ С ОБЪЕКТАМИ И ВЕЛИЧИНАМИ
6.1. ПОЛЕ. ВЕЛИЧИНЫ, ПОСТОЯННЫЕ6.1. ПОЛЕ. ВЕЛИЧИНЫ, ПОСТОЯННЫЕ
И ПЕРЕМЕННЫЕ ВЕЛИЧИНЫ.И ПЕРЕМЕННЫЕ ВЕЛИЧИНЫ.
СВОЙСТВА ПЕРЕМЕННЫХСВОЙСТВА ПЕРЕМЕННЫХ
1. Äëÿ ÷åãî èñïîëüçóåòñÿ êîìàíäà ïðèñâàèâàíèÿ? Êàêîé âèä ìîæåò èìåòü
ýòà êîìàíäà?
2. Êàêèå ñâîéñòâà èìååò êîìïîíåíò ìåòêà? ×òî îïðåäåëÿþò çíà÷åíèÿ ýòèõ
ñâîéñòâ?
3. Êàêèå ñâîéñòâà èìååò êîìïîíåíò êíîïêà? ×òî îïðåäåëÿþò çíà÷åíèÿ ýòèõ
ñâîéñòâ?
ПОЛЕ, ЕГО СВОЙСТВА И ОБРАБОТЧИКИ СОБЫТИЙ ДЛЯ ПОЛЯ
Åùå îäíèì êîìïîíåíòîì, êîòîðûé ìîæíî ðàçìåñòèòü íà ôîðìå, ÿâëÿåò-
ñÿ ïîëå. Ïîëå – ýòî êîìïîíåíò, êîòîðûé èñïîëüçóåòñÿ äëÿ ââîäà äàííûõ.
×òîáû ðàçìåñòèòü ïîëå íà ôîðìå, íåîáõîäèìî ïîäâåñòè óêàçàòåëü ê
êíîïêå TEdit (àíãë. edit – ðåäàêòèðîâàòü) íà âêëàäêå Standard îêíà
ñðåäû Lazarus è äâàæäû ùåëêíóòü ëåâóþ êíîïêó ìûøè. Ïîñëå ýòîãî ïîëå
ïîÿâèòñÿ â âåðõíåé ëåâîé ÷àñòè ôîðìû (ðèñ. 6.1), à åãî èìÿ äîáàâèòñÿ â
ñïèñîê êîìïîíåíòîâ ïðîåêòà â ïîëå Êîìïîíåíòû îêíà Èíñïåêòîð îáúåê-
òîâ. Ïðè íåîáõîäèìîñòè ïîëå ìîæíî ïåðåòàùèòü â ëþáîå ìåñòî ôîðìû.
Âûäåëèòü ïîëå ìîæíî, âûáðàâ åãî íà ôîðìå èëè âûáðàâ åãî èìÿ â ïîëå
Êîìïîíåíòû îêíà Èíñïåêòîð îáúåêòîâ. Ïðè âûáðàííîì ïîëå ñïèñîê åãî
ñâîéñòâ è èõ çíà÷åíèé îòîáðàæàåòñÿ íà âêëàäêå Ñâîéñòâà ýòîãî îêíà. Çíà-
÷åíèÿ ñâîéñòâ ïîëÿ ìîæíî èçìåíÿòü. Äëÿ íåêîòîðûõ ñâîéñòâ èõ çíà÷åíèÿ
íåîáõîäèìî ââîäèòü â ñîîòâåòñòâóþùèå ïîëÿ íà âêëàäêå Ñâîéñòâà, äëÿ
Рис. 6.1. Поле на форме
Ãëàâà 6
1821821821821821821821821821821821821821821821821821821821821821821821821821821821821821821828
íåêîòîðûõ – ìîæíî âûáèðàòü èç ñïèñêà. Èõ ìîæíî òàêæå èçìåíÿòü ïåðå-
òàñêèâàíèåì ïîëÿ ïî ôîðìå èëè ìàðêåðîâ íà åãî ãðàíèöàõ.
Ñâîéñòâà ïîëÿ Top, Left, Name, Color, Enabled, Visible, Font àíàëîãè÷-
íû ñîîòâåòñòâóþùèì ñâîéñòâàì ìåòêè. Êàê è äëÿ ôîðìû, è äëÿ êíîïêè,
çíà÷åíèÿ ñâîéñòâ ïîëÿ Height è Width ìîæíî èçìåíèòü èëè íà âêëàäêå
Ñâîéñòâà, èëè ïåðåòàñêèâàíèåì ñïåöèàëüíûõ ìàðêåðîâ íà ãðàíèöàõ ïîëÿ.
Òåêñò â ïîëå ÿâëÿåòñÿ çíà÷åíèåì åãî ñâîéñòâà Text (àíãë. text – òåêñò). Åãî
ìîæíî ââîäèòü è ðåäàêòèðîâàòü â ñîîòâåòñòâóþùåì ïîëå âêëàäêè Ñâîé-
ñòâà. ×àñòî ïåðåä íà÷àëîì èñïîëíåíèÿ ïðîåêòà çíà÷åíèå ýòîãî ñâîéñòâà
öåëåñîîáðàçíî ñäåëàòü ïóñòûì.
Åñëè âûäåëèòü ïîëå, òî íà âêëàäêå Ñîáûòèÿ îêíà Èíñïåêòîð îáúåêòîâ
ìîæíî, êàê è äëÿ ðàññìîòðåííûõ ðàíåå êîìïîíåíòîâ, âûáðàòü ñîáûòèå,
äëÿ êîòîðîãî ñèñòåìà ñîçäàñò çàãîòîâêó ïðîöåäóðû – îáðàáîò÷èêà ýòîãî
ñîáûòèÿ. Ïðèâåäåííàÿ íà ðèñóíêå 6.2 ïðîöåäóðà – îáðàáîò÷èê ñîáûòèÿ
Click äëÿ ïîëÿ – ñîäåðæèò êîìàíäû:
 óìåíüøåíèÿ íà 20 ïèêñåëåé îòñòóïà âåðõíåé ãðàíèöû ïîëÿ îò âåðõ-
íåé ãðàíèöû îêíà;
 çàäàíèÿ æåëòîãî ôîíà ïîëÿ;
 çàäàíèÿ ðàçìåðà 12 øðèôòà äëÿ òåêñòà â ïîëå;
 çàäàíèÿ êðàñíîãî öâåòà øðèôòà äëÿ òåêñòà â ïîëå;
 âûâîäà òåêñòà, ââåäåííîãî â ïîëå, â íàäïèñü è â îêíî ñîîáùåíèé.
Ïîñëå çàïóñêà ïðîåêòà íà èñïîëíåíèå ìîæíî ââåñòè â ïîëå ïðîèçâîëü-
íûé òåêñò (íà ðèñ. 6.3 â ïîëå ââåäåí òåêñò «Ðàáîòàåì ñ ïîëåì»), óñòàíîâèòü
óêàçàòåëü íà ïîëå è ùåëêíóòü ëåâóþ êíîïêó ìûøè. Ðåçóëüòàò èñïîëíåíèÿ
ïðîöåäóðû – îáðàáîò÷èêà ñîáûòèÿ Click äëÿ ïîëÿ – ïðèâåäåí íà ðèñóí-
êå 6.4.
Íåñìîòðÿ íà òî ÷òî îñíîâíîå íàçíà÷åíèå ïîëÿ – ââîä äàííûõ, îíî ìîæåò
èñïîëüçîâàòüñÿ è äëÿ âûâîäà äàííûõ. Äëÿ ýòîãî â õîäå èñïîëíåíèÿ ïðîåêòà
çíà÷åíèþ åãî ñâîéñòâà Text ñëåäóåò ïðèñâîèòü îïðåäåëåííûé òåêñò. Íàïðè-
Рис. 6.2. Обработчик события Click для поля
18318318318318318318318318318318318318318318318318318318318318318318318318318318318318318318318383
АЛГОРИТМЫ РАБОТЫ С ОБЪЕКТАМИ И ВЕЛИЧИНАМИ
ìåð, Edit1.Text : ’Ìû – ó÷åíèêè 8 êëàññà’. Åñëè øèðèíà ïîëÿ áóäåò ìåíüøå
äëèíû òåêñòà, òî, â îòëè÷èå îò ìåòêè, øèðèíà ïîëÿ íå óâåëè÷èòñÿ è ÷àñòü
òåêñòà áóäåò íàõîäèòüñÿ çà ïðåäåëàìè ïîëÿ è áóäåò íåâèäèìà ïîëüçîâàòåëþ.
ВЕЛИЧИНЫ. ПОСТОЯННЫЕ И ПЕРЕМЕННЫЕ ВЕЛИЧИНЫ
Èíôîðìàòèêà, ìàòåìàòèêà, ôèçèêà è äðóãèå íàóêè èñïîëüçóþò âåëè÷èíû.
Âåëè÷èíà – ýòî êîëè÷åñòâåííî âûðàæåííîå çíà÷åíèå ñâîéñòâà îáúåêòà.
Ïðèìåðàìè âåëè÷èí â èíôîðìàòèêå ÿâëÿþòñÿ, íàïðèìåð, øèðèíà è âû-
ñîòà îêíà, öâåò åãî ôîíà, íàäïèñü íà êíîïêå, åå ðàñïîëîæåíèå íà ôîðìå è
äð. Ïðèìåðàìè âåëè÷èí â ìàòåìàòèêå ÿâëÿþòñÿ äëèíà è øèðèíà ïðÿìî-
óãîëüíèêà, åãî ïëîùàäü, ìåðà óãëà è äð. Ïðèìåðàìè âåëè÷èí â ôèçèêå
ÿâëÿþòñÿ ðàññòîÿíèå, âðåìÿ, ñêîðîñòü, ïëîòíîñòü âåùåñòâà è äð.
Âåëè÷èíó, çíà÷åíèå êîòîðîé íå èçìåíÿåòñÿ, íàçûâàþò ïîñòîÿííîé âå-
ëè÷èíîé, èëè êîíñòàíòîé.
Ïðèìåðîì ìàòåìàòè÷åñêîé êîíñòàíòû ÿâëÿåòñÿ, íàïðèìåð, ÷èñëî . Âû
çíàåòå, ÷òî ïðèáëèæåííîå çíà÷åíèå ýòîãî ÷èñëà ðàâíî 3,1416. Ïðèìåðàìè
ôèçè÷åñêèõ êîíñòàíò ÿâëÿþòñÿ ïëîòíîñòè âåùåñòâ, íàïðèìåð ïëîòíîñòü
âîçäóõà ïðèáëèæåííî ðàâíà 1,293 êã/ì3
.
Âåëè÷èíó, çíà÷åíèå êîòîðîé ìîæåò èçìåíÿòüñÿ, íàçûâàþò ïåðåìåííîé
âåëè÷èíîé, èëè ïåðåìåííîé.
ИСПОЛЬЗОВАНИЕ ПОЛЯ ДЛЯ ВВОДА ЧИСЕЛ
Ñîçäàäèì ïðîåêò, â êîòîðîì áóäåò âû÷èñëÿòüñÿ ñóììà äâóõ ïðîèçâîëü-
íûõ äåéñòâèòåëüíûõ ÷èñåë.
Ðàçìåñòèì íà ôîðìå äâà ïîëÿ, â êîòîðûå ïîëüçîâàòåëü ïðè èñïîëíåíèè
ïðîåêòà áóäåò ââîäèòü ñëàãàåìûå, ìåòêó äëÿ âûâîäà ñóììû è êíîïêó, ïî-
ñëå âûáîðà êîòîðîé áóäåò ïðîèñõîäèòü ñëîæåíèå ââåäåííûõ â ïîëÿ ÷èñåë è
âûâîä ñóììû â ìåòêó.
Ôîðìà äëÿ òàêîãî ïðîåêòà ñ ðàçìåùåííûìè íà íåé âûøåóêàçàííûìè
îáúåêòàìè, à òàêæå ïðîöåäóðà äëÿ ñëîæåíèÿ äâóõ äåéñòâèòåëüíûõ ÷èñåë
ïðèâåäåíû íà ðèñóíêå 6.5.
Ðàññìîòðèì ïðèâåäåííóþ ïðîöåäóðó.
Õîòÿ ïîëüçîâàòåëü âî âðåìÿ èñïîëíåíèÿ ïðîåêòà ââîäèò â ïîëÿ ÷èñëà,
ñèñòåìà âîñïðèíèìàåò èõ êàê òåêñòû. Ýòè òåêñòû ÿâëÿþòñÿ çíà÷åíèÿìè
ñâîéñòâà Text ïîëåé ñ èìåíàìè Edit1 è Edit2. Ïîýòîìó ïåðâûå äâå êîìàíäû
Рис. 6.4. Окно исполнения
проекта после наступления
события Click для поля
Рис. 6.3. Окно исполнения
проекта после ввода текста
в поле и до наступления
события Click для поля
Ãëàâà 6
1841841841841841841841841841841841841841841841841841841841841841841841841841841841841841841848
ïðîöåäóðû x : StrToFloat (Edit1.Text) è y : StrToFloat (Edit2.Text) (àíãë.
string to floatg – ñòðîêà â ÷èñëî ñ ïëàâàþùåé äåñÿòè÷íîé çàïÿòîé) ïåðåâî-
äÿò òåêñòîâîå ïðåäñòàâëåíèå äåéñòâèòåëüíûõ ÷èñåë íåïîñðåäñòâåííî â äåé-
ñòâèòåëüíûå ÷èñëà è ïðèñâàèâàþò èõ ïåðåìåííûì x è y ñîîòâåòñòâåííî.
Рис. 6.5. Форма с двумя полями, меткой и кнопкой и процедура для сложения двух
действительных чисел
Òðåòüÿ êîìàíäà ñêëàäûâàåò ýòè ÷èñëà è ïðèñâàèâàåò ñóììó ïåðåìåííîé z.
 ÷åòâåðòîé êîìàíäå Label1.Caption : FloatToStr (z) (àíãë. float to
string – ÷èñëî ñ ïëàâàþùåé äåñÿòè÷íîé çàïÿòîé â ñòðîêó) ïåðåâîäèò âû-g
÷èñëåííóþ ñóììó èç ÷èñëà â åãî òåêñòîâîå ïðåäñòàâëåíèå è ïðèñâàèâàåò
ýòîò òåêñò çíà÷åíèþ ñâîéñòâà Caption ìåòêè ñ èìåíåì Label1.
 ÿçûêå ïðîãðàììèðîâàíèÿ Object Pascal äëÿ ëþáîé ïåðåìåííîé äîë-
æåí áûòü óêàçàí åå òèï.
Òèï ïåðåìåííîé îïðåäåëÿåò:
 êàêèå çíà÷åíèÿ ìîæåò ïðèíèìàòü ýòà ïåðåìåííàÿ;
 êàêèå îïåðàöèè ñ íåé ìîæíî âûïîëíÿòü;
 êàêîé îáúåì îïåðàòèâíîé ïàìÿòè áóäåò âûäåëåí äëÿ õðàíåíèÿ çíà÷å-
íèÿ ýòîé ïåðåìåííîé.
Èìåíà ïåðåìåííûõ è èõ òèïû óêàçûâàþòñÿ â ïðîåêòå ïîñëå êëþ÷åâîãî
ñëîâà var (àíãë. variable – ïåðåìåííàÿ).
Çíà÷åíèÿ ïåðåìåííûõ x, y, z, êîòîðûå èñïîëüçîâàíû â ïðîöåäóðå, ïî
óñëîâèþ çàäà÷è ìîãóò áûòü ïðîèçâîëüíûìè äåéñòâèòåëüíûìè ÷èñëàìè.
Äëÿ òàêèõ ïåðåìåííûõ ìîæíî èñïîëüçîâàòü òèï real (àíãë. real – äåéñòâè-
òåëüíûé). Ïåðåìåííûå ýòîãî òèïà ìîãóò ïðèíèìàòü öåëûå è äðîáíûå çíà-
÷åíèÿ, ìîäóëü êîòîðûõ íå ïðåâûøàåò 1,7 · 1038
. Äëÿ êàæäîãî èç ýòèõ çíà-
÷åíèé áóäåò âûäåëåíî 8 áàéò ïàìÿòè. Ïåðåìåííûå, èñïîëüçóåìûå â ïðî-
öåäóðå, è èõ òèïû îïèñûâàþòñÿ â ñòðîêå var, ðàñïîëîæåííîé ïîñëå ñòðîêè
çàãîëîâêà ïðîöåäóðû (ðèñ. 6.5).
1818518518518518518518518518518518518518518518518518518518518518518518518518518518518518518518585
АЛГОРИТМЫ РАБОТЫ С ОБЪЕКТАМИ И ВЕЛИЧИНАМИ
Åñëè ïåðåìåííûå ìîãóò ïðèíèìàòü òîëüêî öåëûå
çíà÷åíèÿ, òî äëÿ íèõ ìîæíî èñïîëüçîâàòü òèï
integer (àíãë. integer – öåëûé) èëè òèïr longint (àíãë.
long integer – äëèííîå öåëîå). Ïåðåìåííûå ïåðâîãîr
èç ýòèõ òèïîâ ìîãóò ïðèíèìàòü öåëûå çíà÷åíèÿ îò
–32 768 äî 32 767, à âòîðîãî – öåëûå çíà÷åíèÿ îò
–2 147 483 648 äî 2 147 483 647. Äëÿ êàæäîãî èç ýòèõ
çíà÷åíèé áóäåò âûäåëåíî 4 áàéòà ïàìÿòè.
 ñòðîêå var, ðàñïîëîæåííîé âíå ïðîöåäóðû
(ðèñ. 6.5), îïèñûâàþòñÿ òå ïåðåìåííûå è èõ òèïû,
êîòîðûå ìîãóò èñïîëüçîâàòüñÿ âî âñåõ ïðîöåäóðàõ
ïðîåêòà. Åñëè â ñòðîêå var îïèñûâàþòñÿ ïåðåìåí-
íûå ðàçíûõ òèïîâ, òî îíà áóäåò èìåòü âèä, íàïðè-
ìåð, òàêîé: var x, y: real; t: integer;.
Ïðè èñïîëíåíèè ñîçäàííîãî ïðîåêòà îòêðûâàåò-
ñÿ îêíî. Ïîëüçîâàòåëü ââîäèò â ïîëÿ äâà ÷èñëà (íà
ðèñ. 6.6 ýòî ÷èñëà 2,7 è –3,43), âûáèðàåò êíîïêó ñ
çàãîëîâêîì Ñëîæèòü è ïîëó÷àåò ðåçóëüòàò (–0,73).
Íå çàêðûâàÿ îêíà èñïîëíåíèÿ ïðîåêòà, ïîëüçîâà-
òåëü ìîæåò ââåñòè â ïîëÿ äðóãèå ÷èñëà, ñíîâà âû-
áðàòü êíîïêó ñ çàãîëîâêîì Ñëîæèòü è ïîëó÷èòü íî-
âûé ðåçóëüòàò. È òàê ìîæíî ïîâòîðÿòü ëþáîå êîëè-
÷åñòâî ðàç.
×òîáû ïðè èñïîëíåíèè ïðîåêòà ïîëüçîâàòåëþ
áûëî ïîíÿòíî, ÷òî äåëàòü, öåëåñîîáðàçíî íà ôîðìå
ñëåâà îò êàæäîãî ïîëÿ è îò ìåòêè äëÿ âûâîäà ðàçìåñòèòü ïî ìåòêå ñ ïîÿñ-
íèòåëüíûìè òåêñòàìè, íàïðèìåð: Ïåðâîå ñëàãàåìîå, Âòîðîå ñëàãàåìîå,
Ñóììà (ðèñ. 6.7).
ТИП РЕЗУЛЬТАТОВ ОПЕРАЦИЙ НАД ПЕРЕМЕННЫМИ
ЧИСЛОВЫХ ТИПОВ
Âû óæå çíàåòå, ÷òî íàä ïåðåìåííûìè ÷èñëîâûõ òèïîâ ìîæíî âûïîë-
íÿòü îïåðàöèè ñëîæåíèÿ, âû÷èòàíèÿ, óìíîæåíèÿ è äåëåíèÿ.
Åñëè â êîìàíäàõ x : a + b, x : a – b, x : a*b è x : a/b ïåðåìåííûå a è b
ÿâëÿþòñÿ ïåðåìåííûìè òèïà real, òî è òèï ïåðåìåííîé x äîëæåí áûòü
îïðåäåëåí êàê real.
Åñëè â êîìàíäàõ x : a + b, x : a – b, x : a*b ïåðåìåííûå a è b ÿâëÿ-
þòñÿ ïåðåìåííûìè òèïà integer (longint), òî òèï ïåðåìåííîé x ìîæåò áûòü
îïðåäåëåí è êàê integer (longint), è êàê real.
À âîò åñëè â êîìàíäå x : a/b ïåðåìåííûå a è b ÿâëÿþòñÿ ïåðåìåííûìè
òèïà integer (longint), òî òèï ïåðåìåííîé x äîëæåí áûòü îïðåäåëåí êàê real.
ИСПОЛЬЗОВАНИЕ КОНСТАНТ В ПРОЕКТЕ
 ïðîåêòå, êðîìå ïåðåìåííûõ, ìîæíî èñïîëüçîâàòü êîíñòàíòû.
Ñîçäàäèì ïðîåêò, â êîòîðîì íóæíî âû÷èñëèòü ìàññó ñîñíû, åñëè èçâå-
ñòåí åå îáúåì.
Èç êóðñà ôèçèêè èçâåñòíî, ÷òî ïëîòíîñòü ñîñíû ÿâëÿåòñÿ êîíñòàíòîé è
ðàâíà 520 êã/ì3
, à ìàññó ìîæíî âû÷èñëèòü ïî ôîðìóëå m  V.VV
Рис. 6.6. Окно исполне-
ния проекта сложения
двух действительных
чисел
Рис. 6.7. Окно исполне-
ния проекта сложения
двух действительных
чисел с пояснительными
текстами
Ãëàâà 6
18618618618618618618618618618618618618618618618618618618618618618618618618618618618618618618686
Áóäåì ñ÷èòàòü, ÷òî çíà÷åíèå îáúåìà ââîäèòñÿ â êóáè÷åñêèõ ìåòðàõ â
ïîëå ñ èìåíåì Edit1, à çíà÷åíèå ìàññû âûâîäèòñÿ â êèëîãðàììàõ â ìåòêó
ñ èìåíåì Label1.
Òîãäà ñîîòâåòñòâóþùèé ôðàãìåíò ïðîåêòà áóäåò âûãëÿäåòü òàê:
const p  520;
var x, m: real;
begin
x : StrToFloat(Edit1.Text);
m : x*p;
Label1.Caption : FloatToStr(m);
end;
Ïîëå – ýòî êîìïîíåíò, êîòîðûé èñïîëüçóåòñÿ äëÿ ââîäà äàííûõ.
Ñâîéñòâà ïîëÿ Top, Left, Name, Color, Enabled, Visible, Font àíàëîãè÷íû
ñîîòâåòñòâóþùèì ñâîéñòâàì ìåòêè. Çíà÷åíèÿ ñâîéñòâ ïîëÿ Height è Width
ìîæíî èçìåíèòü èëè íà âêëàäêå Ñâîéñòâà, èëè ïåðåòàñêèâàíèåì ìàðêåðîâ
íà ãðàíèöàõ ïîëÿ. Òåêñò â ïîëå ÿâëÿåòñÿ çíà÷åíèåì åãî ñâîéñòâà Text. Åãî
ìîæíî ââîäèòü è ðåäàêòèðîâàòü â ñîîòâåòñòâóþùåì ïîëå âêëàäêè Ñâîéñòâà.
Ïîëå ìîæåò èñïîëüçîâàòüñÿ è äëÿ âûâîäà äàííûõ. Äëÿ ýòîãî çíà÷åíèþ
åãî ñâîéñòâà Text íåîáõîäèìî ïðèñâîèòü îïðåäåëåííûé òåêñò.
Âåëè÷èíà – ýòî êîëè÷åñòâåííî âûðàæåííîå çíà÷åíèå ñâîéñòâà îáúåêòà.
Ïîñòîÿííàÿ âåëè÷èíà (êîíñòàíòà) – âåëè÷èíà, çíà÷åíèå êîòîðîé íå èç-
ìåíÿåòñÿ. Ïåðåìåííàÿ âåëè÷èíà (ïåðåìåííàÿ) – âåëè÷èíà, çíà÷åíèå êîòî-
ðîé ìîæåò èçìåíÿòüñÿ.
 ÿçûêå ïðîãðàììèðîâàíèÿ Object Pascal äëÿ ëþáîé ïåðåìåííîé äîë-
æåí áûòü óêàçàí åå òèï. Òèï ïåðåìåííîé îïðåäåëÿåò:
 êàêèå çíà÷åíèÿ ìîæåò ïðèíèìàòü ýòà ïåðåìåííàÿ;
 êàêèå îïåðàöèè ñ íåé ìîæíî âûïîëíÿòü;
 êàêîé îáúåì îïåðàòèâíîé ïàìÿòè áóäåò âûäåëåí äëÿ õðàíåíèÿ çíà÷å-
íèÿ ýòîé ïåðåìåííîé.
 ÿçûêå ïðîãðàììèðîâàíèÿ Object Pascal ìîãóò áûòü èñïîëüçîâàíû êîí-
ñòàíòû.
Дайте ответы на вопросы
1. Äëÿ ÷åãî ìîæåò èñïîëüçîâàòüñÿ ïîëå?
2. Êàê ðàçìåñòèòü ïîëå íà ôîðìå?
3. ×òî îïðåäåëÿþò çíà÷åíèÿ ñâîéñòâ Top, Left, Name, Color, Text,
Enabled è Visible äëÿ ïîëÿ?
4. ×òî îïðåäåëÿåò çíà÷åíèå êîìïëåêñíîãî ñâîéñòâà Font äëÿ ïîëÿ?
5. ×åì îòëè÷àþòñÿ ñâîéñòâà Top è Left äëÿ ïîëÿ è äëÿ ôîðìû?
6. ×åì îòëè÷àþòñÿ ñâîéñòâà Height è Width äëÿ ïîëÿ è äëÿ ìåòêè?h
7. Êàê ìîæíî èçìåíèòü òåêñò â ïîëå?
8. Êàêèìè êîìàíäàìè ìîæíî ïåðåâåñòè òåêñòîâîå ïðåäñòàâëåíèå ÷èñ-
ëà íåïîñðåäñòâåííî â ÷èñëî è îáðàòíî?
9. ×òî îïðåäåëÿåò òèï ïåðåìåííîé?
10. Ãäå è êàê óêàçûâàþòñÿ èìåíà ïåðåìåííûõ è èõ òèïû?
ууууууууууууууСа ое ва ое в э о у еСа ое ва ое в э о у еСамое важное в этом пунктеСамое важное в этом пунктеСамое важное в этом пунктеСамое важное в этом пунктеСамое важное в этом пунктеСамое важное в этом пунктеСамое важное в этом пунктеСамое важное в этом пунктеСамое важное в этом пунктеСамое важное в этом пунктеСамое важное в этом пунктеСамое важное в этом пунктеСамое важное в этом пунктеСамое важное в этом пунктеСамое важное в этом пунктеСамое важное в этом пунктеСамое важное в этом пунктеСамое важное в этом пунктеСамое важное в этом пунктеСамое важное в этом пунктеСамое важное в этом пунктеСамое важное в этом пунктеСамое важное в этом пунктеСамое важное в этом пунктеСамое важное в этом пунктеСамое важное в этом пунктеСамое важное в этом пунктеСамое важное в этом пунктеСамое важное в этом пунктеСамое важное в этом пунктеСамое важное в этом пунктеСамое важное в этом пунктеСамое важное в этом пунктеСамое важное в этом пунктеСамое важное в этом пунктеСамое важное в этом пунктеСамое важное в этом пунктеСамое важное в этом пунктеСамое важное в этом пунктеСамое важное в этом пунктеСамое важное в этом пунктеСамое важное в этом пунктеСамое важное в этом пунктеСамое важное в этом пунктеССССССС
181871871871871871871871871871871871871871871871871871871871871871871871871871871871871871871878
АЛГОРИТМЫ РАБОТЫ С ОБЪЕКТАМИ И ВЕЛИЧИНАМИ
Выполните задания
1. Ñîçäàéòå ïðîåêò, â êîòîðîì ñîáûòèå Click äëÿ ïîëÿ óñòàíîâèò
100 ïèêñåëåé îòñòóï åãî âåðõíåé ãðàíèöû îò âåðõíåé ãðàíèöû îêíà
è èçìåíèò òåêñò â ïîëå íà ñëîâî «Èíôîðìàòèêà». Ñîõðàíèòå ïðîåêò
â ïàïêå ñ èìåíåì Çàäàíèå 6.1.1, ñîçäàííîé â âàøåé ïàïêå.
2. Ñîçäàéòå ïðîåêò, â êîòîðîì ñîáûòèå KeyPress äëÿ ïîëÿ óñòàíîâèò
120 ïèêñåëåé îòñòóï åãî ëåâîé ãðàíèöû îò ëåâîé ãðàíèöû îêíà è
èçìåíèò òåêñò â ïîëå íà âàøå èìÿ. Ñîõðàíèòå ïðîåêò â ïàïêå ñ
èìåíåì Çàäàíèå 6.1.2, ñîçäàííîé â âàøåé ïàïêå.
3. Ñîçäàéòå ïðîåêò, â êîòîðîì ñîáûòèå MouseMove äëÿ ïîëÿ èçìåíèò
òåêñò â íåì, óñòàíîâèò êðàñíûé öâåò òåêñòà, ñåðûé öâåò ôîíà è ïåðå-
ìåñòèò ïîëå íà 100 ïèêñåëåé âïðàâî è íà 80 ïèêñåëåé âíèç. Ñîõðàíè-
òå ïðîåêò â ïàïêå ñ èìåíåì Çàäàíèå 6.1.3, ñîçäàííîé â âàøåé ïàïêå.
4. Ñîçäàéòå ïðîåêò, â êîòîðîì ñîáûòèå Click äëÿ ïîëÿ ïåðåìåñòèò åãî
íà 80 ïèêñåëåé âïðàâî è íà 20 ïèêñåëåé ââåðõ è âûâåäåò â ïîëå
âàøó ôàìèëèþ è èìÿ çåëåíûì öâåòîì íà æåëòîì ôîíå. Ñîõðàíèòå
ïðîåêò â ïàïêå ñ èìåíåì Çàäàíèå 6.1.4, ñîçäàííîé â âàøåé ïàïêå.
5. Ñîçäàéòå ïðîåêò äëÿ âû÷èñëåíèÿ çíà÷åíèÿ âûðàæåíèÿ
(2a ++ b) ·· (a ++ c). Ñîõðàíèòå ïðîåêò â ïàïêå ñ èìåíåì Çàäàíèå 6.1.5,
ñîçäàííîé â âàøåé ïàïêå.
6. Ñîçäàéòå ïðîåêò äëÿ âû÷èòàíèÿ äâóõ äåéñòâèòåëüíûõ ÷èñåë. Ñîõðà-
íèòå ïðîåêò â ïàïêå ñ èìåíåì Çàäàíèå 6.1.6, ñîçäàííîé â âàøåé
ïàïêå.
7. Ñîçäàéòå ïðîåêò äëÿ âû÷èñëåíèÿ çíà÷åíèÿ âûðàæåíèÿ (3a –– 2b) ·· c.
Ñîõðàíèòå ïðîåêò â ïàïêå ñ èìåíåì Çàäàíèå 6.1.7, ñîçäàííîé â âà-
øåé ïàïêå.
8. Ñîçäàéòå ïðîåêò äëÿ âû÷èñëåíèÿ äëèíû îêðóæíîñòè, èñïîëüçóÿ
êîíñòàíòó. Ñîõðàíèòå ïðîåêò â ïàïêå ñ èìåíåì Çàäàíèå 6.1.8, ñîç-
äàííîé â âàøåé ïàïêå.
ÏÐÀÊÒÈ×ÅÑÊÀß ÐÀÁÎÒÀ № 10
«Составление и исполнение линейных алгоритмов обработки величин»
Âíèìàíèå! Ðàáîòàÿ ñ êîìïüþòåðîì, ñîáëþäàéòå ïðàâèëà áåçîïàñíîñòè
è ñàíèòàðíî-ãèãèåíè÷åñêèå íîðìû.
1. Îòêðîéòå îêíî ñðåäû Lazarus.
2. Ðàçìåñòèòå íà ôîðìå êíîïêó è ïîëå.
3. Óñòàíîâèòå ñëåäóþùèå çíà÷åíèÿ ñâîéñòâ êíîïêè:
øèðèíà – 70 ïèêñåëåé;
âûñîòà – 30 ïèêñåëåé;
îòñòóï îò ëåâîé ãðàíèöû ôîðìû – 150 ïèêñåëåé;
îòñòóï îò âåðõíåé ãðàíèöû ôîðìû – 200 ïèêñåëåé;
òåêñò íà êíîïêå – Ñâîéñòâà ïîëÿ.
4. Óñòàíîâèòå ñëåäóþùèå çíà÷åíèÿ ñâîéñòâ ïîëÿ:
øèðèíà – 200 ïèêñåëåé;
âûñîòà – 50 ïèêñåëåé;
îòñòóï îò ëåâîé ãðàíèöû ôîðìû – 70 ïèêñåëåé;
Ãëàâà 6
18818818818818818818818818818818818818818818818818818818818818818818818818818818818818818818888
îòñòóï îò âåðõíåé ãðàíèöû ôîðìû – 100 ïèêñåëåé;
òåêñò â ïîëå – íàçâàíèå âàøåãî êëàññà.
5. Ñîõðàíèòå ïðîåêò â ïàïêå ñ èìåíåì Ïðàêòè÷åñêàÿ 10_1, ñîçäàííîé â
âàøåé ïàïêå.
6. Èñïîëíèòå ïðîåêò.
7. Çàêðîéòå îêíî èñïîëíåíèÿ ïðîåêòà.
8. Ñîçäàéòå îáðàáîò÷èê ñîáûòèÿ Click äëÿ êíîïêè, èñïîëíåíèå êîòîðîãî
óñòàíîâèò êðàñíûé öâåò ôîíà ïîëÿ, îòñòóï ïîëÿ îò âåðõíåé ãðàíèöû
îêíà 150 ïèêñåëåé, óìåíüøèò îòñòóï ïîëÿ îò ëåâîé ãðàíèöû îêíà íà
50 ïèêñåëåé, óñòàíîâèò öâåò òåêñòà êðàñíûé è âûâåäåò â ïîëå òåêñò
«Ìû èñïîëüçóåì ñâîéñòâà ïîëÿ!».
9. Ñîõðàíèòå íîâóþ âåðñèþ ïðîåêòà.
10. Èñïîëíèòå íîâóþ âåðñèþ ïðîåêòà.
11. Çàêðîéòå îêíî èñïîëíåíèÿ ïðîåêòà.
12. Ñîçäàéòå íîâûé ïðîåêò äëÿ âû÷èñëåíèÿ çíà÷åíèÿ âûðàæåíèÿ
a ·· (4b – 3c).
13. Ñîõðàíèòå ïðîåêò â ïàïêå ñ èìåíåì Ïðàêòè÷åñêàÿ 10_2, ñîçäàííîé â
âàøåé ïàïêå.
14. Âûïîëíèòå ïðîåêò.
15. Çàêðîéòå îêíî èñïîëíåíèÿ ïðîåêòà.
16. Çàêðîéòå îêíî ñðåäû Lazarus.
6.2. НАСТРОЙКА ПРОЕКТА6.2. НАСТРОЙКА ПРОЕКТА
1. Êàêîâî íàçíà÷åíèå êîìïèëÿòîðà? Êàêîâû îñîáåííîñòè åãî ðàáîòû?
2. Êàêèå îøèáêè íàçûâàþò ñèíòàêñè÷åñêèìè? Êàê îíè îáíàðóæèâàþòñÿ íà
ýòàïå êîìïèëÿöèè ïðîåêòà?
3. Êàê îòêðûòü ðàíåå ñîçäàííûé ïðîåêò?
ТЕСТИРОВАНИЕ ПРОЕКТА
Âû óæå çíàåòå, ÷òî ïðè ñîçäàíèè ïðîåêòà ìîãóò âîçíèêàòü ñèíòàêñè÷å-
ñêèå îøèáêè. Ñèíòàêñè÷åñêèå îøèáêè, êîòîðûå íå çàìåòèë àâòîð ïðîåêòà,
íàõîäèò êîìïèëÿòîð íà ýòàïå êîìïèëÿöèè ïðè çàïóñêå ïðîåêòà íà èñïîë-
íåíèå. Íåîáõîäèìî èñïðàâèòü âñå òàêèå îøèáêè è ñíîâà çàïóñòèòü íà èñ-
ïîëíåíèå íîâóþ âåðñèþ ïðîåêòà.
Åñëè èñïîëíåíèå ïðîåêòà íåîæèäàííî ïðåðûâàåòñÿ èëè ðåçóëüòàò åãî èñ-
ïîëíåíèÿ íåïðàâèëüíûé, òî ãîâîðÿò, ÷òî ïðîåêò ñîäåðæèò ëîãè÷åñêèå îøèáêè.
Îäíèì èç ñïîñîáîâ âûÿâëåíèÿ ëîãè÷åñêîé îøèáêè ÿâëÿåòñÿ ñîçäàíèå
òåñòîâûõ íàáîðîâ âõîäíûõ äàííûõ. Äëÿ êàæäîãî èç ýòèõ íàáîðîâ äàííûõ
îïðåäåëÿþò îæèäàåìûé ðåçóëüòàò èñïîëíåíèÿ ïðîåêòà è ñðàâíèâàþò åãî ñ
ðåàëüíûì ðåçóëüòàòîì èñïîëíåíèÿ ïðîåêòà. Åñëè îíè îòëè÷àþòñÿ, ñëåäóåò
íàéòè êîìàíäû â ïðîåêòå, èñïîëíåíèå êîòîðûõ ÿâëÿåòñÿ ïðè÷èíîé ïîÿâ-
ëåíèÿ ýòèõ ðàçëè÷èé.
Ïðîöåññ ïîèñêà ëîãè÷åñêèõ îøèáîê â ïðîåêòå ñ èñïîëüçîâàíèåì òåñòî-
âûõ íàáîðîâ âõîäíûõ äàííûõ íàçûâàþò òåñòèðîâàíèåì ïðîåêòà.
Îáúÿñíèì ýòîò ñïîñîá íà ñëåäóþùåì ïðèìåðå. Ïóñòü íåîáõîäèìî ñîñòà-
âèòü ïðîåêò äëÿ âû÷èñëåíèÿ çíà÷åíèé ôóíêöèè . Ïðîöåäóðà äëÿ
18918918918918918918918918918918918918918918918918918918918918918918918918918918918918918918918989
АЛГОРИТМЫ РАБОТЫ С ОБЪЕКТАМИ И ВЕЛИЧИНАМИ
Рис. 6.8. Окно с сообщением об ошибке Рис. 6.9. Текст процедуры с окрашенной
строкой, содержащей ошибку
âû÷èñëåíèÿ çíà÷åíèé ýòîé ôóíêöèè, â êîòîðîé çíà÷åíèå ïåðåìåííîé x
ââîäèòñÿ â ïîëå, áóäåò âûãëÿäåòü òàê:
procedure TForm1.Button1Click(Sender: TObject);
var x, y: real;
begin
x : StrToFloat(Edit1.Text);
y : (2*x-5)/(x*x+1);
Label1.Caption : FloatToStr(y);
end;
×àñòî ó÷åíèêè, çàïèñûâàÿ êîìàíäó ïðèñâàèâàíèÿ äëÿ âû÷èñëåíèÿ çíà-
÷åíèÿ ñîîòâåòñòâóþùåãî âûðàæåíèÿ y : (2*x – 5)/(x*x + 1), çàáûâàþò çà-
êëþ÷èòü çíàìåíàòåëü (à òî è ÷èñëèòåëü) â ñêîáêè, òî åñòü ââîäÿò, íàïðè-
ìåð, êîìàíäó y : (2*x – 5)/x*x// + 1 èëè y : 2*x – 5/x// *x + 1. Òàêóþ ëîãè÷å-
ñêóþ îøèáêó íåñëîæíî çàìåòèòü, ïðèìåíèâ óäà÷íóþ ïîäáîðêó òåñòîâ.
Òàê, ïðè òåñòèðîâàíèè äëÿ x  0 ñòàíåò î÷åâèäíûì, ÷òî ïðîåêò íå âûäàåò
îæèäàåìîãî ïðàâèëüíîãî ðåçóëüòàòà –5, à íåîæèäàííî ïðåðûâàåò ñâîå èñ-
ïîëíåíèå, îòêðûâàÿ îêíî ñ ñîîáùåíèåì îá îøèáêå (ðèñ. 6.8).
 ýòîì îêíå, êðîìå ñîîáùåíèÿ îá îøèáêå, óêàçûâàåòñÿ íîìåð è ñîäåð-
æàíèå ñòðîêè ñ îøèáêîé. Ïîñëå âûáîðà êíîïêè ÎÊ ýòî îêíî çàêðûâàåòñÿ,
à ñòðîêà ñ îøèáêîé â òåêñòå ïðîöåäóðû ñòàíîâèòñÿ îêðàøåííîé (ðèñ. 6.9).
×òîáû ïðåðâàòü èñïîëíåíèå ïðîåêòà â ýòîì ñëó÷àå, íåîáõîäèìî íàæàòü
êîìáèíàöèþ êëàâèø Ctrl + F2 èëè âûáðàòü êíîïêó Îñòàíîâèòü. Äàëåå
ñëåäóåò ïîíÿòü, â ÷åì çàêëþ÷àåòñÿ îøèáêà, èñïðàâèòü åå è ñíîâà çàïó-
ñòèòü ïðîåêò íà èñïîëíåíèå.  ðàññìàòðèâàåìîì ñëó÷àå ýòî ïðîèñõîäèò
ïîòîìó, ÷òî â õîäå èñïîëíåíèÿ ïðîåêòà ñ ýòèì çíà÷åíèåì x äîëæíà âûïîë-
íèòüñÿ îïåðàöèÿ äåëåíèÿ íà 0, êîòîðóþ âûïîëíèòü íåâîçìîæíî.
Åñëè êàê òåñòîâûé ïðèìåð áóäåò âçÿòî äðóãîå çíà÷åíèå x, íàïðèìåð 1,
òî èñïîëíåíèå ïðîåêòà íå ïðåðûâàåòñÿ, îêíî ñ ñîîáùåíèåì îá îøèáêå íå
îòêðûâàåòñÿ, íî êàê ðåçóëüòàò áóäåò âûâåäåíî ÷èñëî 6, õîòÿ îæèäàåìûì
ïðàâèëüíûì ðåçóëüòàòîì ÿâëÿåòñÿ ÷èñëî –3,5.  òàêîì ñëó÷àå òàêæå ñëå-
äóåò âíèìàòåëüíî ïðîñìîòðåòü òåêñò ïðîöåäóðû, îáíàðóæèòü îøèáêó è
èñïðàâèòü åå.
Часто для облегчения поиска логических ошибок в проект добавляют коммен-
тарии. Комментарий – это текст, который игнорируется компилятором и включа-
ется в текст проекта с целью облегчения его понимания и поиска логических оши-
бок.
Для тех, кто хочет знать больше
Ãëàâà 6
19019019019019019019019019019019019019019019019019019019019019019019019019019019019019019019090
Чтобы компилятор отличил команды от комментариев, комментарии следует
заключать в фигурные скобки, например {Команда вычисления значения у}
(рис. 6.10). Иногда комментарий вместо фигурных скобок заключают в круглые
скобки со звездочками, напримерд , р р (*Команда вывода значения у*)( д д у ).
Если текст комментария короткий и не занимает более одной строки, то можно
вместо скобок поставить перед ним две ко-
сые черты, например //Команда ввода зна-
чения х.
Если комментарий занимает не более
одной строки, то он может находиться по-
сле команды, а может начинаться с начала
строки. Любой комментарий не может нахо-
диться внутри команды.
ПОШАГОВОЕ ИСПОЛНЕНИЕ ПРОЕКТА
Åùå îäíèì ñïîñîáîì âûÿâëåíèÿ â ïðîåêòå ëîãè÷åñêèõ îøèáîê ÿâëÿåòñÿ
åãî ïîøàãîâîå èñïîëíåíèå, èëè òðàññèðîâêà. Øàã èñïîëíåíèÿ ïðîåêòà –
ýòî èñïîëíåíèå êîìàíä, çàïèñàííûõ â îäíîé ñòðîêå ïðîåêòà. Â ñòðîêå ìî-
æåò áûòü çàïèñàíà îäíà êîìàíäà èëè íåñêîëüêî.
Ðàññìîòðèì ïðîåêò äëÿ âû÷èñëåíèÿ çíà÷åíèÿ äðîáè . Ñîîò-
âåòñòâóþùàÿ ïðîöåäóðà äëÿ âû÷èñëåíèÿ çíà÷åíèÿ ýòîé äðîáè è ôîðìà ñ
êîìïîíåíòàìè ïðåäñòàâëåíû íà ðèñóíêå 6.11. Äëÿ ëó÷øåãî ïîíèìàíèÿ
ïðîöåññà ïîøàãîâîãî èñïîëíåíèÿ ïðîåêòà â ïðîöåäóðå çíà÷åíèå ÷èñëèòåëÿ
è çíàìåíàòåëÿ äðîáè âû÷èñëåíû îòäåëüíûìè êîìàíäàìè.
×òîáû áûñòðåå ïåðåéòè ê ïîøàãîâîìó èñïîëíåíèþ ïðèâåäåííîé ïðîöå-
äóðû, öåëåñîîáðàçíî èñïîëíèòü ÷àñòü ïðîåêòà, ïðåäøåñòâóþùóþ èñïîëíå-
íèþ ýòîé ïðîöåäóðû, â àâòîìàòè÷åñêîì ðåæèìå. Äëÿ ýòîãî ñëåäóåò óñòàíî-
âèòü òî÷êó îñòàíîâêè (òî÷êó îñòàíîâà) â ïåðâîé ñòðîêå ïðîöåäóðû
(ðèñ. 6.12) è çàïóñòèòü ïðîåêò íà èñïîëíåíèå. Åñëè â íåêîòîðîé ñòðîêå
Рис. 6.10. Текст процедуры с логиче-
ской ошибкой и комментариями
Рис. 6.11. Проект для вычисления значения дроби
1911911911911911911911911911911911911911911911911911911911911911911911911911911911911911911911919
АЛГОРИТМЫ РАБОТЫ С ОБЪЕКТАМИ И ВЕЛИЧИНАМИ
ïðîåêòà óñòàíîâëåíà òî÷êà îñòàíîâà, òî ïîñëå çàïóñêà ïðîåêòà íà èñïîëíå-
íèå â àâòîìàòè÷åñêîì ðåæèìå èñïîëíèòñÿ ÷àñòü ïðîåêòà ñ ñàìîãî íà÷àëà
è äî ýòîé ñòðîêè, íå èñïîëíÿÿ êîìàíäû èìåííî ýòîé ñòðîêè.
Äëÿ óñòàíîâêè òî÷êè îñòàíîâà â íóæíîé ñòðîêå ñëåäóåò âûáðàòü íîìåð
ýòîé ñòðîêè â òåêñòå ïðîåêòà. Ïîñëå ýòîãî ôîí âûáðàííîé ñòðîêè áóäåò
îêðàøåí êðàñíûì öâåòîì.
Ïîñëå çàïóñêà ïðîåêòà íà èñïîëíåíèå ñëåäóåò â îòêðûâøåìñÿ îêíå ââå-
ñòè â ñîîòâåòñòâóþùèå ïîëÿ çíà÷åíèÿ ïåðåìåííûõ x è y è âûáðàòü êíîïêó
Âû÷èñëèòü. Ïîñëå ýòîãî íà÷èíàåòñÿ èñïîëíåíèå ïðèâåäåííîé ïðîöåäóðû.
Íî ïîñêîëüêó â ïåðâîé êîìàíäå ýòîé ïðîöåäóðû óñòàíîâëåíà òî÷êà îñòàíî-
âà, òî èñïîëíåíèå ïðîöåäóðû ïðèîñòàíîâèòñÿ è ìîæíî íà÷èíàòü åå ïîøà-
ãîâîå èñïîëíåíèå. Äëÿ èñïîëíåíèÿ îäíîãî øàãà ïðîåêòà ñëåäóåò âûïîë-
íèòü Çàïóñê  Øàã â îáõîä èëè íàæàòü êëàâèøó F8. Ïðè ïîøàãîâîì
èñïîëíåíèè ôîí ñòðîêè ïðîåêòà, êîìàíäû êîòîðîãî áóäóò èñïîëíåíû ïðè
ñëåäóþùåì øàãå èñïîëíåíèÿ, îêðàøè-
âàåòñÿ â ñåðûé öâåò (ðèñ. 6.13).
 ëþáîé ìîìåíò ïîøàãîâîå èñïîëíå-
íèå ïðîåêòà ìîæíî ïðåðâàòü, íàæàâ
êîìáèíàöèþ êëàâèø Ctrl + F2, èëè âû-
áðàâ êíîïêó Îñòàíîâèòü, èëè âû-
áðàâ êíîïêó Çàïóñòèòü. Â ïåðâûõ
äâóõ ñëó÷àÿõ èñïîëíåíèå ïðîåêòà ïðå-
ðûâàåòñÿ, à â òðåòüåì – èñïîëíåíèå
ïðîåêòà ïðîäîëæàåòñÿ â àâòîìàòè÷å-
ñêîì ðåæèìå.
ПРОСМОТР ЗНАЧЕНИЙ ПЕРЕМЕННЫХ ПРИ ТРАССИРОВКЕ
Ïîøàãîâîå èñïîëíåíèå ïðîåêòà íå èìååò íèêàêîãî ñìûñëà, åñëè â õîäå
òàêîãî èñïîëíåíèÿ íå âèäåòü è íå íàáëþäàòü, êàê èçìåíÿþòñÿ çíà÷åíèÿ
ïåðåìåííûõ. Èìåííî òàêîå íàáëþäåíèå ìîæåò ïîìî÷ü íàì ïîíÿòü, êàêèå
êîìàíäû ÿâëÿþòñÿ ïðè÷èíîé ëîãè÷åñêîé îøèáêè.
Рис. 6.13. Пошаговое исполнение
Рис. 6.12. Точка останова
Ãëàâà 6
1921921921921921921921921921921921921921921921921921921921921921921921921921921921921921921929
×òîáû â õîäå ïîøàãîâîãî èñïîëíåíèÿ ïðîåêòà íàáëþäàòü çà èçìåíåíèåì
çíà÷åíèé ïåðåìåííûõ, ñëåäóåò èìåíà ýòèõ ïåðåìåííûõ ïîìåñòèòü â îêíî
Ñïèñîê íàáëþäåíèé. Ýòî ìîæíî ñäåëàòü, èñïîëüçóÿ îêíî Ñâîéñòâà íàáëþ-
äåíèÿ.
×òîáû ïîìåñòèòü èìÿ ïåðåìåííîé â îêíî Ñâîéñòâà íàáëþäåíèÿ, ñëåäóåò
íàæàòü êîìáèíàöèþ êëàâèø Ctrl + F5 èëè âûïîëíèòü Çàïóñê  Äîáà-
âèòü íàáëþäåíèå (ðèñ. 6.14). Èìÿ ïåðåìåííîé ñëåäóåò ââåñòè â ïîëå Âû-
ðàæåíèå ýòîãî îêíà è âûáðàòü êíîïêó ÎÊ.
Ïîñëå ýòîãî îòêðûâàåòñÿ îêíî Ñïèñîê íàáëþäåíèé (ðèñ. 6.15) ñ âíåñåí-
íûì â íåãî èìåíåì ïåðåìåííîé. Òàêèì îáðàçîì â ýòî îêíî ìîæíî âíåñòè
èìåíà âñåõ ïåðåìåííûõ, ïî çíà÷åíèÿì êîòîðûõ öåëåñîîáðàçíî íàáëþäàòü â
õîäå ïîøàãîâîãî èñïîëíåíèÿ ïðîãðàììû. Âûáîð êíîïêè Äîáàâèòü ýòî-
ãî îêíà òàêæå îòêðûâàåò îêíî Ñâîéñòâà íàáëþäåíèÿ, âûáîð êíîïêè
Óäàëèòü óäàëÿåò èç ýòîãî îêíà âûäåëåííóþ ñòðîêó ñ èìåíåì ïåðåìåí-
íîé è åå çíà÷åíèåì, à âûáîð êíîïêè Óäàëèòü âñå ïîëíîñòüþ óäàëÿåò
ñïèñîê ïåðåìåííûõ, ïî çíà÷åíèÿì êîòîðûõ âåäåòñÿ íàáëþäåíèå.
Äî íà÷àëà èñïîëíåíèÿ ïðîåêòà çíà÷å-
íèÿ ïåðåìåííûõ, èñïîëüçóåìûõ â ïðîåê-
òå, íå îïðåäåëåíû. Ïîýòîìó â îêíå Ñïè-
ñîê íàáëþäåíèé ìû âèäèì çíà÷åíèÿ
ýòèõ ïåðåìåííûõ invalid (àíãë. invalid –
íåäåéñòâèòåëüíûé, íåñóùåñòâóþùèé).
 õîäå ïîøàãîâîãî èñïîëíåíèÿ ïðî-
åêòà çíà÷åíèÿ ýòèõ ïåðåìåííûõ áóäóò
èçìåíÿòüñÿ, ÷òî è ìîæíî íàáëþäàòü â
îêíå Ñïèñîê íàáëþäåíèé (ðèñ. 6.16).
Âíèìàòåëüíî ñëåäÿ çà ýòèìè èçìåíåíèÿ-
ìè è ñðàâíèâàÿ ýòè çíà÷åíèÿ ñ îæèäàå-
ìûìè, ìîæíî çàìåòèòü, â ìîìåíò èñïîë-
íåíèÿ êàêîé êîìàíäû ïðîåêòà çíà÷åíèå
íåêîòîðîé ïåðåìåííîé ñòàíîâèòñÿ íå-
ïðàâèëüíûì. Èìåííî ýòà êîìàíäà è ìî-
æåò áûòü ïðè÷èíîé ëîãè÷åñêîé îøèáêè.
Ëîãè÷åñêàÿ îøèáêà – ýòî îøèáêà â ïðîåêòå, êîòîðàÿ ïðèâîäèò ê íå-
îæèäàííîìó ïðåðûâàíèþ åãî èñïîëíåíèÿ èëè ê íåïðàâèëüíîìó ðåçóëüòà-
òó åãî èñïîëíåíèÿ.
Рис. 6.14. Окно Свойства наблюдения Рис. 6.15. Окно Список наблюдений
Рис. 6.16. Значения переменных в
окне Список наблюдений в ходе
пошагового исполнения проекта
ууууууууууууууСа ое ва ое в э о у еСа ое ва ое в э о у еСамое важное в этом пунктеСамое важное в этом пунктеСамое важное в этом пунктеСамое важное в этом пунктеСамое важное в этом пунктеСамое важное в этом пунктеСамое важное в этом пунктеСамое важное в этом пунктеСамое важное в этом пунктеСамое важное в этом пунктеСамое важное в этом пунктеСамое важное в этом пунктеСамое важное в этом пунктеСамое важное в этом пунктеСамое важное в этом пунктеСамое важное в этом пунктеСамое важное в этом пунктеСамое важное в этом пунктеСамое важное в этом пунктеСамое важное в этом пунктеСамое важное в этом пунктеСамое важное в этом пунктеСамое важное в этом пунктеСамое важное в этом пунктеСамое важное в этом пунктеСамое важное в этом пунктеСамое важное в этом пунктеСамое важное в этом пунктеСамое важное в этом пунктеСамое важное в этом пунктеСамое важное в этом пунктеСамое важное в этом пунктеСамое важное в этом пунктеСамое важное в этом пунктеСамое важное в этом пунктеСамое важное в этом пунктеСамое важное в этом пунктеСамое важное в этом пунктеСамое важное в этом пунктеСамое важное в этом пунктеСамое важное в этом пунктеСамое важное в этом пунктеСамое важное в этом пунктеСамое важное в этом пунктеССССССС
19319319319319319319319319319319319319319319319319319319319319319319319319319319319319319319319393
АЛГОРИТМЫ РАБОТЫ С ОБЪЕКТАМИ И ВЕЛИЧИНАМИ
Òåñòîâûé íàáîð âõîäíûõ äàííûõ – ýòî íàáîð çíà÷åíèé âõîäíûõ äàí-
íûõ, äëÿ êîòîðûõ ìîæíî çàðàíåå îïðåäåëèòü ïðàâèëüíûé ðåçóëüòàò èñ-
ïîëíåíèÿ ïðîåêòà, ïîñëå ÷åãî ñðàâíèòü åãî ñ ðåçóëüòàòîì èñïîëíåíèÿ ïðî-
åêòà äëÿ ýòèõ çíà÷åíèé âõîäíûõ äàííûõ.
Òåñòèðîâàíèå ïðîåêòà – ýòî ïðîöåññ ïîèñêà ëîãè÷åñêèõ îøèáîê â ïðî-
åêòå ñ èñïîëüçîâàíèåì òåñòîâûõ íàáîðîâ âõîäíûõ äàííûõ.
Êîììåíòàðèé – ýòî òåêñò, êîòîðûé èãíîðèðóåòñÿ êîìïèëÿòîðîì è âêëþ-
÷àåòñÿ â òåêñò ïðîåêòà ñ öåëüþ îáëåã÷åíèÿ åãî ïîíèìàíèÿ è ïîèñêà ëîãè-
÷åñêèõ îøèáîê. Êîììåíòàðèé ñëåäóåò çàêëþ÷èòü â ôèãóðíûå ñêîáêè {},
èëè â êðóãëûå ñêîáêè ñî çâåçäî÷êàìè (* *), èëè îòäåëèòü îò êîìàíäû äâó-
ìÿ êîñûìè ÷åðòàìè ////.//
Òî÷êà îñòàíîâêè (òî÷êà îñòàíîâà) – ñòðîêà â ïðîåêòå, ïåðåä èñïîëíåíè-
åì êîòîðîé èñïîëíåíèå ïðîåêòà ïðèîñòàíàâëèâàåòñÿ.
Øàã èñïîëíåíèÿ ïðîåêòà – ýòî èñïîëíåíèå êîìàíä, çàïèñàííûõ â îäíîé
ñòðîêå ïðîåêòà. Â ñòðîêå ìîæåò áûòü çàïèñàíà îäíà êîìàíäà èëè íåñêîëüêî.
Äëÿ èñïîëíåíèÿ îäíîãî øàãà ïðîåêòà ñëåäóåò âûïîëíèòü Çàïóñê  Øàã
â îáõîä èëè íàæàòü êëàâèøó F8.
 ëþáîé ìîìåíò ïîøàãîâîå èñïîëíåíèå ïðîåêòà ìîæíî ïðåðâàòü, íàæàâ
êîìáèíàöèþ êëàâèø Ctrl + F2, èëè âûáðàâ êíîïêó Îñòàíîâèòü, èëè
âûáðàâ êíîïêó Çàïóñòèòü.
×òîáû â õîäå ïîøàãîâîãî èñïîëíåíèÿ ïðîåêòà ñëåäèòü çà èçìåíåíèåì çíà-
÷åíèé ïåðåìåííûõ, ñëåäóåò èìåíà ýòèõ ïåðåìåííûõ ïîìåñòèòü â îêíî Ñïè-
ñîê íàáëþäåíèé. Ýòî ìîæíî ñäåëàòü, èñïîëüçóÿ îêíî Ñâîéñòâà íàáëþäåíèé.
×òîáû ïîìåñòèòü èìÿ ïåðåìåííîé â îêíî Ñâîéñòâà íàáëþäåíèé, ñëåäóåò
íàæàòü êîìáèíàöèþ êëàâèø Ctrl + F5 èëè âûïîëíèòü Çàïóñê  Äîáàâèòü
íàáëþäåíèå. Èìÿ ïåðåìåííîé ñëåäóåò ââåñòè â ïîëå Âûðàæåíèå ýòîãî
îêíà è âûáðàòü êíîïêó ÎÊ.
Дайте ответы на вопросы
1.  ÷åì çàêëþ÷àåòñÿ ïðîöåññ òåñòèðîâàíèÿ ïðîåêòà?
2. Äëÿ ÷åãî âûïîëíÿåòñÿ òåñòèðîâàíèå ïðîåêòà?
3. ×òî òàêîå êîììåíòàðèé â ïðîåêòå? Êàê êîììåíòàðèé âêëþ÷èòü â
òåêñò ïðîåêòà?
4. Äëÿ ÷åãî â òåêñò ïðîåêòà âêëþ÷àþò êîììåíòàðèè?
5. Äëÿ ÷åãî ïðîåêò èñïîëíÿþò ïîøàãîâî?
6.  ÷åì çàêëþ÷àåòñÿ ïðîöåññ ïîøàãîâîãî èñïîëíåíèÿ ïðîåêòà?
7. ×òî òàêîå øàã èñïîëíåíèÿ ïðîåêòà? Êàê îñóùåñòâèòü åãî èñïîëíåíèå?
8. ×òî òàêîå òî÷êà îñòàíîâà? Äëÿ ÷åãî îíà èñïîëüçóåòñÿ?
9. Êàê ïðåðâàòü ðåæèì ïîøàãîâîãî èñïîëíåíèÿ ïðîåêòà?
10. Êàê ïðîñìîòðåòü çíà÷åíèÿ ïåðåìåííûõ ïðè ïîøàãîâîì èñïîëíåíèè
ïðîåêòà?
Выполните задания
1. Îòêðîéòå ïðîåêò, íàïðèìåð èç ïàïêè Ãëàâà 6Çàäàíèå 6.2Ïðîåêò
6.2.1, ïðåäíàçíà÷åííûé äëÿ ðåøåíèÿ çàäà÷è: «Äâà ïîåçäà âûåõàëè
îäíîâðåìåííî íàâñòðå÷ó äðóã äðóãó. Îïðåäåëèòü, ÷åðåç êàêîå âðåìÿ
îíè âñòðåòÿòñÿ, åñëè èçâåñòíî ðàññòîÿíèå ìåæäó íèìè â ìîìåíò
Ãëàâà 6
1941941941941941941941941941941941941941941941941941941941941941941941941941941941941941941949
íà÷àëà äâèæåíèÿ è ñêîðîñòü êàæäîãî ïîåçäà». Èñïîëíåíèå îáðà-
áîò÷èêà ñîáûòèÿ Click äëÿ êíîïêè äîëæíî ïðèâåñòè ê âûâîäó èñ-
êîìîãî âðåìåíè, åñëè çíà÷åíèÿ ðàññòîÿíèÿ è ñêîðîñòè ââîäÿòñÿ â
ïîëÿ. Äëÿ çàäàííûõ âõîäíûõ äàííûõ âû÷èñëèòå ðåçóëüòàòû è çà-
ïèøèòå â òåòðàäü: à) ðàññòîÿíèå – 1000 êì, ñêîðîñòè – 120 êì/÷ è
130 êì/÷; á) ðàññòîÿíèå – 600 êì, ñêîðîñòè – 80 êì/÷ è 120 êì/÷;
â) ðàññòîÿíèå – 1200 êì, ñêîðîñòè – 115 êì/÷ è 85 êì/÷.
Èñïîëíèòå ïðîåêò äëÿ ïðèâåäåííûõ íàáîðîâ òåñòîâûõ äàííûõ. Ïðî-
âåðüòå, ñîâïàäàþò ëè ðåçóëüòàòû èñïîëíåíèÿ ïðîåêòà ñ ïðåäâàðè-
òåëüíî âû÷èñëåííûìè ðåçóëüòàòàìè. Îáúÿñíèòå, â ÷åì ìîæåò áûòü
îøèáêà.
2. Ñîçäàéòå òðè òåñòîâûõ íàáîðà âõîäíûõ äàííûõ äëÿ òåñòèðîâàíèÿ
ïðîåêòà, ïðåäíàçíà÷åííîãî äëÿ ðåøåíèÿ çàäà÷è: «Äâà ïîåçäà âûå-
õàëè îäíîâðåìåííî èç îäíîé ñòàíöèè â ïðîòèâîïîëîæíûõ íàïðàâ-
ëåíèÿõ. Íåîáõîäèìî íàéòè ðàññòîÿíèå, íà êîòîðîì îíè áóäóò
äðóã îò äðóãà ÷åðåç çàäàííîå âðåìÿ, åñëè èçâåñòíà ñêîðîñòü êàæ-
äîãî ïîåçäà». Âû÷èñëèòå îæèäàåìûå ðåçóëüòàòû ïî ñîñòàâëåííûì
òåñòàì. Îòêðîéòå ïðîåêò, íàïðèìåð èç ïàïêè Ãëàâà 6Çàäàíèå 6.2
Ïðîåêò 6.2.2. Ïðîòåñòèðóéòå åãî íà âàøèõ òåñòîâûõ äàííûõ. Ñäå-
ëàéòå âûâîä, ñîäåðæèò ëè ïðîåêò ëîãè÷åñêèå îøèáêè. Åñëè äà, òî
â ÷åì ìîæåò áûòü îøèáêà.
3. Îòêðîéòå ïðîåêò, íàïðèìåð èç ïàïêè Ãëàâà 6Çàäàíèå 6.2Ïðîåêò
6.2.3. Ïðîñìîòðèòå òåêñò ïðîåêòà è íà îñíîâå àíàëèçà êîììåíòàðè-
åâ ñäåëàéòå ïðåäïîëîæåíèå, êàêóþ çàäà÷ó ðåøàåò ýòîò ïðîåêò.
Îïèðàÿñü íà âàøå ïðåäïîëîæåíèå, ñîñòàâüòå òðè òåñòîâûõ íàáîðà
âõîäíûõ äàííûõ äëÿ òåñòèðîâàíèÿ ïðîåêòà. Âû÷èñëèòå îæèäàåìûå
ðåçóëüòàòû. Ïðîòåñòèðóéòå ïðîåêò íà âàøèõ òåñòîâûõ äàííûõ.
Ñäåëàéòå âûâîä, ïðàâèëüíûì ëè áûëî âàøå ïðåäïîëîæåíèå.
4. Îòêðîéòå ïðîåêò, íàïðèìåð èç ïàïêè Ãëàâà 6Çàäàíèå 6.2Ïðîåêò
6.2.4. Èñïîëíèòå ïðîåêò â ïîøàãîâîì ðåæèìå. Îáðàòèòå âíèìàíèå
íà èçìåíåíèå çíà÷åíèé ïåðåìåííûõ â õîäå èñïîëíåíèÿ ïðîåêòà.
5. Îòêðîéòå ïðîåêò, íàïðèìåð èç ïàïêè Ãëàâà 6Çàäàíèå 6.2Ïðîåêò
6.2.5. Â õîäå ïîøàãîâîãî èñïîëíåíèÿ ïðîåêòà ïðîñëåäèòå çà èçìåíå-
íèåì çíà÷åíèé ïåðåìåííûõ s1 è s2.
6. Ó÷åíèêè íà ïðàçäíèê êóïèëè êîíôåòû è ïå÷åíüå. Èçâåñòíû öåíû
êîíôåò è ïå÷åíüÿ è âåñ êóïëåííûõ ñëàäîñòåé êàæäîãî âèäà. Ñîçäàéòå
ïðîåêò äëÿ íàõîæäåíèÿ ïîëíîé ñòîèìîñòè ïîêóïêè. Ñîõðàíèòå ïðî-
åêò â ïàïêå ñ èìåíåì Çàäàíèå 6.2.6, ñîçäàííîé â âàøåé ïàïêå. Èñïîë-
íèòå ïðîåêò â ïîøàãîâîì ðåæèìå, ïðîñëåäèòå çà çíà÷åíèÿìè ïåðå-
ìåííûõ, ñîäåðæàùèõ çíà÷åíèÿ ñòîèìîñòè êàæäîãî òîâàðà.
7. Îòêðîéòå ïðîåêò, íàïðèìåð èç ïàïêè Ãëàâà 6Çàäàíèå 6.2Ïðîåêò
6.2.7. Â õîäå ïîøàãîâîãî èñïîëíåíèÿ ïðîåêòà ïðîñëåäèòå çà èçìåíåíè-
åì çíà÷åíèé ïåðåìåííûõ õ, à è s. Âûÿñíèòå, êàê çíà÷åíèÿ, êîòîðûå
ïîñëåäîâàòåëüíî ïðèíèìàåò ïåðåìåííàÿ a, ñâÿçàíû ñî çíà÷åíèÿìè
ïåðåìåííîé õ. Èçìåíèòå ïðîåêò òàê, ÷òîáû â ðåçóëüòàòå èñïîëíåíèÿ
ïåðåìåííàÿ s ñîäåðæàëà ñóììó õ + õ2
+ õ4
äëÿ ââåäåííîãî çíà÷åíèÿ x.
Äîáàâüòå â òåêñò ïðîãðàììû êîììåíòàðèé, â êîòîðîì óêàæèòå, êàêèå
èçìåíåíèÿ áûëè âíåñåíû â ïðîãðàììíûé êîä. Ñîõðàíèòå ïðîåêò â
ïàïêå ñ èìåíåì Çàäàíèå 6.2.7, ñîçäàííîé â âàøåé ïàïêå.
1919519519519519519519519519519519519519519519519519519519519519519519519519519519519519519519595
АЛГОРИТМЫ РАБОТЫ С ОБЪЕКТАМИ И ВЕЛИЧИНАМИ
8. Îòêðîéòå ïðîåêò, íàïðèìåð èç ïàïêè Ãëàâà 6Çàäàíèå 6.2Ïðîåêò
6.2.8. Ýòîò ïðîåêò ïðåäíàçíà÷åí äëÿ ïîèñêà, íà ñêîëüêî áîëüøå
âðåìåíè ïîòðàòèë îäèí èç ïîåçäîâ íà ïóòü ìåæäó ãîðîäàìè, ÷åì
äðóãîé, åñëè çàäàíî ðàññòîÿíèå ìåæäó ãîðîäàìè è ñêîðîñòè êàæäî-
ãî èç ïîåçäîâ. Âûÿñíèòå, ñîäåðæèò ëè ïðîåêò ëîãè÷åñêèå îøèáêè.
Åñëè äà, îïðåäåëèòå, êàêèå êîìàíäû èõ âûçâàëè, è èñïðàâüòå èõ.
Çàïèøèòå òåñòîâûå íàáîðû äàííûõ, â êîòîðûõ âû îáíàðóæèëè ëî-
ãè÷åñêèå îøèáêè. Ñîõðàíèòå èñïðàâëåííûé ïðîåêò â ïàïêå ñ èìå-
íåì Çàäàíèå 6.2.8, â âàøåé ïàïêå.
ÏÐÀÊÒÈ×ÅÑÊÀß ÐÀÁÎÒÀ № 11
«Настройка проекта»
Âíèìàíèå! Ðàáîòàÿ ñ êîìïüþòåðîì, ñîáëþäàéòå ïðàâèëà áåçîïàñíî-
ñòè è ñàíèòàðíî-ãèãèåíè÷åñêèå íîðìû.
1. Îòêðîéòå îêíî ñðåäû Lazarus.
2. Îòêðîéòå ïðîåêò äëÿ îïðåäåëåíèÿ, âî ñêîëüêî ðàç ïðîèçâåäåíèå äâóõ
çàäàííûõ äåéñòâèòåëüíûõ ÷èñåë áîëüøå ñóììû ýòèõ ÷èñåë. Íàïðè-
ìåð, ïðîåêò èç ïàïêè Ãëàâà 6Ïðàêòè÷åñêàÿ 11.
3. Ñîçäàéòå òðè òåñòîâûõ íàáîðà âõîäíûõ äàííûõ äëÿ òåñòèðîâàíèÿ
ïðîåêòà. Çàïèøèòå èõ â òåòðàäü. Âû÷èñëèòå îæèäàåìûå ðåçóëüòàòû
è çàïèøèòå èõ. Ïðîòåñòèðóéòå ïðîåêò íà âàøèõ òåñòîâûõ äàííûõ.
Ñðàâíèòå ðåçóëüòàòû èñïîëíåíèÿ ïðîåêòà ñ îæèäàåìûìè ðåçóëüòàòà-
ìè. Çàïèøèòå âûâîä.
4. Äîáàâüòå êîììåíòàðèè äëÿ êîìàíä, â êîòîðûõ ïðîèñõîäèò âû÷èñëå-
íèå ñóììû è ïðîèçâåäåíèÿ.
5. Èñïîëíèòå ïðîåêò â ïîøàãîâîì ðåæèìå. Â õîäå ïîøàãîâîãî èñïîëíå-
íèÿ ïðîåêòà ñëåäèòå çà çíà÷åíèÿìè ñóììû è ïðîèçâåäåíèÿ. Çàïèøè-
òå, êàêèå ñîîáùåíèÿ îòîáðàæàþòñÿ â ñòîëáöå Çíà÷åíèå äëÿ óêàçàí-
íûõ ïåðåìåííûõ ïåðåä íà÷àëîì ïîøàãîâîãî èñïîëíåíèÿ ïðîåêòà, â
õîäå èñïîëíåíèÿ äëÿ îäíîãî èç íàáîðîâ âõîäíûõ äàííûõ è ïîñëå çà-
âåðøåíèÿ èñïîëíåíèÿ.
6. Ñîõðàíèòå ïðîåêò â ïàïêå ñ èìåíåì Ïðàêòè÷åñêàÿ 11, ñîçäàííîé â
ñîáñòâåííîé ïàïêå.
6.3. ЛОГИЧЕСКИЕ ВЫРАЖЕНИЯ. ПЕРЕМЕННЫЕ6.3. ЛОГИЧЕСКИЕ ВЫРАЖЕНИЯ. ПЕРЕМЕННЫЕ
ЛОГИЧЕСКОГО ТИПА. ЛОГИЧЕСКИЕ ОПЕРАЦИИЛОГИЧЕСКОГО ТИПА. ЛОГИЧЕСКИЕ ОПЕРАЦИИ
1. ×òî òàêîå âûñêàçûâàíèå? Êàêîå âûñêàçûâàíèå ñ÷èòàåòñÿ èñòèííûì, à êà-
êîå – ëîæíûì?
2. Êàêèå ñâîéñòâà ïåðåìåííîé âû çíàåòå?
3. ×òî îïðåäåëÿåò òèï ïåðåìåííîé? Êàêèå òèïû ïåðåìåííîé âû çíàåòå?
ВЫСКАЗЫВАНИЕ КАК ЛОГИЧЕСКОЕ ВЫРАЖЕНИЕ
Âû óæå çíàåòå, ÷òî âûñêàçûâàíèå – ýòî ïðåäëîæåíèå, êîòîðîå ñîäåðæèò
óòâåðæäåíèå îá îïðåäåëåííîì îáúåêòå èëè î ñâÿçè ìåæäó îáúåêòàìè è î
êîòîðîì ìîæíî îäíîçíà÷íî ñêàçàòü, èñòèííîå îíî èëè ëîæíîå. Ïðèìåðîì
Ãëàâà 6
19619619619619619619619619619619619619619619619619619619619619619619619619619619619619619619696
èñòèííîãî âûñêàçûâàíèÿ ÿâëÿåòñÿ, íàïðèìåð, âûñêàçûâàíèå «Êèåâ – ñòî-
ëèöà Óêðàèíû», à ïðèìåðîì ëîæíîãî – âûñêàçûâàíèå «3 > 5».
Îñíîâíûì ñâîéñòâîì âûñêàçûâàíèÿ ÿâëÿåòñÿ åãî èñòèííîñòü. Åñëè âû-
ñêàçûâàíèå èñòèííîå, òî ñ÷èòàþò, ÷òî çíà÷åíèå åãî ñâîéñòâà èñòèííîñòü
ðàâíî true (àíãë. true – ïðàâäà). Åñëè âûñêàçûâàíèå ëîæíîå, òî ñ÷èòàþò,
÷òî çíà÷åíèå åãî ñâîéñòâà èñòèííîñòü ðàâíî false (àíãë. false – ëîæü).
Òî åñòü çíà÷åíèå ñâîéñòâà èñòèííîñòü âûñêàçûâàíèé: «Êèåâ – ñòîëèöà
Óêðàèíû», «2 * 5 – 4  6», «4 < 12» ðàâíî true, çíà÷åíèå ñâîéñòâà èñòèí-
íîñòü âûñêàçûâàíèé: «Ýòîò ó÷åáíèê äëÿ ó÷åíèêîâ ñåäüìîãî êëàññà»,
«2 * 7 +7 3  12», «3 > 5» ðàâíî false.
Âûñêàçûâàíèå ìîæíî ðàññìàòðèâàòü
êàê ëîãè÷åñêîå âûðàæåíèå.
Ëîãè÷åñêèì âûðàæåíèåì íàçûâàþò
âûðàæåíèå, êîòîðîå ìîæåò ïðèíèìàòü
îäíî èç äâóõ çíà÷åíèé: true èëè false.
Åñëè âûñêàçûâàíèå èñòèííûå, òî ñ÷èòàþò, ÷òî çíà÷åíèå ñîîòâåòñòâóþ-
ùåãî ëîãè÷åñêîãî âûðàæåíèÿ ðàâíî true. Òî åñòü, «Êèåâ – ñòîëèöà Óêðà-
èíû»  true, (2 * 5 – 4  6)  true, (4 < 12)  true.
Åñëè âûñêàçûâàíèå ëîæíîå, òî ñ÷èòàþò, ÷òî çíà÷åíèå ñîîòâåòñòâóþùå-
ãî ëîãè÷åñêîãî âûðàæåíèÿ ðàâíî false. Òî åñòü «Ýòî ó÷åáíèê äëÿ ó÷åíèêîâ
ñåäüìîãî êëàññà»  false, (2 * 7 +7 3  12)  false, (3 > 5)  false.
ПЕРЕМЕННЫЕ ЛОГИЧЕСКОГО ТИПА
Çíà÷åíèå ëîãè÷åñêîãî âûðàæåíèÿ ìîæíî ïðèñâàèâàòü íåêîòîðîé ïåðå-
ìåííîé. Òî åñòü ìîæíî èñïîëüçîâàòü ñëåäóþùèå êîìàíäû ïðèñâàèâàíèÿ:
x : 2 ++ 12//3  6, y : 32 << 13. Òîãäà çíà÷åíèå ïåðåìåííîé õ ðàâíî true, à
çíà÷åíèå ïåðåìåííîé y ðàâíî false.
Ïåðåìåííûå, êîòîðûå ìîãóò ïðèíèìàòü îäíî èç äâóõ çíà÷åíèé true èëè
false, íàçûâàþò ïåðåìåííûìè ëîãè÷åñêîãî òèïà.
Ëîãè÷åñêèé òèï ïåðåìåííûõ îáîçíà÷àåòñÿ boolean. Íàïðèìåð, var x, y:
boolean.
×àñòî äëÿ ïåðåìåííûõ ëîãè÷åñêîãî òèïà èñïîëüçóþòñÿ êîìàíäû x : true
èëè x : false.
Ïåðåìåííûå ëîãè÷åñêîãî òèïà òîæå ñ÷èòàþòñÿ ëîãè÷åñêèìè âûðàæåíè-
ÿìè.
ОПЕРАЦИИ НАД ЛОГИЧЕСКИМИ ВЫРАЖЕНИЯМИ
Íàä ëîãè÷åñêèìè âûðàæåíèÿìè ìîæíî âûïîëíÿòü ëî-
ãè÷åñêèå îïåðàöèè: îòðèöàíèå, êîíúþíêöèÿ (ëàò. conju-
nctio – îáúåäèíåíèå), äèçúþíêöèÿ (ëàò. disjunctio – ðàçú-
åäèíåíèå) è äð.
Îòðèöàíèåì ëîãè÷åñêîãî âûðàæåíèÿ x íàçûâàþò ëîãè-
÷åñêîå âûðàæåíèå, çíà÷åíèå êîòîðîãî ðàâíî true, åñëè çíà-
÷åíèå ëîãè÷åñêîãî âûðàæåíèÿ x ðàâíî false, è ðàâíî false,
åñëè çíà÷åíèå ëîãè÷åñêîãî âûðàæåíèÿ x ðàâíî true.
Îòðèöàíèå ëîãè÷åñêîãî âûðàæåíèÿ x îáîçíà÷àþò not x.
Ëîãèêà (ãðå÷.à ό – ñëîâî, ñìûñë,
ìûñëü, ÿçûê) – íàóêà î ôîðìàõ, ìå-
òîäàõ è çàêîíàõ ïðàâèëüíîãî ìûø-
ëåíèÿ, î ñïîñîáàõ ðàññóæäåíèÿ.
õ not x
true false
false true
Таблица
истинности для
отрицания
191971971971971971971971971971971971971971971971971971971971971971971971971971971971971971971979
АЛГОРИТМЫ РАБОТЫ С ОБЪЕКТАМИ И ВЕЛИЧИНАМИ
Òî åñòü åñëè x  true, òî not x  false, è åñëè x  false, òî not x  true.
Ìîæíî ñîñòàâèòü òàêóþ òàáëèöó, êîòîðóþ íàçûâàþò òàáëèöåé èñòèííîñòè
äëÿ îïåðàöèè îòðèöàíèÿ.
Äëÿ îáðàçîâàíèÿ îòðèöàíèÿ âûñêàçûâàíèÿ ÷àñòî èñïîëüçóþò ÷àñòè-
öó íå. Íàïðèìåð, îòðèöàíèåì âûñêàçûâàíèÿ À  «Ñóùåñòâóåò íàèáîëüøåå
ïðîñòîå ÷èñëî» ÿâëÿåòñÿ âûñêàçûâàíèå not A  «Íå ñóùåñòâóåò íàèáîëü-
øåãî ïðîñòîãî ÷èñëà».
Èíîãäà îòðèöàíèå ëîãè÷åñêîãî âûðàæåíèÿ x îáîçíà÷àþò x– èëè ¬x.
Êîíúþíêöèåé äâóõ ëîãè÷åñêèõ âûðàæåíèé
x è y íàçûâàþò ëîãè÷åñêîå âûðàæåíèå, çíà÷å-
íèå êîòîðîãî ðàâíî true, åñëè çíà÷åíèå êàæäî-
ãî èç ëîãè÷åñêèõ âûðàæåíèé x è y ðàâíî true;
è ðàâíî false, åñëè çíà÷åíèå õîòÿ áû îäíîãî èç
ëîãè÷åñêèõ âûðàæåíèé x èëè y ðàâíî false.
Êîíúþíêöèÿ äâóõ ëîãè÷åñêèõ âûðàæåíèé
x è y îáîçíà÷àåòñÿ x and y (àíãë. and – è).
Äëÿ îáðàçîâàíèÿ êîíúþíêöèè äâóõ âûñêà-
çûâàíèé ÷àñòî èñïîëüçóþò ñîþç è. Íàïðèìåð,
âûñêàçûâàíèå «×èñëî 36 êðàòíî 3 è ÷èñëî 36 êðàòíî 2» ÿâëÿåòñÿ êîíú-
þíêöèåé äâóõ âûñêàçûâàíèé: «×èñëî 36 êðàòíî 3» è «×èñëî 36 êðàòíî 2».
Èíîãäà êîíúþíêöèÿ äâóõ ëîãè÷åñêèõ âûðàæåíèé x è y îáîçíà÷àåòñÿ
x  y.
Äèçúþíêöèåé äâóõ ëîãè÷åñêèõ âûðàæåíèé x è y íàçûâàþò ëîãè÷åñêîå
âûðàæåíèå, çíà÷åíèå êîòîðîãî ðàâíî true, åñëè çíà÷åíèå õîòÿ áû îäíîãî èç
ëîãè÷åñêèõ âûðàæåíèé x èëè y ðàâíî true; è ðàâíî false, åñëè çíà÷åíèå
êàæäîãî èç ëîãè÷åñêèõ âûðàæåíèé x è y ðàâíî false.
Äèçúþíêöèÿ äâóõ ëîãè÷åñêèõ âûðàæåíèé x è y îáîçíà÷àåòñÿ x or
y (àíãë. or – èëè).r
Äëÿ îáðàçîâàíèÿ äèçúþíêöèè âûñêàçûâàíèé ÷à-
ñòî èñïîëüçóþò ñîþç èëè. Íàïðèìåð, âûñêàçûâàíèå
«11 J 21» (11 ìåíüøå èëè ðàâíî 21) ÿâëÿåòñÿ äèçú-
þíêöèåé äâóõ âûñêàçûâàíèé: «11 < 21» è «11  21».
Èíîãäà äèçúþíêöèÿ äâóõ ëîãè÷åñêèõ âûðàæå-
íèé x è y îáîçíà÷àåòñÿ x  y.
×àñòî èñïîëüçóþò ëîãè÷åñêèå âûðàæåíèÿ, ñîäåð-
æàùèå íåñêîëüêî ëîãè÷åñêèõ îïåðàöèé. Íàïðèìåð:
(x or y) and (x or z).
 òàêèõ âûðàæåíèÿõ äëÿ ëîãè÷åñêèõ îïåðà-
öèé, ðàññìîòðåííûõ âûøå, îïðåäåëåí ïðèîðèòåò
âûïîëíåíèÿ îïåðàöèé: ñíà÷àëà âûïîëíÿþòñÿ îïåðàöèè îòðèöàíèÿ, çà-
òåì – îïåðàöèè êîíúþíêöèè, çàòåì – îïåðàöèè äèçúþíêöèè. Äëÿ èç-
ìåíåíèÿ ýòîãî ïîðÿäêà âûïîëíåíèÿ ëîãè÷åñêèõ îïåðàöèé èñïîëüçóþò
ñêîáêè.
Äëÿ âû÷èñëåíèÿ çíà÷åíèé ëîãè÷åñêîãî âûðàæåíèÿ ìîæíî èñïîëüçîâàòü
òàáëèöó èñòèííîñòè.  íåé íåîáõîäèìî ðàññìîòðåòü âñå âîçìîæíûå çíà÷å-
íèÿ ïåðåìåííûõ ëîãè÷åñêîãî òèïà, âõîäÿùèõ â ýòî âûðàæåíèå.
x y x and y
true true true
true false false
false true false
false false false
Таблица истинности для
конъюнкции
x y x or y
true true true
true false true
false true true
false false false
Таблица истинности для
дизъюнкции
Ãëàâà 6
19819819819819819819819819819819819819819819819819819819819819819819819819819819819819819819898
x y z
1 2 3
x or y x or z (x or y) and (x or z)
true true true true true true
true true false true true true
true false true true true true
false true true true true true
true false false true true true
false true false true false false
false false true false true false
false false false false false false
Интересные факты из истории
Определение операций над переменными логического типа
и свойства этих операций сформулировал английский матема-
тик и философ Джордж Буль (1815–1864) (рис. 6.17). В 1854 г.
вышла его основная работа «Исследования законов мышле-
ния, на которых основаны математические теории логики и ве-
роятностей». В ней исследуется система, которую сегодня на-
зывают «алгеброй высказываний», или «булевой логикой».
Булевая логика стала основным математическим инструмен-
том для создания компьютеров.
Ëîãè÷åñêèì âûðàæåíèåì íàçûâàþò âûðàæåíèå, êîòîðîå ìîæåò ïðèíè-
ìàòü îäíî èç äâóõ çíà÷åíèé: true èëè false.
Âûñêàçûâàíèå ÿâëÿåòñÿ ïðèìåðîì ëîãè÷åñêîãî âûðàæåíèÿ. Åñëè âû-
ñêàçûâàíèå èñòèííîå, òî ñ÷èòàþò, ÷òî çíà÷åíèå ñîîòâåòñòâóþùåãî ëîãè÷å-
ñêîãî âûðàæåíèÿ ðàâíî true. Åñëè âûñêàçûâàíèå ëîæíîå, òî ñ÷èòàþò, ÷òî
çíà÷åíèå ñîîòâåòñòâóþùåãî ëîãè÷åñêîãî âûðàæåíèÿ ðàâíî false.
Ïåðåìåííûå, êîòîðûå ìîãóò ïðèíèìàòü îäíî èç äâóõ çíà÷åíèé true èëè
false, íàçûâàþò ïåðåìåííûìè ëîãè÷åñêîãî òèïà. Ëîãè÷åñêèé òèï ïåðå-
ìåííûõ îáîçíà÷àåòñÿ boolean. Ïåðåìåííûå ëîãè÷åñêîãî òèïà òàêæå ñ÷èòà-
þòñÿ ëîãè÷åñêèìè âûðàæåíèÿìè.
Рис. 6.17.
Джордж Буль
ууууууууууууууСа ое ва ое в э о у еСа ое ва ое в э о у еСамое важное в этом пунктеСамое важное в этом пунктеСамое важное в этом пунктеСамое важное в этом пунктеСамое важное в этом пунктеСамое важное в этом пунктеСамое важное в этом пунктеСамое важное в этом пунктеСамое важное в этом пунктеСамое важное в этом пунктеСамое важное в этом пунктеСамое важное в этом пунктеСамое важное в этом пунктеСамое важное в этом пунктеСамое важное в этом пунктеСамое важное в этом пунктеСамое важное в этом пунктеСамое важное в этом пунктеСамое важное в этом пунктеСамое важное в этом пунктеСамое важное в этом пунктеСамое важное в этом пунктеСамое важное в этом пунктеСамое важное в этом пунктеСамое важное в этом пунктеСамое важное в этом пунктеСамое важное в этом пунктеСамое важное в этом пунктеСамое важное в этом пунктеСамое важное в этом пунктеСамое важное в этом пунктеСамое важное в этом пунктеСамое важное в этом пунктеСамое важное в этом пунктеСамое важное в этом пунктеСамое важное в этом пунктеСамое важное в этом пунктеСамое важное в этом пунктеСамое важное в этом пунктеСамое важное в этом пунктеСамое важное в этом пунктеСамое важное в этом пунктеСамое важное в этом пунктеСамое важное в этом пунктеССССССС
õ not x
true false
false true
x y x and y
true true true
true false false
false true false
false false false
x y x or y
true true true
true false true
false true true
false false false
Таблица истинности
для отрицания
Таблица истинности
для конъюнкции
Таблица истинности
для дизъюнкции
19919919919919919919919919919919919919919919919919919919919919919919919919919919919919919919919999
АЛГОРИТМЫ РАБОТЫ С ОБЪЕКТАМИ И ВЕЛИЧИНАМИ
 ëîãè÷åñêèõ âûðàæåíèÿõ äëÿ ëîãè÷åñêèõ îïåðàöèé, ðàññìîòðåííûõ
âûøå, îïðåäåëåí ñëåäóþùèé ïðèîðèòåò âûïîëíåíèÿ îïåðàöèé: ñíà÷àëà âû-
ïîëíÿþòñÿ îïåðàöèè îòðèöàíèÿ, çàòåì – îïåðàöèè êîíúþíêöèè, ïîòîì –
îïåðàöèè äèçúþíêöèè. Äëÿ èçìåíåíèÿ ýòîãî ïîðÿäêà âûïîëíåíèÿ ëîãè÷å-
ñêèõ îïåðàöèé èñïîëüçóþò ñêîáêè.
Äëÿ âû÷èñëåíèÿ çíà÷åíèé ëîãè÷åñêîãî âûðàæåíèÿ ìîæíî èñïîëüçîâàòü
òàáëèöó èñòèííîñòè.  íåé íåîáõîäèìî ðàññìîòðåòü âñå âîçìîæíûå çíà÷å-
íèÿ ïåðåìåííûõ ëîãè÷åñêîãî òèïà, âõîäÿùèõ â ýòî âûðàæåíèå.
Дайте ответы на вопросы
1. Êàêîå âûðàæåíèå íàçûâàþò ëîãè÷åñêèì? Ïðèâåäèòå ïðèìåðû.
2. Êàêèå ïåðåìåííûå íàçûâàþò ïåðåìåííûìè ëîãè÷åñêîãî òèïà?
3. Êàê îïèñûâàþòñÿ ïåðåìåííûå ëîãè÷åñêîãî òèïà?
4. ×òî òàêîå îòðèöàíèå ëîãè÷åñêîãî âûðàæåíèÿ?
5. ×òî òàêîå êîíúþíêöèÿ äâóõ ëîãè÷åñêèõ âûðàæåíèé?
6. ×òî òàêîå äèçúþíêöèÿ äâóõ ëîãè÷åñêèõ âûðàæåíèé?
7. Êàêîâ ïðèîðèòåò âûïîëíåíèÿ ëîãè÷åñêèõ îïåðàöèé?
8. ×òî èçó÷àåò íàóêà ëîãèêà?
Выполните задания
1. Óêàæèòå ïîðÿäîê âûïîëíåíèÿ ëîãè÷åñêèõ îïåðàöèé â ëîãè÷åñêèõ
âûðàæåíèÿõ:
à) a or not a and b; â) (a or not b) and (not a or not b);
á) not a or not b and a; ã) not a and not b or c and d.
2. Ñîñòàâüòå òàáëèöû èñòèííîñòè ëîãè÷åñêèõ âûðàæåíèé ñ ïåðåìåí-
íûìè ëîãè÷åñêîãî òèïà a è b:
a) a or a and b; ã) not a or not b;
b) a or not a and b; ä) (a or not b) and (a or not b);
c) a or b or not b; å) a and not b or not a and b.
3. Ñôîðìóëèðóéòå îòðèöàíèå âûñêàçûâàíèé è îïðåäåëèòå èõ èñòèí-
íîñòü:
à) ×èñëî 3 ÿâëÿåòñÿ äåëèòåëåì ÷èñëà 545.
á) Àâòîìîáèëü íå èìååò ïðàâà åõàòü íà êðàñíûé ñâåò.
â) Ñóùåñòâóþò ïàðàëëåëîãðàììû ñ ïðÿìûìè óãëàìè.
ã) Óðàâíåíèå 2x2
– 3x + 1  0 èìååò öåëûé êîðåíü.
ä) Íå ñóùåñòâóåò íàòóðàëüíîãî ÷èñëà, êîòîðîå äåëèòñÿ íà 2.
å) Ñóùåñòâóåò öåëîå ÷èñëî, êîòîðîå äåëèòñÿ íà âñå öåëûå ÷èñëà.
4. Ñðåäè óêàçàííûõ âûñêàçûâàíèé íàéäèòå êîíúþíêöèè è äèçúþíê-
öèè è îïðåäåëèòå èõ èñòèííîñòü:
à) ×èñëî 27 êðàòíî 3 è êðàòíî 9. á) 17 < 42 < 18.
â) ×èñëî 2 ïðîñòîå èëè ÷åòíîå.
ã) Òðåóãîëüíèê ABC ÿâëÿåòñÿ îñòðîóãîëüíûì, ïðÿìîóãîëüíûì èëè
òóïîóãîëüíûì.
ä) Äèàãîíàëè ëþáîãî ïàðàëëåëîãðàììà ïåðïåíäèêóëÿðíû è òî÷êîé
ïåðåñå÷åíèÿ äåëÿòñÿ ïîïîëàì.
å) 72
 49 è (–7)2
 49. æ) 21 J 21. ç) 21 J 18.
Ãëàâà 6
20020020020020020020020020020020020020020020020020020020020020020020020020020020020020020020000
5. Ïóñòü À  «Ñåðãèåíêî èçó÷àåò àíãëèéñêèé ÿçûê»,   «Ñåðãèåíêî
èìååò îöåíêó 8 ïî èíôîðìàòèêå». Ñôîðìóëèðóéòå âûñêàçûâàíèÿ:
a) A and not B; â) A or not A and B;
á) not A or B; ã) not A and not B and A.
6. Îïðåäåëèòå èñòèííîñòü èëè ëîæíîñòü âûñêàçûâàíèé äëÿ ïðèâåäåí-
íûõ çíà÷åíèé ïåðåìåííûõ:
1. «x > 0 è y > 0 èëè x < 0 è y < 0»
2. «x > 0 è íå y < 0 èëè x < 0 è y > 0»
Çíà÷åíèÿ ïåðåìåííûõ:
a) x  5, y  8;
b) x  5, y  –8;
c) x  –5, y  8;
d) x  –5, y  –8.
6.4. АЛГОРИТМЫ С ВЕТВЛЕНИЯМИ6.4. АЛГОРИТМЫ С ВЕТВЛЕНИЯМИ
1. Êàêèå âûðàæåíèÿ íàçûâàþò ëîãè÷íûìè? Êàêèå çíà÷åíèÿ îíè ìîãóò ïðè-
íèìàòü?
2. Íàçîâèòå ëîãè÷åñêèå îïåðàöèè. Ïðèâåäèòå òàáëèöó èñòèííîñòè êàæäîé èç
íèõ.
3. ×òî òàêîå âåòâëåíèå? Êàêèå âèäû âåòâëåíèÿ âàì èçâåñòíû? ×åì îíè îò-
ëè÷àþòñÿ äðóã îò äðóãà?
АЛГОРИТМЫ С ВЕТВЛЕНИЕМ
Âû óæå çíàåòå, ÷òî àëãîðèòìû ìîãóò ñîäåðæàòü âåòâëåíèÿ. Âû òàêæå
çíàåòå, ÷òî âåòâëåíèå êàê ôðàãìåíò àëãîðèòìà íà÷èíàåòñÿ ñ êîìàíäû ïðî-
âåðêè óñëîâèÿ è ðåçóëüòàòîì âûïîëíåíèÿ ýòîé êîìàíäû ìîæåò áûòü ëèáî
èñòèíà (Äà, true), ëèáî ëîæü (Íåò, false). È â çàâèñèìîñòè îò ðåçóëüòàòà èñ-
ïîëíåíèÿ ýòîé êîìàíäû áóäóò èñïîëíÿòüñÿ òå èëè èíûå êîìàíäû.
 îáùåì ñëó÷àå â ýòîé êîìàíäå îïðåäåëÿåòñÿ çíà÷åíèå îïðåäåëåííîãî
ëîãè÷åñêîãî âûðàæåíèÿ, êîòîðîå ìîæåò áûòü ëèáî true, ëèáî false.
 îáùåì ñëó÷àå áëîê-ñõåìû âåòâëåíèé èìåþò ñëåäóþùèé âèä (ðèñ. 6.18
è 6.19):
Ïîñëåäîâàòåëüíîñòü
êîìàíä 2
Ïîñëåäîâàòåëüíîñòü
êîìàíä 1
Îïðåäå-
ëåíèå çíà÷åíèÿ
ëîãè÷åñêîãî âûðà-
æåíèÿ
false true
Рис. 6.18. Полное ветвление
2012012012012012012012012012012012012012012012012012012012012012012012012012012012012012012012010
АЛГОРИТМЫ РАБОТЫ С ОБЪЕКТАМИ И ВЕЛИЧИНАМИ
Ïîñëåäîâàòåëüíîñòü
êîìàíä
Ï
Îïðåäå-
ëåíèå çíà÷åíèÿ
ëîãè÷åñêîãî âûðà-
æåíèÿ
false true
Рис. 6.19. Неполное ветвление
ВЕТВЛЕНИЯ В OBJECT PASCAL
Êîìàíäà ïîëíîãî âåòâëåíèÿ â ÿçûêå ïðîãðàììèðîâàíèÿ Object Pascal
èìååò òàêîé îáùèé âèä:
If<ëîãè÷åñêîå âûðàæåíèå>
Then begin
<ïîñëåäîâàòåëüíîñòü êîìàíä 1>
end
Else begin
<ïîñëåäîâàòåëüíîñòü êîìàíä 2>
end;
(àíãë. if – åñëè,f then – òî, òîãäà, else – èíà÷å).
Èñïîëíÿåòñÿ ýòà êîìàíäà òàê: âû÷èñëÿåòñÿ çíà÷åíèå ëîãè÷åñêîãî âû-
ðàæåíèÿ; åñëè ýòî çíà÷åíèå true, òî èñïîëíÿåòñÿ ïîñëåäîâàòåëüíîñòü êî-
ìàíä 1 è ïîñëå ýòîãî èñïîëíÿåòñÿ êîìàíäà, ñëåäóþùàÿ çà âåòâëåíèåì;
åñëè ýòî çíà÷åíèå false, òî èñïîëíÿåòñÿ ïîñëåäîâàòåëüíîñòü êîìàíä 2 è
ïîñëå ýòîãî èñïîëíÿåòñÿ êîìàíäà, ñëåäóþùàÿ çà âåòâëåíèåì.
Åñòü â Object Pascal è êîìàíäà íåïîëíîãî âåòâëåíèÿ:
If<ëîãè÷åñêîå âûðàæåíèå>
Then begin
<ïîñëåäîâàòåëüíîñòü êîìàíä>
end;
Èñïîëíÿåòñÿ ýòà êîìàíäà òàê: âû÷èñëÿåòñÿ çíà÷åíèå ëîãè÷åñêîãî âûðà-
æåíèÿ; åñëè ýòî çíà÷åíèå true, òî èñïîëíÿåòñÿ ïîñëåäîâàòåëüíîñòü êîìàíä
è ïîñëå ýòîãî èñïîëíÿåòñÿ êîìàíäà, ñëåäóþùàÿ çà âåòâëåíèåì; åñëè ýòî
çíà÷åíèå false, ñðàçó èñïîëíÿåòñÿ êîìàíäà, ñëåäóþùàÿ çà âåòâëåíèåì.
Îáðàùàåì âàøå âíèìàíèå:
 åñëè ïîñëå êëþ÷åâûõ ñëîâ Then è Else ñëåäóåò òîëüêî ïî îäíîé êî-
ìàíäå, òî îïåðàòîðíûå ñêîáêè begin è end ìîæíî íå ñòàâèòü;
 ïåðåä Else ñòàâèòü òî÷êó ñ çàïÿòîé íåëüçÿ.
Ðàññìîòðèì çàäà÷ó, àëãîðèòì ðåøåíèÿ êîòîðîé ñîäåðæèò âåòâëåíèå.
Çàäà÷à 1. Âû÷èñëèòü çíà÷åíèå âûðàæåíèÿ (a + 2b) / (a – 3b), ãäå a, b –
äåéñòâèòåëüíûå ÷èñëà.
Ïîñêîëüêó âûðàæåíèå ñîäåðæèò äåéñòâèå äåëåíèÿ íà âûðàæåíèå, êîòî-
ðîå ìîæåò áûòü ðàâíî íóëþ (íàïðèìåð, ïðè a  3 è b  1), àëãîðèòì ðåøå-
Ãëàâà 6
2022022022022022022022022022022022022022022022022022022022022022022022022022022022022022022020
íèÿ ýòîé çàäà÷è äîëæåí ñîäåðæàòü âåòâëåíèå, â êîòîðîì áóäóò ó÷òåíû äâà
âîçìîæíûõ ñëó÷àÿ: çíà÷åíèå âûðàæåíèÿ a – 3b ðàâíî 0 è çíà÷åíèå âûðà-
æåíèÿ a – 3b íå ðàâíî 0.
Áëîê-ñõåìà àëãîðèòìà ðåøåíèÿ ýòîé çàäà÷è áóäåò âûãëÿäåòü òàê
(ðèñ. 6.20):
x  0
x : a – 3b
y : a + 2b
z : y/y x//
Íà÷àëî
Êîíåö
Ââåñòè çíà÷åíèÿ
ïåðåìåííûõ a, b
Ñîîáùèòü çíà÷å-
íèå ïåðåìåííîé z
Ñîîáùèòü «Âûðàæå-
íèå çíà÷åíèÿ íå èìå-
åò: äåëåíèå íà íóëü»
truefalse
Рис. 6.20. Блок-схема алгоритма решения задачи 1
Åñëè çàïèñàòü íà ÿçûêå Object Pascal àëãîðèòì, ïðèâåäåííûé íà ðèñóí-
êå 6.20, òî îí áóäåò âûãëÿäåòü òàê:
a : StrToFloat(Edit1.Text);
b : StrToFloat(Edit2.Text);
x : a–3*b;
If x  0
Then Label1.Caption : ’Âûðàæåíèå çíà÷åíèÿ íå èìååò: äåëåíèå íà íóëü’
Else begin
y : a+2*b;
z : y/x;
Label1.Caption : FloatToStr(z);
end;
Îáðàùàåì âàøå âíèìàíèå, ÷òî âû÷èñëåíèå çíà÷åíèÿ âûðàæåíèÿ a – 3b
ìîæíî áûëî áû íå âûïîëíÿòü â îòäåëüíîé êîìàíäå è íå çàïîìèíàòü êàê
çíà÷åíèå ïåðåìåííîé õ, à âûïîëíÿòü íåïîñðåäñòâåííî â êîìàíäå âåòâëå-
20320320320320320320320320320320320320320320320320320320320320320320320320320320320320320320320303
АЛГОРИТМЫ РАБОТЫ С ОБЪЕКТАМИ И ВЕЛИЧИНАМИ
íèÿ. Òàêæå âû÷èñëåíèå çíà÷åíèÿ âûðàæåíèÿ (a + 2b) / (a – 3b) ìîæíî çà-
ïèñàòü íå äâóìÿ êîìàíäàìè, à îäíîé. Òîãäà ýòîò ôðàãìåíò ïðîåêòà áóäåò
âûãëÿäåòü òàê:
a : StrToFloat(Edit1.Text);
b : StrToFloat(Edit2.Text);
If a–3*b  0
Then Label1.Caption : ’Âûðàæåíèå çíà÷åíèÿ íå èìååò: äåëåíèå íà íóëü’
Else begin
z : (a+2*b) /(a–3*b);
Label1.Caption : FloatToStr(z);
end;
Ðàññìîòðèì çàäà÷ó, ïðè ðåøåíèè êîòîðîé â êîìàíäå âåòâëåíèÿ èñïîëü-
çóåòñÿ êîíúþíêöèÿ.
Çàäà÷à 2. Âû÷èñëèòü çíà÷åíèå çàäàííîé ôóíêöèè
x : StrToFloat(Edit1.Text);
If (x > –3) and (x < 5)
Then y : 2*x – 12
Else y : 7–8*x;
Label1.Caption : FloatToStr(y);
Ðàññìîòðèì, íàêîíåö, çàäà÷ó, ïðè ðåøåíèè êîòîðîé èñïîëüçóåòñÿ áîëåå
ñëîæíîå âåòâëåíèå.
Çàäà÷à 3. Äàíû äâà ÷èñëà. Îïðåäåëèòü, ðàâíû ëè îíè. Åñëè íåò, òî êà-
êîå èç íèõ áîëüøå?
Áëîê-ñõåìà àëãîðèòìà ðåøåíèÿ ýòîé çàäà÷è áóäåò âûãëÿäåòü òàê, êàê
íà ðèñóíêå 6.21.
Íà÷àëî
Êîíåö
Ââåñòè çíà÷åíèÿ
ïåðåìåííûõ x è y
Ñîîáùèòü: «Ïåðâîå ÷èñ-
ëî ìåíüøå»
Ñîîáùèòü: «Ïåðâîå ÷èñ-
ëî áîëüøå»
Ñîîáùèòü:
«×èñëà ðàâíû»
x > y
x  y
false
false
true
ruetr
Рис. 6.21. Блок-схема алгоритма
решения задачи 3
Ãëàâà 6
2042042042042042042042042042042042042042042042042042042042042042042042042042042042042042042040
 ýòîì àëãîðèòìå âíóòðè îäíîãî âåòâëåíèÿ èñïîëüçóåòñÿ äðóãîå âåòâëå-
íèå. Âîò êàê âûãëÿäèò ôðàãìåíò ñîîòâåòñòâóþùåãî ïðîåêòà:
If x  y
Then Label1.Caption : ’×èñëà ðàâíû’
Else If x>ó
Then Label1.Caption : ’Ïåðâîå ÷èñëî áîëüøå’
Else Label1.Caption : ’Ïåðâîå ÷èñëî ìåíüøå’;
 îáùåì ñëó÷àå áëîê-ñõåìû âåòâëåíèé áóäóò âûãëÿäåòü òàê (ðèñ. 6.22
è 6.23):
Ïîñëåäîâàòåëüíîñòü
êîìàíä
Ï
Îïðåäå-
ëåíèå çíà÷åíèÿ
ëîãè÷åñêîãî âûðà-
æåíèÿ
false true
Рис. 6.23. Неполное ветвление
Ïîñëåäîâàòåëüíîñòü
êîìàíä 2
Ïîñëåäîâàòåëüíîñòü
êîìàíä 1
Îïðåäå-
ëåíèå çíà÷åíèÿ
ëîãè÷åñêîãî âûðà-
æåíèÿ
false true
Рис. 6.22. Полное ветвление
Êîìàíäà ïîëíîãî âåòâëåíèÿ â ÿçûêå ïðîãðàììèðîâàíèÿ Object Pascal
áóäåò âûãëÿäåòü òàê:
If <ëîãè÷åñêîå âûðàæåíèå>
Then begin
<ïîñëåäîâàòåëüíîñòü êîìàíä 1>
end
Else begin
<ïîñëåäîâàòåëüíîñòü êîìàíä 2>
end;
Èñïîëíÿåòñÿ ýòà êîìàíäà ñëåäóþùèì îáðàçîì: âû÷èñëÿåòñÿ çíà÷åíèå
ëîãè÷åñêîãî âûðàæåíèÿ; åñëè ýòî çíà÷åíèå true, òî èñïîëíÿåòñÿ ïîñëåäî-
уууууууууууууууСамое важное в этом пунктеСамое важное в этом пунктеСамое важное в этом пунктеСамое важное в этом пунктеСамое важное в этом пунктеСамое важное в этом пунктеСамое важное в этом пунктеСамое важное в этом пунктеСамое важное в этом пунктеСамое важное в этом пунктеСамое важное в этом пунктеСамое важное в этом пунктеСамое важное в этом пунктеСамое важное в этом пунктеСамое важное в этом пунктеСамое важное в этом пунктеСамое важное в этом пунктеСамое важное в этом пунктеСамое важное в этом пунктеСамое важное в этом пунктеСамое важное в этом пунктеСамое важное в этом пунктеСамое важное в этом пунктеСамое важное в этом пунктеСамое важное в этом пунктеСамое важное в этом пунктеСамое важное в этом пунктеСамое важное в этом пунктеСамое важное в этом пунктеСамое важное в этом пунктеСамое важное в этом пунктеСамое важное в этом пунктеСамое важное в этом пунктеСамое важное в этом пунктеСамое важное в этом пунктеСамое важное в этом пунктеСамое важное в этом пунктеСамое важное в этом пунктеСамое важное в этом пунктеСамое важное в этом пунктеСамое важное в этом пунктеСамое важное в этом пунктеСамое важное в этом пунктеСамое важное в этом пунктеСа ое а ое то теСа ое а ое то теСССССС
2020520520520520520520520520520520520520520520520520520520520520520520520520520520520520520520505
АЛГОРИТМЫ РАБОТЫ С ОБЪЕКТАМИ И ВЕЛИЧИНАМИ
âàòåëüíîñòü êîìàíä 1 è ïîñëå ýòîãî èñïîëíÿåòñÿ êîìàíäà, ñëåäóþùàÿ çà
âåòâëåíèåì; åñëè ýòî çíà÷åíèå false, òî èñïîëíÿåòñÿ ïîñëåäîâàòåëüíîñòü
êîìàíä 2 è ïîñëå ýòîãî èñïîëíÿåòñÿ êîìàíäà, ñëåäóþùàÿ çà âåòâëåíèåì.
Åñòü â Object Pascal è êîìàíäà íåïîëíîãî âåòâëåíèÿ:
If <ëîãè÷åñêîå âûðàæåíèå>
Then begin
<ïîñëåäîâàòåëüíîñòü êîìàíä>
end;
Èñïîëíÿåòñÿ ýòà êîìàíäà ñëåäóþùèì îáðàçîì: âû÷èñëÿåòñÿ çíà÷åíèå
ëîãè÷åñêîãî âûðàæåíèÿ; åñëè ýòî çíà÷åíèå true, òî èñïîëíÿåòñÿ ïîñëåäî-
âàòåëüíîñòü êîìàíä è ïîñëå ýòîãî èñïîëíÿåòñÿ êîìàíäà, ñëåäóþùàÿ çà
âåòâëåíèåì; åñëè ýòî çíà÷åíèå false, ñðàçó èñïîëíÿåòñÿ êîìàíäà, ñëåäóþ-
ùàÿ çà âåòâëåíèåì.
Дайте ответы на вопросы
1. Êàê âûãëÿäèò áëîê-ñõåìà ïîëíîãî âåòâëåíèÿ? Îïèøèòå îñîáåííî-
ñòè èñïîëíåíèÿ òàêîãî ôðàãìåíòà àëãîðèòìà.
2. Êàê âûãëÿäèò áëîê-ñõåìà íåïîëíîãî âåòâëåíèÿ? Îïèøèòå îñîáåí-
íîñòè èñïîëíåíèÿ òàêîãî ôðàãìåíòà àëãîðèòìà.
3.  ÷åì ðàçëè÷èÿ â èñïîëíåíèè ïîëíîãî è íåïîëíîãî âåòâëåíèÿ?
4. Êàê âûãëÿäèò êîìàíäà ïîëíîãî âåòâëåíèÿ â Object Pascal?
5. Êàê âûãëÿäèò êîìàíäà íåïîëíîãî âåòâëåíèÿ â Object Pascal?
6.  ÷åì ðàçëè÷èå èñïîëíåíèÿ êîìàíä ïîëíîãî è íåïîëíîãî âåòâëåíèÿ
â Object Pascal?
Выполните задания
1. Îáúÿñíèòå õîä èñïîëíåíèÿ êîìàíäû:
If <ëîãè÷åñêîå âûðàæåíèå 1>
Then begin
<êîìàíäû 1>
end
Else If <ëîãè÷åñêîå âûðàæåíèå 2>
Then begin
<êîìàíäû 2>
end
Else begin
<êîìàíäû 3>
end;
2. Îáúÿñíèòå õîä èñïîëíåíèÿ ïîñëåäîâàòåëüíîñòè êîìàíä:
If <ëîãè÷åñêîå âûðàæåíèå 1>
Then begin
<êîìàíäû 1>
end;
If <ëîãè÷åñêîå âûðàæåíèå 2>
Then begin
<êîìàíäû 2>
end;
Ãëàâà 6
20620620620620620620620620620620620620620620620620620620620620620620620620620620620620620620606
3. Îáúÿñíèòå, ÷åì èñïîëíåíèå êîìàíäû â çàäàíèè № 1 îòëè÷àåòñÿ îò
èñïîëíåíèÿ ïîñëåäîâàòåëüíîñòè êîìàíä â çàäàíèè № 2.
4. Ñîçäàéòå ïðîåêò äëÿ âû÷èñëåíèÿ çíà÷åíèÿ âûðàæåíèÿ
(a + b) – c : (a – b). Ñîõðàíèòå ïðîåêò â ïàïêå ñ èìåíåì Çàäàíèå
6.4.4, ñîçäàííîé â âàøåé ïàïêå.
5. Ñîçäàéòå ïðîåêò äëÿ âû÷èñëåíèÿ çíà÷åíèÿ âûðàæåíèÿ
a + b – c : (a – 2b). Ñîõðàíèòå ïðîåêò â ïàïêå ñ èìåíåì Çàäàíèå
6.4.5, ñîçäàííîé â âàøåé ïàïêå.
6. Ñîçäàéòå ïðîåêò, êîòîðûé îïðåäåëÿåò ìåíüøåå èç äâóõ ïðîèçâîëü-
íûõ äåéñòâèòåëüíûõ ÷èñåë èëè âûâîäèò ñîîáùåíèå, ÷òî ÷èñëà ðàâ-
íû. Ñîõðàíèòå ïðîåêò â ïàïêå ñ èìåíåì Çàäàíèå 6.4.6, ñîçäàííîé â
âàøåé ïàïêå.
7. Ñîçäàéòå ïðîåêò, êîòîðûé îïðåäåëÿåò áîëüøåå èç äâóõ íåðàâíûõ
äåéñòâèòåëüíûõ ÷èñåë. Ñîõðàíèòå ïðîåêò â ïàïêå ñ èìåíåì Çàäà-
íèå 6.4.7, ñîçäàííîé â âàøåé ïàïêå.
8. Ñîçäàéòå ïðîåêò, êîòîðûé âû÷èñëÿåò ìîäóëü ïðîèçâîëüíîãî äåé-
ñòâèòåëüíîãî ÷èñëà. Ñîõðàíèòå ïðîåêò â ïàïêå ñ èìåíåì Çàäàíèå
6.4.8, ñîçäàííîé â âàøåé ïàïêå.
9. Ñîçäàéòå ïðîåêò, êîòîðûé îïðåäåëÿåò íàèìåíüøåå ÷èñëî ñðåäè òðåõ
íåðàâíûõ ÷èñåë. Ñîõðàíèòå ïðîåêò â ïàïêå ñ èìåíåì Çàäàíèå 6.4.9,
ñîçäàííîé â âàøåé ïàïêå.
10. Ïðèâåäèòå ïðèìåðû ïðàâèë ïî óêðàèíñêîìó ÿçûêó, ìàòåìàòèêå,
äðóãèì ïðåäìåòàì, ñîäåðæàùèõ âåòâëåíèÿ.
11. Ïðèâåäèòå ïðèìåðû æèçíåííûõ ñèòóàöèé, êîòîðûå ìîæíî îïèñàòü
àëãîðèòìîì ñ âåòâëåíèåì.
12. Ñîçäàéòå ïðîåêò, â êîòîðîì êíîïêà áóäåò ïåðåìåùàòüñÿ íà 20 ïèê-
ñåëåé âïðàâî ïðè íàâåäåíèè íà íåå êóðñîðà. Ïîñëå òîãî êàê êíîïêà
èñ÷åçíåò çà ïðàâîé ãðàíèöåé îêíà, îíà äîëæíà ïîÿâèòüñÿ ó ëåâîé
åå ãðàíèöû. Ñîõðàíèòå ïðîåêò â ïàïêå ñ èìåíåì Çàäàíèå 6.4.12,
ñîçäàííîé â âàøåé ïàïêå.
13. Ñîçäàéòå ïðîåêò äëÿ íàõîæäåíèÿ x èç óðàâíåíèÿ ax  b. Ñîõðàíèòå
ïðîåêò â ïàïêå ñ èìåíåì Çàäàíèå 6.4.13, ñîçäàííîé â âàøåé ïàïêå.
14. Ñîçäàéòå ïðîåêò äëÿ íàõîæäåíèÿ x èç óðàâíåíèÿ ax + b  c. Èñïîë-
íèòå åãî ïðè:
1) a  2; b  –8; c  18; 2) a  20; b  5; c  5;
3) a  0; b  12; c  3; 4) a  0; b  10; c  10.
Ñîõðàíèòå ïðîåêò â ïàïêå ñ èìåíåì Çàäàíèå 6.4.14, ñîçäàííîé â
âàøåé ïàïêå.
15. Ñîçäàéòå ïðîåêò äëÿ îïðåäåëåíèÿ, ìîæíî ëè èç òðåõ îòðåçêîâ ñ çà-
äàííûìè äëèíàìè îáðàçîâàòü òðåóãîëüíèê. Ñîõðàíèòå ïðîåêò â
ïàïêå ñ èìåíåì Çàäàíèå 6.4.15, ñîçäàííîé â âàøåé ïàïêå.
16. Ñîçäàéòå ïðîåêò, â êîòîðîì âû÷èñëÿåòñÿ çíà÷åíèå ôóíêöèè
Çàäàíèå 6.4.16, ñîçäàííîé â
âàøåé ïàïêå.
202072072072072072072072072072072072072072072072072072072072072072072072072072072072072072072070
АЛГОРИТМЫ РАБОТЫ С ОБЪЕКТАМИ И ВЕЛИЧИНАМИ
6.5. ФЛАЖКИ. ПОЛЕ С РАСКРЫВАЮЩИМСЯ6.5. ФЛАЖКИ. ПОЛЕ С РАСКРЫВАЮЩИМСЯ
СПИСКОМ. ПЕРЕКЛЮЧАТЕЛИСПИСКОМ. ПЕРЕКЛЮЧАТЕЛИ
1. Êàêîé âèä êîìàíäû ïîëíîãî è íåïîëíîãî âåòâëåíèÿ â ÿçûêå Object Pascal
è êàê îíè èñïîëíÿþòñÿ?
2. Êàêèå ñâîéñòâà ìåòêè è ïîëÿ âû çíàåòå? Êàê ìîæíî èçìåíèòü èõ çíà÷å-
íèÿ?
3. Äëÿ ÷åãî â ïðîãðàììàõ, ñ êîòîðûìè âû ðàáîòàëè, èñïîëüçîâàëèñü ôëàæ-
êè, ïîëå ñ ðàñêðûâàþùèìñÿ ñïèñêîì, ïåðåêëþ÷àòåëè?
ФЛАЖКИ И ИХ ИСПОЛЬЗОВАНИЕ
Ðàññìîòðèì êîìïîíåíò ôëàæîê. Çíà÷åíèå íåêîòîðûõ åãî ñâîéñòâ, â
÷àñòíîñòè ñâîéñòâà Checked (àíãë. ñhecked – ïðîâåðåíî), ìîãóò áûòü èñ-
ïîëüçîâàíû â ëîãè÷åñêîì âûðàæåíèè â êîìàíäå âåòâëåíèÿ.
Äëÿ ðàñïîëîæåíèÿ ôëàæêà íà ôîðìå íóæíî äâàæäû ùåëêíóòü íà êíîï-
êå TCheckBox (àíãë. checkbox – êîðîáêà äëÿ ïðîâåðêè) íà âêëàäêå
Standardd ñ êîìïîíåíòàìè. Ïîñëå ýòîãî ôëàæîê ïîÿâèòñÿ â âåðõíåé ëåâîé
÷àñòè ôîðìû (ðèñ. 6.24), à åãî èìÿ äîáàâèòñÿ â ñïèñîê êîìïîíåíòîâ ïðî-
åêòà â ïîëå Êîìïîíåíòû îêíà Èíñïåêòîð îáúåêòîâ.
Ïðè íåîáõîäèìîñòè ïîëå ìîæíî ïåðåòàùèòü â ëþ-
áîå ìåñòî ôîðìû.
Ñâîéñòâà ôëàæêà Caption, Top, Left, Name,
Color, Enabled, Visible, Font, Width, Height àíàëî-
ãè÷íûå ñîîòâåòñòâóþùèì ñâîéñòâàì ìåòêè.  ÷àñò-
íîñòè, çíà÷åíèÿ ñâîéñòâ Width è Height ôëàæêà
îïðåäåëÿþòñÿ äëèíîé òåêñòà ñïðàâà îò ôëàæêà è
ðàçìåðîì øðèôòà, êîòîðûì âûâåäåí ýòîò òåêñò.
Ñàì ýòîò òåêñò ÿâëÿåòñÿ çíà÷åíèåì ñâîéñòâà Caption
ôëàæêà. Ýòîò òåêñò, êàê è äëÿ ìåòêè, ìîæíî ââî-
äèòü íåïîñðåäñòâåííî íà âêëàäêå Ñâîéñòâà â ïîëå Caption, à ìîæíî ââî-
äèòü â îêíå Äèàëîã ââîäà ñòðîê, êîòîðîå îòêðûâàåòñÿ âûáîðîì êíîïêè
ñïðàâà îò ïîëÿ Caption.
Ñâîéñòâî Checked ôëàæêà ìîæåò ïðèíèìàòü îäíî èç äâóõ çíà÷åíèé:
true (îòìåòêà ôëàæêà óñòàíîâëåíà, ôëàæîê óñòàíîâëåí) èëè false (îòìåòêà
ôëàæêà íå óñòàíîâëåíà, ôëàæîê ñíÿò).
Åñëè íà ôîðìå ðàñïîëîæåíî íåñêîëüêî ôëàæêîâ, òî ñðåäè íèõ ìîæíî
óñòàíîâèòü îäèí èëè íåñêîëüêî, íå óñòàíàâëèâàòü íè îäíîãî èëè óñòàíî-
âèòü âñå. Åñëè ôëàæîê óñòàíîâëåí, òî â íåì ïîÿâëÿåòñÿ îòìåòêà .
Óñòàíîâëåíèåì îòìåòîê ôëàæêîâ ìîæíî çàäàòü çíà÷åíèå îäíîãî èëè
íåñêîëüêèõ ñâîéñòâ îáúåêòà èç íåêîòîðîãî îïðåäåëåííîãî íàáîðà ñâîéñòâ.
Ðàññìîòðèì, êàê ìîæíî èñïîëüçîâàòü ôëàæêè äëÿ ðåàëèçàöèè âåòâ-
ëåíèÿ.
Ïóñòü, íàïðèìåð, íàì íåîáõîäèìî â õîäå èñïîëíåíèÿ ïðîåêòà èçìåíÿòü
çíà÷åíèÿ ëèáî îäíîãî èç ñâîéñòâ îêíà (çàãîëîâîê, öâåò èëè ðàçìåðû), ëèáî
íåñêîëüêèõ èç íèõ, ëèáî íå èçìåíÿòü çíà÷åíèå íè îäíîãî èç íèõ.
Рис. 6.24. Флажок на
форме
Ãëàâà 6
20820820820820820820820820820820820820820820820820820820820820820820820820820820820820820820808
Äëÿ ýòîãî ðàçìåñòèì íà ôîðìå êíîïêó è òðè ôëàæêà (ðèñ. 6.25). Ïðè
ðàçìåùåíèè ôëàæêîâ íà ôîðìå äëÿ êàæäîãî èç íèõ ïî óìîë÷àíèþ çíà÷å-
íèå ñâîéñòâà Checked óñòàíàâëèâàåòñÿ false. Ïîñêîëüêó ïðè èñïîëíåíèè
ïðîåêòà íè îäèí ôëàæîê ìîæåò áûòü íå óñòàíîâëåí, òî öåëåñîîáðàçíî îñòà-
âèòü òàêèå íà÷àëüíûå çíà÷åíèÿ ñâîéñòâà Checked äëÿ âñåõ ôëàæêîâ.
Ñîçäàäèì ïðîöåäóðó äëÿ îáðàáîòêè ñîáûòèÿ
Click äëÿ êíîïêè è â íåå ïîìåñòèì ñëåäóþùèå òðè
ïîñëåäîâàòåëüíûå (íå âëîæåííûå äðóã â äðóãà)
êîìàíäû âåòâëåíèÿ:
If CheckBox1.Checked
Then Form1.Caption : ’Çàãëàâèå èçìåíåíî’;
If CheckBox2.Checked
Then Form1.Color : clRed;
If CheckBox3.Checked
Then begin
Form1.Width : 500;
Form1.Height : 200;
end;
 êàæäîé èç ýòèõ êîìàíä, íåçàâèñèìî äðóã îò äðóãà, áóäåò îïðåäåëÿòü-
ñÿ, óñòàíîâëåí ôëàæîê èëè íåò. È â çàâèñèìîñòè îò ýòîãî, â êàæäîé èç íèõ
áóäóò èëè íå áóäóò èçìåíÿòüñÿ çíà÷åíèÿ ñîîòâåòñòâóþùèõ ñâîéñòâ îêíà.
ПОЛЕ С РАСКРЫВАЮЩИМСЯ СПИСКОМ И ЕГО ИСПОЛЬЗОВАНИЕ
Åùå îäíèì êîìïîíåíòîì, çíà÷åíèÿ ñâîéñòâ êîòî-
ðîãî ìîæíî èñïîëüçîâàòü â ëîãè÷åñêîì âûðàæåíèè
â êîìàíäå âåòâëåíèÿ, ÿâëÿåòñÿ ïîëå ñ ðàñêðûâàþ-
ùèìñÿ ñïèñêîì.
Äëÿ ðàçìåùåíèÿ íà ôîðìå ïîëÿ ñ ðàñêðûâàþ-
ùèìñÿ ñïèñêîì ñëåäóåò äâàæäû ùåëêíóòü íà êíîï-
êå TComboBox (àíãë. combobox – ïîëå ñî ñïè-
ñêîì) íà âêëàäêå Standard ñ êîìïîíåíòàìè. Ïîñëå
ýòîãî ïîëå ñ ðàñêðûâàþùèìñÿ ñïèñêîì ïîÿâèòñÿ â
âåðõíåé ëåâîé ÷àñòè ôîðìû (ðèñ. 6.26), à åãî èìÿ
äîáàâèòñÿ â ñïèñîê êîìïîíåíòîâ ïðîåêòà â ïîëå
Êîìïîíåíòû îêíà Èíñïåêòîð îáúåêòîâ. Ïðè íåîáõîäèìîñòè ïîëå ñ ðàñêðû-
âàþùèìñÿ ñïèñêîì ìîæíî ïåðåòàùèòü â ëþáîå ìåñòî ôîðìû.
Ñâîéñòâà Top, Left, Height, Width, Name, Color, Enabled, Visible, Font,
Text ïîëÿ ñ ðàñêðûâàþùèìñÿ ñïèñêîì ïîëíîñòüþ àíàëîãè÷íû ñîîòâåò-
ñòâóþùèì ñâîéñòâàì ïîëÿ.
Çàäàòü ñîäåðæàíèå ðàñêðûâàþùåãîñÿ ñïèñêà ìîæíî â îêíå Äèàëîã ââî-
äà ñòðîê (ðèñ. 6.27), êîòîðîå îòêðûâàåòñÿ âûáîðîì êíîïêè ñïðàâà îò
ïîëÿ Items (àíãë. items – ïðåäìåòû) âêëàäêè Ñâîéñòâà.
 õîäå èñïîëíåíèÿ ïðîåêòà ìîæíî îòêðûòü ýòîò ñïèñîê è âûáðàòü ëþ-
áóþ åãî ñòðîêó. Ïðè ýòîì ñîîòâåòñòâóþùèé òåêñò ïîïàäàåò â ïîëå è ñòàíî-
âèòñÿ çíà÷åíèåì ñâîéñòâà Text ïîëÿ ñ ðàñêðûâàþùèìñÿ ñïèñêîì.
Ðàññìîòðèì, êàê ìîæíî èñïîëüçîâàòü ïîëå ñ ðàñêðûâàþùèìñÿ ñïèñêîì
â êîìàíäå âåòâëåíèÿ.
Рис. 6.25. Форма
с кнопкой и тремя
флажками
Рис. 6.26. Поле
с раскрывающимся
списком на форме
20920920920920920920920920920920920920920920920920920920920920920920920920920920920920920920920909
АЛГОРИТМЫ РАБОТЫ С ОБЪЕКТАМИ И ВЕЛИЧИНАМИ
Ïóñòü, íàïðèìåð, â õîäå èñïîëíåíèÿ ïðîåêòà
íåîáõîäèìî èçìåíÿòü çíà÷åíèå òîëüêî îäíîãî
èç ñâîéñòâ îêíà: ëèáî çàãîëîâîê, ëèáî öâåò,
ëèáî ðàçìåðû.
Ðàçìåñòèì íà ôîðìå ïîëå ñ ðàñêðûâàþùèìñÿ
ñïèñêîì è ñîçäàäèì ñîîòâåòñòâóþùèé ñïèñîê
(ðèñ. 6.27). Ðàçìåñòèì òàêæå íà ôîðìå êíîïêó è
ñîñòàâèì ïðîöåäóðó – îáðàáîò÷èê ñîáûòèÿ Click
äëÿ ýòîé êíîïêè, ïðè èñïîëíåíèè êîòîðîé áóäåì
âûáèðàòü îäíó èç ñòðîê ðàñêðûâàþùåãîñÿ ñïè-
ñêà (ðèñ. 6.28). Â çàâèñèìîñòè îò âûáðàííîé ñòðî-
êè áóäåò èçìåíÿòüñÿ èëè çàãîëîâîê ôîðìû, èëè åå öâåò, èëè åå ðàçìåðû.
Âûáåðåì ïåðâûé ïóíêò ñïèñêà Çàãîëîâîê è íàæìåì êíîïêó. Òîãäà ïðè èñ-
ïîëíåíèè ïðîöåäóðû çíà÷åíèå ëîãè÷åñêîãî âûðàæåíèÿ (ComboBox1.Text 
’Çàãîëîâîê’)  true, à çíà÷èò áóäåò èñïîëíÿòüñÿ êîìàíäà Form1.Caption :
’Çàãîëîâîê èçìåíåí’, êîòîðàÿ èçìåíèò çàãîëîâîê îêíà, ïîñëå ÷åãî èñïîëíå-
íèå êîìàíäû âåòâëåíèÿ è âñåé ïðîöåäóðû çàêîí÷èòñÿ.
Åñëè âûáðàòü âòîðîé ïóíêò ñïèñêà Öâåò è íàæàòü êíîïêó, òî ïðè èñ-
ïîëíåíèè ïðîöåäóðû çíà÷åíèå ëîãè÷åñêîãî âûðàæåíèÿ (ComboBox1.Text 
’Çàãîëîâîê’)  false. Òîãäà âû÷èñëÿåòñÿ çíà÷åíèå ëîãè÷åñêîãî âûðàæåíèÿ
ComboBox1.Text  ’Öâåò’, è îíî ðàâíî true. À çíà÷èò áóäåò èñïîëíÿòüñÿ
êîìàíäà Form1.Color: clRed, êîòîðàÿ èçìåíèò öâåò îêíà, ïîñëå ÷åãî èñ-
ïîëíåíèå êîìàíäû âåòâëåíèÿ è âñåé ïðîöåäóðû çàêîí÷èòñÿ.
Åñëè âûáðàòü òðåòèé ïóíêò ñïèñêà
Ðàçìåðû è íàæàòü êíîïêó, òî ïðè èñ-
ïîëíåíèè ïðîöåäóðû çíà÷åíèå ëîãè÷å-
ñêîãî âûðàæåíèÿ (ComboBox1.Text 
'Çàãîëîâîê')  false. Ïîñëå ýòîãî âû÷èñ-
ëÿåòñÿ çíà÷åíèå ëîãè÷åñêîãî âûðàæå-
íèÿ ComboBox1.Text  ’Öâåò’, è îíî
òîæå ðàâíî false. Ïîñëå ýòîãî âû÷èñëÿ-
åòñÿ çíà÷åíèå ëîãè÷åñêîãî âûðàæåíèÿ
ComboBox1.Text  ’Ðàçìåðû’, è îíî ðàâ-
íî true. À çíà÷èò áóäóò èñïîëíÿòüñÿ
êîìàíäû Form1.Width : 600 è0 Form1.
Height : 300, êîòîðûå èçìåíÿò øèðèíó
è âûñîòó îêíà, ïîñëå ÷åãî èñïîëíåíèå
êîìàíäû âåòâëåíèÿ è âñåé ïðîöåäóðû
çàêîí÷èòñÿ.
Åñëè íå âûáðàòü íè îäèí ïóíêò ñïè-
ñêà è íàæàòü êíîïêó, òî çíà÷åíèå âñåõ
ëîãè÷åñêèõ âûðàæåíèé â âåòâëåíèè áó-
äóò false, è â ýòîì ñëó÷àå íå áóäóò èç-
ìåíÿòüñÿ çíà÷åíèÿ íè îäíîãî ñâîéñòâà
îêíà, è èñïîëíåíèå ïðîöåäóðû çàêîí-
÷èòñÿ.
Рис. 6.28. Процедура изменения
значения заголовка, цвета или
размеров окна и окно исполнения
проекта
Рис. 6.27. Окно Диалог
ввода строк
Ãëàâà 6
2102102102102102102102102102102102102102102102102102102102102102102102102102102102102102102100
Переключатели и их использование
Для выбора одного варианта из нескольких возможных, например, установить
для определенного свойства объекта одно значение из некоторого определенно-
го набора значений, можно использоватьр , переключателир .
Для размещения на форме переключателя следует дважды щелкнуть на
кнопку
р
TRadioButton (англ. radiobutton – круглая кнопка) на вкладке Standard
с компонентами.
Если на форме есть несколько переключателей, то среди них можно выбрать
только один. Если переключатель выбран, тогда в нем появляется отметка
р
.
Все те свойства, которые мы рассматривали для флажка, имеет и переключа-
тель, в том числе и свойство Checked, значение которого можно использовать в
логическом выражении в команде ветвленияр д .
Рассмотрим, как можно изменять значение только одного из свойств окна:
либо заголовок, либо цвет, либо размеры, использовав при этом не поле с рас-
крывающимся списком, а переключатели.р щ , р
Разместим на форме кнопку и три переключателя (рис. 6.29). При размеще-
нии переключателей на форме для каждого из них по умолчанию устанавливает-
ся значение свойства Checked – false. До запуска проекта изменим значение
этого свойства у первого переключателя на true. После
этого на форме он будет выглядеть выбранным. Таким
он будет и после запуска проекта на исполнение.уд у р
Создадим процедуру – обработчик события Click для
кнопки и в ее текст поместим такую команду:
If RadioButton1.Checked
Then Form1.Caption : ’Заголовок изменен’
Else If RadioButton2.Checked
Then Form1.Color : clRed
Else begin
Form1.Width : 600;
Form1.Height : 300;
end;
Начинаться исполнение этой команды будет с определения значения свой-
ства RadioButton1.Checked.
Если при наступлении события Click для кнопки будет выбран первый пере-
ключатель, то RadioButton1.Checked = true. Поэтому исполнится команда изме-
нения заголовка окна, а другие части этой команды ветвления исполняться не
будут.уду
Если при наступлении события Click для кнопки будет выбран второй пере-
ключатель, то RadioButton1.Checked = false. Поэтому будут исполняться коман-
ды после первого ключевого слова Else. Это команда ветвления, которая являет-
ся частью первой команды ветвления. При ее исполнении определяется значение
свойства RadioButton2.Checked. Поскольку будет выбран второй переключа-
тель, то это значение равно true. Поэтому исполнится команда изменения цвета
окна, а другие части команды исполняться не будут., дру д уду
Если при наступлении события Click для кнопки будет выбран третий пере-
ключатель, то RadioButton1.Checked = false. Поэтому будут исполняться коман-
ды после первого ключевого слова Else, то есть внутренняя команда ветвления.
При ее исполнении определяется значение свойства RadioButton2.Checked. По-
скольку второй переключатель не выбран, то его значение false. Тогда будут ис-
Для тех, кто хочет знать больше
Рис. 6.29. Форма с
кнопкой и тремя
переключателями
211211211211211211211211211211211211211211211211211211211211211211211211211211211211211211211211
АЛГОРИТМЫ РАБОТЫ С ОБЪЕКТАМИ И ВЕЛИЧИНАМИ
полняться команды после второго ключевого слова Else, то есть две команды
изменения размеров окна.р р
Если перед запуском этого проекта на исполнение ни у одного переключателя
не изменять значение свойства Checked, установленное по умолчанию, то при
запуске проекта ни один из них не будет выбран. Если и при исполнении проекта
не выбран ни один из переключателей, при выборе кнопки изменятся размеры
окна (подумайте, почему состоятся именно такие изменения). Чтобы этого не про-
изошло, необходимо либо обязательно выбирать один из переключателей, либо
после второго ключевого слова Else вставить еще одну команду ветвления:
If RadioButton1.Checked
Then Form1.Caption : ’Заголовок изменен’
Else If RadioButton2.Checked
Then Form1.Color : clRed
Else If RadioButton3.Checked
Then begin
Form1.Width : 600;
Form1.Height : 300;
end;
÷åíèå ñâîéñòâà Checked ôëàæêîâ ìîæåò áûòü èñïîëüçîâàíî â ëîãè-
âûðàæåíèè êîìàíäû âåòâëåíèÿ. Îíî ðàâíî True, åñëè ôëàæîê
óñòàíîâëåí, èëè False, åñëè ôëàæîê íå óñòàíîâëåí (ñíÿò).
Äëÿ ðàçìåùåíèÿ íà ôîðìå ôëàæêà ñëåäóåò äâàæäû ùåëêíóòü íà êíîï-
êå TCheckBox íà âêëàäêå Standard ñ êîìïîíåíòàìè. Åñëè íà ôîðìå
ðàñïîëîæåíî íåñêîëüêî ôëàæêîâ, òî ñðåäè íèõ ìîæíî óñòàíîâèòü îäèí
èëè íåñêîëüêî, íå óñòàíîâèòü íè îäíîãî èëè óñòàíîâèòü âñå. Ïîýòîìó
ôëàæêè èñïîëüçóþò äëÿ òîãî, ÷òîáû â õîäå èñïîëíåíèÿ ïðîåêòà âûáðàòü
èëè îäèí èç âîçìîæíûõ âàðèàíòîâ, èëè íåñêîëüêî, èëè âûáðàòü âñå, èëè
íå âûáðàòü íè îäíîãî.
Äëÿ îáðàáîòêè ñîñòîÿíèÿ ôëàæêîâ (óñòàíîâëåí èëè íå óñòàíîâëåí) â
ïðîåêò âêëþ÷àþò äëÿ êàæäîãî èç íèõ ïîñëåäîâàòåëüíî çàïèñàííûå êîìàí-
äû âåòâëåíèÿ, íå çàâèñèìûå äðóã îò äðóãà.
Äëÿ òîãî ÷òîáû â õîäå èñïîëíåíèÿ ïðîåêòà âûáðàòü òîëüêî îäèí èç âîç-
ìîæíûõ âàðèàíòîâ, ìîæíî èñïîëüçîâàòü ïîëå ñ ðàñêðûâàþùèìñÿ ñïèñ-
êîì. Äëÿ ðàçìåùåíèÿ íà ôîðìå ïîëÿ ñ ðàñêðûâàþùèìñÿ ñïèñêîì ñëåäóåò
äâàæäû ùåëêíóòü íà êíîïêå TComboBox íà âêëàäêå Standard ñ êîìïî-
íåíòàìè.
Дайте ответы на вопросы
1. Äëÿ ÷åãî èñïîëüçóþò ôëàæêè?
2. Êàêèå çíà÷åíèÿ ìîæåò ïðèíèìàòü ñâîéñòâî Checked äëÿ ôëàæêà?
3. Äëÿ ÷åãî èñïîëüçóþò ïîëå ñ ðàñêðûâàþùèìñÿ ñïèñêîì?
4. Êàê íóæíî çàïèñûâàòü êîìàíäû âåòâëåíèÿ, â êîòîðûõ èñïîëüçóåò-
ñÿ çíà÷åíèå ñâîéñòâà Checked äëÿ ôëàæêîâ?
5. Êàê öåëåñîîáðàçíî çàïèñàòü êîìàíäû âåòâëåíèÿ, â êîòîðûõ èñïîëü-
çóþòñÿ çíà÷åíèÿ ñâîéñòâ ïîëÿ ñ ðàñêðûâàþùèìñÿ ñïèñêîì?
ууууууууууууууууамое важное в этом пунктеамое важное в этом пунктеамое важное в этом пунктеамое важное в этом пунктеамое важное в этом пунктеамое важное в этом пунктеамое важное в этом пунктеамое важное в этом пунктеамое важное в этом пунктеамое важное в этом пунктеамое важное в этом пунктеамое важное в этом пунктеамое важное в этом пунктеамое важное в этом пунктеамое важное в этом пунктеамое важное в этом пунктеамое важное в этом пунктеамое важное в этом пунктеамое важное в этом пунктеамое важное в этом пунктеамое важное в этом пунктеамое важное в этом пунктеамое важное в этом пунктеамое важное в этом пунктеамое важное в этом пунктеамое важное в этом пунктеамое важное в этом пунктеамое важное в этом пунктеамое важное в этом пунктеамое важное в этом пунктеамое важное в этом пунктеамое важное в этом пунктеамое важное в этом пунктеамое важное в этом пунктеамое важное в этом пунктеамое важное в этом пунктеамое важное в этом пунктеамое важное в этом пунктеамое важное в этом пунктеамое важное в этом пунктеамое важное в этом пунктеамое важное в этом пунктеамое важное в этом пунктеамое важное в этом пункте
Ãëàâà 6
212212212212212212212212212212212212212212212212212212212212212212212212212212212212212212212
6. Êàêîâû îòëè÷èÿ â èñïîëíåíèè êîìàíä âåòâëåíèÿ ñ èñïîëüçîâàíèåì
çíà÷åíèé ñâîéñòâ ôëàæêîâ è ïîëÿ ñ ðàñêðûâàþùèìñÿ ñïèñêîì?
7. Äëÿ ÷åãî èñïîëüçóþò ïåðåêëþ÷àòåëè?
8. Êàêèå çíà÷åíèÿ ìîæåò ïðèíèìàòü ñâîéñòâî Checked äëÿ ïåðåêëþ-
÷àòåëÿ?
Выполните задания
1. Íàðèñóéòå áëîê-ñõåìó è îáúÿñíèòå õîä èñïîëíåíèÿ ïîñëåäîâàòåëü-
íîñòè êîìàíä:
If CheckBox1.Checked
Then begin
<êîìàíäû 1>
end;
If CheckBox2.Checked
Then begin
<êîìàíäû 2>
end;
2. Íàðèñóéòå áëîê-ñõåìó è îáúÿñíèòå õîä èñïîëíåíèÿ êîìàíä:
If ComboBox1.Text  ’<Òåêñò 1>’
Then begin
<êîìàíäû 1>
end
Else If ComboBox1.Text  ’<Òåêñò 2>’
Then begin
<êîìàíäû 2>
end
Else If ComboBox1.Text  ’<Òåêñò 3>’
Then begin
<êîìàíäû 3>
end;
3. Íàðèñóéòå áëîê-ñõåìó è îáúÿñíèòå õîä èñïîëíåíèÿ êîìàíä:
If RadioButton1.Checked
Then begin
<êîìàíäû 1>
end
Else If RadioButton2.Checked
Then begin
<êîìàíäû 2>
end
Else begin
<êîìàíäû 3>
end;
4. Îáúÿñíèòå îòëè÷èÿ â èñïîëíåíèè êîìàíäû âåòâëåíèÿ èç çàäàíèÿ
№ 2 è ïîñëåäîâàòåëüíîñòè äâóõ êîìàíä âåòâëåíèÿ èç çàäàíèÿ № 1.
5. Ñîçäàéòå ïðîåêò, â êîòîðîì ìîæíî âû÷èñëèòü ñóììó, èëè ðàçíîñòü,
èëè ïðîèçâåäåíèå, èëè ÷àñòíîå îò äåëåíèÿ äâóõ ïðîèçâîëüíûõ äåé-
ñòâèòåëüíûõ ÷èñåë â çàâèñèìîñòè îò âûáðàííîãî ïóíêòà ðàñêðûâà-
þùåãîñÿ ñïèñêà. Ñîõðàíèòå ïðîåêò â ïàïêå ñ èìåíåì Çàäàíèå 6.5.5,
ñîçäàííîé â âàøåé ïàïêå.
2132132132132132132132132132132132132132132132132132132132132132132132132132132132132132132132133
АЛГОРИТМЫ РАБОТЫ С ОБЪЕКТАМИ И ВЕЛИЧИНАМИ
6. Ñîçäàéòå ïðîåêò, â êîòîðîì ìîæíî âû÷èñëèòü ñóììó, ðàçíîñòü, ïðî-
èçâåäåíèå, ÷àñòíîå îò äåëåíèÿ äâóõ ïðîèçâîëüíûõ äåéñòâèòåëüíûõ
÷èñåë â çàâèñèìîñòè îò óñòàíîâëåííûõ îòìåòîê ôëàæêîâ. Ñîõðàíè-
òå ïðîåêò â ïàïêå ñ èìåíåì Çàäàíèå 6.5.6, ñîçäàííîé â âàøåé ïàïêå.
7. Ðàáî÷èé èçãîòàâëèâàåò äåòàëè. Èçâåñòíî êîëè÷åñòâî ðåàëüíî èçãî-
òîâëåííûõ äåòàëåé çà ìåñÿö è ñòîèìîñòü îäíîé äåòàëè. Åñëè ðàáî-
÷èé âûïîëíÿåò ïëàí, òî îí ïîëó÷àåò ïðåìèþ â ðàçìåðå 10 % îò
çàðàáîòàííîé â ðåçóëüòàòå èçãîòîâëåíèÿ äåòàëåé ñóììû. Åñëè ðàáî-
÷èé ïåðåâûïîëíÿåò ïëàí, òî åãî ïðåìèÿ ñîñòàâëÿåò 30 % îò çàðàáî-
òàííîé ñóììû. À åñëè îí íåäîâûïîëíèò ïëàí, òî ñ íåãî ñíèìàåòñÿ
20 % îò çàðàáîòàííîé ñóììû. Ñîçäàéòå ïðîåêò, îïðåäåëÿþùèé ñóì-
ìó äåíåã, êîòîðóþ çàðàáîòàë ðàáî÷èé çà ìåñÿö. Ñîõðàíèòå ïðîåêò â
ïàïêå ñ èìåíåì Çàäàíèå 6.5.7, ñîçäàííîé â âàøåé ïàïêå.
8. Ðàáî÷èé èìååò ôèêñèðîâàííóþ çàðàáîòíóþ ïëàòó çà ðàáîòó â òå÷å-
íèå ìåñÿöà. Åñëè ó ðàáî÷åãî åñòü äåòè, îí ïîëó÷àåò äîïëàòó â ðàç-
ìåðå 20 % îò åãî ìåñÿ÷íîé çàðàáîòíîé îïëàòû. Åñëè ó ðàáî÷åãî â
òå÷åíèå ìåñÿöà áûëè ñëó÷àè íàðóøåíèÿ òðóäîâîé äèñöèïëèíû, ñ
íåãî âçûìàþò øòðàô â ðàçìåðå 15 % îò åãî ìåñÿ÷íîé çàðàáîòíîé
îïëàòû. Ñîçäàéòå ïðîåêò, îïðåäåëÿþùèé ñóììó äåíåã, êîòîðóþ çà-
ðàáîòàë ðàáî÷èé çà ìåñÿö. Ñîõðàíèòå ïðîåêò â ïàïêå ñ èìåíåì Çà-
äàíèå 6.5.8, ñîçäàííîé â âàøåé ïàïêå.
6.6. ЦИКЛ СО СЧЕТЧИКОМ6.6. ЦИКЛ СО СЧЕТЧИКОМ
1. Êàêèå ïðîöåññû íàçûâàþò öèêëè÷åñêèìè? Ïðèâåäèòå ïðèìåðû.
2. ×òî òàêîå öèêë â àëãîðèòìå? ×òî òàêîå òåëî öèêëà?
3. Êàêîâ âèä êîìàíäû Ïîâòîðèòü N ðàç? Êàê îíà èñïîëíÿåòñÿ?
КОМАНДА ЦИКЛА СО СЧЕТЧИКОМ В OBJECT PASCAL
 ÿçûêå ïðîãðàììèðîâàíèÿ Object Pascal åñòü íåñêîëüêî êîìàíä, êîòî-
ðûå ìîãóò ðåàëèçîâàòü öèêë. Îäíà èç íèõ – êîìàíäà öèêëà ñî ñ÷åò÷èêîì.
Åå öåëåñîîáðàçíî èñïîëüçîâàòü â òåõ ñëó÷àÿõ, êîãäà êîëè÷åñòâî ïîâòîðå-
íèé êîìàíä òåëà öèêëà èçâåñòíî åùå äî íà÷àëà èñïîëíåíèÿ êîìàíäû öèê-
ëà. Îáùèé âèä ýòîé êîìàíäû òàêîé:
for <èìÿ ïåðåìåííîé> : <âûðàæåíèå1> to <âûðàæåíèå2> do
begin
<êîìàíäû òåëà öèêëà>
end;
Ñòðîêà for <èìÿ ïåðåìåííîé> : <âûðàæåíèå1> to <âûðàæåíèå2> do
(àíãë. for – äëÿ,r to – ê, do – äåëàòü, èñïîëíÿòü) íàçûâàåòñÿ ñòðîêîé çà-
ãîëîâêà êîìàíäû öèêëà ñî ñ÷åò÷èêîì. Ïåðåìåííóþ â ñòðîêå çàãîëîâêà
êîìàíäû öèêëà ñî ñ÷åò÷èêîì, êîòîðàÿ ñòîèò ïåðåä çíàêîì ïðèñâàèâàíèÿ,
íàçûâàþò ñ÷åò÷èêîì öèêëà.
Áëîê-ñõåìà êîìàíäû öèêëà ñî ñ÷åò÷èêîì ïðèâåäåíà íà ðèñóíêå 6.30.
Ñ÷åò÷èê öèêëà, âûðàæåíèå1 è âûðàæåíèå2 ìîãóò ïðèíèìàòü òîëüêî
öåëûå çíà÷åíèÿ. Åñëè òåëî öèêëà ñîñòîèò òîëüêî èç îäíîé êîìàíäû, îïå-
ðàòîðíûå ñêîáêè begin è end ìîæíî íå ñòàâèòü.
Ãëàâà 6
214214214214214214214214214214214214214214214214214214214214214214214214214214214214214214214
Èñïîëíÿåòñÿ êîìàíäà öèêëà ñî ñ÷åò-
÷èêîì ñëåäóþùèì îáðàçîì:
1. Ïðèñâîèòü ñ÷åò÷èêó öèêëà i çíà÷å-
íèå âûðàæåíèå1.
2. Âû÷èñëèòü çíà÷åíèå ëîãè÷åñêîãî
âûðàæåíèÿ iJâûðàæåíèå2.
3. Åñëè çíà÷åíèå ëîãè÷åñêîãî âûðà-
æåíèÿ true, òî èñïîëíèòü êîìàíäû
òåëà öèêëà è ïåðåéòè ê èñïîëíå-
íèþ êîìàíäû 4, åñëè false – ïåðå-
éòè ê èñïîëíåíèþ êîìàíäû, ñëåäó-
þùåé çà êîìàíäîé öèêëà.
4. Óâåëè÷èòü çíà÷åíèå ñ÷åò÷èêà öèê-
ëà íà 1.
5. Ïåðåéòè ê èñïîëíåíèþ êîìàíäû 2.
Äëÿ èëëþñòðàöèè èñïîëíåíèÿ êîìàí-
äû öèêëà ñî ñ÷åò÷èêîì ðàññìîòðèì
ôðàãìåíò ïðîåêòà, â êîòîðîì âû÷èñëÿåòñÿ ñóììà 12
+ 22
+ 32
+ 42
.
var s, i: integer;
begin
s : 0;
for i : 1 to 4 do
begin
s : s + i*i;
end;
Label1.Caption : IntToStr (s);
end;
Èñïîëíèì ýòîò ôðàãìåíò ïðîãðàììû.
Êîìàíäà Ðåçóëüòàò âûïîëíåíèÿ
s := 0 s = 0
i := 1 i = 1
i <= 4 (1 <= 4) = true
s := s + i*i s = 0 + 1*1 = 1
i := i + 1 i = 2
i <= 4 (2 <= 4) = true
s := s + i*i s = 1 + 2*2 = 5
i := i + 1 i = 3
i <= 4 (3 <= 4) = true
s := s + i*i s = 5 + 3*3 = 14
i := i + 1 i = 4
i <= 4 (4 <= 4) = true
s := s + i*i s = 14 + 4*4 = 30
i := i + 1 i = 5
i <= 4 (5 <= 4) = false
Label1.Caption := IntToStr (r s) Label1.Caption = 30
i : âûðàæåíèå1
Êîìàíäû òåëà
öèêëà
i : i + 1
Êîìàí
iJâûðà-
æåíèå2
faalse etrue
Рис. 6.30. Блок-схема команды цикла
со счетчиком
212152152152152152152152152152152152152152152152152152152152152152152152152152152152152152152155
АЛГОРИТМЫ РАБОТЫ С ОБЪЕКТАМИ И ВЕЛИЧИНАМИ
Îáðàùàåì âàøå âíèìàíèå, ÷òî ïîñëå îêîí÷àíèÿ èñïîëíåíèÿ êîìàíäû
öèêëà ñî ñ÷åò÷èêîì çíà÷åíèå ñ÷åò÷èêà öèêëà (ïåðåìåííîé i) íà 1 áîëüøå
çíà÷åíèÿ âûðàæåíèå2, è ýòî çíà÷åíèå, ïðè íåîáõîäèìîñòè, ìîæíî èñïîëü-
çîâàòü â ñëåäóþùèõ êîìàíäàõ.
Существует разновидность команды цикла со счетчиком, в котором счетчик не
увеличивается на 1, а уменьшается на 1:
for <имя переменной> : <выражение1> downto <выражение2> do
begin
<команды тела цикла>
end;
(англ.( down to – вниз до).д )
Этот цикл продолжает исполняться, если значение счетчика цикла больше
или равно (не меньше) значения выражение2.
Îáùèé âèä êîìàíäû öèêëà ñî ñ÷åò÷èêîì:
for <èìÿ ïåðåìåííîé> : <âûðàæåíèå1> to <âûðàæåíèå2> do
begin
<êîìàíäû òåëà öèêëà>
end;
Ñòðîêó for <èìÿ ïåðåìåííîé> : <âûðàæåíèå1> to <âûðàæåíèå2> do
íàçûâàþò ñòðîêîé çàãîëîâêà êîìàíäû öèêëà ñî ñ÷åò÷èêîì. Ïåðåìåííóþ
â ñòðîêå çàãîëîâêà êîìàíäû öèêëà ñî ñ÷åò÷èêîì, êîòîðàÿ ñòîèò ïåðåä çíà-
êîì ïðèñâàèâàíèÿ, íàçûâàþò ñ÷åò÷èêîì öèêëà. Ñ÷åò÷èê öèêëà, âûðàæå-
íèå1 è âûðàæåíèå2 ìîãóò ïðèíèìàòü òîëüêî öåëûå çíà÷åíèÿ.
Дайте ответы на вопросы
1. ×òî òàêîå öèêë â àëãîðèòìå?
2. Êàê âûãëÿäèò êîìàíäà öèêëà ñî ñ÷åò÷èêîì â Object Pascal?
3. Êàê èñïîëíÿåòñÿ êîìàíäà öèêëà ñî ñ÷åò÷èêîì â Object Pascal?
4. Êàê âûãëÿäèò áëîê-ñõåìà öèêëà ñî ñ÷åò÷èêîì? Îáúÿñíèòå èñïîëíå-
íèå òàêîãî ôðàãìåíòà àëãîðèòìà.
5. Ìîãóò ëè êîìàíäû òåëà öèêëà ñî ñ÷åò÷èêîì èñïîëíÿòüñÿ òîëüêî
îäèí ðàç? Îáúÿñíèòå ñâîé îòâåò. Ïðèâåäèòå ïðèìåð.
6. Ìîãóò ëè êîìàíäû òåëà öèêëà ñî ñ÷åò÷èêîì íå èñïîëíÿòüñÿ íè
ðàçó? Îáúÿñíèòå ñâîé îòâåò. Ïðèâåäèòå ïðèìåð.
7. Ìîæåò ëè èñïîëíåíèå öèêëà ñî ñ÷åò÷èêîì íèêîãäà íå çàêîí÷èòüñÿ?
Îáúÿñíèòå ñâîé îòâåò. Ïðèâåäèòå ïðèìåð.
8.  ÷åì çàêëþ÷àþòñÿ ðàçëè÷èÿ â èñïîëíåíèè îñíîâíûõ àëãîðèòìè-
÷åñêèõ ñòðóêòóð: ñëåäîâàíèå, âåòâëåíèå, öèêë.
Для тех, кто хочет знать больше
уууууууууууууууамое важное в этом пунктеамое важное в этом пунктеамое важное в этом пунктеамое важное в этом пунктеамое важное в этом пунктеамое важное в этом пунктеамое важное в этом пунктеамое важное в этом пунктеамое важное в этом пунктеамое важное в этом пунктеамое важное в этом пунктеамое важное в этом пунктеамое важное в этом пунктеамое важное в этом пунктеамое важное в этом пунктеамое важное в этом пунктеамое важное в этом пунктеамое важное в этом пунктеамое важное в этом пунктеамое важное в этом пунктеамое важное в этом пунктеамое важное в этом пунктеамое важное в этом пунктеамое важное в этом пунктеамое важное в этом пунктеамое важное в этом пунктеамое важное в этом пунктеамое важное в этом пунктеамое важное в этом пунктеамое важное в этом пунктеамое важное в этом пунктеамое важное в этом пунктеамое важное в этом пунктеамое важное в этом пунктеамое важное в этом пунктеамое важное в этом пунктеамое важное в этом пунктеамое важное в этом пунктеамое важное в этом пунктеамое важное в этом пунктеамое важное в этом пунктеамое важное в этом пунктеамое важное в этом пунктеамое важное в этом пункте
Ãëàâà 6
2162162162162162162162162162162162162162162162162162162162162162162162162162162162162162162166
Выполните задания
1. Ñîñòàâüòå áëîê-ñõåìó ôðàãìåíòà àëãîðèòìà è èñïîëíèòå åãî.
à) n : 1;
for i : 1 to 4 do
n : n*i;
á) ð : 0; a : 2;
for i : 1 to 5 do
begin
a : 3*a + 1;
ð : ð + a;
end;
2. Ñîñòàâüòå áëîê-ñõåìó ôðàãìåíòà àëãîðèòìà è èñïîëíèòå åãî.
à) n : 0;
for i : 1 to 4 do
n : n + i*i*i;
á) ð : 0; a : 4;
for i : 1 to 5 do
begin
a : 2*a – 1;
ð : ð + a;
end;
3. Ñîñòàâüòå áëîê-ñõåìó àëãîðèòìà íàõîæäåíèÿ ñóììû ïÿòè ÷èñåë,
ïåðâîå èç êîòîðûõ ðàâíî 7, à êàæäîå èç ÷åòûðåõ ñëåäóþùèõ íà 3
áîëüøå ïðåäûäóùåãî. Èñïîëíèòå àëãîðèòì.
4. Ñîñòàâüòå áëîê-ñõåìó àëãîðèòìà íàõîæäåíèÿ ñóììû øåñòè ÷èñåë,
ïåðâîå èç êîòîðûõ ðàâíî 100, à êàæäîå èç ïÿòè ñëåäóþùèõ â 5 ðàç
ìåíüøå ïðåäûäóùåãî. Èñïîëíèòå àëãîðèòì.
5. Ñîñòàâüòå áëîê-ñõåìó àëãîðèòìà ðåøåíèÿ çàäà÷è: Îïðåäåëèòü, íà
ñêîëüêî êâàäðàòîâ ìîæíî ðàçðåçàòü ïðÿìîóãîëüíóþ ïîëîñêó áóìà-
ãè ñ çàäàííûìè äëèíîé è øèðèíîé, åñëè íà êàæäîì øàãó îò ïî-
ëîñêè îòðåçàòü êâàäðàò, ñòîðîíà êîòîðîãî ðàâíà ìåíüøåé èç ñòîðîí
ïîëîñêè, îñòàâøåéñÿ ïîñëå ïðåäûäóùåãî îòðåçàíèÿ. Èñïîëíèòå àë-
ãîðèòì äëÿ äâóõ ðàçëè÷íûõ çíà÷åíèé èñõîäíûõ äàííûõ. Ïîäáåðèòå
ýòè çíà÷åíèÿ òàê, ÷òîáû êîìàíäû òåëà öèêëà èñïîëíèëèñü íåñêîëü-
êî ðàç; îäèí ðàç.
6. Ñîçäàéòå ïðîåêò äëÿ âû÷èñëåíèÿ ñóììû n ÷èñåë, ïåðâîå èç êîòî-
ðûõ ðàâíî x, à êàæäîå ñëåäóþùåå íà 5 áîëüøå ïðåäûäóùåãî. Ñî-
õðàíèòå ïðîåêò â ïàïêå Çàäàíèå 6.6.6, ñîçäàííîé â âàøåé ïàïêå.
7. Ñîçäàéòå ïðîåêò äëÿ âû÷èñëåíèÿ ñóììû n ÷èñåë, ïåðâîå èç êîòî-
ðûõ ðàâíî x, à êàæäîå ñëåäóþùåå ðàâíî êâàäðàòó ïðåäûäóùåãî.
Ñîõðàíèòå ïðîåêò â ïàïêå Çàäàíèå 6.6.7, ñîçäàííîé â âàøåé ïàïêå.
8. Ñîçäàéòå ïðîåêò äëÿ ðåøåíèÿ çàäà÷è: Êëèåíò ïîëîæèë â áàíê îïðå-
äåëåííóþ ñóììó äåíåã. Åæåãîäíî áàíê äîáàâëÿåò êî âêëàäó 20 % îò
ñóììû, õðàíÿùåéñÿ íà ñ÷åòó ïî ðåçóëüòàòàì ïðåäûäóùåãî ãîäà.
Îïðåäåëèòü ñóììó, êîòîðàÿ áóäåò íà ñ÷åòó ÷åðåç n ëåò. Ñîõðàíèòå
ïðîåêò â ïàïêå Çàäàíèå 6.6.8, ñîçäàííîé â âàøåé ïàïêå.
9. Ñîçäàéòå ïðîåêò äëÿ ðåøåíèÿ çàäà÷è: Êëèåíò ïîëîæèë â áàíê îïðå-
äåëåííóþ ñóììó äåíåã. Åæåãîäíî áàíê äîáàâëÿåò êî âêëàäó çàðàíåå
îïðåäåëåííûé ïðîöåíò îò ñóììû, õðàíÿùåéñÿ íà ñ÷åòó ïî ðåçóëü-
òàòàì ïðåäûäóùåãî ãîäà. Îïðåäåëèòü, íà ñêîëüêî óâåëè÷èòñÿ ñóì-
ìà íà ñ÷åòó ÷åðåç n ëåò. Ñîõðàíèòå ïðîåêò â ïàïêå Çàäàíèå 6.6.9,
ñîçäàííîé â âàøåé ïàïêå.
21217217217217217217217217217217217217217217217217217217217217217217217217217217217217217217217
АЛГОРИТМЫ РАБОТЫ С ОБЪЕКТАМИ И ВЕЛИЧИНАМИ
6.7. ЦИКЛ С ПРЕДУСЛОВИЕМ6.7. ЦИКЛ С ПРЕДУСЛОВИЕМ
1. Êàêîé âèä èìååò è êàê èñïîëíÿåòñÿ êîìàíäà öèêëà ñî ñ÷åò÷èêîì â Object
Pascal?
2. Êàêîé âèä èìååò áëîê-ñõåìà öèêëà ñ ïðåäóñëîâèåì è êàê èñïîëíÿåòñÿ
ýòîò öèêë?
3.  êàêèõ ñëó÷àÿõ â àëãîðèòìàõ èñïîëüçóåòñÿ öèêë ñî ñ÷åò÷èêîì, à â êà-
êèõ – öèêë ñ ïðåäóñëîâèåì?
ЦИКЛ С ПРЕДУСЛОВИЕМ
Âû óæå çíàåòå, ÷òî öèêë ñ ïðåäóñëîâèåì êàê ôðàãìåíò àëãîðèòìà íà÷è-
íàåòñÿ ñ êîìàíäû ïðîâåðêè óñëîâèÿ, è ðåçóëüòàòîì èñïîëíåíèÿ ýòîé êîìàí-
äû ìîæåò áûòü ëèáî èñòèíà (Äà, true), ëèáî ëîæü (Íåò, false). È â çàâèñè-
ìîñòè îò ðåçóëüòàòà èñïîëíåíèÿ ýòîé êîìàíäû áóäóò èñïîëíÿòüñÿ êîìàíäû
òåëà öèêëà, èëè êîìàíäà àëãîðèòìà, ñëåäóþùàÿ çà öèêëîì.
 îáùåì ñëó÷àå â ýòîé êîìàíäå îïðåäåëÿåòñÿ çíà÷åíèå íåêîòîðîãî ëîãè-
÷åñêîãî âûðàæåíèÿ, êîòîðîå ìîæåò áûòü ëèáî true, ëèáî false.
Îáùèé âèä áëîê-ñõåìû öèêëà ñ ïðåäóñëîâèåì ïðèâåäåí íà (ðèñóíêå
6.31).
Îïðåäåëåíèå
çíà÷åíèÿ ëîãè÷åñêîãî âû-
ðàæåíèÿ
Êîìàíäû òåëà öèêëà
falsee truet
Рис. 6.31. Блок-схема цикла с предусловием
КОМАНДА ЦИКЛА С ПРЕДУСЛОВИЕМ В OBJECT PASCAL
Êîìàíäà öèêëà ñ ïðåäóñëîâèåì â ÿçûêå ïðîãðàììèðîâàíèÿ Object
Pascal âûãëÿäèò ñëåäóþùèì îáðàçîì:
While<ëîãè÷åñêîå âûðàæåíèå>
Then begin
<êîìàíäû òåëà öèêëà>
end;
(àíãë. while – ïîêà).
Èñïîëíÿåòñÿ ýòà êîìàíäà ñëåäóþùèì îáðàçîì: âû÷èñëÿåòñÿ çíà÷åíèå
ëîãè÷åñêîãî âûðàæåíèÿ; åñëè ýòî çíà÷åíèå true, òî èñïîëíÿþòñÿ êîìàíäû
òåëà öèêëà, ïîñëå ÷åãî îïÿòü âû÷èñëÿåòñÿ çíà÷åíèå ëîãè÷åñêîãî âûðàæå-
íèÿ, è åñëè ýòî çíà÷åíèå îïÿòü true, òî ñíîâà èñïîëíÿþòñÿ êîìàíäû òåëà
öèêëà, ïîñëå ÷åãî îïÿòü âû÷èñëÿåòñÿ çíà÷åíèå ëîãè÷åñêîãî âûðàæåíèÿ;
åñëè çíà÷åíèå ëîãè÷åñêîãî âûðàæåíèÿ ðàâíî false, òî êîìàíäû òåëà öèê-
ëà íå èñïîëíÿþòñÿ, à èñïîëíÿåòñÿ êîìàíäà, ñëåäóþùàÿ çà öèêëîì.
Ãëàâà 6
2182182182182182182182182182182182182182182182182182182182182182182182182182182182182182182188
Îáðàùàåì âàøå âíèìàíèå:
 åñëè â òåëå öèêëà òîëüêî îäíà êîìàíäà, òî îïåðàòîðíûå ñêîáêè begin
è end ìîæíî íå ñòàâèòü;
 ñðåäè êîìàíä òåëà öèêëà ìîãóò áûòü è ëèíåéíûå ôðàãìåíòû, è âåòâ-
ëåíèÿ, è äðóãèå öèêëû.
Ðàññìîòðèì çàäà÷ó, àëãîðèòì ðåøåíèÿ êîòîðîé ñîäåðæèò öèêë ñ ïðåä-
óñëîâèåì.
Çàäà÷à. Ñêîëüêî íåîáõîäèìî âçÿòü ñëàãàåìûõ, ïåðâîå èç êîòîðûõ ðàâíî
çàäàííîìó äåéñòâèòåëüíîìó ÷èñëó, à êàæäîå ñëåäóþùåå íà 3 áîëüøå ïðå-
äûäóùåãî, ÷òîáû èõ ñóììà ïðåâûøàëà 100?
Äàííûìè ýòîé çàäà÷è ÿâëÿåòñÿ ïåðâîå ñëàãàåìîå. Áóäåì ââîäèòü åãî â ïîëå.
Ïåðåä íà÷àëîì öèêëà ïðèñâîèì ïåðåìåííîé s, êîòîðóþ èñïîëüçóåì äëÿ
õðàíåíèÿ ñóììû, çíà÷åíèå ïåðâîãî ñëàãàåìîãî. À ïåðåìåííîé n, êîòîðóþ
èñïîëüçóåì äëÿ õðàíåíèÿ êîëè÷åñòâà âçÿòûõ ñëàãàåìûõ, ïðèñâîèì çíà÷å-
íèå 1, ïîòîìó ÷òî â ñóììå óæå ó÷òåíî îäíî (ïåðâîå) ñëàãàåìîå.
Ê ñóììå ñëåäóåò ïðèáàâëÿòü ñëåäóþùèå ñëàãàåìûå, ïîêà ýòà ñóììà áó-
äåò ìåíüøå èëè ðàâíà 100. Ïîýòîìó ëîãè÷åñêîå âûðàæåíèå â çàãîëîâêå
öèêëà áóäåò òàêèì: s < 100. Â òåëå öèêëà íåîáõîäèìî èñêàòü ñëåäóþùåå
ñëàãàåìîå, ïðèáàâëÿòü åãî ê òåêóùåìó çíà÷åíèþ ñóììû è óâåëè÷èâàòü
êîëè÷åñòâî ñëàãàåìûõ íà 1.
Ñîîòâåòñòâóþùèé ôðàãìåíò ïðîåêòà áóäåò âûãëÿäåòü òàê:
var a, s: real; n: integer;
begin
a : StrToFloat (Edit1.Text);
s : a; n : 1;
while s <100 do
begin
a : a+3;
s : s+a;
n : n+1;
end;
Label1.Caption : IntToStr(n);
end;
Îáùèé âèä áëîê-ñõåìû öèêëà ñ ïðåäóñëîâèåì ïðèâåäåí íà ðèñóíêå 6.31.
Êîìàíäà öèêëà ñ ïðåäóñëîâèåì â ÿçûêå ïðîãðàììèðîâàíèÿ Object
Pascal âûãëÿäèò òàê:
While <ëîãè÷åñêîå âûðàæåíèå>
Then begin
<êîìàíäû òåëà öèêëà>
end;
Èñïîëíåíÿåòñÿ ýòà êîìàíäà ñëåäóþùèì îáðàçîì: âû÷èñëÿåòñÿ çíà÷å-
íèå ëîãè÷åñêîãî âûðàæåíèÿ; åñëè ýòî çíà÷åíèå true, òî èñïîëíÿþòñÿ
êîìàíäû òåëà öèêëà, ïîñëå ÷åãî ñíîâà âû÷èñëÿåòñÿ çíà÷åíèå ëîãè÷åñêî-
ãî âûðàæåíèÿ, è åñëè ýòî çíà÷åíèå îïÿòü true, òî ñíîâà èñïîëíÿþòñÿ
êîìàíäû òåëà öèêëà, ïîñëå ÷åãî îïÿòü âû÷èñëÿåòñÿ çíà÷åíèå ëîãè÷åñêî-
ãî âûðàæåíèÿ; åñëè çíà÷åíèå ëîãè÷åñêîãî âûðàæåíèÿ ðàâíî false, òî
êîìàíäû òåëà öèêëà íå èñïîëíÿþòñÿ, à èñïîëíÿåòñÿ êîìàíäà, ñëåäóþ-
ùàÿ çà öèêëîì.
уууууууууууууууСамое важное в этом пунктеСамое важное в этом пунктеСамое важное в этом пунктеСамое важное в этом пунктеСамое важное в этом пунктеСамое важное в этом пунктеСамое важное в этом пунктеСамое важное в этом пунктеСамое важное в этом пунктеСамое важное в этом пунктеСамое важное в этом пунктеСамое важное в этом пунктеСамое важное в этом пунктеСамое важное в этом пунктеСамое важное в этом пунктеСамое важное в этом пунктеСамое важное в этом пунктеСамое важное в этом пунктеСамое важное в этом пунктеСамое важное в этом пунктеСамое важное в этом пунктеСамое важное в этом пунктеСамое важное в этом пунктеСамое важное в этом пунктеСамое важное в этом пунктеСамое важное в этом пунктеСамое важное в этом пунктеСамое важное в этом пунктеСамое важное в этом пунктеСамое важное в этом пунктеСамое важное в этом пунктеСамое важное в этом пунктеСамое важное в этом пунктеСамое важное в этом пунктеСамое важное в этом пунктеСамое важное в этом пунктеСамое важное в этом пунктеСамое важное в этом пунктеСамое важное в этом пунктеСамое важное в этом пунктеСамое важное в этом пунктеСамое важное в этом пунктеСамое важное в этом пунктеСамое важное в этом пунктеСа ое ва ое в это теСа ое ва ое в это теСССССС
2192192192192192192192192192192192192192192192192192192192192192192192192192192192192192192192199
АЛГОРИТМЫ РАБОТЫ С ОБЪЕКТАМИ И ВЕЛИЧИНАМИ
Дайте ответы на вопросы
1. Êàê âûãëÿäèò áëîê-ñõåìà öèêëà ñ ïðåäóñëîâèåì? Îáúÿñíèòå èñïîë-
íåíèå ýòîãî öèêëà.
2. Ìîãóò ëè êîìàíäû òåëà öèêëà ñ ïðåäóñëîâèåì íå èñïîëíÿòüñÿ íè
ðàçó? Îáúÿñíèòå ñâîé îòâåò. Ïðèâåäèòå ïðèìåðû.
3. Ìîæåò ëè èñïîëíåíèå öèêëà ñ ïðåäóñëîâèåì íèêîãäà íå çàêîí÷èòü-
ñÿ? Îáúÿñíèòå ñâîé îòâåò. Ïðèâåäèòå ïðèìåðû.
4. ×åì îòëè÷àþòñÿ ìåæäó ñîáîé öèêë ñî ñ÷åò÷èêîì è öèêë ñ ïðåäóñ-
ëîâèåì?
5.  ÷åì ðàçëè÷èÿ â èñïîëíåíèè îñíîâíûõ àëãîðèòìè÷åñêèõ ñòðóê-
òóð: ñëåäîâàíèÿ, âåòâëåíèÿ, öèêë ñî ñ÷åò÷èêîì è öèêë ñ ïðåäóñëî-
âèåì?
6. Êàêîâ îáùèé âèä êîìàíäû öèêëà ñ ïðåäóñëîâèåì â Object Pascal?
7. Êàê èñïîëíÿåòñÿ êîìàíäà öèêëà ñ ïðåäóñëîâèåì â Object Pascal?
Выполните задания
1. Èñïîëíèòå àëãîðèòìû.
Íà÷àëî
Êîíåö
x : x * 3
x < 30
Ñîîáùèòü
çíà÷åíèå x
Çàäàòü çíà-
÷åíèå x
falsse ruetr
Íà÷àëî
Êîíåö
x : 5
x : x + 4
x < 25
Ñîîáùèòü
çíà÷åíèå x
falsse ruetr
a) b)
2. Èñïîëíèòå ôðàãìåíò ïðîãðàììû è îïðåäåëèòå çíà÷åíèÿ ïåðåìåí-
íûõ ïîñëå åãî çàâåðøåíèÿ:
à) k : 1; a : 12;
while a < 100 do
begin
à : 2*à – 4;
k : k + 1;
end;
á) s : 0; a : 1; k : 1;
while a < 50 do
begin
s : s + a;
k : k + 1;
a : k*k;
end;
3. Èñïîëíèòå ôðàãìåíò ïðîãðàììû è îïðåäåëèòå çíà÷åíèÿ ïåðåìåí-
íûõ ïîñëå åãî çàâåðøåíèÿ:
Ãëàâà 6
2202202202202202202202202202202202202202202202202202202202202202202202202202202202202202202200
à) k : 1; a : 100;
while a > 10 do
begin
à : a/2;
k : k + 1;
end;
á) s : 0; a : 5;
while a < 100 do
begin
s : s + a;
a : a*2;
end;
4. Ñîñòàâüòå áëîê-ñõåìó àëãîðèòìà íàõîæäåíèÿ ñóììû ÷èñåë, ïåðâîå
èç êîòîðûõ ðàâíî 7, êàæäîå ñëåäóþùåå íà 5 áîëüøå ïðåäûäóùåãî
è âñå îíè íå ïðåâûøàþò 100. Èñïîëíèòå àëãîðèòì.
5. Ñîñòàâüòå áëîê-ñõåìó àëãîðèòìà íàõîæäåíèÿ ñóììû ïîëîæèòåëü-
íûõ ÷èñåë, ïåðâîå èç êîòîðûõ ðàâíî 50, êàæäîå ñëåäóþùåå íà 8
ìåíüøå ïðåäûäóùåãî. Èñïîëíèòå àëãîðèòì.
6. Ñîçäàéòå ïðîåêò, â êîòîðîì ìîæíî âû÷èñëèòü êîëè÷åñòâî äâóçíà÷-
íûõ ÷èñåë ñðåäè ÷èñåë, ïåðâîå èç êîòîðûõ ðàâíî 10, à êàæäîå ñëå-
äóþùåå áîëüøå ïðåäûäóùåãî íà çàäàííîå ïîëîæèòåëüíîå ÷èñëî.
Ñîõðàíèòå ïðîåêò â ïàïêå ñ èìåíåì Çàäàíèå 6.7.6, ñîçäàííîé â âà-
øåé ïàïêå.
7. Ñîçäàéòå ïðîåêò äëÿ âû÷èñëåíèÿ ñðåäíåãî àðèôìåòè÷åñêîãî ïîëîæè-
òåëüíûõ ÷èñåë, ïåðâîå èç êîòîðûõ ðàâíî 100, à êàæäîå ñëåäóþùåå
ìåíüøå ïðåäûäóùåãî íà çàäàííîå ïîëîæèòåëüíîå ÷èñëî. Ñîõðàíèòå
ïðîåêò â ïàïêå ñ èìåíåì Çàäàíèå 6.7.7, ñîçäàííîé â âàøåé ïàïêå.
8. Ñîçäàéòå ïðîåêò äëÿ ðåøåíèÿ çàäà÷è: Êëèåíò ïîëîæèë â áàíê îïðå-
äåëåííóþ ñóììó äåíåã. Åæåãîäíî áàíê äîáàâëÿåò êî âêëàäó çàðàíåå
îïðåäåëåííûé ïðîöåíò îò ñóììû, õðàíÿùåéñÿ íà ñ÷åòó ïî èòîãàì
ïðåäûäóùåãî ãîäà. ×åðåç ñêîëüêî ëåò ñóììà íà ñ÷åòó ïðåâûñèò
S ãðí? Ñîõðàíèòå ïðîåêò â ïàïêå ñ èìåíåì Çàäàíèå 6.7.8, ñîçäàííîé
â âàøåé ïàïêå.
ÏÐÀÊÒÈ×ÅÑÊÀß ÐÀÁÎÒÀ № 12
«Составление и исполнение проектов с повторениями
и ветвлениями для обработки величин»
Âíèìàíèå! Ðàáîòàÿ ñ êîìïüþòåðîì, ñîáëþäàéòå ïðàâèëà áåçîïàñíî-
ñòè è ñàíèòàðíî-ãèãèåíè÷åñêèå íîðìû.
1. Îòêðîéòå îêíî ñðåäû Lazarus.
2. Ñîçäàéòå ïðîåêò äëÿ ðåøåíèÿ çàäà÷è: Èçâåñòíû äëèíû ñòîðîí äâóõ
ïðÿìîóãîëüíèêîâ. Âû÷èñëèòü ïëîùàäè ïðÿìîóãîëüíèêîâ è ñðàâíèòü
èõ. Îïðåäåëèòü, ÿâëÿþòñÿ ëè ïðÿìîóãîëüíèêè êâàäðàòàìè. Îïðåäå-
ëèòü, ïîìåñòèòñÿ ëè ïåðâûé ïðÿìîóãîëüíèê âíóòðè âòîðîãî.
1. Ðàçìåñòèòå íà ôîðìå ïîëÿ äëÿ ââîäà äàííûõ, ìåòêè äëÿ âûâîäà ðå-
çóëüòàòîâ è òðè êíîïêè.
2. Â ïðîåêòå:
ñîçäàéòå îáðàáîò÷èê ñîáûòèÿ Click äëÿ ïåðâîé êíîïêè, èñïîëíå-
íèå êîòîðîãî ïðèâåäåò ê âû÷èñëåíèþ ïëîùàäåé ïðÿìîóãîëüíèêîâ
è èõ ñðàâíåíèþ;
ñîçäàéòå îáðàáîò÷èê ñîáûòèÿ Click äëÿ âòîðîé êíîïêè, èñïîëíå-
íèå êîòîðîãî, â çàâèñèìîñòè îò óñòàíîâëåííûõ ôëàæêîâ, ïðèâå-
äåò ê îïðåäåëåíèþ òîãî, ÿâëÿåòñÿ ëè ñîîòâåòñòâóþùèé ïðÿìî-
óãîëüíèê êâàäðàòîì;
221221221221221221221221221221221221221221221221221221221221221221221221221221221221221221221221
АЛГОРИТМЫ РАБОТЫ С ОБЪЕКТАМИ И ВЕЛИЧИНАМИ
 Click äëÿ òðåòüåé êíîïêè, èñïîë-
íåíèå êîòîðîãî ïðèâåäåò ê îïðåäåëåíèþ, ïîìåñòèòñÿ ëè ïåðâûé
ïðÿìîóãîëüíèê âíóòðè âòîðîãî èëè âòîðîé ïðÿìîóãîëüíèê âíóò-
ðè ïåðâîãî, â çàâèñèìîñòè îò âûáðàííîãî ïóíêòà ðàñêðûâàþ-
ùåãîñÿ ñïèñêà.
3. Ñîõðàíèòå ïðîåêò â ïàïêå ñ èìåíåì Ïðàêòè÷åñêàÿ 12_1, ñîçäàííîé â
âàøåé ïàïêå.
4. Ñîçäàéòå ïðîåêò äëÿ ðåøåíèÿ çàäà÷è: Ïåðåä íà÷àëîì íàâîäíåíèÿ óðî-
âåíü âîäû â ðåêå ñîñòàâëÿë Í ìåòðîâ. Âî âðåìÿ íàâîäíåíèÿ êàæäûé
÷àñ óðîâåíü âîäû óâåëè÷èâàëñÿ íà Ð ïðîöåíòîâ ïî ñðàâíåíèþ ñ óðîâ-
íåì ïðåäûäóùåãî ÷àñà. Êàêèì áóäåò óðîâåíü âîäû ÷åðåç N ÷àñîâ ïîñëå
íà÷àëà íàâîäíåíèÿ? ×åðåç ñêîëüêî ÷àñîâ ïîñëå íà÷àëà íàâîäíåíèÿ
óðîâåíü âîäû áóäåò íå ìåíåå ÷åì K ìåòðîâ?
1. Ðàçìåñòèòå íà ôîðìå ïîëÿ äëÿ ââîäà äàííûõ, ìåòêè äëÿ âûâîäà ðå-
çóëüòàòîâ è òðè êíîïêè.
2. Óñòàíîâèòå íà ïåðâîé êíîïêå íàäïèñü Çàäàíèå 1, íà âòîðîé – Çà-
äàíèå 2, íà òðåòüåé – Ñíà÷àëà, ó ïîëåé – ïóñòîé òåêñò.
3. Ñîçäàéòå îáðàáîò÷èê ñîáûòèÿ Click äëÿ ïåðâîé êíîïêè, èñïîëíå-
íèå êîòîðîãî ïðèâåäåò ê âûâîäó â îêíî ñîîáùåíèÿ îòâåòà íà ïåð-
âûé âîïðîñ çàäà÷è.
4. Èñïîëíèòå ïðîåêò è óáåäèòåñü, ÷òî ðåçóëüòàòû åãî ðàáîòû ïðà-
âèëüíûå.
5. Ñîçäàéòå îáðàáîò÷èê ñîáûòèÿ Click äëÿ âòîðîé êíîïêè, èñïîëíå-
íèå êîòîðîãî ïðèâåäåò ê ïîëó÷åíèþ îòâåòà íà âòîðîé âîïðîñ çàäà-
÷è è âûâîäó åãî â îòäåëüíóþ ìåòêó.
6. Èñïîëíèòå ïðîåêò è óáåäèòåñü, ÷òî ðåçóëüòàòû åãî ðàáîòû ïðà-
âèëüíûå.
7. Ñîçäàéòå îáðàáîò÷èê ñîáûòèÿ Click äëÿ òðåòüåé êíîïêè, èñïîëíå-
íèå êîòîðîãî ïðèâåäåò ê î÷èñòêå òåêñòà â ïîëÿõ è ìåòêå ñ îòâåòîì
íà âòîðîé âîïðîñ çàäà÷è.
5. Ñîõðàíèòå ïðîåêò â ïàïêå ñ èìåíåì Ïðàêòè÷åñêàÿ 12_2, ñîçäàííîé â
âàøåé ïàïêå.
6. Çàêðîéòå îêíî ñðåäû Lazarus.
6.8. ОТОБРАЖЕНИЕ ГРАФИЧЕСКИХ ОБЪЕКТОВ6.8. ОТОБРАЖЕНИЕ ГРАФИЧЕСКИХ ОБЪЕКТОВ
СРЕДСТВАМИ ЯЗЫКА ПРОГРАММИРОВАНИЯСРЕДСТВАМИ ЯЗЫКА ПРОГРАММИРОВАНИЯ
1. Êàêèå ãðàôè÷åñêèå ïðèìèòèâû ìîæíî ñîçäàâàòü â ãðàôè÷åñêîì ðåäàêòîðå
è òåêñòîâîì ïðîöåññîðå?
2. Êàêèå ñâîéñòâà ãðàôè÷åñêèõ ïðèìèòèâîâ âàì èçâåñòíû?
3. Êàêèå îáùèå ñâîéñòâà ìåòêè, êíîïêè è ôîðìû âû çíàåòå?
СРЕДСТВА ДЛЯ РИСОВАНИЯ В OBJECT PASCAL
Ãðàôè÷åñêèå îáúåêòû â ïðîåêòàõ, ðàçðàáîòàííûõ â Lazarus, ìîæíî ñîç-
äàâàòü è îòîáðàæàòü ðàçíûìè ñïîñîáàìè. Îäíèì èç íèõ ÿâëÿåòñÿ ðèñîâàíèå
ãðàôè÷åñêèõ ïðèìèòèâîâ ïî èõ êîîðäèíàòàì íà êîîðäèíàòíîé ïëîñêîñòè.
Ãëàâà 6
222222222222222222222222222222222222222222222222222222222222222222222222222222222222222222222
×àñòü òàêîé êîîðäèíàòíîé ïëîñêîñòè ðàçìåùåíà, íàïðèìåð, íà ôîðìå.
Íà÷àëî êîîðäèíàò ñîâïàäàåò ñ âåðõíèì ëåâûì óãëîì ôîðìû. Îñü Ox íàïðàâ-
ëåíà âïðàâî, îñü Oy – âíèç. ×àñòü êîîðäèíàòíîé ïëîñêîñòè, êîòîðàÿ îòîáðà-
æàåòñÿ íà ôîðìå, èìååò ðàçìåðû øèðèíû è âûñîòû ôîðìû. Íà ðèñóí-
êå 6.32 êðàñíûì öâåòîì îáîçíà÷åíà òî÷êà ñ êîîðäèíàòàìè (100, 200).
Îñü Ox
Îñü Oy
Òî÷êà (100, 200)
Òî÷êà (0, 0)
(100, 0)
(0, 200)
Рис. 6.32. Часть координатной плоскости на форме
Äëÿ ðèñîâàíèÿ íà ôîðìå èñïîëüçóåòñÿ åå ñâîéñòâî Canvas (àíãë. canvas –
ïîëîòíî, êàíâà).
Êàæäàÿ òî÷êà (ïèêñåëü) íà ôîðìå èìååò ñâîè êîîðäèíàòû è öâåò. Êîîð-
äèíàòû ìîãóò áûòü çàäàíû òîëüêî öåëûìè ÷èñëàìè. Öâåò ìîæíî çàäàòü
êîíñòàíòîé òèïà TColor. Ïðèìåðû êîíñòàíò è ñîîòâåòñòâóþùèõ èì öâåòîâ
ïðèâåäåíû â òàáëèöå 6.1.
Òàáëèöà 6.1
Êîíñòàíòû äëÿ öâåòîâ â Lazarus
Êîíñòàíòà Öâåò Êîíñòàíòà Öâåò
clBlack ×åðíûé clSilve Ñåðåáðèñòûé
clWhite Áåëûé clGray Ñåðûé
clRed Êðàñíûé clGreen Çåëåíûé
clBlue Ñèíèé clNavy Òåìíî-ñèíèé
clLime Ñàëàòîâûé clOlive Îëèâêîâûé
Äëÿ òîãî ÷òîáû óñòàíîâèòü äëÿ òî÷êè ñ êîîðäèíàòàìè (x, y) íåêîòîðûé
öâåò, íàïðèìåð êðàñíûé, íåîáõîäèìî èñïîëíèòü êîìàíäó:
Canvas.Pixels[x, y] : clRed;
Äëÿ ñîçäàíèÿ ãðàôè÷åñêèõ ïðèìèòèâîâ ìîæíî èñïîëüçîâàòü êîìàíäû,
ïðèâåäåííûå â òàáëèöå 6.2.
2232232232232232232232232232232232232232232232232232232232232232232232232232232232232232232232233
АЛГОРИТМЫ РАБОТЫ С ОБЪЕКТАМИ И ВЕЛИЧИНАМИ
Òàáëèöà 6.2
Êîìàíäû äëÿ ðèñîâàíèÿ ãðàôè÷åñêèõ ïðèìèòèâîâ íà êîîðäèíàòíîé
ïëîñêîñòè ôîðìû
Ïðîäîëæåíèå òàáëèöû 6.2
Êîìàíäà Îáúÿñíåíèå
Canvas.MoveTo (x, y) Âûáîð íà ôîðìå òî÷êè (x, y), ñ êîòîðîé áóäåò íà÷èíàòüñÿ
ðèñîâàíèå ëèíèé
Canvas.LineTo (x, y) Ðèñîâàíèå îòðåçêà îò ïîñëåäíåé òî÷êè, â êîòîðîé ïðîèñ-
õîäèëî ðèñîâàíèå, äî òî÷êè (x, y). Ïîñëåäîâàòåëüíîå èñ-
ïîëüçîâàíèå íåñêîëüêèõ òàêèõ êîìàíä ïðèâåäåò ê ðèñî-
âàíèþ îòðåçêà èëè ëîìàíîé
Canvas.Rectangle
(x1, y1, x2, y2)
Ðèñîâàíèå ïðÿìîóãîëüíèêà, ó êîòîðîãî ïðîòèâîïîëîæ-
íûå âåðøèíû ðàñïîëîæåíû â òî÷êàõ (x1, y1) è (x2, y2), à
ñòîðîíû ïàðàëëåëüíû îñÿì êîîðäèíàò
Canvas.Ellipse (x1,
y1, x2, y2)
Ðèñîâàíèå ýëëèïñà, âïèñàííîãî â ïðÿìîóãîëüíèê, ó êîòî-
ðîãî ïðîòèâîïîëîæíûå âåðøèíû ðàñïîëîæåíû â òî÷êàõ
(x1, y1) è (x2, y2), à ñòîðîíû ïàðàëëåëüíû îñÿì êîîðäèíàò.
Ïðÿìîóãîëüíèê ïðè ýòîì íå îòîáðàæàåòñÿ
Canvas.Pie (x1, y1,
x2, y2, x3, y3, x4,
y4)
Ðèñîâàíèå çàìêíóòîé ôèãóðû – ñåêòîðà ýëëèïñà. Òî÷êè
(x1, y1) è (x2, y2) çàäàþò ïðÿìîóãîëüíèê, â êîòîðûé âïè-
ñàí ýëëèïñ. Íà÷àëüíàÿ òî÷êà äóãè îïðåäåëÿåòñÿ ïåðåñå-
÷åíèåì ýëëèïñà ñ ïðÿìîé, ïðîõîäÿùåé ÷åðåç åãî öåíòð è
òî÷êó (x3, y3). Êîíå÷íàÿ òî÷êà äóãè îïðåäåëÿåòñÿ ïåðå-
ñå÷åíèåì ýëëèïñà ñ ïðÿìîé, ïðîõîäÿùåé ÷åðåç åãî öåíòð
è òî÷êó (x4, y4). Äóãà ðèñóåòñÿ ïðîòèâ ÷àñîâîé ñòðåëêè îò
íà÷àëüíîé äî êîíå÷íîé òî÷êè (ðèñ. 6.33).
 ïðèâåäåííîì íà ðèñóíêå 6.33 ïðèìåðå ýëëèïñ âïèñàí â ïðÿìîóãîëü-
íèê, èìåþùèé ïðîòèâîïîëîæíûå âåðøèíû â òî÷êàõ A (100, 100) èA C (500, 300).C
Ñåêòîð ýëëèïñà, îáðàçîâàí îòðåçêàìè, ñîåäèíÿþùèìè öåíòð ïðÿìî-
óãîëüíèêà (òî÷êó T (300, 200)) ñ òî÷êàìè M (300, 100) è N (400, 100), è
A (100, 100) M (300, 100) N (400, 100)
T (300, 200)
C (500, 300)
Рис. 6.33. Сектор эллипса, созданный командой
Canvas.Pie (100, 100, 500, 300, 300, 100, 400, 100)
Ãëàâà 6
224224224224224224224224224224224224224224224224224224224224224224224224224224224224224224224
äóãîé ýëëèïñà, íà÷èíàþùåéñÿ â òî÷êå M (300, 100), à çàêàí÷èâàþùåéñÿ
ïðè ïåðåñå÷åíèè ýëëèïñà ñ îòðåçêîì TN.
Äëÿ êàæäîãî ïðèìèòèâà ìîæíî çàäàòü çíà÷åíèå ñâîéñòâ åãî êîíòóðà è
âíóòðåííåé îáëàñòè. Çíà÷åíèå ñâîéñòâ êîíòóðà è âíóòðåííåé îáëàñòè ãðà-
ôè÷åñêîãî ïðèìèòèâà ñîâïàäàþò ñî çíà÷åíèÿìè ñâîéñòâ ôîðìû, ïðèâåäåí-
íûìè â òàáëèöå 6.3.
Òàáëèöà 6.3
Ñâîéñòâà ôîðìû äëÿ óñòàíîâêè çíà÷åíèé ñâîéñòâ êîíòóðà
è âíóòðåííåé îáëàñòè ãðàôè÷åñêèõ ïðèìèòèâîâ
Ñâîéñòâî Íàçíà÷åíèå è ïðèìåðû çíà÷åíèé
Çíà÷åíèå ïî
óìîë÷àíèþ
Canvas.Pen.Color Öâåò ëèíèè êîíòóðà ×åðíûé
Canvas.Pen.Width Òîëùèíà ëèíèé êîíòóðà 1 ïèêñåëü
Canvas.Pen.Style Ñòèëü ëèíèè êîíòóðà, íàïðèìåð,
psSolid – ñïëîøíàÿ ëèíèÿ, psDash –
øòðèõîâàÿ ëèíèÿ, psDot – ïóíêòèðíàÿ
ëèíèÿ è äð.
Ñïëîøíàÿ
Canvas.Brush.Color Öâåò çàëèâêè âíóòðåííåé îáëàñòè Áåëûé
Canvas.Brush.Style Ñòèëü çàëèâêè âíóòðåííåé îáëàñòè, íà-
ïðèìåð, bsSolid – ñïëîøíàÿ çàëèâêà,
bsCross – çàëèâêà â âèäå ñåòêè ñ ãîðèçîí-
òàëüíûìè è âåðòèêàëüíûìè ëèíèÿìè,
bsDiagCross – çàëèâêà â âèäå ñåòêè ñ
äèàãîíàëüíûìè ëèíèÿìè è äð.
Ñïëîøíàÿ
Ñîçäàâàÿ èçîáðàæåíèå, ñîñòîÿùåå èç ãðà-
ôè÷åñêèõ ïðèìèòèâîâ, ñëåäóåò ñíà÷àëà
óñòàíîâèòü çíà÷åíèÿ ñâîéñòâ êîíòóðà è âíó-
òðåííåé îáëàñòè ôèãóðû, ïîñëå ÷åãî îòîáðà-
çèòü ñàìó ôèãóðó. Íà ðèñóíêå 6.34 ïîêàçàí
ðåçóëüòàò èñïîëíåíèÿ ïðîöåäóðû ñîçäàíèÿ
öâåòíîãî ïðÿìîóãîëüíèêà:
procedure Tform1.Button1Click(Sender: Tobject);
begin
Canvas.Pen.Color : clGreen; // öâåò êîíòóðà
çåëåíûé
Canvas.Pen.Width : 3; // òîëùèíà êîíòóðà
3 ïèêñåëÿ
Canvas.Brush.Color : clRed; // öâåò çàëèâêè
êðàñíûé
Canvas.Brush.Style : bsDiagCross; (* ñòèëü çàëèâêè – ñåòêà ñ äèàãîíàëüíûìè
ëèíèÿìè *)
Canvas.Rectangle (100, 100, 500, 300); (* ïðÿìîóãîëüíèê ñ ïðîòèâîïîëîæíûìè
âåðøèíàìè â òî÷êàõ (100, 100) è (500, 300) è ñòîðîíàìè, ïàðàëëåëüíûìè îñÿì
êîîðäèíàò *)
end;
Рис. 6.34. Результат исполнения
процедуры рисования графиче-
ского примитива
222252252252252252252252252252252252252252252252252252252252252252252252252252252252252252252255
АЛГОРИТМЫ РАБОТЫ С ОБЪЕКТАМИ И ВЕЛИЧИНАМИ
Äëÿ òîãî ÷òîáû ðèñóíîê îòîáðàæàëñÿ íà ôîðìå ñðàçó ïîñëå çàïóñêà
ïðîåêòà íà èñïîëíåíèå, íåîáõîäèìî êîìàíäû ðèñîâàíèÿ ðàçìåùàòü â ïðî-
öåäóðå – îáðàáîò÷èêå ñîáûòèÿ Paint äëÿ ôîðìû.
КОМПОНЕНТ ФИГУРА ДЛЯ СОЗДАНИЯ
ГРАФИЧЕСКИХ ПРИМИТИВОВ
Ãðàôè÷åñêèå ïðèìèòèâû â ïðîåêòàõ Lazarus ìîæíî ñîçäàâàòü, èñïîëü-
çóÿ êîìïîíåíò Ôèãóðà.
×òîáû ðàçìåñòèòü Ôèãóðó íà ôîðìå, ñëåäóåò äâàæäû ùåëêíóòü íà êíîï-
êå TShape (àíãë. shape – ôîðìà, ôèãóðà) íà âêëàäêå Additional (àíãë.
additional – äîïîëíèòåëüíûé) îêíà ñðåäû Lazarus.
Ñâîéñòâà Ôèãóðû Name, Enabled, Visible àíàëîãè÷íûå ñîîòâåòñòâóþ-
ùèì ñâîéñòâàì ôîðìû. Êàê è äëÿ ôîðìû, çíà÷åíèÿ ñâîéñòâ Ôèãóðû Top,
Left, Height è Width ìîæíî èçìåíèòü èëè íà âêëàäêå Ñâîéñòâà, èëè ïåðå-
òàñêèâàíèåì.
Êîìïîíåíò Ôèãóðà èìååò ñâîéñòâà, îïðåäåëÿþùèå öâåò è ñòèëü êîíòó-
ðà è âíóòðåííåé îáëàñòè (òàáë. 6.4).
Òàáëèöà 6.4
Ñâîéñòâà êîìïîíåíòà Ôèãóðà
Ñâîéñòâî ×òî îïðåäåëÿåò åå çíà÷åíèå
Pen.Color Öâåò êîíòóðà
Pen.Width Òîëùèíà êîíòóðà
Pen.Style Ñòèëü ëèíèè êîíòóðà
Brush.Color Öâåò çàëèâêè âíóòðåííåé îáëàñòè
Brush.Style Ñòèëü çàëèâêè âíóòðåííåé îáëàñòè
Çíà÷åíèå ýòèõ ñâîéñòâ ìîæíî óñòàíàâëèâàòü íà âêëàäêå Ñâîéñòâà â
îêíå Èíñïåêòîð îáúåêòîâ èëè ñ èñïîëüçîâàíèåì êîìàíäû ïðèñâàèâàíèÿ.
Ýòè çíà÷åíèÿ ìîãóò áûòü òàêèìè æå, êàê è äëÿ ãðàôè÷åñêèõ ïðèìèòèâîâ.
Êðîìå òîãî, Ôèãóðà èìååò ñâîéñòâî Shape, îïðåäåëÿþùåå åå ôîðìó. Ýòî
ñâîéñòâî ìîæåò ïðèíèìàòü, íàïðèìåð,
çíà÷åíèÿ: stRectangle – ïðÿìîóãîëüíèê,
stCircle – êðóã, stSquare – êâàäðàò,
stDiamond – ðîìá, stTriangle – òðå-
óãîëüíèê è äð. Ïî óìîë÷àíèþ çíà÷åíèå
ýòîãî ñâîéñòâà îïðåäåëÿåò êâàäðàò ñ êîí-
òóðîì ÷åðíîãî öâåòà òîëùèíîé 1 ïèê-
ñåëü è ñïëîøíîé çàëèâêîé áåëîãî öâåòà.
Íà ðèñóíêå 6.35 ïðèâåäåí ïðèìåð
èçîáðàæåíèÿ, ñîçäàííîãî ñ èñïîëüçîâà-
íèåì íåñêîëüêèõ îáúåêòîâ Ôèãóðà ñ
ðàçëè÷íûìè çíà÷åíèÿìè ñâîéñòâ.
Рис. 6.35. Создание изображения с
использованием объектов Фигура
Ãëàâà 6
2262262262262262262262262262262262262262262262262262262262262262262262262262262262262262262266
ОТОБРАЖЕНИЕ ИЗОБРАЖЕНИЙ ИЗ ВНЕШНИХ ФАЙЛОВ
 ïðîåêòàõ ìîæíî îòîáðàæàòü èçîáðàæåíèÿ, õðàíÿùèåñÿ âî âíåøíèõ
ôàéëàõ. Äëÿ ýòîãî ïðåäíàçíà÷åí êîìïîíåíò Îáëàñòü èçîáðàæåíèÿ. Äëÿ
åãî ðàçìåùåíèÿ íà ôîðìå ñëåäóåò äâàæäû ùåëêíóòü íà êíîïêå TImage
(àíãë. image – èçîáðàæåíèå) íà âêëàäêå Additional â îêíå ñðåäû Lazarus.
Ñâîéñòâà Îáëàñòè èçîáðàæåíèÿ Name, Enabled, Visible àíàëîãè÷íû ñî-
îòâåòñòâóþùèì ñâîéñòâàì ôîðìû. Êàê è äëÿ ôîðìû, çíà÷åíèÿ ñâîéñòâ
Îáëàñòè èçîáðàæåíèÿ Top, Left, Height è Width ìîæíî èçìåíèòü èëè íà
âêëàäêå Ñâîéñòâà, èëè ïåðåòàñêèâàíèåì.
Îòîáðàæåíèå èçîáðàæåíèÿ, õðàíÿùåãîñÿ âî âíåøíåì ôàéëå, îïðåäåëÿ-
åòñÿ çíà÷åíèÿìè òàêèõ ñâîéñòâ (òàáë. 6.5):
Òàáëèöà 6.5
Ñâîéñòâà êîìïîíåíòà Îáëàñòü èçîáðàæåíèÿ
Ñâîéñòâî Îáúÿñíåíèå
Picture Âûáîð ôàéëà ñ ãðàôè÷åñêèì èçîáðàæåíèåì äëÿ îòîáðàæåíèÿ â
Îáëàñòè èçîáðàæåíèÿ
AutoSize Ïðè çíà÷åíèè true êîìïîíåíò Îáëàñòü èçîáðàæåíèÿ ïðèíèìàåò
ðàçìåðû èçîáðàæåíèÿ, ïîëó÷åííîãî èç ôàéëà. Ïðè çíà÷åíèè
false ðàçìåðû êîìïîíåíòà íå çàâèñÿò îò ðàçìåðà èçîáðàæåíèÿ, à
îïðåäåëÿþòñÿ çíà÷åíèÿìè ñîîòâåòñòâóþùèõ ñâîéñòâ
Stretch Ïðè çíà÷åíèè true èçîáðàæåíèå, ïîëó÷åííîå èç ôàéëà, ïðèíèìà-
åò ðàçìåðû Îáëàñòè èçîáðàæåíèÿ. Ïðè çíà÷åíèè false èçîáðàæå-
íèå ñîõðàíÿåò ñâîè ðàçìåðû è íå çàâèñèò îò ðàçìåðîâ êîìïîíåíòà
Proportional Ïðè çíà÷åíèè true øèðèíà è âûñîòà èçîáðàæåíèÿ, ïîëó÷åííîãî
èç ôàéëà, áóäóò èçìåíÿòüñÿ ïðîïîðöèîíàëüíî ïðè ðàçìåùåíèè â
Îáëàñòè èçîáðàæåíèÿ. Ïðè çíà÷åíèè false øèðèíà è âûñîòà èçî-
áðàæåíèÿ ìîãóò èçìåíÿòüñÿ íå ïðîïîðöèîíàëüíî
Ïðèìåð îòîáðàæåíèÿ â ïðîåêòå èçîáðà-
æåíèÿ, âñòàâëåííîãî èç âíåøíåãî ôàéëà,
åäåí íà ðèñóíêå 6.36.
àôè÷åñêèå ïðèìèòèâû ìîæíî ðèñî-
âàòü ïî èõ êîîðäèíàòàì íà êîîðäèíàòíîé
ïëîñêîñòè, ÷àñòü êîòîðîé ðàçìåùåíà íà
ôîðìå. Äëÿ ýòîãî èñïîëüçóåòñÿ åå ñâîéñòâî
Canvas. Êàæäàÿ òî÷êà íà ôîðìå èìååò ñâîè
êîîðäèíàòû è öâåò. Äëÿ êàæäîãî ãðàôè÷å-
ñêîãî ïðèìèòèâà ìîæíî çàäàòü çíà÷åíèÿ
ñâîéñòâ åãî êîíòóðà è âíóòðåííåé îáëàñòè.
Ãðàôè÷åñêèå ïðèìèòèâû â ïðîåêòàõ Lazarus ìîæíî ñîçäàâàòü òàêæå,
èñïîëüçîâàâ êîìïîíåíò Ôèãóðà. Ýòîò êîìïîíåíò èìååò ñâîéñòâà, çíà÷åíèÿ
êîòîðûõ îïðåäåëÿþò öâåò è ñòèëü êîíòóðà è âíóòðåííåé îáëàñòè.
Ìîæíî îòîáðàæàòü èçîáðàæåíèÿ, ñîäåðæàùèåñÿ âî âíåøíèõ ôàéëàõ.
Äëÿ ýòîãî ïðåäíàçíà÷åí êîìïîíåíò Îáëàñòü èçîáðàæåíèÿ.
Рис. 6.36. Отображение в проекте
изображения из внешнего файла
ууууууууууууууСа ое а ое о у еСа ое а ое о у еСамое важное в этом пунктеСамое важное в этом пунктеСамое важное в этом пунктеСамое важное в этом пунктеСамое важное в этом пунктеСамое важное в этом пунктеСамое важное в этом пунктеСамое важное в этом пунктеСамое важное в этом пунктеСамое важное в этом пунктеСамое важное в этом пунктеСамое важное в этом пунктеСамое важное в этом пунктеСамое важное в этом пунктеСамое важное в этом пунктеСамое важное в этом пунктеСамое важное в этом пунктеСамое важное в этом пунктеСамое важное в этом пунктеСамое важное в этом пунктеСамое важное в этом пунктеСамое важное в этом пунктеСамое важное в этом пунктеСамое важное в этом пунктеСамое важное в этом пунктеСамое важное в этом пунктеСамое важное в этом пунктеСамое важное в этом пунктеСамое важное в этом пунктеСамое важное в этом пунктеСамое важное в этом пунктеСамое важное в этом пунктеСамое важное в этом пунктеСамое важное в этом пунктеСамое важное в этом пунктеСамое важное в этом пунктеСамое важное в этом пунктеСамое важное в этом пунктеСамое важное в этом пунктеСамое важное в этом пунктеСамое важное в этом пунктеСамое важное в этом пунктеСамое важное в этом пунктеСамое важное в этом пунктеССССССС
22227227227227227227227227227227227227227227227227227227227227227227227227227227227227227227227
АЛГОРИТМЫ РАБОТЫ С ОБЪЕКТАМИ И ВЕЛИЧИНАМИ
Дайте ответы на вопросы
1. Êàê ðàçìåùåíà íà ôîðìå êîîðäèíàòíàÿ ïëîñêîñòü?
2. Êàêîå ñâîéñòâî ôîðìû èñïîëüçóåòñÿ äëÿ ðèñîâàíèÿ ãðàôè÷åñêèõ
ïðèìèòèâîâ?
3. Êàêèå êîìàíäû èñïîëüçóþòñÿ äëÿ ðèñîâàíèÿ ãðàôè÷åñêèõ ïðèìè-
òèâîâ – ëèíèÿ, ëîìàíàÿ, ïðÿìîóãîëüíèê, ýëëèïñ, ñåêòîð?
4. Êàê èçìåíèòü êîíòóð è âíóòðåííþþ îáëàñòü ãðàôè÷åñêèõ ïðèìè-
òèâîâ?
5. Êàêîé êîìïîíåíò èñïîëüçóåòñÿ äëÿ ñîçäàíèÿ ãðàôè÷åñêèõ ïðèìè-
òèâîâ? Êàê åãî óñòàíîâèòü íà ôîðìå?
6. Çíà÷åíèå êàêèõ ñâîéñòâ Ôèãóðû îïðåäåëÿþò âèä åå êîíòóðà è âíóò-
ðåííåé îáëàñòè?
7. Çíà÷åíèå êàêîãî ñâîéñòâà Ôèãóðû îïðåäåëÿåò åå ôîðìó? Êàêèå çíà-
÷åíèÿ îíî ìîæåò ïðèíèìàòü?
8. Êàêîé êîìïîíåíò èñïîëüçóåòñÿ äëÿ îòîáðàæåíèÿ íà ôîðìàõ ãðàôè-
÷åñêèõ èçîáðàæåíèé, ñîäåðæàùèõñÿ âî âíåøíèõ ôàéëàõ? Êàê
óñòàíîâèòü åãî íà ôîðìå?
9. Êàê âûáðàòü ôàéë äëÿ îòîáðàæåíèÿ â Îáëàñòè èçîáðàæåíèÿ?
Выполните задания
1. Ñîçäàéòå ïðîåêò, ïðè èñïîëíåíèè êîòî-
ðîãî ïîñëå âûáîðà êíîïêè áóäåò íàðèñî-
âàí íà ôîðìå ïðÿìîóãîëüíèê ïî îáðàç-
öó, ïðèâåäåíîìó íà ðèñóíêå. Ñîõðàíèòå
ïðîåêò â ïàïêå ñ èìåíåì Çàäàíèå 6.8.1,
ñîçäàííîé â âàøåé ïàïêå.
2. Ñîçäàéòå ïðîåêò, ïîñëå çàïóñêà êîòîðîãî
íà ôîðìå áóäåò íàðèñîâàíî èçîáðàæåíèå
ñëåäóþùèõ ãðàôè÷åñêèõ ïðèìèòèâîâ:
a) îòðåçîê îò òî÷êè (10, 10) äî òî÷êè (200, 100) êðàñíîãî öâåòà, òèï
ëèíèè – øòðèõ-ïóíêòèð, òîëùèíà ëèíèè – 5;
b) ëîìàíàÿ èç ÷åòûðåõ îòðåçêîâ ñèíåãî öâåòà, ñòèëü ëèíèè – òî÷êà-
ìè, òîëùèíà – 3;
c) ïðÿìîóãîëüíèê ñ ïðîòèâîïîëîæíûìè âåðøèíàìè â òî÷êàõ
(50, 50) è (250, 150), ëèíèè êîíòóðà – êðàñíûå ñïëîøíûå òîëùè-
íîé 1, çàëèâêà ñåðåáðèñòîãî öâåòà, ñòèëü çàëèâêè – ãîðèçîíòàëü-
íûå ëèíèè;
d) ýëëèïñ, âïèñàííûé â ïðÿìîóãîëüíèê ñ âåðøèíàìè â òî÷êàõ
(100, 20) è (200, 300), ëèíèè êîíòóðà – æåëòûå ïóíêòèðíûå òîë-
ùèíîé 2, çàëèâêà ñàëàòîâîãî öâåòà, ñòèëü çàëèâêè – âåðòèêàëü-
íûå ëèíèè;
ä) ñåêòîð ýëëèïñà, âïèñàííîãî â ïðÿìîóãîëüíèê ñ âåðøèíàìè
(50, 50) è (150, 150), íà÷àëüíàÿ òî÷êà äóãè (150, 100), êîíå÷íàÿ, –
(100, 150), ëèíèè êîíòóðà – áåëûå ñïëîøíûå òîëùèíîé 4, çàëèâ-
êà îëèâêîâîãî öâåòà, ñòèëü çàëèâêè – íàêëîííûå ëèíèè.
Ñîõðàíèòå ïðîåêò â ïàïêå ñ èìåíåì Çàäàíèå 6.8.2, ñîçäàííîé â
âàøåé ïàïêå.
К заданию 1
Ãëàâà 6
2282282282282282282282282282282282282282282282282282282282282282282282282282282282282282282288
3. Ñîçäàéòå ïðîåêò, ïðè èñïîëíåíèè êîòî-
ðîãî áóäåò ïîñòðîåíî èçîáðàæåíèå èç ôè-
ãóð â ñîîòâåòñòâèè ñ îáðàçöîì íà ðèñóí-
êå. Ñîõðàíèòå ïðîåêò â ïàïêå ñ èìåíåì
Çàäàíèå 6.8.3, ñîçäàííîé â âàøåé ïàïêå.
4. Ñîçäàéòå ïðîåêò, ïðè èñïîëíåíèè êîòîðî-
ãî èç ôèãóð áóäåò ïîñòðîåíî èçîáðàæåíèå:
à) ãðóçîâèêà; â) êîìïüþòåðà;
á) ðîáîòà; ã) ðàêåòû.
Ñòèëü è öâåò ôèãóð âûáåðèòå ñàìîñòîÿòåëüíî. Ñîõðàíèòå ïðîåêò â
ïàïêå ñ èìåíåì Çàäàíèå 6.8.4, ñîçäàííîé â âàøåé ïàïêå.
5. Ñîçäàéòå ïðîåêò, ïðè èñïîëíåíèè êîòîðîãî íà ôîðìå áóäåò îòîáðà-
æàòüñÿ èçîáðàæåíèå, ñîäåðæàùååñÿ â ôàéëå, íàïðèìåð Ãëàâà 6
Ïóíêò 6.8çàäà÷à 6.8.5.jpg. Ñîõðàíèòå ïðîåêò â ïàïêå ñ èìåíåì Çà-
äàíèå 6.8.5, ñîçäàííîé â âàøåé ïàïêå.
6. Ñîçäàéòå ïðîåêò, ïðè èñïîëíåíèè êîòîðîãî íà ôîðìå â êà÷åñòâå
ôîíà áóäåò ðàçìåùåíî èçîáðàæåíèå èç ôàéëà, íàïðèìåð Ãëàâà 6
Ïóíêò 6.8çàäàíèÿ 6.8.6.jpg. Ïîâåðõ íåãî èç ôèãóð ñîçäàéòå èçî-
áðàæåíèå àâòîìîáèëÿ. Ñîõðàíèòå ïðîåêò â ïàïêå ñ èìåíåì Çàäàíèå
6.8.6, ñîçäàííîé â âàøåé ïàïêå.
7. Ðàçìåñòèòå íà ôîðìå êíîïêó, ôèãóðó, òðè ôëàæêà è ïîëå ñ ðàñêðû-
âàþùèìñÿ ñïèñêîì. Ñîçäàéòå ïðîåêò, â êîòîðîì ïðè âûáîðå êíîïêè
â çàâèñèìîñòè îò âûáðàííîãî çíà÷åíèÿ â ñïèñêå Ôèãóðà áóäåò ìå-
íÿòü ôîðìó, ïðèíèìàÿ çíà÷åíèÿ êâàäðàòà, êðóãà èëè òðåóãîëüíè-
êà, à â çàâèñèìîñòè îò âûáðàííûõ ôëàæêîâ êîíòóð áóäåò èìåòü
òîëùèíó 1 èëè 4, öâåò çàëèâêè áóäåò æåëòûì èëè çåëåíûì, ñòèëü
çàëèâêè – ñïëîøíîé èëè äèàãîíàëüíûå ëèíèè. Ñîõðàíèòå ïðîåêò â
ïàïêå ñ èìåíåì Çàäàíèå 6.8.7, ñîçäàííîé â âàøåé ïàïêå.
ÏÐÀÊÒÈ×ÅÑÊÀß ÐÀÁÎÒÀ № 13
«Составление и исполнение алгоритмов
с графическим отображением данных»
Âíèìàíèå! Ðàáîòàÿ ñ êîìïüþòåðîì, ñîáëþäàéòå ïðàâèëà áåçîïàñíîñòè
è ñàíèòàðíî-ãèãèåíè÷åñêèå íîðìû.
1. Îòêðîéòå îêíî ñðåäû Lazarus.
2. Ñîçäàéòå ïðîåêò, ïîñëå çàïóñêà êîòîðîãî íà èñïîëíåíèå:
a) â âåðõíåé ÷àñòè ôîðìû èç ãðàôè÷åñêèõ ïðèìèòèâîâ áóäåò èçîáðà-
æåíî ñîëíöå;
b) â íèæíåé ÷àñòè ôîðìû áóäåò ðàçìåùåíî èçîáðàæåíèå èç ôàéëà
Ãëàâà 6Ïóíêò 6.8ïðàêòè÷åñêàÿ 13.jpg;
c) èç ôèãóð áóäåò ñîçäàíî èçîáðàæåíèå äîìà.
3. Ñîõðàíèòå ïðîåêò â ïàïêå ñ èìåíåì Ïðàêòè÷åñêàÿ 13, ñîçäàííîé â
âàøåé ïàïêå.
4. Çàïóñòèòå ïðîåêò íà èñïîëíåíèå.
5. Ïðîàíàëèçèðóéòå ïîëó÷åííûé ðåçóëüòàò.
6. Çàêðîéòå îêíî èñïîëíåíèÿ ïðîåêòà.
7. Çàêðîéòå îêíî ñðåäû Lazarus.
К заданию 3
АЛГОРИТМЫ РАБОТЫ С ОБЪЕКТАМИ И ВЕЛИЧИНАМИААЛАЛЛЛЛЛЛГГГГОГГГОРИРИРРРРРРРРРРРРРРРРРРРРРРРИРРРРРРРРИТТ
 ýòîé ãëàâå âû óçíàåòå:
î íàçíà÷åíèè
è èñïîëüçîâàíèè
ìàòåìàòè÷åñêèõ,
ñòàòèñòè÷åñêèõ,
ëîãè÷åñêèõ ôóíêöèé
òàáëè÷íîãî ïðîöåññîðà
îá àáñîëþòíûõ,
îòíîñèòåëüíûõ
è ñìåøàííûõ ññûëêàõ
íà ÿ÷åéêè è äèàïàçîíû
ÿ÷ååê
îá àâòîìàòè÷åñêèõ è
ðàñøèðåííûõ ôèëüòðàõ,
ïðîìåæóòî÷íûõ èòîãàõ
îá óñòàíîâêå ïàðàìåòðîâ
ñòðàíèöû
è ïå÷àòè ýëåêòðîííîé
òàáëèöû
î ñîçäàíèè
è íàñòðîéêå äèàãðàìì
ðàçëè÷íîãî òèïà, âûáîðå
òèïà äèàãðàììû
îá óñëîâíîì
ôîðìàòèðîâàíèè
îá óïîðÿäî÷åíèè äàííûõ
â òàáëèöàõ
23023023023023023023023023023023023023023023023023023023023023023023023023023023023023023023023023023023023023023023023023023023030
Ãëàâà 7
7.1. АБСОЛЮТНЫЕ, ОТНОСИТЕЛЬНЫЕ И СМЕШАННЫЕ7.1. АБСОЛЮТНЫЕ, ОТНОСИТЕЛЬНЫЕ И СМЕШАННЫЕ
ССЫЛКИ. УСТАНОВКА ПАРАМЕТРОВ СТРАНИЦЫ.ССЫЛКИ. УСТАНОВКА ПАРАМЕТРОВ СТРАНИЦЫ.
ПЕЧАТЬ ЭЛЕКТРОННОЙ ТАБЛИЦЫПЕЧАТЬ ЭЛЕКТРОННОЙ ТАБЛИЦЫ
1. Êàê â òàáëè÷íîì ïðîöåññîðå çàïèñûâàþòñÿ ññûëêè íà ÿ÷åéêè? Äëÿ ÷åãî
èõ èñïîëüçóþò?
2. ×òî òàêîå ìîäèôèêàöèÿ ôîðìóë? Êàê îíà ïðîèñõîäèò? Ïî êàêèì ïðàâè-
ëàì îñóùåñòâëÿåòñÿ?
3. Êàêèå ñâîéñòâà èìååò ñòðàíèöà òåêñòîâîãî äîêóìåíòà? Êàêèå çíà÷åíèÿ ýòè
ñâîéñòâà ìîãóò ïðèîáðåòàòü? Êàê èõ óñòàíîâèòü?
ОТНОСИТЕЛЬНЫЕ, АБСОЛЮТНЫЕ И СМЕШАННЫЕ ССЫЛКИ
 ñåäüìîì êëàññå âû óæå èçó÷àëè, ÷òî â ýëåêòðîííûõ òàáëèöàõ â ôîðìó-
ëàõ ìîæíî èñïîëüçîâàòü ññûëêó íà ÿ÷åéêè èëè äèàïàçîíû ÿ÷ååê. Îíè îáå-
ñïå÷èâàþò àâòîìàòè÷åñêèé ïåðåñ÷åò çíà÷åíèé ïî ôîðìóëàì, â êîòîðûõ èñ-
ïîëüçóþòñÿ ññûëêè. Òàêæå âû çíàåòå, ÷òî ïðè êîïèðîâàíèè ôîðìóë ññûë-
êè â íèõ ìîäèôèöèðóþòñÿ. Îäíàêî èíîãäà íåîáõîäèìî, ÷òîáû ïðè êîïèðî-
âàíèè ôîðìóë íåêîòîðûå ññûëêè íå ìîäèôèöèðîâàëèñü.
Ññûëêè, êîòîðûå ìîäèôèöèðóþòñÿ ïðè êîïèðîâàíèè ôîðìóëû, íàçû-
âàþò îòíîñèòåëüíûìè.
Ññûëêè, êîòîðûå íå ìîäèôèöèðóþòñÿ ïðè êîïèðîâàíèè ôîðìóëû, íà-
çûâàþò àáñîëþòíûìè.
Äëÿ òîãî ÷òîáû ññûëêà áûëà àáñîëþòíîé, ñëåäóåò ïåðåä íîìåðîì ñòîëá-
öà è ïåðåä íîìåðîì ñòðîêè ââåñòè ñèìâîë $.
Íàïðèìåð, ññûëêà B10 ÿâëÿåòñÿ îòíîñèòåëüíîé, à ññûëêà $B$10 – àáñî-
ëþòíîé.
Ðàññìîòðèì ïðèìåð, êîòîðûé îáúÿñíÿåò öåëåñîîáðàçíîñòü èñïîëüçîâà-
íèÿ àáñîëþòíûõ ññûëîê.
Ïóñòü â ÿ÷åéêàõ äèàïàçîíà C3:C7 (ðèñ. 7.1) ñîäåðæèòñÿ ÷èñëî îòëè÷íè-
êîâ â êàæäîì 8–10-îì êëàññàõ øêîëû, à â ÿ÷åéêå Ñ8 – èõ îáùåå êîëè÷å-
ñòâî.  ÿ÷åéêàõ äèàïàçîíà D3:D7 íåîáõîäèìî âû÷èñëèòü ïðîöåíò îòëè÷íè-
êîâ â êàæäîì èç ýòèõ êëàññîâ ïî îòíîøåíèþ ê îáùåìó êîëè÷åñòâó îòëè÷-
íèêîâ.
Äëÿ âû÷èñëåíèÿ ïðîöåíòîâ â ÿ÷åé-
êàõ äèàïàçîíà D3:D7 äîëæíû íàõî-
äèòüñÿ ñëåäóþùèå ôîðìóëû:
D3  Ñ3/Ñ8*100
D4  Ñ4/Ñ8*100
D5  Ñ5/Ñ8*100
D6  Ñ6/Ñ8*100
D7  Ñ7/Ñ8*100
Åñëè ïðîàíàëèçèðîâàòü ýòè ôîðìó-
ëû, òî ìîæíî ñäåëàòü âûâîä, ÷òî ññûë-
êè â ÷èñëèòåëå ôîðìóëû ìåíÿþòñÿ, à
Рис. 7.1. Использование относитель-
ных и абсолютных ссылок
2312312312312312312312312312312312312312312312312312312312312312312312312312312312312312312312312312312312312312312312312312312313
ОБРАБОТКА ЧИСЛОВЫХ ДАННЫХ
ññûëêè â çíàìåíàòåëå – íåò. Åñëè ìû ââåäåì â ÿ÷åéêó D3 ôîðìóëó
Ñ3/Ñ8*100 è ñêîïèðóåì åå â ÿ÷åéêè äèàïàçîíà D4:D7, òî âñå ññûëêè â
ôîðìóëå áóäóò ìîäèôèöèðîâàòüñÿ. Îäíàêî íåîáõîäèìî ñäåëàòü òàê, ÷òîáû
ññûëêà C3 ïðè êîïèðîâàíèè ôîðìóëû ìîäèôèöèðîâàëàñü, à ññûëêà C8 –
íåò. Òî åñòü ôîðìóëà â ÿ÷åéêå D3 äîëæíà èìåòü ñëåäóþùèé âèä:
Ñ3/$Ñ$8*100.
Åñëè â ññûëêå ñèìâîë $ äîáàâëåí òîëüêî ïåðåä íîìåðîì ñòîëáöà èëè
òîëüêî ïåðåä íîìåðîì ñòðîêè, íàïðèìåð $B10 èëè B$10, òî ïðè êîïèðîâà-
íèè òàêèå ññûëêè ìîäèôèöèðóþòñÿ ÷àñòè÷íî: íå ìåíÿåòñÿ òîëüêî íîìåð
ñòîëáöà èëè òîëüêî íîìåð ñòðîêè, ðÿäîì ñ êîòîðûì ñòîèò ñèìâîë $. Òàêèå
ññûëêè íàçûâàþò ñìåøàííûìè.
Ññûëêà, â êîòîðîé ïðè êîïèðîâàíèè ôîðìóëû ìîäèôèöèðóåòñÿ èëè
íîìåð ñòîëáöà, èëè íîìåð ñòðîêè, íàçûâàþò ñìåøàííûìè.
Èçìåíèòü âèä ññûëêè â ôîðìóëå ìîæíî âî âðåìÿ åå ââîäà èëè ïðè
ðåäàêòèðîâàíèè ôîðìóëû ïîñëåäîâàòåëüíûì íàæàòèåì êëàâèøè F4. Ïðè
ýòîì âèäû ññûëêè ìåíÿþòñÿ ïî î÷åðåäè â ñëåäóþùåì ïîðÿäêå: îòíîñè-
òåëüíàÿ – àáñîëþòíàÿ – ñìåøàííàÿ.
Åñëè â ôîðìóëå äëÿ ññûëêè íà ÿ÷åéêó èñïîëüçîâàòü íå àäðåñ, à åå èìÿ,
òî ïðè êîïèðîâàíèè ýòîé ôîðìóëû òàêàÿ ññûëêà ìîäèôèöèðîâàòüñÿ íå
áóäåò. Òî åñòü, èìÿ ÿ÷åéêè â ôîðìóëå ÿâëÿåòñÿ àáñîëþòíîé ññûëêîé íà
ýòó ÿ÷åéêó. Ïîýòîìó â ðàññìîòðåííîì âûøå ïðèìåðå ìîæíî ÿ÷åéêå C8
äàòü èìÿ, íàïðèìåð Îòëè÷íèêè, è òîãäà ôîðìóëà â ÿ÷åéêå D3 áóäåò âû-
ãëÿäåòü òàê: Ñ3/Îòëè÷íèêè*100.
Ïðèìåðû àáñîëþòíûõ, îòíîñèòåëüíûõ è ñìåøàííûõ ññûëîê ïðåäñòàâ-
ëåíû â òàáëèöå 7.1.
Òàáëèöà 7.1
Òèïû ññûëîê
Ññûëêà Òèï Îáúÿñíåíèå
C3 Îòíîñè-
òåëüíàÿ
Ïðè êîïèðîâàíèè ôîðìóëû ìîæåò èçìåíÿòüñÿ è íîìåð
ñòîëáöà, è íîìåð ñòðîêè
$A$1 Àáñîëþò-
íàÿ
Ïðè êîïèðîâàíèè ôîðìóëû íîìåð ñòîëáöà è íîìåð
ñòðîêè íåèçìåííû
êóðñ Àáñîëþò-
íàÿ
Ïðè êîïèðîâàíèè ôîðìóëû íîìåð ñòîëáöà è íîìåð
ñòðîêè íåèçìåííû
C$1 Ñìåøàí-
íàÿ
Ïðè êîïèðîâàíèè ôîðìóëû íîìåð ñòîëáöà ìîæåò èç-
ìåíÿòüñÿ, à íîìåð ñòðîêè ìåíÿòüñÿ íå áóäåò
$A3 Ñìåøàí-
íàÿ
Ïðè êîïèðîâàíèè ôîðìóëû íîìåð ñòîëáöà áóäåò íåèç-
ìåííûì, à íîìåð ñòðîêè ìîæåò èçìåíÿòüñÿ
УСТАНОВКА ЗНАЧЕНИЙ СВОЙСТВ СТРАНИЦЫ
Âû óæå óìååòå ïå÷àòàòü òåêñòîâûå äîêóìåíòû â Word 2007 è çíàåòå,
÷òî ïðåäâàðèòåëüíî ñëåäóåò óñòàíîâèòü çíà÷åíèÿ ñâîéñòâ ñòðàíèöû äîêó-
ìåíòà (ðàçìåð, îðèåíòàöèþ, ïîëÿ è ò. ä.), çàòåì â ðåæèìå Ïðåäâàðèòåëüíî-
ãî ïðîñìîòðà ïðîñìîòðåòü âíåøíèé âèä äîêóìåíòà è ïîòîì ïå÷àòàòü åãî.
2322322322322322322322322322322322322322322322322322322322322322322322322322322322322322322322322322322322322322322322322322322323
Ãëàâà 7
Àíàëîãè÷íî ïðîèñõîäèò ïå÷àòü è ýëåêòðîííîé òàáëèöû. Îäíàêî èìåþò-
ñÿ è îïðåäåëåííûå îòëè÷èÿ âûïîëíåíèÿ ýòèõ îïåðàöèé â Excel 2007.
Óñòàíîâêà çíà÷åíèé ñâîéñòâ ñòðàíèöû ýëåêòðîííîé òàáëèöû îñóùåñòâëÿ-
åòñÿ ýëåìåíòàìè óïðàâëåíèÿ ãðóïïû Ïàðàìåòðû ñòðàíèöû íà âêëàäêå Ðàç-
ìåòêà ñòðàíèöû èëè íà âêëàäêàõ äèàëîãîâîãî îêíà Ïàðàìåòðû ñòðàíèöû
(ðèñ. 7.2).
Íà âêëàäêå Ñòðàíèöà ìîæíî óñòàíîâèòü çíà÷åíèå ñëåäóþùèõ ñâîéñòâ:
 îðèåíòàöèÿ ñòðàíèöû, íà êîòîðîé áóäåò îñóùåñòâëÿòüñÿ ïå÷àòü;
 ìàñøòàá â ïðîöåíòàõ äëÿ òîé ÷àñòè ýëåêòðîííîé òàáëèöû, êîòîðàÿ
áóäåò íàïå÷àòàíà;
 ðàçìåð ëèñòà áóìàãè äëÿ ïå÷àòè;
 êà÷åñòâî ïå÷àòè;
 íîìåð ïåðâîé ñòðàíèöû
è äðóãîå.
Íà âêëàäêå Ïîëÿ ìîæíî óñòàíîâèòü òàêèå çíà÷åíèÿ: ðàçìåðû ïîëåé íà
ñòðàíèöå, ðàçìåðû êîëîíòèòóëîâ, öåíòðèðîâàíèå òàáëèöû íà ñòðàíèöå.
Íà âêëàäêå Êîëîíòèòóëû ìîæíî ñîçäàòü âåðõíèé è íèæíèé êîëîíòèòó-
ëû, âûáðàâ ñîîòâåòñòâóþùóþ êíîïêó èëè íóæíûé âèä êîëîíòèòóëà â ñïè-
ñêàõ Âåðõíèé êîëîíòèòóë / Íèæíèé êîëîíòèòóë.
Íà âêëàäêå Ëèñò ìîæíî óñòàíîâèòü çíà÷åíèå òàêèõ ñâîéñòâ:
 îáëàñòü ïå÷àòè – äèàïàçîí ÿ÷ååê ëèñòà ýëåêòðîííîé òàáëèöû, êîòî-
ðûå áóäóò âûâîäèòüñÿ íà ïå÷àòü;
Рис. 7.2. Вкладки диалогового окна Параметры страницы
23323323323323323323323323323323323323323323323323323323323323323323323323323323323323323323323323323323323323323323323323323323333
ОБРАБОТКА ЧИСЛОВЫХ ДАННЫХ
 ïå÷àòü ñêâîçíûõ ñòðîê è ñòîëáöîâ íà êàæäîé ñòðàíèöå – äèàïàçîí ÿ÷å-
åê, êîòîðûå áóäóò ïîâòîðÿòüñÿ íà êàæäîé ñòðàíèöå, åñëè íàïå÷àòàí-
íàÿ ÷àñòü òàáëèöû íà áóìàãå çàíèìàåò áîëüøå îäíîé ñòðàíèöû;
 ïîðÿäîê ïå÷àòè ñòðàíèö – âíèç, çàòåì âïðàâî èëè âëåâî, çàòåì âíèç
è äðóãîå.
ПЕЧАТЬ ЭЛЕКТРОННОЙ ТАБЛИЦЫ
Äëÿ òîãî ÷òîáû óâèäåòü, êàê áóäåò âûãëÿ-
äåòü ýëåêòðîííàÿ òàáëèöà íà áóìàãå, ñëåäóåò
ïåðåéòè â ðåæèì Ïðåäâàðèòåëüíûé ïðî-
ñìîòð (ðèñ. 7.3), êîòîðûé óñòàíàâëèâàåòñÿ
Office  Ïå÷àòü  Ïðåäâàðèòåëüíûé ïðî-
ñìîòð, èëè â ðåæèìå ïðîñìîòðà ýëåêòðîí-
íîé òàáëèöû Ðàçìåòêà ñòðàíèöû (ðèñ. 7.4),
êîòîðûé óñòàíàâëèâàåòñÿ âûáîðîì êíîïêè
â Ñòðîêå ñîñòîÿíèÿ.
 ðåæèìå Ïðåäâàðèòåëüíûé ïðîñìîòð áó-
äåò îòîáðàæàòüñÿ ïîäãîòîâëåííàÿ ê ïå÷àòè
òàáëèöà, êîòîðàÿ ðàçäåëåíà íà ñòðàíèöû.
Åñëè îáëàñòü ïå÷àòè íå óìåùàåòñÿ íà îäíîé
ñòðàíèöå ëèñòà áóìàãè, òî Excel 2007 àâòîìà-
òè÷åñêè ðàçáèâàåò ýòó îáëàñòü íà íåñêîëüêî
ñòðàíèö (òàêîé ñëó÷àé ïîêàçàí íà ðèñ. 7.4).
Рис. 7.4. Режим просмотра Разметка страницы
Рис. 7.3. Режим Предваритель-
ный просмотр
2342342342342342342342342342342342342342342342342342342342342342342342342342342342342342342342342342342342342342342342342342342343
Ãëàâà 7
 ðåæèìå Ïðåäâàðèòåëüíûé ïðî-
ñìîòð ìîæíî ïðîñìàòðèâàòü ñòðàíèöû
ïî îäíîé, à â ðåæèìå Ðàçìåòêà ñòðàíè-
öû – âèäåòü ñðàçó íåñêîëüêî ñòðàíèö,
ðàçäåëåííûõ øòðèõîâûìè ëèíèÿìè. Ïå-
ðåìåùàÿ øòðèõîâûå ëèíèè, ìîæíî èç-
ìåíÿòü ðàñïðåäåëåíèå ñîäåðæèìîãî ïî
ñòðàíèöàì. Ïîñëå çàêðûòèÿ ðåæèìà
Ïðåäâàðèòåëüíûé ïðîñìîòð íà ëèñòå
òàáëèöû ïîÿâëÿþòñÿ âåðòèêàëüíûå è ãî-
ðèçîíòàëüíûå øòðèõîâûå ëèíèè, êîòîðûå
äåìîíñòðèðóþò ðàçáèòèå òàáëèöû íà ñòðàíèöû.
Åñëè â îêíå ïðãðàììû íà ïàíåëè áûñòðîãî äîñòóïà èìååòñÿ êíîïêà Áû-
ñòðàÿ ïå÷àòü , òî åå âûáîð ïå÷àòàåò îäíó êîïèþ ÷àñòè òåêóùåãî ëèñòà
êíèãè, êîòîðàÿ çàïîëíåíà äàííûìè, ñî çíà÷åíèÿìè ñâîéñòâ ïå÷àòè ïî
óìîë÷àíèþ. Ýòî æå ìîæíî îñóùåñòâèòü, âûïîëíèâ Office  Ïå÷àòü  Áû-
ñòðàÿ ïå÷àòü.
Åñëè íåîáõîäèìî óñòàíîâèòü äðóãèå ïàðàìåòðû ïå÷àòè, òî ñëåäóåò âû-
ïîëíèòü Office  Ïå÷àòü  Ïå÷àòü è â îòêðûâøåìñÿ îêíå Ïå÷àòü (ðèñ. 7.5)
óñòàíîâèòü íóæíûå çíà÷åíèÿ: äîñòóïíûé ïðèíòåð; êîëè÷åñòâî êîïèé, êî-
òîðûå áóäóò íàïå÷àòàíû; îáúåêò äëÿ ïå÷àòè (âûäåëåííûé äèàïàçîí, âûäå-
ëåííûå ëèñòû èëè âñþ êíèãó) è ò. ï. Ñ ïîìîùüþ ïåðåêëþ÷àòåëåé âñå è ñòðà-
íèöû ìîæíî óêàçàòü íîìåðà îòäåëüíûõ ñòðàíèö èëè èõ äèàïàçîíîâ äëÿ
ïå÷àòè.
ôîðìóëàõ ìîæíî èñïîëüçîâàòü ðàçëè÷íûå âèäû ññûëîê íà ÿ÷åéêè:
îòíîñèòåëüíûå (ìîäèôèöèðóþòñÿ ïðè êîïèðîâàíèè ôîðìóëû), àáñîëþò-
íûå (íå ìîäèôèöèðóþòñÿ ïðè êîïèðîâàíèè ôîðìóëû), ñìåøàííûå (ìîäè-
ôèöèðóþòñÿ ÷àñòè÷íî).
Äëÿ òîãî ÷òîáû ññûëêà áûëà àáñîëþòíîé, ñëåäóåò ïåðåä íîìåðîì ñòîëá-
öà è íîìåðîì ñòðîêè ââåñòè ñèìâîë $. Â ñìåøàííûõ ññûëêàõ ñèìâîë $
ââîäèòñÿ èëè âîçëå íîìåðà ñòîëáöà, èëè âîçëå íîìåðà ñòðîêè.
Åñëè â ôîðìóëå äëÿ ññûëêè íà ÿ÷åéêó èñïîëüçîâàòü åå èìÿ, òî ïðè êî-
ïèðîâàíèè ýòîé ôîðìóëû òàêàÿ ññûëêà ìîäèôèöèðîâàòüñÿ íå áóäåò, îíà
ñ÷èòàåòñÿ àáñîëþòíîé.
Óñòàíîâêà çíà÷åíèé ïàðàìåòðîâ ñòðàíèöû ýëåêòðîííîé òàáëèöû äëÿ ïå-
÷àòè îñóùåñòâëÿåòñÿ íà Ëåíòå ýëåìåíòàìè óïðàâëåíèÿ ãðóïïû Ïàðàìå-
òðû ñòðàíèöû íà âêëàäêå Ðàçìåòêà ñòðàíèöû èëè íà âêëàäêàõ äèàëîãî-
âîãî îêíà Ïàðàìåòðû ñòðàíèöû ýòîé ãðóïïû.
Äëÿ òîãî ÷òîáû ïðîñìîòðåòü, êàê áóäåò âûãëÿäåòü ýëåêòðîííàÿ òàáëèöà
íà áóìàãå, ñëåäóåò ïåðåéòè â ðåæèì Ïðåäâàðèòåëüíûé ïðîñìîòð, êîòî-
ðûé óñòàíàâëèâàåòñÿ Office  Ïå÷àòü  Ïðåäâàðèòåëüíûé ïðîñìîòð,
èëè â ðåæèìå ïðîñìîòðà ýëåêòðîííîé òàáëèöû Ðàçìåòêà ñòðàíèöû, êîòî-
ðûé óñòàíàâëèâàåòñÿ âûáîðîì îäíîèìåííîé êíîïêè â Ñòðîêå ñîñòîÿíèÿ.
Äëÿ òîãî ÷òîáû íàïå÷àòàòü ýëåêòðîííóþ òàáëèöó, ñëåäóåò âûïîëíèòü
Office  Ïå÷àòü  Áûñòðàÿ ïå÷àòü (ñî çíà÷åíèÿìè ñâîéñòâ ñòðàíèöû
ïî óìîë÷àíèþ) èëè Office  Ïå÷àòü  Ïå÷àòü.
уууууууууууууууСа ое ва ое в э о у еСа ое ва ое в э о у еСамое важное в этом пунктеСамое важное в этом пунктеСамое важное в этом пунктеСамое важное в этом пунктеСамое важное в этом пунктеСамое важное в этом пунктеСамое важное в этом пунктеСамое важное в этом пунктеСамое важное в этом пунктеСамое важное в этом пунктеСамое важное в этом пунктеСамое важное в этом пунктеСамое важное в этом пунктеСамое важное в этом пунктеСамое важное в этом пунктеСамое важное в этом пунктеСамое важное в этом пунктеСамое важное в этом пунктеСамое важное в этом пунктеСамое важное в этом пунктеСамое важное в этом пунктеСамое важное в этом пунктеСамое важное в этом пунктеСамое важное в этом пунктеСамое важное в этом пунктеСамое важное в этом пунктеСамое важное в этом пунктеСамое важное в этом пунктеСамое важное в этом пунктеСамое важное в этом пунктеСамое важное в этом пунктеСамое важное в этом пунктеСамое важное в этом пунктеСамое важное в этом пунктеСамое важное в этом пунктеСамое важное в этом пунктеСамое важное в этом пунктеСамое важное в этом пунктеСамое важное в этом пунктеСамое важное в этом пунктеСамое важное в этом пунктеСамое важное в этом пунктеСа ое ва ое в это теСа ое ва ое в это теСССССС
Рис. 7.5. Окно Печать
2323523523523523523523523523523523523523523523523523523523523523523523523523523523523523523523523523523523523523523523523523523535
ОБРАБОТКА ЧИСЛОВЫХ ДАННЫХ
Дайте ответы на вопросы
1. Êàêèå âèäû ññûëîê íà ÿ÷åéêè ìîæíî èñïîëüçîâàòü â ôîðìóëàõ â
ýëåêòðîííûõ òàáëèöàõ?
2. Êàê çàïèñàòü îòíîñèòåëüíóþ, àáñîëþòíóþ è ñìåøàííóþ ññûëêè íà
ÿ÷åéêó B2?
3. ×åì îòëè÷àåòñÿ èñïîëüçîâàíèå ðàçëè÷íûõ âèäîâ ññûëîê?
4. Ê êàêîìó âèäó ññûëîê îòíîñèòñÿ èìÿ ÿ÷åéêè?
5. Êàêèå ñâîéñòâà ñòðàíèöû ýëåêòðîííîé òàáëèöû âû çíàåòå?
6. Êàê óñòàíîâèòü çíà÷åíèÿ ñâîéñòâ ïå÷àòè ýëåêòðîííîé òàáëèöû?
7. Äëÿ ÷åãî èñïîëüçóþò ïðåäâàðèòåëüíûé ïðîñìîòð ýëåêòðîííîé òàá-
ëèöû? Êàêîâû åãî âîçìîæíîñòè?
8. Êàê ïðîñìîòðåòü, íà êàêèå ñòðàíèöû áóäåò ðàçäåëåíà ýëåêòðîííàÿ
òàáëèöà ïðè ïå÷àòè?
9. Êàê âûïîëíèòü áûñòðóþ ïå÷àòü ýëåêòðîííîé òàáëèöû ñî çíà÷åíèÿ-
ìè ñâîéñòâ ïî óìîë÷àíèþ?
10. Êàê íàïå÷àòàòü ýëåêòðîííóþ òàáëèöó, óñòàíîâèâ íîâûå ïàðàìåòðû
ïå÷àòè?
Выполните задание
1.  ÿ÷åéêå E3 íàõîäèòñÿ ôîðìóëà: $B$3+C4. Çàïèøèòå, êàê áóäåò
âûãëÿäåòü ýòà ôîðìóëà, åñëè åå ñêîïèðîâàòü â ÿ÷åéêó:
à) Å7; â) Ñ3; ä) Ê15; æ) Ñ3;
á) Å7; ã) Å11; å) Ò34; ç) À2.
2.  ÿ÷åéêå Ê8 íàõîäèòñÿ ôîðìóëà: Å5+$Ñ3. Çàïèøèòå, êàê áóäåò
âûãëÿäåòü ýòà ôîðìóëà, åñëè åå ñêîïèðîâàòü â ÿ÷åéêó:
à) Ñ9; â) Â4; ä) D8; æ) I2;
á) Ê7; ã) Å9; å) Ò23; ç) F5.
3. Îòêðîéòå óêàçàííûé ó÷èòåëåì ôàéë (íàïðèìåð, Ãëàâà 7Ïóíêò 7.1
îáðàçåö 7.1.3.xlsx).
a) Íà ëèñòå Ëèñò1 â ÿ÷åéêó F3 çàïèøèòå ôîðìóëó äëÿ íàõîæäå-
íèÿ ïðèáûëè ôèðìû çà ãîä, êîòîðóþ çàòåì ñêîïèðóéòå ñ èñ-
ïîëüçîâàíèåì ìàðêåðà çàïîëíåíèÿ â ÿ÷åéêè F4:F9. Êàêèå ññûë-
êè äîëæíà ñîäåðæàòü ýòà ôîðìóëà: àáñîëþòíûå, îòíîñèòåëüíûå
èëè ñìåøàííûå? Îòâåò îáúÿñíèòå.
b) Íà ëèñòå Ëèñò2 â ÿ÷åéêó Å4 çàïèøèòå ôîðìóëó äëÿ îïðåäåëå-
íèÿ öåíû òîâàðà â ãðèâíÿõ (êóðñ åâðî íàõîäèòñÿ â ÿ÷åéêå Â3).
Ñêîïèðóéòå ôîðìóëó ñ èñïîëüçîâàíèåì ìàðêåðà çàïîëíåíèÿ â
ÿ÷åéêè Å5:Å12. Êàêèå ññûëêè äîëæíà ñîäåðæàòü ýòà ôîðìóëà:
àáñîëþòíûå, îòíîñèòåëüíûå èëè ñìåøàííûå? Îòâåò îáúÿñíèòå.
c) Íà ëèñòå Ëèñò3 â ÿ÷åéêó D10 ââåäèòå ôîðìóëó äëÿ âû÷èñëåíèÿ
îáùåãî êîëè÷åñòâà ó÷àùèõñÿ â 8-õ êëàññàõ. Äàéòå ýòîé ÿ÷åéêå
èìÿ Ó÷åíèêè_8. Èñïîëüçóéòå ýòî èìÿ â ôîðìóëàõ äëÿ âû÷èñëå-
íèÿ ïðîöåíòîâ êîëè÷åñòâà ó÷àùèõñÿ 8-À êëàññà ïî îòíîøåíèþ ê
îáùåìó êîëè÷åñòâó ó÷àùèõñÿ 8-õ êëàññîâ. Ñêîïèðóéòå ýòó ôîð-
ìóëó ñ èñïîëüçîâàíèåì ìàðêåðà çàïîëíåíèÿ â ÿ÷åéêè äëÿ íàõîæ-
äåíèÿ ïðîöåíòîâ êîëè÷åñòâà ó÷àùèõñÿ äðóãèõ 8-õ êëàññîâ ïî îò-
23623623623623623623623623623623623623623623623623623623623623623623623623623623623623623623623623623623623623623623623623623623636
Ãëàâà 7
íîøåíèþ ê îáùåìó êîëè÷åñòâó ó÷àùèõñÿ 8-õ êëàññîâ. Ñîñòîÿ-
ëàñü ëè ìîäèôèêàöèÿ ôîðìóëû? Îòâåò îáúÿñíèòå.
Ñîõðàíèòå êíèãó â âàøåé ïàïêå â ôàéëå ñ èìåíåì çàäàíèå 7.1.3.xlsx.
4. Ñîçäàéòå òàáëèöó äëÿ îïðåäåëåíèÿ ñòîèìîñòè óêðàèíñêèõ áàíêíîò
â äîëëàðàõ, åâðî è ôóíòàõ ñòåðëèíãîâ. Ïðåäóñìîòðèòå ñîõðàíåíèå
êóðñîâ äîëëàðà, åâðî è ôóíòîâ ñòåðëèíãîâ â îòäåëüíûõ ÿ÷åéêàõ.
Ñîõðàíèòå êíèãó â âàøåé ïàïêå â ôàéëå ñ èìåíåì çàäàíèå 7.1.4.xlsx.
5. Îòêðîéòå óêàçàííûé ó÷èòåëåì ôàéë (íàïðèìåð, Ãëàâà 7Ïóíêò 7.1
îáðàçåö 7.1.5.xlsx). Âûïîëíèòå ïðåäâàðèòåëüíûé ïðîñìîòð ñòðàíèö
ýëåêòðîííîé òàáëèöû íà ëèñòå Ëèñò1 äâóìÿ ñïîñîáàìè. Âûïîëíèòå
ïå÷àòü ýòîãî ëèñòà ýëåêòðîííîé òàáëèöû.
ÏÐÀÊÒÈ×ÅÑÊÀß ÐÀÁÎÒÀ № 14
«Решение задачи на вычисления»
Âíèìàíèå! Ðàáîòàÿ ñ êîìïüþòåðîì, ñîáëþäàéòå ïðàâèëà áåçîïàñíîñòè
è ñàíèòàðíî-ãèãèåíè÷åñêèå íîðìû.
1. Îòêðîéòå óêàçàííûé ó÷èòåëåì ôàéë (íàïðèìåð, Ãëàâà 7Ïðàêòè÷å-
ñêàÿ 14îáðàçåö.xlsx).
2. Íà ëèñòå Ëèñò1 â ÿ÷åéêó F2 ââåäèòå ôîðìóëó äëÿ íàõîæäåíèÿ ïóòè,
êîòîðûé ïðîøåë ïåðâûé òóðèñò çà òðè äíÿ. Ñêîïèðóéòå ôîðìóëó ñ
èñïîëüçîâàíèåì ìàðêåðà çàïîëíåíèÿ â ÿ÷åéêè F3:F7.
3. Íà ëèñòå Ëèñò2 â ÿ÷åéêó E3 ââåäèòå ôîðìóëó äëÿ îïðåäåëåíèÿ öåíû
òîâàðà â äîëëàðàõ (êóðñ äîëëàðà íàõîäèòñÿ â ÿ÷åéêå B2), êîòîðóþ çàòåì
ñêîïèðóéòå ñ èñïîëüçîâàíèåì ìàðêåðà çàïîëíåíèÿ â ÿ÷åéêè E4:E10.
4. Íà ëèñòå Ëèñò3 â ÿ÷åéêó B10 ââåäèòå ôîðìóëó äëÿ âû÷èñëåíèÿ îáùå-
ãî êîëè÷åñòâà ó÷àùèõñÿ â øêîëå. Äàéòå ýòîé ÿ÷åéêå èìÿ Ó÷åíèêè.
Èñïîëüçóéòå ýòî èìÿ â ôîðìóëàõ äëÿ âû÷èñëåíèÿ ïðîöåíòîâ êîëè÷å-
ñòâà ó÷àùèõñÿ ïàðàëëåëè 1-õ êëàññîâ ïî îòíîøåíèþ ê îáùåìó êîëè-
÷åñòâó ó÷àùèõñÿ øêîëû. Ñêîïèðóéòå ýòó ôîðìóëó ñ èñïîëüçîâàíèåì
ìàðêåðà çàïîëíåíèÿ â ÿ÷åéêè äëÿ íàõîæäåíèÿ ïðîöåíòîâ êîëè÷åñòâà
ó÷àùèõñÿ äðóãèõ ïàðàëëåëåé êëàññîâ ïî îòíîøåíèþ ê îáùåìó ÷èñëó
ó÷àùèõñÿ øêîëû.
5. Ñîõðàíèòå êíèãó â âàøåé ïàïêå â ôàéëå ñ èìåíåì ïðàêòè÷åñêàÿ 14.xlsx.
7.2. НАЗНАЧЕНИЕ И ИСПОЛЬЗОВАНИЕ7.2. НАЗНАЧЕНИЕ И ИСПОЛЬЗОВАНИЕ
МАТЕМАТИЧЕСКИХ, СТАТИСТИЧЕСКИХ,МАТЕМАТИЧЕСКИХ, СТАТИСТИЧЕСКИХ,
ЛОГИЧЕСКИХ ФУНКЦИЙ ТАБЛИЧНОГОЛОГИЧЕСКИХ ФУНКЦИЙ ТАБЛИЧНОГО
ПРОЦЕССОРАПРОЦЕССОРА
1. Êàêèå ôóíêöèè â Excel âû çíàåòå? Êàê âñòàâèòü ôóíêöèþ â ôîðìóëó â Excel?
2. Êàêèå ïàðàìåòðû èìååò ôóíêöèÿ â Excel? ×òî ìîæåò áûòü àðãóìåíòîì
ôóíêöèè?
3. Êàê çàïèñûâàåòñÿ êîìàíäà âåòâëåíèÿ â ÿçûêå Object Pascal? Êàê îíà âû-
ïîëíÿåòñÿ?
Âû óæå çíàåòå, ÷òî òàáëè÷íûé ïðîöåññîð Excel 2007 èìååò áèáëèîòåêó
âñòðîåííûõ ôóíêöèé, â êîòîðóþ âõîäèò áîëåå 300 ðàçëè÷íûõ ôóíêöèé.
232372372372372372372372372372372372372372372372372372372372372372372372372372372372372372372372372372372372372372372372372372373
ОБРАБОТКА ЧИСЛОВЫХ ДАННЫХ
Âñå îíè äëÿ óäîáñòâà ðàçäåëåíû íà êàòåãîðèè: ìàòåìàòè÷åñêèå, ñòàòè-
ñòè÷åñêèå, òåêñòîâûå, ëîãè÷åñêèå, ôèíàíñîâûå è äð.
 7 êëàññå âû óæå èçó÷àëè ôóíêöèè â òàáëè÷íîì ïðîöåññîðå è ðàññìà-
òðèâàëè èñïîëüçîâàíèå ôóíêöèé ÑÓÌÌ – äëÿ íàõîæäåíèÿ ñóììû ÷èñåë,
ÑÐÇÍÀ× – äëÿ íàõîæäåíèÿ ñðåäíåãî àðèôìåòè÷åñêîãî, MAÊÑ è MÈÍ –
äëÿ îïðåäåëåíèÿ ìàêñèìàëüíîãî è ìèíèìàëüíîãî çíà÷åíèé â óêàçàííîì
äèàïàçîíå ÿ÷ååê. Ïåðâàÿ èç íèõ îòíîñèòñÿ ê êàòåãîðèè ìàòåìàòè÷åñêèõ
ôóíêöèé, îñòàëüíûå – ê êàòåãîðèè ñòàòèñòè÷åñêèõ.
МАТЕМАТИЧЕСКИЕ ФУНКЦИИ
Ðàññìîòðèì åùå íåñêîëüêî ìàòåìàòè÷åñêèõ ôóíêöèé (òàáë. 7.2).
Òàáëèöà 7.2
Íåêîòîðûå ìàòåìàòè÷åñêèå ôóíêöèè
Ôóíêöèÿ
Êîëè÷å-
ñòâî àðãó-
ìåíòîâ
Ðåçóëüòàò
Ïðèìåð èñïîëü-
çîâàíèÿ
ABS(÷èñëî)
(àíãë. absolute –
àáñîëþòíûé)
1
Ìîäóëü (àáñîëþòíàÿ âåëè÷èíà)
÷èñëà
ABS(Ñ10)
ÎÊÐÓÃË(÷èñëî;
êîëè÷åñòâî
ðàçðÿäîâ)
àíãë. ROUND
2
Îêðóãëåííîå ÷èñëî
Åñëè êîëè÷åñòâî ðàçðÿäîâ > 0,
òî ÷èñëî îêðóãëÿåòñÿ äî ýòîãî
ðàçðÿäà ïîñëå çàïÿòîé.
Åñëè êîëè÷åñòâî ðàçðÿäîâ < 0,
òî ÷èñëî îêðóãëÿåòñÿ äî ýòîãî
ðàçðÿäà ïåðåä çàïÿòîé.
Åñëè êîëè÷åñòâî ðàçðÿäîâ  0,
òî ÷èñëî îêðóãëÿåòñÿ äî öåëîãî
ÎÊÐÓÃË(C1;3)
ÊÎÐÅÍÜ(÷èñëî)
àíãë. SQRT
1
Àðèôìåòè÷åñêèé êâàäðàòíûé
êîðåíü èç ÷èñëà
ÊÎÐÅÍÜ(Â10)
ÑÒÅÏÅÍÜ(÷èñëî;
ñòåïåíü)
àíãë. POWER
2
×èñëî, âîçâåäåííîå â ñòåïåíü ñ
ïîêàçàòåëåì ñòåïåíü ÑÒÅÏÅÍÜ(Ñ5;5)
ÏÈ
àíãë. PI
0
Ïðèáëèæåííîå çíà÷åíèå ÷èñëà
 = 3,14159265358979
ÏÈ()
ЛОГИЧЕСКИЕ ФУНКЦИИ
Êðîìå ôîðìóë, ñîñòîÿùèõ èç ÷èñåë, çíàêîâ äåéñòâèé, ôóíêöèé, â Excel
ìîãóò èñïîëüçîâàòüñÿ ëîãè÷åñêèå âûðàæåíèÿ, ñîäåðæàùèå çíàêè ñðàâíå-
íèé: > (áîëüøå), < (ìåíüøå),  (ðàâíî), <> (íå ðàâíî), > (áîëüøå èëè ðàâíî),
< (ìåíüøå èëè ðàâíî). Íàïðèìåð, A2+15  B4-1; ÑÓÌÌ(A2:C10)>100 è äð.
Òàêèå âûðàæåíèÿ, êàê âû çíàåòå, ìîãóò ïðèíèìàòü çíà÷åíèÿ ÈÑÒÈÍÀ
(àíãë. true) èëè ËÎÆÜ (àíãë. false).
 Excel èñïîëüçóþòñÿ è ëîãè÷åñêèå ôóíêöèè.
Ôóíêöèþ, ðåçóëüòàò êîòîðîé ðàâåí ÈÑÒÈÍÀ èëè ËÎÆÜ, íàçûâàþò
ëîãè÷åñêîé.
23823823823823823823823823823823823823823823823823823823823823823823823823823823823823823823823823823823823823823823823823823823838
Ãëàâà 7
Ê ëîãè÷åñêèì ôóíêöèÿì â Excel îòíîñÿòñÿ ôóíêöèè ÅÑËÈ (àíãë. if),
È (àíãë. and), ÈËÈ (àíãë. or),r ÍÅ (àíãë. not) è äð.
Èõ èñïîëüçóþò â ôîðìóëàõ òîãäà, êîãäà äîëæíû âûïîëíÿòüñÿ ðàçëè÷-
íûå îïåðàöèè â çàâèñèìîñòè îò èñòèííîñòè èëè ëîæíîñòè îïðåäåëåííîãî
ëîãè÷åñêîãî âûðàæåíèÿ. Ñ òàêèìè çàäà÷àìè âû óæå âñòðå÷àëèñü, â ÷àñò-
íîñòè â ïðîãðàììèðîâàíèè. Íàïðèìåð, êîãäà íåîáõîäèìî íà÷èñëèòü ðàáîò-
íèêó ïðåìèþ â ðàçìåðå 20 % îò îêëàäà, åñëè îí ïåðåâûïîëíèë ïëàí, à
åñëè íåò, òî íå íàñ÷èòûâàòü. Èëè åñëè ñðîê ïðîäàæè òîâàðà â ìàãàçèíå
çàêîí÷èëñÿ, òî åãî óöåíèâàþò íà 50 %.
Îáùèé âèä ëîãè÷åñêîé ôóíêöèè ÅÑËÈ ñëåäóþùèé:
ÅÑËÈ(ëîãè÷åñêîå_âûðàæåíèå;çíà÷åíèå_åñëè_èñòèíà;çíà÷åíèå_åñëè_
ëîæü).
Çíà÷åíèå ýòîé ôóíêöèè îïðåäåëÿåòñÿ ñëåäóþùèì îáðàçîì:
1. Âû÷èñëÿåòñÿ çíà÷åíèå ëîãè÷åñêîãî_âûðàæåíèÿ (Èñòèíà èëè Ëîæü);
2. Åñëè ëîãè÷åñêîå_âûðàæåíèå èìååò çíà÷åíèå Èñòèíà, òî çíà÷åíèå
ôóíêöèè ðàâíî çíà÷åíèþ âûðàæåíèÿ çíà÷åíèå_åñëè_èñòèíà;
3. Åñëè æå ëîãè÷åñêîå_âûðàæåíèå èìååò çíà÷åíèå Ëîæü, òî çíà÷åíèå
ôóíêöèè ðàâíî çíà÷åíèþ âûðàæåíèÿ çíà÷åíèå_åñëè_ëîæü.
Íàïðèìåð, äëÿ ôóíêöèè ÅÑËÈ(A1+B1>100;C1*0,2;C1*0,1) âû÷èñëåíèå
çíà÷åíèÿ áóäåò ïðîèñõîäèòü ñëåäóþùèì îáðàçîì. Ñíà÷àëà Excel âû÷èñëèò
ñóììó ÷èñåë èç ÿ÷ååê A1 è B1 è îïðåäåëèò çíà÷åíèå ëîãè÷åñêîãî âûðàæå-
íèÿ A1+B1>100. Åñëè ýòî çíà÷åíèå Èñòèíà, òî ðåçóëüòàòîì âû÷èñëåíèé
áóäåò çíà÷åíèå âûðàæåíèÿ C1*0,2. Åñëè çíà÷åíèå ëîãè÷åñêîãî âûðàæåíèÿ
A1+B1>100 áóäåò ðàâíî Ëîæü, òî ðåçóëüòàò áóäåò âû÷èñëÿòüñÿ ïî ôîðìóëå
C1*0,1.
Åùå îäèí ïðèìåð çàäà÷è ñ èñïîëüçîâàíèåì ëîãè÷åñêîé ôóíêöèè ÅÑËÈ:
êàæäûé èç ðàáî÷èõ áðèãàäû èìååò åæåäíåâíóþ íîðìó è ðåàëüíîå êîëè÷å-
ñòâî èçãîòîâëåííûõ äåòàëåé çà äåíü. Âûÿñíèòü äëÿ êàæäîãî ðàáî÷åãî, âû-
ïîëíèë ëè îí ñâîþ íîðìó. Íà ðèñóíêå 7.6 ïðåäñòàâëåíî ðåøåíèå ýòîé çàäà÷è.
Êàê âèäèòå, ïðàâèëî âû÷èñëåíèÿ ëîãè÷åñêîé ôóíêöèè â òàáëè÷íîì
ïðîöåññîðå àíàëîãè÷íî ïðàâèëàì âûïîëíåíèÿ ïîëíîé êîìàíäû âåòâëå-
íèÿ â ïðîãðàììèðîâàíèè.
Рис. 7.6. Решение задачи с использованием логической функции ЕСЛИ
23923923923923923923923923923923923923923923923923923923923923923923923923923923923923923923923923923923923923923923923923923923939
ОБРАБОТКА ЧИСЛОВЫХ ДАННЫХ
 Excel ìîæíî èñïîëüçîâàòü è ñîêðàùåííóþ çàïèñü ëîãè÷åñêîé ôóíê-
öèè ÅÑËÈ, êîòîðàÿ ñîîòâåòñòâóåò êîìàíäå íåïîëíîãî âåòâëåíèÿ:
ÅÑËÈ(ëîãè÷åñêîå_âûðàæåíèå;çíà÷åíèå_åñëè_èñòèíà)
Ðàññìîòðèì òåïåðü ëîãè÷åñêèå ôóíêöèè È, ÈËÈ, ÍÅ (òàáë. 7.3).
Òàáëèöà 7.3
Ëîãè÷åñêèå ôóíêöèè È, ÈËÈ, ÍÅ
Ôóíêöèÿ
Êîëè÷åñòâî
àðãóìåíòîâ
Ðåçóëüòàò
Ïðèìåð çàïèñè
ôóíêöèè
È(ëîãè÷1;
[ëîãè÷2];…)
Îò 1 äî 255,
âñå, êðîìå
ïåðâîãî, íå-
îáÿçàòåëüíû
– Èñòèíà, åñëè âñå àðãó-
ìåíòû èìåþò çíà÷åíèå
Èñòèíà;
– Ëîæü, åñëè õîòÿ áû
îäèí àðãóìåíò èìååò çíà-
÷åíèå Ëîæü
È(À1>2; B1>10;
B1<20; C1=5)
ÈËÈ(ëîãè÷1;
[ëîãè÷2];…)
Îò 1 äî 255,
âñå, êðîìå
ïåðâîãî, íå-
îáÿçàòåëüíû
– Èñòèíà, åñëè õîòÿ áû
îäèí àðãóìåíò Èñòèíà;
– Ëîæü, åñëè âñå àðãóìåí-
òû èìåþò çíà÷åíèå Ëîæü
ÈËÈ(À1>2; B1>10;
B1<20; C1=5)
ÍÅ (ëîãè÷) 1 – Èñòèíà, åñëè àðãóìåíò
èìååò çíà÷åíèå Ëîæü;
– Ëîæü, åñëè àðãóìåíò
èìååò çíà÷åíèå Èñòèíà
ÍÅ(F1>25)
×àùå âñåãî ýòè ôóíêöèè èñïîëüçóþòñÿ êàê àðãóìåíòû ôóíêöèè ÅÑËÈ,
à ñàìîñòîÿòåëüíî – î÷åíü ðåäêî.
 òàáëèöå 7.4 ïðåäñòàâëåíû çíà÷åíèÿ ôóíêöèé È, ÈËÈ, ÍÅ â çàâèñèìî-
ñòè îò äàííûõ â ÿ÷åéêàõ A1 è B1.
Òàáëèöà 7.4
Òàáëèöà çíà÷åíèé ôóíêöèé È, ÈËÈ, ÍÅ
A1 B1 È(A1;B1) ÈËÈ(A1;B1) ÍÅ(A1)
Èñòèíà Èñòèíà Èñòèíà Èñòèíà Ëîæü
Èñòèíà Ëîæü Ëîæü Èñòèíà Ëîæü
Ëîæü Èñòèíà Ëîæü Èñòèíà Èñòèíà
Ëîæü Ëîæü Ëîæü Ëîæü Èñòèíà
Ëîãè÷åñêóþ ôóíêöèþ È åùå íàçûâàþò êîíúþíêöèÿ, ëîãè÷åñêóþ ôóíê-
öèþ ÈËÈ – äèçúþíêöèÿ, à ëîãè÷åñêóþ ôóíêöèþ ÍÅ – îòðèöàíèå.
Ëîãè÷åñêèå ôóíêöèè È, ÈËÈ, ÍÅ èñïîëüçóþò äëÿ çàïèñè ñëîæíûõ ëî-
ãè÷åñêèõ âûðàæåíèé. Íàïðèìåð, â ôóíêöèè ÅÑËÈ íåëüçÿ çàïèñûâàòü
äâîéíîå íåðàâåíñòâî. Ïîýòîìó âìåñòî äâîéíîãî íåðàâåíñòâà 10<A3<20 ñëå-
äóåò èñïîëüçîâàòü ëîãè÷åñêîå âûðàæåíèå È(A3>10;A3<20). Èëè, íàïðè-
ìåð, ôóíêöèþ çàäàíî:
2402402402402402402402402402402402402402402402402402402402402402402402402402402402402402402402402402402402402402402402402402402400
Ãëàâà 7
è çíà÷åíèå õ íàõîäèòñÿ â ÿ÷åéêå A5, òî ôîðìóëà äëÿ âû÷èñëåíèÿ çíà÷åíèÿ
ôóíêöèè ó çàïèñûâàåòñÿ: ÅÑËÈ(ÈËÈ(A5<–2;A5>10);2*A5–5;”ôóíêöèÿ
íå îïðåäåëåíà»).
В Excel 2007 в записи функций можно использовать вложенные функции (до
64-х уровней вложенности). Так, второй и третий аргументы функции ЕСЛИ могут
содержать вложенные арифметические операции и функции, в том числе и функ-
циюц ЕСЛИ.
Например, ЕСЛИ(A1<0; –B1/A1; ЕСЛИ(A1>0;B1/A1; «Деление невозможно!»)).
Òàáëè÷íûé ïðîöåññîð Excel 2007 èìååò áèáëèîòåêó âñòðîåííûõ ôóíê-
öèé, â êîòîðóþ âõîäèò áîëüåå 300 ðàçëè÷íûõ ôóíêöèé. Âñå îíè äëÿ óäîá-
ñòâà ðàçäåëåíû íà êàòåãîðèè: ìàòåìàòè÷åñêèå, ñòàòèñòè÷åñêèå, òåê-
ñòîâûå, ëîãè÷åñêèå, ôèíàíñîâûå è äð.
Ïðèìåðû ìàòåìàòè÷åñêèõ ôóíêöèé: ìîäóëü ÷èñëà ABS, àðèôìåòè÷å-
ñêèé êâàäðàòíûé êîðåíü èç ÷èñëà ÊÎÐÅÍÜ, âîçâåäåíèå ÷èñëà â ñòåïåíü
ÑÒÅÏÅÍÜ, ñóììà ÷èñåë ÑÓÌÌ.
Ê ëîãè÷åñêèì ôóíêöèÿì â Excel îòíîñÿòñÿ ôóíêöèè ÅÑËÈ, È, ÈËÈ,
ÍÅ è äð. Îíè èñïîëüçóþòñÿ â ôîðìóëàõ òîãäà, êîãäà ñëåäóåò âûïîëíÿòü
ðàçëè÷íûå îïåðàöèè â çàâèñèìîñòè îò èñòèííîñòè èëè ëîæíîñòè îïðåäå-
ëåííîãî ëîãè÷åñêîãî âûðàæåíèÿ.
Îáùèé âèä ëîãè÷åñêîé ôóíêöèè ÅÑËÈ:
ÅÑËÈ(ëîãè÷åñêîå_âûðàæåíèå;çíà÷åíèå_åñëè_èñòèíà;çíà÷åíèå_åñëè_
ëîæü).
Çíà÷åíèå ýòîé ôóíêöèè îïðåäåëÿåòñÿ ñëåäóþùèì îáðàçîì: âû÷èñëÿåò-
ñÿ çíà÷åíèå ëîãè÷åñêîãî_âûðàæåíèÿ, åñëè ëîãè÷åñêîå_âûðàæåíèå èìååò
çíà÷åíèå Èñòèíà, òî çíà÷åíèå ôóíêöèè ðàâíî çíà÷åíèþ âûðàæåíèÿ çíà÷å-
íèå_åñëè_èñòèíà; â ïðîòèâíîì ñëó÷àå çíà÷åíèå ôóíêöèè ðàâíî çíà÷åíèþ
âûðàæåíèÿ çíà÷åíèå_åñëè_ëîæü.
Дайте ответы на вопросы
1. Êàêîé îáùèé âèä, êîëè÷åñòâî àðãóìåíòîâ, ðåçóëüòàò âûïîëíåíèÿ
ìàòåìàòè÷åñêèõ ôóíêöèé ABS, ÎÊÐÓÃË, ÏÈ, ÑÒÅÏÅÍÜ?
2. Êàêîé îáùèé âèä, êîëè÷åñòâî àðãóìåíòîâ, ðåçóëüòàò âûïîëíåíèÿ
ìàòåìàòè÷åñêèõ ôóíêöèé ÊÎÐÅÍÜ, ÑÓÌÌ?
3. Êàêîé îáùèé âèä, êîëè÷åñòâî àðãóìåíòîâ, ðåçóëüòàò âûïîëíåíèÿ
ñòàòèñòè÷åñêèõ ôóíêöèé ÑÐÇÍÀ×, MAÊÑ, MÈÍ?
4. ×òî òàêîå ëîãè÷åñêèå âûðàæåíèÿ? Êàêèå çíàêè îíè ìîãóò ñîäåðæàòü?
5. Êàêèå çíà÷åíèÿ ìîæåò ïðèíèìàòü ëîãè÷åñêîå âûðàæåíèå?
6. Êàêîé îáùèé âèä, êîëè÷åñòâî àðãóìåíòîâ, ðåçóëüòàò èñïîëüçîâà-
íèÿ ëîãè÷åñêîé ôóíêöèè ÅÑËÈ?
7. Êàê îïðåäåëÿåòñÿ çíà÷åíèå ëîãè÷åñêîé ôóíêöèè ÅÑËÈ?
8. Êàêîé îáùèé âèä, êîëè÷åñòâî àðãóìåíòîâ, ðåçóëüòàò âûïîëíåíèÿ
ëîãè÷åñêèõ ôóíêöèé È, ÈËÈ, ÍÅ?
Для тех, кто хочет знать больше
уууууууууууууууСамое важное в этом пунктеСамое важное в этом пунктеСамое важное в этом пунктеСамое важное в этом пунктеСамое важное в этом пунктеСамое важное в этом пунктеСамое важное в этом пунктеСамое важное в этом пунктеСамое важное в этом пунктеСамое важное в этом пунктеСамое важное в этом пунктеСамое важное в этом пунктеСамое важное в этом пунктеСамое важное в этом пунктеСамое важное в этом пунктеСамое важное в этом пунктеСамое важное в этом пунктеСамое важное в этом пунктеСамое важное в этом пунктеСамое важное в этом пунктеСамое важное в этом пунктеСамое важное в этом пунктеСамое важное в этом пунктеСамое важное в этом пунктеСамое важное в этом пунктеСамое важное в этом пунктеСамое важное в этом пунктеСамое важное в этом пунктеСамое важное в этом пунктеСамое важное в этом пунктеСамое важное в этом пунктеСамое важное в этом пунктеСамое важное в этом пунктеСамое важное в этом пунктеСамое важное в этом пунктеСамое важное в этом пунктеСамое важное в этом пунктеСамое важное в этом пунктеСамое важное в этом пунктеСамое важное в этом пунктеСамое важное в этом пунктеСамое важное в этом пунктеСамое важное в этом пунктеСамое важное в этом пунктеСССССССС
241241241241241241241241241241241241241241241241241241241241241241241241241241241241241241241241241241241241241241241241241241241
ОБРАБОТКА ЧИСЛОВЫХ ДАННЫХ
9. Êàê îïðåäåëÿåòñÿ çíà÷åíèå ëîãè÷åñêèõ ôóíêöèé È, ÈËÈ, ÍÅ?
10. ×òî òàêîå âëîæåííîñòü ôóíêöèé? Êàêîé óðîâåíü âëîæåííîñòè ìàê-
ñèìàëåí?
Выполните задания
1. Îòêðîéòå òàáëè÷íûé ïðîöåññîð Excel 2007. Ñîçäàéòå òàáëèöó äëÿ
âû÷èñëåíèÿ äëèí äèàãîíàëåé 5 ïðÿìîóãîëüíèêîâ ïî çàäàííûì
äëèíàì èõ ñòîðîí. Óñòàíîâèòå ôîðìàò ðåçóëüòàòîâ âû÷èñëåíèÿ ñ
äâóìÿ äåñÿòè÷íûìè ðàçðÿäàìè. Ñîõðàíèòå êíèãó â âàøåé ïàïêå â
ôàéëå ñ èìåíåì çàäàíèå 7.2.1.xlsx.
2. Îòêðîéòå óêàçàííûé ó÷èòåëåì ôàéë (íàïðèìåð, Ãëàâà 7Ïóíêò
7.2îáðàçåö 7.2.2.xlsx). Íà ëèñòå Ëèñò1 ïðåäñòàâëåíà òàáëèöà î÷-
êîâ, êîòîðûå íàáðàë êàæäûé èç ó÷àñòíèêîâ ñîðåâíîâàíèé ïî ïÿòè-
áîðüþ â êàæäîì âèäå ñîðåâíîâàíèé. Äîáàâüòå â òàáëèöó ôîðìóëû
äëÿ âû÷èñëåíèÿ ñóììû î÷êîâ è ìàêñèìàëüíîãî êîëè÷åñòâà î÷êîâ,
íàáðàííûõ êàæäûì èç ó÷àñòíèêîâ, à òàêæå ñðåäíåãî êîëè÷åñòâà
î÷êîâ, êîòîðûå íàáðàëè ó÷àñòíèêè â êàæäîì âèäå ñîðåâíîâàíèé.
Ñðåäíåå êîëè÷åñòâî î÷êîâ îêðóãëèòå äî öåëûõ. Ñîõðàíèòå êíèãó â
âàøåé ïàïêå â ôàéëå ñ èìåíåì çàäàíèå 7.2.2.xlsx.
3.  ÿ÷åéêå A5 ñîäåðæèòñÿ ÷èñëî 10, â ÿ÷åéêå Â5 – ÷èñëî –7, à â ÿ÷åé-77
êå C5 – ÷èñëî 0. Îïðåäåëèòå ðåçóëüòàòû ñëåäóþùèõ ôóíêöèé:
à) È(A5>5;A5<20); ä) ÍÅ(B5<20);
á) ÈËÈ(C5<10;C5>20); å) È((B5>5;B5<–5);ÍÅ(B5<>10));
â) ÈËÈ(C5<10;A5>20); æ) ÈËÈ(È(A5>2;A5<10);B5<0);
ã) È(A5>–2;B5>0); ç) ÍÅ(È(A5<100;C50)).
4. Îòêðîéòå óêàçàííûé ó÷èòåëåì ôàéë (íàïðèìåð, Ãëàâà 7Ïóíêò
7.2îáðàçåö 7.2.4.xlsx). Íà ëèñòå Ëèñò1 ïðåäñòàâëåíî êîëè÷åñòâî
äåòàëåé, êîòîðûå ñäåëàë êàæäûé èç ðàáî÷èõ â òå÷åíèå äíÿ.  ÿ÷åé-
êå A1 ñîäåðæèòñÿ äíåâíàÿ íîðìà ïëàíà. Äîáàâüòå â òàáëèöó ôîðìó-
ëû äëÿ îïðåäåëåíèÿ, âûïîëíèë êàæäûé èç ðàáî÷èõ íîðìó èëè íåò.
Ðåçóëüòàò óêàçàòü â âèäå Èñòèíà èëè Ëîæü. Ñîõðàíèòå êíèãó â
âàøåé ïàïêå â ôàéëå ñ èìåíåì çàäàíèå 7.2.4.xlsx.
5. Îòêðîéòå óêàçàííûé ó÷èòåëåì ôàéë (íàïðèìåð, Ãëàâà 7Ïóíêò 7.2
îáðàçåö 7.2.5.xlsx). Íà ëèñòå Ëèñò1 ïðåäñòàâëåíû ðåçóëüòàòû âûñòóï-
ëåíèé ó÷àñòíèêîâ îëèìïèàäû â êàæäîì èç äâóõ òóðîâ. Ïî óñëîâèÿì
ïðîâåäåíèÿ îëèìïèàäû Äèïëîìîì І ñòåïåíè íàãðàæäàþòñÿ ó÷àñò-
íèêè, íàáðàâøèå íå ìåíåå 85 % î÷êîâ, Äèïëîìîì ІІ ñòåïåíè –
ó÷àñòíèêè, íàáðàâøèå íå ìåíåå 75 %, íî ìåíüøå 85 % î÷êîâ, Äèïëî-
ìîì ІІІ ñòåïåíè – ó÷àñòíèêè, íàáðàâøèå íå ìåíåå 50 %, íî ìåíüøå
75 % î÷êîâ, îñòàëüíûå ïîëó÷àþò Äèïëîì ó÷àñòíèêà. Äîáàâüòå â òàá-
ëèöó ôîðìóëû äëÿ îïðåäåëåíèÿ, êàêîé äèïëîì áóäåò âðó÷åí êàæäî-
ìó èç ó÷àñòíèêîâ. Ñîõðàíèòå êíèãó â âàøåé ïàïêå â ôàéëå ñ èìåíåì
çàäàíèå 7.2.5.xlsx.
6. Îòêðîéòå óêàçàííûé ó÷èòåëåì ôàéë (íàïðèìåð, Ãëàâà 7Ïóíêò
7.2îáðàçåö 7.2.6.xlsx). Íà ëèñòå Ëèñò1 ïðåäñòàâëåíà òàáëèöà çíà-
242242242242242242242242242242242242242242242242242242242242242242242242242242242242242242242242242242242242242242242242242242242
Ãëàâà 7
÷åíèé ïåðåìåííîé õ. Äîáàâüòå â òàáëèöó ôîðìóëû äëÿ îïðåäåëåíèÿ
ñîîòâåòñòâóþùèõ çíà÷åíèé ôóíêöèè
.
Ñîõðàíèòå êíèãó â âàøåé ïàïêå â ôàéëå ñ èìåíåì çàäàíèå 7.2.6.xlsx.
7. Îòêðîéòå òàáëè÷íûé ïðîöåññîð Excel 2007. Ñîñòàâüòå òàáëèöó, ïî
êîòîðîé îïðåäåëèòå, êàêèå óñëîâèÿ âêëàäà â áàíê âûãîäíåå êëèåí-
òó: 24 % ãîäîâûõ ñ íà÷èñëåíèåì ïðîöåíòîâ åæåìåñÿ÷íî èëè 26 %
ãîäîâûõ ñ íà÷èñëåíèåì ïðîöåíòîâ êàæäûå ïîëãîäà. Ñîõðàíèòå êíè-
ãó â âàøåé ïàïêå â ôàéëå ñ èìåíåì çàäàíèå 7.2.7.xlsx.
7.3. ПОСТРОЕНИЕ И ОБРАБОТКА ДИАГРАММ7.3. ПОСТРОЕНИЕ И ОБРАБОТКА ДИАГРАММ
РАЗЛИЧНОГО ТИПАРАЗЛИЧНОГО ТИПА
1. ×òî òàêîå äèàãðàììû? Äëÿ ÷åãî îíè ïðåäíàçíà÷åíû?
2. Êàêèå îáúåêòû äèàãðàìì âû çíàåòå? Êàêèå ñâîéñòâà îíè èìåþò?
3. Êàê ñîçäàòü äèàãðàììó? Êàêèå îïåðàöèè ðåäàêòèðîâàíèÿ è ôîðìàòèðîâà-
íèÿ ìîæíî âûïîëíÿòü íàä äèàãðàììîé?
ДИАГРАММЫ В EXCEL 2007
Èç êóðñà èíôîðìàòèêè ñåäüìîãî êëàññà âû óæå çíàåòå, ÷òî äëÿ áîëåå
íàãëÿäíîãî ïðåäñòàâëåíèÿ è àíàëèçà ÷èñëîâûõ äàííûõ èñïîëüçóþò äèà-
ãðàììû, íà êîòîðûõ ñîîòíîøåíèå ìåæäó ÷èñëàìè îòîáðàæàåòñÿ ñ ïîìî-
ùüþ ãåîìåòðè÷åñêèõ ôèãóð. Ðàçìåðû ýòèõ ôèãóð íà äèàãðàììàõ ïðîïîð-
öèîíàëüíû ÷èñëîâûì äàííûì, ïî êîòîðûì ýòè äèàãðàììû ïîñòðîåíû.
×àùå âñåãî èñïîëüçóþò êðóãîâûå äèàãðàììû è ãèñòîãðàììû, ñ êîòîðûìè
âû óæå îçíàêîìèëèñü â ñåäüìîì êëàññå. Êðóãîâûå äèàãðàììû ïðåäíàçíà÷å-
íû äëÿ îòîáðàæåíèÿ äîëè, êîòîðóþ ñîñòàâëÿåò êàæäîå ÷èñëî â èõ îáùåé
ñóììå. Ãèñòîãðàììó öåëåñîîáðàçíî ñîçäàâàòü òîãäà, êîãäà íóæíî ñðàâíèòüó
çíà÷åíèÿ îäíîãî èëè íåñêîëüêèõ íàáîðîâ ÷èñëîâûõ äàííûõ.
Êðîìå ýòèõ òèïîâ äèàãðàìì, â Excel 2007 ìîæíî ïîñòðîèòü äèàãðàììû
è äðóãèõ òèïîâ, íàïðèìåð: ëèíåé÷àòóþ, ãðàôèê, òî÷å÷íóþ, ïóçûðüêîâóþ,
ëåïåñòêîâóþ è äð. Êàæäûé èç ýòèõ òèïîâ èìååò íåñêîëüêî ðàçíîâèäíî-
ñòåé. Èõ ïåðå÷åíü ìîæíî ïðîñìîòðåòü, îòêðûâ ñïèñêè ñîîòâåòñòâóþùèõ
êíîïîê íà âêëàäêå Âñòàâêà â ãðóïïå Äèàãðàììû.
Ðàññìîòðèì ïîäðîáíåå íåêîòîðûå èç íèõ.
Ëèíåé÷àòàÿ äèàãðàììà àíàëîãè÷íà ãèñòîãðàììå, òîëüêî ãåîìåòðè÷å-
ñêèå ôèãóðû ðàñïîëîæåíû ãîðèçîíòàëüíî (ðèñ. 7.7). Òàêèå äèàãðàììû
óäîáíî èñïîëüçîâàòü, åñëè ãîðèçîíòàëüíûå ýëåìåíòû äàííûõ íàãëÿäíåå,
÷åì âåðòèêàëüíûå, íàïðèìåð, åñëè âäîëü ãîðèçîíòàëüíîé îñè îòêëàäûâà-
þòñÿ âîçðàñòàþùèå ïðîìåæóòêè âðåìåíè, òåìïåðàòóðû è ò. ï. Èõ óäîáíî
èñïîëüçîâàòü åùå è â òåõ ñëó÷àÿõ, êîãäà ïîäïèñè âäîëü âåðòèêàëüíîé îñè
äëèííûå è ëåã÷å âîñïðèíèìàþòñÿ â ãîðèçîíòàëüíîì ïîëîæåíèè.
2432432432432432432432432432432432432432432432432432432432432432432432432432432432432432432432432432432432432432432432432432432433
ОБРАБОТКА ЧИСЛОВЫХ ДАННЫХ
Рис. 7.7. Линейчатые диаграммы
Рис. 7.8. График с маркерами данных и без них
Рис. 7.9. Точечная диаграмма
Ãðàôèêè öåëåñîîáðàçíî èñïîëüçîâàòü, åñëè íóæíî îòîáðàçèòü íåêîòî-
ðûé ïðîöåññ âî âðåìåíè, äèíàìèêó èçìåíåíèÿ äàííûõ, êîòîðûå íå çàâèñÿò
äðóã îò äðóãà (ðèñ. 7.8). Ãðàôèê ìîæíî ñòðîèòü ñ ìàðêåðàìè è áåç íèõ
(ìàðêåðû îòîáðàæàþò íà äèàãðàììå òî÷êó äàííûõ).
244244244244244244244244244244244244244244244244244244244244244244244244244244244244244244244244244244244244244244244244244244244
Ãëàâà 7
Рис. 7.10. График функции Рис. 7.11. Графики двух функций
Òî÷å÷íûå äèàãðàììû èñïîëüçóþò äëÿ äåìîíñòðàöèè âçàèìîñâÿçè ìåæ-
äó äâóìÿ ïåðåìåííûìè, êîãäà çíà÷åíèå îäíîé âåëè÷èíû çàâèñèò îò çíà÷å-
íèÿ äðóãîé (ðèñ. 7.9).
Òî÷å÷íûå äèàãðàììû ÷àùå âñåãî èñïîëüçóþò äëÿ ïîñòðîåíèÿ ãðàôèêîâ
ôóíêöèé (ðèñ. 7.10). Íà îäíîé äèàãðàììå ìîæíî ïîñòðîèòü ãðàôèêè äâóõ
ôóíêöèé è èñïîëüçîâàòü èõ äëÿ ïðèáëèæåííîãî ðåøåíèÿ óðàâíåíèé
(ðèñ. 7.11).
ПОСТРОЕНИЕ ДИАГРАММ
Êàê âû çíàåòå èç ñåäüìîãî êëàññà, äèàãðàììû ñòðîÿòñÿ íà îñíîâå ÷èñ-
ëîâûõ äàííûõ, ïðåäñòàâëåííûõ â ýëåêòðîííîé òàáëèöå. Äèàãðàììû ÿâëÿ-
þòñÿ äèíàìè÷åñêèìè – ñ èçìåíåíèåì äàííûõ â òàáëèöå äèàãðàììû àâòî-
ìàòè÷åñêè èçìåíÿþòñÿ.
Ñîçäàòü äèàãðàììó ìîæíî, èñïîëüçóÿ ýëåìåíòû óïðàâëåíèÿ âêëàäêè
Âñòàâêà ãðóïïû Äèàãðàììû. Äëÿ ýòîãî íåîáõîäèìî:
1. Âûäåëèòü äèàïàçîí ÿ÷ååê ñ äàííûìè, íà îñíîâå êîòîðûõ áóäåò ñòðî-
èòüñÿ äèàãðàììà. Ïðèìå÷àíèå: âûäåëåííûé äèàïàçîí ÿ÷ååê ìîæåò
áûòü êàê ñâÿçíûì, òàê è íåñâÿçíûì. Æåëàòåëüíî, ÷òîáû â íåãî âîøëè
ïîäïèñè ñîîòâåòñòâóþùèõ ñòðîê è ñòîëáöîâ.
2. Îòêðûòü íà âêëàäêå Âñòàâêà â ãðóïïå Äèàãðàììû ñïèñîê êíîïêè
íóæíîãî òèïà äèàãðàìì.
3. Âûáðàòü âèä äèàãðàììû.
 ðåçóëüòàòå âûïîëíåíèÿ óêàçàííîãî àëãîðèòìà íà ëèñòå ðÿäîì ñ ýëåê-
òðîííîé òàáëèöåé áóäåò ïîñòðîåíà äèàãðàììà, çíà÷åíèÿ ñâîéñòâ îáúåêòîâ
êîòîðîé áóäåò óñòàíàâëåíî ïî óìîë÷àíèþ.
Íà äèàãðàììå âûäåëÿþò ñëåäóþùèå îáúåêòû: îáëàñòü äèàãðàììû, îá-
ëàñòü ïîñòðîåíèÿ äèàãðàììû, çàãîëîâîê äèàãðàììû, ýëåìåíò äàííûõ, ðÿä
äàííûõ, ëåãåíäà, ãëàâíàÿ ãîðèçîíòàëüíàÿ îñü, ãëàâíàÿ âåðòèêàëüíàÿ îñü,
íàçâàíèÿ îñåé, ïîäïèñè äàííûõ.
РЕДАКТИРОВАНИЕ И ФОРМАТИРОВАНИЕ ДИАГРАММ
Èç êóðñà èíôîðìàòèêè ñåäüìîãî êëàññà âû çíàåòå, ÷òî ðåäàêòèðîâàíèå
äèàãðàììû çàêëþ÷àåòñÿ â ñëåäóþùåì:
 èçìåíåíèè äèàïàçîíà äàííûõ, ïî êîòîðûì ñòðîèòñÿ äèàãðàììà: îá-
ìåí ìåñòàìè ñòîëáöîâ è ñòðîê íà äèàãðàììå, äîáàâëåíèå íîâûõ ñòðîê
242452452452452452452452452452452452452452452452452452452452452452452452452452452452452452452452452452452452452452452452452452455
ОБРАБОТКА ЧИСЛОВЫХ ДАННЫХ
(ñòîëáöîâ) äàííûõ â óæå ñóùåñòâóþùèå äèàïàçîíû ïîñòðîåíèÿ äèà-
ãðàìì èëè óäàëåíèå íåêîòîðûõ èç íèõ;
 âñòàâêå èëè èçìåíåíèè íàçâàíèé äèàãðàììû è åå îñåé, ëåãåíäû, ïîä-
ïèñåé äàííûõ è äð.;
 íàëè÷èè îñåé è ëèíèé ñåòêè;
 âûäåëåíèè è ðåäàêòèðîâàíèè îòäåëüíûõ îáúåêòîâ äèàãðàììû;
 èçìåíåíèè òèïà äèàãðàììû;
 èçìåíåíèè ìåñòîïîëîæåíèÿ äèàãðàììû (ïåðåìåùåíèå íà ëèñòå, ðàç-
ìåùåíèå íà îòäåëüíîì ëèñòå)
è äðóãîå.
Ôîðìàòèðîâàíèå äèàãðàììû ïðåäóñìàòðèâàåò:
 èçìåíåíèå ðàçìåðîâ äèàãðàììû;
 èçìåíåíèå ñòèëÿ îôîðìëåíèÿ äèàãðàììû;
 èçìåíåíèå øðèôòà, ðàçìåðà, öâåòà, çàëèâêè è ò. ä. îòäåëüíûõ îáú-
åêòîâ äèàãðàììû;
 íàñòðîéêó îòîáðàæåíèÿ îñåé è ñåòêè íà äèàãðàììå
è äðóãîå.
Äëÿ âûïîëíåíèÿ îïåðàöèé ðåäàêòèðîâàíèÿ è ôîðìàòèðîâàíèÿ èñïîëü-
çóþò ýëåìåíòû óïðàâëåíèÿ âêëàäîê Êîíñòðóêòîð, Ìàêåò è Ôîðìàò âðå-
ìåííîãî ðàçäåëà Ðàáîòà ñ äèàãðàììàìè.
Íàïîìíèì ïîðÿäîê âûïîëíåíèÿ íåêîòîðûõ îïåðàöèé ðåäàêòèðîâàíèÿ
äèàãðàìì:
 ÷òîáû èçìåíèòü òèï äèàãðàììû, ñëåäóåò âûáðàòü åå è âûïîëíèòü
Êîíñòðóêòîð  Òèï  Èçìåíèòü òèï äèàãðàììû;
 ÷òîáû ïîìåíÿòü ìåñòàìè îòîáðàæåíèå ñòîëáöîâ è ñòðîê, ñëåäóåò âû-
áðàòü äèàãðàììó è âûïîëíèòü Êîíñòðóêòîð  Äàííûå  Ñòðîêà/
Ñòîëáåö;
 ÷òîáû èçìåíèòü ðàçìåðû äèàãðàììû, ñëåäóåò ïåðåòàùèòü îäèí èç
ìàðêåðîâ èçìåíåíèÿ ðàçìåðîâ, êîòîðûå ðàñïîëîæåíû íà åå ãðàíèöå;
 ÷òîáû èçìåíèòü ìåñòîïîëîæåíèå äèàãðàììû íà ëèñòå, åå ñëåäóåò ïå-
ðåòàùèòü â íóæíîå ìåñòî.
Êàê âû óæå çíàåòå èç ñåäüìîãî êëàññà, äëÿ ôîðìàòèðîâàíèÿ îáúåêòà
äèàãðàììû åãî ñíà÷àëà ñëåäóåò âûáðàòü, à ïîòîì ìîæíî:
 âûáðàòü îäèí èç ñòèëåé îôîðìëåíèÿ âûäåëåííîãî îáúåêòà èç ñïèñêà
ãðóïïû Ñòèëè ôèãóð âêëàäêè Ôîðìàò;
 âûáðàòü îäèí èç ñòèëåé îôîðìëåíèÿ òåêñòîâîãî îáúåêòà èç ñïèñêà
ãðóïïû Ñòèëè WordArt âêëàäêè Ôîðìàò;
 âûáðàòü îäèí èç âèäîâ çàëèâêè, îôîðìëåíèÿ ãðàíèö, ýôôåêòîâ èç
ñïèñêîâ êíîïîê Çàëèâêà ôèãóðû, Êîíòóð ôèãóðû, Ýôôåêòû äëÿ ôè-
ãóð ãðóïïû Ñòèëè ôèãóð âêëàäêè Ôîðìàò;
 âûïîëíèòü Ôîðìàò  Òåêóùèé ôðàãìåíò  Ôîðìàò âûäåëåííîãî
ôðàãìåíòà è íà âêëàäêàõ îêíà óñòàíîâèòü íåîáõîäèìûå çíà÷åíèÿ
ñâîéñòâ âûäåëåííîãî îáúåêòà;
 ñïîëüçîâàòü êîìàíäû êîíòåêñòíîãî ìåíþ âûäåëåííîãî îáúåêòà.
Ëèíåé÷àòûå äèàãðàììû àíàëîãè÷íû ãèñòîãðàììàì, è èñïîëüçóþòñÿ,
åñëè ãîðèçîíòàëüíûå ýëåìåíòû äàííûõ íàãëÿäíåå, ÷åì âåðòèêàëüíûå.
ууууууууууууууа ое ва ое в э о у еа ое ва ое в э о у еамое важное в этом пунктеамое важное в этом пунктеамое важное в этом пунктеамое важное в этом пунктеамое важное в этом пунктеамое важное в этом пунктеамое важное в этом пунктеамое важное в этом пунктеамое важное в этом пунктеамое важное в этом пунктеамое важное в этом пунктеамое важное в этом пунктеамое важное в этом пунктеамое важное в этом пунктеамое важное в этом пунктеамое важное в этом пунктеамое важное в этом пунктеамое важное в этом пунктеамое важное в этом пунктеамое важное в этом пунктеамое важное в этом пунктеамое важное в этом пунктеамое важное в этом пунктеамое важное в этом пунктеамое важное в этом пунктеамое важное в этом пунктеамое важное в этом пунктеамое важное в этом пунктеамое важное в этом пунктеамое важное в этом пунктеамое важное в этом пунктеамое важное в этом пунктеамое важное в этом пунктеамое важное в этом пунктеамое важное в этом пунктеамое важное в этом пунктеамое важное в этом пунктеамое важное в этом пунктеамое важное в этом пунктеамое важное в этом пунктеамое важное в этом пунктеамое важное в этом пунктеамое важное в этом пунктеамое важное в этом пункте
2462462462462462462462462462462462462462462462462462462462462462462462462462462462462462462462462462462462462462462462462462462466
Ãëàâà 7
Ãðàôèêè öåëåñîîáðàçíî ñòðîèòü, åñëè íåîáõîäèìî îòîáðàçèòü íåïðåðûâíûå
äàííûå, à òàêæå äèíàìèêó èçìåíåíèÿ íåçàâèñèìûõ ìåæäó ñîáîé äàííûõ.
Òî÷å÷íûå äèàãðàììû èñïîëüçóþò äëÿ ãðàôè÷åñêîãî îòîáðàæåíèÿ çàâèñè-
ìûõ ìåæäó ñîáîé äàííûõ, ÷àùå âñåãî äëÿ ïîñòðîåíèÿ ãðàôèêîâ ôóíêöèé.
Ñîçäàòü äèàãðàììó ìîæíî, èñïîëüçóÿ ýëåìåíòû óïðàâëåíèÿ âêëàäêè
Âñòàâêà ãðóïïû Äèàãðàììû.
Äëÿ âûïîëíåíèÿ îïåðàöèé ðåäàêòèðîâàíèÿ è ôîðìàòèðîâàíèÿ âûäå-
ëåííîãî îáúåêòà äèàãðàìì èñïîëüçóþò ýëåìåíòû óïðàâëåíèÿ âêëàäîê Êîí-
ñòðóêòîð, Ìàêåò è Ôîðìàò âðåìåííîãî ðàçäåëà Ðàáîòà ñ äèàãðàììàìè.
Дайте ответы на вопросы
1. Êàêèå âû çíàåòå âèäû äèàãðàìì â Excel 2007?
2. Êàêèå îáúåêòû åñòü íà äèàãðàììå â Excel 2007? Îïèøèòå èõ.
3. Êàêèå ñâîéñòâà èìåþò îáúåêòû äèàãðàìì â Excel 2007?
4
. Êàê ñîçäàòü ëèíåé÷àòóþ äèàãðàììó? Êàêîâî åå íàçíà÷åíèå?
5
. Êàê ñîçäàòü ãðàôèê? Êàêîâî åãî íàçíà÷åíèå?
6
. Êàê ñîçäàòü òî÷å÷íóþ äèàãðàììó? Êàêîâî åå íàçíà÷åíèå?
7
. ×åì îòëè÷àåòñÿ èñïîëüçîâàíèå äèàãðàììû ãðàôèê îò èñïîëüçîâà-
íèÿ òî÷å÷íîé äèàãðàììû?
8*. Êàê ìîæíî èñïîëüçîâàòü òî÷å÷íûå äèàãðàììû äëÿ ïðèáëèæåííîãî
ðåøåíèÿ óðàâíåíèé?
9
. Êàêèå îïåðàöèè ðåäàêòèðîâàíèÿ äèàãðàìì âû çíàåòå? Êàê èõ âû-
ïîëíÿòü?
10
. Êàêèå îïåðàöèè ôîðìàòèðîâàíèÿ äèàãðàìì âû çíàåòå? Êàê èõ âû-
ïîëíÿòü?
11
. Êàê îïðåäåëèòü òèï äèàãðàììû, êîòîðûé íåîáõîäèìî ïðèìåíèòü?
Выполните задание
1. Îòêðîéòå óêàçàííûé ó÷èòåëåì ôàéë (íàïðèìåð, Ãëàâà 7Ïóíêò 7.3
îáðàçåö 7.3.1.xlsx). Íà ëèñòå Ëèñò1 ïðåäñòàâëåíà òàáëèöà îñàäêîâ çà
ïîñëåäíèé ìåñÿö. Ïîñòðîéòå ïî äàííûì ýòîé òàáëèöû êðóãîâóþ äèà-
ãðàììó, ëèíåé÷àòóþ äèàãðàììó è ãðàôèê. Êàêàÿ èç äèàãðàìì íà-
ãëÿäíåå äåìîíñòðèðóåò äàííûå? Îôîðìèòå ýòó äèàãðàììó (íàçâàíèå,
ïîäïèñè äàííûõ, ôîðìàò òåêñòà, çàëèâêà è ò. ï.) è ðàçìåñòèòå åå íà
îòäåëüíîì ëèñòå. Ñîõðàíèòå êíèãó â âàøåé ïàïêå â ôàéëå ñ èìåíåì
çàäàíèå 7.3.1.xlsx.
2. Îòêðîéòå óêàçàííûé ó÷èòåëåì ôàéë (íàïðèìåð, Ãëàâà 7Ïóíêò 7.3
îáðàçåö 7.3.2.xlsx). Íà ëèñòå Ëèñò1 ïðåäñòàâëåíà òàáëèöà äîáû÷è
ãàçà â Óêðàèíå ðàçíûìè êîìïàíèÿìè çà òðè ïîñëåäíèõ ãîäà. Ïî
äàííûì ýòîé òàáëèöû ïîñòðîéòå ëèíåé÷àòóþ äèàãðàììó äîáû÷è
ãàçà çà ïîñëåäíèé ãîä ðàçíûìè êîìïàíèÿìè è ãðàôèê ñóììàðíîé
äîáû÷è ãàçà çà ïîñëåäíèå òðè ãîäà. Ðàçìåñòèòå äèàãðàììû íà îò-
äåëüíûõ ëèñòàõ. Îôîðìèòå äèàãðàììû (íàçâàíèå, ïîäïèñè îñåé è
äàííûõ, ôîðìàò òåêñòà, çàëèâêà è ò. ä.). Ñîõðàíèòå êíèãó â âàøåé
ïàïêå â ôàéëå ñ èìåíåì çàäàíèå 7.3.2.xlsx.
3. Íàéäèòå â Èíòåðíåòå äàííûå î êîëè÷åñòâå íàñåëåíèÿ â âàøåì íàñå-
ëåííîì ïóíêòå (èëè â Óêðàèíå) çà ïîñëåäíèå 5 ëåò. Ñîçäàéòå ýëåê-
24247247247247247247247247247247247247247247247247247247247247247247247247247247247247247247247247247247247247247247247247247247
ОБРАБОТКА ЧИСЛОВЫХ ДАННЫХ
òðîííóþ òàáëèöó ïî ýòèì äàííûì. Ïîñòðîéòå ïî äàííûì òàáëèöû
òðè äèàãðàììû: êðóãîâóþ, ëèíåé÷àòóþ è ãðàôèê. Ðàçìåñòèòå èõ íà
îòäåëüíûõ ëèñòàõ è îôîðìèòå ïî ñâîåìó óñìîòðåíèþ. Ñîõðàíèòå
êíèãó â âàøåé ïàïêå â ôàéëå ñ èìåíåì çàäàíèå 7.3.3.xlsx.
4. Îòêðîéòå óêàçàííûé ó÷èòåëåì ôàéë (íàïðèìåð, Ãëàâà 7Ïóíêò 7.3
îáðàçåö 7.3.4.xlsx). Íà ëèñòå Ëèñò1 ïðåäñòàâëåíà òàáëèöà ðàñòâî-
ðèìîñòè íåêîòîðûõ âåùåñòâ â çàâèñèìîñòè îò òåìïåðàòóðû. Ïî-
ñòðîéòå ïî äàííûì ýòîé òàáëèöû òî÷å÷íóþ äèàãðàììó ñ ãëàäêèìè
ëèíèÿìè è ìàðêåðàìè. Äîáàâüòå çàãîëîâîê, ïîäïèñè îñåé è äàí-
íûõ, óñòàíîâèòå îäèí èç ñòèëåé îôîðìëåíèÿ. Ñîõðàíèòå êíèãó â
âàøåé ïàïêå â ôàéëå ñ èìåíåì çàäàíèå 7.3.4.xlsx.
5. Îòêðîéòå òàáëè÷íûé ïðîöåññîð Excel 2007. Íà ëèñòå Ëèñò1 ñîçäàé-
òå òàáëèöó è ïîñòðîéòå ãðàôèê ôóíêöèè y  x3
–– 3x íà îòðåçêå
[–3; 3] ñ øàãîì 0,2. Ñîõðàíèòå êíèãó â âàøåé ïàïêå â ôàéëå ñ èìå-
íåì çàäàíèå 7.3.5.xlsx.
6. Îòêðîéòå òàáëè÷íûé ïðîöåññîð Excel 2007. Íà ëèñòå Ëèñò1 ñîçäàé-
òå òàáëèöó è ïîñòðîéòå ãðàôèê ôóíêöèè íà îòðåçêå [–3; 3]
ñ øàãîì 0,2. Ñîõðàíèòå êíèãó â âàøåé ïàïêå â ôàéëå ñ èìåíåì çà-
äàíèå 7.3.6.xlsx.
7. Îòêðîéòå òàáëè÷íûé ïðîöåññîð Excel 2007. Íà ëèñòå Ëèñò1 ñîçäàé-
òå òàáëèöó è ïîñòðîéòå ãðàôèêè ôóíêöèé y  x4
–– 2x2
è y  1//44/// x –– 0,5
íà îòðåçêå [–3; 3] ñ øàãîì 0,2 è îïðåäåëèòå ïðèáëèæåííûå çíà÷å-
íèÿ êîðíåé óðàâíåíèÿ x4
–– 2x2
 1/4x –– 0,5 íà ýòîì îòðåçêå. Ñîõðà-
íèòå êíèãó â âàøåé ïàïêå â ôàéëå ñ èìåíåì çàäàíèå 7.3.7.xlsx.
8. Îòêðîéòå òàáëè÷íûé ïðîöåññîð Excel 2007. Âûÿñíèòå, èñïîëüçóÿ
Ñïðàâêó, îñîáåííîñòè íàçíà÷åíèÿ è ïîñòðîåíèÿ ïóçûðüêîâîé è ëå-
ïåñòêîâîé äèàãðàìì. Íàéäèòå â Èíòåðíåòå äíåâíèê ïîãîäû ïî âà-
øåìó îáëàñòíîìó öåíòðó. Ñîçäàéòå ïî íàéäåííûì äàííûì ýëåê-
òðîííóþ òàáëèöó îáëà÷íîñòè çà ïðåäûäóùèé ìåñÿö: êîëè÷åñòâî
ÿñíûõ, ìàëîîáëà÷íûõ, îáëà÷íûõ è ïàñìóðíûõ äíåé. Ïîñòðîéòå ïî
äàííûì ýòîé òàáëèöû ïóçûðüêîâóþ è ëåïåñòêîâóþ äèàãðàììû.
Ðàçìåñòèòå äèàãðàììû ðÿäîì ïîä òàáëèöåé. Îôîðìèòå èõ ïî ñâîå-
ìó óñìîòðåíèþ. Ñîõðàíèòå êíèãó â âàøåé ïàïêå â ôàéëå ñ èìåíåì
çàäàíèå 7.3.8.xlsx.
ÏÐÀÊÒÈ×ÅÑÊÀß ÐÀÁÎÒÀ № 15
«Использование математических, логических и статистических
функций табличного процессора. Построение диаграмм»
Âíèìàíèå! Ðàáîòàÿ ñ êîìïüþòåðîì, ñîáëþäàéòå ïðàâèëà áåçîïàñíîñòè
è ñàíèòàðíî-ãèãèåíè÷åñêèå íîðìû.
1. Îòêðîéòå óêàçàííûé ó÷èòåëåì ôàéë (íàïðèìåð, Ãëàâà7Ïðàêòè÷å-
ñêàÿ15îáðàçåö ïð15.xlsx).
2. Íà ëèñòå Ëèñò1 ïðåäñòàâëåíà òàáëèöà ïîêàçàòåëåé ñ÷åò÷èêà ýëåêòðî-
ýíåðãèè çà êàæäûé ìåñÿö ïðîøëîãî ãîäà.  ÿ÷åéêå A1 íàõîäèòñÿ
ñòîèìîñòü 1 êÂò·÷. Äîáàâüòå â òàáëèöó ôîðìóëû äëÿ âû÷èñëåíèÿ
2482482482482482482482482482482482482482482482482482482482482482482482482482482482482482482482482482482482482482482482482482482488
Ãëàâà 7
åæåìåñÿ÷íîé ïëàòû çà ýëåêòðîýíåðãèþ, ñóììàðíîé ïëàòû çà ãîä,
ñðåäíèõ åæåìåñÿ÷íûõ ðàñõîäîâ ýëåêòðîýíåðãèè.
3. Ïîñòðîéòå íà îòäåëüíîì ëèñòå ãðàôèê åæåìåñÿ÷íîé ïëàòû çà ýëåê-
òðîýíåðãèþ. Äîáàâüòå íàçâàíèå äèàãðàììû, ïîäïèñè îñåé è çíà÷åíèé.
Îòôîðìàòèðóéòå äèàãðàììó ïî ñâîåìó óñìîòðåíèþ.
4. Íà ëèñòå Ëèñò2 ïðåäñòàâëåíû ôàìèëèè ó÷àùèõñÿ êëàññà è èõ ðîñò.
Äëÿ êàæäîãî ó÷åíèêà êëàññà îïðåäåëèòå, áîëüøå ëè åãî ðîñò ñðåäíåãî
ðîñòà ïî êëàññó.
5. Ïîñòðîéòå íà îòäåëüíîì ëèñòå ëèíåé÷àòóþ äèàãðàììó ðîñòà ó÷àùèõ-
ñÿ êëàññà. Äîáàâüòå íàçâàíèå äèàãðàììû, ïîäïèñè îñåé è çíà÷åíèé.
Îòôîðìàòèðóéòå äèàãðàììó ïî ñâîåìó óñìîòðåíèþ.
6. Íà ëèñòå Ëèñò3 ñîñòàâòå òàáëèöó çíà÷åíèé ôóíêöèè y == x4
–– 4x íà
îòðåçêå [–3; 3].
7. Ïîñòðîéòå íà îòäåëüíîì ëèñòå ãðàôèê ýòîé ôóíêöèè, èñïîëüçóÿ òî÷å÷-
íóþ äèàãðàììó. Äîáàâüòå íàçâàíèå äèàãðàììû, ïîäïèñè îñåé è çíà÷å-
íèé. Îòôîðìàòèðóéòå äèàãðàììó ïî ñâîåìó óñìîòðåíèþ.
8. Ñîõðàíèòå êíèãó â ñâîåé ïàïêå â ôàéëå ñ èìåíåì ïðàêòè÷åñêàÿ 15.xlsx.
7.4. СОРТИРОВКА ДАННЫХ В ТАБЛИЦАХ.7.4. СОРТИРОВКА ДАННЫХ В ТАБЛИЦАХ.
АВТОМАТИЧЕСКИЕ И РАСШИРЕННЫЕ ФИЛЬТРЫАВТОМАТИЧЕСКИЕ И РАСШИРЕННЫЕ ФИЛЬТРЫ
1. Êàêîé ïîðÿäîê ðàñïîëîæåíèÿ ñèìâîëîâ â òàáëèöå Unicode?
2. Êàêèå çíà÷åíèÿ ëîãè÷åñêèõ ôóíêöèé È, ÈËÈ â çàâèñèìîñòè îò çíà÷åíèé
àðãóìåíòîâ?
3. Êàêîâî íàçíà÷åíèå ñèìâîëîâ * è ? â ìàñêàõ èìåí ôàéëîâ?
СОРТИРОВКА ДАННЫХ В ЭЛЕКТРОННОЙ ТАБЛИЦЕ
Äàííûå â ÿ÷åéêàõ ýëåêòðîííîé òàáëèöû ìîæíî óïîðÿäî÷èâàòü (ñîðòè-
ðîâàòü), òî åñòü èçìåíÿòü ïîðÿäîê èõ ðàñïîëîæåíèÿ â ñòðîêàõ èëè ñòîëá-
öàõ ïî íåêîòîðûì ïðèçíàêàì.
 òàáëè÷íîì ïðîöåññîðå ìîæíî âûïîëíÿòü äâà âèäà ñîðòèðîâêè: ïî âîç-
ðàñòàíèþ èëè ïî óáûâàíèþ. Ïîðÿäîê ñîðòèðîâêè çàâèñèò îò òèïà äàííûõ,
îñóùåñòâëÿåòñÿ ïîñèìâîëüíî, â ïîðÿäêå ðàçìåùåíèÿ ñèìâîëîâ â êîäîâîé
òàáëèöå Unicode.
 Excel 2007 ñîðòèðîâêà ïî âîçðàñòàíèþ ïðîèñõîäèò ïî ñëåäóþùèì
ïðàâèëàì:
 åñëè â òàáëèöå íàõîäÿòñÿ äàííûå ðàçëè÷-
íûõ òèïîâ, òî ïîñëå ñîðòèðîâêè îíè áóäóò
ðàçìåùàòüñÿ â ñëåäóþùåì ïîðÿäêå: ÷èñëî-
âûå, äàòà/âðåìÿ, òåêñòîâûå, ëîãè÷åñêèå;
 ÷èñëà óïîðÿäî÷èâàþòñÿ îò íàèìåíüøåãî
çíà÷åíèÿ ê íàèáîëüøåìó;
 äàòû óïîðÿäî÷èâàþòñÿ îò ñàìîé ñòàðîé ê
ñàìîé íîâîé;
 ñíà÷àëà ðàñïîëàãàþòñÿ òåêñòû, íàïèñàí-
íûå ëàòèíèöåé, çàòåì – êèðèëëèöåé;
Рис. 7.12. Пример сортировки
данных
2492492492492492492492492492492492492492492492492492492492492492492492492492492492492492492492492492492492492492492492492492492499
ОБРАБОТКА ЧИСЛОВЫХ ДАННЫХ
 ñíà÷àëà ðàçìåùàþòñÿ òåêñòû, íàïèñàííûå ïðîïèñíûìè áóêâàìè, ïî-
òîì – çàãëàâíûìè;
 òåêñòû óïîðÿäî÷èâàþòñÿ òàê: ñíà÷àëà ñðàâíèâàþòñÿ ïåðâûå ñèìâî-
ëû, â ñëó÷àå èõ ðàâåíñòâà – âòîðûå ñèìâîëû è ò. ä.;
 ëîãè÷åñêîå çíà÷åíèå ËÎÆÜ ðàçìåùàåòñÿ ïåðåä çíà÷åíèåì ÈÑÒÈÍÀ;
 ïóñòûå ÿ÷åéêè ðàñïîëàãàþòñÿ ïîñëåäíèìè (õîòÿ ñèìâîë Ïðîáåë â
òàáëèöå Unicode ñòîèò ïåðâûì è èìååò íàèìåíüøèé êîä).
Ïðè ñîðòèðîâêå ïî óáûâàíèþ ïîðÿäîê ðàñïîëîæåíèÿ áóäåò îáðàòíûì.
Ïðèìåðû ðàçìåùåíèÿ çíà÷åíèé ðàçëè÷íûõ òèïîâ ïîñëå ñîðòèðîâêè ïî
âîçðàñòàíèþ è ïî óáûâàíèþ ïðåäñòàâëåíû íà ðèñóíêå 7.12.
Äëÿ òîãî ÷òîáû áûñòðî âûïîëíèòü ñîðòèðîâêó ñòðîê íåêîòîðîãî äèàïà-
çîíà ïî çíà÷åíèÿì ïåðâîãî ñòîëáöà ýòîãî äèàïàçîíà, ñëåäóåò:
1. Âûäåëèòü íóæíûé äèàïàçîí ÿ÷ååê.
2. Âûïîëíèòü Ãëàâíàÿ  Ðåäàêòèðîâàíèå  Ñîðòèðîâêà è ôèëüòð
 Ñîðòèðîâêà îò ìèíèìàëüíîãî ê ìàêñèìàëüíîìó èëè Ñîðòèðîâ-
êà îò ìàêñèìàëüíîãî ê ìèíèìàëüíîìó (ðèñ. 7.13).
 ðåçóëüòàòå ýòèõ äåéñòâèé ñòðîêè âû-
äåëåííîãî äèàïàçîíà ìåíÿþò ñâîå ðàñïîëî-
æåíèå òàê, ÷òî çíà÷åíèÿ â ïåðâîì ñòîëáöå
ýòîãî äèàïàçîíà áóäóò óïîðÿäî÷åíû â âû-
áðàííîì ïîðÿäêå, à äàííûå â äðóãèõ ñòîëá-
öàõ áóäóò ïåðåìåùåíû âìåñòå ñ ñîîòâåò-
ñòâóþùåé ñòðîêîé.
Îáðàùàåì âàøå âíèìàíèå:
1. Íàçâàíèÿ êîìàíä ñîðòèðîâêè àâòîìà-
òè÷åñêè ìåíÿþòñÿ â çàâèñèìîñòè îò
òèïà äàííûõ, ïîäëåæàùèõ óïîðÿäî÷è-
âàíèþ:
äëÿ ÷èñëîâûõ ñìåøàííûõ äàííûõ – Ñîðòèðîâêà îò ìèíèìàëüíîãî ê
ìàêñèìàëüíîìó èó Ñîðòèðîâêà îò ìàêñèìàëüíîãî ê ìèíèìàëüíîìó;
äëÿ òåêñòîâûõ äàííûõ – Ñîðòèðîâêà îò À äî ß è Ñîðòèðîâêà îò ß
äî À;
äëÿ äàòû è âðåìåíè – Ñîðòèðîâêà îò ñòàðøèõ ê íîâûì è Ñîðòè-
ðîâêà îò íîâûõ ê ñòàðøèì.
2. Åñëè âûïîëíÿòü ñîðòèðîâêó, âèäåëèâ äàíûå òîëüêî â îäíîì ñòîëáöå, îò-
êðûâàåòñÿ îêíî Îáíàðóæåíû äàí-
íûå âíå óêàçàííîãî äèàïàçîíà
(ðèñ. 7.14), â êîòîðîì ïðåäëàãàåòñÿ
àâòîìàòè÷åñêè ðàñøèðèòü âûäåëåí-
íûé äèàïàçîí ÿ÷åååê èëè ñîðòèðî-
âàòü â ïðåäåëàõ óêàçàííîãî âûäå-
ëåíèÿ.
Ñîðòèðîâêó â âûäåëåííîì äèàïàçîíå
ìîæíî îñóùåñòâëÿòü è ïî çíà÷åíèÿì íå-
ñêîëüêèõ ñòîëáöîâ. Ýòî ïðîèñõîäèò òàê:
 ñíà÷àëà ñòðîêè ñîðòèðóþòñÿ ïî
çíà÷åíèÿì â ïåðâîì èç óêàçàííûõ
ñòîëáöîâ;
Рис. 7.13. Список команд кнопки
Сортировка и фильтр
Рис. 7.14. Окно Обнаружены данные
вне указанного диапазона
2 025025025025025025025025025025025025025025025025025025025025025025025025025025025025025025025025025025025025025025025025025025050
Ãëàâà 7
çàòåì ñîðòèðîâêà â êàæäîì ñëåäóþ-
ùåì èç âûáðàííûõ ñòîëáöîâ ïðîèñõî-
äèò ëèøü äëÿ òåõ ñòðîê, â êîòîðûõ
çíà÷åíèÿ âî âñåõ ïðåäûäóùèõ óêà-
çàííûõ äëÿ ñîðòèðîâêè ñòîëáöàõ ñî-
âïàäàþò.
Êàæäûé èç óêàçàííûõ äëÿ ñîðòè-
ðîâêè ñòîëáöîâ íàçûâàþò óðîâíåì ñîð-
òèðîâêè.
Îáúÿñíèì òàêóþ ñîðòèðîâêó íà êîí-
êðåòíîì ïðèìåðå. Íà ðèñóíêå 7.15 ïðè-
âåäåí ïðèìåð òàáëèöû ãîäîâûõ îöåíîê
ó÷àùèõñÿ øêîëû, à íà ðèñóíêå 7.16 ýòó
æå òàáëèöó îòñîðòèðîâàíî ïî çíà÷åíè-
ÿì â ÷åòûðåõ ñòîëáöàõ: Ôàìèëèÿ
(îò À äî ß), Èìÿ (îò À äî ß), Ñóììà
(îò íàèìåíüøåãî ê íàèáîëüøåìó) è Èí-
ôîðìàòèêà (îò íàèìåíüøåãî ê íàèáîëü-
øåìó).
Ïðîöåññ ñîðòèðîâêè ïðîèñõîäèë òàê.
Ñíà÷àëà ñòðîêè ïåðåñòàâëÿëèñü òàê,
÷òîáû äàíûå â ñòîëáöå Ôàìèëèÿ áûëè
ðàñïîëîæåíû â àëôàâèòíîì ïîðÿäêå (îò
À äî ß). È åñëè áû ó âñåõ ó÷àùèõñÿ ôà-
ìèëèè áûëè ðàçíûå, òî áîëüøå íèêàêîé ñîðòèðîâêè ýòîé òàáëèöû íå áûëî
áû. Íî òàáëèöà ñîäåðæèò òðè ãðóïïû ó÷àùèõñÿ ñ îäèíàêîâûìè ôàìèëèÿ-
ìè: Áóð÷àê, Ëåâ÷óê, Øòåéí.
Äàëüíåéøàÿ ñîðòèðîâêà ïðîèñõîäèò óæå ïî çíà÷åíèÿì âî âòîðîì èç âû-
áðàííûõ ñòîëáöîâ (Èìÿ) è òîëüêî â ïðåäåëàõ êàæäîé èç ýòèõ òðåõ ãðóïï
ñòðîê, ïî êàæäîé îòäåëüíî. Â ðåçóëüòàòå ýòîãî øàãà ñîðòèðîâêè ïåðåñòà-
âèëèñü (à ìîæåò è íåò) ïåðâàÿ è âòîðàÿ ñòðîêè, ïÿòàÿ è øåñòàÿ ñòðîêè,
îäèííàäöàòàÿ è äâåíàäöàòàÿ ñòðîêè òàê, ÷òîáû èìåíà áûëè ðàñïîëîæåíû
â àëôàâèòíîì ïîðÿäêå (îò À äî ß).
Ñîðòèðîâêà ïî çíà÷åíèÿì â òðåòüåì èç âûáðàííûõ ñòîëáöîâ (Ñóììà)
ïðîèñõîäèëà òîëüêî â ïðåäåëàõ ïÿòîé è øåñòîé ñòðîê, â êîòîðûõ çíà÷åíèÿ
â ïåðâûõ èç äâóõ âûáðàííûõ ñòîëáöîâ ñîâïàëè (Ëåâ÷óê Àëåêñåé). Ñîðòè-
ðîâêè ïî çíà÷åíèÿì â ÷åòâåðòîì èç âûáðàííûõ ñòîëáöîâ íå ïðîèñõîäèëî,
ïîòîìó ÷òî íå îêàçàëîñü õîòÿ áû äâóõ ñòðîê, â êîòîðûõ çíà÷åíèÿ â ïåðâûõ
èç òðåõ âûáðàííûõ äëÿ ñîðòèðîâêè ñòîëáöîâ (Ôàìèëèÿ, Èìÿ, Ñóììà) ñî-
âïàëè.
×òîáû îòñîðòèðîâàòü ñòðîêè â âûäåëåííîì äèàïàçîíå ÿ÷ååê ïî çíà÷åíè-
ÿì â íåñêîëüêèõ ñòîëáöàõ, ñëåäóåò:
1. Âûäåëèòü íóæíûé ñâÿçàííûé äèàïàçîí ÿ÷ååê (æåëàòåëüíî, ÷òîáû â
íåãî âîøëè ïîäïèñè ñòðîê, íî ê íåìó íå äîëæíû âõîäèòü îáúåäèíåí-
íûå ÿ÷åéêè).
2. Âûïîëíèòü Äàííûå  Ñîðòèðîâêà è ôèëüòð  Ñîðòèðîâêà.
3. Óñòàíîâèòü èëè èçìåíèòü çíà÷åíèÿ ïàðàìåòðîâ ñîðòèðîâêè: â ñïèñêå
ïîëÿ Ñîðòèðîâàòü ïî âûáðàòü èìÿ ïåðâîãî ñòîëáöà, ïî çíà÷åíèÿì â
Рис. 7.16. Диапазон ячеек, отсортиро-
ванный по условиям, поданным на
рисунке 7.15
Рис. 7.15. Кнопка Сортировка,
диапазон ячеек для сортировки
и окно Сортировка
2 12512512512512512512512512512512512512512512512512512512512512512512512512512512512512512512512512512512512512512512512512512515
ОБРАБОТКА ЧИСЛОВЫХ ДАННЫХ
êîòîðîì íóæíî îòñîðòèðîâàòü ñòðîêè, â ñïèñêå ïîëÿ Ñîðòèðîâêà ïî –
Çíà÷åíèå, à â ñïèñêå ïîëÿ Ïîðÿäîê – ïîðÿäîê ñîðòèðîâêè (ðèñ. 7.15).
4. Îïðåäåëèòü óñëîâèÿ ñîðòèðîâêè ïî çíà÷åíèÿì â äðóãîì ñòîëáöå, âû-
áðàâ êíîïêó Äîáàâèòü óðîâåíü èëè Êîïèðîâàòü óðîâåíü, è óñòàíî-
âèòü â ïîëÿõ ñòðîêè Çàòåì çíà÷åíèÿ ïàðàìåòðîâ ñîðòèðîâêè ïî çíà-
÷åíèÿì âî âòîðîì âûáðàííîì ñòîëáöå.
5. Ïðè íåîáõîäèìîñòè ïîâòîðèòü êîìàíäó 4 íåñêîëüêî ðàç.
6. Åñëè â âûäåëåííûé äèàïàçîí âîøëà ñòðîêà çàãîëîâêà, íî îòìåòêà
ôëàæêà Ìîè äàííûå ñîäåðæàò çàãîëîâêè íå óñòàíîâëåíà, óñòàíîâèòü
åå (òîãäà ñòðîêà çàãîëîâêà ÍÅ ÁÓÄÅÒ ó÷èòûâàòüñÿ ïðè ñîðòèðîâêå è
îñòàíåòñÿ íà ñâîåì ìåñòå).
7. Âûáðàòü êíîïêó OÊ.
Сортировать можно не только строки, но и столбцы. По умолчанию в Excel
устанавливается режим сортировки строк по значениям в столбцах. Для изме-
нения этого режима сортировки следует в окне Сортировка выбрать кнопку Па-
раметры, а затем – соответствующий переключатель в группе Сортировать.
Там же можно определить, учитывать ли регистр при сортировке, то есть, раз-
личать ли прописные и заглавные буквы.
АВТОМАТИЧЕСКИЕ ФИЛЬТРЫ
Ôèëüòðàöèÿ – ýòî âûáîð çíà÷åíèé â ÿ÷åéêàõ ýëåêòðîííîé òàáëèöû,
ñîîòâåòñòâóþùèõ îïðåäåëåííûì óñëîâèÿì.
Ïîñëå âûïîëíåíèÿ ôèëüòðàöèè â òàáëèöå îòîáðàæàþòñÿ òîëüêî òå ñòðî-
êè, äàííûå â êîòîðûõ ñîîòâåòñòâóþò óñëîâèÿì ôèëüòðàöèè. Îñòàëüíûå –
âðåìåííî ñêðûâàþòñÿ.
×òîáû óñòàíîâèòü ðåæèì ôèëüòðàöèè äàííûõ, ñëåäóåò:
1. Óñòàíîâèòü òàáëè÷íûé êóðñîð â ïðîèçâîëüíóþ ÿ÷åéêó òàáëèöû èëè
âûäåëèòü íåîáõîäèìûé äèàïàçîí ÿ÷ååê.
2. Âûïîëíèòü Ãëàâíàÿ  Ðåäàêòèðîâàíèå  Ñîðòèðîâêà è ôèëüòð 
 Ôèëüòð (èëè Äàííûå  Ñîðòèðîâêà è ôèëüòð  Ôèëüòð).
Ïîñëå âûïîëíåíèÿ ýòèõ äåéñòâèé ó ïðàâîé ãðàíèöû êàæäîé ÿ÷åéêè
ïåðâîé ñòðîêè òàáëèöû èëè âûäåëåííîãî äèàïàçîíà ÿ÷ååê ïîÿâÿòñÿ êíîï-
êè îòêðûòèÿ ñïèñêà êîìàíä ôèëüòðàöèè (ðèñ. 7.17). Â ýòèõ ñïèñêàõ
íàõîäÿòñÿ êîìàíäû ñîðòèðîâêè, ôèëüòðàöèè ïî öâåòó, à òàêæå ÷èñëîâûå
è òåêñòîâûå ôèëüòðû.
Ðàññìîòðèì íåêîòîðûå ïðèìåðû âûïîëíåíèÿ ôèëüòðàöèè.
×àùå âñåãî âûïîëíÿþò ôèëüòðàöèþ ïî çíà÷åíèÿì â íåêîòîðîì ñòîëáöå
äàííûõ. Íàïðèìåð, ïî ïðåäñòàâëåííîé
òàáëèöå îöåíîê îòîáðàçèòü ñïèñîê ó÷å-
íèêîâ, êîòîðûå èìåþò ïî èíôîðìàòèêå
îöåíêó 9. Äëÿ ýòîãî ñëåäóåò:
1. Îòêðûòü ñïèñîê êîìàíä ôèëüòðà-
öèè â ñòîëáöå Èíôîðìàòèêà.
2. Ñíÿòü îòìåòêó ôëàæêà Âûäåëèòü
âñå.
Для тех, кто хочет знать больше
Рис. 7.17. Диапазон ячеек после
выполнения команды Фильтр
2 22522522522522522522522522522522522522522522522522522522522522522522522522522522522522522522522522522522522522522522522522522525
Ãëàâà 7
3. Óñòàíîâèòü îòìåòêó ôëàæêà ó
çíà÷åíèÿ 9.
4. Âûáðàòü êíîïêó ÎÊ.
Ïîñëå âûïîëíåíèÿ ýòèõ äåéñòâèé â
òàáëèöå áóäóò îòîáðàæåíû òîëüêî òå
ñòðîêè, çíà÷åíèå â êîòîðûõ â íóæíîì
ñòîëáöå ðàâíû óêàçàííûì. Âûïîëíåíèå
è ðåçóëüòàò îïèñàííîãî ïðèìåðà ïðåä-
ñòàâëåíû íà ðèñóíêàõ 7.18 è 7.19.
Îáðàòèòå âíèìàíèå: âèä êíîïêè
ôèëüòðà â ñòîëáöå Èíôîðìàòèêà íà ðè-
ñóíêå 7.19 èçìåíèëñÿ íà òàêîé . Íà-
ëè÷èå òàêîé êíîïêè â ÿ÷åéêå îçíà÷àåò
íàëè÷èå óñòàíîâëåííîãî ôèëüòðà äëÿ
äàííûõ â ýòîì ñòîëáöå òàáëèöû.
Ôèëüòðàöèþ ìîæíî îñóùåñòâëÿòü â
ñòîëáöå ïî íåñêîëüêèì çíà÷åíèÿì. Íà-
ïðèìåð, íóæíî îòîáðàçèòü äàííûå îá
ó÷åíèêàõ ñ èìåíàìè, Èâàí èëè Àëåêñåé. Äëÿ ýòîãî ñëåäóåò:
1. Îòêðûòü ñïèñîê êîìàíä ôèëüòðàöèè â ñòîëáöå Èìÿ.
2. Ñíÿòü îòìåòêó ôëàæêà Âûäåëèòü âñå.
3. Óñòàíîâèòü îòìåòêó ôëàæêà ó çíà÷åíèé Èâàí è Àëåêñåé (ðèñ. 7.20).
4. Âûáðàòü êíîïêó ÎÊ.
 ðåçóëüòàòå ïîëó÷èì òàáëèöó, êîòîðàÿ ïðåäñòàâëåíà íà ðèñóíêå 7.21.
Åñëè â ñòîëáöå íàõîäÿòñÿ òîëüêî ÷èñëîâûå äàííûå, òî ïî äàííûì ýòîãî
ñòîëáöà ìîæíî âûïîëíÿòü ôèëüòðàöèþ ñ èñïîëüçîâàíèåì êîìàíäû ×èñëî-
âûå ôèëüòðû, ïðèìåíÿÿ êîìàíäû ðàâíî, íå ðàâíî, áîëüøå, ìåíüøå, ìåæäó
è ò. ï. (ðèñ. 7.22).
Íàïðèìåð, íóæíî îòîáðàçèòü äàííûå î òåõ ó÷åíèêàõ, êîòîðûå èìåþò
ñóììàðíûé áàëë ïî ïðåäìåòàì II 35 è JJ 40. Äëÿ ýòîãî ñëåäóåò âûïîëíèòü:
Рис. 7.18. Применение фильтра по
столбцу Информатика
Рис. 7.19. Результат применения фильтра
на рисунке 7.18
Рис. 7.20. Фильтрация по двум
значениям в столбце Имя
Рис. 7.21. Результат применения
фильтра на рисунке 7.20
Рис. 7.22. Команды установки условий
фильтрации числовых данных
2 325325325325325325325325325325325325325325325325325325325325325325325325325325325325325325325325325325325325325325325325325325353
ОБРАБОТКА ЧИСЛОВЫХ ДАННЫХ
1. Îòêðûòü ñïèñîê êîìàíä ôèëüòðàöèè â
ñòîëáöå Ñóììà.
2. Âûáðàòü ×èñëîâûå ôèëüòðû  ìåæäó.
3. Ââåñòè â ñîîòâåòñòâóþùèå ïîëÿ îêíà íå-
îáõîäèìûå äàííûå – 35 è 40 (ðèñ. 7.23).
4. Âûáðàòü êíîïêó ÎÊ.
Ïðèìåíèâ ôèëüòð íà ðèñóíêå 7.23, ïîëó-
÷èì òàáëèöó, êàê íà ðèñóíêå 7.24.
Åùå îäèí ÷èñëîâîé ôèëüòð, êîìàíäà Ïåð-
âûå 10 îòêðûâàåò îêíî Íàëîæåíèå óñëîâèÿ
ïî ñïèñêó (ðèñ. 7.25), â êîòîðîì ìîæíî óñòàíîâèòü óñëîâèå ôèëüòðàöèè, ïî
êîòîðîìó â òàáëèöå áóäóò îòîáðàæàòüñÿ òîëüêî òå ñòðîêè, êîòîðûå ñîäåð-
æàò â äàííîì ñòîëáöå 10 (èëè äðóãîå óñòàíîâëåííîå êîëè÷åñòâî) íàèáîëü-
øèõ (íàèìåíüøèõ) çíà÷åíèé.
Êîìàíäà âûøå ñðåäíåãî (íèæåå ñðåäíåãî) âûïîëíÿåò ôèëüòðàöèþ, ïî
êîòîðîé â òàáëèöå îòîáðàæàþòñÿ òîëüêî òå ñòðîêè, çíà÷åíèÿ â êîòîðûõ â
äàííîì ñòîëáöå, áîëüøèå (ìåíüøèå) ÷åì ñðåäíåå àðèôìåòè÷åñêîå çíà÷åíèå
â äàííîì ñòîëáöå.
Рис. 7.24. Результат применения фильтра на
рисунке 7.23
Рис. 7.25. Окно установки значения
для команды Первые 10...
Äëÿ òåêñòîâûõ äàííûõ ïðèìåíÿþòñÿ íåñêîëüêî èíûå êîìàíäû ôèëü-
òðàöèè (ðèñ. 7.26): ðàâíî, íå ðàâíî, íà÷èíàåòñÿ ñ, çàêàí÷èâàåòñÿ íà, ñî-
äåðæèò è äð.
Íàïðèìåð, íóæíî îòîáðàçèòü äàííûå î òåõ ó÷åíèêàõ, ôàìèëèè êîòîðûõ
íà÷èíàþòñÿ ñ áóêâû Ï. Äëÿ ýòîãî ñëåäóåò âûïîëíèòü:
1. Îòêðûòü ñïèñîê êîìàíä ôèëüòðàöèè â ñòîëáöå Ôàìèëèÿ.
2. Âûáðàòü Òåêñòîâûå ôèëüòðû  íà÷èíàåòñÿ ñ...
3. Ââåñòè â ñîîòâåòñòâóþùåå ïîëå áóêâó Ï (ðèñ. 7.27).
4. Âûáðàòü êíîïêó ÎÊ.
Рис. 7.26. Команды фильтрации
текстовых данных
Рис. 7.27. Условие фильтрации
текстов
Рис. 7.23. Установка числового
фильтра
2 42542542542542542542542542542542542542542542542542542542542542542542542542542542542542542542542542542542542542542542542542542545
Ãëàâà 7
Ôèëüòðàöèþ ìîæíî âûïîëíÿòü ïîñëåäîâàòåëüíî äëÿ íåñêîëüêèõ ñòîëá-
öîâ òàáëèöû. Òîãäà êàæäûé ñëåäóþùèé ôèëüòð áóäåò ïðèìåíÿòüñÿ óæå
òîëüêî äëÿ òåõ ñòðîê òàáëèöû, êîòîðûå îòîáðàæàþòñÿ ïîñëå ïðèìåíåíèÿ
âñåõ ïðåäûäóùèõ ôèëüòðîâ. Òî åñòü îáùåå óñëîâèå ôèëüòðàöèè – ýòî óñëîâèÿ
ôèëüòðàöèè äëÿ êàæäîãî ñòîëáöà, îáúåäèíåííûå ëîãè÷åñêîé îïåðàöèåé È.
Íàïðèìåð, åñëè ïðîâåñòè ôèëüòðàöèþ ïî äàííûì ñòîëáöà Ñóììà ñ óñëîâè-
åì > 35, à çàòåì ïî äàííûì ñòîëáöà Èíôîðìàòèêà ñ óñëîâèåì > 8, òî îáùåå
óñëîâèå ôèëüòðàöèè áóäåò òàêèì – (ñóììà áàëëîâ > 35) È (áàëë ïî èíôîð-
ìàòèêå > 8). Ðåçóëüòàò òàêîé ôèëüòðàöèè ïðèâåäåí íà ðèñóíêå 7.28.
Îòìåíèòü ôèëüòðàöèþ äàííûõ ìîæíî íåñêîëüêèìè ñïîñîáàìè:
 âûïîëíèòü Ãëàâíàÿ  Ðåäàêòèðîâàíèå  Ñîðòèðîâêà è ôèëüòð 
Î÷èñòèòü;
 âûïîëíèòü êîìàíäó Ñíÿòü ôèëüòð ñ â ñïèñêå ñòîëáöà, ïî äàííûì êî-
òîðîãî áûëà âûïîëíåíà ôèëüòðàöèÿ;
 óñòàíîâèòü îòìåòêó ôëàæêà Âûäåëèòü âñå â ñïèñêå ñòîëáöà, ïî äàí-
íûì êîòîðîãî áûëà âûïîëíåíà ôèëüòðàöèÿ, ïîñëå ÷åãî âûáðàòü êíîï-
êó ÎÊ.
×òîáû âîîáùå îòìåíèòü ðåæèì, â êîòîðîì ìîæíî ïðîâîäèòü ôèëüòðà-
öèþ, ñëåäóåò ïîâòîðíî âûïîëíèòü îäíó èç êîìàíä, êîòîðàÿ óñòàíàâëèâàåò
ýòîò ðåæèì.
Рис. 7.28. Результат последовательной фильтрации по значениям столбцов Сумма
и Информатика
ДОПОЛНИТЕЛЬНЫЕ ФИЛЬТРЫ
Èñïîëüçîâàíèå àâòîôèëüòðîâ äàåò âîçìîæíîñòü âûïîëíèòü ôèëüòðàöèþ
íå âî âñåõ ñëó÷àÿõ. Òàê, íàïðèìåð, ðàññìîòðåííûìè ñïîñîáàìè íåëüçÿ âû-
ïîëíèòü ôèëüòðàöèþ ïðè óñëîâèè, êîòîðîå ÿâëÿåòñÿ îáúåäèíåíèåì óñëî-
âèé ôèëüòðàöèè äâóõ ñòîëáöîâ ëîãè÷åñêîé îïåðàöèåé ÈËÈ, íàïðèìåð
(ñóììà áàëëîâ áîëüøå 35) ÈËÈ (áàëë ïî èíôîðìàòèêå áîëüøå 8).
Âûïîëíèòü òàêèå âèäû ôèëüòðàöèè â òàáëè÷íîì ïðîöåññîðå Excel 2007
ìîæíî ñ ïîìîùüþ ðàñøèðåííûõ ôèëüòðîâ. Äëÿ ýòîãî ñëåäóåò:
1. Ñêîïèðîâàòü èëè ââåñòè â ñâîáîäíûå ÿ÷åéêè ýëåêòðîííîé òàáëèöû
íàçâàíèÿ òåõ ñòîëáöîâ, ïî êîòîðûõ áóäåò îñóùåñòâëÿòüñÿ ôèëüòðà-
öèÿ (íàïðèìåð, íà ðèñóíêå 7.29 íàçâàíèÿ ñòîëáöîâ Ñóììà, Èíôîðìà-
òèêà).
2. Ââåñòè â ÿ÷åéêè ïîä íàçâàíèÿìè ñòîëáöîâ óñëîâèÿ ôèëüòðàöèè. Åñëè
ýòè óñëîâèÿ äîëæíû îáúåäèíÿòüñÿ ëîãè÷åñêîé îïåðàöèåé È, òî óñëî-
âèÿ ôèëüòðàöèè äîëæíû ðàñïîëàãàòüñÿ â îäíîé ñòðîêå. Åñëè ëîãè÷å-
ñêîé îïåðàöèåé ÈËÈ – òî â ðàçíûõ (íà ðèñóíêå 7.29 óñëîâèÿ >35, >8).
3. Âûïîëíèòü Äàííûå  Ñîðòèðîâêà è ôèëüòð  Äîïîëíèòåëüíî.
4. Â îêíå Ðàñøèðåííûé ôèëüòð:
225525525525525525525525525525525525525525525525525525525525525525525525525525525525525525525525525525525525525525525525525525555
ОБРАБОТКА ЧИСЛОВЫХ ДАННЫХ
a) Âûáðàòü îäèí èç ïåðåêëþ÷àòåëåé äëÿ îïðåäåëåíèÿ îáëàñòè ðàñïî-
ëîæåíèÿ ðåçóëüòàòà ôèëüòðàöèè (íà ðèñóíêå 7.29 – ôèëüòðîâàòü
ñïèñîê íà ìåñòå).
b) Ââåñòè â ïîëå Èñõîäíûé äèàïàçîí äèàïàçîí ÿ÷ååê, äàííûå â êîòî-
ðîì äîëæíû ôèëüòðîâàòüñÿ (íà ðèñóíêå 7.29 – B2:H14).
c) Ââåñòè â ïîëå Äèàïàçîí óñëîâèé äèàïàçîí ÿ÷ååê, â êîòîðûõ ðàñ-
ïîëîæåíû íàçâàíèÿ ñòîëáöîâ è óñëîâèÿ ôèëüòðàöèè.
d) Åñëè áûë âûáðàí ïåðåêëþ÷àòåëü ñêîïèðîâàòü ðåçóëüòàò â äðóãîå
ìåñòî, òî ââåñòè â ñîîòâåòñòâóþùåå ïîëå äèàïàçîí ÿ÷ååê, ãäå äîë-
æåí ðàçìåñòèòüñÿ ðåçóëüòàò ôèëüòðàöèè.
5. Âûáðàòü êíîïêó ÎÊ.
Íà ðèñóíêå 7.30 ïðåäñòàâëåí ðåçóëüòàò ôèëüòðàöèè, âûïîëíåííîé ïî
óñëîâèÿì, ïðåäñòàâëåííûì íà ðèñóíêå 7.29.
Рис. 7.30. Результат фильтрации по условиям, представленным на рисунке 7.29
Рис. 7.29. Условия фильтрации и окно Расширенный фильтр
2 625625625625625625625625625625625625625625625625625625625625625625625625625625625625625625625625625625625625625625625625625625656
Ãëàâà 7
ííûå â ÿ÷åéêàõ ýëåêòðîííîé òàáëèöû ìîæíî ñîðòèðîâàòü, òî åñòü èç-
òü ïîðÿäîê èõ ðàñïîëîæåíèÿ â ñòðîêàõ èëè ñòîëáöàõ ïî íåêîòîðûì ïðè-
çíàêàì. Ñîðòèðîâêà ìîæåò ïðîâîäèòüñÿ ïî âîçðàñòàíèþ èëè ïî óáûâàíèþ.
Äëÿ òîãî ÷òîáû áûñòðî âûïîëíèòü ñîðòèðîâêó âûäåëåííîãî ñâÿçàííîãî
äèàïàçîíà ïî çíà÷åíèÿì ïåðâîãî ñòîëáöà ýòîãî äèàïàçîíà, ñëåäóåò âûïîë-
íèòü Ãëàâíàÿ  Ðåäàêòèðîâàíèå  Ñîðòèðîâêà è ôèëüòð  Ñîðòèðîâ-
êà îò ìèíèìàëüíîãî ê ìàêñèìàëüíîìó èëè Ñîðòèðîâêà îò ìàêñèìàëü-
íîãî ê ìèíèìàëüíîìó.
Ñîðòèðîâêó â âûäåëåííîì äèàïàçîíå ìîæíî îñóùåñòâëÿòü è ïî çíà÷åíè-
ÿì íåñêîëüêèõ ñòîëáöîâ. Äëÿ ýòîãî ñëåäóåò âûïîëíèòü Äàííûå  Ñîð-
òèðîâêà è ôèëüòð  Ñîðòèðîâêà è óñòàíîâèòü ïàðàìåòðû è óñëîâèÿ
ñîðòèðîâêè â ñîîòâåòñòâóþùåì îêíå. Ïðè ýòîì ñíà÷àëà ñòðîêè ñîðòèðóþò-
ñÿ ïî çíà÷åíèÿì â ïåðâîì èç óêàçàííûõ ñòîëáöîâ, à çàòåì â êàæäîì ñëåäó-
þùåì èç âûáðàííûõ ñòîëáöîâ ñîðòèðîâêà ïðîèñõîäèò òîëüêî äëÿ òåõ
ñòðîê, â êîòîðûõ çíà÷åíèÿ âî âñåõ ïðåäûäóùèõ óêàçàííûõ äëÿ ñîðòèðîâ-
êè ñòîëáöàõ ñîâïàäàþò.
Ôèëüòðàöèÿ – ýòî âûáîð çíà÷åíèé â ÿ÷åéêàõ ýëåêòðîííîé òàáëèöû,
ñîîòâåòñòâóþùèõ îïðåäåëåííûì óñëîâèÿì. Ïîñëå âûïîëíåíèÿ ôèëüòðà-
öèè â òàáëèöå îòîáðàæàþòñÿ òîëüêî òå ñòðîêè, äàííûå â êîòîðûõ ñîîòâåò-
ñòâóþò óñëîâèÿì ôèëüòðàöèè. Îñòàëüíûå – âðåìåííî ñêðûâàþòñÿ.
Äëÿ âûáîðà ðåæèìà ôèëüòðàöèè íóæíî óñòàíîâèòü òàáëè÷íûé êóðñîð
â ïðîèçâîëüíóþ ÿ÷åéêó òàáëèöû èëè âûäåëèòü äèàïàçîí ÿ÷ååê è âûïîë-
íèòü Ãëàâíàÿ  Ðåäàêòèðîâàíèå  Ñîðòèðîâêà è ôèëüòð  Ôèëüòð
èëè Äàííûå  Ñîðòèðîâêà è ôèëüòð  Ôèëüòð.
Äëÿ óñòàíîâêè óñëîâèé ôèëüòðàöèè ìîæíî èñïîëüçîâàòü ôèëüòðû ïî
çíà÷åíèþ, ÷èñëîâûå è òåêñòîâûå ôèëüòðû.
Ôèëüòðàöèþ ìîæíî îñóùåñòâëÿòü ïîñëåäîâàòåëüíî äëÿ íåñêîëüêèõ
ñòîëáöîâ òàáëèöû. Òîãäà êàæäûé ñëåäóþùèé ôèëüòð áóäåò ïðèìåíåí òîëü-
êî äëÿ òåõ ñòðîê òàáëèöû, êîòîðûå îòîáðàæàþòñÿ ïîñëå ïðèìåíåíèÿ âñåõ
ïðåäûäóùèõ ôèëüòðîâ.
Äëÿ îòìåíû ôèëüòðàöèè íóæíî âûïîëíèòü Äàííûå  Ñîðòèðîâêà è
ôèëüòð  Î÷èñòèòü.
Äëÿ âûïîëíåíèÿ ôèëüòðàöèè ïðè óñëîâèè, êîòîðîå ÿâëÿåòñÿ îáúåäèíå-
íèåì óñëîâèé ôèëüòðàöèè äâóõ ñòîëáöîâ ëîãè÷åñêîé îïåðàöèåé ÈËÈ, èñ-
ïîëüçóþòñÿ ðàñøèðåííûå ôèëüòðû. Äëÿ ýòîãî â ñâîáîäíûõ ÿ÷åéêàõ òàá-
ëèöû íåîáõîäèìî íàïèñàòü íàçâàíèÿ ñòîëáöîâ è óñëîâèÿ ôèëüòðàöèè. Çà-
òåì âûïîëíèòü Äàííûå  Ñîðòèðîâêà è ôèëüòð  Äîïîëíèòåëüíî è
óñòàíîâèòü ïàðàìåòðû ôèëüòðàöèè â îêíå Ðàñøèðåííûé ôèëüòð.
Дайте ответы на вопросы
1.  ÷åì çàêëþ÷àåòñÿ ñîðòèðîâêà äàííûõ â Excel 2007?
2. Êàêèå ïðàâèëà ñîðòèðîâêè äàííûõ ïî âîçðàñòàíèþ â Excel 2007?
3. Êàêèì îáðàçîì ìîæíî ïðîâåñòè áûñòðóþ ñîðòèðîâêó?
4. Êîãäà êîìàíäà Ñîðòèðîâêà îò íàèìåíüøåãî ê íàèáîëüøåìó ìåíÿ-
åòñÿ íà êîìàíäó Ñîðòèðîâêà îò À äî ß?
уууууууууууууууСа ое ва ое в э о у еСа ое ва ое в э о у еСамое важное в этом пунктеСамое важное в этом пунктеСамое важное в этом пунктеСамое важное в этом пунктеСамое важное в этом пунктеСамое важное в этом пунктеСамое важное в этом пунктеСамое важное в этом пунктеСамое важное в этом пунктеСамое важное в этом пунктеСамое важное в этом пунктеСамое важное в этом пунктеСамое важное в этом пунктеСамое важное в этом пунктеСамое важное в этом пунктеСамое важное в этом пунктеСамое важное в этом пунктеСамое важное в этом пунктеСамое важное в этом пунктеСамое важное в этом пунктеСамое важное в этом пунктеСамое важное в этом пунктеСамое важное в этом пунктеСамое важное в этом пунктеСамое важное в этом пунктеСамое важное в этом пунктеСамое важное в этом пунктеСамое важное в этом пунктеСамое важное в этом пунктеСамое важное в этом пунктеСамое важное в этом пунктеСамое важное в этом пунктеСамое важное в этом пунктеСамое важное в этом пунктеСамое важное в этом пунктеСамое важное в этом пунктеСамое важное в этом пунктеСамое важное в этом пунктеСамое важное в этом пунктеСамое важное в этом пунктеСамое важное в этом пунктеСамое важное в этом пунктеСа ое ва ое в это теСа ое ва ое в это теСССССС
22572572572572572572572572572572572572572572572572572572572572572572572572572572572572572572572572572572572572572572572572572575
ОБРАБОТКА ЧИСЛОВЫХ ДАННЫХ
5. Êàê îñóùåñòâëÿåòñÿ ñîðòèðîâêà äàííûõ â òàáëèöàõ ïî çíà÷åíèÿì
íåñêîëüêèõ ñòîëáöîâ?
6. ×òî òàêîå ôèëüòðàöèÿ?
7. Êàêèå âèäû ôèëüòðàöèè ìîæíî îñóùåñòâëÿòü äëÿ ÷èñëîâûõ äàí-
íûõ; òåêñòîâûõ äàííûõ?
8. Äëÿ ÷åãî èñïîëüçóåòñÿ ðàñøèðåííûé ôèëüòð?
9. Êàê çàäàòü óñëîâèÿ äëÿ ðàñøèðåííîãî ôèëüòðà?
10.  ÷åì îòëè÷èÿ àâòîìàòè÷åñêîãî è ðàñøèðåííîãî ôèëüòðîâ?
Выполните задания
1. Îòêðîéòå óêàçàííûé ó÷èòåëåì ôàéë (íàïðèìåð, Ãëàâà 7Ïóíêò
7.4îáðàçåö 7.4.1xlsx). Íà ëèñòå Ëèñò1 ïðåäñòàâëåíà òàáëèöà âûëå-
òà ñàìîëåòîâ èç àýðîïîðòîâ Êèåâà. Îòñîðòèðóéòå òàáëèöó ïî âîçðàñ-
òàíèþ âðåìåíè âûëåòà ñàìîëåòîâ. Íà ëèñòå Ëèñò2 óñòàíîâèòå ðå-
æèì ôèëüòðàöèè. Îòîáðàçèòå äàííûå òîëüêî î ñàìîëåòàõ, âûëåòà-
þùèõ èç àýðîïîðòà «Áîðèñïîëü». Ñîõðàíèòå êíèãó â âàøåé ïàïêå â
ôàéëå ñ èìåíåì çàäàíèå 7.4.1.xlsx.
2. Îòêðîéòå óêàçàííûé ó÷èòåëåì ôàéë (íàïðèìåð, Ãëàâà 7Ïóíêò
7.4îáðàçåö 7.4.2.xlsx). Íà ëèñòå Ëèñò1 ïðåäñòàâëåíà òàáëèöà ðå-
çóëüòàòîâ ó÷àñòèÿ ñïîðòñìåíîâ â ñîðåâíîâàíèÿõ ïî òðîåáîðüþ: ôåõ-
òîâàíèå (î÷êè), áåã (âðåìÿ), ïðûæêè â âûñîòó (ì). Îòñîðòèðóéòå
òàáëèöó ïî çíà÷åíèÿì â òðåõ ñòîëáöàõ: Î÷êè (ïî óáûâàíèþ), Âðåìÿ
(ïî âîçðàñòàíèþ), Âûñîòà (ïî óáûâàíèþ). Íà ëèñòå Ëèñò2 óñòàíîâè-
òå ðåæèì ôèëüòðàöèè. Îòîáðàçèòå äàííûå îá ó÷àñòíèêàõ, êîòîðûå
íàáðàëè â ôåõòîâàíèè íå ìåíåå 40 î÷êîâ è ïðûãíóëè â âûñîòó îò
2,20 äî 2,25 ì. Ñîõðàíèòå êíèãó â âàøåé ïàïêå â ôàéëå ñ èìåíåì
çàäàíèå 7.4.2.xlsx.
3. Îòêðîéòå óêàçàííûé ó÷èòåëåì ôàéë (íàïðèìåð, Ãëàâà 7Ïóíêò
7.4îáðàçåö 7.4.3.xlsx). Íà ëèñòå Ëèñò1 ïðåäñòàâëåíà òàáëèöà âû-
ëåòà ñàìîëåòîâ èç àýðîïîðòîâ Êèåâà. Îòñîðòèðóéòå òàáëèöó òàê,
÷òîáû äàíûå î ñàìîëåòàõ, âûëåòàþùèõ èç îäíîãî àýðîïîðòà, øëè
ïîäðÿä, äàííûå îá àýðîïîðòå íàçíà÷åíèÿ ðàçìåùàëèñü â ïîðÿäêå îò
ß äî À, à âðåìÿ âûëåòà óâåëè÷èâàëîñü. Íà ëèñòå Ëèñò2 óñòàíîâèòå
ðåæèì ôèëüòðàöèè. Îòîáðàçèòå äàííûå î ñàìîëåòàõ, âûëåòàþùèõ
â Âàðøàâó ñ 9 äî 15 ÷àñîâ. Ñîõðàíèòå êíèãó â âàøåé ïàïêå â ôàéëå
ñ èìåíåì çàäàíèå 7.4.3.xlsx.
4. Îòêðîéòå óêàçàííûé ó÷èòåëåì ôàéë (íàïðèìåð, Ãëàâà 7Ïóíêò
7.4îáðàçåö 7.4.4.xlsx). Íà ëèñòå Ëèñò1 ïðåäñòàâëåíà òàáëèöà ñ äàí-
íûìè î æåñòêèõ ìàãíèòíûõ äèñêàõ. Çàäàéòå óñëîâèå ðàñøèðåííîé
ôèëüòðàöèè äëÿ îòáîðà äàííûõ î ÆÌÄ, â êîòîðûõ èëè åìêîñòü
áîëüøå 500 Ãáàéò, èëè öåíà ìåíüøå 1000 ãðí. Ñîõðàíèòå êíèãó â
âàøåé ïàïêå â ôàéëå ñ èìåíåì çàäàíèå 7.4.4.xlsx.
5. Îòêðîéòå óêàçàííûé ó÷èòåëåì ôàéë (íàïðèìåð, Ãëàâà 7Ïóíêò
7.4îáðàçåö 7.4.5.xlsx). Íà ëèñòå Ëèñò1 ïðåäñòàâëåíà òàáëèöà ñ äàí-
íûìè î TFT-ìîíèòîðàõ. Çàäàéòå óñëîâèå ðàñøèðåííîé ôèëüòðàöèè
äëÿ îòáîðà äàííûõ î ìîíèòîðàõ, â êîòîðûõ èëè äèàãîíàëü áîëü-
øå 19, èëè öåíà ìåíüøå 3000 ãðí. Ñîõðàíèòå êíèãó â âàøåé ïàïêå
â ôàéëå ñ èìåíåì çàäàíèå 7.4.5.xlsx.
2 825825825825825825825825825825825825825825825825825825825825825825825825825825825825825825825825825825825825825825825825825825858
Ãëàâà 7
7.5. ПРОМЕЖУТОЧНЫЕ ИТОГИ.7.5. ПРОМЕЖУТОЧНЫЕ ИТОГИ.
УСЛОВНОЕ ФОРМАТИРОВАНИЕУСЛОВНОЕ ФОРМАТИРОВАНИЕ
1. ×òî òàêîå ñîðòèðîâêà äàííûõ â ýëåêòðîííîé òàáëèöå? Êàêèìè ñïîñîáàìè
åå ìîæíî âûïîëíèòü?
2. ×òî òàêîå ôèëüòðàöèÿ äàííûõ â ýëåêòðîííîé òàáëèöå? Êàêèìè ñïîñîáàìè
åå ìîæíî âûïîëíèòü?
3. ×òî òàêîå ðàñøèðåííàÿ ôèëüòðàöèÿ? Ïðèâåäèòå ïðèìåð åå èñïîëüçîâàíèÿ.
ПРОМЕЖУТОЧНЫЕ ИТОГИ
×àñòî â îäíîì èëè íåñêîëüêèõ ñòîëáöàõ òàáëèöû ñîäåðæàòñÿ äàííûå,
êîòîðûå ïîâòîðÿþòñÿ. Ýòî ìîãóò áûòü, íàïðèìåð, íàçâàíèÿ êðóæêîâ, êî-
òîðûå ïîñåùàþò ó÷åíèêè; íàçâàíèÿ ôèðì-ïîñòàâùèêîâ, òîâàðîâ, ïóíêòîâ
íàçíà÷åíèÿ äâèæåíèÿ ïîåçäîâ è äð.
Íà ðèñóíêå 7.31 ïðåäñòàâëåíà òàáëèöà ñ äàííûìè î ïðîäàæå äèñêîâ ñ
ôèëüìàìè â íåñêîëüêèõ ìàãàçèíàõ.
Êàê ìû âèäèì, â òðåõ ñòîëáöàõ ýòîé òàáëèöû (Ìàãàçèí, Æàíð è Íà-
çâàíèå) åñòü äàííûå, êîòîðûå ïîâòîðÿþòñÿ. Àíàëèçèðóÿ äàííûå ýòîé òàá-
ëèöû, ìîæíî âûÿñíèòü, íàïðèìåð, ñêîëüêî ýêçåìïëÿðîâ ôèëüìîâ êàæäîãî
æàíðà áûëî ïðîäàíî, êàêîé ìàãàçèí ïðîäàë áîëüøå äèñêîâ è íà êàêóþ
ñóììó, ñêîëüêî ýêçåìïëÿðîâ êàæäîãî ôèëüìà è íà êàêóþ ñóììó áûëî ïðî-
äàíî è ò. ï. Òàêîé àíàëèç ïîçâîëÿåò ïëàíèðîâàòü, êàêîé èç æàíðîâ èìååò
Рис. 7.31. Данные о дисках и их продаже в магазинах
2 925925925925925925925925925925925925925925925925925925925925925925925925925925925925925925925925925925925925925925925925925925959
ОБРАБОТКА ЧИСЛОВЫХ ДАННЫХ
Рис. 7.32. Таблица, отсортированная по столбцу Магазин, и окно Промежуточные
итоги
áîëüøèé ñïðîñ, êàêèå ôèëüìû áîëåå ïîïóëÿðíû, êàêîé ìàãàçèí ðàáîòàåò
ýôôåêòèâíåå è äð.
×òîáû ïîëó÷èòü îòâåòû íà ýòè è àíàëîãè÷íûå âîïðîñû, ñëåäóåò îáúåäè-
íèòü äàííûå â ãðóïïû, ñîñòîÿùèå èç ïîâòîðÿþùèõñÿ çíà÷åíèé (æàíð, íà-
çâàíèå ôèëüìà, ìàãàçèí) è çàòåì óæå ïðîâîäèòü íåîáõîäèìûå âû÷èñëåíèÿ
(íàïðèìåð, íàõîæäåíèå ñóììû, ñðåäíåãî, íàèáîëüøåãî è ò. ä.) óæå âíóòðè
êàæäîé ãðóïïû îòäåëüíî.
Îäíèì èç ñïîñîáîâ âûïîëíèòü òàêèå îïåðàöèè – ÿâëÿåòñÿ íàõîæäåíèå
ïðîìåæóòî÷íûõ èòîãîâ.
×òîáû íàéòè ïðîìåæóòî÷íûå èòîãè, ñëåäóåò:
1. Âûäåëèòü ÿ÷åéêè, äëÿ çíà÷åíèé êîòîðûõ áóäóò íàõîäèòüñÿ ïðîìåæó-
òî÷íûå èòîãè. Íàïðèìåð, íà ðèñóíêå 7.32 ýòî äèàïàçîí À:F.
2. Âûïîëíèòü ñîðòèðîâêó âûäåëåííîãî äèàïàçîíà â òîì ñòîëáöå, ïî êî-
òîðîìó íåîáõîäèìî ñãðóïïèðîâàòü äàííûå. Íàïðèìåð, ñòîëáåö Â –
Æàíð.
3. Âûïîëíèòü Äàííûå  Ñòðóêòóðà  Ïðîìåæóòî÷íûå èòîãè.
Âûáðàòü â îêíå Ïðîìåæóòî÷íûå èòîãè (ðèñ. 7.32) â ñïèñêå ïîëÿ Îïå-
ðàöèÿ òó îïåðàöèþ, êîòîðàÿ áóäåò îáðàáàòûâàòü äàííûå (Ñóììà, Êî-
ëè÷åñòâî, Ñðåäíåå, Ìàêñèìóì è ò. ä.). Íàïðèìåð, íà ðèñóíêå 7.32 ýòî
îïåðàöèÿ Ñóììà.
4. Óñòàíîâèòü â îêíå Ïðîìåæóòî÷íûå èòîãè â ñïèñêå ïîëÿ Äîáàâèòü
èòîãè ïî îòìåòêè ôëàæêîâ ó òåõ ñòîëáöîâ, äëÿ êîòîðûõ áóäóò âû÷èñ-
ëåíû ïðîìåæóòî÷íûå èòîãè. Íàïðèìåð, íà ðèñóíêå 7.32 ýòî ñòîëáöû
Êîëè÷åñòâî è Ïðîäàíî.
5. Âûáðàòü êíîïêó ÎÊ.
Íà ðèñóíêå 7.33 ïðåäñòàâëåí ðåçóëüòàò âûïîëíåíèÿ ýòèõ äåéñòâèé äëÿ
òàáëèöû, ðàññìîòðåííîé âûøå. Äàííûå â òàáëèöå îáúåäèíåíû â ãðóïïû ïî
26026026026026026026026026026026026026026026026026026026026026026026026026026026026026026026026026026026026026026026026026026026060
Ãëàâà 7
Рис. 7.33. Таблица с промежуточными итогами в поле Количество и Продано
по значению столбца Жанр
çíà÷åíèÿì â ñòîëáöå Æàíð è äëÿ êàæäîé ãðóïïû ñîçäàíà ñòðîêà Èòîã. Äëÿ
ñòîëáöîâ Êîëè÷åñòâî è Ïðîäàíî ïîäñ÷èòàíà ñóììà ÷èñåë â êàæäîé ãðóïïå.
Ïåðâîíà÷àëüíî êàæäàÿ èç ãðóïï ïîëíîñòüþ ðàñêðûòà, î ÷åì ñâèäåòåëüñòâó-
þò êíîïêè ñëåâà îò êàæäîé èç íèõ. Íàïðèìåð, íà ðèñóíêå 7.33 äëÿ æàí-
ðîâ Áîåâèê, Ôàíòàñòèêà. Åñëè âûáðàòü îäíó èç ýòèõ êíîïîê, òî ñîîòâåò-
ñòâóþùàÿ ãðóïïà ñòðîê ñâåðíåòñÿ è áóäåò îòîáðàæàòüñÿ òîëüêî ñòðîêà Èòîã,
à êíîïêà ñëåâà îò ãðóïïû ïðèìåò âèä . Íàïðèìåð, äëÿ æàíðîâ íà ðèñóí-
êå 7.33 Äðàìà, Êîìåäèÿ. Â ëþáîé ìîìåíò ìîæíî âûáðàòü ýòó êíîïêó è
ñíîâà ðàçâåðíóòü ñîîòâåòñòâóþùóþ ãðóïïó. Â ñàìîì êîíöå òàáëèöû ïîä-
âåäåí îáùèé èòîã ïî êîëè÷åñòâó è ñóììå ïðîäàæ.
Íàä êíîïêàìè ñâîðà÷èâàíèÿ/ðàçâîðà÷èâàíèÿ ãðóïï íàõîäÿòñÿ òðè êíîï-
êè , è áûñòðîãî ñâîðà÷èâàíèÿ/ðàçâîðà÷èâàíèÿ óðîâíåé ñãðóïïè-
ðîâàííîé òàáëèöû: ïåðâûé óðîâåíü – ýòî âñÿ òàáëèöà, âòîðîé – ãðóïïû,
òðåòèé – ÷ëåíû ãðóïï.
УСЛОВНОЕ ФОРМАТИРОВАНИЕ
Åùå îäíèì ñïîñîáîì âûáðàòü â òàáëèöå çíà÷åíèÿ, êîòîðûå óäîâëåòâîðÿ-
þò îïðåäåëåííûì óñëîâèÿ, åñòü òàê íàçûâàåìîå óñëîâíîå ôîðìàòèðîâà-
íèå.
Óñëîâíîå ôîðìàòèðîâàíèå àâòîìàòè÷åñêè èçìåíÿåò ôîðìàò ÿ÷åéêè íà
çàäàííûé, åñëè âûïîëíÿåòñÿ íåêîòîðîå óñëîâèå.
2612612612612612612612612612612612612612612612612612612612612612612612612612612612612612612612612612612612612612612612612612612616
ОБРАБОТКА ЧИСЛОВЫХ ДАННЫХ
Íàïðèìåð, â ýëåêòðîííîì æóðíàëå
êëàññà óäîáíî îáîçíà÷àòü ðàçíûìè öâå-
òàìè äàííûå îá ó÷åíèêàõ, êîòîðûå èìå-
þò îöåíêè íèçêîãî, ñðåäíåãî, äîñòàòî÷-
íîãî è âûñîêîãî óðîâíåé. Íàïðèìåð,
ÿ÷åéêè, çíà÷åíèÿ êîòîðûõ íàõîäÿòñÿ â
äèàïàçîíå îò 1 äî 3, âûäåëèòü êðàñíûì
öâåòîì, îöåíêè îò 4 äî 6 – çåëåíûì, îò
7 äî 9 – æåëòûì, îò 10 äî 12 – ñèíèì
öâåòîì.
Îáðàùàåì âàøå âíèìàíèå: â îòëè÷èå
îò ôèëüòðàöèè, óñëîâíîå ôîðìàòèðîâà-
íèå íå ñêðûâàåò ÿ÷åéêè, çíà÷åíèÿ â êî-
òîðûõ íå óäîâëåòâîðÿþò çàäàííîìó óñ-
ëîâèþ, à òîëüêî îïðåäåëåííûì îáðàçîì
âûäåëÿåò â òàáëèöå òå ÿ÷åéêè, çíà÷åíèÿ â êîòîðûõ óäîâëåòâîðÿþò çàäàí-
íûì óñëîâèÿì.
 Excel 2007 äëÿ óñëîâíîãî ôîðìàòèðîâàíèÿ ñóùåñòâóåò ïÿòü ñïîñîáîâ
âûäåëåíèÿ ÿ÷ååê, ñïèñîê êîòîðûõ îòêðûâàåòñÿ âûáîðîì êíîïêè Óñëîâíîå
ôîðìàòèðîâàíèå â ãðóïïå Ñòèëè íà âêëàäêå Ãëàâíàÿ (ðèñ. 7.34):
1. Ïðàâèëà âûäåëåíèÿ ÿ÷ååê.
2. Ïðàâèëà îòáîðà ïåðâûõ è ïîñëåäíèõ çíà÷åíèé.
3. Ãèñòîãðàììû.
4. Öâåòîâûå øêàëû.
5. Íàáîðû çíà÷êîâ.
Äëÿ óñòàíîâêè ïåðâûõ äâóõ âèäîâ óñëîâíîãî ôîðìàòèðîâàíèÿ, à èìåííî
óñòàíîâëåíèå ïðàâèë ôîðìàòèðîâàíèÿ, ñëåäóåò:
1. Âûäåëèòü íåîáõîäèìûé äèàïàçîí ÿ÷ååê.
2. Âûïîëíèòü Ãëàâíàÿ  Ñòèëè  Óñëîâíîå ôîðìàòèðîâàíèå.
3. Âûáðàòü â ñïèñêàõ êíîïêè Óñëîâíîå ôîðìàòèðîâàíèå íóæíûé ñïî-
ñîá (ðèñ. 7.34).
4. Óêàçàòü â ñïèñêå âûáðàííîãî ñïîñîáà íóæíîå ïðàâèëî ôîðìàòèðîâà-
íèÿ.
5. Çàäàòü â îòêðûâøåìñÿ îêíå, óñëîâèå ôîðìàòèðîâàíèÿ è ôîðìàò, êîòî-
ðûé áóäåò óñòàíîâëåí, åñëè óñëîâèå áóäåò âûïîëíÿòüñÿ (ðèñ. 7.35).
Ôîðìàò ìîæíî âûáðàòü èç ñòàíäàðòíûõ èëè, âûáðàâ êîìàíäó Ïîëüçî-
âàòåëüñêèé ôîðìàò, óñòàíîâèòü ñîáñòâåííûé â îêíå Ôîðìàò ÿ÷ååê.
6. Âûáðàòü êíîïêó ÎÊ.
Íà ðèñóíêå 7.35 ïðåäñòàâëåíû â êà÷åñòâå ïðèìåðà îêíî ìåæäó, â êîòî-
ðîì óñòàíîâëåíî óñëîâèå ôîðìàòèðîâàíèÿ ìåæäó 7 è 9, ñî ñïèñêîì ñòàí-
äàðòíûõ ôîðìàòîâ, à òàêæå ïðåäâàðèòåëüíûé ïðîñìîòð âûáðàííîãî óñëîâ-
íîãî ôîðìàòèðîâàíèÿ ÿ÷ååê òàáëèöû.
Óñòàíîâêà óñëîâíîãî ôîðìàòèðîâàíèÿ òèïà Ãèñòîãðàììû ïðèâîäèò ê
âñòàâêå â ÿ÷åéêè âûäåëåííîãî äèàïàçîíà ãèñòîãðàìì, äëèíà öâåòíîé ïîëî-
ñû êîòîðûõ ïðîïîðöèîíàëüíà çíà÷åíèþ â ÿ÷åéêå (ðèñ. 7.36).
Óñòàíîâêà óñëîâíîãî ôîðìàòèðîâàíèÿ òèïà Öâåòîâûå øêàëû ïðèâîäèò ê
çàëèâêå â âûäåëåííîì äèàïàçîíå ÿ÷ååê ñ îäèíàêîâûìè çíà÷åíèÿìè îäíèì è
òåì æå öâåòîì (ðèñ. 7.37).
Рис. 7.34. Кнопка Условное формати-
рование и список типов выделения
ячеек
2622622622622622622622622622622622622622622622622622622622622622622622622622622622622622622622622622622622622622622622622622622626
Ãëàâà 7
Рис. 7.35. Выделенный диапазон ячеек и окно между с условием форматирования
и форматом из стандартного списка
Рис. 7.36. Условное форматирование типа Гистограммы
Рис. 7.37. Условное форматирование типа Цветовые шкалы
Ìîæíî òàêæå âûáðàòü âèä óñëîâíîãî ôîðìàòèðîâàíèÿ èç ñïèñêà Íàáî-
ðû çíà÷êîâ. Âî âðåìÿ òàêîãî ôîðìàòèðîâàíèÿ â ÿ÷åéêàõ âûäåëåííîãî äèà-
ïàçîíà ïîÿâèòñÿ çíà÷îê èç âûáðàííîãî íàáîðà. Ïîÿâëåíèå êîíêðåòíîé
26326326326326326326326326326326326326326326326326326326326326326326326326326326326326326326326326326326326326326326326326326326363
ОБРАБОТКА ЧИСЛОВЫХ ДАННЫХ
ïèêòîãðàììû èç íàáîðà â ÿ÷åéêå îçíà÷àåò, ÷òî çíà÷åíèå â ýòîé ÿ÷åéêå
óäîâëåòâîðÿåò óñëîâèþ, óñòàíîâëåííîìó äëÿ êàæäîãî çíà÷êà íàáîðà.
Îáðàùàåì âàøå âíèìàíèå: ê îäíîìó äèàïàçîíó ìîæåò áûòü ïðèìåíåíî
íåñêîëüêî ïðàâèë óñëîâíîãî ôîðìàòèðîâàíèÿ, âûïîëíåííûõ ïîñëåäîâà-
òåëüíî.
Äëÿ óäàëåíèÿ óñëîâíîãî ôîðìàòèðîâàíèÿ ñëåäóåò âûïîëíèòü Óñëîâíîå
ôîðìàòèðîâàíèå  Óäàëèòü ïðàâèëà  Óäàëèòü ïðàâèëà èç âûäåëåí-
íûõ ÿ÷ååê (èëè Óäàëèòü ïðàâèëà ñî âñåãî ëèñòà).
Ïðîìåæóòî÷íûå èòîãè ïîçâîëÿþò âû÷èñëèòü íåêîòîðûå îïåðàöèè (êî-
ëè÷åñòâî, ñóììà, ìàêñèìàëüíîå, ñðåäíåå) äëÿ ãðóïï ÿ÷ååê, ñîñòîÿùèõ èç
ïîâòîðÿþùèõñÿ çíà÷åíèé. Ïðè ýòîì ñíà÷àëà äàííûå îáúåäèíÿþòñÿ â ãðóï-
ïû, çàòåì ïðîèçâîäÿòñÿ íåîáõîäèìûå âû÷èñëåíèÿ âíóòðè êàæäîé ãðóïïû
îòäåëüíî.
Êíîïêà Ïðîìåæóòî÷íûå èòîãè, êîòîðàÿ óñòàíàâëèâàåò äàííûé ðåæèì
âû÷èñëåíèé, íàõîäèòñÿ íà âêëàäêå Äàííûå â ãðóïïå Ñòðóêòóðà.
Óñëîâíîå ôîðìàòèðîâàíèå àâòîìàòè÷åñêè èçìåíÿåò ôîðìàò ÿ÷åéêè íà
çàäàííûé, åñëè âûïîëíÿåòñÿ íåêîòîðîå óñëîâèå. Ñóùåñòâóåò ïÿòü ñïîñîáîâ
âûäåëåíèÿ ÿ÷ååê: Ïðàâèëà âûäåëåíèÿ ÿ÷ååê, Ïðàâèëà îòáîðà ïåðâûõ è
ïîñëåäíèõ çíà÷åíèé, Ãèñòîãðàììû, Öâåòîâûå øêàëû, Íàáîðû çíà÷-
êîâ. Èõ ñïèñîê îòêðûâàåòñÿ âûáîðîì êíîïêè Óñëîâíîå ôîðìàòèðîâàíèå â
ãðóïïå Ñòèëè íà âêëàäêå Ãëàâíàÿ.
Дайте ответы на вопросы
1. ×òî òàêîå ïðîìåæóòî÷íûå èòîãè? Êîãäà èõ öåëåñîîáðàçíî ñîçäàâàòü?
2. Êàê âû÷èñëèòü ïðîìåæóòî÷íûå èòîãè â Excel 2007?
3. Êàêèå ôóíêöèè ìîæíî âû÷èñëÿòü â ïðîìåæóòî÷íûõ èòîãàõ?
4 ×òî òàêîå óñëîâíîå ôîðìàòèðîâàíèå? Äëÿ ÷åãî îíî âûïîëíÿåòñÿ?
5. Êàêèå åñòü ñïîñîáû óñëîâíîãî ôîðìàòèðîâàíèÿ?
6. Êàê âûïîëíèòü óñëîâíîå ôîðìàòèðîâàíèå?
7. Êàê î÷èñòèòü óñëîâíîå ôîðìàòèðîâàíèå íà âñåì ëèñòå?
Выполните задания
1. Îòêðîéòå óêàçàííûé ó÷èòåëåì ôàéë (íàïðèìåð, Ãëàâà 7Ïóíêò
7.5îáðàçåö 7.5.1.xlsx). Íà ëèñòå Ëèñò1 ïðåäñòàâëåíà òàáëèöà ñî
çíà÷åíèÿìè ñâîéñòâ âèí÷åñòåðîâ. Âû÷èñëèòå ïðîìåæóòî÷íûå èòîãè
ïî çíà÷åíèÿì â ñòîëáöå Ôèðìà. Ñîõðàíèòå êíèãó â âàøåé ïàïêå â
ôàéëå ñ èìåíåì çàäàíèå 7.5.1.xlsx.
2. Îòêðîéòå óêàçàííûé ó÷èòåëåì ôàéë (íàïðèìåð, Ãëàâà 7Ïóíêò
7.5îáðàçåö 7.5.2.xlsx). Íà ëèñòå Ëèñò1 ïðåäñòàâëåíà òàáëèöà ñî
çíà÷åíèÿìè ñâîéñòâ ìîíèòîðîâ. Âû÷èñëèòå ïðîìåæóòî÷íûå èòîãè
ïî çíà÷åíèÿì â ñòîëáöå Äèàãîíàëü. Ñîõðàíèòå êíèãó â âàøåé
ïàïêå â ôàéëå ñ èìåíåì çàäàíèå 7.5.2.xlsx.
3. Îòêðîéòå óêàçàííûé ó÷èòåëåì ôàéë (íàïðèìåð, Ãëàâà 7Ïóíêò
7.5îáðàçåö 7.5.3.xlsx). Íà ëèñòå Ëèñò1 ïðåäñòàâëåíà òàáëèöà ñ äàí-
ууууууууууууууа ое ва ое в э о у еа ое ва ое в э о у еамое важное в этом пунктеамое важное в этом пунктеамое важное в этом пунктеамое важное в этом пунктеамое важное в этом пунктеамое важное в этом пунктеамое важное в этом пунктеамое важное в этом пунктеамое важное в этом пунктеамое важное в этом пунктеамое важное в этом пунктеамое важное в этом пунктеамое важное в этом пунктеамое важное в этом пунктеамое важное в этом пунктеамое важное в этом пунктеамое важное в этом пунктеамое важное в этом пунктеамое важное в этом пунктеамое важное в этом пунктеамое важное в этом пунктеамое важное в этом пунктеамое важное в этом пунктеамое важное в этом пунктеамое важное в этом пунктеамое важное в этом пунктеамое важное в этом пунктеамое важное в этом пунктеамое важное в этом пунктеамое важное в этом пунктеамое важное в этом пунктеамое важное в этом пунктеамое важное в этом пунктеамое важное в этом пунктеамое важное в этом пунктеамое важное в этом пунктеамое важное в этом пунктеамое важное в этом пунктеамое важное в этом пунктеамое важное в этом пунктеамое важное в этом пунктеамое важное в этом пунктеа ое ва ое в это теа ое ва ое в это те
2642642642642642642642642642642642642642642642642642642642642642642642642642642642642642642642642642642642642642642642642642642646
Ãëàâà 7
íûìè î TFT-ìîíèòîðàõ. Çàêðàñüòå â ðîçîâûé öâåò âñå ÿ÷åéêè, â
êîòîðûõ äèàãîíàëü ìîíèòîðà ìåíüøå 21. Ñîõðàíèòå êíèãó â âàøåé
ïàïêå â ôàéëå ñ èìåíåì çàäàíèå 7.5.3.xlsx.
4. Îòêðîéòå óêàçàííûé ó÷èòåëåì ôàéë (íàïðèìåð, Ãëàâà 7Ïóíêò
7.5îáðàçåö 7.5.4.xlsx). Íà ëèñòå Ëèñò1 ïðåäñòàâëåíà òàáëèöà ñ äàí-
íûìè î æåñòêèõ ìàãíèòíûõ äèñêàõ. Óñòàíîâèòå ñèíèé öâåò ÿ÷ååê,
â êîòîðûõ åìêîñòü êýø-ïàìÿòè áîëüøå 8 Ìáàéò. Ñîõðàíèòå êíèãó
â âàøåé ïàïêå â ôàéëå ñ èìåíåì çàäàíèå 7.5.4.xlsx.
5. Îòêðîéòå óêàçàííûé ó÷èòåëåì ôàéë (íàïðèìåð, Ãëàâà 7Ïóíêò
7.5îáðàçåö 7.5.5.xlsx). Íà ëèñòå Ëèñò1 ïðåäñòàâëåíà òàáëèöà ñ äàí-
íûìè î òåìïåðàòóðå çà ïîñëåäíèé ìåñÿö â ã. Êèåâå. Óñòàíîâèòå óñ-
ëîâíîå ôîðìàòèðîâàíèå Ãèñòîãðàììû (ñèíÿÿ ãèñòîãðàììà) äëÿ
âñåõ ÷èñëîâûõ äàííûõ òàáëèöû. Ñîõðàíèòå êíèãó â âàøåé ïàïêå â
ôàéëå ñ èìåíåì çàäàíèå 7.5.5.xlsx.
6. Íàéäèòå â Èíòåðíåòå äàííûå î êîëè÷åñòâå íàñåëåíèÿ â âàøåì îá-
ëàñòíîì öåíòðå çà ïîñëåäíèå 5 ëåò. Íà ëèñòå Ëèñò1 ñîçäàéòå ýëåê-
òðîííóþ òàáëèöó ïî ýòèì äàííûì. Óñòàíîâèòå óñëîâíîå ôîðìàòèðî-
âàíèå ñ èñïîëüçîâàíèåì Íàáîðîâ çíà÷êîâ (4 ñèãíàëà ñâåòîôîðà)
äëÿ äàííûõ òàáëèöû. Ñîõðàíèòå êíèãó â âàøåé ïàïêå â ôàéëå ñ
èìåíåì çàäàíèå 7.5.6.xlsx.
ÏÐÀÊÒÈ×ÅÑÊÀß ÐÀÁÎÒÀ № 16
«Сортировка данных в таблицах. Автоматические
и расширенные фильтры. Условное форматирование»
Âíèìàíèå! Ðàáîòàÿ ñ êîìïüþòåðîì, ñîáëþäàéòå ïðàâèëà áåçîïàñíîñòè
è ñàíèòàðíî-ãèãèåíè÷åñêèå íîðìû.
1. Îòêðîéòå óêàçàííûé ó÷èòåëåì ôàéë (íàïðèìåð, Ãëàâà 7Ïðàêòè÷å-
ñêàÿ 16îáðàçåö ïð16.xlsx).
2. Íà ëèñòå Ëèñò1 âûïîëíèòå ñîðòèðîâêó òàáëèöû ïî çíà÷åíèÿì â ñòîëá-
öå Ôàìèëèÿ ïî óáûâàíèþ.
3. Íà ëèñòå Ëèñò2 âûïîëíèòå ñîðòèðîâêó òàáëèöû ïî çíà÷åíèÿì â íå-
ñêîëüêèõ ñòîëáöàõ â óêàçàííîì ïîðÿäêå: Ôàìèëèÿ (ïî âîçðàñòàíèþ),
Èìÿ (ïî âîçðàñòàíèþ), Ãîä ðîæäåíèÿ (ïî óáûâàíèþ).
4. Íà ëèñòå Ëèñò3 îòîáðàçèòå äàííûå îá ó÷åíèêàõ, ðîñò êîòîðûõ âûøå
1 ì 80 ñì.
5. Íà ëèñòå Ëèñò4 îòîáðàçèòå äàííûå îá ó÷åíèêàõ, êîòîðûå ïîñåùàþò
êðóæêè ðèñîâàíèÿ èëè ïåíèÿ.
6. Íà ëèñòå Ëèñò5 âû÷èñëèòå ïðîìåæóòî÷íûå èòîãè ïî çíà÷åíèÿì â
ñòîëáöå Âåñ ó÷åíèêîâ, êîòîðûå îïðåäåëÿþò ñðåäíèé è ìàêñèìàëüíûé
âåñ.
7. Íà ëèñòå Ëèñò6 óñòàíîâèòå óñëîâíîå ôîðìàòèðîâàíèå, ÷òîáû ÿ÷åéêè,
â êîòîðûõ âåñ ó÷àùèõñÿ áîëüøå 80 êã, çàêðàøèâàëèñü êðàñíûì öâå-
òîì, à ÿ÷åéêè, â êîòîðûõ âåñ ó÷àùèõñÿ ìåíüøå 75 êã, – ñèíèì.
8. Ñîõðàíèòå êíèãó â âàøåé ïàïêå â ôàéëå ñ èìåíåì ïðàêòè÷åñêàÿ 16.xlsx.
 ýòîé ãëàâå âû óçíàåòå:
îá ýòàïàõ ðåøåíèÿ çàäà÷
èç ðàçíûõ îòðàñëåé
÷åëîâå÷åñêîé
äåÿòåëüíîñòè
ñ èñïîëüçîâàíèåì
èíôîðìàöèîííî-
êîììóíèêàöèîííûõ
òåõíîëîãèé
î âûïîëíåíèè ó÷åáíûõ
ïðîåêòîâ ïî
èíôîðìàòèêå
î äåéñòâèÿõ íà êàæäîì
èç ýòàïîâ ðåøåíèÿ
êîìïåòåíòíîñòíûõ çàäà÷
ñ èñïîëüçîâàíèåì
èíôîðìàöèîííî-
êîììóíèêàöèîííûõ
òåõíîëîãèé
î ñòðàòåãèè ïîèñêà
èíôîðìàöèîííûõ
ìàòåðèàëîâ
26626626626626626626626626626626626626626626626626626626626626626626626626626626626626626626626626626626626626626626666
Ãëàâà 8
8.1. ЭТАПЫ РЕШЕНИЯ КОМПЕТЕНТНОСТНЫХ ЗАДАЧ8.1. ЭТАПЫ РЕШЕНИЯ КОМПЕТЕНТНОСТНЫХ ЗАДАЧ
1. ×òî òàêîå êîìïåòåíòíîñòíàÿ çàäà÷à?
2. Êàêîâ àëãîðèòì ðåøåíèÿ çàäà÷ èç ðàçíûõ îáëàñòåé ÷åëîâå÷åñêîé äåÿòåëü-
íîñòè?
3. Êàêèå ñðåäñòâà ìîãóò áûòü èñïîëüçîâàíû äëÿ ïðåäñòàâëåíèÿ ðåøåíèÿ
êîìïåòåíòíîñòíûõ çàäà÷?
ЭТАПЫ РЕШЕНИЯ КОМПЕТЕНТНОСТНЫХ ЗАДАЧ
 ñåäüìîì êëàññå âû íà÷àëè ðåøàòü çàäà÷è, êîòîðûå íàçûâàþò êîìïå-
òåíòíîñòíûìè. Íàïîìíèì, ÷òî êîìïåòåíòíîñòíûìè íàçûâàþò çàäà÷è èç
ðàçíûõ îáëàñòåé äåÿòåëüíîñòè ÷åëîâåêà, òðåáóþùèå îò ÷åëîâåêà óìåíèÿ
èñïîëüçîâàòü ïîëó÷åííûå çíàíèÿ íà ïðàêòèêå. Èõ ñìûñë çàêëþ÷àåòñÿ â
ðåøåíèè íåêîòîðîé æèçíåííîé ïðîáëåìû ñ ïðèìåíåíèåì çíàíèé, óìåíèé
è íàâûêîâ, ïîëó÷åííûõ íà óðîêàõ ïî ðàçëè÷íûì ïðåäìåòàì. Çíà÷èòåëü-
íàÿ ÷àñòü òàêèõ çàäà÷ íå îãðàíè÷èâàåòñÿ ïðåäìåòíîé îáëàñòüþ îäíîãî
ó÷åáíîãî ïðåäìåòà, à ÿâëÿåòñÿ ìåæïðåäìåòíîé.
Âû óæå çíàåòå ýòàïû ðåøåíèÿ êîìïåòåíòíîñòíûõ çàäà÷ (ðèñ. 8.1).
Ðàññìîòðèì ïîäðîáíåå íàçâàííûå ýòàïû.
Âûïîëíèòü ñîäåðæàòåëüíûé àíàëèç ôîðìóëèðîâêè çàäà÷è îçíà÷àåò
âûäåëèòü â ôîðìóëèðîâêå äåòàëè çàäàíèÿ è ÿâíî óêàçàííûå èñõîäíûå
äàííûå, îïðåäåëèòü ïîòðåáíîñòü â äðóãèõ äàííûõ, íåîáõîäèìûõ äëÿ ðåøå-
íèÿ çàäà÷è, íàìåòèòü, ÷òî áóäåò ñ÷èòàòüñÿ êîíå÷íûì ðåçóëüòàòîì.
Ñîäåðæàòåëüíûé àíàëèç ôîðìóëèðîâêè çàäà÷è
Ïîèñê èíôîðìàöèîííûõ ìàòåðèàëîâ
Ïîñòðîåíèå èíôîðìàöèîííîé ìîäåëè çàäà÷è
Âûáîð ñðåäñòâ îáðàáîòêè äàííûõ
Îáðàáîòêà äàííûõ
Ïðåäñòàâëåíèå ðåçóëüòàòîâ ðåøåíèÿ çàäà÷è
Рис. 8.1. Этапы решения компетентностных задач
262672672672672672672672672672672672672672672672672672672672672672672672672672672672672672672672672672672672672672676
РЕШЕНИЕ КОМПЕТЕНТНОСТНЫХ ЗАДАЧ, ВЫПОЛНЕНИЕ УЧЕБНЫХ ПРОЕКТОВ
Îñóùåñòâèòü ïîèñê èíôîðìàöèîííûõ ìàòåðèàëîâ, âûïîëíèâ äâå çàäà÷è:
 Ðàçðàáîòàòü ñòðàòåãèþ ïîèñêà èíôîðìàöèîííûõ ìàòåðèàëîâ, îïðåäåëèâ:à
 öåëè è çàäàíèÿ ïîèñêà;
 èñòî÷íèêè, â êîòîðûõ áóäåò
îñóùåñòâëÿòüñÿ ïîèñê;
 êëþ÷åâûå ñëîâà;
 êðèòåðèè îöåíèâàíèÿ íàéäåí-
íûõ ìàòåðèàëîâ.
 Îñóùåñòâèòü ïîèñê èíôîðìàöèîí-
íûõ ìàòåðèàëîâ, â òîì ÷èñëå â èíòåðíåò-ðåñóðñàõ, â ñîîòâåòñòâèè ñ
ðàçðàáîòàííîé ñòðàòåãèåé, ñîïîñòàâèòü ðåçóëüòàòû ïîèñêà ñ öåëüþ,
îöåíèòü â ñîîòâåòñòâèè ñ êðèòåðèÿìè.
Ïîñòðîèòü èíôîðìàöèîííóþ ìîäåëü çàäà÷è îçíà÷àåò ñîñòàâèòü ïëàí è
îïèñàíèå ðåøåíèÿ çàäà÷è, îïðåäåëèòü ïîñëåäîâàòåëüíîñòü äåéñòâèé, êîòî-
ðûå ïðèâåäóò ê âûïîëíåíèþ ïîñòàâëåííîé çàäà÷è.
Âûáðàòü ñðåäñòâà îáðàáîòêè äàííûõ â çàâèñèìîñòè îò ïîñòàâëåííîé çà-
äà÷è è èìåþùèõñÿ ìàòåðèàëîâ. Ñðåäñòâàìè ìîæåò áûòü òåêñòîâûé ïðîöåñ-
ñîð, ãðàôè÷åñêèé ðåäàêòîð, ðåäàêòîð ïðåçåíòàöèé, òàáëè÷íûé ïðîöåññîð,
ó÷åáíàÿ ñðåäà âûïîëíåíèÿ àëãîðèòìîâ, ðåäàêòîð ìóëüòèìåäèéíûõ äàííûõ
è äð. Âî ìíîãèõ çàäà÷àõ ìîæåò áûòü èñïîëüçîâàíî íåñêîëüêî ñðåäñòâ.
Îáðàáîòêà äàííûõ ïðåäóñìàòðèâàåò ïðèìåíåíèå âûáðàííûõ ïðîãðàìì-
íûõ ñðåäñòâ äëÿ ðåàëèçàöèè ïëàíà ðåøåíèÿ çàäà÷è, îïèñàííîãî â èíôîðìà-
öèîííîé ìîäåëè çàäà÷è. Íà ýòîì ýòàïå âûïîëíÿåòñÿ ñðàâíåíèå è ñîïîñòàâ-
ëåíèå ñâåäåíèé, ïîëó÷åííûõ èç ðàçíûõ èñòî÷íèêîâ, èñêëþ÷åíèå íåïîäõîäÿ-
ùèõ è íåñóùåñòâåííûõ ñâåäåíèé, ñòðóêòóðèðîâàíèå äàííûõ, ïîëó÷åíèå
íîâûõ äàííûõ íà îñíîâå èçâåñòíûõ, ôîðìóëèðîâêà âûâîäîâ.
Ïðåäñòàâèòü ðåçóëüòàòû ðåøåíèÿ çàäà÷è â ñîîòâåòñòâèè ñ àóäèòîðèåé
îçíà÷àåò ðàçðàáîòàòü èòîãîâûé äîêóìåíò, â êîòîðîì îòîáðàæàåòñÿ õîä è ðå-
çóëüòàòû ðåøåíèÿ çàäà÷è, è ïðåäñòàâèòü åãî àóäèòîðèè. Ïðè ýòîì ñóùå-
ñòâåííûì ÿâëÿåòñÿ ó÷åò íàçíà÷åíèÿ èòîãîâîãî äîêóìåíòà, êðàòêîå è ëîãè÷-
íîå èçëîæåíèå îáîáùåííûõ äàííûõ, îáîñíîâàíèå âûâîäîâ.
ПРИМЕР РЕШЕНИЯ КОМПЕТЕНТНОСТНОЙ ЗАДАЧИ
Âñïîìíèì ýòàïû ðåøåíèÿ êîìïåòåíòíîñòíûõ çàäà÷ íà ïðèìåðå ñëåäóþ-
ùåé çàäà÷è: Âàø êëàññ ñîáèðàåòñÿ âî âðåìÿ ó÷åáíîé ïðàêòèêè ïîåõàòü
íà îäíîäíåâíóþ ýêñêóðñèþ â îäèí èç îáëàñòíûõ öåíòðîâ Óêðàèíû. Öåëü
ýêñêóðñèè – îçíàêîìèòüñÿ ñ ïàìÿòíûìè ìåñòàìè, ñâÿçàííûìè ñ ñîáû-
òèÿìè, êîòîðûå èçó÷àëèñü â êóðñå èñòîðèè Óêðàèíû â 8 êëàññå. ×òîáû
âûáðàòü ãîðîä äëÿ ïîåçäêè, äîãîâîðèëèñü âûÿñíèòü, êàêèå ïàìÿòíûå ìå-
ñòà èçó÷åííîãî ïåðèîäà èñòîðèè Óêðàèíû ìîæíî óâèäåòü â êàæäîì ãîðî-
äå, è ðàçðàáîòàòü ìàðøðóòû ïåøåõîäíûõ ýêñêóðñèé. Ìàðøðóò ìîæåò
áûòü äîïîëíåí ïîñåùåíèåì äîñòîïðèìå÷àòåëüíîñòåé, ñâÿçàííûõ ñ âûäà-
þùèìèñÿ ëè÷íîñòÿìè, èçâåñòíûìè èç êóðñà èñòîðèè Óêðàèíû èëè óêðà-
èíñêîé ëèòåðàòóðû. Êàæäûé ó÷àùèéñÿ êëàññà ñîáèðàåò ñâåäåíèÿ îá îä-
íîì èç ãîðîäîâ. Ïîñëå îáñóæäåíèÿ â êëàññå íàéäåííûõ ñâåäåíèé áóäåò âû-
áðàí ãîðîä ïðîâåäåíèÿ ýêñêóðñèè. Âàì ïîðó÷èëè ñîáðàòü ñâåäåíèÿ î ãîðîäå
Ïîëòàâå. Äëÿ óäîáñòâà âûïîëíåíèÿ çàäàíèÿ âàì ïðåäîñòàâëåí ôàéë ñ
êàðòîé Ïîëòàâû (ðèñ. 8.2).
Ñòðàòåãèÿ (äðåâíåãðå÷. στρατηγία –
èñêóññòâî ïîëêîâîäöà) – îáùèé,
íåäåòàëèçèðîâàííûé ïëàí íåêîòî-
ðîé äåÿòåëüíîñòè, îõâàòûâàþùèé
ïðîäîëæèòåëüíûé ïåðèîä; ñïîñîá
äîñòèæåíèÿ ñëîæíîé öåëè.
26826826826826826826826826826826826826826826826826826826826826826826826826826826826826826826826826826826826826826826868
Ãëàâà 8
Рис. 8.2. Карта Полтавы
1. Âî âðåìÿ ñîäåðæàòåëüíîãî àíàëèçà ôîðìóëèðîâêè çàäà÷è ñëåäóåò âû-
ÿñíèòü:
a) ×òî íåîáõîäèìî ïîëó÷èòü êàê ðåøåíèå çàäà÷è?
Ïðîëîæèòü íà êàðòå ìàðøðóò ýêñêóðñèè ïî ãîðîäó Ïîëòàâå.
Îáåñïå÷èòü äëèòåëüíîñòü ýêñêóðñèè íà ïðîëîæåííîì ìàðøðóòå,
ïîäõîäÿùóþ äëÿ îäíîäíåâíîé ïîåçäêè.
Ïðåäñòàâèòü èñòîðè÷åñêèå ïàìÿòêè íà ìàðøðóòå.
b) Êàêèå äàííûå, íåîáõîäèìûå äëÿ ðåøåíèÿ çàäà÷è, åñòü â óñëîâèè?
Ìåñòà, âûáðàííûå äëÿ ýêñêóðñèè, äîëæíû êàñàòüñÿ ñîáûòèé, êî-
òîðûå èçó÷àëèñü â êóðñå èñòîðèè Óêðàèíû â 8 êëàññå (Óêðàèíà
â XVI–XVIII ââ.), è èñòîðè÷åñêèõ ëèö, èçâåñòíûõ èç èñòîðèè
Óêðàèíû èëè óêðàèíñêîé ëèòåðàòóðû.
Äëèòåëüíîñòü ïåøåõîäíîé ýêñêóðñèè äîëæíà áûòü â ïðåäåëàõ îä-
íîãî äíÿ.
c) Êàêèå äàííûå íåîáõîäèìî íàéòè èëè âñïîìíèòü èç ðàíåå èçó÷åí-
íîãî äëÿ ðåøåíèÿ çàäà÷è?
Êàêèå ñîáûòèÿ èç èñòîðèè Óêðàèíû XVI–XVIII ââ. è èñòîðè÷å-
ñêèå ëè÷íîñòè ñâÿçàíû ñ Ïîëòàâîé? (Ïîëòàâñêàÿ áèòâà 1709 ã. –
ïî äàííûì èç ó÷åáíèêà èñòîðèè Óêðàèíû äëÿ 8 êëàññà; Ã. Ñêîâî-
ðîäà, Ò. Øåâ÷åíêî, Ì. ×óðàé, È. Êîòëÿðåâñêèé – ïî äàííûì ó÷åá-
íèêîâ èñòîðèè Óêðàèíû è óêðàèíñêîé ëèòåðàòóðû).
Êàêèå äîñòîïðèìå÷àòåëüíîñòè â ñîâðåìåííîé Ïîëòàâå ñâÿçàíû ñ
èñòîðè÷åñêèìè ñîáûòèÿìè è ëè÷íîñòÿìè?
Êàêèå äîñòîïðèìå÷àòåëüíîñòè, ñâÿçàííûå ñ èñòîðè÷åñêèìè ñî-
áûòèÿìè è ëè÷íîñòÿìè, ìîæíî ïîñåòèòü â òå÷åíèå îäíîäíåâíîé
ïåøåõîäíîé ýêñêóðñèè?
26926926926926926926926926926926926926926926926926926926926926926926926926926926926926926926926926926926926926926926969
РЕШЕНИЕ КОМПЕТЕНТНОСТНЫХ ЗАДАЧ, ВЫПОЛНЕНИЕ УЧЕБНЫХ ПРОЕКТОВ
2. Ïîèñê èíôîðìàöèîííûõ ìàòåðèàëîâ íåîáõîäèìî âûïîëíèòü äëÿ íà-
õîæäåíèÿ ñâåäåíèé î ïàìÿòíûõ ìåñòàõ è èõ ðàñïîëîæåíèè íà òåððè-
òîðèè Ïîëòàâû.
a) Îïðåäåëèì ñòðàòåãèþ ïîèñêà:
Öåëü ïîèñêà: ïîëó÷èòü îïèñàíèå è äàííûå î ðàñïîëîæåíèè â
Ïîëòàâå ïàìÿòíûõ ìåñò, ñâÿçàííûõ ñ èñòîðè÷åñêèìè ñîáûòèÿìè
â Óêðàèíå XVI–XVIII ââ. è èñòîðè÷åñêèìè ëè÷íîñòÿìè.
Çàäàíèå ïîèñêà: íàéòè òåêñòû ñ îïèñàíèåì äîñòîïðèìå÷àòåëü-
íîñòåé, èõ àäðåñà, ôîòîãðàôèè, êàðòû ñ îáîçíà÷åííûìè ìåñòàìè
ðàñïîëîæåíèÿ äîñòîïðèìå÷àòåëüíîñòåé.
Èñòî÷íèêè ïîèñêà ñïèñêà èñòîðè÷åñêèõ äîñòîïðèìå÷àòåëüíîñòåé:
ïå÷àòíûå ýíöèêëîïåäèè, ñïðàâî÷íèêè, ïóòåâîäèòåëè, Èíòåðíåò.
Ñâåäåíèÿ îá èñòîðè÷åñêèõ äîñòîïðèìå÷àòåëüíîñòÿõ ìîãóò áûòü ïî-
ëó÷åíû êàê ñ îôèöèàëüíûõ ñàéòîâ ãîðîäà, åãî ìóçååâ, ãàëåðåé,
òàê è ñ ñàéòîâ ýíöèêëîïåäèé, òóðèñòè÷åñêèõ ôèðì, ëè÷íûõ ñàé-
òîâ è áëîãîâ ïîëüçîâàòåëåé, ïîñåùàâøèõ Ïîëòàâó.
Êëþ÷åâûå ñëîâà äëÿ ïîèñêà ñâåäåíèé îá èñòîðè÷åñêèõ äîñòîïðè-
ìå÷àòåëüíîñòÿõ:
Ïîëòàâà XVI–XVIII ââ.;
èñòîðè÷åñêèå ìåñòà Ïîëòàâû;
èñòîðè÷åñêèå ëè÷íîñòè Ïîëòàâû;
ëèòåðàòóðíàÿ Ïîëòàâùèíà;
ýêñêóðñèÿ â Ïîëòàâó;
ïàìÿòíèêè Ïîëòàâñêîé áèòâû;
ìóçåé Ïîëòàâñêîé áèòâû.
Êðèòåðèè îöåíèâàíèÿ íàéäåííûõ ìàòåðèàëîâ:
ìàòåðèàëû äîëæíû áûòü àêòóàëüíûìè, íå óñòàðåâøèìè;
äîëæíà ñóùåñòâîâàòü âîçìîæíîñòü ïðîâåðèòü íàéäåííûå äàí-
íûå ïî äàííûì èç äðóãèõ èñòî÷íèêîâ;
èçîáðàæåíèÿ äîëæíû áûòü êà÷åñòâåííûìè.
b)  ðåçóëüòàòå ïîèñêà è îöåíêè íàéäåííûõ ðåñóðñîâ áûëè ïîëó÷åíû
ñëåäóþùèå ñâåäåíèÿ:
Â Ïîëòàâå ñ ñîáûòèÿìè XVI–XVIII ââ. ñâÿçàíû ñëåäóþùèå äîñòî-
ïðèìå÷àòåëüíîñòè:
Ãîñóäàðñòâåííûé èñòîðèêî-êóëüòóðíûé çàïîâåäíèê «Ïîëå Ïîë-
òàâñêîé áèòâû» (battle-poltava.org);
Ìóçåé èñòîðèè Ïîëòàâñêîé áèòâû (tourism.poltava.ua/muzei/
Muzej_istorii_Poltavskoi_bitvi);
èñòîðè÷åñêèå ïàìÿòíèêè íà òåððèòîðèè ãîðîäà Ïîëòàâû çà ïðå-
äåëàìè çàïîâåäíèêà «Ïîëå Ïîëòàâñêîé áèòâû» (histpol.pl.ua/ru/
poltava-istoricheskie-ocherki/poltavskaya-bitva-i-ejo-pamyatniki).
Ñ èñòîðè÷åñêèìè ëè÷íîñòÿìè íà òåððèòîðèè ãîðîäà Ïîëòàâû ñâÿ-
çàíû òàêèå äîñòîïðèìå÷àòåëüíîñòè:
ìåìîðèàëüíûé ìóçåé-óñàäüáà È. Êîòëÿðåâñêîãî;
ïàìÿòíèêè Ò. Øåâ÷åíêî, Ì. ×óðàé, È. Êîòëÿðåâñêîìó.
3. Ïîñëå àíàëèçà íàéäåííûõ ìàòåðèàëîâ ìîæíî ñîñòàâèòü ñëîâåñíóþ
èíôîðìàöèîííóþ ìîäåëü çàäà÷è:
Áîëüøèíñòâî èñòîðè÷åñêèõ ïàìÿòíèêîâ Ïîëòàâû, ñâÿçàííûõ ñ ñî-
áûòèÿìè XVI–XVIII ââ., ðàñïîëîæåíû íà òåððèòîðèè Ãîñóäàðñòâåí-
2 02702702702702702702702702702702702702702702702702702702702702702702702702702702702702702702702702702702702702702700
Ãëàâà 8
íîãî èñòîðèêî-êóëüòóðíîãî çàïîâåäíèêà «Ïîëå Ïîëòàâñêîé áèòâû» è
ðÿäîì ñ Ìóçååì èñòîðèè Ïîëòàâñêîé áèòâû íà ñåâåðíîé îêðàèíå ãîðî-
äà. Ýòî äåñÿòü ãðàíèòíûõ îáåëèñêîâ íà ìåñòå áûâøèõ ðåäóòîâ, ïàìÿò-
íèê øâåäàì îò ðóññêèõ, øâåäàì îò øâåäîâ, Ñàìïñîíèåâñêàÿ öåðêîâü
è äð. Ýêñêóðñèþ ïî çàïîâåäíèêó ìîæíî çàêàçàòü â Ìóçåå èñòîðèè
Ïîëòàâñêîé áèòâû.
 öåíòðå ãîðîäà ìîæåò áûòü ïðîâåäåíà ïåøåõîäíàÿ ýêñêóðñèÿ,
ìàðøðóò êîòîðîé íà÷èíàåòñÿ ó ìîíóìåíòà Ñëàâû, ïðîõîäèò ìèìî Ïà-
ìÿòíèêà ïîãèáøèì óêðàèíñêèì êàçàêàì, Ñïàññêîé öåðêâè, ïàìÿòíè-
êà Ò. Øåâ÷åíêî, ìóçåÿ-óñàäüáû È. Êîòëÿðåâñêîãî è çàâåðøàåòñÿ ó
Áåëîé àëüòàíêè, îòêóäà îòêðûâàåòñÿ ïàíîðàìà íà Êðåñòîâîçäâèæåí-
ñêèé ìîíàñòûðü.
Ðàññòîÿíèå îò ïåðâîé äî ïîñëåäíåé òî÷êè ìàðøðóòà ñîñòàâëÿåò îêîëî
2 êì, ÷òî ñîîòâåòñòâóåò óñëîâèþ ïåøåõîäíîé îäíîäíåâíîé ýêñêóðñèè.
4. Äëÿ ïðåäñòàâëåíèÿ ðåçóëüòàòîâ ðåøåíèÿ çàäà÷è ñëåäóåò îïðåäåëèòü,
êàêèå ñðåäñòâà äëÿ ýòîãî ìîãóò áûòü èñïîëüçîâàíû.
Ïðîëîæèòü ìàðøðóò ïåøåõîäíîé ýêñêóðñèè íà êàðòå ìîæíî â ñðåäå
ãðàôè÷åñêîãî ðåäàêòîðà. Äëÿ ïðåäñòàâëåíèÿ ïàìÿòíûõ ìåñò íà ìàðø-
ðóòå ìîæåò áûòü èñïîëüçîâàí ðåäàêòîð ïðåçåíòàöèé, òåêñòîâûé ïðî-
öåññîð èëè ðåäàêòîð âèäåî.
5. Îáðàáîòêà äàííûõ, òî åñòü ñîçäàíèå èòîãîâûõ äîêóìåíòîâ, áóäåò âû-
ïîëíÿòüñÿ â çàâèñèìîñòè îò âûáðàííûõ ïðîãðàìì.
6. Îäèí èç âàðèàíòîâ ïðåäñòàâëåíèÿ ðåçóëüòàòîâ ðåøåíèÿ çàäà÷è ïðè-
âåäåí íà ðèñóíêàõ 8.3 è 8.4.
Рис. 8.3. Пример презентации с описанием исторических памятников Полтавы
2 1271271271271271271271271271271271271271271271271271271271271271271271271271271271271271271271271271271271271271271
РЕШЕНИЕ КОМПЕТЕНТНОСТНЫХ ЗАДАЧ, ВЫПОЛНЕНИЕ УЧЕБНЫХ ПРОЕКТОВ
Ìîíóìåíò
Ñëàâû
Êðåñòîâîçäâèæåíñêèé
ïîëòàâñêèé ìîíàñòûðü
Ïàìÿòíèê ïî-
ãèáøèì óêðàèí-
ñêèì êàçàêàì
Ïàìÿòíèê Ò. Øåâ÷åíêî
Ìóçåé-óñàäüáà È. Êîòëÿðåâñêîãî Áåëàÿ àëüòàíêà
Ñïàññêàÿ öåðêîâü
Рис. 8.4. Пример карты с маршрутом по памятным местам Полтавы
ðåøåíèè çàäà÷ ñëåäóåò ïðèäåðæèâàòüñÿ ñëåäóþùèõ ýòàïîâ:
1. Ñîäåðæàòåëüíûé àíàëèç ôîðìóëèðîâêè çàäà÷è.
2. Ïîèñê íåîáõîäèìûõ ìàòåðèàëîâ è ñâåäåíèé.
3. Ïîñòðîåíèå èíôîðìàöèîííîé ìîäåëè çàäà÷è.
4. Âûáîð ñðåäñòâ îáðàáîòêè äàííûõ.
5. Îáðàáîòêà äàííûõ.
6. Ïðåäñòàâëåíèå ðåçóëüòàòîâ ðåøåíèÿ çàäà÷è.
Ðàçðàáîòêà ñòðàòåãèè ïîèñêà èíôîðìàöèîííûõ ìàòåðèàëîâ çàêëþ÷àåò-
ñÿ â îïðåäåëåíèè:
 öåëè è çàäàíèé ïîèñêà;
 èñòî÷íèêîâ, â êîòîðûõ áóäåò îñóùåñòâëÿòüñÿ ïîèñê;
 êëþ÷åâûõ ñëîâ;
 êðèòåðèåâ îöåíèâàíèÿ íàéäåííûõ ìàòåðèàëîâ.
Дайте ответы на вопросы
1. ×òî òàêîå êîìïåòåíòíîñòíàÿ çàäà÷à?
2. Êàêèå ýòàïû ðåøåíèÿ êîìïåòåíòíîñòíûõ çàäà÷?
3. Êàêèå äåéñòâèÿ âûïîëíÿþò íà ýòàïå ñîäåðæàòåëüíîãî àíàëèçà ôîð-
ìóëèðîâêè çàäà÷è?
4. Íà îñíîâàíèè ÷åãî îïðåäåëÿþò, êàêèå ìàòåðèàëû è ñâåäåíèÿ íåîá-
õîäèìû äëÿ ðåøåíèÿ çàäà÷è?
5.  ÷åì çàêëþ÷àåòñÿ ðàçðàáîòêà ñòðàòåãèè ïîèñêà èíôîðìàöèîííûõ
ìàòåðèàëîâ?
ууууууууууууууа ое ва ое в э о у еа ое ва ое в э о у еамое важное в этом пунктеамое важное в этом пунктеамое важное в этом пунктеамое важное в этом пунктеамое важное в этом пунктеамое важное в этом пунктеамое важное в этом пунктеамое важное в этом пунктеамое важное в этом пунктеамое важное в этом пунктеамое важное в этом пунктеамое важное в этом пунктеамое важное в этом пунктеамое важное в этом пунктеамое важное в этом пунктеамое важное в этом пунктеамое важное в этом пунктеамое важное в этом пунктеамое важное в этом пунктеамое важное в этом пунктеамое важное в этом пунктеамое важное в этом пунктеамое важное в этом пунктеамое важное в этом пунктеамое важное в этом пунктеамое важное в этом пунктеамое важное в этом пунктеамое важное в этом пунктеамое важное в этом пунктеамое важное в этом пунктеамое важное в этом пунктеамое важное в этом пунктеамое важное в этом пунктеамое важное в этом пунктеамое важное в этом пунктеамое важное в этом пунктеамое важное в этом пунктеамое важное в этом пунктеамое важное в этом пунктеамое важное в этом пунктеамое важное в этом пунктеамое важное в этом пунктеа ое ва ое в это теа ое ва ое в это те
2 2272272272272272272272272272272272272272272272272272272272272272272272272272272272272272272272272272272272272272272
Ãëàâà 8
6. Â êàêèõ ôîðìàõ ìîæåò áûòü ïðåäñòàâëåíà èíôîðìàöèîííàÿ ìîäåëü
çàäà÷è?
7. Êàêèå äåéñòâèÿ âûïîëíÿþò íà ýòàïå îáðàáîòêè äàííûõ?
8. Îò ÷åãî çàâèñèò âèä ïðåäñòàâëåíèÿ ðåçóëüòàòîâ ðåøåíèÿ çàäà÷è?
9. Êàêèå ñðåäñòâà îáðàáîòêè äàííûõ ñ èñïîëüçîâàíèåì êîìïüþòåðîâ
âû èçó÷èëè â âîñüìîì êëàññå?
Выполните задания
1. Ïîñòðîéòå ñõåìó ìàðøðóòà ýêñêóðñèè è îïèñàíèå èñòîðè÷åñêèõ ïà-
ìÿòíèêîâ Ïîëòàâû ïî îáðàçöó íà ðèñóíêå 8.3 (òåêñòîâûå è ôîòî-
ìàòåðèàëû íàõîäÿòñÿ â ïàïêå Ãëàâà 8Ïóíêò 8.1Çàäàíèå 8.1.1) ñ
èñïîëüçîâàíèåì:
a) ãðàôè÷åñêîãî ðåäàêòîðà, íàïðèìåð Paint, è ðåäàêòîðà ïðåçåíòà-
öèé, íàïðèìåð PowerPoint;
b) òåêñòîâîãî ïðîöåññîðà, íàïðèìåð Word, äëÿ èçîáðàæåíèÿ ñõåìû
ìàðøðóòà ýêñêóðñèè è ðåäàêòîðà âèäåî äëÿ ñîçäàíèÿ âèäåîñþ-
æåòà îá èñòîðè÷åñêèõ äîñòîïðèìå÷àòåëüíîñòÿõ;
c) ñðåäû èñïîëíåíèÿ àëãîðèòìîâ, íàïðèìåð Scratch, äëÿ ñîçäàíèÿ
àíèìàöèè äâèæåíèÿ óêàçàòåëÿ âäîëü ìàðøðóòà ýêñêóðñèè è
òåêñòîâîãî ïðîöåññîðà, íàïðèìåð Word, äëÿ îïèñàíèÿ äîñòîïðè-
ìå÷àòåëüíîñòåé.
2. Ïîñòðîéòå ñõåìó ìàðøðóòà îäíîäíåâíîé ïåøåõîäíîé ýêñêóðñèè è
ñîñòàâüòå îïèñàíèå ïàìÿòíûõ ìåñò, ñâÿçàííûõ ñ ñîáûòèÿìè èç
èñòîðèè Óêðàèíû XVI–XVIII ââ. è âûäàþùèìèñÿ èñòîðè÷åñêèìè
ëè÷íîñòÿìè â âàøåì îáëàñòíîì öåíòðå. Ðàñ÷åò äëèíû ìàðøðóòà
âûïîëíèòå â òàáëè÷íîì ïðîöåññîðå. Äðóãèå ñðåäñòâà îáðàáîòêè
äàííûõ âûáåðèòå ñàìîñòîÿòåëüíî.
3. Ïîñòðîéòå ñõåìó ìàðøðóòà îäíîäíåâíîé ïåøåõîäíîé ýêñêóðñèè è ñî-
ñòàâüòå îïèñàíèå ïàìÿòíûõ ìåñò, ñâÿçàííûõ ñ ñîáûòèÿìè èç èñòîðèè
Óêðàèíû XVI–XVIII ââ. è âûäàþùèìèñÿ èñòîðè÷åñêèìè ëè÷íîñòÿìè
â ëþáîì îáëàñòíîì öåíòðå Óêðàèíû ïî âàøåìó âûáîðó. Ðàññ÷èòàéòå
ñòîèìîñòü ýêñêóðñèè, âêëþ÷àÿ ïðîåçä, ïèòàíèå, çàêàç ïëàòíûõ ýêñ-
êóðñèé. Ðàñ÷åòû ñòîèìîñòè âûïîëíèòå â òàáëè÷íîì ïðîöåññîðå, äðó-
ãèå ñðåäñòâà îáðàáîòêè äàííûõ âûáåðèòå ñàìîñòîÿòåëüíî.
4. Íàéäèòå ñâåäåíèÿ è ñîçäàéòå ïàìÿòêó äëÿ óðîêîâ òðóäîâîãî îáó÷å-
íèÿ: â òåêñòîâîì ïðîöåññîðå – êàê âûáèðàòü ðåæèì ñòèðêè îäåæäû
â çàâèñèìîñòè îò îáîçíà÷åíèé, ïðèâåäåííûõ íà îäåæäå; â ðåäàêòîðå
ïðåçåíòàöèé – êàê âûáèðàòü ðåæèì ãëàæêè îäåæäû â çàâèñèìîñòè
îò òêàíè, èç êîòîðîé èçãîòîâëåíà îäåæäà, è îáîçíà÷åíèé, ïðèâåäåí-
íûõ íà îäåæäå.
5. Íàéäèòå ñâåäåíèÿ è ñîçäàéòå ïðåçåíòàöèþ äëÿ óðîêà ãåîãðàôèè, â
êîòîðîé ðàññêàæèòå îá îñîáåííîñòÿõ ðàññåëåíèÿ æèòåëåé Óêðàèíû
ïî ðàçíûì îáëàñòÿì. Äèàãðàììû ðàññåëåíèÿ âûïîëíèòå â òàáëè÷-
íîì ïðîöåññîðå.
6. Íàéäèòå ðåöåïòû è ôîòîãðàôèè áëþä, êîòîðûå ãîòîâÿò â ðàçíûõ ñòðà-
íàõ ê ïðàçäíèêó Ïàñõè. Ñîçäàéòå â òåêñòîâîì ïðîöåññîðå ïîäáîðêó
ïðàçäíè÷íûõ áëþä äëÿ èñïîëüçîâàíèÿ íà óðîêàõ òðóäîâîãî îáó÷åíèÿ.
2 32732732732732732732732732732732732732732732732732732732732732732732732732732732732732732732732732732732732732732733
РЕШЕНИЕ КОМПЕТЕНТНОСТНЫХ ЗАДАЧ, ВЫПОЛНЕНИЕ УЧЕБНЫХ ПРОЕКТОВ
Ñîñòàâüòå ïðîãðàììó, íàïðèìåð â ñðåäå Lazarus, äëÿ âû÷èñëåíèÿ ñòî-
èìîñòè òðàäèöèîííîé óêðàèíñêîé ïàñõàëüíîé êîðçèíû.
7. Íàéäèòå ðåöåïòû ïàñõàëüíîãî êóëè÷à. Ñîçäàéòå âèäåîóðîê ïî ïðè-
ãîòîâëåíèþ ïàñõè ïî îäíîìó èç ðåöåïòîâ.  òàáëè÷íîì ïðîöåññîðå
âû÷èñëèòå ñòîèìîñòü ïðîäóêòîâ äëÿ ïðèãîòîâëåíèÿ ïàñõè ïî âû-
áðàííîìó ðåöåïòó.
8. Âû ïëàíèðóåòå êëàññîì ïîéòè â ïîõîä â ëåñ. Íàéäèòå ñâåäåíèÿ î
ñïîñîáàõ îðèåíòèðîâàíèÿ â ëåñó áåç êîìïàñà è ïðèåìû âûæèâàíèÿ
â ñëîæíûõ ïîãîäíûõ óñëîâèÿõ. Ñîçäàéòå â òåêñòîâîì ïðîöåññîðå
ïàìÿòêó ñ íàéäåííûìè ñâåäåíèÿìè.  òàáëè÷íîì ïðîöåññîðå âû-
ïîëíèòå ðàñ÷åòû êîëè÷åñòâà ïèòüåâîé âîäû, íåîáõîäèìîé äëÿ ïî-
õîäà â çàâèñèìîñòè îò åãî ïðîäîëæèòåëüíîñòè è êîëè÷åñòâà ó÷àñò-
íèêîâ, à òàêæå ñòîèìîñòè ïîêóïêè íóæíîãî êîëè÷åñòâà âîäû â çà-
âèñèìîñòè îò åìêîñòè óïàêîâîê.
9. Âàøà ñåìüÿ ðåøèëà ñäåëàòü ðåìîíò â âàøåé êîìíàòå. Âàì ïðåäëîæè-
ëè âûáðàòü îáîè, ðàññ÷èòàòü êîëè÷åñòâî ðóëîíîâ, íåîáõîäèìûõ äëÿ
ðåìîíòà, èõ ñòîèìîñòü è ïðåäñòàâèòü ðîäèòåëÿì âàøå âèäåíèå èíòå-
ðüåðà êîìíàòû è ïîëó÷åííûå ðàñ÷åòû. Ñðåäñòâà äëÿ ðåøåíèÿ çàäà÷è
è ïðåäñòàâëåíèÿ ðåçóëüòàòîâ ðîäèòåëÿì âûáåðèòå ñàìîñòîÿòåëüíî.
8.2. УЧЕБНЫЕ ПРОЕКТЫ8.2. УЧЕБНЫЕ ПРОЕКТЫ
1. Íà óðîêàõ ïî êàêèì ïðåäìåòàì âû âûïîëíÿëè ó÷åáíûå ïðîåêòû?
2. Êàêîâû ýòàïû ðåàëèçàöèè ïðîåêòîâ?
3. Â êàêèõ ôîðìàõ ìîãóò áûòü ïðåäñòàâëåíû ðåçóëüòàòû âûïîëíåíèÿ ïðîåêòîâ?
ЭТАПЫ РЕАЛИЗАЦИИ ПРОЕКТОВ
Êàê âû çíàåòå, ïðîåêòíàÿ äåÿòåëüíîñòü ó÷àùèõñÿ çàêëþ÷àåòñÿ â ñàìî-
ñòîÿòåëüíîì ïîèñêå è îáðàáîòêå ñâåäåíèé, íåîáõîäèìûõ äëÿ ðåøåíèÿ íå-
êîòîðîé ïðîáëåìíîé çàäà÷è, ïîäãîòîâêå îò÷åòà î ïðîäåëàííîé ðàáîòå è
çàùèòå ðåçóëüòàòîâ ïîèñêîâîé ðàáîòû.
Âñïîìíèì ýòàïû ðåàëèçàöèè ïðîåêòîâ:
 àíàëèç ôîðìóëèðîâêè çàäà÷è (îïðåäåëåíèå öåëè è çàäàíèé ïðîåêòà);
 ñîçäàíèå èíôîðìàöèîííîé ìîäåëè (ðàçðàáîòêà ïëàíà âûïîëíåíèÿ
ïðîåêòà);
 ïîèñê íåîáõîäèìûõ ìàòåðèàëîâ è ñâåäåíèé;
 âûáîð ñðåäñòâ îáðàáîòêè äàííûõ;
 îáðàáîòêà ìàòåðèàëîâ, àíàëèç ðåçóëüòàòîâ;
 âûáîð ñðåäñòâ ïðåäñòàâëåíèÿ ðåçóëüòàòîâ ó÷åáíîãî ïðîåêòà;
 îôîðìëåíèå ðåçóëüòàòîâ ïðîåêòà;
 çàùèòà ïðîåêòà.
Íàä âûïîëíåíèåì çàäàíèé ïðîåêòà ìîæíî ðàáîòàòü â îäèíî÷êó, íî ÷à-
ñòî ó÷åáíûå ïðîåêòû ó÷àùèåñÿ âûïîëíÿþò ãðóïïàìè.
Äëÿ ñîçäàíèÿ èíôîðìàöèîííûõ ìîäåëåé â õîäå ïðîåêòà, ïîèñêà è îáðà-
áîòêè ìàòåðèàëîâ, ïîäãîòîâêè îò÷åòà ïî ðåçóëüòàòàì ðàáîòû, îáùåíèÿ
ó÷àñòíèêîâ ìîãóò èñïîëüçîâàòüñÿ ðàçëè÷íûå èíôîðìàöèîííûå òåõíîëîãèè.
2 4274274274274274274274274274274274274274274274274274274274274274274274274274274274274274274274274274274274274274274
Ãëàâà 8
Ðåçóëüòàòû, ïîëó÷åííûå ðàçëè÷íûìè ãðóïïàìè ó÷àùèõñÿ, óäîáíî ðàç-
ìåùàòü íà ñòðàíèöàõ ñàéòà èëè áëîãà â Èíòåðíåòå.
Ó÷åáíûå ïðîåêòû âû âûïîëíÿëè ïðè èçó÷åíèè ðàçëè÷íûõ øêîëüíûõ
ïðåäìåòîâ. Ïðîåêòû ìîãóò êàñàòüñÿ îäíîãî ó÷åáíîãî ïðåäìåòà èëè íå-
ñêîëüêèõ. Â ýòîì ãîäó âàì ïðåäëàãàåòñÿ âûïîëíèòü èíäèâèäóàëüíûå è
ãðóïïîâûå ó÷åáíûå ïðîåêòû ïî èññëåäîâàíèþ ïðåäìåòíîé îáëàñòè ó÷åáíî-
ãî êóðñà «Èíôîðìàòèêà».
УЧЕБНЫЙ ПРОЕКТ ПО ИНФОРМАТИКЕ
Ðàññìîòðèì ýòàïû ðàáîòû íàä ïðîåêòîì íà ïðèìåðå ïðîåêòà «Àëãîðèò-
ìû âîêðóã íàñ». Ïðîåêò êàñàåòñÿ ðàçäåëà 6 «Àëãîðèòìû ðàáîòû ñ îáúåê-
òàìè è âåëè÷èíàìè».
Öåëü ïðîåêòà: ðàáîòàÿ â ãðóïïàõ, íàéòè ïðèìåðû àëãîðèòìîâ â ñîá-
ñòâåííîì îêðóæåíèè è ñîçäàòü êîìïüþòåðíûå ìîäåëè îòäåëüíûõ èñïîëíè-
òåëåé àëãîðèòìîâ.
Îäíà èç ãðóïï ìîæåò ðàññìîòðåòü òåìó «Ïåðåêðåñòîê àëãîðèòìîâ».
Äëÿ ýòîé ãðóïïû ìîæíî îïðåäåëèòü ñëåäóþùèå çàäàíèÿ:
 îïðåäåëèòü âèäû ïåðåêðåñòêîâ, âñòðå÷àþùèõñÿ íà äîðîãàõ, è îáúåêòû
íà ïåðåêðåñòêàõ, êîòîðûå ÿâëÿþòñÿ èñïîëíèòåëÿìè àëãîðèòìîâ;
 îïèñàòü àëãîðèòìû, êîòîðûå âûïîëíÿåò êàæäûé èç èñïîëíèòåëåé;
 âûáðàòü îäíîãî èç èñïîëíèòåëåé è åãî àëãîðèòì, ðàçðàáîòàòü êîìïüþ-
òåðíóþ ìîäåëü ðåàëèçàöèè âûáðàííîãî àëãîðèòìà;
 îôîðìèòü ðåçóëüòàòû ðàáîòû â ïðîåêòå.
Íà îñíîâå çàäàíèé ðàçðàáîòàåì ïëàí âûïîëíåíèÿ ïðîåêòà. Â ïëàíå
êîíêðåòèçèðóåì äåéñòâèÿ, ñâÿçàííûå ñ âûïîëíåíèåì êàæäîãî çàäàíèÿ
(ðèñ. 8.5).
Ïîèñê
(íàáëþäåíèå, îïðîñ,
ïîèñê â ëèòåðàòóðå
è Èíòåðíåòå):
– âèäû ïåðåêðåñòêîâ,
– îáúåêòû äîðîæíîãî äâè-
æåíèÿ – èñïîëíèòåëè
àëãîðèòìîâ.
Îáðàáîòêà íàéäåííûõ ñâåäåíèé:
– îïðåäåëèòü òèïû àëãîðèòìîâ,
– ñðàâíèòü, àëãîðèòìû êàêîãî òèïà ÷àùå âñåãî
èñïîëíÿþòñÿ ó÷àñòíèêàìè äîðîæíîãî äâèæå-
íèÿ íà ïåðåêðåñòêàõ,
– îïèñàòü àëãîðèòìû êàæäîãî èñïîëíèòåëÿ â
ñëîâåñíîé ôîðìå,
– ñîñòàâèòü áëîê-ñõåìû îïèñàííûõ àëãîðèòìîâ.
Îôîðìëåíèå ðåçóëüòàòîâ:
– âûáðàòü ñðåäñòâà ïðåä-
ñòàâëåíèÿ ðåçóëüòàòîâ,
– ðàçðàáîòàòü ñòðóêòóðó
îò÷åòà,
– ñôîðìóëèðîâàòü âûâî-
äû,
– îôîðìèòü îò÷åò.
Ñîçäàíèå ìîäåëè:
– âûáðàòü èñïîëíèòåëÿ àëãîðèò-
ìîâ,
– âûáðàòü àëãîðèòì,
– âûáðàòü ñðåäñòâî ïðåäñòàâëå-
íèÿ ìîäåëè,
– ðàçðàáîòàòü ìîäåëü, â êîòîðîé
áóäåò ðåàëèçîâàí âûáðàííûé
àëãîðèòì.
ÇÀÙÈÒÀ
ÏÐÎÅÊÒÀ
Рис. 8.5. План выполнения проекта
22752752752752752752752752752752752752752752752752752752752752752752752752752752752752752752752752752752752752752755
РЕШЕНИЕ КОМПЕТЕНТНОСТНЫХ ЗАДАЧ, ВЫПОЛНЕНИЕ УЧЕБНЫХ ПРОЕКТОВ
Ïîèñê íåîáõîäèìûõ ñâåäåíèé ìîæåò âûïîëíÿòüñÿ ðàçëè÷íûìè ìåòîäà-
ìè: íàáëþäåíèå, îïðîñ, ïîèñê â Èíòåðíåòå è ïå÷àòíûõ èñòî÷íèêàõ.  íà-
øåì ïðîåêòå ðåçóëüòàòîì ïîèñêà áóäóò ñâåäåíèÿ (îïèñàíèÿ, èçîáðàæåíèÿ,
ñõåìû) î âèäàõ ïåðåêðåñòêîâ è ó÷àñòíèêàõ äîðîæíîãî äâèæåíèÿ íà ïåðå-
êðåñòêàõ, àëãîðèòìû èõ äåéñòâèé.
Äëÿ îáìåíà íàéäåííûìè ìàòåðèàëàìè ìåæäó ó÷àñòíèêàìè ïðîåêòà è
ðóêîâîäèòåëåì ìîæåò èñïîëüçîâàòüñÿ ýëåêòðîííàÿ ïî÷òà.
Ðåçóëüòàòîì îáðàáîòêè íàéäåííûõ ñâåäåíèé ìîæåò ñòàòü ñõåìà èëè
òàáëèöà, â êîòîðîé ñòðóêòóðèðîâàíû âñå íàéäåííûå ìàòåðèàëû. Íàïðè-
ìåð, â òåêñòîâîì ïðîöåññîðå ìîæåò áûòü ñîçäàíà òàêàÿ òàáëèöà
(òàáë. 8.1).
Òàáëèöà 8.1
Ïåðåêðåñòîê àëãîðèòìîâ
Ïåðå-
êðåñòîê
Ó÷àñòíèêèè
äâèæåíèÿ
Ïåðåêðåñòîê ñ ðåãóëèðóåìûì ïåðåõîäîì
Ïåðåêðåñòîê
ñ íåðåãóëèðóå-
ìûì ïåðåõî-
äîì
Äâèæåíèå ðå-
ãóëèðóåòñÿ
ñâåòîôîðîì
Äâèæåíèå ðå-
ãóëèðóåòñÿ
ñåìàôîðîì ñî
øëàãáàóìîì
Äâèæåíèå ðå-
ãóëèðóåòñÿ
ñâåòîôîðîì è
ñåìàôîðîì ñî
øëàãáàóìîì
Ïåøåõîä
Àëãîðèòì
ñ âåòâëåíèåì
Àëãîðèòì
ñ âåòâëåíèåì
Àëãîðèòì
ñ âåòâëåíèåì
Àëãîðèòì
ñ âåòâëåíèåì
Âîäèòåëü àâ-
òîòðàíñïîðòà
Àëãîðèòì
ñ âåòâëåíèåì
Àëãîðèòì
ñ âåòâëåíèåì
Àëãîðèòì
ñ âåòâëåíèåì
Àëãîðèòì
ñ âåòâëåíèåì
Âîäèòåëü æå-
ëåçíîäîðîæíî-
ãî òðàíñïîðòà
—
Àëãîðèòì
ñ âåòâëåíèåì
Àëãîðèòì
ñ âåòâëåíèåì
—
Ñâåòîôîð
Àëãîðèòì
ñ ïîâòîðåíèåì
—
Àëãîðèòì
ñ ïîâòîðåíèåì
—
Ñåìàôîð —
Àëãîðèòì
ñ âåòâëåíèåì
è ïîâòîðåíèåì
Àëãîðèòì
ñ âåòâëåíèåì
è ïîâòîðåíèåì
—
Øëàãáàóì —
Àëãîðèòì
ñ âåòâëåíèåì
Àëãîðèòì
ñ âåòâëåíèåì
—
Òàáëèöà äàåò îñíîâàíèÿ ñ÷èòàòü, ÷òî íà ðàçíûõ ïåðåêðåñòêàõ ó÷àñòíè-
êè äîðîæíîãî äâèæåíèÿ ÷àùå âñåãî âûïîëíÿþò àëãîðèòìû ñ âåòâëåíèåì.
Ýòî ìîæíî îáúÿñíèòü òðåáîâàíèÿìè Ïðàâèë äîðîæíîãî äâèæåíèÿ, êîòî-
ðûå ãàðàíòèðóþò áåçîïàñíîñòü äëÿ êàæäîãî ó÷àñòíèêà äâèæåíèÿ.
Êàæäûé ó÷àñòíèê ïðîåêòà ìîæåò âûáðàòü îòäåëüíîãî èñïîëíèòåëÿ àë-
ãîðèòìîâ íà ïåðåêðåñòêå, îïèñàòü è ñìîäåëèðîâàòü àëãîðèòì åãî ðàáîòû.
Ðàññìîòðèì ïîäðîáíåå äåéñòâèÿ èñïîëíèòåëÿ ñâåòîôîð.
Àëãîðèòì äåéñòâèÿ îäíîãî èç âèäîâ ñâåòîôîðîâ – ýòî àëãîðèòì ñ ïîâòî-
ðåíèåì, êîòîðûé íà÷èíàåò âûïîëíÿòüñÿ ïîñëå âêëþ÷åíèÿ:
1. Âêëþ÷èòü ëàìïó êðàñíîãî öâåòà íà 30 ñåêóíä.
2. Âûêëþ÷èòü ëàìïó êðàñíîãî öâåòà.
2 62762762762762762762762762762762762762762762762762762762762762762762762762762762762762762762762762762762762762762766
Ãëàâà 8
3. Âêëþ÷èòü ëàìïó æåëòîãî öâåòà
íà 15 ñåêóíä.
4. Âûêëþ÷èòü ëàìïó æåëòîãî öâåòà.
5. Âêëþ÷èòü ëàìïó çåëåíîãî öâåòà
íà 30 ñåêóíä.
6. Âûêëþ÷èòü ëàìïó çåëåíîãî öâåòà.
7. Âêëþ÷èòü ëàìïó æåëòîãî öâåòà
íà 15 ñåêóíä.
8. Âûêëþ÷èòü ëàìïó æåëòîãî öâåòà.
9. Ïîâòîðÿòü äåéñòâèÿ 1–8, ïîêà
ñâåòîôîð âêëþ÷åí.
Áëîê-ñõåìà ýòîãî àëãîðèòìà ïðèâå-
äåíà íà ðèñóíêå 8.6.
Êîìïüþòåðíóþ ìîäåëü ñâåòîôîðà
ñîçäàäèì â ñðåäå Lazarus. Òåêñò ïðî-
ãðàììû è îêíî èñïîëíåíèÿ ïðîåêòà
ïðèâåäåíû íà ðèñóíêå 8.7.
Äëÿ ïðåäñòàâëåíèÿ ðåçóëüòàòîâ ðà-
áîòû â ïðîåêòå ìîæíî ðàçðàáîòàòü
ïðåçåíòàöèþ èëè òåêñòîâûé äîêóìåíò,
ðàçìåñòèòü ïîëó÷åííûå ìàòåðèàëû íà
ñàéòå èëè áëîãå èëè âûáðàòü äðóãèå
ñðåäñòâà. Â ïðåçåíòàöèè âàæíî îòî-
áðàçèòü âåñü õîä âàøåé ðàáîòû: ïî-
ñòà
8 i r 2016_ros
8 i r 2016_ros
8 i r 2016_ros
8 i r 2016_ros
8 i r 2016_ros
8 i r 2016_ros
8 i r 2016_ros
8 i r 2016_ros
8 i r 2016_ros

8 i r 2016_ros

  • 2.
    ÓÄÊ 004(075.3) ÁÁÊ 32.97ÿ721 7È74 ©Ðèâêèíä È.ß., Ëûñåíêî Ò.È., ×åðíèêîâà Ë.À., Øàêîòüêî Â.Â., 2016 © Èçäàòåëüñòâî «Ãåíåçà», îðèãèíàë ìàêåò, 2016îðèãèíàë-ìàêåò, 2016 ISBN 978-966-11-0754-9 (ðóñ.) ISBN 978 966 11 0692 4 (óêð.)ISBN 978-966-11-0692-4 (óêð.) È74 Èíôîðìàòèêà : ó÷åáí. äëÿ 8-ãî êë. îáùåîáðàçîâàò. ó÷åáí. çàâåä. / È.ß. Ðèâêèíä [è äð.]. — Êèåâ : Ãåíåçà, 2016. — 288 ñ. : èëë. ISBN 978-966-11-0754-9. Ìàòåðèàë ó÷åáíèêà, ñîãëàñíî íîâîé ïðîãðàììå, ðàçäåëåí íà 8 ãëàâ. Ãëàâû «Òåêñòîâûé ïðîöåññîð» è «Òàáëè÷íûé ïðîöåñ- ñîð» ïðåäñòàâëåíû äëÿ ïàêåòà Microsoft Office. Êàæäûé ïóíêò ó÷åáíèêà ñîäåðæèò âîïðîñû äëÿ àêòóàëèçà- öèè çíàíèé, îñíîâíîé ó÷åáíûé ìàòåðèàë, òðåíèðîâî÷íûå óïðàæíåíèÿ, âîïðîñû äëÿ ñàìîêîíòðîëÿ è ïðàêòè÷åñêèå çàäà- íèÿ, ðàñïðåäåëåííûå â ñîîòâåòñòâèè ñ óðîâíÿìè ó÷åáíûõ äîñòè- æåíèé ó÷àùèõñÿ. Ó÷åáíèê ñîäåðæèò 16 ïðàêòè÷åñêèõ ðàáîò. Äëÿ ïîâûøåíèÿ èíòåðåñà ê èçó÷åíèþ ïðåäìåòà, êðîìå îñ- íîâíîãî ìàòåðèàëà, ó÷åáíèê ñîäåðæèò ðóáðèêè: «Äëÿ òåõ, êòî õî÷åò çíàòü áîëüøå», «Çíàåòå ëè âû, ÷òî...». ÓÄÊ 004(075.3) ÁÁÊ 32.97ÿ721 Ðåêîìåíäîâàíî Ìèíèñòåðñòâîì îáðàçîâàíèÿ è íàóêè Óêðàèíû (Ïðèêàç ÌÎÍ Óêðàèíû îò 10.05.2016 № 491) À â ò î ð û : È. ß. ÐÈÂÊÈÍÄ, Ò. È. ËÛÑÅÍÊÎ, Ë. À. ×ÅÐÍÈÊÎÂÀ, Â. Â. ØÀÊÎÒÜÊÎ Ï å ð å â å ä å í î ï î è ç ä à í è þ : Іíôîðìàòèêà: ïіäðó÷. äëÿ 8-ãî êë. çàãàëüíîîñâіò. íàâ÷. çàêë. / É. ß. Ðèâêіíä [òà іí.]. – Êèїâ: Ãåíåçà, 2016. – 288 ñ. : іë. – ISBN 978-966-11-0692-4. Ýêñïåðòû, îñóùåñòâèâøèå ýêñïåðòèçó äàííîãî ó÷åáíèêà âî âðåìÿ ïðîâåäå- íèÿ êîíêóðñíîãî îòáîðà ïðîåêòîâ ó÷åáíèêîâ äëÿ ó÷àùèõñÿ 8 êëàññà îáùåîáðà- çîâàòåëüíûõ ó÷åáíûõ çàâåäåíèé è ñäåëàâøèå âûâîä î öåëåñîîáðàçíîñòè ïðå- äîñòàâëåíèÿ ó÷åáíèêó ãðèôà «Ðåêîìåíäîâàíî Ìèíèñòåðñòâîì îáðàçîâàíèÿ è íàóêè Óêðàèíû»: Æóê Í.À., ìåòîäèñò Ãîùàíñêîãî ðàéîííîãî ìåòîäè÷åñêîãî êàáèíåòà Ðèâ- íåíñêîé îáëàñòè; Ïîïîâà Ë.Í., ó÷èòåëü èíôîðìàòèêè ñïåöèàëèçèðîâàííîé îáùåîáðàçîâàòåëü- íîé øêîëû І–ІІІ ñòóïåíåé № 7 Ñâåòëîâîäñêîãî ãîðîäñêîãî ñîâåòà Êèðîâîãðàä- ñêîé îáëàñòè. Èçäàíî çà ñ÷åò ãîñóäàðñòâåííûõ ñðåäñòâ. Ïðîäàæà çàïðåùåíà
  • 3.
    3333333333333333 ÄÎÐÎÃÈÅ ÄÐÓÇÜß! Âû ïðîäîëæàåòåèçó÷åíèå èíòåðåñíîãî è âàæíîãî ïðåäìå- òà – èíôîðìàòèêè.  ïðåäûäóùèõ êëàññàõ âû óæå íàó÷èëèñü âûïîëíÿòü îïå- ðàöèè ñ îáúåêòàìè îïåðàöèîííîé ñèñòåìû êîìïüþòåðà, ñîçäà- âàòü èíôîðìàöèîííûå ìîäåëè, îáðàáàòûâàòü ãðàôè÷åñêèå, òåêñòîâûå, ÷èñëîâûå è ìóëüòèìåäèéíûå äàííûå, èñêàòü ñâåäå- íèÿ è ïåðåïèñûâàòüñÿ â Èíòåðíåòå, ñîñòàâëÿòü àëãîðèòìû äëÿ èñïîëíèòåëÿ Ðûæèé êîò, ðåøàòü êîìïåòåíòíîñòíûå çàäà÷è è âûïîëíÿòü ó÷åáíûå ïðîåêòû. Íà óðîêàõ èíôîðìàòèêè â 8-ì êëàññå âû îçíàêîìèòåñü ñ êîäèðîâàíèåì äàííûõ, ðàññìîòðèòå àïïàðàòíîå è ïðîãðàìì- íîå îáåñïå÷åíèå êîìïüþòåðà, ïðîäîëæèòå îáðàáàòûâàòü òåê- ñòîâûå è ÷èñëîâûå äàííûå, ðåøàòü êîìïåòåíòíîñòíûå çàäà÷è. Âû íàó÷èòåñü ñîçäàâàòü âèäåîôàéëû, îáðàáàòûâàòü àóäèîäàí- íûå, ðàçðàáàòûâàòü è âûïîëíÿòü ïðîãðàììíûå ïðîåêòû â ñðå- äå ïðîãðàììèðîâàíèÿ. Óìåíèå ïðèìåíÿòü ïðèîáðåòåííûå çíà- íèÿ âû îòðàáîòàåòå, âûïîëíÿÿ ó÷åáíûå ïðîåêòû. È â ýòîì âàì ïîìîæåò íàø ó÷åáíèê. Ìàòåðèàë ó÷åáíèêà ðàçäåëåí íà ãëàâû. Êàæäàÿ ãëàâà ñî- ñòîèò èç ïóíêòîâ, êîòîðûå, â ñâîþ î÷åðåäü, ñîäåðæàò ïîäïóí- êòû.  íà÷àëå êàæäîãî ïóíêòà ïðèâåäåíû âîïðîñû äëÿ ïîâòî- ðåíèÿ èçó÷åííîãî. Îòâåòû íà íèõ îáëåã÷àò ïîíèìàíèå è óñâî- åíèå íîâîãî ìàòåðèàëà. Ýòè âîïðîñû îáîçíà÷åíû . Âíèìàòåëüíî ÷èòàéòå ìàòåðèàë, èçëîæåííûé â ó÷åáíèêå. Âàæíûé ìàòåðèàë ñîáðàí â êîíöå êàæäîãî ïóíêòà â îòäåëüíîé ðóáðèêå «Ñàìîå âàæíîå â ýòîì ïóíêòå».  êîíöå êàæäîãî ïóíêòà ðàçìåùåíû âîïðîñû äëÿ ñàìîêîíò- ðîëÿ «Äàéòå îòâåòû íà âîïðîñû». Ðåêîìåíäóåì âàì äàòü íà íèõ îòâåòû ïîñëå èçó÷åíèÿ ó÷åáíîãî ìàòåðèàëà ïóíêòà. Âîçëå êàæäîãî âîïðîñà ñòîèò çíà÷îê, óêàçûâàþùèé íà òî, ÷òî ïðàâèëüíûé îòâåò íà ýòîò âîïðîñ ñîîòâåòñòâóåò: – íà÷àëüíîìó è ñðåäíåìó óðîâíÿì ó÷åáíûõ äîñòèæåíèé; – äîñòàòî÷íîìó óðîâíþ ó÷åáíûõ äîñòèæåíèé; * – âûñîêîìó óðîâíþ ó÷åáíûõ äîñòèæåíèé. Òàê æå îáîçíà÷åíû è óðîâíè ïðàêòè÷åñêèõ çàäàíèé â ðóá- ðèêå «Âûïîëíèòå çàäàíèå», ïîñëå êàæäîãî ïóíêòà. Çàäà- íèÿ, ðåêîìåíäîâàííûå àâòîðàìè äëÿ ðàáîòû äîìà, îáîçíà÷å- íû . Íàä çàäàíèÿìè ñ ïîìåòêîé öåëåñîîáðàçíî ïî- ðàáîòàòü â ïàðàõ èëè íåáîëüøèõ ãðóïïàõ. Êðîìå îñíîâíîãî ìàòåðèàëà, ïóíêòû ó÷åáíèêà ñîäåðæàò ðóáðèêè:
  • 4.
    4444444444444444  «Äëÿ òåõ,êòî õî÷åò çíàòü áîëüøå»;  «Çíàåòå ëè âû, ÷òî…»;  «Èíòåðåñíûå ôàêòû èç èñòîðèè»;  «Äëÿ òåõ, êòî ðàáîòàåò ñ OC Linux»;  «Äëÿ òåõ, êòî ðàáîòàåò ñ LibreOffice»;  «Äëÿ òåõ, êòî ðàáîòàåò ñ Microsoft Office 2010»;  «Òîëêîâûé ñëîâàðü òåðìèíîâ è ïîíÿòèé» (íà çåëåíîì ôîíå).  êîíöå ó÷åáíèêà åñòü Ñëîâàðèê. Ôàéëû-çàãîòîâêè äëÿ âûïîëíåíèÿ çàäàíèé è ïðàêòè÷åñêèõ ðàáîò ðàçìåùåíû â Èíòåðíåòå ïî àäðåñó http://allinf.at.ua Æåëàåì âàì óñïåõîâ â èçó÷åíèè ñàìîé èíòåðåñíîé è ñîâðåìåííîé íàóêè – ÈÍÔÎÐÌÀÒÈÊÈ! Àâòîðû
  • 5.
    55555555555555555555555555555555555555555555555555555555555555555555555555555555555555555555555555555555555555555555555555555555555555555555555555555555  ýòîé ãëàâåâû óçíàåòå: îá îáðàáîòêå äàííûõ êàê èíôîðìàöèîííîì ïðîöåññå î òàáëèöàõ êîäîâ ñèìâîëîâ î åäèíèöàõ èçìåðåíèÿ äëèíû äâîè÷íîãî êîäà î êîäèðîâàíèè è äåêîäèðîâàíèè ñîîáùåíèé î äâîè÷íîì êîäèðîâàíèè
  • 6.
    Ãëàâà 1 6666666666666666 1.1. ОБРАБОТКАДАННЫХ КАК1.1. ОБРАБОТКА ДАННЫХ КАК ИНФОРМАЦИОННЫЙ ПРОЦЕСС. КОДИРОВАНИЕИНФОРМАЦИОННЫЙ ПРОЦЕСС. КОДИРОВАНИЕ И ДЕКОДИРОВАНИЕ СООБЩЕНИЙИ ДЕКОДИРОВАНИЕ СООБЩЕНИЙ 1. Êàêèå èíôîðìàöèîííûå ïðîöåññû âû çíàåòå?  ÷åì ñóùíîñòü ïðîöåññà îáðàáîòêè ñîîáùåíèé? 2. Êàêèå ñóùåñòâóþò ñïîñîáû ïðåäñòàâëåíèÿ ñîîáùåíèé? 3. ×òî òàêîå äàííûå? Ïðèâåäèòå ïðèìåðû äàííûõ. ОБРАБОТКА ДАННЫХ КАК ИНФОРМАЦИОННЫЙ ПРОЦЕСС Â ñîâðåìåííîì îáùåñòâå íåìàëî ïðîôåññèé ñâÿçàíî ñ îáðàáîòêîé äàí- íûõ, ïðåäñòàâëåííûõ ñëîâàìè, ÷èñëàìè, ãðàôè÷åñêèìè èçîáðàæåíèÿìè è ò. ï. Áóõãàëòåðû íà÷èñëÿþò çàðàáîòíóþ ïëàòó, èñõîäÿ èç äàííûõ îá îáú- åìàõ âûïîëíåííûõ ðàáîò. Âðà÷è ñòàâÿò äèàãíîç ïàöèåíòàì íà îñíîâå ðåçóëüòà- òîâ ðàçëè÷íûõ àíàëèçîâ. Ñèíîïòèêè ñî- ñòàâëÿþò ïðîãíîç ïîãîäû, àíàëèçèðóÿ äàííûå î äâèæåíèè âîçäóøíûõ ìàññ. Àñòðîíîìû ðàññ÷èòûâàþò òðàåêòîðèè äâèæåíèÿ êîñìè÷åñêèõ îáúåêòîâ ïî äàííûì îá èõ ðàñïîëîæåíèè. Õóäîæíèê ñîçäàåò èëëþñòðàöèè ê êíèãå, îçíàêî- ìèâøèñü ñ åå ñîäåðæàíèåì (ðèñ. 1.1). Âûïîëíÿþò îáðàáîòêó äàííûõ è ó÷åíè- êè, ðåøàÿ çàäà÷è, ãîòîâÿ ñî÷èíåíèÿ, ñòðîÿ ãðàôèêè ôóíêöèé è ò. ï. Êàê âû óæå çíàåòå, îáðàáîòêà äàí- íûõ – ýòî ïðîöåññ ïîëó÷åíèÿ íîâûõ äàííûõ èç èìåþùèõñÿ. Òàê, åñëè ìû ðåøàåì ìàòåìàòè÷åñêóþ çàäà÷ó, òî èç èìåþùèõñÿ (íà- ÷àëüíûõ, âõîäíûõ) äàííûõ óñëîâèÿ çàäà÷è ìû ïîëó÷àåì íîâûå (âûõîäíûå) äàííûå – ðåøåíèå çàäà÷è. Ïðè îïðåäåëåíèè ïîáåäèòåëåé ëåãêîàòëåòè÷å- ñêîãî çàáåãà îáðàáîòêà äàííûõ ñîñòîèò â ðàçìåùåíèè ôàìèëèé ó÷àñòíèêîâ çàáåãà â ñïèñêå â ñîîòâåòñòâèè ñî âðåìåíåì ïðåîäîëåíèÿ èìè äèñòàíöèè îò ìåíüøåãî äî áîëüøåãî çíà÷åíèÿ âðåìåíè. Ïðè ïîñòðîåíèè äèàãðàììû â òàáëè÷íîì ïðîöåññîðå èç èìåþùèõñÿ ÷èñëîâûõ äàííûõ ïîëó÷àþòñÿ íîâûå äàííûå, ïðåäñòàâëåííûå ãðàôè÷åñêèì ñïîñîáîì. Îáðàáàòûâàòü äàííûå ìîæíî ñ èñïîëüçîâàíèåì ðàçëè÷íûõ óñòðîéñòâ, â òîì ÷èñëå ñ èñïîëüçîâàíèåì êîìïüþòåðà. Äëÿ ýòîãî íóæíî ïîäàòü äàííûå â âèäå, ïðèãîäíîì äëÿ îáðàáîòêè óñòðîéñòâàìè êîìïüþòåðà, è îïðåäåëèòü ïðàâèëà, ïî êîòîðûì äîëæíà ïðîèñõîäèòü îáðàáîòêà. КОДИРОВАНИЕ СООБЩЕНИЙ Ñ öåëüþ ñîõðàíåíèÿ, ïåðåäà÷è, îáðàáîòêè, çàùèòû ñîîáùåíèé ÷àñòî ìåíÿþò ñïîñîá èõ ïðåäñòàâëåíèÿ. Рис. 1.1. Обработка данных предста- вителями разных профессий
  • 7.
    777777777777777 КОДИРОВАНИЕ ДАННЫХ Óñòíûå ñîîáùåíèÿçàïèñûâàþò íà áóìàãå, çàìåíÿÿ çâóêè ÷åëîâå÷åñêîé ðå÷è áóêâàìè àëôàâèòà. Ïðè ýòîì âûïîëíÿåòñÿ ñîõðàíåíèå ñîîáùåíèé. Âî âðåìÿ ðàçãîâîðà ïî òåëåôîíó çâóêè ïðåîáðàçóþòñÿ â ýëåêòðè÷åñêèå ñèãíà- ëû. Ýòî äåëàåò âîçìîæíîé ïåðåäà÷ó ñîîáùåíèé íà áîëüøèå ðàññòîÿíèÿ. Ðåøàÿ çàäà÷ó íà óðîêå ìàòåìàòèêè, ñëîâà, îáîçíà÷àþùèå ÷èñëà, çàïèñû- âàþò öèôðàìè, à ìàòåìàòè÷åñêèå îïåðàöèè – ñïåöèàëüíûìè çíàêàìè. Ýòî óïðîùàåò âûïîëíåíèå îïåðàöèé ïî îáðàáîòêå ñîîáùåíèé. Äëÿ çàùèòû ñî- äåðæàíèÿ ñîîáùåíèé îò ïîñòîðîííèõ ëèö ïðîâîäÿò øèôðîâàíèå, çàìåíÿÿ áóêâû â òåêñòå ñîîáùåíèÿ äðóãèìè áóêâàìè, ÷èñëàìè èëè óñëîâíûìè îáî- çíà÷åíèÿìè. Ïðîöåññ çàìåíû îäíîé ïîñëåäîâà- òåëüíîñòè ñèãíàëîâ, êîòîðîé ïðåäñòàâ- ëåíî ñîîáùåíèå, äðóãîé ïîñëåäîâàòåëü- íîñòüþ ñèãíàëîâ íàçûâàþò êîäèðîâà- íèåì ñîîáùåíèÿ. Êîäèðîâàíèå øèðîêî èñïîëüçóåòñÿ â ñîâðåìåííîé æèçíè äëÿ ïðåäñòàâ- ëåíèÿ ñîîáùåíèé â âèäå, ïðèãîäíîì äëÿ îáðàáîòêè íå òîëüêî ÷åëîâåêîì, íî è òåõíè÷åñêèìè óñòðîéñòâàìè. Òàê, ñâåäåíèÿ î òîâàðàõ êîäèðóþò ñ èñ- ïîëüçîâàíèåì øòðèõ-êîäîâ (ðèñ. 1.2). Öèôðàìè íà øòðèõ-êîäå îáîçíà÷åíû ñâåäåíèÿ î òîâàðå, ñòðàíå è ïðåäïðèÿ- òèè – ïðîèçâîäèòåëå ýòîãî òîâàðà. Ýòîò ÷èñëîâîé êîä ïðåäíàçíà÷åí äëÿ îáðà- áîòêè ÷åëîâåêîì è èñïîëüçóåòñÿ äëÿ óïîðÿäî÷åííîãî õðàíåíèÿ äàííûõ î òî- âàðàõ. À òîëùèíà ëèíèé øòðèõ-êîäà è ïðîìåæóòêîâ ìåæäó íèìè êîäèðóåò òå æå ñâåäåíèÿ. Ýòîò ãðàôè÷åñêèé êîä âîñ- ïðèíèìàåòñÿ ñïåöèàëüíûìè ñêàíåðàìè è îáðàáàòûâàåòñÿ äàëüøå ñ èñïîëüçîâà- íèåì êîìïüþòåðà. Äëÿ êîäèðîâàíèÿ ñîîáùåíèé îïðåäå- ëÿþò íå òîëüêî íàáîð ñèìâîëîâ, çíàêîâ, ñèãíàëîâ, êîòîðûå áóäóò èñïîëüçîâàíû äëÿ çàìåíû ñèãíàëîâ çàäàííîãî ñîîáùåíèÿ, íî è ïðàâèëà, ïî êîòîðûì ïðî- èñõîäèò ýòà çàìåíà. Íàïðèìåð, èç èñòîðèè õîðîøî èçâåñòåí øèôð, êîòîðûì ïîëüçîâàëñÿ äëÿ ñåêðåòíîé ïåðåïèñêè ñî ñâîèìè ãåíåðàëàìè ðèìñêèé èìïåðàòîð Ãàé Þëèé Öåçàðü (100–44 ãã. äî í. ý.). Ïðà- âèëà êîäèðîâàíèÿ ñîñòîÿò â òîì, ÷òî êàæäàÿ áóêâà â òåêñòå ñîîáùåíèÿ çà- ìåíÿåòñÿ äðóãîé, êîòîðàÿ íàõîäèòñÿ â àëôàâèòå íà ðàññòîÿíèè íåñêîëüêèõ ïî- çèöèé îò çàäàííîé áóêâû (ðèñ. 1.3). Òàê, çàêîäèðîâàâ ñîîáùåíèå «ïðè- âåò» ñ èñïîëüçîâàíèåì øèôðà Öåçàðÿ ñî ñäâèãîì íà 4 áóêâû âïðàâî, ïîëó÷èì ñîîáùåíèå «óôìæéö». Êîä (ëàò. codex – êíèãà) – ñèñòåìà óñëîâíûõ çíàêîâ, ñèãíàëîâ äëÿ ïåðåäà÷è, îáðàáîòêè è õðàíåíèÿ ñîîáùåíèé. Рис. 1.2. Штрих-код товара Рис. 1.3. Правила замены символов в шифре Цезаря со сдвигом на 4 буквы вправо
  • 8.
    Ãëàâà 1 8888888888888888 ДЕКОДИРОВАНИЕ СООБЩЕНИЙ Ïðîöåññïîëó÷åíèÿ èñõîäíîãî ñîîáùåíèÿ èç çàêîäèðîâàííîãî íàçûâàþò äåêîäèðîâàíèåì ñîîáùåíèÿ. Äåêîäèðîâàíèå ñîîáùåíèé ïðîèñõîäèò, êîãäà ìû ÷èòàåì âñëóõ íàïå÷à- òàííûé òåêñò, èñïîëíÿåì ìóçûêàëüíîå ïðîèçâåäåíèå ïî íîòàì, ðàñøèôðî- âûâàåì ñîîáùåíèÿ, îïðåäåëÿåì ïî øòðèõ-êîäó ñòðàíó, â êîòîðîé èçãîòîâ- ëåí òîâàð, è ò. ï. Äëÿ äåêîäèðîâàíèÿ ñîîáùåíèÿ, çàêîäèðîâàííîãî øèôðîì Öåçàðÿ ñî ñäâèãîì íà 4 áóêâû âïðàâî, íóæíî êàæäóþ áóêâó çàêîäèðîâàííîãî ñîîá- ùåíèÿ çàìåíèòü äðóãîé, ðàñïîëîæåííîé â àëôàâèòå íà 4 ïîçèöèè ñëåâà îò çàäàííîé. Òàêèì îáðàçîì, äåêîäèðîâàâ ñîîáùåíèå «èòåôÿí èéñà», ïîëó- ÷èì «äîáðûé äåíü». Êîäèðîâàíèå è äåêîäèðîâàíèå ñîîáùåíèé – ýòî ïðèìåðû ïðîöåññîâ îá- êè äàííûõ. ðàáîòêà äàííûõ – ýòî ïðîöåññ ïîëó÷åíèÿ íîâûõ äàííûõ èç èìåþ- ùèõñÿ. Êîäèðîâàíèå ñîîáùåíèÿ – ýòî ïðîöåññ çàìåíû îäíîé ïîñëåäîâàòåëüíîñòè ñèãíàëîâ, êîòîðîé ïîäàíî ñîîáùåíèå, äðóãîé ïîñëåäîâàòåëüíîñòüþ ñèãíàëîâ. Êîäèðîâàíèå ñîîáùåíèé âûïîëíÿåòñÿ ñ öåëüþ èõ õðàíåíèÿ, ïåðåäà÷è, îáðàáîòêè, çàùèòû. Äëÿ êîäèðîâàíèÿ ñîîáùåíèé îïðåäåëÿþò íàáîð ñèãíàëîâ, êîòîðûå áó- äóò èñïîëüçîâàíû äëÿ çàìåíû ñèãíàëîâ çàäàííîãî ñîîáùåíèÿ, è ïðàâèëà, ïî êîòîðûì ïðîèñõîäèò ýòà çàìåíà. Äåêîäèðîâàíèå ñîîáùåíèÿ – ýòî ïðîöåññ ïîëó÷åíèÿ èñõîäíîãî ñîîáùå- íèÿ èç çàêîäèðîâàííîãî. Êîäèðîâàíèå è äåêîäèðîâàíèå ñîîáùåíèé – ýòî ïðèìåðû ïðîöåññîâ îá- ðàáîòêè äàííûõ. Ответьте на вопросы 1.  ÷åì çàêëþ÷àåòñÿ ïðîöåññ îáðàáîòêè äàííûõ? 2. Êàêèå íîâûå äàííûå ìîãóò áûòü ïîëó÷åíû â ðåçóëüòàòå îáðàáîòêè äàííûõ: a) î êîëè÷åñòâå è öåíå ïðîäàííûõ â ìàãàçèíå òîâàðîâ; b) î ðîñòå ó÷åíèêîâ êëàññà; c) î ðàññòîÿíèè ìåæäó äâóìÿ íàñåëåííûìè ïóíêòàìè è ñêîðîñòè äâèæåíèÿ ïîåçäà, êóðñèðóþùåãî ìåæäó íèìè? 3.  ÷åì çàêëþ÷àåòñÿ ïðîöåññ êîäèðîâàíèÿ ñîîáùåíèé? 4. Ñ êàêîé öåëüþ êîäèðóþò ñîîáùåíèÿ? 5. Ñ êàêîé öåëüþ çâóêè ìóçûêè êîäèðóþò íîòàìè; ñîîáùåíèÿ îá îñî- áåííîñòÿõ äâèæåíèÿ ïî äîðîãå êîäèðóþò äîðîæíûìè çíàêàìè? 6. Ñîîáùåíèå î ÷åì ìîæíî çàêîäèðîâàòü ñ èñïîëüçîâàíèåì öâåòîâ; ãðàôè÷åñêèõ îáîçíà÷åíèé? 7. ×òî ñëåäóåò ïðåäâàðèòåëüíî îïðåäåëèòü äëÿ êîäèðîâàíèÿ ñîîáùå- íèÿ? уууууууууууууууСамое важное в этом пунктеСамое важное в этом пунктеСамое важное в этом пунктеСамое важное в этом пунктеСамое важное в этом пунктеСамое важное в этом пунктеСамое важное в этом пунктеСамое важное в этом пунктеСамое важное в этом пунктеСамое важное в этом пунктеСамое важное в этом пунктеСамое важное в этом пунктеСамое важное в этом пунктеСамое важное в этом пунктеСамое важное в этом пунктеСамое важное в этом пунктеСамое важное в этом пунктеСамое важное в этом пунктеСамое важное в этом пунктеСамое важное в этом пунктеСамое важное в этом пунктеСамое важное в этом пунктеСамое важное в этом пунктеСамое важное в этом пунктеСамое важное в этом пунктеСамое важное в этом пунктеСамое важное в этом пунктеСамое важное в этом пунктеСамое важное в этом пунктеСамое важное в этом пунктеСамое важное в этом пунктеСамое важное в этом пунктеСамое важное в этом пунктеСамое важное в этом пунктеСамое важное в этом пунктеСамое важное в этом пунктеСамое важное в этом пунктеСамое важное в этом пунктеСамое важное в этом пунктеСамое важное в этом пунктеСамое важное в этом пунктеСамое важное в этом пунктеСамое важное в этом пунктеСамое важное в этом пунктеСа ое ва ое в это теСа ое ва ое в это теСССССС
  • 9.
    9999999999999999 КОДИРОВАНИЕ ДАННЫХ 8. Ïîêàêèì ïðàâèëàì â èãðå «Ìîðñêîé áîé» êîäèðóþò ïîëîæåíèå êîðàáëåé? Ñ êàêîé öåëüþ? 9.  ÷åì çàêëþ÷àåòñÿ ïðîöåññ äåêîäèðîâàíèÿ ñîîáùåíèé? Выполните задания 1. Ïðèâåäèòå ïðèìåðû îáðàáîòêè äàííûõ. 2. Ïðèâåäèòå ïðèìåðû êîäèðîâàíèÿ ñîîáùåíèé, èñïîëüçóåìûõ â ìó- çûêå, ôèçèêå, õèìèè, ãåîãðàôèè è äð. 3. Çàêîäèðóéòå ñ èñïîëüçîâàíèåì øèôðà Öåçàðÿ ñî ñäâèãîì íà 4 áóê- âû âïðàâî ñîîáùåíèÿ: a) èíôîðìàòèêà; b) ìîÿ øêîëà; c) êîäèðîâàíèå è äåêîäèðîâàíèå ñîîáùåíèé. 4. Ñîîáùåíèÿ çàêîäèðîâàíû øèôðîì Öåçàðÿ ñî ñäâèãîì íà 3 áóêâû âïðàâî. Äåêîäèðóéòå ñîîáùåíèÿ: a) ôèðõâäóÿ; b) øñóñûãâ òñæñçã; c) öúèäðþì æñç ðãüãîôâ. 5. Èçîáðàæåíèå, ñîçäàííîå êàðàíäàøîì íà ëèñòå áóìàãè â êëåòî÷êó, çàêîäèðîâàíî ïî ñëåäóþùåìó ïðàâèëó: ñòðåëêà óêàçû- âàåò íàïðàâëåíèå, â êîòîðîì ïåðåìåùà- åòñÿ êàðàíäàø ïî ëèíèè ñåòêè, à ÷èñëî óêàçûâàåò êîëè÷åñòâî êëåòî÷åê äëÿ ïå- ðåìåùåíèÿ. Âîññîçäàéòå çàêîäèðîâàííîå èçîáðàæåíèå: a) 5 3 5 1 4 1 4 1; b) 3 5 3 1 2 1 2 1 2 1 2 1. 6. Çàêîäèðóéòå äàííûå èçîáðàæåíèÿ ïî ñëåäóþùåìó ïðàâèëó: ñòðåëêà óêàçûâàåò íàïðàâëåíèå, â êîòî- ðîì ïåðåìåùàåòñÿ êàðàíäàø ïî ëèíèè ñåòêè, à ÷èñëî – êîëè÷å- ñòâî êëåòî÷åê äëÿ ïåðåìåùåíèÿ. 7. Äîïîëíèòå ïðàâèëà êîäèðîâàíèÿ, ïðèâåäåííûå â ïðåäûäóùåì çàäà- íèè, òàê, ÷òîáû ìîæíî áûëî îáî- çíà÷èòü ïåðåìåùåíèÿ êàðàíäàøà, ïðè êîòîðûõ íå ïðîèñõîäèò ðèñî- âàíèÿ. 8. Îäèí èç äðåâíåéøèõ øèôðîâ ðàç- ðàáîòàë Ïîëèáèé (III â. äî í. ý.) – ãðå÷åñêèé èñòîðèê, ïîëêîâîäåö, ãîñóäàðñòâåííûé äåÿòåëü.  øèô- ðå, êîòîðûé íàçâàëè «êâàäðàò Ïîëèáèÿ», êàæäàÿ áóêâà àëôàâèòà (èëè ïàðà áóêâ, ñîîòâåòñòâóþùèõ áëèçêèì ïî ïðîèçíîøåíèþ çâó- êàì) ðàñïîëîæåíà â òàáëèöå. Ïðè êîäèðîâàíèè ñîîáùåíèÿ êàæäàÿ áóêâà çàìåíÿåòñÿ ïàðîé öèôð – íîìåðàìè ñòîëáöà è ñòðîêè òàá- 1 2 3 4 5 6 1 À Á Â Ã Ä Å/Ё 2 Æ Ç È/É Ê Ë Ì 3 Í Î Ï Ð Ñ Ò 4 Ó Ô Õ Ö × Ø 5 Ù Û Ü/Ú Ý Þ ß Квадрат Полибия
  • 10.
    Ãëàâà 1 10101010101010101010101010101010 ëèöû, íàïåðåñå÷åíèè êîòîðûõ îíà ðàñïîëîæåíà. Äëÿ êîäèðîâàíèÿ ñîîáùåíèé íà ðóññêîì ÿçûêå ìîæåò áûòü èñïîëüçîâàíà òàáëèöà, èçîáðàæåííàÿ íà ñ. 9. Äåêîäèðóéòå ñîîáùåíèÿ, çàêîäèðîâàííûå ïî ðàññìîòðåííûì ïðà- âèëàì ñ èñïîëüçîâàíèåì ïðèâåäåííîé òàáëèöû: a) 42 31 11 51 43 11 63; á) 32 13 24 23 43 62 11 63 32 42 11. 9. Çàêîäèðóéòå ñîîáùåíèÿ, èñïîëüçóÿ ïðàâèëà êîäèðîâàíèÿ, ïðèâå- äåííûå â ïðåäûäóùåì çàäàíèè: a) èíôîðìàòèêà; b) ñîîáùåíèå. 10. Ïðåäëîæèòå ñâîè ïðàâèëà êîäèðîâàíèÿ ñèìâîëîâ òåêñòà è çàêîäè- ðóéòå ïî ýòèì ïðàâèëàì ñîîáùåíèÿ: a) ñåãîäíÿ õîðîøèé äåíü; b) ìíå íðàâèòñÿ ôóòáîë. 11. Íàéäèòå ñâåäåíèÿ è ïîäãîòîâüòå ñîîáùåíèå î ñïîñîáàõ êîäèðîâàíèÿ: a) àçáóêà Ìîðçå; â) øðèôò Áðàéëÿ; b) ñåìàôîðíàÿ àçáóêà; ã) ÿçûê öâåòîâ «ñåëàì». 1.2. КОДИРОВАНИЕ СИМВОЛОВ1.2. КОДИРОВАНИЕ СИМВОЛОВ 1. ×òî òàêîå êîäèðîâàíèå ñîîáùåíèé? Ñ êàêîé öåëüþ êîäèðóþò ñîîáùåíèÿ? 2. Ïðèâåäèòå ïðèìåðû êîäèðîâàíèÿ ñîîáùåíèé. 3. ×òî òàêîå äåêîäèðîâàíèå ñîîáùåíèé? КОДИРОВАНИЕ СИМВОЛОВ ТЕКСТА Äëÿ îáðàáîòêè òåêñòîâûõ ñîîáùåíèé ñ èñïîëüçîâàíèåì êîìïüþòåðà ñèìâîëû ñîîáùåíèÿ êîäèðóþò ÷èñëàìè. Äëÿ êîäèðîâàíèÿ òåêñòà èñïîëüçóþò òàáëèöû êîäîâ ñèìâîëîâ.  íèõ êàæäî- ìó ñèìâîëó, êîòîðûé ìîæåò áûòü èñ- ïîëüçîâàí â òåêñòîâîì ñîîáùåíèè, ñîîò- âåòñòâóåò íåêîòîðîå ÷èñëî.  1963 ã. â ÑØÀ áûë ðàçðàáîòàí íàáîð òàêèõ êî- äîâ ñèìâîëîâ äëÿ ïåðåäà÷è ñîîáùåíèé ïî òåëåòàéïó. Ïîçæå îí ñòàë ñòàí- äàðòîì äëÿ èñïîëüçîâàíèÿ â êîìïüþòåðíîé òåõíèêå è ïîëó÷èë íàçâàíèå òàáëèöû êîäîâ ñèìâîëîâ ASCII (àíãë. American Standard Code for InformationII Interchange –II àìåðèêàíñêèé ñòàíäàðòíûé êîä äëÿ îáìåíà èí- ôîðìàöèåé).  òàáëèöå ASCII áóêâàì àíãëèéñêîãî àëôàâèòà, öèôðàì, çíàêàì ïðå- ïèíàíèÿ, ñèìâîëàì ðåäàêòèðîâàíèÿ è ôîðìàòèðîâàíèÿ òåêñòà ñîîòâåò- ñòâóþò ÷èñëà îò 0 äî 127 (òàáë. 1.1). Òåêñòîâûå ñèìâîëû, êîòîðûå êîäèðóþòñÿ â òàáëèöå ASCII ÷èñëàìè îò 32 äî 127, ïðèâåäåíû â ïðèëîæåíèè 1. Åãî ìîæíî íàéòè íà ñàéòå Іíôîðìàòèêà äëÿ âñіõ (allinf.at.ua) â ðàçäåëå Ìàòåðіàëè äî ïіäðó÷íèêіâ. 8 êëàñ. Ïіäðó÷íèê. Òåëåòàéï (ëàò. tele – óäàëåííûé, àíãë. type – ïå÷àòü) – ýëåêòðîìåõà- íè÷åñêàÿ ïå÷àòíàÿ ìàøèíà, êîòî- ðóþ èñïîëüçóþò äëÿ ïåðåäà÷è òåê- ñòîâûõ ñîîáùåíèé ïî ïðîâîäàì.
  • 11.
    11111111111111111111111111111111 КОДИРОВАНИЕ ДАННЫХ Òàáëèöà 1.1 Ãðóïïûêîäîâ ñèìâîëîâ òàáëèöû ASCII Ïðîäîëæåíèå òàáëèöû 1.1 Äèàïàçîí êîäîâ Ãðóïïà ñèìâîëîâ Ïðèìåð êîäà Ñîîòâåòñòâóþùèé ñèìâîë Îò 0 äî 31, 127 Ñïåöèàëü- íûå ñèì- âîëû 10 Ñèìâîë, ñîîòâåòñòâóþùèé ïåðåíîñó êóðñîðà íà íîâóþ ñòðîêó 13 Ñèìâîë, ñîîòâåòñòâóþùèé âîçâðàòó êóðñîðà â íà÷àëî ñòðîêè 27 Ñèìâîë, ñîîòâåòñòâóþùèé íàæàòèþ êëàâèøè Esc Îò 32 äî 64, îò 91 äî 96, îò 123 äî 126 Çíàêè ïðå- ïèíàíèÿ è öèôðû 32 ïðîáåë 48 öèôðà 0 123 { Îò 65 äî 90 Áîëüøèå áóêâû àí- ãëèéñêîãî àëôàâèòà 65 À 66  90 Z Îò 97 äî 122 Ìàëûå áóêâû àí- ãëèéñêîãî àëôàâèòà 97 à 98 b 122 z Òàáëèöà êîäîâ ñèìâîëîâ ASCII ñî- äåðæèò êîäû áóêâ òîëüêî àíãëèéñêîãî àëôàâèòà. Äëÿ êîäèðîâàíèÿ áóêâ äðó- ãèõ àëôàâèòîâ áûëè ðàçðàáîòàíû äðó- ãèå òàáëèöû êîäîâ ñèìâîëîâ. Íàïðè- ìåð, òàáëèöû ÊÎÈ-8 (ÊÎÈ – êîä îáìå- íà èíôîðìàöèåé) è Windows-1251 ñî- äåðæàò áåç èçìåíåíèé âñå êîäû òàá- ëèöû ASCII, à òàêæå – êîäû áóêâ êè- ðèëëèöû. Ýòèì áóêâàì ñîîòâåòñòâóþò íàòóðàëüíûå ÷èñëà îò 128 äî 255. Òàáëèöà êîäîâ ñèìâîëîâ Windows-1251 ÿâëÿåòñÿ ñòàíäàðòîì äëÿ êîäèðî- âàíèÿ áóêâ êèðèëëèöû â îïåðàöèîííîé ñèñòåìå Windows.  íåé, íàïðèìåð, áóêâå «à» ðóññêîãî àëôàâèòà ñòàâèòñÿ â ñîîòâåòñòâèå ÷èñëî 224, áóêâå «á» – ÷èñëî 225, áóêâå «ÿ» – ÷èñëî 255 è äð. Òåêñòîâûå ñèìâîëû, êîòîðûå êîäè- ðóþòñÿ â òàáëèöå Windows-1251 ÷èñëàìè îò 128 äî 255, ïðèâåäåíû â ïðè- ëîæåíèè 2. Åãî ìîæíî íàéòè íà ñàéòå Іíôîðìàòèêà äëÿ âñіõ (allinf.at.ua) â ðàçäåëå Ìàòåðіàëè äî ïіäðó÷íèêіâ. 8 êëàñ. Ïіäðó÷íèê. Öåëûõ ÷èñåë îò 0 äî 255 äîñòàòî÷íî, ÷òîáû çàêîäèðîâàòü ñèìâîëû äâóõ àëôàâèòîâ – ëàòèíèöû è êèðèëëèöû, à òàêæå íåêîòîðûå äðóãèå ñèìâîëû. Íî äëÿ êîäèðîâàíèÿ ñèìâîëîâ äðóãèõ àëôàâèòîâ (ãðå÷åñêîãî èëè àðàáñêî- ãî, èåðîãëèôîâ è ò. ï.) òðåáóåòñÿ çíà÷èòåëüíî áîëüøå çíà÷åíèé êîäîâ. Äëÿ íèõ ðàçðàáîòàíà òàáëèöà êîäîâ ñèìâîëîâ Þíèêîä (àíãë. Unicode – óíèôè- öèðîâàííîå êîäèðîâàíèå). Êèðèëëèöà – àëôàâèò äëÿ ãðóï- ïû ñëàâÿíñêèõ ÿçûêîâ, ê êîòîðîé îòíîñÿòñÿ óêðàèíñêèé, ðóññêèé, áåëîðóññêèé, áîëãàðñêèé è äðóãèå ÿçûêè. Àíãëèéñêèé è íåêîòîðûå äðóãèå çàïàäíîåâðîïåéñêèå ÿçûêè èñ- ïîëüçóþò àëôàâèò, êîòîðûé íàçû- âàþò ëàòèíèöåé.
  • 12.
    Ãëàâà 1 12121212121212121212121212121212 Òàáëèöà Þíèêîäñîñòîèò èç 17 íàáîðîâ ïî 65536 çíà÷åíèé êîäîâ â êàæäîì è äàåò âîçìîæíîñòü çàêîäèðîâàòü 1 114 112 ðàçíûõ ñèìâîëîâ, òî åñòü ïî÷òè âñå ñèìâîëû ïèñüìåííîñòè âñåõ ìèðîâûõ ÿçûêîâ. Êàê è â äðó- ãèõ òàáëèöàõ êîäîâ, â Þíèêîäå íåèçìåííûìè îñòàþòñÿ ïåðâûå 128 çíà- ÷åíèé êîäîâ, ñîîòâåòñòâóþùèõ òàáëèöå ASCII. Îòäåëüíûé ðàçäåë â òàá- ëèöå Þíèêîä ñîäåðæèò êîäû áóêâ êèðèëëèöû. Íàïðèìåð, áóêâå «à» ðóñ- ñêîãî àëôàâèòà ñîîòâåòñòâóåò êîä 53424, áóêâå «á» – êîä 53425, áóêâå «ÿ» – êîä 53455 è äð. Ñåé÷àñ â íîâåéøèõ îïåðàöèîííûõ ñèñòåìàõ èñïîëüçóåòñÿ òàáëèöà êîäîâ Þíèêîä. Ñðàâíåíèå ñòðóêòóð ðàçëè÷íûõ òàáëèö êîäîâ ñèìâîëîâ ïðèâåäåíî â òàáëèöå 1.2. Òàáëèöà 1.2 Ñðàâíåíèå ñòðóêòóðû òàáëèö êîäîâ ñèìâîëîâ Òàáëèöà êîäîâ ñèìâîëîâ Êîëè÷å- ñòâî êîäîâ ñèìâîëîâ Ñèìâîëû ñ êîäàìè îò 0 äî 127 Ñèìâîëû ñ êîäàìè îò 128 äî 255 Ñèìâîëû ñ êîäàìè, áîëüøèìè, ÷åì 255 ASCII 128 Áóêâû àíãëèéñêî- ãî àëôàâèòà, öèô- ðû, çíàêè ïðåïè- íàíèÿ, ñïåöèàëü- íûå ñèìâîëû Íåò Íåò KOÈ-8 256 Êàê â òàáëèöå ASCII Ñèìâîëû êè- ðèëëèöû è íåêîòîðûå äðóãèå ñèìâî- ëû Íåò Windows-1251 256 Êàê â òàáëèöå ASCII Ñèìâîëû êè- ðèëëèöû è íåêîòîðûå äðóãèå ñèìâî- ëû Íåò Þíèêîä 1 114 112 Êàê â òàáëèöå ASCII Ñèìâîëû àëôàâèòîâ ðàçíûõ ÿçûêîâ ìèðà è íåêîòîðûå äðó- ãèå ñèìâîëû В таблице Юникод содержатся коды не только букв и цифр, но и символов, которые обозначают торговые марки, денежные единицы, символы транскрип- ций, идеограммы и т. п. Например, кодом символа украинской денежной единицы гривни ₴ является число 8 372, кодом идеограммы мужчина является число 10080, а кодом идеограммы, д д р женщинащ – число 10081 и т. п. Для вставки символов в документ можно применять их коды из таблицы Юни- код. Для этого следует нажать и удерживать клавишу Alt и набрать код символа Для тех, кто хочет знать больше
  • 13.
    13131313131313131313131313131313 КОДИРОВАНИЕ ДАННЫХ на дополнительнойцифровой клавиатуре. Так могут быть вставлены, например, символы снеговик – код 9731, сердце в виде цветка – код 10087, нота – код 9834, шахматная фигура конь – код 9822 и др. Найти символ и соответству- ющий ему код можно на сайте Таблица сим- волов Юникода (unicode-table.com). Но если выбранный вами символ отсутствует среди шрифтов на вашем компьютере, то он не будет отображаться в документе. КОДИРОВАНИЕ СИМВОЛОВ ВЕБ-СТРАНИЦ Îñîáåííîñòè êîäèðîâàíèÿ òåêñòà ñ èñïîëüçîâàíèåì ðàçëè÷íûõ òàáëèö êîäîâ ñèìâîëîâ ìîæíî óâèäåòü òàêæå ïðè ïðîñìîòðå âåá-ñòðàíèö. Èíîãäà ïðè îòêðûòèè âåá-ñòðàíèöû òàáëèöà êîäîâ ñèìâîëîâ âûáèðàåòñÿ áðàóçå- ðîì íåïðàâèëüíî.  òàêîì ñëó÷àå òåêñò âåá-ñòðàíèöû íåïðèãîäåí äëÿ ïî- íèìàíèÿ (ðèñ. 1.4). Рис. 1.4. Вид веб-страницы при неправильном выборе таблицы кодов символов Ó êàæäîãî âåá-áðàóçåðà åñòü èíñòðóìåíòû äëÿ âûáîðà òàáëèöû êîäîâ ñèìâîëîâ ïîëüçîâàòåëÿìè. Íàïðèìåð, â áðàóçåðå Google Chrome äëÿ èçìå- íåíèÿ òàáëèöû êîäîâ ñèìâîëîâ ñëåäóåò: 1. Âûáðàòü êíîïêó Íàñòðîéêà è óïðàâëåíèå Google Chrome . 2. Âûïîëíèòü Äîïîëíèòåëüíûå èíñòðóìåíòû  Êîäèðîâêà. 3. Âûáðàòü òàáëèöó êîäîâ ñèìâîëîâ, ïðè êîòîðîé òåêñò âåá-ñòðàíèöû áóäåò ïðèãîäíûì äëÿ ïîíèìàíèÿ. Äëÿ ðóññêîÿçû÷íûõ âåá-ñòðàíèö ÷àùå âñåãî ïðèìåíÿþò òàáëèöó êîäîâ ñèìâîëîâ Þíèêîä (UTF-8), íî äëÿ îòäåëüíûõ âåá-ñòðàíèö ìîæåò áûòü èñïîëü- çîâàíà êîäèðîâêà Êèðèëëèöà (à Windows-1251) èëè Êèðèëëèöà (à ÊÎÈ-8). Èäåîãðàììà (äðåâíåãðå÷. ἰδέα – èäåÿ, γράμμα – ïèñüìåííûé çíàê, áóêâà) – ïèñüìåííûé çíàê, ïåðå- äàþùèé, â îòëè÷èå îò áóêâû, íå çâóê êàêîé-ëèáî ðå÷è, à íåêîòîðîå ïîíÿòèå, èäåþ.
  • 14.
    Ãëàâà 1 14141414141414141414141414141414 е Таблица символовв операционной системе Windows Среди служебных программ в операционной системе Windows есть програм- ма Таблица символов, предназначенная для просмотра, поиска и вставки в тек- стовые документы разнообразных символов, в том числе отсутствующих на кла- виатуре. Для запуска этой программы необходимо выполнить Пуск  Все программы Стандартные  Служебные  Таблица символов, после чего откроется окно программы (рис. 1.5).р р р (р ) Используя эту программу, можно увидеть различные группы символов, пред- назначенные для вставки в документы. Для этого необходимо:д д у Д д 1. Установить отметку флажкау ф Дополнительные параметрыД р р в окне программы.р р 2. В списке Набор символовр в нижней части окна выбратьр Юникод. 3. В списке Группировкару р выбратьр ДиапазоныД Юникода. 4. В списке открывшегося окна Группировка выбрать диапазон кодов, симво- лы которого необходимо вставить в документ (рис. 1.6). Рис. 1.5. Окно программы Таблица символов Рис. 1.6. Окно программы Таблица символов с символами группы Обычная пунктуация Если в таблице выбрать некий символ, то в строке статуса окна программы слева отображается код этого символа в таблице кодов символов Юникод и его описание на английском языке, а справа – клавиши, которые следует нажать для вставки этого символа в документ. Например, на рисунке 1.6 выбран символ © – знак авторского права, в строке статуса окна приведено его описание – U+00A9 Copyright Signpy g g и клавиши Alt+0169 для вставки этого символа в документ.д д у Выбранные в таблице символы можно вставить в документы, создаваемые в различных программах – текстовом процессоре, редакторе презентаций, таблич- ном процессоре и др. Для вставки символа в документ необходимо:р ц р др Д д у д 1. Выбрать символ в таблице с символами.р ц 2. Выполнить Выбратьр  Копироватьр . 3. Выбрать место в документе.р д у 4. Вставить скопированный символ изр Буфера обменауф р . После выбора кнопки Выбрать символ выводится в поле Для копирования. Если выбрать еще один символ и кнопку Выбрать, то в поле отобразятся оба символа. Таким образом можно подготовить для копирования несколько симво- лов. Все вместе они будут скопированы и вставлены в документ. Для тех, кто хочет знать больше
  • 15.
    1151515151515151515151515151515 КОДИРОВАНИЕ ДАННЫХ îáðàáîòêè òåêñòîâûõñîîáùåíèé ñ èñïîëüçîâàíèåì êîìïüþòåðà ëû ñîîáùåíèÿ êîäèðóþò ÷èñëàìè. Äëÿ ýòîãî ìîãóò èñïîëüçîâàòüñÿ ðàçíûå òàáëèöû êîäîâ ñèìâîëîâ, íàïðèìåð, ASCII, ÊÎÈ-8, Windows-1251, Þíèêîä. Òàáëèöà êîäîâ ñèìâîëîâ ASCII ñîäåðæèò êîäû 128 ñèìâîëîâ, ÊÎÈ-8, Windows-1251 – 256 ñèìâîëîâ, Þíèêîä – 1114112 ñèìâîëîâ. Âî âñåõ òàá- ëèöàõ êîäîâ ñèìâîëîâ íåèçìåííûìè îñòàþòñÿ ïåðâûå 128 êîäîâ, ñîîòâåò- ñòâóþùèõ òàáëèöå ASCII. Ó êàæäîãî áðàóçåðà åñòü èíñòðóìåíòû äëÿ âûáîðà òàáëèöû êîäîâ ñèì- âîëîâ, ñ èñïîëüçîâàíèåì êîòîðîé áóäóò îòîáðàæàòüñÿ ñèìâîëû íà âåá- ñòðàíèöå. Ñëóæåáíàÿ ïðîãðàììà Òàáëèöà ñèìâîëîâ îïåðàöèîííîé ñèñòåìû Windows ïðåäíàçíà÷åíà äëÿ ïðîñìîòðà, ïîèñêà è âñòàâêè â äîêóìåíòû ñèìâîëîâ èç ðàçíûõ øðèôòîâ, ïðåäñòàâëåííûõ ñ èñïîëüçîâàíèåì ðàçëè÷íûõ òàáëèö êîäîâ ñèìâîëîâ. Дайте ответы на вопросы 1. Êàê êîäèðóþò ñèìâîëû òåêñòîâûõ ñîîáùåíèé ïðè èõ îáðàáîòêå ñ èñïîëüçîâàíèåì êîìïüþòåðà? 2. Êàêèå òàáëèöû êîäîâ ñèìâîëîâ âû çíàåòå? 3. Êàêèå ñèìâîëû ìîãóò áûòü çàêîäèðîâàíû ñ èñïîëüçîâàíèåì òàáëèö êîäîâ ñèìâîëîâ ASCII, ÊÎÈ-8, Windows-1251, Þíèêîä? 4. ×òî îáùåãî ñîäåðæàò è ÷åì ðàçëè÷àþòñÿ òàáëèöû êîäîâ ñèìâîëîâ ASCII, ÊÎÈ-8, Windows-1251, Þíèêîä? 5.  êàêèõ ñèòóàöèÿõ ñëåäóåò ìåíÿòü òàáëèöó êîäîâ ñèìâîëîâ ïðè ïðîñìîòðå âåá-ñòðàíèö? 6. Êàê âûáðàòü òàáëèöó êîäîâ ñèìâîëîâ ïðè ïðîñìîòðå âåá-ñòðàíèö â áðàóçåðå Google Chrome? 7. Êàêîâî íàçíà÷åíèå ïðîãðàììû Òàáëèöà ñèìâîëîâ? 8. Êàê çàïóñòèòü íà âûïîëíåíèå ïðîãðàììó Òàáëèöà ñèìâîëîâ? 9. Êàê âñòàâèòü â äîêóìåíò ñèìâîëû ñ èñïîëüçîâàíèåì ïðîãðàììû Òàáëèöà ñèìâîëîâ? Выполните задания 1. Ñîîáùåíèå çàêîäèðîâàíî ñ èñïîëüçîâàíèåì òàáëèöû êîäîâ ñèìâî- ëîâ ASCII. Äåêîäèðóéòå åãî (âîñïîëüçóéòåñü ïðèëîæåíèåì 11 ): a) 83 117 110; á) 104 111 109 101. 2. Çàêîäèðóéòå ñîîáùåíèå ñ èñïîëüçîâàíèåì òàáëèöû êîäîâ ñèìâîëîâ Windows-1251 (âîñïîëüçóéòåñü ïðèëîæåíèåì 21 ): a) Ó÷åáíèê «Èíôîðìàòèêà»; á) âàøè ôàìèëèÿ è èìÿ. 3. Îòäåëüíûå ñëîâà â ñîîáùåíèè çàêîäèðîâàíû ñ èñïîëüçîâàíèåì òàá- ëèöû êîäîâ ñèìâîëîâ Þíèêîä. Íàéäèòå ñèìâîëû ïî èõ êîäàì â 1 Ïðèëîæåíèÿ ìîæíî íàéòè íà ñàéòå Іíôîðìàòèêà äëÿ âñіõ (allinf.at.ua) â ðàç- äåëå Ìàòåðіàëè äî ïіäðó÷íèêіâ. 8 êëàñ. Ïіäðó÷íèê. уууууууууууууууа ое ва ое в э о уа ое ва ое в э о уамое важное в этом пунктамое важное в этом пунктамое важное в этом пунктамое важное в этом пунктамое важное в этом пунктамое важное в этом пунктамое важное в этом пунктамое важное в этом пунктамое важное в этом пунктамое важное в этом пунктамое важное в этом пунктамое важное в этом пунктамое важное в этом пунктамое важное в этом пунктамое важное в этом пунктамое важное в этом пунктамое важное в этом пунктамое важное в этом пунктамое важное в этом пунктамое важное в этом пунктамое важное в этом пунктамое важное в этом пунктамое важное в этом пунктамое важное в этом пунктамое важное в этом пунктамое важное в этом пунктамое важное в этом пунктамое важное в этом пунктамое важное в этом пунктамое важное в этом пунктамое важное в этом пунктамое важное в этом пунктамое важное в этом пунктамое важное в этом пунктамое важное в этом пунктамое важное в этом пунктамое важное в этом пунктамое важное в этом пунктамое важное в этом пунктамое важное в этом пунктамое важное в этом пунктамое важное в этом пункта ое ва ое в это та ое ва ое в это т
  • 16.
    Ãëàâà 1 16161616161616161616161616161616 òàáëèöå èäåêîäèðóéòå ñîîáùåíèå. Çàïèøèòå ïîëó÷åííûé òåêñò. Äëÿ ïîèñêà ñèìâîëîâ ìîæíî èñïîëüçîâàòü ñàéò Òàáëèöà ñèìâîëîâ Þíèêîäà (unicode-table.com). Ñåãîäíÿ ñ óòðà 9925. Ñèíîïòèêè îáåùàþò 9928. Ñîáèðàÿñü â 127979, íå çàáóäüòå âçÿòü ñ ñîáîé 9730. 4. Ïðîñìîòðèòå âåá-ñòðàíèöó ÈÒ â Óêðàèíå: èñòîðèè è ëè÷íîñòè (ru.uacomputing.com) ñ èñïîëüçîâàíèåì òàáëèö êîäîâ ñèìâîëîâ Êè- ðèëëèöà (Windows-1251) è Êèðèëëèöà (ÊÎÈ-8). Óñòàíîâèòå, ïðè âûáîðå êàêîé òàáëèöû êîäîâ ñèìâîëîâ òåêñò âåá-ñòðàíèöû ïðèãî- äåí äëÿ ïîíèìàíèÿ. 5. Âñòàâüòå â òåêñòîâûé äîêóìåíò âñå ñèìâîëû, îáîçíà÷àþùèå äåíåæ- íûå åäèíèöû, èñïîëüçóÿ ïðîãðàììó Òàáëèöà ñèìâîëîâ. Ñîõðàíèòå ñîçäàííûé äîêóìåíò â âàøåé ïàïêå â ôàéëå ñ èìåíåì çàäàíèå 1.2.5 è ðàñøèðåíèåì èìåíè, ñîîòâåòñòâóþùèì âåðñèè òåêñòîâîãî ïðîöåñ- ñîðà. 6. Âñòàâüòå â òåêñòîâûé äîêóìåíò áóêâîïîäîáíûå ñèìâîëû, èñïîëüçóÿ ïðîãðàììó Òàáëèöà ñèìâîëîâ. Ñîõðàíèòå ñîçäàííûé äîêóìåíò â âàøåé ïàïêå â ôàéëå ñ èìåíåì çàäàíèå 1.2.6 è ðàñøèðåíèåì èìå- íè, ñîîòâåòñòâóþùèì âåðñèè òåêñòîâîãî ïðîöåññîðà. 7. Îïðåäåëèòå, êàêèå ñèìâîëû áóäóò âñòàâëåíû â òåêñòîâûé äîêóìåíò ïóòåì ââîäà èõ êîäà ïðè íàæàòîé êëàâèøå Alt, äëÿ êîäîâ 1234, 3754, 8986, 9708, 9415, 10001, 10239. 1.3. ДВОИЧНОЕ КОДИРОВАНИЕ1.3. ДВОИЧНОЕ КОДИРОВАНИЕ 1.  ÷åì çàêëþ÷àþòñÿ ïðîöåññû êîäèðîâàíèÿ è äåêîäèðîâàíèÿ ñîîáùåíèé? 2. Êàêèå òàáëèöû êîäîâ ñèìâîëîâ èñïîëüçóþò äëÿ êîäèðîâàíèÿ òåêñòîâûõ ñîîáùåíèé? 3. ×òî îçíà÷àþò ïðèñòàâêè êèëî, ìåãà, ãèãà? ДВОИЧНОЕ КОДИРОВАНИЕ. БИТ И БАЙТ Êàê âû óæå çíàåòå, äëÿ êîäèðîâàíèÿ äàííûõ èñ- ïîëüçóþò ðàçëè÷íûå íàáîðû ñèãíàëîâ. Äëÿ êîäèðî- âàíèÿ çâóêîâ ðå÷è èñïîëüçóþò áóêâû àëôàâèòà.  óêðàèíñêîì ÿçûêå áóêâ 33, â àíãëèéñêîì – 26. Íàáîð ñèãíàëîâ äëÿ êîäèðîâàíèÿ ÷èñëîâûõ çíà÷å- íèé ñîñòîèò èç 10 öèôð. Äëÿ êîäèðîâàíèÿ êîìàíä, ðåãóëèðóùèõ ïîðÿäîê äâèæåíèÿ íà ïåøåõîäíûõ ïåðåõîäàõ, èñïîëüçóþò 3 öâåòà ñâåòîôîðà. Íàèìåíü- øåå êîëè÷åñòâî ñèãíàëîâ äëÿ êîäèðîâàíèÿ ñîîáùå- íèé èìååò àçáóêà Ìîðçå – ëèøü 2 ñèãíàëà: òî÷êà è òèðå. Ñ 1844 ãîäà àçáóêó, ïðåäëîæåííóþ àìåðèêàí- ñêèì õóäîæíèêîì Ñýìþýëåì Ìîðçå (1791–1872) (ðèñ. 1.7), âïîñëåäñòâèè íàçâàííóþ â åãî ÷åñòü, èñ-Рис. 1.7. Сэмюэл Морзе
  • 17.
    1171717171717171717171717171717 КОДИРОВАНИЕ ДАННЫХ ïîëüçîâàëè äëÿïåðåäà÷è ñîîáùåíèé ïî òåëåãðàôó.  àçáóêå Ìîðçå áóêâû òåêñòîâûõ ñîîáùåíèé êîäèðóþòñÿ ïîñëåäîâàòåëüíîñòÿìè òî÷åê è òèðå. Ïðèìåðû êîäèðîâàíèÿ áóêâ ðóññêîãî àëôàâèòà ïðèâåäåíû â òàáëèöå 1.3. Òàáëèöà 1.3 Ïðèìåðû êîäèðîâàíèÿ áóêâ â àçáóêå Ìîðçå Áóêâà Çíà÷åíèå êîäà â àçáóêå Ìîðçå à ∙ – î – – – ï ∙ – – ∙ ð ∙ – ∙ ò – Íàïðèìåð, ñëîâî ïàðòà êîäèðóåòñÿ ñ èñïîëüçîâàíèåì àçáóêè Ìîðçå ïî- ñëåäîâàòåëüíîñòüþ ñèãíàëîâ «∙ – – ∙ ∙ – ∙ – ∙ – ∙ –». Êîäèðîâàíèå ñîîáùåíèé ñ èñïîëüçîâàíèåì ñèãíàëîâ òîëüêî äâóõ âèäîâ íàçûâàþò äâîè÷íûì êîäèðîâàíèåì. Ñîîáùåíèå, ïîëó÷åííîå â ðåçóëüòàòå äâîè÷íîãî êîäèðîâàíèÿ, íàçûâàþò äâîè÷íûì êîäîì ñîîáùåíèÿ. Äâîè÷íîå êîäèðîâàíèå èñïîëüçóåòñÿ è â ñîâðåìåííûõ êîìïüþòåðàõ.  íèõ ñîîáùåíèÿ êîäèðóþòñÿ ïîñëåäîâàòåëüíîñòÿìè ñèãíàëîâ äâóõ âè- äîâ. Êàæäûé ñèãíàë îäíîãî âèäà óñëîâíî îáîçíà÷àåòñÿ öèôðîé 0, à âòî- ðîãî âèäà – öèôðîé 1. Öèôðó 0 èëè 1 â äâîè÷íîì êîäå ñîîáùåíèÿ íàçûâàþò áèò (àíãë. binary digit – äâîè÷íàÿ öèôðà). Èç òàáëèöû 1.3 âèäíî, ÷òî â àçáóêå Ìîðçå äëÿ êîäèðîâàíèÿ áóêâû «ò» èñïîëüçóåòñÿ 1 ñèãíàë – òèðå, äëÿ êîäèðîâàíèÿ áóêâû «à» – äâà, à äëÿ áóêâû «ï» – ÷åòûðå ñèãíàëà. Âî âðåìÿ ïåðåäà÷è ñîîáùåíèé ïî òåëåãðàôó îäíó áóêâó îò äðóãîé îòäåëÿþò ïðîìåæóòêàìè â ïîäà÷å ñèãíàëîâ. Äëÿ îá- ðàáîòêè äàííûõ ñ èñïîëüçîâàíèåì êîìïüþòåðà ýòî íå óäîáíî. Ïðîùå îò- äåëèòü îäíó áóêâó îò äðóãîé, êîãäà äëÿ èõ êîäèðîâàíèÿ áóäåò èñïîëüçîâà- íî îäèíàêîâîå êîëè÷åñòâî ñèãíàëîâ. Åñëè äëÿ êîäèðîâàíèÿ ñîîáùåíèÿ èñïîëüçóåòñÿ 1 ñèãíàë (áèò) 0 èëè 1, òî ìîæíî çàêîäèðîâàòü, íàïðèìåð:  âûâîä î ïðàâèëüíîñòè óòâåðæäåíèÿ: ëîæíîå – 0 èëè èñòèííîå – 1;  ïîë ÷åëîâåêà: æåíñêèé – 0 èëè ìóæñêîé – 1;  ñîñòîÿíèå âûêëþ÷àòåëÿ: âûêëþ÷åí – 0 èëè âêëþ÷åí – 1 è ò. ï. Èç äâóõ áèòîâ ìîæíî ñîñòàâèòü 4 (22 ) ðàçíûõ êîäà (00, 01, 10 è 11). Èìè ìîæíî çàêîäèðîâàòü, íàïðèìåð, ÷åòûðå ñòîðîíû ãîðèçîíòà: 00 – ñåâåð, 01 – âîñòîê, 10 – þã, 11 – çàïàä. Èç òðåõ áèòîâ ìîæíî ñîñòàâèòü óæå 8 (23 ) ðàçíûõ êîäîâ (000, 001, 010, 011, 100, 101, 110, 111). Èìè ìîæíî çàêîäèðîâàòü, íàïðèìåð, íîìåðà ñòðîê èëè ñòîëáöîâ íà øàõìàòíîé äîñêå. Èç ÷åòûðåõ áèòîâ ìîæíî ñîñòàâèòü 24  16 êîäîâ, èç ïÿòè – 25  32 êîäà è ò. ä.
  • 18.
    Ãëàâà 1 18181818181818181818181818181818 Èç âîñüìèáèòîâ ìîæíî ñîñòàâèòü 28  256 êîäîâ, è ýòîãî êîëè÷åñòâà êîäîâ äîñòàòî÷íî, ÷òîáû çàêîäèðîâàòü âñå áóêâû àíãëèéñêîãî è ðóññêîãî (èëè êàêîãî-ëèáî äðóãîãî) àëôàâèòà, àðàáñêèå öèôðû, çíàêè ïðåïèíàíèÿ, çíàêè àðèôìåòè÷åñêèõ äåéñòâèé, à òàêæå íåêîòîðûå äðóãèå ñèìâîëû. Èìåííî òàêîå êîëè÷åñòâî êîäîâ ñîäåðæèòñÿ, íàïðèìåð, â òàáëèöå êîäîâ ñèìâîëîâ Windows-1251. Ïîñëåäîâàòåëüíîñòü èç âîñüìè áèòîâ íàçûâàþò áàéò. 1 áàéò  8 áèò. ДЛИНА ДВОИЧНОГО КОДА СООБЩЕНИЙ Åñëè ñèìâîë ñîîáùåíèÿ êîäèðóåòñÿ ïîñëåäîâàòåëüíîñòüþ èç 8 áèò, òî äëèíà äâîè÷íîãî êîäà ýòîãî ñèìâîëà ðàâíà 8 áèò, èëè 1 áàéò. Äëèíà äâîè÷íîãî êîäà ñîîáùåíèÿ – ýòî êîëè÷åñòâî áàéòîâ â äâîè÷íîì êîäå ýòîãî ñîîáùåíèÿ. Íàïðèìåð, ñîîáùåíèå Èíôîðìàòèêà – èíòåðåñíûé ïðåäìåò! ñîäåðæèò 33 ñèìâîëà (âêëþ÷àÿ ñèìâîëû ïðîáåëîâ, òèðå, âîñêëèöàòåëüíûé çíàê). Åñëè êàæäûé ñèìâîë êîäèðîâàòü äâîè÷íûì êîäîì äëèíîé 1 áàéò, òî äëèíà äâîè÷íîãî êîäà òàêîãî ñîîáùåíèÿ áóäåò ðàâíà 33 áàéòàì. Êàê âû çíàåòå, â òàáëèöå êîäîâ ñèìâîëîâ Windows-1251 êàæäîìó ñèì- âîëó ñîîòâåòñòâóåò öåëîå ÷èñëî îò 0 äî 255. Êàæäîå èç ýòèõ ÷èñåë ìîæåò áûòü çàêîäèðîâàíî îäíèì áàéòîì. Ïðèìåðû òàêîãî êîäèðîâàíèÿ ïðèâåäå- íû â òàáëèöå 1.4. Òàáëèöà 1.4 Ïðèìåðû äâîè÷íîãî êîäèðîâàíèÿ Ñèìâîë ×èñëîâîé êîä ñèìâîëà Ñîîòâåòñòâóþùèé áàéò ! 33 00100001 @ 64 01000000 W 103 01100111 þ 254 11111110 ÿ 255 11111111 Òàêèì îáðàçîì, êàæäîìó ñèìâîëó â òàáëèöå êîäîâ ñèìâîëîâ Windows-1251 ñîîòâåòñòâóåò äâîè÷íûé êîä äëèíîé 1 áàéò. ×òîáû âûïîëíèòü äâîè÷íîå êîäèðîâàíèå òåêñòîâîãî ñîîáùåíèÿ, ìîæíî êàæäûé åãî ñèìâîë çàìåíèòü äâîè÷íûì êîäîì, êîòîðûé ñîîòâåòñòâóåò ÷èñëó èç òàáëèöû Windows-1251. Èìåííî òàê êîäèðóþòñÿ òåêñòîâûå äî- êóìåíòû, ñîçäàííûå â òåêñòîâîì ðåäàêòîðå Áëîêíîò, ïðè èõ ñîõðàíåíèè íà íîñèòåëå äàííûõ, åñëè ïðè ñîõðàíåíèè èñïîëüçóåòñÿ êîäèðîâêà ANSI (àíãë. American NationalNN Standards InstituteII – Àìåðèêàíñêèé íàöèîíàëü- íûé èíñòèòóò ñòàíäàðòîâ). Äëèíà äâîè÷íîãî êîäà ñîîáùåíèÿ, ñîäåðæàùå- ãîñÿ â òàêîì äîêóìåíòå, áóäåò ðàâíÿòüñÿ â áàéòàõ êîëè÷åñòâó ñèìâîëîâ â òåêñòîâîì äîêóìåíòå. Ñëåäóåò ó÷åñòü, ÷òî êàæäîå íàæàòèå êëàâèøè Enter êîäèðóåòñÿ äâóìÿ ñïåöèàëüíûìè ñèìâîëàìè – ñèìâîëîì ïåðåõîäà íà íî- âóþ ñòðîêó è ñèìâîëîì âîçâðàùåíèÿ â íà÷àëî ñòðîêè.
  • 19.
    19191919191919191919191919191919 КОДИРОВАНИЕ ДАННЫХ Ãðàôè÷åñêèå, çâóêîâûå,âèäåîñîîáùåíèÿ äëÿ èõ îáðàáîòêè êîìïüþòå- ðîì òàêæå êîäèðóþòñÿ äâîè÷íûìè êîäàìè. Äëèíó äâîè÷íîãî êîäà ñîîáùåíèé íàçûâàþò îáúåìîì äàííûõ. КРАТНЫЕ ЕДИНИЦЫ ИЗМЕРЕНИЯ ДЛИНЫ ДВОИЧНОГО КОДА Äëÿ îáîçíà÷åíèÿ äëèíû äâîè÷íîãî êîäà ñîîáùåíèÿ èñïîëüçóþò êðàò- íûå åäèíèöû èçìåðåíèÿ, îáðàçóþùèåñÿ ñ èñïîëüçîâàíèåì ïðèñòàâîê êèëî, ìåãà, ãèãà, òåðà è äð. Ïåðå÷åíü ýòèõ ïðèñòàâîê äëÿ îáîçíà÷åíèÿ êðàòíûõ åäèíèö èçìåðåíèÿ îïðåäåëåí â Ìåæäóíàðîäíîé ñèñòåìå åäèíèö (ÑÈ). Òàì òàêæå ïðèâåäåíû ñîîòâåòñòâóþùèå ìíîæèòåëè. Íî èñòîðè÷åñêè ñëîæè- ëîñü òàê, ÷òî ýòè ïðèñòàâêè (êèëî, ìåãà, ãèãà, òåðà) â èíôîðìàòèêå òðàê- òóþòñÿ èíà÷å, ÷åì, íàïðèìåð, â ôèçèêå. Ñ øåñòîãî êëàññà âàì èçâåñòíî, ÷òî: 1 Êáàéò (êèëîáàéò) 210 áàéò  1024 áàéò; 1 Ìáàéò(ìåãàáàéò)  210 Êáàéò  220 áàéò  1048576 áàéò; 1 Ãáàéò (ãèãàáàéò) 210 Ìáàéò  220 Êáàéò  230 áàéò; 1 Òáàéò(òåðàáàéò)  210 Ãáàéò  220 Ìáàéò  230 Êáàéò  240 áàéò. Òàê ïðîèçîøëî ïîòîìó, ÷òî â êîìïüþòåðå èñïîëüçóþòñÿ äâîè÷íûå êîäû, äëÿ îáðàáîòêè êîòîðûõ óäîáíî îïåðèðîâàòü ñòåïåíÿìè ÷èñëà 2, à íå ñòåïå- íÿìè ÷èñëà 10. È ïîñêîëüêó 210  1024, ÷òî ïðèáëèçèòåëüíî ðàâíî 1000, òî èìåííî 210 áàéò  1024 áàéò è ñòàëè íàçûâàòü êèëîáàéò. Àíàëîãè÷íî, 210 êèëîáàéò ñòàëè íàçûâàòü ìåãàáàéò è ò. ä. ПЕРЕВОД ОДНИХ ЕДИНИЦ ИЗМЕРЕНИЯ ДЛИНЫ ДВОИЧНОГО КОДА В ДРУГИЕ Äëèíó äâîè÷íîãî êîäà ñîîáùåíèé ìîæíî óêàçûâàòü â áèòàõ, áàéòàõ è â êðàòíûõ èì åäèíèöàõ. Ðàññìîòðèì íåñêîëüêî çàäà÷ íà ïåðåâîä îäíèõ åäè- íèö èçìåðåíèÿ â äðóãèå ïðè îïðåäåëåíèè äëèíû äâîè÷íîãî êîäà ñîîáùå- íèÿ. Çàäà÷à 1. Äëèíà äâîè÷íîãî êîäà ñîîáùåíèÿ ñîñòàâëÿåò 4,5 Ìáàéò. Âû- ðàçèòü ýòî çíà÷åíèå â áàéòàõ. Ðåøåíèå. Äëÿ ïåðåõîäà îò ìåãàáàéòîâ ê áàéòàì ñíà÷àëà âûðàçèì äëèíó äâîè÷íîãî êîäà ýòîãî ñîîáùåíèÿ â êèëîáàéòàõ. Ó÷èòûâàåì, ÷òî 1 Ìáàéò   1024 Êáàéò. 4,5 Ìáàéò ∙ 1024  4608 Êáàéò. Ïåðåâåäåì êèëîáàéòû â áàéòû, ó÷èòûâàÿ, ÷òî 1 Êáàéò  1024 áàéò. 4608 Êáàéò ∙ 1024  4718592 áàéò. Îòâåò: 4,5 Ìáàéò  4718592 áàéò. Çàäà÷à 2. Äâîè÷íûé êîä ñîîáùåíèÿ ñîñòîèò èç 4 194 304 000 áèò. Âû- ðàçèòü äëèíó äâîè÷íîãî êîäà ýòîãî ñîîáùåíèÿ öåëûì ÷èñëîì â íàèáîëü- øèõ âîçìîæíûõ åäèíèöàõ. Ðåøåíèå. Ïåðåâåäåì áèòû â áàéòû, ó÷èòûâàÿ, ÷òî 1 áàéò  8 áèò. 4194304000 áèò : 8  524288000 áàéò. Ïîëó÷åííîå ÷èñëî áîëüøå ìíîæèòåëÿ 1024, êîòîðûé èñïîëüçóåòñÿ äëÿ ïåðåõîäà îò áàéòîâ ê êèëîáàéòàì â îïðåäåëåíèè äëèíû äâîè÷íîãî êîäà. Ïîýòîìó ïåðåâåäåì áàéòû â êèëîáàéòû. 524288000 áàéò : 1024  512000 Êáàéò.
  • 20.
    Ãëàâà 1 20202020202020202020202020202020 Àíàëîãè÷íî ðàññóæäàÿ,ïåðåâåäåì êèëîáàéòû â ìåãàáàéòû. 512000 Êáàéò : 1024  500 Ìáàéò. Ïîëó÷åííîå çíà÷åíèå ìåíüøå ÷åì 1024, ïîýòîìó ïåðåéòè ê áîëüøåé åäè- íèöå ñ ñîõðàíåíèåì öåëîãî ðåçóëüòàòà íåâîçìîæíî. Îòâåò: 4194304000 áèò  500 Ìáàéò. Çàäà÷à 3. Âû÷èñëèòü ïðèáëèçèòåëüíî äëèíó äâîè÷íîãî êîäà òåêñòà ó÷åáíèêà ïî èíôîðìàòèêå (íå ñ÷èòàÿ ôîðìàòèðîâàíèÿ è ðèñóíêîâ). Ðåøåíèå. Áóäåì ñ÷èòàòü, ÷òî òåêñò çàêîäèðîâàí ñ èñïîëüçîâàíèåì òàá- ëèöû êîäîâ ñèìâîëîâ Windows-1251, òî åñòü äëèíà äâîè÷íîãî êîäà êàæäî- ãî ñèìâîëà ñîñòàâëÿåò 1 áàéò.  êàæäîé ñòðîêå òåêñòà ñîäåðæèòñÿ îêîëî 60 ñèìâîëîâ, òî åñòü äëèíà äâîè÷íîãî êîäà ñòðîêè ñîñòàâëÿåò ïðèáëèçèòåëüíî 60 áàéò. Íà êàæäîé ñòðàíèöå ðàçìåùåíî îêîëî 50 ñòðîê. Èòàê, äëèíà äâîè÷íîãî êîäà ñòðàíè- öû ñîñòàâëÿåò ïðèìåðíî 60 ∙ 50  3000 (áàéò).  ó÷åáíèêå îêîëî 250 ñòðà- íèö, òî åñòü äëèíà äâîè÷íîãî êîäà ó÷åáíèêà ñîñòàâëÿåò ïðèìåðíî 3000 ∙ 250  750000 (áàéò). Ïåðåéäåì ê áîëåå êðóïíîé åäèíèöå èçìåðåíèÿ äëèíû äâîè÷íîãî êîäà. 750 000 áàéò : 1024  732,4 Êáàéò. Îòâåò: äëèíà äâîè÷íîãî êîäà òåêñòà ó÷åáíèêà ïî èíôîðìàòèêå ïðèìåð- 2,4 Êáàéò. äèðîâàíèå ñîîáùåíèé ñ èñïîëüçîâàíèåì ñèãíàëîâ òîëüêî äâóõ âèäîâ íàçûâàþò äâîè÷íûì êîäèðîâàíèåì. Ñîîáùåíèå, ïîëó÷åííîå â ðåçóëüòàòå äâîè÷íîãî êîäèðîâàíèÿ èñõîäíîãî ñîîáùåíèÿ, íàçûâàþò äâîè÷íûì êî- äîì ñîîáùåíèÿ. Öèôðó 0 èëè 1 â äâîè÷íîì êîäå ñîîáùåíèÿ íàçûâàþò áèò. Ïîñëåäîâàòåëüíîñòü èç âîñüìè áèòîâ íàçûâàþò áàéò. 1 áàéò  8 áèò. Äëèíà äâîè÷íîãî êîäà ñîîáùåíèÿ – ýòî êîëè÷åñòâî áàéò â äâîè÷íîì êîäå ýòîãî ñîîáùåíèÿ. Êàæäîìó ñèìâîëó â òàáëèöå êîäîâ ñèìâîëîâ Windows-1251 ñîîòâåòñòâó- åò äâîè÷íûé êîä äëèíîé 1 áàéò. 1 Êáàéò (êèëîáàéò)  210 áàéò  1024 áàéò; 1 Ìáàéò (ìåãàáàéò)  210 Êáàéò  220 áàéò  1 048 576 áàéò; 1 Ãáàéò (ãèãàáàéò)  210 Ìáàéò  220 Êáàéò  230 áàéò; 1 Òáàéò (òåðàáàéò)  210 Ãáàéò  220 Ìáàéò  230 Êáàéò  240 áàéò. Дайте ответы на вопросы 1.  ÷åì çàêëþ÷àåòñÿ äâîè÷íîå êîäèðîâàíèå ñîîáùåíèé? 2. ×òî òàêîå 1 áèò? 3. ×åìó ðàâåí 1 áàéò? 4. ×òî ïîíèìàþò ïîä äëèíîé äâîè÷íîãî êîäà ñîîáùåíèÿ? уууууууууууууууСамое важное в этом пунктеСамое важное в этом пунктеСамое важное в этом пунктеСамое важное в этом пунктеСамое важное в этом пунктеСамое важное в этом пунктеСамое важное в этом пунктеСамое важное в этом пунктеСамое важное в этом пунктеСамое важное в этом пунктеСамое важное в этом пунктеСамое важное в этом пунктеСамое важное в этом пунктеСамое важное в этом пунктеСамое важное в этом пунктеСамое важное в этом пунктеСамое важное в этом пунктеСамое важное в этом пунктеСамое важное в этом пунктеСамое важное в этом пунктеСамое важное в этом пунктеСамое важное в этом пунктеСамое важное в этом пунктеСамое важное в этом пунктеСамое важное в этом пунктеСамое важное в этом пунктеСамое важное в этом пунктеСамое важное в этом пунктеСамое важное в этом пунктеСамое важное в этом пунктеСамое важное в этом пунктеСамое важное в этом пунктеСамое важное в этом пунктеСамое важное в этом пунктеСамое важное в этом пунктеСамое важное в этом пунктеСамое важное в этом пунктеСамое важное в этом пунктеСамое важное в этом пунктеСамое важное в этом пунктеСамое важное в этом пунктеСамое важное в этом пунктеСамое важное в этом пунктеСамое важное в этом пунктеСа ое ва ое в это теСа ое ва ое в это теСССССС
  • 21.
    21212121212121212121212121212121 КОДИРОВАНИЕ ДАННЫХ 5. Êàêîâàäëèíà äâîè÷íîãî êîäà êàæäîãî ñèìâîëà â òàáëèöå êîäîâ ñèìâîëîâ Windows-1251? 6. Êàêîé áóäåò äëèíà äâîè÷íîãî êîäà ñîîáùåíèÿ, ñîçäàííîãî â òåêñòî- âîì ðåäàêòîðå Áëîêíîò è ñîõðàíåííîì â êîäèðîâêå ANSI? 7. Íà ñêîëüêî áóäåò îòëè÷àòüñÿ äëèíà äâîè÷íîãî êîäà ñîîáùåíèÿ, â êîòîðîì óêàçàíî âàøå èìÿ, åñëè åãî ñîçäàòü â òåêñòîâîì ðåäàêòîðå Áëîêíîò è ñîõðàíèòü â êîäèðîâêå ANSI â äâóõ âàðèàíòàõ: çàïèñàí- íûì â îäíó ñòðîêó è çàïèñàííûì â ñòîëáèê ïî îäíîé áóêâå íà ñòðî- êó? 8. ×åìó ðàâåí 1 êèëîáàéò, 1 ìåãàáàéò, 1 ãèãàáàéò, 1 òåðàáàéò? 9. Êàêóþ ìàòåìàòè÷åñêóþ îïåðàöèþ íåîáõîäèìî âûïîëíèòü äëÿ ïåðå- âîäà äëèíû äâîè÷íîãî êîäà ñîîáùåíèé: a) èç áèòîâ â áàéòû; b) èç áàéòîâ â êèëîáàéòû; c) èç ìåãàáàéòîâ â êèëîáàéòû? Выполните задания 1. Ïðèâåäèòå ïðèìåðû, ãäå èñïîëüçóåòñÿ äâîè÷íîå êîäèðîâàíèå ñîîá- ùåíèé. 2. Çàêîäèðóéòå ñ èñïîëüçîâàíèåì àçáóêè Ìîðçå ñëîâà ïîðò, ðîòà, òîðò. Ñðàâíèòå êîëè÷åñòâî ñèãíàëîâ â äâîè÷íîì êîäå ýòèõ ñëîâ. 3. Îïðåäåëèòå äëèíó äâîè÷íîãî êîäà ñîîáùåíèé ïðè óñëîâèè, ÷òî ñî- îáùåíèÿ çàêîäèðîâàíû ñ èñïîëüçîâàíèåì òàáëèöû êîäîâ ñèìâîëîâ Windows-1251: a) Òàáëèöà êîäîâ ñèìâîëîâ Windows-1251; b)  àçáóêå Ìîðçå äâà ñèìâîëà – òî÷êà è òèðå. 4. Ñðàâíèòå äëèíó äâîè÷íîãî êîäà òåêñòîâîãî ñîîáùåíèÿ ×åëîâåê áåç äðóçåé – ÷òî äåðåâî áåç êîðíåé, ñîçäàííîãî â òåêñòîâîì ðåäàêòîðå Áëîêíîò, ïðè ñîõðàíåíèè åãî ñ èñïîëüçîâàíèåì ðàçëè÷íûõ êîäîâûõ òàáëèö. 5. Çàïîëíèòå ïðîïóñêè: a) 5 áàéò  áèò b) 4096 áàéò  Êáàéò c) 10 Êáàéò  áèò d) 3 Ìáàéò  áàéò 6. Çàïîëíèòå ïðîïóñêè: a) 2 áàéò  áèò b) 8192 áàéò  Êáàéò c) 2 Êáàéò  áèò d) 100 Ìáàéò  Êáàéò 7.  îäíîé ñòðîêå íåêîòîðîãî òåêñòà ðàçìåùàåòñÿ â ñðåäíåì 60 ñèìâî- ëîâ, à íà îäíîé ñòðàíèöå – 40 ñòðîê. Ñêîëüêî çàêîäèðîâàííûõ ñòðàíèö ýòîãî òåêñòà ìîæíî âçÿòü, ÷òîáû äëèíà äâîè÷íîãî êîäà íå ïðåâûñèëà 8 Ìáàéò, åñëè äëÿ êîäèðîâàíèÿ èñïîëüçîâàòü òàáëèöó Windows-1251?
  • 22.
    Ãëàâà 1 22222222222222222222222222222222 ÏÐÀÊÒÈ×ÅÑÊÀß ÐÀÁÎÒÀ№ 1 «Решение задач на определение длины двоичного кода текстовых данных» Âíèìàíèå! Ðàáîòàÿ ñ êîìïüþòåðîì, ñîáëþäàéòå ïðàâèëà áåçîïàñíî- ñòè è ñàíèòàðíî-ãèãèåíè÷åñêèå íîðìû. 1. Âû÷èñëèòå äëèíó äâîè÷íîãî êîäà íåêîòîðîãî òåêñòà ïðè óñëîâèè, ÷òî ñèìâîëû òåêñòà çàêîäèðîâàíû ñ èñïîëüçîâàíèåì òàáëèöû êîäîâ ñèì- âîëîâ Windows-1251.  òåêñòå 32 ñòðàíèöû, êàæäàÿ ñòðàíèöà ñîäåð- æèò 48 ñòðîê, â êàæäîé ñòðîêå â ñðåäíåì 56 ñèìâîëîâ. Âûðàçèòå äëèíó äâîè÷íîãî êîäà ýòîãî òåêñòà öåëûì ÷èñëîì â íàèáîëüøèõ âîç- ìîæíûõ åäèíèöàõ. 2. Îïðåäåëèòå, èñïîëüçóÿ òåêñòîâûé ðåäàêòîð Áëîêíîò, äëèíó äâîè÷íî- ãî êîäà ñîîáùåíèÿ Ïðàêòè÷åñêàÿ ðàáîòà № 1 ïðè óñëîâèè, ÷òî ñî- îáùåíèå çàêîäèðîâàíî ñ èñïîëüçîâàíèåì òàáëèöû êîäîâ ñèìâîëîâ: a) Windows-1251; b) Þíèêîä. Ñîõðàíèòå òåêñòîâûå äîêóìåíòû ñ ñîîáùåíèåì â ôàéëàõ ñ èìåíàìè ïðàêòè÷åñêàÿ 1 Windows.txt è ïðàêòè÷åñêàÿ 1 Þíèêîä.txt. 3. Çàïîëíèòå â òàáëè÷íîì ïðîöåññîðå òàáëèöó: Áèò Áàéò Êèëîáàéò Ìåãàáàéò 614400 524288 256 4 Ñîõðàíèòå ðåçóëüòàò â ôàéëå ñ èìåíåì ïðàêòè÷åñêàÿ 1.xlsx.
  • 23.
    АППАРАТНО-ПРОГРАММНОЕ ОБЕСПЕЧЕНИЕ КОМПЬЮТЕРААПАПАААПППППППППППППППАПППППППППАПАПАПАПАПАППАПАПППППАПРАРААААР ТНТНТНТТНТННННО-О-ОО-О-О---ППППППРРРРРПРПРРРПРРРРРРРПРРПРПРРПРРРРРПППРРРРРРРРРПРРРРРРРРРРРРРРПРОГООГОГОГОГОГОГОГОГОГГГОГГООГОГОГОГОГООГОГОГОГГОГГОГГОГОГОООООООО РРРРРРРРРРРРРРРР ОООООООООООООООООООООООООООЕЕЕЕЕЕЕЕЕЕЕЕЕЕЕЕЕЕЕЕЕЕЕЕЕЕЕЕЕ ОБОБОБОБОБОБОБОБОБОБОБОБООБООООООООБООООООООБОООООООООБООООБООООООООООООББББББББББЕЕЕСЕСЕЕЕЕЕСЕССССЕСЕЕЕ ЕЕЕЕЕЕЕЕЕЕЕЕЕЕЕЕЕЕЕЕЕРАРААР Â ýòîé ãëàâå âû óçíàåòå: îá àðõèòåêòóðå êîìïüþòåðà îá èñòîðèè ñðåäñòâ îáðàáîòêè ñîîáùåíèé îá àðõèâèðîâàíèè è ñæàòèè äàííûõ î êëàññèôèêàöèè è îñíîâíûõ ôóíêöèÿõ îïåðàöèîííûõ ñèñòåì î ñèñòåìíîì è ñëóæåáíîì ïðîãðàììíîì îáåñïå÷åíèè î êëàññèôèêàöèè è îáùåé õàðàêòåðèñòèêå ïðîãðàììíîãî îáåñïå÷åíèÿ îá óñòðîéñòâàõ êîìïüþòåðà, èõ íàçíà÷åíèè è îñíîâíûõ õàðàêòåðèñòèêàõ: ïðîöåññîðîâ âíåøíèõ è âíóòðåííèõ çàïîìèíàþùèõ óñòðîéñòâ ìîíèòîðîâ ìóëüòèìåäèéíîãî îáîðóäîâàíèÿ ïðèíòåðîâ
  • 24.
    Ãëàâà 2 2.1. АРХИТЕКТУРАКОМПЬЮТЕРА2.1. АРХИТЕКТУРА КОМПЬЮТЕРА 1. Êàêèå óñòðîéñòâà âõîäÿò â ñîñòàâ êîìïüþòåðà? Äëÿ ÷åãî îíè ïðåäíàçíà÷åíû? 2. Êàêîå óñòðîéñòâî êîìïüþòåðà îñóùåñòâëÿåò îáðàáîòêó äàííûõ? Ãäå, êàê ïðàâèëî, îíî ðàçìåùàåòñÿ? 3. Íàçîâèòå èíôîðìàöèîííûå ïðîöåññû. Êàêèå óñòðîéñòâà êîìïüþòåðà îáå- ñïå÷èâàþò õðàíåíèå äàííûõ? АРХИТЕКТУРА КОМПЬЮТЕРА  ïÿòîì êëàññå âû óæå îçíàêîìèëèñü ñ óñòðîéñòâàìè ïåðñîíàëüíîãî êîìïüþòåðà. Ðàññìîòðèì íåñêîëüêî ïîäðîáíåå ñõåìó ðåàëèçàöèè èíôîð- ìàöèîííûõ ïðîöåññîâ â êîìïüþòåðå ñ èñïîëüçîâàíèåì åãî óñòðîéñòâ (ðèñ. 2.1). Äàííûå ïîïàäàþò âî âíóòðåííèå çàïîìèíàþùèå óñòðîéñòâà (âíóòðåííþþ ïàìÿòü) êîìïüþòåðà ÷åðåç óñòðîéñòâà ââîäà äàííûõ (êëàâè- Àðõèòåêòóðà (ãðå÷. ό) – çäàíèå, çàìûñåë, çàòåÿ. Âõîäíûå äàííûå Ðåçóëüòàòû Óñòðîéñòâàâûâîäà äàííûõ (ïåðåäà÷àäàííûõ) Âíóòðåííÿÿ ïàìÿòü (õðàíåíèå äàííûõ) Ïðîöåññîð (îáðàáîòêà äàííûõ) Âíåøíÿÿ ïàìÿòü (õðàíåíèå äàííûõ) Óñòðîéñòâàââîäà äàííûõ (ïåðåäà÷àäàííûõ) Рис. 2.1. Схема реализации информационных процессов в персональном компьютере. àòóðó, ìèêðîôîí, ìûøü, ñêàíåð è ò. ï.) èëè ñ âíåøíèõ çàïîìèíàþùèõ óñòðîéñòâ (âíåøíåé ïàìÿòè) – óñòðîéñòâ äëÿ ðàáîòû ñ æåñòêèìè ìàãíèò- íûìè è îïòè÷åñêèìè äèñêàìè, ôëýø-íàêîïèòåëåé, ôëýø-êàðò è ò. ï. Èç âíóòðåííåé ïàìÿòè äàííûå ïîïàäàþò â ïðîöåññîð, ãäå îáðàáàòûâàþòñÿ, è ðåçóëüòàòû îáðàáîòêè ñíîâà ïåðåäàþòñÿ âî âíóòðåííþþ ïàìÿòü, à îòòó- äà – ê óñòðîéñòâàì âûâîäà äàííûõ (ìîíèòîð, ïðèíòåð, çâóêîâûå êîëîíêè è ò. ï.) èëè ê óñòðîéñòâàì âíåøíåé ïàìÿòè. Âñå îïåðàöèè â êîìïüþòåðå, ñâÿçàííûå ñ ðåàëèçàöèåé èíôîðìàöè- îííûõ ïðîöåññîâ, âîçìîæíû òîëüêî ïîä óïðàâëåíèåì ñîîòâåòñòâóþùèõ ïðîãðàìì.
  • 25.
    АППАРАТНО-ПРОГРАММНОЕ ОБЕСПЕЧЕНИЕ КОМПЬЮТЕРА Ñõåìà,èçîáðàæåííàÿ íà ðèñóíêå 2.1, îïèñûâàåò òèïè÷íóþ àðõèòåêòóðó ïåðñîíàëüíîãî êîìïüþòåðà. Àðõèòåêòóðà êîìïüþòåðà – ýòî ìîäåëü, îïè- ñûâàþùàÿ âçàèìîäåéñòâèå óñòðîéñòâ è ïðîãðàìì äëÿ îáåñïå÷åíèÿ èíôîð- ìàöèîííûõ ïðîöåññîâ â êîìïüþòåðå. ПРОЦЕССОР, ЕГО НАЗНАЧЕНИЕ Âû óæå çíàåòå, ÷òî îáðàáîòêà äàííûõ â êîìïüþòå- ðå âûïîëíÿåòñÿ ïðîöåññîðîì (ðèñ. 2.2). Îí ïðåäñòàâ- ëÿåò ñîáîé óñòðîéñòâî, îáåñïå÷èâàþùåå âûïîëíåíèå êîìïüþòåðíûõ ïðîãðàìì. Ó ïðîöåññîðà, êàê ó ëþáî- ãî èñïîëíèòåëÿ àëãîðèòìîâ, åñòü ñâîé íàáîð êîìàíä. Ïðîöåññîð êîìïüþòåðà ÿâëÿåòñÿ åãî îñíîâíîé ñîñòàâëÿþùåé. Îí ñîäåðæèò óñòðîéñòâî óïðàâëå- íèÿ, êîòîðîå îáåñïå÷èâàåò âûïîëíåíèå êîìàíä êîìïüþòåðíîé ïðîãðàììû, è àðèôìåòèêî-ëîãè÷å- ñêîå óñòðîéñòâî, êîòîðîå è îñóùåñòâëÿåò îïåðàöèè íàä äàííûìè.  ñîñòàâ ñîâðåìåííûõ ïðîöåññîðîâ âõîäèò åùå è ñîñòàâëÿþùàÿ âíóòðåííåé ïàìÿòè – òàê íàçûâàåìàÿ êýø- ïàìÿòü. Åå íàçíà÷åíèå ìû ðàññìîòðèì íåìíîãî ïîçæå. Îñíîâíûì ñâîéñòâîì ïðîöåññîðà ÿâëÿåòñÿ ñêîðîñòü îáðàáîòêè äàí- íûõ, êîòîðàÿ çàâèñèò îò çíà÷åíèÿ íåñêîëüêèõ äðóãèõ ñâîéñòâ: òàêòîâîé ÷àñòîòû ïðîöåññîðà, êîëè÷åñòâà ÿäåð, ðàçðÿäíîñòè, îáúåìîâ êýø-ïàìÿòè è ò. ï. (òàáë. 2.1). Òàáëèöà 2.1 Ïðèìåðû çíà÷åíèé ñâîéñòâ ïðîöåññîðà äëÿ íàñòîëüíîãî è ïëàíøåòíîãî êîìïüþòåðîâ Ñâîé- ñòâî ×òî õàðàêòåðèçóåò Çíà÷åíèå ñâîéñòâ ïðîöåññîðà äëÿ íàñòîëüíîãî êîìïüþòåðà äëÿ ïëàíøåòíî- ãî êîìïüþòåðà Ìîäåëü Èìÿ, ïðèñâàèâàåìîå ôèðìîé- ïðîèçâîäèòåëåì Intel Core i5– 6600 Qualcomm Snapdragon MSM8939 Òàêòî- âàÿ ÷à- ñòîòà ×àñòîòà óïðàâëÿþùèõ ñèãíà- ëîâ, êîòîðûå ñîãëàñîâûâàþò ðà- áîòó óñòðîéñòâ ïðîöåññîðà 3,3 ÃÃö 1,8 ÃÃö Êîëè÷å- ñòâî ÿäåð Êîëè÷åñòâî îäèíàêîâûõ ïî ñòðóêòóðå ïðîöåññîðîâ, îáúåäè- íåííûõ â îäíî óñòðîéñòâî 4 8 Ðàçðÿä- íîñòü Êîëè÷åñòâî äâîè÷íûõ ðàçðÿäîâ, êîòîðûå ìîãóò îäíîâðåìåííî îá- ðàáàòûâàòüñÿ ïðîöåññîðîì 64 áèò 64 áèò ПАМЯТЬ КОМПЬЮТЕРА. ВНУТРЕННЯЯ ПАМЯТЬ Ïàìÿòü êîìïüþòåðà ïðåäíàçíà÷åíà äëÿ õðàíåíèÿ äàííûõ. Åå ðàçäåëÿ- þò íà âíóòðåííþþ è âíåøíþþ (ðèñ. 2.3). Îñíîâíûì ñâîéñòâîì âñåõ âèäîâ ïàìÿòè ÿâëÿåòñÿ åå åìêîñòü. Îíà èçìåðÿåòñÿ â áàéòàõ, êèëîáàéòàõ, ìåãà- áàéòàõ, ãèãàáàéòàõ, òåðàáàéòàõ è ò. ï. Рис. 2.2. Процессор Helio X20 с 10-ю ядрами
  • 26.
    Ãëàâà 2 Âíóòðåííÿÿ Âíåøíÿÿ ÏÀÌßÒÜ Ïàìÿòüíà ìàãíèòíûõ äèñêàõ Ïàìÿòü íà îïòè÷åñêèõ äèñêàõ Ôëýø-ïàìÿòü Äðóãèå Ïîñòîÿííàÿ Îïåðàòèâíàÿ Êýø-ïàìÿòü Рис. 2.3. Виды памяти Âíóòðåííÿÿ ïàìÿòü ñëóæèò äëÿ îáå- ñïå÷åíèÿ ðàáîòû ïðîöåññîðà. Óñòðîé- ñòâà âíóòðåííåé ïàìÿòè, êàê è ïðîöåñ- ñîð, ðàçìåùàþòñÿ íà ìàòåðèíñêîé ïëà- òå êîìïüþòåðà (ðèñ. 2.4). Îïåðàòèâíàÿ ïàìÿòü ÿâëÿåòñÿ îñíîâ- íîé â êîìïüþòåðå, â íåé ðàçìåùàþòñÿ ïðîãðàììû è äàííûå, êîòîðûå â äàëü- Ìàòåðèíñêàÿ, èëè ãëàâíàÿ, ïëàòà (àíãë. motherboard èëè main- board) – îñíîâíàÿ ñîñòàâëÿþùàÿ ñîâðåìåííûõ ïåðñîíàëüíûõ êîì- ïüþòåðîâ, êîòîðàÿ îáåñïå÷èâàåò ïåðåäà÷ó äàííûõ ìåæäó óñòðîé- ñòâàìè êîìïüþòåðà. 3 4 1 2 1. Разъемы для подключения устройств ввода и вывода данных 2. Процессор 3. Блоки микросхем оперативной памяти 4. Микросхема постоянной памяти Рис. 2.4. Материнская плата компьютера
  • 27.
    АППАРАТНО-ПРОГРАММНОЕ ОБЕСПЕЧЕНИЕ КОМПЬЮТЕРА íåéøåìîáðàáàòûâàþòñÿ ïðîöåññîðîì. Îí ìîæåò ïîëó÷àòü äàííûå è êîìàí- äû òîëüêî èç îïåðàòèâíîé ïàìÿòè.  íåå æå çàïèñûâàþòñÿ è ðåçóëüòàòû îáðàáîòêè äàííûõ. Äëÿ òîãî ÷òîáû äàííûå áûëè îáðàáîòàíû ïðîöåññîðîì, îíè ïðåäâàðèòåëüíî äîëæíû áûòü ïåðåäàíû («çàãðóæåíû») èç óñòðîéñòâ ââî- äà äàííûõ èëè çàïîìèíàþùèõ óñòðîéñòâ â îïåðàòèâíóþ ïàìÿòü. Ïîñëå âûêëþ÷åíèÿ êîìïüþòåðà âñå äàííûå ñ îïåðàòèâíîé ïàìÿòè èñ÷å- çàþò. Îïåðàòèâíàÿ ïàìÿòü èçãîòàâëèâàåò- ñÿ â âèäå áëîêà ìèêðîñõåì, êîòîðûé óñòàíàâëèâàåòñÿ â ñïåöèàëüíûå ðàçúåìû (ñëîòû) íà ìàòåðèíñêîé ïëàòå (ðèñ. 2.4, 3). Êàê ïðàâèëî, íà ìàòåðèíñêîé ïëàòå ìîæíî óñòàíîâèòü íå- ñêîëüêî áëîêîâ ìèêðîñõåì îïåðàòèâíîé ïàìÿòè. à) á) Рис. 2.5. Микросхемы постоянной памяти на материнской плате Äëÿ îáåñïå÷åíèÿ íà÷àëà ðàáîòû êîìïüþòåðà îñíîâíûå (áàçîâûå) ïðî- ãðàììû õðàíÿòñÿ â ïîñòîÿííîé ïàìÿòè. Ïðè âêëþ÷åíèè êîìïüþòåðà äàí- íûå èç ïîñòîÿííîé ïàìÿòè êîïèðóþòñÿ («çàãðóæàþòñÿ») â îïåðàòèâíóþ ïàìÿòü, è çàïóñêàþòñÿ ïðîãðàììû ïîäãîòîâêè êîìïüþòåðà ê ðàáîòå. Ïîñòîÿííàÿ ïàìÿòü èçãîòàâëèâàåòñÿ â âèäå îäíîé èëè äâóõ ìèêðîñõåì, êîòîðûå âñòàâëÿþòñÿ â ñïåöèàëüíûå ãíåçäà – ñîêåòû (ðèñ. 2.5, à) èëè âïà- èâàþòñÿ â ìàòåðèíñêóþ ïëàòó (ðèñ. 2.5, á). Êàê óæå îòìå÷àëîñü, â ñîñòàâ ñîâðåìåííûõ ïðîöåññîðîâ âêëþ÷àþò êýø- ïàìÿòü. Îíà ïðåäíàçíà÷åíà äëÿ óñêîðåíèÿ îáìåíà äàííûìè ìåæäó îñíîâíûì ìàññèâîì îïåðàòèâíîé ïàìÿòè è ïðîöåññîðîì. Ðàçëè÷àþò êýø-ïàìÿòü ïåðâî- ãî, âòîðîãî è òðåòüåãî óðîâíåé. Åìêîñòü êýø-ïàìÿòè ïåðâîãî óðîâíÿ â áîëü- øèíñòâå ïðîöåññîðîâ – 128 Êáàéò. Åìêîñòè êýø-ïàìÿòè âòîðîãî è òðåòüåãî óðîâíåé ñóùåñòâåííî îòëè÷àþòñÿ â ðàçíûõ ïðîöåññîðàõ. Íà íà÷àëî 2016 ãîäà êýø-ïàìÿòü âòîðîãî óðîâíÿ â ïðîöåññîðàõ äëÿ íàñòîëüíûõ ïåðñîíàëüíûõ êîìïüþòåðîâ ñîñòàâëÿåò 1–8 Ìáàéò, à òðåòüåãî – 2–20 Ìáàéò. Óâåëè÷åíèå åìêîñòè êýø-ïàìÿòè îáû÷íî óâåëè÷èâàåò áûñòðîäåéñòâèå ïðîöåññîðà. ВНЕШНИЕ ЗАПОМИНАЮЩИЕ УСТРОЙСТВА Åñëè óñòðîéñòâà âíóòðåííåé ïàìÿòè ðàçìåùåíû íà ìàòåðèíñêîé ïëàòå, òî óñòðîéñòâà âíåøíåé ïàìÿòè ïðèñîåäèíÿþòñÿ ê íåé ñ èñïîëüçîâàíèåì ðàçëè÷íûõ ñîåäèíåíèé. Óñòðîéñòâà âíåøíåé ïàìÿòè, â îòëè÷èå îò óñòðîéñòâ âíóòðåííåé ïàìÿòè (çà èñêëþ÷åíèåì ïîñòîÿííîé ïàìÿòè), ïðåä- Ñëîò (àíãë. slot) – ùåëü, ïàç, îò- âåðñòèå. Ñîêåò (àíãë. socket) – óãëóáëåíèå, ãíåçäî, ðîçåòêà. Êýø (àíãë. cache) – òàéíèê, çàïàñ ïèùè.
  • 28.
    Ãëàâà 2 íàçíà÷åíû äëÿäëèòåëüíîãî õðàíåíèÿ äàííûõ. Ïîñëå âûêëþ÷åíèÿ ïèòà- íèÿ äàííûå ñ íîñèòåëåé âíåøíåé ïàìÿòè íå èñ÷åçàþò. Ê óñòðîéñòâàì âíåøíåé ïàìÿòè îòíîñÿòñÿ íàêîïèòåëè íà æåñòêèõ ìàã- íèòíûõ äèñêàõ, óñòðîéñòâà äëÿ ðàáîòû ñ îïòè÷åñêèìè äèñêàìè, óñòðîéñòâà, èñ- ïîëüçóþùèå ôëýø-ïàìÿòü è ò. ï. Íîñèòåëåì äàííûõ â íàêîïèòåëå íà æåñòêèõ ìàãíèòíûõ äèñêàõ (ÍÆÌÄ) ÿâëÿåòñÿ îäèí èëè íåñêîëüêî ìåòàëëè- ÷åñêèõ äèñêîâ, ïîêðûòûõ ñëîåì ìàã- íèòíîãî âåùåñòâà (ðèñ. 2.6). Çàïèñü äàííûõ ïðîèçâîäèòñÿ ïóòåì íàìàãíè- ÷èâàíèÿ ó÷àñòêîâ ïîâåðõíîñòè äèñêà ñ èñïîëüçîâàíèåì ýëåêòðîìàãíèòíîé ãî- ëîâêè, êîòîðàÿ âûïîëíÿåò è ñ÷èòûâà- íèå äàííûõ. Ñâîéñòâà íàêîïèòåëåé íà æåñòêèõ ìàãíèòíûõ äèñêàõ è ïðèìåðû èõ çíà÷å- íèé â ñîâðåìåííûõ óñòðîéñòâàõ ïðåä- ñòàâëåíû â òàáëèöå 2.2. Òàáëèöà 2.2 Çíà÷åíèå ñâîéñòâ ñîâðåìåííûõ ÍÆÌÄ Ñâîéñòâî Çíà÷åíèå ñâîéñòâà ÍÆÌÄ äëÿ íàñòîëüíûõ êîìïüþòåðîâ äëÿ íîóòáóêîâ Åìêîñòü 6 Òáàéò 2000 Ãáàéò Äèàìåòð æåñòêèõ äèñêîâ 3,5 äþéìà 2,5 äþéìà Ñêîðîñòü âðàùåíèÿ æåñòêèõ äèñêîâ 5400–7200 îá/ìèí 5400 îá/ìèí Óñòðîéñòâà äëÿ ðàáîòû ñ îïòè÷åñêèìè äèñêàìè èñïîëüçóþò ëó÷ ëàçåðà äëÿ ñ÷èòûâàíèÿ (çàïèñè) äàííûõ ñ îïòè÷åñêèõ äèñêîâ ðàçëè÷íûõ òèïîâ, êîòîðûå îòëè÷àþòñÿ åìêîñòüþ è âîçìîæíîñòüþ âûïîëíÿòü çàïèñü è ïåðå- çàïèñü äàííûõ. Îñíîâíûå òèïû îïòè÷åñêèõ äèñêîâ, èõ ñâîéñòâà è çíà÷å- íèÿ ñâîéñòâ ïðåäñòàâëåíû â òàáëèöå 2.3. Òàáëèöà 2.3 Îñíîâíûå òèïû îïòè÷åñêèõ äèñêîâ Îáîçíà÷åíèå äèñêîâ, ïðåäíàçíà÷åííûõ äëÿ Åìêîñòü äèñêîâ òîëüêî ñ÷èòûâà- íèÿ äàííûõ ñ÷èòûâàíèÿ è çàïèñè äàííûõ ñ÷èòûâàíèÿ, çà- ïèñè è ïåðåçàïè- ñè äàííûõ CD-ROM CD-R CD-RW 640–800 Ìáàéò DVD-ROM DVD-R, DVD+R DVD-RW DVD+RW 9,4 Ãáàéò BD-ROM BD-R BD-RE 100 Ãáàéò 1 2 1. Поверхность одного из жестких дисков 2. Электромагнитная головка Рис. 2.6. Устройство накопителя на жестких магнитных дисках
  • 29.
    АППАРАТНО-ПРОГРАММНОЕ ОБЕСПЕЧЕНИЕ КОМПЬЮТЕРА Óñòðîéñòâàôëýø-ïàìÿòè â ïîñëåäíåå âðåìÿ ïîëó÷èëè øèðîêîå ðàñ- ïðîñòðàíåíèå è èñïîëüçóþòñÿ íå òîëüêî êàê óñòðîéñòâà äëÿ ïåðåíîñà äàííûõ ìåæäó êîìïüþòåðàìè, íî è êàê îñíîâíîå óñòðîéñòâî âíåøíåé ïàìÿòè â ïåðåíîñíûõ êîìïüþòåðàõ – íåòáóêàõ, ïëàíøåòíûõ êîìïüþòå- ðàõ, íå ãîâîðÿ óæå î ìîáèëüíûõ óñòðîéñòâàõ, à òàêæå ôîòî- è âèäåîêà- ìåðàõ (ðèñ. 2.7). Ôëýø-ïàìÿòü çíà÷èòåëüíî óìåíüøèëà èñïîëüçîâàíèå îïòè÷åñêèõ äèñêîâ. Рис. 2.7. Флэш-карты разных типов Рис. 2.8. SSD-диск Ñ óâåëè÷åíèåì åìêîñòè óñòðîéñòâ ôëýø-ïàìÿòè îíè íà÷àëè àêòèâíî èñ- ïîëüçîâàòüñÿ è êàê çàìåíèòåëè íàêîïè- òåëåé íà æåñòêèõ ìàãíèòíûõ äèñêàõ. Òàêèå óñòðîéñòâà ïîëó÷èëè íàçâàíèå òâåðäîòåëûõ íàêîïèòåëåé, èëè SSD-äèñêîâ. Åìêîñòü SSD-äèñêîâ (ðèñ. 2.8) íå íàìíîãî ìåíüøå åìêîñòè íàêîïèòåëåé íà æåñòêèõ ìàãíèòíûõ äèñêàõ è ñîñòàâëÿåò áîëåå ÷åì 2 Òáàéò, îäíàêî îíè ìîãóò îáåñïå÷èâàòü áîëüøóþ ñêî- ðîñòü çàïèñè è ñ÷èòûâàíèÿ äàííûõ. Àðõèòåêòóðà êîìïüþòåðà – ýòî ìîäåëü, îïèñûâàþùàÿ âçàèìîäåéñòâèå óñòðîéñòâ è ïðîãðàìì äëÿ îáåñïå÷åíèÿ èíôîðìàöèîííûõ ïðîöåññîâ â êîì- ïüþòåðå. Ïðîöåññîð – ýòî óñòðîéñòâî, îáåñïå÷èâàþùåå îáðàáîòêó äàííûõ. Îí ñî- äåðæèò óñòðîéñòâî óïðàâëåíèÿ, êîòîðîå îáåñïå÷èâàåò âûïîëíåíèå êîìàíä êîìïüþòåðíîé ïðîãðàììû, è àðèôìåòèêî-ëîãè÷åñêîå óñòðîéñòâî, êîòîðîå è îñóùåñòâëÿåò îïåðàöèè íàä äàííûìè. Îñíîâíûì ñâîéñòâîì ïðîöåññîðà ÿâëÿ- åòñÿ ñêîðîñòü îáðàáîòêè äàííûõ, çàâèñÿùàÿ îò çíà÷åíèÿ íåñêîëüêèõ äðó- ãèõ ñâîéñòâ: òàêòîâîé ÷àñòîòû, êîëè÷åñòâà ÿäåð, ðàçðÿäíîñòè, îáúåìîâ êýø-ïàìÿòè è ò. ï. Ïàìÿòü êîìïüþòåðà ïðåäíàçíà÷åíà äëÿ ñîõðàíåíèÿ äàííûõ, åå ðàçäåëÿ- þò íà âíóòðåííþþ è âíåøíþþ. Óñòðîéñòâà âíóòðåííåé ïàìÿòè (îïåðàòèâíàÿ, ïîñòîÿííàÿ, êýø-ïàìÿòü) ðàçìåùàþòñÿ íà ìàòåðèíñêîé ïëàòå. Äàííûå èç îïåðàòèâíîé ïàìÿòè è êýø-ïàìÿòè ïîñëå âûêëþ÷åíèÿ ïèòàíèÿ èñ÷åçàþò, à ñ ïîñòîÿííîé – íåò. Óñòðîéñòâà âíåøíåé ïàìÿòè (íàêîïèòåëè íà æåñòêèõ ìàãíèòíûõ äèñêàõ, óñòðîéñòâà äëÿ ðàáîòû ñ îïòè÷åñêèìè äèñêàìè, óñòðîéñòâà, èñïîëüçóþùèå ôëýø-ïàìÿòü) ïðåäíàçíà÷åíû äëÿ äëèòåëüíîãî õðàíåíèÿ äàííûõ. Ïîñëå âû- êëþ÷åíèÿ ïèòàíèÿ äàííûå ñ íîñèòåëåé âíåøíåé ïàìÿòè íå èñ÷åçàþò. Îñíîâíûì ñâîéñòâîì âñåõ âèäîâ ïàìÿòè ÿâëÿåòñÿ åå åìêîñòü, êîòîðàÿ èç- ìåðÿåòñÿ â áàéòàõ, êèëîáàéòàõ, ìåãàáàéòàõ, ãèãàáàéòàõ, òåðàáàéòàõ è ò. ï. SSD (àíãë. Solid-State Drive) – òâåð- äîòåëîå (ñïëîøíîå) óñòðîéñòâî. ууууууууууууууСа ое ва ое в э о уСа ое ва ое в э о уСамое важное в этом пунктСамое важное в этом пунктСамое важное в этом пунктСамое важное в этом пунктСамое важное в этом пунктСамое важное в этом пунктСамое важное в этом пунктСамое важное в этом пунктСамое важное в этом пунктСамое важное в этом пунктСамое важное в этом пунктСамое важное в этом пунктСамое важное в этом пунктСамое важное в этом пунктСамое важное в этом пунктСамое важное в этом пунктСамое важное в этом пунктСамое важное в этом пунктСамое важное в этом пунктСамое важное в этом пунктСамое важное в этом пунктСамое важное в этом пунктСамое важное в этом пунктСамое важное в этом пунктСамое важное в этом пунктСамое важное в этом пунктСамое важное в этом пунктСамое важное в этом пунктСамое важное в этом пунктСамое важное в этом пунктСамое важное в этом пунктСамое важное в этом пунктСамое важное в этом пунктСамое важное в этом пунктСамое важное в этом пунктСамое важное в этом пунктСамое важное в этом пунктСамое важное в этом пунктСамое важное в этом пунктСамое важное в этом пунктСамое важное в этом пунктСамое важное в этом пунктСа ое ва ое в это тСа ое ва ое в это тССССССС
  • 30.
    Ãëàâà 2 Дайте ответына вопросы 1. ×òî òàêîå àðõèòåêòóðà êîìïüþòåðà? 2. Îïèøèòå ñõåìó ðåàëèçàöèè èíôîðìàöèîííûõ ïðîöåññîâ â êîìïüþ- òåðå ïî ðèñóíêó 2.1. 3. Äëÿ ÷åãî ïðåäíàçíà÷åí ïðîöåññîð? Íàçîâèòå óñòðîéñòâà, âõîäÿùèå â ñîñòàâ ïðîöåññîðà. 4. Êàêîå óñòðîéñòâî ïàìÿòè âêëþ÷åíî â ñîñòàâ ñîâðåìåííûõ ïðîöåññîðîâ? 5. Íàçîâèòå ñâîéñòâà ïðîöåññîðà è ïðèâåäèòå ïðèìåðû èõ çíà÷åíèé. 6. Îïèøèòå êëàññèôèêàöèþ ïàìÿòè êîìïüþòåðà. Êàêîâî îñíîâíîå ñâîéñòâî ïàìÿòè? 7. Íàçîâèòå åäèíèöû èçìåðåíèÿ åìêîñòè ïàìÿòè. 8. Äëÿ ÷åãî ïðåäíàçíà÷åíà îïåðàòèâíàÿ ïàìÿòü? Ãäå îíà ðàçìåùàåòñÿ? 9. Äëÿ ÷åãî ïðåäíàçíà÷åíà ïîñòîÿííàÿ ïàìÿòü êîìïüþòåðà? ×åì îíà îòëè÷àåòñÿ îò îïåðàòèâíîé? 10. Äëÿ ÷åãî ïðåäíàçíà÷åíà êýø-ïàìÿòü? 11. Íàçîâèòå óñòðîéñòâà âíåøíåé ïàìÿòè. Ïðèâåäèòå ïðèìåðû çíà÷å- íèé ñâîéñòâ êàæäîãî èç íèõ. 12. ×åì âíóòðåííÿÿ ïàìÿòü îòëè÷àåòñÿ îò âíåøíåé? 13. ×òî îáùåãî è â ÷åì îòëè÷èå ìåæäó óñòðîéñòâàìè âíåøíåé ïàìÿòè? Выполните задания 1. Èñïîëüçóÿ äàííûå îäíîãî èç ñàéòîâ ñî ñâåäåíèÿìè î ñîâðåìåííûõ êîìïüþòåðíûõ óñòðîéñòâàõ, íàïðèìåð hotline.ua, îïðåäåëèòå çíà- ÷åíèÿ ñâîéñòâ òðåõ ðàçëè÷íûõ ïðîöåññîðîâ, ïîñòóïèâøèõ â ïîñëåä- íåå âðåìÿ â ïðîäàæó â ìàãàçèíû Óêðàèíû. Çàïîëíèòå òàáëèöó: Ñâîéñòâà Çíà÷åíèå ñâîéñòâ ïðîöåññîðà Ìîäåëü Òàêòîâàÿ ÷àñòîòà Êîëè÷åñòâî ÿäåð Ðàçðÿäíîñòü 2. Èññëåäóéòå, èñïîëüçóÿ äàííûå ñàéòîâ ñî ñâåäåíèÿìè î ñîâðåìåí- íûõ êîìïüþòåðíûõ óñòðîéñòâàõ, íàïðèìåð hotline.ua, çíà÷åíèÿ ñâîéñòâ áëîêîâ îïåðàòèâíîé ïàìÿòè ìàêñèìàëüíîé åìêîñòè, ïðåä- ëàãàåìûõ äëÿ íîóòáóêîâ. Çàïîëíèòå òàáëèöó: Ñâîéñòâà Çíà÷åíèå ñâîéñòâ Ìîäåëü Ïðîèçâîäèòåëü Åìêîñòü Ñòîèìîñòü 3. Ðàñïîëîæèòå íîñèòåëè äàííûõ, êîòîðûå âû çíàåòå, â ïîðÿäêå óáû- âàíèÿ èõ åìêîñòè.
  • 31.
    АППАРАТНО-ПРОГРАММНОЕ ОБЕСПЕЧЕНИЕ КОМПЬЮТЕРА 4.Ïî ñâåäåíèÿì èç Èíòåðíåòà èëè êàòàëîãàì êîìïüþòåðíûõ ìàãàçè- íîâ îïðåäåëèòå çíà÷åíèÿ ñâîéñòâ ïðîöåññîðîâ, êîòîðûå äîñòóïíû íà ðûíêå êîìïüþòåðîâ âàøåãî ðåãèîíà. 5. Ïî ñâåäåíèÿì èç Èíòåðíåòà èëè êàòàëîãàì êîìïüþòåðíûõ ìàãàçèíîâ ñðàâíèòå åìêîñòü êýø-ïàìÿòè âòîðîãî óðîâíÿ ïðîöåññîðîâ ñ îäèíàêî- âûìè çíà÷åíèÿìè òàêòîâîé ÷àñòîòû è êîëè÷åñòâà ÿäåð ðàçëè÷íûõ ïðîèçâîäèòåëåé. 6. Ïîäãîòîâüòå ñîîáùåíèå î âîçìîæíîñòè è ñïîñîáàõ èçìåíåíèÿ äàí- íûõ â ïîñòîÿííîé ïàìÿòè. 2.2. УСТРОЙСТВА ВВОДА И ВЫВОДА ДАННЫХ2.2. УСТРОЙСТВА ВВОДА И ВЫВОДА ДАННЫХ 1. Êàêèå óñòðîéñòâà ââîäà äàííûõ âõîäÿò â ñîñòàâ êîìïüþòåðà? Äëÿ ââîäà êàêèõ äàííûõ îíè èñïîëüçóþòñÿ? 2. Êàêèå óñòðîéñòâà âûâîäà äàííûõ âõîäÿò â ñîñòàâ êîìïüþòåðà? Äëÿ âûâî- äà êàêèõ äàííûõ îíè èñïîëüçóþòñÿ? 3. Êàêèå óñòðîéñòâà èñïîëüçóþòñÿ äëÿ ââîäà è âûâîäà ìóëüòèìåäèéíûõ äàí- íûõ? Ïðèâåäèòå ïðèìåðû òàêèõ óñòðîéñòâ. УСТРОЙСТВА ВВОДА ДАННЫХ Êàê âû óæå çíàåòå, â ñîñòàâ êîìïüþòåðîâ âõîäÿò óñòðîéñòâà ââîäà è âûâîäà äàííûõ. Рис. 2.9. Геймпад Рис. 2.10. Кейпад Рис. 2.11. Танцевальная площадка Óñòðîéñòâà ââîäà äàííûõ ìîæíî ðàçäåëèòü ïî òèïó äàííûõ, ñ êîòîðûìè îíè ðàáîòàþò. Òàê, ìîæíî âûäåëèòü óñòðîéñòâà ââîäà òåêñòîâûõ (êëàâèà- òóðà), ãðàôè÷åñêèõ (ñêàíåð, ôîòîêàìå- ðà, ãðàôè÷åñêèé ïëàíøåò), çâóêîâûõ (ìèêðîôîí), âèäåîäàííûõ (âèäåîêàìå- ðà, âåá-êàìåðà, ÒÂ-òþíåð). Åùå îäíîé ãðóïïîé óñòðîéñòâ ââîäà äàííûõ ÿâëÿ- þòñÿ óñòðîéñòâà äëÿ îáåñïå÷åíèÿ óïðàâëåíèÿ â ðàçëè÷íûõ ïðîãðàììàõ. Ê íèì îòíîñÿòñÿ ìûøü, òà÷ïàä, ìóëü- òèìåäèéíàÿ (ýëåêòðîííàÿ) äîñêà, ñåí- ñîðíûé ýêðàí, äæîéñòèê, ãåéìïàä (ðèñ. 2.9), êåéïàä (ðèñ. 2.10), ðóëü, ïå- äàëè, òàíöåâàëüíàÿ ïëîùàäêà (äýíñïàä) (ðèñ. 2.11) è ò. ï. Ãåéìïàä (àíãë. gamepad) – èãðî- âàÿ ïëîùàäêà (ïëîùàäêà, ïîä- êëàäêà). Êåéïàä (àíãë. keypad) – ïëîùàäêà äëÿ êëàâèø. Äýíñïàä (àíãë. dancepad) – ïëî- ùàäêà äëÿ òàíöåâ.
  • 32.
    Ãëàâà 2  êîìïüþòåðàõ,êîòîðûå èñïîëüçóþòñÿ äëÿ ó÷åáíûõ è íàó÷íûõ öåëåé, ìîãóò ïðèìåíÿòüñÿ äîïîëíèòåëüíûå óñòðîéñòâà äëÿ ââîäà äàííûõ. Íàïðè- ìåð, äàò÷èêè äëÿ îïðåäåëåíèÿ çíà÷åíèÿ òåìïåðàòóðû, âëàæíîñòè âîçäóõà, íàëè÷èÿ îïðåäåëåííûõ ïðèìåñåé â âåùåñòâàõ, ñêîðîñòè äâèæåíèÿ ðàçëè÷- íûõ îáúåêòîâ è ò. ï. Ðàññìîòðèì ñâîéñòâà (òåõíè÷åñêèå õàðàêòåðèñòèêè) è êëàññèôèêàöèþ óñòðîéñòâ ââîäà äàííûõ. Êëàâèàòóðà ïðåäíàçíà÷åíà äëÿ ââîäà ñèì- âîëüíûõ äàííûõ è êîìàíä. Íåñìîòðÿ íà òî ÷òî êëàâèàòóðû çà ïîñëåäíèå íåñêîëüêî äåñÿòèëå- òèé î÷åíü ìàëî èçìåíÿëèñü, èõ ìîæíî ðàçäå- ëèòü íà íåñêîëüêî ãðóïï â çàâèñèìîñòè îò çíà- ÷åíèÿ îïðåäåëåííûõ ñâîéñòâ:  ïî íàçíà÷åíèþ: ñòàíäàðòíûå (äëÿ íà- ñòîëüíûõ ÏÊ), êîìïàêòíûå, ìóëüòèìå- äèéíûå, èãðîâûå è ò. ï.;  ïî òèïó ïîäêëþ÷åíèÿ ê ñèñòåìíîìó áëîêó: ïðîâîäíûå èëè áåñïðîâîäíûå (ðàäèî, Bluetooth, Wi-Fi è ò. ï.). Äëÿ ïåðåíîñíûõ êîìïüþòåðîâ ìîãóò áûòü èñïîëüçîâàíû ïðîåêöèîííûå êëàâèàòóðû (ðèñ. 2.12). Ìàíèïóëÿòîðû ìûøü äåëÿòñÿ â çàâèñèìî- ñòè îò çíà÷åíèé ñëåäóþùèõ ñâîéñòâ:  ïî íàçíà÷åíèþ: äëÿ íàñòîëüíûõ ÏÊ, äëÿ íîóòáóêîâ (êîìïàêòíûå), èãðîâûå è ò. ï.;  ïî òèïó ïîäêëþ÷åíèÿ ê ñèñòåìíîìó áëîêó: ïðîâîäíûå èëè áåñïðîâîäíûå (ðàäèî, Bluetooth, Wi-Fi è ò. ï.);  ïî òèïó äàò÷èêîâ äâèæåíèÿ: îïòè÷åñêèå, ëàçåðíûå;  ïî êîëè÷åñòâó êíîïîê: 2, 3–5, 6–9, 10 è áî- ëåå è ò. ï.;  ïî òèïó êîðïóñà: ñèììåòðè÷íàÿ ñòàí- äàðòíàÿ, ñèììåòðè÷íàÿ äëÿ ëåâøè, ýðãî- íîìè÷íàÿ è ò. ï. Íà ðèñóíêå 2.13 èçîáðàæåíà èãðîâàÿ ïðîâîä- íàÿ ëàçåðíàÿ ýðãîíîìè÷íàÿ ìûøü, èìåþùàÿ 19 êíîïîê è îäíî êîëåñèêî. Òà÷ïàäû (àíãë. touch – ïðèêîñíîâåíèå, pad – ïëîùàäêà, ïîäóøå÷êà) âñòðàèâàþòñÿ ïðàêòè- ÷åñêè âî âñå òèïû íîóòáóêîâ è íåòáóêîâ, îäíà- êî ìîãóò èñïîëüçîâàòüñÿ è ïðè ðàáîòå ñ íà- ñòîëüíûìè ÏÊ (ðèñ. 2.14). Ïåðåìåùåíèå ïàëüöà ïî ïîâåðõíîñòè òà÷ïàäà ïðèâîäèò ê ïåðåìåùå- íèþ óêàçàòåëÿ íà ýêðàíå ìîíèòîðà. Îäíîêðàò- íîå êðàòêîâðåìåííîå íàæàòèå íà ïëîùàäêó òà÷ïàäà àíàëîãè÷íî îäíîêðàòíîìó ùåë÷êó ëå- Рис. 2.12. Проекционная клавиатура Рис. 2.13. Мышь Рис. 2.14. Внешний тачпад
  • 33.
    АППАРАТНО-ПРОГРАММНОЕ ОБЕСПЕЧЕНИЕ КОМПЬЮТЕРА âîéêíîïêîé ìûøè, à äâîéíîå íàæàòèå – äâîéíîìó ùåë÷êó ëåâîé êíîïêîé ìûøè. Ëåâàÿ è ïðàâàÿ êíîïêè òà÷ïàäà âûïîëíÿþò òå æå ôóíêöèè, ÷òî è ñîîòâåòñòâóþùèå êíîïêè ìûøè. Ìóëüòèìåäèéíûå (ýëåêòðîííûå) äîñêè èñïîëüçóþò â îñíîâíîì â ó÷åá- íûõ çàâåäåíèÿõ, à òàêæå ïðè ïðîâåäåíèè ðàçëè÷íûõ ïðåçåíòàöèé. Ðàçëè- ÷àþò äîñêè â çàâèñèìîñòè îò èõ ðàçìå- ðîâ (äëèíà äèàãîíàëè 70–79, 80–89 è áîëåå 90 äþéìîâ) è îò ïðèíöèïà îïðåäå- ëåíèÿ ìåñòà ïðèêîñíîâåíèÿ ê äîñêå. Ñåíñîðíûå ýêðàíû èñïîëüçóþò â îñ- íîâíîì â ïëàíøåòíûõ êîìïüþòåðàõ, ñìàðòôîíàõ, à òàêæå â ðàçëè÷íûõ ñïðà- âî÷íûõ (ðèñ. 2.15) è ïðåçåíòàöèîííûõ ñèñòåìàõ. Ââîä äàííûõ ïðîèñõîäèò ïðèêîñíîâåíèåì ïàëüöà èëè ñòèëóñà ê îïðåäåëåííûì ó÷àñòêàì ïîâåðõ- íîñòè ýêðàíà. Ýêðàí «÷óâñòâóåò», â êàêîì ìåñòå ïðîèçîøëî ïðèêîñíîâåíèå, è ïåðåäàåò ñîîòâåòñòâóþùèé ñèãíàë êîìïüþòåðó. Îñíîâíûå ñâîéñòâà – ðàç- ìåð ýêðàíà (äëèíà äèàãîíàëè ìîæåò áûòü îò 3 äî 70 è áîëåå äþéìîâ) è ïðèíöèï îòñëåæèâàíèÿ ìåñòà ïðèêîñíîâåíèÿ. Áëèçêèé ïî ïðèíöèïó äåéñòâèÿ ê ñåíñîðíî- ìó ýêðàíó ãðàôè÷åñêèé ïëàíøåò. Îí èñïîëüçó- åòñÿ äëÿ ñîçäàíèÿ ðèñóíêîâ è ââîäà äðóãèõ ãðàôè÷åñêèõ äàííûõ. Ïîëüçîâàòåëü ñîçäàåò ðè- ñóíîê, êàñàÿñü ñòèëóñîì ïîâåðõíîñòè ãðàôè÷å- ñêîãî ïëàíøåòà.  îòäåëüíûõ âèäàõ ãðàôè÷å- ñêèõ ïëàíøåòîâ ðàáî÷àÿ ïîâåðõíîñòü íå îòðà- æàåò èçîáðàæåíèå, îíî ïîÿâëÿåòñÿ íà ýêðàíå êîìïüþòåðà, ê êîòîðîìó ïîäêëþ÷åí ãðàôè÷å- ñêèé ïëàíøåò.  äðóãèõ ñîçäàííîå èçîáðàæå- íèå îòîáðàæàåòñÿ íà ðàáî÷åé ïîâåðõíîñòè ãðà- ôè÷åñêîãî ïëàíøåòà (ðèñ. 2.16). Ðàçëè÷àþò ãðàôè÷åñêèå ïëàíøåòû ïî ðàçìå- ðó ðàáî÷åé ïîâåðõíîñòè, ðàçðåøåíèþ (îò 2000 äî áîëåå ÷åì 4000 òî÷åê íà äþéì), à òàêæå ïî êîëè÷åñòâó âàðèàíòîâ âîñïðèÿòèÿ ñèëû íàæà- òèÿ íà ðàáî÷óþ ïîâåðõíîñòü (îò 512 äî 2048). Ñêàíåðû òàêæå èñïîëüçóþò äëÿ ââîäà ãðà- ôè÷åñêèõ äàííûõ. Ñðåäè íèõ ïî ïðèíöèïó äåé- ñòâèÿ âûäåëÿþò ïëàíøåòíûå, ñ ïðîòÿæíûì ìåõàíèçìîì, ðó÷íûå è ñêàí-êàìåðû (ðèñ. 2.17). Îñíîâíûìè ñâîéñòâàìè ñêàíåðîâ ÿâëÿþòñÿ ðàç- ìåð îáëàñòè ñêàíèðîâàíèÿ, ðàçðåøåíèå (îò 600 äî áîëåå ÷åì 6400 òî÷åê íà äþéì) è ñêîðîñòü ñêàíèðîâàíèÿ (5–20 ñ). Ñ èñïîëüçîâàíèåì ôîòî- è âèäåîêàìåð, âåá- êàìåð, ìèêðîôîíîâ è äðóãèõ ìóëüòèìåäèéíûõ óñòðîéñòâ âû ïîçíàêîìèëèñü â êóðñå èíôîðìà- òèêè øåñòîãî êëàññà. Îòìåòèì, ÷òî îñíîâíûì ñâîéñòâîì ôîòî- è âèäåîêàìåð, âåá-êàìåð ÿâëÿ- Ñåíñîð (àíãë. sensor îò ëàò.r sensus – îùóùåíèå) – äàò÷èê, óñòðîéñòâî, êîòîðîå ïðåâðàùàåò ñèãíàë â ôîð- ìó, óäîáíóþ äëÿ îáðàáîòêè. Ñòèëóñ (ëàò. stilus) – ïàëî÷êà äëÿ ïèñüìà. Рис. 2.15. Пункт информаци- онно-справочной системы железной дороги Рис. 2.16. Графический планшет
  • 34.
    Ãëàâà 2 åòñÿ èõðàçðåøåíèå, êîòîðîå îïðåäåëÿåò êà÷åñòâî èçîáðàæåíèÿ. Äëÿ âèäåî- êàìåð êà÷åñòâî èçîáðàæåíèÿ îïðåäåëÿåòñÿ ñòàíäàðòàìè SD (àíãë. Standard Definition – ñòàíäàðòíàÿ ÷åòêîñòü, 720  576 òî÷åê), HD (àíãë. HighHH Definition – âûñîêàÿ ÷åòêîñòü, 1280  720 òî÷åê), Full HD (àíãë. Full HighHH Definition – ïîëíàÿ âûñîêàÿ ÷åòêîñòü, 1920  1080 òî÷åê), Ultra HD (àíãë. Ultra HighHH Definition – ñâåðõâûñîêàÿ ÷åòêîñòü, 3840 2160 òî÷åê). планшетный с протяжным механизмом скан-камера Рис. 2.17. Типы сканеров  ôîòîêàìåðàõ êà÷åñòâî èçîáðàæåíèÿ çàâèñèò îò îïòè÷åñêèõ ñâîéñòâ îáúåêòèâà è êîëè÷åñòâà òî÷åê (ïèêñåëåé) (îò 10 äî áîëåå 24 ìåãàïèêñåëåé), êîòîðîå ìîæåò âîñïðîèçâåñòè óñòðîéñòâî. Âåá-êàìåðû èìåþò ðàçðåøåíèå îò 320 240 ïèêñåëåé äî 2560 2048 ïèêñåëåé è áîëåå. ÒÂ-òþíåð – ýòî óñòðîéñòâî, îáåñïå÷èâàþùåå ïðîñìîòð òåëåâèçèîííûõ ïåðåäà÷ íà êîìïüþòåðå. УСТРОЙСТВА ВЫВОДА ДАННЫХ Óñòðîéñòâà âûâîäà, êàê è óñòðîéñòâà ââîäà äàííûõ, ìîæíî ðàçäåëèòü ïî òèïó äàííûõ, ñ êîòîðûìè îíè ðàáîòàþò. Òàê, ìîæíî âûäåëèòü óñòðîé- ñòâà âûâîäà òåêñòîâûõ è ãðàôè÷åñêèõ äàííûõ (ìîíèòîð, ïðèíòåð, ïëîò- òåð), çâóêîâûõ (íàóøíèêè, çâóêîâûå êîëîíêè), âèäåîäàííûõ (ìóëüòèìå- äèéíûå ïðîåêòîðû, ýêðàííûå ïàíåëè). Íåêîòîðûå óñòðîéñòâà ìîãóò âûâî- äèòü êàê ãðàôè÷åñêèå, òàê è âèäåîäàííûå (ìîíèòîð, ìóëüòèìåäèéíûå ïðî- åêòîðû, ýêðàííûå ïàíåëè è ò. ï.). Ìîíèòîð ÿâëÿåòñÿ îñíîâíûì óñòðîéñòâîì äëÿ âûâîäà äàííûõ â ïåðñî- íàëüíûõ êîìïüþòåðàõ. Èõ ðàçäåëÿþò ïî ñïîñîáó ñîçäàíèÿ èçîáðàæåíèÿ íà ìîíèòîðû íà æèäêèõ êðèñòàëëàõ, èëè LCD-ìîíèòîðû (àíãë. Liquid Crystal Display – æèäêîêðèñòàëëè÷åñêèé äèñïëåé), ïëàçìåííûå, OLED (àíãë. Organic Light Emitting Diode – îðãàíè÷åñêèé ñâåòîäèîä), íà ýëåê- òðîííûõ ÷åðíèëàõ – e-ink (àíãë. ålectronic ink – ýëåêòðîííûå ÷åðíèëà) è ò. ï.  áîëüøèíñòâå ñîâðåìåííûõ ìîíèòîðîâ èñïîëüçóåòñÿ æèäêîêðè- ñòàëëè÷åñêàÿ òåõíîëîãèÿ. LCD-ìîíèòîðû ðàçäåëÿþò ïî ïðèíöèïó äåéñòâèÿ (TN + film, PLS, ðàçëè÷- íûå âåðñèè IPS è VA), ïî äëèíå äèàãîíàëè (AA îò 19 äî áîëåå 30 äþéìîâ), ðàç- ðåøåíèþ (îò 1280 1024 äî 5120  2880 ïèêñåëåé), ïî âðåìåíè ðåàêöèè – îò- êëèêà íà êîìàíäó ñìåíû èçîáðàæåíèÿ íà ýêðàíå (îò 1 äî 8 ìñ).
  • 35.
    АППАРАТНО-ПРОГРАММНОЕ ОБЕСПЕЧЕНИЕ КОМПЬЮТЕРА Äëÿîáðàáîòêè ãðàôè÷åñêèõ äàííûõ, âûâîäÿùèõñÿ íà ýêðàí ìîíèòîðà, â êîì- ïüþòåðàõ èñïîëüçóåòñÿ ñïåöèàëüíîå óñòðîéñòâî – âèäåîàäàïòåð. Ðàçëè÷àþò èí- òåãðèðîâàííûå âèäåîàäàïòåðû è â âèäå îò- äåëüíîé ïëàòû.  ñëó÷àå èíòåãðèðîâàííîãî âèäåîàäàïòåðà îí ðàçìåùàåòñÿ â ìèêðîñõå- ìå ïðîöåññîðà èëè íà ìàòåðèíñêîé ïëàòå. Èíòåãðèðîâàííûå âèäåîàäàïòåðû èñïîëü- çóþòñÿ â ïåðñîíàëüíûõ êîìïüþòåðàõ, êî- òîðûå íå ñâÿçàíû ñ êà÷åñòâåííîé îáðàáîò- êîé áîëüøèõ îáúåìîâ ãðàôè÷åñêèõ äàí- íûõ. Äëÿ ýòèõ öåëåé èñïîëüçóþò âèäåî- àäàïòåðû â âèäå îòäåëüíîé ïëàòû (ðèñ. 2.18), êîòîðàÿ âñòàâëÿåòñÿ â îäèí èç ñëîòîâ ìàòå- ðèíñêîé ïëàòû. Âèäåîàäàïòåð ñîäåðæèò ñïåöèàëüíûé ãðàôè÷åñêèé ïðîöåññîð è äî- ïîëíèòåëüíóþ îïåðàòèâíóþ ïàìÿòü – ãðà- ôè÷åñêóþ (âèäåî) ïàìÿòü. Ðàçëè÷àþò ãðà- ôè÷åñêèå àäàïòåðû ïî òèïó ïðîöåññîðà (íà- ïðèìåð, Radeon R7 370, GeForce GTX 950), îáúåìó ïàìÿòè (îò 1 äî 6 Ãáàéò è áîëåå), ñèñòåìå ïîäêëþ÷åíèÿ ê ìàòåðèíñêîé ïëàòå è ê ìîíèòîðó è ò. ï. Äëÿ âûâîäà äàííûõ íà áóìàãó, ïëåíêó èëè äðóãèå ìàòåðèàëû èñïîëüçóþòñÿ ïðèí- òåðû è ïëîòòåðû. Ïðèíòåðû ðàçäåëÿþò ïî ïðèíöèïó äåé- ñòâèÿ íà ìàòðè÷íûå, ëàçåðíûå, ñòðóéíûå, òåðìè÷åñêèå, 3D-ïðèíòåðû è ò. ï. Îñíîâ- íûìè ñâîéñòâàìè ïðèíòåðîâ ÿâëÿþòñÿ:  ðàçìåð ìàòåðèàëà, íà êîòîðûé âûïîë- íÿåòñÿ ïå÷àòü (À4, À3 è ò. ï.);  êîëè÷åñòâî öâåòîâ – ìîíîõðîìíûå, ìíîãîöâåòíûå;  ðàçðåøåíèå – îò 6001200 òî÷åê äî 5760 1440 òî÷åê íà äþéì è áîëåå;  ñêîðîñòü ïå÷àòè – îò 1 äî 50 è áîëåå ñòðàíèö â ìèíóòó;  òèï ðàçúåìîâ äëÿ ïîäêëþ÷åíèÿ ê êîìïüþòåðó – ïðîâîäíîå èëè áåñ- ïðîâîäíîå.  ïîñëåäíåå âðåìÿ âñå áîëüøóþ ïîïóëÿðíîñòü ïðèîáðåòàþò 3D-ïðèí- òåðû, îáåñïå÷èâàþùèå ñîçäàíèå èçäåëèé ñëîæíîé ôîðìû (ðèñ. 2.19). УСТРОЙСТВА, ВХОДЯЩИЕ В СОСТАВ МУЛЬТИМЕДИЙНОГО ОБОРУДОВАНИЯ Âû óæå çíàåòå, ÷òî ñðåäè óñòðîéñòâ ââîäà è âûâîäà ìîæíî âûäåëèòü óñòðîéñòâà, êîòîðûå ðàáîòàþò ñ ìóëüòèìåäèéíûìè äàííûìè. Íàïîìíèì, ÷òî ê òàêèì óñòðîéñòâàì îòíîñÿòñÿ ôîòîêàìåðà, ãðàôè÷åñêèé ïëàíøåò, Èíòåãðàëüíûé (ëàò. integer –r öåëûé) – íåðàçðûâíî ñâÿçàí- íûé, öåëüíûé. Èíòåãðàöèÿ (ëàò. integratio – ïîïîëíåíèå) – îáúåäèíåíèå â öåëîå îòäåëüíûõ ÷àñòåé. ×èïñåò (àíãë. chip – ìèêðîñõå- ìà, set – óïîðÿäî÷èâàòü) – íà- áîð ìèêðîñõåì, îáåñïå÷èâàþ- ùèé îáìåí äàííûìè ìåæäó óñòðîéñòâàìè êîìïüþòåðà. Рис. 2.18. Видеоадаптер Рис. 2.19. 3D-принтер
  • 36.
    Ãëàâà 2 ìèêðîôîí, âèäåîêàìåðà,âåá-êàìåðà, ìóëüòèìåäèéíûå (ýëåêòðîííûå) äî- ñêè, íàóøíèêè, çâóêîâûå êîëîíêè, ìóëüòèìåäèéíûå ïðîåêòîðû, ýêðàííûå ïàíåëè è ò. ï. Äëÿ óñòðîéñòâ, ðàáîòàþùèõ ñ íåïîäâèæíûìè è äâèæóùèìè- ñÿ èçîáðàæåíèÿìè, îäíèì èç îñíîâíûõ ñâîéñòâ ÿâëÿåòñÿ ðàçðåøåíèå, à äëÿ ðàáîòàþùèõ ñî çâóêîì – ïîëîñà ÷àñòîò çâóêîâîãî äèàïàçîíà, êîòîðûé ìî- áðàáîòàòü óñòðîéñòâî. óñòðîéñòâàì ââîäà äàííûõ îòíîñÿòñÿ óñòðîéñòâà ââîäà òåêñòîâûõ (êëàâèàòóðà), ãðàôè÷åñêèõ (ñêàíåð, ôîòîêàìåðà, ãðàôè÷åñêèé ïëàíøåò), çâóêîâûõ (ìèêðîôîí), âèäåîäàííûõ (âèäåîêàìåðà, âåá-êàìåðà, ÒÂ-òþíåð), à òàêæå óñòðîéñòâà äëÿ îáåñïå÷åíèÿ óïðàâëåíèÿ îáúåêòàìè â ðàçëè÷íûõ ïðîãðàììàõ – ìûøü, òà÷ïàä, ìóëüòèìåäèéíàÿ (ýëåêòðîííàÿ) äîñêà, ñåí- ñîðíûé ýêðàí, äæîéñòèê, ãåéìïàä, êåéïàä, ðóëü, ïåäàëè, òàíöåâàëüíàÿ ïëîùàäêà è ò. ï. Ê óñòðîéñòâàì âûâîäà äàííûõ îòíîñÿòñÿ óñòðîéñòâà âûâîäà òåêñòîâûõ è ãðàôè÷åñêèõ äàííûõ (ìîíèòîð, ïðèíòåð, ïëîòòåð), çâóêîâûõ (íàóøíèêè, çâóêîâûå êîëîíêè), âèäåîäàííûõ (ìóëüòèìåäèéíûå ïðîåêòîðû, ýêðàííûå ïàíåëè) è ò. ï. Êëàññèôèöèðóþò óêàçàííûå óñòðîéñòâà ïî çíà÷åíèþ îïðåäåëåííûõ ñâîéñòâ. Дайте ответы на вопросы 1. Êàêèå óñòðîéñòâà êîìïüþòåðà ïðèíàäëåæàò ê óñòðîéñòâàì ââîäà äàííûõ? 2. Êàêèå óñòðîéñòâà êîìïüþòåðà ïðèíàäëåæàò ê óñòðîéñòâàì âûâîäà äàííûõ? 3. Ïî çíà÷åíèþ êàêèõ ñâîéñòâ êëàññèôèöèðóþò êëàâèàòóðû? Ïðèâå- äèòå ïðèìåðû. 4. Êàêèå âèäû ìàíèïóëÿòîðîâ ìûøü èñïîëüçóþòñÿ â êîìïüþòåðíîì êëàññå âàøåé øêîëû? Íàçîâèòå çíà÷åíèÿ èõ ñâîéñòâ. 5. Êàêèå çíà÷åíèÿ ñâîéñòâ ìîãóò èìåòü ñêàíåðû, èñïîëüçóåìûå â êîì- ïüþòåðíûõ êëàññàõ øêîëû? 6. Íàçîâèòå ñâîéñòâà ìîíèòîðà êîìïüþòåðà è ïðèâåäèòå ïðèìåðû èõ çíà÷åíèé. 7. Îïèøèòå íàçíà÷åíèå ìîíèòîðà è âèäåîàäàïòåðà. Êàêèå çíà÷åíèÿ ñâîéñòâ ìîãóò èìåòü ñîâðåìåííûå âèäåîàäàïòåðû? 8. Îïèøèòå êëàññèôèêàöèþ ñîâðåìåííûõ ïðèíòåðîâ. Êàêèå âèäû ïðèíòåðîâ èñïîëüçóþòñÿ â âàøåé øêîëå? 9. Êàêèå çíà÷åíèÿ ñâîéñòâ äîëæåí, ïî âàøåìó ìíåíèþ, èìåòü ïðèí- òåð äëÿ äîìàøíåãî ïîëüçîâàíèÿ? 10. Äëÿ ÷åãî ïðåäíàçíà÷åíû óñòðîéñòâà, âõîäÿùèå â ñîñòàâ ìóëüòèìå- äèéíîãî îáîðóäîâàíèÿ? 11. Óêàæèòå, ÷òî îáùåãî â ãðàôè÷åñêèõ ïëàíøåòàõ è ïëàíøåòíûõ êîìïüþòåðàõ è ÷åì îíè îòëè÷àþòñÿ. Äëÿ êàêèõ öåëåé èñïîëüçóþò- ñÿ ïåðâûå è âòîðûå? ууууууууууууууСа ое ва ое в э о у еСа ое ва ое в э о у еСамое важное в этом пунктеСамое важное в этом пунктеСамое важное в этом пунктеСамое важное в этом пунктеСамое важное в этом пунктеСамое важное в этом пунктеСамое важное в этом пунктеСамое важное в этом пунктеСамое важное в этом пунктеСамое важное в этом пунктеСамое важное в этом пунктеСамое важное в этом пунктеСамое важное в этом пунктеСамое важное в этом пунктеСамое важное в этом пунктеСамое важное в этом пунктеСамое важное в этом пунктеСамое важное в этом пунктеСамое важное в этом пунктеСамое важное в этом пунктеСамое важное в этом пунктеСамое важное в этом пунктеСамое важное в этом пунктеСамое важное в этом пунктеСамое важное в этом пунктеСамое важное в этом пунктеСамое важное в этом пунктеСамое важное в этом пунктеСамое важное в этом пунктеСамое важное в этом пунктеСамое важное в этом пунктеСамое важное в этом пунктеСамое важное в этом пунктеСамое важное в этом пунктеСамое важное в этом пунктеСамое важное в этом пунктеСамое важное в этом пунктеСамое важное в этом пунктеСамое важное в этом пунктеСамое важное в этом пунктеСамое важное в этом пунктеСамое важное в этом пунктеСа ое ва ое в это теСа ое ва ое в это теССССССС
  • 37.
    АППАРАТНО-ПРОГРАММНОЕ ОБЕСПЕЧЕНИЕ КОМПЬЮТЕРА Выполнитезадания 1. Èñïîëüçóÿ ñâåäåíèÿ, ðàçìåùåííûå â ó÷åáíèêå, ïîäãîòîâüòå ñîîáùå- íèå î êëàññèôèêàöèè óñòðîéñòâ ââîäà äàííûõ. 2. Èñïîëüçóÿ ñâåäåíèÿ, ðàçìåùåííûå â ó÷åáíèêå, ïîäãîòîâüòå ñëàéä ïðåçåíòàöèè ñî ñõåìîé êëàññèôèêàöèè óñòðîéñòâ ââîäà äàííûõ. Ñî- õðàíèòå ïðåçåíòàöèþ â ôàéëå ñ èìåíåì çàäàíèå 2.2.2 â âàøåé ïàïêå. 3. Èñïîëüçóÿ äàííûå îäíîãî èç ñàéòîâ ñî ñâåäåíèÿìè î ñîâðåìåííûõ êîìïüþòåðíûõ óñòðîéñòâàõ, íàïðèìåð hotline.ua, îïðåäåëèòå çíà÷å- íèÿ ñâîéñòâ òðåõ ðàçëè÷íûõ ìàíèïóëÿòîðîâ ìûøü, ïîñòóïèâøèõ â ïîñëåäíåå âðåìÿ â ïðîäàæó â ìàãàçèíû Óêðàèíû. Çàïîëíèòå òàáëèöó: Ñâîéñòâà Çíà÷åíèÿ ñâîéñòâ ìûøè Ìîäåëü Òèï ïîäêëþ÷åíèÿ Òèï äàò÷èêîâ äâèæåíèÿ Êîëè÷åñòâî êíîïîê Òèï êîðïóñà 4. Èñïîëüçóÿ äàííûå ñàéòîâ ñî ñâåäåíèÿìè î ñîâðåìåííûõ êîìïüþ- òåðíûõ óñòðîéñòâàõ, íàïðèìåð hotline.ua, îïðåäåëèòå çíà÷åíèÿ ñâîéñòâ ìîíèòîðîâ òðåõ ðàçëè÷íûõ ïðîèçâîäèòåëåé, ïðåäëàãàåìûõ ìàãàçèíàìè Óêðàèíû, çàïîëíèòå òàáëèöó: Ñâîéñòâà Çíà÷åíèÿ ñâîéñòâ Ìîäåëü Ïðîèçâîäèòåëü Äëèíà äèàãîíàëè, äþéìîâ Òèï ìàòðèöû Ìàêñèìàëüíîå ðàçðåøåíèå, ïèê- ñåëåé ×àñ ðåàêöèè, ìñ 5. Èñïîëüçóÿ ñâåäåíèÿ, ðàçìåùåííûå â ó÷åáíèêå, ïîäãîòîâüòå â îäíîé èç ïðèêëàäíûõ ïðîãðàìì ñõåìó êëàññèôèêàöèè ñîâðåìåííûõ ïðèíòå- ðîâ. Ñîõðàíèòå ñõåìó â ôàéëå ñ èìåíåì çàäàíèå 2.2.5 â âàøåé ïàïêå. 6. Îïðåäåëèòå çíà÷åíèÿ ñâîéñòâ óñòðîéñòâ âàøåãî äîìàøíåãî êîìïüþ- òåðà è çàïîëíèòå òàáëèöó: Ñâîéñòâà Çíà÷åíèÿ ñâîéñòâ Òèï âèäåîàäàïòåðà Îáúåì ãðàôè÷åñêîé (âèäåî) ïàìÿòè, áàéò Òèï êëàâèàòóðû Òèï ìûøè
  • 38.
    Ãëàâà 2 7. Èñïîëüçóÿñâåäåíèÿ èç Èíòåðíåòà, êàòàëîãîâ êîìïüþòåðíûõ ìàãàçè- íîâ, îïðåäåëèòå çíà÷åíèÿ ñâîéñòâ ïðèíòåðîâ òðåõ ðàçëè÷íûõ ïðîèçâî- äèòåëåé, ïðåäëàãàåìûõ ìàãàçèíàìè Óêðàèíû. Çàïîëíèòå òàáëèöó: Ñâîéñòâà Çíà÷åíèÿ ñâîéñòâ Ìîäåëü Ïðîèçâîäèòåëü Ïðèíöèï äåéñòâèÿ Ðàçðåøåíèå, ïèêñåëåé Ñêîðîñòü ïå÷àòè, ñòðàíèö â ìèíóòó 8. Ïîäãîòîâüòå ñîîáùåíèå îá îäíîì èç íîâûõ âèäîâ óñòðîéñòâ ââîäà äàííûõ – êåéïàäå. Îïèøèòå åãî óñòðîéñòâî, íàçíà÷åíèå è îáëàñòü ïðèìåíåíèÿ. 9. Ïîäãîòîâüòå ñîîáùåíèå îá îäíîì èç íîâûõ âèäîâ óñòðîéñòâ ââîäà äàííûõ – äýíñïàäå. Îïèøèòå åãî óñòðîéñòâî, íàçíà÷åíèå è îáëàñòü ïðèìåíåíèÿ. 2.3. ИСТОРИЯ СРЕДСТВ РЕАЛИЗАЦИИ2.3. ИСТОРИЯ СРЕДСТВ РЕАЛИЗАЦИИ ИНФОРМАЦИОННЫХ ПРОЦЕССОВ.ИНФОРМАЦИОННЫХ ПРОЦЕССОВ. ВИДЫ СОВРЕМЕННЫХ КОМПЬЮТЕРОВВИДЫ СОВРЕМЕННЫХ КОМПЬЮТЕРОВ 1. Êàêèå âèäû êîìïüþòåðîâ âû çíàåòå? ×åì îòëè÷àåòñÿ èõ èñïîëüçîâàíèå? 2. Êàêèå âàì èçâåñòíû ïðèìåðû ïðèìåíåíèÿ êîìïüþòåðîâ â ðàçëè÷íûõ îò- ðàñëÿõ ÷åëîâå÷åñêîé äåÿòåëüíîñòè? 3. Íàçîâèòå ôàìèëèè óêðàèíñêèõ ó÷åíûõ, êîòîðûå âíåñëè âåñîìûé âêëàä â ðàçâèòèå êîìïüþòåðíîé òåõíèêè. ЭТАПЫ РАЗВИТИЯ СРЕДСТВ РЕАЛИЗАЦИИ ИНФОРМАЦИОННЫХ ПРОЦЕССОВ Ðàçâèòèå ÷åëîâå÷åñòâà íåïîñðåäñòâåííî ñâÿçàíî ñ ðàçâèòèåì ñðåäñòâ ïå- ðåäà÷è, îáðàáîòêè è õðàíåíèÿ ñîîáùåíèé.  ýòîì ðàçâèòèè ìîæíî âûäå- ëèòü íåñêîëüêî ýòàïîâ (òàáë. 2.4). Òàáëèöà 2.4 Ýòàïû ðàçâèòèÿ ñðåäñòâ ðåàëèçàöèè èíôîðìàöèîííûõ ïðîöåññîâ Ïðîäîëæåíèå òàáëèöû 2.4 Íàçâà- íèå ýòàïà Ïåðèîä èñòîðèè ÷åëîâå÷åñòâà Ïðèìåðû íîñèòåëåé äàííûõ, ñðåäñòâ ïåðåäà÷è è îáðàáîòêè äàííûõ Ýòàï ðó÷íûõ ñðåäñòâ Îò äðåâíèõ âðåìåí äî ñåðåäèíû ÕV â. Íîñèòåëè äàííûõ – ãëèíÿíûå òàáëè÷êè, ïàïèðóñ, áåðåñòà, ïàëêè ñ çàðóáêàìè, êàðòèíû. Ñðåäñòâà ïåðåäà÷è – ñèãíàëüíûå êîñòðû, áàðàáàí- íûé áîé, ïåðñîíàëüíûå ïîñëàíöû, ãîëóáèíàÿ ïî÷òà, ïåðâûå ïî÷òîâûå ñëóæáû äëÿ ïåðåäà÷è ãîñóäàðñòâåí- íûõ äîêóìåíòîâ. Ñðåäñòâà îáðàáîòêè – ìîçã è ïàëüöû ÷åëîâåêà, ðó÷- íûå âû÷èñëèòåëüíûå ïðèáîðû (àáàê, ñ÷åòû è ò. ï.).
  • 39.
    АППАРАТНО-ПРОГРАММНОЕ ОБЕСПЕЧЕНИЕ КОМПЬЮТЕРА Ïðîäîëæåíèåòàáëèöû 2.4 Íàçâà- íèå ýòàïà Ïåðèîä èñòîðèè ÷åëîâå÷åñòâà Ïðèìåðû íîñèòåëåé äàííûõ, ñðåäñòâ ïåðåäà÷è è îáðàáîòêè äàííûõ Ýòàï ìåõàíè- ÷åñêèõ ñðåäñòâ Ñî ñðåäèíû ÕV â. äî ñåðåäèíû ÕІÕ â. Íîñèòåëè äàííûõ – êíèãè, ãàçåòû, æóðíàëû, ôîòî- ïëàñòèíêè. Ñðåäñòâà ïåðåäà÷è – ïî÷òîâûå ñëóæáû. Ñðåäñòâà îáðàáîòêè – ïèøóùèå ìàøèíêè, ôîòîàï- ïàðàòû, àðèôìîìåòðû, ìàøèíêè äëÿ âû÷èñëåíèé. Ýòàï ýëåê- òðè÷å- ñêèõ ñðåäñòâ Ñî ñðåäèíû ÕІÕ â. äî 40-õ ãîäîâ ÕÕ â. Íîñèòåëè äàííûõ – ïëàñòèíêè, êèíîïëåíêè, ìàã- íèòíûå ïëåíêè. Ñðåäñòâà ïåðåäà÷è – òåëåôîí, òåëåãðàô, ðàäèî. Ñðåäñòâà îáðàáîòêè – ôîíîãðàôû, ãðàììîôîíû, ýëåêòðè÷åñêèå ïèøóùèå ìàøèíêè, òàáóëÿòîðû, ýëåêòðè÷åñêèå àðèôìîìåòðû, ìàãíèòîôîíû, ðîòà- ïðèíò. Ýòàï ýëåê- òðîí- íûõ ñðåäñòâ Îò 40-õ ãîäîâ ÕÕ â. äî íàøèõ äíåé Íîñèòåëè äàííûõ – ìàãíèòíûå è îïòè÷åñêèå äè- ñêè, ýëåêòðîííûå ìèêðîñõåìû. Ñðåäñòâà ïåðåäà÷è – òåëåâèäåíèå, êîìïüþòåðíûå ñåòè, ñðåäñòâà ìîáèëüíîé ñâÿçè. Ñðåäñòâà îáðàáîòêè – ýëåêòðîííûå êàëüêóëÿòîðû, êîìïüþòåð. ИСТОРИЯ СРЕДСТВ ОБРАБОТКИ СООБЩЕНИЙ Рис. 2.20. Счет с помощью пальцев руки Ðàññìîòðèì ïîäðîáíåå èñòîðèþ ñðåäñòâ îáðàáîòêè ñîîáùåíèé, ïðåäíà- çíà÷åííûõ äëÿ âûïîëíåíèÿ âû÷èñëåíèé. Ïåðâûìè ñðåäñòâàìè îáðàáîòêè ÷èñëîâûõ ñîîáùåíèé áûëè ïàëüöû (ðèñ. 2.20). Îá ýòîì ñâèäåòåëüñòâóþò, íàïðèìåð, ðèìñêèå öèôðû (I, V, X).  äðåâíåé ñëàâÿíñêîé íóìåðàöèè åäè- íèöû íàçûâàëè «ïåðñòàìè», òî åñòü ïàëüöàìè, à íàçâàíèå öèôðû 5 ïðîèñ- õîäèò îò ñëîâà «ïÿñòü» (êèñòü ðóêè). Çíà÷èòåëüíûì øàãîì âïåðåä â ðàçâèòèè ñðåäñòâ âû÷èñëåíèé ñòàëî ñîçäàíèå àáàêà â V â. äî í. ý. â Äðåâíåé Ãðåöèè. Èäåþ òàêîãî óñòðîéñòâà ãðåêè ïîçàèìñòâîâàëè ó äðåâíèõ âà- âèëîíÿí. Áîëåå ïîçäíèé ðèìñêèé âàðèàíò àáà- êà èçîáðàæåí íà ðèñóíêå 2.21. Àáàê ïðåäñòàâ- ëÿë ñîáîé äîñêó ñ ïàðàëëåëüíûìè âåðòèêàëü- íûìè óãëóáëåííûìè îòðåçêàìè, â êîòîðûå ëî- æèëèñü êàêèå-òî ïðåäìåòû, ÷àùå âñåãî êàìíè. Рис. 2.21. Римский абак
  • 40.
    Ãëàâà 2 Ïîäîáíûå óñòðîéñòâàâ äàëüíåéøåì áûëè ñîçäàíû â ðàçíûõ ñòðàíàõ: Êèòàå (ñóàíüïàíü), ßïîíèè (ñîðîáàí), Ðîññèè (ñ÷åòû (ðèñ. 2.22)) – è èñ- ïîëüçîâàëèñü äî êîíöà ÕÕ â. Âìåñòå ñ ïðîñòûìè è äîâîëüíî ðàñïðîñòðà- íåííûìè óñòðîéñòâàìè òèïà àáàêà åùå â Äðåâ- íåé Ãðåöèè è Ðèìå ïðèìåíÿëè ðàçëè÷íûå âû- ÷èñëèòåëüíûå óñòðîéñòâà ñ èñïîëüçîâàíèåì êî- ëåñèêîâ ñ çóáöàìè. Îá ýòîì ñâèäåòåëüñòâóåò íàõîäêà ñ çàòîíóâøåãî àíòè÷íîãî ñóäíà. Åå íà- çâàëè «Àíòèêèòåðñêèé ìåõàíèçì» ïî íàçâàíèþ ãðå÷åñêîãî îñòðîâà, âáëèçè êîòîðîãî íàøëè ñóäíî â 1902 ã. Íî òîëüêî âî âòîðîé ïîëîâèíå ÕÕ â. ó÷åíûå ñìîãëè ïî îñòàòêàì ìåõàíèçìà âîññòàíîâèòü åãî ñòðîåíèå è îïðåäåëèòü íàçíà- ÷åíèå (ðèñ. 2.23). Ñîçäàííîå â 150–100 ãã. äî í. ý. óñòðîéñòâî èñïîëüçîâàëîñü êàê êàëåíäàðü, à òàêæå äëÿ àâòîìàòè÷å- ñêîãî îïðåäåëåíèÿ ïîëîæåíèÿ íåáåñíûõ òåë – Ñîëíöà, Ëóíû è èçâåñòíûõ ãðåêàì ïëàíåò – Ìåðêóðèÿ, Âåíåðû, Ìàðñà, Þïèòåðà, Ñàòóðíà. Рис. 2.23. Антикитерский механизм: фрагмент находки и компьютерная модель Îäíàêî, ê ñîæàëåíèþ, óñòðîéñòâà, ïîäîáíûå àíòèêèòåðñêîìó ìåõàíèç- ìó, è íàó÷íûå çíàíèÿ, íåîáõîäèìûå äëÿ èõ èçãîòîâëåíèÿ, áûëè íà äëè- òåëüíîå âðåìÿ ïîòåðÿíû. Àêòèâíûå ðàáîòû ïî ñîâåðøåíñòâîâàíèþ âû÷èñ- ëèòåëüíûõ óñòðîéñòâ íà÷àëèñü òîëüêî â XVII â. ñ ðàçâèòèåì ïðîìûøëåí- íîñòè, òîðãîâëè, ñòðîèòåëüñòâà, âîåííîãî äåëà.  1642 ã. ôðàíöóçñêèé ìàòåìàòèê, ôèçèê, èíæåíåð è ôèëîñîô Áëåç Ïà- ñêàëü (1623–1662) ïîäàë íà ðàññìîòðåíèå êîðîëåâñêîãî ñîâåòà ñâîå ìåõàíè- ÷åñêîå âû÷èñëèòåëüíîå óñòðîéñòâî.  äàëüíåéøåì îí ñîçäàë íåñêîëüêî äåñÿòêîâ òàêèõ óñòðîéñòâ (ðèñ. 2.24). Èõ èñïîëüçîâàëè äëÿ âûïîëíåíèÿ ñëîæåíèÿ è âû÷èòàíèÿ ÷èñåë. Âïîñëåäñòâèè èäåè Ïàñêàëÿ áûëè ðàçâèòû è óñîâåðøåíñòâîâàíû ìíîãè- ìè ìàòåìàòèêàìè è èíæåíåðàìè.  ÷àñòíîñòè, íåìåöêèé ó÷åíûé Ãîòôðèä Ëåéáíèö (1646–1716) ñîçäàë ïåðâûé â ìèðå àðèôìîìåòð – ìåõàíè÷åñêîå âû÷èñëèòåëüíîå óñòðîéñòâî, êîòîðîå âûïîëíÿëî âñå ÷åòûðå àðèôìåòè÷å- ñêèõ äåéñòâèÿ (ðèñ. 2.25). Óñîâåðøåíñòâîâàííûå âàðèàíòû àðèôìîìåòðîâ ðàçëè÷íûõ êîíñòðóê- öèé àêòèâíî èñïîëüçîâàëèñü íà ïðîòÿæåíèè íåñêîëüêèõ âåêîâ è áûëè çà- ìåíåíû ýëåêòðîííûìè êàëüêóëÿòîðàìè âî âòîðîé ïîëîâèíå ÕÕ â. Рис. 2.22. Счеты
  • 41.
    АППАРАТНО-ПРОГРАММНОЕ ОБЕСПЕЧЕНИЕ КОМПЬЮТЕРА Рис.2.24. Вычислительное устройство Блеза Паскаля Рис. 2.25. Арифмометр Готфрида Лейбница Îäíîâðåìåííî ñ óñîâåðøåíñòâîâàíèåì àðèôìîìå- òðîâ ó÷åíûå ïûòàëèñü ñîçäàòü âû÷èñëèòåëüíûå óñòðîéñòâà, êîòîðûå ìîãëè áû àâòîìàòè÷åñêè ïðî- âîäèòü âû÷èñëåíèÿ, âûïîëíÿÿ êîìàíäû çàðàíåå ðàçðàáîòàííîé ïðîãðàììû. Îäíèì èç ïåðâûõ èäåþ ñîçäàíèÿ àâòîìàòèçèðîâàííîé ìàøèíû äëÿ âû÷èñ- ëåíèé âûäâèíóë àíãëèéñêèé ìàòåìàòèê è êîíñòðóê- òîð ×àðëüç Áåááèäæ (1792–1871) (ðèñ. 2.26). Îí íà- çâàë ñâîå óñòðîéñòâî àíàëèòè÷åñêîé ìàøèíîé. Ñîãëàñíî ïðîåêòó Áåááèäæà, àíàëèòè÷åñêàÿ ìà- øèíà èìåëà ñëåäóþùèå ñîñòàâíûå ÷àñòè: 1. «Ñêëàä» äëÿ õðàíåíèÿ ÷èñåë (â ñîâðåìåííîé òåðìèíîëîãèè – ïàìÿòü). 2. «Ìåëüíèöà» äëÿ âûïîëíåíèÿ àðèôìåòè÷åñêèõ îïåðàöèé íàä ÷èñëàìè (â ñîâðåìåííîé òåðìè- íîëîãèè – àðèôìåòè÷åñêîå óñòðîéñòâî). 3. Óñòðîéñòâî, êîòîðîå óïðàâëÿåò ïîñëåäîâàòåëü- íîñòüþ âûïîëíåíèÿ àðèôìåòè÷åñêèõ îïåðà- öèé (â ñîâðåìåííîé òåðìèíîëîãèè – óñòðîé- ñòâî óïðàâëåíèÿ). 4. Óñòðîéñòâî äëÿ ââîäà íà÷àëüíûõ (âõîäíûõ) äàííûõ. 5. Óñòðîéñòâî âûâîäà ðåçóëüòàòîâ. Àäà Ëàâëåéñ (1815–1852) (ðèñ. 2.27), äî÷ü èç- âåñòíîãî àíãëèéñêîãî ïîýòà Äæîðäæà Áàéðîíà, ðà- áîòàëà âìåñòå ñ Áåááèäæåì íàä ñîçäàíèåì ïðîåêòà àíàëèòè÷åñêîé ìàøèíû è åãî ðåàëèçàöèåé. Îíà âïåðâûå îïèñàëà îñíîâíûå ïðèíöèïû ðàçðàáîòêè ïðîãðàìì äëÿ âû÷èñëèòåëüíûõ ìàøèí.  ñâÿçè ñ ýòèì Àäà Ëàâëåéñ ñ÷èòàåòñÿ ïåðâûì â ìèðå ïðî- ãðàììèñòîì, è â åå ÷åñòü íàçâàí îäèí èç ñîâðåìåí- íûõ ÿçûêîâ ïðîãðàììèðîâàíèÿ Ada. Ê êîíöó ÕІÕ â. óñòðîéñòâà äëÿ âû÷èñëåíèé áûëè ðó÷íûìè èëè ìåõàíè÷åñêèìè (ðèñ. 2.28). È òîëüêî â êîíöå ÕІÕ â. àìåðèêàíñêèé ó÷åíûé Ãåðìàí Õîëëåðèò (1860–1929) ïðåäëîæèë íîâîå óñòðîéñòâî, ðàáîòà êîòîðîãî îñíîâûâàëàñü íà èñ- Рис. 2.26. Чарльз Беббидж Рис. 2.27. Ада Лавлейс Рис. 2.28. Вычислительная машинка И.Г. Мюллера
  • 42.
    Ãëàâà 2 ïîëüçîâàíèè ýëåêòðè÷åñêîãîòîêà, – òàáóëÿòîð (ðèñ. 2.29). Îí áûë ïðåäíà- çíà÷åí äëÿ îáðàáîòêè äàííûõ ïåðåïèñè íàñåëåíèÿ. Äàííûå î êîíêðåòíîì ÷åëîâåêå çàïèñûâàëè íå íà áóìàãå, à îòìå÷àëèñü îòâåðñòèÿìè â ñòðîãî îïðåäåëåííûõ ìåñòàõ ïåðñîíàëüíîé êàðòû – ïåðôîêàðòû. Îñíîâàííàÿ Õîëëåðèòîì â 1896 ã. ôèðìà ïî ìàññîâîìó âûïóñêó òàáóëÿòî- ðîâ, ïðåòåðïåâ ðÿä ðåîðãàíèçàöèé è ñìåíó ñîáñòâåííèêîâ, ñ 14 ôåâðàëÿ 1924 ã. ñòàëà íàçûâàòüñÿ IBM Corpora- tion. Ñåãîäíÿ – ýòî îäèí èç îñíîâíûõ ïðîèçâîäèòåëåé ìîùíûõ êîìïüþòåðîâ. Äî ñåðåäèíû ÕÕ â. ðàçðàáàòûâàëèñü ðàçëè÷íûå êîíñòðóêöèè ìåõàíè÷åñêèõ è ýëåêòðîìåõàíè÷åñêèõ âû÷èñëèòåëü- íûõ óñòðîéñòâ. Îíè ïîçâîëÿëè çíà÷è- òåëüíî óñêîðèòü ïðîöåññ âû÷èñëåíèÿ.  êîíöå 30-õ è â 40-õ ãîäàõ ÕÕ â. ó÷å- íûå è êîíñòðóêòîðû ðàçíûõ ñòðàí ñîç- äàëè êà÷åñòâåííî íîâûå âû÷èñëèòåëü- íûå ìàøèíû, â êîòîðûõ, êàê ïðàâèëî, èñïîëüçîâàëèñü ýëåêòðè÷åñêèå óñòðîé- ñòâà. Òàê, â Ãåðìàíèè â 1941 ã. Êîíðàä Öóçå (1910–1995) (ðèñ. 2.30) ñîçäàë ïåð- âóþ âû÷èñëèòåëüíóþ ìàøèíó íà ýëåê- òðîìåõàíè÷åñêèõ ðåëå, êîòîðóþ íàçâàë Z3.  íåé èñïîëüçîâàëîñü äâîè÷íîå êîäèðîâàíèå.  1950 ã. îí ñîçäàë êîìïüþòåð íà ýëåêòðîííûõ ëàìïàõ – Z4.  1941 ã. â ÑØÀ Äæîí Âèíñåíò Àòàíàñîâ (1903–1995) âìåñòå ñî ñâîèì àññèñòåíòîì Êëèôôîð- äîì Áåððè (1918–1963) ñîçäàë ïåðâûé êîìïüþòåð íà ýëåêòðîííûõ ëàìïàõ ñ èñïîëüçîâàíèåì äâîè÷íî- ãî êîäèðîâàíèÿ – ABC (àíãë. Atanasoff Berry Computer). ×óòü ïîçæå (1939–1944), òàêæå â ÑØÀ,r Ãîâàðä Ýéêåí (1900–1973) â ñîòðóäíè÷åñòâå ñ IBM ñîçäàë âû÷èñëèòåëüíóþ ìàøèíó Mark-1 íà ýëåê- òðîìàãíèòíûõ ðåëå ñ àâòîìàòè÷åñêèì óïðàâëåíèåì ïîñëåäîâàòåëüíîñòüþ îïåðàöèé.  1943–1944 ãã. â óñëîâèÿõ ïîëíîé ñåêðåòíîñòè ó÷åíûå Âåëèêîáðèòàíèè ñîçäàëè âû÷èñëèòåëüíóþ ìàøèíó Colossus, ïðåäíàçíà÷åííóþ äëÿ äåøèôðîâ- êè ðàäèîãðàìì ôàøèñòñêîé Ãåðìàíèè. Îò äðóãèõ ìàøèí òîãî âðåìåíè åå îòëè÷àëî òî, ÷òî ïðîãðàììà, ïî êîòîðîé îíà ðàáîòàëà, ñîõðàíÿëàñü â ïà- ìÿòè ñàìîé ìàøèíû.  1943–1946 ãã. â ÑØÀ Äæîí Ìîó÷ëè (1907–1980) è Ïðåñïåð Ýêêåðò (1919–1995) ñîçäàëè ENIAC (àíãë. Electronic NumericalNN Integrator andII Calculator – ýëåêòðîííûé öèôðîâîé èíòåãðàòîð è âû÷èñëèòåëü) – ýëåêòðîí- íóþ âû÷èñëèòåëüíóþ ìàøèíó (ÝÂÌ), êîòîðàÿ ñîäåðæàëà 18 000 ýëåêòðîí- íûõ ëàìï, âåñèëà 30 ò è âûïîëíÿëà 5000 îïåðàöèé â ñåêóíäó (ðèñ. 2.31). Ïîñëå çàâåðøåíèÿ ýòîãî ïðîåêòà îíè ñðàçó íà÷àëè ðàáîòó íàä íîâûì Рис. 2.29. Табулятор Германа Холлерита Ïåðôîðàöèÿ (ëàò. perforate – ïðî- äûðÿâëèâàòü) – ïðîáèâêà îòâåð- ñòèé, ñîâîêóïíîñòü îòâåðñòèé. Рис. 2.30. Конрад Цузе
  • 43.
    АППАРАТНО-ПРОГРАММНОЕ ОБЕСПЕЧЕНИЕ КОМПЬЮТЕРА Рис.2.31. Вычислительная машина ENIAC êîìïüþòåðîì ïî çàêàçó âîåííîãî âåäîìñòâà ÑØÀ – EDVAC (àíãë. Electronic Discrete VariableVV Automatic Computer – ýëåêòðîííûé äèñêðåòíî ïåðåìåí- íûé àâòîìàòè÷åñêèé âû÷èñëèòåëü). Ê ðàçðàáîòêå ïðèâëåêëè èçâåñòíîãî àìåðèêàíñêîãî ìàòåìàòèêà Äæîíà ôîí Íåéìàíà (1903–1957), êîòîðûé â ñòàòüå «Ïðåäâàðèòåëüíûé äîêëàä î ìàøèíå EDVAC» ñôîðìóëèðîâàë îñíîâ- íûå ïðèíöèïû ïîñòðîåíèÿ óíèâåðñàëüíîé âû÷èñëèòåëüíîé ìàøèíû. Íåñìîòðÿ íà òî, ÷òî ýòè èäåè ðàçðàáîòàëè Ýêêåðò è Ìîó÷ëè, îíè ñòàëè èç- âåñòíû âñåìó ìèðó êàê «ïðèíöèïû ôîí Íåéìàíà». Øèðîêîå ðàñïðîñòðàíåíèå êîìïüþòåðû ïîëó÷èëè ïîñëå ïîÿâëåíèÿ áîëü- øîãî êîëè÷åñòâà ñðàâíèòåëüíî äåøåâûõ âû÷èñëèòåëüíûõ ìàøèí – òàê íà- çûâàåìûõ ìèíè-ÝÂÌ, êîòîðûå â äàëüíåéøåì ñòàëè íàçûâàòüñÿ ïåðñîíàëü- íûìè êîìïüþòåðàìè. Ïåðâûå èç íèõ ïðîäàâàëèñü â âèäå ýëåêòðîííûõ êîí- ñòðóêòîðîâ, èç äåòàëåé êîòîðûõ ïîëüçîâàòåëü ìîã ñàìîñòîÿòåëüíî ñîáðàòü êîìïüþòåð, èñïîëüçóÿ òåëåâèçîð â êà÷åñòâå ìîíèòîðà. Ïåðâûìè ïåðñîíàëü- íûìè ñòàëè êîìïüþòåðû, ðàçðàáîòàííûå ôèðìàìè: MITS (àíãë. Micro Instrumentation andII TelemetryTT Systems – ñèñòåìû ìèêðîèíñòðóìåíòîâ è òåëåìåòðèè) – êîìïüþòåð Altair 8800 (1975 ã.); Apple Computer Company – êîìïüþòåð Apple (1976 ã.); IBM – êîìïüþòåð IBM PC (1981 ã.). Âñå áîëåå óâåëè÷èâàþùååñÿ ðàñïðîñòðàíåíèå ïåðñîíàëüíûõ êîìïüþòåðîâ çíà÷èòåëü- íî ðàñøèðÿåò êðóã çàäà÷, ðåøàåìûõ ñ èñïîëüçîâàíèåì ÝÂÌ. Ïîäðîáíåå èñòîðèþ ðàçâèòèÿ âû÷èñëèòåëüíîé òåõíèêè ìîæíî ðàññìî- òðåòü â õðîíîëîãè÷åñêîé òàáëèöå â ïðèëîæåíèè 3, êîòîðîå ìîæíî ïðîñìî- òðåòü íà ñàéòå Іíôîðìàòèêà äëÿ âñіõ (allinf.at.ua) â ðàçäåëå Ìàòåðіàëè äî ïіäðó÷íèêіâ. 8 êëàñ. Ïіäðó÷íèê. Рис. 2.32. Altair 8800 Рис. 2.33. Apple I Рис. 2.34. IBM PC
  • 44.
    Ãëàâà 2 ИСТОРИЯ РАЗВИТИЯВЫЧИСЛИТЕЛЬНОЙ ТЕХНИКИ В УКРАИНЕ Â 1951 ã. â Êèåâå ïîä ðóêîâîäñòâîì Ñåðãåÿ Àëåêñååâè÷à Ëåáåäåâà (1902– 1973) áûëà ââåäåíà â äåéñòâèå óíèâåðñàëüíàÿ ÝÂÌ ñ ïðîãðàììîé, õðàíèâ- øåéñÿ â ïàìÿòè, – ÌÝÑÌ (ÌàëàÿÌÌ ÝëåêòðîííàÿÝÝ Ñ÷åòíàÿ ÌàøèíàÌÌ ). Ýòî áûëà ïåðâàÿ ÝÂÌ â Ñîâåòñêîì Ñîþçå. Îíà èìåëà òàêèå õàðàêòåðèñòèêè:  îáùåå êîëè÷åñòâî ýëåêòðîííûõ ëàìï – îêîëî 6000;  äâîè÷íàÿ ñèñòåìà êîäèðîâàíèÿ äàííûõ;  êîëè÷åñòâî ðàçðÿäîâ – 16 äëÿ êîäèðîâàíèÿ ÷èñëà è îäèí äëÿ êîäèðî- âàíèÿ çíàêà;  åìêîñòü çàïîìèíàþùåãî óñòðîéñòâà – 31 ÷èñëî è 63 êîìàíäû;  áûñòðîäåéñòâèå – îêîëî 3000 îïåðàöèé â ìèíóòó. Ïåðâûå ïðîãðàììû äëÿ ýòîé ÝÂÌ ñîñòàâèëà Ê.Ë. Þùåíêî (1919–2001).  Êèåâå ðàçðàáîòêó âû÷èñëèòåëüíûõ ìàøèí ïðîäîëæèëè â Èíñòèòóòå êè- áåðíåòèêè, êîòîðûé âîçãëàâèë âûäàþùèéñÿ ó÷åíûé Â.Ì. Ãëóøêîâ (1923– 1982). Ïîä åãî ðóêîâîäñòâîì çàâåðøåíà ðàçðàáîòêà ÝÂÌ Êèåâ (1959 ã., ðàçðàáîò- ÷èêè Á.Â. Ãíåäåíêî, Ë.Ì. Äàøåâñêèé, Ê.Ë. Þùåíêî), ñîçäàíà ñåðèÿ óíèâåð- ñàëüíûõ ÝÂÌ Äíåïð (1961 ã., ãëàâíûé êîíñòðóêòîð Á.Í. Ìàëèíîâñêèé), ÝÂÌ äëÿ èíæåíåðíûõ ðàñ÷åòîâ Ëó÷ (1963 ã.), ñåðèè ÝÂÌ äëÿ èíæåíåðíûõ ðàñ÷åòîâ ÌÈÐ (ìàøèíà äëÿ èíæåíåðíûõ ðàñ÷å- òîâ, 1960-å ãã.) è ðÿäà ÝÂÌ äëÿ âîåííûõ öåëåé. Çà âûäàþùèåñÿ äîñòèæåíèÿ â ðàçâèòèè èíôîðìàòèêè â 1996 ã. Ìåæäó- íàðîäíîå êîìïüþòåðíîå ñîîáùåñòâî (IEEE Computer Society) íàãðàäèëî Â.Ì. Ãëóøêîâà ìåäàëüþ «Êîìïüþòåð- íûé ïèîíåð» (ðèñ. 2.35). Çíà÷èòåëüíûé âêëàä â ðàçâèòèå êîì- ïüþòåðíîé òåõíèêè äëÿ ðàêåòíîé îòðàñ- ëè ñäåëàëè êîëëåêòèâû íàó÷íî-ïðîèçâîäñòâåííûõ îáúåäèíåíèé, êîíñòðóê- òîðñêèõ áþðî èç ðàçíûõ ãîðîäîâ Óêðàèíû. Òàê, â Ñåâåðîäîíåöêîì ÍÏÎ «Èìïóëüñ» ïðîèçâîäèëèñü ýëåêòðîííûå âû÷èñëèòåëüíûå ìàøèíû äëÿ ñè- ñòåì óïðàâëåíèÿ ïðîèçâîäñòâîì Ì6000–Ì7000, êëàâèøíûå ÝÂÌ Èñêðà, ñðåäñòâà äëÿ àâòîìàòè÷åñêîãî óïðàâëåíèÿ áàëëèñòè÷åñêèìè ðàêåòàìè.  Êèåâñêîì ÍÏÎ «Êðèñòàëë» ñïðîåêòèðîâàí, à â ã. Ñâåòëîâîäñêå ïðîèçâî- äèëñÿ ïåðâûé â Ñîâåòñêîì Ñîþçå è Åâðîïå ìè- êðîêàëüêóëÿòîð Ýëåêòðîíèêà (ðèñ. 2.36).  70–90-å ãã. ÕÕ â. Õàðüêîâñêîå ÍÏÎ «Õàð- òðîí» è Êèåâñêèé ðàäèîçàâîä ðàçðàáàòûâàëè è èçãîòàâëèâàëè ÝÂÌ äëÿ óñòàíîâêè íà ðàêåòíî- êîñìè÷åñêèõ êîìïëåêñàõ. Ðàçðàáîòàíà êîíñòðóêöèÿ è îðãàíèçîâàí ñå- ðèéíûé âûïóñê ÝÂÌ «Êàðàò» (Êèåâñêèé íàó÷íî- èññëåäîâàòåëüñêèé èíñòèòóò ðàäèîýëåêòðîíè- êè è Êèåâñêèé çàâîä «Áóðåâåñòíèê», 70–80-å ãã. Рис. 2.35. Лицевая и оборотная стороны медали В.М. Глушкова «Компьютерный пионер» Ïèîíåð (àíãë. pioneer – ïåðâûér ïîñåëåíåö, èññëåäîâàòåëü, ïåðâî- îòêðûâàòåëü) – ÷åëîâåê, êîòîðûé ïåðâûì ïðîêëàäûâàåò äîðîãó â êàêîé-íèáóäü íîâîé îáëàñòè äåÿ- òåëüíîñòè. Рис. 2.36. Микрокалькулятор
  • 45.
    АППАРАТНО-ПРОГРАММНОЕ ОБЕСПЕЧЕНИЕ КОМПЬЮТЕРА ÕÕâ.) äëÿ óïðàâëåíèÿ íàäâîäíûìè è ïîäâî- äíûìè êîðàáëÿìè.  1975 ã. â Èíñòèòóòå êèáåðíåòèêè ÀÍ ÓÑÑÐ ïîä ðóêîâîäñòâîì Í.Ì. Àìîñîâà ñïðîåêòèðî- âàí ïåðâûé â ÑÑÑÐ àâòîíîìíûé òðàíñïîðòíûé ðîáîò ÒÀÈÐ (ðèñ. 2.37), êîòîðûé ìîã äâèãàòüñÿ â åñòåñòâåííîé ñðåäå, ìèíóÿ ïðåãðàäû. Ó÷åíûå è èíæåíåðû Óêðàèíû â òå÷åíèå 60– 80-õ ãã. ÕÕ â. ðàçðàáîòàëè ìíîãî êîìïüþòåðîâ äëÿ ðàçëè÷íûõ ðàêåòíûõ êîìïëåêñîâ. Òàê, äëÿ êðóïíåéøåé â ìèðå áàëëèñòè÷åñêîé ðàêåòû Ð-36Ì2 («Ñàòàíà») ïðîèçâîäñòâà Äíåïðîïåòðîâ- ñêîãî ÍÏÎ «Þæíûé ìàøèíîñòðîèòåëüíûé çà- âîä» ñïåöèàëèñòû Õàðüêîâñêîãî ÍÏÎ «Ýëåêòðî- ïðèáîð» è ÂÎ «Êèåâñêèé ðàäèîçàâîä» ñîçäàëè áîðòîâóþ ÝÂÌ, êîòîðàÿ îáåñïå÷èâàëà óïðàâëå- íèå çàïóñêîì ðàêåòû è åå ïîëåòîì (ðèñ. 2.38). Ñåé÷àñ ýòó ðàêåòó èñïîëüçóþò äëÿ âûâîäà íà îðáèòó Çåìëè ñïóòíèêîâ ïî ìåæäóíàðîäíîé ïðîãðàììå «Äíåïð». ВИДЫ СОВРЕМЕННЫХ КОМПЬЮТЕРОВ И ИХ ПРИМЕНЕНИЕ Âû çíàåòå, ÷òî ñàìûìè ðàñïðîñòðàíåííûìè ñåãîäíÿ ÿâëÿþòñÿ òàê íàçû- âàåìûå ïåðñîíàëüíûå êîìïüþòåðû (ÏÊ), ñðåäè êîòîðûõ ðàçëè÷àþò ñòàöèî- íàðíûå è ìîáèëüíûå (ïîðòàòèâíûå). Ñòàöèîíàðíûå ÏÊ â ñâîþ î÷åðåäü äå- ëÿòñÿ íà îôèñíûå, äîìàøíèå, èãðîâûå è ò. ï. À ìîáèëüíûå – íà íîóòáóêè, íåòáóêè, ïëàíøåòíûå ÏÊ, ñìàðòôîíû è ò. ï. Äëÿ ðåøåíèÿ çàäà÷, òðåáóþùèõ áîëüøèõ îáúåìîâ ñëîæíûõ âû÷èñëå- íèé, íàïðèìåð äëÿ ðàñ÷åòîâ ïðîãíîçà ïîãîäû íà íåñêîëüêî äíåé èëè íå- äåëü, èñïîëüçóþò ìîùíûå êîìïüþòåðû. Êðóïíåéøèå èç íèõ íàçûâàþò ñó- ïåðêîìïüþòåðàìè. Òàê, â ñåðåäèíå 2015 ã. ñàìûì ìîùíûì êîìïüþòåðîì â ìèðå áûë êîìïüþòåð Tianhe-2 (ðèñ. 2.39), ñîçäàííûé â Êèòàéñêîì íàöèîíàëüíîì óíèâåðñèòåòå îáîðîííûõ òåõíîëîãèé (Ãó- àí÷æîó). Îí ïîñòðîåí íà áàçå ïðîöåññîðîâ Intel Xeon ñ îáùèì êîëè÷åñòâîì ÿäåð 3 ìëí 120 òûñ.  íàøå âðåìÿ êîìïüþòåðû èñïîëüçóþò â íàóêå, ïðîìûøëåííîñòè, òîðãîâëå, óï- ðàâëåíèè, áàíêîâñêîé ñèñòåìå, îáðàçîâà- íèè, ìåäèöèíå, òðàíñïîðòå, ñâÿçè, ñåëü- ñêîì õîçÿéñòâå, ñèñòåìå ñîöèàëüíîãî îáå- ñïå÷åíèÿ è äðóãèõ îòðàñëÿõ äåÿòåëüíîñòè ÷åëîâåêà. Рис. 2.37. Конструкторы налаживают робот ТАИР Рис. 2.38. Пуск ракеты Р-36М2 Рис. 2.39. Компьютер Tianhe-2
  • 46.
    Ãëàâà 2 Ïðèìåðîì ïðèìåíåíèÿêîìïüþòåðîâ â íàó÷íîé ñôåðå ÿâëÿåòñÿ ïðîâåäå- íèå òàê íàçûâàåìûõ êîìïüþòåðíûõ ýêñïåðèìåíòîâ. Âåäü ïðîâåäåíèå ìíî- ãèõ íàó÷íûõ èññëåäîâàíèé ñâÿçàíî ñî çíà÷èòåëüíûìè òðóäíîñòÿìè – ìà- òåðèàëüíûìè, òåõíè÷åñêèìè, ýíåðãåòè÷åñêèìè è ò. ï. Íàïðèìåð, ÷òîáû èçó÷èòü ïðîöåññû, ïðîèñõîäÿùèå âî âðåìÿ ðàñùåïëåíèÿ àòîìíûõ ÿäåð, íóæíî ñòðîèòü àòîìíûå ðåàêòîðû, à ýòîò ïðîöåññ äëèòåëüíûé, ñëîæíûé, îïàñíûé è òðåáóåò áîëüøèõ çàòðàò äåíåæíûõ ñðåäñòâ. Âî ìíîãèõ ñëó÷àÿõ ñîçäàòü ñîîòâåòñòâóþùèå ðåàëüíûå óñëîâèÿ ýêñïåðèìåíòà âîîáùå íåâîç- ìîæíî, íàïðèìåð, íåâîçìîæíî óïðàâëÿòü ïðîöåññàìè, êîòîðûå ïðîèñõî- äÿò â êàêîé-òî äàëåêîé ãàëàêòèêå.  òàêèõ ñëó÷àÿõ ÿâëåíèå èçó÷àþò ïî åãî èíôîðìàöèîííîé ìîäåëè ñ èñïîëüçîâàíèåì êîìïüþòåðíîé òåõíèêè è ñîîòâåòñòâóþùåãî ïðîãðàììíîãî îáåñïå÷åíèÿ. Âàæíóþ ðîëü èãðàåò êîìïüþòåð íà ïðîèçâîäñòâå. Ìîäåëèðîâàíèå è êîí- ñòðóèðîâàíèå ðàçëè÷íûõ èçäåëèé ñ èñïîëüçîâàíèåì êîìïüþòåðà çíà÷èòåëü- íî ñîêðàùàåò ñðîê èõ ðàçðàáîòêè, ïîâûøàåò èõ ýôôåêòèâíîñòü è êà÷åñòâî, ñíèæàåò ñòîèìîñòü. Íàïðèìåð, åñëè äî ïðèìåíåíèÿ êîìïüþòåðà â ïðîåêòè- ðîâàíèè íîâîé ìîäåëè àâòîìîáèëÿ ñ ìîìåíòà âîçíèêíîâåíèÿ èäåè äî åå ïðî- èçâîäñòâà ïðîõîäèëî 5–6 ëåò, òî òåïåðü – ìåíåå îäíîãî ãîäà.  ñôåðå îáñëóæèâàíèÿ êîìïüþòåð èñïîëüçóþò äëÿ õðàíåíèÿ è îáðàáîòêè ðàçëè÷íûõ äàííûõ: òåêñòîâ, òàáëèö, áàç äàííûõ, ðèñóíêîâ è ôîòîãðàôèé, ìóëüòèìåäèéíûõ äàííûõ. Òðóäíî íàçâàòü òàêîå ó÷ðåæäåíèå, ãäå áû íå èñ- ïîëüçîâàëè êîìïüþòåðû. Êàðòîòåêè â áèáëèîòåêàõ è áîëüíèöàõ, âûïîëíåí- íûå íà îñíîâå êîìïüþòåðíîé áàçû äàííûõ, âî ìíîãî ðàç íàäåæíåå è óäîáíåå â ðàáîòå, ÷åì òðàäèöèîííûå áóìàæíûå. Áóõãàëòåð ñåãîäíÿ èñïîëüçóåò êîì- ïüþòåð è çà íåñêîëüêî ìèíóò èìååò ðåçóëüòàòû, íà ïîëó÷åíèå êîòîðûõ ðàíüøå åìó áûëè íóæíû ÷àñû èëè äíè. Áàíêèð, íå âûõîäÿ èç ñâîåãî êàáè- íåòà, èìååò âîçìîæíîñòü ñëåäèòü çà ñîñòîÿíèåì äåë íà áèðæå, ïðîñòûì íà- æàòèåì êëàâèøè ïåðåâåñòè íà ëþáîé ñ÷åò îïðåäåëåííóþ ñóììó äåíåã. Îñíîâíûìè íàïðàâëåíèÿìè èñïîëüçîâàíèÿ êîìïüþòåðíîé òåõíèêè ÿâ- ëÿþòñÿ:  âûïîëíåíèå îáúåìíûõ âû÷èñëåíèé è âû÷èñëåíèé ñ âûñîêîé òî÷íîñòüþ;  ñîçäàíèå êîìïüþòåðíûõ ìîäåëåé îáúåêòîâ è ïðîâåäåíèå êîìïüþòåð- íûõ ýêñïåðèìåíòîâ;  îáåñïå÷åíèå ôóíêöèîíèðîâàíèÿ àâòîìàòèçèðîâàííûõ ñèñòåì óïðàâ- ëåíèÿ;  îáåñïå÷åíèå õðàíåíèÿ è îáðàáîòêè áîëüøèõ îáúåìîâ äàííûõ;  îáåñïå÷åíèå áûñòðîãî îáìåíà äàííûìè;  óïðàâëåíèå ïðîìûøëåííîé, áûòîâîé è âîåííîé òåõíèêîé ñ èñïîëüçî- âàíèåì âñòðîåííûõ êîìïüþòåðîâ;  ïîääåðæêà èçó÷åíèÿ ó÷åáíûõ ïðåäìåòîâ;  îðãàíèçàöèÿ äèñòàíöèîííîé ôîðìû îáó÷åíèÿ ó÷àùèõñÿ, ñòóäåíòîâ, ñïåöèàëèñòîâ, îñîáåííî ïîëåçíî äëÿ óäàëåííûõ ìàëûõ íàñåëåííûõ ïóíêòîâ, äëÿ ëþäåé ñ îãðàíè÷åííûìè âîçìîæíîñòÿìè è ò. ï. КОНФИГУРАЦИЯКОМПЬЮТЕРАВСООТВЕТСТВИИСПОТРЕБНОСТЯМИ Â çàâèñèìîñòè îò òîãî, äëÿ êàêèõ öåëåé áóäåò èñïîëüçîâàòüñÿ êîìïüþ- òåð, ïîäáèðàþò åãî ñîñòàâëÿþùèå (êîíôèãóðàöèþ). Ïðè ýòîì îñîáîå âíè- ìàíèå îáðàùàþò íà çíà÷åíèå ñëåäóþùèõ ñâîéñòâ:
  • 47.
    АППАРАТНО-ПРОГРАММНОЕ ОБЕСПЕЧЕНИЕ КОМПЬЮТЕРА ìîùíîñòü ïðîöåññîðà – îïðåäåëÿåòñÿ çíà÷åíèåì íåñêîëüêèõ ñâîéñòâ – òàêòîâîé ÷àñòîòîé, êîëè÷åñòâîì ÿäåð, îáúåìîì êýø-ïàìÿòè âòîðîãî è òðåòüåãî óðîâíåé. ×åì áîëüøå çíà÷åíèÿ ýòèõ ñâîéñòâ, òåì ïðîèçâîäèòåëüíåå ïðîöåññîð;  îáúåì îïåðàòèâíîé ïàìÿòè – ÷åì áîëüøå çíà÷åíèå, òåì âûøå ïðî- èçâîäèòåëüíîñòü êîìïüþòåðà;  åìêîñòü íàêîïèòåëÿ íà æåñòêèõ ìàãíèòíûõ äèñêàõ – â çàâèñè- ìîñòè îò îáúåìîâ äàííûõ, ñ êîòîðûìè ðàáîòàåò ïîëüçîâàòåëü: äëÿ âèäåî-, ãðàôè÷åñêèõ è àóäèîäàííûõ íóæíû ÍÆÌÄ áîëüøåé åìêî- ñòè, ÷åì äëÿ ðàáîòû ñ òåêñòîâûìè äàííûìè;  íàëè÷èå îòäåëüíîãî âèäåîàäàïòåðà – ïîëîæèòåëüíî âëèÿåò íà ñêî- ðîñòü îáðàáîòêè âèäåîäàííûõ. À ñêîðîñòü îáðàáîòêè äàííûõ âèäåî- àäàïòåðîì çàâèñèò îò ïðîèçâîäèòåëüíîñòè ïðîöåññîðà âèäåîàäàïòåðà è îáúåìà âèäåîïàìÿòè;  êà÷åñòâî îòîáðàæåíèÿ äàííûõ ìîíèòîðîì, êîòîðîå çàâèñèò îò ðàçìåðîâ ìîíèòîðà, ðàçðåøåíèÿ è ñêîðîñòè îòêëèêà. Êîíå÷íî, ìîãóò ñóùåñòâåííî âëèÿòü íà âûáîð êîìïüþòåðà è çíà÷åíèÿ äðóãèõ ñâîéñòâ, òàêèõ êàê íàëè÷èå óñòðîéñòâà äëÿ ðàáîòû ñ îïòè÷åñêèì äèñêîì, îñîáåííîñòåé ìàòåðèíñêîé ïëàòû, ïðîäîëæèòåëüíîñòü ðàáîòû â àâòîíîìíîì ðåæèìå (äëÿ ìîáèëüíûõ óñòðîéñòâ), íàëè÷èå ñðåäñòâ ïîäêëþ- ÷åíèÿ ê êîìïüþòåðíûì ñåòÿì ðàçíîãî òèïà è ò. ï. Íà âûáîð êîìïüþòåðîâ áóäåò ñóùåñòâåííî âëèÿòü è èõ ñòîèìîñòü. Çíà÷èòåëüíàÿ ÷àñòü èíòåðíåò-ìàãàçèíîâ ïðåäëàãàåò îòáèðàòü êîìïüþòå- ðû, èñïîëüçóÿ òàê íàçûâàåìûå «óìíûå ôèëüòðû». Íàïðèìåð, ñàéò Hotline (http://hotline.ua/computer/) â çàâèñèìîñòè îò íàçíà÷åíèÿ ïðåäëàãàåò ñëåäó- þùèå ãðóïïû êîìïüþòåðîâ: ÏÊ íà÷àëüíîãî óðîâíÿ, Êîìïüþòåð äëÿ ðàáî- òûó÷åáû, Ðàáî÷àÿ ñòàíöèÿ, Áàçîâàÿ îïòèìàëüíàÿ êîíôèãóðàöèÿ, Óíè- âåðñàëüíàÿ îïòèìàëüíàÿ êîíôèãóðàöèÿ, Ïðîãðåññèâíàÿ îïòèìàëüíàÿ êîíôèãóðàöèÿ, Ìîùíûé èãðîâîé ÏÊ. Ñàéò Ðîçåòêà (http://rozetka.com.ua/ computers-notebooks) ïðåäëàãàåò òîëüêî òðè ãðóïïû êîìïüþòåðîâ: Íà÷àëü- íûé óðîâåíü, Äëÿ ðàáîòû è ó÷åáû, Èãðîâûå êîìïüþòåðû. Ñòîèìîñòü ñèñòåìíûõ áëîêîâ ñòàöèîíàðíûõ êîìïüþòåðîâ ïðè ýòîì èç- ìåíÿåòñÿ â äîâîëüíî øèðîêîì äèàïàçîíå – îò 2,5 äî 120 òûñ. ãðí. Ïðèâå- äåì ïðèìåðû çíà÷åíèé îñíîâíûõ ñâîéñòâ íàñòîëüíûõ ïåðñîíàëüíûõ êîì- ïüþòåðîâ äëÿ ïðåäëîæåííîé âûøå êëàññèôèêàöèè (òàáë. 2.5). Òàáëèöà 2.5 Ïðèìåðû çíà÷åíèé ñâîéñòâ êîìïüþòåðîâ ðàçëè÷íîãî íàçíà÷åíèÿ Ïðîäîëæåíèå òàáëèöû 2.5 Íàçâàíèå ñâîéñòâà Çíà÷åíèÿ ñâîéñòâ äëÿ êîìïüþòåðîâ ðàçëè÷íîãî íàçíà÷åíèÿ Îôèñíûé (äëÿ ó÷å- áû è ðàáîòû) Äîìàøíèé Èãðîâîé Òèï êîìïüþòåðà Ñòàöèîíàðíûé Ñòàöèîíàðíûé Ñòàöèîíàðíûé Ìîäåëü ïðîöåññî- ðà Intel Celeron Dual-Core E3400 AMD FX-8320 Intel Core i7–4790K Òàêòîâàÿ ÷àñòîòà ïðîöåññîðà, ÃÃö 2,6 3,5 4,0
  • 48.
    Ãëàâà 2 Ïðîäîëæåíèå òàáëèöû2.5 Íàçâàíèå ñâîéñòâà Çíà÷åíèÿ ñâîéñòâ äëÿ êîìïüþòåðîâ ðàçëè÷íîãî íàçíà÷åíèÿ Îôèñíûé (äëÿ ó÷å- áû è ðàáîòû) Äîìàøíèé Èãðîâîé Îáúåì îïåðàòèâ- íîé ïàìÿòè, Ãáàéò 2 8 16 Åìêîñòü æåñòêî- ãî äèñêà, Ãáàéò 250 1000 1000 Òèï âèäåîàäàï- òåðà Èíòåãðèðîâàííûé Intel HD Graphics AMD Radeon R9 270X NVIDIA GeForce GTX 980 Ti Îáúåì âèäåîïà- ìÿòè, Ãáàéò Äîïîëíèòåëüíàÿ îòñóòñòâóåò 2 6 Òèï çâóêîâîãî àäàïòåðà Èíòåãðèðîâàííûé Creative X-Fi Xtreme Audio PCI Express Èíòåãðèðîâàííûé HD Audio 7.1 Ìîíèòîð LG 19M45A Philips 233V5LSB ASUS VX238H Äèàãîíàëü ìîíè- òîðà, äþéìîâ 18,5 23 23 Ðàçðåøåíèå 1366  768 1920  1080 1920  1080 Âðåìÿ îòêëèêà, ìñ 5 4 1 Ïåðâûå óñòðîéñòâà äëÿ ïðîâåäåíèÿ âû÷èñëåíèé áûëè ñîçäàíû ÷åëîâå- êîì íåñêîëüêî òûñÿ÷åëåòèé íàçàä. Çíà÷èòåëüíûé âêëàä â ðàçâèòèå âû÷èñ- ëèòåëüíîé òåõíèêè ñäåëàëè Á. Ïàñêàëü, Ã. Ëåéáíèö, ×. Áåááèäæ, À. Ëàâ- ëåéñ, Ã. Õîëëåðèò. Ïåðâûå ýëåêòðîííûå âû÷èñëèòåëüíûå ìàøèíû áûëè ñîçäàíû â 40–50-õ ãã. ÕÕ â. Ê. Öóçå (Z4), Ä.Â. Àòàíàñîâûì è Ê. Áåððè (ABC), Ã. Ýéêåíîì (Mark-1), ãðóïïîé àíãëèéñêèõ ó÷åíûõ (Colossus), Ä. Ìîó÷ëè è Ï. Ýêêåðòîì (ENIAC), êîëëåêòèâîì ñîâåòñêèõ ó÷åíûõ ïîä ðóêîâîäñòâîì Ñ. Ëåáåäåâà (ÌÝÑÌ).  Óêðàèíå ðàçðàáîòàëè ïåðâûå â Ñîâåòñêîì Ñîþçå êîìïüþòåðû.  ðàç- ðàáîòêå ÝÂÌ äëÿ ðàçëè÷íûõ îòðàñëåé ýêîíîìèêè è äëÿ óïðàâëåíèÿ âîåí- íîé òåõíèêîé ó÷àñòâîâàëè äåñÿòêè ïðåäïðèÿòèé è îðãàíèçàöèé èç ðàçíûõ óãîëêîâ Óêðàèíû. Âåäóùåé îðãàíèçàöèåé ñòàë Èíñòèòóò êèáåðíåòèêè Àêàäåìèè íàóê Óêðàèíû ïîä ðóêîâîäñòâîì Â.Ì. Ãëóøêîâà. Ñðåäè êîìïüþòåðîâ, â çàâèñèìîñòè îò íàçíà÷åíèÿ è ñêîðîñòè îáðàáîò- êè, âûäåëÿþò ñóïåðêîìïüþòåðû è ïåðñîíàëüíûå êîìïüþòåðû. Ïîñëåäíèå äåëÿò íà ñòàöèîíàðíûå è ìîáèëüíûå. Ñòàöèîíàðíûå êîìïüþòåðû äåëÿò íà îôèñíûå, äîìàøíèå, èãðîâûå è ò. ï. À ìîáèëüíûå – íà íîóòáóêè, íåòáóêè, ïëàíøåòíûå ÏÊ, ñìàðòôîíû è ò. ï. уууууууууууууууСамое важное в этом пунктеСамое важное в этом пунктеСамое важное в этом пунктеСамое важное в этом пунктеСамое важное в этом пунктеСамое важное в этом пунктеСамое важное в этом пунктеСамое важное в этом пунктеСамое важное в этом пунктеСамое важное в этом пунктеСамое важное в этом пунктеСамое важное в этом пунктеСамое важное в этом пунктеСамое важное в этом пунктеСамое важное в этом пунктеСамое важное в этом пунктеСамое важное в этом пунктеСамое важное в этом пунктеСамое важное в этом пунктеСамое важное в этом пунктеСамое важное в этом пунктеСамое важное в этом пунктеСамое важное в этом пунктеСамое важное в этом пунктеСамое важное в этом пунктеСамое важное в этом пунктеСамое важное в этом пунктеСамое важное в этом пунктеСамое важное в этом пунктеСамое важное в этом пунктеСамое важное в этом пунктеСамое важное в этом пунктеСамое важное в этом пунктеСамое важное в этом пунктеСамое важное в этом пунктеСамое важное в этом пунктеСамое важное в этом пунктеСамое важное в этом пунктеСамое важное в этом пунктеСамое важное в этом пунктеСамое важное в этом пунктеСамое важное в этом пунктеСамое важное в этом пунктеСамое важное в этом пунктеСа ое ва ое в это теСа ое ва ое в это теСССССС
  • 49.
    АППАРАТНО-ПРОГРАММНОЕ ОБЕСПЕЧЕНИЕ КОМПЬЮТЕРА Дайтеответы на вопросы 1. Íàçîâèòå ýòàïû ðàçâèòèÿ èíôîðìàöèîííûõ òåõíîëîãèé. 2. Îïèøèòå, êàê ìåíÿëèñü ñðåäñòâà îáðàáîòêè ñîîáùåíèé íà ðàçíûõ ýòàïàõ ðàçâèòèÿ èíôîðìàöèîííûõ òåõíîëîãèé. 3. Îáúÿñíèòå, â ÷åì çàñëóãà Á. Ïàñêàëÿ â ðàçâèòèè óñòðîéñòâ äëÿ ïðîâåäåíèÿ âû÷èñëåíèé. 4. ×åì îòëè÷àëñÿ àðèôìîìåòð Ëåéáíèöà îò óñòðîéñòâà Ïàñêàëÿ? 5. Îïèøèòå ñîñòàâëÿþùèå óíèâåðñàëüíîé ìàøèíû äëÿ âû÷èñëåíèé, ïðåäëîæåííîé ×. Áåááèäæåì. 6. Êîãî ñ÷èòàþò ïåðâûì ïðîãðàììèñòîì â ìèðå? Ïî÷åìó? 7. Îïèøèòå ïåðèîä ñîçäàíèÿ ïåðâûõ ýëåêòðîííûõ âû÷èñëèòåëüíûõ ìà- øèí (40–50-å ãã. ÕÕ â.). Êàêèå ó÷åíûå âíåñëè çíà÷èòåëüíûé âêëàä â ðàçâèòèå ýëåêòðîííûõ âû÷èñëèòåëüíûõ ìàøèí â ýòîò ïåðèîä? 8. Íàçîâèòå ïåðâûå ïåðñîíàëüíûå êîìïüþòåðû. Êîãäà èõ ñîçäàëè? 9. Îïèøèòå ðàçâèòèå êîìïüþòåðíîé òåõíèêè â Óêðàèíå. 10. Îáúÿñíèòå, ïî÷åìó ñóùåñòâóåò áîëüøàÿ ðàçíèöà â çíà÷åíèÿõ ñâîéñòâ ðàçëè÷íûõ êîìïüþòåðîâ. Ïðèâåäèòå ïðèìåðû êëàññèôèêà- öèè ïåðñîíàëüíûõ êîìïüþòåðîâ. 11. ×òî âëèÿåò íà âûáîð êîìïüþòåðà äëÿ îïðåäåëåííûõ ñôåð ïðèìåíå- íèÿ? Выполните задания 1. Ïîäãîòîâüòå ñõåìó êëàññèôèêàöèè êîìïüþòåðîâ, èñïîëüçóÿ ëþáóþ ïðèêëàäíóþ ïðîãðàììó, êîòîðóþ âû çíàåòå. 2. Âûïîëíèòå â Èíòåðíåòå èëè â ïå÷àòíûõ èçäàíèÿõ ïîèñê ñâåäåíèé î ïåðâûõ ýëåêòðîííûõ âû÷èñëèòåëüíûõ ìàøèíàõ è çàïîëíèòå ñðàâíèòåëüíóþ òàáëèöó: Ñâîéñòâà Çíà÷åíèÿ ñâîéñòâ ÝÂÌ Z4 Colossus Mark2 ABC Ðàçðàáîò÷èêè Êîëè÷åñòâî ýëåêòðîííûõ ëàìï Èñïîëüçîâàíèå äâîè÷íîãî êîäèðîâàíèÿ Õðàíåíèå ïðîãðàììû â ïàìÿòè 3. Ñðàâíèòå çíà÷åíèÿ îñíîâíûõ ñâîéñòâ ïåðâûõ ýëåêòðîííûõ âû÷èñëè- òåëüíûõ ìàøèí: àìåðèêàíñêîé ENIAC è ñîçäàííîé â Óêðàèíå ÌÝÑÌ. Ðåçóëüòàòû ñðàâíåíèÿ îïèøèòå â âèäå òàáëèöû â òåòðàäè. 4. Ïîäãîòîâüòå ñîîáùåíèå î ðàçðàáîòêå óêðàèíñêèìè ó÷åíûìè ÝÂÌ äëÿ óïðàâëåíèÿ àòîìíûìè ëåäîêîëàìè. 5. Ïîäáåðèòå êîìïüþòåð äëÿ èñïîëüçîâàíèÿ â êà÷åñòâå äîìàøíåãî ìóëüòèìåäèéíîãî öåíòðà. Ñâîé âûáîð îáîñíóéòå.
  • 50.
    Ãëàâà 2 ÏÐÀÊÒÈ×ÅÑÊÀß ÐÀÁÎÒÀ№ 2 «Конфигурация компьютера в соответствии с потребностями» Âíèìàíèå! Ðàáîòàÿ ñ êîìïüþòåðîì, ñîáëþäàéòå ïðàâèëà áåçîïàñíîñòè è ñàíèòàðíî-ãèãèåíè÷åñêèå íîðìû. 1. Ïîäáåðèòå êîìïüþòåðû äëÿ ëþäåé ðàçíûõ ïðîôåññèé è ðàçíûõ ñôåð ïðèìåíåíèÿ: ïèñàòåëü, ðàáîòàÿ â ñâîåì êàáèíåòå, èñïîëüçóåò êîìïüþòåð äëÿ ñîçäàíèÿ ñâîèõ ïðîçàè÷åñêèõ ïðîèçâåäåíèé, ïîèñêà ñâåäåíèé, äëÿ îòïðàâêè è ïîëó÷åíèÿ ýëåêòðîííûõ ïèñåì è ò. ï.; ñòóäåíò èñïîëüçóåò êîìïüþòåð äëÿ ïîäãîòîâêè ó÷åáíûõ çàäàíèé, à òàêæå äëÿ ñîçäàíèÿ ñîáñòâåííîé ôîíîòåêè, ñîçäàíèÿ è ðåäàêòèðî- âàíèÿ ó÷åáíûõ âèäåîôèëüìîâ; êîððåñïîíäåíò èíòåðíåò-èçäàíèÿ èñïîëüçóåò êîìïüþòåð äëÿ íàïè- ñàíèÿ è ñâîåâðåìåííîé îòïðàâêè â ðåäàêöèþ ñîîáùåíèé ñ íîâîñòÿ- ìè âî âðåìÿ êîìàíäèðîâîê â ðàçíûå óãîëêè ìèðà. 2. Ïî ðåçóëüòàòàì âûïîëíåíèÿ çàäàíèÿ çàïîëíèòå òàáëèöó çíà÷åíèé ñâîéñòâ. Íàçâàíèå ñâîéñòâà Çíà÷åíèÿ ñâîéñòâ äëÿ êîìïüþòåðîâ ïèñàòåëÿ ñòóäåíòà êîððåñïîíäåíòà Òèï êîìïüþòåðà Ìîäåëü ïðîöåññîðà Òàêòîâàÿ ÷àñòîòà ïðîöåññî- ðà, ÃÃö Îáúåì îïåðàòèâíîé ïàìÿòè, Ãáàéò Åìêîñòü æåñòêîãî äèñêà, Ãáàéò Òèï âèäåîàäàïòåðà Îáúåì âèäåîïàìÿòè, Ãáàéò Òèï çâóêîâîãî àäàïòåðà Ìîíèòîð Äèàãîíàëü ìîíèòîðà, äþé- ìîâ Ðàçðåøåíèå Âðåìÿ îòêëèêà, ìñ 3.  òåêñòîâîì ïðîöåññîðå ñîçäàéòå ôàéë, â êîòîðîì îáîñíóéòå âàø âû- áîð êîíôèãóðàöèè äëÿ ýòèõ êîìïüþòåðîâ. 4. Ôàéë ñ îáîñíîâàíèåì îòïðàâüòå ïî ýëåêòðîííîé ïî÷òå ó÷èòåëþ.
  • 51.
    АППАРАТНО-ПРОГРАММНОЕ ОБЕСПЕЧЕНИЕ КОМПЬЮТЕРА 2.4.КЛАССИФИКАЦИЯ И ОБЩАЯ ХАРАКТЕРИСТИКА2.4. КЛАССИФИКАЦИЯ И ОБЩАЯ ХАРАКТЕРИСТИКА ПРОГРАММНОГО ОБЕСПЕЧЕНИЯПРОГРАММНОГО ОБЕСПЕЧЕНИЯ 1. Êàêèå êîìïüþòåðíûå ïðîãðàììû âû óæå çíàåòå? Äëÿ ÷åãî îíè ïðåäíà- çíà÷åíû? 2. ×òî òàêîå îïåðàöèîííàÿ ñèñòåìà? Äëÿ ÷åãî îíà ïðåäíàçíà÷åíà? 3. Îïèøèòå ñïîñîáû çàïóñêà ïðîãðàìì. КЛАССИФИКАЦИЯ И ОБЩАЯ ХАРАКТЕРИСТИКА ПРОГРАММНОГО ОБЕСПЕЧЕНИЯ Âû óæå çíàåòå, ÷òî ñóùåñòâóþò ðàçëè÷íûå ïðîãðàììû äëÿ êîìïüþòå- ðîâ. Åñòü ïðîãðàììû äëÿ îáðàáîòêè òåêñòîâûõ, ãðàôè÷åñêèõ, ìóëüòèìå- äèéíûõ äàííûõ, åñòü ïðîãðàììû äëÿ óïðàâëåíèÿ ðàáîòîé êîìïüþòåðà, åãî îòäåëüíûõ óñòðîéñòâ, òàêèõ êàê ïðèíòåð, ñêàíåð, ìîíèòîð è äð. Ñîâî- êóïíîñòü ïðîãðàìì äëÿ êîìïüþòåðîâ åùå íàçûâàþò ïðîãðàììíûì îáå- ñïå÷åíèåì (ÏÎ). Òîëüêî ïîä óïðàâëåíèåì ïðîãðàììíîãî îáåñïå÷åíèÿ êîì- ïüþòåð ñïîñîáåí îáðàáàòûâàòü ðàçëè÷íûå äàííûå. Ñîâðåìåííîå ïðîãðàììíîå îáåñïå÷åíèå äåëÿò íà ñëåäóþùèå âèäû (ðèñ. 2.40). Ïðèêëàäíûå ïðîãðàììû îáùåãî íàçíà÷åíèÿ Ïðèêëàäíûå ïðîãðàììû ñïåöèàëüíîãî íàçíà÷åíèÿ Îïåðàöèîííûå ñèñòåìû Ñëóæåáíîå ïðîãðàììíîå îáåñïå÷åíèå Ñèñòåìíîå ïðîãðàìì- íîå îáåñïå÷åíèå ÏÐÎÃÐÀÌÌÍÎÅ ÎÁÅÑÏÅ×ÅÍÈÅ Ñèñòåìû ïðîãðàììèðîâàíèÿ Ïðèêëàäíîå ïðî- ãðàììíîå îáåñïå÷åíèå Рис. 2.40. Классификация программного обеспечения Ñèñòåìíîå ïðîãðàììíîå îáåñïå÷åíèå ïðåäíàçíà÷åíî äëÿ óïðàâëåíèÿ ðàáîòîé óñòðîéñòâ êîìïüþòåðà è îáìåíîì äàííûìè ìåæäó íèìè, äèàãíî- ñòèêè è óñòðàíåíèÿ íåïîëàäîê â ðàáîòå êîìïüþòåðà, àâòîìàòèçàöèè ïðî- öåññà îáðàáîòêè äàííûõ, îðãàíèçàöèè îáìåíà äàííûìè ìåæäó ïîëüçîâàòå- ëåì è êîìïüþòåðîì.  ñîñòàâ ñèñòåìíîãî ïðîãðàììíîãî îáåñïå÷åíèÿ âõî- äÿò îïåðàöèîííûå ñèñòåìû è ðàçëè÷íûå óòèëèòû. Ñèñòåìû ïðîãðàììèðîâàíèÿ ïðåäíàçíà÷åíû äëÿ ñîçäàíèÿ íîâûõ ïðî- ãðàìì ñ èñïîëüçîâàíèåì ðàçëè÷íûõ ÿçûêîâ ïðîãðàììèðîâàíèÿ, íàïðèìåð Scratch 1.4, Free Pascal 2.6, DEV-C++ 5.11, Microsoft Visual Studio 2013 Professional, Android Studio 1.4.0, Lazarus 1.4.4, Python 2.6.1 è äð. Ïðèêëàäíîå ïðîãðàììíîå îáåñïå÷åíèå ïðåäíàçíà÷åíî äëÿ ðåàëèçàöèè êîíêðåòíûõ çàäà÷ îáðàáîòêè äàííûõ, êîòîðûå ïîëüçîâàòåëü ðåøàåò â õîäå
  • 52.
    Ãëàâà 2 ñâîåé äåÿòåëüíîñòè.Èõ äåëÿò íà ïðèêëàäíûå ïðîãðàììû îáùåãî è ñïåöè- àëüíîãî íàçíà÷åíèÿ. Ê ïðèêëàäíûì ïðîãðàììàì îáùåãî íàçíà÷åíèÿ îòíîñÿòñÿ ïðîãðàììû, êîòîðûå ìîãóò ïðèìåíÿòüñÿ â ðàçëè÷íûõ îòðàñëÿõ ÷åëîâå÷åñêîé äåÿòåëü- íîñòè äëÿ îáðàáîòêè òåêñòîâ, ðèñóíêîâ, ìóëüòèìåäèéíûõ äàííûõ, ýëåê- òðîííûõ òàáëèö, ñîçäàíèÿ ïðåçåíòàöèé è ò. ï. Ïðèêëàäíûå ïðîãðàììû ñïåöèàëüíîãî íàçíà÷åíèÿ èñïîëüçóþòñÿ äëÿ ðå- àëèçàöèè çàäà÷ îáðàáîòêè äàííûõ â îïðåäåëåííîé îáëàñòè äåÿòåëüíîñòè, íà êîíêðåòíîì ïðåäïðèÿòèè, â îðãàíèçàöèè, ôèðìå èëè èõ ïîäðàçäåëåíèè. Ê òà- êîìó òèïó ïðîãðàìì îòíîñÿòñÿ ïðîãðàììû äëÿ ñîçäàíèÿ âèäåîýôôåêòîâ ïðè ïðîèçâîäñòâå êèíîôèëüìîâ, ÷åðòåæåé ìàøèí è ìåõàíèçìîâ â êîíñòðóêòîð- ñêèõ è ïðîåêòíûõ áþðî, äèàãíîñòèðîâàíèÿ çàáîëåâàíèé â ìåäèöèíñêèõ ó÷- ðåæäåíèÿõ, ñîçäàíèÿ øêîëüíîãî ðàñïèñàíèÿ óðîêîâ è ò. ï. ЛИЦЕНЗИИ НА ПРОГРАММНОЕ ОБЕСПЕЧЕНИЕ, ИХ ТИПЫ Íà êîìïüþòåðíûå ïðîãðàììû ðàñïðîñòðàíÿåòñÿ äåéñòâèå Çàêîíà Óêðà- èíû «Îá àâòîðñêîì ïðàâå è ñìåæíûõ ïðàâàõ», è èõ èñïîëüçîâàíèå âîç- ìîæíî òîëüêî ïðè óñëîâèè ñîáëþäåíèÿ òðåáîâàíèé ýòîãî çàêîíà, à òàêæå òðåáîâàíèé ëèöåíçèè, ñ êîòîðîé ïîëüçîâàòåëü ñîãëàøàåòñÿ, óñòàíàâëèâàÿ ïðîãðàììó íà ñâîé êîìïüþòåð. Åñòü íåñêîëüêî âèäîâ ëèöåíçèé íà êîìïüþ- òåðíûå ïðîãðàììû:  êîììåð÷åñêàÿ ëèöåíçèÿ – ïðåäïîëàãàåò, ÷òî ïîëüçîâàòåëü îïëà÷èâàåò ñòîèìîñòü èñ- ïîëüçîâàíèÿ äàííîé ïðîãðàììû íà îäíîì èëè íåñêîëüêèõ óêàçàííûõ â ëèöåíçèè êîìïüþòåðàõ, ñðåäè íèõ ðàçëè÷àþò:  «êîðîáî÷íûå» âåðñèè ëèöåíçèè ïðîäà- þòñÿ, êàê ïðàâèëî, äëÿ îäíîãî ýêçåì- ïëÿðà ïðîãðàììû, ñîäåðæàò íîñèòåëü, íà êîòîðîì çàïèñàíà ïðîãðàììà, è èí- ñòðóêöèþ ê åå èñïîëüçîâàíèþ âìåñòå ñ êëþ÷îì äëÿ óñòàíîâêè (ðèñ. 2.41);  OEM (àíãë.M Original Equipment Manu-MM facturer – îðèãèíàëüíûé ïðîèçâîäèòåëür îáîðóäîâàíèÿ) – ëèöåíçèÿ, ïðåäîñòàâëÿ- åìàÿ íà îäèí ýêçåìïëÿð ïðîãðàììû âìå- ñòå ñ îïðåäåëåííûì êîìïüþòåðíûì îáî- ðóäîâàíèåì, íàïðèìåð ñ íîóòáóêîì; ïîä- òâåðæäåíèåì ëèöåíçèè ÿâëÿåòñÿ ñïåöè- àëüíàÿ íàêëåéêà (ðèñ. 2.42);  êîðïîðàòèâíàÿ ëèöåíçèÿ – ëèöåíçèÿ íà íåñêîëüêî êîïèé ïðîãðàììû äëÿ èñ- ïîëüçîâàíèÿ, íàïðèìåð íà êîìïüþòå- ðàõ ó÷åáíûõ çàâåäåíèé;  ïðîáíàÿ, èëè trial (àíãë. trial – èñïûòà- íèå), – ëèöåíçèÿ íà êîììåð÷åñêîå ÏÎ, êî- òîðàÿ ïðåäîñòàâëÿåòñÿ äëÿ ïðîáíîãî èñ- Рис. 2.41. «Коробочная» версия антивирусной программы Рис. 2.42. Наклейка ОЕМ- версии лицензии операцион- ной системы
  • 53.
    АППАРАТНО-ПРОГРАММНОЕ ОБЕСПЕЧЕНИЕ КОМПЬЮТЕРА ïîëüçîâàíèÿïðîãðàììû â òå÷åíèå îïðåäåëåííîãî âðåìåíè (îáû÷íî îêîëî ìåñÿöà) èëè íà îïðåäåëåííîå êîëè÷åñòâî çàïóñêîâ ïðîãðàìì. Ïðè ýòîì ìîãóò ðàáîòàòü íå âñå ôóíêöèè ïðîãðàììû;  ñâîáîäíîãî èñïîëüçîâàíèÿ, èëè freeware (àíãë. freeware – ñâîáîäíûé òîâàð), – ëèöåíçèÿ ïðåäóñìàòðèâàåò ñâîáîäíîå èñïîëüçîâàíèå ïðî- ãðàìì áåç âûïëàò âîçíàãðàæäåíèÿ àâòîðó, íî íå ïðåäóñìàòðèâàåò âîç- ìîæíîñòè âíåñåíèÿ èçìåíåíèé â ïðîãðàììó;  ñ îòêðûòûì êîäîì, èëè free (àíãë. free – ñâîáîäíûé) software, èëè libre (èñï. libre – ñâîáîäíûé) software, – ëèöåíçèÿ íà ñâîáîäíîå ïðî- ãðàììíîå îáåñïå÷åíèå, ïðåäóñìàòðèâàþùåå íå òîëüêî áåñïëàòíîå èñ- ïîëüçîâàíèå ïðîãðàìì, íî è ïðàâî íà èõ ìîäèôèêàöèþ, âíåñåíèå èç- ìåíåíèé â ïðîãðàììó. КЛАССИФИКАЦИЯИОСНОВНЫЕФУНКЦИИОПЕРАЦИОННЫХСИСТЕМ Êàê âû óæå çíàåòå èç êóðñà èíôîðìàòèêè øåñòîãî êëàññà, ñóùåñòâóåò ìíîãî ðàçëè÷íûõ îïåðàöèîííûõ ñèñòåì (ÎÑ).  çàâèñèìîñòè îò íàçíà÷åíèÿ èõ ïîäðàçäåëÿþò íà îïåðàöèîííûå ñèñòåìû äëÿ ñòàöèîíàðíûõ ïåðñî- íàëüíûõ êîìïüþòåðîâ (Windows 10, OS X è ò. ï.), äëÿ ìîáèëüíûõ êîì- ïüþòåðîâ (Windows Mobile 6.0, iOS 9.0, Android 6.0 è ò. ï.), äëÿ ñåðâåðîâ è ñóïåðêîìïüþòåðîâ (Unix, Linux, Windows Server 2012, Solaris 11 è ò. ï.). Òàêæå îïåðàöèîííûå ñèñòåìû ìîæíî ðàçäåëèòü ïî òèïó ëèöåíçèé, íà îñíîâàíèè êîòîðûõ îíè ðàñïðîñòðàíÿþòñÿ. Òàê, îïåðàöèîííûå ñèñòåìû Windows èìåþò êîììåð÷åñêóþ ëèöåíçèþ è ñâîáîäíî íå ðàñïðîñòðàíÿþò- ñÿ, îäíàêî íåêîòîðûå èç íèõ ìîãóò èñïîëüçîâàòü trial-ëèöåíçèþ. Ê ÎÑ, ðàñïðîñòðàíÿþùèìñÿ ïî ëèöåíçèè free software – ñâîáîäíîãî ïðîãðàììíî- ãî îáåñïå÷åíèÿ, â ïåðâóþ î÷åðåäü îòíîñÿòñÿ ðàçëè÷íûå âåðñèè îïåðàöèîí- íîé ñèñòåìû Linux. Îïåðàöèîííûå ñèñòåìû ïðåäíàçíà÷åíû äëÿ óïðàâëåíèÿ ðàáîòîé óñòðîéñòâ êîìïüþòåðà è îáåñïå÷åíèÿ îáìåíà äàííûìè ìåæäó íèìè, õðàíåíèÿ äàííûõ â îïåðàòèâíîé ïàìÿòè è íà âíåøíèõ íîñèòåëÿõ, îáåñïå÷åíèÿ âûïîëíåíèÿ äðóãèõ ïðîãðàìì è îáìåíà äàííûìè ìåæäó ïîëüçîâàòåëåì è êîìïüþòåðîì. ПОНЯТИЕ ИНСТАЛЛЯЦИИ И ДЕИНСТАЛЛЯЦИИ ПРОГРАММНОГО ОБЕСПЕЧЕНИЯ Äëÿ óñòàíîâêè ÎÑ íà êîìïüþòåðå íóæíî âûïîëíèòü ñïåöèàëüíóþ îïå- ðàöèþ, êîòîðóþ íàçûâàþò èíñòàëëÿöèåé îïåðàöèîííîé ñèñòåìû. Äëÿ èíñòàëëÿöèè ÎÑ íåîáõîäèìî èìåòü îïòè÷åñêèé äèñê èëè ôëýø- íîñèòåëü ñ óñòàíîâî÷íûì ïàêåòîì – äèñòðèáóòèâîì (àíãë. distribute – ðàñ- ïðåäåëÿòü). Ïðè çàãðóçêå ñ òàêîãî äèñêà èëè ôëýø-íîñèòåëÿ ïðîãðàììà óñòàíîâêè ÎÑ ñïðîñèò ó ïîëüçîâàòåëÿ ðàçðåøåíèå íà óñòàíîâêó è íà ñëåäó- þùèõ øàãàõ ïðåäëîæèò ââåñòè ðÿä äîïîëíèòåëüíûõ äàííûõ – äèñê, íà êîòîðûé áóäåò óñòàíîâëåíà ÎÑ, ÿçûê è íàáîð ðåãèîíàëüíûõ ñòàíäàðòîâ è ò. ï. Íàïðèìåð, äëÿ íà÷àëà ïðîöåññà èíñòàëëÿöèè ÎÑ Linux Ubuntu íóæ- íî âûáðàòü ïèêòîãðàììó Óñòàíîâèòü Ubuntu íà Ðàáî÷åì ñòîëå èëè íà Ïàíåëè çàïóñêà (ðèñ. 2.43). Ñóùåñòâóþò è äðóãèå âàðèàíòû âûïîëíåíèÿ èíñòàëëÿöèè, íàïðèìåð ñ èñïîëüçîâàíèåì ëîêàëüíîé ñåòè èëè Èíòåðíåòà.
  • 54.
    Ãëàâà 2 Ïðè óñòàíîâêåïðîèñõîäèò ðàçìåùå- íèå ñîñòàâíûõ ÎÑ íà âûáðàííîì äèñêå, íàëàæèâàíèå åå âçàèìîäåéñòâèÿ ñ àï- ïàðàòíîé ñîñòàâëÿþùåé êîìïüþòåðà. Äèñê, íà êîòîðûé óñòàíîâëåíà îïåðàöè- îííàÿ ñèñòåìà, íàçûâàþò ñèñòåìíûì. Ëþáîå ïðîãðàììíîå îáåñïå÷åíèå, èñ- ïîëüçóåìîå â ñîâðåìåííûõ êîìïüþòå- ðàõ, ðàáîòàåò ïîä óïðàâëåíèåì îïåðà- öèîííîé ñèñòåìû. Êàæäàÿ èç ïðîãðàìì ñîçäàåòñÿ äëÿ îïðåäåëåííîé îïåðàöèîí- íîé ñèñòåìû è íå ìîæåò ðàáîòàòü ñ äðó- ãîé, íå ñîâìåñòèìîé. Ïåðåä íà÷àëîì èñ- ïîëüçîâàíèÿ êîìïüþòåðíîé ïðîãðàì- ìîé ïðåäñòîèò ïðîöåññ ñîãëàñîâàíèÿ ñ îïåðàöèîííîé ñèñòåìîé. Ýòîò ïðîöåññ òàêæå, íàçûâàåìûé èíñòàëëÿöèåé, ïðîèñõîäèò â ñîîòâåòñòâèè ñ àëãîðèòìîì, çàïèñàííûì â ñïåöèàëüíîé ïðî- ãðàììå, íàïðèìåð, setup.exe, install.exe (äëÿ Windows) èëè INSTALL.sh, à òàêæå ôàéëîâ ñ ðàñøèðåíèåì deb (äëÿ Linux).  äàëüíåéøåì íåîáõîäèìî ñëåäîâàòü óêàçàíèÿì ïðîãðàììû óñòàíîâêè. Åñëè èíñòàëëÿöèÿ ïðîøëà óñïåøíî, òî êîìàíäà äëÿ çàïóñêà ïðîãðàììû áóäåò âêëþ÷åíà:  äëÿ Windows – â ìåíþ Ïóñê (êàê ïðàâèëî, â ðàçäåë Âñå ïðèëîæåíèÿ) è â ñïèñîê óæå óñòàíîâëåííûõ ïðîãðàìì; Рис. 2.44. Окно Программы и компоненты  äëÿ Linux Ubuntu – â Ïàíåëü çàïóñêà è â Öåíòð ïðèëîæåíèé Ubuntu. Óäàëåíèå (äåèíñòàëëÿöèÿ) ïðîãðàìì ïðîâîäèòñÿ:  äëÿ Windows – â îêíå Ïðîãðàììû è êîìïîíåíòû (Ïóñê((  Âñå ïðèëî- æåíèÿ  Ñëóæåáíûå – Windows  Ïàíåëü óïðàâëåíèÿ  Ïðîãðàì- ìû è êîìïîíåíòû äëÿ Windows 10 èëè Ïóñê  Ïàíåëü óïðàâëåíèÿ  Ïðîãðàììû è êîìïîíåíòû äëÿû Windows 7) ñëåäóåò âûáðàòü ïðîãðàììó, Рис. 2.43. Рабочий стол Linux Ubuntux с ярлыками программы установки
  • 55.
    АППАРАТНО-ПРОГРАММНОЕ ОБЕСПЕЧЕНИЕ КОМПЬЮТЕРА êîòîðóþíóæíî óäàëèòü èëè èçìå- íèòü åå íàñòðîéêè, ïîñëå ÷åãî – êíîï- êó Èçìåíèòü/Óäàëèòü (ðèñ. 2.44);ü  äëÿ Linux Ubuntu – â îêíå Öåíòðà ïðèëîæåíèé Ubuntu (Ïàíåëü çàïó- ñêà  Öåíòð ïðèëîæåíèé Ubuntu) âûáðàòü ïðîãðàììó, êîòîðóþ íåîá- õîäèìî óäàëèòü, è âûáðàòü êíîïêó Óäàëèòü (ðèñ. 2.45). Âûáîð îïåðàöèè óäàëåíèÿ çàïóñêàåò ïðîãðàììó, êîòîðàÿ êîððåêòíî óäàëÿåò âñå êîìïîíåíòû ïðîãðàììû ñ êîìïüþ- òåðà. ПРОБЛЕМЫ СОВМЕСТИМОСТИ ПРОГРАММНОГО ОБЕСПЕЧЕНИЯ Êîìïüþòåðíûå ïðîãðàììû ðàçðàáàòûâàþòñÿ äëÿ îïðåäåëåííîé îïåðà- öèîííîé ñèñòåìû, â ñîîòâåòñòâèè ñî ñòàíäàðòàìè, êîòîðûå óñòàíàâëèâàþò ðàçðàáîò÷èêè ÎÑ. Ïðîãðàììû, ðàçðàáîòàííûå äëÿ îäíîãî òèïà îïåðàöè- îííûõ ñèñòåì, êàê ïðàâèëî, íåñîâìåñòèìû ñ äðóãèìè òèïàìè èëè âåðñè- ÿìè îïåðàöèîííûõ ñèñòåì è íå ìîãóò áûòü óñòàíîâëåíû. Òàê, ïðîãðàììû, ðàçðàáîòàííûå äëÿ Windows, íå ìîãóò ðàáîòàòü â ÎÑ ñåìåéñòâà Linux. Äëÿ òîãî ÷òîáû îïðåäåëåííàÿ ïðîãðàììà çàðàáîòàëà â äðóãîé îïåðàöèîí- íîé ñèñòåìå, åå êîä íóæíî èçìåíèòü ñ ó÷åòîì òðåáîâàíèé äðóãîé îïåðàöè- îííîé ñèñòåìû. Òàê, ñóùåñòâóþò, íàïðèìåð, áðàóçåðû Chrome, äëÿ Windows, Linux, Android è ò. ï. (ðèñ. 2.46). Рис. 2.46. Фрагмент веб-страницы загрузки браузера Google Chrome Îïðåäåëåííîå ïðîãðàììíîå îáåñïå÷åíèå íå âñåãäà êîððåêòíî ðàáîòàåò äàæå ïîä óïðàâëåíèåì îïåðàöèîííûõ ñèñòåì îäíîãî ñåìåéñòâà, íî ðàçíûõ åãî âåðñèé. Òàê, îòäåëüíûå ïðîãðàììû äëÿ Windows 10 íå ñìîãóò ðàáî- òàòü ñ Windows XP. СЛУЖЕБНОЕ ПРОГРАММНОЕ ОБЕСПЕЧЕНИЕ Ñëóæåáíîå ïðîãðàììíîå îáåñïå÷åíèå – ýòî ïðîãðàììû, ïðåäíàçíà÷åí- íûå äëÿ äèàãíîñòèðîâàíèÿ àïïàðàòíîé è ïðîãðàììíîé ñîñòàâëÿþùèõ êîìïüþòåðà, ðàñøèðåíèÿ âîçìîæíîñòåé ÎÑ. Ïðè íåîáõîäèìîñòè îíè óñòðà- Рис. 2.45. Фрагмент окна Центра приложений Ubuntu
  • 56.
    Ãëàâà 2 íÿþò íåäîñòàòêèè îïòèìèçèðóþò ðàáîòó êîìïüþòåðà. Ýòè ïðîãðàììû íà- çûâàþò óòèëèòàìè (àíãë. utility – ïîëåçíîñòü). ×àñòü òàêèõ ïðîãðàìì âêëþ÷àåòñÿ â ñîñòàâ îïåðàöèîííûõ ñèñòåì ïðè èíñòàëëÿöèè ÎÑ. Íàïðè- ìåð, â ñîñòàâ îïåðàöèîííîé ñèñòåìû Windows 10 âõîäÿò òàêèå óòèëèòû, êàê Äèñïåò÷åð çàäà÷, Âîññòàíîâëåíèå ñèñòåìû, Îïòèìèçàöèÿ äèñêîâ, Î÷èñòêà äèñêà, Ìîíèòîð ðåñóðñîâ, Ñâåäåíèÿ î ñèñòåìå, Ïëàíèðîâùèê çà- äàíèé, Ïàíåëü óïðàâëåíèÿ è äð. Àíàëîãè÷íûå ïðîãðàììû åñòü è â äðóãèõ îïåðàöèîííûõ ñèñòåìàõ. Òàê, â Linux Ubuntu òàêèìè ïðîãðàììàìè, íàïðèìåð, ÿâëÿþòñÿ: Ìåíåäæåð àðõèâîâ, Æóðíàë ñèñòåìû, Àíàëèçàòîð èñïîëüçîâàíèÿ äèñêà, Ðåçåðâíîå êîïèðîâàíèå, Ñèñòåìíûé ìîíèòîð, System Testing, Äèñêè è äð. Äîïîëíèòåëüíûå óòèëèòû ìîæíî ïðèîáðåñòè èëè ñâîáîäíî ñêîïèðîâàòü ñ ñàéòîâ ðàçðàáîò÷èêîâ è óñòàíîâèòü äëÿ äàëüíåéøåãî èñïîëüçîâàíèÿ. ФОРМАТИРОВАНИЕ НОСИТЕЛЕЙ ДАННЫХ Ñðåäè ñëóæåáíûõ ïðîãðàìì åñòü ïðîãðàììû, êîòîðûå âûïîëíÿþò îá- ñëóæèâàíèå óñòðîéñòâ âíåøíåé ïàìÿòè. Èõ åùå íàçûâàþò ïðîãðàììàìè äëÿ ðàáîòû ñ äèñêàìè. Ê òàêèì ïðîãðàììàì îòíîñÿòñÿ ïðîãðàììû ðàç- ìåòêè, ôîðìàòèðîâàíèÿ, ïðîâåðêè, äåôðàãìåíòàöèè, î÷èñòêè íîñèòåëåé äàííûõ è äð. Èñïîëüçîâàíèå òàêèõ ïðîãðàìì ñâÿçàíî ñ íåîáõîäèìîñòüþ îáåñïå÷åíèÿ äëèòåëüíîãî íàäåæíîãî õðàíåíèÿ äàííûõ, à òàêæå áûñòðîãî è òî÷íîãî ïî- èñêà íóæíûõ äàííûõ. Âû çíàåòå, ÷òî äëÿ òîãî, ÷òîáû áûñòðî ÷òî-òî íàéòè â õðàíèëèùå äàííûõ, íóæíî ýòè äàííûå óïîðÿäî÷åíî õðàíèòü. Äëÿ îáå- ñïå÷åíèÿ óïîðÿäî÷åííîãî õðàíåíèÿ äàííûõ íà æåñòêèõ ìàãíèòíûõ äèñêàõ ïåðåä èñ- ïîëüçîâàíèåì åãî ðàçáèâàþò íà ÷àñòè – ëî- ãè÷åñêèå äèñêè. Êîëè÷åñòâî ëîãè÷åñêèõ äèñêîâ çàäàåò ïîëüçîâàòåëü â çàâèñèìîñòè îò åìêîñòè äèñêà è åãî íàçíà÷åíèÿ. Êàê ïðàâèëî, ýòî 1–3 ëîãè÷åñêèõ äèñêà, êîòîðûå â äàëüíåéøåì áóäóò ðàññìàòðèâàòüñÿ îïåðà- öèîííîé ñèñòåìîé êàê îòäåëüíûå îáúåêòû. Ïåðâûé èç íèõ ìîæíî îòâåñòè äëÿ óñòàíîâ- êè îïåðàöèîííîé ñèñòåìû, à äðóãèå – äëÿ õðàíåíèÿ äàííûõ. Ïîñëå ñîçäàíèÿ ëîãè÷åñêèõ äèñêîâ íóæ- íî âûïîëíèòü îïåðàöèþ ôîðìàòèðîâàíèÿ êàæäîãî èç íèõ.  õîäå ôîðìàòèðîâàíèÿ âûïîëíÿåòñÿ ðàçáèåíèå äèñêà íà îòäåëüíûå «ÿ÷åéêè ïàìÿòè». Òàêèå «ÿ÷åéêè» íàçûâà- þò «ñåêòîðà».  êàæäîì ñåêòîðå ìîæåò õðàíèòüñÿ îò 0 äî 512 áàéò äàííûõ.  õîäå ôîðìàòèðîâàíèÿ äëÿ óïðîùå- íèÿ äîñòóïà ê äàííûì íà íîñèòåëÿõ áîëüøîé åìêîñòè ñåêòîðû îáúåäèíÿ- þò â êëàñòåðû. Êëàñòåð ìîæåò ñîñòîÿòü èç îäíîãî èëè íåñêîëüêèõ, íàïðè- Рис. 2.47. Окно Форматирование
  • 57.
    АППАРАТНО-ПРОГРАММНОЕ ОБЕСПЕЧЕНИЕ КОМПЬЮТЕРА ìåð÷åòûðåõ, ñåêòîðîâ.  ïîñëåäíåì ñëó÷àå åìêîñòü êëàñòåðà áóäåò: 512 áàéò · 4  2048 áàéò. Ïðè ôîðìàòèðîâàíèè òàêæå ñîçäàåòñÿ ñòðóêòóðà òàáëèöû ðàçìåùåíèÿ ôàéëîâ íà íîñèòåëå. Ôîðìàòèðîâàíèå ïðîâîäÿò òàêæå è äëÿ äðóãèõ âíåøíèõ çàïîìèíàþ- ùèõ óñòðîéñòâ. Òàê, äëÿ ôîðìàòèðîâàíèÿ ôëýø-íîñèòåëÿ íóæíî âûïîë- íèòü ñëåäóþùóþ ïîñëåäîâàòåëüíîñòü äåéñòâèé: 1. Îòêðûòü îêíî Ïðîâîäíèêà ñ ïåðå÷íåì óñòðîéñòâ âíåøíåé ïàìÿòè, âûïîëíèâ – Ïóñê  Ïðîâîäíèê. 2. Îòêðûòü êîíòåêñòíîå ìåíþ óñòðîéñòâà ôëýø-ïàìÿòè. 3. Âûáðàòü êîìàíäó Ôîðìàòèðîâàòü. 4.  îòêðûâøåìñÿ îêíå (ðèñ. 2.47) óñòàíîâèòü: òèï ôàéëîâîé ñèñòåìû – â ñïèñêå Ôàéëîâàÿ ñèñòåìà (äëÿ èñïîëü- çîâàíèÿ íà êîìïüþòåðàõ ñ ðàçíûìè ôàéëîâûìè ñèñòåìàìè ðåêî- ìåíäóåòñÿ îñòàâèòü ïî óìîë÷àíèþ ôàéëîâóþ ñèñòåìó FAT32); åìêîñòü êëàñòåðà – ñðåäè ïðåäëîæåííûõ çíà÷åíèé â ñïèñêå Ðàç- ìåð åäèíèöû ðàñïðåäåëåíèÿ; èìÿ óñòðîéñòâà, êîòîðîå áóäåò îòîáðàæàòüñÿ ïðè ïðîñìîòðå âíåø- íèõ çàïîìèíàþùèõ óñòðîéñòâ, – â ïîëå Ìåòêà òîìà; ñïîñîá ôîðìàòèðîâàíèÿ – óñòàíîâëåíèåì èëè ñíÿòèåì îòìåòêè ôëàæêà Áûñòðîå (î÷èñòêà îãëàâëåíèÿ); 5. Âûáðàòü êíîïêó Íà÷àòü. Ôîðìàòèðîâàíèå íîñèòåëåé äàííûõ â Linux Ubuntu ìîæíî âûïîëíèòü ïî ñëåäóþùåìó àëãîðèòìó: 1. Îòêðûòü îêíî Äèñêè (Ïîèñê íà êîìïüþòåðå â Èíòåðíåòå  Äè- ñêè). 2. Âûáðàòü íóæíûé íîñèòåëü â ëå- âîé ÷àñòè îêíà. 3. Âûáðàòü êíîïêó Äîïîëíèòåëüíûå äåéñòâèÿ . 4. Âûáðàòü êîìàíäó Ôîðìàòèðîâàòü. 5. Óñòàíîâèòü ïàðàìåòðû ôîðìàòèðîâàíèÿ â îêíå Ôîðìàòèðîâàòü äèñê (ñì. ðèñ.): ñïîñîá ôîðìàòèðîâàíèÿ – â ñïèñêå Î÷èñòèòü; òèï ôàéëîâîé ñèñòåìû – â ñïèñêå Ðàçìåòêà. 6. Âûáðàòü êîìàíäó Ôîðìàòèðîâàòü. 7. Ïîäòâåðäèòü âûïîëíåíèå êîìàíäû ôîðìàòèðîâàíèÿ âûáîðîì ñîîòâåò- ñòâóþùåé êíîïêè â äèàëîãîâîì îêíå. Современные ОС автоматически выполняют проверку состояния устройств внешней памяти. Особенно это касается накопителя на жестких магнитных дис- ках – основного устройства хранения данных в персональных компьютерах. Ча- сто возникает потребность в проверке логической структуры и физического со- стояния носителей данных. Для этого пользователь может воспользоваться стан- Для тех, кто работает с Linux Для тех, кто хочет знать больше
  • 58.
    Ãëàâà 2 дартной служебнойпрограммой проверки носителей, выбрав в контекстном меню устройства хранения данных команду Свойства и на вкладке Сервис – кнопку Проверитьр р . Чтобы выполнить тщательную проверку диска в ОС Windows7, установите флажок Проверять и восстанавливать поврежденные секторы. При сканиро- вании выполняется поиск и исправление физических ошибок непосредственно на диске, поэтому этот процесс может длиться гораздо дольше. a) б) в) Рис. 2.48. Последовательность операций записи и удаления файлов Во время записи данных на носитель ОС разбивает файлы на части, соответ- ствующие емкости кластеров, и записывает в первые свободные кластеры на но- сителе. Если выполняются только операции записи, то файлы будут записывать- ся в соседние кластеры подряд. Однако, если, кроме записи данных, выполняется и удаление файлов, то, как правило, возникает явление фрагментации файлов. Например (рис. 2.48), сначала был записан на диск файл текст1.doc, занявший три кластера, затем был записан еще один файл текст2.doc, который занял пять следующих кластеров (рис. 2.48, а). Впоследствии первый файл был удален и были освобождены три первых кластера (рис. 2.48, б). Далее был записан файл текст3.doc, который имел размер пяти кластеров. Для записи этот файл был раз- бит на две части (фрагменты). Первая часть размером в три кластера была за- писана в кластеры, освободившиеся после удаления первого файла, а вторая (два кластера) – записана в свободные кластеры после файла текст2.doc (рис. 2.48, в). Чем чаще выполняются операции записи и удаления файлов, тем больше будет фрагментов файлов, которые находятся не в соседних кластерах.уд фр ф , р д д р Для устранения такой ситуации и ускорения обмена данными с носителями данных нужно периодически выполнять дефрагментацию носителей. В ходе дефрагментации специальная программа пытается разместить каждый из файлов в соседних кластерах диска. Для запуска этой программы можно выбрать кнопку Оптимизировать на вкладке Сервис окна свойств устройства хранения данных. В открывшемся окне следует выбрать нужный носитель данных и выбрать кнопку имизировать диск. âîêóïíîñòü ïðîãðàìì äëÿ êîìïüþòåðîâ íàçûâàþò ïðîãðàììíûì îáå- íèåì (ÏÎ). Åãî ìîæíî ðàçäåëèòü íà ñëåäóþùèå âèäû: ñèñòåìíîå ïðî- ãðàììíîå îáåñïå÷åíèå, ñèñòåìû ïðîãðàììèðîâàíèÿ, ïðèêëàäíîå ïðîãðàìì- íîå îáåñïå÷åíèå. Åñòü íåñêîëüêî âèäîâ ëèöåíçèé íà êîìïüþòåðíûå ïðîãðàììû: êîììåð- ÷åñêàÿ ëèöåíçèÿ («êîðîáî÷íàÿ», OEM, êîðïîðàòèâíàÿ), ïðîáíàÿ (trial), ñâî- áîäíîãî èñïîëüçîâàíèÿ (freeware), ñ îòêðûòûì êîäîì (free software).  çàâèñèìîñòè îò íàçíà÷åíèÿ îïåðàöèîííûå ñèñòåìû äåëÿò íà îïåðàöè- îííûå ñèñòåìû äëÿ ñòàöèîíàðíûõ ïåðñîíàëüíûõ êîìïüþòåðîâ, äëÿ ìî- áèëüíûõ êîìïüþòåðîâ, äëÿ ñåðâåðîâ è ñóïåðêîìïüþòåðîâ. Òàêæå ÎÑ ðàç- ууууууууууууууСа ое ва ое в э о у еСа ое ва ое в э о у еСамое важное в этом пунктеСамое важное в этом пунктеСамое важное в этом пунктеСамое важное в этом пунктеСамое важное в этом пунктеСамое важное в этом пунктеСамое важное в этом пунктеСамое важное в этом пунктеСамое важное в этом пунктеСамое важное в этом пунктеСамое важное в этом пунктеСамое важное в этом пунктеСамое важное в этом пунктеСамое важное в этом пунктеСамое важное в этом пунктеСамое важное в этом пунктеСамое важное в этом пунктеСамое важное в этом пунктеСамое важное в этом пунктеСамое важное в этом пунктеСамое важное в этом пунктеСамое важное в этом пунктеСамое важное в этом пунктеСамое важное в этом пунктеСамое важное в этом пунктеСамое важное в этом пунктеСамое важное в этом пунктеСамое важное в этом пунктеСамое важное в этом пунктеСамое важное в этом пунктеСамое важное в этом пунктеСамое важное в этом пунктеСамое важное в этом пунктеСамое важное в этом пунктеСамое важное в этом пунктеСамое важное в этом пунктеСамое важное в этом пунктеСамое важное в этом пунктеСамое важное в этом пунктеСамое важное в этом пунктеСамое важное в этом пунктеСамое важное в этом пунктеСа ое ва ое в это теСа ое ва ое в это теССССССС
  • 59.
    АППАРАТНО-ПРОГРАММНОЕ ОБЕСПЕЧЕНИЕ КОМПЬЮТЕРА äåëÿþòçàâèñèìî îò òèïà ëèöåíçèè, â ñîîòâåòñòâèè ñ êîòîðîé èõ ðàñ- ïðîñòðàíÿþò. Äëÿ óñòàíîâêè ïðèëîæåíèé (âêëþ÷àÿ îïåðàöèîííûå ñèñòåìû) íóæíî âûïîëíèòü ñïåöèàëüíóþ îïåðàöèþ, êîòîðóþ íàçûâàþò èíñòàëëÿöèåé. Ïðîãðàììû, ðàçðàáîòàííûå äëÿ îäíîãî òèïà îïåðàöèîííûõ ñèñòåì, êàê ïðàâèëî, íåñîâìåñòèìû ñ äðóãèìè òèïàìè îïåðàöèîííûõ ñèñòåì è íå ìîãóò ðàáîòàòü ïîä èõ óïðàâëåíèåì. Ñëóæåáíîå ïðîãðàììíîå îáåñïå÷åíèå – ýòî ïðîãðàììû, ïðåäíàçíà÷åí- íûå äëÿ äèàãíîñòèðîâàíèÿ àïïàðàòíîé è ïðîãðàììíîé ñîñòàâëÿþùèõ êîìïüþòåðà, ðàñøèðåíèÿ âîçìîæíîñòåé ÎÑ. Ôîðìàòèðîâàíèå íîñèòåëÿ äàííûõ – ýòî ïðîöåññ åãî ïîäãîòîâêè ê çàïèñè äàííûõ, çàêëþ÷àþùèéñÿ â ñîçäàíèè ìåñò äëÿ õðàíåíèÿ äàííûõ – ñåêòîðîâ åìêîñòüþ 512 áàéò, êîòîðûå îáúåäèíÿþòñÿ â êëàñòåðû.  õîäå ôîðìàòèðîâàíèÿ òàêæå ñîçäàåòñÿ ñòðóêòóðà òàáëèöû ôàéëîâ, â êîòîðóþ áóäóò â äàëüíåéøåì çàíîñèòüñÿ äàííûå î ôàéëàõ è êëàñòåðàõ, â êîòîðûõ îíè õðàíÿòñÿ. Дайте ответы на вопросы 1. ×òî òàêîå ïðîãðàììíîå îáåñïå÷åíèå? 2. Îïèøèòå êëàññèôèêàöèþ ïðîãðàììíîãî îáåñïå÷åíèÿ. 3. ×òî òàêîå ñèñòåìíîå ïðîãðàììíîå îáåñïå÷åíèå? Ïðèâåäèòå ïðèìå- ðû ïðîãðàìì, âõîäÿùèõ â åãî ñîñòàâ. 4. Êàêèå ïðîãðàììû îòíîñÿòñÿ ê ñèñòåìàì ïðîãðàììèðîâàíèÿ? Ïðè- âåäèòå ïðèìåðû. 5. Êàêèå èç èçó÷åííûõ ðàíåå ïðîãðàìì îòíîñÿòñÿ ê ïðèêëàäíûì ïðî- ãðàììàì? Êàêèå èç íèõ ÿâëÿþòñÿ ïðèêëàäíûìè ïðîãðàììàìè îá- ùåãî íàçíà÷åíèÿ? 6. Äëÿ êàêèõ öåëåé èñïîëüçóþòñÿ ïðèêëàäíûå ïðîãðàììû ñïåöèàëü- íîãî íàçíà÷åíèÿ? Ïðèâåäèòå ïðèìåðû òàêèõ ïðîãðàìì. 7. Íàçîâèòå âèäû ëèöåíçèé äëÿ êîìïüþòåðíûõ ïðîãðàìì. ×åì îíè îòëè÷àþòñÿ? 8. Îïèøèòå ïîñëåäîâàòåëüíîñòü ïîäãîòîâêè íîñèòåëåé äàííûõ ê èñ- ïîëüçîâàíèþ íà ïðèìåðå æåñòêèõ ìàãíèòíûõ äèñêîâ. 9. ×òî òàêîå êëàñòåð íîñèòåëÿ äàííûõ? Êàêèå çíà÷åíèÿ ìîæåò ïðè- íèìàòü åìêîñòü êëàñòåðà? 10. Îïèøèòå ïîñëåäîâàòåëüíîñòü îïåðàöèé ôîðìàòèðîâàíèÿ íîñèòåëÿ äàííûõ. Выполните задания 1.  îäíîé èç ïðèêëàäíûõ ïðîãðàìì îáùåãî íàçíà÷åíèÿ ïîäãîòîâüòå ñõåìó êëàññèôèêàöèè âèäîâ ëèöåíçèé ïðîãðàììíîãî îáåñïå÷åíèÿ. 2. Åìêîñòü îäíîãî êëàñòåðà äèñêà 1024 áàéò. Íà äèñê çàïèñàëè ôàéëû ðàçìåðîì 2750 áàéò è 324 Êáàéò. Ñêîëüêî êëàñòåðîâ çàéìóò ýòè ôàéëû? 3. Îòêðîéòå îêíî ïðîãðàììû Î÷èñòêà äèñêà (Ïóñê((  Âñå ïðèëîæå- íèÿ  Ñðåäñòâà àäìèíèñòðèðîâàíèÿ Windows  Î÷èñòêà äèñêà)à . Îïðåäåëèòå, â ÷åì çàêëþ÷àåòñÿ îïåðàöèÿ î÷èñòêè äèñêîâ, â êàêèõ
  • 60.
    Ãëàâà 2 ãðóïïàõ îáúåêòîâïðîèñõîäèò ïîèñê ôàéëîâ, êîòîðûå ìîãóò áûòü ëèø- íèìè. Êàêîé îáùèé ðàçìåð ôàéëîâ, îò êîòîðûõ ïðîãðàììà ïðåäëàãà- åò î÷èñòèòü äèñêè? 4. Ïðîâåäèòå ôîðìàòèðîâàíèå îäíîãî èç ñìåííûõ íîñèòåëåé (ïî óêàçà- íèþ ó÷èòåëÿ). Ïðè ôîðìàòèðîâàíèè ñëåäóéòå ïðèâåäåííîìó â ó÷åá- íèêå àëãîðèòìó è óñòàíîâèòå ñëåäóþùèå çíà÷åíèÿ ñâîéñòâ ôîðìà- òèðîâàíèÿ: òèï ôàéëîâîé ñèñòåìû – îñòàâèòü ïðåäëîæåííóþ îïåðàöèîííîé ñèñòåìîé; åìêîñòü êëàñòåðà – 512 áàéò; ìåòêà òîìà – ôëýøêà_Ôàìèëèÿ; ñïîñîá ôîðìàòèðîâàíèÿ – áûñòðîå. 5. Èññëåäóéòå ðàçëè÷èÿ â ðåàëüíûõ ðàçìåðàõ ôàéëîâ è ðàçìåðàõ, êî- òîðûå îíè çàíèìàþò íà íîñèòåëå äàííûõ äëÿ òðåõ ôàéëîâ, óêàçàí- íûõ ó÷èòåëåì, íàïðèìåð, ðàñïîëîæåííûõ â ïàïêå Ãëàâà 2Çàäà- íèå 2.5. Çàïîëíèòå òàáëèöó è îïðåäåëèòå åìêîñòü êëàñòåðà äèñêà. Èìÿ ôàéëà Ðàçìåð ôàéëà Ðàçìåð ôàéëà íà äèñêå Åìêîñòü êëàñòåðà 6. Ñîñòàâüòå ñõåìó êëàññèôèêàöèè îïåðàöèîííûõ ñèñòåì ïî ïðèâå- äåííûì â ó÷åáíèêå ñâåäåíèÿì. Èñïîëüçóÿ ìàòåðèàëû Èíòåðíåòà, äîïîëíèòå ýòó ñõåìó êëàññèôèêàöèåé ïî çíà÷åíèþ åùå îäíîãî ñâîé- ñòâà îïåðàöèîííûõ ñèñòåì. 2.5. СЖАТИЕ И АРХИВАЦИЯ ДАННЫХ2.5. СЖАТИЕ И АРХИВАЦИЯ ДАННЫХ 1. Ñ êàêèìè êîìïüþòåðíûìè ïðîãðàììàìè âû óæå óìååòå ðàáîòàòü? Äëÿ ÷åãî îíè ïðåäíàçíà÷åíû? 2. ×òî òàêîå ñëóæåáíîå ïðîãðàììíîå îáåñïå÷åíèå? Äëÿ ÷åãî îíî ïðåäíàçíà÷åíî? 3. ×òî òàêîå àðõèâ? Äëÿ ÷åãî îí èñïîëüçóåòñÿ? СЖАТИЕ ДАННЫХ, ВИДЫ СЖАТИЯ ДАННЫХ ×àñòî âîçíèêàåò ïîòðåáíîñòü â óìåíüøåíèè ðàçìåðîâ äàííûõ, õðàíÿ- ùèõñÿ â ïàìÿòè êîìïüþòåðà. Äëÿ ýòîãî èñïîëüçóþò ñïåöèàëüíûå ñïîñîáû ñæàòèÿ äàííûõ, êîòîðûå íàçûâàþò àëãîðèòìû (ìåòîäû) ñæàòèÿ äàííûõ. Ñæàòèå äàííûõ èñïîëüçóåòñÿ ïðè ñîçäàíèè ôàéëîâ îïðåäåëåííûõ òèïîâ, íàïðèìåð, ãðàôè÷åñêèõ òèïà TIFF, JPEG, PNG èëè çâóêîâûõ òèïà MPEG3, WMA, äëÿ ïåðåäà÷è ôàéëîâ ïî ñåòè è ò. ï. Ñæàòèå äàííûõ – ýòî ïðîöåññ ïåðåêîäèðîâêè äàííûõ ñ öåëüþ óìåíü- øåíèÿ ðàçìåðîâ ôàéëîâ. Ðàçëè÷àþò àëãîðèòìû ñæàòèÿ, îáåñïå÷èâàþùèå ñæàòèå áåç ïîòåðè äàííûõ, è àëãîðèòìû, ïðåäóñìàòðèâàþùèå ÷àñòè÷íóþ ïîòåðþ äàííûõ.
  • 61.
    АППАРАТНО-ПРОГРАММНОЕ ОБЕСПЕЧЕНИЕ КОМПЬЮТЕРА Àëãîðèòìûñ ÷àñòè÷íîé ïîòåðåé äàííûõ (äðóãîå íàçâàíèå «ñ ðåãóëèðóå- ìîé ïîòåðåé äàííûõ») èñïîëüçóþò, êîãäà öåëîñòíîñòü äàííûõ íå î÷åíü ñóùåñòâåííà. Íàïðèìåð, ïðè ñæàòèè ãðàôè÷åñêèõ, âèäåî-, çâóêîâûõ ôàé- ëîâ, ïîñêîëüêó îðãàíû ÷óâñòâ ÷åëîâåêà íå âñåãäà ñïîñîáíû çàìåòèòü íå- çíà÷èòåëüíîå îòëè÷èå â îòòåíêàõ öâåòîâ íà ôîòîãðàôèè, â âîñïðîèçâåäå- íèè çâóêîâûõ èëè âèäåîäàííûõ è ò. ï. Èëè ïîòåðÿ â êà÷åñòâå íå òàê âàæíà, êàê íåîáõîäèìîñòü óìåíüøèòü ðàçìåðû ôàéëîâ äëÿ çàïèñè íà îï- òè÷åñêèé äèñê èëè äëÿ èñïîëüçîâàíèÿ â Èíòåðíåòå. Îäíàêî ýòè àëãîðèò- ìû íåëüçÿ ïðèìåíÿòü ïðè ñæàòèè òåêñòîâûõ è ÷èñëîâûõ äàííûõ. Методы сжатия данных Алгоритмы Д. Хаффмана и Шеннона-Фано предусматривают перекодиро- вание данных. Символы, которые чаще встречаются в сообщении, перекодируют- ся меньшим количеством символов, а какие реже – большим. Так, например, для кодирования в Windows-1251 предыдущего предложения, которое содержит 115 символов, включая пробелы, необходимо использовать 1 байт данных на каждый символ, или 115 байт. Если же посчитать, сколько раз тот или иной символ встречается в предложении, то окажется, что всего символов в предложении 28, чаще встречается символ «пробел» – 14 раз, символы «е» и «о» – по 11, «и» – 10, «с» – 7, «в» – 6 и т. д. Меньше всего, один раз, встречаются символы «у», «п», «ж», «–», «.». Если применить алгоритм сжатия данных для двоичного кода (0 и 1) и обозначить символы, чаще встречающиеся одним символом (1 бит): символ «про- бел» – 0, а символ «е» – 1, следующие по частоте повторяемости – двумя симво- лами (2 бит): символ «о» – 00, символ «и» – 01 и т. д. Для символов, встречающих- ся реже всего, будут использованы четыре двоичные цифры или 4 бит. В результате общая длина кода закодированного таким способом предложения будет составлять 90 бит, или 11 байт и 2 бит. Как видим, общий объем кода пред- ложения уменьшится в 10 раз.у р Конечно, это довольно упрощенная схема кодирования, не следует забывать, что в сжатом таким способом файле должна содержаться таблица кодирования и дополнительные служебные сведения. Поэтому при кодировании очень ма- леньких файлов может произойти не уменьшение, а, наоборот, увеличение раз- меров файла. Для файлов с большим объемом текстовых или цифровых данных этот алгоритм дает высокую степень сжатия.р д у Алгоритм RLE (англ. Run-Length encoding – кодиро-g вание повторов или длин серий) используется чаще для кодирования графических данных. Этот метод преду- сматривает замену последовательности однотипных данных ее сокращенным описанием. Например, в рисун- ке логотипа корпорации Apple (рис. 2.49) использованы только два цвета – черный и белый. Если обозначить черный цвет цифрой «1», а белый – «0», тогда код первой строки изображения должен состоять из 48 цифр «0» (48 бит). Но их можно заменить описанием, указав код символа и количество повторов – 0 48. На код описания будет отведено 9 бит: 1 бит на цифру «0» и по четыре бита на две цифры количества повторов. Второй ряд точек будет закодирован так же, а третий: 0 29 1 4 0 15 – 23 бит. Для цветных изображений с большим количе- ством одноцветных фрагментов данный алгоритм обеспечит высокую эффектив- ность сжатия. Для тех, кто хочет знать больше Рис. 2.49. Логотип Apple
  • 62.
    Ãëàâà 2 АРХИВАЦИЯ ДАННЫХ Íåñìîòðÿíà ïîâûøåíèå íàäåæíîñòè êîìïüþòåðîâ è íîñèòåëåé äàííûõ, ïîëíîé ãàðàíòèè ñîõðàíåíèÿ äàííûõ îíè âñå æå íå äàþò. Ïîòåðÿ äàííûõ ìîæåò ïðèâåñòè ê î÷åíü ñåðüåçíûì ïîñëåäñòâèÿì. Òàê, óäàëåíèå èëè ïî- âðåæäåíèå äàííûõ î âêëàäàõ è ïåðå÷èñëåíèÿõ ñðåäñòâ êëèåíòîâ ìîæåò ïðè- âåñòè ê êðàõó áàíêà, ïîòåðÿ äàííûõ î ïðîäàæå áèëåòîâ óñëîæíèò ïåðåâîçêè ïàññàæèðîâ, óíè÷òîæåíèå ðåçóëüòàòîâ îïûòîâ ìîæåò ñâåñòè íà íåò ìíîãî- ëåòíèå íàó÷íûå èññëåäîâàíèÿ. Äàæå ïîòåðÿ çàïèñíîé êíèæêè ñ íîìåðàìè òåëåôîíîâ äðóçåé äîñòàâèò âàì õëîïîò. Ïîýòîìó âîçíèêàåò ïîòðåáíîñòü â ñîçäàíèè êîïèé äàííûõ. Ñàìûå âàæíûå äàííûå äóáëèðóþò, çàïèñûâàÿ íà äðóãèå æåñòêèå äèñêè, íà îïòè÷åñêèå äèñêè è ò. ï. Îáû÷íî, äëÿ óäîáñòâà èñ- ïîëüçîâàíèÿ è óìåíüøåíèÿ îáúåìîâ äàííûõ, ôàéëû è ïàïêè ïðè ñîçäàíèè ðåçåðâíûõ êîïèé óïàêîâûâàþò â îäèí ôàéë. Òàêèå êîïèè äàííûõ íàçûâàþò àðõèâàìè, à ôàéëû, â êîòîðûå îíè óïàêîâûâàþòñÿ, – àðõèâíûìè ôàéëàìè, èëè äëÿ óïðîùåíèÿ – àðõèâàìè. Ñîçäàíèå êîïèé äàííûõ ñ èñïîëüçîâàíèåì ñïåöèàëüíûõ ïðîãðàìì, êî- òîðûå ìîãóò èñïîëüçîâàòü ñæàòèå äàííûõ, íàçûâàþò àðõèâàöèåé. Áîëüøèíñòâî îïåðàöèîííûõ ñèñòåì èìåþò â ñâîåì ñîñòàâå ñðåäñòâà ñîç- äàíèÿ ðåçåðâíûõ êîïèé äàííûõ. Ýòè ïðîãðàììû, êàê ïðàâèëî, îñóùåñò- âëÿþò êîïèðîâàíèå äàííûõ äëÿ âîññòàíîâëåíèÿ îïåðàöèîííîé ñèñòåìû íà òîì æå èëè íà äðóãîì äèñêå, à òàêæå ñîçäàþò àðõèâû ôàéëîâ ïîëüçîâà- òåëÿ. Äëÿ ñîçäàíèÿ ðåçåðâíûõ êîïèé ôàéëîâ ñëåäóåò: 1. Îòêðûòü îêíî íàñòðîåê àðõèâàöèè è âîññòàíîâëåíèÿ ôàéëîâ (Ïóñê  Âñå ïðèëîæåíèÿ Ñëóæåáíûå Windows Ïàíåëü óïðàâëåíèÿ  Ðåçåðâíîå êîïèðîâàíèå è âîññòàíîâëåíèå). 2. Âûáðàòü ññûëêó Íàñòðîéêà ðåçåðâíîãî êîïèðîâàíèÿ (äëÿ ïåðâîãî çà- ïóñêà ðåçåðâíîãî êîïèðîâàíèÿ èëè ññûëêó Èçìåíèòü ïàðàìåòðû äëÿ ïîñëåäóþùèõ). 3. Óêàçàòü óñòðîéñòâî, íà êîòîðîå áóäåò çàïèñàí àðõèâíûé ôàéë. 4. Óêàçàòü ïåðå÷åíü ïàïîê ñ ôàéëàìè, êîòîðûå áóäóò âêëþ÷åíû â ðå- çåðâíóþ êîïèþ (ðèñ. 2.50). Рис. 2.50. Фрагмент окна Настройка архивации
  • 63.
    АППАРАТНО-ПРОГРАММНОЕ ОБЕСПЕЧЕНИЕ КОМПЬЮТЕРА 5.Èçìåíèòü, ïðè íåîáõîäèìîñòè, ðàñïèñàíèå îñóùåñòâëåíèÿ àâòîìàòè- ÷åñêîãî ðåçåðâíîãî êîïèðîâàíèÿ. 6. Íà÷àòü ïðîöåññ ñîçäàíèÿ àðõèâà äàííûõ ïîëüçîâàòåëÿ âûáîðîì êíîïêè Ñîõðàíèòü ïàðàìåòðû è çàïóñòèòü àðõèâàöèþ.  ïîñëåäíèõ âåðñèÿõ îïåðàöèîííûõ ñèñòåì ïîÿâèëàñü âîçìîæíîñòü ñîç- äàâàòü îáðàçû ñèñòåìû, â êîòîðûå âêëþ÷àþòñÿ êàê êîïèè ôàéëîâ ïîëüçî- âàòåëÿ, òàê è âñå íàñòðîéêè îïåðàöèîííîé ñèñòåìû ñ óñòàíîâëåííûìè ðàíåå ïðîãðàììàìè. Âîññòàíîâëåíèå äàííûõ ñ òàêîãî îáðàçà îáåñïå÷èâàåò áûñòðîå âîçâðàùåíèå ê ïðåæíåìó ñîñòîÿíèþ âñåé ñèñòåìû áåç íåîáõîäèìîñòè ïåðå- óñòàíîâêè ïðîãðàìì. Äëÿ ñîçäàíèÿ îáðàçà ñèñòåìû â Windows 10 ñëåäóåò: 1. Âûïîëíèòü Ïóñê  Âñå ïðèëîæåíèÿ  Ñëóæåáíûå Windows  Ïà- íåëü óïðàâëåíèÿ  Ðåçåðâíîå êîïèðîâàíèå è âîññòàíîâëåíèå. 2. Âûáðàòü ññûëêó Ñîçäàíèå îáðàçà ñèñòåìû â ëåâîé ÷àñòè îêíà. 3. Âûáðàòü ìåñòî ñîõðàíåíèÿ îáðàçà è íîñèòåëè (êðîìå ñèñòåìíîãî, êî- òîðûé âûáèðàåòñÿ îáÿçàòåëüíî), äàííûå èç êîòîðûõ áóäóò âêëþ÷åíû â îáðàç ñèñòåìû. 4. Âûáðàòü êíîïêó Àðõèâèðîâàòü.  ðåçóëüòàòå íà âûáðàííîì íîñèòåëå áóäåò ñîçäàí ôàéë îáðàçà ñèñòåìû âàøåãî êîìïüþòåðà ñ ðàñøèðåíèåì èìåíè iso. Åñëè íàñòðîåíî àâòîìàòè÷å- ñêîå âûïîëíåíèå ðåçåðâíîãî êîïèðîâàíèÿ, òî ïî óêàçàííîìó ïîëüçîâàòå- ëåì ðàñïèñàíèþ áóäåò ïðîèñõîäèòü îáíîâëåíèå ñîäåðæàíèÿ àðõèâíûõ ôàéëîâ. Ê àðõèâàì áóäóò äîáàâëÿòüñÿ íîâûå ôàéëû è ïàïêè èç óñòàíîâ- ëåííûõ ïîëüçîâàòåëåì ìåñò, à òàêæå îáíîâëåííûå âåðñèè ðàíåå âêëþ÷åí- íûõ â àðõèâû ôàéëîâ. Äëÿ âîññòàíîâëåíèÿ äàííûõ èç ðåçåðâíîé êîïèè èëè ñ îáðàçà äèñêà ñëåäóåò â îêíå Ðåçåðâíîå êîïèðîâàíèå èëè âîññòàíîâëåíèå ôàéëîâ âû- áðàòü ññûëêó, êîòîðàÿ çàïóñêàåò ïðîöåññ âîññòàíîâëåíèÿ äàííûõ Âîññòà- íîâèòü ìîè ôàéëû, Âîññòàíîâèòü ôàéëû âñåõ ïîëüçîâàòåëåé èëè Âû- áðàòü äðóãîé àðõèâ...  ïåðâîì ñëó÷àå áóäóò âîññòàíîâëåíû äàííûå òîëüêî ïîëüçîâàòåëÿ, ñåàíñ êîòîðîãî ñåé÷àñ èäåò, âî âòîðîì – äàííûå âñåõ ïîëüçî- âàòåëåé êîìïüþòåðà, êîòîðûå áûëè ñîõðàíåíû, è â òðåòüåì – ñëåäóåò óêà- çàòü ìåñòî ðàçìåùåíèÿ ôàéëà ñîõðàíåííîé ðåçåðâíîé êîïèè äàííûõ. Äëÿ ñîçäàíèÿ ðåçåðâíûõ êîïèé ñëåäóåò îòêðûòü îêíî ñèñòåìíûõ ïàðàìå- òðîâ (Ïàíåëü çàïóñêà((  Ïàðàìåòðû ñèñòåìû) è â ãðóïïåûû Ñèñòåìà çàïó- ñòèòü ïðîãðàììó Ðåçåðâíûå êîïèè (ðèñ. 2.51).  îêíå ïðîãðàììû ìîæíî óñòàíîâèòü ïàïêè, êîòîðûå áóäóò âêëþ÷åíû â ðåçåðâíûå êîïèè, óòî÷íèòü Рис. 2.51. Окно программы Резервные копии Для тех, кто работает с Linux
  • 64.
    Ãëàâà 2 ðàçìåùåíèå õðàíèëèùàäëÿ ðåçåðâíûõ êîïèé, íàñòðîèòü ïàðàìåòðû àâòîìà- òè÷åñêîãî ðåçåðâèðîâàíèÿ è ò. ï. Âûáðàâ êíîïêó Âîññòàíîâëåíèå, ìîæíî íà- ÷àòü âîññòàíîâëåíèå äàííûõ ñ ñîõðàíåííîé ðàíåå ðåçåðâíîé êîïèè äàííûõ. Äëÿ ñîçäàíèÿ îáðàçîâ ñèñòåìû â Linux Ubuntu ìîæíî èñïîëüçîâàòü ïðîãðàììû ðàáîòû ñ îïòè÷åñêèìè äèñêàìè – Brasero èëè K3b. Ýòè ïðî- ãðàììû ïî óìîë÷àíèþ äîñòóïíû ïîñëå óñòàíîâêè îïåðàöèîííîé ñèñòåìû, èëè èõ ìîæíî çàãðóçèòü ñ ñàéòà ïðîãðàììíîãî îáåñïå÷åíèÿ Linux, èñïîëü- çóÿ Öåíòð ïðîãðàììíîãî îáåñïå÷åíèÿ Ubuntu. АРХИВАТОРЫ И ТИПЫ АРХИВОВ Êðîìå ñðåäñòâ îïåðàöèîííîé ñèñòåìû, ñóùåñòâóþò äðóãèå óòèëèòû, îáåñïå÷èâàþùèå àðõèâèðîâàíèå äàííûõ. Ïðîãðàììû, èñïîëüçóåìûå äëÿ âûïîëíåíèÿ îïåðàöèé íàä àðõèâàìè, íàçûâàþò àðõèâàòîðàìè. Ïðèìåðàìè àðõèâàòîðîâ ÿâëÿþòñÿ ïðîãðàììû WinZIP,PP WinRAR, 7-zip, PowerArchiver, WinAce, Ark, Btar, AndroZip, FreeArc è äð. Ðåçóëüòàòîì ðàáîòû ýòèõ ïðîãðàìì ÿâëÿåòñÿ àðõèâíûé ôàéë, ñîäåðæàùèé â ñæàòîì ëèáî íå â ñæàòîì âèäå ôàéëû è ïàïêè.  ïðîöåññå àðõèâàöèè ìîãóò áûòü èñïîëüçîâàíû äîïîëíèòåëüíûå ìåðû ïî çàùèòå äàííûõ îò íåñàíêöèîíèðî- âàííîãî äîñòóïà, íàïðèìåð óñòàíîâêà ïàðîëÿ íà äîñòóï ê äàííûì â àðõèâå.  çàâèñèìîñòè îò àëãîðèòìîâ, â ñîîòâåòñòâèè ñ êîòîðûìè âûïîëíÿåòñÿ ñæàòèå è àðõèâàöèÿ äàííûõ, ðàçëè÷àþò ñëåäóþùèå ôîðìàòû àðõèâíûõ ôàéëîâ: ZIP,PP RAR, TER, ARJ, CAB, LZH, ACE, 7z è äð. ×àùå âñåãî, îñî- áåííî â ñåòè Èíòåðíåò, èñïîëüçóþò àðõèâíûå ôàéëû ôîðìàòà ZIP.P ОПЕРАЦИИ НАД АРХИВАМИ Ê îñíîâíûì îïåðàöèÿì íàä àðõèâàìè îòíîñÿòñÿ:  ñîçäàíèå àðõèâîâ ôàéëîâ è ïàïîê ñ âîçìîæíûì ñæàòèåì äàííûõ;  äîáàâëåíèå ôàéëîâ è ïàïîê ê óæå ñóùåñòâóþùèì àðõèâàì;  ïðîñìîòð ñîäåðæèìîãî àðõèâîâ;  çàìåíà è îáíîâëåíèå ôàéëîâ è ïàïîê â àðõèâàõ;  èçâëå÷åíèå èç àðõèâà âñåõ èëè òîëüêî èçáðàííûõ ôàéëîâ è ïàïîê;  ñîçäàíèå ìíîãîòîìíûõ àðõèâîâ (àðõèâ ðàçáèâàåòñÿ íà íåñêîëüêî îò- äåëüíûõ ôàéëîâ – òîìîâ); ðàçìåð òîìîâ óñòàíàâëèâàåò ïîëüçîâàòåëü;  ñîçäàíèå îáû÷íûõ è ìíîãîòîìíûõ àðõèâîâ, êîòîðûå ñîäåðæàò ïðî- ãðàììó ñàìîñòîÿòåëüíîãî èçâëå÷åíèÿ ôàéëîâ è ïàïîê áåç ó÷àñòèÿ ïðî- ãðàììû-àðõèâàòîðà, – òàê íàçûâàåìûõ SFX-àðõèâîâ (àíãë. SelF eXtractingXX – ñàìîèçâëå÷åíèå);g  ïðîâåðêà öåëîñòíîñòè äàííûõ â àðõèâàõ;  øèôðîâàíèå äàííûõ è èìåí ôàéëîâ â àðõèâàõ è äð. Ðàññìîòðèì ïîñëåäîâàòåëüíîñòü âûïîëíåíèÿ îïåðàöèé íàä àðõèâàìè ñ èñïîëüçîâàíèåì ïðîãðàììû 7-zip. Ýòà ïðîãðàììà îáåñïå÷èâàåò ðàáîòó ñ àðõèâíûìè ôàéëàìè òèïà 7z, ZIP, CAB, Z, RAR, ARJ, BZIP2, TAR, LZH è äð. Îñîáåííîñòüþ ÿâëÿåòñÿ òî, ÷òî ïðîãðàììà ðàñïðîñòðàíÿåòñÿ ñ ëèöåí- çèåé freeware è ìîæåò áûòü ñâîáîäíî çàãðóæåíà ñ ñàéòà àâòîðîâ ïðîãðàì- ìû. Ñóùåñòâóþò âåðñèè ïðîãðàììû êàê äëÿ ÎÑ ñåìåéñòâà Windows, òàê è äëÿ Linux.
  • 65.
    АППАРАТНО-ПРОГРАММНОЕ ОБЕСПЕЧЕНИЕ КОМПЬЮТЕРА Îêíîïðîãðàììû èìååò âèä, ïðåäñòàâëåííûé íà ðèñóíêå 2.52. 5 4 3 2 1 1. Строка состояния 2. Рабочее поле 3. Строка адреса 4. Панель инструментов 5. Строка меню Рис. 2.52. Окно программы 7-zip Äëÿ ñîçäàíèÿ àðõèâíîãî ôàéëà ñëåäóåò âûïîëíèòü ñëåäóþùèé àëãî- ðèòì: 1. Çàïóñòèòü ïðîãðàììó 7-zip (Ïóñê  Âñå ïðèëîæåíèÿ  7-zip). 2. Ñäåëàòü òåêóùåé ïàïêó, â êîòîðîé ðàçìåùåíû âêëþ÷àåìûå â àðõèâ ôàéëû. 3. Âûäåëèòü ôàéëû, êîòîðûå ïëàíèðóåòñÿ âêëþ÷èòü â àðõèâ, è âûáðàòü êíîïêó Äîáàâèòü . 4. Óñòàíîâèòü â îêíå Äîáàâèòü ê àðõèâó çíà÷åíèÿ ñâîéñòâ àðõèâà (ðèñ. 2.53):  Èìÿ – â ïîëå Àðõèâ;  Ìåñòî ñîõðàíåíèÿ – èñïîëüçóÿ êíîïêó Ïðîëèñòàòü ;  Ôîðìàò àðõèâà – 7z, tar,rr wim èëè zip;  Óðîâåíü ñæàòèÿ – áåç ñæàòèÿ, ñêîðîñòíîé, áûñòðûé, íîðìàëü- íûé, ìàêñèìàëüíûé, óëüòðà;  Ìåòîä ñæàòèÿ;  Ðàçáèòü íà òîìà ðàçìåðîì (â áàéòàõ) – ïðè íåîáõîäèìîñòè çàïè- ñàòü àðõèâíûé ôàéë íà íåñêîëüêî íîñèòåëåé, èìåþùèõ ñðàâíè- òåëüíî íåáîëüøîé ðàçìåð, íàïðèìåð ôàéë ñ âèäåî íà êîìïàêò-äèñê;  Ñîçäàòü SFX-àðõèâ – äëÿ ñëó÷àåâ, êîãäà íåîáõîäèìî áóäåò âûïîë- íèòü èçâëå÷åíèå ôàéëîâ èç àðõèâà áåç ïðîãðàììû-àðõèâàòîðà;  Ââåäèòå ïàðîëü è Ïîâòîðèòå ïàðîëü – äëÿ çàùèòû ñîäåðæèìîãî àðõèâà îò äîñòóïà ïîñòîðîííèõ ëèö è äðóãèå. 5. Âûáðàòü êíîïêó ÎÊ.
  • 66.
    Ãëàâà 2 Рис. 2.53.Окно Добавить к архиву Äëÿ äîáàâëåíèÿ ôàéëîâ â óæå ñóùåñòâóþùèé àðõèâ ñëåäóåò íà ÷åòâåð- òîì øàãå èñïîëíåíèÿ àëãîðèòìà ïî ñîçäàíèþ àðõèâà óêàçàòü èìÿ è ïóòü ê óæå ñóùåñòâóþùåìó ôàéëó-àðõèâà. Äëÿ ïðîñìîòðà ñîäåðæèìîãî àðõèâíîãî ôàéëà ñëåäóåò îòêðûòü åãî â îêíå ïðîâîäíèêà èëè ïðîãðàììû-àðõèâàòîðà. Äëÿ èçâëå÷åíèÿ âñåõ ôàéëîâ èç àðõèâà ñëåäóåò: 1. Çàïóñòèòü ïðîãðàììó 7-zip. 2. Ñäåëàòü òåêóùåé ïàïêó, â êîòîðîé ðàçìåùåí ôàéë àðõèâà, è âûáðàòü åãî. 3. Âûáðàòü êíîïêó Èçâëå÷ü . 4. Óêàçàòü ïóòü ê ïàïêå, â êîòîðóþ áóäåò âûïîëíåíî èçâëå÷åíèå, è äðó- ãèå çíà÷åíèÿ ñâîéñòâ â îêíå Èçâëå÷ü. 5. Âûáðàòü êíîïêó ÎÊ. Äëÿ èçâëå÷åíèÿ îòäåëüíûõ ôàéëîâ è ïàïîê èç àðõèâà ñëåäóåò: 1. Çàïóñòèòü ïðîãðàììó 7-zip. 2. Âûáðàòü íóæíûé àðõèâíûé ôàéë. 3. Âûïîëíèòü Ôàéë  Îòêðûòü. 4. Âûäåëèòü ôàéëû è ïàïêè, êîòîðûå ïëàíèðóåòñÿ èçâëåêàòü. 5. Âûáðàòü êíîïêó Èçâëå÷ü . 6. Óêàçàòü ïóòü ê ïàïêå, â êîòîðóþ áóäåò âûïîëíåíî èçâëå÷åíèå, â îêíå Êîïèðîâàòü. 7. Âûáðàòü êíîïêó ÎÊ. Äëÿ óäàëåíèÿ ôàéëîâ èç àðõèâà ñëåäóåò îòêðûòü ôàéë àðõèâà â ïðîãðàì- ìå 7-zip, âûäåëèòü íåîáõîäèìûå ôàéëû è âûáðàòü êíîïêó Óäàëèòü . Ïîñëå ïðàâèëüíîé óñòàíîâêè ïðîãðàììû-àðõèâàòîðà â êîíòåêñòíîå ìåíþ ôàéëîâ è ïàïîê äîáàâëÿþòñÿ êîìàíäû ðàáîòû ñ àðõèâàìè (ðèñ. 2.54), êîòîðûå ìîæíî èñïîëüçîâàòü áåç çàïóñêà ïðîãðàììû-àðõèâàòîðà.
  • 67.
    АППАРАТНО-ПРОГРАММНОЕ ОБЕСПЕЧЕНИЕ КОМПЬЮТЕРА Рис.2.54. Контекстное меню группы файлов Âûïîëíèòü îïåðàöèè ñ àðõèâàìè â Linux Ubuntu ìîæíî ñ èñïîëüçîâàíèåì, êðîìå óæå îïèñàííîé ïðîãðàììû 7-zip, ïðîãðàììû Ìåíåä- æåð àðõèâîâ .  õîäå ñîçäàíèÿ àðõèâîâ ìî- æåò áûòü âûáðàí îäèí èç áîëåå ÷åì 10 ôîðìà- òîâ àðõèâíûõ ôàéëîâ, ìîæíî óñòàíîâèòü ïà- äîñòóïà ê àðõèâó è ðàçäåëèòü àðõèâ íà ëüêî òîìîâ. ÿ óìåíüøåíèÿ ðàçìåðîâ äàííûõ èñïîëüçóþò ñæàòèå äàííûõ ïî ñïå- öèàëüíûì àëãîðèòìàì (ìåòîäàì) ñæàòèÿ. Ñæàòèå äàííûõ – ýòî ïðîöåññ ïåðåêîäèðîâêè äàííûõ ñ öåëüþ óìåíüøåíèÿ ðàçìåðîâ ôàéëîâ. Ðàçëè÷àþò àëãîðèòìû ñæàòèÿ, îáåñïå÷èâàþùèå ñæàòèå áåç ïîòåðè äàííûõ, è àëãîðèòìû, ïðåäóñìàòðèâàþùèå ÷àñòè÷íóþ ïîòåðþ äàííûõ. Ñîçäàíèå êîïèé äàííûõ ñ èñïîëüçîâàíèåì ñïåöèàëüíûõ ïðîãðàìì, êîòî- ðûå ìîãóò èñïîëüçîâàòü ñæàòèå äàííûõ, íàçûâàþò àðõèâàöèåé. Äëÿ ñîçäà- íèÿ ðåçåðâíûõ êîïèé è îáðàçîâ ñèñòåìû èñïîëüçóþòñÿ ñîîòâåòñòâóþùèå óòèëèòû, êîòîðûå, êàê ïðàâèëî, âêëþ÷åíû â ñîñòàâ îïåðàöèîííûõ ñèñòåì. Ïðîãðàììû, èñïîëüçóåìûå äëÿ âûïîëíåíèÿ îïåðàöèé íàä àðõèâàìè, íàçûâàþò àðõèâàòîðàìè. Íàä àðõèâàìè âûïîëíÿþòñÿ ñëåäóþùèå îïåðà- öèè: ñîçäàíèå (îáû÷íûõ, ìíîãîòîìíûõ è SFX-àðõèâîâ), ïðîñìîòð ñîäåðæè- ìîãî, äîáàâëåíèå íîâûõ è çàìåíà ðàíåå âêëþ÷åííûõ îáúåêòîâ, óäàëåíèå îáúåêòîâ, èçâëå÷åíèå âñåõ èëè îòäåëüíûõ îáúåêòîâ è ò. ï. Дайте ответы на вопросы 1. Äëÿ ÷åãî èñïîëüçóåòñÿ ñæàòèå äàííûõ? 2.  êàêèõ ñëó÷àÿõ âîçìîæíî èñïîëüçîâàíèå ñæàòèÿ ñ ÷àñòè÷íîé ïî- òåðåé äàííûõ? 3. Äëÿ ÷åãî âûïîëíÿåòñÿ àðõèâàöèÿ äàííûõ? 4. ×òî òàêîå àðõèâàöèÿ è ÷òî òàêîå ñæàòèå ôàéëîâ? Êàêàÿ ìåæäó íèìè ñâÿçü è êàêàÿ ðàçíèöà? 5. Êàê íàçûâàþò ïðîãðàììû, âûïîëíÿþùèå àðõèâàöèþ äàííûõ? Êà- êèå îïåðàöèè íàä àðõèâàìè îíè ìîãóò âûïîëíÿòü? Для тех, кто работает с Linux Рис. 2.55. Окно программы Менеджер архивов уууууууууууууууСамое важное в этом пунктСамое важное в этом пунктСамое важное в этом пунктСамое важное в этом пунктСамое важное в этом пунктСамое важное в этом пунктСамое важное в этом пунктСамое важное в этом пунктСамое важное в этом пунктСамое важное в этом пунктСамое важное в этом пунктСамое важное в этом пунктСамое важное в этом пунктСамое важное в этом пунктСамое важное в этом пунктСамое важное в этом пунктСамое важное в этом пунктСамое важное в этом пунктСамое важное в этом пунктСамое важное в этом пунктСамое важное в этом пунктСамое важное в этом пунктСамое важное в этом пунктСамое важное в этом пунктСамое важное в этом пунктСамое важное в этом пунктСамое важное в этом пунктСамое важное в этом пунктСамое важное в этом пунктСамое важное в этом пунктСамое важное в этом пунктСамое важное в этом пунктСамое важное в этом пунктСамое важное в этом пунктСамое важное в этом пунктСамое важное в этом пунктСамое важное в этом пунктСамое важное в этом пунктСамое важное в этом пунктСамое важное в этом пунктСамое важное в этом пунктСамое важное в этом пунктСамое важное в этом пунктСамое важное в этом пунктСамое важное в этом пунктССССССС
  • 68.
    Ãëàâà 2 6. Íàçîâèòåôîðìàòû àðõèâíûõ ôàéëîâ, êîòîðûå âû çíàåòå. 7. Êàêóþ ïîñëåäîâàòåëüíîñòü äåéñòâèé íåîáõîäèìî âûïîëíèòü ïðè ñîçäàíèè àðõèâà íåñêîëüêèõ ôàéëîâ? 8.  ÷åì îòëè÷èå â äåéñòâèÿõ ïðè èçâëå÷åíèè âñåõ ôàéëîâ èç àðõèâà è íåñêîëüêèõ ôàéëîâ èç àðõèâà? 9. Êàê óäàëèòü ãðóïïó ôàéëîâ èç àðõèâà? 10. Êàêóþ ïîñëåäîâàòåëüíîñòü äåéñòâèé íåîáõîäèìî âûïîëíèòü ïðè ñîçäàíèè àðõèâà íåñêîëüêèõ ôàéëîâ? 11. Êàêóþ ïîñëåäîâàòåëüíîñòü äåéñòâèé íåîáõîäèìî âûïîëíèòü ïðè ñîçäàíèè àðõèâà íåñêîëüêèõ ôàéëîâ ñ èñïîëüçîâàíèåì êîíòåêñòíî- ãî ìåíþ? Выполните задания 1. Çàïóñòèòå íà âûïîëíåíèå ïðîãðàììó-àðõèâàòîð. Ñîçäàéòå àðõèâ èç ïåðâûõ ïÿòè ôàéëîâ ñ ðàñøèðåíèåì èìåíè doc, êîòîðûå çàðåãèñòðè- ðîâàíû â ïàïêå Àðõèâ ïàïêè Ãëàâà 2ïóíêò 2.5. Ïîìåñòèòå ýòîò ôàéë â âàøó ïàïêó. 2. Èçâëåêèòå âñå ôàéëû èç ôàéëà Àðõèâ1.7z èç ïàïêè Ãëàâà 2ïóíêò 2.5Àðõèâ â ïàïêó Ìîé àðõèâ, êîòîðóþ íóæíî ñîçäàòü â âàøåé ïàïêå. 3. Äîáàâüòå ê àðõèâíîìó ôàéëó Àðõèâ2.zip, êîòîðûé íàõîäèòñÿ â ïàï- êå Ãëàâà 2ïóíêò 2.5Àðõèâ, äâà ïîñëåäíèõ ôàéëà ýòîé ñàìîé ïàï- êè. Ñîõðàíèòå èçìåíåííûé àðõèâ ñ òåì æå èìåíåì â âàøåé ïàïêå. 4. Çàïóñòèòå àðõèâàòîð è: a) ñîçäàéòå àðõèâ èç ïåðâûõ ïÿòíàäöàòè ôàéëîâ ñ ðàñøèðåíèåì èìåíè doc, êîòîðûå çàðåãèñòðèðîâàíû â ïàïêå Ìîè äîêóìåíòû (Äîêóìåíòû ïàïêè ñ èìåíåì ïîëüçîâàòåëÿ) èëè èç ïÿòíàäöàòè ïîñëåäíèõ ôàéëîâ ñ ðàñøèðåíèåì èìåíè doc, êîòîðûå çàðåãè- ñòðèðîâàíû â ïàïêå Àðõèâ ïàïêè Ãëàâà 2ïóíêò 2.5; b) óñòàíîâèòå âî âðåìÿ àðõèâàöèè ñëåäóþùèå çíà÷åíèÿ ïàðàìåòðîâ: èìÿ àðõèâà – äîêóìåíòû; ïàïêà – Ðàáî÷èé ñòîë; ôîðìàò àðõè- âà – ZIP; ìåòîä ñæàòèÿ – áåç ñæàòèÿ; c) èñïîëüçóÿ êîíòåêñòíîå ìåíþ, èçâëåêèòå âñå ôàéëû èç ñîçäàííîãî àðõèâà â ïàïêó DOC, êîòîðóþ ñîçäàéòå â ïàïêå Ìîè äîêóìåíòû (Äîêóìåíòû ïàïêè ñ èìåíåì ïîëüçîâàòåëÿ). 5. Ïðîâåäèòå èññëåäîâàíèå ïî ñòåïåíè ñæàòèÿ îäíèõ è òåõ æå ôàéëîâ ïðè ðàçëè÷íûõ ðåæèìàõ ñæàòèÿ â ôîðìàòå 7z. Äëÿ èññëåäîâàíèÿ àðõèâàöèè èñïîëüçóéòå âñå ôàéëû ñ ðàñøèðåíèåì èìåíè bmp, çàðå- ãèñòðèðîâàííûå â ïàïêå Ãëàâà 2ïóíêò 2.5Ðèñóíêè. Çàïîëíèòå òàá- ëèöó. Ïðèìå÷àíèå: êîýôôèöèåíò ñæàòèÿ – ýòî îòíîøåíèå ðàçìåðà ôàéëîâ äî ñæàòèÿ ê ðàçìåðó ôàéëîâ ïîñëå ñæàòèÿ. Ïðîäîëæåíèå òàáëèöû № ï/ï Èìÿ ôàéëà àðõèâà Ñòåïåíü ñæàòèÿ Ðàçìåð ôàéëîâ Êîýôôèöè- åíò ñæàòèÿ äî ñæàòèÿ ïîñëå ñæàòèÿ 1 Ðèñóíêè1.7z77 2 Ðèñóíêè2.7z77
  • 69.
    АППАРАТНО-ПРОГРАММНОЕ ОБЕСПЕЧЕНИЕ КОМПЬЮТЕРА Ïðîäîëæåíèåòàáëèöû № ï/ï Èìÿ ôàéëà àðõèâà Ñòåïåíü ñæàòèÿ Ðàçìåð ôàéëîâ Êîýôôèöè- åíò ñæàòèÿ äî ñæàòèÿ ïîñëå ñæàòèÿ 3 Ðèñóíêè3.7z77 4 Ðèñóíêè4.7z77 5 Ðèñóíêè5.7z77 6 Ðèñóíêè6.7z77 6. Çàïóñòèòå àðõèâàòîð è: a) ñîçäàéòå àðõèâ èç ïåðâûõ äâóõ ôàéëîâ, çàðåãèñòðèðîâàííûõ â ïàïêå Îáðàçöû ìóçûêè (Ãëàâà 2ïóíêò 2.5Îáðàçöû ìóçûêè), óñòàíîâèâ ïðè ýòîì ñëåäóþùèå çíà÷åíèÿ ïàðàìåòðîâ àðõèâàöèè: èìÿ àðõèâà – Archiv02; ôîðìàò àðõèâà – 7z; SFX-àðõèâ; b) óäàëèòå èç ñîçäàííîãî àðõèâíîãî ôàéëà Archiv02.exe ïîñëåäíèé ôàéë; c) äîáàâüòå ê ýòîìó àðõèâó òðåòèé ôàéë èç ïàïêè Îáðàçöû èçîáðà- æåíèé (Ãëàâà 2ïóíêò 2.5Îáðàçöû èçîáðàæåíèé); d) èçâëåêèòå âñå ôàéëû èç ñîçäàííîãî àðõèâíîãî ôàéëà â ïàïêó Ìó- çûêà, êîòîðóþ ñîçäàéòå â ïàïêå Ìîè äîêóìåíòû (Äîêóìåíòû). ÏÐÀÊÒÈ×ÅÑÊÀß ÐÀÁÎÒÀ № 3 «Архивация данных и извлечение их из архивов» Âíèìàíèå! Ðàáîòàÿ ñ êîìïüþòåðîì, ñîáëþäàéòå ïðàâèëà áåçîïàñíîñòè è ñàíèòàðíî-ãèãèåíè÷åñêèå íîðìû. 1. Çàïóñòèòå íà âûïîëíåíèå àðõèâàòîð 7-zip. 2. Ñîçäàéòå â ïàïêå àðõèâ èç ïåðâûõ øåñòíàäöàòè ôàéëîâ ñ ðàñøèðåíè- åì èìåíè doc, ñîäåðæàùèåñÿ â ïàïêå Ãëàâà 2ïóíêò 2.5Àðõèâ, óñòà- íîâèâ ïðè ýòîì òàêèå çíà÷åíèÿ ïàðàìåòðîâ àðõèâàöèè: ôîðìàò àðõèâà – 7z; ñòåïåíü ñæàòèÿ – áûñòðûé; ñîçäàòü SFX-àðõèâ. 3. Âûïîëíèòå òàêèå äåéñòâèÿ: ïðîòåñòèðóéòå àðõèâ ïîñëå ñîçäàíèÿ; ñîçäàéòå â âàøåé ïàïêå ïàïêó Êîïèÿ àðõèâà, ñêîïèðóéòå â íåå àðõèâ è óäàëèòå èç íåãî ïîñëåäíèå ïÿòü ôàéëîâ. 4. Îïðåäåëèòå è çàïèøèòå â òåòðàäü: îáùèé ðàçìåð ôàéëîâ äî àðõèâàöèè; îáùèé ðàçìåð ôàéëîâ â àðõèâå ïîñëå àðõèâàöèè; êîýôôèöèåíò ñæàòèÿ. 5. Èñïîëüçóÿ êîíòåêñòíîå ìåíþ àðõèâíîãî ôàéëà â îêíå Ïðîâîäíèêà, èçâëåêèòå âñå ôàéëû èç ñîçäàííîãî âàìè àðõèâà â ïàïêó DOC, êîòî- ðóþ ñîçäàéòå â âàøåé ïàïêå. 6. Èñïîëüçóÿ àðõèâàòîð, èçâëåêèòå ïåðâûå äåñÿòü ôàéëîâ èç àðõèâà, êî- òîðûé âû ñîçäàëè, â ïàïêó 1_10, êîòîðóþ ñîçäàéòå â âàøåé ïàïêå. 7. Çàêðîéòå âñå îêíà.
  • 70.
    Ãëàâà 3 770000070770000070777700000707777000000077700000007707700000777007777770000000777700000077770000007770000077700000777000000777000000077700000007707707000000077077707770007000770770777770007707777000770777707007077707077707707770777707770777707770777707070777707007707707000770770700070770700770707000770707070070700 ÃÃÃÃÃÃÃà 33333333333333333333ÃÃÃÃÃÃÃÃÃÃÃëëëëëëëëëëëààààààààààààâââââââââââââââàààààààààààààà333333333333333333333  ýòîé ãëàâå âû óçíàåòå: î íàñòðîéêàõ ïàðàìåòðîâ ñòðàíèö òåêñòîâîãî äîêóìåíòà è ñîçäàíèè êîëîíòèòóëîâ î âñòàâêå â òåêñòîâûé äîêóìåíò òàáëèö, ôîðìóë, ãðàôè÷åñêèõ èçîáðàæåíèé è èõ îáðàáîòêå î âñòàâêå â òåêñòîâûé äîêóìåíò ñèìâîëîâ, êîòîðûå îòñóòñòâóþò íà êëàâèàòóðå î ñòèëÿõ è èõ èñïîëüçîâàíèè î øàáëîíàõ äîêóìåíòîâ è èõ èñïîëüçîâàíèè î ïðîñìîòðå ñòðóêòóðû äîêóìåíòà è àâòîìàòè÷åñêîì ñîçäàíèè åãî ñîäåðæàíèÿ î ñîçäàíèè è îáðàáîòêå â òåêñòîâîì äîêóìåíòå êîëîíîê, íóìåðîâàííûõ è ìàðêèðîâàííûõ ñïèñêîâ î ñîçäàíèè ññûëîê è óêàçàòåëåé â òåêñòîâîì äîêóìåíòå î ðàáîòå ñ íåñêîëüêèìè äîêóìåíòàìè îäíîâðåìåííî
  • 71.
    17171717171717171717171717171717171717171717171717171717171 ОБРАБОТКА ТЕКСТОВЫХ ДАННЫХ 3.1.СОЗДАНИЕ И ОБРАБОТКА В ТЕКСТОВОМ3.1. СОЗДАНИЕ И ОБРАБОТКА В ТЕКСТОВОМ ДОКУМЕНТЕ СИМВОЛОВ, КОЛОНОК, СПИСКОВДОКУМЕНТЕ СИМВОЛОВ, КОЛОНОК, СПИСКОВ 1. Êàêèå ñïîñîáû âûäåëåíèÿ òåêñòà âû çíàåòå? 2. Êàêèå îïåðàöèè ðåäàêòèðîâàíèÿ ñèìâîëîâ è àáçàöåâ òåêñòà âàì èçâåñò- íû? Êàê îíè îñóùåñòâëÿþòñÿ? 3. Êàêèå îïåðàöèè ôîðìàòèðîâàíèÿ ñèìâîëîâ è àáçàöåâ òåêñòà âû çíàåòå? Êàê îíè âûïîëíÿþòñÿ? 4. Êàêîå íàçíà÷åíèå ìàðêåðîâ íà ãîðèçîíòàëüíîé ëèíåéêå? ВСТАВКА В ТЕКСТОВЫЙ ДОКУМЕНТ СПЕЦИАЛЬНЫХ СИМВОЛОВ Âû óæå óìååòå ñîçäàâàòü è îáðàáàòûâàòü â òåêñòîâîì ïðîöåññîðå Word 2007 íåñëîæíûå òåêñòîâûå äîêóìåíòû: ââîäèòü òåêñò, ðåäàêòèðîâàòü è ôîðìàòèðî- âàòü ñèìâîëû, àáçàöû è ñòðàíèöû, ïå÷àòàòü äîêóìåíò. Îäíàêî âîçìîæíîñòè òåêñòîâîãî ïðîöåññîðà çíà÷èòåëüíî øèðå. Ðàññìîòðèì íåêîòîðûå èç íèõ. Òàê, â òåêñòîâîì ïðîöåññîðå Word 2007 ìîæíî âñòàâëÿòü â äîêóìåíò ñèìâîëû, îòñóòñòâóþùèå íà êëàâèàòóðå, – áóêâû äðóãèõ àëôàâèòîâ, ìàòå- ìàòè÷åñêèå ñèìâîëû, óñëîâíûå îáîçíà÷åíèÿ è äð. Íàïðèìåð: © ≤ β ∑ € ∞ ≈ ╬ ☺ ♫ § Ƣ Ϫ Ѭ. Äëÿ âñòàâêè â òåêñò òàêèõ ñèìâîëîâ ñëåäóåò âûïîëíèòü ñëåäóþùèé àëãîðèòì: 1. Óñòàíîâèòü êóðñîð â íóæíîå ìåñòî òåêñòà. 2. Âûáðàòü íà âêëàäêå Âñòàâêà â ãðóïïå Ñèìâîëû êíîïêó Ñèìâîë . 3. Âûáðàòü íåîáõîäèìûé ñèìâîë â îòêðûâøåìñÿ ñïèñêå (ðèñ. 3.1). Åñëè íåîáõîäèìûé ñèìâîë îòñóòñòâóåò â ñïèñêå, òî ñëåäóåò: 1. Âûáðàòü êîìàíäó Äðóãèå ñèìâîëû. 2. Ïîñìîòðåòü ïåðå÷åíü ñèìâîëîâ â äèàëîãîâîì îêíå Ñèìâîë (ðèñ. 3.2) íà âêëàäêàõ Ñèìâîëû è Ñïåöèàëüíûå çíàêè. Ïðè íåîáõîäèìîñòè ìîæíî â ñïèñêå ïîëÿ Øðèôò èëè ñïèñêå Íàáîð âûáðàòü äðóãîå çíà÷å- íèå, ÷òîáû âûâåñòè â îêíå äðóãîé íàáîð ñèìâîëîâ. 3. Âûáðàòü íåîáõîäèìûé ñèìâîë. 4. Âûáðàòü êíîïêó Âñòàâèòü. Рис. 3.1. Список символов Рис. 3.2. Окно Символ
  • 72.
    Ãëàâà 3 27272727272727272727272727272727272727272727272727272727272 Ñèìâîëàì, êîòîðûåáóäóò âñòðå÷àòüñÿ â òåêñòå ÷àñòî, ìîæíî â îêíå Ñèìâîë íàçíà÷èòü ñî÷åòàíèå êëàâèø, ïðè íàæàòèè êîòîðûõ íåîáõîäè- ìûé ñèìâîë áóäåò âñòàâëÿòüñÿ â òåêóùåå ìåñòî òåêñòà. Äëÿ ýòîãî â îêíå Ñèìâîë ñëåäóåò âûáðàòü êíîïêó Ñî÷åòàíèå êëàâèø è çàïîëíèòü ïîëÿ îêíà Íàñòðîéêà êëàâèàòóðû.  òåêñòîâîì ïðîöåññîðå Word 2007 â äîêóìåíò ìîæíî âñòàâëÿòü è ñèì- âîëû â âèäå ðèñóíêîâ. Íàïðèìåð:         Äëÿ ýòîãî èñïîëüçóþò ãðàôè÷åñêèå øðèôòû MS Outlook, Webdings, Wingdings è äð. Ïðè íàæàòèè íà êëàâèøè êëàâèàòóðû â òåêñò ââîäÿòñÿ íå áóêâû, à ðàçíîîáðàçíûå ìàëåíüêèå ðèñóíêè. Ýòè ñèìâîëû òàêæå ìîæíî âñòàâèòü â îêíå Ñèìâîë. Ïðè ðåäàêòèðîâàíèè òåêñòà, îñîáåííî ñîõðàíåííîãî èç Èíòåðíåòà, æåëà- òåëüíî âêëþ÷àòü ðåæèì îòîáðàæåíèÿ ñêðûòûõ ñèìâîëîâ, âûáðàâ íà âêëàä- êå ëåíòû Ãëàâíàÿ â ãðóïïå Àáçàö êíîïêó Îòîáðàçèòü âñå çíàêè . Ê ñêðûòûì (äðóãîå íàçâàíèå íåïå÷àòàåìûì) îòíîñÿòñÿ ñèìâîëû, êîòî- ðûå ââîäÿòñÿ ïîëüçîâàòåëåì ñ êëàâèàòóðû ïðè íàáîðå òåêñòà, íî îáû÷íî íå îòîáðàæàþòñÿ íà ýêðàíå è íå âûâîäÿòñÿ íà áóìàãå ïðè ïå÷àòè. Íî åñëè âêëþ÷èòü ðåæèì îòîáðàæåíèÿ ýòèõ ñèìâîëîâ, òî â ñîîòâåòñòâóþùèõ ìå- ñòàõ òåêñòà ïîÿâÿòñÿ ñïåöèàëüíûå îáîçíà÷åíèÿ ýòèõ ñèìâîëîâ (òàáë. 3.1). Òàáëèöà 3.1 Ïðèìåðû ñêðûòûõ (íåïå÷àòàåìûõ) ñèìâîëîâ Ñèìâîë Êëàâèøè ââîäà Îáîçíà÷å- íèå Ñèìâîë Êëàâèøè ââîäà Îáîçíà÷å- íèå Ïðîáåë Ïðîáåë ∙ Íåðàçðûâ- íûé ïðîáåë Ctrl + Shift + ïðîáåë  Êîíåö àáçàöà Enter ¶ Ðàçðûâ ñòðîêè Shift + Enter  Òàáóëÿöèÿ Tab  Ðàçðûâ ñòðàíèöû Ctrl + Enter Разрыв страницы Âêëþ÷åíèå ðåæèìà îòîáðàæåíèÿ ñêðûòûõ ñèìâîëîâ ïîçâîëÿåò âèäåòü íà ýêðàíå âñå ñèìâîëû òåêñòà è ëó÷øå ïîíèìàòü ñòðóêòóðó äîêóìåíòà. Òàê, íàïðèìåð, åñëè óäàëèòü ñèìâîë Êîíåö àáçàöà ¶, òî ýòîò àáçàö îáúåäèíèòñÿ ñî ñëåäóþùèì. À åñëè â ëþáîì ìåñòå àáçàöà óñòàíîâèòü êóðñîð è íàæàòü êëàâèøó Enter, òî àáçàö â ýòîé ïîçèöèè áóäåò ðàçäåëåí íà äâà è â ìåñòå ðàçðûâà ïîÿâèòñÿ ñèìâîë Êîíåö àáçàöà ¶. À â òåõ ìåñòàõ òåêñòà, ãäå íà- æèìàëè êëàâèøó Ïðîáåë, áóäåò îòîáðàæàòüñÿ ñêðûòûé ñèìâîë •, åñëè åãî óäàëèòü, òî ñëîâà â ýòîì ìåñòå «ñëèïíóòñÿ». Ðåäàêòèðîâàíèå òåêñòà è ôîðìàòèðîâàíèå ëþáûõ ñèìâîëîâ, âñòàâëåííûõ â òåêñò, îñóùåñòâëÿþòñÿ ïî èçâåñòíûì âàì ïðàâèëàì. Некоторые последовательности символов при вводе Word 2007 автоматически заменяет на специальные символы. Примеры таких последовательностей приве- дены в таблице 3.2. Для тех, кто хочет знать больше
  • 73.
    373737373737373737373737373737373737373737373737373737373733 ОБРАБОТКА ТЕКСТОВЫХ ДАННЫХ Таблица3.2 Ввод специальных символов Последовательность введенных символов Специаль- ный символ Последовательность введенных символов Специаль- ный символ слово, пробел, дефис, пробел, слово – тире --> минус, минус, больше  :)  :|  Режим автоматической замены некоторых последовательностей символов на специальные в Word 2007 установлен по умолчанию. Пользователь может по собственному желанию добавить в список автозамены свои элементы, выбрав кнопку Автозамена в диалоговом окне Символ. Äëÿ âñòàâêè ñèìâîëîâ, êîòîðûõ íåò íà êëàâèàòóðå, â LibreOffice Writer ñëåäóåò âûáðàòü êíîïêó Ñïåöèàëüíûå ñèìâîëû íà ïàíåëè èíñòðóìåí- òîâ Ñòàíäàðòíàÿ. Äëÿ îòîáðàæåíèÿ ñêðûòûõ ñèìâîëîâ ñëåäóåò âûáðàòü êíîïêó Íåïå÷àòà- åìûå ñèìâîëû íà ïàíåëè èíñòðóìåíòîâ Ñòàíäàðòíàÿ. СПИСКИ И ИХ СОЗДАНИЕ В ТЕКСТОВОМ ДОКУМЕНТЕ Îñîáûì âèäîì ôîðìàòèðîâàíèÿ àáçàöåâ òåêñòîâîãî äîêóìåíòà ÿâëÿåòñÿ îôîðìëåíèå èõ â âèäå ñïèñêîâ.  âèäå ñïèñêîâ ìîãóò ïðåäñòàâëÿòüñÿ ïå- ðå÷íè îáúåêòîâ, îïèñàíèÿ ïîðÿäêà äåéñòâèé è ò. ï. Íàïðèìåð, ñïèñîê ôàìèëèé ó÷åíèêîâ êëàññà, èíñòðóêöèÿ ïî ïîëüçîâàíèþ ïðèáîðîì, ïåðå- ÷åíü ïðàâèë îôîðìëåíèÿ äîêóìåíòà, ñïèñîê ëåêàðñòâ â àïòå÷êå, ïîñëåäî- âàòåëüíîñòü äåéñòâèé ïðè ïðèãîòîâëåíèè êàêîãî-ëèáî áëþäà.  òåêñòîâîì ïðîöåññîðå Word 2007 ìîæíî ñîçäàâàòü ñïèñêè òðåõ òèïîâ:  Ìàðêèðîâàííûé, â êîòîðîì êàæäûé ýëåìåíò ñïèñêà â íà÷àëå ïåðâîé ñòðîêè àáçàöà îòìå÷àåòñÿ íåêîòîðûì ñèìâîëîì (ìàðêåðîì). Íàïðè- ìåð: Âðåìåíà ãîäà:  Çèìà  Âåñíà  Ëåòî  Îñåíü Âðåìåíà ãîäà:  Çèìà  Âåñíà  Ëåòî  Îñåíü Âðåìåíà ãîäà:  Çèìà  Âåñíà  Ëåòî  Îñåíü  Íóìåðîâàííûé, â êîòîðîì â íà÷àëå ïåðâîé ñòðîêè êàæäîãî àáçàöà ñïèñêà óêàçûâàåòñÿ èõ íîìåð. Ïîðÿäêîâûé íîìåð â ñïèñêå ìîæåò çà- äàâàòüñÿ ÷èñëîì, áóêâîé èëè ÷èñëèòåëüíûì è ò. ï. Íàïðèìåð: Ãîðîäà: 1. Çàïîðîæüå 2. Êèåâ 3. Êðåìåí÷óã 4. ×åðíîâöû Îáúåêòû äîêó- ìåíòà: a) ñèìâîë b) àáçàö c) ñòðàíèöà d) äîêóìåíò Ñîäåðæàíèå ó÷åáíèêà: Ïóíêò 1. Òåêñòîâûé ïðîöåññîð Ïóíêò 2. Òàáëè÷íûé ïðîöåññîð Ïóíêò 3. Ãðàôè÷åñêèé ðåäàêòîð Ïóíêò 4. Ìóëüòèìåäèéíûå ïðåçåíòàöèè Для тех, кто работает с LibreOffice
  • 74.
    Ãëàâà 3 47474747474747474747474747474747474747474747474747474747474  Ìíîãîóðîâíåâûé,â êîòîðîì â ýëåìåíòû ñïèñêà ìîãóò áûòü âëîæåíû äðóãèå ñïèñêè. Ìàêñèìàëüíîå êîëè÷åñòâî âëîæåíèé ýëåìåíòîâ ìíî- ãîóðîâíåâîãî ñïèñêà – 9 óðîâíåé. Íàïðèìåð: Âðåìåíà ãîäà: 1. Çèìà • Äåêàáðü • ßíâàðü • Ôåâðàëü 2. Âåñíà • Ìàðò • Àïðåëü • Ìàé 3. Ëåòî 4. Îñåíü Âðåìåíà ãîäà: 1. Çèìà à) Äåêàáðü á) ßíâàðü â) Ôåâðàëü 2. Âåñíà à) Ìàðò á) Àïðåëü â) Ìàé 3. Ëåòî 4. Îñåíü Âðåìåíà ãîäà: 1. Çèìà 1.1. Äåêàáðü 1.2. ßíâàðü 1.3. Ôåâðàëü 2. Âåñíà 2.1. Ìàðò 2.2. Àïðåëü 2.3. Ìàé 3. Ëåòî 4. Îñåíü Ñóùåñòâóåò íåñêîëüêî ñïîñîáîâ îôîðìëåíèÿ ôðàãìåíòà òåêñòà â âèäå ñïèñêà. I ñ ï î ñ î á. Îñíîâíîé. Äî íà÷àëà ââîäà ñïèñêà ñëåäóåò ðàçìåñòèòü êóð- ñîð â íåîáõîäèìîì ìåñòå äîêóìåíòà è âûïîëíèòü Ãëàâíàÿ  Àáçàö  Ìàðêåðû èëè Íóìåðàöèÿ .  òåêóùåì ìåñòå äîêóìåíòà ïîÿâèòñÿ ìàðêåð èëè íîìåð òîãî âèäà ñïèñêà, êîòîðûé èñïîëüçîâàëñÿ ïîñëåäíèì. Äëÿ âûáîðà äðóãîãî âèäà ìàðêåðà èëè íîìåðà ñëåäóåò âûáðàòü êíîïêó ó íóæíîãî òèïà ñïèñêà è â îòêðûòîì ïåðå÷íå Áèáëèîòåêà ìàðêåðîâ èëè Áèáëèîòåêà íóìåðàöèè (ðèñ. 3.3) âû- áðàòü íóæíûé âàðèàíò îôîðìëåíèÿ. Ïî- ñëå ýòîãî ìîæíî ââîäèòü ïåðâûé ýëå- ìåíò ñïèñêà. Ïîñëå ââîäà ïåðâîãî ýëåìåíòà ñïèñêà íóæíî íàæàòü êëàâèøó Enter – â ñëå- äóþùåé ñòðîêå àâòîìàòè÷åñêè ïîÿâÿò- ñÿ íîìåð èëè ìàðêåð. Êîãäà ïîñëåäíèé ýëåìåíò ñïèñêà áóäåò ââåäåí, íóæíî ïî- âòîðíî âûáðàòü êíîïêó ñîîòâåòñòâóþ- ùåãî ñïèñêà íà Ëåíòå, èëè äâàæäû íà- æàòü Enter, èëè óäàëèòü íîìåð èëè ìàðêåð êëàâèøåé Backspace. ІІ ñ ï î ñ î á. Ïðåîáðàçîâàíèå àáçàöåâ â ñïèñîê. Åñëè íåêîòîðûå àáçà- öû ââåäåííîãî ðàíåå òåêñòà òðåáóåòñÿ îôîðìèòü êàê ñïèñîê, òî ñëåäóåò: 1. Âûäåëèòü íåîáõîäèìûå àáçàöû. 2. Âûáðàòü íà Ëåíòå êíîïêó ìåíþ ñîîòâåòñòâóþùåãî òèïà ñïèñêà: Ìàðêåðû èëè Íóìåðàöèÿ . 3. Âûáðàòü â ñïèñêå íåîáõîäèìûé âèä ìàðêåðà èëè íîìåðà. Ïîñëå ýòîãî ó ïåðâîé ñòðîêè êàæäîãî èç âûäåëåííûõ àáçàöåâ ïîÿâèòñÿ âûáðàííûé ìàðêåð èëè íîìåð. ІІІ с п о с о б. Автоматическое создание списка. Разместив курсор в нуж- ном месте документа, следует ввести некоторые символы, которые определяют желаемый вид списка (табл. 3.3), и нажать клавишу Пробел. Сразу же условные Рис. 3.3. Виды маркированных и нумерованных списков Для тех, кто хочет знать больше
  • 75.
    75757575757575757575757575757575757575757575757575757575755 ОБРАБОТКА ТЕКСТОВЫХ ДАННЫХ символыпревратятся в соответствующий маркер или номер. Далее можно начи- нать ввод первого элемента списка. Таблица 3.3 Символы для создания списка Символы Оформление списка Символы Оформление списка Для маркированных списков звездочка * • буква о ◦ минус - – больше >  Для нумерованных списков символ 1 и точка. 1. символ 1 и скобка 1) символ 1 и символ больше > 1> буква а и скобка а)  LibreOffice Writer äëÿ îôîðìëåíèÿ íåêîòîðîãî ôðàãìåíòà òåêñòà â âèäå ñïèñêà ñëåäóåò èñïîëüçîâàòü êíîïêè Ìàðêèðîâàííûé ñïèñîê èëè Íóìåðàöèÿ íà ïàíåëè èíñòðóìåíòîâ Ôîðìàòèðîâàíèå. Áîëåå øèðîêèå âîçìîæíîñòè ïî óñòàíîâêå ñâîéñòâ ñïèñêîâ ïðåäîñòàâëÿþò ïîëüçîâàòåëþ ýëåìåíòû îêíà Íóìåðàöèÿ è ìàðêèðîâêà, êîòîðîå ìîæíî îòêðûòü, âûïîë- íèâ Ôîðìàò  Ìàðêåðû è íóìåðàöèÿ èëè âûáðàâ êîìàíäó Åùå ìàðêå- ðû â ñïèñêå îäíîé èç óêàçàííûõ êíîïîê. РЕДАКТИРОВАНИЕ СПИСКОВ Â òåêñòîâîì ïðîöåññîðå Word 2007 ñîçäàííûå ñïèñêè óäîáíî ðåäàêòèðîâàòü. Åñëè â ëþáîì ìåñòå ñïèñêà íóæíî ïðèáàâèòü åùå îäíó ñòðîêó, òî ïîñëå ïðåäûäóùåãî ýëåìåíòà ñïèñêà ñëåäóåò íàæàòü êëàâèøó Enter – áóäåò âñòàâëåí äîïîëíèòåëüíûé àáçàö ñ íîìåðîì èëè ìàðêåðîì, à íóìåðàöèÿ ïî- ñëåäóþùèõ ýëåìåíòîâ ñïèñêà àâòîìàòè÷åñêè èçìåíèòñÿ. Äëÿ òîãî ÷òîáû óäàëèòü ýëåìåíò ñïèñêà, íóæíî âûäåëèòü òðåáóåìûé àáçàö è íàæàòü êëàâèøó Delete èëè Backspace – ýëåìåíò ñïèñêà áóäåò óäàëåí, íóìåðàöèÿ àâòîìàòè÷åñêè èçìåíèòñÿ. Èíîãäà íåîáõîäèìî â íåêîòîðîì ìåñòå òåêñòà îòìåíèòü íóìåðàöèþ, íà- ïðèìåð, äëÿ ââîäà òåêñòà, êîòîðûé íå ÿâëÿåòñÿ ýëåìåíòîì ñïèñêà.  òàêîì ñëó÷àå íóìåðàöèþ ñëåäóåò óäàëèòü ïîâòîðíûì âûáîðîì êíîïêè ñïèñêà íà Ëåíòå èëè íàæàòèåì Backspace. Ïðè êîïèðîâàíèè è ïåðåìåùåíèè ôðàãìåíòîâ íóìåðîâàííûõ ñïèñêîâ àâòîìàòè÷åñêàÿ íóìåðàöèÿ ìîæåò íå ñîîòâåòñòâî- âàòü ïîòðåáíîñòè ïîëüçîâàòåëÿ. Äëÿ èçìåíåíèÿ íó- ìåðàöèè ýëåìåíòîâ ñïèñêà ñëåäóåò: 1. Âûáðàòü óêàçàòåëåì ìûøè ìåñòî â íà÷àëå ñòðîêè ïåðåä íîìåðîì, êîòîðûé íóæíî èçìå- íèòü. Ïðè ýòîì íóìåðàöèÿ ýëåìåíòîâ ñïèñêà âûäåëèòñÿ. 2. Îòêðûòü êîíòåêñòíîå ìåíþ âûäåëåííîãî ôðàã- ìåíòà (ðèñ. 3.4). Для тех, кто работает с LibreOffice Рис. 3.4. Контекстное меню номера списка
  • 76.
    Ãëàâà 3 676767676767676767676767676767676767676767676767676767676766 3. Âûáðàòüíóæíûé âàðèàíò èçìåíåíèÿ íîìåðà: Íà÷àòü çàíîâî ñ 1 – íóìåðàöèÿ ýëåìåíòîâ ñïèñêà íà÷íåòñÿ ñ ïåðâî- ãî íîìåðà. Ïðîäîëæèòü íóìåðàöèþ – íóìåðàöèÿ ïîñëåäóþùèõ ýëåìåíòîâ ñïèñêà áóäåò ïðîäîëæåíà äàëüøå îò ïðåäûäóùåãî íîìåðà. Çàäàòü íà÷àëüíîå çíà÷åíèå – íóìåðàöèÿ ýëåìåíòîâ ñïèñêà íà÷íåò- ñÿ ñ íîìåðà, êîòîðûé óêàæåò ïîëüçîâàòåëü. Ýëåìåíòû ñïèñêà ìîæíî îòñîðòèðîâàòü â àëôàâèòíîì, ÷èñëîâîì èëè õðî- íîëîãè÷åñêîì ïîðÿäêå (ïî óáûâàíèþ èëè ïî âîçðàñòàíèþ). Ïðè ýòîì íóìå- ðàöèÿ ýëåìåíòîâ îñòàíåòñÿ ïîñëåäîâà- òåëüíîé, à àáçàöû òåêñòà áóäóò ïåðå- ñòàâëåíû â ñîîòâåòñòâèè ñ âûáðàííûì ïîðÿäêîì. Äëÿ ýòîãî íóæíî âûïîëíèòü ñëåäóþ- ùèé àëãîðèòì: 1. Âûäåëèòü àáçàöû, êîòîðûå óïîðÿ- äî÷èâàþòñÿ. 2. Âûïîëíèòü Ãëàâíàÿ  Àáçàö  Ñîðòèðîâêà . 3. Óñòàíîâèòü â äèàëîãîâîì îêíå Ñî- ðòèðîâêà òåêñòà (ðèñ. 3.5) ñëåäóþ- ùèå çíà÷åíèÿ: Ñîðòèðîâàòü ïî – àáçàöàì. Òèï äàííûõ – òåêñò, ÷èñëî èëè äàòà. Ïîðÿäîê ñîðòèðîâêè – ïî âîçðàñòàíèþ èëè ïî óáûâàíèþ. 4. Âûáðàòü êíîïêó ÎÊ. ФОРМАТИРОВАНИЕ СПИСКОВ Ïðè íåîáõîäèìîñòè ïîëüçîâàòåëü ìîæåò îòôîðìàòèðîâàòü ñîçäàííûé ñïèñîê: èçìåíèòü âèä ìàðêåðà, åãî ôîðìàò, ñïîñîá íóìåðàöèè, ñïîñîá âû- ðàâíèâàíèÿ ñïèñêà, îòñòóïû òåêñòà îò ìàðêåðà è íîìåðà è äð. Äëÿ ýòîãî ñëåäóåò âûäåëèòü íóæíûå ýëåìåíòû ñïèñêà è âûïîëíèòü ôîð- ìàòèðîâàíèå èçâåñòíûìè ñðåäñòâàìè – èñïîëüçîâàòü ýëåìåíòû óïðàâëåíèÿ ìèíè-ïàíåëè âêëàäêè Ãëàâíàÿ, äèàëîãîâûõ îêîí è äð. Òàêæå ìîæíî èñ- ïîëüçîâàòü ìàðêåðû íà ãîðèçîíòàëüíîé ëèíåéêå äëÿ èçìåíåíèÿ îòñòóïîâ òåêñòà ñïèñêà îò ïîëåé (ðèñ. 3.6). Äëÿ óñòàíîâêè îòñòóïà òåêñòà ñïèñêà îò íîìåðà èëè ìàðêåðà èñïîëüçó- åòñÿ òàáóëÿöèÿ – ñðåäñòâî, êîòîðîå äàåò âîçìîæíîñòü ðàçìåùàòü îáúåêòû â ñòðîêå â ñòðîãî îïðåäåëåííûõ ìåñòàõ (ïîçèöèÿõ òàáóëÿöèè). Íà ëèíåéêå ïîçèöèÿ òàáóëÿöèè, ïî óìîë÷àíèþ, îòìå÷àåòñÿ ìåòêîé . Êàê âèäíî íà ðèñóíêå 3.6 ñëåâà, ìåòêà òàáóëÿöèè ñòîèò íà îòìåòêå 1 ñì, à ñïðàâà – Рис. 3.5. Окно Сортировка текста Рис. 3.6. Маркеры и метка табуляции на линейке
  • 77.
    7777777777777777777777777777777777777777777777777777777777 ОБРАБОТКА ТЕКСТОВЫХ ДАННЫХ íàîòìåòêå 2 ñì. Ïîýòîìó òåêñò ýëåìåíòîâ ñïèñêà íà÷èíàåòñÿ èìåííî ñ òàêèì îòñòóïîì. Äëÿ óñòàíîâêè ìåòêè òàáóëÿöèè ñëåäóåò íà ëèíåéêå âûáðàòü íóæíîå ìå- ñòî. ×òîáû èçìåíèòü ïîçèöèþ òàáóëÿöèè, íóæíî ïåðåòàùèòü ñîîòâåòñòâóþ- ùóþ ìåòêó âäîëü ëèíåéêè â íîâîå ìåñòî. Äëÿ óäàëåíèÿ ïîçèöèè òàáóëÿöèè äîñòàòî÷íî ïåðåìåñòèòü ìåòêó òàáóëÿöèè çà ïðåäåëû ëèíåéêè. Òàêæå óñòàíîâèòü è èçìåíèòü ïîçèöèþ òàáóëÿöèè ìîæíî â îêíå Òàáó- ëÿöèÿ, äëÿ ÷åãî ñëåäóåò âûïîëíèòü Ãëàâíàÿ  Àáçàö  Òàáóëÿöèÿ. Îäíîé èç îñîáåííîñòåé ôîðìàòèðîâàíèÿ ñïèñêîâ ÿâëÿåòñÿ òî, ÷òî ôîðìàò ìàðêåðîâ (íîìåðîâ) è ôîð- ìàò ñèìâîëîâ òåêñòà ñïèñêà ìîæåò áûòü ðàçíûì. Åñëè âûáðàòü îäèí èç ìàðêåðîâ èëè íîìåðîâ ñïè- ñêà, òî áóäóò âûäåëåíû âñå àíàëîãè÷íûå îáúåêòû âî âñåì ñïèñêå. Äàëåå ìîæíî èçìåíÿòü èõ ôîðìàò íåçàâèñèìî îò ôîðìàòà ñèìâîëîâ òåêñòà ñïèñêà (ðèñ. 3.7). Ïðè íåîáõîäèìîñòè ïîëüçîâàòåëü ìîæåò ñîçäàòü ñîáñòâåííûé ôîðìàò îôîðìëåíèÿ ñïèñêà, âûáðàâ êîìàíäó Îïðåäåëèòü íîâûé ìàðêåð èëè Îïðåäåëèòü íîâûé ôîðìàò íîìåðà âíèçó äèàëîãîâûõ îêîí ñîîòâåòñòâóþùèõ ñïèñêîâ (ñì. ðèñ. 3.3).  îòêðûâ- øåìñÿ îêíå íåîáõîäèìî óñòàíîâèòü çíà÷åíèÿ ñâîéñòâ íîâîãî âèäà ñïèñêà. Многоуровневые списки Для создания многоуровневых списков следует выбрать на Ленте кнопку Мно- гоуровневый список урр . Чтобы выбрать вид многоуровневого списка, нужно открыть список команд этой кнопки и выбрать нужный вид списка в разделе Библиотека списков. Создание многоуровневого списка может начинаться с оформления одноуров- невого списка (маркированного или нумерованного). Превращение его в много- уровневый осуществляется изменением уровня вложенности некоторых элемен- тов списка с помощью кнопок Уменьшить отступ (переход на уровень выше) или Увеличить отступ (переход на уровень ниже), которые расположены на Ленте в группе Абзац. СОЗДАНИЕ КОЛОНОК В ТЕКСТОВОМ ДОКУМЕНТЕ Òåêñòîâûé ïðîöåññîð Word ïîçâîëÿåò ðàçìåùàòü òåêñò äîêóìåíòà â íå- ñêîëüêî êîëîíîê (ðèñ. 3.8). Êàê ýòî äåëàþò, íàïðèìåð, â ãàçåòàõ è æóðíàëàõ. Рис. 3.7. Пример форма- тирования списка Для тех, кто хочет знать больше Рис. 3.8. Пример текста, размещенного в три колонки
  • 78.
    Ãëàâà 3 878787878787878787878787878787878787878787878787878787878788 ×òîáû íåêîòîðûéôðàãìåíò òåêñòà ðàçìåñòèòü â êîëîíêàõ, åãî íóæíî âûäåëèòü è âûïîëíèòü ïîñëåäîâàòåëüíîñòü äåéñòâèé Ðàçìåòêà ñòðà- íèöû  Ïàðàìåòðû ñòðàíèöû  Êîëîíêè. Çàòåì â ñïèñêå ñëåäóåò âûáðàòü íóæíîå êîëè÷å- ñòâî êîëîíîê (ðèñ. 3.9). Òåêñò àâòîìàòè÷åñêè áó- äåò ðàçìåùåí âûáðàííûì ñïîñîáîì. ×òîáû îòìåíèòü ðàñïîëîæåíèå ôðàãìåíòà òåêñòà â êîëîíêàõ, ýòîò ôðàãìåíò íóæíî âûäåëèòü è óñòà- íîâèòü äëÿ íåãî ðåæèì îòîáðàæåíèÿ â îäíó êîëîí- êó. Ïðè ýòîì ïåðåä ïåðâîé ñòðîêîé è ïîñëå ïîñëåä- íåé ñòðîêè ôðàãìåíòà òåêñòà îñòàíóòñÿ ñêðûòûå ñèìâîëû Ðàçðûâ ðàçäåëà, êîòîðûå æåëàòåëüíî óäàëèòü.  LibreOffice Writer äëÿ îôîðìëåíèÿ íåêîòîðîãî ôðàãìåíòà òåêñòà â íå- ñêîëüêî êîëîíîê íóæíî âûäåëèòü ýòîò ôðàãìåíò, âûïîëíèòü Ôîðìàò  Êî- ëîíêè è â îêíå Êîëîíêè óñòàíîâèòü çíà÷åíèÿ ñâîéñòâ êîëîíîê ñ òåêñòîì. РЕДАКТИРОВАНИЕ И ФОРМАТИРОВАНИЕ КОЛОНОК Êîãäà êóðñîð íàõîäèòñÿ â òåêñòå, ðàçìåùåííîì â êîëîíêàõ, íà ãîðèçîí- òàëüíîé ëèíåéêå, êðîìå ìàðêåðîâ àáçàöà, ïîÿâëÿþòñÿ ìàðêåðû ãðàíèö êî- ëîíîê (ðèñ. 3.10), ïåðåòàñêèâàÿ êîòîðûå ìîæíî ìåíÿòü øèðèíó êîëîíîê è ðàññòîÿíèå ìåæäó íèìè. Ôîðìàòèðîâàíèå êîëîíîê ìîæíî âû- ïîëíèòü è â äèàëîãîâîì îêíå Êîëîíêè (ðèñ. 3.11), êîòîðîå îòêðûâàåòñÿ Ðàç- ìåòêà ñòðàíèöû  Ïàðàìåòðû ñòðà- íèöû  Êîëîíêè  Äðóãèå êîëîíêè. Çäåñü ìîæíî óñòàíîâèòü êîëè÷åñòâî êîëî- íîê, øèðèíó êàæäîé èç íèõ, ðàññòîÿíèå ìåæäó îòäåëüíûìè êîëîíêàìè, íàëè÷èå ðàçäåëèòåëÿ (âåðòèêàëüíàÿ ëèíèÿ ìåæäó êîëîíêàìè). Ïîñëå óñòàíîâêè çíà÷åíèé ñâîéñòâ êîëîíîê íóæíî âûáðàòü êíîï- êó ÎÊ. Рис. 3.9. Открытый список кнопки Колонки Для тех, кто работает с LibreOffice 1 2 3 4 1. Маркеры отступов абзацев 2. Маркер правой границы первой колонки 3. Промежуток между колонками 4. Маркер левой границы второй колонки Рис. 3.10. Маркеры границ колонок на горизонтальной линейке Рис. 3.11. Окно Колонки
  • 79.
    979797979797979797979797979797979797979797979797979797979799 ОБРАБОТКА ТЕКСТОВЫХ ДАННЫХ ñòîâûéïðîöåññîð Word 2007 ïîçâîëÿåò âñòàâëÿòü â òåêñò ñèìâîëû, òâóþùèå íà êëàâèàòóðå. Äëÿ ýòîãî èñïîëüçóþò ñïèñîê ñèìâîëîâ, êîòîðûé îòêðûâàåòñÿ âûáîðîì îäíîèìåííîé êíîïêè íà âêëàäêå Âñòàâêà â ãðóïïå Ñèìâîëû. Òàêæå â òåêñò ìîæíî âñòàâèòü ðàçëè÷íûå ìàëåíüêèå ðèñóíêè, âûáðàâ äëÿ ýòîãî ñïåöèàëüíûå øðèôòû MS Outlook, Webdings, Wingdings è äð. Ê ñêðûòûì (íåïå÷àòàåìûì) ñèìâîëàì îòíîñÿòñÿ ñèìâîëû, êîòîðûå ââîäÿòñÿ ïîëüçîâàòåëåì ñ êëàâèàòóðû, íå âûâîäÿòñÿ íà áóìàãó ïðè ïå÷àòè è, êàê ïðàâèëî, íå îòðàæàþòñÿ íà ýêðàíå, – ïðîáåë, êîíåö àáçàöà, òàáóëÿ- öèÿ è äð. Äëÿ îòîáðàæåíèÿ ýòèõ ñèìâîëîâ â òåêñòå ñëåäóåò âûïîëíèòü Ãëàâíàÿ  Àáçàö  Ïîêàçàòü âñå çíàêè . Àáçàöû òåêñòà ìîæíî îôîðìèòü â âèäå ìàðêèðîâàííûõ, íóìåðîâàí- íûõ èëè ìíîãîóðîâíåâûõ ñïèñêîâ, êîòîðûå èñïîëüçóþòñÿ äëÿ íàãëÿäíîãî ïðåäñòàâëåíèÿ ïåðå÷íÿ îáúåêòîâ. Äëÿ ýòîãî ñëåäóåò âûäåëèòü ôðàãìåíò òåêñòà ñ íóæíûìè àáçàöàìè è â ìåíþ êíîïîê Ìàðêåðû èëè Íóìåðà- öèÿ âûáðàòü íóæíûé âèä ñïèñêà. Ïðè ðåäàêòèðîâàíèè ñïèñêîâ ìîæíî äîáàâëÿòü íîâûå ýëåìåíòû ñïèñêà, óäàëÿòü ëèøíèå, ñîðòèðîâàòü ïî âîçðàñòàíèþ èëè óáûâàíèþ. Ïîä ôîðìà- òèðîâàíèåì ñïèñêà ïîíèìàþò óñòàíîâêó îòñòóïîâ ìàðêåðîâ îò ïîëÿ, îò- ñòóïîâ òåêñòà îò ìàðêåðîâ, èçìåíåíèå ôîðìàòà íîìåðîâ è âèäîâ ìàðêåðîâ, íà÷àëüíîãî íîìåðà ñïèñêà è ò. ï. Òàêæå ôðàãìåíò òåêñòà ìîæíî ðàçìåñòèòü â íåñêîëüêî êîëîíîê. Äëÿ ýòîãî ñëåäóåò âûäåëèòü íóæíûé òåêñò, âûïîëíèòü Ðàçìåòêà ñòðàíè- öû  Ïàðàìåòðû ñòðàíèöû  Êîëîíêè  Äðóãèå êîëîíêè, óñòàíîâèòü â îêíå Êîëîíêè íóæíîå êîëè÷åñòâî êîëîíîê, øèðèíó êàæäîé èç íèõ, ðàñ- ñòîÿíèå ìåæäó îòäåëüíûìè êîëîíêàìè, íàëè÷èå ðàçäåëèòåëÿ. Дайте ответы на вопросы 1. Êàê âñòàâèòü â òåêñò ñèìâîëû, îòñóòñòâóþùèå íà êëàâèàòóðå (ìà- òåìàòè÷åñêèå, ëàòèíñêèå, ãðàôè÷åñêèå)? Êàê îñóùåñòâëÿåòñÿ èõ ðåäàêòèðîâàíèå è ôîðìàòèðîâàíèå? 2. Êàêèå ñèìâîëû íàçûâàþò ñêðûòûìè (íåïå÷àòàåìûìè)? Ïðèâåäèòå ïðèìåðû òàêèõ ñèìâîëîâ. Äëÿ ÷åãî èõ èñïîëüçóþò? 3. Ñïèñêè êàêèõ òèïîâ ìîæíî ñîçäàòü â òåêñòîâîì äîêóìåíòå Word 2007? 4. Êàêîå íàçâàíèå è íàçíà÷åíèå êíîïîê , , ãðóïïû Àáçàö? 5.  ÷åì çàêëþ÷àåòñÿ àâòîìàòè÷åñêàÿ íóìåðàöèÿ ýëåìåíòîâ ñïèñêà? Êàê èçìåíèòü íîìåð ýëåìåíòà ñïèñêà? 6. Êàê îòìåíèòü íóìåðàöèþ (ìàðêèðîâêó) ïîñëå îêîí÷àíèÿ ââîäà ýëå- ìåíòîâ ñïèñêà? 7.  ñïèñêå ó÷åíèêîâ âàøåãî êëàññà áûëî ïðîïóùåíî íåñêîëüêî ôà- ìèëèé. Êàê âñòàâèòü èõ â ñïèñîê? 8. Ñïèñîê ó÷åíèêîâ âàøåãî êëàññà áûë ââåäåí â ïðîèçâîëüíîì ïîðÿä- êå. Êàê ðàçìåñòèòü ôàìèëèè â ñïèñêå â àëôàâèòíîì ïîðÿäêå? уууууууууууууууа ое ва ое в э о уа ое ва ое в э о уамое важное в этом пунктамое важное в этом пунктамое важное в этом пунктамое важное в этом пунктамое важное в этом пунктамое важное в этом пунктамое важное в этом пунктамое важное в этом пунктамое важное в этом пунктамое важное в этом пунктамое важное в этом пунктамое важное в этом пунктамое важное в этом пунктамое важное в этом пунктамое важное в этом пунктамое важное в этом пунктамое важное в этом пунктамое важное в этом пунктамое важное в этом пунктамое важное в этом пунктамое важное в этом пунктамое важное в этом пунктамое важное в этом пунктамое важное в этом пунктамое важное в этом пунктамое важное в этом пунктамое важное в этом пунктамое важное в этом пунктамое важное в этом пунктамое важное в этом пунктамое важное в этом пунктамое важное в этом пунктамое важное в этом пунктамое важное в этом пунктамое важное в этом пунктамое важное в этом пунктамое важное в этом пунктамое важное в этом пунктамое важное в этом пунктамое важное в этом пунктамое важное в этом пунктамое важное в этом пункта ое ва ое в это та ое ва ое в это т
  • 80.
    Ãëàâà 3 80808080808080808080808080808080808080808080808080808080808080 9. Êàêðàçìåñòèòü òåêñò â íåñêîëüêî êîëîíîê? Êàêèå ñâîéñòâà êîëî- íîê ìîæíî èçìåíÿòü? 10. Êàê ìîæíî óñòàíîâèòü øèðèíó êîëîíîê, îòñòóïû ìåæäó êîëîíêà- ìè, êîëè÷åñòâî êîëîíîê? Выполните задания 1. Îòêðîéòå ïðîãðàììó Word 2007 è ââåäèòå ïî 5 ðàçíûõ ãðàôè÷å- ñêèõ ñèìâîëîâ, èñïîëüçóÿ ãðàôè÷åñêèå øðèôòû MS Outlook, Webdings, Wingdings. Ñîõðàíèòå äîêóìåíò â ôàéëå ñ èìåíåì çàäà- íèå 3.1.1.docx â âàøåé ïàïêå. 2. Îòêðîéòå óêàçàííûé ó÷èòåëåì ôàéë (íàïðèìåð, Ãëàâà 3Ïóíêò 3.1 îáðàçåö 3.1.2.docx). Ïåðâûé–òðåòèé àáçàöû äîêóìåíòà îôîðìèòå êàê ìàðêèðîâàííûé ñïèñîê (ìàðêåð âûáåðèòå ñàìîñòîÿòåëüíî), àá- çàöû ÷åòâåðòûé–øåñòîé – êàê íóìåðîâàííûé ñïèñîê (âèä íóìåðà- öèè âûáåðèòå ñàìîñòîÿòåëüíî). Îòìåíèòå íóìåðàöèþ äëÿ çàãîëîâêà òåêñòà. Ñîõðàíèòå äîêóìåíò â ôàéëå ñ èìåíåì çàäàíèå 3.1.2.docx â âàøåé ïàïêå. 3. Ñîçäàéòå íîâûé äîêóìåíò è ââåäèòå ñïèñîê ôàìèëèé âàøèõ îäíî- êëàññíèêîâ â âèäå íóìåðîâàííîãî ñïèñêà. Óïîðÿäî÷üòå èõ ïî àëôà- âèòó. Ñîõðàíèòå äîêóìåíò â âàøåé ïàïêå â ôàéëå ñ èìåíåì çàäà- íèå 3.1.3-1.docx. Ïðåîáðàçóéòå ñïèñîê â ìàðêèðîâàííûé. Ñîõðàíè- òå äîêóìåíò â âàøåé ïàïêå ñ èìåíåì çàäàíèå 3.1.3-2.docx. 4. Ñîçäàéòå íîâûé äîêóìåíò è ââåäèòå ïåðå÷åíü ñåìè ÷óäåñ Óêðàèíû (ñâåäåíèÿ íàéäèòå â Èíòåðíåòå) â âèäå ìàðêèðîâàííîãî ñïèñêà. Óñòàíîâèòå ñëåäóþùèå çíà÷åíèÿ ñâîéñòâ: îòñòóï ìàðêåðà îò ëåâî- ãî ïîëÿ – 2 ñì, îòñòóï òåêñòà ýëåìåíòîâ ñïèñêà îò ìàðêåðà – 1 ñì. Ñîõðàíèòå äîêóìåíò â âàøåé ïàïêå â ôàéëå ñ èìåíåì çàäà- íèå 3.1.4.docx. 5. Îòêðîéòå óêàçàííûé ó÷èòåëåì ôàéë (íàïðèìåð, Ãëàâà 3Ïóíêò 3.1 îáðàçåö 3.1.5. docx). Îôîðìèòå äîêóìåíò ïî îáðàçöó, ïðåäñòàâëåííî- ìó â ôàéëå. Ñîõðàíèòå äîêóìåíò â âàøåé ïàïêå â ôàéëå ñ èìåíåì çàäàíèå 3.1.5.docx. 6. Âûÿñíèòå, èñïîëüçóÿ Ñïðàâêó, â êàêîì ñëó÷àå ìàðêåðû è íîìåðà ìîãóò íå ïîÿâëÿòüñÿ ïðè ñîçäàíèè ñïèñêà. Êàê ýòî èñïðàâèòü? 7. Íàéäèòå íà ñàéòå Microsoft Office Online ãðàôè÷åñêèå ìàðêåðû, ñ ïîìîùüþ Ñïðàâêè âûÿñíèòå, êàê èõ óñòàíîâèòü íà ñâîåì êîìïüþ- òåðå, è âûïîëíèòå ýòî. Îôîðìèòå ñ èõ èñïîëüçîâàíèåì ñïèñîê îá- ëàñòåé Óêðàèíû. Ñîõðàíèòå äîêóìåíò â âàøåé ïàïêå â ôàéëå ñ èìåíåì çàäàíèå 3.1.7.docx. 8. Îòêðîéòå óêàçàííûé ó÷èòåëåì ôàéë (íàïðèìåð, Ãëàâà 3Ïóíêò 3.1 îáðàçåö 3.1.8.docx).  îòêðûòîì äîêóìåíòå ðàçìåñòèòå òåêñò âòîðî- ãî àáçàöà â äâå êîëîíêè îäèíàêîâîé øèðèíû áåç ðàçäåëèòåëÿ. Òåêñò ÷åòâåðòîãî àáçàöà – â òðè êîëîíêè ðàçíîé øèðèíû ñ ðàçäåëè- òåëåì. Ñîõðàíèòå äîêóìåíò â âàøåé ïàïêå â ôàéëå ñ èìåíåì çàäà- íèå 3.1.8.docx.
  • 81.
    8181818181818181818181818181818181818181818181818181818181818 ОБРАБОТКА ТЕКСТОВЫХ ДАННЫХ 3.2.ТАБЛИЦЫ В ТЕКСТОВЫХ ДОКУМЕНТАХ3.2. ТАБЛИЦЫ В ТЕКСТОВЫХ ДОКУМЕНТАХ 1. Ïðèâåäèòå ïðèìåðû èñïîëüçîâàíèÿ òàáëèö â èçó÷åíèè ðàçëè÷íûõ øêîëü- íûõ ïðåäìåòîâ è â ïîâñåäíåâíîé æèçíè. 2. Êàê ïåðåìåñòèòü êóðñîð â òàáëè÷íîì ïðîöåññîðå? 3. Êàêèå ñâîéñòâà èìååò ãðàôè÷åñêîå èçîáðàæåíèå â òåêñòîâîì äîêóìåíòå? Êàêèå çíà÷åíèÿ îíè ìîãóò ïðèíèìàòü? ТАБЛИЦЫ И ИХ СВОЙСТВА Äëÿ óïîðÿäî÷åííîãî è íàãëÿäíîãî ïðåäñòàâëåíèÿ â äîêóìåíòàõ ðàçëè÷- íûõ äàííûõ èñïîëüçóþò òàáëèöû. Äàííûå, ïðåäñòàâëåííûå â òàáëèöå, âû- ãëÿäÿò áîëåå êîìïàêòíåå è óäîáíû äëÿ âîñïðèÿòèÿ (íàïðèìåð, òàáë. 3.4). Òàáëèöà 3.4 Ðàñïèñàíèå óðîêîâ â 8-À êëàññå № Ïîíåäåëüíèê Âòîðíèê Ñðåäà ×åòâåðã Ïÿòíèöà 1 Èíôîðìàòè- êà І ãð. Ôèçè÷åñêàÿ êóëüòóðà Ãåîìåòðèÿ Èíîñòðàí- íûé ÿçûê (àíãë.)Èíôîðìàòè- êà ІІ ãð. 2 Ôèçèêà Óêðàèíñêèé ÿçûê Ðóññêèé ÿçûê Èñòîðèÿ Óêðàèíû 3 Ôèçè÷åñêàÿ êóëüòóðà Óêðàèíñêàÿ ëèòåðàòóðà Àëãåáðà Âñåìèðíàÿ èñòîðèÿ Áèîëîãèÿ 10:45–11:15 Äèíàìè÷åñêèé ïåðåðûâ 4 Õèìèÿ Áèîëîãèÿ Õèìèÿ Ãåîãðàôèÿ Óêðàèíñêàÿ ëèòåðàòóðàÎñíîâû çäîðîâüÿ 5 Àëãåáðà Èíîñòðàí- íûé ÿçûê (àíãë.) Ôèçèêà Çàðóáåæíàÿ ëèòåðàòóðà Óêðàèíñêèé ÿçûê 6 Èñòîðèÿ Óêðàèíû Ãåîãðàôèÿ Èíôîðìàòè- êà І ãð. Òðóäîâîå îáó÷åíèå 2 óðîêà Ôèçè÷åñêàÿ êóëüòóðàÈíôîðìàòè- êà ІІ ãð. 14:00 êðóæêè
  • 82.
    Ãëàâà 3 8282828282828282828282828282828282828282828282828282828282828 Òàáëèöà ñîñòîèòèç ñòîëáöîâ è ñòðîê, íà ïåðåñå÷åíèè êîòîðûõ íàõî- äÿòñÿ ÿ÷åéêè. Ñòîëáöû, ñòðîêè, ÿ÷åéêè ÿâëÿþòñÿ îáúåêòàìè òàáëèöû. Òàáëèöà â Word 2007 ìîæåò ñîäåðæàòü äî 63 ñòîëáöîâ è ïðîèçâîëüíîå êîëè÷åñòâî ñòðîê. Êàê âèäíî èç ïðèâåäåííîãî ïðèìåðà (òàáë. 3.4), âûñîòà ñòðîê è øèðèíà ñòîëáöîâ òàáëèöû ìîãóò áûòü ðàçíûìè. Íåñêîëüêî ÿ÷ååê ìîãóò áûòü îáú- åäèíåíû â îäíó, à íåêîòîðûå ìîãóò áûòü ðàçäåëåíû íà íåñêîëüêî. Íàïðàâ- ëåíèå òåêñòà â ÿ÷åéêå ìîæåò áûòü ãîðèçîíòàëüíîå èëè âåðòèêàëüíîå. Äëÿ ðàçíûõ îáúåêòîâ òàáëèöû ìîæíî óñòàíîâèòü ãðàíèöû è çàëèâêó ðàçëè÷- íîãî òèïà. Òàáëèöà, êàê îáúåêò òåêñòîâîãî äîêóìåíòà, èìååò ñëåäóþùèå ñâîéñòâà:  ðàçìåð òàáëèöû – îïðåäåëÿåò øèðèíó òàáëèöû â ñàíòèìåòðàõ èëè â ïðîöåíòàõ îò øèðèíû ñòðàíèöû;  øèðèíà ñòîëáöîâ, âûñîòà ñòðîê, ðàçìåðû ÿ÷åéêè – îïðåäåëÿåòñÿ â ñàíòèìåòðàõ èëè ïðîöåíòàõ îò øèðèíû ñòðàíèöû;  ñïîñîá îáòåêàíèÿ òàáëèöû òåêñòîì – ìîæåò ïðèíèìàòü ñëåäóþùèå çíà÷åíèÿ: áåç îáòåêàíèÿ, ñ îáòåêàíèåì âîêðóã òàáëèöû;  ãðàíèöû òàáëèöû – îïðåäåëÿþòñÿ öâåòîì, òèïîì è øèðèíîé ãðàíèö âñåé òàáëèöû èëè îòäåëüíûõ åå îáúåêòîâ;  çàëèâêà îáúåêòîâ òàáëèöû – îïðåäåëÿåòñÿ öâåòîì, óçîðîì è ò. ï. СОЗДАНИЕ ТАБЛИЦЫ Â Word 2007 ñóùåñòâóåò íåñêîëüêî ñïîñîáîâ ñîçäàíèÿ òàáëèöû â òåê- ñòîâîì äîêóìåíòå: 1. Âñòàâèòü òàáëèöó ïðîñòîé ñòðóêòóðû. 2. Ðàçðàáîòàòü òàáëèöó ïðîèçâîëüíîé ñòðóêòóðû. 3. Ïðåâðàòèòü ôðàãìåíò òåêñòà â òàáëèöó. 4. Âñòàâèòü òàáëèöó èç êîëëåêöèè øàáëîíîâ. Âñå êîìàíäû ñîçäàíèÿ òàáëèö íàõîäÿòñÿ â ñïèñêå êíîïêè Òàáëèöà ãðóïïû Òàáëèöû âêëàäêè Âñòàâêà. Ðàññìîòðèì äâà ñïîñîáà, êîòîðûå èñ- ïîëüçóþò ÷àùå âñåãî. І ñ ï î ñ î á. Âñòàâèòü â äîêóìåíò òàáëèöó ïðîñòîé ñòðóêòóðû ìîæíî ñëåäóþùèì îáðà- çîì: 1. Âûáðàòü â äîêóìåíòå ìåñòî, ãäå íóæíî âñòàâèòü òàáëèöó. 2. Âûáðàòü íà âêëàäêå Âñòàâêà â ãðóïïå Òàáëèöû êíîïêó Òàáëèöà . 3. Âûäåëèòü íà ñõåìå íóæíîå êîëè÷åñòâî ñòðîê è ñòîëáöîâ è ùåëêíóòü ëåâóþ êíîïêó ìûøè. Íàïðèìåð, ñëåâà íà ðè- ñóíêå 3.12 âûäåëåíà òàáëèöà, ñîñòîÿùàÿ èç 3 ñòîëáöîâ è 4 ñòðîê. Òàêèì ñïîñîáîì ìîæíî âñòàâèòü â äîêóìåíò òàáëèöó, â êîòîðîé íå áîëåå 10 ñòîëáöîâ è 8 ñòðîê. Åñëè æå íóæíî ñîçäàòü áîëüøóþ òàáëèöó, òî ñëåäóåò âûïîëíèòü Âñòàâêà  Òàáëèöû  Òàáëèöà  Âñòàâèòü òàáëèöó. Çàòåì â ñîîòâåòñòâóþùèõ ïîëÿõ äèàëîãîâîãî îêíà Âñòàâêà òàáëèöû (ðèñ. 3.12, ñïðàâà) íóæíî óêàçàòü êîëè÷åñòâî ñòîëáöîâ è ñòðîê, ñïîñîá îïðåäåëåíèÿ øèðèíû ñòîëáöîâ íîâîé òàáëèöû è âûáðàòü êíîïêó ÎÊ. Рис. 3.12. Способы вставки таблицы
  • 83.
    83838383838383838383838383838383838383838383838383838383838383 ОБРАБОТКА ТЕКСТОВЫХ ДАННЫХ ІІñ ï î ñ î á. Åñëè òàáëèöà èìååò ñëîæíóþ ñòðóêòóðó, íàïðèìåð êàê íà ðèñóíêå 3.13, òî åå ìîæíî íà÷åðòèòü â äîêóìåíòå. Äëÿ ýòîãî ñëåäóåò: 1. Âûïîëíèòü Âñòàâêà  Òàáëèöû  Òàáëèöà  Íàðèñîâàòü òàá- ëèöó. 2. Íàðèñîâàòü óêàçàòåëåì, êîòîðûé ïðèìåò âèä êàðàíäàøà, êîíòóð âñåé òàáëèöû. 3. Íàðèñîâàòü ëèíèè, ðàçäåëÿþùèå ñòðîêè è ñòîëáöû. Åñëè â ïðîöåññå ÷åðòåæà òàáëèöû áûëè ñîçäàíû ëèøíèå èëè îøèáî÷íûå ëèíèè, èõ ìîæíî «ñòåðåòü», èñïîëüçîâàâ èíñòðóìåíò Ëàñòèê. Äëÿ ýòîãî ñëåäóåò âûáðàòü íà âêëàäêå Êîíñòðóêòîð â ãðóïïå Íàðèñî- âàòü ãðàíèöû êíîïêó Ëàñòèê , íàâåñòè óêàçàòåëü (åãî âèä ïðè ýòîì èçìåíèòñÿ) íà ëèøíþþ ëèíèþ è âûáðàòü åå. Ïîñëå óäàëåíèÿ ëèøíèõ ëèíèé êíîïêó Ëàñòèê ñëåäóåò îòêëþ÷èòü, âûáðàâ åå ïîâòîðíî. ІІІ с п о с о б. Выделенный фрагмент текста можно превратить в таблицу, вы- полнив последовательность действий Вставка  Таблицы  Таблица  Пре- образовать в таблицу. В диалоговом окне указать нужное количество столб-уу цов и символы, также нужно указать символ, который в выделенном фрагменте следует считать разделителями ячеек (пробел, табуляция, разрыв абзаца, точка с запятой и др.). Äëÿ âñòàâêè ïðîñòîé òàáëèöû â LibreOffice Writer íóæíî âûáðàòü êíîïêó Âñòàâèòü òàáëèöó íà ïàíåëè èíñòðóìåí- òîâ Ñòàíäàðòíàÿ è âûäåëèòü íà ñõåìå íóæ- íîå êîëè÷åñòâî ñòðîê è ñòîëáöîâ, çàòåì ùåëêíóòü ëåâóþ êíîïêó ìûøè. Òàêèì ñïî- ñîáîì ìîæíî âñòàâèòü â äîêóìåíò òàáëèöó, â êîòîðîé íå áîëåå 10 ñòîëáöîâ è 15 ñòðîê. Äëÿ âñòàâêè â äîêóìåíò òàáëèöû áîëü- øåãî ðàçìåðà ñëåäóåò âûïîëíèòü Òàá- ëèöà  Âñòàâèòü òàáëèöó. Çàòåì â ñî- îòâåòñòâóþùèõ ïîëÿõ äèàëîãîâîãî îêíà Âñòàâèòü òàáëèöó (ðèñ. 3.14) íóæíî óêà- çàòü êîëè÷åñòâî ñòîëáöîâ è ñòðîê, à òàêæå äðóãèå çíà÷åíèÿ ñâîéñòâ è âûáðàòü êíîïêó Âñòàâèòü. ВВОД ДАННЫХ В ТАБЛИЦУ И ПЕРЕМЕЩЕНИЕ ПО ТАБЛИЦЕ Ïîñëå òîãî êàê òàáëèöà ñîçäàíà, åå íóæíî çàïîëíèòü äàííûìè. Òåêñò ââîäèòñÿ â òåêóùóþ ÿ÷åéêó òàáëèöû ïî èçâåñòíûì âàì ïðàâèëàì ââîäà òåêñòà. Рис. 3.13. Таблица сложной структуры Для тех, кто хочет знать больше Для тех, кто работает с LibreOffice Рис. 3.14. Окно Вставить таблицу в LibreOffice Writer
  • 84.
    Ãëàâà 3 8484848484848484848484848484848484848484848484848484848484848 Ïðè ââîäåäàííûõ â ÿ÷åéêè øèðèíà ñòîëáöà è âûñîòà ñòðîêè àâòîìàòè- ÷åñêè èçìåíÿþòñÿ, ïîòîìó ÷òî òàêîé ðåæèì óñòàíîâëåí â ïðîãðàììå ïî óìîë÷àíèþ. ×òîáû ïåðåìåñòèòü êóðñîð â îïðåäåëåííóþ ÿ÷åéêó, åå íóæíî âûáðàòü óêà- çàòåëåì èëè âîñïîëüçîâàòüñÿ êëàâèøàìè óïðàâëåíèÿ êóðñîðîì (òàáë. 3.5). Òàáëèöà 3.5 Ïåðåìåùåíèå êóðñîðà â òàáëèöå Êëàâèøà Íàçíà÷åíèå Êëàâèøà Íàçíà÷åíèå Tab Ñëåäóþùàÿ ÿ÷åéêà òàá- ëèöû Shift + Tab Ïðåäûäóùàÿ ÿ÷åéêà òàá- ëèöû  Ñëåäóþùèé ñèìâîë òåêñòà â ÿ÷åéêå èëè ÿ÷åéêà  Ïðåäûäóùèé ñèìâîë òåêñòà â ÿ÷åéêå èëè ÿ÷åéêà  Ñëåäóþùàÿ ñòðîêà òåêñòà â ÿ÷åéêå èëè òàáëèöå  Ïðåäûäóùàÿ ñòðîêà òåêñòà â ÿ÷åéêå èëè òàáëèöå ВЫДЕЛЕНИЕ ОБЪЕКТОВ ТАБЛИЦЫ Òåêñò â ÿ÷åéêàõ òàáëèöû, ñàìó òàáëèöó è åå îáúåêòû ìîæíî ðåäàêòèðî- âàòü è ôîðìàòèðîâàòü. Äëÿ âûïîëíåíèÿ ýòèõ îïåðàöèé îáúåêòû òàáëèöû, íàä êîòîðûìè âûïîëíÿþòñÿ äåéñòâèÿ, íóæíî ñäåëàòü òåêóùèìè èëè âûäå- ëèòü. Âûäåëåíèå îáúåêòîâ ìîæíî âûïîëíèòü îäíèì èç äâóõ ñïîñîáîâ: 1. Èñïîëüçóÿ ìàíèïóëÿòîð ìûøü:  Äëÿ âûäåëåíèÿ îäíîé ÿ÷åéêè òàáëèöû – âûáðàòü âíóòðåííþþ îáëàñòü ÿ÷åéêè ó åå ëåâîé ãðàíèöû, êîãäà óêàçàòåëü ïðèîáðåòàåò âèä .  Äëÿ âûäåëåíèÿ îäíîé ñòðîêè – âûáðàòü âíåøíþþ îáëàñòü ñòðîêè òàá- ëèöû ó åå ëåâîé ãðàíèöû, êîãäà óêàçàòåëü ïðèîáðåòàåò âèä .  Äëÿ âûäåëåíèÿ îäíîãî ñòîëáöà – âûáðàòü âíåøíþþ îáëàñòü ñòîëáöà òàá- ëèöû ó åå âåðõíåé ãðàíèöû, êîãäà óêàçàòåëü ïðèîáðåòàåò âèä .  Äëÿ âûäåëåíèÿ âñåé òàáëèöû – âûáðàòü ìàðêåð íàä ëåâûì âåðõ- íèì óãëîì òàáëèöû, êîãäà óêàçàòåëü ïðèîáðåòàåò âèä .  Äëÿ âûäåëåíèÿ íåñêîëüêèõ ñìåæíûõ îáúåêòîâ òàáëèöû – âûäåëèòü îáëàñòü, â êîòîðóþ ïîïàäàþò íóæíûå îáúåêòû òàáëèöû.  Äëÿ âûäåëåíèÿ íåñêîëüêèõ íåñìåæíûõ îáúåêòîâ òàáëèöû – âûäå- ëèòü îäèí îáúåêò, çàòåì, óäåðæèâàÿ íàæàòîé êëàâèøó Ctrl, âûäåëèòü îñòàëüíûå íóæíûå îáúåêòû. 2. Èñïîëüçóÿ ýëåìåíòû óïðàâëåíèÿ Ëåíòû: ñäåëàòü íóæíûé îáúåêò òàá- ëèöû òåêóùèì, à çàòåì âûïîëíèòü Ðàáîòà ñ òàáëèöàìè  Ìàêåò  Òàáëèöà  Âûäåëèòü è âûáðàòü â ñïèñêå íóæíóþ êîìàíäó: Âû- äåëèòü ÿ÷åéêó, Âûäåëèòü ñòîëáåö, Âûäåëèòü ñòðîêó èëè Âûäåëèòü òàáëèöó. Äëÿ ñíÿòèÿ âûäåëåíèÿ îáúåêòà íóæíî âûáðàòü ìåñòî çà ïðåäåëàìè âû- äåëåíèÿ. Îáðàòèòå âíèìàíèå, ïðè âûáîðå ëþáîãî îáúåêòà òàáëèöû íà Ëåíòå ïî- ÿâëÿåòñÿ äâå âðåìåííûå âêëàäêè Êîíñòðóêòîð è Ìàêåò âî âðåìåííîì ðàç- äåëå Ðàáîòà ñ òàáëèöàìè.
  • 85.
    8858585858585858585858585858585858585858585858585858585858585 ОБРАБОТКА ТЕКСТОВЫХ ДАННЫХ РЕДАКТИРОВАНИЕТАБЛИЦЫ Ðåäàêòèðîâàíèå òåêñòà â òàáëèöå îñóùåñòâëÿåòñÿ îáû÷íûìè äëÿ Word ñïîñîáàìè. Êðîìå òîãî, äëÿ áûñòðîé î÷èñòêè ñîäåðæèìîãî âñåé òàáëèöû èëè åå îáúåêòîâ äîñòàòî÷íî èõ âûäåëèòü è íàæàòü êëàâèøó Delete: äàí- íûå áóäóò óäàëåíû, à ñàìà òàáëèöà îñòàíåòñÿ. Ðåäàêòèðîâàíèå ñàìîé òàáëèöû ïðåäóñìàòðèâàåò äîáàâëåíèå èëè óäàëåíèå îòäåëüíûõ åå îáúåêòîâ, îáúåäèíåíèå èëè ðàçäåëåíèå ÿ÷ååê òàáëèöû è ò. ï. Äîáàâëÿòü ïóñòûå ñòðîêè â êîíöå òàáëèöû ìîæíî ñ ïîìîùüþ êëàâèøè Tab. Äëÿ ýòîãî íóæíî ïîñòàâèòü êóðñîð â ïîñëåäíþþ ÿ÷åéêó òàáëèöû è íàæàòü ýòó êëàâèøó. Åñëè äîïîëíèòåëüíàÿ ñòðîêà íóæíà âíóòðè òàáëèöû, òî êóðñîð ñëåäóåò ïîñòàâèòü â êîíöå ñòðîêè, çà ïðåäåëàìè òàáëèöû è íà- æàòü êëàâèøó Enter. Óäàëèòü ëþáóþ âûäåëåííóþ ñòðîêó èëè ñòîëáåö òàáëèöû ìîæíî, íàæàâ êëàâèøó Backspace. Âñå ýëåìåíòû óïðàâëåíèÿ äëÿ âûïîëíåíèÿ îïåðàöèé ðåäàêòèðîâàíèÿ òàáëèöû íàõîäÿòñÿ íà âêëàäêå Ìàêåò (ðèñ. 3.15).  ãðóïïå Ñòðîêè è ñòîëá- öû ðàçìåùåíû êíîïêè äëÿ óäàëåíèÿ è âñòàâêè ñîîòâåòñòâóþùèõ îáúåêòîâ. Ýòè äåéñòâèÿ ïðèìåíÿþòñÿ ê âûäåëåííûì èëè òåêóùèì îáúåêòàì òàáëèöû. Рис. 3.15. Вкладка Макет Òàêæå äëÿ âûïîëíåíèÿ îïåðàöèé ðåäàêòèðîâàíèÿ ìîæíî âîñïîëüçî- âàòüñÿ êîìàíäàìè êîíòåêñòíîãî ìåíþ âûäåëåííûõ îáúåêòîâ òàáëèöû. Âñþ òàáëèöó, êàê åäèíûé îáúåêò òåêñòîâîãî äîêóìåíòà, ìîæíî ïåðåìå- ùàòü è êîïèðîâàòü. Äëÿ ýòîãî òàáëèöó íóæíî âûäåëèòü è ïðèìåíèòü èç- âåñòíûå âàì ñïîñîáû: ïåðåòàñêèâàíèå, ñî÷åòàíèå «ãîðÿ÷èõ» êëàâèø èëè ýëåìåíòû óïðàâëåíèÿ íà Ëåíòå. Если несколько ячеек таблицы, которые расположены рядом, нужно объеди- нить в одну, то их следует выделить и выбрать на вкладке Макет в группе Объ- единить кнопку Объединить ячейки . При этом текст ячеек «склеивается» и размещается в объединенной ячейке.р щ д Для разделения одной или нескольких смежных ячеек на несколько следуетя выполнить: 1. Выделить нужные ячейки таблицы. 2. Выбрать кнопку Разбить ячейки на вкладке Макет в группе Объединить. 3. Указать в диалоговом окне, на сколько строк и столбцов следует разделить ячейки. 4. Указать способ размещения текста после разделения, используя соответству- ющий флажок.щ ф Разделить ячейки или объединить ячейки можно также, использовав инстру- менты Нарисовать таблицу и Ластик группы Нарисовать границы вкладки Конструкторру р. Когда таблицу в документе нужно разделить на две для ввода между ними текста или переноса части таблицы на другую страницу, используют кнопку Для тех, кто хочет знать больше
  • 86.
    Ãëàâà 3 86868686868686868686868686868686868686868686868686868686868686 Разбить таблицугруппы Объединить вкладки Макет. Для этого курсор дол- жен находиться в той строке таблицы, где планируется разрыв.д р ц , д ру р р Если таблица большая и занимает больше одной страницы текстового доку- мента, то заголовки столбцов на других страницах можно вставить автоматиче- ски. Для этого следует выделить строки заголовка в начале таблицы и выполнить Макет  ДанныеД  Повторить строки заголовковр р . Для удаления таблицы из документа и представления ее содержимого в виде обычного текста можно выполнить автоматическое преобразование таблицы в текст. Для этого нужно выделить таблицу, выполнить Макет  Данные  Пре- образовать в текст и в диалоговом окне Преобразование в текст указать символ, который следует вставлять в местах бывшего разделения текста на от- дельные ячейки. ФОРМАТИРОВАНИЕ ТАБЛИЦЫ Ïîä ôîðìàòèðîâàíèåì òàáëèöû ïîíèìàþò ñëåäóþùèå îïåðàöèè: óñòà- íîâêà øèðèíû ñòîëáöîâ è âûñîòû ñòðîê, ñïîñîáà âûðàâíèâàíèÿ òàáëèöû íà ñòðàíèöå äîêóìåíòà è òåêñòà â ÿ÷åéêàõ, íàïðàâëåíèÿ òåêñòà â ÿ÷åéêå, öâåòà è òîëùèíû ãðàíèö ÿ÷ååê, çàëèâêè â ÿ÷åéêàõ è ò. ï. Äëÿ ôîðìàòèðîâàíèÿ òàáëèöû ïðåäíàçíà÷åíû ýëåìåíòû óïðàâëåíèÿ âðåìåííûõ âêëàäîê Ìàêåò (òàáë. 3.6) è Êîíñòðóêòîð ðàçäåëà Ðàáîòà ñ òàá- ëèöàìè íà Ëåíòå. Äëÿ ôîðìàòèðîâàíèÿ òåêñòà â ÿ÷åéêàõ ìîæíî ïðèìå- íÿòü ñòàíäàðòíûå ñðåäñòâà Word. Òàáëèöà 3.6 Íàçíà÷åíèå íåêîòîðûõ ýëåìåíòîâ óïðàâëåíèÿ âêëàäêè Ìàêåò Ýëåìåíò óïðàâëåíèÿ Íàçíà÷åíèå Ñïèñîê Âûðàâíèâàíèå Äëÿ óñòàíîâëåíèÿ ñïîñîáà âûðàâíèâàíèÿ òåêñòà â ÿ÷åé- êå – ñíèçó ïî ëåâîìó êðàþ, ïî öåíòðó, ïî öåíòðó ïî ïðàâîìó êðàþ è ò. ï. Êíîïêà Íàïðàâëåíèå òåêñòà Äëÿ óñòàíîâëåíèÿ ñïîñîáà ðàñïîëîæåíèÿ òåêñòà â ÿ÷åéêå – ãîðèçîíòàëüíîå èëè âåðòèêàëüíîå Êíîïêà Ïîëÿ ÿ÷åéêè Äëÿ îòêðûòèÿ äèàëîãîâîãî îêíà, â êîòîðîì ìîæíî óñòàíîâèòü ðàçìåð ïîëåé â ÿ÷åéêàõ è èíòåðâàë ìåæ- äó ÿ÷åéêàìè â òàáëèöå Ñ÷åò÷èêè Øèðèíà ñòîëáöà Âûñîòà ñòðîê Äëÿ óñòàíîâëåíèÿ òî÷íûõ ðàçìåðîâ îòäåëüíûõ îáú- åêòîâ òàáëèöû Ðàçìåðû îòäåëüíûõ îáúåêòîâ òàáëèöû ìîæíî èçìåíèòü è äðóãèìè ñïîñîáàìè:  Ïåðåòàñêèâàíèå ãðàíèö îáúåêòà. Íàâåäåíèå óêàçàòåëÿ íà ãðàíèöó ñòðîêè èëè ñòîëáöà â ïðåäåëàõ òàá- ëèöû ìåíÿåò åãî âèä: íà ãðàíèöå ñòðîêè óêàçàòåëü áóäåò èìåòü âèä , íà ãðàíèöå ñòîëáöà – . Ïðè ïåðåòàñêèâàíèè øòðèõîâàÿ ëèíèÿ áóäåò äåìîíñòðèðîâàòü íîâîå ïîëî- æåíèå ãðàíèöû îáúåêòà. 2 1 1. Маркеры границ столбцов 2. Маркеры границ строк Рис. 3.16. Границы строк и столбцов таблицы на линейках
  • 87.
    887878787878787878787878787878787878787878787878787878787878 ОБРАБОТКА ТЕКСТОВЫХ ДАННЫХ Ïåðåòàñêèâàíèå ìàðêåðà ãðàíèöû. Êîãäà êóðñîð íàõîäèòñÿ â îáëà- ñòè òàáëèöû, íà ãîðèçîíòàëüíîé ëèíåéêå ïîÿâëÿþòñÿ ìàðêåðû ãðà- íèö ñòîëáöîâ, à íà âåðòèêàëüíîé – ìàðêåðû ãðàíèö ñòðîê (ðèñ. 3.16). Ïðè èõ ïåðåòàñêèâàíèè ïî ëèíåéêå èçìåíÿþòñÿ ðàçìåðû ñîîòâåòñòâó- þùèõ ñòîëáöîâ è ñòðîê. Äëÿ ãðàíèö òàáëèöû èëè åå îòäåëüíûõ îáúåêòîâ ìîæíî óñòàíîâèòü öâåò, òîëùèíó, ñòèëü ëèíèé. Âíóòðåííèå ÷àñòè îáúåêòîâ òàáëèöû ìîæíî çàëèòü ðàçíûìè öâåòàìè, èñïîëüçóÿ ðàçëè÷íûå ñïîñîáû çàëèâêè. Ïî óìîë÷àíèþ â Word 2007 òàáëèöå íàçíà÷àåòñÿ îáðàìëåíèå òèïà «ñåòêà» – âñå ÿ÷åéêè èìåþò ãðàíèöû â âèäå òîíêèõ ñïëîøíûõ ëèíèé øèðèíîé 0,5 ïò áåç çàëèâêè. Èçìåíèòü çíà÷åíèå ýòèõ ñâîéñòâ ìîæíî, èñïîëüçóÿ ýëåìåíòû óïðàâëåíèÿ âðåìåííîé âêëàäêè Êîíñòðóêòîð (ðèñ. 3.17). Рис. 3.17. Вкладка Конструктор Äëÿ âûáîðà øèðèíû, òèïà, öâåòà ëèíèé ãðàíèö ïðåäíàçíà÷åíû ñîîòâåòñòâóþùèå ýëåìåíòû óïðàâëåíèÿ ãðóïïû Íàðèñîâàòü ãðàíèöû.  ãðóïïå Ñòèëè òàáëèö ìîæíî óñòàíîâèòü öâåò çàëèâêè îáúåêòîâ òàáëèöû (êíîïêà Çàëèâêà ), îòîáðàçèòü èëè ñíÿòü îòîáðàæåíèå òåõ èëè èíûõ ãðàíèö (êíîïêà Ãðàíèöû ). Óñòàíîâêó çíà÷åíèé ýòèõ ñâîéñòâ ìîæíî âûïîëíèòü è â äèàëîãîâîì îêíå ãðóïïû Íàðèñîâàòü ãðàíèöû. Óñòàíîâêó çíà÷åíèé, îïèñàííûõ âûøå, è äðóãèõ ñâîéñòâ òàáëèö, òàêèõ êàê ñïîñîá ðàñïîëîæåíèÿ òàáëèöû íà ñòðàíèöå, ñïîñîá îáòåêàíèÿ òàáëèöû òåêñòîì è ò. ï., ìîæíî âûïîëíèòü íà âêëàäêàõ äèàëîãîâîãî îêíà Ñâîéñòâà òàáëèöû (ðèñ. 3.18). Îòêðûòü ýòî îêíî ìîæíî ñîîòâåòñòâóþùåé êîìàíäîé êîíòåêñòíîãî ìåíþ òàáëèöû èëè êíîïêîé Ñâîéñòâà ãðóïïû Òàáëèöà âêëàäêè Ìàêåò. Также для форматирования таблицы можно применить один из встроенных стилей, которые устанавливают определенные значения параметров форматиро- вания объектов таблицы. Стиль можно выбрать в списке группы Стили таблиц на вкладке Конструктор. Выбор стиля сопровождается динамичным предваритель- ным просмотром будущего результата форматирования.р р удущ р у ф р р Используя флажки группы Параметры стилей таблиц вкладки Конструктор, в примененном стиле можно изменить форматы отдельных частей таблицы (стро- ки заголовка и итогов, первого и последнего столбцов, линий строк и столбцов). Рис. 3.18. Диалоговое окно Свойства таблицы Для тех, кто хочет знать больше
  • 88.
    Ãëàâà 3 88888888888888888888888888888888888888888888888888888888888888 Ðåäàêòèðîâàíèå èôîðìàòèðîâàíèå îáúåêòîâ òàáëèöû îñóùåñòâëÿåòñÿ ñ èñïîëüçîâàíèåì ìåíþ Òàáëèöà èëè ýëåìåíòîâ óïðàâëåíèÿ ïàíåëè èíñòðó- ìåíòîâ Òàáëèöà (ðèñ. 3.19), êîòîðàÿ ïîÿâëÿåòñÿ íà ýêðàíå ïðè óñòàíîâëå- íèè êóðñîðà â ïðåäåëàõ òàáëèöû. Рис. 3.19. Панель инструментов Таблица Äëÿ óïîðÿäî÷åíèÿ è íàãëÿäíîãî ïðåäñòàâëåíèÿ â äîêóìåíòàõ ðàçëè÷- íûõ äàííûõ èñïîëüçóþò òàáëèöû. Òàáëèöà ñîñòîèò èç ñòîëáöîâ è ñòðîê, íà ïåðåñå÷åíèè êîòîðûõ íàõîäÿòñÿ ÿ÷åéêè. Ñòîëáöû, ñòðîêè, ÿ÷åéêè ÿâëÿ- þòñÿ îáúåêòàìè òàáëèöû.  ÿ÷åéêàõ òàáëèöû ìîãóò ðàçìåùàòüñÿ òåêñò, ÷èñëà, ðèñóíêè, ôîðìóëû è äàæå äðóãèå òàáëèöû. Òàáëèöà, êàê îáúåêò òåêñòîâîãî äîêóìåíòà, èìååò ñëåäóþùèå ñâîéñòâà: ðàçìåð òàáëèöû, øèðèíà ñòîëáöîâ, âûñîòà ñòðîê, ñïîñîá âûðàâíèâàíèÿ òàá- ëèöû, ñïîñîá îáòåêàíèÿ òàáëèöû òåêñòîì, ãðàíèöû òàáëèöû, çàëèâêà îáú- åêòîâ òàáëèöû è ò. ï. Åñòü íåñêîëüêî ñïîñîáîâ âñòàâèòü â òåêñòîâûé äîêóìåíò òàáëèöó. Íàè- áîëåå îáùèé èç íèõ òàêîé: âûïîëíèòü Âñòàâêà  Òàáëèöû  Òàáëèöà  Âñòàâèòü òàáëèöó, çàòåì â ñîîòâåòñòâóþùèõ ïîëÿõ äèàëîãîâîãî îêíà Âñòàâêà òàáëèöû óêàçàòü êîëè÷åñòâî ñòîëáöîâ è ñòðîê, ñïîñîá îïðåäåëå- íèÿ øèðèíû ñòîëáöîâ íîâîé òàáëèöû è âûáðàòü êíîïêó ÎÊ. Ðåäàêòèðîâàíèå ñàìîé òàáëèöû ïðåäóñìàòðèâàåò äîáàâëåíèå èëè óäàëå- íèå îòäåëüíûõ åå îáúåêòîâ, îáúåäèíåíèå èëè ðàçáèòèå ÿ÷ååê òàáëèöû è ò. ï. Ïîä ôîðìàòèðîâàíèåì òàáëèöû ïîíèìàþò ñëåäóþùèå îïåðàöèè: óñòà- íîâêà øèðèíû ñòîëáöîâ è âûñîòû ñòðîê, ñïîñîáà âûðàâíèâàíèÿ òàáëèöû íà ñòðàíèöå è òåêñòà â ÿ÷åéêàõ, íàïðàâëåíèÿ òåêñòà â ÿ÷åéêå, öâåòà è òîëùèíû ãðàíèö ÿ÷ååê, çàëèâêè â ÿ÷åéêàõ è ò. ï. Âñå ýëåìåíòû óïðàâëåíèÿ äëÿ âûïîëíåíèÿ îïåðàöèé ðåäàêòèðîâàíèÿ è ôîðìàòèðîâàíèÿ òàáëèöû íàõîäÿòñÿ íà âêëàäêå Ìàêåò è Êîíñòðóêòîð âðåìåííîãî ðàçäåëà Ðàáîòà ñ òàáëèöàìè íà Ëåíòå. Дайте ответы на вопросы 1. Äëÿ ÷åãî â äîêóìåíòå èñïîëüçóþò òàáëèöû? Èç ÷åãî îíè ñîñòîÿò? 2. Êàêèå ñâîéñòâà òàáëèöû è êàêèå èõ âîçìîæíûå çíà÷åíèÿ? 3. Êàêèìè ñïîñîáàìè ìîæíî âñòàâèòü òàáëèöó â òåêñòîâûé äîêóìåíò? 4. ×òî ïîíèìàþò ïîä òåðìèíîì «òàáëèöà ñëîæíîé ñòðóêòóðû»? Êàêèì ñïîñîáîì åå óäîáíåå ñîçäàòü? 5. Êàê âûäåëèòü ðàçëè÷íûå îáúåêòû òàáëèöû? 6. Êàê ìîæíî óäàëèòü èëè âñòàâèòü ñòðîêè èëè ñòîëáöû â òàáëèöó? 7.  ÷åì áóäåò çàêëþ÷àòüñÿ îòëè÷èå íàæàòèÿ êëàâèø Delete è Backspace ïðè âûäåëåííîì ôðàãìåíòå òàáëèöû? 8.  êîíöå òàáëèöû íóæíî äîáàâèòü åùå îäíó ñòðîêó. Êàê ýòî ñäåëàòü áûñòðî? Êàê ïîñòóïèòü, ÷òîáû âñòàâèòü ñòðîêó âíóòðü òàáëèöû? Для тех, кто работает с LibreOffice уууууууууууууууСамое важное в этом пунктеСамое важное в этом пунктеСамое важное в этом пунктеСамое важное в этом пунктеСамое важное в этом пунктеСамое важное в этом пунктеСамое важное в этом пунктеСамое важное в этом пунктеСамое важное в этом пунктеСамое важное в этом пунктеСамое важное в этом пунктеСамое важное в этом пунктеСамое важное в этом пунктеСамое важное в этом пунктеСамое важное в этом пунктеСамое важное в этом пунктеСамое важное в этом пунктеСамое важное в этом пунктеСамое важное в этом пунктеСамое важное в этом пунктеСамое важное в этом пунктеСамое важное в этом пунктеСамое важное в этом пунктеСамое важное в этом пунктеСамое важное в этом пунктеСамое важное в этом пунктеСамое важное в этом пунктеСамое важное в этом пунктеСамое важное в этом пунктеСамое важное в этом пунктеСамое важное в этом пунктеСамое важное в этом пунктеСамое важное в этом пунктеСамое важное в этом пунктеСамое важное в этом пунктеСамое важное в этом пунктеСамое важное в этом пунктеСамое важное в этом пунктеСамое важное в этом пунктеСамое важное в этом пунктеСамое важное в этом пунктеСамое важное в этом пунктеСамое важное в этом пунктеСамое важное в этом пунктеСа ое а ое то теСа ое а ое то теСССССС
  • 89.
    89898989898989898989898989898989898989898989898989898989898989 ОБРАБОТКА ТЕКСТОВЫХ ДАННЫХ 9.Êàê èçìåíèòü ðàçìåðû ñòîëáöîâ èëè ñòðîê? 10. Êàêèå íàïðàâëåíèÿ òåêñòà â ÿ÷åéêå ìîæíî óñòàíîâèòü? Êàê ýòî ñäåëàòü? 11. Êàê áóäåò ðàçìåùåí òåêñò â ÿ÷åéêå, åñëè âûáðàòü êíîïêó ? 12.  êàêèõ ñëó÷àÿõ íóæíî îáúåäèíÿòü ÿ÷åéêè? Êîãäà ïîëüçîâàòåëþ íóæíî ðàçáèòü ÿ÷åéêè, êàê ýòî ìîæíî ñäåëàòü? 13. Ãäå íàõîäÿòñÿ ýëåìåíòû óïðàâëåíèÿ äëÿ ôîðìàòèðîâàíèÿ òàáëèö? Выполните задания 1. Ñîçäàéòå òàáëèöó ïî ïðèâåäåííîìó îáðàçöó. Ñîõðàíèòå äîêóìåíò â ôàéëå ñ èìåíåì çàäàíèå 3.2.1.docx â âàøåé ïàïêå. ÍÀ×ÈÑËÅÍÈÅ ÇÀÐÀÁÎÒÍÎÉ ÏËÀÒÛ Фамилия 1 квартал 2 квартал 3 квартал 4 квартал Иванов 2200.35 2200.35 2200.35 2200.35 Петров 3378.89 3378.89 3378.89 3378.89 Сидоров 5456.90 5456.90 5456.90 5456.90 Козлов 1456.67 1456.67 1456.67 1456.67 Андреев 4589.00 4589.00 4589.00 4589.00 2. Ñîçäàéòå â òåêñòîâîì äîêóìåíòå ðàñïèñàíèå óðîêîâ â âàøåì êëàññå ïî îáðàçöó òàáëèöû 3.4. Ñîõðàíèòå äîêóìåíò â âàøåé ïàïêå â ôàé- ëå ñ èìåíåì çàäàíèå 3.2.2.docx è îòïðàâüòå ôàéë ïî ýëåêòðîííîé ïî÷òå ó÷èòåëþ. 3. Îòêðîéòå óêàçàííûé ó÷èòåëåì ôàéë (íàïðèìåð, Ãëàâà 3Ïóíêò 3.2 îáðàçåö 3.2.3.docx). Óäàëèòå ïîñëåäíèé ñòîëáåö è ïîñëåäíþþ ñòðî- êó òàáëèöû. Âñòàâüòå ïåðåä ïåðâûì ñòîëáöîì äîïîëíèòåëüíûé ñòîë- áåö è ââåäèòå â åãî ÿ÷åéêè íîìåðà ñòðîê. Âñòàâüòå ïåðåä ïåðâîé ñòðîêîé åùå îäíó ñòðîêó. Îáúåäèíèòå âñå ÿ÷åéêè ñòðîêè è ââåäèòå â ÿ÷åéêó íàçâàíèå òàáëèöû. Ñîõðàíèòå äîêóìåíò â âàøåé ïàïêå â ôàéëå ñ èìåíåì çàäàíèå 3.2.3.docx. 4. Îòêðîéòå óêàçàííûé ó÷èòåëåì ôàéë (íàïðèìåð, Ãëàâà 3Ïóíêò 3.2 îáðàçåö 3.2.4.docx). Îòôîðìàòèðóéòå òàáëèöó ïî óêàçàííûì çíà÷å- íèÿì ñâîéñòâ. Ñîõðàíèòå äîêóìåíò â âàøåé ïàïêå â ôàéëå ñ èìåíåì çàäàíèå 3.2.4.docx. Îáúåêò òàáëèöû Øðèôò Ðàçìåð øðèôòà Öâåò ñèìâîëîâ Íà÷åðòà- íèå Âûðàâíè- âàíèå Ïåðâàÿ ñòðîêà Comic Sans MS 14 Òåìíî-çå- ëåíûé Ïîëóæèð- íûé Ïî öåíòðó ×åòâåðòàÿ ñòðîêà Arial 12 Òåìíî-ñè- íèé Êóðñèâ Ïî ëåâîìó êðàþ Ïåðâûé ñòîëáåö Times New Roman 14 ×åðíûé Îáû÷íûé Ïî ïðàâî- ìó êðàþ
  • 90.
    Ãëàâà 3 90909090909090909090909090909090909090909090909090909090909090 5. Ñîçäàéòåâ òåêñòîâîì äîêóìåíòå, èñïîëüçóÿ òàáëèöó, ñõåìó êëàññè- ôèêàöèè òðåóãîëüíèêîâ ïî ðàâåíñòâó ñòîðîí. Ñîõðàíèòå äîêóìåíò â âàøåé ïàïêå â ôàéëå ñ èìåíåì çàäàíèå 3.2.5.docx. Òðåóãîëüíèêè Ðàâíîñòîðîííèå Ðàâíîáåäðåííûå Ðàçíîñòîðîííèå 6. Ñîçäàéòå â òåêñòîâîì äîêóìåíòå òàáëèöó, çàêðàñèâ åå ÿ÷åéêè ïî ïðèâåäåííîìó îáðàçöó. Ñîõðàíèòå äîêóìåíò â âàøåé ïàïêå â ôàéëå ñ èìåíåì çàäàíèå 3.2.6.docx. 7. Ñîçäàéòå òàáëèöó-êàëåíäàðü íà òåêóùèé ìåñÿö. Ñîõðàíèòå äîêó- ìåíò â âàøåé ïàïêå â ôàéëå ñ èìåíåì çàäàíèå 3.2.7.docx. 8. Âû ñîçäàëè íîâûé äîêóìåíò, â êîòîðîì ñ ñàìîãî íà÷àëà ñòðàíèöû âñòàâèëè òàáëèöó è çàáûëè íàïèñàòü íàçâàíèå òàáëèöû. Âûÿñíèòå ñ ïîìîùüþ Ñïðàâêè, êàê âñòàâèòü òåêñò ïåðåä òàáëèöåé. Çàïèøèòå àëãîðèòì â òåòðàäü. 3.3. СОЗДАНИЕ, РЕДАКТИРОВАНИЕ3.3. СОЗДАНИЕ, РЕДАКТИРОВАНИЕ И ФОРМАТИРОВАНИЕ ГРАФИЧЕСКИХИ ФОРМАТИРОВАНИЕ ГРАФИЧЕСКИХ ОБЪЕКТОВ В ТЕКСТОВОМ ДОКУМЕНТЕОБЪЕКТОВ В ТЕКСТОВОМ ДОКУМЕНТЕ 1. Íàçîâèòå ñâîéñòâà ãðàôè÷åñêîãî èçîáðàæåíèÿ â òåêñòîâîì äîêóìåíòå Word 2007. Êàêèå çíà÷åíèÿ îíè ìîãóò ïðèíèìàòü? 2. Íàçîâèòå èçâåñòíûå âàì îïåðàöèè ðåäàêòèðîâàíèÿ ãðàôè÷åñêèõ èçîáðà- æåíèé â Word 2007. Êàê îíè âûïîëíÿþòñÿ? 3. Íàçîâèòå èçâåñòíûå âàì îïåðàöèè ôîðìàòèðîâàíèÿ ãðàôè÷åñêèõ èçîáðà- æåíèé â Word 2007. Êàê îíè âûïîëíÿþòñÿ? ГРАФИЧЕСКИЕОБЪЕКТЫВТЕКСТОВОМДОКУМЕНТЕИИХСВОЙСТВА  øåñòîì êëàññå âû íàó÷èëèñü âñòàâëÿòü â òåêñòîâûé äîêóìåíò ãðàôè÷å- ñêèå èçîáðàæåíèÿ. Ýòî áûëè ðèñóíêè, ñõåìû, äèàãðàììû è ò. ï. Èõ èñïîëü- çóþò äëÿ èëëþñòðàöèè ñîäåðæàíèÿ òåêñòîâîãî äîêóìåíòà. Âû óæå çíàåòå,
  • 91.
    9191919191919191919191919191919191919191919191919191919191919 ОБРАБОТКА ТЕКСТОВЫХ ДАННЫХ ÷òîãðàôè÷åñêèå îáúåêòû, âñòàâëåííûå â òåêñòîâûé äîêóìåíò, èìåþò îïðåäå- ëåííûå ñâîéñòâà: ðàçìåð èçîáðàæåíèÿ, ðàñïîëîæåíèå íà ñòðàíèöå, îáòåêà- íèå òåêñòîì, êîíòðàñòíîñòü è ÿðêîñòü, ãðàíèöû ðèñóíêà, çàëèâêà è ò. ï.  òåêñòîâûé äîêóìåíò ìîæíî âñòàâèòü ðàçëè÷íûå ãðàôè÷åñêèå èçîáðà- æåíèÿ. Äëÿ ýòîãî èñïîëüçóþò ýëåìåíòû óïðàâëåíèÿ ãðóïïû Èëëþñòðàöèè âêëàäêè Âñòàâêà:  Ðèñóíîê – äëÿ âñòàâêè ãðàôè÷åñêèõ èçîáðàæåíèé, ñîõðàíåííûõ íà âíåøíèõ íîñèòåëÿõ.  Êëèï – äëÿ âñòàâêè ãðàôè÷åñêèõ èçîáðàæåíèé èç ãîòîâûõ êîë- ëåêöèé êàðòèíîê, óñòàíîâëåííûõ íà êîìïüþòåðå, èëè ñ ñàéòà Office Online êîðïîðàöèè Microsoft.  Ôèãóðû – äëÿ âñòàâêè ðàçëè÷íûõ ëèíèé è ãåîìåòðè÷åñêèõ ôèãóð.  SmartArt – äëÿ âñòàâêè ðàçíîîáðàçíûõ ñõåì (îðãàíèçàöèîííûõ, èåðàðõè÷åñêèõ, öèêëè÷åñêèõ è ò. ï.).  Äèàãðàììà – äëÿ âñòàâêè ÷èñëîâûõ äèàãðàìì (ãèñòîãðàìì, ñåê- òîðíûõ äèàãðàìì, ãðàôèêîâ è ò. ï.). Èç ïåðå÷èñëåííûõ âèäîâ âû óæå óìååòå âñòàâëÿòü â òåêñòîâûé äîêóìåíò ãðàôè÷åñêèå èçîáðàæåíèÿ èç êîëëåêöèè Microsof ClipArt, èç êîëëåêöèè SmartArt, èç ðàçëè÷íûõ êîëëåêöèé ãðàôè÷åñêèõ èçîáðàæåíèé íà âíåøíèõ íîñèòåëÿõ, èç Èíòåðíåòà, èç ñîáñòâåííûõ öèôðîâûõ ôîòîàëüáîìîâ è äð.  ýòîì ïàðàãðàôå ðàññìîòðèì, êàê ñîçäàòü â òåêñòîâîì äîêóìåíòå ãðà- ôè÷åñêîå èçîáðàæåíèå, èñïîëüçóÿ ðàçëè÷íûå ãðàôè÷åñêèå ïðèìèòèâû (ðèñ. 3.20). Рис. 3.20. Примеры графических примитивов с разными значениями их свойств Ãðàôè÷åñêèå ïðèìèòèâû åñòü äâóõ âèäîâ – ëèíèÿ è ôèãóðà. Îáúåêò ëèíèÿ õàðàêòåðèçóåòñÿ ñëåäóþùèìè ñâîéñòâàìè: ôîðìà, òîë- ùèíà, òèï, øàáëîí, öâåò. Âîçìîæíûå çíà÷åíèÿ ýòèõ ñâîéñòâ ïðèâåäåíû â òàáëèöå 3.7. Òàáëèöà 3.7 Ïðèìåðû çíà÷åíèé ñâîéñòâ ëèíèè Ôîðìà ëèíèè Òîëùèíà ëèíèè Òèï ëèíèè Øàáëîí ëèíèè Öâåòà ëèíèè Ïðÿìàÿ Êðèâàÿ Ëîìàíàÿ
  • 92.
    Ãëàâà 3 9292929292929292929292929292929292929292929292929292929292929 Ôèãóðû îáðàçóþòñÿçàìêíóòûìè ëèíèÿìè. Ýòè çàìêíóòûå ëèíèè îáðàçóþò êîíòóð ôèãóðû, à ÷àñòü ïëîñêîñòè, êîòîðóþ îíè îãðàíè÷èâàþò, – âíóòðåííþþ îáëàñòü ôèãóðû (ðèñ. 3.21). Âíóòðåí- íÿÿ îáëàñòü ôèãóðû ìîæåò áûòü çàêðàøåíà. Ïðè ýòîì ìîæíî èñïîëüçîâàòü îäèí èç 5 ñïîñîáîâ (ýô- ôåêòîâ) çàëèâêè: îäíîðîäíóþ, ãðàäèåíòíóþ, çà- ëèâêó óçîðîì, òåêñòóðîé, ðèñóíêîì (òàáë. 3.8). Òàáëèöà 3.8 Ïðèìåðû çàêðàøèâàíèÿ âíóòðåííåé îáëàñòè ôèãóðû Îäíîðîäíàÿ çàëèâêà Ãðàäèåíòíàÿ çàëèâêà Çàëèâêà óçîðîì Çàëèâêà òåêñòóðîé Çàëèâêà ðèñóíêîì Îäíèì öâåòîì èç ïàëèòðû öâåòîâ Îòòåíêàìè íåñêîëüêèõ öâåòîâ ñ ïëàâ- íûìè ïåðåõî- äàìè ìåæäó íèìè Ìîçàè÷íûì ðèñóíêîì, èç êîëëåêöèè øàáëîíîâ Íåêîòîðûì èçîáðàæåíèåì èç êîëëåêöèè îáðàçöîâ Èçîáðàæåíè- åì èç ëþáîãî ãðàôè÷åñêîãî ôàéëà СОЗДАНИЕГРАФИЧЕСКИХПРИМИТИВОВИИЗОБРАЖЕНИЙВWORD2007 Ãðàôè÷åñêèå ïðèìèòèâû, êîòîðûå ìîæíî èñïîëüçîâàòü â Word 2007, ðàçäåëÿþò íà íå- ñêîëüêî ãðóïï: ëèíèè, îñíîâíûå ôèãóðû, ôè- ãóðíûå ñòðåëêè, ýëåìåíòû áëîê-ñõåì, âûíî- ñêè, çâåçäû è ëåíòû (ðèñ. 3.22).  Word 2007 èñïîëüçóåòñÿ íåñêîëüêî âèäîâ ëèíèé – ïðÿìàÿ ëèíèÿ, ñîåäèíèòåëüíàÿ ëèíèÿ, êðèâàÿ, ïîëèëèíèÿ è ðèñîâàííàÿ êðèâàÿ. Äëÿ èõ ñîçäàíèÿ èñïîëüçóþò ñëåäóþùèå èíñòðóìåíòû:  Ïðÿìàÿ , Ñòðåëêà , Äâóñòîðîííÿÿ ñòðåëêà – äëÿ ðèñîâàíèÿ ïðÿìûõ ëèíèé. Ñîçäàíèå ýòèõ îáúåêòîâ àíàëîãè÷íî ðèñîâà- íèþ ïðÿìîé ëèíèè â ãðàôè÷åñêîì ðåäàêòîðå Paint.  Ðèñîâàííàÿ êðèâàÿ – äëÿ ñîçäàíèÿ ïðî- èçâîëüíîé êðèâîé, èìèòèðóþùåé ðèñîâàíèå ëèíèé êàðàíäàøîì îò ðóêè. Ñîçäàíèå òàêîãî ïðèìèòèâà àíàëîãè÷íî ðèñîâàíèþ êàðàíäà- øîì â ãðàôè÷åñêîì ðåäàêòîðå Paint.  Êðèâàÿ – äëÿ ñîçäàíèÿ êðèâîé ñî ñãè- áàìè. Âíóòðåííÿÿ îáëàñòü Êîíòóð ôèãóðû Рис. 3.21. Контур и внутренняя область фигуры Рис. 3.22. Инструменты для создания графических примитивов
  • 93.
    93939393939393939393939393939393939393939393939393939393939393 ОБРАБОТКА ТЕКСТОВЫХ ДАННЫХ Ïîëèëèíèÿ – äëÿ ñîçäàíèÿ ëî- ìàíûõ ëèíèé. Àëãîðèòì ñîçäàíèÿ ëîìàíîé (àíàëî- ãè÷íî ñîçäàåòñÿ è êðèâàÿ): 1. Âûáðàòü íà âêëàäêå Âñòàâêà â ãðóïïå Èëëþñòðàöèè êíîïêó Ôè- ãóðû (ðèñ. 3.23). 2. Âûáðàòü èíñòðóìåíò Ïîëèëèíèÿ. 3. Âûáðàòü íà ñòðàíèöå íà÷àëüíóþ òî÷êó ëèíèè. 4. Âûáðàòü íà ñòðàíèöå òî÷êè, êîòîðûå ÿâëÿþòñÿ âåðøèíàìè ëîìàíîé. 5. Äâàæäû ùåëêíóòü â êîíå÷íîé òî÷êå ëèíèè. Äëÿ ñîçäàíèÿ çàìêíóòîé ëîìàíîé (êðèâîé) íóæíî åå êîíå÷íóþ òî÷êó âûáðàòü ó íà÷àëüíîé òî÷êè ýòîé ëèíèè. Ïðîãðàììà àâòîìàòè÷åñêè ñîåäè- íÿåò ýòè òî÷êè, çàìêíóâ ëèíèþ è çàêðàñèâ âíóòðåííþþ îáëàñòü. Èíñòðóìåíòû èç ãðóïï Îñíîâíûå ôèãóðû, Ôèãóðíûå ñòðåëêè, Áëîê- ñõåìû èñïîëüçóþòñÿ äëÿ ñîçäàíèÿ ïðèìèòèâîâ, êîòîðûå èìåþò çàäàííóþ ãåîìåòðè÷åñêóþ ôîðìó. Íàïðèìåð, ðîìá, òðåóãîëüíèê, äâîéíàÿ ñòðåëêà, óëûáàþùååñÿ ëèöî, äóãà, Ëóíà è ò. ï. Ðèñîâàíèå ýòèõ ôèãóð âûïîëíÿåòñÿ ïî ñëåäóþùåìó àëãîðèòìó: 1. Âûáðàòü íà âêëàäêå Âñòàâêà â ãðóïïå Èëëþñòðàöèè êíîïêó Ôèãóðû. 2. Âûáðàòü â ïðèâåäåííîì ñïèñêå íóæíóþ ôèãóðó. 3. Ïåðåâåñòè êóðñîð â ðàáî÷óþ îáëàñòü äîêóìåíòà. 4. Çàôèêñèðîâàòü íà÷àëüíóþ òî÷êó ðèñîâàíèÿ ôèãóðû íàæàòèåì ëåâîé êíîïêè ìûøè. 5. Ïåðåìåñòèòü óêàçàòåëü â êîíå÷íóþ òî÷êó ðèñîâàíèÿ ôèãóðû, óäåð- æèâàÿ íàæàòîé ëåâóþ êíîïêó ìûøè. 6. Îòïóñòèòü ëåâóþ êíîïêó ìûøè. Ïðèìå÷àíèÿ:  åñëè, ðèñóÿ îâàë èëè ïðÿìîóãîëüíèê, óäåðæèâàòü íàæàòîé êëàâèøó Shift, òî áóäóò ñîçäàâàòüñÿ ôèãóðû ïðàâèëüíîé ôîðìû – êðóã èëè êâàäðàò;  ñîäåðæàíèå êëàâèøè Shift ïðè ðèñîâàíèè ëèíèé è ñòðåëîê îãðàíè- ÷èâàåò óãëû íàêëîíà âåëè÷èíàìè, êðàòíûìè 15;  ðèñîâàíèå ôèãóð ïðè íàæàòîé êëàâèøå Ctrl îñóùåñòâëÿåòñÿ îò öåí- òðà ôèãóðû;  åñëè íóæíî ïîñëåäîâàòåëüíî íàðèñîâàòü íåñêîëüêî îáúåêòîâ îäíîãî âèäà, òî ñîîòâåòñòâóþùèé èíñòðóìåíò ñëåäóåò âûáðàòü ïðàâîé êíîïêîé è çàôèêñèðîâàòü ðåæèì ðèñîâàííÿ. Äîáàâèâ âñå íåîáõîäèìûå îáúåêòû, íàæàòü êëàâèøó Esc;  ÷òîáû îáëåã÷èòü ðèñîâàíèå ìåëêèõ äåòàëåé èçîáðàæåíèÿ, öåëåñîîáðàçíî óâåëè÷èòü ìàñøòàá ïðîñìîòðà äîêó- ìåíòà. Êàæäûé ãðàôè÷åñêèé ïðèìèòèâ â òåê- ñòîâîì äîêóìåíòå ñîçäàåòñÿ îòäåëüíî, à ïîòîì ïåðåòàñêèâàíèåì, êîïèðîâàíèåì, íàëîæåíèåì äðóã íà äðóãà ñîçäàåòñÿ ãðà- ôè÷åñêîå èçîáðàæåíèå (ðèñ. 3.24). Рис. 3.23. Вставка фигуры Рис. 3.24. Графическое изображе- ние, созданное из отдельных графических примитивов
  • 94.
    Ãëàâà 3 9494949494949494949494949494949494949494949494949494949494949 При созданииграфического изображения в Word 2007 удобно пользоваться сеткой, которая позволяет регулировать размеры графических объектов, упро- щает рисование прямых линий и выравнивание объектов. Для отображения сетки нужно на вкладке Вид в группе Показать или скрыть установить флажок Сетка (рис. 3.25). Шаг сетки можно изменить в диалоговом окне Привязка к сетке, которое открывается Разметка страницы  Упорядочить  Выров- нять ц  Параметры сетки. Линии сетки отображаются на экране только в режиме просмотра Разметка страницы и не печатаются при выводе документа на печать. Для того чтобы скрыть сетку, нужно снять соответствую- щий флажок. Äëÿ ñîçäàíèÿ ãðàôè÷åñêèõ îáúåêòîâ â òåêñòîâîì äîêóìåíòå èñïîëüçóþò êîìàíäû ìåíþ Âñòàâêà (Èçîáðàæåíèå, Ìåäèà, Ôèãóðû è ò. ï.) èëè ýëå- ìåíòû óïðàâëåíèÿ ïàíåëè èíñòðóìåíòîâ Ãðàôèêà (ðèñ. 3.26), êîòîðàÿ ïî- ÿâëÿåòñÿ íà ýêðàíå ïðè âûáîðå êíîïêè Ôóíêöèè ðèñîâàíèÿ íà ïàíåëè èíñòðóìåíòîâ Ñòàíäàðòíàÿ. Êíîïêè Îñíîâíûå ôèãóðû , Ôèãóðû-ñèì- âîëû , Ñòðåëêè , Çâåçäû , Âûíîñêè , Ñõåìû îòêðûâàþò ñïèñêè ýñêèçîâ ñîîòâåòñòâóþùåé ãðóïïû ôèãóð. Рис. 3.26. Панель инструментов Графика РЕДАКТИРОВАНИЕ ГРАФИЧЕСКИХ ОБЪЕКТОВ В WORD 2007 Ãðàôè÷åñêèå ïðèìèòèâû ÿâëÿþòñÿ ñàìîñòîÿòåëüíûìè îáúåêòàìè è èõ ìîæíî ðåäàêòèðîâàòü íåçàâèñèìî îò äðóãèõ îáúåêòîâ ýòîãî èçîáðàæåíèÿ. Íàïîìèíàåì, ÷òî âñå ýòè îïåðàöèè îñóùåñòâëÿþòñÿ äëÿ âûäåëåííûõ îáú- åêòîâ. ×òîáû âûäåëèòü îáúåêò, íóæíî âûáðàòü åãî íà èçîáðàæåíèè. Ïðè íàâåäåíèè óêàçàòåëÿ íà îáúåêò îí ìåíÿåò âèä íà òàêîé: . Ïîñëå âûáîðà îáúåêòà âîêðóã íåãî ïîÿâëÿþòñÿ ìàðêåðû èçìåíåíèÿ ðàçìåðîâ, à äëÿ íåêîòîðûõ ãðàôè÷åñêèõ îáúåê- òîâ òàêæå è ìàðêåð âðàùåíèÿ – ýòî ñïåöèàëü- íûå îòìåòêè â âèäå ìàëåíüêèõ êðóæêîâ è êâà- äðàòèêîâ, ðàñïîëîæåííûõ âîêðóã ôèãóðû (ðèñ. 3.27). Ïðè íàâåäåíèè óêàçàòåëÿ íà ìàðêåðû èçìå- íåíèÿ ðàçìåðîâ îí ïðèîáðåòàåò âèä äâóñòîðîí- íåé ñòðåëêè, óêàçûâàþùåé íàïðàâëåíèå âîç- ìîæíîãî ïåðåìåùåíèÿ. Ïåðåìåùåíèå ìàðêåðà â ýòèõ íàïðàâëåíèÿõ ïðèâîäèò ê ñîîòâåòñòâóþ- ùåìó èçìåíåíèþ ðàçìåðîâ ôèãóðû. Для тех, кто хочет знать больше Рис. 3.25. Установка отображения сеткисетки Для тех, кто работает с LibreOffice ìàðêåðû èçìåíå- íèÿ ðàçìåðîâ ìàðêåð âðàùåíèÿ ìàðêåð èçìåíåíèÿ ôîðìû Рис. 3.27. Маркеры графического объекта
  • 95.
    9959595959595959595959595959595959595959595959595959595959595 ОБРАБОТКА ТЕКСТОВЫХ ДАННЫХ Èñïîëüçóÿìàðêåð âðàùåíèÿ, îáúåêò ìîæíî ïîâåðíóòü íà ïðîèçâîëü- íûé óãîë. Äëÿ ýòîãî ñëåäóåò íàâåñòè óêàçàòåëü íà ìàðêåð âðàùåíèÿ (óêà- çàòåëü èçìåíèò ñâîé âèä íà òàêîé: ), çàòåì ïåðåìåùàòü ìûøü ïî êðóãó â íóæíóþ ñòîðîíó, óäåðæèâàÿ íàæàòîé ëåâóþ êíîïêó ìûøè. Äëÿ íåêîòîðûõ ôèãóð ñóùåñòâóåò åùå îäèí ìàðêåð – ìàðêåð èçìåíåíèÿ ôîðìû, êîòîðûé èìååò âèä ìàëåíüêîãî æåëòîãî ðîìáèêà. Èñïîëüçóÿ åãî, ìîæíî ìåíÿòü âíåøíèé âèä ôèãóð, ïðè ýòîì èõ øèðèíà è âûñîòà áóäóò îñòàâàòüñÿ íåèçìåííûìè. Íàïðèìåð, ìîæíî èçìåíèòü âèä îñòðèÿ ñòðåëêè, êàê ýòî ïîêàçàíî íà ðèñóíêå 3.28. Âñå ýòè ôèãóðû ïîëó÷åíû ìîäèôèêàöè- åé ôîðìû ïåðâîé ôèãóðû. Рис. 3.28. Модификация фигуры маркером изменения формы Изменение формы линий, в том числе кривых, осуществля- ется редактированием их узлов (рис. 3.29). Для этого следует: 1. Выделить линию. 2. Выбрать кнопку Изменить фигуру , которая размеща- ется на вкладке Формат в группет Вставить фигуры. 3. Выбрать команду Начать изменение узлов. 4. Перетащить узлы линии (маленькие черные квадратики) в нужное место.у Операции копирования, перемещения, удаления графиче- ских объектов осуществляются известными вам способами: с использованием Буфера обмена, перетаскиванием или клавишами клавиатуры.ур Если графический объект нужно переместить на незначи- тельное расстояние, то для выделенного объекта это можно сделать нажатием клавиш управления курсором в соответ- ствующем направлении. Шаг такого перемещения будет ра- вен установленному по умолчанию значению. Для его умень- шения при перемещении следует дополнительно удерживать нажатой клавишу Ctrl. ФОРМАТИРОВАНИЕ ГРАФИЧЕСКИХ ОБЪЕКТОВ В WORD 2007 Ó ñîçäàííîãî ãðàôè÷åñêîãî îáúåêòà ìîæíî èçìåíÿòü çíà÷åíèÿ åãî ñâîéñòâ, òî åñòü ôîðìàòèðîâàòü. Ê îïåðàöèÿì ôîðìàòèðîâàíèÿ ãðàôè÷å- ñêèõ ïðèìèòèâîâ îòíîñÿòñÿ: èçìåíåíèå ôîðìû è ðàçìåðîâ îáúåêòà, öâåòà, òèïà è øàáëîíà ëèíèé åãî êîíòóðà, öâåòà è ýôôåêòîâ çàëèâêè è ò. ï. Äëÿ ôîðìàòèðîâàíèÿ ãðàôè÷åñêèõ ïðèìèòèâîâ óäîáíî ïîëüçîâàòüñÿ ýëåìåíòàìè óïðàâëåíèÿ âðåìåííîé âêëàäêè Ôîðìàò (ðèñ. 3.30), êîòîðàÿ ïîÿâëÿåòñÿ íà Ëåíòå â ðàçäåëå Ñðåäñòâà ðèñîâàíèÿ ïðè âûäåëåíèè ãðàôè- ÷åñêîãî îáúåêòà. Для тех, кто хочет знать больше Рис. 3.29. Моди- фикация кривой с использованием узловузлов
  • 96.
    Ãëàâà 3 96969696969696969696969696969696969696969696969696969696969696 Рис. 3.30.Вкладка Формат Íàçíà÷åíèå ýòèõ ýëåìåíòîâ óïðàâëåíèÿ ïðèâåäåíî â òàáëèöå 3.9. Âî âðåìÿ âûïîëíåíèÿ íåêîòîðûõ îïåðàöèé ôîðìàòèðîâàíèÿ ïðèìåíÿåòñÿ äè- íàìè÷åñêèé ïðîñìîòð ðåçóëüòàòîâ ôîðìàòèðîâàíèÿ. Òàáëèöà 3.9 Íàçíà÷åíèå ýëåìåíòîâ óïðàâëåíèÿ âêëàäêè Ôîðìàò Ýëåìåíò óïðàâëåíèÿ Íàçâàíèå Íàçíà÷åíèå Ãðóïïà Ñòèëè ôèãóð Ñïèñîê Ýêñïðåññ-ñòèëè Äëÿ âûáîðà ñòèëÿ îôîðìëåíèÿ îáúåêòà èç ïðåäîñòàâëåííîãî ñïèñêà îáðàçöîâ Êíîïêà ñî ñïè- ñêîì Çàëèâêà ôè- ãóðû Äëÿ çàëèâêè âíóòðåííåé îáëàñòè îáú- åêòà óñòàíîâëåííûì öâåòîì. Âûáîð êíîïêè îòêðûòèÿ ñïèñêà îòêðûâàåò ïà- íåëü äëÿ âûáîðà öâåòà è ýôôåêòà çàëèâ- êè Êíîïêà ñî ñïè- ñêîì Êîíòóð ôè- ãóðû Äëÿ èçìåíåíèÿ öâåòà êîíòóðà ôèãóðû íà óñòàíîâëåííûé öâåò. Âûáîð êíîïêè îòêðûòèÿ ñïèñêà îòêðûâàåò ïàíåëü äëÿ âûáîðà öâåòà ëèíèè, åå òîëùèíû, òèïà è ò. ï. Êíîïêà ñî ñïè- ñêîì Èçìåíèòü ôèãóðó Äëÿ çàìåíû âûäåëåííîé ôèãóðû íà äðóãóþ ñ ñîõðàíåíèåì óñòàíîâëåííîãî ôîðìàòèðîâàíèÿ Ãðóïïà Ýôôåêòû Êíîïêà Ýôôåêòû òåíè Äëÿ óñòàíîâêè çíà÷åíèé ñâîéñòâ òåíè îáúåêòà Êíîïêà Îáúåì Äëÿ óñòàíîâêè çíà÷åíèé ñâîéñòâ îáúåì- íîãî èçîáðàæåíèÿ îáúåêòà Ãðóïïà Ðàçìåð Ñ÷åò÷èê Âûñîòà ôèãóðû Äëÿ óñòàíîâêè çíà÷åíèÿ âûñîòû îáúåê- òà Ñ÷åò÷èê Øèðèíà ôèãóðû Äëÿ óñòàíîâêè çíà÷åíèÿ øèðèíû îáú- åêòà Óñòàíîâëåíèå çíà÷åíèé ñâîéñòâ ãðàôè÷åñêèõ îáúåêòîâ ìîæíî âûïîë- íÿòü è â äèàëîãîâîì îêíå Ôîðìàò àâòîôèãóðû, êîòîðîå îòêðûâàåòñÿ îäíî- èìåííîé êîìàíäîé êîíòåêñòíîãî ìåíþ ýòîãî îáúåêòà. Ïîñëå ýòîãî ñëåäóåò
  • 97.
    997979797979797979797979797979797979797979797979797979797979 ОБРАБОТКА ТЕКСТОВЫХ ДАННЫХ óñòàíîâèòüíóæíûå çíà÷åíèÿ íà âêëàäêàõ Öâåò è ëèíèè, Ðàçìåð è Ïîëî- æåíèå. Äëÿ ãðàôè÷åñêèõ îáúåêòîâ, êàê è äëÿ òåêñòîâûõ ôðàãìåíòîâ, ìîæíî ïðèìåíÿòü ôîðìàòèðîâàíèå ïî îáðàçöó, êîòîðîå ïîçâîëÿåò îòôîðìàòèðî- âàòü ãðàôè÷åñêèé îáúåêò òàê æå, êàê è êàêîé-ëèáî äðóãîé. Äëÿ óñòàíîâêè çíà÷åíèé ñâîéñòâ ãðàôè÷åñêèõ îáúåêòîâ èñïîëüçóþòñÿ ýëåìåíòû óïðàâëåíèÿ ïàíåëè èíñòðóìåíòîâ Ñâîéñòâà ðèñóíêà (ðèñ. 3.31). Рис. 3.31. Панель инструментов Свойства рисунка ОПЕРАЦИИ НАД ГРУППОЙ ГРАФИЧЕСКИХ ОБЪЕКТОВ Åñëè íåêîòîðûå îïåðàöèè ðåäàêòèðîâàíèÿ èëè ôîðìàòèðîâàíèÿ íóæíî âûïîëíèòü íå ñ îäíèì îáúåêòîì, à ñ íåñêîëüêèìè, òî äëÿ óñêîðåíèÿ ðàáî- òû ñëåäóåò âûäåëèòü ãðóïïó ýòèõ îáúåêòîâ è âûïîëíèòü íóæíûå îïåðàöèè äëÿ âñåõ îáúåêòîâ ãðóïïû îäíîâðåìåííî. Âûäåëåíèå ãðóïïû ãðàôè÷åñêèõ îáúåêòîâ â Word 2007 ïðîèñõîäèò ïðè íàæàòîé êëàâèøå Ctrl ñ èñïîëüçîâàíèåì ìûøè, àíàëîãè÷íî âûïîëíåíèþ ïîäîáíîé îïåðàöèè ñ îáúåêòàìè ôàéëîâîé ñèñòåìû: ïàïêàìè, ôàéëàìè, ÿðëûêàìè. Êðîìå òîãî, äëÿ âûäåëåíèÿ ãðóïïû ãðàôè÷åñêèõ îáúåêòîâ â íåêîòîðîé ïðÿìîóãîëüíîé îáëàñòè ðèñóíêà èñïîëüçóåòñÿ êíîïêà Âûáîð îáúåêòîâ , êîòîðàÿ ðàñïîëîæåíà íà âêëàäêå Ãëàâíàÿ â ãðóïïå Ðåäàêòè- ðîâàíèå â ìåíþ êîìàíäû Âûäåëèòü. Âûáðàâ ýòó êíîïêó, íóæíî âûäåëèòü ïðÿìîóãîëüíûé ó÷àñòîê äîêóìåíòà – è âñå ãðàôè÷åñêèå îáúåêòû, êîòîðûå ïîëíîñòüþ ïîïàëè â ýòó îáëàñòü, áóäóò âûäåëåíû. Ïðèìå÷àíèå: ïðè âûáîðå ýòîé êíîïêè âêëþ÷àåòñÿ ðåæèì âûäåëåíèÿ ãðàôè÷åñêèõ îáúåêòîâ, è îáðàáîòêà òåêñòîâûõ îáúåêòîâ äîêóìåíòà â ýòîì ðåæèìå íåâîçìîæíà. Îòìåíèòü ýòîò ðåæèì ìîæíî ïîâòîðíûì âûáîðîì ýòîé êíîïêè. Äëÿ òîãî ÷òîáû ãðóïïà âûäåëåííûõ îáúåêòîâ âîñïðèíèìàëàñü êàê åäè- íîå öåëîå, ýòè îáúåêòû íóæíî ñãðóïïèðîâàòü.  äàëüíåéøåì âñå îïåðàöèè ðåäàêòèðîâàíèÿ èëè ôîðìàòèðîâàíèÿ áóäóò ïðèìåíÿòüñÿ ñðàçó êî âñåì îáúåêòàì ãðóïïû. Òàêîå ãðóïïèðîâàíèå ïðîâîäèòñÿ, êîãäà ñîçäàíèå ðè- ñóíêà çàâåðøåíî. Âûïîëíåíèå îïåðàöèè ãðóïïèðîâêè îñóùåñòâëÿåòñÿ ñëåäóþùèì îáðàçîì: 1. Âûäåëèòü íóæíûå ãðàôè÷åñêèå îáúåêòû èçîáðàæåíèÿ. 2. Âûáðàòü íà âêëàäêå Ôîðìàò â ãðóïïå Óïîðÿäî÷èòü êíîïêó Ãðóïïè- ðîâàòü. 3. Âûáðàòü êîìàíäó Ãðóïïèðîâàòü. Ïîñëå ãðóïïèðîâêè ñîõðàíÿåòñÿ âîçìîæíîñòü âûäåëèòü ëþáîé îòäåëü- íûé îáúåêò è âûïîëíèòü íàä íèì íåêîòîðûå îïåðàöèè. Ïðè íåîáõîäèìîñòè îáúåêòû ìîæíî ðàçãðóïïèðîâàòü èëè ïåðåãðóïïèðî- âàòü, èñïîëüçóÿ ñîîòâåòñòâóþùèå êîìàíäû êíîïêè Ãðóïïèðîâàòü. Для тех, кто работает с LibreOffice
  • 98.
    Ãëàâà 3 98989898989898989898989898989898989898989898989898989898989898 Îïåðàöèè ãðóïïèðîâêèè ðàçãðóïïèðîâêè îáúåêòîâ ìîæíî îñóùåñòâëÿòü è ñ èñïîëüçîâàíèåì êîìàíäû Ãðóïïèðîâêà êîíòåêñòíîãî ìåíþ îáúåêòîâ (ðèñ. 3.32). Рис. 3.32. Операции команды Группировка контекстного меню Упорядочение объектов графического изображения Изображение, созданное из отдельных графических объектов, имеет много- слойную структуру – отдельные объекты могут быть расположены поверх дру-у гих. Порядок их наложения друг на друга можно менять (рис. 3.33), перемещая объект относительно других объектов в верхние или нижние слои.дру р Над объектами или группами объектов изображения можно выполнять и дру- гие операции – изменять порядок их расположения на картинке, упорядочивать объекты на странице, поворачивать и отражать и т. п. Первоначальное изображе- ние группы объектов Перемещение квадрата на слой ниже Перемещение квадрата на задний план Рис. 3.33. Пример перемещения квадрата на нижние слои изображения Созданные графические объекты или группу объектов можно повернуть напра- во или налево на 90°, отразить сверху вниз или слева направо (рис. 3.34). Рис. 3.34. Вращение группы графических объектов Выполнение всех этих операций с группой графических объектов осуществля- ется с использованием элементов управления группы Упорядочить временной вкладки Формат (табл. 3.10) или соответствующими командами контекстного меню графических объектов. Для тех, кто хочет знать больше
  • 99.
    99999999999999999999999999999999999999999999999999999999999999 ОБРАБОТКА ТЕКСТОВЫХ ДАННЫХ Таблица3.10 Назначение элементов управления группы Упорядочить вкладки Формат Элемент управления Название Назначение Кнопка со списком Положение в тексте Для выбора размещения объекта на странице документа Кнопка со списком На передний план Для перемещения объекта в верхний слой многослойного изображения Кнопка со списком На задний план Для перемещения объекта в нижний слой мно- гослойного изображения Кнопка со списком Обтекание текстом Для выбора способа обтекания объекта тек- стом Кнопка со списком Выровнять Для выбора способа взаимного расположения объектов группы на странице Кнопка со списком Группировать Для выбора операции над группой объектов Кнопка со списком Повернуть Для выбора операций поворота и отражения объекта åêñòîâûé äîêóìåíò ìîæíî âñòàâèòü ðàçëè÷íûå ãðàôè÷åñêèå èçîáðà- – ðèñóíêè, ôîòîãðàôèè, ñõåìû è ò. ï. Îäíà èç ðàçíîâèäíîñòåé òà- êèõ èçîáðàæåíèé ýòî ãðàôè÷åñêèå ïðèìèòèâû – ëèíèè è ôèãóðû. Îáúåêò ëèíèÿ õàðàêòåðèçóåòñÿ ñëåäóþùèìè ñâîéñòâàìè: ôîðìà, òîëùè- íà, òèï, øàáëîí, öâåò. Ôèãóðû îáðàçóþòñÿ çàìêíóòûìè ëèíèÿìè. Ýòè çàìêíóòûå ëèíèè îáðàçóþò êîíòóð ôèãóðû, à ÷àñòü ïëîñêîñòè, êîòîðóþ îíè îãðàíè÷èâàþò, – âíóòðåííþþ îáëàñòü ôèãóðû. Âíóòðåííÿÿ îáëàñòü ôèãóðû ìîæåò áûòü çàêðàøåíà. Ãðàôè÷åñêèå ïðèìèòèâû, êîòîðûå ìîæíî èñïîëüçîâàòü â Word 2007, ðàçäåëÿþòñÿ íà íåñêîëüêî ãðóïï: Ëèíèè, Îñíîâíûå ôèãóðû, Ôèãóðíûå ñòðåëêè, Ýëåìåíòû áëîê-ñõåì, Âûíîñêè, Çâåçäû è ëåíòû. Èíñòðóìåíòû äëÿ âñòàâêè âñåõ ýòèõ ãðàôè÷åñêèõ îáúåêòîâ íàõîäÿòñÿ â ñïèñêå êíîïêè Ôèãóðû íà âêëàäêå Âñòàâêà â ãðóïïå Èëëþñòðàöèè. Êàæäûé ãðàôè÷åñêèé ïðèìèòèâ â òåêñòîâîì äîêóìåíòå ñîçäàåòñÿ îò- äåëüíî, à çàòåì ïåðåòàñêèâàíèåì, êîïèðîâàíèåì, íàëîæåíèåì äðóã íà äðó- ãà ñîçäàåòñÿ ãðàôè÷åñêîå èçîáðàæåíèå. Äëÿ âûïîëíåíèÿ îïåðàöèé íàä îáúåêòîì åãî íóæíî âûäåëèòü. Ïîñëå âû- äåëåíèÿ îáúåêòà âîêðóã íåãî ïîÿâëÿþòñÿ ìàðêåðû èçìåíåíèÿ ðàçìåðîâ, ìàð- êåð âðàùåíèÿ, à äëÿ íåêîòîðûõ ôèãóð – è ìàðêåð èçìåíåíèÿ ôîðìû, êîòî- ðûå ïîçâîëÿþò ðåäàêòèðîâàòü ñîçäàííûé îáúåêò. Îïåðàöèè êîïèðîâàíèÿ, ïåðåìåùåíèÿ, óäàëåíèÿ ãðàôè÷åñêèõ îáúåêòîâ îñóùåñòâëÿþòñÿ ñ èñïîëüçî- âàíèåì Áóôåðà îáìåíà, ïåðåòàñêèâàíèåì èëè êëàâèøàìè êëàâèàòóðû. уууууууууууууууамое важное в этом пунктеамое важное в этом пунктеамое важное в этом пунктеамое важное в этом пунктеамое важное в этом пунктеамое важное в этом пунктеамое важное в этом пунктеамое важное в этом пунктеамое важное в этом пунктеамое важное в этом пунктеамое важное в этом пунктеамое важное в этом пунктеамое важное в этом пунктеамое важное в этом пунктеамое важное в этом пунктеамое важное в этом пунктеамое важное в этом пунктеамое важное в этом пунктеамое важное в этом пунктеамое важное в этом пунктамое важное в этом пунктамое важное в этом пунктамое важное в этом пунктамое важное в этом пунктамое важное в этом пунктамое важное в этом пунктамое важное в этом пунктамое важное в этом пунктамое важное в этом пунктамое важное в этом пунктамое важное в этом пунктамое важное в этом пунктамое важное в этом пунктамое важное в этом пунктамое важное в этом пунктамое важное в этом пунктамое важное в этом пунктамое важное в этом пунктамое важное в этом пунктамое важное в этом пунктамое важное в этом пунктамое важное в этом пунктамое важное в этом пунктамое важное в этом пункта ое ва ое в это та ое ва ое в это т
  • 100.
    Ãëàâà 3 10010010010010010010010010010010010010010010010010010010010010010010010010010010010010010000 Ñîçäàííûé ãðàôè÷åñêèéïðèìèòèâ ìîæíî ôîðìàòèðîâàòü: ìåíÿòü öâåò, òèï è øàáëîí ëèíèé åãî êîíòóðà, öâåò è ýôôåêòû çàëèâêè è ò. ï. Äëÿ ôîðìàòèðîâàíèÿ ãðàôè÷åñêèõ ïðèìèòèâîâ èñïîëüçóþòñÿ ýëåìåíòû óïðàâ- ëåíèÿ âðåìåííîé âêëàäêè Ôîðìàò, êîòîðàÿ ïîÿâëÿåòñÿ íà Ëåíòå â ðàçäåëå Ñðåäñòâà ðèñîâàíèÿ ïðè âûäåëåíèè ãðàôè÷åñêîãî îáúåêòà. Дайте ответы на вопросы 1. Èç êàêèõ ãðàôè÷åñêèõ ïðèìèòèâîâ ìîæåò ñîñòîÿòü ãðàôè÷åñêîå èçîáðàæåíèå â Word 2007? 2. Êàêèå ñâîéñòâà èìååò ëèíèÿ? Êàêèå çíà÷åíèÿ îíè ìîãóò ïðèîáðåòàòü? 3. Êàêèå ñâîéñòâà èìååò ôèãóðà? Êàêèå çíà÷åíèÿ îíè ìîãóò ïðèîáðåòàòü? 4. Ëèíèè êàêèõ âèäîâ ìîæíî ïîñòðîèòü â Word 2007? Êàêèå èíñòðó- ìåíòû äëÿ ýòîãî èñïîëüçóþò? 5. Äëÿ ÷åãî èñïîëüçóþò êëàâèøè Ctrl è Shift ïðè ðèñîâàíèè ãðàôè÷å- ñêèõ ïðèìèòèâîâ? 6. Äëÿ ÷åãî ïðåäíàçíà÷åíû ìàðêåðû èçìåíåíèÿ ðàçìåðà, ìàðêåð âðà- ùåíèÿ? Êàê èìè ïîëüçîâàòüñÿ? 7. Êàêèå ýôôåêòû çàëèâêè ìîæíî èñïîëüçîâàòü â òåêñòîâîì ïðîöåññî- ðå Word 2007? 8. Êàê â òåêñòîâîì äîêóìåíòå âûäåëèòü ãðàôè÷åñêèé îáúåêò èëè ãðóïïó îáúåêòîâ? 9. Êàêèå îïåðàöèè ðåäàêòèðîâàíèÿ è ôîðìàòèðîâàíèÿ ìîæíî âûïîë- íÿòü ñ ãðàôè÷åñêèìè ïðèìèòèâàìè â òåêñòîâîì äîêóìåíòå Word 2007? 10. Ñ êàêîé öåëüþ âûïîëíÿþò ãðóïïèðîâêó îáúåêòîâ? Êàê ýòî ñäåëàòü? Выполните задания 1. Íàðèñóéòå ëîìàíóþ ëèíèþ ïî àëãîðèòìó, ïðèâåäåííîìó â ó÷åáíèêå. Ñêîïèðóéòå åå íåñêîëüêî ðàç. Îòôîðìàòèðóéòå îáúåêòû ïî-ðàçíîìó. Ñîõðàíèòå äîêóìåíò â âàøåé ïàïêå ñ èìåíåì çàäàíèå 3.3.1.docx. 2. Íàðèñóéòå çâåçäó. Ñêîïèðóéòå åå 5 ðàç è ðàçìåñòèòå çâåçäû ïî êðóãó. Ñîõðàíèòå äîêóìåíò â âàøåé ïàïêå ñ èìåíåì çàäàíèå 3.3.2.docx. 3. Íàðèñóéòå òðàïåöèþ. Ñêîïèðóéòå åå íåñêîëüêî ðàç. Äëÿ êàæäîãî îáúåêòà ïðèìåíèòå ðàçëè÷íûå âèäû òåíåé, îáúåìíûõ ýôôåêòîâ, ýôôåêòîâ çàëèâêè. Ñîõðàíèòå äîêóìåíò â âàøåé ïàïêå ñ èìåíåì çàäàíèå 3.3.3.docx. 4. Îòêðîéòå óêàçàííûé ó÷èòåëåì ôàéë (íàïðèìåð, Ãëàâà 3Ïóíêò 3.3. îáðàçåö 3.3.4.docx). Ïåðåìåñòèòå îáúåêòû íà èçîáðàæåíèè â ïîðÿä- êå 3-1-2. Èçìåíèòå ðàçìåðû îáúåêòîâ èçîáðàæåíèÿ: ìàëåíüêèå îáú- åêòû óâåëè÷üòå, à áîëüøèå – óìåíüøèòå. Ñîõðàíèòå äîêóìåíò â âà- øåé ïàïêå ñ èìåíåì çàäàíèå 3.3.4.docx. 5. Îòêðîéòå óêàçàííûé ó÷èòåëåì ôàéë (íàïðèìåð, Ãëàâà 3Ïóíêò 3.3. îáðàçåö 3.3.5.docx). Óäàëèòå ñ èçîáðàæåíèÿ âñå ñòðåëêè. Èçìåíèòå ôîðìó êàæäîãî îáúåêòà ñ ïîìîùüþ ìàðêåðà èçìåíåíèÿ ôîðìû. Ñî- õðàíèòå äîêóìåíò â âàøåé ïàïêå ñ èìåíåì çàäàíèå 3.3.5.docx. 6. Îòêðîéòå óêàçàííûé ó÷èòåëåì ôàéë (íàïðèìåð, Ãëàâà 3Ïóíêò 3.3. îáðàçåö 3.3.6.docx). Ñêîïèðóéòå èçîáðàæåííûé îáúåêò òðèæäû. Ïî-
  • 101.
    1011011011011011011011011011011011011011011011011011011011011011011011011011011011011011010 ОБРАБОТКА ТЕКСТОВЫХ ДАННЫХ âåðíèòå÷åòûðå èçîáðàæåíèÿ â ðàçíûå ñòîðîíû. Ñîõðàíèòå äîêó- ìåíò â âàøåé ïàïêå ñ èìåíåì çàäàíèå 3.3.6.docx. 7. Íàðèñóéòå êðóã è çâåçäó, ðàñïîëîæèòå èõ ðÿäîì. Ñãðóïïèðóéòå èõ â åäèíûé îáúåêò. Ñîõðàíèòå äîêóìåíò â âàøåé ïàïêå ñ èìåíåì çà- äàíèå 3.3.7.docx. 8. Íàéäèòå íà âàøåì êîìïüþòåðå ãðàôè÷åñêèé ôàéë ôîðìàòà WMF.FF Âñòàâüòå åãî â òåêñòîâûé äîêóìåíò. Ðàçãðóïïèðóéòå åãî ýëåìåíòû è èçìåíèòå îòäåëüíûå ÷àñòè ðèñóíêà (ðàçìåðû, öâåòà, çàëèâêè è ò. ï.). Ñîõðàíèòå äîêóìåíò â âàøåé ïàïêå ñ èìåíåì çàäàíèå 3.3.8.docx. 3.4. СОЗДАНИЕ, РЕДАКТИРОВАНИЕ3.4. СОЗДАНИЕ, РЕДАКТИРОВАНИЕ И ФОРМАТИРОВАНИЕ СПЕЦИАЛЬНЫХИ ФОРМАТИРОВАНИЕ СПЕЦИАЛЬНЫХ ГРАФИЧЕСКИХ ОБЪЕКТОВГРАФИЧЕСКИХ ОБЪЕКТОВ 1. Êàê ìîæíî ââåñòè â òåêñò ìàòåìàòè÷åñêèå ñèìâîëû, íàïðèìåð x3, x3 , 3 /8, ? 2. Êàêèå ãðàôè÷åñêèå èçîáðàæåíèÿ ìîæíî âñòàâëÿòü â òåêñòîâûé äîêóìåíò? 3. Êàêèå îïåðàöèè ðåäàêòèðîâàíèÿ è ôîðìàòèðîâàíèÿ ìîæíî îñóùåñòâëÿòü íàä ãðàôè÷åñêèìè îáúåêòàìè â òåêñòîâîì ïðîöåññîðå Word 2007? Ñ èñ- ïîëüçîâàíèåì êàêèõ ñðåäñòâ îñóùåñòâëÿþòñÿ ýòè îïåðàöèè? СОЗДАНИЕ ФОРМУЛ В ТЕКСТОВОМ ДОКУМЕНТЕ Ïðè ïîäãîòîâêå â òåêñòîâîì ïðîöåññîðå ðåôåðàòà äëÿ óðîêà èëè íàó÷- íîé ñòàòüè äëÿ ó÷åíè÷åñêîé êîíôåðåíöèè â äîêóìåíò èíîãäà íóæíî âñòàâ- ëÿòü ôîðìóëû, óðàâíåíèÿ, äîêàçàòåëüñòâà òåîðåì, êîòîðûå èñïîëüçóþò îñîáóþ ñèìâîëèêó: ìàòåìàòè÷åñêóþ, ôèçè÷åñêóþ, õèìè÷åñêóþ è äð. Íåñëîæíûå ôîðìóëû è âûðàæåíèÿ èìåþò ëèíåéíûé âèä, òî åñòü âñå ýëåìåíòû çàïèñàíû â îäíîé ñòðîêå, â íèõ íåò äðîáåé, çíàêîâ êîðíåé è äðóãèõ íåëèíåéíûõ ñòðóêòóð. Íàïðèìåð: à) c2m2(t2 – )  c1m1( – t1); á) ax2 + bx + c I 0; â) (x3 + 2x2 y – 5xy2 – 3y3 )(5x – 4y); ã) Na2CO3 + 2HCl  2NaCl + CO2 + H2O. Äëÿ ñîçäàíèÿ òàêèõ âûðàæåíèé èñïîëüçóþò ðàçíûå ñïåöèàëüíûå ñèì- âîëû, âñòàâêà êîòîðûõ îñóùåñòâëÿåòñÿ â îêíå Ñèìâîë (Âñòàâêà  Ñèì- âîëû  Ñèìâîë  Äðóãèå ñèìâîëû). Ââîä ñèìâîëîâ íèæíåãî è âåðõ- íåãî èíäåêñà îñóùåñòâëÿåòñÿ ñ èñïîëüçîâàíèåì êíîïîê Ïîäñòðî÷íûé çíàê è Íàäñòðî÷íûé çíàê , êîòîðûå ðàñïîëîæåíû íà âêëàäêå Ãëàâ- íàÿ â ãðóïïå Øðèôò. Îäíàêî ÷àñòî âñòðå÷àþòñÿ íåëèíåéíûå, ìíîãîóðîâíåâûå ôîðìóëû è âû- ðàæåíèÿ. Íàïðèìåð: à) ; á) ; â) ; ã) ; ä) å) .
  • 102.
    Ãëàâà 3 1021021021021021021021021021021021021021021021021021021021021021021021021021021021021021020 Âñòàâèòü âòåêñòîâûé äîêóìåíò òàêèå ôîðìóëû ìîæíî, âîñïîëüçîâà- âøèñü ñïåöèàëüíûì ñðåäñòâîì Êîíñòðóêòîð ôîðìóë. Ôîðìóëû â íåì êîí- ñòðóèðóþòñÿ èç îòäåëüíûõ ñèìâîëîâ è ñòðóêòóð, èñïîëüçóÿ ñîîòâåòñòâóþ- ùèå øàáëîíû. Äëÿ îòêðûòèÿ Êîíñòðóêòîðà ôîðìóë íóæíî âûïîëíèòü Âñòàâêà  Ñèìâîëû  Ôîðìóëà . Ïîñëå ýòîãî íà Ëåíòå â ðàçäåëå Ðàáîòà ñ ôîðìó- ëàìè ïîÿâèòñÿ âðåìåííàÿ âêëàäêà Êîíñòðóêòîð (ðèñ. 3.35, 1), à â äîêóìåí- òå – ñïåöèàëüíàÿ îáëàñòü äëÿ ââîäà ôîðìóëû (ðèñ. 3.35, 2). 1 23 1. Вкладка Конструктор 2. Место для ввода формулы 3. Кнопки для вставки символов Рис. 3.35. Вкладка Конструктор Äëÿ çàïèñè ôîðìóëû íåêîòîðûå áóêâû, çíàêè àðèôìåòè÷åñêèõ îïåðàöèé è äðóãèå ñèìâîëû ìîæíî ââîäèòü ñ êëàâèàòóðû, à ñïåöèàëüíûå – âûáèðàòü â ñîîòâåòñòâóþùèõ ñïèñêàõ ãðóïïû Ñèìâîëû. Íà Ëåíòå îòîáðàæàþòñÿ òîëüêî ñèìâîëû òîãî íà- áîðà, êîòîðûé èñïîëüçîâàëñÿ ïîñëåäíèì (ðèñ. 3.35, 3). Äëÿ ïðîñìîòðà äðóãèõ ÷àñòåé ñïèñêà ñèìâîëîâ òåêó- ùåãî íàáîðà ñëåäóåò âîñïîëüçîâàòüñÿ êíîïêàìè è íà ïîëîñå ïðîêðóòêè èëè êíîïêîé Äîïîëíèòåëüíûå ïàðàìåòðû äëÿ îòêðûòèÿ âñåãî ñïèñêà ñèìâîëîâ ýòîãî íàáîðà. ×òîáû îòêðûòü ïåðå÷åíü âñåõ íàáîðîâ ñèìâîëîâ, íóæíî â òåêóùåì ñïèñêå âûáðàòü åãî íàçâà- íèå. Âñå ñèìâîëû, êîòîðûå ìîæíî âñòàâèòü â ôîðìóëó, ðàçäåëåíû íà 8 îñ- íîâíûõ íàáîðîâ (ðèñ. 3.36), êîòîðûå â ñâîþ î÷åðåäü ìîãóò áûòü ðàçäåëåíû íà îòäåëüíûå áëîêè (ðèñ. 3.37). Ïðîñìîòðåâ ñïèñêè è íàéäÿ íóæíûé ñèìâîë, åãî ñëåäóåò âûáðàòü è âñòàâèòü â òåêóùåå ìåñòî âûðàæå- íèÿ. Êðîìå îòäåëüíûõ ñèìâîëîâ, â âûðàæåíèè ìîãóò áûòü ðàçëè÷íûå ñòðóêòóðû – îáûêíîâåííûå äðîáè, ôóíêöèè, ñêîáêè, çíàêè êîðíåé è ò. ï. Îíè âñòàâëÿ- þòñÿ â âûðàæåíèå ñ ïîìîùüþ ýëåìåíòîâ óïðàâëåíèÿ ãðóïïû Ñòðóêòóðû âêëàäêè Êîíñòðóêòîð. Âñå ñòðóêòóðû ðàçäåëåíû ïî òèïàì, ñïèñîê øàáëî- íîâ êîòîðûõ îòêðûâàåòñÿ ïðè âûáîðå ñîîòâåòñòâóþùèõ êíîïîê íà âêëàäêå (ðèñ. 3.38). Äëÿ òîãî ÷òîáû âñòàâèòü Рис. 3.36. Список основных наборов символов Çàãîëîâîê ñïèñêà Рис. 3.37. Открытый список символов
  • 103.
    10310310310310310310310310310310310310310310310310310310310310310310310310310310310310310303 ОБРАБОТКА ТЕКСТОВЫХ ДАННЫХ øàáëîíâ âûðàæåíèå, ñëåäóåò îòêðûòü ñïè- ñîê øàáëîíîâ ñîîòâåòñòâóþùåé êíîïêè è âûáðàòü íóæíûé. Äàëåå ñëåäóåò çàïîëíèòü øàáëîí äàííû- ìè. Ìåñòà äëÿ ââîäà öèôð è ñèìâîëîâ â øàá- ëîíå îáîçíà÷åíû ñïåöèàëüíûìè ïîëÿìè, îá- âåäåííûìè ïóíêòèðíîé ðàìêîé (ðèñ. 3.39).  ïîëÿ ìîæíî ââîäèòü íå òîëüêî îòäåëü- íûå ñèìâîëû, íî è âñòàâëÿòü äðóãèå øà- áëîíû. Ïåðåìåùåíèå â ïðåäåëàõ âûðàæåíèÿ îñóùåñòâëÿåòñÿ êëàâèøàìè óïðàâëåíèÿ êóðñîðîì èëè óêàçàòåëåì ìûøè. Äëÿ âû- õîäà èç ðåæèìà ñîçäàíèÿ ôîðìóë íóæíî âûáðàòü îá- ëàñòü çà åå ïðåäåëàìè. Ðåäàêòèðîâàíèå ñîçäàííîé ôîðìóëû èëè åå ôðàã- ìåíòîâ (óäàëåíèå, âñòàâêà èëè çàìåíà, ïåðåìåùåíèå è êîïèðîâàíèå) îñóùåñòâëÿåòñÿ ñòàíäàðòíûìè ñðåä- ñòâàìè Word 2007. Ïðè ôîðìàòèðîâàíèè ìîæíî èç- ìåíèòü çíà÷åíèÿ ñâîéñòâ îòäåëüíûõ ñèìâîëîâ ôîðìó- ëû, óñòàíîâèòü ìåæäóñòðî÷íûé èíòåðâàë, îòñòóïû, âûðàâíèâàíèå, ñïîñîá ðàñïîëîæåíèÿ ôîðìóëû â äîêóìåíòå è ò. ï. Äëÿ ýòîãî èñïîëüçóþòñÿ ýëå- ìåíòû óïðàâëåíèÿ ìèíè-ïàíåëè âêëàäêè Ãëàâíàÿ è êîìàíäû êîíòåêñòíî- ãî ìåíþ (ðèñ. 3.40) ôîðìóëû. Ñîçäàííóþ ôîðìóëó ïîëüçîâàòåëü ìîæåò äîáàâèòü â áèáëèîòåêó âñòðî- åííûõ ôîðìóë. Äëÿ ýòîãî ñëåäóåò: 1. Âûäåëèòü ñîçäàííóþ ôîðìóëó. 2. Âûïîëíèòü Êîíñòðóêòîð  Ñåðâèñ  Ôîðìóëà. 3. Âûáðàòü â ñïèñêå êîìàíäó Ñîõðà- íèòü âûäåëåííûé ôðàãìåíò â êîë- ëåêöèþ ôîðìóë. 4. Ââåñòè â äèàëîãîâîì îêíå Ñîçäà- íèå íîâîãî ñòàíäàðòíîãî áëîêà èìÿ ñîçäàííîé ôîðìóëû, óêàçàòü çíà÷åíèÿ äðóãèõ ïàðàìåòðîâ. 5. Âûáðàòü êíîïêó ÎÊ. Äëÿ âñòàâêè ôîðìóëû â òåêñò äîêóìåíòà ñëåäóåò âûïîëíèòü Âñòàâêà  Îáúåêò  Ôîðìóëà (ðèñ. 3.41).  äàëüíåéøåì øàáëîíû èñïîëüçóþòñÿ äëÿ áëîêîâ ôîðìóë, ïåðå÷åíü êîòîðûõ ïîÿâëÿåòñÿ íà ïàíåëè â ëåâîé ÷àñòè îêíà ïðîãðàììû. Ðåäàêòèðîâàíèå ôîðìóëû îñóùåñòâëÿåòñÿ â ëèíåéíîì âèäå â íèæíåì ïîëå îêíà ïðîãðàììû, à â òåêñòå îòîáðàæàåò- ñÿ ðåçóëüòàò ðåäàêòèðîâàíèÿ. Рис. 3.38. Группа Структуры и список шаблонов кнопки Корни Ïîëÿ äëÿ ââîäà äàííûõ Рис. 3.39. Шаблон обыкновенной дроби Рис. 3.40. Контекстное меню формулы Рис. 3.41. Вставка формул в LibreOffice Для тех, кто работает с LibreOffice
  • 104.
    Ãëàâà 3 1041041041041041041041041041041041041041041041041041041041041041041041041041041041041041040 Создание надписейв текстовом документе Для размещения надписей в текстовом документе существует несколько спо- собов – текст можно разместить внутри фигуры или создать специальные графи- ческие объекты Надписьд или WordArt. Во внутренней области большинства фигур можно разместить текст. Для до- бавления текста к фигуре следует в контекстном меню фигуры выбрать команду Прибавить текст и ввести его. Если повернуть или зеркально отобразить фигуру, размещение текста внутри фигуры будет соответственно меняться (рис. 3.42). Текст, размещенный в фигуре, можно редактировать и форматировать стандарт- ными средствами Word 2007. Направление расположения текста внутри фигуры (го- ризонтально или вертикально) можно изменить последовательным выбором кнопки Направление текста , которая расположена на вкладке Формат в группет Текст. Варианты размещения текста представлены на рисунке 3.43.р р щ р д р у Если нужно создать текстовую надпись как отдельный графический объект в текстовом документе, то для этого следует воспользоваться специальным ин- струментом Надпись ,,, , который размещен на вкладке Вставка в группе Иллю- страциир ц в списке кнопки Фигуры.урФ Редактирование и форматирование текста в надписи осуществляется стан- дартными способами. В дальнейшем все операции с объектом Надпись (измене- ние размеров рамки, ее размещение и оформление) выполняются таким же об- разом, как и с другими графическими объектами.р , дру р ф Текстовый процессор Word позволяет вставлять в документы так называемые объекты WordArt (рис. 3.44), которые ис- пользуются для художественного оформ- ления документа.д у Объекты WordArt имеют два вида свойств:t текстовые (шрифт, размер симво- лов, цвет, начертание) и графические (размер изображения, расположение, заливка, цвет линий, наличие тени и объемных эффектов и т. п.).ц , фф ) Создание объектов WordArt выполняется по следующему алгоритму: 1. Выбрать на вкладке Вставка в группе Текст кнопку WordArt ррррр . 2. Выбрать в приведенном списке нужный стиль надписи. 3. Ввести текст создаваемой надписи в текстовое поле. 4. Выбрать точку за пределами поля.р у р д Созданный объект WordArt будет размещен в текущем месте документа. Ре- дактирование и форматирование текста и графического объекта осуществляется с использованием элементов управления временной вкладки Формат. Для тех, кто хочет знать больше Рис. 3.42. Размещение текста при измене- нии фигуры Рис. 3.43. Направление размещения текста внутри фигуры Рис. 3.44. Пример объекта WordArt
  • 105.
    1010510510510510510510510510510510510510510510510510510510510510510510510510510510510510505 ОБРАБОТКА ТЕКСТОВЫХ ДАННЫХ ñîçäàíèÿíåñëîæíûõ ôîðìóë, êîòîðûå èìåþò ëèíåéíûé âèä, èñ- þò ñïåöèàëüíûå ñèìâîëû, âñòàâêà êîòîðûõ îñóùåñòâëÿåòñÿ â îêíå Ñèìâîë (Âñòàâêà  Ñèìâîëû  Ñèìâîë  Äðóãèå ñèìâîëû). Ââîä ñèìâîëîâ íèæíåãî è âåðõíåãî èíäåêñà îñóùåñòâëÿåòñÿ ñ èñïîëüçîâàíèåì êíîïîê Ïîäñòðî÷íûé çíàê è Íàäñòðî÷íûé çíàê , êîòîðûå ðàñïîëî- æåíû íà âêëàäêå Ãëàâíàÿ â ãðóïïå Øðèôò. Ââåäåíèå ìíîãîóðîâíåâûõ ôîðìóë îñóùåñòâëÿåòñÿ ñïåöèàëüíûì ñðåä- ñòâîì Êîíñòðóêòîð ôîðìóë (Âñòàâêà  Ñåðâèñ  Ôîðìóëà). Ôîðìóëû â íåì êîíñòðóèðóþòñÿ èç îòäåëüíûõ ñèìâîëîâ è ñòðóêòóð, èñïîëüçóÿ ñîîò- âåòñòâóþùèå øàáëîíû, êîòîðûå íóæíî çàïîëíèòü äàííûìè. Дайте ответы на вопросы 1. Êàê ââåñòè òåêñò, â êîòîðîì åñòü õèìè÷åñêèå ôîðìóëû? 2. Êàê âñòàâèòü â òåêñò ñëåäóþùèå ìàòåìàòè÷åñêèå çíàêè:  I  ? 3. Êàêîé èíñòðóìåíò ìîæíî èñïîëüçîâàòü äëÿ ñîçäàíèÿ ôîðìóë â òåê- ñòîâîì äîêóìåíòå? 4. Êàêèå íàáîðû ìàòåìàòè÷åñêèõ ñèìâîëîâ èñïîëüçóþòñÿ â ôîðìó- ëàõ? Êàê âûáðàòü íóæíûé ñèìâîë? 5. Êàêèå ñòðóêòóðû ìîæíî ââîäèòü â ôîðìóëû? Íàçîâèòå íåêîòîðûå èç íèõ. 6. ×òî òàêîå øàáëîí ñòðóêòóðû? Èç êàêèõ ýëåìåíòîâ îí ñîñòîèò? Êàê åãî èñïîëüçóþò? 7. Êàêèå îïåðàöèè ðåäàêòèðîâàíèÿ ìîæíî âûïîëíÿòü íàä ôîðìóëîé? Êàê îíè îñóùåñòâëÿþòñÿ? 8. Êàêèå îïåðàöèè ôîðìàòèðîâàíèÿ ìîæíî âûïîëíÿòü íàä ôîðìóëîé? Êàê îíè îñóùåñòâëÿþòñÿ? Выполните задания 1. Ñîçäàéòå íîâûé òåêñòîâûé äîêóìåíò. Ââåäèòå òàêîé òåêñò è ñîõðà- íèòå äîêóìåíò â âàøåé ïàïêå â ôàéëå ñ èìåíåì çàäàíèå 3.4.1.docx. В состав напитка «Кока-кола» входят: вода H2O, углекислый газ CO2, угольная H2CO3 и фосфорная H3PO4 кислоты, сахароза C12H22O11, ко- феин C8H10N4O2 и т. п. 2. Ñîçäàéòå íîâûé òåêñòîâûé äîêóìåíò. Ââåäèòå óêàçàííûå ñõåìû õè- ìè÷åñêèõ ðåàêöèé. Ñîõðàíèòå äîêóìåíò â âàøåé ïàïêå â ôàéëå ñ èìåíåì çàäàíèå 3.4.2.docx. a) O2 + 2H2  2H2O; b) AgCl  Ag + Cl2; c) K + H2O  KOH + H22 ; d) KMnO4  K2MnO4 + MnO2 + O22 . 3. Ñîçäàéòå íîâûé òåêñòîâûé äîêóìåíò. Âñòàâüòå â íåãî óêàçàííûå ôèçè÷åñêèå ôîðìóëû. Ñîõðàíèòå äîêóìåíò â âàøåé ïàïêå â ôàéëå ñ èìåíåì çàäàíèå 3.4.3.docx. ууууууууууууууа ое ва ое в э о уа ое ва ое в э о уамое важное в этом пунктамое важное в этом пунктамое важное в этом пунктамое важное в этом пунктамое важное в этом пунктамое важное в этом пунктамое важное в этом пунктамое важное в этом пунктамое важное в этом пунктамое важное в этом пунктамое важное в этом пунктамое важное в этом пунктамое важное в этом пунктамое важное в этом пунктамое важное в этом пунктамое важное в этом пунктамое важное в этом пунктамое важное в этом пунктамое важное в этом пунктамое важное в этом пунктамое важное в этом пунктамое важное в этом пунктамое важное в этом пунктамое важное в этом пунктамое важное в этом пунктамое важное в этом пунктамое важное в этом пунктамое важное в этом пунктамое важное в этом пунктамое важное в этом пунктамое важное в этом пунктамое важное в этом пунктамое важное в этом пунктамое важное в этом пунктамое важное в этом пунктамое важное в этом пунктамое важное в этом пунктамое важное в этом пунктамое важное в этом пунктамое важное в этом пунктамое важное в этом пунктамое важное в этом пункта ое ва ое в это та ое ва ое в это т
  • 106.
    Ãëàâà 3 10610610610610610610610610610610610610610610610610610610610610610610610610610610610610610606 a) ïåðèîäâðàùåíèÿ ; b) ôîðìóëà ñîîáùàþùèõñÿ ñîñóäîâ ; c) êèíåòè÷åñêàÿ ýíåðãèÿ ; d) êîýôôèöèåíò ïîëåçíîãî äåéñòâèÿ . 4. Ñîçäàéòå íîâûé òåêñòîâûé äîêóìåíò. Âñòàâüòå â íåãî óêàçàííûå ìàòåìàòè÷åñêèå âûðàæåíèÿ. Ñîõðàíèòå äîêóìåíò â âàøåé ïàïêå â ôàéëå ñ èìåíåì çàäàíèå 3.4.4.docx. a) ; â) ; b) ; ã) . 5. Ñîçäàéòå íîâûé òåêñòîâûé äîêóìåíò. Âñòàâüòå â íåãî óêàçàííûå ìàòåìàòè÷åñêèå âûðàæåíèÿ. Ñîõðàíèòå äîêóìåíò â âàøåé ïàïêå â ôàéëå ñ èìåíåì çàäàíèå 3.4.5.docx. a) â) b) ã) 6. Ñîçäàéòå íîâûé òåêñòîâûé äîêóìåíò. Âñòàâüòå â íåãî óêàçàííûå ìàòåìàòè÷åñêèå âûðàæåíèÿ. Ñîõðàíèòå äîêóìåíò â âàøåé ïàïêå â ôàéëå ñ èìåíåì çàäàíèå 3.4.6.docx. a) ; â) ; b) ; ã) . ÏÐÀÊÒÈ×ÅÑÊÀß ÐÀÁÎÒÀ № 4 «Создание текстового документа, содержащего объекты разных типов» Âíèìàíèå! Ðàáîòàÿ ñ êîìïüþòåðîì, ñîáëþäàéòå ïðàâèëà áåçîïàñíîñòè è ñàíèòàðíî-ãèãèåíè÷åñêèå íîðìû. 1. Îòêðîéòå òåêñòîâûé äîêóìåíò èç ôàéëà îáðàçåö ïð4.docx, êîòîðûé íàõîäèòñÿ â ïàïêå Ãëàâà 3ïðàêòè÷åñêàÿ 4. Îôîðìèòå åãî ïî óêàçàí- íîìó îáðàçöó:
  • 107.
    101071071071071071071071071071071071071071071071071071071071071071071071071071071071071070 ОБРАБОТКА ТЕКСТОВЫХ ДАННЫХ 2.Ñîçäàéòå â äîêóìåíòå ëîãîòèï òóðèñòè÷åñêîé ôèðìû «Òîï-òîï» èç ãðàôè÷åñêèõ ïðèìèòèâîâ ñîãëàñíî îáðàçöó: 3. Ââåäèòå â êîíöå äîêóìåíòà óêàçàííûå ôîðìóëû: a) ; b) KMnO4  K2MnO4 + MnO2 + O22 ; â) . 4. Ñîõðàíèòå äîêóìåíò â âàøåé ïàïêå â ôàéëå ñ èìåíåì ïðàêòè÷å- ñêàÿ ðàáîòà 4.docx. 3.5. РАЗДЕЛЫ, КОЛОНТИТУЛЫ, СТИЛИ, СТРУКТУРА3.5. РАЗДЕЛЫ, КОЛОНТИТУЛЫ, СТИЛИ, СТРУКТУРА В ТЕКСТОВЫХ ДОКУМЕНТАХВ ТЕКСТОВЫХ ДОКУМЕНТАХ 1. Êàêèå ñâîéñòâà ñòðàíèö âû çíàåòå? Êàê óñòàíîâèòü çíà÷åíèÿ ýòèõ ñâîéñòâ? 2. Êàêèå ðåæèìû ïðîñìîòðà òåêñòîâîãî äîêóìåíòà ñóùåñòâóþò â Word 2007? Êàê èõ óñòàíîâèòü? 3. Êàêèì îáðàçîì ñòðóêòóðèðîâàí òåêñò âàøåãî ó÷åáíèêà ïî èíôîðìàòèêå? Êàêèå îáúåêòû íàõîäÿòñÿ íà åãî ñòðàíèöàõ?
  • 108.
    Ãëàâà 3 10810810810810810810810810810810810810810810810810810810810810810810810810810810810810810808 СТРУКТУРА ДОКУМЕНТА Ìíîãîñòðàíè÷íûåäîêóìåíòû (ðåôåðàòû, êóðñîâûå ðàáîòû, áðîøþðû, êíèãè è ò. ï.) óäîáíî äåëèòü íà ñòðóêòóðíûå ÷àñòè – ðàçäåëû, ãëàâû, ïà- ðàãðàôû, ïóíêòû è ò. ï., ñîçäàâàÿ òàêèì îáðàçîì èåðàðõè÷åñêóþ ñòðóêòó- ðó äîêóìåíòà. Ñ òàêèìè ñòðóêòóðàìè äîêóìåíòîâ âû ñòàëêèâàëèñü, íàïðè- ìåð, íà óðîêàõ óêðàèíñêîé ëèòåðàòóðû, êîãäà ñîñòàâëÿëè ïëàí íàïèñàíèÿ ñî÷èíåíèÿ. Åñëè â êà÷åñòâå ïðèìåðà ðàññìîòðåòü ñòðóêòóðó ýòîãî ó÷åáíèêà (ðèñ. 3.45), òî íà ïåðâîì óðîâíå èåðàðõèè íàõîäÿòñÿ ðàçäåëû ó÷åáíèêà, âòîðîé óðîâåíü ñîñòàâëÿþò ïóíêòû, òðåòèé – ïîäïóíêòû è ò. ï. Íóëåâîé óðîâåíü Ïåðâûé óðîâåíü Âòîðîé óðîâåíü Èíôîðìàòèêà 8 êëàññ Ãëàâà 1 Ãëàâà 2 Ãëàâà 3 … Ãëàâà 8 Ïóíêò1.1 Ïóíêò1.2 Ïóíêò3.1 Ïóíêò3.2 … Ïóíêò3.6 Ïóíêò8.1 Рис. 3.45. Пример структуры документа Ñòðóêòóðà äîêóìåíòà – ýòî èåðàðõè÷åñêàÿ ñõåìà ðàçìåùåíèÿ ñîñòàâ- íûõ ÷àñòåé äîêóìåíòà. РАЗДЕЛЫ В ТЕКСТОВОМ ДОКУМЕНТЕ Äëÿ òîãî ÷òîáû ðàçäåëèòü òåêñòîâûé äîêóìåíò íà ðàçäåëû â òîì ìåñòå, ãäå áóäåò íà÷èíàòüñÿ äðóãîé ðàçäåë, íóæíî âñòàâèòü Ðàçðûâ ðàçäåëà. Åñëè ðàçäåëîâ â äîêóìåíòå äîëæíî áûòü íåñêîëüêî, òî äëÿ êàæäîãî èç ðàç- äåëîâ âñòàâëÿåòñÿ ñâîé ðàçðûâ. Ïðè îòñóòñòâèè ðàçðûâîâ ðàçäåëîâ òåêñòî- âûé äîêóìåíò ðàññìàòðèâàåòñÿ êàê îäèí ðàçäåë. Ñóùåñòâóåò íåñêîëüêî âèäîâ ðàçðûâîâ ðàçäåëîâ:  ñî ñëåäóþùåé ñòðàíèöû – ðàçäåë íà÷èíàåòñÿ ñ íà÷àëà ñëåäóþùåé ñòðàíèöû;  ñ òåêóùåé ñòðàíèöû – ðàçäåë íà÷èíàåòñÿ â óêàçàííîì ìåñòå äîêóìåí- òà;  ñ ÷åòíîé ñòðàíèöû – ðàçäåë íà÷èíàåòñÿ ñî ñëåäóþùåé ÷åòíîé ñòðàíè- öû;  èç íå÷åòíîé ñòðàíèöû – ðàçäåë íà÷èíàåòñÿ ñî ñëåäóþùåé íå÷åòíîé ñòðàíèöû. Ñîçäàíèå ðàçäåëîâ æåëàòåëüíî âûïîëíÿòü â ðåæèìå ïðîñìîòðà äîêó- ìåíòà Ðàçìåòêà ñòðàíèöû è ïðè âêëþ÷åííîì ðåæèìå îòîáðàæåíèÿ ñêðû- òûõ (íåïå÷àòàåìûõ) ñèìâîëîâ. Äàëåå íóæíî âûïîëíèòü Ðàçìåòêà ñòðà- íèöû  Ïàðàìåòðû ñòðàíèöû  Ðàçðûâû è âûáðàòü íóæíûé òèï â ñïèñêå Ðàçðûâû ðàçäåëîâ.  ìåñòå ðàçðûâà ðàçäåëîâ ïîÿâèòñÿ ñêðûòûé (íåïå÷àòàåìûé) ñèìâîë Ðàçðûâ ðàçäåëà.
  • 109.
    10910910910910910910910910910910910910910910910910910910910910910910910910910910910910910909 ОБРАБОТКА ТЕКСТОВЫХ ДАННЫХ Íàïðèìåð,òàêîé: Îáû÷íî â òåêñòîâîì äîêóìåíòå èìååòñÿ òîëüêî îäèí ðàçäåë, è âñå ñòðàíè- öû äîêóìåíòà îòôîðìàòèðîâàíû îäèíàêîâî (ðàçìåð ñòðàíèöû, ðàçìåðû ïî- ëåé, îðèåíòàöèÿ ñòðàíèöû è ò. ï.). Îäíàêî ïðè ðàáîòå ñ ìíîãîñòðàíè÷íûìè äîêóìåíòàìè ìîæåò ïîòðåáîâàòüñÿ, ÷òîáû íåêîòîðûå ñòðàíèöû äîêóìåíòà èìåëè äðóãèå ïàðàìåòðû. Íàïðèìåð, â òåêñòå ñ êíèæíîé îðèåíòàöèåé ñòðà- íèö íóæíî âñòàâèòü òàáëèöó èëè ñõåìó íà ñòðàíèöå ñ àëüáîìíîé îðèåíòà- öèåé èëè êàêîé-òî ôðàãìåíò äîêóìåíòà íóæíî ðàçìåñòèòü â íåñêîëüêî êî- ëîíîê. Òàêîå ôîðìàòèðîâàíèå äîêóìåíòà âîçìîæíî ñäåëàòü, ðàçäåëèâ äîêó- ìåíò íà ðàçäåëû. Äëÿ óäàëåíèÿ ðàçðûâà ðàçäåëîâ íóæíî óäàëèòü â äîêóìåíòå ñîîòâåò- ñòâóþùèé ñêðûòûé ñèìâîë Ðàçðûâ ðàçäåëà. Ïðè ýòîì òåêñò íàä ìåñòîì óäàëåííîãî ðàçðûâà ñòàíî- âèòñÿ ÷àñòüþ ñëåäóþùåãî ðàçäåëà è åãî ôîðìàò àâ- òîìàòè÷åñêè èçìåíÿåòñÿ ñîîòâåòñòâóþùèì îáðà- çîì. Äëÿ ñîçäàíèÿ ðàçðûâà â òåêñòå íóæíî âûïîë- íèòü Âñòàâêà  Ðàçðûâ è âûáðàòü â ñïèñêå íóæ- íûé òèï ðàçðûâà (ðèñ. 3.46). Âñòàâèòü ðàçðûâ ìîæ- íî òàêæå âûáîðîì êíîïêè Âñòàâèòü ðàçðûâ ñòðà- íèöû íà ïàíåëè èíñòðóìåíòîâ Ñòàíäàðòíàÿ. ВСТАВКА КОЛОНТИТУЛОВ Â ìíîãîñòðàíè÷íûõ äîêóìåíòàõ ÷àñòî èñïîëüçóþò êîëîíòèòóëû (ôðàíö. colonne – ñòîëáåö, êîëîíêà, ëàò. titulus – çàãîëîâîê) – ýòî ñëóæåáíûå ñî- îáùåíèÿ, êîòîðûå ðàçìåùàþòñÿ íà ïîëÿõ ñòðàíèöû è ïîâòîðÿþòñÿ íà äðóãèõ ñòðàíèöàõ äîêóìåíòà.  Word 2007 ðàçëè÷àþò âåðõíèé, íèæíèé è áîêîâûå êîëîíòèòóëû. Îíè ìîãóò ñîäåðæàòü íîìåðà ñòðàíèö, íàçâàíèå äîêóìåíòà èëè òåêóùåãî ðàç- äåëà, ôàìèëèþ àâòîðà, ãðàôè÷åñêèå èçîáðàæåíèÿ è ò. ï. Äëÿ ïðèìåðà – ðàññìîòðèòå ñòðàíèöó âàøåãî ó÷åáíèêà ïî èíôîðìàòèêå. Êîëîíòèòóëû ïåðâîé ñòðàíèöû, ÷åòíûõ è íå÷åòíûõ ñòðàíèö ìîãóò îòëè- ÷àòüñÿ. Òàêæå ìîãóò ðàçëè÷àòüñÿ êîëîíòèòóëû ðàçíûõ ðàçäåëîâ äîêóìåíòà, íàïðèìåð, êàê â ýòîì ó÷åáíèêå – â ðàçíûõ ðàçäåëàõ ðàçíûå êîëîíòèòóëû.  òåêñòîâûé äîêóìåíò â Word 2007 ìîæíî âñòàâëÿòü êîëîíòèòóëû èç ãîòîâîé êîëëåêöèè øàáëîíîâ êîëîíòèòóëîâ èëè ñîçäàâàòü ñîáñòâåííûå êî- ëîíòèòóëû, êîòîðûå ìîæíî ñîõðàíèòü â êîëëåê- öèè.  äîêóìåíòå êîëîíòèòóëû îòîáðàæàþòñÿ òîëü- êî â ðåæèìàõ Ðàçìåòêà ñòðàíèöû è ÷òåíèå. Îáðà- áîòêà òåêñòà äîêóìåíòà ïðè ðàáîòå ñ êîëîíòèòóëà- ìè íåâîçìîæíà. Äëÿ ñîçäàíèÿ êîëîíòèòóëîâ èñïîëüçóþòñÿ ýëå- ìåíòû óïðàâëåíèÿ âêëàäêè Âñòàâêà ãðóïïû Êî- ëîíòèòóëû (ðèñ. 3.47). Рис. 3.46. Окно Вста- вить разрыв Для тех, кто работает с LibreOffice Рис. 3.47. Группа Колонтитулы
  • 110.
    Ãëàâà 3 1101101101101101101101101101101101101101101101101101101101101101101101101101101101101101100 Ïîñëå èõñîçäàíèÿ íà Ëåíòå ïîÿâëÿåòñÿ âðåìåííàÿ âêëàäêà Êîíñòðóê- òîð (ðèñ. 3.48). Èñïîëüçóÿ ñîîòâåòñòâóþùèå êíîïêè ãðóïï Êîëîíòèòóëû è Âñòàâèòü, â êîëîíòèòóë ìîæíî âñòàâèòü íîìåð ñòðàíèöû – êíîïêà Íîìåð ñòðàíèöû , òåêóùóþ äàòó è âðåìÿ – êíîïêà Äàòà è âðåìÿ, ðèñóíîê – êíîïêà Ðèñóíîê è äð. Ðàçìåùåíèå òåêñòà êîëîíòèòóëà îòíîñèòåëüíî âåðõ- íåãî èëè íèæíåãî êðàÿ ñòðàíèöû ðåãóëèðóåòñÿ ñîîòâåòñòâóþùèìè ñ÷åò- ÷èêàìè â ãðóïïå Ïîëîæåíèå. Рис. 3.48. Шаблон верхнего колонтитула и временная вкладка Конструктор Äëÿ ñîçäàíèÿ íà êàæäîé ñòðàíèöå äîêóìåíòà êîëîíòèòóëà èç ãîòîâîé êîëëåêöèè øàáëîíîâ íóæíî: 1. Âûáðàòü íà Ëåíòå âêëàäêó Âñòàâêà. 2. Âûáðàòü â ãðóïïå Êîëîíòèòóëû îäíó èç êîìàíä Âåðõíèé êîëîíòèòóë èëè Íèæíèé êîëîíòèòóë. 3. Âûáðàòü â ïðåäëîæåííîì ñïèñêå øàáëîíîâ êîëîíòèòóëîâ îäèí èç âà- ðèàíòîâ. 4. Óñòàíîâèòü íóæíûå çíà÷åíèÿ ñâîéñòâ êîëîíòèòóëà, èñïîëüçóÿ ýëå- ìåíòû óïðàâëåíèÿ âêëàäêè Êîíñòðóêòîð. 5. Ââåñòè òåêñò â ïîëÿ øàáëîíà. 6. Çàêðûòü êîëîíòèòóë, âûïîëíèâ Ðàáîòà ñ êîëîíòèòóëàìè  Êîí- ñòðóêòîð  Çàêðûòü  Çàêðûòü îêíî êîëîíòèòóëîâ . Ñîçäàííûé êîëîíòèòóë ìîæíî ïðèìåíèòü èëè êî âñåìó äîêóìåíòó, èëè ê ÷åòíûì (íå÷åòíûì) ñòðàíèöàì, èëè ê ïåðâîé ñòðàíèöå. Âûáðàòü îáëàñòü ïðèìåíåíèÿ ñîçäàííîãî êîëîíòèòóëà ìîæíî â ñïèñêå êíîïêè Ïàðàìåòðû. Óñòàíîâèòü çíà÷åíèÿ íåêîòîðûõ ñâîéñòâ êîëîíòèòóëîâ ìîæíî òàêæå è íà âêëàäêå Èñòî÷íèê áóìàãè äèàëîãîâîãî îêíà Ïàðàìåòðû ñòðàíèöû âêëàä- êè Ðàçìåòêà ñòðàíèöû. Äëÿ ïåðåõîäà ñ ïîëÿ âåðõíåãî êîëîíòèòóëà â ïîëå íèæíåãî êîëîíòèòóëà è îáðàòíî èñïîëüçóåòñÿ êíîïêà Ïåðåéòè ê âåðõíåìó (íèæíåìó) êîëîíòè- òóëó â ãðóïïå Ïåðåõîäû âêëàäêè Êîíñòðóêòîð. Åñëè êîëîíòèòóëû äëÿ ðàçíûõ ÷àñòåé äîêóìåíòà äîëæíû áûòü ðàçíû- ìè, òî ïåðåä èõ ñîçäàíèåì äîêóìåíò íóæíî ðàçäåëèòü íà ðàçäåëû. Çàòåì êîëîíòèòóëû äëÿ ðàçíûõ ðàçäåëîâ ñîçäàþòñÿ îòäåëüíî. Ïðè íåîáõîäèìîñòè òåêñò êîëîíòèòóëà ìîæíî ðåäàêòèðîâàòü è ôîðìà- òèðîâàòü îáû÷íûì ñïîñîáîì. Äëÿ óäàëåíèÿ êîëîíòèòóëà ñëåäóåò âûïîëíèòü Âñòàâêà  Êîëîíòè- òóëû  Âåðõíèé êîëîíòèòóë (Íèæíèé êîëîíòèòóë)  Óäàëèòü âåðõíèé (íèæíèé) êîëîíòèòóë.
  • 111.
    111111111111111111111111111111111111111111111111111111111111111111111111111111111111111111 ОБРАБОТКА ТЕКСТОВЫХ ДАННЫХ Äëÿñîçäàíèÿ êîëîíòèòóëîâ èñïîëüçóþòñÿ êîìàíäû Âåðõíèé êîëîíòè- òóë è Íèæíèé êîëîíòèòóë ìåíþ Âñòàâêà. Ïîñëå âûáîðà îäíîé èç ýòèõ êîìàíä, à òàêæå ñòèëÿ êîëîíòèòóëà ïîëüçîâàòåëü ìîæåò îòðåäàêòèðîâàòü ñîäåðæèìîå êîëîíòèòóëîâ (ðèñ. 3.49). Рис. 3.49. Верхний колонтитул Äëÿ âñòàâêè â êîëîíòèòóë òàêèõ çíà÷åíèé ñâîéñòâ äîêóìåíòà, êàê íî- ìåð ñòðàíèöû, òåêóùàÿ äàòà, êîëè÷åñòâî ñòðàíèö, äàííûå îá àâòîðå è äð., ñëåäóåò èñïîëüçîâàòü êîìàíäû êíîïêè ñî ñïèñêîì Âñòàâèòü ïîëå ïàíåëè èíñòðóìåíòîâ Ñòàíäàðòíàÿ. Äëÿ çàâåðøåíèÿ ðåäàêòèðîâàíèÿ äîêóìåíòà ñëåäóåò âûáðàòü ìåñòî çà ïðåäåëàìè êîëîíòèòóëà. Äëÿ èñïîëüçîâàíèÿ ðàçëè÷íûõ êîëîíòèòóëîâ íà ðàçíûõ ñòðàíèöàõ äîêó- ìåíòà íóæíî âûïîëíèòü Ôîðìàò  Ñòðàíèöà, â îêíå Ñòèëü ñòðàíèöû âû- áðàòü âêëàäêó Âåðõíèé (íèæíèé) êîëîíòèòóë è óñòàíîâèòü íåîáõîäèìûå çíà- ÷åíèÿ. СТИЛИ В ТЕКСТОВОМ ДОКУМЕНТЕ Íà ïðåäûäóùèõ óðîêàõ âàì ïðèõîäèëîñü íåîäíîêðàòíî ñîçäàâàòü íîâûå òåêñòîâûå äîêóìåíòû è îôîðìëÿòü èõ äîëæíûì îáðàçîì, óñòàíàâëèâàÿ íóæíûå çíà÷åíèÿ ñâîéñòâ äëÿ ðàçëè÷íûõ òèïîâ îáúåêòîâ – òåêñòà, òàáëèö, ðèñóíêîâ, ôîðìóë, îáúåêòîâ SmartArt è ò. ï. Åñëè äîêóìåíò áîëüøîé è èìååò çíà÷èòåëüíîå êîëè÷åñòâî ðàçëè÷íûõ îáúåêòîâ, òî íà ôîðìàòèðîâà- íèå êàæäîãî îòäåëüíîãî îáúåêòà ïîíàäîáèòñÿ çíà÷èòåëüíîå âðåìÿ. Òåì áî- ëåå, åñëè ÷àñòî ñëó÷àþòñÿ îáúåêòû, êîòîðûå äîëæíû áûòü îòôîðìàòèðîâà- íû îäèíàêîâî, – ñëåäèòü çà îäèíàêîâûì îôîðìëåíèåì îäíîòèïíûõ ýëåìåí- òîâ äîêóìåíòà äîñòàòî÷íî ñëîæíî. Äëÿ óñêîðåíèÿ îôîðìëåíèÿ äîêóìåíòîâ è èõ îáúåêòîâ óäîáíî èñïîëüçî- âàòü ñòèëè. Ñòèëü – ýòî íàáîð çíà÷åíèé ñâîéñòâ îïðåäåëåííîãî òèïà îáú- åêòîâ, êîòîðûé èìååò ñîáñòâåííîå èìÿ. Òåêñòîâûé ïðîöåññîð Word 2007 ïî óìîë÷àíèþ èìååò ñîáñòâåííóþ áè- áëèîòåêó ïðîôåññèîíàëüíî ðàçðàáîòàííûõ ñòèëåé, òàê íàçûâàåìûå ýêñ- ïðåññ-ñòèëè, â êîòîðûõ çíà÷åíèÿ ñâîéñòâ îáúåêòîâ ïîäîáðàíû ãàðìîíè÷íî, ñ ó÷åòîì îñíîâíûõ òðåáîâàíèé ê äèçàéíó. Òàêèå ñòèëè ðàçðàáîòàíû äëÿ ðàçëè÷íûõ òèïîâ îáúåêòîâ òåêñòîâîãî äîêóìåíòà – òåêñòà, òàáëèö, ãðàôè÷å- ñêèõ îáúåêòîâ è ò. ï. (òàáë. 3.10). Êàæäûé ýêñïðåññ-ñòèëü â áèáëèîòåêå èìå- åò èìÿ. Âû óæå ïðèìåíÿëè èõ â ôîðìàòèðîâàíèè ãðàôè÷åñêèõ èçîáðàæå- íèé, òàáëèö. Èñïîëüçîâàíèå ñòèëåé ïîçâîëÿåò îäíèì äåéñòâèåì èçìåíèòü ñðàçó çíà- ÷åíèÿ íåñêîëüêèõ ñâîéñòâ îáúåêòà. Íàïðèìåð, äëÿ òîãî ÷òîáû âðó÷íóþ îòôîðìàòèðîâàòü òåêñò ñ òàêèìè çíà÷åíèÿìè ñâîéñòâ, êîòîðûå èìååò ñòèëü Çàãîëîâîê 4 (òàáë. 3.11), íóæíî âûïîëíèòü 8 îòäåëüíûõ äåéñòâèé – âû- Для тех, кто работает с LibreOffice
  • 112.
    Ãëàâà 3 112112112112112112112112112112112112112112112112112112112112112112112112112112112112112112 Òàáëèöà 3.11 Ïðèìåðûñòèëåé ðàçíûõ îáúåêòîâ â Word 2007 Òèï îáúåêòà Èìÿ ñòèëÿ Îáðàçåö Íåêîòîðûå çíà÷åíèÿ ñâîéñòâ Òåêñò Çàãîëîâîê 4 Äëÿ áûñòðîãî îôîðìëåíèÿ òåêñòà î÷åíü óäîáíî èñïîëüçîâàòü ñòèëè Øðèôò – Cambria Ðàçìåð – 12 ïò Öâåò – ÷åðíûé Íà÷åðòàíèå – ïîëóæèðíûé êóðñèâ Ìåæäóñòðî÷íûé èíòåðâàë – 1,5 Îòñòóï ïåðâîé ñòðîêè – íåò Âûðàâíèâàíèå – ïî øèðèíå Òàáëèöà Ñâåòëûé ñïèñîê àêöåíò 6 Öâåò ëèíèé – çåëåíûé Öâåò çàëèâêè – çåëåíûé Òèï ëèíèè – ñïëîøíàÿ Òîëùèíà ëèíèè – 0,5 ïò Ôèãóðà Öåíòðàëü- íûé ãðà- äèåíò – Àêöåíò 2 Öâåò – ñâåòëî-êîðè÷íåâûé Ïðîçðà÷íîñòü – 0 % Òèï ëèíèè – ñïëîøíàÿ Òîëùèíà ëèíèè – 1 ïò Öâåò êîíòóðà – òåìíî-êîðè÷íåâûé Òåíåâûå ýôôåêòû – âíèçó ñïðàâà áðàòü ñîîòâåòñòâóþùèå ýëåìåíòû óïðàâëåíèÿ íà âêëàäêàõ èëè ìèíè-ïàíå- ëè äëÿ óñòàíîâêè çíà÷åíèé êàæäîãî ñâîéñòâà, ïðè ïðèìåíåíèè ñòèëÿ Çà- ãîëîâîê 4 – òîëüêî îäíî äåéñòâèå äëÿ âûáîðà ñòèëÿ èç áèáëèîòåêè. Îñîáåííî îáðàòèòå âíèìàíèå íà òàêèå ñòèëè òåêñòà, êàê Çàãîëîâîê 1, Çàãîëîâîê 2, …, Çàãîëîâîê 9, êîòîðûå ïîçâîëÿþò àâòîìàòèçèðîâàòü ñîçäà- íèå ñòðóêòóðû äîêóìåíòà. Êîëëåêöèþ ñòèëåé ïîëüçîâàòåëü ìîæåò äîïîëíÿòü ñîáñòâåííûìè ñòèëÿ- ìè, ñîçäàâàÿ èõ íà îñíîâå óæå ñóùåñòâóþùèõ èëè çàíîâî. Ïðè ñîõðàíåíèè äîêóìåíòà ñ íèì àâòîìàòè÷åñêè ñîõðàíÿþòñÿ è ïðèìåíåííûå ñòèëè, òî åñòü ïðè äàëüíåéøèõ îòêðûòèÿõ äîêóìåíòà âíåøíèé âèä äîêóìåíòà íå áóäåò ìåíÿòüñÿ. ИСПОЛЬЗОВАНИЕ ЭКСПРЕСС-СТИЛЕЙ Ýñêèçû ýêñïðåññ-ñòèëåé òåêñòîâûõ îáúåêòîâ äîêóìåíòà (ñèìâîëîâ, àáçà- öåâ) îòîáðàæåíû íà âêëàäêå Ãëàâíàÿ â ãðóïïå Ñòèëè (ðèñ. 3.50). Êàæäûé ýñêèç èç ýòîãî ñïèñêà èìååò îôîðìëåíèå, ñîîòâåòñòâóþùåå âû- áðàííîìó ñòèëþ, à ðÿäîì ñ èìåíåì ñòèëÿ ñîäåðæèòñÿ çíà÷îê, ïîêàçûâàþ- ùèé òèï îáúåêòîâ, ê êîòîðûì ýòîò ñòèëü ïðè- ìåíÿåòñÿ: ê àáçàöàì – ¶; ê ñèìâîëàì – à; ê ñèì- âîëàì è àáçàöàì – ¶à. Ñòèëè çàãîëîâêîâ èñ- ïîëüçóþòñÿ äëÿ ôîðìàòèðîâàíèÿ íàçâàíèé ñòðóêòóðíûõ ÷àñòåé äîêóìåíòà (ðàçäåëîâ, ïóí- êòîâ, ïîäïóíêòîâ è ò. ï.). Рис. 3.50. Эскизы экспресс- стилей для текстовых объектов
  • 113.
    1131131131131131131131131131131131131131131131131131131131131131131131131131131131131131133 ОБРАБОТКА ТЕКСТОВЫХ ДАННЫХ Âñïèñêå ýêñïðåññ-ñòèëåé âñåãäà îòîáðàæàåòñÿ íåñêîëüêî ýñêèçîâ, êîòî- ðûå èñïîëüçîâàëèñü ïîñëåäíèìè. Äëÿ ïðîñìîòðà âñåõ ýñêèçîâ íóæíî èñ- ïîëüçîâàòü êíîïêè èëè ïîëîñû ïðîêðóòêè ñïèñêà. Äëÿ îòêðûòèÿ âñåãî ñïèñêà íóæíî âûáðàòü êíîïêó Äîïîëíèòåëüíûå ïàðàìåòðû . Äëÿ ïðèìåíåíèÿ ýêñïðåññ-ñòèëÿ íóæíî âûäåëèòü îáúåêò è âûáðàòü â ñïèñêå íóæíûé ýñêèç. Ñòèëè ìîæíî ïåðåèìåíîâûâàòü èëè óäàëÿòü, âîñ- ïîëüçîâàâøèñü êîìàíäàìè êîíòåêñòíîãî ìåíþ ýñêèçà ñòèëÿ. Ñëåäóåò ïîìíèòü, ÷òî óêàçàííûå îïåðàöèè íå- âîçìîæíû íàä ñòèëÿìè çàãîëîâêîâ. Äëÿ îòêàçà îò ïðèìåíåíèÿ ýêñïðåññ-ñòèëÿ è óñòà- íîâêè çíà÷åíèé ñâîéñòâ îáúåêòà ïî óìîë÷àíèþ íóæíî âûáðàòü êîìàíäó Î÷èñòèòü ôîðìàò. Äëÿ èñïîëüçîâàíèÿ ñòèëåé íóæíî îòêðûòü ïàíåëü Ñòèëè è ôîðìàòèðîâàíèå (ðèñ. 3.51) â ïðàâîé ÷àñòè îêíà ïðîãðàììû (Ôîðìàò  Ñòèëè è ôîðìàòèðîâà- íèå) èëè âûáðàòü êíîïêó Ñòèëè è ôîðìàòèðîâàíèå íà ïðàâîé áîêîâîé ïàíåëè îêíà ïðîãðàììû. Âûáîð ñîîòâåòñòâóþùèõ êíîïîê îòêðûâàåò ñïèñîê ñòèëåé: – ñòèëè àáçàöåâ, – ñòèëè ñèìâîëîâ, – ñòèëè ñòðàíèöû, – ñòèëè ñïèñêîâ. Темы документа и их применение Стилевое оформление может быть применено не только к отдельным объектам, но и ко всему текстовому документу как единому целому.д у у д у ц у Тема документа – это стиль оформления текстово- го документа, который имеет имя и определяет для его объектов значения некоторых свойств (цвет, размер и шрифт символов, способ выравнивания абзацев, между- строчный интервал, эффекты рисунков и т. п.). В пятом классе вы применяли темы для оформления презентаций.р д ф р р ц В Word 2007 есть библиотека встроенных тем, список которых открывается выбором кнопки Тема на вклад- ке Разметка страницыр ц в групперу Темы (рис. 3.52).(р )3 5 Тему можно выбрать перед началом создания доку- мента или в процессе его подготовки. Просмотр выбран- ной темы происходит динамически. Выбор темы приведет к изменению стилей оформления таких объектов документа, как текст, таблицы, графические изображе- ния и т. п., с учетом того, что они были отформатированы с использованием стилей. СОЗДАНИЕ СТРУКТУРЫ ДОКУМЕНТА И ЕЕ ИСПОЛЬЗОВАНИЕ Ñîçäàíèå ñòðóêòóðû äîêóìåíòà ïðîèñõîäèò ñ ïðèìåíåíèåì ñòèëåé Çà- ãîëîâîê 1, Çàãîëîâîê 2, …, Çàãîëîâîê 9 – ò. å. íàçâàíèÿ âñåõ ñòðóêòóðíûõ ÷àñòåé äîêóìåíòà ñëåäóåò îòôîðìàòèðîâàòü ñ èñïîëüçîâàíèåì ñîîòâåòñòâó- Рис. 3.51. Панель Стили и форматирование Для тех, кто работает с LibreOffice Для тех, кто хочет знать больше Рис. 3.52. Библиотека встроенных тем документа
  • 114.
    Ãëàâà 3 114114114114114114114114114114114114114114114114114114114114114114114114114114114114114114 þùèõ ñòèëåé.À èìåííî, ê íàçâàíèÿì ñòðóêòóðíûõ ÷àñòåé ïåðâîãî óðîâíÿ (ðàçäåëîâ) ïðèìåíèòü ñòèëü Çàãîëîâîê 1, íàçâàíèÿ ÷àñòåé âòîðîãî óðîâíÿ (ïóíêòîâ) îòôîðìàòèðîâàòü ñ ïðèìåíåíèåì ñòèëÿ Çàãîëîâîê 2 è ò. ä. Äëÿ ýòîãî ñëåäóåò: 1. Âûäåëèòü íàçâàíèå îïðåäåëåííîé ñòðóêòóðíîé ÷àñòè äîêóìåíòà (ðàç- äåëà, ïóíêòà, ïîäïóíêòà). 2. Âûáðàòü íà âêëàäêå Ãëàâíàÿ â ãðóïïå Ñòèëè òàêîé ñòèëü çàãîëîâêà, êîòîðûé ñîîòâåòñòâóåò óðîâíþ ñòðóêòóðíîé ÷àñòè â èåðàðõè÷åñêîé ñõåìå äîêóìåíòà (І óðîâåíü – Çàãîëîâîê 1, ІІ óðîâåíü – Çàãîëî- âîê 2 è ò. ä.). 3. Ïîâòîðèòü ï. 1–2 ýòîãî àëãîðèòìà äëÿ âñåõ ñòðóêòóðíûõ ÷àñòåé äî- êóìåíòà. Äëÿ ïðîñìîòðà ñòðóêòóðû äîêóìåíòà, êîòîðûé îòôîðìàòèðîâàí òàêèì îáðàçîì, èñïîëüçóåòñÿ ðåæèì ïðîñìîòðà Ñòðóêòóðà, êîòîðûé óñòàíàâëè- âàåòñÿ âûáîðîì êíîïêè Ñòðóêòóðà â Ñòðîêå ñîñòîÿíèÿ èëè íà âêëàäêå Âèä â ãðóïïå Ðåæèìû ïðîñìîòðà äîêóìåíòà.  ýòîì ðåæèìå âíåøíèé âèä äîêóìåíòà îòëè÷àåòñÿ îò åãî âèäà â ðåæè- ìå Ðàçìåòêà ñòðàíèöû, â êîòîðîì âû ïðèâûêëè ðàáîòàòü (ðèñ. 3.53).  ðå- æèìå Ñòðóêòóðà òåêñò ñòðóêòóðíûõ ÷àñòåé äîêóìåíòà îòîáðàæàåòñÿ â òàê íàçûâàåìîì ñâåðíóòîì âèäå è íà ýêðàí âûâîäÿòñÿ òîëüêî çàãîëîâêè ñòðóê- òóðíûõ ÷àñòåé. Äëÿ ëó÷øåé âèçóàëèçàöèè èåðàðõè÷åñêîé ñòðóêòóðû óðîâ- íè äîêóìåíòà èìåþò ðàçíûé îòñòóï îò ëåâîãî ïîëÿ. Ðÿäîì ñ êàæäûì óðîâ- íåì äîêóìåíòà åñòü ñîîòâåòñòâóþùèé çíà÷îê:ä – åñëè ó óðîâíÿ åñòü ïîäóðîâíè èëè âëîæåííûé òåêñò; – åñëè ó óðîâíÿ îòñóòñòâóåò âëîæåííûé òåêñò; – åñëè ýòîò òåêñò èìååò ñàìûé íèçêèé óðîâåíü (òàê íàçûâàåìûé îñ- íîâíîé òåêñò, ê êîòîðîìó íå ïðèìåíÿëèñü ñòèëè çàãîëîâêîâ). Рис. З.53. Вид текста документа в режиме Разметка страницы и Структура Âêëþ÷åíèå ðåæèìà Ñòðóêòóðà ïðèâîäèò ê ïîÿâëåíèþ íà Ëåíòå äîïîë- íèòåëüíîé âêëàäêè Ñòðóêòóðà (ðèñ. 3.54), ýëåìåíòû óïðàâëåíèÿ êîòîðîé èñïîëüçóþòñÿ äëÿ îòîáðàæåíèÿ òåêñòà òîëüêî íóæíûõ óðîâíåé äîêóìåíòà, ïåðåìåùåíèÿ ñòðóêòóðíûõ ÷àñòåé â äîêóìåíòå, èçìåíåíèÿ èõ óðîâíåé, óäàëåíèÿ ðàçäåëîâ òåêñòà èëè äîáàâëåíèÿ íîâûõ è ò. ï. Îñíîâíîå óäîáñòâî ïðîñìîòðà äîêóìåíòà â ðåæèìå Ñòðóêòóðà ñîñòîèò â òîì, ÷òî ñóùåñòâóåò âîçìîæíîñòü íàñòðàèâàòü îòîáðàæåíèå ëþáîãî óðîâíÿ äîêóìåíòà, ñêðûâàÿ ïðè ýòîì òå óðîâíè, êîòîðûå çàíèìàþò íèçøóþ èåðàð- õèþ. Äëÿ ýòîãî ñëåäóåò íà âêëàäêå Ñòðóêòóðà â ãðóïïå Ðàáîòà ñî ñòðóêòóðîé
  • 115.
    111151151151151151151151151151151151151151151151151151151151151151151151151151151151151155 ОБРАБОТКА ТЕКСТОВЫХ ДАННЫХ Рис.3.54. Вкладка Структура âûáðàòü íóæíûé óðîâåíü èç ñïèñêà Ïîêàçàòü óðîâåíü. Åñëè íóæíî ðàç- âåðíóòü ñîäåðæàíèå íåêîòîðîé îòäåëüíîé ñòðóêòóðíîé ÷àñòè äîêóìåíòà, ñëåäóåò äâàæäû ùåëêíóòü íà çíà÷êå ó ñîîòâåòñòâóþùåãî çàãîëîâêà. Ïîâòîðåíèå ýòèõ äåéñòâèé ñêðîåò âëîæåííûé òåêñò. Åñëè âëîæåííûé òåêñò èìååò ñëèøêîì êðóïíûé øðèôò èëè ñëèøêîì äëèííûé, ìåøàåò ðàáîòå, ìîæíî îòêëþ÷èòü îòîáðàæåíèå ôîðìàòèðîâàíèÿ (ñíÿòü îòìåòêó ôëàæêà Ïîêàçàòü ôîðìàòèðîâàíèå òåêñòà), à òàêæå îòî- áðàæåíèå âñåõ ñòðîê òåêñòà, êðîìå ïåðâîé (óñòàíîâèòü îòìåòêó ôëàæêà Ïîêàçàòü òîëüêî ñòðîêó). ðóêòóðà äîêóìåíòà – ýòî èåðàðõè÷åñêàÿ ñõåìà ðàçìåùåíèÿ ñîñòàâ- íûõ ÷àñòåé äîêóìåíòà. ×àùå âñåãî ñòðóêòóðó ñîçäàþò äëÿ ìíîãîñòðàíè÷- íûõ äîêóìåíòîâ, ðàçäåëÿÿ èõ íà ðàçäåëû, ãëàâû, ïàðàãðàôû, ïóíêòû è ò. ä. Äëÿ òîãî ÷òîáû ðàçäåëèòü òåêñòîâûé äîêóìåíò íà ðàçäåëû â òîì ìåñòå, ãäå áóäåò íà÷èíàòüñÿ íîâûé ðàçäåë, íóæíî âñòàâèòü ñèìâîë Ðàçðûâ ðàçäåëà. Ýòî äåéñòâèå æåëàòåëüíî âûïîëíÿòü â ðåæèìå ïðîñìîòðà äîêóìåíòà Ðàçìåòêà ñòðàíèöû è ïðè âêëþ÷åííîì ðåæèìå îòîáðàæåíèÿ ñêðûòûõ (íåïå÷àòàåìûõ) ñèìâîëîâ. Äàëåå íóæíî âûïîëíèòü Ðàçìåòêà ñòðàíèöû  Ïàðàìåòðû ñòðàíèöû  Ðàçðûâû è âûáðàòü â ñïèñêå Ðàçðûâû ðàçäåëîâ íóæíûé òèï.  ìåñòå ðàçðûâà ðàçäåëîâ ïîÿâëÿåòñÿ ñêðûòûé (íåïå÷àòàåìûé) ñèìâîë Ðàçðûâ ðàçäåëà.  äîêóìåíòå, ðàçäåëåííîì íà ðàçäåëû, ìîæíî âûïîëíèòü ðàçíîå ôîðìàòèðîâàíèå îòäåëüíûõ ÷àñòåé äîêóìåíòà.  ìíîãîñòðàíè÷íûõ äîêóìåíòàõ ÷àñòî èñïîëüçóþò êîëîíòèòóëû – ýòî ñëóæåáíûå ñîîáùåíèÿ, êîòîðûå ðàçìåùàþòñÿ íà ïîëÿõ ñòðàíèöû è ïîâòî- ðÿþòñÿ íà äðóãèõ ñòðàíèöàõ äîêóìåíòà.  Word 2007 ðàçëè÷àþò âåðõíèé, íèæíèé è áîêîâûå êîëîíòèòóëû. Îíè ìîãóò ñîäåðæàòü íîìåðà ñòðàíèö, íà- çâàíèå äîêóìåíòà èëè òåêóùåãî ðàçäåëà, ôàìèëèþ àâòîðà, ãðàôè÷åñêèå èçîáðàæåíèÿ è ò. ï. Êîëîíòèòóëû ïåðâîé ñòðàíèöû, ÷åòíûõ è íå÷åòíûõ ñòðàíèö ìîãóò îòëè÷àòüñÿ. Òàêæå ìîãóò ðàçëè÷àòüñÿ êîëîíòèòóëû ðàçíûõ ðàçäåëîâ äîêóìåíòà.  äîêóìåíòå êîëîíòèòóëû îòîáðàæàþòñÿ òîëüêî â ðåæèìàõ Ðàçìåòêà ñòðàíèöû è Ðåæèì ÷òåíèÿ. Îáðàáîòêà îñíîâíîãî òåêñòà äîêóìåíòà ïðè ðà- áîòå ñ êîëîíòèòóëàìè íåâîçìîæíà. Äëÿ ñîçäàíèÿ êîëîíòèòóëîâ èñïîëüçó- þòñÿ ýëåìåíòû óïðàâëåíèÿ âêëàäêè Âñòàâêà ãðóïïû Êîëîíòèòóëû. Äëÿ óñêîðåíèÿ îôîðìëåíèÿ äîêóìåíòîâ è èõ îáúåêòîâ óäîáíî èñïîëüçî- âàòü ñòèëè. Ñòèëü – ýòî íàáîð çíà÷åíèé ñâîéñòâ îïðåäåëåííîãî òèïà îáú- åêòîâ, êîòîðûé èìååò ñîáñòâåííîå èìÿ. Òåêñòîâûé ïðîöåññîð Word 2007 èìååò ñîáñòâåííóþ áèáëèîòåêó ïðîôåññèîíàëüíî ðàçðàáîòàííûõ ñòèëåé, òàê íàçûâàåìûå ýêñïðåññ-ñòèëè, â êîòîðûõ çíà÷åíèÿ ñâîéñòâ îáúåêòîâ ïî- ууууууууууууууа ое ва ое в э о уа ое ва ое в э о уамое важное в этом пунктамое важное в этом пунктамое важное в этом пунктамое важное в этом пунктамое важное в этом пунктамое важное в этом пунктамое важное в этом пунктамое важное в этом пунктамое важное в этом пунктамое важное в этом пунктамое важное в этом пунктамое важное в этом пунктамое важное в этом пунктамое важное в этом пунктамое важное в этом пунктамое важное в этом пунктамое важное в этом пунктамое важное в этом пунктамое важное в этом пунктамое важное в этом пунктамое важное в этом пунктамое важное в этом пунктамое важное в этом пунктамое важное в этом пунктамое важное в этом пунктамое важное в этом пунктамое важное в этом пунктамое важное в этом пунктамое важное в этом пунктамое важное в этом пунктамое важное в этом пунктамое важное в этом пунктамое важное в этом пунктамое важное в этом пунктамое важное в этом пунктамое важное в этом пунктамое важное в этом пунктамое важное в этом пунктамое важное в этом пунктамое важное в этом пунктамое важное в этом пунктамое важное в этом пунктамое важное в этом пунктамое важное в этом пункт
  • 116.
    Ãëàâà 3 1161161161161161161161161161161161161161161161161161161161161161161161161161161161161161166 äîáðàíû ãàðìîíè÷íî,ñ ó÷åòîì îñíîâíûõ òðåáîâàíèé ê äèçàéíó. Ýñêèçû ýêñïðåññ-ñòèëåé òåêñòîâûõ îáúåêòîâ äîêóìåíòà îòîáðàæåíû íà âêëàäêå Ãëàâíàÿ â ãðóïïå Ñòèëè. Ñîçäàíèå ñòðóêòóðû äîêóìåíòà ïðîèñõîäèò ñ ïðèìåíåíèåì ñòèëåé Çà- ãîëîâîê 1, Çàãîëîâîê 2, …, Çàãîëîâîê 9 – íàçâàíèÿ âñåõ ñòðóêòóðíûõ ÷à- ñòåé äîêóìåíòà ñëåäóåò îòôîðìàòèðîâàòü ñ èñïîëüçîâàíèåì ñîîòâåòñòâóþ- ùåãî ñòèëÿ. Äëÿ ïðîñìîòðà ñòðóêòóðû äîêóìåíòà, îòôîðìàòèðîâàííîãî òàêèì îáðàçîì, èñïîëüçóåòñÿ ðåæèì ïðîñìîòðà Ñòðóêòóðà, êîòîðûé óñòà- íàâëèâàåòñÿ âûáîðîì êíîïêè Ñòðóêòóðà â Ñòðîêå ñîñòîÿíèÿ èëè íà âêëàäêå Âèä â ãðóïïå Ðåæèìû ïðîñìîòðà äîêóìåíòà. Дайте ответы на вопросы 1. ×òî òàêîå ñòðóêòóðà äîêóìåíòà? Ïðèâåäèòå ïðèìåðû ñòðóêòóðèðî- âàííûõ äîêóìåíòîâ. 2. ×òî òàêîå ðàçäåëû? Äëÿ ÷åãî îíè ïðèìåíÿþòñÿ? 3. Êàêèå âèäû ðàçðûâîâ ðàçäåëîâ ìîæíî èñïîëüçîâàòü â òåêñòîâîì äî- êóìåíòå? 4. ×òî òàêîå êîëîíòèòóëû? Êàêèå âèäû êîëîíòèòóëîâ ìîãóò áûòü íà ñòðàíèöå? 5. Êàêîâî íàçíà÷åíèå êîëîíòèòóëîâ? Êàêèå îáúåêòû ìîæíî âñòàâèòü â êîëîíòèòóëû? 6. Êàê óñòàíîâèòü ðàçëè÷íûå êîëîíòèòóëû äëÿ ðàçíûõ ñòðàíèö äîêó- ìåíòà? 7. ×òî òàêîå ñòèëè? Äëÿ ÷åãî èõ èñïîëüçóþò? 8. Ê êàêèì îáúåêòàì â Word 2007 ìîæíî ïðèìåíÿòü ñòèëåâîå îôîðì- ëåíèå? Êàêèå ñâîéñòâà îáúåêòîâ äîêóìåíòà îíè îïðåäåëÿþò? 9. Êàêîâî íàçíà÷åíèå ñòèëåé çàãîëîâêîâ? Ñêîëüêî òàêèõ ñòèëåé â Word 2007? 10. Äëÿ ÷åãî ïðåäíàçíà÷åí ðåæèì îòîáðàæåíèÿ äîêóìåíòà Ñòðóêòóðà? Êàêèå îïåðàöèè ñ äîêóìåíòàìè â íåì ìîæíî âûïîëíÿòü? Выполните задания 1. Îòêðîéòå óêàçàííûé ó÷èòåëåì ôàéë (íàïðèìåð, Ãëàâà 3Ïóíêò 3.5 îáðàçåö.docx). Êàæäûé ïóíêò òåêñòîâîãî äîêóìåíòà îôîðìèòå êàê îòäåëüíûé ðàçäåë, êîòîðûé íà÷èíàåòñÿ ñ íîâîé ñòðàíèöû. Óñòàíî- âèòå äëÿ ðàçäåëîâ äîêóìåíòà ñëåäóþùèé ôîðìàò: a) íå÷åòíûå ðàçäåëû: îðèåíòàöèÿ ñòðàíèöû – êíèæíàÿ, ïîëÿ – ïî 2 ñì, íóìåðàöèÿ ñòðàíèö – ñâåðõó ñòðàíèöû ïî öåíòðó; b) ÷åòíûå ðàçäåëû: îðèåíòàöèÿ ñòðàíèöû – àëüáîìíàÿ, ïîëÿ – ïî 1 ñì, íóìåðàöèÿ ñòðàíèö – âíèçó ñòðàíèöû ñëåâà. Ñîõðàíèòå äîêóìåíò â âàøåé ïàïêå â ôàéëå çàäàíèå 3.5.1.docx. 2. Îòêðîéòå óêàçàííûé ó÷èòåëåì ôàéë (íàïðèìåð, Ãëàâà 3Ïóíêò 3.5 îáðàçåö.docx). Ñîçäàéòå â äîêóìåíòå êîëîíòèòóëû: â âåðõíåì çàïè- øèòå òåêóùóþ äàòó ñ âûðàâíèâàíèåì ïî öåíòðó, â íèæíåì – ñâîþ ôàìèëèþ ñ âûðàâíèâàíèåì ïî ëåâîìó êðàþ. Ñîõðàíèòå äîêóìåíò â âàøåé ïàïêå â ôàéëå ñ èìåíåì çàäàíèå 3.5.2.docx.
  • 117.
    11117117117117117117117117117117117117117117117117117117117117117117117117117117117117117 ОБРАБОТКА ТЕКСТОВЫХ ДАННЫХ 3.Îòêðîéòå óêàçàííûé ó÷èòåëåì ôàéë (íàïðèìåð, Ãëàâà 3Ïóíêò 3.5 îáðàçåö.docx). Îòôîðìàòèðóéòå äîêóìåíò ñëåäóþùèì îáðàçîì: ðàç- ìåð ñòðàíèöû – À4; îðèåíòàöèÿ – êíèæíàÿ; ïîëÿ: âåðõíåå – 1,5 ñì, íèæíåå – 1 ñì, ëåâîå – 2 ñì, ïðàâîå – 3 ñì; íóìåðàöèÿ ñòðàíèö – âíèçó ñòðàíèöû ñïðàâà, íà÷èíàÿ ñ íîìåðà 1; êîëîíòèòóëû: âåðõíèé íà ÷åòíûõ ñòðàíèöàõ – íàçâàíèå òåêñòîâîãî äîêóìåíòà, íèæíèé íà ÷åòíûõ ñòðàíèöàõ – òåêóùàÿ äàòà è âðåìÿ. Ñîõðàíèòå äîêóìåíò â ïàïêå Ìîè äîêóìåíòû â ôàéëå ñ èìåíåì çàäàíèå 3.5.3.docx. 4. Îòêðîéòå óêàçàííûé ó÷èòåëåì ôàéë (íàïðèìåð, Ãëàâà 3Ïóíêò 3.5 îáðàçåö.docx). Îòôîðìàòèðóéòå îáúåêòû òåêñòîâîãî äîêóìåíòà ñ èñ- ïîëüçîâàíèåì ñëåäóþùèõ ñòèëåé: Çàãîëîâêè – ñòèëü Íàçâàíèå. Òåêñòîâûå ôðàãìåíòû – ñòèëü Ñëàáîå âûäåëåíèå. Ñïèñêè – ìàðêèðîâàííûé ç ìàðêåðîì . Ñîõðàíèòå äîêóìåíò â âàøåé ïàïêå â ôàéëå ñ èìåíåì çàäà- íèå 3.5.4.docx. 5. Îòêðîéòå óêàçàííûé ó÷èòåëåì ôàéë (íàïðèìåð, Ãëàâà 3Ïóíêò 3.5îáðàçåö1.docx), â êîòîðîì ê îáúåêòàì òåêñòîâîãî äîêóìåíòà áûëî ïðèìåíåíî ñòèëåâîå îôîðìëåíèå. Âûÿñíèòå çíà÷åíèÿ ñâîéñòâ îáúåêòîâ, êîòîðûå óñòàíàâëèâàþò èñïîëüçîâàííûå ñòèëè. Çàïèøè- òå ðåçóëüòàòû â òàáëèöó: № îáúåêòà Òèï îáúåêòà Ñòèëü îáúåêòà Çíà÷åíèÿ ñâîéñòâ îáúåêòà 6. Îòêðîéòå óêàçàííûé ó÷èòåëåì ôàéë (íàïðèìåð, Ãëàâà 3Ïóíêò 3.5îáðàçåö1.docx), â êîòîðîì ê îáúåêòàì òåêñòîâîãî äîêóìåíòà áûëî ïðèìåíåíî ñòèëåâîå îôîðìëåíèå. Î÷èñòèòå ôîðìàòû îáúåêòîâ äîêóìåíòà. Çàïèøèòå â òàáëèöó çíà÷åíèÿ ñâîéñòâ îáúåêòîâ ïî óìîë÷àíèþ: № îáúåêòà Òèï îáúåêòà Ñòèëü îáúåêòà Çíà÷åíèÿ ñâîéñòâ îáúåêòà 7. Âûÿñíèòå ñ ïîìîùüþ Ñïðàâêè, êàê ñîçäàòü ñîáñòâåííûé ñòèëü íà îñíîâå îòôîðìàòèðîâàííîãî ôðàãìåíòà äîêóìåíòà. Ñîñòàâüòå ñîîò- âåòñòâóþùèé àëãîðèòì. Âûïîëíèòå ýòî íà ïðàêòèêå. 8. Îòêðîéòå óêàçàííûé ó÷èòåëåì äîêóìåíò (íàïðèìåð, Ãëàâà 3Ïóíêò 3.5îáðàçåö.docx). Îòôîðìàòèðóéòå äîêóìåíò, èñïîëüçóÿ ñëåäóþùèå ñòèëè: Çàãîëîâêè І óðîâíÿ – ñòèëü Çàãîëîâîê 1; Çàãîëîâêè ІІ óðîâíÿ – ñòèëü Çàãîëîâîê 2; Çàãîëîâêè ІІІ óðîâíÿ – ñòèëü Çàãîëîâîê 3; Äðóãèå ôðàãìåíòû òåêñòà – ñòèëü Îáû÷íûé. Ïðîñìîòðèòå ñòðóêòóðó îòôîðìàòèðîâàííîãî äîêóìåíòà. Ñîõðàíèòå äîêóìåíò â âàøåé ïàïêå â ôàéëå ñ èìåíåì çàäàíèå 3.5.8.docx.
  • 118.
    Ãëàâà 3 1181181181181181181181181181181181181181181181181181181181181181181181181181181181181181188 3.6. СРЕДСТВААВТОМАТИЗАЦИИ СОЗДАНИЯ3.6. СРЕДСТВА АВТОМАТИЗАЦИИ СОЗДАНИЯ ТЕКСТОВОГО ДОКУМЕНТАТЕКСТОВОГО ДОКУМЕНТА 1. ×òî òàêîå ñòèëè? Äëÿ ÷åãî èõ èñïîëüçóþò? 2. ×òî òàêîå ñòðóêòóðà äîêóìåíòà? Êàê åå îòîáðàçèòü? 3. ×òî òàêîå ãèïåðññûëêè? Äëÿ ÷åãî è ãäå îíè èñïîëüçóþòñÿ? ССЫЛКА В ТЕКСТОВОМ ДОКУМЕНТЕ Â ïðåäûäóùåì ïóíêòå âû îçíàêîìèëèñü ñ íåêîòîðûìè îñîáåííîñòÿìè îá- ðàáîòêè ìíîãîñòðàíè÷íûõ äîêóìåíòîâ – ïðîñìîòðîì ñòðóêòóðû äîêóìåíòà, ñîçäàíèåì ðàçäåëîâ, èñïîëüçîâàíèåì ñòèëåâîãî îôîðìëåíèÿ. Êðîìå ýòîãî, â òåêñòîâîì ïðîöåññîðå Word 2007 åñòü è äðóãèå ñðåäñòâà äëÿ óïðîùåíèÿ ïðî- öåññà ñîçäàíèÿ áîëüøèõ äîêóìåíòîâ è ïåðåìåùåíèÿ ïî íèì. Îáû÷íî â ìíîãîñòðàíè÷íûõ äîêóìåíòàõ âñòðå÷àþòñÿ ðàçëè÷íûå âèäû ññûëîê – ñïåöèàëüíûõ çàïèñåé â äîêóìåíòå, êîòîðûå óêàçûâàþò íà êà- êèå-ëèáî îáúåêòû ýòîãî èëè äðóãèõ äîêóìåíòîâ. Ññûëêè ïðåäíàçíà÷åíû äëÿ ñìûñëîâîãî ñâÿçûâàíèÿ îäíèõ îáúåêòîâ äîêóìåíòà ñ äðóãèìè. Íàïðè- ìåð, â òåêñòå ìîãóò íàõîäèòüñÿ ññûëêè íà îïðåäåëåííûé ðèñóíîê èëè òàá- ëèöó, ññûëêè íà áèáëèîãðàôè÷åñêèå èñòî÷íèêè, ñàéòû èëè äðóãîå. Ïðè âûáîðå ýòèõ ññûëîê ïðîèñõîäèò ïåðåõîä íà óêàçàííûé îáúåêò. Òåêñòîâûé ïðîöåññîð Word 2007 ïîçâîëÿåò àâòîìàòèçèðîâàòü ïðîöåññ ñîçäàíèÿ ññûëîê â äîêóìåíòå. Èíñòðóìåíòû, êîòîðûå èñïîëüçóþòñÿ äëÿ ýòîãî, íàõîäÿòñÿ íà âêëàäêå Ññûëêè, íàïðèìåð:  ãðóïïà Îãëàâëåíèå ïðåäíàçíà÷åíà äëÿ ñîçäàíèÿ îãëàâëåíèÿ äîêó- ìåíòà – ïåðå÷íÿ íàçâàíèé ñòðóêòóðíûõ ÷àñòåé äîêóìåíòà ñ óêàçàíèåì íîìåðîâ ñîîòâåòñòâóþùèõ ñòðàíèö;  ãðóïïà Ïðåäìåòíûé óêàçàòåëü ïðåäíàçíà÷åíà äëÿ ñîçäàíèÿü ïðåäìåòíî- ãî (àëôàâèòíîãî) óêàçàòåëÿ – àëôàâèòíîãî ñïèñêà òåðìèíîâ, èñ- ïîëüçîâàííûõ â äîêóìåíòå, ñ óêàçàíèåì íîìåðîâ ñòðàíèö, ãäå îíè âñòðå÷àþòñÿ. АВТОМАТИЗИРОВАННОЕ СОЗДАНИЕ ОГЛАВЛЕНИЯ ДОКУМЕНТА Åñëè äëÿ êàæäîãî èç ñòðóêòóðíûõ ÷àñòåé ìíîãîñòðàíè÷íîãî äîêóìåíòà èñïîëüçîâàíî ñòèëåâîå ôîðìàòèðîâàíèå ñ ïðèìåíåíèåì ñòèëåé çàãîëîâêîâ, òî îãëàâëåíèå äîêóìåíòà ìîæíî ñîçäàòü àâòîìàòè÷åñêè. Âûïîëíÿåòñÿ ýòà îïåðàöèÿ â ðåæèìå ïðîñìîòðà äîêóìåíòà Ðàçìåòêà ñòðàíèöû . Äëÿ ýòîãî íóæíî âûïîëíèòü ñëåäóþùèé àëãîðèòì: 1. Óñòàíîâèòü êóðñîð â òîì ìåñòå äîêóìåíòà, ãäå íóæíî ðàçìåñòèòü îãëàâëåíèå. 2. Âûïîëíèòü Ññûëêè  Îãëàâëåíèå Îãëàâëåíèå . 3. Âûáðàòü â ñïèñêå âñòðîåííûõ îáðàçöîâ íóæíûé âàðèàíò îôîðìëåíèÿ îãëàâëåíèÿ (ðèñ. 3.55). Îãëàâëåíèå áóäåò ïðåäñòàâëåíî â âèäå òàáëèöû, â êîòîðóþ âíåñåíû íà- çâàíèÿ ñòðóêòóðíûõ ÷àñòåé òåêñòîâîãî äîêóìåíòà è ñîîòâåòñòâóþùèå íîìå- ðà ñòðàíèö, ãäå ýòîò ôðàãìåíò òåêñòà íà÷èíàåòñÿ (ðèñ. 3.56). Îáû÷íî îãëàâ- ëåíèå ðàçìåùàþò â íà÷àëå äîêóìåíòà èëè â åãî êîíöå.
  • 119.
    1191191191191191191191191191191191191191191191191191191191191191191191191191191191191191199 ОБРАБОТКА ТЕКСТОВЫХ ДАННЫХ Ñîçäàííîåîãëàâëåíèå ìîæíî èñïîëü- çîâàòü äëÿ áûñòðîãî ïåðåìåùåíèÿ ïî äî- êóìåíòó, ïîèñêà íóæíûõ ñòðóêòóðíûõ ÷àñòåé – ðàçäåëîâ, ïóíêòîâ è ò. ï. Äëÿ ýòîãî ñëåäóåò â îãëàâëåíèè äîêóìåíòà âûáðàòü íóæíûé çàãîëîâîê ïðè íàæà- òîé êëàâèøå Ctrl. Âèä òåêñòîâîãî êóðñî- ðà ïðè ýòîì èçìåíèòñÿ íà òàêîé: . Åñëè â õîäå ðàáîòû íàä äîêóìåíòîì åãî òåêñò è ñòðóêòóðà èçìåíÿëèñü, òî îãëàâëåíèå äîêóìåíòà íóæíî îáíîâèòü. Äëÿ ýòîãî ñëåäóåò âûïîëíèòü Ññûëêè  Îãëàâëåíèå  Îáíîâèòü òàáëèöó . Рис. 3.56. Пример содержания документа АВТОМАТИЗИРОВАННОЕ СОЗДАНИЕ ПРЕДМЕТНОГО УКАЗАТЕЛЯ Ïðåäìåòíûå óêàçàòåëè ÷àùå âñåãî èñïîëüçóþòñÿ â ó÷åáíèêàõ, íàó÷íûõ èçäàíèÿõ, ñëîâàðÿõ. Ðàçìåùàþòñÿ îíè îáû÷íî â êîíöå äîêóìåíòà è âû- ãëÿäÿò ïðèìåðíî òàê (ðèñ. 3.57): Рис. 3.57. Пример предметного указателя в учебнике Ñîçäàíèå ïðåäìåòíîãî óêàçàòåëÿ âûïîëíÿåòñÿ â äâà ýòàïà: ñíà÷àëà íóæíî âûäåëèòü âñå òåðìèíû, êîòîðûå ñëåäóåò ïîìåñòèòü â óêàçàòåëü, çà- òåì âñòàâèòü óêàçàòåëü â äîêóìåíò. Ðàññìîòðèì ýòàïû áîëåå ïîäðîáíî. І ý ò à ï. Âûäåëåíèå ýëåìåíòîâ óêàçàòåëÿ: 1. Âûäåëèòü òåðìèí èëè îïðåäåëåíèå, êîòîðûå íóæíî ïîìåñòèòü â óêà- çàòåëü, íà ñòðàíèöå, ãäå îíè âñòðå÷àþòñÿ âïåðâûå. Рис. 3.55. Список образцов оформле- ния оглавлений
  • 120.
    Ãëàâà 3 1201201201201201201201201201201201201201201201201201201201201201201201201201201201201201200 2. ÂûïîëíèòüÑñûëêè  Ïðåäìåòíûé óêàçàòåëü  Ïîìåòèòü ýëå- ìåíò . 3. Óñòàíîâèòü â îêíå Îïðåäåëåíèå ýëåìåíòà óêàçàòåëÿ (ðèñ. 3.58) íóæ- íûå çíà÷åíèÿ: îñíîâíîé – ïðè íåîáõîäèìîñòè ìîæíî èçìåíèòü îñíîâíîå íàçâàíèå òåðìèíà; äîïîëíèòåëüíûé – ïðè íåîáõîäèìîñòè ââåñòè äîïîëíèòåëüíûå íàçâàíèÿ òåð- ìèíà; ïåðåêðåñòíàÿ ññûëêà – âûáðàòü íàçâà- íèå äðóãîãî òåðìèíà, ñ êîòîðûì ñâÿçàí äàííûé; òåêóùàÿ ñòðàíèöà – ñíåñòè â óêàçà- òåëü äëÿ äàííîãî òåðìèíà òîëüêî íîìåð òåêóùåé ñòðàíèöû; äèàïàçîí ñòðàíèö – ñíåñòè â óêàçàòåëü äëÿ äàííîãî òåðìèíà äèàïàçîí ñòðàíèö, ãäå îí âñòðå÷àåòñÿ (äîïîëíèòåëüíî íóæ- íî óñòàíîâèòü çàêëàäêè äëÿ íà÷àëüíîé è êîíå÷íîé ñòðàíèöû äèà- ïàçîíà); ôîðìàò íîìåðà ñòðàíèöû – óñòàíîâèòü íà÷åðòàíèå íîìåðîâ ñòðà- íèö â óêàçàòåëå. 4. Âûáðàòü êíîïêó Ïîìåòèòü (èëè Ïîìåòèòü âñå, åñëè íóæíî, ÷òîáû â óêà- çàòåëå óêàçûâàëèñü âñå íîìåðà ñòðàíèö, ãäå ýòîò òåðìèí âñòðå÷àåòñÿ). 5. Ïîâòîðèòü äåéñòâèÿ 1–4 äëÿ âñåõ ýëåìåíòîâ óêàçàòåëÿ.  ðåçóëüòàòå òàêèõ äåéñòâèé âñå òåðìèíû äëÿ ïðåäìåòíîãî óêàçàòåëÿ áóäóò îïðåäåëåíû è â òåêñòå äîêóìåíòà ðÿäîì ñ ýòèìè ñëîâàìè áóäåò âñòàâ- ëåíî ïîëå òàêîãî âèäà: ä óóóóóóóóóó ð ä , îäíàêî îòîáðàæàòüñÿ îíî áóäåò òîëüêî â ðåæèìå îòîáðàæåíèÿ ñêðûòûõ (íåïå÷àòàåìûõ) ñèìâîëîâ. ІІ ý ò à ï. Âñòàâêà ïðåäìåòíîãî óêàçàòåëÿ â òåêñòîâûé äîêóìåíò: 1. Óñòàíîâèòü êóðñîð â òî ìåñòî äîêóìåíòà, ãäå íóæíî ðàçìåñòèòü óêà- çàòåëü (îáû÷íî â êîíöå äîêóìåíòà). 2. Âûïîëíèòü Ññûëêè  Ïðåäìåòíûé óêàçàòåëü  Óêàçàòåëü . 3. Óñòàíîâèòü â îêíå Óêàçàòåëü (ðèñ. 3.59) ïàðàìåòðû îòîáðàæåíèÿ óêà- çàòåëÿ: Íîìåð ñòðàíèöû ïî ïðàâîìó êðàþ – ïðè æåëàíèè óñòàíîâèòü òàêîé ñïîñîá âûðàâíèâàíèÿ íîìåðîâ ñòðàíèö â óêàçàòåëå; Ôîðìàòû – âûáðàòü èç ïðåäëîæåííî- ãî ñïèñêà æåëàåìûé âèä øàáëîíà óêàçàòåëÿ; Òèï – âûáðàòü îäèí èç äâóõ ñïîñîáîâ ðàçìåùåíèÿ íîìåðîâ ñòðàíèö ó ýëå- ìåíòà óêàçàòåëÿ; Êîëîíêè – óêàçàòü êîëè÷åñòâî êîëîíîê, â êîòîðûõ áóäåò ðàçìåùåí óêàçàòåëü; ßçûê – àëôàâèò, ïî êîòîðîìó áóäóò óïîðÿäî÷åíû ýëåìåíòû óêàçàòåëÿ. Рис. 3.58. Окно Определе- ние элемента указателя Рис. 3.59. Окно Указатель
  • 121.
    121121121121121121121121121121121121121121121121121121121121121121121121121121121121121121 ОБРАБОТКА ТЕКСТОВЫХ ДАННЫХ 4.Âûáðàòü êíîïêó ÎÊ. Òàêèì îáðàçîì ïðåäìåòíûé óêàçàòåëü áóäåò âñòàâëåí â âûáðàííîå ìå- ñòî â äîêóìåíòå. Ïåðåä óêàçàòåëåì è ïîñëå íåãî â äîêóìåíòå áóäóò âñòàâ- ëåíû ñêðûòûå ñèìâîëû Ðàçðûâ ðàçäåëà. Åñëè íåêîòîðûå äàííûå, âõîäÿùèå â óêàçàòåëü, èçìåíèëèñü (èçìåíè- ëîñü îïðåäåëåíèå èëè ðàçìåùåíèå òåðìèíà â äîêóìåíòå), òî ñîäåðæàíèå óêàçàòåëÿ íóæíî îáíîâèòü. Äëÿ ýòîãî ñëåäóåò âûäåëèòü óêàçàòåëü è âû- ïîëíèòü Ññûëêè  Óêàçàòåëü  Îáíîâèòü óêàçàòåëü . Äëÿ óäàëåíèÿ óêàçàòåëÿ íóæíî âûäåëèòü åãî òåêñò è äâå ñòðîêè – äî è ïîñëå íåãî ñî ñêðûòûìè ñèìâîëàìè ðàçðûâîâ ðàçäåëîâ, çàòåì íàæàòü êëà- âèøó Delete. Äëÿ ðàáîòû ñ óêàçàòåëÿìè è îãëàâëåíè- åì äîêóìåíòà èñïîëüçóþòñÿ êîìàíäû Îãëàâëåíèå è óêàçàòåëè ìåíþ Âñòàâêà (ðèñ. 3.60). ШАБЛОНЫ ТЕКСТОВЫХ ДОКУМЕНТОВ Âû óæå íàó÷èëèñü ñîçäàâàòü òåêñòîâûå äîêóìåíòû è ôîðìàòèðîâàòü èõ ñ èñïîëüçîâàíèåì ðàçëè÷íûõ ñðåäñòâ òåêñòîâîãî ïðîöåññîðà. Âìåñòå ñ òåì òåêñòîâûé ïðîöåññîð Word äëÿ ñîçäàíèÿ äîêóìåíòîâ îïðåäåëåííûõ òèïîâ ïðåäîñòàâëÿåò åùå îäíó âîçìîæíîñòü – ñîçäàíèå äîêóìåíòà íà îñíîâå øàá- ëîíà. Âû óæå ñîçäàâàëè â ïÿòîì êëàññå ïðåçåíòàöèè ñ ïîìîùüþ øàáëîíîâ. Øàáëîí – ýòî îòôîðìàòèðîâàííûé îïðåäåëåííûì îáðàçîì äîêóìåíò- çàãîòîâêà, êîòîðûé ñîõðàíåí â îòäåëüíîì ôàéëå è èñïîëüçóåòñÿ êàê îáðàçåö äëÿ ñîçäàíèÿ íîâûõ äîêóìåíòîâ îïðåäåëåííîãî òèïà. Íàïðèìåð, øàáëîí äëÿ ñîçäàíèÿ êàëåíäàðÿ, áëàãîäàðíîñòè, ïèñüìà, îò- ÷åòà, ïîçäðàâèòåëüíîé îòêðûòêè, âèçèòêè è ò. ï. Îòêðûâ øàáëîí, ïîëüçîâàòåëü âèäèò íà ýêðàíå òåêñòîâûé äîêóìåíò, â êîòîðîì áóäóò ñîäåðæàòüñÿ ïóñòûå ïîëÿ äëÿ ââîäà òåêñòà, íàäïèñåé, âñòàâ- êè ðèñóíêîâ, êîëîíòèòóëîâ, ëîãîòèïîâ è ò. ï. Ê ýòîìó äîêóìåíòó óæå ìîãóò áûòü ïðèìåíåíû îïðåäåëåííûå òåìû è ñòèëè îôîðìëåíèÿ ðàçëè÷íûõ îáú- åêòîâ (ðèñ. 3.61). Ïîëüçîâàòåëþ îñòàåòñÿ òîëüêî çàïîëíèòü ñîîòâåòñòâóþùèå ìåñòà äîêó- ìåíòà íóæíûì òåêñòîì è ñîõðàíèòü äîêóìåíò â òåêñòîâîì ôàéëå – ôîðìàòè- ðîâàíèå è ñòðóêòóðèðîâàíèå äîêóìåíòà óæå îïðåäåëåíû ñàìèì øàáëîíîì. Èñïîëüçîâàíèå øàáëîíîâ çíà÷èòåëüíî îáëåã÷àåò ðàáîòó ïîëüçîâàòåëÿ, ïîñêîëüêó îíè ÿâëÿþòñÿ îñíîâîé äëÿ áûñòðîãî ñîçäàíèÿ àíàëîãè÷íûõ ïî ôîðìå, íî ðàçëè÷íûõ ïî ñîäåðæàíèþ äîêóìåíòîâ áåç çàòðàò âðåìåíè íà èõ ôîðìàòèðîâàíèå. Îñíîâíîå ðàçëè÷èå ìåæäó äîêóìåíòàìè è øàáëîíàìè ñîñòîèò â èõ èñ- ïîëüçîâàíèè: øàáëîí – ýòî çàãîòîâêà äîêóìåíòà ñ ãîòîâûìè ýëåìåíòàìè òåêñòà è èõ îôîðìëåíèÿ, êîòîðàÿ ïðåäíàçíà÷åíà äëÿ äàëüíåéøåãî çàïîë- íåíèÿ äàííûìè, à äîêóìåíò – ýòî óæå ãîòîâûé òåêñò, âîçìîæíî, íà îñíîâå íåêîòîðîãî øàáëîíà. Рис. 3.60. Список команд Оглавле- ние и указатели меню Вставка Для тех, кто работает с LibreOffice
  • 122.
    Ãëàâà 3 122122122122122122122122122122122122122122122122122122122122122122122122122122122122122122 Øàáëîíû õðàíÿòñÿâ ôàéëàõ ñ ðàñøèðåíèÿìè dotx è dotm. Ïîìíèòå, â øàáëîíàõ ìîãóò õðàíèòüñÿ ìàêðîâèðóñû, ïîýòîìó â ðàáîòå èñïîëüçóéòå øàáëîíû, êîòîðûå âû ïîëó÷èëè èç íàäåæíîãî èñòî÷íèêà.  òåêñòîâîì ïðîöåññîðå Word 2007 âñå øàáëîíû äåëÿòñÿ íà òðè ãðóïïû:  óñòàíîâëåííûå – øàáëîíû äîêóìåíòîâ îïðåäåëåííûõ òèïîâ (ïèñåì, ôàêñîâ, îò÷åòîâ è ò. ï.), óñòàíîâëåííûå íà êîìïüþòåðå â ñîñòàâå ïà- êåòà Microsoft Office 2007;  Microsoft Office Online – øàáëîíû äîêóìåíòîâ ðàçëè÷íûõ òèïîâ, êî- òîðûå ðàñïîëîæåíû íà ñàéòå Microsoft Office Online;  øàáëîíû ïîëüçîâàòåëÿ – øàáëîíû, ñîçäàííûå ïîëüçîâàòåëåì. Îñíîâíûì èç ñòàíäàðòíûõ øàáëîíîâ Word 2007 ÿâëÿåòñÿ øàáëîí äî- êóìåíòîâ Îáû÷íûé (õðàíèòñÿ â ôàéëå Normal.dotm), êîòîðûé àâòîìàòè÷å- ñêè îòêðûâàåòñÿ ïðè çàïóñêå ïðîãðàììû Word 2007 è óñòàíàâëèâàåò ïî óìîë÷àíèþ òàêîé ôîðìàò äîêóìåíòà (òàáë. 3.12): Òàáëèöà 3.12 Çíà÷åíèÿ ñâîéñòâ îáúåêòîâ äîêóìåíòà â øàáëîíå Normal.dotm Ñòðàíèöà Àáçàöû Ñèìâîëû Îðèåíòàöèÿ ñòðàíè- öû – êíèæíàÿ Ðàçìåð ñòðàíèöû – À4 Âåðõíåå ïîëå – 1,5 ñì Íèæíåå ïîëå – 1 ñì Ëåâîå ïîëå – 2 ñì Ïðàâîå ïîëå – 1,5 ñì Ìåæäóñòðî÷íûé èíòåð- âàë – îäèíàðíûé Èíòåðâàë ïîñëå àáçàöà – 10 ïò Âûðàâíèâàíèå – ïî ëåâî- ìó êðàþ  Îòñòóïû – îòñóòñòâóþò Øðèôò îñíîâíîãî òåêñòà – Calibri Ðàçìåð – 11 ïò Öâåò – ÷åðíûé Èíòåðâàë – îáû÷- íûé Òàêæå ýòîò øàáëîí îïðåäåëÿåò ñòèëåâîå îôîðìëåíèå çàãîëîâêîâ, ñïèñêîâ, òàáëèö è ò. ï. Ââîä òåêñòà, ôîðìàòèðîâàíèå îòäåëüíûõ îáúåêòîâ, ñòðóêòóðè- Рис. 3.61. Шаблон меню праздника и созданный на его основе документ
  • 123.
    1231231231231231231231231231231231231231231231231231231231231231231231231231231231231231233 ОБРАБОТКА ТЕКСТОВЫХ ДАННЫХ ðîâàíèåòåêñòà ïîëüçîâàòåëü îñóùåñòâëÿåò ñàìîñòîÿòåëüíî. Íà îñíîâå øàáëîíà Normal.dotm ìîæíî ñîçäàâàòü äîêóìåíòû ðàçëè÷íûõ òèïîâ. Åùå îäíèì èç ñòàíäàðòíûõ øàáëîíîâ Word 2007 ÿâëÿåòñÿ, íàïðèìåð, øàáëîí Îáû÷íîå ðåçþìå. Ýòîò øàáëîí ñîäåðæèò â äîêóìåíòå-çàãîòîâêå íåñêîëüêî òåêñòî- âûõ ïîëåé, â êîòîðûå ïîëüçîâàòåëü âíî- ñèò äàííûå î ñåáå: èìÿ è ôàìèëèþ, êîí- òàêòíóþ èíôîðìàöèþ, ñâåäåíèÿ îá îáðà- çîâàíèè, ìåñòî ðàáîòû è ò. ï. (ôðàãìåíò øàáëîíà ïðèâåäåí íà ðèñ. 3.62). Âñòàâ- ëåííóþ ôîòîãðàôèþ çàìåíÿåò íà ñîá- ñòâåííóþ. Äàòó ìîæíî âûáðàòü â êàëåí- äàðå, êîòîðûé îòêðûâàåòñÿ ïðè âûáîðå óêàçàííîãî ïîëÿ. Êàæäàÿ ñòðóêòóðíàÿ ÷àñòü äîêóìåíòà óæå îòôîðìàòèðîâàíà è ðàçìåùåíà â òåêñòå ñîîòâåòñòâóþùèì îá- ðàçîì. Èñïîëüçóÿ ýòîò øàáëîí, ìîæíî áûñòðî ïîäãîòîâèòü ñîáñòâåííîå ðåçþìå. СОЗДАНИЕ ТЕКСТОВЫХ ДОКУМЕНТОВ НА ОСНОВЕ ШАБЛОНОВ Äëÿ òîãî ÷òîáû â òåêñòîâîì ïðîöåññîðå Word 2007 ñîçäàòü äîêóìåíò íà îñíîâå óñòàíîâëåííûõ øàáëîíîâ, íóæíî: 1. Âûáðàòü êíîïêó Office. 2. Âûáðàòü êîìàíäó Ñîçäàòü , êîòîðàÿ îòêðûâàåò äèàëîãîâîå îêíî Ñîçäàíèå äîêóìåíòà. 3. Âûáðàòü â ñïèñêå ñëåâà â ðàçäåëå Øàáëîíû íóæíóþ ãðóïïó øàáëî- íîâ – Óñòàíîâëåííûå øàáëîíû (ðèñ. 3.63). 4. Âûáðàòü â ñïèñêå øàáëîíîâ òðåáóåìûé (íàïðèìåð, Îáû÷íîå ðåçþìå). 5. Ïðîñìîòðåòü ñòðóêòóðó è âíåøíèé âèä øàáëîíà â ïîëå îáðàçöîâ (ñïðàâà â îêíå). Рис. 3.62. Шаблон Обычное резюме Ðåçþìå (ôðàíö. råsumå) – âèä äîêóìåíòà, â êîòîðîì ïîäàþòñÿ êîðîòêèå ñâåäåíèÿ îá ó÷åáå, òðó- äîâîé äåÿòåëüíîñòè è ïðîôåññèî- íàëüíûõ óñïåõàõ è äîñòèæåíèÿõ ëèöà, êîòîðîå åãî ñîñòàâëÿåò. Рис. 3.63. Создание документа на основе инсталлированного шаблона
  • 124.
    Ãëàâà 3 124124124124124124124124124124124124124124124124124124124124124124124124124124124124124124 6. Óñòàíîâèòüâ íèæíåé ÷àñòè ïîëÿ îáðàçöîâ ïåðåêëþ÷àòåëü Äîêóìåíò. 7. Âûáðàòü êíîïêó Ñîçäàòü. 8. Çàïîëíèòü ïðåäëîæåííûå ïîëÿ íóæíûìè äàííûìè. 9. Ñîõðàíèòü äîêóìåíò. Åñëè ïîëüçîâàòåëü æåëàåò ïðèìåíèòü îäèí èç øàáëîíîâ, êîòîðûå ðàç- ìåùåíû íà ñàéòå Microsoft Office Online, òî ñëåäóåò âûïîëíèòü ñëåäóþ- ùèå äåéñòâèÿ: 1. Âûáðàòü êíîïêó Office. 2. Âûáðàòü êîìàíäó Ñîçäàòü , êîòîðàÿ îòêðûâàåò äèàëîãîâîå îêíî Ñîçäàíèå äîêóìåíòà. 3. Âûáðàòü â ñïèñêå ñëåâà â ðàçäåëå Microsoft Office Online íóæíûé òèï øàáëîíà (ðèñ. 3.64). Íàïðèìåð, Îòêðûòêè. 4. Äîæäàòüñÿ ñîåäèíåíèÿ ñ ñåðâåðîì ñàéòà è îòîáðàæåíèÿ ñïèñêà øàáëîíîâ. 5. Âûáðàòü íóæíûé øàáëîí. 6. Ïðîñìîòðåòü ñòðóêòóðó è âíåøíèé âèä øàáëîíà â ïîëå îáðàçöîâ. 7. Âûáðàòü êíîïêó Çàãðóçèòü. 8. Äîæäàòüñÿ çàãðóçêè øàáëîíà. 9. Çàïîëíèòü, ïðè íåîáõîäèìîñòè, íóæíûìè äàííûìè ïðåäëîæåííûå ïîëÿ. 10. Ñîõðàíèòü äîêóìåíò.  Word 2010 äëÿ ñîçäàíèÿ äîêóìåíòà íà îñíîâå øàáëîíà íåîáõîäèìî âûïîëíèòü Ôàéë  Ñîçäàòü  Îáðàçöû øàáëîíîâ, âûáðàòü íóæíûé øàáëîí, óñòàíîâèòü ïåðåêëþ÷àòåëü Äîêóìåíò è âûáðàòü êíîïêó Ñîçäàòü. Äëÿ âûáîðà øàáëîíà ñ ñàéòà Office.com íóæíî âûáðàòü òðåáóåìóþ êàòå- ãîðèþ èç ðàçäåëà Øàáëîíû Office.com è çàãðóçèòü âûáðàííûé øàáëîí. Рис. 3.64. Создание документа на основе шаблона из Интернета Для тех, кто работает с Microsoft Word 2010
  • 125.
    121251251251251251251251251251251251251251251251251251251251251251251251251251251251251255 ОБРАБОТКА ТЕКСТОВЫХ ДАННЫХ Ñîçäàíèåäîêóìåíòîâ íà îñíîâå øàáëîíîâ îñóùåñòâëÿåòñÿ ñ èñïîëüçîâà- íèåì ýëåìåíòîâ óïðàâëåíèÿ îêíà Óïðàâëåíèå øàáëîíàìè (Ôàéë  Øà- áëîíû  Óïðàâëåíèå) (ðèñ. 3.65). Рис. 3.65. Окно Управление шаблонами РАБОТА С НЕСКОЛЬКИМИ ДОКУМЕНТАМИ Òåêñòîâûé ïðîöåññîð Word 2007 ïðåäîñòàâëÿåò ïîëüçîâàòåëþ âîçìîæ- íîñòü îòêðûòü äëÿ ðàáîòû îäíîâðåìåííî íåñêîëüêî äîêóìåíòîâ. Ýòî ïîçâî- ëÿåò ïîëüçîâàòåëþ ïðîñìàòðèâàòü äîêóìåíòû, ñðàâíèâàòü èõ ñîäåðæàíèå, âñòàâëÿòü ôðàãìåíòû îäíîãî äîêóìåíòà â äðóãîé, îáúåäèíÿòü èõ è ò. ï. Äëÿ óïðàâëåíèÿ îòêðûòûìè îêíàìè íåñêîëüêèõ äîêóìåíòîâ â ïðîãðàììå ñó- ùåñòâóþò ñïåöèàëüíûå ñðåäñòâà, êîòî- ðûå ðàñïîëîæåíû íà âêëàäêå Âèä â ãðóï- ïå Îêíî (ðèñ. 3.66). Òàê, ïåðåêëþ÷åíèå ìåæäó îêíàìè ìîæíî îñóùåñòâèòü, âû- ïîëíèâ ñëåäóþùèé àëãîðèòì: 1. Âûáðàòü êíîïêó Ïåðåéòè â äðóãîå îêíî â ãðóïïå Îêíî íà âêëàäêå Âèä. 2.  ñïèñêå îòêðûòûõ îêîí âûáðàòü íóæíîå (òåêóùèé äîêóìåíò îòìå- ÷åí ). Êîãäà ðàáîòà ïðîèñõîäèò ñ äâóìÿ ðàçëè÷íûìè âåðñèÿìè îäíîãî è òîãî æå äîêóìåíòà, óäîáíî îòîáðàçèòü èõ íà ýêðàíå ðÿäîì. Äëÿ âûïîëíåíèÿ ýòîé îïåðàöèè íóæíî âûïîëíèòü Âèä  Îêíî  Ðÿäîì è âûáðàòü â ñïèñêå îòêðûòûõ äîêóìåíòîâ íóæíûé. Ïîñëå ýòîãî ýêðàí áóäåò ðàçäåëåí âåðòèêàëüíî ïîïîëàì è â êàæäîé èç ýòèõ ÷àñòåé áóäåò îòîáðàæåíî îêíî Для тех, кто работает с LibreOffice Рис. 3.66. Свернутая группа Окно
  • 126.
    Ãëàâà 3 1261261261261261261261261261261261261261261261261261261261261261261261261261261261261261266 óêàçàííûõ äîêóìåíòîâ.Ïðîêðóòêà äîêóìåíòîâ â äâóõ îêíàõ áóäåò ïðîèñ- õîäèòü ñèíõðîííî. ×òîáû îòìåíèòü ñèíõðîííóþ ïðîêðóòêó, íóæíî âûáðàòü ñîîòâåòñòâóþ- ùóþ êíîïêó â ãðóïïå Îêíî (ðèñ. 3.67). Äëÿ îòìåíû ðåæèìà îòîáðàæåíèÿ äîêóìåíòîâ ðÿäîì ñëåäóåò ïîâòîðíî âûáðàòü êíîïêó Ðÿäîì â ãðóïïå Îêíî. Во время обработки документа иногда возникает потреб- ность видеть одновременно два разных его фрагмента и про- сматривать их независимо. Для этого удобно разделить окно документа на две части, выполнив последовательность дей- ствий Вид  Окно  Разделить. На экране появится полоса разделения окна, которую следует перетащить в нужное ме- сто. Эту же операцию можно выполнить и перетаскиванием по- лосы разделения с помощью соответствующей метки, которая находится над вертикальной полосой прокрутки (рис. 3.68).д д р р ру (р ) Для возврата к работе в одном окне нужно выбрать кнопку Снять разделение в группе Окно вкладки Вид или дважды щелкнуть на полосе разделения окна. ФОРМАТЫ ФАЙЛОВ ТЕКСТОВЫХ ДОКУМЕНТОВ Ñòàíäàðòíûì ôîðìàòîì ôàéëîâ òåêñòîâûõ äîêóìåíòîâ, ïîäãîòîâëåííûõ â òåêñòîâîì ïðîöåññîðå Word 2007 è ïîñëåäóþùèõ âåðñèé, ÿâëÿåòñÿ ôîð- ìàò DOCÕ. Êðîìå òîãî, Word 2007 îáåñïå÷èâàåò ðàáîòó ñ äîêóìåíòàìè, ñîõðàíåííûìè â äðóãèõ ôîðìàòàõ, íàïðèìåð RTF, TXT, DOC, PDF è ò. ï. Õàðàêòåðèñòèêà ýòèõ òåêñòîâûõ ôîðìàòîâ ïðèâåäåíà â òàáëèöå 3.13. Òàáëèöà 3.13 Õàðàêòåðèñòèêà íàèáîëåå ðàñïðîñòðàíåííûõ ôîðìàòîâ ôàéëîâ òåêñòîâûõ äîêóìåíòîâ â Word 2007 Ïðîäîëæåíèå òàáëèöû 3.13 Ôîðìàò Ñòàíäàðò- íûé çíà÷îê Õàðàêòåðèñòèêà ÒÕÒ Â ôàéëå õðàíèòñÿ òîëüêî òåêñò ñ ðàçáèâêîé íà àáçàöû, áåç ôîðìàòèðîâàíèÿ. Ìîæåò îáðàáàòûâàòüñÿ ðàçëè÷íû- ìè ñèñòåìàìè îáðàáîòêè òåêñòîâ. DOC  ôàéëå õðàíÿòñÿ òåêñò, ðèñóíêè, âñòàâëåííûå îáúåêòû, çíà÷åíèÿ èõ ñâîéñòâ. ßâëÿåòñÿ îñíîâíûì ôîðìàòîì äëÿ òåêñòîâûõ äîêóìåíòîâ, ïîäãîòîâëåííûõ â âåðñèÿõ Word äî 2003 âêëþ÷èòåëüíî. Рис. 3.67. Развернутая группа Окно Для тех, кто хочет знать больше Ìåòêà Рис. 3.68. Метка полосы разделе- ния окна
  • 127.
    12127127127127127127127127127127127127127127127127127127127127127127127127127127127127127 ОБРАБОТКА ТЕКСТОВЫХ ДАННЫХ Ïðîäîëæåíèåòàáëèöû 3.13 Ôîðìàò Ñòàíäàðò- íûé çíà÷îê Õàðàêòåðèñòèêà DOCÕ Â ôàéëå õðàíÿòñÿ òåêñò, ðèñóíêè, âñòàâëåííûå îáúåêòû, çíà÷åíèÿ èõ ñâîéñòâ. Îáåñïå÷èâàåò çíà÷èòåëüíîå ñæàòèå äàííûõ ïî ñðàâíåíèþ ñ äðóãèìè ôîðìàòàìè (äî 70 %). Âïåðâûå èñïîëüçîâàí â Word 2007. RTF  ôàéëå õðàíÿòñÿ òåêñò, ðèñóíêè, âñòàâëåííûå îáúåêòû, çíà÷åíèÿ èõ ñâîéñòâ. Èñïîëüçóåòñÿ ðàçëè÷íûìè ñèñòåìà- ìè îáðàáîòêè òåêñòîâ äëÿ ðàçíûõ ÎÑ. PDF  ôàéëå ïîëíîñòüþ õðàíèòñÿ ôîðìàòèðîâàíèå äîêóìåí- òà, ðåäàêòèðîâàòü ôàéë íåâîçìîæíî. Äëÿ ïðîñìîòðà ôàéëà èñïîëüçóåòñÿ Adobe Reader. Äëÿ òîãî ÷òîáû ñîõðàíèòü òåêñòîâûé äîêóìåíò íå â ñòàíäàðòíîì ôîðìà- òå, ñëåäóåò â îêíå Ñîõðàíåíèå äîêóìåíòà îòêðûòü ñïèñîê Òèï ôàéëà è âûáðàòü íóæíûé ôîðìàò. Ñòàíäàðòíûì ôîðìàòîì ôàéëîâ òåêñòîâûõ äîêóìåíòîâ, ïîäãîòîâëåííûõ â òåêñòîâîì ïðîöåññîðå LibreOffice Writer, åñòü ôîðìàò ODF (àíãë. OpenO Document Format for Office Application – îòêðûòûé ôîðìàò äîêóìåíòîâ äëÿ îôèñíûõ ïðîãðàìì) ñ ðàñøèðåíèåì èìåíè ôàéëà ODT. Êðîìå òîãî, LibreOffice Writer îáåñïå÷èâàåò ðàáîòó ñ äîêóìåíòàìè, ñîõðàíåííûìè â õ ôîðìàòàõ, íàïðèìåð RTF, T DOC, XML è ò. ï. îëüøèõ ìíîãîñòðàíè÷íûõ äîêóìåíòàõ â Word 2007 ìîæíî ñîçäàòü ÷íûå âèäû ññûëîê – ñïåöèàëüíûå çàïèñè, êîòîðûå óêàçûâàþò íà íåêîòîðûå îáúåêòû òîãî èëè èíîãî äîêóìåíòà. Ññûëêè ïðåäíàçíà÷åíû äëÿ ëîãè÷åñêîãî ñâÿçûâàíèÿ îäíèõ îáúåêòîâ äîêóìåíòà ñ äðóãèìè. Ïðè âûáîðå ññûëêè â äîêóìåíòå ïðîèñõîäèò ïåðåõîä íà óêàçàííûé îáúåêò. Èíñòðóìåíòû, êîòîðûå ïðåäíàçíà÷åíû äëÿ ñîçäàíèÿ ññûëîê, íàõîäÿòñÿ íà âêëàäêå Ññûëêè. Ñ èõ èñïîëüçîâàíèåì ìîæíî ñîçäàòü, íàïðèìåð, îãëàâ- ëåíèå äîêóìåíòà (ãðóïïà Îãëàâëåíèå) è ïðåäìåòíûé óêàçàòåëü òåðìèíîâ (ãðóïïà Óêàçàòåëü). Äëÿ ñîçäàíèÿ äîêóìåíòîâ îïðåäåëåííûõ òèïîâ â òåêñòîâîì ïðîöåññîðå Word ìîæíî èñïîëüçîâàòü øàáëîíû – îòôîðìàòèðîâàííûå îïðåäåëåí- íûì îáðàçîì äîêóìåíòû-çàãîòîâêè, êîòîðûå ñîõðàíåíû â îòäåëüíûõ ôàéëàõ è èñïîëüçóþòñÿ â êà÷åñòâå îáðàçöà äëÿ ñîçäàíèÿ íîâûõ äîêó- ìåíòîâ. Øàáëîíû õðàíÿòñÿ â ôàéëàõ ñ ðàñøèðåíèÿìè dotx è dotm. Äëÿ òîãî ÷òîáû â òåêñòîâîì ïðîöåññîðå Word 2007 ñîçäàòü äîêóìåíò íà îñíîâå øàáëîíà, íóæíî âûïîëíèòü Office  Ñîçäàòü  Øàáëîíû  âû- áðàòü íóæíûé øàáëîí  Ñîçäàòü. Òåêñòîâûé ïðîöåññîð Word 2007 ïðåäîñòàâëÿåò ïîëüçîâàòåëþ âîçìîæ- íîñòü îäíîâðåìåííî ðàáîòàòü ñ íåñêîëüêèìè îòêðûòûìè äîêóìåíòàìè. Ýòî ïîçâîëÿåò ïîëüçîâàòåëþ ïðîñìàòðèâàòü äîêóìåíòû, ñðàâíèâàòü èõ ñîäåð- Для тех, кто работает с LibreOffice уууууууууууууууамое важное в этом пунктамое важное в этом пунктамое важное в этом пунктамое важное в этом пунктамое важное в этом пунктамое важное в этом пунктамое важное в этом пунктамое важное в этом пунктамое важное в этом пунктамое важное в этом пунктамое важное в этом пунктамое важное в этом пунктамое важное в этом пунктамое важное в этом пунктамое важное в этом пунктамое важное в этом пунктамое важное в этом пунктамое важное в этом пунктамое важное в этом пунктамое важное в этом пунктамое важное в этом пунктамое важное в этом пунктамое важное в этом пунктамое важное в этом пунктамое важное в этом пунктамое важное в этом пунктамое важное в этом пунктамое важное в этом пунктамое важное в этом пунктамое важное в этом пунктамое важное в этом пунктамое важное в этом пунктамое важное в этом пунктамое важное в этом пунктамое важное в этом пунктамое важное в этом пунктамое важное в этом пунктамое важное в этом пунктамое важное в этом пунктамое важное в этом пунктамое важное в этом пунктамое важное в этом пунктамое важное в этом пунктамое важное в этом пункта ое ва ое в это та ое ва ое в это т
  • 128.
    Ãëàâà 3 1281281281281281281281281281281281281281281281281281281281281281281281281281281281281281288 æèìîå, âñòàâëÿòüôðàãìåíòû îäíîãî äîêóìåíòà â äðóãîé, îáúåäèíÿòü èõ è ò. ï. Äëÿ óïðàâëåíèÿ îòêðûòûìè îêíàìè â ïðîãðàììå ñóùåñòâóþò ñïåöè- àëüíûå ñðåäñòâà, êîòîðûå ðàñïîëîæåíû íà âêëàäêå Âèä â ãðóïïå Îêíî. Ñòàíäàðòíûì ôîðìàòîì ôàéëîâ òåêñòîâûõ äîêóìåíòîâ, ïîäãîòîâëåííûõ â òåêñòîâîì ïðîöåññîðå Word 2007, ÿâëÿåòñÿ ôîðìàò DOCÕ. Êðîìå òîãî, Word 2007 îáåñïå÷èâàåò ðàáîòó ñ äîêóìåíòàìè, ñîõðàíåííûìè â äðóãèõ ôîðìàòàõ, íàïðèìåð RTF, TXT, DOC, PDF è ò. ï. Дайте ответы на вопросы 1. ×òî òàêîå ññûëêè â äîêóìåíòå? Äëÿ ÷åãî îíè èñïîëüçóþòñÿ? 2. ×òî òàêîå îãëàâëåíèå äîêóìåíòà? Äëÿ ÷åãî îíî ïðåäíàçíà÷åíî? 3. Êàêèå ñðåäñòâà Word 2007 èñïîëüçóþò äëÿ ñîçäàíèÿ îãëàâëåíèÿ äîêóìåíòà? 4. ×òî òàêîå ïðåäìåòíûé óêàçàòåëü? Äëÿ ÷åãî îí èñïîëüçóåòñÿ? 5. Êàê ñîçäàòü ïðåäìåòíûé óêàçàòåëü â òåêñòîâîì äîêóìåíòå? 6. ×òî òàêîå øàáëîí? Äëÿ ÷åãî åãî èñïîëüçóþò? 7. Êàêèå ñâîéñòâà äîêóìåíòà ìîæåò óñòàíàâëèâàòü øàáëîí? Êàêèå òèïû øàáëîíîâ èñïîëüçóþò â Word 2007? 8. ×åì øàáëîí îòëè÷àåòñÿ îò äîêóìåíòà? 9. Êàêîå ðàñøèðåíèå èìååò ôàéë, â êîòîðîì õðàíèòñÿ øàáëîí? Ïðè- âåäèòå ïðèìåðû øàáëîíîâ. 10. Êàêèå ñóùåñòâóþò ñïîñîáû îäíîâðåìåííîãî îòîáðàæåíèÿ íà ýêðàíå îêîí îòêðûòûõ äîêóìåíòîâ? Êàê èõ óñòàíîâèòü? 11.  êàêèõ ôîðìàòàõ ìîæåò áûòü ñîõðàíåí ôàéë òåêñòîâîãî äîêóìåí- òà â Word 2007? Êàêîé ôîðìàò ÿâëÿåòñÿ ñòàíäàðòíûì? 12. Êàê âûáðàòü ôîðìàò äëÿ ñîõðàíåíèÿ ôàéëà òåêñòîâîãî äîêóìåíòà? Выполните задания 1. Îòêðîéòå óêàçàííûé ó÷èòåëåì äîêóìåíò (íàïðèìåð, Ãëàâà 3Ïóíêò 3.6îáðàçåö.docx). Îòôîðìàòèðóéòå íàçâàíèÿ ñòðóêòóðíûõ ÷àñòåé äîêóìåíòà ñ èñïîëüçîâàíèåì ñòèëåé çàãîëîâêîâ ñîîòâåòñòâóþùèõ óðîâíåé. Ñîçäàéòå â íà÷àëå äîêóìåíòà åãî îãëàâëåíèå. Ñîõðàíèòå äîêóìåíò â âàøåé ïàïêå â ôàéëå ñ èìåíåì çàäàíèå 3.6.1.docx. 2. Îòêðîéòå óêàçàííûé ó÷èòåëåì äîêóìåíò (íàïðèìåð, Ãëàâà 3Ïóíêò 3.6îáðàçåö.docx). Ñîçäàéòå â êîíöå äîêóìåíòà ïðåäìåòíûé óêàçà- òåëü äëÿ òåðìèíîâ, êîòîðûå âûäåëåíû â òåêñòå çåëåíûì öâåòîì, è èõ îïðåäåëåíèé. Ôîðìàò óêàçàòåëÿ óñòàíîâèòå ïî ñîáñòâåííîìó æå- ëàíèþ. Ñîõðàíèòå äîêóìåíò â âàøåé ïàïêå â ôàéëå ñ èìåíåì çà- äàíèå 3.6.2.docx. 3. Îòêðîéòå òåêñòîâûé ïðîöåññîð Word 2007. Ïðîñìîòðèòå óñòàíîâ- ëåííûå øàáëîíû äîêóìåíòîâ. Âûÿñíèòå èõ êîëè÷åñòâî, òåìàòèêó äîêóìåíòîâ, êîòîðûå ìîæíî ñîçäàòü íà èõ îñíîâå. Ðåçóëüòàòû çà- ïèøèòå â òåòðàäü. 4. Íàéäèòå íà âàøåì êîìïüþòåðå ôàéëû øàáëîíîâ äîêóìåíòîâ. Çà- ïèøèòå â òåòðàäü: â êàêîé ïàïêå îíè ñîõðàíåíû? Ñêîëüêî òàêèõ ôàéëîâ-øàáëîíîâ? Êàêèå èõ èìåíà? 5. Ñîçäàéòå â òåêñòîâîì äîêóìåíòå ïèñüìî íà îñíîâå øàáëîíà Èçû- ñêàííîå ïèñüìî â îðãêîìèòåò êîíêóðñà «Óêðàїíà ìàє òàëàíò» î æå-
  • 129.
    1291291291291291291291291291291291291291291291291291291291291291291291291291291291291291299 ОБРАБОТКА ТЕКСТОВЫХ ДАННЫХ ëàíèèïðèíÿòü â íåì ó÷àñòèå. Ñîõðàíèòå äîêóìåíò â âàøåé ïàïêå â ôàéëå ñ èìåíåì çàäàíèå 3.6.5.docx. 6. Ñîçäàéòå â òåêñòîâîì äîêóìåíòå ñîáñòâåííóþ âèçèòêó, âîñïîëüçî- âàâøèñü ñîîòâåòñòâóþùèì øàáëîíîì ñ ñàéòà Microsoft Office Online. Ñîõðàíèòå äîêóìåíò â âàøåé ïàïêå â ôàéëå ñ èìåíåì çà- äàíèå 3.6.6.docx. 7. Ñ ïîìîùüþ Ñïðàâêè âûÿñíèòå, êàê ñîçäàòü øàáëîí íà îñíîâå ñóùå- ñòâóþùåãî äîêóìåíòà. Ñîçäàéòå òàêèì îáðàçîì ñîáñòâåííûé øà- áëîí îôîðìëåíèÿ îò÷åòà î ïðîõîæäåíèè ëåòíåé ïðàêòèêè. Ñîõðà- íèòå øàáëîí â êîëëåêöèè. 8. Îòêðîéòå â òåêñòîâîì ïðîöåññîðå Word 2007 òðè òåêñòîâûõ ôàéëà (íàïðèìåð, èç ïàïêè Ãëàâà 3Ïóíêò 3.6îáðàçåö1.docx, îáðàçåö2. docx, îáðàçåö3.docx). Îáðàáîòàéòå ïåðåêëþ÷åíèå ìåæäó îêíàìè ñ ïîìîùüþ êíîïîê ýòèõ îêîí íà Ïàíåëè çàäà÷ è êíîïêè Ïåðåõîä â äðóãîå îêíî. Âñòàâüòå â íà÷àëå ïåðâîãî äîêóìåíòà ïåðâûé àáçàö âòîðîãî äîêóìåíòà, à â êîíöå ïåðâîãî äîêóìåíòà – ïîñëåäíèé àáçàö òðåòüåãî äîêóìåíòà. Ñîõðàíèòå ïåðâûé äîêóìåíò â ôàéëå ñ èìåíåì çàäàíèå 3.6.8.docx â âàøåé ïàïêå. 9. Îòêðîéòå â òåêñòîâîì ïðîöåññîðå Word 2007 äâà óêàçàííûõ ó÷èòå- ëåì ôàéëà (íàïðèìåð, Ãëàâà 3Ïóíêò 3.6îáðàçåö1.docx, îáðàçåö2. docx). Îòîáðàçèòå îêíà ýòèõ äîêóìåíòîâ ðÿäîì. Îáðàáîòàéòå ïåðå- ìåùåíèå ïî äîêóìåíòàì ïðè âêëþ÷åííîì è âûêëþ÷åííîì ðåæèìå Ñèíõðîííàÿ ïðîêðóòêà. Íàéäèòå îòëè÷èÿ â ïåðâîì äîêóìåíòå ïî ñðàâíåíèþ ñî âòîðûì è âûäåëèòå èõ öâåòíûì ôîíîì. Ñíèìèòå ðå- æèì ïðîñìîòðà äîêóìåíòîâ ðÿäîì. Ñîõðàíèòå ïåðâûé äîêóìåíò â ôàéëå ñ èìåíåì çàäàíèå 3.6.9.docx â âàøåé ïàïêå. 10. Îòêðîéòå ëþáîé ôàéë ôîðìàòà DOCÕ (íàïðèìåð, Ãëàâà 3Ïóíêò 3.6îáðàçåö.docx). Ñîõðàíèòå åãî â âàøåé ïàïêå â ôîðìàòå DOC è TXT. Ïðîñìîòðèòå ñîçäàííûå ôàéëû. Ñðàâíèòå ðàçìåðû òðåõ ôàé- ëîâ. Îáúÿñíèòå ïîëó÷åííûé ðåçóëüòàò. ÏÐÀÊÒÈ×ÅÑÊÀß ÐÀÁÎÒÀ № 5 «Структура документа. Автоматизированное создание оглавления и предметного указателя» Âíèìàíèå! Ðàáîòàÿ ñ êîìïüþòåðîì, ñîáëþäàéòå ïðàâèëà áåçîïàñíîñòè è ñàíèòàðíî-ãèãèåíè÷åñêèå íîðìû. 1. Îòêðîéòå óêàçàííûé ó÷èòåëåì ôàéë (íàïðèìåð, Ãëàâà 3Ïóíêò 3.6 Ïðàêòè÷åñêàÿ5îáðàçåö.docx). 2.  ðåæèìå ïðîñìîòðà Ñòðóêòóðà óïîðÿäî÷èòå ñòðóêòóðíûå ÷àñòè äî- êóìåíòà â ïðàâèëüíîì ïîðÿäêå. Èçìåíèòå ïðè íåîáõîäèìîñòè óðî- âåíü ñòðóêòóðíûõ ýëåìåíòîâ. 3. Îòôîðìàòèðóéòå íàçâàíèÿ ñòðóêòóðíûõ ÷àñòåé òåêñòîâîãî äîêóìåíòà ñ èñïîëüçîâàíèåì ñòèëåé çàãîëîâêîâ ñîîòâåòñòâóþùåãî óðîâíÿ. 4. Ñîçäàéòå â íà÷àëå äîêóìåíòà åãî îãëàâëåíèå. 5. Ñîçäàéòå â êîíöå äîêóìåíòà ïðåäìåòíûé óêàçàòåëü äëÿ âñåõ ñëîâ, êîòîðûå îáîçíà÷åíû êðàñíûì öâåòîì. 6. Ñîõðàíèòå äîêóìåíò â âàøåé ïàïêå â ôàéëå ñ èìåíåì ïðàêòè÷å- ñêàÿ ðàáîòà 5.docx.
  • 130.
    Ãëàâà 4ÃÃÃÃÃÃà 444444ÃÃÃÃÃÃëëëëëëëëëëàààààààààààààâââââââââââàààààà44444444 13131133001313113300113113301131133011311330111133011113301111331 01111331 01111331 01111113300111111331 0011111331 00111113131 001111113130011111131 0011111131 001111131 0001111131 0001111131 00000111131 0000011113111 00000000011113111 00000000011113111 000000000000111131 0000000000111131 00000000001131 0000000000001131 000000000000131 000000000000131 000000000000131 00000000000000131 00000000000131 00000000000131 0000000000131 0000000000000000011300000000000000000000011300000000000000000000013130000000000000000001313000000000000000000131300000000000000000000000131300000000000000000000000000000013130000000000000000000000001313000000000000000000000000131300000000000000000000000000000001313000000000000000000000000013130000000000000000000000000131330000000000000000000000000000131330000000000000000000000000000131330000000000000000000000000000131333300000000000000000000000001313333000000000000000000000000013133330000000000000000000000000131333330000000000000000000000000000131333330000000000000000000000000000131333333300000000000000000000000000000000000131333333300000000000000000000000001313333333000000000000000000000000013133333330000000000000000000000000000013133333330000000000000000000000001313333333000000000000000000000000131333333330000000000000000000000000000013133333330000000000000000000000131333333300000000000000000000001313333330000000000000000000131333330000000000000131333330000000000000  ýòîé ãëàâå âû óçíàåòå: î ôîðìàòàõ àóäèî- è âèäåîôàéëîâ î ïðîãðàììíîì îáåñïå÷åíèè äëÿ îáðàáîòêè îáúåêòîâ ìóëüòèìåäèà î ñåðâèñàõ ðàçìåùåíèÿ àóäèî- è âèäåîôàéëîâ â Èíòåðíåòå î ñðåäñòâàõ çàïèñè/ çàõâàòà àóäèî è âèäåî î ñðåäñòâàõ ïðåîáðàçîâàíèÿ àóäèî- è âèäåîôîðìàòîâ î ñîçäàíèè àóäèî- è âèäåîôðàãìåíòîâ ñ èñïîëüçîâàíèåì: àóäèî- è âèäåîðÿäîâ ñ ñîãëàñîâàíèåì ïî âðåìåíè âèäåîýôôåêòîâ ïåðåõîäîâ ìåæäó îòäåëüíûìè ÷àñòÿìè âèäåîôðàãìåíòîâ
  • 131.
    13113113113113113113113113113113113113113113113113113113113113113113113113113113113113113113113113113113113113113113113113113113113113113113113113113113113113113113113113113113113113113113113133 ОБРАБОТКА ОБЪЕКТОВ МУЛЬТИМЕДИА 4.1.ОБРАБОТКА ОБЪЕКТОВ МУЛЬТИМЕДИА4.1. ОБРАБОТКА ОБЪЕКТОВ МУЛЬТИМЕДИА 1. Êàêèå ñîîáùåíèÿ íàçûâàþò ìóëüòèìåäèéíûìè? 2. Êàêèå ïðîãðàììû äëÿ îáðàáîòêè ìóëüòèìåäèéíûõ îáúåêòîâ âû çíàåòå? Äëÿ ÷åãî ïðåäíàçíà÷åíû ïðîèãðûâàòåëè ìóëüòèìåäèéíûõ äàííûõ? 3. Êàêèå óñòðîéñòâà èñïîëüçóþòñÿ äëÿ ñîçäàíèÿ è îáðàáîòêè ìóëüòèìåäèé- íûõ ñîîáùåíèé? ФОРМАТЫ АУДИО- И ВИДЕОФАЙЛОВ Ðàíåå âû óæå îçíàêîìèëèñü ñ ïîíÿòèåì òèïà (ôîðìàòà) ôàéëà. Òèï (ôîðìàò) ôàéëà îïðåäåëÿåò ñòðóêòóðó äàííûõ â ôàéëå. Âàì èçâåñòíû ðàç- ëè÷íûå ôîðìàòû òåêñòîâûõ è ãðàôè÷åñêèõ ôàéëîâ, ôàéëîâ-ïðåçåíòàöèé è ýëåêòðîííûõ òàáëèö. Àóäèî- è âèäåîäàííûå òàêæå õðàíÿòñÿ â ôàéëàõ îïðåäåëåííûõ ôîðìàòîâ, ýòè ôàéëû, êàê âàì èçâåñòíî, íàçûâàþò ìóëüòè- ìåäèéíûìè. Ïðèìåðû ôîðìàòîâ àóäèî- è âèäåîôàéëîâ ñ îïèñàíèåì èõ îñî- áåííîñòåé ïðåäñòàâëåíû â òàáëèöå 4.1. Òàáëèöà 4.1 Òèïû (ôîðìàòû) ìóëüòèìåäèéíûõ ôàéëîâ Ïðîäîëæåíèå òàáëèöû 4.1 Òèï (ôîðìàò) Îïèñàíèå Ðàñøèðå- íèå èìåíè Ôàéëû, â êîòîðûõ íå èñïîëüçóåòñÿ ñæàòèå èëè èñïîëüçóåòñÿ ñæàòèå áåç ïîòåðè äàííûõ WAV èëè WAVE (àíãë. waveform audio format – àóäèîôîðìàò òèïà âîëíà) Ôîðìàò çâóêîâûõ ôàéëîâ, èñïîëüçó- åòñÿ êàê îñíîâíîé äëÿ íåñæàòûõ àóäèîäàííûõ â îïåðàöèîííûõ ñèñòå- ìàõ ñåìåéñòâà Windows wav MIDI (àíãë. Musical InstrumentI Digital Interface –I öèôðîâîé èíòåðôåéñ ìóçû- êàëüíûõ èíñòðóìåíòîâ) Ôîðìàò ôàéëîâ, ñîäåðæàùèõ êî- ìàíäû äëÿ âîñïðîèçâåäåíèÿ çâóêà ñïåöèàëüíûì óñòðîéñòâîì èëè ïðî- ãðàììîé – ñèíòåçàòîðîì mid, midi FLAC (àíãë. Free Lossless Audio Codec – ñâîáîäíûé àóäèîêîäåê áåç ïîòåðü) Ôîðìàò äëÿ ñæàòèÿ àóäèîäàííûõ áåç ïîòåðü, ðàñïðîñòðàíÿåòñÿ ïî ëè- öåíçèè ñâîáîäíîãî ïðîãðàììíîãî îáåñïå÷åíèÿ flac Ôàéëû, â êîòîðûõ èñïîëüçóåòñÿ ñæàòèå ñ ÷àñòè÷íîé ïîòåðåé äàííûõ MP3, òî÷íåå MPEG-1/2/2.5 Layer 3 (àíãë. MotionMM Picture Experts Group – ýêñïåðòíàÿ ãðóïïà ïî âîïðîñàì äâèæóùå- ãîñÿ èçîáðàæåíèÿ, Layer 3 – òðåòèé óðîâåíü) Îäèí èç ñàìûõ ðàñïðîñòðàíåííûõ ôîðìàòîâ àóäèîôàéëîâ. Èñïîëüçó- åòñÿ äëÿ ïåðåäà÷è çâóêîâûõ äàí- íûõ â ãëîáàëüíûõ ñåòÿõ, â ôàéëî- îáìåííûõ ñèñòåìàõ mp3 MP4 èëè MPEG-4 Part 14 Ôàéëû ýòîãî ôîðìàòà îáû÷íî èñ- ïîëüçóþòñÿ äëÿ öèôðîâîãî òåëåâèäå- íèÿ, õðàíåíèÿ âèäåîôèëüìîâ è ò. ï. mp4
  • 132.
    Ãëàâà 4 13213213213213213213213213213213213213213213213213213213213213213213213213213213213213213213213213213213213213213213213213213213213213213213213213213213213213213213213213213213213213213213213233 Ïðîäîëæåíèå òàáëèöû4.1 Òèï (ôîðìàò) Îïèñàíèå Ðàñøèðå- íèå èìåíè WMA/WMV (àíãë. Windows MediaMM Audio/Video) Ôîðìàò ôàéëîâ äëÿ õðàíåíèÿ è âîñ- ïðîèçâåäåíèÿ àóäèî-, âèäåîäàííûõ, ðàçðàáîòàííûé êîðïîðàöèåé Micro- soft è ñòàíäàðòíî èñïîëüçóåòñÿ â ÎÑ Windows wma, wmv QuickTime (àíãë. Quick Time – áûñòðîå âðåìÿ) Ôîðìàò ôàéëîâ, îñíîâàííûé íà òåõ- íîëîãèè õðàíåíèÿ è âîñïðîèçâåäå- íèÿ âèäåî- è çâóêîâûõ äàííûõ, ðàç- ðàáîòàííîé êîðïîðàöèåé Apple mov Flash âèäåî Ôîðìàò ôàéëîâ, èñïîëüçóåìûõ îáû÷íî äëÿ ðàñïðîñòðàíåíèÿ âèäåî â Èíòåðíåòå. Õàðàêòåðèçóåòñÿ âûñî- êîé ñòåïåíüþ ñæàòèÿ äàííûõ flv  ñâÿçè ñ òåì ÷òî áîëüøèíñòâî àóäèî- è âèäåîäàííûõ ñæèìàþòñÿ ñ èñ- ïîëüçîâàíèåì ðàçëè÷íûõ àëãîðèòìîâ (âûïîëíÿåòñÿ êîäèðîâàíèå äàí- íûõ), äëÿ èõ âîñïðîèçâåäåíèÿ íóæíî âûïîëíèòü äåêîäèðîâàíèå. Ïðî- ãðàììû, ñîäåðæàùèå àëãîðèòìû êîäèðîâàíèÿ è äåêîäèðîâàíèÿ ìóëüòè- ìåäèéíûõ äàííûõ, íàçûâàþò êîäåêàìè. Êîäåêè âõîäÿò â ñîñòàâ ïðî- ãðàìì, îáðàáàòûâàþùèõ àóäèî- èëè âèäåîôàéëû, à òàêæå ìîãóò âûïó- ñêàòüñÿ êàê äîïîëíèòåëüíûé íàáîð ïðîãðàìì, íàïðèìåð K-Lite Codec. ПРОГРАММНОЕ ОБЕСПЕЧЕНИЕ ДЛЯ ОБРАБОТКИ ОБЪЕКТОВ МУЛЬТИМЕДИА Âû óæå îçíàêîìèëèñü ñ íåêîòîðûìè ïðîãðàììàìè äëÿ îáðàáîòêè ìóëü- òèìåäèéíûõ äàííûõ – ñ àóäèî- è âèäåîïðîèãðûâàòåëÿìè. Áîëåå îáùàÿ êëàññèôèêàöèÿ òàêèõ ïðîãðàìì ïî íàçíà÷åíèþ ïðåäñòàâëåíà íà ðèñóí- êå 4.1. Ðàññìîòðèì ïîäðîáíåå íàçíà÷åíèå ýòèõ ïðîãðàìì è àëãîðèòìû ðàáîòû ñ íèìè. Ïðîãðàììû îáðàáîòêè àóäèî- è âèäåîäàííûõ Ïðîãðàììû äëÿ ïðîñìîòðà èëè ïðîñëóøè- âàíèÿ (ïëååðû) Ïðîãðàììû äëÿ çàïèñè/ çàõâàòà (ãðàááåðû) Ïðîãðàììû äëÿ êîíâåð- òàöèè (ïðå- îáðàçîâàíèÿ) äàííûõ (êîí- âåðòîðû) Ìóçûêàëüíûå è âèäåîðåäàê- òîðû Ìóçûêàëüíûå è âèäåîñòóäèè Рис. 4.1. Схема классификации программ для обработки аудио- и видеоданных
  • 133.
    1331331331331331331331331331331331331331331331331331331331331331331331331331331331331331331331331331331331331331331331331331331331331331331331331331331331331331331331331331331331331331331331333333 ОБРАБОТКА ОБЪЕКТОВ МУЛЬТИМЕДИА ЗАПИСЬ(ЗАХВАТ) АУДИО И ВИДЕО, СОЗДАНИЕ АУДИО-, ВИДЕОФРАГМЕНТОВ Äëÿ ñîõðàíåíèÿ àóäèî- è âèäåîäàí- íûõ, ââîäèìûõ ñ èñïîëüçîâàíèåì óñòðîéñòâ ââîäà/âûâîäà ìóëüòèìåäèé- íûõ äàííûõ, ïðåäíàçíà÷åíû ñïåöèàëü- íûå ïðîãðàììû çàïèñè (çàõâàòà) çâó- êà è âèäåî, êîòîðûå åùå íàçûâàþò ãðàááåðàìè (àíãë. grabber – òîò, êòî çàõâàòûâàåò, õàïóãà, ãðàáèòåëü), èëè ðåêîðäåðàìè (àíãë. record – çàïèñü). Äàííûå áóäóò ñîõðàíåíû â ñîîòâåòñòâóþùèõ ôàéëàõ. Èñïîëüçóÿ ýòè ïðîãðàììû, ìîæíî çàïèñàòü çâóêîâîé êîììåíòàðèé ê ïðåçåíòàöèè, âèäåîêîíôåðåíöèþ â Skype, âåá-òðàíñëÿöèþ ñïîðòèâíîãî ñî- ðåâíîâàíèÿ è ò. ï. Ïðèìåðàìè ïðîãðàìì äëÿ çàõâàòà çâóêà ÿâëÿþòñÿ ñòàíäàðòíàÿ ïðîãðàììà ÎÑ Windows Çâóêîçàïèñü (ðèñ. 4.2), Audacity, Audiograbber, Streamripper, AML Easy Audio Recorder, Free Sound Recorder è äð. Ìîæíî òàêæå èñïîëüçî- âàòü èíòåðíåò-ñåðâèñû äëÿ çàïèñè è ñîõðàíåíèÿ çâóêà, íàïðèìåð: http://vocaroo.com; http://online-voice-recorder.com. Äëÿ òîãî ÷òîáû çàïèñàòü çâóêîâîå ñîîáùåíèå ñ èñïîëüçîâàíèåì ìèêðîôîíà, ñëåäóåò: 1. Ïîäêëþ÷èòü ìèêðîôîí èëè âîñïîëüçîâàòüñÿ âñòðîåííûì (â ìîáèëü- íûõ êîìïüþòåðàõ). 2. Çàïóñòèòü ïðîãðàììó çàïèñè çâóêà (íàïðèìåð, Ïóñê  Âñå ïðèëîæå- íèÿ  Ñòàíäàðòíûå – Windows  Çâóêîçàïèñü). 3. Íà÷àòü çàïèñü çâóêà âûáîðîì ñîîòâåòñòâóþùåé êíîïêè (íàïðèìåð, Íà÷àòü çàïèñü (ðèñ. 4.3)). 4. Ïðîãîâîðèòü â ìèêðîôîí íåîáõîäèìûé òåêñò. 5. Îñòàíîâèòü çàïèñü âûáîðîì ñîîòâåòñòâóþùåé êíîïêè (íàïðèìåð, Îñòàíîâèòü çàïèñü). 6. Ñîõðàíèòü çâóêîçàïèñü â àóäèîôàéëå â èçáðàííîé âàìè ïàïêå.  äàëüíåéøåì ôàéë, êîòîðûé âû ñîçäàëè, ìîæíî îòêðûòü è ïðîñëó- øàòü â ñðåäå ïðîèãðûâàòåëÿ èëè ðåäàêòîðà àóäèîôàéëîâ. Âî âðåìÿ çàïèñè âèäåî ìîæåò âûïîëíÿòüñÿ çàïèñü âèäåî è çâóêà èëè òîëüêî âèäåî. Ñîîòâåòñòâåííî, ê êîìïüþòåðó ñëåäóåò ïîäñîåäèíèòü óñòðîé- ñòâà ââîäà âèäåî- è çâóêîâûõ äàííûõ èëè òîëüêî âèäåîäàííûõ. Çàïèñü (çàõâàò) âèäåî ìîæíî âûïîëíÿòü ñ âåá-êàìåðû, èç îêíà ïðîèãðû- âàòåëÿ âèäåîôàéëîâ èëè èíîé ïðîãðàììû, ñ âåá-ñòðàíèöû. Âî âñåõ ñëó÷à- ÿõ ñëåäóåò èñïîëüçîâàòü ñîîòâåòñòâóþùóþ ïðîãðàììó. Ïðîãðàììû äëÿ çàïèñè âèäåî – ýòî CamStudio, QIP Shot, Free Screen Video Recorder, Ezvid è äð. Íàïðèìåð, äëÿ çàïèñè âèäåî ñ èñïîëüçîâàíèåì ïðîãðàììû QIP Shot (ðèñ. 4.4) ñëåäóåò: Рис. 4.2. Окно прогаммы Звукозапись Рис. 4.3. Сервис Интернета для записи звука и видео
  • 134.
    Ãëàâà 4 13413413413413413413413413413413413413413413413413413413413413413413413413413413413413413413413413413413413413413413413413413413413413413413413413413413413413413413413413413413413413413413413433 Рис. 4.4.Окно программы QIP Shot 1. Îòêðûòü îêíî ïðîãðàììû, âèäåî èç êîòîðîé íóæíî çàïèñàòü, èëè ñî- îòâåòñòâóþùèé ñàéò. 2. Çàïóñòèòü ïðîãðàììó QIP Shot. 3. Âûáðàòü ðåæèì çàïèñè â ñïèñêå êíîïêè ðåæèìîâ ñúåì- êè , íàïðèìåð ðåæèì çàïèñè ïðÿìîóãîëüíîé îá- ëàñòè ýêðàíà. 4. Óêàçàòü, èñïîëüçóÿ ñïåöèàëüíûé êóðñîð (ðèñ. 4.5) ïðî- ãðàììû, ïðÿìîóãîëüíóþ îáëàñòü, â êîòîðîé áóäåò âû- ïîëíåí çàõâàò âèäåî. 5. Íà÷àòü âîñïðîèçâåäåíèå âèäåî â ïðîãðàììå èëè íà ñàé- òå-èñòî÷íèêå. 6. Âêëþ÷èòü çàïèñü âèäåî âûáîðîì êíîïêè Ñòàðò (ðèñ. 4.6). 7. Äëÿ çàâåðøåíèÿ çàïèñè âèäåî âûáðàòü êíîïêó Ñòîï. 8. Äëÿ ñîõðàíåíèÿ ñîçäàííîãî âèäåîôðàãìåíòà â ôàéëå âûáðàòü êíîïêó Ñîõðàíèòü. 9. Óêàçàòü ïàïêó, â êîòîðóþ áóäåò ñîõðàíåí ôàéë, è èìÿ ôàéëà. Рис. 4.5 Рис. 4.6. Окно программы QIP Shot в режиме записи прямоугольной области экрана
  • 135.
    131351351351351351351351351351351351351351351351351351351351351351351351351351351351351351351351351351351351351351351351351351351351351351351351351351351351351351351351351351351351351351351353535 ОБРАБОТКА ОБЪЕКТОВ МУЛЬТИМЕДИА Óêàçàííûéàëãîðèòì ñ íåáîëüøèìè èçìåíåíèÿìè ìîæåò áûòü èñïîëü- çîâàí ïðè çàïèñè âèäåî ñ èñïîëüçîâàíèåì è äðóãèõ ïðîãðàìì. СРЕДСТВА ПРЕОБРАЗОВАНИЯ АУДИО- И ВИДЕОФОРМАТОВ Ïðè èñïîëüçîâàíèè àóäèî- è âèäåîäàííûõ ÷àñòî âîçíèêàåò íåîáõîäè- ìîñòü èçìåíèòü ôîðìàò ôàéëà, â êîòîðûé çàïèñàíû ýòè äàííûå. Íàïðè- ìåð, åñëè âàø ìóëüòèìåäèéíûé ïðîèãðûâàòåëü íå ìîæåò âîñïðîèçâåñòè ôàéë îïðåäåëåííîãî ôîðìàòà. Äëÿ òàêèõ ñëó÷àåâ èñïîëüçóþò ñïåöèàëü- íûå ïðîãðàììû – êîíâåðòîðû. Äëÿ êîíâåðòàöèè àóäèîôàéëîâ èñïîëüçó- þò òàêèå ïðîãðàììû, êàê HAMSTER Free Audio Converter, SoundConverter XRECODE II, TAudioConverter, AudioConverter Studio è äð. Äëÿ êîíâåðòàöèè àóäèîôàéëîâ, íàïðèìåð â ïðîãðàììå SoundConverter (ðèñ. 4.7), ïîñëå çàïóñêà ïðîãðàììû ñëåäóåò: 1. Âûáðàòü êíîïêó (àíãë. Add File – äîáàâèòü ôàéë) è â îòêðûâ- øåìñÿ îêíå âûáðàòü ôàéë äëÿ ïðå- îáðàçîâàíèÿ. 2. Âûáðàòü êíîïêó Ïàðàìåòðû è óêà- çàòü â ñïèñêå Format ôîðìàò ôàé- ëà, â êîòîðûé íåîáõîäèìî êîíâåð- òèðîâàòü ôàéë. 3. Íà÷àòü ïðîöåññ êîíâåðòàöèè âûáî- ðîì êíîïêè Ïðåîáðàçîâàòü. Ñêîíâåðòèðîâàííûé ôàéë ïî óìîë÷àíèþ áóäåò çàïèñàí â òó æå ïàïêó, ãäå íàõîäèëñÿ èñõîäíûé ôàéë. Óñòàíîâèòü äðóãóþ ïàïêó äëÿ çàïèñè ìîæ- íî â îêíå, êîòîðîå îòêðûâàåòñÿ ïîñëå âûáîðà êíîïêè Ïàðàìåòðû. Äëÿ êîíâåðòàöèè âèäåî ñóùåñòâóåò ìíîãî ðàçëè÷íûõ ïðîãðàìì, êîòîðûå ðàñïðîñòðàíÿþòñÿ ïî ðàçëè÷íûì âèäàì ëè- öåíçèé. Íàïðèìåð, HAMSTER Free Video Converter, AVS Video Converter, Any Video Converter Free, SUPER è äð. Ðàññìîòðèì ïîñëåäîâàòåëüíîñòü êîíâåðòà- öèè âèäåîôàéëîâ â ïðîãðàììå HAMSTER Free Video Converter. Ïîñëå çàïóñêà ïðî- ãðàììû ñëåäóåò: 1. Äîáàâèòü ôàéëû äëÿ êîíâåðòèðîâàíèÿ, âûáðàâ êíîïêó Äîáàâèòü ôàéëû, âû- áðàòü â îòêðûâøåìñÿ îêíå íåîáõîäèìûå ôàéëû. 2. Âûáðàòü êíîïêó Äàëåå. 3. Óêàçàòü ôîðìàò ôàéëà, â êîòîðûé áóäåòå êîíâåðòèðîâàòü, è ïðè íåîáõîäèìîñòè – çíà÷åíèÿ ñâîéñòâ ýòîãî ôîðìàòà (ðèñ. 4.8). 4. Âûáðàòü êíîïêó Ïðåîáðàçîâàòü. 5. Óêàçàòü ïàïêó äëÿ çàïèñè êîíâåðòèðî- âàííîãî ôàéëà. Рис. 4.7. Окно программы SoundConverter Рис. 4.8. Окно программы HAMSTER Free Video Converter
  • 136.
    Ãëàâà 4 1361361361361361361361361361361361361361361361361361361361361361361361361361361361361361361361361361361361361361361361361361361361361361361361361361361361361361361361361361361361361361361361363636 Òàêæå ñóùåñòâóþòâåá-âåðñèè êîíâåðòîðîâ êàê àóäèî, òàê è âèäåî, íà- ïðèìåð, íà ñàéòàõ http://audio.online-convert.com, http://benderconverter.com, https://online-audio-converter.com, http://www.onlinevideoconverter.com, http:// www.online-convert.com è äð. Äëÿ èíñòàëëÿöèè ïðîãðàìì îáðàáîòêè àóäèî- è âèäåîäàííûõ, åñëè îíè íå áûëè óñòàíîâëåíû ïðè èíñòàëëÿöèè ÎÑ, ìîæíî èñïîëüçîâàòü Öåíòð ïðèëîæåíèé Ubuntu. Äëÿ ýòîãî â ñïèñêå Âñå ïðîãðàììû ñëåäóåò óñòàíî- âèòü îòîáðàæåíèå ïðîãðàìì ðàáîòû ñî çâóêîì è âèäåî, âûáðàòü íóæíóþ ïðîãðàììó è êíîïêó Óñòàíîâèòü (ðèñ. 4.9). Рис. 4.9. Окно программы Центра приложений Ubuntu äèî- è âèäåîäàííûå õðàíÿòñÿ â ôàéëàõ ðàçëè÷íûõ ôîðìàòîâ. Ôàéëû àóäèî èìåþò ðàñøèðåíèå èìåíè – wav, mid, flac, mp3 è äð. Ôàéëû âèäåî èìåþò ðàñøèðåíèå èìåíè – mp4, wmv, mov, flv è äð. Ïðîãðàììû, ñîäåðæàùèå àëãîðèòìû êîäèðîâàíèÿ è äåêîäèðîâàíèÿ ìóëüòèìåäèéíûõ äàííûõ, íàçûâàþò êîäåêàìè. Ïðîãðàììû, îáðàáàòûâàþùèå âèäåî è àóäèî, â çàâèñèìîñòè îò íàçíà÷å- íèÿ, ïîäðàçäåëÿþò íà ïðîãðàììû äëÿ ïðîñìîòðà èëè ïðîñëóøèâàíèÿ (ïëååðû), ïðîãðàììû äëÿ çàïèñè (çàõâàòà) çâóêà è âèäåî (ãðàááåðû, ðåêîð- äåðû), ïðîãðàììû äëÿ êîíâåðòàöèè äàííûõ (êîíâåðòîðû), ìóçûêàëüíûå è âèäåîðåäàêòîðû, ìóçûêàëüíûå è âèäåîñòóäèè. Для тех, кто работает с Linux уууууууууууууууСамое важное в этом пунктеСамое важное в этом пунктеСамое важное в этом пунктеСамое важное в этом пунктеСамое важное в этом пунктеСамое важное в этом пунктеСамое важное в этом пунктеСамое важное в этом пунктеСамое важное в этом пунктеСамое важное в этом пунктеСамое важное в этом пунктеСамое важное в этом пунктеСамое важное в этом пунктеСамое важное в этом пунктеСамое важное в этом пунктеСамое важное в этом пунктеСамое важное в этом пунктеСамое важное в этом пунктеСамое важное в этом пунктеСамое важное в этом пунктеСамое важное в этом пунктеСамое важное в этом пунктеСамое важное в этом пунктеСамое важное в этом пунктеСамое важное в этом пунктеСамое важное в этом пунктеСамое важное в этом пунктеСамое важное в этом пунктеСамое важное в этом пунктеСамое важное в этом пунктеСамое важное в этом пунктеСамое важное в этом пунктеСамое важное в этом пунктеСамое важное в этом пунктеСамое важное в этом пунктеСамое важное в этом пунктеСамое важное в этом пунктеСамое важное в этом пунктеСамое важное в этом пунктеСамое важное в этом пунктеСамое важное в этом пунктеСамое важное в этом пунктеСамое важное в этом пунктеСамое важное в этом пунктеССССССССС
  • 137.
    1313713713713713713713713713713713713713713713713713713713713713713713713713713713713713713713713713713713713713713713713713713713713713713713713713713713713713713713713713713713713713713713733 ОБРАБОТКА ОБЪЕКТОВ МУЛЬТИМЕДИА Дайтеответы на вопросы 1. Êàêèå òèïû (ôîðìàòû) àóäèîôàéëîâ âû çíàåòå? Êàêèå èç íèõ íå ïðåäóñìàòðèâàþò ÷àñòè÷íîé ïîòåðè äàííûõ? 2. Êàêèå òèïû (ôîðìàòû) âèäåîôàéëîâ âû çíàåòå? 3. ×òî òàêîå êîäåêè? Äëÿ ÷åãî îíè ïðåäíàçíà÷åíû? 4. Êàêèå âèäû ïðîãðàìì äëÿ îáðàáîòêè ìóëüòèìåäèéíûõ äàííûõ âû çíàåòå? 5. Äëÿ ÷åãî ïðåäíàçíà÷åíû ïðîãðàììû çàïèñè àóäèî è âèäåî? Ïðèâå- äèòå ïðèìåðû òàêèõ ïðîãðàìì. 6. Êàêîâà ïîñëåäîâàòåëüíîñòü äåéñòâèé ïðè çàïèñè àóäèîäàííûõ? 7. ×åì îòëè÷àþòñÿ äåéñòâèÿ ïðè çàïèñè àóäèîäàííûõ îò äåéñòâèé ïðè çàõâàòå âèäåî? 8. Èç êàêèõ èñòî÷íèêîâ ìîæíî âûïîëíèòü çàõâàò âèäåî? 9. Êàêîâà ïîñëåäîâàòåëüíîñòü äåéñòâèé ïðè êîíâåðòàöèè àóäèî- è âè- äåîôàéëîâ? Выполните задания 1. Çàïèøèòå â ñîáñòâåííîì èñïîëíåíèè äåêëàìàöèþ ñòèõîòâîðåíèÿ Ò. Øåâ÷åíêî «Äóìè ìîї, äóìè ìîї». (Ãëàâà 4Ïóíêò 4.1Äóìè ìîї. doc) ñ èñïîëüçîâàíèåì ïðîãðàììû Çâóêîçàïèñü èëè äðóãîé ïî óêà- çàíèþ ó÷èòåëÿ. Ñîõðàíèòå çàïèñü â âàøåé ïàïêå â ôàéëå ñ èìåíåì çàäàíèå 4.1.1.wav. 2. Èñïîëüçóÿ èíòåðíåò-ðåñóðñ äëÿ çàïèñè çâóêà http://online-voice- recorder.com, çàïèøèòå â ñîáñòâåííîì èñïîëíåíèè äåêëàìàöèþ ñòè- õîòâîðåíèÿ Â. Ñîñþðû «Îñіíü» («Îáëіòàþòü êâіòè...».) (Ãëàâà 4 Ïóíêò 4.1Îáëіòàþòü êâіòè.doc). Ñîõðàíèòå çàïèñü â ïàïêå Äîêó- ìåíòû â ôàéëå ñ èìåíåì çàäàíèå 4.1.2.mp3. 3. Âûïîëíèòå çàïèñü âèäåî ñ âåá-êàìåðû âàøåãî êîìïüþòåðà ïðîäîë- æèòåëüíîñòüþ 30 ñ ñ èñïîëüçîâàíèåì ïðîãðàììû çàõâàòà âèäåî QIP Shot. Ñîõðàíèòå çàïèñü â ïàïêå Äîêóìåíòû â ôàéëå ñ èìåíåì çà- äàíèå 4.1.3.mp4. 4. Âûïîëíèòå çàïèñü âèäåî èç îêíà âèäåîïðîèãðûâàòåëÿ ïðè âîññîç- äàíèè èì ôàéëà âèäåî 2.avi (Ãëàâà 4Ïóíêò 4.1âèäåî 2.avi) ñ èñ- ïîëüçîâàíèåì ïðîãðàììû çàõâàòà âèäåî QIP Shot. Ñîõðàíèòå çà- ïèñü â âàøåé ïàïêå â ôàéëå ñ èìåíåì çàäàíèå 4.1.4.wmv. 5. Âûïîëíèòå ïðåîáðàçîâàíèå äâóõ ïåðâûõ ôàéëîâ ôîðìàòà MP3 èç ïàïêè, óêàçàííîé ó÷èòåëåì, íàïðèìåð Ãëàâà 4Ïóíêò 4.1Àóäèî, â ôîðìàò WMA, èñïîëüçóÿ îäèí èç êîíâåðòîðîâ çâóêîâûõ ôàéëîâ. Ñîõðàíèòå ýòè ôàéëû â ïàïêå Çàäàíèå 4.1.5, êîòîðóþ ñîçäàéòå â âàøåé ïàïêå. Ñðàâíèòå ðàçìåðû íà÷àëüíûõ è ïîëó÷åííûõ ôàéëîâ. ×åì âû îáúÿñíèòå ðàçíèöó â èõ ðàçìåðàõ? 6. Âûïîëíèòå ïðåîáðàçîâàíèå äâóõ ïåðâûõ ôàéëîâ ôîðìàòà MOV èç ïàïêè Ãëàâà 4Ïóíêò 4.1Âèäåî â ôîðìàò WMV, èñïîëüçóÿ îäèí èçVV êîíâåðòîðîâ âèäåîôàéëîâ. Ñîõðàíèòå ýòè ôàéëû â ïàïêå Çàäà- íèå 4.1.6, êîòîðóþ ñîçäàéòå â ïàïêå Äîêóìåíòû. Ñðàâíèòå ðàçìåðû íà÷àëüíûõ è ïîëó÷åííûõ ôàéëîâ. ×åì âû îáúÿñíèòå ðàçíèöó â èõ ðàçìåðàõ?
  • 138.
    Ãëàâà 4 1381381381381381381381381381381381381381381381381381381381381381381381381381381381381381381381381381381381381381381381381381381381381381381381381381381381381381381381381381381381381381381381383838 4.2. РАЗРАБОТКАИ СОЗДАНИЕ ВИДЕОФИЛЬМА4.2. РАЗРАБОТКА И СОЗДАНИЕ ВИДЕОФИЛЬМА 1. Êàêèå ôîðìàòû àóäèî- è âèäåîôàéëîâ âû çíàåòå? 2. Êàêèå âèäû ïðîãðàìì äëÿ ðàáîòû ñ ìóëüòèìåäèéíûìè äàííûìè âû çíàåòå? 3. Êàêèå äåéñòâèÿ íàä ìóëüòèìåäèéíûìè äàííûìè ìîæíî âûïîëíèòü ñ èñ- ïîëüçîâàíèåì ïëååðîâ, ãðàááåðîâ, êîíâåðòîðîâ? ПРОГРАММЫ ДЛЯ РЕДАКТИРОВАНИЯ АУДИО- И ВИДЕОДАННЫХ Â ïðåäûäóùåì ïóíêòå ìû íå ðàññìîòðåëè ïîäðîáíî äâà âèäà ïðîãðàìì äëÿ ðàáîòû ñ ìóëüòèìåäèéíûìè äàííûìè – ìóçûêàëüíûå è âèäåîðåäàêòî- ðû, à òàêæå ìóçûêàëüíûå è âèäåîñòóäèè. Ýòè ïðîãðàììû ïðåäíàçíà÷åíû äëÿ ðåäàêòèðîâàíèÿ çâóêîâûõ è âèäåîäàííûõ. Èñïîëüçóÿ èõ, ìîæíî âñòàâ- ëÿòü, óäàëÿòü, êîïèðîâàòü, èçìåíÿòü ïðîäîëæèòåëüíîñòü àóäèî- èëè âèäåî- ôðàãìåíòîâ, îáúåäèíÿòü ôðàãìåíòû, âñòàâëÿòü â âèäåî òåêñòîâûå è ãðàôè- ÷åñêèå îáúåêòû è ò. ï. Îòëè÷èå ìåæäó íàçâàííûìè ïðîãðàììàìè â òîì, ÷òî ìóëüòèìåäèéíûå ñòóäèè – ýòî ìíîãîôóíêöèîíàëüíûå ïðîãðàììû. Îíè èìåþò ðàñøèðåííûé íàáîð ôóíêöèé è èñïîëüçóþòñÿ â ïðîôåññèîíàëüíîé äåÿòåëüíîñòè íà ñòóäè- ÿõ çâóêîçàïèñè, êèíî- è àíèìàöèîííûõ ñòóäèÿõ äëÿ ñîçäàíèÿ çâóêîçàïè- ñåé, àóäèî- è âèäåîêîìïîçèöèé, àíèìàöèè, êèíî- è âèäåîôèëüìîâ, ðåêëàì- íûõ ðîëèêîâ, âèäåîêëèïîâ è ò. ï. Ïðèìåðàìè ïðîãðàìì – ìóçûêàëüíûõ ñòóäèé ÿâëÿþòñÿ Linux MultiMedia Studio, Psycledelics Psycle, Steinberg Cubase, Cakewalk Sonar, Adobe Audition è äð. Ïðîãðàììàìè âèäåîñòóäèé ÿâëÿþòñÿ Pinnacle STUDIO, Kino, Adobe Premiere Pro, Avid Media Composer è äð. Îáû÷íî ïðîãðàììû-ñòóäèè ÿâëÿþòñÿ êîììåð÷åñêèìè ïðîãðàììàìè. Äëÿ ñîçäàíèÿ è ðåäàêòèðîâàíèÿ ïðîñòûõ çâóêîâûõ è âèäåîôàéëîâ èñ- ïîëüçóþò ðàçëè÷íûå ìóëüòèìåäèéíûå ðåäàêòîðû. Íàïðèìåð, äëÿ ðåäàê- òèðîâàíèÿ àóäèîäàííûõ ìîæíî èñïîëüçîâàòü Audacity, Free Audio Editor, Wave Editor, à äëÿ âèäåîäàííûõ – Êèíîñòóäèþ Windows, Open Shot, Virtual Dub, ZS4 Video Editor è ò. ï. КИНОСТУДИЯ WINDOWS Êèíîñòóäèÿ Windows ÿâëÿåòñÿ íîâîé âåðñèåé ðåäàêòîðà âèäåîäàííûõ Windows Movie Maker. Áåñïëàòíóþ âåðñèþ ïðîãðàììû ïîëüçîâàòåëè Windows 7 è Windows 10 ìîãóò çàãðóçèòü ñ ñàéòà Microsoft. Äëÿ ïðåäûäó- ùèõ âåðñèé ÎÑ Windows ìîæíî èñïîëüçîâàòü Windows Movie Maker, êîòî- ðàÿ ïðè óñòàíîâêå ÎÑ ïî óìîë÷àíèþ âêëþ÷àåòñÿ â ñîñòàâ ñòàíäàðòíûõ ïðîãðàìì. Êèíîñòóäèÿ Windows ïðåäíàçíà÷åíà äëÿ ñîçäàíèÿ âèäåîôèëüìîâ, êîòî- ðûå ìîãóò ñîäåðæàòü âèäåîôðàãìåíòû, ôîòîãðàôèè, çâóêîâîå ñîïðîâîæäå- íèå (äèêòîðñêèé òåêñò), ðàçëè÷íûå íàäïèñè (òèòðû). Ñîçäàííîå âèäåî ìîæíî îïóáëèêîâàòü â Èíòåðíåòå èëè ñîõðàíèòü â ôàéëå îäíîãî èç âîç- ìîæíûõ ôîðìàòîâ. Îáùèé âèä îêíà ïðîãðàììû Êèíîñòóäèÿ Windows ïðåäñòàâëåí íà ðèñóí- êå 4.10.
  • 139.
    1391391391391391391391391391391391391391391391391391391391391391391391391391391391391391391391391391391391391391391391391391391391391391391391391391391391391391391391391391391391391391391391393939 ОБРАБОТКА ОБЪЕКТОВ МУЛЬТИМЕДИА ОБЩИЕПОНЯТИЯ О ВИДЕОФИЛЬМЕ Ïîä âèäåîôèëüìîì, êàê è êèíîôèëüìîì (àíãë. cine-film – êèíîïëåíêà, êèíîôèëüì), ìû â îñíîâíîì ïîíèìàåì ïðîèçâåäåíèå êèíîèñêóññòâà. Ñ ðàñ- ïðîñòðàíåíèåì ðàçëè÷íûõ óñòðîéñòâ äëÿ çàïèñè âèäåîäàííûõ ñîçäàòü âè- äåîôèëüì ìîæåò ëþáîé ïîëüçîâàòåëü. Òàêèå âèäåîôèëüìû, êàê ïðàâèëî, ïðåäíàçíà÷åíû äëÿ ïðîñìîòðà äîìà èëè â íåáîëüøèõ ãðóïïàõ, â îòëè÷èå îò ïðîñìîòðà ôèëüìîâ â êèíîòåàòðàõ. Äëÿ íåáîëüøèõ ïî ðàçìåðó êèíî- è âèäåîôèëüìîâ èñïîëüçóþò òåðìèí êëèï (àíãë. clip – ñæèìàòü, îáðåçàòü), èëè âèäåîêëèï. Âèäåîôèëüì ñîñòîèò èç êàäðîâ – îòäåëüíûõ ôðàãìåíòîâ ïîäâèæíîãî (âèäåî) èëè íåïîäâèæíîãî (ôîòî) èçîáðàæåíèÿ. Êàäðû îáðàçóþò âèäåîðÿä è ðàçìåùàþòñÿ â âèäåîðåäàêòîðå íà ñïåöèàëüíîé âèäåîäîðîæêå. Âèäåî- ôèëüì, êàê ïðàâèëî, ñîäåðæèò ñëåäóþùèå îáúåêòû:  çàãîëîâîê – îäèí èëè íåñêîëüêî òåêñòîâûõ îáúåêòîâ, êîòîðûå ïîÿâ- ëÿþòñÿ â íà÷àëå âèäåîôèëüìà;  òèòðû – òåêñòîâûå îáúåêòû, êîòîðûå ïîÿâëÿþòñÿ èëè ïîâåðõ âèäåî è èñïîëüçóþòñÿ äëÿ îáúÿñíåíèÿ èçîáðàæåíèÿ, èëè â êîíöå âèäåî è ñî- äåðæàò ñâåäåíèÿ îá àâòîðàõ âèäåîôèëüìà;  çâóêîâîå ñîïðîâîæäåíèå ìîæåò áûòü íåñêîëüêèõ âèäîâ:  çàïèñàííîå âìåñòå ñ âèäåî; 9 1 2 3 4 8 7 6 5 1. Панель быстрого запуска 2. Лента 3. Окно просмотра 4. Область монтажа 5. Ползунок изменения масштаба области монтажа 6. Видеоряд (видеодорожка) 7. Звуковой ряд (звуковая дорожка) 8. Кнопки управления просмотром 9. Ползунок просмотра Рис. 4.10. Окно программы Киностудия Windows
  • 140.
    Ãëàâà 4 14014014014014014014014014014014014014014014014014014014014014014014014014014014014014014014014014014014014014014014014014014014014014014014014014014014014014014014014014014014014014014014014000  äèêòîðñêîå– êîììåíòàðèé èëè îáúÿñíåíèå ê âèäåî;  ìóçûêàëüíîå – ìóçûêàëüíîå ïðîèçâåäåíèå, êîòîðîå èñïîëüçóåòñÿ â êà÷åñòâå ôîíîâîãî âî âðåìÿ ïðîñìîòðà âèäåî;  âèçóàëüíûå ýôôåêòû – èñïîëüçóþòñÿ äëÿ èçìåíåíèÿ âñåãî èëè ÷àñòè èçîáðàæåíèÿ, íàïðèìåð, ýôôåêò ÷åðíî-áåëîãî èçîáðàæåíèÿ èëè ýô- ôåêò ñòàðîé êèíîïëåíêè;  ýôôåêòû ïåðåõîäà – ýôôåêòû, èñïîëüçóåìûå äëÿ ïëàâíîãî ïåðåõîäà îò îäíîãî êàäðà ê äðóãîìó. Âèçóàëüíûå ýôôåêòû è ýôôåêòû ïåðåõîäà îòîáðàæàþòñÿ, êàê ïðàâèëî, íà âèäåîäîðîæêå. Çâóêîâîå ñîïðîâîæäåíèå ìîæåò ðàçìåùàòüñÿ íà íåñêîëü- êèõ îòäåëüíûõ çâóêîâûõ äîðîæêàõ.  Êèíîñòóäèè Windows çâóê, çàïè- ñàííûé âìåñòå ñ âèäåî, îòîáðàæàåòñÿ íà âèäåîäîðîæêå. Ïðè ñîçäàíèè âèäåîôèëüìîâ ñëåäóåò ïðèäåðæèâàòüñÿ îïðåäåëåííîé ïîñëåäîâàòåëüíîñòè:  íà ïåðâîì ýòàïå ðàçðàáàòûâàåòñÿ ñöåíàðèé – äåòàëüíûé ïëàí ïî- ñëåäîâàòåëüíîñòè îòäåëüíûõ êàäðîâ ôèëüìà è ðàçìåùåíèÿ îòäåëü- íûõ îáúåêòîâ. ×åì äåòàëüíåå áóäåò ñöåíàðèé, òåì ïðîùå áóäåò ñîç- äàâàòü âèäåîôèëüì;  íà âòîðîì ýòàïå âûïîëíÿåòñÿ ïîäãîòîâêà íóæíûõ ìàòåðèàëîâ – ïðî- èñõîäèò ñúåìêà âñåõ ýïèçîäîâ ñîãëàñíî ñöåíàðèÿ, ïîäáèðàåòñÿ ìóçûêà, ôîòî, ðèñóíêè, çàïèñûâàåòñÿ çâóêîâîå ñîïðîâîæäåíèå;  íà òðåòüåì ýòàïå âûïîëíÿåòñÿ ìîíòàæ – îáðàáîòêà è ñòðóêòóðèðî- âàíèå îòäåëüíûõ êàäðîâ äëÿ ïîëó÷åíèÿ öåëîñòíîãî ïðîèçâåäåíèÿ – âèäåîôèëüìà.  õîäå ìîíòàæà îòñíÿòûé ìàòåðèàë ðåäàêòèðóåòñÿ, óòî÷íÿåòñÿ ñöåíàðèé, íàêëàäûâàþòñÿ çâóê è òèòðû – òåêñòîâûå êîì- ìåíòàðèè ê êàäðàì. РАЗРАБОТКА СЦЕНАРИЯ ВИДЕОФИЛЬМА Ðàññìîòðèì ïðîöåññ ðàçðàáîòêè ñöåíàðèÿ âèäåîôèëüìà íà ïðèìåðå ñîç- äàíèÿ âèäåîôèëüìà «Áåçáóìàæíàÿ èíôîðìàòèêà» î ðåàëèçàöèè èäåé Â.Ì.Ãëóøêîâà îá èñïîëüçîâàíèè êîìïüþòåðíûõ ñðåäñòâ â íàøè äíè. Îí ãîâîðèë, ÷òî íà íà÷àëî äâàäöàòü ïåðâîãî âåêà îñíîâíàÿ ìàññà èíôîðìàöèè áóäåò õðàíèòüñÿ â áåçáóìàæíîì âèäå – â ïàìÿòè ÝÂÌ. Äëÿ ðåàëèçàöèè ýòèõ èäåé ïîä ðóêîâîäñòâîì Â.Ì.Ãëóøêîâà áûëà ðàç- ðàáîòàíà ñåðèÿ ÝÂÌ ÌÈÐ (ìàøèíà äëÿ èíæåíåðíûõ ðàñ÷åòîâ) – ïðîîá- ðàçû ïåðñîíàëüíûõ êîìïüþòåðîâ. Îñíîâíàÿ èäåÿ òàêèõ êîìïüþòåðîâ – èõ øèðîêîå èñïîëüçîâàíèå âñåìè ñëîÿìè íàñåëåíèÿ, íåçàâèñèìî îò óðîâíÿ îáðàçîâàíèÿ è âîçðàñòà. Ó÷èòûâàÿ öåëü èñïîëüçîâàíèÿ íàøåãî âèäåîôðàãìåíòà – äåìîíñòðàöèÿ íà óðîêå èíôîðìàòèêè äëÿ èëëþñòðàöèè ñîîáùåíèÿ îá àêàäåìèêå Â.Ì. Ãëóø- êîâå, ñîñòàâèì ñöåíàðèé. Ñöåíàðèé ñîñòîèò èç ñöåíàðíûõ êàäðîâ – îïèñàíèÿ ñìûñëîâûõ ôðàãìåíòîâ âèäåîôèëüìà è ñîáûòèé, êîòîðûå â íèõ ïðîèñõîäÿò. 1. Êàäð 1. Òèòóëüíûé: çàãîëîâîê – Áåçáóìàæíàÿ èíôîðìàòèêà; öâåò ôîíà – ñâåòëî-çåëåíèé, öâåò áóêâ – òåìíî-çåëåíûé; äëèòåëüíîñòü ïîêàçà – 7 ñ; çâóê – îáùèé ôîíîâûé çâóê èç ôàéëà; âèçóàëüíûé ýôôåêò – êèíåìàòîãðàôè÷åñêîå èñ÷åçàíèå, ñëåâà;
  • 141.
    141141141141141141141141141141141141141141141141141141141141141141141141141141141141141141141141141141141141141141141141141141141141141141141141141141141141141141141141141141141141141141141141 ОБРАБОТКА ОБЪЕКТОВ МУЛЬТИМЕДИА ýôôåêòïåðåõîäà íà ñëåäóþùèé êàäð – ðàñòâîðåíèå, òî÷å÷íûé ýô- ôåêò. 2. Êàäð 2. Ôîòîãðàôèÿ Â.Ì. Ãëóøêîâà: ôîòî èç ôàéëà; äëèòåëüíîñòü ïîêàçà – 6 ñ; çâóê – äèêòîðñêèé òåêñò, íà÷èíàþùèéñÿ íà ýòîì êàäðå è çàêàí- ÷èâàþùèéñÿ íà ñëåäóþùåì; äëèòåëüíîñòü çâó÷àíèÿ – îïðåäåëÿåò- ñÿ ñêîðîñòüþ âîñïðîèçâåäåíèÿ òåêñòà; âèçóàëüíûé ýôôåêò – îòñóòñòâóåò; ýôôåêò ïåðåõîäà íà ñëåäóþùèé êàäð – ðàñòâîðåíèå, òî÷å÷íûé ýô- ôåêò; äèêòîðñêèé êîììåíòàðèé – äèðåêòîð Èíñòèòóòà êèáåðíåòèêè Àêàäåìèè íàóê Óêðàèíû àêàäåìèê Â.Ì. Ãëóøêîâ îäíîé èç çàäà÷ èñïîëüçîâàíèÿ êîìïüþòåðíîé òåõíèêè ñ÷èòàë ïåðåõîä ê áåçáó- ìàæíîé èíôîðìàòèêå. Îí ãîâîðèë, ÷òî íà íà÷àëî ÕÕІ âåêà îñ- íîâíûå îáúåìû èíôîðìàöèè áóäóò õðàíèòüñÿ â áåçáóìàæíîì âèäå – â ïàìÿòè ÝÂÌ. È ÷åëîâåê, êîòîðûé íå áóäåò óìåòü ðàáî- òàòü ñ êîìïüþòåðîì è èñïîëüçîâàòü ýòó èíôîðìàöèþ, áóäåò ïî- äîáåí òîìó, êòî â íà÷àëå ÕÕ âåêà íå óìåë íè ïèñàòü, íè ÷èòàòü. 3. Êàäð 3. Âèäåî ñ ó÷àñòèåì Â.Ì. Ãëóøêîâà: âèäåî èç ôàéëà; äëèòåëüíîñòü ïîêàçà – çàâåðøàåòñÿ îäíîâðåìåííî ñ äèêòîðñêèì òåêñòîì; çâóê – îáùèé ôîíîâûé çâóê èç ôàéëà; âèçóàëüíûé ýôôåêò – îòñóòñòâóåò. 4. Êàäð 4. Çàãîëîâîê: òåêñò – Ïîñëóøàåì ñàìîãî Âèêòîðà Ìèõàéëîâè÷à Ãëóøêîâà; öâåò ôîíà – ñâåòëî-çåëåíûé, öâåò áóêâ – òåìíî-çåëåíûé; äëèòåëüíîñòü ïîêàçà – 7 ñ; çâóê – îáùèé ôîíîâûé çâóê èç ôàéëà; âèçóàëüíûé ýôôåêò – êèíåìàòîãðàôè÷åñêèå èñ÷åçàíèÿ, ñëåâà; ýôôåêò ïåðåõîäà íà ñëåäóþùèé êàäð – ðàñòâîðåíèå, òî÷å÷íûé ýô- ôåêò. 5. Êàäð 5. Âèäåîðàññêàçû Â.Ì. Ãëóøêîâà î áåçáóìàæíîé èíôîðìàòèêå: âèäåî èç ôàéëà; äëèòåëüíîñòü ïîêàçà – 48 ñ; çâóê – çâóê èç ôàéëà âèäåî; âèçóàëüíûé ýôôåêò – îòñóòñòâóåò; ýôôåêò ïåðåõîäà íà ñëåäóþùèé êàäð – ðàñòâîðåíèå, òî÷å÷íûé ýô- ôåêò. 6. Êàäð 6. Ôîòîãðàôèÿ Â.Ì. Ãëóøêîâà âìåñòå ñ ðàçðàáîò÷èêàìè êîì- ïüþòåðà ÌÈÐ-1: ôîòî èç ôàéëà; äëèòåëüíîñòü ïîêàçà – 6 ñ; çâóê – îáùèé ôîíîâûé çâóê èç ôàéëà; ïîäïèñü – Äëÿ òîãî ÷òîáû êàæäûé ÷åëîâåê ìîã ðàáîòàòü ñ ÝÂÌ, íóæíî ïåðåéòè ê èñïîëüçîâàíèþ ìàëûõ êîìïüþòåðîâ – Â.Ì. Ãëóø- êîâ âûäâèãàåò èäåþ ñîçäàíèÿ êîìïüþòåðîâ ÌÈÐ; öâåò áóêâ – îðàíæåâûé, öâåò ôîíà – òåìíî-çåëåíûé;
  • 142.
    Ãëàâà 4 142142142142142142142142142142142142142142142142142142142142142142142142142142142142142142142142142142142142142142142142142142142142142142142142142142142142142142142142142142142142142142142142 âèçóàëüíûé ýôôåêò– îòñóòñòâóåò; ýôôåêò ïåðåõîäà íà ñëåäóþùèé êàäð – ðàñòâîðåíèå, òî÷å÷íûé ýô- ôåêò. 7. Êàäð 7. Ôîòîãðàôèÿ êîìïüþòåðà ÌÈÐ-1: ôîòî èç ôàéëà; ïîäïèñü – Êîìïüþòåð ÌÈÐ èìåë íåáîëüøèå ðàçìåðû è óäîáíûé ìåõàíèçì ââîäà-âûâîäà äàííûõ – ýëåêòðè÷åñêóþ ïå÷àòíóþ ìà- øèíêó; âñå äðóãèå çíà÷åíèÿ ñâîéñòâ àíàëîãè÷íû êàäðó 6. 8. Êàäð 8. Ôîòîãðàôèÿ êîìïüþòåðà ÌÈÐ-2: ôîòî èç ôàéëà; ïîäïèñü – Êîìïüþòåð ÌÈÐ-2 èìåë äîïîëíèòåëüíóþ ñèñòåìó ââî- äà äàííûõ – ñâåòîâîå ïåðî; âñå äðóãèå çíà÷åíèÿ ñâîéñòâ àíàëîãè÷íû êàäðó 6. 9. Êàäð 9. Ôîòîãðàôèÿ êîìïüþòåðà ÌÈÐ-3: ôîòî èç ôàéëà; ïîäïèñü – Êîìïüþòåð ÌÈÐ-3; âñå äðóãèå çíà÷åíèÿ ñâîéñòâ àíàëîãè÷íû êàäðó 6. 10. Êàäð 10. Çàêëþ÷èòåëüíûå òèòðû: òèòðû – Øêîëüíàÿ âèäåîñòóäèÿ «Áóäóùåå»; îïåðàòîð – Ìèõàéëåíêî Ñòåïàí; àâòîð òåêñòà – Êîâàëåíêî Îêñàíà; ìîíòàæ – Èâàíåíêî Íèêîëàé; öâåò ôîíà – æåëòî-çåëåíûé, öâåò áóêâ – áåëûé; äëèòåëüíîñòü ïîêàçà – 10 ñ. ПОДГОТОВКА МАТЕРИАЛОВ К ФИЛЬМУ Èñïîëüçóÿ ìàòåðèàëû Èíòåðíåòà, ïå÷àòíûå ìàòåðèàëû, ïîäáåðåì ôàé- ëû äëÿ èñïîëüçîâàíèÿ â âèäåîôèëüìå. Èõ ïåðå÷åíü ïðåäñòàâëåí â òàáëè- öå 4.2. Òàáëèöà 4.2 Ôàéëû äëÿ âêëþ÷åíèÿ â âèäåîôèëüì Èìÿ ôàéëà Ïàïêà ðàçìåùåíèÿ Ïðîäîëæè- òåëüíîñòü, ñ Íîìåð êàäðà Ãëóøêîâ âèäåî 0.wmv Ãëàâà 4Ïóíêò 4.2Âèäåî 53 3 Ãëóøêîâ âèäåî 1.wmv Ãëàâà 4Ïóíêò 4.2Âèäåî 48 5 Glushkov.jpg Ãëàâà 4Ïóíêò 4.2Ôîòî 2 Glushkov_MIR-1.jpg Ãëàâà 4Ïóíêò 4.2Ôîòî 6 MIR-1.jpg Ãëàâà 4Ïóíêò 4.2Ôîòî 7 MIR-2.jpg Ãëàâà 4Ïóíêò 4.2Ôîòî 8 MIR-3.jpg Ãëàâà 4Ïóíêò 4.2Ôîòî 9 Physical.wma Ãëàâà 4Ïóíêò 4.2Àóäèî 220 1–9, çà èñ- êëþ÷åíèåì 5
  • 143.
    14314314314314314314314314314314314314314314314314314314314314314314314314314314314314314314314314314314314314314314314314314314314314314314314314314314314314314314314314314314314314314314314333 ОБРАБОТКА ОБЪЕКТОВ МУЛЬТИМЕДИА СОЗДАНИЕВИДЕОФИЛЬМА ×òîáû ñîçäàòü âèäåîôèëüì ñ èñïîëüçîâàíèåì Êèíîñòóäèè Windows, ñëåäó- åò: 1. Çàïóñòèòü ïðîãðàììó. 2. Ñîõðàíèòü ïðîåêò âèäåîôèëüìà – Ôàéë  Ñîõðàíèòü ïðîåêò. Ïî óìîë÷àíèþ ïðîãðàììà ñîõðàíÿåò ôàéë ïðîåêòà â ôàéëå ñ ðàñøèðå- íèåì èìåíè wlmp. 3. Âñòàâèòü èçîáðàæåíèå, âèäåî- è àóäèîìàòåðèàëû èç ôàéëîâ â ïîñëå- äîâàòåëüíîñòè, îïðåäåëåííîé ñöåíàðèåì, èñïîëüçîâàâ äëÿ ýòîãî ýëå- ìåíòû óïðàâëåíèÿ ãðóïïû Äîáàâëåíèå âêëàäêè Ãëàâíàÿ (ðèñ. 4.11). 4. Äîáàâèòü çàãîëîâêè ôèëüìà, òèòðû, ïîäïèñè ñîãëàñíî ñöåíàðèþ, èñ- ïîëüçîâàâ äëÿ ýòîãî ýëåìåíòû óïðàâëåíèÿ ãðóïïû Äîáàâëåíèå âêëàä- êè Ãëàâíàÿ. 5. Îòðåäàêòèðîâàòü îáúåêòû ôèëüìà, èñïîëüçóÿ ýëåìåíòû óïðàâëåíèÿ âðåìåííûõ âêëàäîê Ñðåäñòâà äëÿ ðàáîòû ñ âèäåî, Ñðåäñòâà äëÿ ðàáî- òû ñ ìóçûêîé, Èíñòðóìåíòû çàêàäðîâîãî òåêñòà, Ñðåäñòâà äëÿ ðàáî- òû ñ òåêñòîì. Ïðè ýòîì ñëåäóåò ó÷èòûâàòü, ÷òî â îáëàñòè ìîíòàæà âèäåî- è ôîòîìàòåðèàëû âñòàâëÿþòñÿ â âèäåîðÿä (ðèñ. 4.12, 2), çâóê èç ôàéëà – â çâóêîâîé ðÿä (ðèñ. 4.12, 4), çâóê äèêòîðñêèõ êîììåíòàðèåâ – Рис. 4.11. Элементы управления группы Добавление 1 6 5 4 3 2 1. Обозначение границы кадров 2. Видеоряд 3. Звуковая дорожка видео со звуком 4. Звуковой ряд звукового файла 5. Звуковой ряд дикторского комментария 6. Ряд текста Рис. 4.12. Объекты Области монтажа
  • 144.
    Ãëàâà 4 144144144144144144144144144144144144144144144144144144144144144144144144144144144144144144144144144144144144144144144144144144144144144144144144144144144144144144144144144144144144144144144144 åùå âîäèí çâóêîâîé ðÿä (ðèñ. 4.12, 5), à òèòðû, çàãîëîâêè è ïîäïèñè – â îòäåëüíûé ðÿä ñ òåêñòîì (ðèñ. 4.12, 6). Åñëè âèäåî èìååò çâóê, òî çâó- êîâàÿ äîðîæêà îòîáðàæàåòñÿ â íèæíåé ÷àñòè âèäåîðÿäà (ðèñ. 4.12, 3). 6. Ñîãëàñîâàòü âèäåîðÿä ñ äðóãèìè ðÿäàìè ïî âðåìåíè ïðîñìîòðà, ïî ãðîìêîñòè çâóêà è ò. ï., èñïîëüçóÿ ïåðåìåùåíèÿ îáúåêòîâ ïî äîðîæ- êå, ïåðåòàñêèâàíèåì ìåñòà íà÷àëà è îêîí÷àíèÿ îáúåêòà è ò. ï. 7. Ïðè íåîáõîäèìîñòè âñòàâèòü ýôôåêòû, êîòîðûå áóäóò íàêëàäûâàòüñÿ íà îòäåëüíûå êàäðû (ýëåìåíòû óïðàâëåíèÿ âêëàäêè Âèçóàëüíûå ýôôåêòû). 8. Âñòàâèòü ýôôåêòû ïåðåõîäà ìåæäó îòäåëüíûìè êàäðàìè âèäåîôèëü- ìà (ýëåìåíòû óïðàâëåíèÿ âêëàäêè Àíèìàöèÿ). 9. Ñîõðàíèòü ôàéë âèäåîôèëüìà – Ôàéë  Ñîõðàíèòü ôèëüì.  õîäå ìîíòàæà âèäåîôèëüìà ïðîåêò ñëåäóåò ïåðèîäè÷åñêè ñîõðàíÿòü. Åñëè èçìåíåíèå âèäåîôèëüìà íå çàâåðøåíî, òî äëÿ åãî ïðîäîëæåíèÿ ñëå- äóåò îòêðûòü ñîõðàíåííûé ðàíåå ôàéë ïðîåêòà. Íàëè÷èå ñîõðàíåííîãî ôàéëà ïðîåêòà òàêæå äàåò âîçìîæíîñòü ïîëüçîâàòåëþ ñîçäàòü íåñêîëüêî âàðèàíòîâ âèäåîôèëüìà ñ ðàçëè÷íûìè ýôôåêòàìè è íàñòðîéêàìè.  Linux äëÿ ðåäàêòèðîâàíèÿ âèäåî ìîæíî èñïîëüçîâàòü ïðîãðàììó OpenShot (ñì. ðèñ.). Ïî ñâîåìó èíòåðôåéñó è îñíîâíûì îïåðàöèÿì îíà âî ìíîãîì ïîäîáíà ïðîãðàììå Êèíîñòóäèÿ Windows, îïèñàííîé â ýòîì ïóíêòå. Окно программы OpenShot Ìóçûêàëüíûå è âèäåîðåäàêòîðû, à òàêæå ìóçûêàëüíûå è âèäåîñòó- äèè – ýòî ïðîãðàììû, ïðåäíàçíà÷åííûå äëÿ ðåäàêòèðîâàíèÿ çâóêîâûõ è Для тех, кто работает с Linux уууууууууууууууСамое важное в этом пунктеСамое важное в этом пунктеСамое важное в этом пунктеСамое важное в этом пунктеСамое важное в этом пунктеСамое важное в этом пунктеСамое важное в этом пунктеСамое важное в этом пунктеСамое важное в этом пунктеСамое важное в этом пунктеСамое важное в этом пунктеСамое важное в этом пунктеСамое важное в этом пунктеСамое важное в этом пунктеСамое важное в этом пунктеСамое важное в этом пунктеСамое важное в этом пунктеСамое важное в этом пунктеСамое важное в этом пунктеСамое важное в этом пунктеСамое важное в этом пунктеСамое важное в этом пунктеСамое важное в этом пунктеСамое важное в этом пунктеСамое важное в этом пунктеСамое важное в этом пунктеСамое важное в этом пунктеСамое важное в этом пунктеСамое важное в этом пунктеСамое важное в этом пунктеСамое важное в этом пунктеСамое важное в этом пунктеСамое важное в этом пунктеСамое важное в этом пунктеСамое важное в этом пунктеСамое важное в этом пунктеСамое важное в этом пунктеСамое важное в этом пунктеСамое важное в этом пунктеСамое важное в этом пунктеСамое важное в этом пунктеСамое важное в этом пунктеСамое важное в этом пунктеСамое важное в этом пунктеССССССССС
  • 145.
    1414514514514514514514514514514514514514514514514514514514514514514514514514514514514514514514514514514514514514514514514514514514514514514514514514514514514514514514514514514514514514514514555 ОБРАБОТКА ОБЪЕКТОВ МУЛЬТИМЕДИА âèäåîäàííûõ.Èñïîëüçóÿ èõ, ìîæíî âñòàâëÿòü, óäàëÿòü, êîïèðîâàòü, èç- ìåíÿòü ïðîäîëæèòåëüíîñòü àóäèî- èëè âèäåîôðàãìåíòîâ, îáúåäèíÿòü ôðàã- ìåíòû, âñòàâëÿòü â âèäåî òåêñòîâûå è ãðàôè÷åñêèå îáúåêòû è ò. ï. Îòëè÷èå ìåæäó íàçâàííûìè ïðîãðàììàìè â òîì, ÷òî ìóëüòèìåäèéíûå ñòó- äèè èìåþò ðàñøèðåííûé íàáîð ôóíêöèé è èñïîëüçóþòñÿ â ïðîôåññèîíàëüíîé äåÿòåëüíîñòè íà ñòóäèÿõ çâóêîçàïèñè, êèíî- è àíèìàöèîííûõ ñòóäèÿõ. Êèíîñòóäèÿ Windows ïðåäíàçíà÷åíà äëÿ ñîçäàíèÿ âèäåîôèëüìîâ, êîòî- ðûå ìîãóò ñîäåðæàòü âèäåîôðàãìåíòû, ôîòîãðàôèè, çâóêîâîå ñîïðîâîæäå- íèå (äèêòîðñêèé òåêñò), ðàçëè÷íûå íàäïèñè (òèòðû). Ñîçäàííîå âèäåî ìîæíî îïóáëèêîâàòü â Èíòåðíåòå èëè ñîõðàíèòü â ôàéëå îäíîãî èç âîç- ìîæíûõ ôîðìàòîâ. Ïðè ñîçäàíèè âèäåîôèëüìîâ ñòîèò ïðèäåðæèâàòüñÿ ñëåäóþùåé ïîñëåäî- âàòåëüíîñòè:  íà ïåðâîì ýòàïå ðàçðàáàòûâàåòñÿ ñöåíàðèé;  íà âòîðîì ýòàïå âûïîëíÿåòñÿ ïîäãîòîâêà àóäèî-, ôîòî è âèäåîìàòå- ðèàëîâ;  íà òðåòüåì ýòàïå âûïîëíÿåòñÿ ìîíòàæ âèäåîôèëüìà. Дайте ответы на вопросы 1. Äëÿ ÷åãî ïðåäíàçíà÷åíû ìóçûêàëüíûå è âèäåîðåäàêòîðû? 2.  ÷åì îòëè÷èå ìåæäó âèäåîðåäàêòîðàìè è âèäåîñòóäèÿìè? 3. Êàêèå ìóçûêàëüíûå ðåäàêòîðû âû çíàåòå? 4. Êàêèå âèäåîðåäàêòîðû âû çíàåòå? 5. Äëÿ ÷åãî ïðåäíàçíà÷åíà Êèíîñòóäèÿ Windows? 6. Îïèøèòå ïî ðèñóíêó 4.10 îñíîâíûå îáúåêòû îêíà ïðîãðàììû Êè- íîñòóäèÿ Windows. 7. Äëÿ ÷åãî ïðåäíàçíà÷åíà Îáëàñòü ìîíòàæà â ïðîãðàììå Êèíîñòó- äèÿ Windows? 8. Êàêàÿ ïîñëåäîâàòåëüíîñòü ñîçäàíèÿ âèäåîôèëüìà? 9. ×òî òàêîå ñöåíàðèé âèäåîôèëüìà, äëÿ ÷åãî îí ñîçäàåòñÿ? 10. Êàê âñòàâèòü â ïðîåêò âèäåîôèëüìà âèäåî èëè ôîòî èç ôàéëà? 11. Êàê çàïèñàòü äèêòîðñêèé òåêñò? 12.  ÷åì ñóùíîñòü ñîãëàñîâàíèÿ âèäåî è çâóêà? Êàê ýòî âûïîëíèòü â Êèíîñòóäèè Windows? Выполните задания 1. Ñîñòàâüòå ñöåíàðèé è ñîçäàéòå ïî íåìó â âûáðàííîì âàìè âèäåîðå- äàêòîðå âèäåîôèëüì î Ëåñå Óêðàèíêå ê óðîêàì óêðàèíñêîé ëèòå- ðàòóðû.  âèäåîôèëüìå èñïîëüçóéòå ôðàãìåíò èç ôèëüìà «Âåëèêèå óêðàèíöû. Ëåñÿ Óêðàèíêà» è ôîòîãðàôèè ïîýòåññû è ïàìÿòíèêîâ Ëåñå Óêðàèíêå èç ïàïêè Ãëàâà 4Ïóíêò 4.2Óêðàèíêà. Ïîäãîòîâü- òå è âêëþ÷èòå â âèäåîôèëüì òèòóëüíûé ñëàéä è òèòðû ñîïðîâî- æäåíèÿ. Ñàìîñòîÿòåëüíî ïîäáåðèòå ìóçûêó, êîòîðàÿ äîëæíà çâó- ÷àòü â òå÷åíèå âñåãî âèäåîôèëüìà. Ñîõðàíèòå âèäåîôèëüì â âàøåé ïàïêå â ôàéëå ñ èìåíåì çàäàíèå 4.2.1.wmv. 2. Ñîçäàéòå â âûáðàííîì âàìè âèäåîðåäàêòîðå âèäåîôèëüì î âûäàþ- ùåìñÿ ïóòåøåñòâåííèêå Õðèñòîôîðå Êîëóìáå, èñïîëüçóÿ ìàòåðèàë
  • 146.
    Ãëàâà 4 14614614614614614614614614614614614614614614614614614614614614614614614614614614614614614614614614614614614614614614614614614614614614614614614614614614614614614614614614614614614614614614614666 ó÷åáíèêà ïîÂñåìèðíîé èñòîðèè äëÿ 8-ãî êëàññà è ìàòåðèàëû, ðàç- ìåùåííûå â ïàïêàõ Ãëàâà 4Ïóíêò 4.2Êîëóìá. Äèêòîðñêèé òåêñò è ìóçûêàëüíîå ñîïðîâîæäåíèå ïîäáåðèòå ñàìîñòîÿòåëüíî. Ñîõðà- íèòå âèäåîôèëüì â âàøåé ïàïêå â ôàéëå ñ èìåíåì çàäàíèå 4.2.2.wmv. 3. Ðàçðàáîòàéòå ñöåíàðèé è ñîçäàéòå â âûáðàííîì âàìè âèäåîðåäàê- òîðå âèäåîôèëüì î âûäàþùåìñÿ óêðàèíñêîì ïèñàòåëå è êèíîðå- æèññåðå Àëåêñàíäðå Äîâæåíêî äëÿ äåìîíñòðàöèè íà óðîêå óêðà- èíñêîé ëèòåðàòóðû. Èñïîëüçóéòå ìàòåðèàëû ó÷åáíèêà äëÿ 8-ãî êëàññà ïî óêðàèíñêîé ëèòåðàòóðå è ìàòåðèàëû, ðàçìåùåííûå â ïàïêàõ Ãëàâà 4Ïóíêò 4.2Äîâæåíêî. Äèêòîðñêèé òåêñò è ìóçû- êàëüíîå ñîïðîâîæäåíèå ïîäáåðèòå ñàìîñòîÿòåëüíî. Ñîõðàíèòå âè- äåîôèëüì â ïàïêå Äîêóìåíòû â ôàéëå ñ èìåíåì çàäàíèå 4.2.3.wmv. 4. Ñîçäàéòå â âûáðàííîì âàìè âèäåîðåäàêòîðå âèäåîôèëüì, êîòîðûé áóäåò èëëþñòðèðîâàòü îäèí èç ôèçè÷åñêèõ ïðîöåññîâ èç êóðñà ôè- çèêè 8-ãî êëàññà. Ñöåíàðèé è ìàòåðèàëû ïîäáåðèòå ñàìîñòîÿòåëüíî. 5. Ñîçäàéòå â èçáðàííîì âàìè âèäåîðåäàêòîðå âèäåîôèëüì î âàøåì êëàññå èëè ñîáûòèÿõ â æèçíè øêîëû. Ñöåíàðèé è ìàòåðèàëû ïîä- áåðèòå ñàìîñòîÿòåëüíî. ÏÐÀÊÒÈ×ÅÑÊÀß ÐÀÁÎÒÀ № 6 «Создание видеоклипа. Добавление видеоэффектов, настройка временных параметров аудио- и видеоряда» Âíèìàíèå! Ðàáîòàÿ ñ êîìïüþòåðîì, ñîáëþäàéòå ïðàâèëà áåçîïàñíîñòè è ñàíèòàðíî-ãèãèåíè÷åñêèå íîðìû. 1. Ñîçäàéòå, èñïîëüçóÿ ïðîãðàììó âèäåîðåäàêòîðà, âèäåîêëèï ñ ðàññêà- çîì î òåðìîìåòðàõ äëèòåëüíîñòüþ äî 2,5 ìèíóò. 2. Ðàçðàáîòàéòå ñöåíàðèé âèäåîêëèïà, ïðåäóñìîòðåâ: òèòóëüíûé ëèñò ñ íàçâàíèåì âèäåîêëèïà, íàïðèìåð Òåðìîìåòðû; îáçîð ðàçëè÷íûõ âèäîâ òåðìîìåòðîâ, èñïîëüçîâàâ äëÿ ýòîãî ôîòî- ãðàôèè (4–6 ôîòî) èç ïàïêè Ãëàâà 4Ïðàêòè÷åñêàÿ 6Ôîòî. Ê êàæ- äîìó ôîòî äîáàâüòå ïîäïèñè ñ íàçâàíèåì òèïà òåðìîìåòðà (òèï ñî- îòâåòñòâóåò íàçâàíèþ ôàéëà). Ïðîäîëæèòåëüíîñòü äåìîíñòðàöèè êàæäîãî èç ôîòî – íå áîëåå 5 ñ; ðàññêàç î òåðìîìåòðå Ãàëèëåÿ, èñïîëüçîâàâ äëÿ ýòîãî 2–3 ôîòîãðà- ôèè èç ïàïêè Ãëàâà 4Ïðàêòè÷åñêàÿ 6Ôîòî è âèäåî èç ïàïêè Ãëàâà 4Ïðàêòè÷åñêàÿ 6Âèäåî. Ê ôîòî äîáàâüòå ïîäïèñè, à ê âè- äåîôðàãìåíòó – äèêòîðñêèé òåêñò. Äëÿ ïîäãîòîâêè ïîäïèñåé è äèêòîðñêîãî òåêñòà èñïîëüçóéòå ìàòåðèàë èç ôàéëà Ãëàâà 4Ïðàê- òè÷åñêàÿ 6Òåðìîìåòð Ãàëèëåÿ.doc; êîíå÷íûå òèòðû ñ ñîáñòâåííîé ôàìèëèåé êàê ñöåíàðèñòà è ðåæèñ- ñåðà ôèëüìà; ìóçûêàëüíîå ñîïðîâîæäåíèå âñåõ ÷àñòåé òåêñòà, çà èñêëþ÷åíèåì òåõ, ãäå èñïîëüçóåòñÿ äèêòîðñêèé òåêñò. Äëÿ ýòîãî èñïîëüçóéòå ôàéëû ìóçûêàëüíûõ ïðîèçâåäåíèé èç ïàïêè Ãëàâà 4Ïðàêòè÷å- ñêàÿ 6Ìóçûêà. 3. Ñîõðàíèòå âèäåîêëèï â âàøåé ïàïêå â ôàéëå ñ èìåíåì ïðàêòè÷å- ñêàÿ ðàáîòà 6.
  • 147.
    14147147147147147147147147147147147147147147147147147147147147147147147147147147147147147147147147147147147147147147147147147147147147147147147147147147147147147147147147147147147147147147147 ОБРАБОТКА ОБЪЕКТОВ МУЛЬТИМЕДИА 4.3.РАЗМЕЩЕНИЕ МУЛЬТИМЕДИЙНЫХ ФАЙЛОВ4.3. РАЗМЕЩЕНИЕ МУЛЬТИМЕДИЙНЫХ ФАЙЛОВ В ИНТЕРНЕТЕВ ИНТЕРНЕТЕ 1. ×òî òàêîå àêêàóíò? Êàê ñîçäàòü àêêàóíò íà ïî÷òîâîì ñåðâåðå? 2. Êàê çàãðóçèòü ñîçäàííûé ðàíåå ïðîåêò â Êèíîñòóäèè Windows? 3. Êàê äîáàâèòü ìóçûêó ê ôèëüìó â ðåäàêòîðå âèäåî? РАЗМЕЩЕНИЕ ВИДЕОФАЙЛОВ В СЕРВИСЕ YOUTUBE Îäíèì èç ðàñïðîñòðàíåííûõ ñåðâèñîâ äëÿ ðàçìåùåíèÿ âèäåîôàéëîâ â Èíòåðíåòå ÿâëÿåòñÿ ñåðâèñ (àíãë. You Tube – òâîÿ òðóáà (òðóáêà)). Ðàçìåùàòü ìàòåðèàëû è ïðåäîñòàâëÿòü äîñòóï ê íèì íà ýòîì ñåðâèñå ìî- æåò ëþáîé ïîëüçîâàòåëü, èìåþùèé àêêàóíò ïî÷òîâîé ñëóæáû Google – Gmail. Рис. 4.13. Главная страница сайта YouTube Äëÿ ðàçìåùåíèÿ ìóëüòèìåäèéíûõ ìàòåðèàëîâ â YouTube ñëåäóåò: 1. Îòêðûòü â áðàóçåðå ãëàâíóþ ñòðàíèöó ñåðâèñà https://www.youtube.com – (ðèñ. 4.13). 2. Âûáðàòü â ëåâîé ÷àñòè îêíà ññûëêè Ìîé êàíàë. 3. Ââåñòè â îêíå ëîãèí è ïàðîëü ïî÷òû Gmail. 4. Ââåñòè èìÿ è ôàìèëèþ, ïîä êîòîðûìè âàøè âèäåîìàòåðèàëû áóäóò ðàçìåùàòüñÿ â YouTube (ïî óìîë÷àíèþ áóäóò èñïîëüçîâà- íû äàííûå èç àêêàóíòà Gmail) (ðèñ. 4.14). 5. Îçíàêîìèòüñÿ ñ óñëîâèÿìè èñïîëüçîâàíèÿ ñåðâèñà ïî ñîîòâåòñòâóþùåé ññûëêå. 6. Âûáðàòü êíîïêó Ñîçäàòü êàíàë. 7. Âûáðàòü êíîïêó Çàãðóçèòü â âåðõíåé ïðà- âîé ÷àñòè îêíà. Рис. 4.14. Диалоговое окно создания собственного канала в YouTube
  • 148.
    Ãëàâà 4 14814814814814814814814814814814814814814814814814814814814814814814814814814814814814814814814814814814814814814814814814814814814814814814814814814814814814814814814814814814814814814814814888 8. Âûáðàòüâ ñïèñêå êíîïêè Êîíôèäåíöèàëüíîñòü (ðèñ. 4.15) îäèí èç âàðèàíòîâ äîñòóïà ê ïðîñìîòðó âàøåãî ôàéëà: Îòêðûòûé äîñòóï, Ïî ññûëêå èëè Îãðàíè÷åííûé äî- ñòóï. 9. Âûáðàòü êíîïêó è âûáðàòü ôàéë äëÿ ðàçìåùåíèÿ â YouTube. 10. Äîæäàòüñÿ çàâåðøåíèÿ çàãðóçêè (èëè âî âðåìÿ çàãðóçêè) è ââåñòè çíà÷åíèÿ ñâîéñòâ âàøåãî âèäåî â îêíå íàñòðîåê (ðèñ. 4.16): íàçâàíèå âèäåî (ðèñ. 4.16, 3); îïèñàíèå âèäåî – êîðîòêî îïèñàòü, î ÷åì âàøå âèäåî (ðèñ. 4.16, 4); êëþ÷åâûå ñëîâà (òåãè) äëÿ âêëþ÷åíèÿ âàøåãî âèäåî â ñèñòåìó áûñòðî- ãî ïîèñêà ïîëüçîâàòåëÿìè ïî óêàçàííûì òåãàì (ðèñ. 4.16, 8); àäðåñà âàøèõ äðóçåé èëè çíàêî- ìûõ äëÿ ïîëó÷åíèÿ èìè ñîîáùå- íèÿ î ðàçìåùåíèè âàìè âèäåî ñ àäðåñîì â YouTube (ðèñ. 4.16, 7) – âe ñëó÷àå âûáîðà óðîâíÿ êîíôèäåíöèàëüíîñòè Îãðàíè÷åííûé äîñòóï. 11. Âûáðàòü êíîïêó Îïóáëèêîâàòü. 1 2 3 4 5 6 7 8 1. Окно эскиза видео 2. Индикатор загрузки файла 3. Поле названия видео 4. Поле описания видео 5. Кнопка Опубликовать 6. Кнопка со списком Конфиденциаль- ность 7. Поле адресатов видео 8. Поле ключевых слов (тегов) Рис. 4.16. Окно настройки параметров видео Ïîñëå çàãðóçêè âèäåîôàéëà åãî ìîæíî ïðîñìîòðåòü, à òàêæå âûïîëíèòü ðåäàêòèðîâàíèå, èñïîëüçóÿ êíîïêè, ïîÿâëÿþùèåñÿ â ðåæèìå ïðîñìîòðà ïîä ýêðàíîì (ðèñ. 4.17). Ìîæíî èçìåíèòü:  íàçâàíèå è îïèñàíèå (êíîïêà Èíôîðìàöèÿ è íàñòðîéêè ); Рис. 4.15. Окно загрузки файла Êîíôèäåíöèàëüíûé (ëàò. confi- dentia – äîâåðèå) – íå ïîäëåæà- ùèé ðàçãëàøåíèþ, îãðàíè÷åííûé â äîñòóïå.
  • 149.
    14914914914914914914914914914914914914914914914914914914914914914914914914914914914914914914914914914914914914914914914914914914914914914914914914914914914914914914914914914914914914914914914999 ОБРАБОТКА ОБЪЕКТОВ МУЛЬТИМЕДИА ÿðêîñòü, êîíòðàñòíîñòü, íàñûùåííîñòü öâåòîâ, ñêîðîñòü ïðîñìîòðà è ò. ï. (êíîïêà Óëó÷øèòü âèäåî );  äîáàâèòü çâóê (êíîïêà Àóäèî );  äîáàâèòü òèòðû (êíîïêà Ñóáòèòðû ) è ò. ï. Рис. 4.17. Кнопки средств редактирования видео  äàëüíåéøåì ïîëüçîâàòåëü ìîæåò çàãðóçèòü äðóãèå ôàéëû, èñïîëüçóÿ ñîçäàííûé âèäåîêàíàë íà YouTube. Äëÿ ðàçìåùåíèÿ ìàòåðèàëîâ â Èíòåðíåòå ìîæíî òàêæå èñïîëüçîâàòü äðóãèå ñåðâèñû, íàïðèìåð Vimeo (https://vimeo.com), dailymotion (http:// www.dailymotion.com), Âèäåî ukrhomenet (http://video.ukrhome.net) èëè ñî- öèàëüíûå ñåòè, íàïðèìåð Facebook. ИСПОЛЬЗОВАНИЕ КИНОСТУДИИ WINDOWS ДЛЯ РАЗМЕЩЕНИЯ ВИДЕО В ИНТЕРНЕТЕ Ïîñëå ðàçðàáîòêè ïðîåêòà âèäåîôèëüìà â ïðîãðàììå Êèíîñòóäèÿ Windows ìîæíî íå õðàíèòü ôàéë âèäåî âî âíåøíåé ïàìÿòè êîìïüþòåðà, à ðàçìåñòèòü åãî â Èíòåðíåòå. Äëÿ ýòîãî íóæíî îòêðûòü ïðîåêò ñîçäàííîãî âèäåîôèëüìà è âûïîëíèòü ñëåäóþùèé àëãî- ðèòì: 1. Âûïîëíèòü Ôàéë  Îïóáëèêîâàòü ôèëüì. 2. Âûáðàòü èç ñïèñêà ñåðâèñîâ (ðèñ. 4.18) òîò, íà ñàéòå êîòîðîãî áóäåò ðàçìåùåí âèäåîôàéë, íàïðèìåð YouTube. 3. Ââåñòè â ïîëÿ äèàëîãîâîãî îêíà ëîãèí è ïàðîëü äîñòóïà ê âàøåìó âèäåîêàíàëó íà YouTube (îáû÷íî ñîâïàäàåò ñ àêêàóí- òîì Gmail). 4. Ââåñòè â ïîëÿ äèàëîãîâîãî îêíà çíà÷å- íèÿ ñâîéñòâ âèäåîôèëüìà: íàçâàíèå, îïèñàíèå, òåãè, âèä ðàçðåøåíèÿ íà èñ- ïîëüçîâàíèå, êàòåãîðèþ âèäåîôèëüìà. 5. Âûáðàòü êíîïêó Îïóáëèêîâàòü. 6. Äîæäàòüñÿ çàâåðøåíèÿ ñîõðàíåíèÿ è îïóáëèêîâàíèÿ ôèëüìà. 7. Ïðîñìîòðåòü âèäåîôèëüì îíëàéí, âûáðàâ ñîîòâåòñòâóþùóþ êíîïêó. 8. Çàêðûòü îêíî áðàóçåðà. Ïî ïîäîáíîìó àëãîðèòìó ïðîèñõîäèò îïóáëèêîâàíèå ôèëüìà è íà äðó- ãèõ ñåðâèñàõ. Îáÿçàòåëüíûì óñëîâèåì ðàçìåùåíèÿ ìóëüòèìåäèéíûõ äàí- íûõ ÿâëÿåòñÿ ñîçäàíèå àêêàóíòà íà ñàéòå ñîîòâåòñòâóþùåãî ñåðâèñà. Рис. 4.18. Список вариантов опубликования фильма
  • 150.
    Ãëàâà 4 1 01501501501501501501501501501501501501501501501501501501501501501501501501501501501501501501501501501501501501501501501501501501501501501501501501501501501501501501501501501501501501501501505050 РАЗМЕЩЕНИЕАУДИОФАЙЛОВ В ИНТЕРНЕТЕ Ïîäàâëÿþùåå áîëüøèíñòâî ñåðâèñîâ äëÿ ðàçìåùåíèÿ àóäèîôàéëîâ ïðåäíà- çíà÷åíî äëÿ òåõ, êòî ñîçäàåò ñîáñòâåí- íûå ôàéëû ñ ðàçëè÷íûìè ìóçûêàëüíû- ìè ïðîèçâåäåíèÿìè. Åùå îäíèì íà- ïðàâëåíèåì ðàçìåùåíèÿ àóäèîôàéëîâ ÿâëÿåòñÿ ñîçäàíèå àóäèîêíèã è ðàçëè÷- íûõ îáçîðîâ ïî îïðåäåëåííûì òåìàì: ïîëèòè÷åñêèì, ýêîíîìè÷åñêèì, òåõíè- ÷åñêèì è ò. ï. Óêàçàííûå àóäèîôàéëû íàçûâàþò ïîäêàñòàìè.  äàëüíåéøåì òåðìèí «ïîäêàñò» ðàñïðîñòðàíèëñÿ è íà âèäåîôàéëû, ðàçìåùàåìûå ïîëüçîâàòåëÿ- ìè â Èíòåðíåòå. Äëÿ ðàçìåùåíèÿ àóäèîôàéëîâ â Èíòåðíåòå ñóùåñòâóþò ðàçëè÷íûå ñåðâè- ñû, òàêèå êàê: Êàíàë îáùåñòâåííîãî ïîäêàñòèíãà (http://cpod.co/), Óêðàèí- ñêèé ïîäêàñò-òåðìèíàë (http://podcaster.org.ua), Best Podcast Directory (http://www.podcast.com), ñòðàíèöà ìåäèàêîìïàíèè BBC äëÿ óêðàèíöåâ, èç- ó÷àþùèõ àíãëèéñêèé (http://www.bbc.co.uk/ukrainian/learningenglish) è ò. ï. Äëÿ îáìåíà àóäèîôàéëàìè ñ äðóçüÿìè è çíàêîìûìè ìîæíî èñïîëüçî- âàòü ñåðâèñ Google Äèñê. Äëÿ ðàçìåùåíèÿ ôàéëîâ íà Google Äèñêå íóæ- íî èìåòü àêêàóíò Google è âûïîëíèòü ñëåäóþùèé àëãîðèòì: 1. Çàïóñòèòü áðàóçåð. 2. Îòêðûòü ñòðàíèöó Google, âûáðàòü êíîïêó Âîéòè è ââåñòè ëîãèí è ïàðîëü àêêàóíòà Google. 3. Âûáðàòü êíîïêó Ïðèëîæåíèÿ Google è îòêðûòü ñïèñîê ñåðâèñîâ Google. 4. Âûáðàòü â ñïèñêå ñåðâèñîâ . 5. Îòêðûòü ñïèñîê êíîïêè Ìîé äèñê è âûáðàòü êîìàíäó Çàãðóçèòü ôàéëû (ðèñ. 4.19). 6. Âûáðàòü ôàéë, êîòîðûé íåîáõîäèìî çàãðó- çèòü, è íàæàòü êíîïêó Îòêðûòü.  äàëüíåéøåì ìîæíî íàñòðîèòü äîñòóï äðó- ãèì ïîëüçîâàòåëÿì ê âàøèì àóäèîôàéëàì. Íàïðèìåð, ïîñëå âûáîðà êíîïêè Ñîâìåñòíûé äîñòóï îòêðîåòñÿ îêíî íàñòðîåê äîñòóïà ê ôàéëó äðóãèì ïîëüçîâàòåëÿì (ðèñ. 4.20).  ïîëå Ëþäè ìîæíî ââåñòè ýëåêòðîííûå àäðåñà âàøèõ äðóçåé, êîòîðûì áóäåò àâòîìàòè÷åñêè îòïðàâëåíî ýëåêòðîííîå ïèñü- ìî ñ àäðåñîì àóäèîôàéëà è ðàçðåøåíî åãî ïðîñëóøèâàíèå. Âûáîð ññûëêè Âêëþ÷èòü äîñòóï ïî ññûëêå óñòàíàâëèâàåò äîñòóï ê ôàéëó òåõ ïîëüçîâà- òåëåé, êîòîðûå ïîëó÷àò îò âàñ ññûëêó ñ àäðåñîì ðàçìåùåíèÿ ôàéëà â Èíòåðíåòå. Ïðè ýòîì äàí- íûé àäðåñ àâòîìàòè÷åñêè êîïèðóåòñÿ â áóôåð îáìåíà è ìîæåò áûòü âëîæåí â âàøå ýëåêòðîí- íîå ïèñüìî äðóçüÿì, åñëè âû ðåøèòå íàïðàâèòü îòäåëüíûå ïèñüìà, íå çàïîëíÿÿ ïîëå Ëþäè. Ïîäêàñò (àíãë. ipodi – ìåäèàïëååð êîðïîðàöèè Apple; broad casting –g ýôèðíîå âåùàíèå) – ìåäèàôàéë èëè ñåðèÿ òàêèõ ôàéëîâ, ñîçäàâà- åìûõ ïðîèçâîëüíûìè ïîëüçîâàòå- ëÿìè (ïîäêàñòåðàìè) è ðàñïðî- ñòðàíÿåìûõ ñ èñïîëüçîâàíèåì Èí- òåðíåòà. Рис. 4.19. Список кнопки Мой диск Рис. 4.20. Окно настроек доступа к файлу
  • 151.
    1 115115115115115115115115115115115115115115115115115115115115115115115115115115115115115115115115115115115115115115115115115115115115115115115115115115115115115115115115115115115115115115115155 ОБРАБОТКА ОБЪЕКТОВМУЛЬТИМЕДИА  Linux äëÿ ðàçìåùåíèÿ âèäåî â Èíòåðíåòå ìîæíî èñïîëüçîâàòü ðåäàêòîð âèäåîôèëüìîâ OpenShot. Ïîñëå çàïóñêà ïðîãðàììû ñëåäóåò: 1. Âûïîëíèòü Ôàéë  Çàãðóçèòü âèäåî íà ñåðâèñ. 2. Óêàçàòü âèäåîôàéë, êîòîðûé áóäåò îïóáëèêî- âàí â Èíòåðíåòå, äëÿ ÷åãî âîñïîëüçîâàòüñÿ ýëåìåíòîì óïðàâëåíèÿ Âèäåîôàéë (ðèñ. 4.21). 3. Âûáðàòü ñåðâèñ, íà êîòîðîì áóäåò ðàçìåùåí âèäåîôèëüì (ýëåìåíò óïðàâëåíèÿ Çàãðóçèòü â), íàïðèìåð YouTube. 4. Ââåñòè â ñîîòâåòñòâóþùèå ïîëÿ îêíà Çàãðó- çèòü âèäåî çíà÷åíèÿ ñâîéñòâ âèäåîôèëüìà: íàçâàíèå (çàãîëîâîê) è îïèñàíèå. 5. Ââåñòè ëîãèí (èìÿ ïîëüçîâàòåëÿ) è ïàðîëü äî- ñòóïà ê ñåðâèñó. 6. Âûáðàòü êíîïêó Çàãðóçèòü âèäåî. Âñå îñòàëüíûå äåéñòâèÿ ïî ðàçìåùåíèþ âèäåî- àíàëîãè÷íû ðàññìîòðåííûì âûøå. Èíòåðíåòå ñóùåñòâóåò ìíîæåñòâî ñàéòîâ, ïðåäîñòàâëÿþùèõ óñëóãè ìåùåíèþ ìóëüòèìåäèéíûõ ôàéëîâ. Îáû÷íî äëÿ ðàçìåùåíèÿ ôàéëîâ íà ñàéòàõ íåîáõîäèìî èìåòü ñîîòâåòñòâóþùèé àêêàóíò. Îäíèì èç ðàñïðîñòðàíåííûõ ñåðâèñîâ äëÿ ðàçìåùåíèÿ âèäåîôèëüìîâ ÿâ- ëÿåòñÿ YouTube (https://www.youtube.com). Äëÿ çàãðóçêè ôèëüìîâ íà ñàéò YouTube íåîáõîäèìî ñîçäàòü ñîáñòâåííûé êàíàë, êîòîðûé â äàëüíåéøåì áóäåò ñîäåðæàòü ïîäáîðêó âèäåîôàéëîâ ïîëüçîâàòåëÿ. Ïîëüçîâàòåëü ìîæåò óïðàâëÿòü äîñòóïîì ê ïðîñìîòðó êàæäîãî èç âèäåîôàéëîâ, óñòàíàâëèâàÿ îïðåäåëåííûé óðîâåíü êîíôèäåíöèàëüíîñòè. Çíà÷èòåëüíàÿ ÷àñòü ðåäàêòîðîâ âèäåî èìåþò ñðåäñòâà äëÿ ðàçìåùåíèÿ âèäåîôèëüìîâ â Èíòåðíåòå, íàïðèìåð òàêèå ïðîãðàììû, êàê Êèíîñòóäèÿ Windows è OpenShot. Ìóëüòèìåäèéíûå ôàéëû, ïðåäíàçíà÷åííûå äëÿ ðàçìåùåíèÿ â Èíòåðíå- òå, íàçûâàþò ïîäêàñòàìè, à òåõ, êòî ñîçäàåò òàêèå ôàéëû, ïîäêàñòåðàìè. Дайте ответы на вопросы 1. Êàêèå âû çíàåòå ñåðâèñû äëÿ ðàçìåùåíèÿ ìóëüòèìåäèéíûõ ôàéëîâ â Èíòåðíåòå? 2. Êàê ñîçäàòü êàíàë äëÿ ðàçìåùåíèÿ âèäåîôàéëîâ íà ñàéòå YouTube? 3. Êàêèå çíà÷åíèÿ ñâîéñòâ âèäåî ìîãóò áûòü óñòàíîâëåíû ïîëüçîâàòå- ëåì ïðè çàãðóçêå ôàéëà íà ñàéò YouTube? 4. Êàêèå óðîâíè êîíôèäåíöèàëüíîñòè ìîæíî óñòàíîâèòü äëÿ ïðîñìî- òðà çàãðóæåííîãî íà YouTube ôàéëà? 5. Êàêèå äåéñòâèÿ ñëåäóåò âûïîëíèòü äëÿ äîáàâëåíèÿ ìóçûêàëüíîãî ñîïðîâîæäåíèÿ ê çàãðóæåííîìó íà YouTube ôàéëó? Для тех, кто работает с Linux Рис. 4.21. Окно Загру- зить видео ууууууууууууууа ое ва ое в э о у еа ое ва ое в э о у еамое важное в этом пунктеамое важное в этом пунктеамое важное в этом пунктеамое важное в этом пунктеамое важное в этом пунктеамое важное в этом пунктеамое важное в этом пунктеамое важное в этом пунктеамое важное в этом пунктеамое важное в этом пунктеамое важное в этом пунктеамое важное в этом пунктеамое важное в этом пунктеамое важное в этом пунктеамое важное в этом пунктеамое важное в этом пунктеамое важное в этом пунктеамое важное в этом пунктеамое важное в этом пунктеамое важное в этом пунктеамое важное в этом пунктеамое важное в этом пунктеамое важное в этом пунктеамое важное в этом пунктеамое важное в этом пунктеамое важное в этом пунктеамое важное в этом пунктеамое важное в этом пунктеамое важное в этом пунктеамое важное в этом пунктеамое важное в этом пунктеамое важное в этом пунктеамое важное в этом пунктеамое важное в этом пунктеамое важное в этом пунктеамое важное в этом пунктеамое важное в этом пунктеамое важное в этом пунктеамое важное в этом пунктеамое важное в этом пунктеамое важное в этом пунктеамое важное в этом пунктеамое важное в этом пунктеамое важное в этом пункте
  • 152.
    Ãëàâà 4 1 215215215215215215215215215215215215215215215215215215215215215215215215215215215215215215215215215215215215215215215215215215215215215215215215215215215215215215215215215215215215215215215255 6.Êàêèå äåéñòâèÿ íóæíî âûïîëíèòü äëÿ ðàçìåùåíèÿ âèäåîôàéëà íà îäíîì èç ñåðâèñîâ Èíòåðíåòà íåïîñðåäñòâåííî èç ïðîãðàììû âèäåî- ðåäàêòîðà, íàïðèìåð, èç Êèíîñòóäèè Windows? 7. Êàêîâà ïîñëåäîâàòåëüíîñòü äåéñòâèé äëÿ ðàçìåùåíèÿ àóäèîôàéëîâ íà Äèñêå Google? 8. ×òî òàêîå ïîäêàñò? Êòî òàêîé ïîäêàñòåð? 9. Êàê ïðåäîñòàâèòü äîñòóï ê ôàéëó äðóãèì ïîëüçîâàòåëÿì ñ èñïîëü- çîâàíèåì Äèñêå Google? Выполните задания 1. Ïðîñìîòðèòå âèäåîôèëüì ïî àäðåñó https://youtu.be/NcrOD9RysUo. Îïðåäåëèòå ïðîäîëæèòåëüíîñòü äåìîíñòðàöèè. 2. Ðàçìåñòèòå íà YouTube ïðåäëîæåííûé ó÷èòåëåì ôàéë, íàïðèìåð Ãëàâà 4Ïóíêò 4.3ÂèäåîÑåéì, ñòàðîå ðå÷èùå.mov. Äîáàâüòå îïè- ñàíèå, òåãè è ìóçûêàëüíîå ñîïðîâîæäåíèå. Îòïðàâüòå ó÷èòåëþ àäðåñ ðàçìåùåííîãî ôàéëà. 3. Èñïîëüçóÿ ïðîåêò âèäåîôèëüìà îá À. Äîâæåíêî, ñîçäàííîãî íà ïðî- øëûõ çàíÿòèÿõ, ðàçìåñòèòå íà YouTube ýòîò ôèëüì, íåïîñðåä- ñòâåííî èç ïðîãðàììû Êèíîñòóäèÿ Windows. 4. Ðàçìåñòèòå íà YouTube ïðåäëîæåííûé ó÷èòåëåì ôàéë, íàïðèìåð Ãëàâà 4Ïóíêò 4.3ÂèäåîÓëèòêà.mov. Äîáàâüòå îïèñàíèå, òåãè. Íàéäèòå â Èíòåðíåòå ñâåäåíèÿ îá óëèòêàõ è äîáàâüòå èõ ê âèäåî- ôèëüìó â âèäå òèòðîâ. 5. Ðàçìåñòèòå íà Äèñêå Google ïðåäëîæåííûé ó÷èòåëåì ôàéë, íàïðè- ìåð Ðàçäåë 4Ïóíêò 4.3ÀóäèîÙåäðèâî÷êà.wma. Ïðåäîñòàâüòå äî- ñòóï ê ýòîìó ôàéëó òåì ïîëüçîâàòåëÿì, êîòîðûå èìåþò ññûëêó íà íåãî. Îòïðàâüòå ïî ýëåêòðîííîé ïî÷òå àäðåñ ôàéëà â Èíòåðíåòå ó÷èòåëþ è îäíîìó èç âàøèõ äðóçåé. ÏÐÀÊÒÈ×ÅÑÊÀß ÐÀÁÎÒÀ № 7 «Размещение аудио- и видеоматериалов в Интернете» Âíèìàíèå! Ðàáîòàÿ ñ êîìïüþòåðîì, ñîáëþäàéòå ïðàâèëà áåçîïàñíîñòè è ñàíèòàðíî-ãèãèåíè÷åñêèå íîðìû. 1. Ðàçìåñòèòå íà YouTube ïðåäëîæåííûé ó÷èòåëåì ôàéë, íàïðèìåð Ãëàâà 4Ïðàêòè÷åñêàÿ 7ÂèäåîÍàñåêîìûå.wmv. 2. Óñòàíîâèòå ñëåäóþùèå çíà÷åíèÿ åãî ñâîéñòâ: íàçâàíèå – Íàñåêîìûå; îïèñàíèå – Íàñåêîìûå öåíòðàëüíîé ÷àñòè Óêðàèíû; òåãè – ïðèðîäà, íàñåêîìûå, æóê-îëåíü; óðîâåíü êîíôèäåíöèàëüíîñòè – îãðàíè÷åííûé äîñòóï; ýñêèç âèäåî – æóê-îëåíü; ýëåêòðîííûå àäðåñà äîñòóïà – àäðåñ ó÷èòåëÿ; òèòðû – ñ 00.01.0 äî 00.09.0 òåêñò Æóê-îëåíü (Lucanus cervus) – ñà- ìûé èçâåñòíûé âèä èç ñåìåéñòâà ðîãà÷åé; ìóçûêà – âèä Êàíòðè è ôîëüê, íàçâàíèå As We Go. 3. Ðàçìåñòèòå àóäèîôàéë, ïðåäëîæåííûé ó÷èòåëåì, íàïðèìåð Ãëàâà 4 Ïðàêòè÷åñêàÿ 7ÀóäèîÌóçûêà.mp3, íà Äèñêå Google è ïðåäîñòàâüòå äîñòóï ê åãî ïðîñëóøèâàíèþ ó÷èòåëþ è îäíîìó èç îäíîêëàññíèêîâ.
  • 153.
    ОСНОВЫ СОБЫТИЙНО- ИОБЪЕКТНО-ОРИЕНТИРОВАННОГО ПРОГРАММИРОВАНИЯЙЙЙЙЙЙЙООСООСОСОСОСОСОСОООСОСОСОСОСОСОСОССОСОСССОСОССОССССОССССОССССОССССОССССОССОСССОСССОСОССОССССОСОССОССОСССССОСОСССОССОСОСССССОСОССОССОСССССССССООООСОССССОСОСОССССССОСОССССОСССССОСОСОСООООСССССОООСОСССООСССССОССОССОССССООССССООССССОООООСССССССОССССОООССССССННННННННОООНОНОНОНОНОНОНННННННОНОНННННОНННННННННННОННННОООНННННННННОННННОНННННОНОНОНОННОННОНННННОВЫВЫВЫВЫВВЫВЫВЫВЫЫВЫЫВВЫВЫВЫВЫЫЫВЫЫВЫВВЫЫЫВЫВЫВВЫВВВВВВВВВВВВВВЫВВВВВВВВВВВВВВВВВВВВВВВВВВВЫВВВВВВВВВВВВВВВВВВВЫВВВВВВВВВВВВВВВВВВВ ССССССССССССССССССССССССОБОБОБОБОБОББОБОБОБОБОБОБОБОБОБОБОООБББББББОБЫЫТЫТЫТЫТЫТЫТЫТЫТЫТТЫТЫЫТЫТЫТЫТЫЫТЫТТЫТТТТИИЙИЙИЙИЙИЙИЙИЙИЙИЙЙИЙИЙИИЙИЙИЙЙИЙИЙЙЙИ НОНОНОНОНОНОНОНОНННОНННОНОНННОНН ЪЕЪЕЪЕЪЕЪЕЪЕЪЕЪЕЪЕЪЕЕЕЪЕЪЕЪЕЪЕЪЕЪЕЪЕЪЕЕЕЕЪЪЕЕЕЪЕЕЕЕЪЕЪЪЪ КТКТКТКТКТКТКТКТКТКТКТКТКТКТКТКТКТКТКТКТТКТТТТКТТТКТТКККТТТККТКТНОНОНОНОНОНОНОНОНОНОНОНОНОНООНОНОНОНОООНОНОННОНОНОНОНОНОНО-О---О-О-О-О-О-О-О-О--О-О---- ПРРПРПРПРПРПРПРПРПРПРПРРРПРПРПРППРПРРРРРПРППРПРПРРРРРРРРОГОГОГОГОГОГОГОГОГОГОГГГОГОГОГОГОГОГОГОГОГОГОГОГГОГООГОООГОГГООООГОГООГОГГРАРАРАРРАРАРРАРАРАРАРАРАРААААААРАРАРАРАРААРАРАРААРАААРАРРАРАРАРАРАРАРРРАРААААРААММММММММММММММММММММММММММММММММММММММММММММММММММ ИРИРИРИРИРИИРИРИРИРИРРИРИРИРРИРРИИИРИРИИИРИИРИРРИИРОВОВОВОВОВОВВОВВОВВООВВВВООВОООВОВОВОВООВВОВВОВОВООВВВВВВВАНААНАНАНАНАНАНАНАНАНАНАНААНАНАНААНИЯИЯИЯИЯИЯИЯИЯЯИЯЯЯИЯИИЯЯЯЯЯЯЯ Â ýòîé ãëàâå âû óçíàåòå: î ÿçûêàõ ïðîãðàììèðîâàíèÿ è èõ ñîñòàâëÿþùèõ î ñðåäå ðàçðàáîòêè ïðîåêòîâ Lazarus î ñîçäàíèè ïðîåêòîâ â ñðåäå Lazarus íà ÿçûêå Object Pascal, èõ ðåäàêòèðîâàíèè è èñïîëíåíèè îá îêíå ñîîáùåíèé îá îáðàáîò÷èêàõ ñîáûòèé î êîìïîíåíòàõ: ôîðìå, êíîïêå, ìåòêå; èõ ñâîéñòâàõ è ñîáûòèÿõ, êîòîðûå ìîãóò ñ íèìè ïðîèñõîäèòü îá èçìåíåíèè çíà÷åíèé ñâîéñòâ êîìïîíåíòîâ ïåðåä èñïîëíåíèåì ïðîåêòîâ è âî âðåìÿ èõ èñïîëíåíèÿ
  • 154.
    Ãëàâà 5 1 41541541541541541541541541541541541541541541541541541541541541541541541541541541541541541541545 5.1.КОМПЬЮТЕРНЫЕ ПРОГРАММЫ И ЯЗЫКИ5.1. КОМПЬЮТЕРНЫЕ ПРОГРАММЫ И ЯЗЫКИ ПРОГРАММИРОВАНИЯПРОГРАММИРОВАНИЯ 1. ×òî òàêîå àëãîðèòì? ×òî òàêîå ñèñòåìà êîìàíä èñïîëíèòåëÿ àëãîðèòìà?  ÷åì ñóòü ôîðìàëüíîãî èñïîëíåíèÿ àëãîðèòìà? 2. ×òî òàêîå êîìïüþòåðíàÿ ïðîãðàììà? 3. Êàêîé ÿçûê ïðîãðàììèðîâàíèÿ âû èçó÷àëè â ïðåäûäóùèõ êëàññàõ? Âñïîìíèòå íåñêîëüêî êîìàíä ýòîãî ÿçûêà ïðîãðàììèðîâàíèÿ. КОМПЬЮТЕРНЫЕ ПРОГРАММЫ Âû óæå çíàåòå, ÷òî êîìïüþòåð ðàáîòàåò ïîä óïðàâëåíèåì ïðîãðàììíîãî îáåñïå÷åíèÿ, êîòîðîå ñîñòîèò èç êîìïüþòåðíûõ ïðîãðàìì ðàçëè÷íîãî íà- çíà÷åíèÿ. Ðàáîòàÿ ñ êîìïüþòåðîì â øêîëå è äîìà, âû èñïîëüçîâàëè òåê- ñòîâûé ïðîöåññîð, ãðàôè÷åñêèé ðåäàêòîð, ïðîãðàììû-àðõèâàòîðû, òàáëè÷- íûé ïðîöåññîð, ðåäàêòîð êîìïüþòåðíûõ ïðåçåíòàöèé, ó÷åáíûå è êîíòðî- ëèðóþùèå ïðîãðàììû, èãðîâûå ïðîãðàììû è ìíîãèå äðóãèå. Âû òàêæå çíàåòå, ÷òî êîìïüþòåðíàÿ ïðîãðàììà – ýòî àëãîðèòì îáðà- áîòêè äàííûõ, çàïèñàííûé íà ñïåöèàëüíîì ÿçûêå è ïðåäíàçíà÷åííûé äëÿ èñïîëíåíèÿ êîìïüþòåðîì.  ïðîöåññå ðàáîòû ïðîãðàììà îáðàáàòûâàåò äàííûå. Äàííûå, êîòîðûå ïåðåäàþòñÿ â ïðîãðàììó ñ íåêîòîðûõ óñòðîéñòâ (íà- ïðèìåð, ñ êëàâèàòóðû èëè ñ äàò÷èêà òåìïåðàòóðû), èç äðóãîé ïðîãðàììû èëè äðóãîãî èñòî÷íèêà (íàïðèìåð, èç òåêñòîâîãî ôàéëà), íàçûâàþò âõîä- íûìè (íà÷àëüíûìè) äàííûìè. Íåêîòîðûå ïðîãðàììû ðàáîòàþò áåç âõîä- íûõ äàííûõ. Ïðè èñïîëíåíèè ïðîãðàììû ñîçäàþòñÿ è îáðàáàòûâàþòñÿ è äðóãèå äàí- íûå, êîòîðûå íàçûâàþò ïðîìåæóòî÷íûìè äàííûìè. Åñëè öåëüþ èñïîëíåíèÿ ïðîãðàììû ÿâëÿåòñÿ ïîëó÷åíèå îïðåäåëåííûõ äàííûõ, òî ýòè äàííûå íàçûâàþò âûõîäíûìè (ðåçóëüòèðóþùèìè) äàííûìè. Áîëüøèíñòâî ñîâðåìåííûõ ïðîãðàìì â ïðîöåññå ðàáîòû ïðåäîñòàâëÿþò ïîëüçîâàòåëþ îïðåäåëåííûé íàáîð ñðåäñòâ äëÿ åãî âçàèìîäåéñòâèÿ ñ ïðî- ãðàììîé è óñòðîéñòâàìè. Ê ýòèì ñðåäñòâàì îòíîñÿòñÿ ñðåäñòâà óïðàâëåíèÿ (êíîïêè, ìåíþ è äð.), ñðåäñòâà ââîäà äàííûõ (ïîëÿ, ñ÷åò÷èêè è äð.), ñðåäñòâà âûâîäà äàííûõ (ìåòêè, ïîëÿ è äð.) è ò. ï. Ñîâîêóïíîñòü òàêèõ ñðåäñòâ, à òàêæå ìåòîäîâ èõ èñïîëüçîâàíèÿ îáðàçóåò èíòåðôåéñ ïîëüçîâàòåëÿ. ЯЗЫКИ ПРОГРАММИРОВАНИЯ Ñîñòàâëÿÿ àëãîðèòìû, ïðåäíàçíà÷åííûå äëÿ èñïîëíåíèÿ ÷åëîâåêîì, èñ- ïîëüçóþò ÿçûê îáùåíèÿ ëþäåé: óêðàèíñêèé, ðóññêèé, àíãëèéñêèé, íåìåö- êèé è äð. Íî äëÿ àëãîðèòìîâ, êîòîðûå äîëæåí èñïîëíèòü êîìïüþòåð, ÿçûê îáùå- íèÿ ëþäåé ñëîæåí, èìååò íåîäíîçíà÷íûå òðàêòîâêè (íàïðèìåð, ñëîâà-îìî- íèìû). Ïîýòîìó äëÿ çàïèñè àëãîðèòìîâ, ïðåäíàçíà÷åííûõ äëÿ èñïîëíåíèÿ êîìïüþòåðîì, ðàçðàáàòûâàþò è èñïîëüçóþò ñïåöèàëüíûå ÿçûêè – ÿçûêè ïðîãðàììèðîâàíèÿ. ßçûê, êîòîðûé èñïîëüçóþò äëÿ çàïèñè àëãîðèòìîâ, ïðåäíàçíà÷åííûõ äëÿ èñïîëíåíèÿ êîìïüþòåðîì, íàçûâàþò ÿçûêîì ïðîãðàììèðîâàíèÿ.
  • 155.
    115515515515515515515515515515515515515515515515515515515515515515515515515515515515515515515555 ОСНОВЫ СОБЫТИЙНО- ИОБЪЕКТНО-ОРИЕНТИРОВАННОГО ПРОГРАММИРОВАНИЯ Çà ïîñëåäíèå 70 ëåò ñîçäàíî îêîëî òðåõ òûñÿ÷ ðàçëè÷íûõ ÿçûêîâ ïðî- ãðàììèðîâàíèÿ. Íåêîòîðûå èç íèõ óæå íå èñïîëüçóþò, äëÿ íåêîòîðûõ ïî- ñòîÿííî ïîÿâëÿþòñÿ íîâûå âåðñèè, óäîáíûå äëÿ ñîñòàâëåíèÿ ïðîãðàìì è èìåþùèå áîëüøèå âîçìîæíîñòè. Ïîñòîÿííî ñîçäàþòñÿ íîâûå ÿçûêè ïðî- ãðàììèðîâàíèÿ. Íåêîòîðûå ÿçûêè ïðîãðàììèðîâàíèÿ èñïîëüçóþòñÿ äëÿ ñîñòàâëåíèÿ ïðîãðàìì äëÿ ðåøåíèÿ çàäà÷ â ðàçëè÷íûõ îáëàñòÿõ íàóêè, òåõíèêè, â ñôåðå áûòà è äð. À íåêîòîðûå ñîçäàíû äëÿ ñîñòàâëåíèÿ ïðîãðàìì äëÿ ðå- øåíèÿ ñïåöèàëüíîãî êðóãà çàäà÷. ßçûêè ïðîãðàììèðîâàíèÿ ÿâëÿþòñÿ ïðèìåðàìè òàê íàçûâàåìûõ èñ- êóññòâåííûõ ÿçûêîâ. Äðóãèìè ïðèìåðàìè èñêóññòâåííûõ ÿçûêîâ ÿâëÿþò- ñÿ, íàïðèìåð, ÿçûêè çàïèñè õèìè÷åñêèõ ðåàêöèé, ÿçûê çàïèñè ðåøåíèÿ ìàòåìàòè÷åñêèõ óðàâíåíèé è íåðàâåíñòâ, ÿçûê çàïèñè ïî÷òîâûõ èíäåêñîâ íà êîíâåðòàõ è îòêðûòêàõ, ÿçûê çàïèñè õîäîâ øàõìàòíîé ïàðòèè è äð. Êàæäûé ÿçûê ïðîãðàììèðîâàíèÿ èìååò ñëåäóþùèå ñîñòàâëÿþùèå: 1. Àëôàâèò – ìíîæåñòâî ñèìâîëîâ, èç êîòîðûõ ìîæíî ñîçäàâàòü ñëîâà è ïðåäëîæåíèÿ ýòîãî ÿçûêà. 2. Ñëîâàðü – íàáîð ñëîâ, êîòîðûå èñïîëüçóþòñÿ â ýòîì ÿçûêå. 3. Ñèíòàêñèñ – ïðàâèëà ñîñòàâëåíèÿ è çàïèñè ðå÷åâûõ êîíñòðóêöèé: íå ñëîâàðíûõ ñëîâ è ïðåäëîæåíèé. 4. Ñåìàíòèêó – óñòàíîâëåííîå îäíîçíà÷íîå òîëêîâàíèå ÿçûêîâûõ êîí- ñòðóêöèé, ïðàâèë èõ èñïîëíåíèÿ.  øåñòîì–ñåäüìîì êëàññå âû èçó÷àëè ÿçûê ïðîãðàììèðîâàíèÿ Scratch. Âñïîìíèì, ÷òî â àëôàâèò ýòîãî ÿçûêà ïðîãðàììèðîâàíèÿ âõîäÿò öèôðû, áóêâû ðóññêîãî àëôàâèòà, àíãëèéñêîãî àëôàâèòà, ñèìâîëû :, , +, *, < è äð.  åãî ñëîâàðü âõîäÿò, íàïðèìåð, ñëîâà ïîâòîðèòü, èäòè, åñëè, îòòîëê- íóòüñÿ. Ñîãëàñíî ñèíòàêñè÷åñêèõ ïðàâèë ýòîãî ÿçûêà ïðîãðàììèðîâàíèÿ êîìàíäà öèêëà ñ ïðåäóñëîâèåì äîëæíà ñîäåðæàòü ñëîâà ïîâòîðÿòü ïîêà è èìåííî â òàêîì ïîðÿäêå. À â ñîîòâåòñòâèè ñ ñåìàíòèêîé ýòîãî ÿçûêà ïðî- ãðàììèðîâàíèÿ êîìïüþòåð îäíîçíà÷íî èñïîëíèò êîìàíäó èäòè íà 10 øà- ãîâ è ïåðåìåñòèò èñïîëíèòåëÿ íà 10 øàãîâ â íàïðàâëåíèè åãî äâèæåíèÿ. Èñïîëüçîâàíèå ñèìâîëîâ, íå âõîäÿùèõ â àëôàâèò ÿçûêà ïðîãðàììèðîâà- íèÿ, íåïðàâèëüíîå íàïèñàíèå ñëîâàðíûõ ñëîâ, íàðóøåíèå ñèíòàêñè÷åñêèõ ïðàâèë ïðèâîäÿò ê íåâîçìîæíîñòè èñïîëíåíèÿ êîìïüþòåðîì ñîîòâåòñòâóþ- ùåé êîìàíäû. Òàêèå íàðóøåíèÿ íàçûâàþò ñèíòàêñè÷åñêèìè îøèáêàìè.  âîñüìîì è äåâÿòîì êëàññå âû áóäåòå èçó÷àòü ÿçûê ïðîãðàììèðîâàíèÿ Object Pascal (àíãë. Object Pascal – îáúåêòíûé Ïàñêàëü). Åãî èñïîëüçóþò ó÷åíèêè è ñòóäåíòû äëÿ èçó÷åíèÿ îñíîâíûõ ïðèíöèïîâ ïðîãðàììèðîâà- íèÿ, à òàêæå ïðîôåññèîíàëüíûå ïðîãðàììèñòû äëÿ ñîçäàíèÿ ðàçíîîáðàç- íûõ ïðîãðàìì. Интересные факты из истории Язык программирования Pascal создала в 1970 г. группа сотрудников Института информатики Швейцарской высшей технической школы под руководством профес- сора Никлауса Вирта (род. в 1934 г., рис. 5.1). Назвали его в честь выдающегося фран- цузского математика, физика, инженера, литератора, философа Блеза Паскаля.цу , ф , р , р р , ф ф Сначала язык программирования Pascal создавался специально для обуче- ния студентов основным принципам и методам процедурного программирования. Но впоследствии выяснилось, что этот язык программирования достаточно
  • 156.
    Ãëàâà 5 1 615615615615615615615615615615615615615615615615615615615615615615615615615615615615615615615656 удобен,и возникла идея использовать его не только для обучения, но и для создания программ для решения практи- ческих задач с использованием компьютера. Так появились первые программы-компиляторы для автоматического пе- ревода программ, написанных на языке программирования Pascal, в программы, которые может исполнить процессор компьютера, а также среда разработки Turbo Pascal, кото- рые со временем получили широкую известность.р р у р у С годами язык программирования Pascal развивался и совершенствовался. Новые версии этого языка, которые уже имели элементы объектно-ориентированного (ори- ентированного на объекты и их свойства) языка программи- рования, появились во второй половине 80-х годов прошло- го века. Одна из версий этого языка получила название Object Pascal. В начале 2000-х годов очередная новая версия Object Pascal по- лучила название Delphi. СРЕДА РАЗРАБОТКИ ПРОГРАММ LAZARUS Äëÿ ñîçäàíèÿ, ðåäàêòèðîâàíèÿ è îòëàäêè ïðîãðàìì íà ÿçûêå ïðîãðàì- ìèðîâàíèÿ Object Pascal ìû áóäåì èñïîëüçîâàòü ñðåäó ðàçðàáîòêè ïðî- ãðàìì Lazarus. Ýòà ñðåäà ñîñòîèò èç:  ðåäàêòîðà èñõîäíîãî êîäà äëÿ ââîäà è ðåäàêòèðîâàíèÿ òåêñòà ïðî- ãðàìì;  êîìïèëÿòîðà äëÿ ïåðåâîäà ïðîãðàììû ñ ÿçûêà ïðîãðàììèðîâàíèÿ Object Pascal íà ÿçûê êîìàíä, êîòîðûå ìîæåò èñïîëíèòü ïðîöåññîð êîìïüþòåðà;  ñðåäñòâ îòëàäêè ïðîãðàììû äëÿ ïîèñêà â íåé îøèáîê;  ñïðàâî÷íîé ñèñòåìû è äðóãèõ êîìïîíåíòîâ. Ýòî ñðåäà ðàçðàáîòêè ïðåäîñòàâëÿåò âîçìîæíîñòü èñïîëüçîâàòü áîëü- øóþ áèáëèîòåêó âèçóàëüíûõ êîìïîíåíòîâ (àíãë. Lazarus Component Library (LCL) – áèáëèîòåêà êîìïîíåíòîâ Lazarus). Ýòî óæå èçâåñòíûå âàì êîìïîíåíòû: êíîïêè, ïîëÿ, ìåòêè, ôëàæêè, ïåðåêëþ÷àòåëè, ñ÷åò÷èêè, ñïèñêè, ïîëîñû ïðîêðóòêè è äð. Ïðè ðàçìåùåíèè ýòèõ êîìïîíåíòîâ íà ôîðìå àâòîìàòè÷åñêè ñîçäàåòñÿ ñîîòâåòñòâóþùèé ôðàãìåíò ïðîãðàììû íà ÿçûêå Object Pascal è åãî íå íóæíî ââîäèòü â òåêñò ïðîãðàììû âðó÷íóþ, ÷òî çíà÷èòåëüíî óìåíüøàåò, óïðîùàåò è óñêîðÿåò ðàáîòó ïî ñîçäàíèþ ïðî- ãðàìì. Òàêîé ñïîñîá ðàçðàáîòêè ïðîãðàìì íàçûâàþò âèçóàëüíûì. Ïðîãðàììû, ñîçäàííûå â ñðåäå Lazarus, íàçûâàþò ïðîåêòàìè. Íà íîñè- òåëü äàííûõ îíè çàïèñûâàþòñÿ â íåñêîëüêèõ ôàéëàõ. Îòêðûòü îêíî ñðåäû Lazarus ìîæíî:  èñïîëüçóÿ êîìàíäó Lazarus ìåíþ Ïóñê  Ïðîãðàììû  Lazarus;  èñïîëüçóÿ çíà÷îê íà Ðàáî÷åì ñòîëå.  ðåçóëüòàòå îòêðûâàåòñÿ îêíî ñðåäû Lazarus (ðèñ. 5.2), íà êîòîðîì ðàçìåùåíî Ãëàâíîå ìåíþ, ïàíåëè èíñòðóìåíòîâ, âêëàäêè ñ êîìïîíåíòà- ìè, à òàêæå íåñêîëüêî ïîä÷èíåííûõ îêîí, ñðåäè êîòîðûõ:  îêíî Èíñïåêòîð îáúåêòîâ, â êîòîðîì ìîæíî äëÿ êàæäîãî êîìïîíåíòà ïðîñìàòðèâàòü è èçìåíÿòü çíà÷åíèÿ åãî ñâîéñòâ, íà÷èíàòü ñîçäàíèå îáðàáîò÷èêîâ ñîáûòèé è äð.; Рис. 5.1. Никлаус Вирт
  • 157.
    11571571571571571571571571571571571571571571571571571571571571571571571571571571571571571571575 ОСНОВЫ СОБЫТИЙНО- ИОБЪЕКТНО-ОРИЕНТИРОВАННОГО ПРОГРАММИРОВАНИЯ  Ðåäàêòîð èñõîäíîãî êîäà ñ âêëàäêàìè, íà êîòîðûõ ðàçìåùàþò- ñÿ ôðàãìåíòû ïðîãðàììû íà ÿçûêå Object Pascal;  îêíî ôîðìû. Ôîðìà – ýòî îáúåêò, íà êîòîðîì ìîæíî ðàçìåñòèòü ðàçëè÷íûå êîìïî- íåíòû, íàïðèìåð, êíîïêè, ïîëÿ, íàäïèñè, ìåíþ, ïîëîñû ïðîêðóòêè è äð.  õîäå èñïîëíåíèÿ ïðîåêòà ôîðìà îòêðûâàåòñÿ êàê îêíî ïðèëîæåíèÿ, íà êîòîðîì îòîáðàæàþòñÿ âñå îáúåêòû, ðàñïîëîæåííûå íà ôîðìå. Ôîðìà èìååò ñâîéñòâà, êîòîðûå îòîáðàæàþòñÿ íà âêëàäêå Ñâîéñòâà îêíà Èíñïåêòîð îáúåêòîâ.  ëåâîé ÷àñòè ýòîé âêëàäêè íàõîäèòñÿ ñïèñîê ñâîéñòâ, à â ïðàâîé – èõ çíà÷åíèÿ. Çíà÷åíèÿ íåêîòîðûõ ñâîéñòâ ôîðìû íå- îáõîäèìî ââîäèòü â ñîîòâåòñòâóþùèå ïîëÿ, à íåêîòîðûå ìîæíî êàê ââî- äèòü â ïîëå, òàê è âûáèðàòü èç ñïèñêà. Ïðèâåäåì ïðèìåðû íåêîòîðûõ èç ýòèõ ñâîéñòâ: Name (àíãë. name – èìÿ) – åãî çíà÷åíèå îïðåäåëÿåò èìÿ ôîðìû êàê îáúåêòà; Caption (àíãë. caption – çàãîëîâîê) – åãî çíà÷åíèå îïðåäåëÿåò òåêñò â ñòðîêå çàãîëîâêà ôîðìû; Color (àíãë. color – öâåò) – åãî çíà÷åíèå îïðåäåëÿåò öâåò ôîíà ôîðìû;r Height (àíãë. height – âûñîòà) – åãî çíà÷åíèå îïðåäåëÿåò âûñîòó îêíà â ïèêñåëÿõ (ïèêñåëü – ýòî òî÷êà ãðàôè÷åñêîãî èçîáðàæåíèÿ íà ýêðàíå); Width (àíãë. width – øèðèíà) – åãî çíà÷åíèå îïðåäåëÿåò øèðèíó îêíà â ïèêñåëÿõ; Top (àíãë. top – âåðõ) – åãî çíà÷åíèå îïðåäåëÿåò ðàññòîÿíèå (â ïèêñåëÿõ) îò âåðõíåé ãðàíèöû îêíà äî âåðõíåé ãðàíèöû ýêðàíà; Left (àíãë. left – ëåâûé) – åãî çíà÷åíèå îïðåäåëÿåò ðàññòîÿíèå (â ïèêñå- ëÿõ) îò ëåâîé ãðàíèöû îêíà ê ëåâîé ãðàíèöå ýêðàíà. Îòìåòèì, ÷òî çíà÷åíèÿ ñâîéñòâ Top è Left ìîæíî èçìåíèòü ïåðåòàñêèâà- íèåì ôîðìû ïî ýêðàíó, à çíà÷åíèÿ ñâîéñòâ Height è Width – èçìåíåíèåì ðàçìåðîâ ôîðìû, èñïîëüçóÿ ìàðêåðû, ðàñïîëîæåííûå íà åå ãðàíèöàõ. Рис. 5.2. Окно среды Lazarus и подчиненные окна
  • 158.
    Ãëàâà 5 1 815815815815815815815815815815815815815815815815815815815815815815815815815815815815815815815858 Êàêìû óæå îòìå÷àëè, ñîâðåìåííûå ñðåäû âèçóàëüíîé ðàçðàáîòêè ïðî- åêòîâ, îäíèì èç êîòîðûõ ÿâëÿåòñÿ Lazarus, ÷àñòè÷íî àâòîìàòèçèðóþò ïðî- öåññ èõ ñîçäàíèÿ, òåì ñàìûì îáëåã÷àÿ ðàáîòó êàê ïðîôåññèîíàëàì, òàê è íà÷èíàþùèì. Óæå äàæå ïðè îòêðûòèè íîâîãî ïðîåêòà, êîãäà åùå íå áûëî ââåäåíî íè îäíîé ñòðî÷êè òåêñòà ïðîãðàììû, Lazarus àâòîìàòè÷åñêè ñîç- äàåò (ãåíåðèðóåò) îïðåäåëåííûé èñõîäíûé òåêñò ïðîåêòà. Ýòîãî òåêñòà ïðî- åêòà äîñòàòî÷íî, ÷òîáû çàïóñòèòü åãî íà èñïîëíåíèå. Ïåðåä íà÷àëîì èñïîëíåíèÿ ïðîåêò ðåêîìåíäóåòñÿ ñîõðàíèòü íà íîñèòå- ëå. Êàê ìû óæå îòìå÷àëè, ñîâðåìåííûå ïðîåêòû ñîõðàíÿþòñÿ íà íîñèòåëå äàííûõ íå â îäíîì ôàéëå, à â íåñêîëüêèõ. Ïîýòîìó öåëåñîîáðàçíî äëÿ êàæäîãî íîâîãî ïðîåêòà ñîçäàâàòü îòäåëüíóþ ïàïêó. Ñîõðàíèòü ïðîåêò ìîæíî, èñïîëüçóÿ êîìàíäó Ñîõðàíèòü âñå ìåíþ Ôàéë, èëè êíîïêó Ñîõðà- íèòü âñå ïàíåëè èíñòðóìåíòîâ, èëè êîìàíäó Ñîõðàíèòü ïðîåêò ìåíþ Ïðîåêò. Ñèñòåìà ïîñëåäîâàòåëüíî ïðåäëàãàåò ñîõðàíèòü äâà ôàéëà ïðîåêòà:  ôàéë ñ èìåíåì Project1 (àíãë. project – ïðîåêò) è ñ ðàñøèðåíèåì lpi;  ôàéë ñ èìåíåì Unit1 (àíãë. unit – áëîê) è ñ ðàñøèðåíèåì èìåíè pas. Ðàñøèðåíèå èìåí ôàéëîâ ìåíÿòü íåëüçÿ, à èìåíà ôàéëîâ ìîæíî èçìå- íèòü. Âñå äðóãèå ôàéëû ïðîåêòà àâòîìàòè÷åñêè ñîõðàíÿòñÿ â ñîçäàííîé ïàï- êå, íàïðèìåð, Ìîé ïåðâûé ïðîåêò (ðèñ. 5.3). Рис. 5.3. Папка с файлами проекта Åñëè ñîõðàíåííûé ïðîåêò èçìåíèòü, òî ïðè ñîõðàíåíèè åãî íîâîé âåð- ñèè â òó æå ïàïêó áåç èçìåíåíèÿ èìåí åãî ôàéëîâ íèêàêèå äîïîëíèòåëü- íûå îêíà îòêðûâàòüñÿ íå áóäóò. Óæå ñîõðàíåííûé ïðîåêò ìîæíî ñîõðàíèòü â äðóãîé ïàïêå, èìåíà åãî ôàéëîâ ìîæíî èçìåíèòü. Äëÿ ýòîãî öåëåñîîáðàçíî èñïîëüçîâàòü êîìàíäó Ñîõðàíèòü ïðîåêò êàê ìåíþ Ïðîåêò. ×òîáû îòêðûòü ïðîåêò, ñîõðàíåííûé ðàíåå íà íîñèòåëå, ñëåäóåò âûïîë- íèòü êîìàíäó Îòêðûòü èç ìåíþ Ôàéë, èëè âûáðàòü êíîïêó Îòêðûòü
  • 159.
    1 915915915915915915915915915915915915915915915915915915915915915915915915915915915915915915915959 ОСНОВЫ СОБЫТИЙНО-И ОБЪЕКТНО-ОРИЕНТИРОВАННОГО ПРОГРАММИРОВАНИЯ Рис. 5.4. Окно открытия проекта íà ïàíåëè èíñòðóìåíòîâ, èëè âûïîë- íèòü êîìàíäó Îòêðûòü ïðîåêò èç ìåíþ Ïðîåêò. Ïîñëå ýòîãî â îòêðûâøåìñÿ îêíå âûáðàòü ôàéë ñ ðàñøèðåíèåì èìå- íè lpi, à äàëåå âûáðàòü êíîïêó Îòêðûòü (ðèñ. 5.4). Èíîãäà ïðè çàïóñêå ñðåäû Lazarus îòêðûâàåòñÿ ïîñëåäíèé ñîõðàíåííûé ïðîåêò. Çàêðûòü åãî ìîæíî êîìàíäîé Çàêðûòü ïðîåêò èç ìåíþ Ïðîåêò. Ïîñëå âûïîëíåíèÿ ýòîé êîìàíäû îòêðûâàåòñÿ îêíî Ìàñòåð ñîçäàíèÿ ïðîåêòà (ðèñ. 5.5).  ýòîì îêíå ìîæíî âûáðàòü êíîïêó Íîâûé ïðîåêò äëÿ íà÷àëà ðàáî- òû íàä íîâûì ïðîåêòîì, ïîëüçóÿñü ñïè- ñêîì Îòêðûòü íåäàâíèé ïðîåêò, ìîæíî îòêðûòü îäèí èç ïîñëåäíèõ ïðîåêòîâ, êîòîðûå îòêðûâàëèñü â ñðåäå, ìîæíî îòêðûòü ëþáîé ïðîåêò, ñîõðàíåííûé íà íîñèòåëå. Ïîñëå âûáîðà êíîïêè Íîâûé ïðîåêò îòêðûâàåòñÿ îêíî Ñîçäàòü íîâûé ïðî- åêò (ðèñ. 5.6), â êîòîðîì ñëåäóåò â ñïè- ñêå âûáðàòü ïåðâóþ ñòðîêó Ïðèëîæå- íèå, ïîñëå ÷åãî âûáðàòü êíîïêó ÎÊ. Рис. 5.5. Окно Мастер создания проекта Рис. 5.6. Окно Создать новый проект
  • 160.
    Ãëàâà 5 16016016016016016016016016016016016016016016016016016016016016016016016016016016016016016016016060 ИСПОЛНЕНИЕ ПРОЕКТА Ïðèñòóïèòüê èñïîëíåíèþ ïðîåêòà ìîæíî, âûïîëíèâ êîìàíäó Çàïó- ñòèòü èç ìåíþ Çàïóñê, èëè âûáðàâ êíîïêó Çàïóñòèòü íà ïàíåëè èí- ñòðóìåíòîâ, èëè íàæàâ êëàâèøó F9. Ïðè çàïóñêå ïðîåêòà íà èñïîëíåíèå íà÷èíàåò ñâîþ ðàáîòó ïðîãðàììà- êîìïèëÿòîð. Ïðåæäå âñåãî ýòà ïðîãðàììà àíàëèçèðóåò òåêñò ïðîåêòà íà Рис. 5.7. Проект, который создается по умолчанию, и результат его исполнения Рис. 5.8. Результат исполнения измененного проекта, созданного по умолчанию
  • 161.
    1611611611611611611611611611611611611611611611611611611611611611611611611611611611611611611611616 ОСНОВЫ СОБЫТИЙНО- ИОБЪЕКТНО-ОРИЕНТИРОВАННОГО ПРОГРАММИРОВАНИЯ íàëè÷èå ñèíòàêñè÷åñêèõ îøèáîê. Ïðè íàëè÷èè òàêèõ îøèáîê ýòà ïðîãðàì- ìà ïðåðûâàåò ñâîþ ðàáîòó è óêàçûâàåò íà ìåñòî ïåðâîé èç íèõ. Íåîáõîäèìî èñïðàâèòü îøèáêó è ñíîâà çàïóñòèòü ïðîåêò íà èñïîëíåíèå. Åñëè òåêñò ïðî- åêòà íå ñîäåðæèò ñèíòàêñè÷åñêèõ îøèáîê, òî ïðîãðàììà-êîìïèëÿòîð ïåðå- âîäèò òåêñò ïðîåêòà ñ ÿçûêà Object Pascal íà ÿçûê êîìàíä, êîòîðûå ìîæåò èñïîëíèòü ïðîöåññîð êîìïüþòåðà, è ïåðåäàåò óæå ïåðåâåäåííûé ïðîåêò ïðî- öåññîðó íà èñïîëíåíèå.  õîäå èñïîëíåíèÿ ïðîåêòà, êîòîðûé àâòîìàòè÷åñêè ñîçäàåòñÿ ïðè îò- êðûòèè íîâîãî ïðîåêòà, íà ýêðàíå îòêðûâàåòñÿ îêíî, çíà÷åíèÿ ñâîéñòâ êîòîðîãî (öâåò, ðàçìåðû, ïîëîæåíèå íà ýêðàíå, òåêñò â ñòðîêå çàãîëîâêà è äð.) óñòàíîâëåíû ïî óìîë÷àíèþ (ðèñ. 5.7). Äëÿ îêîí÷àíèÿ èñïîëíåíèÿ ïðîåêòà íåîáõîäèìî çàêðûòü îêíî åãî èñïîëíå- íèÿ, âûáðàâ êíîïêó çàêðûòèÿ îêíà èëè íàæàâ êîìáèíàöèþ êëàâèø Alt + F4.  ïåðâîíà÷àëüíûé ïðîåêò, êàê è â ëþáîé äðóãîé, ìîæíî âíîñèòü èçìå- íåíèÿ. Íàïðèìåð, ìîæíî èçìåíèòü çíà÷åíèÿ íåêîòîðûõ ñâîéñòâ ôîðìû. Äëÿ ýòîãî íà âêëàäêå Ñâîéñòâà îêíà Èíñïåêòîð îáúåêòîâ íåîáõîäèìî óñòàíîâèòü, íàïðèìåð: Caption – Ïåðâîå îêíî Color – clRed (color – öâåò, red – êðàñíûé) Height – 450 Width – 700 Left – 600 Top – 300 Åñëè ñîõðàíèòü íîâóþ âåðñèþ ïðîåêòà è ñíîâà èñïîëíèòü åãî, òîæå îò- êðîåòñÿ îêíî, íî äðóãîãî öâåòà, äðóãèõ ðàçìåðîâ, ðàñïîëîæåííîå â äðóãîì ìåñòå ýêðàíà, ñ äðóãèì òåêñòîì â ñòðîêå çàãîëîâêà (ðèñ. 5.8). ×òîáû çàêðûòü îêíî ñðåäû Lazarus, ìîæíî âûïîëíèòü êîìàíäó Âûõîä èç ìåíþ Ôàéë èëè âûáðàòü êíîïêó çàêðûòèÿ îêíà ñðåäû â ñòðîêå çàãîëîâ- êà îêíà Lazarus. Êîìïüþòåðíàÿ ïðîãðàììà – ýòî àëãîðèòì îáðàáîòêè äàííûõ, çàïèñàííûé íà ñïåöèàëüíîì ÿçûêå è ïðåäíàçíà÷åííûé äëÿ èñïîëíåíèÿ êîìïüþòåðîì.  ïðîöåññå ðàáîòû ïðîãðàììà îáðàáàòûâàåò äàííûå. Äàííûå, êîòîðûå ïåðåäàþòñÿ â ïðîãðàììó ñ íåêîòîðûõ óñòðîéñòâ (íà- ïðèìåð, ñ êëàâèàòóðû èëè ñ äàò÷èêà òåìïåðàòóðû), èç äðóãîé ïðîãðàììû èëè äðóãîãî èñòî÷íèêà (íàïðèìåð, èç òåêñòîâîãî ôàéëà), íàçûâàþò âõîä- íûìè (íà÷àëüíûìè) äàííûìè. Íåêîòîðûå ïðîãðàììû ðàáîòàþò áåç âõîä- íûõ äàííûõ. Ïðè èñïîëíåíèè ïðîãðàììû ñîçäàþòñÿ è îáðàáàòûâàþòñÿ è äðóãèå äàí- íûå, êîòîðûå íàçûâàþò ïðîìåæóòî÷íûìè äàííûìè. Åñëè öåëüþ èñïîëíåíèÿ ïðîãðàììû ÿâëÿåòñÿ ïîëó÷åíèå îïðåäåëåííûõ äàííûõ, òî ýòè äàííûå íàçûâàþò âûõîäíûìè (ðåçóëüòèðóþùèìè) äàííûìè. ßçûê, êîòîðûé èñïîëüçóþò äëÿ çàïèñè àëãîðèòìîâ, ïðåäíàçíà÷åííûõ äëÿ èñïîëíåíèÿ êîìïüþòåðîì, íàçûâàþò ÿçûêîì ïðîãðàììèðîâàíèÿ. Êàæäûé ÿçûê ïðîãðàììèðîâàíèÿ èìååò ñëåäóþùèå ñîñòàâëÿþùèå: Àëôàâèò – ìíîæåñòâî ñèìâîëîâ, èç êîòîðûõ ìîæíî ñîçäàâàòü ñëîâà è ïðåäëîæåíèÿ ýòîãî ÿçûêà. уууууууууууууууамое важное в этом пунктамое важное в этом пунктамое важное в этом пунктамое важное в этом пунктамое важное в этом пунктамое важное в этом пунктамое важное в этом пунктамое важное в этом пунктамое важное в этом пунктамое важное в этом пунктамое важное в этом пунктамое важное в этом пунктамое важное в этом пунктамое важное в этом пунктамое важное в этом пунктамое важное в этом пунктамое важное в этом пунктамое важное в этом пунктамое важное в этом пунктамое важное в этом пунктамое важное в этом пунктамое важное в этом пунктамое важное в этом пунктамое важное в этом пунктамое важное в этом пунктамое важное в этом пунктамое важное в этом пунктамое важное в этом пунктамое важное в этом пунктамое важное в этом пунктамое важное в этом пунктамое важное в этом пунктамое важное в этом пунктамое важное в этом пунктамое важное в этом пунктамое важное в этом пунктамое важное в этом пунктамое важное в этом пунктамое важное в этом пунктамое важное в этом пунктамое важное в этом пунктамое важное в этом пунктамое важное в этом пунктамое важное в этом пунктамое важное в этом пункт
  • 162.
    Ãëàâà 5 1621621621621621621621621621621621621621621621621621621621621621621621621621621621621621621621626 Ñëîâàðü –íàáîð ñëîâ, êîòîðûå èñïîëüçóþòñÿ â ýòîì ÿçûêå. Ñèíòàêñèñ – ïðàâèëà ñîñòàâëåíèÿ è çàïèñè ðå÷åâûõ êîíñòðóêöèé: íå ñëîâàðíûõ ñëîâ è ïðåäëîæåíèé. Ñåìàíòèêó – óñòàíîâëåííîå îäíîçíà÷íîå òîëêîâàíèå ÿçûêîâûõ êîí- ñòðóêöèé, ïðàâèë èõ èñïîëíåíèÿ. Ñðåäà ðàçðàáîòêè ïðîãðàìì Lazarus ñîñòîèò èç:  ðåäàêòîðà èñõîäíîãî êîäà äëÿ ââîäà è ðåäàêòèðîâàíèÿ òåêñòà ïðî- ãðàìì;  êîìïèëÿòîðà äëÿ ïåðåâîäà ïðîãðàììû ñ ÿçûêà ïðîãðàììèðîâàíèÿ Object Pascal íà ÿçûê êîìàíä, êîòîðûå ìîæåò èñïîëíèòü ïðîöåññîð êîìïüþòåðà;  ñðåäñòâ îòëàäêè ïðîãðàììû äëÿ ïîèñêà â íåé îøèáîê;  ñïðàâî÷íîé ñèñòåìû è äðóãèõ êîìïîíåíòîâ. Ôîðìà – ýòî îáúåêò, íà êîòîðîì ìîæíî ðàçìåñòèòü ðàçëè÷íûå êîìïî- íåíòû, íàïðèìåð, êíîïêè, ïîëÿ, ìåòêè, ìåíþ, ïîëîñû ïðîêðóòêè è äð.  õîäå èñïîëíåíèÿ ïðîåêòà ôîðìà îòêðûâàåòñÿ êàê îêíî ïðèëîæåíèÿ, íà êîòîðîì îòîáðàæàþòñÿ âñå îáúåêòû, ðàñïîëîæåííûå íà ôîðìå. Ïðèìåðû íåêîòîðûõ ñâîéñòâ ôîðìû:  Name (àíãë. name – èìÿ) – åãî çíà÷åíèå îïðåäåëÿåò èìÿ ôîðìû êàê îáúåêòà;  Caption (àíãë. caption – çàãîëîâîê) – åãî çíà÷åíèå îïðåäåëÿåò òåêñò â ñòðîêå çàãîëîâêà ôîðìû;  Color (àíãë. color – öâåò) – åãî çíà÷åíèå îïðåäåëÿåò öâåò ôîíà ôîðìû;r  Height (àíãë. height – âûñîòà) – åãî çíà÷åíèå îïðåäåëÿåò âûñîòó îêíà â ïèêñåëÿõ (ïèêñåëü – ýòî òî÷êà ãðàôè÷åñêîãî èçîáðàæåíèÿ íà ýêðàíå);  Width (àíãë. width – øèðèíà) – åãî çíà÷åíèå îïðåäåëÿåò øèðèíó îêíà â ïèêñåëÿõ;  Top (àíãë. top – âåðõ) – åãî çíà÷åíèå îïðåäåëÿåò ðàññòîÿíèå (â ïèêñå- ëÿõ) îò âåðõíåé ãðàíèöû îêíà äî âåðõíåé ãðàíèöû ýêðàíà;  Left (àíãë. left – ëåâûé) – åãî çíà÷åíèå îïðåäåëÿåò ðàññòîÿíèå (â ïèê- ñåëÿõ) îò ëåâîé ãðàíèöû îêíà äî ëåâîé ãðàíèöû ýêðàíà. Дайте ответы на вопросы 1. ×òî òàêîå êîìïüþòåðíàÿ ïðîãðàììà? 2. Êàêèå äàííûå ïðîãðàììû íàçûâàþò âõîäíûìè, ïðîìåæóòî÷íûìè, âûõîäíûìè? 3. ×òî òàêîå ÿçûê ïðîãðàììèðîâàíèÿ? 4. Êàêèå ñîñòàâëÿþùèå ÷àñòè ÿçûêà ïðîãðàììèðîâàíèÿ ñóùåñòâóþò? Îïèøèòå êàæäóþ èç íèõ. 5. ×òî òàêîå ñèíòàêñè÷åñêàÿ îøèáêà? 6. Äëÿ ÷åãî ïðåäíàçíà÷åíà ñðåäà Lazarus? 7. Êàêèå îñíîâíûå ñîñòàâëÿþùèå ñðåäû Lazarus è êàêîâî èõ íàçíà÷åíèå?s 8. Äëÿ ÷åãî ïðåäíàçíà÷åíà ïðîãðàììà-êîìïèëÿòîð? Êàêîâû îñíîâíûå ýòàïû åå èñïîëíåíèÿ? 9. ×òî òàêîå ôîðìà? Íàçîâèòå íåñêîëüêî åå ñâîéñòâ. 10. Êàê îòêðûòü ïðîåêò â ñðåäå Lazarus? Êàê ñîõðàíèòü ïðîåêò?
  • 163.
    16316316316316316316316316316316316316316316316316316316316316316316316316316316316316316316316363 ОСНОВЫ СОБЫТИЙНО- ИОБЪЕКТНО-ОРИЕНТИРОВАННОГО ПРОГРАММИРОВАНИЯ Выполните задания 1. Ñîçäàéòå ïðîåêò, èñïîëíåíèå êîòîðîãî îòêðîåò îêíî êðàñíîãî öâåòà ðàçìåðàìè 400  350 è èçìåíèò òåêñò â çàãîëîâêå îêíà íà âàøå èìÿ. Ñîõðàíèòå ïðîåêò â ïàïêå ñ èìåíåì Çàäàíèå 5.1.1, ñîçäàííîé â âàøåé ïàïêå. 2. Ñîçäàéòå ïðîåêò, èñïîëíåíèå êîòîðîãî îòêðîåò îêíî ñèíåãî öâåòà ðàçìåðàìè 200  450 è èçìåíèò òåêñò â çàãîëîâêå îêíà íà âàøó ôàìèëèþ. Ñîõðàíèòå ïðîåêò â ïàïêå ñ èìåíåì Çàäàíèå 5.1.2, ñîç- äàííîé â âàøåé ïàïêå. 3. Ñîçäàéòå ïðîåêò, èñïîëíåíèå êîòîðîãî îòêðîåò îêíî ñèíåãî öâåòà ðàçìåðàìè 300  300, ëåâàÿ ãðàíèöà êîòîðîãî íàõîäèòñÿ íà ðàñ- ñòîÿíèè 300 ïèêñåëåé îò ëåâîé ãðàíèöû ýêðàíà è âåðõíÿÿ ãðàíè- öà êîòîðîãî íàõîäèòñÿ íà ðàññòîÿíèè 400 ïèêñåëåé îò âåðõíåé ãðàíèöû ýêðàíà. Ñîõðàíèòå ïðîåêò â ïàïêå ñ èìåíåì Çàäàíèå 5.1.3, ñîçäàííîé â âàøåé ïàïêå. 4. Ñîçäàéòå ïðîåêò, èñïîëíåíèå êîòîðîãî îòêðîåò îêíî ñåðîãî öâåòà ðàçìåðàìè 200  100, ëåâàÿ ãðàíèöà êîòîðîãî íàõîäèòñÿ íà ðàñ- ñòîÿíèè 150 ïèêñåëåé îò ëåâîé ãðàíèöû ýêðàíà è âåðõíÿÿ ãðàíèöà êîòîðîãî íàõîäèòñÿ íà ðàññòîÿíèè 100 ïèêñåëåé îò âåðõíåé ãðàíè- öû ýêðàíà. Ñîõðàíèòå ïðîåêò â ïàïêå ñ èìåíåì Çàäàíèå 5.1.4, ñîç- äàííîé â âàøåé ïàïêå. 5.2. СОБЫТИЯ. ОБРАБОТЧИКИ СОБЫТИЙ5.2. СОБЫТИЯ. ОБРАБОТЧИКИ СОБЫТИЙ 1. ×òî òàêîå êîìïüþòåðíàÿ ïðîãðàììà? 2. ×òî òàêîå ôîðìà? Íàçîâèòå íåñêîëüêî åå ñâîéñòâ. 3. Êàêîâî ïðåäíàçíà÷åíèå êîìïèëÿòîðà è êàêîâû ýòàïû åãî èñïîëíåíèÿ? СОБЫТИЯ И ИХ ОБРАБОТЧИКИ Ôîðìà, êðîìå íàáîðà ñâîéñòâ, èìååò åùå íàáîð ñîáûòèé, êîòîðûå ìîãóò ñ íåé ïðîèçîéòè ïðè âûïîëíåíèè ïðîåêòà. Òàêèìè ñîáûòèÿìè, íàïðèìåð, ÿâëÿþòñÿ:  Click (àíãë. click – ùåë÷îê) – âûáîð ëþáîé òî÷êè îáúåêòà;  Close (àíãë. close – çàêðûâàòü) – çàêðûòèå ôîðìû (îêíà) ïðè çàâåðøå- íèè èñïîëíåíèÿ ïðîåêòà;  Create (àíãë. create – ñîçäàíèå) – ñîçäàíèå (îòêðûòèå) ôîðìû (îêíà) â íà÷àëå èñïîëíåíèÿ ïðîåêòà;  KeyPress (àíãë. key press – íàæàòèå êëàâèøè) – íàæàòèå ëþáîé êëà- âèøè íà êëàâèàòóðå;  MouseMove (àíãë. mouse move – ïåðåìåùåíèå ìûøè) – ïåðåìåùåíèå óêàçàòåëÿ ïî îêíó è äðóãèå. Ñ ëþáûì ñîáûòèåì, êîòîðîå ìîæåò ïðîèçîéòè ñ ôîðìîé, ìîæíî ñâÿçàòü ôðàãìåíò ïðîãðàììû, êîòîðûé áóäåò èñïîëíÿòüñÿ ñðàçó ïîñëå íàñòóïëå- íèÿ ýòîãî ñîáûòèÿ. Òàêîé ôðàãìåíò ïðîãðàììû íàçûâàþò îáðàáîò÷èêîì
  • 164.
    Ãëàâà 5 1641641641641641641641641641641641641641641641641641641641641641641641641641641641641641641641646 ñîáûòèÿ. Îáðàáîò÷èêñîáûòèÿ, ñâÿçàííûé ñ îïðåäåëåííûì îáúåêòîì, íà- çûâàþò ìåòîäîì ýòîãî îáúåêòà. Ñðåäà Lazarus ïî óìîë÷àíèþ ñîçäàåò îáðàáîò÷èê ñîáûòèÿ êàê ïðîöåäó- ðó. Ïðîöåäóðà – ýòî îòäåëüíî âûäåëåííàÿ ÷àñòü ïðîãðàììû, èìåþùàÿ ñâîå èìÿ è êîòîðóþ ïî ýòîìó èìåíè ìîæíî çàïóñòèòü íà èñïîëíåíèå. Èñïîëíåíèå ïðîöåäóðû òàêæå ÿâëÿåòñÿ ñîáûòèåì. Åñëè ïðîöåäóðà èñ- ïîëíÿåòñÿ â ðåçóëüòàòå íàñòóïëåíèÿ îïðåäåëåííîãî ñîáûòèÿ ñ ôîðìîé, íà- ïðèìåð ñîáûòèÿ Click, òî ñîáûòèå ñàìîãî èñïîëíåíèÿ ýòîé ïðîöåäóðû íà- çûâàþò OnClick (àíãë. on – íà). Íàïðèìåð, åñëè íåîáõîäèìî ñâÿçàòü íåêîòîðóþ ïðîöåäóðó ñ ñîáûòèåì Click äëÿ ôîðìû, òî ñëåäóåò: 1. Âûáðàòü ôîðìó. 2. Îòêðûòü âêëàäêó Ñîáûòèÿ â îêíå Èíñïåêòîð îáúåêòîâ. 3. Âûáðàòü ñîáûòèå OnClick. Ïîëå ñïðàâà îò òåêñòà OnClick ñòàíåò òåêó- ùèì è â íåì ïîÿâèòñÿ êóðñîð. 4. Ùåëêíóòü äâàæäû â ýòîì òåêóùåì ïîëå.  ðåçóëüòàòå èñïîëíåíèÿ ýòîãî àëãîðèòìà â ïîëå OnClick íà âêëàäêå Ñî- áûòèÿ ïîÿâëÿåòñÿ òåêñò FormClick (àíãë. form click – ùåë÷îê ôîðìû), à â îêíå ðåäàêòîðà èñõîäíîãî êîäà òåêñòà ïðîåêòà íà âêëàäêå Unit1 ïîÿâëÿåòñÿ çàãîòîâêà äëÿ òåêñòà ïðîöåäóðû ñ èìåíåì TForm1.FormClick, êîìàíäû êîòî- ðîé è áóäóò èñïîëíÿòüñÿ ïðè íàñòóïëåíèè ñîáûòèÿ Click ñ ôîðìîé (ðèñ. 5.9). Êîìàíäû ïðîöåäóðû çàïèñûâàþòñÿ ìåæäó äâóìÿ ñëîâàìè begin (àíãë. begin – íà÷àëî) è end (àíãë. end – êîíåö). Îáðàùàåì âàøå âíèìàíèå, ÷òî begin è end – ýòî íå êîìàíäû, ýòè ñëîâà èãðàþò ðîëü ñîîòâåòñòâåííî îò- êðûâàþùåé è çàêðûâàþùåé ñêîáêè, îïðåäåëÿþùèå íà÷àëî è îêîí÷àíèå ïðîöåäóðû. Ýòè ñëîâà ÷àñòî íàçûâàþò îïåðàòîðíûìè ñêîáêàìè. Ïîñëå ñëîâà end â êîíöå ïðîöåäóðû äîëæíà ñòîÿòü òî÷êà ñ çàïÿòîé (;). Êàæ- äàÿ êîìàíäà ïðîöåäóðû òàêæå äîëæíà çàêàí÷èâàòüñÿ òî÷êîé ñ çàïÿòîé (;). Рис. 5.9. Заготовка для текста процедуры TForm1.FormClick
  • 165.
    1616516516516516516516516516516516516516516516516516516516516516516516516516516516516516516516565 ОСНОВЫ СОБЫТИЙНО- ИОБЪЕКТНО-ОРИЕНТИРОВАННОГО ПРОГРАММИРОВАНИЯ Åñëè íåîáõîäèìî, ÷òîáû â ðåçóëüòàòå èñïîëíåíèÿ ïðîöåäóðû èçìåíè- ëîñü çíà÷åíèå îïðåäåëåííîãî ñâîéñòâà ôîðìû, ïðîöåäóðà äîëæíà ñîäåð- æàòü êîìàíäó ïðèñâàèâàíèÿ. Îíà ìîæåò èìåòü ñëåäóþùèé âèä: <èìÿ îáúåêòà>.<íàçâàíèå ñâîéñòâà>: <çíà÷åíèå èëè âûðàæåíèå>; èëè: <èìÿ îáúåêòà>.<íàçâàíèå ñâîéñòâà>: <èìÿ îáúåêòà>.<íàçâàíèå ñâîé- ñòâà> + <çíà÷åíèå èëè âûðàæåíèå>; Íàïðèìåð, èñïîëíåíèå êîìàíäû Form1.Color : clGreen óñòàíîâèò çåëå- íûì öâåò ôîíà ôîðìû, à êîìàíäû Form1.Top : Form1.Top + 50 – óâåëè÷èò òåêóùèé îòñòóï âåðõíåé ãðàíèöû îêíà îò âåðõíåé ãðàíèöû ýêðàíà íà 50 ïèêñåëåé. Ïðè èñïîëíåíèè ïîñëåäíåé êîìàíäû ñíà÷àëà ê òåêóùåìó çíà- ÷åíèþ ñâîéñòâà Top ôîðìû áóäåò ïðèáàâëåíî ÷èñëî 50, ïîñëå ÷åãî ïîëó÷åí- íîå ÷èñëî ñòàíåò íîâûì çíà÷åíèåì ýòîãî ñâîéñòâà ôîðìû. Êîìàíäîé ïðèñâàèâàíèÿ Form1.Caption : ’Èçìåíåíèå çíà÷åíèé ñâîéñòâ ôîðìû’ ìîæíî óñòàíîâèòü óêàçàííûé â êàâû÷êàõ òåêñò â ñòðîêå çàãîëîâ- êà ôîðìû, à êîìàíäîé Form1.Left : 300 – óñòàíîâèòü îòñòóï 300 ïèêñåëåé ëåâîé ãðàíèöû îêíà îò ëåâîé ãðàíèöû ýêðàíà. Ïðèâåäåì ïðèìåð ïðîöåäóðû TForm1.FormClick, ñîñòîÿùåé èç êîìàíä, ïðèâåäåííûõ âûøå, â ðåçóëüòàòå èñïîëíåíèÿ êîòîðîé èçìåíÿòñÿ çíà÷åíèÿ ñâîéñòâ Caption, Color, Left è Top ôîðìû, à òàêæå ðåçóëüòàò åå èñïîëíåíèÿ (ðèñ. 5.10). Рис. 5.10. Процедура изменения значения свойств Caption, Color, Left и Top формы и результат ее исполнения
  • 166.
    Ãëàâà 5 16616616616616616616616616616616616616616616616616616616616616616616616616616616616616616616616666 Ïîñëå çàïóñêàïðîåêòà íà èñïîëíåíèå íåîáõîäèìî äîæäàòüñÿ îòêðûòèÿ îêíà åãî èñïîëíåíèÿ è âûáðàòü ëþáóþ åãî òî÷êó. Òàêèì îáðàçîì, ïðîèçîé- äåò ñîáûòèå Click äëÿ ôîðìû è êàê ñëåäñòâèå ïðîèçîéäåò ñîáûòèå OnClick, êîòîðîå áóäåò çàêëþ÷àòüñÿ â èñïîëíåíèè ïðîöåäóðû TForm1.FormClick – îáðàáîò÷èêà ñîáûòèÿ Click äëÿ ôîðìû. СРЕДСТВА СОЗДАНИЯ И РЕДАКТИРОВАНИЯ ПРОЕКТА Ñðåäà Lazarus èìååò óäîáíûå ñðåäñòâà ïîìîùè ïðè íàïèñàíèè òåêñòà ïðîåêòà:  ïîñëå ââîäà ïåðâîé èëè íåñêîëü- êèõ ïåðâûõ áóêâ èìåíè îáúåêòà ìîæíî íàæàòü êîìáèíàöèþ êëà- âèø Ctrl + Ïðîáåë è îòêðîåòñÿ ñïèñîê, èç êîòîðîãî ìîæíî âû- áðàòü íåîáõîäèìîå èìÿ îáúåêòà (ðèñ. 5.11);  ïîñëå ââîäà òî÷êè, ðàçäåëÿþùåé èìÿ îáúåêòà è íàçâàíèå åãî ñâîé- ñòâà, àâòîìàòè÷åñêè îòêðûâàåòñÿ îêíî ñî ñïèñêîì, êîòîðûé ñîäåðæèò íàçâàíèÿ ñâîéñòâ äàííîãî îáúåêòà (ðèñ. 5.12). Äàëüøå íàçâàíèå ñâîé- ñòâà ìîæíî íå ââîäèòü ñ êëàâèàòó- ðû, à íàéòè â ñïèñêå è íàæàòü êëà- âèøó Enter. Ìîæíî ïîñëå îòêðûòèÿ ñïèñêà ââå- ñòè íåñêîëüêî ïåðâûõ áóêâ èç íàçâàíèÿ ñâîéñòâà. Òîãäà ýòîò ñïèñîê áóäåò ñîêðàùàòüñÿ, è â íåì áóäóò îñòàâàòüñÿ òîëüêî òå íàçâàíèÿ, êîòîðûå íà÷èíàþòñÿ ñ ââåäåííûõ áóêâ. Ýòîò ñïîñîá óñêîðÿåò ââîä íàçâàíèé ñâîéñòâ îáúåêòîâ, à òàêæå ïðåäîòâðàùàåò ñèíòàê- ñè÷åñêèå îøèáêè, îñîáåííî äëÿ òåõ, êòî íå ó÷èë àíãëèéñêèé ÿçûê. Âî ìíîãèõ ñëó÷àÿõ ñèñòåìà àâòîìàòè÷åñêè ðàññòàâëÿåò â íåîáõîäèìûõ ìåñòàõ òåêñòà ïðîãðàììû îïåðàòîðíûå ñêîáêè, çíàê ïðèñâàèâàíèÿ, òî÷êó ñ çàïÿòîé â êîíöå êîìàíäû è ò. ï. Îòìåòèì òàêæå, ÷òî ñèñòåìà íå ðàçëè÷àåò áîëüøèå è ìàëûå áóêâû. Îä- íàêî, åñëè ñëîâî îáðàçîâàíî èç íåñêîëüêèõ ñëîâ, ïðèíÿòî (è óäîáíî äëÿ ëó÷øåãî ïîíèìàíèÿ) ââîäèòü ïåðâóþ áóêâó êàæäîãî ñëîâà áîëüøîé. Âû óæå çíàåòå, ÷òî â íà÷àëå èñïîëíåíèÿ ïðîåêòà ïðîãðàììà-êîìïèëÿòîð ïðîâåðÿåò òåêñò ïðîåêòà íà íàëè÷èå ñèíòàêñè÷åñêèõ îøèáîê. Åñëè òàêèå îøèáêè åñòü, òî èñïîëíåíèå ïðîåêòà ïðåðûâàåòñÿ è â îêíå Messages (àíãë. messages – ñîîáùåíèÿ), êîòîðîå îòêðûâàåòñÿ ïîä îêíîì Ðåäàêòîðà èñõîäíîãî êîäà, ïîÿâëÿþòñÿ ñîîáùåíèÿ-ïîäñêàçêè î íîìåðàõ ñòðîê è íîìåðàõ ïîçèöèé â íèõ, ãäå äîïóùåíû îøèáêè, à òàêæå êîììåíòàðèè ê êàæäîé èç ýòèõ îøèáîê. Êðîìå òîãî, öâåòîì âûäåëÿåòñÿ ôîí ïåðâîé èç òåõ ñòðîê òåêñòà ïðîåêòà, ñî- äåðæàùåé îøèáêó, èëè öâåò ôîíà ñòðîêè, ñëåäóþùåé çà ñòðîêîé ñ îøèáêîé. Òàê, íà ðèñóíêå 5.13 âûäåëåíà öâåòîì ñòðîêà 34, òàê êàê èìåííî â íåé ñîäåðæàòñÿ ïåðâûå ñèíòàêñè÷åñêèå îøèáêè ïðîåêòà – íåïðàâèëüíî íàïè- Рис. 5.11. Список для выбора имени объекта Рис. 5.12. Список с названиями свойств объекта
  • 167.
    161671671671671671671671671671671671671671671671671671671671671671671671671671671671671671671676 ОСНОВЫ СОБЫТИЙНО- ИОБЪЕКТНО-ОРИЕНТИРОВАННОГО ПРОГРАММИРОВАНИЯ ñàíû ñëîâà Color è Green. Êðîìå òîãî, â êîíöå êîìàíäû, êîòîðàÿ íàõîäèòñÿ â ñòðîêå 35, ïðîïóùåíà òî÷êà ñ çàïÿòîé. Äëÿ òàêîé îøèáêè â îêíå Messages ïî- ÿâëÿåòñÿ ñîîáùåíèå î íåïðàâèëüíîì ñèìâîëå, ñ êîòîðîãî íà÷èíàåòñÿ ñëåäóþ- ùàÿ, 36-ÿ, ñòðîêà. È åñëè èìåííî ýòà îøèáêà áûëà áû â ïðîåêòå ïåðâîé, òî öâåòîì áûëà áû âûäåëåíà èìåííî ñëå- äóþùàÿ, 36-ÿ, ñòðîêà. Íåîáõîäèìî èñïðàâèòü â òåêñòå ïðî- åêòà âñå ñèíòàêñè÷åñêèå îøèáêè è ñíî- âà çàïóñòèòü ïðîåêò íà èñïîëíåíèå. ОКНО СООБЩЕНИЙ И ЕГО ИСПОЛЬЗОВАНИЕ Äëÿ âûâîäà íà ýêðàí òåêñòîâûõ ñîîáùåíèé ìîæíî èñïîëüçîâàòü ñïåöè- àëüíîå îêíî – îêíî ñîîáùåíèé. Äëÿ îòêðûòèÿ òàêîãî îêíà è âûâîäà â íåì íåîáõîäèìîãî òåêñòîâîãî ñîîáùåíèÿ èñïîëüçóåòñÿ êîìàíäà ShowMessage (’<òåêñò>’) (àíãë. show message – ïîêàçûâàòü ñîîáùåíèå). Ïðèìåð òåêñòà ïðîöåäóðû – îáðàáîò÷èêà ñîáûòèÿ MouseMove (àíãë. mouse move – ïåðåìåùåíèå ìûøè) ñ òàêîé êîìàíäîé è ðåçóëüòàò èñïîëíå- íèÿ ñîîòâåòñòâóþùåãî ïðîåêòà ïðèâåäåí íà ðèñóíêå 5.14. Ïîñëå îçíàêîìëåíèÿ ñ ñîîáùåíèåì ñëåäóåò çàêðûòü ýòî îêíî, âûáðàâ êíîïêó ÎÊ èëè êíîïêó çàêðûòèÿ îêíà. Òîëüêî ïîñëå ýòîãî ìîæíî çàêðûòü îêíî èñïîëíåíèÿ ïðîåêòà. Рис. 5.13. Обозначение синтаксичес- ких ошибок в среде Lazarus Рис. 5.14. Использование окна сообщений
  • 168.
    Ãëàâà 5 16816816816816816816816816816816816816816816816816816816816816816816816816816816816816816816816868 Îáðàùàåì âàøåâíèìàíèå, â ýòîì ïðèìåðå èñïîëüçîâàíî ñîáûòèå MouseMove. Èíòåðåñíî, ÷òî â ýòîì ñëó÷àå îêíî èñïîëíåíèÿ ïðîåêòà íå óäàñòñÿ çàêðûòü, èñïîëüçóÿ ìûøü. Âåäü êàê òîëüêî óêàçàòåëü áóäåò ïåðå- ìåùàòüñÿ ïî îêíó, íàñòóïèò ñîáûòèå MouseMove è êàê ðåçóëüòàò – ñîáûòèå OnMouseMove, òî åñòü çàïóñòèòñÿ íà èñïîëíåíèå îáðàáîò÷èê ñîáûòèÿ MouseMove – ïðîöåäóðà TForm1.FormMouseMove, êîòîðàÿ âíîâü îòêðîåò îêíî ñîîáùåíèé. Ïîýòîìó çàêîí÷èòü èñïîëíåíèå ýòîãî ïðîåêòà ìîæíî, íà- æàâ êîìáèíàöèþ êëàâèø Alt + F4. Ïîíÿòíî, ÷òî ýòó êîìáèíàöèþ êëàâèø ìîæíî èñïîëüçîâàòü äëÿ çàêðûòèÿ îêíà èñïîëíåíèÿ ëþáîãî ïðîåêòà. ëþáûì ñîáûòèåì, êîòîðîå ìîæåò ïðîèçîéòè ñ ôîðìîé, ìîæíî ñâÿçàòü ôðàãìåíò ïðîãðàììû, êîòîðûé áóäåò èñïîëíÿòüñÿ ñðàçó ïîñëå íàñòóïëå- íèÿ ýòîãî ñîáûòèÿ. Òàêîé ôðàãìåíò ïðîãðàììû íàçûâàþò îáðàáîò÷èêîì ñîáûòèÿ. Îáðàáîò÷èê ñîáûòèÿ, ñâÿçàííûé ñ îïðåäåëåííûì îáúåêòîì, íà- çûâàþò ìåòîäîì ýòîãî îáúåêòà. Ñðåäà Lazarus ïî óìîë÷àíèþ îôîðìëÿåò îáðàáîò÷èê ñîáûòèÿ êàê ïðî- öåäóðó. Ïðîöåäóðà – ýòî îòäåëüíî âûäåëåííàÿ ÷àñòü ïðîãðàììû, êîòîðàÿ èìååò ñâîå èìÿ è êîòîðóþ ïî ýòîìó èìåíè ìîæíî çàïóñòèòü íà èñïîëíåíèå. Êîìàíäû ïðîöåäóðû çàïèñûâàþòñÿ ìåæäó äâóìÿ ñëîâàìè begin è end. Ýòè ñëîâà èãðàþò ðîëü ñîîòâåòñòâåííî îòêðûâàþùåé è çàêðûâàþùåé ñêîáêè (îïåðàòîðíûå ñêîáêè), îïðåäåëÿþùèå íà÷àëî è îêîí÷àíèå ïðîöåäóðû. Ïîñëå ñëîâà end â êîíöå ïðîöåäóðû äîëæíà ñòîÿòü òî÷êà ñ çàïÿòîé (;). Êàæ- äàÿ êîìàíäà ïðîöåäóðû òàêæå äîëæíà çàêàí÷èâàòüñÿ òî÷êîé ñ çàïÿòîé (;). Åñëè íåîáõîäèìî, ÷òîáû â ðåçóëüòàòå èñïîëíåíèÿ ïðîöåäóðû èçìåíè- ëîñü çíà÷åíèå îïðåäåëåííîãî ñâîéñòâà ôîðìû, ïðîöåäóðà äîëæíà ñîäåð- æàòü êîìàíäó ïðèñâàèâàíèÿ. Îíà ìîæåò èìåòü ñëåäóþùèé âèä: <èìÿ îáúåêòà>.<íàçâàíèå ñâîéñòâà> : <çíà÷åíèå èëè âûðàæåíèå>; èëè òàêîé: <èìÿ îáúåêòà>.<íàçâàíèå ñâîéñòâà> : <èìÿ îáúåêòà>.<íàçâàíèå ñâîé- ñòâà> + <çíà÷åíèå èëè âûðàæåíèå>; Äëÿ îòêðûòèÿ îêíà ñîîáùåíèé è âûâîäà â íåì íåîáõîäèìîãî òåêñòîâîãî ñîîáùåíèÿ èñïîëüçóåòñÿ êîìàíäà ShowMessage (’<òåêñò>’);. Дайте ответы на вопросы 1. Êàêèå ñîáûòèÿ ìîãóò ïðîèñõîäèòü ñ ôîðìîé? 2. Êàêàÿ ñâÿçü ìåæäó ñîáûòèÿìè Click è OnClick? 3. ×òî íàçûâàþò îáðàáîò÷èêîì ñîáûòèÿ? 4. Êàê ñâÿçàòü ñ ñîáûòèåì åãî îáðàáîò÷èê? 5. ×òî íàçûâàþò ìåòîäîì îáúåêòà? 6. ×òî íàçûâàþò ïðîöåäóðîé? 7. ×òî íàçûâàþò îïåðàòîðíûìè ñêîáêàìè? Äëÿ ÷åãî îíè èñïîëüçóþòñÿ? 8. Êàêèìè êîìàíäàìè ìîæíî èçìåíèòü çíà÷åíèÿ ñâîéñòâ îáúåêòà? Êàêîâ èõ îáùèé âèä? Ïðèâåäèòå ïðèìåðû òàêèõ êîìàíä. 9. Êàêîé êîìàíäîé ìîæíî îòêðûòü îêíî ñîîáùåíèé? ууууууууууууууСа ое ва ое в э о у еСа ое ва ое в э о у еСамое важное в этом пунктеСамое важное в этом пунктеСамое важное в этом пунктеСамое важное в этом пунктеСамое важное в этом пунктеСамое важное в этом пунктеСамое важное в этом пунктеСамое важное в этом пунктеСамое важное в этом пунктеСамое важное в этом пунктеСамое важное в этом пунктеСамое важное в этом пунктеСамое важное в этом пунктеСамое важное в этом пунктеСамое важное в этом пунктеСамое важное в этом пунктеСамое важное в этом пунктеСамое важное в этом пунктеСамое важное в этом пунктеСамое важное в этом пунктеСамое важное в этом пунктеСамое важное в этом пунктеСамое важное в этом пунктеСамое важное в этом пунктеСамое важное в этом пунктеСамое важное в этом пунктеСамое важное в этом пунктеСамое важное в этом пунктеСамое важное в этом пунктеСамое важное в этом пунктеСамое важное в этом пунктеСамое важное в этом пунктеСамое важное в этом пунктеСамое важное в этом пунктеСамое важное в этом пунктеСамое важное в этом пунктеСамое важное в этом пунктеСамое важное в этом пунктеСамое важное в этом пунктеСамое важное в этом пунктеСамое важное в этом пунктеСамое важное в этом пунктеСамое важное в этом пунктеСамое важное в этом пунктеССССССС
  • 169.
    16916916916916916916916916916916916916916916916916916916916916916916916916916916916916916916916969 ОСНОВЫ СОБЫТИЙНО- ИОБЪЕКТНО-ОРИЕНТИРОВАННОГО ПРОГРАММИРОВАНИЯ Выполните задания 1. Ñîçäàéòå ïðîåêò, â êîòîðîì ñîáûòèå Click äëÿ ôîðìû óñòàíîâèò åå ðàçìåðû 400  300 ïèêñåëåé, çåëåíûé öâåò ôîíà è èçìåíèò òåêñò çàãîëîâêà ôîðìû íà íàçâàíèå âàøåãî ãîðîäà. Ñîõðàíèòå ïðîåêò â ïàïêå ñ èìåíåì Çàäàíèå 5.2.1, ñîçäàííîé â âàøåé ïàïêå. 2. Ñîçäàéòå ïðîåêò, â êîòîðîì ñîáûòèå KeyPress äëÿ ôîðìû óñòàíîâèò åå ðàçìåðû 300  200 ïèêñåëåé, ñèíèé öâåò ôîíà è èçìåíèò òåêñò çàãîëîâêà ôîðìû íà âàøå èìÿ. Ñîõðàíèòå ïðîåêò â ïàïêå ñ èìåíåì Çàäàíèå 5.2.2, ñîçäàííîé â âàøåé ïàïêå. 3. Ñîçäàéòå ïðîåêò, â êîòîðîì ñîáûòèå DblClick (àíãë. Double – äâîé- íîé) äëÿ ôîðìû ïîâëå÷åò èçìåíåíèå öâåòà åå ôîíà, çàãîëîâêà è óâåëè÷èò íà 200 ïèêñåëåé îòñòóï åå âåðõíåé ãðàíèöû îò âåðõíåé ãðàíèöû ýêðàíà. Ñîõðàíèòå ïðîåêò â ïàïêå ñ èìåíåì Çàäàíèå 5.2.3, ñîçäàííîé â âàøåé ïàïêå. 4. Ñîçäàéòå ïðîåêò, â êîòîðîì ñîáûòèå Show (àíãë. show – ïîêàçûâàòü) äëÿ ôîðìû âûçîâåò èçìåíåíèå åå ðàçìåðîâ, öâåòà ôîíà è óìåíüøèò íà 100 ïèêñåëåé îòñòóï åå ëåâîé ãðàíèöû îò ëåâîé ãðàíèöû ýêðàíà. Ñîõðàíèòå ïðîåêò â ïàïêå ñ èìåíåì Çàäàíèå 5.2.4, ñîçäàííîé â âà- øåé ïàïêå. 5. Ñîçäàéòå ïðîåêò, â êîòîðîì ñîáûòèå Click äëÿ ôîðìû óñòàíîâèò åå ðàçìåðû 500  500 ïèêñåëåé, êîðè÷íåâûé öâåò ôîíà è èçìåíèò òåêñò çàãîëîâêà ôîðìû íà «Ïðîåêò ñ äâóìÿ ïðîöåäóðàìè», à ñîáû- òèå DblClick îòêðîåò îêíî ñîîáùåíèé ñ òåêñòîì «ß – ãðàæäàíèí Óêðàèíû!». Ñîõðàíèòå ïðîåêò â ïàïêå ñ èìåíåì Çàäàíèå 5.2.5, ñîç- äàííîé â âàøåé ïàïêå. 6. Ñîçäàéòå ïðîåêò, â êîòîðîì ñîáûòèå Close äëÿ ôîðìû îòêðîåò îêíî ñîîáùåíèé ñ òåêñòîì «Âûïîëíåíèå ïðîåêòà çàâåðøåíî! Äî ñâèäà- íèÿ!». Ñîõðàíèòå ïðîåêò â ïàïêå ñ èìåíåì Çàäàíèå 5.2.6, ñîçäàííîé â âàøåé ïàïêå. ÏÐÀÊÒÈ×ÅÑÊÀß ÐÀÁÎÒÀ № 8 «Создание объектно-ориентированной программы, отображающей окно сообщения» Âíèìàíèå! Ðàáîòàÿ ñ êîìïüþòåðîì, ñîáëþäàéòå ïðàâèëà áåçîïàñíîñòè è ñàíèòàðíî-ãèãèåíè÷åñêèå íîðìû. 1. Îòêðîéòå îêíî ñðåäû Lazarus. 2. Óñòàíîâèòå ñëåäóþøèå çíà÷åíèÿ ñâîéñòâ ôîðìû: öâåò ôîíà – ñåðûé; øèðèíà – 200 ïèêñåëåé; âûñîòà – 100 ïèêñåëåé; îòñòóï ëåâîé ãðàíèöû – 150 ïèêñåëåé; îòñòóï âåðõíåé ãðàíèöû – 100 ïèêñåëåé; òåêñò â ñòðîêå çàãîëîâêà – Ïðàêòè÷åñêàÿ № 8. 3. Ñîõðàíèòå ïðîåêò â ïàïêå ñ èìåíåì Ïðàêòè÷åñêàÿ 8_1, ñîçäàííîé â âàøåé ïàïêå. 4. Èñïîëíèòå ïðîåêò.
  • 170.
    Ãëàâà 5 1 01701701701701701701701701701701701701701701701701701701701701701701701701701701701701701701700 5.Çàêðîéòå îêíî èñïîëíåíèÿ ïðîåêòà. 6. Ñîçäàéòå îáðàáîò÷èê ñîáûòèÿ Click äëÿ ôîðìû, èñïîëíåíèå êîòîðîãî óñòàíîâèò êðàñíûé öâåò ôîíà îêíà, óñòàíîâèò îòñòóï âåðõíåé ãðàíè- öû îêíà 200 ïèêñåëåé îò âåðõíåé ãðàíèöû ýêðàíà, óâåëè÷èò åãî øè- ðèíó íà 300 ïèêñåëåé, óìåíüøèò íà 50 ïèêñåëåé îòñòóï ëåâîé ãðàíè- öû îêíà îò ëåâîé ãðàíèöû ýêðàíà, îòêðîåò îêíî ñîîáùåíèé ñ òåêñòîì «Ìû èçó÷àåì ÿçûê ïðîãðàììèðîâàíèÿ Object Pascal». 7. Ñîõðàíèòå ïðîåêò â ïàïêå ñ èìåíåì Ïðàêòè÷åñêàÿ 8_2, ñîçäàííîé â âàøåé ïàïêå. 8. Èñïîëíèòå ïðîåêò. 9. Çàêðîéòå îêíî èñïîëíåíèÿ ïðîåêòà. 10. Äîáàâüòå ê ïðîåêòó îáðàáîò÷èê ñîáûòèÿ KeyPress äëÿ ôîðìû, èñïîë- íåíèå êîòîðîãî èçìåíèò öâåò ôîíà îêíà íà ñèíèé, óâåëè÷èò íà 300 ïèêñåëåé îòñòóï âåðõíåé ãðàíèöû îêíà îò âåðõíåé ãðàíèöû ýêðàíà, óâåëè÷èò åãî øèðèíó íà 200 ïèêñåëåé. 11. Ñîõðàíèòå ïðîåêò â ïàïêå ñ èìåíåì Ïðàêòè÷åñêàÿ 8_3, ñîçäàííîé â âàøåé ïàïêå. 12. Èñïîëíèòå ïðîåêò. 13. Çàêðîéòå îêíî èñïîëíåíèÿ ïðîåêòà. 14. Çàêðîéòå îêíî ñðåäû Lazarus. 5.3. КНОПКА5.3. КНОПКА 1. Êàêèå ñâîéñòâà ôîðìû âû çíàåòå? Êàê èçìåíèòü çíà÷åíèÿ ñâîéñòâ ôîðìû äî íà÷àëà èñïîëíåíèÿ ïðîåêòà è âî âðåìÿ åãî èñïîëíåíèÿ? 2. Êàêèå ñîáûòèÿ ìîãóò ïðîèñõîäèòü ñ ôîðìîé (îêíîì)?  ÷åì ñóòü êàæäîãî èç íèõ? 3. ×òî òàêîå îáðàáîò÷èê ñîáûòèÿ? Êàê åãî ñîçäàòü? Êàê åãî èñïîëíèòü? КНОПКА, ЕЕ СВОЙСТВА И ОБРАБОТЧИКИ СОБЫТИЙ ДЛЯ КНОПКИ Îäíèì èç êîìïîíåíòîâ, êîòîðûé ìîæíî ðàçìåñòèòü íà ôîðìå, ÿâëÿåòñÿ êíîïêà. ×òîáû ðàçìåñòèòü êíîïêó íà ôîðìå, íåîáõîäèìî ïîäâåñòè óêàçàòåëü ê åå èçîáðàæåíèþ íà âêëàäêå Standard (àíãë. standard – ñòàíäàðò) îêíà ñðåäû Lazarus è äâàæäû ùåëêíóòü ëåâóþ êíîïêó ìûøè. Ïîñëå ýòîãî êíîïêà ïîÿâèòñÿ â âåðõíåé ëåâîé ÷àñòè ôîðìû (ðèñ. 5.15), à åå èìÿ äîáà- âèòñÿ â ñïèñîê êîìïîíåíòîâ ïðîåêòà â ïîëå Êîìïîíåíòû îêíà Èíñïåêòîð îáúåêòîâ. Ïðè íåîáõîäèìîñòè êíîïêó ìîæíî ïåðåòàùèòü â ëþáîå ìåñòî ôîðìû. Åñëè âûáðàòü êíîïêó íà ôîðìå èëè âûáðàòü åå èìÿ â ïîëå Êîìïîíåíòû îêíà Èíñïåêòîð îáúåêòîâ, òî íà âêëàäêå Ñâîéñòâà ýòîãî îêíà îòîáðàæàåò- ñÿ ñïèñîê ñâîéñòâ êíîïêè è èõ çíà÷åíèé. Êàê è äëÿ ôîðìû, çíà÷åíèÿ íå- êîòîðûõ ñâîéñòâ êíîïêè óñòàíîâëåíû ïî óìîë÷àíèþ. Çíà÷åíèÿ ñâîéñòâ êíîïêè ìîæíî èçìåíÿòü. Äëÿ íåêîòîðûõ ñâîéñòâ èõ çíà÷åíèÿ íåîáõîäèìî
  • 171.
    1 1171171171171171171171171171171171171171171171171171171171171171171171171171171171171171171171 ОСНОВЫ СОБЫТИЙНО-И ОБЪЕКТНО-ОРИЕНТИРОВАННОГО ПРОГРАММИРОВАНИЯ ââîäèòü â ñîîòâåòñòâóþùèå ïîëÿ, äëÿ äðóãèõ – ìîæíî âûáèðàòü èç ñïèñêà. Çíà÷åíèÿ íåêîòîðûõ ñâîéñòâ ìîæíî èçìåíÿòü ïåðåòàñêèâàíèåì êíîïêè ïî ôîðìå èëè èçìåíåíèåì åå ðàçìåðîâ, èñïîëüçóÿ ìàðêåðû íà åå ãðàíèöàõ. Âñå ñâîéñòâà ôîðìû, êîòîðûå ìû ðàññìàòðèâàëè (Caption, Color, Height, Width, Top, Left, Name), åñòü è ó êíîïêè. Íî èçìåíåíèå çíà÷åíèÿ ñâîéñòâà Color, êîòîðîå óñòàíîâëåíî ïî óìîë÷àíèþ, íå èçìåíÿåò ñòàíäàðòíûé öâåò êíîïêè, çíà÷åíèå ñâîéñòâà Caption îïðåäåëÿåò òåêñò íà ñàìîé êíîïêå, à çíà÷åíèÿ ñâîéñòâ Top è Left îïðåäåëÿþò ðàññòîÿíèå âåðõíåé è ëåâîé ãðà- íèö êíîïêè íå îò ñîîòâåòñòâóþùèõ ãðàíèö ýêðàíà, êàê äëÿ ôîðìû, à îò ñîîòâåòñòâóþùèõ ãðàíèö ôîðìû, íà êîòîðîé ðàñïîëîæåíà ýòà êíîïêà. Ðàññìîòðèì åùå íåñêîëüêî ñâîéñòâ, êîòîðûå èìåþò è êíîïêà, è ôîðìà:  Enabled (àíãë. enabled – äîñòóïíûé) – åãî çíà÷åíèå îïðåäåëÿåò, äîñòó- ïåí ëè îáúåêò äëÿ îïåðàöèé ñ íèì. Ýòî ñâîéñòâî ìîæåò ïðèíèìàòü òîëüêî îäíî èç äâóõ çíà÷åíèé: True (àíãë. true – èñòèíà) – îáúåêò äî- ñòóïåí èëè False (àíãë. false – ëîæü) – îáúåêò íåäîñòóïåí.  Visible (àíãë. visible – âèäèìûé) – åãî çíà÷åíèå îïðåäåëÿåò, âèäèìûé ëè äàííûé îáúåêò â îêíå. Ýòî ñâîéñòâî ìîæåò òàêæå ïðèíèìàòü òîëü- êî îäíî èç äâóõ çíà÷åíèé: True – îáúåêò âèäèìûé èëè False – îáúåêò íåâèäèìûé.  Font (àíãë. font – øðèôò) – åãî çíà÷åíèå îïðåäåëÿåò çíà÷åíèÿ ñâîéñòâ øðèôòà, êîòîðûì áóäåò âûâîäèòüñÿ òåêñò íà îáúåêòå.  îòëè÷èå îò âñåõ ïðåäûäóùèõ ñâîéñòâ, ýòî ñâîéñòâî ÿâëÿåòñÿ êîìïëåêñíûì. Òàê åãî íà- Рис. 5.15. Кнопка на форме
  • 172.
    Ãëàâà 5 1 2172172172172172172172172172172172172172172172172172172172172172172172172172172172172172172172 çûâàþòïîòîìó, ÷òî îíî ñîñòîèò èç íåñêîëüêèõ ñâîéñòâ øðèôòà: Color, Height, Name, Size (àíãë. size – ðàçìåð) è äð. Çíà÷åíèå êàæäîãî èç íèõ ìîæíî èçìåíèòü, åñëè îòêðûòü èõ ñïèñîê âûáîðîì êíîïêè ñëåâà îò íàçâàíèÿ ñâîéñòâà Font, èëè â îêíå Øðèôò (ðèñ. 5.16), êîòîðîå îòêðû- âàåòñÿ âûáîðîì êíîïêè â ïðàâîé êðàéíåé ÷àñòè ñòðîêè Font. Ýòà êíîïêà ñòàíîâèòñÿ äîñòóïíîé, åñëè ñäåëàòü òåêóùèì ïîëå ýòîé ñòðîêè. Èçìåíèòü, íàïðèìåð, öâåò øðèôòà â õîäå èñïîëíåíèÿ ïðîåêòà ìîæíî êîìàí- äîé Button1.Text.Color : clBlue. Åñëè âûäåëèòü êíîïêó, òî íà âêëàä- êå Ñîáûòèÿ îêíà Èíñïåêòîð îáúåêòîâ ìîæíî, êàê è äëÿ ôîðìû, âûáðàòü ñî- áûòèå, äëÿ êîòîðîãî áóäåò ñîçäàíà çà- ãîòîâêà äëÿ òåêñòà ñîîòâåòñòâóþùåé ïðîöåäóðû – îáðàáîò÷èêà ýòîãî ñîáû- òèÿ. Êàê è äëÿ ôîðìû, ìîæíî ââåñòè â ýòó ïðîöåäóðó êîìàíäû èçìåíåíèÿ çíà- ÷åíèé ñâîéñòâ êíîïêè è ôîðìû è èñ- ïîëíèòü ñîçäàííûé ïðîåêò. Íà ðèñóíêå 5.17 ïðèâåäåí ïðèìåð îá- ðàáîò÷èêà ñîáûòèÿ Click äëÿ êíîïêè, ñîäåðæàùèé êîìàíäû:  çàäàíèÿ îòñòóïà 150 ïèêñåëåé ëåâîé ãðàíèöû êíîïêè îò ëåâîé ãðàíè- öû îêíà;  óâåëè÷åíèÿ íà 50 ïèêñåëåé îòñòóïà âåðõíåé ãðàíèöû êíîïêè îò âåðõ- íåé ãðàíèöû îêíà; Рис. 5.16. Окно Шрифт для установки значений свойств шрифта Рис. 5.17. Обработчик события Click для кнопки
  • 173.
    1 31731731731731731731731731731731731731731731731731731731731731731731731731731731731731731731733 ОСНОВЫ СОБЫТИЙНО-И ОБЪЕКТНО-ОРИЕНТИРОВАННОГО ПРОГРАММИРОВАНИЯ  íà êíîïêå;  âûâîäà íà êíîïêå óêàçàííîãî òåêñòà;  çàäàíèÿ äëÿ êíîïêè ðåæèìà «íåäîñòóïíà». ×òîáû ðàçìåñòèòü êíîïêó íà ôîðìå, íåîáõîäèìî ïîäâåñòè óêàçàòåëü ê åå èçîáðàæåíèþ íà âêëàäêå Standard îêíà ñðåäû Lazarus è äâàæäû ùåëêíóòü ëåâóþ êíîïêó ìûøè. Êíîïêà, êàê è ôîðìà, èìååò ñâîéñòâà Caption, Color, Height, Width, Top, Left, Name. Íî èçìåíåíèå çíà÷åíèÿ ñâîéñòâà Color, êîòîðîå óñòàíîâëåíî ïî óìîë÷àíèþ, íå èçìåíÿåò ñòàíäàðòíûé öâåò êíîïêè, çíà÷åíèå ñâîéñòâà Caption îïðåäåëÿåò òåêñò íà ñàìîé êíîïêå, à çíà÷åíèÿ ñâîéñòâ Top è Left îïðåäåëÿþò ðàññòîÿíèå âåðõíåé è ëåâîé ãðàíèö êíîïêè íå îò ñîîòâåòñòâó- þùèõ ãðàíèö ýêðàíà, êàê äëÿ ôîðìû, à îò ñîîòâåòñòâóþùèõ ãðàíèö ôîð- ìû, íà êîòîðîé ðàñïîëîæåíà ýòà êíîïêà. Êíîïêà, êàê è ôîðìà, èìååò òàêæå ñâîéñòâà:  Enabled – åãî çíà÷åíèå îïðåäåëÿåò, äîñòóïåí ëè îáúåêò äëÿ îïåðàöèé ñ íèì. Ýòî ñâîéñòâî ìîæåò ïðèíèìàòü òîëüêî îäíî èç äâóõ çíà÷åíèé: True (àíãë. true – èñòèíà) – îáúåêò äîñòóïåí èëè False (àíãë. false – íåäîñòàòîê, ëîæü) – îáúåêò íåäîñòóïåí;  Visible – åãî çíà÷åíèå îïðåäåëÿåò, âèäèìûé ëè äàííûé îáúåêò â îêíå. Ýòî ñâîéñòâî ìîæåò òàêæå ïðèíèìàòü òîëüêî îäíî èç äâóõ çíà÷åíèé: True – îáúåêò âèäèìûé èëè False – îáúåêò íåâèäèìûé.  Font – åãî çíà÷åíèå îïðåäåëÿåò çíà÷åíèå ñâîéñòâ øðèôòà, êîòîðûì áóäåò âûâîäèòüñÿ òåêñò íà îáúåêòå. Ýòî ñâîéñòâî ÿâëÿåòñÿ êîìïëåêñ- íûì. Òàê åãî íàçûâàþò ïîòîìó, ÷òî îíî ñîñòîèò èç íåñêîëüêèõ ñâîéñòâ øðèôòà: Color, Height, Name, Size è äð. Дайте ответы на вопросы 1. Êàê ðàçìåñòèòü êíîïêó íà ôîðìå? 2. Êàêèå ñâîéñòâà êíîïêè âû çíàåòå? 3. ×òî îïðåäåëÿþò çíà÷åíèÿ èçâåñòíûõ âàì ñâîéñòâ êíîïêè? 4. ×åì îòëè÷àåòñÿ èçìåíåíèå çíà÷åíèé ñâîéñòâà Color äëÿ ôîðìû è äëÿ êíîïêè? 5. ×åì îòëè÷àåòñÿ ñâîéñòâî Caption äëÿ ôîðìû è äëÿ êíîïêè? 6. ×åì îòëè÷àþòñÿ ñâîéñòâà Top è Left äëÿ ôîðìû è äëÿ êíîïêè? 7. Êàêèå çíà÷åíèÿ ìîãóò ïðèíèìàòü ñâîéñòâà êíîïêè Enabled è Visible? ×òî îïðåäåëÿåò êàæäîå èç ýòèõ çíà÷åíèé äëÿ êàæäîãî èç ýòèõ ñâîéñòâ? 8. Ïî÷åìó ñâîéñòâî Font íàçûâàþò êîìïëåêñíûì? Выполните задания 1. Ñîçäàéòå ïðîåêò, â êîòîðîì ñîáûòèå Click äëÿ êíîïêè óñòàíîâèò åå ðàçìåðû 40  30 ïèêñåëåé è èçìåíèò òåêñò íà êíîïêå íà íàçâàíèå âàøåãî ãîðîäà. Ñîõðàíèòå ïðîåêò â ïàïêå ñ èìåíåì Çàäàíèå 5.3.1, ñîçäàííîé â âàøåé ïàïêå. уууууууууууууууамое важное в этом пунктамое важное в этом пунктамое важное в этом пунктамое важное в этом пунктамое важное в этом пунктамое важное в этом пунктамое важное в этом пунктамое важное в этом пунктамое важное в этом пунктамое важное в этом пунктамое важное в этом пунктамое важное в этом пунктамое важное в этом пунктамое важное в этом пунктамое важное в этом пунктамое важное в этом пунктамое важное в этом пунктамое важное в этом пунктамое важное в этом пунктамое важное в этом пунктамое важное в этом пунктамое важное в этом пунктамое важное в этом пунктамое важное в этом пунктамое важное в этом пунктамое важное в этом пунктамое важное в этом пунктамое важное в этом пунктамое важное в этом пунктамое важное в этом пунктамое важное в этом пунктамое важное в этом пунктамое важное в этом пунктамое важное в этом пунктамое важное в этом пунктамое важное в этом пунктамое важное в этом пунктамое важное в этом пунктамое важное в этом пунктамое важное в этом пунктамое важное в этом пунктамое важное в этом пунктамое важное в этом пунктамое важное в этом пункт
  • 174.
    Ãëàâà 5 1 4174174174174174174174174174174174174174174174174174174174174174174174174174174174174174174174 2.Ñîçäàéòå ïðîåêò, â êîòîðîì ñîáûòèå KeyPress äëÿ êíîïêè óñòàíî- âèò åå ðàçìåðû 20  40 ïèêñåëåé è èçìåíèò òåêñò íà êíîïêå íà âàøå èìÿ. Ñîõðàíèòå ïðîåêò â ïàïêå ñ èìåíåì Çàäàíèå 5.3.2, ñîç- äàííîé â âàøåé ïàïêå. 3. Ñîçäàéòå ïðîåêò, â êîòîðîì ñîáûòèå MouseMove äëÿ êíîïêè èçìå- íèò òåêñò íà êíîïêå è óâåëè÷èò îòñòóï åå âåðõíåé ãðàíèöû íà 20 ïèêñåëåé. Ñîõðàíèòå ïðîåêò â ïàïêå ñ èìåíåì Çàäàíèå 5.3.3, ñîçäàííîé â âàøåé ïàïêå. 4. Ñîçäàéòå ïðîåêò, â êîòîðîì ñîáûòèå Click äëÿ êíîïêè èçìåíèò åå ðàçìåðû è óìåíüøèò îòñòóï åå ëåâîé ãðàíèöû íà 20 ïèêñåëåé. Ñî- õðàíèòå ïðîåêò â ïàïêå ñ èìåíåì Çàäàíèå 5.3.4, ñîçäàííîé â âàøåé ïàïêå. 5. Ñîçäàéòå ïðîåêò, â êîòîðîì ñîáûòèå Click äëÿ êíîïêè óñòàíîâèò åå ðàçìåðû 50  50 ïèêñåëåé, óñòàíîâèò êîðè÷íåâûé öâåò òåêñòà íà êíîïêå è èçìåíèò òåêñò íà êíîïêå íà «Ìîé ïðîåêò», à ñîáûòèå KeyPress ïåðåìåñòèò êíîïêó íà 30 ïèêñåëåé âïðàâî è íà 40 ïèêñå- ëåé âíèç. Ñîõðàíèòå ïðîåêò â ïàïêå ñ èìåíåì Çàäàíèå 5.3.5, ñîç- äàííîé â âàøåé ïàïêå. 6. Ñîçäàéòå ïðîåêò, â êîòîðîì ðàñïîëîæèòå íà ôîðìå òðè êíîïêè. Óñòàíîâèòå òàêèå çíà÷åíèÿ èõ ñâîéñòâ, ÷òîáû â íà÷àëå èñïîëíåíèÿ ïðîåêòà ïåðâàÿ êíîïêà áûëà âèäèìàÿ è äîñòóïíàÿ, âòîðàÿ – âèäè- ìàÿ è íåäîñòóïíàÿ, òðåòüÿ – íåâèäèìàÿ è íåäîñòóïíàÿ. Äëÿ êàæ- äîé êíîïêè ñîçäàéòå îáðàáîò÷èê ñîáûòèÿ Click, ÷òîáû:  âûáîð ïåðâîé êíîïêè äåëàë åå íåâèäèìîé è íåäîñòóïíîé, âòîðóþ êíîïêó – âèäèìîé è äîñòóïíîé, òðåòüþ êíîïêó – âèäèìîé è íå- äîñòóïíîé;  âûáîð âòîðîé êíîïêè äåëàë åå íåâèäèìîé è íåäîñòóïíîé, òðåòüþ êíîïêó – âèäèìîé è äîñòóïíîé, ïåðâóþ êíîïêó – âèäèìîé è íå- äîñòóïíîé;  âûáîð òðåòüåé êíîïêè äåëàë åå íåâèäèìîé è íåäîñòóïíîé, ïåð- âóþ êíîïêó – âèäèìîé è äîñòóïíîé, âòîðóþ êíîïêó – âèäèìîé è íåäîñòóïíîé. Ñîõðàíèòå ïðîåêò â ïàïêå ñ èìåíåì Çàäàíèå 5.3.6, ñîçäàííîé â âà- øåé ïàïêå. 5.4. МЕТКА5.4. МЕТКА 1. Êàêèå ñâîéñòâà êíîïêè âû çíàåòå? Êàê èçìåíèòü çíà÷åíèÿ ýòèõ ñâîéñòâ äî íà÷àëà èñïîëíåíèÿ ïðîåêòà è âî âðåìÿ åãî èñïîëíåíèÿ? 2. Êàêèå ñîáûòèÿ ìîãóò ïðîèçîéòè ñ êíîïêîé?  ÷åì çàêëþ÷àåòñÿ êàæäîå èç íèõ? 3. Êàêèå ðàçëè÷èÿ ñâîéñòâ êíîïêè è ôîðìû âû çíàåòå? МЕТКА, ЕЕ СВОЙСТВА И ОБРАБОТЧИКИ СОБЫТИЙ ДЛЯ МЕТКИ Åùå îäíèì êîìïîíåíòîì, êîòîðûé ìîæíî ðàçìåñòèòü íà ôîðìå, ÿâëÿåòñÿ ìåòêà. Ýòîò êîìïîíåíò èñïîëüçóåòñÿ äëÿ âûâîäà òåêñòîâûõ ñîîáùåíèé.
  • 175.
    11751751751751751751751751751751751751751751751751751751751751751751751751751751751751751751755 ОСНОВЫ СОБЫТИЙНО- ИОБЪЕКТНО-ОРИЕНТИРОВАННОГО ПРОГРАММИРОВАНИЯ ×òîáû ðàçìåñòèòü ìåòêó íà ôîðìå, ñëåäóåò ïîäâåñòè óêàçàòåëü ê êíîïêå TLabel (àíãë. label – ìåòêà) íà âêëàäêå Standard îêíà ñðåäû Lazarus è äâàæäû ùåëêíóòü ëåâóþ êíîïêó ìûøè. Ïîñëå ýòîãî ìåòêà ïîÿâèòñÿ â âåðõíåé ëåâîé ÷àñòè ôîðìû (ðèñ. 5.18), à åå èìÿ äîáàâèòñÿ â ñïèñîê êîìïî- íåíòîâ ïðîåêòà â ïîëå Êîìïîíåíòû îêíà Èíñïåêòîð îáúåêòîâ. Ïðè íåîáõî- äèìîñòè ìåòêó ìîæíî ïåðåòàùèòü â ëþáîå ìåñòî ôîðìû. Рис. 5.18. Метка на форме Âûäåëèòü ìåòêó ìîæíî, âûáðàâ åå íà ôîðìå èëè âûáðàâ åå èìÿ â ïîëå Êîìïîíåíòû îêíà Èíñïåêòîð îáúåêòîâ. Ïðè âûáðàííîé ìåòêå íà âêëàäêå Ñâîéñòâà ýòîãî îêíà îòîáðàæàåòñÿ ñïèñîê åå ñâîéñòâ è èõ çíà÷åíèé. Çíà- ÷åíèÿ ñâîéñòâ ìåòêè ìîæíî èçìåíÿòü. Äëÿ íåêîòîðûõ ñâîéñòâ èõ çíà÷åíèÿ íåîáõîäèìî ââîäèòü â ñîîòâåòñòâóþùèå ïîëÿ, äëÿ äðóãèõ – ìîæíî âûáè- ðàòü èç ñïèñêà. Çíà÷åíèÿ íåêîòîðûõ ñâîéñòâ ìîæíî òàêæå èçìåíÿòü ïåðå- òàñêèâàíèåì ìåòêè ïî ôîðìå. Ñâîéñòâà ìåòêè Top, Left, Name, Enabled, Visible, Font àíàëîãè÷íû ñî- îòâåòñòâóþùèì ñâîéñòâàì êíîïêè. Çíà÷åíèå ñâîéñòâà Color ìåòêè îïðåäå- ëÿåò öâåò åå ôîíà. Èçìåíåíèå çíà÷åíèÿ ýòîãî ñâîéñòâà ïðèâîäèò ê èçìåíå- íèþ öâåòà ôîíà ìåòêè, êàê ýòî ïðîèñõîäèò äëÿ ôîðìû.  îòëè÷èå îò ôîðìû è êíîïêè, çíà÷åíèÿ ñâîéñòâ Height è Width äëÿ ìåòêè íåëüçÿ èçìåíèòü íà âêëàäêå Ñâîéñòâà èëè èñïîëüçóÿ óêàçàòåëü. Âûñîòà è øèðèíà ìåòêè îïðåäåëÿþòñÿ òåêñòîì, íàõîäÿùèìñÿ â íåé. Åñëè èçìåíèòü òåêñò â ïîëå Caption, òî â çàâèñèìîñòè îò åãî äëèíû èçìåíèòñÿ øèðèíà ìåòêè.
  • 176.
    Ãëàâà 5 1 61761761761761761761761761761761761761761761761761761761761761761761761761761761761761761761766 Òåêñòìåòêè ìîæíî ââîäèòü è ðåäàê- òèðîâàòü êàê â ïîëå Caption, òàê è â îêíå Äèàëîã ââîäà ñòðîê (ðèñ. 5.19).  ýòîì îêíå ìîæíî çàäàâàòü òàêæå è ìíîãîñòðî÷íûå òåêñòû â ìåòêå. Åñëè âûäåëèòü ìåòêó, òî íà âêëàäêå Ñîáûòèÿ îêíà Èíñïåêòîð îáúåêòîâ ìîæíî, êàê è äëÿ ôîðìû è êíîïêè, âû- áðàòü ñîáûòèå, äëÿ êîòîðîãî ñèñòåìà ñîçäàñò çàãîòîâêó ïðîöåäóðû – îáðàáîò- ÷èêà ýòîãî ñîáûòèÿ (ðèñ. 5.20). Êàê è äëÿ ôîðìû è êíîïêè, ìîæíî ââåñòè â ýòó ïðîöåäóðó êîìàíäû èçìåíåíèÿ çíà- ÷åíèé ñâîéñòâ ìåòêè, à òàêæå èñïîë- íèòü ñîçäàííûé ïðîåêò. Ïðèâåäåííàÿ íà ðèñóíêå 5.20 ïðîöåäóðà – îáðàáîò÷èê ñîáûòèÿ Click äëÿ ìåòêè – ñîäåðæèò êîìàíäû:  óâåëè÷åíèÿ íà 20 ïèêñåëåé îòñòóïà âåðõíåé ãðàíèöû ìåòêè îò âåðõ- íåé ãðàíèöû îêíà;  çàäàíèÿ ñåðîãî ôîíà ìåòêè;  çàäàíèÿ ðàçìåðà 14 øðèôòà äëÿ âûâîäà òåêñòà ìåòêè;  çàäàíèÿ êðàñíîãî öâåòà øðèôòà äëÿ âûâîäà òåêñòà ìåòêè;  âûâîäà â ìåòêó óêàçàííîãî òåêñòà. Ðåçóëüòàò èñïîëíåíèÿ ýòîé ïðîöåäóðû ïðèâåäåí íà ðèñóíêå 5.21. Рис. 5.20. Обработчик события Click для метки Рис. 5.19. Задание текста метки в окне Диалог ввода строк
  • 177.
    1177177177177177177177177177177177177177177177177177177177177177177177177177177177177177177177 ОСНОВЫ СОБЫТИЙНО- ИОБЪЕКТНО-ОРИЕНТИРОВАННОГО ПРОГРАММИРОВАНИЯ Рис. 5.21. Результат исполнения процедуры, приведенной на рисунке 5.20 Чтобы в команде вывода текста в метку текст в необходимом месте переносился на новую строку, следует вставить в команду символ перехода на новую строку (#13).у р у ( ) Например, если в приведенном на рисунке 5.20 примере команду вывода текста в метку изменить на следующую:ду щу Label1.Caption := ’Я ученик 8 класса школы № 1’ + #13 + ’города Кременчуг’;, то результат ис- полнения этой процедуры будет выглядеть, как на ке 5.22. êà – ýòî êîìïîíåíò, êîòîðûé èñïîëüçóåòñÿ äëÿ âûâîäà òåêñòîâûõ ñîîáùåíèé. ×òîáû ðàçìåñòèòü ìåòêó íà ôîðìå, ñëåäóåò ïîäâåñòè óêàçàòåëü ê êíîïêå TLabel íà âêëàäêå Standard îêíà ñðåäû Lazarus è äâàæäû ùåëêíóòü ëåâóþ êíîïêó ìûøè. Ñâîéñòâà ìåòêè Top, Left, Name, Enabled, Visible, Font àíàëîãè÷íû ñî- îòâåòñòâóþùèì ñâîéñòâàì êíîïêè. Çíà÷åíèå ñâîéñòâà Color ìåòêè îïðåäå- ëÿåò öâåò åå ôîíà. Èçìåíåíèå çíà÷åíèÿ ýòîãî ñâîéñòâà ïðèâîäèò ê èçìåíå- íèþ öâåòà ôîíà ìåòêè, êàê ýòî ïðîèñõîäèò äëÿ ôîðìû.  îòëè÷èå îò ôîðìû è êíîïêè, çíà÷åíèÿ ñâîéñòâ Height è Width äëÿ ìåòêè íåëüçÿ èçìåíèòü íà âêëàäêå Ñâîéñòâà èëè èñïîëüçóÿ óêàçàòåëü. Âûñîòà è øèðèíà ìåòêè îïðåäåëÿþòñÿ òåêñòîì, ðàñïîëîæåííûì â ýòîé ìåòêå. Åñëè èçìåíèòü òåêñò â ïîëå Caption, òî â çàâèñèìîñòè îò äëèíû èç- ìåíèòñÿ øèðèíà ìåòêè. Òåêñò ìåòêè ìîæíî ââîäèòü è ðåäàêòèðîâàòü êàê â ïîëå Caption, òàê è â îêíå Äèàëîã ââîäà ñòðîê. Âûäåëèòü ìåòêó ìîæíî, âûáðàâ åå íà ôîðìå èëè âûáðàâ åå èìÿ â ïîëå Êîìïîíåíòû îêíà Èíñïåêòîð îáúåêòîâ. Åñëè âûäåëèòü ìåòêó, òî íà âêëàäêå Ñîáûòèÿ îêíà Èíñïåêòîð îáúåêòîâ ìîæíî âûáðàòü ñîáûòèå, äëÿ êîòîðîãî ñèñòåìà ñîçäàñò çàãîòîâêó ïðîöåäó- ðû – îáðàáîò÷èêà ýòîãî ñîáûòèÿ. Для тех, кто хочет знать больше Рис. 5.22. Результат испол- нения процедуры, приведен- ной на рисунке 5.20, с переносом текста уууууууууууууууамое важное в этом пунктамое важное в этом пунктамое важное в этом пунктамое важное в этом пунктамое важное в этом пунктамое важное в этом пунктамое важное в этом пунктамое важное в этом пунктамое важное в этом пунктамое важное в этом пунктамое важное в этом пунктамое важное в этом пунктамое важное в этом пунктамое важное в этом пунктамое важное в этом пунктамое важное в этом пунктамое важное в этом пунктамое важное в этом пунктамое важное в этом пунктамое важное в этом пунктамое важное в этом пунктамое важное в этом пунктамое важное в этом пунктамое важное в этом пунктамое важное в этом пунктамое важное в этом пунктамое важное в этом пунктамое важное в этом пунктамое важное в этом пунктамое важное в этом пунктамое важное в этом пунктамое важное в этом пунктамое важное в этом пунктамое важное в этом пунктамое важное в этом пунктамое важное в этом пунктамое важное в этом пунктамое важное в этом пунктамое важное в этом пунктамое важное в этом пунктамое важное в этом пунктамое важное в этом пунктамое важное в этом пунктамое важное в этом пункта ое ва ое в это теа ое ва ое в это те
  • 178.
    Ãëàâà 5 1 81781781781781781781781781781781781781781781781781781781781781781781781781781781781781781781788 Дайтеответы на вопросы 1. Äëÿ ÷åãî èñïîëüçóåòñÿ ìåòêà? 2. Êàê ðàçìåñòèòü ìåòêó íà ôîðìå? 3. ×òî îïðåäåëÿþò çíà÷åíèÿ ñâîéñòâ Top, Left, Name äëÿ ìåòêè? 4. ×òî îïðåäåëÿþò çíà÷åíèÿ ñâîéñòâ Enabled è Visible äëÿ ìåòêè? 5. ×òî îïðåäåëÿþò çíà÷åíèÿ êîìïëåêñíîãî ñâîéñòâà Font äëÿ ìåòêè? 6. ×åì îòëè÷àåòñÿ ñâîéñòâî Color äëÿ ìåòêè è äëÿ êíîïêè? 7. ×åì îòëè÷àþòñÿ ñâîéñòâà Top è Left äëÿ ìåòêè è äëÿ ôîðìû? 8. ×åì îòëè÷àþòñÿ ñâîéñòâà Height è Width äëÿ ìåòêè è äëÿ ôîðìû? 9. Êàê èçìåíèòü òåêñò â ìåòêå? Выполните задания 1. Ñîçäàéòå ïðîåêò, â êîòîðîì ñîáûòèå Click äëÿ ìåòêè óñòàíîâèò 120 ïèêñåëåé îòñòóï åå âåðõíåé ãðàíèöû îò âåðõíåé ãðàíèöû îêíà è èçìåíèò òåêñò â ìåòêå íà íàçâàíèå óëèöû, íà êîòîðîé íàõîäèòñÿ âàøà øêîëà. Ñîõðàíèòå ïðîåêò â ïàïêå ñ èìåíåì Çàäàíèå 5.4.1, ñîçäàííîé â âàøåé ïàïêå. 2. Ñîçäàéòå ïðîåêò, â êîòîðîì ñîáûòèå KeyPress äëÿ ìåòêè óñòàíîâèò 80 ïèêñåëåé îòñòóï åå ëåâîé ãðàíèöû îò ëåâîé ãðàíèöû îêíà è èç- ìåíèò òåêñò â ìåòêå íà âàøå èìÿ. Ñîõðàíèòå ïðîåêò â ïàïêå ñ èìå- íåì Çàäàíèå 5.4.2, ñîçäàííîé â âàøåé ïàïêå. 3. Ñîçäàéòå ïðîåêò, â êîòîðîì ñîáûòèå MouseMove äëÿ ìåòêè èçìåíèò òåêñò â íåé, óñòàíîâèò êðàñíûé öâåò òåêñòà è óâåëè÷èò îòñòóï ìåòêè îò âåðõíåé ãðàíèöû îêíà íà 20 ïèêñåëåé. Ñîõðàíèòå ïðîåêò â ïàïêå ñ èìåíåì Çàäàíèå 5.4.3, ñîçäàííîé â âàøåé ïàïêå. 4. Ñîçäàéòå ïðîåêò, â êîòîðîì ñîáûòèå Click äëÿ ìåòêè óìåíüøèò åå îòñòóï îò ëåâîé ãðàíèöû îêíà íà 20 ïèêñåëåé, óñòàíîâèò ðàçìåð øðèôòà 12, öâåò øðèôòà ñèíèé è âûâåäåò â ìåòêó íàçâàíèå âàøåé øêîëû. Ñîõðàíèòå ïðîåêò â ïàïêå ñ èìåíåì Çàäàíèå 5.4.4, ñîçäàí- íîé â âàøåé ïàïêå. 5. Ñîçäàéòå ïðîåêò, â êîòîðîì ñîáûòèå Click äëÿ ìåòêè óñòàíîâèò êî- ðè÷íåâûé öâåò ôîíà è èçìåíèò òåêñò â ìåòêå íà «Ìîé ïðîåêò», à ñîáûòèå KeyPress äëÿ ìåòêè ïåðåìåñòèò åå íà 30 ïèêñåëåé âïðàâî è íà 40 ïèêñåëåé âíèç. Ñîõðàíèòå ïðîåêò â ïàïêå ñ èìåíåì Çàäà- íèå 5.4.5, ñîçäàííîé â âàøåé ïàïêå. 6. Ñîçäàéòå ïðîåêò, â êîòîðîì ñîáûòèå Click äëÿ êíîïêè ïåðåìåñòèò åå íà 60 ïèêñåëåé âïðàâî è íà 10 ïèêñåëåé ââåðõ è âûâåäåò â ìåòêó âàøó ôàìèëèþ è èìÿ çåëåíûì öâåòîì íà ñåðîì ôîíå. Ñîõðàíèòå ïðîåêò â ïàïêå ñ èìåíåì Çàäàíèå 5.4.6, ñîçäàííîé â âàøåé ïàïêå. 7. Ñîçäàéòå ïðîåêò, â êîòîðîì ñîáûòèå Click äëÿ êíîïêè ïåðåìåñòèò îêíî íà 60 ïèêñåëåé âïðàâî è íà 80 ïèêñåëåé ââåðõ è âûâåäåò â ìåò- êó âàøó ôàìèëèþ è èìÿ ñåðûì öâåòîì íà çåëåíîì ôîíå. Ñîõðàíèòå ïðîåêò â ïàïêå ñ èìåíåì Çàäàíèå 5.4.7, ñîçäàííîé â âàøåé ïàïêå.
  • 179.
    1 91791791791791791791791791791791791791791791791791791791791791791791791791791791791791791791799 ОСНОВЫ СОБЫТИЙНО-И ОБЪЕКТНО-ОРИЕНТИРОВАННОГО ПРОГРАММИРОВАНИЯ ÏÐÀÊÒÈ×ÅÑÊÀß ÐÀÁÎÒÀ № 9 «Создание программы с кнопками и метками» Âíèìàíèå! Ðàáîòàÿ ñ êîìïüþòåðîì, ñîáëþäàéòå ïðàâèëà áåçîïàñíî- ñòè è ñàíèòàðíî-ãèãèåíè÷åñêèå íîðìû. 1. Îòêðîéòå îêíî ñðåäû Lazarus. 2. Ðàçìåñòèòå íà ôîðìå äâå êíîïêè è ìåòêó. 3. Óñòàíîâèòå ñëåäóþùèå çíà÷åíèÿ ñâîéñòâ ïåðâîé êíîïêè: øèðèíà – 60 ïèêñåëåé; âûñîòà – 20 ïèêñåëåé; îòñòóï îò ëåâîé ãðàíèöû ôîðìû – 120 ïèêñåëåé; îòñòóï îò âåðõíåé ãðàíèöû ôîðìû – 100 ïèêñåëåé; òåêñò íà êíîïêå – Ôîðìà. 4. Óñòàíîâèòå ñëåäóþùèå çíà÷åíèÿ ñâîéñòâ âòîðîé êíîïêè: øèðèíà – 100 ïèêñåëåé; âûñîòà – 30 ïèêñåëåé; îòñòóï îò ëåâîé ãðàíèöû ôîðìû – 300 ïèêñåëåé; îòñòóï îò âåðõíåé ãðàíèöû ôîðìû – 100 ïèêñåëåé; òåêñò íà êíîïêå – Ìåòêà. 5. Óñòàíîâèòå ñëåäóþùèå çíà÷åíèÿ ñâîéñòâ ìåòêè: øèðèíà – 120 ïèêñåëåé; âûñîòà – 40 ïèêñåëåé; îòñòóï îò ëåâîé ãðàíèöû ôîðìû – 150 ïèêñåëåé; îòñòóï îò âåðõíåé ãðàíèöû ôîðìû – 200 ïèêñåëåé; òåêñò â ìåòêå – íàçâàíèå âàøåãî êëàññà. 6. Ñîõðàíèòå ïðîåêò â ïàïêå ñ èìåíåì Ïðàêòè÷åñêàÿ 9_1, ñîçäàííîé â âàøåé ïàïêå. 7. Èñïîëíèòå ïðîåêò. 8. Çàêðîéòå îêíî èñïîëíåíèÿ ïðîåêòà. 9. Ñîçäàéòå îáðàáîò÷èê ñîáûòèÿ Click äëÿ ïåðâîé êíîïêè, èñïîëíåíèå êîòîðîãî óñòàíîâèò øèðèíó ôîðìû 800 ïèêñåëåé, âûñîòó ôîðìû 400 ïèêñåëåé, öâåò ôîíà ôîðìû çåëåíûé, øèðèíó ýòîé êíîïêè 200 ïèêñåëåé, óâåëè÷èò åå âûñîòó íà 10 ïèêñåëåé, ïåðåìåñòèò åå íà 50 ïèêñåëåé âëåâî è íà 30 ïèêñåëåé ââåðõ, ñäåëàåò åå íåäîñòóïíîé. 10. Ñîçäàéòå îáðàáîò÷èê ñîáûòèÿ MouseMove äëÿ âòîðîé êíîïêè, âûïîë- íåíèå êîòîðîãî óñòàíîâèò êðàñíûé öâåò ôîíà ìåòêè, îòñòóï ìåòêè îò âåðõíåé ãðàíèöû îêíà 200 ïèêñåëåé, óìåíüøèò îòñòóï ìåòêè îò ëå- âîé ãðàíèöû îêíà íà 50 ïèêñåëåé, óñòàíîâèò öâåò òåêñòà êðàñíûé è âûâåäåò â ìåòêó òåêñò «Ìû èçó÷àåì ÿçûê ïðîãðàììèðîâàíèÿ Object Pascal!». 11. Ñîõðàíèòå íîâóþ âåðñèþ ïðîåêòà. 12. Èñïîëíèòå íîâóþ âåðñèþ ïðîåêòà. 13. Çàêðîéòå îêíî èñïîëíåíèÿ ïðîåêòà. 14. Çàêðîéòå îêíî ñðåäû Lazarus.
  • 180.
    Ãëàâà 6ÃÃÃÃÃÃÃÃÃÃÃÃÃÃÃà 66666666666666666ÃÃÃÃÃÃÃÃÃÃÃÃÃÃÃÃÃÃÃÃÃÃÃÃëëëëëëëëëëëëëëëëëëëëëëëàààààâââââââàààààààààààààà6666666666666 111811818181188888811188880000000001118118181811888888111888800000000011111111811111888888188118880000000000001111181118888818118881 0000000000011111118118188881180000000000011111118111818888118818000000000001811118111111888888188881118111188000000000000000181111818111181888188111818881188000000000000000011111811811111818888888118188800000000000000018111818181811118188188888881181881888811880000000000000000000000001181811818111188888818188811818888000000000000000001818181181811118888881818188118181888000000000000000000181118181811118888818188181881811188888000000000000000000001811811818111818888188811118888811800000000000000000000018181181118111181818888188818881118811180000000000000000000018181811181118181818188811181111800000000000000000001818188188181111888181881181188118000000000000000000018181811881118818888818881111800000000000018118188111118181888111811118000000000000181118111181111888881111881 000000000000001818111818111811188888118000000000000181811181811181118818188118118000000000000018181111111818188811188000000000000181811118111888811111111800000000018181111181118881111180000000111811111118181818818811 00000001118181111118181818181881111 0000000001181811111818181888181 000000001181811111818181888181111 0000000000018111111818181181 0000000001811111181818111818000000111111818181118000000111811181881 0000  ýòîé ãëàâå âû óçíàåòå: î íàñòðîéêå ïðîåêòîâ î ïåðåìåííûõ è èõ ñâîéñòâàõ î êîìïîíåíòàõ ïîëå, ôëàæîê, ïîëå ñ ðàñêðûâàþùèìñÿ ñïèñêîì, èõ ñâîéñòâàõ è èñïîëüçîâàíèè î ïåðåìåííûõ âåëè÷èíàõ è êîíñòàíòàõ, èõ ñâîéñòâàõ î ñîçäàíèè ãðàôè÷åñêèõ îáúåêòîâ â õîäå èñïîëíåíèÿ ïðîåêòîâ îá èñïîëüçîâàíèè â ïðîåêòàõ âåòâëåíèÿ, öèêëîâ ñî ñ÷åò÷èêîì è ñ ïðåäóñëîâèåì
  • 181.
    1811811811811811811811811811811811811811811811811811811811811811811811811811811811811811811811818 АЛГОРИТМЫ РАБОТЫ СОБЪЕКТАМИ И ВЕЛИЧИНАМИ 6.1. ПОЛЕ. ВЕЛИЧИНЫ, ПОСТОЯННЫЕ6.1. ПОЛЕ. ВЕЛИЧИНЫ, ПОСТОЯННЫЕ И ПЕРЕМЕННЫЕ ВЕЛИЧИНЫ.И ПЕРЕМЕННЫЕ ВЕЛИЧИНЫ. СВОЙСТВА ПЕРЕМЕННЫХСВОЙСТВА ПЕРЕМЕННЫХ 1. Äëÿ ÷åãî èñïîëüçóåòñÿ êîìàíäà ïðèñâàèâàíèÿ? Êàêîé âèä ìîæåò èìåòü ýòà êîìàíäà? 2. Êàêèå ñâîéñòâà èìååò êîìïîíåíò ìåòêà? ×òî îïðåäåëÿþò çíà÷åíèÿ ýòèõ ñâîéñòâ? 3. Êàêèå ñâîéñòâà èìååò êîìïîíåíò êíîïêà? ×òî îïðåäåëÿþò çíà÷åíèÿ ýòèõ ñâîéñòâ? ПОЛЕ, ЕГО СВОЙСТВА И ОБРАБОТЧИКИ СОБЫТИЙ ДЛЯ ПОЛЯ Åùå îäíèì êîìïîíåíòîì, êîòîðûé ìîæíî ðàçìåñòèòü íà ôîðìå, ÿâëÿåò- ñÿ ïîëå. Ïîëå – ýòî êîìïîíåíò, êîòîðûé èñïîëüçóåòñÿ äëÿ ââîäà äàííûõ. ×òîáû ðàçìåñòèòü ïîëå íà ôîðìå, íåîáõîäèìî ïîäâåñòè óêàçàòåëü ê êíîïêå TEdit (àíãë. edit – ðåäàêòèðîâàòü) íà âêëàäêå Standard îêíà ñðåäû Lazarus è äâàæäû ùåëêíóòü ëåâóþ êíîïêó ìûøè. Ïîñëå ýòîãî ïîëå ïîÿâèòñÿ â âåðõíåé ëåâîé ÷àñòè ôîðìû (ðèñ. 6.1), à åãî èìÿ äîáàâèòñÿ â ñïèñîê êîìïîíåíòîâ ïðîåêòà â ïîëå Êîìïîíåíòû îêíà Èíñïåêòîð îáúåê- òîâ. Ïðè íåîáõîäèìîñòè ïîëå ìîæíî ïåðåòàùèòü â ëþáîå ìåñòî ôîðìû. Âûäåëèòü ïîëå ìîæíî, âûáðàâ åãî íà ôîðìå èëè âûáðàâ åãî èìÿ â ïîëå Êîìïîíåíòû îêíà Èíñïåêòîð îáúåêòîâ. Ïðè âûáðàííîì ïîëå ñïèñîê åãî ñâîéñòâ è èõ çíà÷åíèé îòîáðàæàåòñÿ íà âêëàäêå Ñâîéñòâà ýòîãî îêíà. Çíà- ÷åíèÿ ñâîéñòâ ïîëÿ ìîæíî èçìåíÿòü. Äëÿ íåêîòîðûõ ñâîéñòâ èõ çíà÷åíèÿ íåîáõîäèìî ââîäèòü â ñîîòâåòñòâóþùèå ïîëÿ íà âêëàäêå Ñâîéñòâà, äëÿ Рис. 6.1. Поле на форме
  • 182.
    Ãëàâà 6 1821821821821821821821821821821821821821821821821821821821821821821821821821821821821821821828 íåêîòîðûõ –ìîæíî âûáèðàòü èç ñïèñêà. Èõ ìîæíî òàêæå èçìåíÿòü ïåðå- òàñêèâàíèåì ïîëÿ ïî ôîðìå èëè ìàðêåðîâ íà åãî ãðàíèöàõ. Ñâîéñòâà ïîëÿ Top, Left, Name, Color, Enabled, Visible, Font àíàëîãè÷- íû ñîîòâåòñòâóþùèì ñâîéñòâàì ìåòêè. Êàê è äëÿ ôîðìû, è äëÿ êíîïêè, çíà÷åíèÿ ñâîéñòâ ïîëÿ Height è Width ìîæíî èçìåíèòü èëè íà âêëàäêå Ñâîéñòâà, èëè ïåðåòàñêèâàíèåì ñïåöèàëüíûõ ìàðêåðîâ íà ãðàíèöàõ ïîëÿ. Òåêñò â ïîëå ÿâëÿåòñÿ çíà÷åíèåì åãî ñâîéñòâà Text (àíãë. text – òåêñò). Åãî ìîæíî ââîäèòü è ðåäàêòèðîâàòü â ñîîòâåòñòâóþùåì ïîëå âêëàäêè Ñâîé- ñòâà. ×àñòî ïåðåä íà÷àëîì èñïîëíåíèÿ ïðîåêòà çíà÷åíèå ýòîãî ñâîéñòâà öåëåñîîáðàçíî ñäåëàòü ïóñòûì. Åñëè âûäåëèòü ïîëå, òî íà âêëàäêå Ñîáûòèÿ îêíà Èíñïåêòîð îáúåêòîâ ìîæíî, êàê è äëÿ ðàññìîòðåííûõ ðàíåå êîìïîíåíòîâ, âûáðàòü ñîáûòèå, äëÿ êîòîðîãî ñèñòåìà ñîçäàñò çàãîòîâêó ïðîöåäóðû – îáðàáîò÷èêà ýòîãî ñîáûòèÿ. Ïðèâåäåííàÿ íà ðèñóíêå 6.2 ïðîöåäóðà – îáðàáîò÷èê ñîáûòèÿ Click äëÿ ïîëÿ – ñîäåðæèò êîìàíäû:  óìåíüøåíèÿ íà 20 ïèêñåëåé îòñòóïà âåðõíåé ãðàíèöû ïîëÿ îò âåðõ- íåé ãðàíèöû îêíà;  çàäàíèÿ æåëòîãî ôîíà ïîëÿ;  çàäàíèÿ ðàçìåðà 12 øðèôòà äëÿ òåêñòà â ïîëå;  çàäàíèÿ êðàñíîãî öâåòà øðèôòà äëÿ òåêñòà â ïîëå;  âûâîäà òåêñòà, ââåäåííîãî â ïîëå, â íàäïèñü è â îêíî ñîîáùåíèé. Ïîñëå çàïóñêà ïðîåêòà íà èñïîëíåíèå ìîæíî ââåñòè â ïîëå ïðîèçâîëü- íûé òåêñò (íà ðèñ. 6.3 â ïîëå ââåäåí òåêñò «Ðàáîòàåì ñ ïîëåì»), óñòàíîâèòü óêàçàòåëü íà ïîëå è ùåëêíóòü ëåâóþ êíîïêó ìûøè. Ðåçóëüòàò èñïîëíåíèÿ ïðîöåäóðû – îáðàáîò÷èêà ñîáûòèÿ Click äëÿ ïîëÿ – ïðèâåäåí íà ðèñóí- êå 6.4. Íåñìîòðÿ íà òî ÷òî îñíîâíîå íàçíà÷åíèå ïîëÿ – ââîä äàííûõ, îíî ìîæåò èñïîëüçîâàòüñÿ è äëÿ âûâîäà äàííûõ. Äëÿ ýòîãî â õîäå èñïîëíåíèÿ ïðîåêòà çíà÷åíèþ åãî ñâîéñòâà Text ñëåäóåò ïðèñâîèòü îïðåäåëåííûé òåêñò. Íàïðè- Рис. 6.2. Обработчик события Click для поля
  • 183.
    18318318318318318318318318318318318318318318318318318318318318318318318318318318318318318318318383 АЛГОРИТМЫ РАБОТЫ СОБЪЕКТАМИ И ВЕЛИЧИНАМИ ìåð, Edit1.Text : ’Ìû – ó÷åíèêè 8 êëàññà’. Åñëè øèðèíà ïîëÿ áóäåò ìåíüøå äëèíû òåêñòà, òî, â îòëè÷èå îò ìåòêè, øèðèíà ïîëÿ íå óâåëè÷èòñÿ è ÷àñòü òåêñòà áóäåò íàõîäèòüñÿ çà ïðåäåëàìè ïîëÿ è áóäåò íåâèäèìà ïîëüçîâàòåëþ. ВЕЛИЧИНЫ. ПОСТОЯННЫЕ И ПЕРЕМЕННЫЕ ВЕЛИЧИНЫ Èíôîðìàòèêà, ìàòåìàòèêà, ôèçèêà è äðóãèå íàóêè èñïîëüçóþò âåëè÷èíû. Âåëè÷èíà – ýòî êîëè÷åñòâåííî âûðàæåííîå çíà÷åíèå ñâîéñòâà îáúåêòà. Ïðèìåðàìè âåëè÷èí â èíôîðìàòèêå ÿâëÿþòñÿ, íàïðèìåð, øèðèíà è âû- ñîòà îêíà, öâåò åãî ôîíà, íàäïèñü íà êíîïêå, åå ðàñïîëîæåíèå íà ôîðìå è äð. Ïðèìåðàìè âåëè÷èí â ìàòåìàòèêå ÿâëÿþòñÿ äëèíà è øèðèíà ïðÿìî- óãîëüíèêà, åãî ïëîùàäü, ìåðà óãëà è äð. Ïðèìåðàìè âåëè÷èí â ôèçèêå ÿâëÿþòñÿ ðàññòîÿíèå, âðåìÿ, ñêîðîñòü, ïëîòíîñòü âåùåñòâà è äð. Âåëè÷èíó, çíà÷åíèå êîòîðîé íå èçìåíÿåòñÿ, íàçûâàþò ïîñòîÿííîé âå- ëè÷èíîé, èëè êîíñòàíòîé. Ïðèìåðîì ìàòåìàòè÷åñêîé êîíñòàíòû ÿâëÿåòñÿ, íàïðèìåð, ÷èñëî . Âû çíàåòå, ÷òî ïðèáëèæåííîå çíà÷åíèå ýòîãî ÷èñëà ðàâíî 3,1416. Ïðèìåðàìè ôèçè÷åñêèõ êîíñòàíò ÿâëÿþòñÿ ïëîòíîñòè âåùåñòâ, íàïðèìåð ïëîòíîñòü âîçäóõà ïðèáëèæåííî ðàâíà 1,293 êã/ì3 . Âåëè÷èíó, çíà÷åíèå êîòîðîé ìîæåò èçìåíÿòüñÿ, íàçûâàþò ïåðåìåííîé âåëè÷èíîé, èëè ïåðåìåííîé. ИСПОЛЬЗОВАНИЕ ПОЛЯ ДЛЯ ВВОДА ЧИСЕЛ Ñîçäàäèì ïðîåêò, â êîòîðîì áóäåò âû÷èñëÿòüñÿ ñóììà äâóõ ïðîèçâîëü- íûõ äåéñòâèòåëüíûõ ÷èñåë. Ðàçìåñòèì íà ôîðìå äâà ïîëÿ, â êîòîðûå ïîëüçîâàòåëü ïðè èñïîëíåíèè ïðîåêòà áóäåò ââîäèòü ñëàãàåìûå, ìåòêó äëÿ âûâîäà ñóììû è êíîïêó, ïî- ñëå âûáîðà êîòîðîé áóäåò ïðîèñõîäèòü ñëîæåíèå ââåäåííûõ â ïîëÿ ÷èñåë è âûâîä ñóììû â ìåòêó. Ôîðìà äëÿ òàêîãî ïðîåêòà ñ ðàçìåùåííûìè íà íåé âûøåóêàçàííûìè îáúåêòàìè, à òàêæå ïðîöåäóðà äëÿ ñëîæåíèÿ äâóõ äåéñòâèòåëüíûõ ÷èñåë ïðèâåäåíû íà ðèñóíêå 6.5. Ðàññìîòðèì ïðèâåäåííóþ ïðîöåäóðó. Õîòÿ ïîëüçîâàòåëü âî âðåìÿ èñïîëíåíèÿ ïðîåêòà ââîäèò â ïîëÿ ÷èñëà, ñèñòåìà âîñïðèíèìàåò èõ êàê òåêñòû. Ýòè òåêñòû ÿâëÿþòñÿ çíà÷åíèÿìè ñâîéñòâà Text ïîëåé ñ èìåíàìè Edit1 è Edit2. Ïîýòîìó ïåðâûå äâå êîìàíäû Рис. 6.4. Окно исполнения проекта после наступления события Click для поля Рис. 6.3. Окно исполнения проекта после ввода текста в поле и до наступления события Click для поля
  • 184.
    Ãëàâà 6 1841841841841841841841841841841841841841841841841841841841841841841841841841841841841841841848 ïðîöåäóðû x: StrToFloat (Edit1.Text) è y : StrToFloat (Edit2.Text) (àíãë. string to floatg – ñòðîêà â ÷èñëî ñ ïëàâàþùåé äåñÿòè÷íîé çàïÿòîé) ïåðåâî- äÿò òåêñòîâîå ïðåäñòàâëåíèå äåéñòâèòåëüíûõ ÷èñåë íåïîñðåäñòâåííî â äåé- ñòâèòåëüíûå ÷èñëà è ïðèñâàèâàþò èõ ïåðåìåííûì x è y ñîîòâåòñòâåííî. Рис. 6.5. Форма с двумя полями, меткой и кнопкой и процедура для сложения двух действительных чисел Òðåòüÿ êîìàíäà ñêëàäûâàåò ýòè ÷èñëà è ïðèñâàèâàåò ñóììó ïåðåìåííîé z.  ÷åòâåðòîé êîìàíäå Label1.Caption : FloatToStr (z) (àíãë. float to string – ÷èñëî ñ ïëàâàþùåé äåñÿòè÷íîé çàïÿòîé â ñòðîêó) ïåðåâîäèò âû-g ÷èñëåííóþ ñóììó èç ÷èñëà â åãî òåêñòîâîå ïðåäñòàâëåíèå è ïðèñâàèâàåò ýòîò òåêñò çíà÷åíèþ ñâîéñòâà Caption ìåòêè ñ èìåíåì Label1.  ÿçûêå ïðîãðàììèðîâàíèÿ Object Pascal äëÿ ëþáîé ïåðåìåííîé äîë- æåí áûòü óêàçàí åå òèï. Òèï ïåðåìåííîé îïðåäåëÿåò:  êàêèå çíà÷åíèÿ ìîæåò ïðèíèìàòü ýòà ïåðåìåííàÿ;  êàêèå îïåðàöèè ñ íåé ìîæíî âûïîëíÿòü;  êàêîé îáúåì îïåðàòèâíîé ïàìÿòè áóäåò âûäåëåí äëÿ õðàíåíèÿ çíà÷å- íèÿ ýòîé ïåðåìåííîé. Èìåíà ïåðåìåííûõ è èõ òèïû óêàçûâàþòñÿ â ïðîåêòå ïîñëå êëþ÷åâîãî ñëîâà var (àíãë. variable – ïåðåìåííàÿ). Çíà÷åíèÿ ïåðåìåííûõ x, y, z, êîòîðûå èñïîëüçîâàíû â ïðîöåäóðå, ïî óñëîâèþ çàäà÷è ìîãóò áûòü ïðîèçâîëüíûìè äåéñòâèòåëüíûìè ÷èñëàìè. Äëÿ òàêèõ ïåðåìåííûõ ìîæíî èñïîëüçîâàòü òèï real (àíãë. real – äåéñòâè- òåëüíûé). Ïåðåìåííûå ýòîãî òèïà ìîãóò ïðèíèìàòü öåëûå è äðîáíûå çíà- ÷åíèÿ, ìîäóëü êîòîðûõ íå ïðåâûøàåò 1,7 · 1038 . Äëÿ êàæäîãî èç ýòèõ çíà- ÷åíèé áóäåò âûäåëåíî 8 áàéò ïàìÿòè. Ïåðåìåííûå, èñïîëüçóåìûå â ïðî- öåäóðå, è èõ òèïû îïèñûâàþòñÿ â ñòðîêå var, ðàñïîëîæåííîé ïîñëå ñòðîêè çàãîëîâêà ïðîöåäóðû (ðèñ. 6.5).
  • 185.
    1818518518518518518518518518518518518518518518518518518518518518518518518518518518518518518518585 АЛГОРИТМЫ РАБОТЫ СОБЪЕКТАМИ И ВЕЛИЧИНАМИ Åñëè ïåðåìåííûå ìîãóò ïðèíèìàòü òîëüêî öåëûå çíà÷åíèÿ, òî äëÿ íèõ ìîæíî èñïîëüçîâàòü òèï integer (àíãë. integer – öåëûé) èëè òèïr longint (àíãë. long integer – äëèííîå öåëîå). Ïåðåìåííûå ïåðâîãîr èç ýòèõ òèïîâ ìîãóò ïðèíèìàòü öåëûå çíà÷åíèÿ îò –32 768 äî 32 767, à âòîðîãî – öåëûå çíà÷åíèÿ îò –2 147 483 648 äî 2 147 483 647. Äëÿ êàæäîãî èç ýòèõ çíà÷åíèé áóäåò âûäåëåíî 4 áàéòà ïàìÿòè.  ñòðîêå var, ðàñïîëîæåííîé âíå ïðîöåäóðû (ðèñ. 6.5), îïèñûâàþòñÿ òå ïåðåìåííûå è èõ òèïû, êîòîðûå ìîãóò èñïîëüçîâàòüñÿ âî âñåõ ïðîöåäóðàõ ïðîåêòà. Åñëè â ñòðîêå var îïèñûâàþòñÿ ïåðåìåí- íûå ðàçíûõ òèïîâ, òî îíà áóäåò èìåòü âèä, íàïðè- ìåð, òàêîé: var x, y: real; t: integer;. Ïðè èñïîëíåíèè ñîçäàííîãî ïðîåêòà îòêðûâàåò- ñÿ îêíî. Ïîëüçîâàòåëü ââîäèò â ïîëÿ äâà ÷èñëà (íà ðèñ. 6.6 ýòî ÷èñëà 2,7 è –3,43), âûáèðàåò êíîïêó ñ çàãîëîâêîì Ñëîæèòü è ïîëó÷àåò ðåçóëüòàò (–0,73). Íå çàêðûâàÿ îêíà èñïîëíåíèÿ ïðîåêòà, ïîëüçîâà- òåëü ìîæåò ââåñòè â ïîëÿ äðóãèå ÷èñëà, ñíîâà âû- áðàòü êíîïêó ñ çàãîëîâêîì Ñëîæèòü è ïîëó÷èòü íî- âûé ðåçóëüòàò. È òàê ìîæíî ïîâòîðÿòü ëþáîå êîëè- ÷åñòâî ðàç. ×òîáû ïðè èñïîëíåíèè ïðîåêòà ïîëüçîâàòåëþ áûëî ïîíÿòíî, ÷òî äåëàòü, öåëåñîîáðàçíî íà ôîðìå ñëåâà îò êàæäîãî ïîëÿ è îò ìåòêè äëÿ âûâîäà ðàçìåñòèòü ïî ìåòêå ñ ïîÿñ- íèòåëüíûìè òåêñòàìè, íàïðèìåð: Ïåðâîå ñëàãàåìîå, Âòîðîå ñëàãàåìîå, Ñóììà (ðèñ. 6.7). ТИП РЕЗУЛЬТАТОВ ОПЕРАЦИЙ НАД ПЕРЕМЕННЫМИ ЧИСЛОВЫХ ТИПОВ Âû óæå çíàåòå, ÷òî íàä ïåðåìåííûìè ÷èñëîâûõ òèïîâ ìîæíî âûïîë- íÿòü îïåðàöèè ñëîæåíèÿ, âû÷èòàíèÿ, óìíîæåíèÿ è äåëåíèÿ. Åñëè â êîìàíäàõ x : a + b, x : a – b, x : a*b è x : a/b ïåðåìåííûå a è b ÿâëÿþòñÿ ïåðåìåííûìè òèïà real, òî è òèï ïåðåìåííîé x äîëæåí áûòü îïðåäåëåí êàê real. Åñëè â êîìàíäàõ x : a + b, x : a – b, x : a*b ïåðåìåííûå a è b ÿâëÿ- þòñÿ ïåðåìåííûìè òèïà integer (longint), òî òèï ïåðåìåííîé x ìîæåò áûòü îïðåäåëåí è êàê integer (longint), è êàê real. À âîò åñëè â êîìàíäå x : a/b ïåðåìåííûå a è b ÿâëÿþòñÿ ïåðåìåííûìè òèïà integer (longint), òî òèï ïåðåìåííîé x äîëæåí áûòü îïðåäåëåí êàê real. ИСПОЛЬЗОВАНИЕ КОНСТАНТ В ПРОЕКТЕ Â ïðîåêòå, êðîìå ïåðåìåííûõ, ìîæíî èñïîëüçîâàòü êîíñòàíòû. Ñîçäàäèì ïðîåêò, â êîòîðîì íóæíî âû÷èñëèòü ìàññó ñîñíû, åñëè èçâå- ñòåí åå îáúåì. Èç êóðñà ôèçèêè èçâåñòíî, ÷òî ïëîòíîñòü ñîñíû ÿâëÿåòñÿ êîíñòàíòîé è ðàâíà 520 êã/ì3 , à ìàññó ìîæíî âû÷èñëèòü ïî ôîðìóëå m  V.VV Рис. 6.6. Окно исполне- ния проекта сложения двух действительных чисел Рис. 6.7. Окно исполне- ния проекта сложения двух действительных чисел с пояснительными текстами
  • 186.
    Ãëàâà 6 18618618618618618618618618618618618618618618618618618618618618618618618618618618618618618618686 Áóäåì ñ÷èòàòü,÷òî çíà÷åíèå îáúåìà ââîäèòñÿ â êóáè÷åñêèõ ìåòðàõ â ïîëå ñ èìåíåì Edit1, à çíà÷åíèå ìàññû âûâîäèòñÿ â êèëîãðàììàõ â ìåòêó ñ èìåíåì Label1. Òîãäà ñîîòâåòñòâóþùèé ôðàãìåíò ïðîåêòà áóäåò âûãëÿäåòü òàê: const p  520; var x, m: real; begin x : StrToFloat(Edit1.Text); m : x*p; Label1.Caption : FloatToStr(m); end; Ïîëå – ýòî êîìïîíåíò, êîòîðûé èñïîëüçóåòñÿ äëÿ ââîäà äàííûõ. Ñâîéñòâà ïîëÿ Top, Left, Name, Color, Enabled, Visible, Font àíàëîãè÷íû ñîîòâåòñòâóþùèì ñâîéñòâàì ìåòêè. Çíà÷åíèÿ ñâîéñòâ ïîëÿ Height è Width ìîæíî èçìåíèòü èëè íà âêëàäêå Ñâîéñòâà, èëè ïåðåòàñêèâàíèåì ìàðêåðîâ íà ãðàíèöàõ ïîëÿ. Òåêñò â ïîëå ÿâëÿåòñÿ çíà÷åíèåì åãî ñâîéñòâà Text. Åãî ìîæíî ââîäèòü è ðåäàêòèðîâàòü â ñîîòâåòñòâóþùåì ïîëå âêëàäêè Ñâîéñòâà. Ïîëå ìîæåò èñïîëüçîâàòüñÿ è äëÿ âûâîäà äàííûõ. Äëÿ ýòîãî çíà÷åíèþ åãî ñâîéñòâà Text íåîáõîäèìî ïðèñâîèòü îïðåäåëåííûé òåêñò. Âåëè÷èíà – ýòî êîëè÷åñòâåííî âûðàæåííîå çíà÷åíèå ñâîéñòâà îáúåêòà. Ïîñòîÿííàÿ âåëè÷èíà (êîíñòàíòà) – âåëè÷èíà, çíà÷åíèå êîòîðîé íå èç- ìåíÿåòñÿ. Ïåðåìåííàÿ âåëè÷èíà (ïåðåìåííàÿ) – âåëè÷èíà, çíà÷åíèå êîòî- ðîé ìîæåò èçìåíÿòüñÿ.  ÿçûêå ïðîãðàììèðîâàíèÿ Object Pascal äëÿ ëþáîé ïåðåìåííîé äîë- æåí áûòü óêàçàí åå òèï. Òèï ïåðåìåííîé îïðåäåëÿåò:  êàêèå çíà÷åíèÿ ìîæåò ïðèíèìàòü ýòà ïåðåìåííàÿ;  êàêèå îïåðàöèè ñ íåé ìîæíî âûïîëíÿòü;  êàêîé îáúåì îïåðàòèâíîé ïàìÿòè áóäåò âûäåëåí äëÿ õðàíåíèÿ çíà÷å- íèÿ ýòîé ïåðåìåííîé.  ÿçûêå ïðîãðàììèðîâàíèÿ Object Pascal ìîãóò áûòü èñïîëüçîâàíû êîí- ñòàíòû. Дайте ответы на вопросы 1. Äëÿ ÷åãî ìîæåò èñïîëüçîâàòüñÿ ïîëå? 2. Êàê ðàçìåñòèòü ïîëå íà ôîðìå? 3. ×òî îïðåäåëÿþò çíà÷åíèÿ ñâîéñòâ Top, Left, Name, Color, Text, Enabled è Visible äëÿ ïîëÿ? 4. ×òî îïðåäåëÿåò çíà÷åíèå êîìïëåêñíîãî ñâîéñòâà Font äëÿ ïîëÿ? 5. ×åì îòëè÷àþòñÿ ñâîéñòâà Top è Left äëÿ ïîëÿ è äëÿ ôîðìû? 6. ×åì îòëè÷àþòñÿ ñâîéñòâà Height è Width äëÿ ïîëÿ è äëÿ ìåòêè?h 7. Êàê ìîæíî èçìåíèòü òåêñò â ïîëå? 8. Êàêèìè êîìàíäàìè ìîæíî ïåðåâåñòè òåêñòîâîå ïðåäñòàâëåíèå ÷èñ- ëà íåïîñðåäñòâåííî â ÷èñëî è îáðàòíî? 9. ×òî îïðåäåëÿåò òèï ïåðåìåííîé? 10. Ãäå è êàê óêàçûâàþòñÿ èìåíà ïåðåìåííûõ è èõ òèïû? ууууууууууууууСа ое ва ое в э о у еСа ое ва ое в э о у еСамое важное в этом пунктеСамое важное в этом пунктеСамое важное в этом пунктеСамое важное в этом пунктеСамое важное в этом пунктеСамое важное в этом пунктеСамое важное в этом пунктеСамое важное в этом пунктеСамое важное в этом пунктеСамое важное в этом пунктеСамое важное в этом пунктеСамое важное в этом пунктеСамое важное в этом пунктеСамое важное в этом пунктеСамое важное в этом пунктеСамое важное в этом пунктеСамое важное в этом пунктеСамое важное в этом пунктеСамое важное в этом пунктеСамое важное в этом пунктеСамое важное в этом пунктеСамое важное в этом пунктеСамое важное в этом пунктеСамое важное в этом пунктеСамое важное в этом пунктеСамое важное в этом пунктеСамое важное в этом пунктеСамое важное в этом пунктеСамое важное в этом пунктеСамое важное в этом пунктеСамое важное в этом пунктеСамое важное в этом пунктеСамое важное в этом пунктеСамое важное в этом пунктеСамое важное в этом пунктеСамое важное в этом пунктеСамое важное в этом пунктеСамое важное в этом пунктеСамое важное в этом пунктеСамое важное в этом пунктеСамое важное в этом пунктеСамое важное в этом пунктеСамое важное в этом пунктеСамое важное в этом пунктеССССССС
  • 187.
    181871871871871871871871871871871871871871871871871871871871871871871871871871871871871871871878 АЛГОРИТМЫ РАБОТЫ СОБЪЕКТАМИ И ВЕЛИЧИНАМИ Выполните задания 1. Ñîçäàéòå ïðîåêò, â êîòîðîì ñîáûòèå Click äëÿ ïîëÿ óñòàíîâèò 100 ïèêñåëåé îòñòóï åãî âåðõíåé ãðàíèöû îò âåðõíåé ãðàíèöû îêíà è èçìåíèò òåêñò â ïîëå íà ñëîâî «Èíôîðìàòèêà». Ñîõðàíèòå ïðîåêò â ïàïêå ñ èìåíåì Çàäàíèå 6.1.1, ñîçäàííîé â âàøåé ïàïêå. 2. Ñîçäàéòå ïðîåêò, â êîòîðîì ñîáûòèå KeyPress äëÿ ïîëÿ óñòàíîâèò 120 ïèêñåëåé îòñòóï åãî ëåâîé ãðàíèöû îò ëåâîé ãðàíèöû îêíà è èçìåíèò òåêñò â ïîëå íà âàøå èìÿ. Ñîõðàíèòå ïðîåêò â ïàïêå ñ èìåíåì Çàäàíèå 6.1.2, ñîçäàííîé â âàøåé ïàïêå. 3. Ñîçäàéòå ïðîåêò, â êîòîðîì ñîáûòèå MouseMove äëÿ ïîëÿ èçìåíèò òåêñò â íåì, óñòàíîâèò êðàñíûé öâåò òåêñòà, ñåðûé öâåò ôîíà è ïåðå- ìåñòèò ïîëå íà 100 ïèêñåëåé âïðàâî è íà 80 ïèêñåëåé âíèç. Ñîõðàíè- òå ïðîåêò â ïàïêå ñ èìåíåì Çàäàíèå 6.1.3, ñîçäàííîé â âàøåé ïàïêå. 4. Ñîçäàéòå ïðîåêò, â êîòîðîì ñîáûòèå Click äëÿ ïîëÿ ïåðåìåñòèò åãî íà 80 ïèêñåëåé âïðàâî è íà 20 ïèêñåëåé ââåðõ è âûâåäåò â ïîëå âàøó ôàìèëèþ è èìÿ çåëåíûì öâåòîì íà æåëòîì ôîíå. Ñîõðàíèòå ïðîåêò â ïàïêå ñ èìåíåì Çàäàíèå 6.1.4, ñîçäàííîé â âàøåé ïàïêå. 5. Ñîçäàéòå ïðîåêò äëÿ âû÷èñëåíèÿ çíà÷åíèÿ âûðàæåíèÿ (2a ++ b) ·· (a ++ c). Ñîõðàíèòå ïðîåêò â ïàïêå ñ èìåíåì Çàäàíèå 6.1.5, ñîçäàííîé â âàøåé ïàïêå. 6. Ñîçäàéòå ïðîåêò äëÿ âû÷èòàíèÿ äâóõ äåéñòâèòåëüíûõ ÷èñåë. Ñîõðà- íèòå ïðîåêò â ïàïêå ñ èìåíåì Çàäàíèå 6.1.6, ñîçäàííîé â âàøåé ïàïêå. 7. Ñîçäàéòå ïðîåêò äëÿ âû÷èñëåíèÿ çíà÷åíèÿ âûðàæåíèÿ (3a –– 2b) ·· c. Ñîõðàíèòå ïðîåêò â ïàïêå ñ èìåíåì Çàäàíèå 6.1.7, ñîçäàííîé â âà- øåé ïàïêå. 8. Ñîçäàéòå ïðîåêò äëÿ âû÷èñëåíèÿ äëèíû îêðóæíîñòè, èñïîëüçóÿ êîíñòàíòó. Ñîõðàíèòå ïðîåêò â ïàïêå ñ èìåíåì Çàäàíèå 6.1.8, ñîç- äàííîé â âàøåé ïàïêå. ÏÐÀÊÒÈ×ÅÑÊÀß ÐÀÁÎÒÀ № 10 «Составление и исполнение линейных алгоритмов обработки величин» Âíèìàíèå! Ðàáîòàÿ ñ êîìïüþòåðîì, ñîáëþäàéòå ïðàâèëà áåçîïàñíîñòè è ñàíèòàðíî-ãèãèåíè÷åñêèå íîðìû. 1. Îòêðîéòå îêíî ñðåäû Lazarus. 2. Ðàçìåñòèòå íà ôîðìå êíîïêó è ïîëå. 3. Óñòàíîâèòå ñëåäóþùèå çíà÷åíèÿ ñâîéñòâ êíîïêè: øèðèíà – 70 ïèêñåëåé; âûñîòà – 30 ïèêñåëåé; îòñòóï îò ëåâîé ãðàíèöû ôîðìû – 150 ïèêñåëåé; îòñòóï îò âåðõíåé ãðàíèöû ôîðìû – 200 ïèêñåëåé; òåêñò íà êíîïêå – Ñâîéñòâà ïîëÿ. 4. Óñòàíîâèòå ñëåäóþùèå çíà÷åíèÿ ñâîéñòâ ïîëÿ: øèðèíà – 200 ïèêñåëåé; âûñîòà – 50 ïèêñåëåé; îòñòóï îò ëåâîé ãðàíèöû ôîðìû – 70 ïèêñåëåé;
  • 188.
    Ãëàâà 6 18818818818818818818818818818818818818818818818818818818818818818818818818818818818818818818888 îòñòóï îòâåðõíåé ãðàíèöû ôîðìû – 100 ïèêñåëåé; òåêñò â ïîëå – íàçâàíèå âàøåãî êëàññà. 5. Ñîõðàíèòå ïðîåêò â ïàïêå ñ èìåíåì Ïðàêòè÷åñêàÿ 10_1, ñîçäàííîé â âàøåé ïàïêå. 6. Èñïîëíèòå ïðîåêò. 7. Çàêðîéòå îêíî èñïîëíåíèÿ ïðîåêòà. 8. Ñîçäàéòå îáðàáîò÷èê ñîáûòèÿ Click äëÿ êíîïêè, èñïîëíåíèå êîòîðîãî óñòàíîâèò êðàñíûé öâåò ôîíà ïîëÿ, îòñòóï ïîëÿ îò âåðõíåé ãðàíèöû îêíà 150 ïèêñåëåé, óìåíüøèò îòñòóï ïîëÿ îò ëåâîé ãðàíèöû îêíà íà 50 ïèêñåëåé, óñòàíîâèò öâåò òåêñòà êðàñíûé è âûâåäåò â ïîëå òåêñò «Ìû èñïîëüçóåì ñâîéñòâà ïîëÿ!». 9. Ñîõðàíèòå íîâóþ âåðñèþ ïðîåêòà. 10. Èñïîëíèòå íîâóþ âåðñèþ ïðîåêòà. 11. Çàêðîéòå îêíî èñïîëíåíèÿ ïðîåêòà. 12. Ñîçäàéòå íîâûé ïðîåêò äëÿ âû÷èñëåíèÿ çíà÷åíèÿ âûðàæåíèÿ a ·· (4b – 3c). 13. Ñîõðàíèòå ïðîåêò â ïàïêå ñ èìåíåì Ïðàêòè÷åñêàÿ 10_2, ñîçäàííîé â âàøåé ïàïêå. 14. Âûïîëíèòå ïðîåêò. 15. Çàêðîéòå îêíî èñïîëíåíèÿ ïðîåêòà. 16. Çàêðîéòå îêíî ñðåäû Lazarus. 6.2. НАСТРОЙКА ПРОЕКТА6.2. НАСТРОЙКА ПРОЕКТА 1. Êàêîâî íàçíà÷åíèå êîìïèëÿòîðà? Êàêîâû îñîáåííîñòè åãî ðàáîòû? 2. Êàêèå îøèáêè íàçûâàþò ñèíòàêñè÷åñêèìè? Êàê îíè îáíàðóæèâàþòñÿ íà ýòàïå êîìïèëÿöèè ïðîåêòà? 3. Êàê îòêðûòü ðàíåå ñîçäàííûé ïðîåêò? ТЕСТИРОВАНИЕ ПРОЕКТА Âû óæå çíàåòå, ÷òî ïðè ñîçäàíèè ïðîåêòà ìîãóò âîçíèêàòü ñèíòàêñè÷å- ñêèå îøèáêè. Ñèíòàêñè÷åñêèå îøèáêè, êîòîðûå íå çàìåòèë àâòîð ïðîåêòà, íàõîäèò êîìïèëÿòîð íà ýòàïå êîìïèëÿöèè ïðè çàïóñêå ïðîåêòà íà èñïîë- íåíèå. Íåîáõîäèìî èñïðàâèòü âñå òàêèå îøèáêè è ñíîâà çàïóñòèòü íà èñ- ïîëíåíèå íîâóþ âåðñèþ ïðîåêòà. Åñëè èñïîëíåíèå ïðîåêòà íåîæèäàííî ïðåðûâàåòñÿ èëè ðåçóëüòàò åãî èñ- ïîëíåíèÿ íåïðàâèëüíûé, òî ãîâîðÿò, ÷òî ïðîåêò ñîäåðæèò ëîãè÷åñêèå îøèáêè. Îäíèì èç ñïîñîáîâ âûÿâëåíèÿ ëîãè÷åñêîé îøèáêè ÿâëÿåòñÿ ñîçäàíèå òåñòîâûõ íàáîðîâ âõîäíûõ äàííûõ. Äëÿ êàæäîãî èç ýòèõ íàáîðîâ äàííûõ îïðåäåëÿþò îæèäàåìûé ðåçóëüòàò èñïîëíåíèÿ ïðîåêòà è ñðàâíèâàþò åãî ñ ðåàëüíûì ðåçóëüòàòîì èñïîëíåíèÿ ïðîåêòà. Åñëè îíè îòëè÷àþòñÿ, ñëåäóåò íàéòè êîìàíäû â ïðîåêòå, èñïîëíåíèå êîòîðûõ ÿâëÿåòñÿ ïðè÷èíîé ïîÿâ- ëåíèÿ ýòèõ ðàçëè÷èé. Ïðîöåññ ïîèñêà ëîãè÷åñêèõ îøèáîê â ïðîåêòå ñ èñïîëüçîâàíèåì òåñòî- âûõ íàáîðîâ âõîäíûõ äàííûõ íàçûâàþò òåñòèðîâàíèåì ïðîåêòà. Îáúÿñíèì ýòîò ñïîñîá íà ñëåäóþùåì ïðèìåðå. Ïóñòü íåîáõîäèìî ñîñòà- âèòü ïðîåêò äëÿ âû÷èñëåíèÿ çíà÷åíèé ôóíêöèè . Ïðîöåäóðà äëÿ
  • 189.
    18918918918918918918918918918918918918918918918918918918918918918918918918918918918918918918918989 АЛГОРИТМЫ РАБОТЫ СОБЪЕКТАМИ И ВЕЛИЧИНАМИ Рис. 6.8. Окно с сообщением об ошибке Рис. 6.9. Текст процедуры с окрашенной строкой, содержащей ошибку âû÷èñëåíèÿ çíà÷åíèé ýòîé ôóíêöèè, â êîòîðîé çíà÷åíèå ïåðåìåííîé x ââîäèòñÿ â ïîëå, áóäåò âûãëÿäåòü òàê: procedure TForm1.Button1Click(Sender: TObject); var x, y: real; begin x : StrToFloat(Edit1.Text); y : (2*x-5)/(x*x+1); Label1.Caption : FloatToStr(y); end; ×àñòî ó÷åíèêè, çàïèñûâàÿ êîìàíäó ïðèñâàèâàíèÿ äëÿ âû÷èñëåíèÿ çíà- ÷åíèÿ ñîîòâåòñòâóþùåãî âûðàæåíèÿ y : (2*x – 5)/(x*x + 1), çàáûâàþò çà- êëþ÷èòü çíàìåíàòåëü (à òî è ÷èñëèòåëü) â ñêîáêè, òî åñòü ââîäÿò, íàïðè- ìåð, êîìàíäó y : (2*x – 5)/x*x// + 1 èëè y : 2*x – 5/x// *x + 1. Òàêóþ ëîãè÷å- ñêóþ îøèáêó íåñëîæíî çàìåòèòü, ïðèìåíèâ óäà÷íóþ ïîäáîðêó òåñòîâ. Òàê, ïðè òåñòèðîâàíèè äëÿ x  0 ñòàíåò î÷åâèäíûì, ÷òî ïðîåêò íå âûäàåò îæèäàåìîãî ïðàâèëüíîãî ðåçóëüòàòà –5, à íåîæèäàííî ïðåðûâàåò ñâîå èñ- ïîëíåíèå, îòêðûâàÿ îêíî ñ ñîîáùåíèåì îá îøèáêå (ðèñ. 6.8).  ýòîì îêíå, êðîìå ñîîáùåíèÿ îá îøèáêå, óêàçûâàåòñÿ íîìåð è ñîäåð- æàíèå ñòðîêè ñ îøèáêîé. Ïîñëå âûáîðà êíîïêè ÎÊ ýòî îêíî çàêðûâàåòñÿ, à ñòðîêà ñ îøèáêîé â òåêñòå ïðîöåäóðû ñòàíîâèòñÿ îêðàøåííîé (ðèñ. 6.9). ×òîáû ïðåðâàòü èñïîëíåíèå ïðîåêòà â ýòîì ñëó÷àå, íåîáõîäèìî íàæàòü êîìáèíàöèþ êëàâèø Ctrl + F2 èëè âûáðàòü êíîïêó Îñòàíîâèòü. Äàëåå ñëåäóåò ïîíÿòü, â ÷åì çàêëþ÷àåòñÿ îøèáêà, èñïðàâèòü åå è ñíîâà çàïó- ñòèòü ïðîåêò íà èñïîëíåíèå.  ðàññìàòðèâàåìîì ñëó÷àå ýòî ïðîèñõîäèò ïîòîìó, ÷òî â õîäå èñïîëíåíèÿ ïðîåêòà ñ ýòèì çíà÷åíèåì x äîëæíà âûïîë- íèòüñÿ îïåðàöèÿ äåëåíèÿ íà 0, êîòîðóþ âûïîëíèòü íåâîçìîæíî. Åñëè êàê òåñòîâûé ïðèìåð áóäåò âçÿòî äðóãîå çíà÷åíèå x, íàïðèìåð 1, òî èñïîëíåíèå ïðîåêòà íå ïðåðûâàåòñÿ, îêíî ñ ñîîáùåíèåì îá îøèáêå íå îòêðûâàåòñÿ, íî êàê ðåçóëüòàò áóäåò âûâåäåíî ÷èñëî 6, õîòÿ îæèäàåìûì ïðàâèëüíûì ðåçóëüòàòîì ÿâëÿåòñÿ ÷èñëî –3,5.  òàêîì ñëó÷àå òàêæå ñëå- äóåò âíèìàòåëüíî ïðîñìîòðåòü òåêñò ïðîöåäóðû, îáíàðóæèòü îøèáêó è èñïðàâèòü åå. Часто для облегчения поиска логических ошибок в проект добавляют коммен- тарии. Комментарий – это текст, который игнорируется компилятором и включа- ется в текст проекта с целью облегчения его понимания и поиска логических оши- бок. Для тех, кто хочет знать больше
  • 190.
    Ãëàâà 6 19019019019019019019019019019019019019019019019019019019019019019019019019019019019019019019090 Чтобы компиляторотличил команды от комментариев, комментарии следует заключать в фигурные скобки, например {Команда вычисления значения у} (рис. 6.10). Иногда комментарий вместо фигурных скобок заключают в круглые скобки со звездочками, напримерд , р р (*Команда вывода значения у*)( д д у ). Если текст комментария короткий и не занимает более одной строки, то можно вместо скобок поставить перед ним две ко- сые черты, например //Команда ввода зна- чения х. Если комментарий занимает не более одной строки, то он может находиться по- сле команды, а может начинаться с начала строки. Любой комментарий не может нахо- диться внутри команды. ПОШАГОВОЕ ИСПОЛНЕНИЕ ПРОЕКТА Åùå îäíèì ñïîñîáîì âûÿâëåíèÿ â ïðîåêòå ëîãè÷åñêèõ îøèáîê ÿâëÿåòñÿ åãî ïîøàãîâîå èñïîëíåíèå, èëè òðàññèðîâêà. Øàã èñïîëíåíèÿ ïðîåêòà – ýòî èñïîëíåíèå êîìàíä, çàïèñàííûõ â îäíîé ñòðîêå ïðîåêòà.  ñòðîêå ìî- æåò áûòü çàïèñàíà îäíà êîìàíäà èëè íåñêîëüêî. Ðàññìîòðèì ïðîåêò äëÿ âû÷èñëåíèÿ çíà÷åíèÿ äðîáè . Ñîîò- âåòñòâóþùàÿ ïðîöåäóðà äëÿ âû÷èñëåíèÿ çíà÷åíèÿ ýòîé äðîáè è ôîðìà ñ êîìïîíåíòàìè ïðåäñòàâëåíû íà ðèñóíêå 6.11. Äëÿ ëó÷øåãî ïîíèìàíèÿ ïðîöåññà ïîøàãîâîãî èñïîëíåíèÿ ïðîåêòà â ïðîöåäóðå çíà÷åíèå ÷èñëèòåëÿ è çíàìåíàòåëÿ äðîáè âû÷èñëåíû îòäåëüíûìè êîìàíäàìè. ×òîáû áûñòðåå ïåðåéòè ê ïîøàãîâîìó èñïîëíåíèþ ïðèâåäåííîé ïðîöå- äóðû, öåëåñîîáðàçíî èñïîëíèòü ÷àñòü ïðîåêòà, ïðåäøåñòâóþùóþ èñïîëíå- íèþ ýòîé ïðîöåäóðû, â àâòîìàòè÷åñêîì ðåæèìå. Äëÿ ýòîãî ñëåäóåò óñòàíî- âèòü òî÷êó îñòàíîâêè (òî÷êó îñòàíîâà) â ïåðâîé ñòðîêå ïðîöåäóðû (ðèñ. 6.12) è çàïóñòèòü ïðîåêò íà èñïîëíåíèå. Åñëè â íåêîòîðîé ñòðîêå Рис. 6.10. Текст процедуры с логиче- ской ошибкой и комментариями Рис. 6.11. Проект для вычисления значения дроби
  • 191.
    1911911911911911911911911911911911911911911911911911911911911911911911911911911911911911911911919 АЛГОРИТМЫ РАБОТЫ СОБЪЕКТАМИ И ВЕЛИЧИНАМИ ïðîåêòà óñòàíîâëåíà òî÷êà îñòàíîâà, òî ïîñëå çàïóñêà ïðîåêòà íà èñïîëíå- íèå â àâòîìàòè÷åñêîì ðåæèìå èñïîëíèòñÿ ÷àñòü ïðîåêòà ñ ñàìîãî íà÷àëà è äî ýòîé ñòðîêè, íå èñïîëíÿÿ êîìàíäû èìåííî ýòîé ñòðîêè. Äëÿ óñòàíîâêè òî÷êè îñòàíîâà â íóæíîé ñòðîêå ñëåäóåò âûáðàòü íîìåð ýòîé ñòðîêè â òåêñòå ïðîåêòà. Ïîñëå ýòîãî ôîí âûáðàííîé ñòðîêè áóäåò îêðàøåí êðàñíûì öâåòîì. Ïîñëå çàïóñêà ïðîåêòà íà èñïîëíåíèå ñëåäóåò â îòêðûâøåìñÿ îêíå ââå- ñòè â ñîîòâåòñòâóþùèå ïîëÿ çíà÷åíèÿ ïåðåìåííûõ x è y è âûáðàòü êíîïêó Âû÷èñëèòü. Ïîñëå ýòîãî íà÷èíàåòñÿ èñïîëíåíèå ïðèâåäåííîé ïðîöåäóðû. Íî ïîñêîëüêó â ïåðâîé êîìàíäå ýòîé ïðîöåäóðû óñòàíîâëåíà òî÷êà îñòàíî- âà, òî èñïîëíåíèå ïðîöåäóðû ïðèîñòàíîâèòñÿ è ìîæíî íà÷èíàòü åå ïîøà- ãîâîå èñïîëíåíèå. Äëÿ èñïîëíåíèÿ îäíîãî øàãà ïðîåêòà ñëåäóåò âûïîë- íèòü Çàïóñê  Øàã â îáõîä èëè íàæàòü êëàâèøó F8. Ïðè ïîøàãîâîì èñïîëíåíèè ôîí ñòðîêè ïðîåêòà, êîìàíäû êîòîðîãî áóäóò èñïîëíåíû ïðè ñëåäóþùåì øàãå èñïîëíåíèÿ, îêðàøè- âàåòñÿ â ñåðûé öâåò (ðèñ. 6.13).  ëþáîé ìîìåíò ïîøàãîâîå èñïîëíå- íèå ïðîåêòà ìîæíî ïðåðâàòü, íàæàâ êîìáèíàöèþ êëàâèø Ctrl + F2, èëè âû- áðàâ êíîïêó Îñòàíîâèòü, èëè âû- áðàâ êíîïêó Çàïóñòèòü.  ïåðâûõ äâóõ ñëó÷àÿõ èñïîëíåíèå ïðîåêòà ïðå- ðûâàåòñÿ, à â òðåòüåì – èñïîëíåíèå ïðîåêòà ïðîäîëæàåòñÿ â àâòîìàòè÷å- ñêîì ðåæèìå. ПРОСМОТР ЗНАЧЕНИЙ ПЕРЕМЕННЫХ ПРИ ТРАССИРОВКЕ Ïîøàãîâîå èñïîëíåíèå ïðîåêòà íå èìååò íèêàêîãî ñìûñëà, åñëè â õîäå òàêîãî èñïîëíåíèÿ íå âèäåòü è íå íàáëþäàòü, êàê èçìåíÿþòñÿ çíà÷åíèÿ ïåðåìåííûõ. Èìåííî òàêîå íàáëþäåíèå ìîæåò ïîìî÷ü íàì ïîíÿòü, êàêèå êîìàíäû ÿâëÿþòñÿ ïðè÷èíîé ëîãè÷åñêîé îøèáêè. Рис. 6.13. Пошаговое исполнение Рис. 6.12. Точка останова
  • 192.
    Ãëàâà 6 1921921921921921921921921921921921921921921921921921921921921921921921921921921921921921921929 ×òîáû âõîäå ïîøàãîâîãî èñïîëíåíèÿ ïðîåêòà íàáëþäàòü çà èçìåíåíèåì çíà÷åíèé ïåðåìåííûõ, ñëåäóåò èìåíà ýòèõ ïåðåìåííûõ ïîìåñòèòü â îêíî Ñïèñîê íàáëþäåíèé. Ýòî ìîæíî ñäåëàòü, èñïîëüçóÿ îêíî Ñâîéñòâà íàáëþ- äåíèÿ. ×òîáû ïîìåñòèòü èìÿ ïåðåìåííîé â îêíî Ñâîéñòâà íàáëþäåíèÿ, ñëåäóåò íàæàòü êîìáèíàöèþ êëàâèø Ctrl + F5 èëè âûïîëíèòü Çàïóñê  Äîáà- âèòü íàáëþäåíèå (ðèñ. 6.14). Èìÿ ïåðåìåííîé ñëåäóåò ââåñòè â ïîëå Âû- ðàæåíèå ýòîãî îêíà è âûáðàòü êíîïêó ÎÊ. Ïîñëå ýòîãî îòêðûâàåòñÿ îêíî Ñïèñîê íàáëþäåíèé (ðèñ. 6.15) ñ âíåñåí- íûì â íåãî èìåíåì ïåðåìåííîé. Òàêèì îáðàçîì â ýòî îêíî ìîæíî âíåñòè èìåíà âñåõ ïåðåìåííûõ, ïî çíà÷åíèÿì êîòîðûõ öåëåñîîáðàçíî íàáëþäàòü â õîäå ïîøàãîâîãî èñïîëíåíèÿ ïðîãðàììû. Âûáîð êíîïêè Äîáàâèòü ýòî- ãî îêíà òàêæå îòêðûâàåò îêíî Ñâîéñòâà íàáëþäåíèÿ, âûáîð êíîïêè Óäàëèòü óäàëÿåò èç ýòîãî îêíà âûäåëåííóþ ñòðîêó ñ èìåíåì ïåðåìåí- íîé è åå çíà÷åíèåì, à âûáîð êíîïêè Óäàëèòü âñå ïîëíîñòüþ óäàëÿåò ñïèñîê ïåðåìåííûõ, ïî çíà÷åíèÿì êîòîðûõ âåäåòñÿ íàáëþäåíèå. Äî íà÷àëà èñïîëíåíèÿ ïðîåêòà çíà÷å- íèÿ ïåðåìåííûõ, èñïîëüçóåìûõ â ïðîåê- òå, íå îïðåäåëåíû. Ïîýòîìó â îêíå Ñïè- ñîê íàáëþäåíèé ìû âèäèì çíà÷åíèÿ ýòèõ ïåðåìåííûõ invalid (àíãë. invalid – íåäåéñòâèòåëüíûé, íåñóùåñòâóþùèé).  õîäå ïîøàãîâîãî èñïîëíåíèÿ ïðî- åêòà çíà÷åíèÿ ýòèõ ïåðåìåííûõ áóäóò èçìåíÿòüñÿ, ÷òî è ìîæíî íàáëþäàòü â îêíå Ñïèñîê íàáëþäåíèé (ðèñ. 6.16). Âíèìàòåëüíî ñëåäÿ çà ýòèìè èçìåíåíèÿ- ìè è ñðàâíèâàÿ ýòè çíà÷åíèÿ ñ îæèäàå- ìûìè, ìîæíî çàìåòèòü, â ìîìåíò èñïîë- íåíèÿ êàêîé êîìàíäû ïðîåêòà çíà÷åíèå íåêîòîðîé ïåðåìåííîé ñòàíîâèòñÿ íå- ïðàâèëüíûì. Èìåííî ýòà êîìàíäà è ìî- æåò áûòü ïðè÷èíîé ëîãè÷åñêîé îøèáêè. Ëîãè÷åñêàÿ îøèáêà – ýòî îøèáêà â ïðîåêòå, êîòîðàÿ ïðèâîäèò ê íå- îæèäàííîìó ïðåðûâàíèþ åãî èñïîëíåíèÿ èëè ê íåïðàâèëüíîìó ðåçóëüòà- òó åãî èñïîëíåíèÿ. Рис. 6.14. Окно Свойства наблюдения Рис. 6.15. Окно Список наблюдений Рис. 6.16. Значения переменных в окне Список наблюдений в ходе пошагового исполнения проекта ууууууууууууууСа ое ва ое в э о у еСа ое ва ое в э о у еСамое важное в этом пунктеСамое важное в этом пунктеСамое важное в этом пунктеСамое важное в этом пунктеСамое важное в этом пунктеСамое важное в этом пунктеСамое важное в этом пунктеСамое важное в этом пунктеСамое важное в этом пунктеСамое важное в этом пунктеСамое важное в этом пунктеСамое важное в этом пунктеСамое важное в этом пунктеСамое важное в этом пунктеСамое важное в этом пунктеСамое важное в этом пунктеСамое важное в этом пунктеСамое важное в этом пунктеСамое важное в этом пунктеСамое важное в этом пунктеСамое важное в этом пунктеСамое важное в этом пунктеСамое важное в этом пунктеСамое важное в этом пунктеСамое важное в этом пунктеСамое важное в этом пунктеСамое важное в этом пунктеСамое важное в этом пунктеСамое важное в этом пунктеСамое важное в этом пунктеСамое важное в этом пунктеСамое важное в этом пунктеСамое важное в этом пунктеСамое важное в этом пунктеСамое важное в этом пунктеСамое важное в этом пунктеСамое важное в этом пунктеСамое важное в этом пунктеСамое важное в этом пунктеСамое важное в этом пунктеСамое важное в этом пунктеСамое важное в этом пунктеСамое важное в этом пунктеСамое важное в этом пунктеССССССС
  • 193.
    19319319319319319319319319319319319319319319319319319319319319319319319319319319319319319319319393 АЛГОРИТМЫ РАБОТЫ СОБЪЕКТАМИ И ВЕЛИЧИНАМИ Òåñòîâûé íàáîð âõîäíûõ äàííûõ – ýòî íàáîð çíà÷åíèé âõîäíûõ äàí- íûõ, äëÿ êîòîðûõ ìîæíî çàðàíåå îïðåäåëèòü ïðàâèëüíûé ðåçóëüòàò èñ- ïîëíåíèÿ ïðîåêòà, ïîñëå ÷åãî ñðàâíèòü åãî ñ ðåçóëüòàòîì èñïîëíåíèÿ ïðî- åêòà äëÿ ýòèõ çíà÷åíèé âõîäíûõ äàííûõ. Òåñòèðîâàíèå ïðîåêòà – ýòî ïðîöåññ ïîèñêà ëîãè÷åñêèõ îøèáîê â ïðî- åêòå ñ èñïîëüçîâàíèåì òåñòîâûõ íàáîðîâ âõîäíûõ äàííûõ. Êîììåíòàðèé – ýòî òåêñò, êîòîðûé èãíîðèðóåòñÿ êîìïèëÿòîðîì è âêëþ- ÷àåòñÿ â òåêñò ïðîåêòà ñ öåëüþ îáëåã÷åíèÿ åãî ïîíèìàíèÿ è ïîèñêà ëîãè- ÷åñêèõ îøèáîê. Êîììåíòàðèé ñëåäóåò çàêëþ÷èòü â ôèãóðíûå ñêîáêè {}, èëè â êðóãëûå ñêîáêè ñî çâåçäî÷êàìè (* *), èëè îòäåëèòü îò êîìàíäû äâó- ìÿ êîñûìè ÷åðòàìè ////.// Òî÷êà îñòàíîâêè (òî÷êà îñòàíîâà) – ñòðîêà â ïðîåêòå, ïåðåä èñïîëíåíè- åì êîòîðîé èñïîëíåíèå ïðîåêòà ïðèîñòàíàâëèâàåòñÿ. Øàã èñïîëíåíèÿ ïðîåêòà – ýòî èñïîëíåíèå êîìàíä, çàïèñàííûõ â îäíîé ñòðîêå ïðîåêòà.  ñòðîêå ìîæåò áûòü çàïèñàíà îäíà êîìàíäà èëè íåñêîëüêî. Äëÿ èñïîëíåíèÿ îäíîãî øàãà ïðîåêòà ñëåäóåò âûïîëíèòü Çàïóñê  Øàã â îáõîä èëè íàæàòü êëàâèøó F8.  ëþáîé ìîìåíò ïîøàãîâîå èñïîëíåíèå ïðîåêòà ìîæíî ïðåðâàòü, íàæàâ êîìáèíàöèþ êëàâèø Ctrl + F2, èëè âûáðàâ êíîïêó Îñòàíîâèòü, èëè âûáðàâ êíîïêó Çàïóñòèòü. ×òîáû â õîäå ïîøàãîâîãî èñïîëíåíèÿ ïðîåêòà ñëåäèòü çà èçìåíåíèåì çíà- ÷åíèé ïåðåìåííûõ, ñëåäóåò èìåíà ýòèõ ïåðåìåííûõ ïîìåñòèòü â îêíî Ñïè- ñîê íàáëþäåíèé. Ýòî ìîæíî ñäåëàòü, èñïîëüçóÿ îêíî Ñâîéñòâà íàáëþäåíèé. ×òîáû ïîìåñòèòü èìÿ ïåðåìåííîé â îêíî Ñâîéñòâà íàáëþäåíèé, ñëåäóåò íàæàòü êîìáèíàöèþ êëàâèø Ctrl + F5 èëè âûïîëíèòü Çàïóñê  Äîáàâèòü íàáëþäåíèå. Èìÿ ïåðåìåííîé ñëåäóåò ââåñòè â ïîëå Âûðàæåíèå ýòîãî îêíà è âûáðàòü êíîïêó ÎÊ. Дайте ответы на вопросы 1.  ÷åì çàêëþ÷àåòñÿ ïðîöåññ òåñòèðîâàíèÿ ïðîåêòà? 2. Äëÿ ÷åãî âûïîëíÿåòñÿ òåñòèðîâàíèå ïðîåêòà? 3. ×òî òàêîå êîììåíòàðèé â ïðîåêòå? Êàê êîììåíòàðèé âêëþ÷èòü â òåêñò ïðîåêòà? 4. Äëÿ ÷åãî â òåêñò ïðîåêòà âêëþ÷àþò êîììåíòàðèè? 5. Äëÿ ÷åãî ïðîåêò èñïîëíÿþò ïîøàãîâî? 6.  ÷åì çàêëþ÷àåòñÿ ïðîöåññ ïîøàãîâîãî èñïîëíåíèÿ ïðîåêòà? 7. ×òî òàêîå øàã èñïîëíåíèÿ ïðîåêòà? Êàê îñóùåñòâèòü åãî èñïîëíåíèå? 8. ×òî òàêîå òî÷êà îñòàíîâà? Äëÿ ÷åãî îíà èñïîëüçóåòñÿ? 9. Êàê ïðåðâàòü ðåæèì ïîøàãîâîãî èñïîëíåíèÿ ïðîåêòà? 10. Êàê ïðîñìîòðåòü çíà÷åíèÿ ïåðåìåííûõ ïðè ïîøàãîâîì èñïîëíåíèè ïðîåêòà? Выполните задания 1. Îòêðîéòå ïðîåêò, íàïðèìåð èç ïàïêè Ãëàâà 6Çàäàíèå 6.2Ïðîåêò 6.2.1, ïðåäíàçíà÷åííûé äëÿ ðåøåíèÿ çàäà÷è: «Äâà ïîåçäà âûåõàëè îäíîâðåìåííî íàâñòðå÷ó äðóã äðóãó. Îïðåäåëèòü, ÷åðåç êàêîå âðåìÿ îíè âñòðåòÿòñÿ, åñëè èçâåñòíî ðàññòîÿíèå ìåæäó íèìè â ìîìåíò
  • 194.
    Ãëàâà 6 1941941941941941941941941941941941941941941941941941941941941941941941941941941941941941941949 íà÷àëà äâèæåíèÿè ñêîðîñòü êàæäîãî ïîåçäà». Èñïîëíåíèå îáðà- áîò÷èêà ñîáûòèÿ Click äëÿ êíîïêè äîëæíî ïðèâåñòè ê âûâîäó èñ- êîìîãî âðåìåíè, åñëè çíà÷åíèÿ ðàññòîÿíèÿ è ñêîðîñòè ââîäÿòñÿ â ïîëÿ. Äëÿ çàäàííûõ âõîäíûõ äàííûõ âû÷èñëèòå ðåçóëüòàòû è çà- ïèøèòå â òåòðàäü: à) ðàññòîÿíèå – 1000 êì, ñêîðîñòè – 120 êì/÷ è 130 êì/÷; á) ðàññòîÿíèå – 600 êì, ñêîðîñòè – 80 êì/÷ è 120 êì/÷; â) ðàññòîÿíèå – 1200 êì, ñêîðîñòè – 115 êì/÷ è 85 êì/÷. Èñïîëíèòå ïðîåêò äëÿ ïðèâåäåííûõ íàáîðîâ òåñòîâûõ äàííûõ. Ïðî- âåðüòå, ñîâïàäàþò ëè ðåçóëüòàòû èñïîëíåíèÿ ïðîåêòà ñ ïðåäâàðè- òåëüíî âû÷èñëåííûìè ðåçóëüòàòàìè. Îáúÿñíèòå, â ÷åì ìîæåò áûòü îøèáêà. 2. Ñîçäàéòå òðè òåñòîâûõ íàáîðà âõîäíûõ äàííûõ äëÿ òåñòèðîâàíèÿ ïðîåêòà, ïðåäíàçíà÷åííîãî äëÿ ðåøåíèÿ çàäà÷è: «Äâà ïîåçäà âûå- õàëè îäíîâðåìåííî èç îäíîé ñòàíöèè â ïðîòèâîïîëîæíûõ íàïðàâ- ëåíèÿõ. Íåîáõîäèìî íàéòè ðàññòîÿíèå, íà êîòîðîì îíè áóäóò äðóã îò äðóãà ÷åðåç çàäàííîå âðåìÿ, åñëè èçâåñòíà ñêîðîñòü êàæ- äîãî ïîåçäà». Âû÷èñëèòå îæèäàåìûå ðåçóëüòàòû ïî ñîñòàâëåííûì òåñòàì. Îòêðîéòå ïðîåêò, íàïðèìåð èç ïàïêè Ãëàâà 6Çàäàíèå 6.2 Ïðîåêò 6.2.2. Ïðîòåñòèðóéòå åãî íà âàøèõ òåñòîâûõ äàííûõ. Ñäå- ëàéòå âûâîä, ñîäåðæèò ëè ïðîåêò ëîãè÷åñêèå îøèáêè. Åñëè äà, òî â ÷åì ìîæåò áûòü îøèáêà. 3. Îòêðîéòå ïðîåêò, íàïðèìåð èç ïàïêè Ãëàâà 6Çàäàíèå 6.2Ïðîåêò 6.2.3. Ïðîñìîòðèòå òåêñò ïðîåêòà è íà îñíîâå àíàëèçà êîììåíòàðè- åâ ñäåëàéòå ïðåäïîëîæåíèå, êàêóþ çàäà÷ó ðåøàåò ýòîò ïðîåêò. Îïèðàÿñü íà âàøå ïðåäïîëîæåíèå, ñîñòàâüòå òðè òåñòîâûõ íàáîðà âõîäíûõ äàííûõ äëÿ òåñòèðîâàíèÿ ïðîåêòà. Âû÷èñëèòå îæèäàåìûå ðåçóëüòàòû. Ïðîòåñòèðóéòå ïðîåêò íà âàøèõ òåñòîâûõ äàííûõ. Ñäåëàéòå âûâîä, ïðàâèëüíûì ëè áûëî âàøå ïðåäïîëîæåíèå. 4. Îòêðîéòå ïðîåêò, íàïðèìåð èç ïàïêè Ãëàâà 6Çàäàíèå 6.2Ïðîåêò 6.2.4. Èñïîëíèòå ïðîåêò â ïîøàãîâîì ðåæèìå. Îáðàòèòå âíèìàíèå íà èçìåíåíèå çíà÷åíèé ïåðåìåííûõ â õîäå èñïîëíåíèÿ ïðîåêòà. 5. Îòêðîéòå ïðîåêò, íàïðèìåð èç ïàïêè Ãëàâà 6Çàäàíèå 6.2Ïðîåêò 6.2.5.  õîäå ïîøàãîâîãî èñïîëíåíèÿ ïðîåêòà ïðîñëåäèòå çà èçìåíå- íèåì çíà÷åíèé ïåðåìåííûõ s1 è s2. 6. Ó÷åíèêè íà ïðàçäíèê êóïèëè êîíôåòû è ïå÷åíüå. Èçâåñòíû öåíû êîíôåò è ïå÷åíüÿ è âåñ êóïëåííûõ ñëàäîñòåé êàæäîãî âèäà. Ñîçäàéòå ïðîåêò äëÿ íàõîæäåíèÿ ïîëíîé ñòîèìîñòè ïîêóïêè. Ñîõðàíèòå ïðî- åêò â ïàïêå ñ èìåíåì Çàäàíèå 6.2.6, ñîçäàííîé â âàøåé ïàïêå. Èñïîë- íèòå ïðîåêò â ïîøàãîâîì ðåæèìå, ïðîñëåäèòå çà çíà÷åíèÿìè ïåðå- ìåííûõ, ñîäåðæàùèõ çíà÷åíèÿ ñòîèìîñòè êàæäîãî òîâàðà. 7. Îòêðîéòå ïðîåêò, íàïðèìåð èç ïàïêè Ãëàâà 6Çàäàíèå 6.2Ïðîåêò 6.2.7.  õîäå ïîøàãîâîãî èñïîëíåíèÿ ïðîåêòà ïðîñëåäèòå çà èçìåíåíè- åì çíà÷åíèé ïåðåìåííûõ õ, à è s. Âûÿñíèòå, êàê çíà÷åíèÿ, êîòîðûå ïîñëåäîâàòåëüíî ïðèíèìàåò ïåðåìåííàÿ a, ñâÿçàíû ñî çíà÷åíèÿìè ïåðåìåííîé õ. Èçìåíèòå ïðîåêò òàê, ÷òîáû â ðåçóëüòàòå èñïîëíåíèÿ ïåðåìåííàÿ s ñîäåðæàëà ñóììó õ + õ2 + õ4 äëÿ ââåäåííîãî çíà÷åíèÿ x. Äîáàâüòå â òåêñò ïðîãðàììû êîììåíòàðèé, â êîòîðîì óêàæèòå, êàêèå èçìåíåíèÿ áûëè âíåñåíû â ïðîãðàììíûé êîä. Ñîõðàíèòå ïðîåêò â ïàïêå ñ èìåíåì Çàäàíèå 6.2.7, ñîçäàííîé â âàøåé ïàïêå.
  • 195.
    1919519519519519519519519519519519519519519519519519519519519519519519519519519519519519519519595 АЛГОРИТМЫ РАБОТЫ СОБЪЕКТАМИ И ВЕЛИЧИНАМИ 8. Îòêðîéòå ïðîåêò, íàïðèìåð èç ïàïêè Ãëàâà 6Çàäàíèå 6.2Ïðîåêò 6.2.8. Ýòîò ïðîåêò ïðåäíàçíà÷åí äëÿ ïîèñêà, íà ñêîëüêî áîëüøå âðåìåíè ïîòðàòèë îäèí èç ïîåçäîâ íà ïóòü ìåæäó ãîðîäàìè, ÷åì äðóãîé, åñëè çàäàíî ðàññòîÿíèå ìåæäó ãîðîäàìè è ñêîðîñòè êàæäî- ãî èç ïîåçäîâ. Âûÿñíèòå, ñîäåðæèò ëè ïðîåêò ëîãè÷åñêèå îøèáêè. Åñëè äà, îïðåäåëèòå, êàêèå êîìàíäû èõ âûçâàëè, è èñïðàâüòå èõ. Çàïèøèòå òåñòîâûå íàáîðû äàííûõ, â êîòîðûõ âû îáíàðóæèëè ëî- ãè÷åñêèå îøèáêè. Ñîõðàíèòå èñïðàâëåííûé ïðîåêò â ïàïêå ñ èìå- íåì Çàäàíèå 6.2.8, â âàøåé ïàïêå. ÏÐÀÊÒÈ×ÅÑÊÀß ÐÀÁÎÒÀ № 11 «Настройка проекта» Âíèìàíèå! Ðàáîòàÿ ñ êîìïüþòåðîì, ñîáëþäàéòå ïðàâèëà áåçîïàñíî- ñòè è ñàíèòàðíî-ãèãèåíè÷åñêèå íîðìû. 1. Îòêðîéòå îêíî ñðåäû Lazarus. 2. Îòêðîéòå ïðîåêò äëÿ îïðåäåëåíèÿ, âî ñêîëüêî ðàç ïðîèçâåäåíèå äâóõ çàäàííûõ äåéñòâèòåëüíûõ ÷èñåë áîëüøå ñóììû ýòèõ ÷èñåë. Íàïðè- ìåð, ïðîåêò èç ïàïêè Ãëàâà 6Ïðàêòè÷åñêàÿ 11. 3. Ñîçäàéòå òðè òåñòîâûõ íàáîðà âõîäíûõ äàííûõ äëÿ òåñòèðîâàíèÿ ïðîåêòà. Çàïèøèòå èõ â òåòðàäü. Âû÷èñëèòå îæèäàåìûå ðåçóëüòàòû è çàïèøèòå èõ. Ïðîòåñòèðóéòå ïðîåêò íà âàøèõ òåñòîâûõ äàííûõ. Ñðàâíèòå ðåçóëüòàòû èñïîëíåíèÿ ïðîåêòà ñ îæèäàåìûìè ðåçóëüòàòà- ìè. Çàïèøèòå âûâîä. 4. Äîáàâüòå êîììåíòàðèè äëÿ êîìàíä, â êîòîðûõ ïðîèñõîäèò âû÷èñëå- íèå ñóììû è ïðîèçâåäåíèÿ. 5. Èñïîëíèòå ïðîåêò â ïîøàãîâîì ðåæèìå.  õîäå ïîøàãîâîãî èñïîëíå- íèÿ ïðîåêòà ñëåäèòå çà çíà÷åíèÿìè ñóììû è ïðîèçâåäåíèÿ. Çàïèøè- òå, êàêèå ñîîáùåíèÿ îòîáðàæàþòñÿ â ñòîëáöå Çíà÷åíèå äëÿ óêàçàí- íûõ ïåðåìåííûõ ïåðåä íà÷àëîì ïîøàãîâîãî èñïîëíåíèÿ ïðîåêòà, â õîäå èñïîëíåíèÿ äëÿ îäíîãî èç íàáîðîâ âõîäíûõ äàííûõ è ïîñëå çà- âåðøåíèÿ èñïîëíåíèÿ. 6. Ñîõðàíèòå ïðîåêò â ïàïêå ñ èìåíåì Ïðàêòè÷åñêàÿ 11, ñîçäàííîé â ñîáñòâåííîé ïàïêå. 6.3. ЛОГИЧЕСКИЕ ВЫРАЖЕНИЯ. ПЕРЕМЕННЫЕ6.3. ЛОГИЧЕСКИЕ ВЫРАЖЕНИЯ. ПЕРЕМЕННЫЕ ЛОГИЧЕСКОГО ТИПА. ЛОГИЧЕСКИЕ ОПЕРАЦИИЛОГИЧЕСКОГО ТИПА. ЛОГИЧЕСКИЕ ОПЕРАЦИИ 1. ×òî òàêîå âûñêàçûâàíèå? Êàêîå âûñêàçûâàíèå ñ÷èòàåòñÿ èñòèííûì, à êà- êîå – ëîæíûì? 2. Êàêèå ñâîéñòâà ïåðåìåííîé âû çíàåòå? 3. ×òî îïðåäåëÿåò òèï ïåðåìåííîé? Êàêèå òèïû ïåðåìåííîé âû çíàåòå? ВЫСКАЗЫВАНИЕ КАК ЛОГИЧЕСКОЕ ВЫРАЖЕНИЕ Âû óæå çíàåòå, ÷òî âûñêàçûâàíèå – ýòî ïðåäëîæåíèå, êîòîðîå ñîäåðæèò óòâåðæäåíèå îá îïðåäåëåííîì îáúåêòå èëè î ñâÿçè ìåæäó îáúåêòàìè è î êîòîðîì ìîæíî îäíîçíà÷íî ñêàçàòü, èñòèííîå îíî èëè ëîæíîå. Ïðèìåðîì
  • 196.
    Ãëàâà 6 19619619619619619619619619619619619619619619619619619619619619619619619619619619619619619619696 èñòèííîãî âûñêàçûâàíèÿÿâëÿåòñÿ, íàïðèìåð, âûñêàçûâàíèå «Êèåâ – ñòî- ëèöà Óêðàèíû», à ïðèìåðîì ëîæíîãî – âûñêàçûâàíèå «3 > 5». Îñíîâíûì ñâîéñòâîì âûñêàçûâàíèÿ ÿâëÿåòñÿ åãî èñòèííîñòü. Åñëè âû- ñêàçûâàíèå èñòèííîå, òî ñ÷èòàþò, ÷òî çíà÷åíèå åãî ñâîéñòâà èñòèííîñòü ðàâíî true (àíãë. true – ïðàâäà). Åñëè âûñêàçûâàíèå ëîæíîå, òî ñ÷èòàþò, ÷òî çíà÷åíèå åãî ñâîéñòâà èñòèííîñòü ðàâíî false (àíãë. false – ëîæü). Òî åñòü çíà÷åíèå ñâîéñòâà èñòèííîñòü âûñêàçûâàíèé: «Êèåâ – ñòîëèöà Óêðàèíû», «2 * 5 – 4  6», «4 < 12» ðàâíî true, çíà÷åíèå ñâîéñòâà èñòèí- íîñòü âûñêàçûâàíèé: «Ýòîò ó÷åáíèê äëÿ ó÷åíèêîâ ñåäüìîãî êëàññà», «2 * 7 +7 3  12», «3 > 5» ðàâíî false. Âûñêàçûâàíèå ìîæíî ðàññìàòðèâàòü êàê ëîãè÷åñêîå âûðàæåíèå. Ëîãè÷åñêèì âûðàæåíèåì íàçûâàþò âûðàæåíèå, êîòîðîå ìîæåò ïðèíèìàòü îäíî èç äâóõ çíà÷åíèé: true èëè false. Åñëè âûñêàçûâàíèå èñòèííûå, òî ñ÷èòàþò, ÷òî çíà÷åíèå ñîîòâåòñòâóþ- ùåãî ëîãè÷åñêîãî âûðàæåíèÿ ðàâíî true. Òî åñòü, «Êèåâ – ñòîëèöà Óêðà- èíû»  true, (2 * 5 – 4  6)  true, (4 < 12)  true. Åñëè âûñêàçûâàíèå ëîæíîå, òî ñ÷èòàþò, ÷òî çíà÷åíèå ñîîòâåòñòâóþùå- ãî ëîãè÷åñêîãî âûðàæåíèÿ ðàâíî false. Òî åñòü «Ýòî ó÷åáíèê äëÿ ó÷åíèêîâ ñåäüìîãî êëàññà»  false, (2 * 7 +7 3  12)  false, (3 > 5)  false. ПЕРЕМЕННЫЕ ЛОГИЧЕСКОГО ТИПА Çíà÷åíèå ëîãè÷åñêîãî âûðàæåíèÿ ìîæíî ïðèñâàèâàòü íåêîòîðîé ïåðå- ìåííîé. Òî åñòü ìîæíî èñïîëüçîâàòü ñëåäóþùèå êîìàíäû ïðèñâàèâàíèÿ: x : 2 ++ 12//3  6, y : 32 << 13. Òîãäà çíà÷åíèå ïåðåìåííîé õ ðàâíî true, à çíà÷åíèå ïåðåìåííîé y ðàâíî false. Ïåðåìåííûå, êîòîðûå ìîãóò ïðèíèìàòü îäíî èç äâóõ çíà÷åíèé true èëè false, íàçûâàþò ïåðåìåííûìè ëîãè÷åñêîãî òèïà. Ëîãè÷åñêèé òèï ïåðåìåííûõ îáîçíà÷àåòñÿ boolean. Íàïðèìåð, var x, y: boolean. ×àñòî äëÿ ïåðåìåííûõ ëîãè÷åñêîãî òèïà èñïîëüçóþòñÿ êîìàíäû x : true èëè x : false. Ïåðåìåííûå ëîãè÷åñêîãî òèïà òîæå ñ÷èòàþòñÿ ëîãè÷åñêèìè âûðàæåíè- ÿìè. ОПЕРАЦИИ НАД ЛОГИЧЕСКИМИ ВЫРАЖЕНИЯМИ Íàä ëîãè÷åñêèìè âûðàæåíèÿìè ìîæíî âûïîëíÿòü ëî- ãè÷åñêèå îïåðàöèè: îòðèöàíèå, êîíúþíêöèÿ (ëàò. conju- nctio – îáúåäèíåíèå), äèçúþíêöèÿ (ëàò. disjunctio – ðàçú- åäèíåíèå) è äð. Îòðèöàíèåì ëîãè÷åñêîãî âûðàæåíèÿ x íàçûâàþò ëîãè- ÷åñêîå âûðàæåíèå, çíà÷åíèå êîòîðîãî ðàâíî true, åñëè çíà- ÷åíèå ëîãè÷åñêîãî âûðàæåíèÿ x ðàâíî false, è ðàâíî false, åñëè çíà÷åíèå ëîãè÷åñêîãî âûðàæåíèÿ x ðàâíî true. Îòðèöàíèå ëîãè÷åñêîãî âûðàæåíèÿ x îáîçíà÷àþò not x. Ëîãèêà (ãðå÷.à ό – ñëîâî, ñìûñë, ìûñëü, ÿçûê) – íàóêà î ôîðìàõ, ìå- òîäàõ è çàêîíàõ ïðàâèëüíîãî ìûø- ëåíèÿ, î ñïîñîáàõ ðàññóæäåíèÿ. õ not x true false false true Таблица истинности для отрицания
  • 197.
    191971971971971971971971971971971971971971971971971971971971971971971971971971971971971971971979 АЛГОРИТМЫ РАБОТЫ СОБЪЕКТАМИ И ВЕЛИЧИНАМИ Òî åñòü åñëè x  true, òî not x  false, è åñëè x  false, òî not x  true. Ìîæíî ñîñòàâèòü òàêóþ òàáëèöó, êîòîðóþ íàçûâàþò òàáëèöåé èñòèííîñòè äëÿ îïåðàöèè îòðèöàíèÿ. Äëÿ îáðàçîâàíèÿ îòðèöàíèÿ âûñêàçûâàíèÿ ÷àñòî èñïîëüçóþò ÷àñòè- öó íå. Íàïðèìåð, îòðèöàíèåì âûñêàçûâàíèÿ À  «Ñóùåñòâóåò íàèáîëüøåå ïðîñòîå ÷èñëî» ÿâëÿåòñÿ âûñêàçûâàíèå not A  «Íå ñóùåñòâóåò íàèáîëü- øåãî ïðîñòîãî ÷èñëà». Èíîãäà îòðèöàíèå ëîãè÷åñêîãî âûðàæåíèÿ x îáîçíà÷àþò x– èëè ¬x. Êîíúþíêöèåé äâóõ ëîãè÷åñêèõ âûðàæåíèé x è y íàçûâàþò ëîãè÷åñêîå âûðàæåíèå, çíà÷å- íèå êîòîðîãî ðàâíî true, åñëè çíà÷åíèå êàæäî- ãî èç ëîãè÷åñêèõ âûðàæåíèé x è y ðàâíî true; è ðàâíî false, åñëè çíà÷åíèå õîòÿ áû îäíîãî èç ëîãè÷åñêèõ âûðàæåíèé x èëè y ðàâíî false. Êîíúþíêöèÿ äâóõ ëîãè÷åñêèõ âûðàæåíèé x è y îáîçíà÷àåòñÿ x and y (àíãë. and – è). Äëÿ îáðàçîâàíèÿ êîíúþíêöèè äâóõ âûñêà- çûâàíèé ÷àñòî èñïîëüçóþò ñîþç è. Íàïðèìåð, âûñêàçûâàíèå «×èñëî 36 êðàòíî 3 è ÷èñëî 36 êðàòíî 2» ÿâëÿåòñÿ êîíú- þíêöèåé äâóõ âûñêàçûâàíèé: «×èñëî 36 êðàòíî 3» è «×èñëî 36 êðàòíî 2». Èíîãäà êîíúþíêöèÿ äâóõ ëîãè÷åñêèõ âûðàæåíèé x è y îáîçíà÷àåòñÿ x  y. Äèçúþíêöèåé äâóõ ëîãè÷åñêèõ âûðàæåíèé x è y íàçûâàþò ëîãè÷åñêîå âûðàæåíèå, çíà÷åíèå êîòîðîãî ðàâíî true, åñëè çíà÷åíèå õîòÿ áû îäíîãî èç ëîãè÷åñêèõ âûðàæåíèé x èëè y ðàâíî true; è ðàâíî false, åñëè çíà÷åíèå êàæäîãî èç ëîãè÷åñêèõ âûðàæåíèé x è y ðàâíî false. Äèçúþíêöèÿ äâóõ ëîãè÷åñêèõ âûðàæåíèé x è y îáîçíà÷àåòñÿ x or y (àíãë. or – èëè).r Äëÿ îáðàçîâàíèÿ äèçúþíêöèè âûñêàçûâàíèé ÷à- ñòî èñïîëüçóþò ñîþç èëè. Íàïðèìåð, âûñêàçûâàíèå «11 J 21» (11 ìåíüøå èëè ðàâíî 21) ÿâëÿåòñÿ äèçú- þíêöèåé äâóõ âûñêàçûâàíèé: «11 < 21» è «11  21». Èíîãäà äèçúþíêöèÿ äâóõ ëîãè÷åñêèõ âûðàæå- íèé x è y îáîçíà÷àåòñÿ x  y. ×àñòî èñïîëüçóþò ëîãè÷åñêèå âûðàæåíèÿ, ñîäåð- æàùèå íåñêîëüêî ëîãè÷åñêèõ îïåðàöèé. Íàïðèìåð: (x or y) and (x or z).  òàêèõ âûðàæåíèÿõ äëÿ ëîãè÷åñêèõ îïåðà- öèé, ðàññìîòðåííûõ âûøå, îïðåäåëåí ïðèîðèòåò âûïîëíåíèÿ îïåðàöèé: ñíà÷àëà âûïîëíÿþòñÿ îïåðàöèè îòðèöàíèÿ, çà- òåì – îïåðàöèè êîíúþíêöèè, çàòåì – îïåðàöèè äèçúþíêöèè. Äëÿ èç- ìåíåíèÿ ýòîãî ïîðÿäêà âûïîëíåíèÿ ëîãè÷åñêèõ îïåðàöèé èñïîëüçóþò ñêîáêè. Äëÿ âû÷èñëåíèÿ çíà÷åíèé ëîãè÷åñêîãî âûðàæåíèÿ ìîæíî èñïîëüçîâàòü òàáëèöó èñòèííîñòè.  íåé íåîáõîäèìî ðàññìîòðåòü âñå âîçìîæíûå çíà÷å- íèÿ ïåðåìåííûõ ëîãè÷åñêîãî òèïà, âõîäÿùèõ â ýòî âûðàæåíèå. x y x and y true true true true false false false true false false false false Таблица истинности для конъюнкции x y x or y true true true true false true false true true false false false Таблица истинности для дизъюнкции
  • 198.
    Ãëàâà 6 19819819819819819819819819819819819819819819819819819819819819819819819819819819819819819819898 x yz 1 2 3 x or y x or z (x or y) and (x or z) true true true true true true true true false true true true true false true true true true false true true true true true true false false true true true false true false true false false false false true false true false false false false false false false Интересные факты из истории Определение операций над переменными логического типа и свойства этих операций сформулировал английский матема- тик и философ Джордж Буль (1815–1864) (рис. 6.17). В 1854 г. вышла его основная работа «Исследования законов мышле- ния, на которых основаны математические теории логики и ве- роятностей». В ней исследуется система, которую сегодня на- зывают «алгеброй высказываний», или «булевой логикой». Булевая логика стала основным математическим инструмен- том для создания компьютеров. Ëîãè÷åñêèì âûðàæåíèåì íàçûâàþò âûðàæåíèå, êîòîðîå ìîæåò ïðèíè- ìàòü îäíî èç äâóõ çíà÷åíèé: true èëè false. Âûñêàçûâàíèå ÿâëÿåòñÿ ïðèìåðîì ëîãè÷åñêîãî âûðàæåíèÿ. Åñëè âû- ñêàçûâàíèå èñòèííîå, òî ñ÷èòàþò, ÷òî çíà÷åíèå ñîîòâåòñòâóþùåãî ëîãè÷å- ñêîãî âûðàæåíèÿ ðàâíî true. Åñëè âûñêàçûâàíèå ëîæíîå, òî ñ÷èòàþò, ÷òî çíà÷åíèå ñîîòâåòñòâóþùåãî ëîãè÷åñêîãî âûðàæåíèÿ ðàâíî false. Ïåðåìåííûå, êîòîðûå ìîãóò ïðèíèìàòü îäíî èç äâóõ çíà÷åíèé true èëè false, íàçûâàþò ïåðåìåííûìè ëîãè÷åñêîãî òèïà. Ëîãè÷åñêèé òèï ïåðå- ìåííûõ îáîçíà÷àåòñÿ boolean. Ïåðåìåííûå ëîãè÷åñêîãî òèïà òàêæå ñ÷èòà- þòñÿ ëîãè÷åñêèìè âûðàæåíèÿìè. Рис. 6.17. Джордж Буль ууууууууууууууСа ое ва ое в э о у еСа ое ва ое в э о у еСамое важное в этом пунктеСамое важное в этом пунктеСамое важное в этом пунктеСамое важное в этом пунктеСамое важное в этом пунктеСамое важное в этом пунктеСамое важное в этом пунктеСамое важное в этом пунктеСамое важное в этом пунктеСамое важное в этом пунктеСамое важное в этом пунктеСамое важное в этом пунктеСамое важное в этом пунктеСамое важное в этом пунктеСамое важное в этом пунктеСамое важное в этом пунктеСамое важное в этом пунктеСамое важное в этом пунктеСамое важное в этом пунктеСамое важное в этом пунктеСамое важное в этом пунктеСамое важное в этом пунктеСамое важное в этом пунктеСамое важное в этом пунктеСамое важное в этом пунктеСамое важное в этом пунктеСамое важное в этом пунктеСамое важное в этом пунктеСамое важное в этом пунктеСамое важное в этом пунктеСамое важное в этом пунктеСамое важное в этом пунктеСамое важное в этом пунктеСамое важное в этом пунктеСамое важное в этом пунктеСамое важное в этом пунктеСамое важное в этом пунктеСамое важное в этом пунктеСамое важное в этом пунктеСамое важное в этом пунктеСамое важное в этом пунктеСамое важное в этом пунктеСамое важное в этом пунктеСамое важное в этом пунктеССССССС õ not x true false false true x y x and y true true true true false false false true false false false false x y x or y true true true true false true false true true false false false Таблица истинности для отрицания Таблица истинности для конъюнкции Таблица истинности для дизъюнкции
  • 199.
    19919919919919919919919919919919919919919919919919919919919919919919919919919919919919919919919999 АЛГОРИТМЫ РАБОТЫ СОБЪЕКТАМИ И ВЕЛИЧИНАМИ Â ëîãè÷åñêèõ âûðàæåíèÿõ äëÿ ëîãè÷åñêèõ îïåðàöèé, ðàññìîòðåííûõ âûøå, îïðåäåëåí ñëåäóþùèé ïðèîðèòåò âûïîëíåíèÿ îïåðàöèé: ñíà÷àëà âû- ïîëíÿþòñÿ îïåðàöèè îòðèöàíèÿ, çàòåì – îïåðàöèè êîíúþíêöèè, ïîòîì – îïåðàöèè äèçúþíêöèè. Äëÿ èçìåíåíèÿ ýòîãî ïîðÿäêà âûïîëíåíèÿ ëîãè÷å- ñêèõ îïåðàöèé èñïîëüçóþò ñêîáêè. Äëÿ âû÷èñëåíèÿ çíà÷åíèé ëîãè÷åñêîãî âûðàæåíèÿ ìîæíî èñïîëüçîâàòü òàáëèöó èñòèííîñòè.  íåé íåîáõîäèìî ðàññìîòðåòü âñå âîçìîæíûå çíà÷å- íèÿ ïåðåìåííûõ ëîãè÷åñêîãî òèïà, âõîäÿùèõ â ýòî âûðàæåíèå. Дайте ответы на вопросы 1. Êàêîå âûðàæåíèå íàçûâàþò ëîãè÷åñêèì? Ïðèâåäèòå ïðèìåðû. 2. Êàêèå ïåðåìåííûå íàçûâàþò ïåðåìåííûìè ëîãè÷åñêîãî òèïà? 3. Êàê îïèñûâàþòñÿ ïåðåìåííûå ëîãè÷åñêîãî òèïà? 4. ×òî òàêîå îòðèöàíèå ëîãè÷åñêîãî âûðàæåíèÿ? 5. ×òî òàêîå êîíúþíêöèÿ äâóõ ëîãè÷åñêèõ âûðàæåíèé? 6. ×òî òàêîå äèçúþíêöèÿ äâóõ ëîãè÷åñêèõ âûðàæåíèé? 7. Êàêîâ ïðèîðèòåò âûïîëíåíèÿ ëîãè÷åñêèõ îïåðàöèé? 8. ×òî èçó÷àåò íàóêà ëîãèêà? Выполните задания 1. Óêàæèòå ïîðÿäîê âûïîëíåíèÿ ëîãè÷åñêèõ îïåðàöèé â ëîãè÷åñêèõ âûðàæåíèÿõ: à) a or not a and b; â) (a or not b) and (not a or not b); á) not a or not b and a; ã) not a and not b or c and d. 2. Ñîñòàâüòå òàáëèöû èñòèííîñòè ëîãè÷åñêèõ âûðàæåíèé ñ ïåðåìåí- íûìè ëîãè÷åñêîãî òèïà a è b: a) a or a and b; ã) not a or not b; b) a or not a and b; ä) (a or not b) and (a or not b); c) a or b or not b; å) a and not b or not a and b. 3. Ñôîðìóëèðóéòå îòðèöàíèå âûñêàçûâàíèé è îïðåäåëèòå èõ èñòèí- íîñòü: à) ×èñëî 3 ÿâëÿåòñÿ äåëèòåëåì ÷èñëà 545. á) Àâòîìîáèëü íå èìååò ïðàâà åõàòü íà êðàñíûé ñâåò. â) Ñóùåñòâóþò ïàðàëëåëîãðàììû ñ ïðÿìûìè óãëàìè. ã) Óðàâíåíèå 2x2 – 3x + 1  0 èìååò öåëûé êîðåíü. ä) Íå ñóùåñòâóåò íàòóðàëüíîãî ÷èñëà, êîòîðîå äåëèòñÿ íà 2. å) Ñóùåñòâóåò öåëîå ÷èñëî, êîòîðîå äåëèòñÿ íà âñå öåëûå ÷èñëà. 4. Ñðåäè óêàçàííûõ âûñêàçûâàíèé íàéäèòå êîíúþíêöèè è äèçúþíê- öèè è îïðåäåëèòå èõ èñòèííîñòü: à) ×èñëî 27 êðàòíî 3 è êðàòíî 9. á) 17 < 42 < 18. â) ×èñëî 2 ïðîñòîå èëè ÷åòíîå. ã) Òðåóãîëüíèê ABC ÿâëÿåòñÿ îñòðîóãîëüíûì, ïðÿìîóãîëüíûì èëè òóïîóãîëüíûì. ä) Äèàãîíàëè ëþáîãî ïàðàëëåëîãðàììà ïåðïåíäèêóëÿðíû è òî÷êîé ïåðåñå÷åíèÿ äåëÿòñÿ ïîïîëàì. å) 72  49 è (–7)2  49. æ) 21 J 21. ç) 21 J 18.
  • 200.
    Ãëàâà 6 20020020020020020020020020020020020020020020020020020020020020020020020020020020020020020020000 5. ÏóñòüÀ  «Ñåðãèåíêî èçó÷àåò àíãëèéñêèé ÿçûê»,   «Ñåðãèåíêî èìååò îöåíêó 8 ïî èíôîðìàòèêå». Ñôîðìóëèðóéòå âûñêàçûâàíèÿ: a) A and not B; â) A or not A and B; á) not A or B; ã) not A and not B and A. 6. Îïðåäåëèòå èñòèííîñòü èëè ëîæíîñòü âûñêàçûâàíèé äëÿ ïðèâåäåí- íûõ çíà÷åíèé ïåðåìåííûõ: 1. «x > 0 è y > 0 èëè x < 0 è y < 0» 2. «x > 0 è íå y < 0 èëè x < 0 è y > 0» Çíà÷åíèÿ ïåðåìåííûõ: a) x  5, y  8; b) x  5, y  –8; c) x  –5, y  8; d) x  –5, y  –8. 6.4. АЛГОРИТМЫ С ВЕТВЛЕНИЯМИ6.4. АЛГОРИТМЫ С ВЕТВЛЕНИЯМИ 1. Êàêèå âûðàæåíèÿ íàçûâàþò ëîãè÷íûìè? Êàêèå çíà÷åíèÿ îíè ìîãóò ïðè- íèìàòü? 2. Íàçîâèòå ëîãè÷åñêèå îïåðàöèè. Ïðèâåäèòå òàáëèöó èñòèííîñòè êàæäîé èç íèõ. 3. ×òî òàêîå âåòâëåíèå? Êàêèå âèäû âåòâëåíèÿ âàì èçâåñòíû? ×åì îíè îò- ëè÷àþòñÿ äðóã îò äðóãà? АЛГОРИТМЫ С ВЕТВЛЕНИЕМ Âû óæå çíàåòå, ÷òî àëãîðèòìû ìîãóò ñîäåðæàòü âåòâëåíèÿ. Âû òàêæå çíàåòå, ÷òî âåòâëåíèå êàê ôðàãìåíò àëãîðèòìà íà÷èíàåòñÿ ñ êîìàíäû ïðî- âåðêè óñëîâèÿ è ðåçóëüòàòîì âûïîëíåíèÿ ýòîé êîìàíäû ìîæåò áûòü ëèáî èñòèíà (Äà, true), ëèáî ëîæü (Íåò, false). È â çàâèñèìîñòè îò ðåçóëüòàòà èñ- ïîëíåíèÿ ýòîé êîìàíäû áóäóò èñïîëíÿòüñÿ òå èëè èíûå êîìàíäû.  îáùåì ñëó÷àå â ýòîé êîìàíäå îïðåäåëÿåòñÿ çíà÷åíèå îïðåäåëåííîãî ëîãè÷åñêîãî âûðàæåíèÿ, êîòîðîå ìîæåò áûòü ëèáî true, ëèáî false.  îáùåì ñëó÷àå áëîê-ñõåìû âåòâëåíèé èìåþò ñëåäóþùèé âèä (ðèñ. 6.18 è 6.19): Ïîñëåäîâàòåëüíîñòü êîìàíä 2 Ïîñëåäîâàòåëüíîñòü êîìàíä 1 Îïðåäå- ëåíèå çíà÷åíèÿ ëîãè÷åñêîãî âûðà- æåíèÿ false true Рис. 6.18. Полное ветвление
  • 201.
    2012012012012012012012012012012012012012012012012012012012012012012012012012012012012012012012010 АЛГОРИТМЫ РАБОТЫ СОБЪЕКТАМИ И ВЕЛИЧИНАМИ Ïîñëåäîâàòåëüíîñòü êîìàíä Ï Îïðåäå- ëåíèå çíà÷åíèÿ ëîãè÷åñêîãî âûðà- æåíèÿ false true Рис. 6.19. Неполное ветвление ВЕТВЛЕНИЯ В OBJECT PASCAL Êîìàíäà ïîëíîãî âåòâëåíèÿ â ÿçûêå ïðîãðàììèðîâàíèÿ Object Pascal èìååò òàêîé îáùèé âèä: If<ëîãè÷åñêîå âûðàæåíèå> Then begin <ïîñëåäîâàòåëüíîñòü êîìàíä 1> end Else begin <ïîñëåäîâàòåëüíîñòü êîìàíä 2> end; (àíãë. if – åñëè,f then – òî, òîãäà, else – èíà÷å). Èñïîëíÿåòñÿ ýòà êîìàíäà òàê: âû÷èñëÿåòñÿ çíà÷åíèå ëîãè÷åñêîãî âû- ðàæåíèÿ; åñëè ýòî çíà÷åíèå true, òî èñïîëíÿåòñÿ ïîñëåäîâàòåëüíîñòü êî- ìàíä 1 è ïîñëå ýòîãî èñïîëíÿåòñÿ êîìàíäà, ñëåäóþùàÿ çà âåòâëåíèåì; åñëè ýòî çíà÷åíèå false, òî èñïîëíÿåòñÿ ïîñëåäîâàòåëüíîñòü êîìàíä 2 è ïîñëå ýòîãî èñïîëíÿåòñÿ êîìàíäà, ñëåäóþùàÿ çà âåòâëåíèåì. Åñòü â Object Pascal è êîìàíäà íåïîëíîãî âåòâëåíèÿ: If<ëîãè÷åñêîå âûðàæåíèå> Then begin <ïîñëåäîâàòåëüíîñòü êîìàíä> end; Èñïîëíÿåòñÿ ýòà êîìàíäà òàê: âû÷èñëÿåòñÿ çíà÷åíèå ëîãè÷åñêîãî âûðà- æåíèÿ; åñëè ýòî çíà÷åíèå true, òî èñïîëíÿåòñÿ ïîñëåäîâàòåëüíîñòü êîìàíä è ïîñëå ýòîãî èñïîëíÿåòñÿ êîìàíäà, ñëåäóþùàÿ çà âåòâëåíèåì; åñëè ýòî çíà÷åíèå false, ñðàçó èñïîëíÿåòñÿ êîìàíäà, ñëåäóþùàÿ çà âåòâëåíèåì. Îáðàùàåì âàøå âíèìàíèå:  åñëè ïîñëå êëþ÷åâûõ ñëîâ Then è Else ñëåäóåò òîëüêî ïî îäíîé êî- ìàíäå, òî îïåðàòîðíûå ñêîáêè begin è end ìîæíî íå ñòàâèòü;  ïåðåä Else ñòàâèòü òî÷êó ñ çàïÿòîé íåëüçÿ. Ðàññìîòðèì çàäà÷ó, àëãîðèòì ðåøåíèÿ êîòîðîé ñîäåðæèò âåòâëåíèå. Çàäà÷à 1. Âû÷èñëèòü çíà÷åíèå âûðàæåíèÿ (a + 2b) / (a – 3b), ãäå a, b – äåéñòâèòåëüíûå ÷èñëà. Ïîñêîëüêó âûðàæåíèå ñîäåðæèò äåéñòâèå äåëåíèÿ íà âûðàæåíèå, êîòî- ðîå ìîæåò áûòü ðàâíî íóëþ (íàïðèìåð, ïðè a  3 è b  1), àëãîðèòì ðåøå-
  • 202.
    Ãëàâà 6 2022022022022022022022022022022022022022022022022022022022022022022022022022022022022022022020 íèÿ ýòîéçàäà÷è äîëæåí ñîäåðæàòü âåòâëåíèå, â êîòîðîì áóäóò ó÷òåíû äâà âîçìîæíûõ ñëó÷àÿ: çíà÷åíèå âûðàæåíèÿ a – 3b ðàâíî 0 è çíà÷åíèå âûðà- æåíèÿ a – 3b íå ðàâíî 0. Áëîê-ñõåìà àëãîðèòìà ðåøåíèÿ ýòîé çàäà÷è áóäåò âûãëÿäåòü òàê (ðèñ. 6.20): x  0 x : a – 3b y : a + 2b z : y/y x// Íà÷àëî Êîíåö Ââåñòè çíà÷åíèÿ ïåðåìåííûõ a, b Ñîîáùèòü çíà÷å- íèå ïåðåìåííîé z Ñîîáùèòü «Âûðàæå- íèå çíà÷åíèÿ íå èìå- åò: äåëåíèå íà íóëü» truefalse Рис. 6.20. Блок-схема алгоритма решения задачи 1 Åñëè çàïèñàòü íà ÿçûêå Object Pascal àëãîðèòì, ïðèâåäåííûé íà ðèñóí- êå 6.20, òî îí áóäåò âûãëÿäåòü òàê: a : StrToFloat(Edit1.Text); b : StrToFloat(Edit2.Text); x : a–3*b; If x  0 Then Label1.Caption : ’Âûðàæåíèå çíà÷åíèÿ íå èìååò: äåëåíèå íà íóëü’ Else begin y : a+2*b; z : y/x; Label1.Caption : FloatToStr(z); end; Îáðàùàåì âàøå âíèìàíèå, ÷òî âû÷èñëåíèå çíà÷åíèÿ âûðàæåíèÿ a – 3b ìîæíî áûëî áû íå âûïîëíÿòü â îòäåëüíîé êîìàíäå è íå çàïîìèíàòü êàê çíà÷åíèå ïåðåìåííîé õ, à âûïîëíÿòü íåïîñðåäñòâåííî â êîìàíäå âåòâëå-
  • 203.
    20320320320320320320320320320320320320320320320320320320320320320320320320320320320320320320320303 АЛГОРИТМЫ РАБОТЫ СОБЪЕКТАМИ И ВЕЛИЧИНАМИ íèÿ. Òàêæå âû÷èñëåíèå çíà÷åíèÿ âûðàæåíèÿ (a + 2b) / (a – 3b) ìîæíî çà- ïèñàòü íå äâóìÿ êîìàíäàìè, à îäíîé. Òîãäà ýòîò ôðàãìåíò ïðîåêòà áóäåò âûãëÿäåòü òàê: a : StrToFloat(Edit1.Text); b : StrToFloat(Edit2.Text); If a–3*b  0 Then Label1.Caption : ’Âûðàæåíèå çíà÷åíèÿ íå èìååò: äåëåíèå íà íóëü’ Else begin z : (a+2*b) /(a–3*b); Label1.Caption : FloatToStr(z); end; Ðàññìîòðèì çàäà÷ó, ïðè ðåøåíèè êîòîðîé â êîìàíäå âåòâëåíèÿ èñïîëü- çóåòñÿ êîíúþíêöèÿ. Çàäà÷à 2. Âû÷èñëèòü çíà÷åíèå çàäàííîé ôóíêöèè x : StrToFloat(Edit1.Text); If (x > –3) and (x < 5) Then y : 2*x – 12 Else y : 7–8*x; Label1.Caption : FloatToStr(y); Ðàññìîòðèì, íàêîíåö, çàäà÷ó, ïðè ðåøåíèè êîòîðîé èñïîëüçóåòñÿ áîëåå ñëîæíîå âåòâëåíèå. Çàäà÷à 3. Äàíû äâà ÷èñëà. Îïðåäåëèòü, ðàâíû ëè îíè. Åñëè íåò, òî êà- êîå èç íèõ áîëüøå? Áëîê-ñõåìà àëãîðèòìà ðåøåíèÿ ýòîé çàäà÷è áóäåò âûãëÿäåòü òàê, êàê íà ðèñóíêå 6.21. Íà÷àëî Êîíåö Ââåñòè çíà÷åíèÿ ïåðåìåííûõ x è y Ñîîáùèòü: «Ïåðâîå ÷èñ- ëî ìåíüøå» Ñîîáùèòü: «Ïåðâîå ÷èñ- ëî áîëüøå» Ñîîáùèòü: «×èñëà ðàâíû» x > y x  y false false true ruetr Рис. 6.21. Блок-схема алгоритма решения задачи 3
  • 204.
    Ãëàâà 6 2042042042042042042042042042042042042042042042042042042042042042042042042042042042042042042040  ýòîìàëãîðèòìå âíóòðè îäíîãî âåòâëåíèÿ èñïîëüçóåòñÿ äðóãîå âåòâëå- íèå. Âîò êàê âûãëÿäèò ôðàãìåíò ñîîòâåòñòâóþùåãî ïðîåêòà: If x  y Then Label1.Caption : ’×èñëà ðàâíû’ Else If x>ó Then Label1.Caption : ’Ïåðâîå ÷èñëî áîëüøå’ Else Label1.Caption : ’Ïåðâîå ÷èñëî ìåíüøå’;  îáùåì ñëó÷àå áëîê-ñõåìû âåòâëåíèé áóäóò âûãëÿäåòü òàê (ðèñ. 6.22 è 6.23): Ïîñëåäîâàòåëüíîñòü êîìàíä Ï Îïðåäå- ëåíèå çíà÷åíèÿ ëîãè÷åñêîãî âûðà- æåíèÿ false true Рис. 6.23. Неполное ветвление Ïîñëåäîâàòåëüíîñòü êîìàíä 2 Ïîñëåäîâàòåëüíîñòü êîìàíä 1 Îïðåäå- ëåíèå çíà÷åíèÿ ëîãè÷åñêîãî âûðà- æåíèÿ false true Рис. 6.22. Полное ветвление Êîìàíäà ïîëíîãî âåòâëåíèÿ â ÿçûêå ïðîãðàììèðîâàíèÿ Object Pascal áóäåò âûãëÿäåòü òàê: If <ëîãè÷åñêîå âûðàæåíèå> Then begin <ïîñëåäîâàòåëüíîñòü êîìàíä 1> end Else begin <ïîñëåäîâàòåëüíîñòü êîìàíä 2> end; Èñïîëíÿåòñÿ ýòà êîìàíäà ñëåäóþùèì îáðàçîì: âû÷èñëÿåòñÿ çíà÷åíèå ëîãè÷åñêîãî âûðàæåíèÿ; åñëè ýòî çíà÷åíèå true, òî èñïîëíÿåòñÿ ïîñëåäî- уууууууууууууууСамое важное в этом пунктеСамое важное в этом пунктеСамое важное в этом пунктеСамое важное в этом пунктеСамое важное в этом пунктеСамое важное в этом пунктеСамое важное в этом пунктеСамое важное в этом пунктеСамое важное в этом пунктеСамое важное в этом пунктеСамое важное в этом пунктеСамое важное в этом пунктеСамое важное в этом пунктеСамое важное в этом пунктеСамое важное в этом пунктеСамое важное в этом пунктеСамое важное в этом пунктеСамое важное в этом пунктеСамое важное в этом пунктеСамое важное в этом пунктеСамое важное в этом пунктеСамое важное в этом пунктеСамое важное в этом пунктеСамое важное в этом пунктеСамое важное в этом пунктеСамое важное в этом пунктеСамое важное в этом пунктеСамое важное в этом пунктеСамое важное в этом пунктеСамое важное в этом пунктеСамое важное в этом пунктеСамое важное в этом пунктеСамое важное в этом пунктеСамое важное в этом пунктеСамое важное в этом пунктеСамое важное в этом пунктеСамое важное в этом пунктеСамое важное в этом пунктеСамое важное в этом пунктеСамое важное в этом пунктеСамое важное в этом пунктеСамое важное в этом пунктеСамое важное в этом пунктеСамое важное в этом пунктеСа ое а ое то теСа ое а ое то теСССССС
  • 205.
    2020520520520520520520520520520520520520520520520520520520520520520520520520520520520520520520505 АЛГОРИТМЫ РАБОТЫ СОБЪЕКТАМИ И ВЕЛИЧИНАМИ âàòåëüíîñòü êîìàíä 1 è ïîñëå ýòîãî èñïîëíÿåòñÿ êîìàíäà, ñëåäóþùàÿ çà âåòâëåíèåì; åñëè ýòî çíà÷åíèå false, òî èñïîëíÿåòñÿ ïîñëåäîâàòåëüíîñòü êîìàíä 2 è ïîñëå ýòîãî èñïîëíÿåòñÿ êîìàíäà, ñëåäóþùàÿ çà âåòâëåíèåì. Åñòü â Object Pascal è êîìàíäà íåïîëíîãî âåòâëåíèÿ: If <ëîãè÷åñêîå âûðàæåíèå> Then begin <ïîñëåäîâàòåëüíîñòü êîìàíä> end; Èñïîëíÿåòñÿ ýòà êîìàíäà ñëåäóþùèì îáðàçîì: âû÷èñëÿåòñÿ çíà÷åíèå ëîãè÷åñêîãî âûðàæåíèÿ; åñëè ýòî çíà÷åíèå true, òî èñïîëíÿåòñÿ ïîñëåäî- âàòåëüíîñòü êîìàíä è ïîñëå ýòîãî èñïîëíÿåòñÿ êîìàíäà, ñëåäóþùàÿ çà âåòâëåíèåì; åñëè ýòî çíà÷åíèå false, ñðàçó èñïîëíÿåòñÿ êîìàíäà, ñëåäóþ- ùàÿ çà âåòâëåíèåì. Дайте ответы на вопросы 1. Êàê âûãëÿäèò áëîê-ñõåìà ïîëíîãî âåòâëåíèÿ? Îïèøèòå îñîáåííî- ñòè èñïîëíåíèÿ òàêîãî ôðàãìåíòà àëãîðèòìà. 2. Êàê âûãëÿäèò áëîê-ñõåìà íåïîëíîãî âåòâëåíèÿ? Îïèøèòå îñîáåí- íîñòè èñïîëíåíèÿ òàêîãî ôðàãìåíòà àëãîðèòìà. 3.  ÷åì ðàçëè÷èÿ â èñïîëíåíèè ïîëíîãî è íåïîëíîãî âåòâëåíèÿ? 4. Êàê âûãëÿäèò êîìàíäà ïîëíîãî âåòâëåíèÿ â Object Pascal? 5. Êàê âûãëÿäèò êîìàíäà íåïîëíîãî âåòâëåíèÿ â Object Pascal? 6.  ÷åì ðàçëè÷èå èñïîëíåíèÿ êîìàíä ïîëíîãî è íåïîëíîãî âåòâëåíèÿ â Object Pascal? Выполните задания 1. Îáúÿñíèòå õîä èñïîëíåíèÿ êîìàíäû: If <ëîãè÷åñêîå âûðàæåíèå 1> Then begin <êîìàíäû 1> end Else If <ëîãè÷åñêîå âûðàæåíèå 2> Then begin <êîìàíäû 2> end Else begin <êîìàíäû 3> end; 2. Îáúÿñíèòå õîä èñïîëíåíèÿ ïîñëåäîâàòåëüíîñòè êîìàíä: If <ëîãè÷åñêîå âûðàæåíèå 1> Then begin <êîìàíäû 1> end; If <ëîãè÷åñêîå âûðàæåíèå 2> Then begin <êîìàíäû 2> end;
  • 206.
    Ãëàâà 6 20620620620620620620620620620620620620620620620620620620620620620620620620620620620620620620606 3. Îáúÿñíèòå,÷åì èñïîëíåíèå êîìàíäû â çàäàíèè № 1 îòëè÷àåòñÿ îò èñïîëíåíèÿ ïîñëåäîâàòåëüíîñòè êîìàíä â çàäàíèè № 2. 4. Ñîçäàéòå ïðîåêò äëÿ âû÷èñëåíèÿ çíà÷åíèÿ âûðàæåíèÿ (a + b) – c : (a – b). Ñîõðàíèòå ïðîåêò â ïàïêå ñ èìåíåì Çàäàíèå 6.4.4, ñîçäàííîé â âàøåé ïàïêå. 5. Ñîçäàéòå ïðîåêò äëÿ âû÷èñëåíèÿ çíà÷åíèÿ âûðàæåíèÿ a + b – c : (a – 2b). Ñîõðàíèòå ïðîåêò â ïàïêå ñ èìåíåì Çàäàíèå 6.4.5, ñîçäàííîé â âàøåé ïàïêå. 6. Ñîçäàéòå ïðîåêò, êîòîðûé îïðåäåëÿåò ìåíüøåå èç äâóõ ïðîèçâîëü- íûõ äåéñòâèòåëüíûõ ÷èñåë èëè âûâîäèò ñîîáùåíèå, ÷òî ÷èñëà ðàâ- íû. Ñîõðàíèòå ïðîåêò â ïàïêå ñ èìåíåì Çàäàíèå 6.4.6, ñîçäàííîé â âàøåé ïàïêå. 7. Ñîçäàéòå ïðîåêò, êîòîðûé îïðåäåëÿåò áîëüøåå èç äâóõ íåðàâíûõ äåéñòâèòåëüíûõ ÷èñåë. Ñîõðàíèòå ïðîåêò â ïàïêå ñ èìåíåì Çàäà- íèå 6.4.7, ñîçäàííîé â âàøåé ïàïêå. 8. Ñîçäàéòå ïðîåêò, êîòîðûé âû÷èñëÿåò ìîäóëü ïðîèçâîëüíîãî äåé- ñòâèòåëüíîãî ÷èñëà. Ñîõðàíèòå ïðîåêò â ïàïêå ñ èìåíåì Çàäàíèå 6.4.8, ñîçäàííîé â âàøåé ïàïêå. 9. Ñîçäàéòå ïðîåêò, êîòîðûé îïðåäåëÿåò íàèìåíüøåå ÷èñëî ñðåäè òðåõ íåðàâíûõ ÷èñåë. Ñîõðàíèòå ïðîåêò â ïàïêå ñ èìåíåì Çàäàíèå 6.4.9, ñîçäàííîé â âàøåé ïàïêå. 10. Ïðèâåäèòå ïðèìåðû ïðàâèë ïî óêðàèíñêîìó ÿçûêó, ìàòåìàòèêå, äðóãèì ïðåäìåòàì, ñîäåðæàùèõ âåòâëåíèÿ. 11. Ïðèâåäèòå ïðèìåðû æèçíåííûõ ñèòóàöèé, êîòîðûå ìîæíî îïèñàòü àëãîðèòìîì ñ âåòâëåíèåì. 12. Ñîçäàéòå ïðîåêò, â êîòîðîì êíîïêà áóäåò ïåðåìåùàòüñÿ íà 20 ïèê- ñåëåé âïðàâî ïðè íàâåäåíèè íà íåå êóðñîðà. Ïîñëå òîãî êàê êíîïêà èñ÷åçíåò çà ïðàâîé ãðàíèöåé îêíà, îíà äîëæíà ïîÿâèòüñÿ ó ëåâîé åå ãðàíèöû. Ñîõðàíèòå ïðîåêò â ïàïêå ñ èìåíåì Çàäàíèå 6.4.12, ñîçäàííîé â âàøåé ïàïêå. 13. Ñîçäàéòå ïðîåêò äëÿ íàõîæäåíèÿ x èç óðàâíåíèÿ ax  b. Ñîõðàíèòå ïðîåêò â ïàïêå ñ èìåíåì Çàäàíèå 6.4.13, ñîçäàííîé â âàøåé ïàïêå. 14. Ñîçäàéòå ïðîåêò äëÿ íàõîæäåíèÿ x èç óðàâíåíèÿ ax + b  c. Èñïîë- íèòå åãî ïðè: 1) a  2; b  –8; c  18; 2) a  20; b  5; c  5; 3) a  0; b  12; c  3; 4) a  0; b  10; c  10. Ñîõðàíèòå ïðîåêò â ïàïêå ñ èìåíåì Çàäàíèå 6.4.14, ñîçäàííîé â âàøåé ïàïêå. 15. Ñîçäàéòå ïðîåêò äëÿ îïðåäåëåíèÿ, ìîæíî ëè èç òðåõ îòðåçêîâ ñ çà- äàííûìè äëèíàìè îáðàçîâàòü òðåóãîëüíèê. Ñîõðàíèòå ïðîåêò â ïàïêå ñ èìåíåì Çàäàíèå 6.4.15, ñîçäàííîé â âàøåé ïàïêå. 16. Ñîçäàéòå ïðîåêò, â êîòîðîì âû÷èñëÿåòñÿ çíà÷åíèå ôóíêöèè Çàäàíèå 6.4.16, ñîçäàííîé â âàøåé ïàïêå.
  • 207.
    202072072072072072072072072072072072072072072072072072072072072072072072072072072072072072072070 АЛГОРИТМЫ РАБОТЫ СОБЪЕКТАМИ И ВЕЛИЧИНАМИ 6.5. ФЛАЖКИ. ПОЛЕ С РАСКРЫВАЮЩИМСЯ6.5. ФЛАЖКИ. ПОЛЕ С РАСКРЫВАЮЩИМСЯ СПИСКОМ. ПЕРЕКЛЮЧАТЕЛИСПИСКОМ. ПЕРЕКЛЮЧАТЕЛИ 1. Êàêîé âèä êîìàíäû ïîëíîãî è íåïîëíîãî âåòâëåíèÿ â ÿçûêå Object Pascal è êàê îíè èñïîëíÿþòñÿ? 2. Êàêèå ñâîéñòâà ìåòêè è ïîëÿ âû çíàåòå? Êàê ìîæíî èçìåíèòü èõ çíà÷å- íèÿ? 3. Äëÿ ÷åãî â ïðîãðàììàõ, ñ êîòîðûìè âû ðàáîòàëè, èñïîëüçîâàëèñü ôëàæ- êè, ïîëå ñ ðàñêðûâàþùèìñÿ ñïèñêîì, ïåðåêëþ÷àòåëè? ФЛАЖКИ И ИХ ИСПОЛЬЗОВАНИЕ Ðàññìîòðèì êîìïîíåíò ôëàæîê. Çíà÷åíèå íåêîòîðûõ åãî ñâîéñòâ, â ÷àñòíîñòè ñâîéñòâà Checked (àíãë. ñhecked – ïðîâåðåíî), ìîãóò áûòü èñ- ïîëüçîâàíû â ëîãè÷åñêîì âûðàæåíèè â êîìàíäå âåòâëåíèÿ. Äëÿ ðàñïîëîæåíèÿ ôëàæêà íà ôîðìå íóæíî äâàæäû ùåëêíóòü íà êíîï- êå TCheckBox (àíãë. checkbox – êîðîáêà äëÿ ïðîâåðêè) íà âêëàäêå Standardd ñ êîìïîíåíòàìè. Ïîñëå ýòîãî ôëàæîê ïîÿâèòñÿ â âåðõíåé ëåâîé ÷àñòè ôîðìû (ðèñ. 6.24), à åãî èìÿ äîáàâèòñÿ â ñïèñîê êîìïîíåíòîâ ïðî- åêòà â ïîëå Êîìïîíåíòû îêíà Èíñïåêòîð îáúåêòîâ. Ïðè íåîáõîäèìîñòè ïîëå ìîæíî ïåðåòàùèòü â ëþ- áîå ìåñòî ôîðìû. Ñâîéñòâà ôëàæêà Caption, Top, Left, Name, Color, Enabled, Visible, Font, Width, Height àíàëî- ãè÷íûå ñîîòâåòñòâóþùèì ñâîéñòâàì ìåòêè.  ÷àñò- íîñòè, çíà÷åíèÿ ñâîéñòâ Width è Height ôëàæêà îïðåäåëÿþòñÿ äëèíîé òåêñòà ñïðàâà îò ôëàæêà è ðàçìåðîì øðèôòà, êîòîðûì âûâåäåí ýòîò òåêñò. Ñàì ýòîò òåêñò ÿâëÿåòñÿ çíà÷åíèåì ñâîéñòâà Caption ôëàæêà. Ýòîò òåêñò, êàê è äëÿ ìåòêè, ìîæíî ââî- äèòü íåïîñðåäñòâåííî íà âêëàäêå Ñâîéñòâà â ïîëå Caption, à ìîæíî ââî- äèòü â îêíå Äèàëîã ââîäà ñòðîê, êîòîðîå îòêðûâàåòñÿ âûáîðîì êíîïêè ñïðàâà îò ïîëÿ Caption. Ñâîéñòâî Checked ôëàæêà ìîæåò ïðèíèìàòü îäíî èç äâóõ çíà÷åíèé: true (îòìåòêà ôëàæêà óñòàíîâëåíà, ôëàæîê óñòàíîâëåí) èëè false (îòìåòêà ôëàæêà íå óñòàíîâëåíà, ôëàæîê ñíÿò). Åñëè íà ôîðìå ðàñïîëîæåíî íåñêîëüêî ôëàæêîâ, òî ñðåäè íèõ ìîæíî óñòàíîâèòü îäèí èëè íåñêîëüêî, íå óñòàíàâëèâàòü íè îäíîãî èëè óñòàíî- âèòü âñå. Åñëè ôëàæîê óñòàíîâëåí, òî â íåì ïîÿâëÿåòñÿ îòìåòêà . Óñòàíîâëåíèåì îòìåòîê ôëàæêîâ ìîæíî çàäàòü çíà÷åíèå îäíîãî èëè íåñêîëüêèõ ñâîéñòâ îáúåêòà èç íåêîòîðîãî îïðåäåëåííîãî íàáîðà ñâîéñòâ. Ðàññìîòðèì, êàê ìîæíî èñïîëüçîâàòü ôëàæêè äëÿ ðåàëèçàöèè âåòâ- ëåíèÿ. Ïóñòü, íàïðèìåð, íàì íåîáõîäèìî â õîäå èñïîëíåíèÿ ïðîåêòà èçìåíÿòü çíà÷åíèÿ ëèáî îäíîãî èç ñâîéñòâ îêíà (çàãîëîâîê, öâåò èëè ðàçìåðû), ëèáî íåñêîëüêèõ èç íèõ, ëèáî íå èçìåíÿòü çíà÷åíèå íè îäíîãî èç íèõ. Рис. 6.24. Флажок на форме
  • 208.
    Ãëàâà 6 20820820820820820820820820820820820820820820820820820820820820820820820820820820820820820820808 Äëÿ ýòîãîðàçìåñòèì íà ôîðìå êíîïêó è òðè ôëàæêà (ðèñ. 6.25). Ïðè ðàçìåùåíèè ôëàæêîâ íà ôîðìå äëÿ êàæäîãî èç íèõ ïî óìîë÷àíèþ çíà÷å- íèå ñâîéñòâà Checked óñòàíàâëèâàåòñÿ false. Ïîñêîëüêó ïðè èñïîëíåíèè ïðîåêòà íè îäèí ôëàæîê ìîæåò áûòü íå óñòàíîâëåí, òî öåëåñîîáðàçíî îñòà- âèòü òàêèå íà÷àëüíûå çíà÷åíèÿ ñâîéñòâà Checked äëÿ âñåõ ôëàæêîâ. Ñîçäàäèì ïðîöåäóðó äëÿ îáðàáîòêè ñîáûòèÿ Click äëÿ êíîïêè è â íåå ïîìåñòèì ñëåäóþùèå òðè ïîñëåäîâàòåëüíûå (íå âëîæåííûå äðóã â äðóãà) êîìàíäû âåòâëåíèÿ: If CheckBox1.Checked Then Form1.Caption : ’Çàãëàâèå èçìåíåíî’; If CheckBox2.Checked Then Form1.Color : clRed; If CheckBox3.Checked Then begin Form1.Width : 500; Form1.Height : 200; end;  êàæäîé èç ýòèõ êîìàíä, íåçàâèñèìî äðóã îò äðóãà, áóäåò îïðåäåëÿòü- ñÿ, óñòàíîâëåí ôëàæîê èëè íåò. È â çàâèñèìîñòè îò ýòîãî, â êàæäîé èç íèõ áóäóò èëè íå áóäóò èçìåíÿòüñÿ çíà÷åíèÿ ñîîòâåòñòâóþùèõ ñâîéñòâ îêíà. ПОЛЕ С РАСКРЫВАЮЩИМСЯ СПИСКОМ И ЕГО ИСПОЛЬЗОВАНИЕ Åùå îäíèì êîìïîíåíòîì, çíà÷åíèÿ ñâîéñòâ êîòî- ðîãî ìîæíî èñïîëüçîâàòü â ëîãè÷åñêîì âûðàæåíèè â êîìàíäå âåòâëåíèÿ, ÿâëÿåòñÿ ïîëå ñ ðàñêðûâàþ- ùèìñÿ ñïèñêîì. Äëÿ ðàçìåùåíèÿ íà ôîðìå ïîëÿ ñ ðàñêðûâàþ- ùèìñÿ ñïèñêîì ñëåäóåò äâàæäû ùåëêíóòü íà êíîï- êå TComboBox (àíãë. combobox – ïîëå ñî ñïè- ñêîì) íà âêëàäêå Standard ñ êîìïîíåíòàìè. Ïîñëå ýòîãî ïîëå ñ ðàñêðûâàþùèìñÿ ñïèñêîì ïîÿâèòñÿ â âåðõíåé ëåâîé ÷àñòè ôîðìû (ðèñ. 6.26), à åãî èìÿ äîáàâèòñÿ â ñïèñîê êîìïîíåíòîâ ïðîåêòà â ïîëå Êîìïîíåíòû îêíà Èíñïåêòîð îáúåêòîâ. Ïðè íåîáõîäèìîñòè ïîëå ñ ðàñêðû- âàþùèìñÿ ñïèñêîì ìîæíî ïåðåòàùèòü â ëþáîå ìåñòî ôîðìû. Ñâîéñòâà Top, Left, Height, Width, Name, Color, Enabled, Visible, Font, Text ïîëÿ ñ ðàñêðûâàþùèìñÿ ñïèñêîì ïîëíîñòüþ àíàëîãè÷íû ñîîòâåò- ñòâóþùèì ñâîéñòâàì ïîëÿ. Çàäàòü ñîäåðæàíèå ðàñêðûâàþùåãîñÿ ñïèñêà ìîæíî â îêíå Äèàëîã ââî- äà ñòðîê (ðèñ. 6.27), êîòîðîå îòêðûâàåòñÿ âûáîðîì êíîïêè ñïðàâà îò ïîëÿ Items (àíãë. items – ïðåäìåòû) âêëàäêè Ñâîéñòâà.  õîäå èñïîëíåíèÿ ïðîåêòà ìîæíî îòêðûòü ýòîò ñïèñîê è âûáðàòü ëþ- áóþ åãî ñòðîêó. Ïðè ýòîì ñîîòâåòñòâóþùèé òåêñò ïîïàäàåò â ïîëå è ñòàíî- âèòñÿ çíà÷åíèåì ñâîéñòâà Text ïîëÿ ñ ðàñêðûâàþùèìñÿ ñïèñêîì. Ðàññìîòðèì, êàê ìîæíî èñïîëüçîâàòü ïîëå ñ ðàñêðûâàþùèìñÿ ñïèñêîì â êîìàíäå âåòâëåíèÿ. Рис. 6.25. Форма с кнопкой и тремя флажками Рис. 6.26. Поле с раскрывающимся списком на форме
  • 209.
    20920920920920920920920920920920920920920920920920920920920920920920920920920920920920920920920909 АЛГОРИТМЫ РАБОТЫ СОБЪЕКТАМИ И ВЕЛИЧИНАМИ Ïóñòü, íàïðèìåð, â õîäå èñïîëíåíèÿ ïðîåêòà íåîáõîäèìî èçìåíÿòü çíà÷åíèå òîëüêî îäíîãî èç ñâîéñòâ îêíà: ëèáî çàãîëîâîê, ëèáî öâåò, ëèáî ðàçìåðû. Ðàçìåñòèì íà ôîðìå ïîëå ñ ðàñêðûâàþùèìñÿ ñïèñêîì è ñîçäàäèì ñîîòâåòñòâóþùèé ñïèñîê (ðèñ. 6.27). Ðàçìåñòèì òàêæå íà ôîðìå êíîïêó è ñîñòàâèì ïðîöåäóðó – îáðàáîò÷èê ñîáûòèÿ Click äëÿ ýòîé êíîïêè, ïðè èñïîëíåíèè êîòîðîé áóäåì âûáèðàòü îäíó èç ñòðîê ðàñêðûâàþùåãîñÿ ñïè- ñêà (ðèñ. 6.28).  çàâèñèìîñòè îò âûáðàííîé ñòðî- êè áóäåò èçìåíÿòüñÿ èëè çàãîëîâîê ôîðìû, èëè åå öâåò, èëè åå ðàçìåðû. Âûáåðåì ïåðâûé ïóíêò ñïèñêà Çàãîëîâîê è íàæìåì êíîïêó. Òîãäà ïðè èñ- ïîëíåíèè ïðîöåäóðû çíà÷åíèå ëîãè÷åñêîãî âûðàæåíèÿ (ComboBox1.Text  ’Çàãîëîâîê’)  true, à çíà÷èò áóäåò èñïîëíÿòüñÿ êîìàíäà Form1.Caption : ’Çàãîëîâîê èçìåíåí’, êîòîðàÿ èçìåíèò çàãîëîâîê îêíà, ïîñëå ÷åãî èñïîëíå- íèå êîìàíäû âåòâëåíèÿ è âñåé ïðîöåäóðû çàêîí÷èòñÿ. Åñëè âûáðàòü âòîðîé ïóíêò ñïèñêà Öâåò è íàæàòü êíîïêó, òî ïðè èñ- ïîëíåíèè ïðîöåäóðû çíà÷åíèå ëîãè÷åñêîãî âûðàæåíèÿ (ComboBox1.Text  ’Çàãîëîâîê’)  false. Òîãäà âû÷èñëÿåòñÿ çíà÷åíèå ëîãè÷åñêîãî âûðàæåíèÿ ComboBox1.Text  ’Öâåò’, è îíî ðàâíî true. À çíà÷èò áóäåò èñïîëíÿòüñÿ êîìàíäà Form1.Color: clRed, êîòîðàÿ èçìåíèò öâåò îêíà, ïîñëå ÷åãî èñ- ïîëíåíèå êîìàíäû âåòâëåíèÿ è âñåé ïðîöåäóðû çàêîí÷èòñÿ. Åñëè âûáðàòü òðåòèé ïóíêò ñïèñêà Ðàçìåðû è íàæàòü êíîïêó, òî ïðè èñ- ïîëíåíèè ïðîöåäóðû çíà÷åíèå ëîãè÷å- ñêîãî âûðàæåíèÿ (ComboBox1.Text  'Çàãîëîâîê')  false. Ïîñëå ýòîãî âû÷èñ- ëÿåòñÿ çíà÷åíèå ëîãè÷åñêîãî âûðàæå- íèÿ ComboBox1.Text  ’Öâåò’, è îíî òîæå ðàâíî false. Ïîñëå ýòîãî âû÷èñëÿ- åòñÿ çíà÷åíèå ëîãè÷åñêîãî âûðàæåíèÿ ComboBox1.Text  ’Ðàçìåðû’, è îíî ðàâ- íî true. À çíà÷èò áóäóò èñïîëíÿòüñÿ êîìàíäû Form1.Width : 600 è0 Form1. Height : 300, êîòîðûå èçìåíÿò øèðèíó è âûñîòó îêíà, ïîñëå ÷åãî èñïîëíåíèå êîìàíäû âåòâëåíèÿ è âñåé ïðîöåäóðû çàêîí÷èòñÿ. Åñëè íå âûáðàòü íè îäèí ïóíêò ñïè- ñêà è íàæàòü êíîïêó, òî çíà÷åíèå âñåõ ëîãè÷åñêèõ âûðàæåíèé â âåòâëåíèè áó- äóò false, è â ýòîì ñëó÷àå íå áóäóò èç- ìåíÿòüñÿ çíà÷åíèÿ íè îäíîãî ñâîéñòâà îêíà, è èñïîëíåíèå ïðîöåäóðû çàêîí- ÷èòñÿ. Рис. 6.28. Процедура изменения значения заголовка, цвета или размеров окна и окно исполнения проекта Рис. 6.27. Окно Диалог ввода строк
  • 210.
    Ãëàâà 6 2102102102102102102102102102102102102102102102102102102102102102102102102102102102102102102100 Переключатели иих использование Для выбора одного варианта из нескольких возможных, например, установить для определенного свойства объекта одно значение из некоторого определенно- го набора значений, можно использоватьр , переключателир . Для размещения на форме переключателя следует дважды щелкнуть на кнопку р TRadioButton (англ. radiobutton – круглая кнопка) на вкладке Standard с компонентами. Если на форме есть несколько переключателей, то среди них можно выбрать только один. Если переключатель выбран, тогда в нем появляется отметка р . Все те свойства, которые мы рассматривали для флажка, имеет и переключа- тель, в том числе и свойство Checked, значение которого можно использовать в логическом выражении в команде ветвленияр д . Рассмотрим, как можно изменять значение только одного из свойств окна: либо заголовок, либо цвет, либо размеры, использовав при этом не поле с рас- крывающимся списком, а переключатели.р щ , р Разместим на форме кнопку и три переключателя (рис. 6.29). При размеще- нии переключателей на форме для каждого из них по умолчанию устанавливает- ся значение свойства Checked – false. До запуска проекта изменим значение этого свойства у первого переключателя на true. После этого на форме он будет выглядеть выбранным. Таким он будет и после запуска проекта на исполнение.уд у р Создадим процедуру – обработчик события Click для кнопки и в ее текст поместим такую команду: If RadioButton1.Checked Then Form1.Caption : ’Заголовок изменен’ Else If RadioButton2.Checked Then Form1.Color : clRed Else begin Form1.Width : 600; Form1.Height : 300; end; Начинаться исполнение этой команды будет с определения значения свой- ства RadioButton1.Checked. Если при наступлении события Click для кнопки будет выбран первый пере- ключатель, то RadioButton1.Checked = true. Поэтому исполнится команда изме- нения заголовка окна, а другие части этой команды ветвления исполняться не будут.уду Если при наступлении события Click для кнопки будет выбран второй пере- ключатель, то RadioButton1.Checked = false. Поэтому будут исполняться коман- ды после первого ключевого слова Else. Это команда ветвления, которая являет- ся частью первой команды ветвления. При ее исполнении определяется значение свойства RadioButton2.Checked. Поскольку будет выбран второй переключа- тель, то это значение равно true. Поэтому исполнится команда изменения цвета окна, а другие части команды исполняться не будут., дру д уду Если при наступлении события Click для кнопки будет выбран третий пере- ключатель, то RadioButton1.Checked = false. Поэтому будут исполняться коман- ды после первого ключевого слова Else, то есть внутренняя команда ветвления. При ее исполнении определяется значение свойства RadioButton2.Checked. По- скольку второй переключатель не выбран, то его значение false. Тогда будут ис- Для тех, кто хочет знать больше Рис. 6.29. Форма с кнопкой и тремя переключателями
  • 211.
    211211211211211211211211211211211211211211211211211211211211211211211211211211211211211211211211 АЛГОРИТМЫ РАБОТЫ СОБЪЕКТАМИ И ВЕЛИЧИНАМИ полняться команды после второго ключевого слова Else, то есть две команды изменения размеров окна.р р Если перед запуском этого проекта на исполнение ни у одного переключателя не изменять значение свойства Checked, установленное по умолчанию, то при запуске проекта ни один из них не будет выбран. Если и при исполнении проекта не выбран ни один из переключателей, при выборе кнопки изменятся размеры окна (подумайте, почему состоятся именно такие изменения). Чтобы этого не про- изошло, необходимо либо обязательно выбирать один из переключателей, либо после второго ключевого слова Else вставить еще одну команду ветвления: If RadioButton1.Checked Then Form1.Caption : ’Заголовок изменен’ Else If RadioButton2.Checked Then Form1.Color : clRed Else If RadioButton3.Checked Then begin Form1.Width : 600; Form1.Height : 300; end; ÷åíèå ñâîéñòâà Checked ôëàæêîâ ìîæåò áûòü èñïîëüçîâàíî â ëîãè- âûðàæåíèè êîìàíäû âåòâëåíèÿ. Îíî ðàâíî True, åñëè ôëàæîê óñòàíîâëåí, èëè False, åñëè ôëàæîê íå óñòàíîâëåí (ñíÿò). Äëÿ ðàçìåùåíèÿ íà ôîðìå ôëàæêà ñëåäóåò äâàæäû ùåëêíóòü íà êíîï- êå TCheckBox íà âêëàäêå Standard ñ êîìïîíåíòàìè. Åñëè íà ôîðìå ðàñïîëîæåíî íåñêîëüêî ôëàæêîâ, òî ñðåäè íèõ ìîæíî óñòàíîâèòü îäèí èëè íåñêîëüêî, íå óñòàíîâèòü íè îäíîãî èëè óñòàíîâèòü âñå. Ïîýòîìó ôëàæêè èñïîëüçóþò äëÿ òîãî, ÷òîáû â õîäå èñïîëíåíèÿ ïðîåêòà âûáðàòü èëè îäèí èç âîçìîæíûõ âàðèàíòîâ, èëè íåñêîëüêî, èëè âûáðàòü âñå, èëè íå âûáðàòü íè îäíîãî. Äëÿ îáðàáîòêè ñîñòîÿíèÿ ôëàæêîâ (óñòàíîâëåí èëè íå óñòàíîâëåí) â ïðîåêò âêëþ÷àþò äëÿ êàæäîãî èç íèõ ïîñëåäîâàòåëüíî çàïèñàííûå êîìàí- äû âåòâëåíèÿ, íå çàâèñèìûå äðóã îò äðóãà. Äëÿ òîãî ÷òîáû â õîäå èñïîëíåíèÿ ïðîåêòà âûáðàòü òîëüêî îäèí èç âîç- ìîæíûõ âàðèàíòîâ, ìîæíî èñïîëüçîâàòü ïîëå ñ ðàñêðûâàþùèìñÿ ñïèñ- êîì. Äëÿ ðàçìåùåíèÿ íà ôîðìå ïîëÿ ñ ðàñêðûâàþùèìñÿ ñïèñêîì ñëåäóåò äâàæäû ùåëêíóòü íà êíîïêå TComboBox íà âêëàäêå Standard ñ êîìïî- íåíòàìè. Дайте ответы на вопросы 1. Äëÿ ÷åãî èñïîëüçóþò ôëàæêè? 2. Êàêèå çíà÷åíèÿ ìîæåò ïðèíèìàòü ñâîéñòâî Checked äëÿ ôëàæêà? 3. Äëÿ ÷åãî èñïîëüçóþò ïîëå ñ ðàñêðûâàþùèìñÿ ñïèñêîì? 4. Êàê íóæíî çàïèñûâàòü êîìàíäû âåòâëåíèÿ, â êîòîðûõ èñïîëüçóåò- ñÿ çíà÷åíèå ñâîéñòâà Checked äëÿ ôëàæêîâ? 5. Êàê öåëåñîîáðàçíî çàïèñàòü êîìàíäû âåòâëåíèÿ, â êîòîðûõ èñïîëü- çóþòñÿ çíà÷åíèÿ ñâîéñòâ ïîëÿ ñ ðàñêðûâàþùèìñÿ ñïèñêîì? ууууууууууууууууамое важное в этом пунктеамое важное в этом пунктеамое важное в этом пунктеамое важное в этом пунктеамое важное в этом пунктеамое важное в этом пунктеамое важное в этом пунктеамое важное в этом пунктеамое важное в этом пунктеамое важное в этом пунктеамое важное в этом пунктеамое важное в этом пунктеамое важное в этом пунктеамое важное в этом пунктеамое важное в этом пунктеамое важное в этом пунктеамое важное в этом пунктеамое важное в этом пунктеамое важное в этом пунктеамое важное в этом пунктеамое важное в этом пунктеамое важное в этом пунктеамое важное в этом пунктеамое важное в этом пунктеамое важное в этом пунктеамое важное в этом пунктеамое важное в этом пунктеамое важное в этом пунктеамое важное в этом пунктеамое важное в этом пунктеамое важное в этом пунктеамое важное в этом пунктеамое важное в этом пунктеамое важное в этом пунктеамое важное в этом пунктеамое важное в этом пунктеамое важное в этом пунктеамое важное в этом пунктеамое важное в этом пунктеамое важное в этом пунктеамое важное в этом пунктеамое важное в этом пунктеамое важное в этом пунктеамое важное в этом пункте
  • 212.
    Ãëàâà 6 212212212212212212212212212212212212212212212212212212212212212212212212212212212212212212212 6. Êàêîâûîòëè÷èÿ â èñïîëíåíèè êîìàíä âåòâëåíèÿ ñ èñïîëüçîâàíèåì çíà÷åíèé ñâîéñòâ ôëàæêîâ è ïîëÿ ñ ðàñêðûâàþùèìñÿ ñïèñêîì? 7. Äëÿ ÷åãî èñïîëüçóþò ïåðåêëþ÷àòåëè? 8. Êàêèå çíà÷åíèÿ ìîæåò ïðèíèìàòü ñâîéñòâî Checked äëÿ ïåðåêëþ- ÷àòåëÿ? Выполните задания 1. Íàðèñóéòå áëîê-ñõåìó è îáúÿñíèòå õîä èñïîëíåíèÿ ïîñëåäîâàòåëü- íîñòè êîìàíä: If CheckBox1.Checked Then begin <êîìàíäû 1> end; If CheckBox2.Checked Then begin <êîìàíäû 2> end; 2. Íàðèñóéòå áëîê-ñõåìó è îáúÿñíèòå õîä èñïîëíåíèÿ êîìàíä: If ComboBox1.Text  ’<Òåêñò 1>’ Then begin <êîìàíäû 1> end Else If ComboBox1.Text  ’<Òåêñò 2>’ Then begin <êîìàíäû 2> end Else If ComboBox1.Text  ’<Òåêñò 3>’ Then begin <êîìàíäû 3> end; 3. Íàðèñóéòå áëîê-ñõåìó è îáúÿñíèòå õîä èñïîëíåíèÿ êîìàíä: If RadioButton1.Checked Then begin <êîìàíäû 1> end Else If RadioButton2.Checked Then begin <êîìàíäû 2> end Else begin <êîìàíäû 3> end; 4. Îáúÿñíèòå îòëè÷èÿ â èñïîëíåíèè êîìàíäû âåòâëåíèÿ èç çàäàíèÿ № 2 è ïîñëåäîâàòåëüíîñòè äâóõ êîìàíä âåòâëåíèÿ èç çàäàíèÿ № 1. 5. Ñîçäàéòå ïðîåêò, â êîòîðîì ìîæíî âû÷èñëèòü ñóììó, èëè ðàçíîñòü, èëè ïðîèçâåäåíèå, èëè ÷àñòíîå îò äåëåíèÿ äâóõ ïðîèçâîëüíûõ äåé- ñòâèòåëüíûõ ÷èñåë â çàâèñèìîñòè îò âûáðàííîãî ïóíêòà ðàñêðûâà- þùåãîñÿ ñïèñêà. Ñîõðàíèòå ïðîåêò â ïàïêå ñ èìåíåì Çàäàíèå 6.5.5, ñîçäàííîé â âàøåé ïàïêå.
  • 213.
    2132132132132132132132132132132132132132132132132132132132132132132132132132132132132132132132133 АЛГОРИТМЫ РАБОТЫ СОБЪЕКТАМИ И ВЕЛИЧИНАМИ 6. Ñîçäàéòå ïðîåêò, â êîòîðîì ìîæíî âû÷èñëèòü ñóììó, ðàçíîñòü, ïðî- èçâåäåíèå, ÷àñòíîå îò äåëåíèÿ äâóõ ïðîèçâîëüíûõ äåéñòâèòåëüíûõ ÷èñåë â çàâèñèìîñòè îò óñòàíîâëåííûõ îòìåòîê ôëàæêîâ. Ñîõðàíè- òå ïðîåêò â ïàïêå ñ èìåíåì Çàäàíèå 6.5.6, ñîçäàííîé â âàøåé ïàïêå. 7. Ðàáî÷èé èçãîòàâëèâàåò äåòàëè. Èçâåñòíî êîëè÷åñòâî ðåàëüíî èçãî- òîâëåííûõ äåòàëåé çà ìåñÿö è ñòîèìîñòü îäíîé äåòàëè. Åñëè ðàáî- ÷èé âûïîëíÿåò ïëàí, òî îí ïîëó÷àåò ïðåìèþ â ðàçìåðå 10 % îò çàðàáîòàííîé â ðåçóëüòàòå èçãîòîâëåíèÿ äåòàëåé ñóììû. Åñëè ðàáî- ÷èé ïåðåâûïîëíÿåò ïëàí, òî åãî ïðåìèÿ ñîñòàâëÿåò 30 % îò çàðàáî- òàííîé ñóììû. À åñëè îí íåäîâûïîëíèò ïëàí, òî ñ íåãî ñíèìàåòñÿ 20 % îò çàðàáîòàííîé ñóììû. Ñîçäàéòå ïðîåêò, îïðåäåëÿþùèé ñóì- ìó äåíåã, êîòîðóþ çàðàáîòàë ðàáî÷èé çà ìåñÿö. Ñîõðàíèòå ïðîåêò â ïàïêå ñ èìåíåì Çàäàíèå 6.5.7, ñîçäàííîé â âàøåé ïàïêå. 8. Ðàáî÷èé èìååò ôèêñèðîâàííóþ çàðàáîòíóþ ïëàòó çà ðàáîòó â òå÷å- íèå ìåñÿöà. Åñëè ó ðàáî÷åãî åñòü äåòè, îí ïîëó÷àåò äîïëàòó â ðàç- ìåðå 20 % îò åãî ìåñÿ÷íîé çàðàáîòíîé îïëàòû. Åñëè ó ðàáî÷åãî â òå÷åíèå ìåñÿöà áûëè ñëó÷àè íàðóøåíèÿ òðóäîâîé äèñöèïëèíû, ñ íåãî âçûìàþò øòðàô â ðàçìåðå 15 % îò åãî ìåñÿ÷íîé çàðàáîòíîé îïëàòû. Ñîçäàéòå ïðîåêò, îïðåäåëÿþùèé ñóììó äåíåã, êîòîðóþ çà- ðàáîòàë ðàáî÷èé çà ìåñÿö. Ñîõðàíèòå ïðîåêò â ïàïêå ñ èìåíåì Çà- äàíèå 6.5.8, ñîçäàííîé â âàøåé ïàïêå. 6.6. ЦИКЛ СО СЧЕТЧИКОМ6.6. ЦИКЛ СО СЧЕТЧИКОМ 1. Êàêèå ïðîöåññû íàçûâàþò öèêëè÷åñêèìè? Ïðèâåäèòå ïðèìåðû. 2. ×òî òàêîå öèêë â àëãîðèòìå? ×òî òàêîå òåëî öèêëà? 3. Êàêîâ âèä êîìàíäû Ïîâòîðèòü N ðàç? Êàê îíà èñïîëíÿåòñÿ? КОМАНДА ЦИКЛА СО СЧЕТЧИКОМ В OBJECT PASCAL  ÿçûêå ïðîãðàììèðîâàíèÿ Object Pascal åñòü íåñêîëüêî êîìàíä, êîòî- ðûå ìîãóò ðåàëèçîâàòü öèêë. Îäíà èç íèõ – êîìàíäà öèêëà ñî ñ÷åò÷èêîì. Åå öåëåñîîáðàçíî èñïîëüçîâàòü â òåõ ñëó÷àÿõ, êîãäà êîëè÷åñòâî ïîâòîðå- íèé êîìàíä òåëà öèêëà èçâåñòíî åùå äî íà÷àëà èñïîëíåíèÿ êîìàíäû öèê- ëà. Îáùèé âèä ýòîé êîìàíäû òàêîé: for <èìÿ ïåðåìåííîé> : <âûðàæåíèå1> to <âûðàæåíèå2> do begin <êîìàíäû òåëà öèêëà> end; Ñòðîêà for <èìÿ ïåðåìåííîé> : <âûðàæåíèå1> to <âûðàæåíèå2> do (àíãë. for – äëÿ,r to – ê, do – äåëàòü, èñïîëíÿòü) íàçûâàåòñÿ ñòðîêîé çà- ãîëîâêà êîìàíäû öèêëà ñî ñ÷åò÷èêîì. Ïåðåìåííóþ â ñòðîêå çàãîëîâêà êîìàíäû öèêëà ñî ñ÷åò÷èêîì, êîòîðàÿ ñòîèò ïåðåä çíàêîì ïðèñâàèâàíèÿ, íàçûâàþò ñ÷åò÷èêîì öèêëà. Áëîê-ñõåìà êîìàíäû öèêëà ñî ñ÷åò÷èêîì ïðèâåäåíà íà ðèñóíêå 6.30. Ñ÷åò÷èê öèêëà, âûðàæåíèå1 è âûðàæåíèå2 ìîãóò ïðèíèìàòü òîëüêî öåëûå çíà÷åíèÿ. Åñëè òåëî öèêëà ñîñòîèò òîëüêî èç îäíîé êîìàíäû, îïå- ðàòîðíûå ñêîáêè begin è end ìîæíî íå ñòàâèòü.
  • 214.
    Ãëàâà 6 214214214214214214214214214214214214214214214214214214214214214214214214214214214214214214214 Èñïîëíÿåòñÿ êîìàíäàöèêëà ñî ñ÷åò- ÷èêîì ñëåäóþùèì îáðàçîì: 1. Ïðèñâîèòü ñ÷åò÷èêó öèêëà i çíà÷å- íèå âûðàæåíèå1. 2. Âû÷èñëèòü çíà÷åíèå ëîãè÷åñêîãî âûðàæåíèÿ iJâûðàæåíèå2. 3. Åñëè çíà÷åíèå ëîãè÷åñêîãî âûðà- æåíèÿ true, òî èñïîëíèòü êîìàíäû òåëà öèêëà è ïåðåéòè ê èñïîëíå- íèþ êîìàíäû 4, åñëè false – ïåðå- éòè ê èñïîëíåíèþ êîìàíäû, ñëåäó- þùåé çà êîìàíäîé öèêëà. 4. Óâåëè÷èòü çíà÷åíèå ñ÷åò÷èêà öèê- ëà íà 1. 5. Ïåðåéòè ê èñïîëíåíèþ êîìàíäû 2. Äëÿ èëëþñòðàöèè èñïîëíåíèÿ êîìàí- äû öèêëà ñî ñ÷åò÷èêîì ðàññìîòðèì ôðàãìåíò ïðîåêòà, â êîòîðîì âû÷èñëÿåòñÿ ñóììà 12 + 22 + 32 + 42 . var s, i: integer; begin s : 0; for i : 1 to 4 do begin s : s + i*i; end; Label1.Caption : IntToStr (s); end; Èñïîëíèì ýòîò ôðàãìåíò ïðîãðàììû. Êîìàíäà Ðåçóëüòàò âûïîëíåíèÿ s := 0 s = 0 i := 1 i = 1 i <= 4 (1 <= 4) = true s := s + i*i s = 0 + 1*1 = 1 i := i + 1 i = 2 i <= 4 (2 <= 4) = true s := s + i*i s = 1 + 2*2 = 5 i := i + 1 i = 3 i <= 4 (3 <= 4) = true s := s + i*i s = 5 + 3*3 = 14 i := i + 1 i = 4 i <= 4 (4 <= 4) = true s := s + i*i s = 14 + 4*4 = 30 i := i + 1 i = 5 i <= 4 (5 <= 4) = false Label1.Caption := IntToStr (r s) Label1.Caption = 30 i : âûðàæåíèå1 Êîìàíäû òåëà öèêëà i : i + 1 Êîìàí iJâûðà- æåíèå2 faalse etrue Рис. 6.30. Блок-схема команды цикла со счетчиком
  • 215.
    212152152152152152152152152152152152152152152152152152152152152152152152152152152152152152152155 АЛГОРИТМЫ РАБОТЫ СОБЪЕКТАМИ И ВЕЛИЧИНАМИ Îáðàùàåì âàøå âíèìàíèå, ÷òî ïîñëå îêîí÷àíèÿ èñïîëíåíèÿ êîìàíäû öèêëà ñî ñ÷åò÷èêîì çíà÷åíèå ñ÷åò÷èêà öèêëà (ïåðåìåííîé i) íà 1 áîëüøå çíà÷åíèÿ âûðàæåíèå2, è ýòî çíà÷åíèå, ïðè íåîáõîäèìîñòè, ìîæíî èñïîëü- çîâàòü â ñëåäóþùèõ êîìàíäàõ. Существует разновидность команды цикла со счетчиком, в котором счетчик не увеличивается на 1, а уменьшается на 1: for <имя переменной> : <выражение1> downto <выражение2> do begin <команды тела цикла> end; (англ.( down to – вниз до).д ) Этот цикл продолжает исполняться, если значение счетчика цикла больше или равно (не меньше) значения выражение2. Îáùèé âèä êîìàíäû öèêëà ñî ñ÷åò÷èêîì: for <èìÿ ïåðåìåííîé> : <âûðàæåíèå1> to <âûðàæåíèå2> do begin <êîìàíäû òåëà öèêëà> end; Ñòðîêó for <èìÿ ïåðåìåííîé> : <âûðàæåíèå1> to <âûðàæåíèå2> do íàçûâàþò ñòðîêîé çàãîëîâêà êîìàíäû öèêëà ñî ñ÷åò÷èêîì. Ïåðåìåííóþ â ñòðîêå çàãîëîâêà êîìàíäû öèêëà ñî ñ÷åò÷èêîì, êîòîðàÿ ñòîèò ïåðåä çíà- êîì ïðèñâàèâàíèÿ, íàçûâàþò ñ÷åò÷èêîì öèêëà. Ñ÷åò÷èê öèêëà, âûðàæå- íèå1 è âûðàæåíèå2 ìîãóò ïðèíèìàòü òîëüêî öåëûå çíà÷åíèÿ. Дайте ответы на вопросы 1. ×òî òàêîå öèêë â àëãîðèòìå? 2. Êàê âûãëÿäèò êîìàíäà öèêëà ñî ñ÷åò÷èêîì â Object Pascal? 3. Êàê èñïîëíÿåòñÿ êîìàíäà öèêëà ñî ñ÷åò÷èêîì â Object Pascal? 4. Êàê âûãëÿäèò áëîê-ñõåìà öèêëà ñî ñ÷åò÷èêîì? Îáúÿñíèòå èñïîëíå- íèå òàêîãî ôðàãìåíòà àëãîðèòìà. 5. Ìîãóò ëè êîìàíäû òåëà öèêëà ñî ñ÷åò÷èêîì èñïîëíÿòüñÿ òîëüêî îäèí ðàç? Îáúÿñíèòå ñâîé îòâåò. Ïðèâåäèòå ïðèìåð. 6. Ìîãóò ëè êîìàíäû òåëà öèêëà ñî ñ÷åò÷èêîì íå èñïîëíÿòüñÿ íè ðàçó? Îáúÿñíèòå ñâîé îòâåò. Ïðèâåäèòå ïðèìåð. 7. Ìîæåò ëè èñïîëíåíèå öèêëà ñî ñ÷åò÷èêîì íèêîãäà íå çàêîí÷èòüñÿ? Îáúÿñíèòå ñâîé îòâåò. Ïðèâåäèòå ïðèìåð. 8.  ÷åì çàêëþ÷àþòñÿ ðàçëè÷èÿ â èñïîëíåíèè îñíîâíûõ àëãîðèòìè- ÷åñêèõ ñòðóêòóð: ñëåäîâàíèå, âåòâëåíèå, öèêë. Для тех, кто хочет знать больше уууууууууууууууамое важное в этом пунктеамое важное в этом пунктеамое важное в этом пунктеамое важное в этом пунктеамое важное в этом пунктеамое важное в этом пунктеамое важное в этом пунктеамое важное в этом пунктеамое важное в этом пунктеамое важное в этом пунктеамое важное в этом пунктеамое важное в этом пунктеамое важное в этом пунктеамое важное в этом пунктеамое важное в этом пунктеамое важное в этом пунктеамое важное в этом пунктеамое важное в этом пунктеамое важное в этом пунктеамое важное в этом пунктеамое важное в этом пунктеамое важное в этом пунктеамое важное в этом пунктеамое важное в этом пунктеамое важное в этом пунктеамое важное в этом пунктеамое важное в этом пунктеамое важное в этом пунктеамое важное в этом пунктеамое важное в этом пунктеамое важное в этом пунктеамое важное в этом пунктеамое важное в этом пунктеамое важное в этом пунктеамое важное в этом пунктеамое важное в этом пунктеамое важное в этом пунктеамое важное в этом пунктеамое важное в этом пунктеамое важное в этом пунктеамое важное в этом пунктеамое важное в этом пунктеамое важное в этом пунктеамое важное в этом пункте
  • 216.
    Ãëàâà 6 2162162162162162162162162162162162162162162162162162162162162162162162162162162162162162162166 Выполните задания 1.Ñîñòàâüòå áëîê-ñõåìó ôðàãìåíòà àëãîðèòìà è èñïîëíèòå åãî. à) n : 1; for i : 1 to 4 do n : n*i; á) ð : 0; a : 2; for i : 1 to 5 do begin a : 3*a + 1; ð : ð + a; end; 2. Ñîñòàâüòå áëîê-ñõåìó ôðàãìåíòà àëãîðèòìà è èñïîëíèòå åãî. à) n : 0; for i : 1 to 4 do n : n + i*i*i; á) ð : 0; a : 4; for i : 1 to 5 do begin a : 2*a – 1; ð : ð + a; end; 3. Ñîñòàâüòå áëîê-ñõåìó àëãîðèòìà íàõîæäåíèÿ ñóììû ïÿòè ÷èñåë, ïåðâîå èç êîòîðûõ ðàâíî 7, à êàæäîå èç ÷åòûðåõ ñëåäóþùèõ íà 3 áîëüøå ïðåäûäóùåãî. Èñïîëíèòå àëãîðèòì. 4. Ñîñòàâüòå áëîê-ñõåìó àëãîðèòìà íàõîæäåíèÿ ñóììû øåñòè ÷èñåë, ïåðâîå èç êîòîðûõ ðàâíî 100, à êàæäîå èç ïÿòè ñëåäóþùèõ â 5 ðàç ìåíüøå ïðåäûäóùåãî. Èñïîëíèòå àëãîðèòì. 5. Ñîñòàâüòå áëîê-ñõåìó àëãîðèòìà ðåøåíèÿ çàäà÷è: Îïðåäåëèòü, íà ñêîëüêî êâàäðàòîâ ìîæíî ðàçðåçàòü ïðÿìîóãîëüíóþ ïîëîñêó áóìà- ãè ñ çàäàííûìè äëèíîé è øèðèíîé, åñëè íà êàæäîì øàãó îò ïî- ëîñêè îòðåçàòü êâàäðàò, ñòîðîíà êîòîðîãî ðàâíà ìåíüøåé èç ñòîðîí ïîëîñêè, îñòàâøåéñÿ ïîñëå ïðåäûäóùåãî îòðåçàíèÿ. Èñïîëíèòå àë- ãîðèòì äëÿ äâóõ ðàçëè÷íûõ çíà÷åíèé èñõîäíûõ äàííûõ. Ïîäáåðèòå ýòè çíà÷åíèÿ òàê, ÷òîáû êîìàíäû òåëà öèêëà èñïîëíèëèñü íåñêîëü- êî ðàç; îäèí ðàç. 6. Ñîçäàéòå ïðîåêò äëÿ âû÷èñëåíèÿ ñóììû n ÷èñåë, ïåðâîå èç êîòî- ðûõ ðàâíî x, à êàæäîå ñëåäóþùåå íà 5 áîëüøå ïðåäûäóùåãî. Ñî- õðàíèòå ïðîåêò â ïàïêå Çàäàíèå 6.6.6, ñîçäàííîé â âàøåé ïàïêå. 7. Ñîçäàéòå ïðîåêò äëÿ âû÷èñëåíèÿ ñóììû n ÷èñåë, ïåðâîå èç êîòî- ðûõ ðàâíî x, à êàæäîå ñëåäóþùåå ðàâíî êâàäðàòó ïðåäûäóùåãî. Ñîõðàíèòå ïðîåêò â ïàïêå Çàäàíèå 6.6.7, ñîçäàííîé â âàøåé ïàïêå. 8. Ñîçäàéòå ïðîåêò äëÿ ðåøåíèÿ çàäà÷è: Êëèåíò ïîëîæèë â áàíê îïðå- äåëåííóþ ñóììó äåíåã. Åæåãîäíî áàíê äîáàâëÿåò êî âêëàäó 20 % îò ñóììû, õðàíÿùåéñÿ íà ñ÷åòó ïî ðåçóëüòàòàì ïðåäûäóùåãî ãîäà. Îïðåäåëèòü ñóììó, êîòîðàÿ áóäåò íà ñ÷åòó ÷åðåç n ëåò. Ñîõðàíèòå ïðîåêò â ïàïêå Çàäàíèå 6.6.8, ñîçäàííîé â âàøåé ïàïêå. 9. Ñîçäàéòå ïðîåêò äëÿ ðåøåíèÿ çàäà÷è: Êëèåíò ïîëîæèë â áàíê îïðå- äåëåííóþ ñóììó äåíåã. Åæåãîäíî áàíê äîáàâëÿåò êî âêëàäó çàðàíåå îïðåäåëåííûé ïðîöåíò îò ñóììû, õðàíÿùåéñÿ íà ñ÷åòó ïî ðåçóëü- òàòàì ïðåäûäóùåãî ãîäà. Îïðåäåëèòü, íà ñêîëüêî óâåëè÷èòñÿ ñóì- ìà íà ñ÷åòó ÷åðåç n ëåò. Ñîõðàíèòå ïðîåêò â ïàïêå Çàäàíèå 6.6.9, ñîçäàííîé â âàøåé ïàïêå.
  • 217.
    21217217217217217217217217217217217217217217217217217217217217217217217217217217217217217217217 АЛГОРИТМЫ РАБОТЫ СОБЪЕКТАМИ И ВЕЛИЧИНАМИ 6.7. ЦИКЛ С ПРЕДУСЛОВИЕМ6.7. ЦИКЛ С ПРЕДУСЛОВИЕМ 1. Êàêîé âèä èìååò è êàê èñïîëíÿåòñÿ êîìàíäà öèêëà ñî ñ÷åò÷èêîì â Object Pascal? 2. Êàêîé âèä èìååò áëîê-ñõåìà öèêëà ñ ïðåäóñëîâèåì è êàê èñïîëíÿåòñÿ ýòîò öèêë? 3.  êàêèõ ñëó÷àÿõ â àëãîðèòìàõ èñïîëüçóåòñÿ öèêë ñî ñ÷åò÷èêîì, à â êà- êèõ – öèêë ñ ïðåäóñëîâèåì? ЦИКЛ С ПРЕДУСЛОВИЕМ Âû óæå çíàåòå, ÷òî öèêë ñ ïðåäóñëîâèåì êàê ôðàãìåíò àëãîðèòìà íà÷è- íàåòñÿ ñ êîìàíäû ïðîâåðêè óñëîâèÿ, è ðåçóëüòàòîì èñïîëíåíèÿ ýòîé êîìàí- äû ìîæåò áûòü ëèáî èñòèíà (Äà, true), ëèáî ëîæü (Íåò, false). È â çàâèñè- ìîñòè îò ðåçóëüòàòà èñïîëíåíèÿ ýòîé êîìàíäû áóäóò èñïîëíÿòüñÿ êîìàíäû òåëà öèêëà, èëè êîìàíäà àëãîðèòìà, ñëåäóþùàÿ çà öèêëîì.  îáùåì ñëó÷àå â ýòîé êîìàíäå îïðåäåëÿåòñÿ çíà÷åíèå íåêîòîðîãî ëîãè- ÷åñêîãî âûðàæåíèÿ, êîòîðîå ìîæåò áûòü ëèáî true, ëèáî false. Îáùèé âèä áëîê-ñõåìû öèêëà ñ ïðåäóñëîâèåì ïðèâåäåí íà (ðèñóíêå 6.31). Îïðåäåëåíèå çíà÷åíèÿ ëîãè÷åñêîãî âû- ðàæåíèÿ Êîìàíäû òåëà öèêëà falsee truet Рис. 6.31. Блок-схема цикла с предусловием КОМАНДА ЦИКЛА С ПРЕДУСЛОВИЕМ В OBJECT PASCAL Êîìàíäà öèêëà ñ ïðåäóñëîâèåì â ÿçûêå ïðîãðàììèðîâàíèÿ Object Pascal âûãëÿäèò ñëåäóþùèì îáðàçîì: While<ëîãè÷åñêîå âûðàæåíèå> Then begin <êîìàíäû òåëà öèêëà> end; (àíãë. while – ïîêà). Èñïîëíÿåòñÿ ýòà êîìàíäà ñëåäóþùèì îáðàçîì: âû÷èñëÿåòñÿ çíà÷åíèå ëîãè÷åñêîãî âûðàæåíèÿ; åñëè ýòî çíà÷åíèå true, òî èñïîëíÿþòñÿ êîìàíäû òåëà öèêëà, ïîñëå ÷åãî îïÿòü âû÷èñëÿåòñÿ çíà÷åíèå ëîãè÷åñêîãî âûðàæå- íèÿ, è åñëè ýòî çíà÷åíèå îïÿòü true, òî ñíîâà èñïîëíÿþòñÿ êîìàíäû òåëà öèêëà, ïîñëå ÷åãî îïÿòü âû÷èñëÿåòñÿ çíà÷åíèå ëîãè÷åñêîãî âûðàæåíèÿ; åñëè çíà÷åíèå ëîãè÷åñêîãî âûðàæåíèÿ ðàâíî false, òî êîìàíäû òåëà öèê- ëà íå èñïîëíÿþòñÿ, à èñïîëíÿåòñÿ êîìàíäà, ñëåäóþùàÿ çà öèêëîì.
  • 218.
    Ãëàâà 6 2182182182182182182182182182182182182182182182182182182182182182182182182182182182182182182188 Îáðàùàåì âàøåâíèìàíèå:  åñëè â òåëå öèêëà òîëüêî îäíà êîìàíäà, òî îïåðàòîðíûå ñêîáêè begin è end ìîæíî íå ñòàâèòü;  ñðåäè êîìàíä òåëà öèêëà ìîãóò áûòü è ëèíåéíûå ôðàãìåíòû, è âåòâ- ëåíèÿ, è äðóãèå öèêëû. Ðàññìîòðèì çàäà÷ó, àëãîðèòì ðåøåíèÿ êîòîðîé ñîäåðæèò öèêë ñ ïðåä- óñëîâèåì. Çàäà÷à. Ñêîëüêî íåîáõîäèìî âçÿòü ñëàãàåìûõ, ïåðâîå èç êîòîðûõ ðàâíî çàäàííîìó äåéñòâèòåëüíîìó ÷èñëó, à êàæäîå ñëåäóþùåå íà 3 áîëüøå ïðå- äûäóùåãî, ÷òîáû èõ ñóììà ïðåâûøàëà 100? Äàííûìè ýòîé çàäà÷è ÿâëÿåòñÿ ïåðâîå ñëàãàåìîå. Áóäåì ââîäèòü åãî â ïîëå. Ïåðåä íà÷àëîì öèêëà ïðèñâîèì ïåðåìåííîé s, êîòîðóþ èñïîëüçóåì äëÿ õðàíåíèÿ ñóììû, çíà÷åíèå ïåðâîãî ñëàãàåìîãî. À ïåðåìåííîé n, êîòîðóþ èñïîëüçóåì äëÿ õðàíåíèÿ êîëè÷åñòâà âçÿòûõ ñëàãàåìûõ, ïðèñâîèì çíà÷å- íèå 1, ïîòîìó ÷òî â ñóììå óæå ó÷òåíî îäíî (ïåðâîå) ñëàãàåìîå. Ê ñóììå ñëåäóåò ïðèáàâëÿòü ñëåäóþùèå ñëàãàåìûå, ïîêà ýòà ñóììà áó- äåò ìåíüøå èëè ðàâíà 100. Ïîýòîìó ëîãè÷åñêîå âûðàæåíèå â çàãîëîâêå öèêëà áóäåò òàêèì: s < 100.  òåëå öèêëà íåîáõîäèìî èñêàòü ñëåäóþùåå ñëàãàåìîå, ïðèáàâëÿòü åãî ê òåêóùåìó çíà÷åíèþ ñóììû è óâåëè÷èâàòü êîëè÷åñòâî ñëàãàåìûõ íà 1. Ñîîòâåòñòâóþùèé ôðàãìåíò ïðîåêòà áóäåò âûãëÿäåòü òàê: var a, s: real; n: integer; begin a : StrToFloat (Edit1.Text); s : a; n : 1; while s <100 do begin a : a+3; s : s+a; n : n+1; end; Label1.Caption : IntToStr(n); end; Îáùèé âèä áëîê-ñõåìû öèêëà ñ ïðåäóñëîâèåì ïðèâåäåí íà ðèñóíêå 6.31. Êîìàíäà öèêëà ñ ïðåäóñëîâèåì â ÿçûêå ïðîãðàììèðîâàíèÿ Object Pascal âûãëÿäèò òàê: While <ëîãè÷åñêîå âûðàæåíèå> Then begin <êîìàíäû òåëà öèêëà> end; Èñïîëíåíÿåòñÿ ýòà êîìàíäà ñëåäóþùèì îáðàçîì: âû÷èñëÿåòñÿ çíà÷å- íèå ëîãè÷åñêîãî âûðàæåíèÿ; åñëè ýòî çíà÷åíèå true, òî èñïîëíÿþòñÿ êîìàíäû òåëà öèêëà, ïîñëå ÷åãî ñíîâà âû÷èñëÿåòñÿ çíà÷åíèå ëîãè÷åñêî- ãî âûðàæåíèÿ, è åñëè ýòî çíà÷åíèå îïÿòü true, òî ñíîâà èñïîëíÿþòñÿ êîìàíäû òåëà öèêëà, ïîñëå ÷åãî îïÿòü âû÷èñëÿåòñÿ çíà÷åíèå ëîãè÷åñêî- ãî âûðàæåíèÿ; åñëè çíà÷åíèå ëîãè÷åñêîãî âûðàæåíèÿ ðàâíî false, òî êîìàíäû òåëà öèêëà íå èñïîëíÿþòñÿ, à èñïîëíÿåòñÿ êîìàíäà, ñëåäóþ- ùàÿ çà öèêëîì. уууууууууууууууСамое важное в этом пунктеСамое важное в этом пунктеСамое важное в этом пунктеСамое важное в этом пунктеСамое важное в этом пунктеСамое важное в этом пунктеСамое важное в этом пунктеСамое важное в этом пунктеСамое важное в этом пунктеСамое важное в этом пунктеСамое важное в этом пунктеСамое важное в этом пунктеСамое важное в этом пунктеСамое важное в этом пунктеСамое важное в этом пунктеСамое важное в этом пунктеСамое важное в этом пунктеСамое важное в этом пунктеСамое важное в этом пунктеСамое важное в этом пунктеСамое важное в этом пунктеСамое важное в этом пунктеСамое важное в этом пунктеСамое важное в этом пунктеСамое важное в этом пунктеСамое важное в этом пунктеСамое важное в этом пунктеСамое важное в этом пунктеСамое важное в этом пунктеСамое важное в этом пунктеСамое важное в этом пунктеСамое важное в этом пунктеСамое важное в этом пунктеСамое важное в этом пунктеСамое важное в этом пунктеСамое важное в этом пунктеСамое важное в этом пунктеСамое важное в этом пунктеСамое важное в этом пунктеСамое важное в этом пунктеСамое важное в этом пунктеСамое важное в этом пунктеСамое важное в этом пунктеСамое важное в этом пунктеСа ое ва ое в это теСа ое ва ое в это теСССССС
  • 219.
    2192192192192192192192192192192192192192192192192192192192192192192192192192192192192192192192199 АЛГОРИТМЫ РАБОТЫ СОБЪЕКТАМИ И ВЕЛИЧИНАМИ Дайте ответы на вопросы 1. Êàê âûãëÿäèò áëîê-ñõåìà öèêëà ñ ïðåäóñëîâèåì? Îáúÿñíèòå èñïîë- íåíèå ýòîãî öèêëà. 2. Ìîãóò ëè êîìàíäû òåëà öèêëà ñ ïðåäóñëîâèåì íå èñïîëíÿòüñÿ íè ðàçó? Îáúÿñíèòå ñâîé îòâåò. Ïðèâåäèòå ïðèìåðû. 3. Ìîæåò ëè èñïîëíåíèå öèêëà ñ ïðåäóñëîâèåì íèêîãäà íå çàêîí÷èòü- ñÿ? Îáúÿñíèòå ñâîé îòâåò. Ïðèâåäèòå ïðèìåðû. 4. ×åì îòëè÷àþòñÿ ìåæäó ñîáîé öèêë ñî ñ÷åò÷èêîì è öèêë ñ ïðåäóñ- ëîâèåì? 5.  ÷åì ðàçëè÷èÿ â èñïîëíåíèè îñíîâíûõ àëãîðèòìè÷åñêèõ ñòðóê- òóð: ñëåäîâàíèÿ, âåòâëåíèÿ, öèêë ñî ñ÷åò÷èêîì è öèêë ñ ïðåäóñëî- âèåì? 6. Êàêîâ îáùèé âèä êîìàíäû öèêëà ñ ïðåäóñëîâèåì â Object Pascal? 7. Êàê èñïîëíÿåòñÿ êîìàíäà öèêëà ñ ïðåäóñëîâèåì â Object Pascal? Выполните задания 1. Èñïîëíèòå àëãîðèòìû. Íà÷àëî Êîíåö x : x * 3 x < 30 Ñîîáùèòü çíà÷åíèå x Çàäàòü çíà- ÷åíèå x falsse ruetr Íà÷àëî Êîíåö x : 5 x : x + 4 x < 25 Ñîîáùèòü çíà÷åíèå x falsse ruetr a) b) 2. Èñïîëíèòå ôðàãìåíò ïðîãðàììû è îïðåäåëèòå çíà÷åíèÿ ïåðåìåí- íûõ ïîñëå åãî çàâåðøåíèÿ: à) k : 1; a : 12; while a < 100 do begin à : 2*à – 4; k : k + 1; end; á) s : 0; a : 1; k : 1; while a < 50 do begin s : s + a; k : k + 1; a : k*k; end; 3. Èñïîëíèòå ôðàãìåíò ïðîãðàììû è îïðåäåëèòå çíà÷åíèÿ ïåðåìåí- íûõ ïîñëå åãî çàâåðøåíèÿ:
  • 220.
    Ãëàâà 6 2202202202202202202202202202202202202202202202202202202202202202202202202202202202202202202200 à) k: 1; a : 100; while a > 10 do begin à : a/2; k : k + 1; end; á) s : 0; a : 5; while a < 100 do begin s : s + a; a : a*2; end; 4. Ñîñòàâüòå áëîê-ñõåìó àëãîðèòìà íàõîæäåíèÿ ñóììû ÷èñåë, ïåðâîå èç êîòîðûõ ðàâíî 7, êàæäîå ñëåäóþùåå íà 5 áîëüøå ïðåäûäóùåãî è âñå îíè íå ïðåâûøàþò 100. Èñïîëíèòå àëãîðèòì. 5. Ñîñòàâüòå áëîê-ñõåìó àëãîðèòìà íàõîæäåíèÿ ñóììû ïîëîæèòåëü- íûõ ÷èñåë, ïåðâîå èç êîòîðûõ ðàâíî 50, êàæäîå ñëåäóþùåå íà 8 ìåíüøå ïðåäûäóùåãî. Èñïîëíèòå àëãîðèòì. 6. Ñîçäàéòå ïðîåêò, â êîòîðîì ìîæíî âû÷èñëèòü êîëè÷åñòâî äâóçíà÷- íûõ ÷èñåë ñðåäè ÷èñåë, ïåðâîå èç êîòîðûõ ðàâíî 10, à êàæäîå ñëå- äóþùåå áîëüøå ïðåäûäóùåãî íà çàäàííîå ïîëîæèòåëüíîå ÷èñëî. Ñîõðàíèòå ïðîåêò â ïàïêå ñ èìåíåì Çàäàíèå 6.7.6, ñîçäàííîé â âà- øåé ïàïêå. 7. Ñîçäàéòå ïðîåêò äëÿ âû÷èñëåíèÿ ñðåäíåãî àðèôìåòè÷åñêîãî ïîëîæè- òåëüíûõ ÷èñåë, ïåðâîå èç êîòîðûõ ðàâíî 100, à êàæäîå ñëåäóþùåå ìåíüøå ïðåäûäóùåãî íà çàäàííîå ïîëîæèòåëüíîå ÷èñëî. Ñîõðàíèòå ïðîåêò â ïàïêå ñ èìåíåì Çàäàíèå 6.7.7, ñîçäàííîé â âàøåé ïàïêå. 8. Ñîçäàéòå ïðîåêò äëÿ ðåøåíèÿ çàäà÷è: Êëèåíò ïîëîæèë â áàíê îïðå- äåëåííóþ ñóììó äåíåã. Åæåãîäíî áàíê äîáàâëÿåò êî âêëàäó çàðàíåå îïðåäåëåííûé ïðîöåíò îò ñóììû, õðàíÿùåéñÿ íà ñ÷åòó ïî èòîãàì ïðåäûäóùåãî ãîäà. ×åðåç ñêîëüêî ëåò ñóììà íà ñ÷åòó ïðåâûñèò S ãðí? Ñîõðàíèòå ïðîåêò â ïàïêå ñ èìåíåì Çàäàíèå 6.7.8, ñîçäàííîé â âàøåé ïàïêå. ÏÐÀÊÒÈ×ÅÑÊÀß ÐÀÁÎÒÀ № 12 «Составление и исполнение проектов с повторениями и ветвлениями для обработки величин» Âíèìàíèå! Ðàáîòàÿ ñ êîìïüþòåðîì, ñîáëþäàéòå ïðàâèëà áåçîïàñíî- ñòè è ñàíèòàðíî-ãèãèåíè÷åñêèå íîðìû. 1. Îòêðîéòå îêíî ñðåäû Lazarus. 2. Ñîçäàéòå ïðîåêò äëÿ ðåøåíèÿ çàäà÷è: Èçâåñòíû äëèíû ñòîðîí äâóõ ïðÿìîóãîëüíèêîâ. Âû÷èñëèòü ïëîùàäè ïðÿìîóãîëüíèêîâ è ñðàâíèòü èõ. Îïðåäåëèòü, ÿâëÿþòñÿ ëè ïðÿìîóãîëüíèêè êâàäðàòàìè. Îïðåäå- ëèòü, ïîìåñòèòñÿ ëè ïåðâûé ïðÿìîóãîëüíèê âíóòðè âòîðîãî. 1. Ðàçìåñòèòå íà ôîðìå ïîëÿ äëÿ ââîäà äàííûõ, ìåòêè äëÿ âûâîäà ðå- çóëüòàòîâ è òðè êíîïêè. 2.  ïðîåêòå: ñîçäàéòå îáðàáîò÷èê ñîáûòèÿ Click äëÿ ïåðâîé êíîïêè, èñïîëíå- íèå êîòîðîãî ïðèâåäåò ê âû÷èñëåíèþ ïëîùàäåé ïðÿìîóãîëüíèêîâ è èõ ñðàâíåíèþ; ñîçäàéòå îáðàáîò÷èê ñîáûòèÿ Click äëÿ âòîðîé êíîïêè, èñïîëíå- íèå êîòîðîãî, â çàâèñèìîñòè îò óñòàíîâëåííûõ ôëàæêîâ, ïðèâå- äåò ê îïðåäåëåíèþ òîãî, ÿâëÿåòñÿ ëè ñîîòâåòñòâóþùèé ïðÿìî- óãîëüíèê êâàäðàòîì;
  • 221.
    221221221221221221221221221221221221221221221221221221221221221221221221221221221221221221221221 АЛГОРИТМЫ РАБОТЫ СОБЪЕКТАМИ И ВЕЛИЧИНАМИ  Click äëÿ òðåòüåé êíîïêè, èñïîë- íåíèå êîòîðîãî ïðèâåäåò ê îïðåäåëåíèþ, ïîìåñòèòñÿ ëè ïåðâûé ïðÿìîóãîëüíèê âíóòðè âòîðîãî èëè âòîðîé ïðÿìîóãîëüíèê âíóò- ðè ïåðâîãî, â çàâèñèìîñòè îò âûáðàííîãî ïóíêòà ðàñêðûâàþ- ùåãîñÿ ñïèñêà. 3. Ñîõðàíèòå ïðîåêò â ïàïêå ñ èìåíåì Ïðàêòè÷åñêàÿ 12_1, ñîçäàííîé â âàøåé ïàïêå. 4. Ñîçäàéòå ïðîåêò äëÿ ðåøåíèÿ çàäà÷è: Ïåðåä íà÷àëîì íàâîäíåíèÿ óðî- âåíü âîäû â ðåêå ñîñòàâëÿë Í ìåòðîâ. Âî âðåìÿ íàâîäíåíèÿ êàæäûé ÷àñ óðîâåíü âîäû óâåëè÷èâàëñÿ íà Ð ïðîöåíòîâ ïî ñðàâíåíèþ ñ óðîâ- íåì ïðåäûäóùåãî ÷àñà. Êàêèì áóäåò óðîâåíü âîäû ÷åðåç N ÷àñîâ ïîñëå íà÷àëà íàâîäíåíèÿ? ×åðåç ñêîëüêî ÷àñîâ ïîñëå íà÷àëà íàâîäíåíèÿ óðîâåíü âîäû áóäåò íå ìåíåå ÷åì K ìåòðîâ? 1. Ðàçìåñòèòå íà ôîðìå ïîëÿ äëÿ ââîäà äàííûõ, ìåòêè äëÿ âûâîäà ðå- çóëüòàòîâ è òðè êíîïêè. 2. Óñòàíîâèòå íà ïåðâîé êíîïêå íàäïèñü Çàäàíèå 1, íà âòîðîé – Çà- äàíèå 2, íà òðåòüåé – Ñíà÷àëà, ó ïîëåé – ïóñòîé òåêñò. 3. Ñîçäàéòå îáðàáîò÷èê ñîáûòèÿ Click äëÿ ïåðâîé êíîïêè, èñïîëíå- íèå êîòîðîãî ïðèâåäåò ê âûâîäó â îêíî ñîîáùåíèÿ îòâåòà íà ïåð- âûé âîïðîñ çàäà÷è. 4. Èñïîëíèòå ïðîåêò è óáåäèòåñü, ÷òî ðåçóëüòàòû åãî ðàáîòû ïðà- âèëüíûå. 5. Ñîçäàéòå îáðàáîò÷èê ñîáûòèÿ Click äëÿ âòîðîé êíîïêè, èñïîëíå- íèå êîòîðîãî ïðèâåäåò ê ïîëó÷åíèþ îòâåòà íà âòîðîé âîïðîñ çàäà- ÷è è âûâîäó åãî â îòäåëüíóþ ìåòêó. 6. Èñïîëíèòå ïðîåêò è óáåäèòåñü, ÷òî ðåçóëüòàòû åãî ðàáîòû ïðà- âèëüíûå. 7. Ñîçäàéòå îáðàáîò÷èê ñîáûòèÿ Click äëÿ òðåòüåé êíîïêè, èñïîëíå- íèå êîòîðîãî ïðèâåäåò ê î÷èñòêå òåêñòà â ïîëÿõ è ìåòêå ñ îòâåòîì íà âòîðîé âîïðîñ çàäà÷è. 5. Ñîõðàíèòå ïðîåêò â ïàïêå ñ èìåíåì Ïðàêòè÷åñêàÿ 12_2, ñîçäàííîé â âàøåé ïàïêå. 6. Çàêðîéòå îêíî ñðåäû Lazarus. 6.8. ОТОБРАЖЕНИЕ ГРАФИЧЕСКИХ ОБЪЕКТОВ6.8. ОТОБРАЖЕНИЕ ГРАФИЧЕСКИХ ОБЪЕКТОВ СРЕДСТВАМИ ЯЗЫКА ПРОГРАММИРОВАНИЯСРЕДСТВАМИ ЯЗЫКА ПРОГРАММИРОВАНИЯ 1. Êàêèå ãðàôè÷åñêèå ïðèìèòèâû ìîæíî ñîçäàâàòü â ãðàôè÷åñêîì ðåäàêòîðå è òåêñòîâîì ïðîöåññîðå? 2. Êàêèå ñâîéñòâà ãðàôè÷åñêèõ ïðèìèòèâîâ âàì èçâåñòíû? 3. Êàêèå îáùèå ñâîéñòâà ìåòêè, êíîïêè è ôîðìû âû çíàåòå? СРЕДСТВА ДЛЯ РИСОВАНИЯ В OBJECT PASCAL Ãðàôè÷åñêèå îáúåêòû â ïðîåêòàõ, ðàçðàáîòàííûõ â Lazarus, ìîæíî ñîç- äàâàòü è îòîáðàæàòü ðàçíûìè ñïîñîáàìè. Îäíèì èç íèõ ÿâëÿåòñÿ ðèñîâàíèå ãðàôè÷åñêèõ ïðèìèòèâîâ ïî èõ êîîðäèíàòàì íà êîîðäèíàòíîé ïëîñêîñòè.
  • 222.
    Ãëàâà 6 222222222222222222222222222222222222222222222222222222222222222222222222222222222222222222222 ×àñòü òàêîéêîîðäèíàòíîé ïëîñêîñòè ðàçìåùåíà, íàïðèìåð, íà ôîðìå. Íà÷àëî êîîðäèíàò ñîâïàäàåò ñ âåðõíèì ëåâûì óãëîì ôîðìû. Îñü Ox íàïðàâ- ëåíà âïðàâî, îñü Oy – âíèç. ×àñòü êîîðäèíàòíîé ïëîñêîñòè, êîòîðàÿ îòîáðà- æàåòñÿ íà ôîðìå, èìååò ðàçìåðû øèðèíû è âûñîòû ôîðìû. Íà ðèñóí- êå 6.32 êðàñíûì öâåòîì îáîçíà÷åíà òî÷êà ñ êîîðäèíàòàìè (100, 200). Îñü Ox Îñü Oy Òî÷êà (100, 200) Òî÷êà (0, 0) (100, 0) (0, 200) Рис. 6.32. Часть координатной плоскости на форме Äëÿ ðèñîâàíèÿ íà ôîðìå èñïîëüçóåòñÿ åå ñâîéñòâî Canvas (àíãë. canvas – ïîëîòíî, êàíâà). Êàæäàÿ òî÷êà (ïèêñåëü) íà ôîðìå èìååò ñâîè êîîðäèíàòû è öâåò. Êîîð- äèíàòû ìîãóò áûòü çàäàíû òîëüêî öåëûìè ÷èñëàìè. Öâåò ìîæíî çàäàòü êîíñòàíòîé òèïà TColor. Ïðèìåðû êîíñòàíò è ñîîòâåòñòâóþùèõ èì öâåòîâ ïðèâåäåíû â òàáëèöå 6.1. Òàáëèöà 6.1 Êîíñòàíòû äëÿ öâåòîâ â Lazarus Êîíñòàíòà Öâåò Êîíñòàíòà Öâåò clBlack ×åðíûé clSilve Ñåðåáðèñòûé clWhite Áåëûé clGray Ñåðûé clRed Êðàñíûé clGreen Çåëåíûé clBlue Ñèíèé clNavy Òåìíî-ñèíèé clLime Ñàëàòîâûé clOlive Îëèâêîâûé Äëÿ òîãî ÷òîáû óñòàíîâèòü äëÿ òî÷êè ñ êîîðäèíàòàìè (x, y) íåêîòîðûé öâåò, íàïðèìåð êðàñíûé, íåîáõîäèìî èñïîëíèòü êîìàíäó: Canvas.Pixels[x, y] : clRed; Äëÿ ñîçäàíèÿ ãðàôè÷åñêèõ ïðèìèòèâîâ ìîæíî èñïîëüçîâàòü êîìàíäû, ïðèâåäåííûå â òàáëèöå 6.2.
  • 223.
    2232232232232232232232232232232232232232232232232232232232232232232232232232232232232232232232233 АЛГОРИТМЫ РАБОТЫ СОБЪЕКТАМИ И ВЕЛИЧИНАМИ Òàáëèöà 6.2 Êîìàíäû äëÿ ðèñîâàíèÿ ãðàôè÷åñêèõ ïðèìèòèâîâ íà êîîðäèíàòíîé ïëîñêîñòè ôîðìû Ïðîäîëæåíèå òàáëèöû 6.2 Êîìàíäà Îáúÿñíåíèå Canvas.MoveTo (x, y) Âûáîð íà ôîðìå òî÷êè (x, y), ñ êîòîðîé áóäåò íà÷èíàòüñÿ ðèñîâàíèå ëèíèé Canvas.LineTo (x, y) Ðèñîâàíèå îòðåçêà îò ïîñëåäíåé òî÷êè, â êîòîðîé ïðîèñ- õîäèëî ðèñîâàíèå, äî òî÷êè (x, y). Ïîñëåäîâàòåëüíîå èñ- ïîëüçîâàíèå íåñêîëüêèõ òàêèõ êîìàíä ïðèâåäåò ê ðèñî- âàíèþ îòðåçêà èëè ëîìàíîé Canvas.Rectangle (x1, y1, x2, y2) Ðèñîâàíèå ïðÿìîóãîëüíèêà, ó êîòîðîãî ïðîòèâîïîëîæ- íûå âåðøèíû ðàñïîëîæåíû â òî÷êàõ (x1, y1) è (x2, y2), à ñòîðîíû ïàðàëëåëüíû îñÿì êîîðäèíàò Canvas.Ellipse (x1, y1, x2, y2) Ðèñîâàíèå ýëëèïñà, âïèñàííîãî â ïðÿìîóãîëüíèê, ó êîòî- ðîãî ïðîòèâîïîëîæíûå âåðøèíû ðàñïîëîæåíû â òî÷êàõ (x1, y1) è (x2, y2), à ñòîðîíû ïàðàëëåëüíû îñÿì êîîðäèíàò. Ïðÿìîóãîëüíèê ïðè ýòîì íå îòîáðàæàåòñÿ Canvas.Pie (x1, y1, x2, y2, x3, y3, x4, y4) Ðèñîâàíèå çàìêíóòîé ôèãóðû – ñåêòîðà ýëëèïñà. Òî÷êè (x1, y1) è (x2, y2) çàäàþò ïðÿìîóãîëüíèê, â êîòîðûé âïè- ñàí ýëëèïñ. Íà÷àëüíàÿ òî÷êà äóãè îïðåäåëÿåòñÿ ïåðåñå- ÷åíèåì ýëëèïñà ñ ïðÿìîé, ïðîõîäÿùåé ÷åðåç åãî öåíòð è òî÷êó (x3, y3). Êîíå÷íàÿ òî÷êà äóãè îïðåäåëÿåòñÿ ïåðå- ñå÷åíèåì ýëëèïñà ñ ïðÿìîé, ïðîõîäÿùåé ÷åðåç åãî öåíòð è òî÷êó (x4, y4). Äóãà ðèñóåòñÿ ïðîòèâ ÷àñîâîé ñòðåëêè îò íà÷àëüíîé äî êîíå÷íîé òî÷êè (ðèñ. 6.33).  ïðèâåäåííîì íà ðèñóíêå 6.33 ïðèìåðå ýëëèïñ âïèñàí â ïðÿìîóãîëü- íèê, èìåþùèé ïðîòèâîïîëîæíûå âåðøèíû â òî÷êàõ A (100, 100) èA C (500, 300).C Ñåêòîð ýëëèïñà, îáðàçîâàí îòðåçêàìè, ñîåäèíÿþùèìè öåíòð ïðÿìî- óãîëüíèêà (òî÷êó T (300, 200)) ñ òî÷êàìè M (300, 100) è N (400, 100), è A (100, 100) M (300, 100) N (400, 100) T (300, 200) C (500, 300) Рис. 6.33. Сектор эллипса, созданный командой Canvas.Pie (100, 100, 500, 300, 300, 100, 400, 100)
  • 224.
    Ãëàâà 6 224224224224224224224224224224224224224224224224224224224224224224224224224224224224224224224 äóãîé ýëëèïñà,íà÷èíàþùåéñÿ â òî÷êå M (300, 100), à çàêàí÷èâàþùåéñÿ ïðè ïåðåñå÷åíèè ýëëèïñà ñ îòðåçêîì TN. Äëÿ êàæäîãî ïðèìèòèâà ìîæíî çàäàòü çíà÷åíèå ñâîéñòâ åãî êîíòóðà è âíóòðåííåé îáëàñòè. Çíà÷åíèå ñâîéñòâ êîíòóðà è âíóòðåííåé îáëàñòè ãðà- ôè÷åñêîãî ïðèìèòèâà ñîâïàäàþò ñî çíà÷åíèÿìè ñâîéñòâ ôîðìû, ïðèâåäåí- íûìè â òàáëèöå 6.3. Òàáëèöà 6.3 Ñâîéñòâà ôîðìû äëÿ óñòàíîâêè çíà÷åíèé ñâîéñòâ êîíòóðà è âíóòðåííåé îáëàñòè ãðàôè÷åñêèõ ïðèìèòèâîâ Ñâîéñòâî Íàçíà÷åíèå è ïðèìåðû çíà÷åíèé Çíà÷åíèå ïî óìîë÷àíèþ Canvas.Pen.Color Öâåò ëèíèè êîíòóðà ×åðíûé Canvas.Pen.Width Òîëùèíà ëèíèé êîíòóðà 1 ïèêñåëü Canvas.Pen.Style Ñòèëü ëèíèè êîíòóðà, íàïðèìåð, psSolid – ñïëîøíàÿ ëèíèÿ, psDash – øòðèõîâàÿ ëèíèÿ, psDot – ïóíêòèðíàÿ ëèíèÿ è äð. Ñïëîøíàÿ Canvas.Brush.Color Öâåò çàëèâêè âíóòðåííåé îáëàñòè Áåëûé Canvas.Brush.Style Ñòèëü çàëèâêè âíóòðåííåé îáëàñòè, íà- ïðèìåð, bsSolid – ñïëîøíàÿ çàëèâêà, bsCross – çàëèâêà â âèäå ñåòêè ñ ãîðèçîí- òàëüíûìè è âåðòèêàëüíûìè ëèíèÿìè, bsDiagCross – çàëèâêà â âèäå ñåòêè ñ äèàãîíàëüíûìè ëèíèÿìè è äð. Ñïëîøíàÿ Ñîçäàâàÿ èçîáðàæåíèå, ñîñòîÿùåå èç ãðà- ôè÷åñêèõ ïðèìèòèâîâ, ñëåäóåò ñíà÷àëà óñòàíîâèòü çíà÷åíèÿ ñâîéñòâ êîíòóðà è âíó- òðåííåé îáëàñòè ôèãóðû, ïîñëå ÷åãî îòîáðà- çèòü ñàìó ôèãóðó. Íà ðèñóíêå 6.34 ïîêàçàí ðåçóëüòàò èñïîëíåíèÿ ïðîöåäóðû ñîçäàíèÿ öâåòíîãî ïðÿìîóãîëüíèêà: procedure Tform1.Button1Click(Sender: Tobject); begin Canvas.Pen.Color : clGreen; // öâåò êîíòóðà çåëåíûé Canvas.Pen.Width : 3; // òîëùèíà êîíòóðà 3 ïèêñåëÿ Canvas.Brush.Color : clRed; // öâåò çàëèâêè êðàñíûé Canvas.Brush.Style : bsDiagCross; (* ñòèëü çàëèâêè – ñåòêà ñ äèàãîíàëüíûìè ëèíèÿìè *) Canvas.Rectangle (100, 100, 500, 300); (* ïðÿìîóãîëüíèê ñ ïðîòèâîïîëîæíûìè âåðøèíàìè â òî÷êàõ (100, 100) è (500, 300) è ñòîðîíàìè, ïàðàëëåëüíûìè îñÿì êîîðäèíàò *) end; Рис. 6.34. Результат исполнения процедуры рисования графиче- ского примитива
  • 225.
    222252252252252252252252252252252252252252252252252252252252252252252252252252252252252252252255 АЛГОРИТМЫ РАБОТЫ СОБЪЕКТАМИ И ВЕЛИЧИНАМИ Äëÿ òîãî ÷òîáû ðèñóíîê îòîáðàæàëñÿ íà ôîðìå ñðàçó ïîñëå çàïóñêà ïðîåêòà íà èñïîëíåíèå, íåîáõîäèìî êîìàíäû ðèñîâàíèÿ ðàçìåùàòü â ïðî- öåäóðå – îáðàáîò÷èêå ñîáûòèÿ Paint äëÿ ôîðìû. КОМПОНЕНТ ФИГУРА ДЛЯ СОЗДАНИЯ ГРАФИЧЕСКИХ ПРИМИТИВОВ Ãðàôè÷åñêèå ïðèìèòèâû â ïðîåêòàõ Lazarus ìîæíî ñîçäàâàòü, èñïîëü- çóÿ êîìïîíåíò Ôèãóðà. ×òîáû ðàçìåñòèòü Ôèãóðó íà ôîðìå, ñëåäóåò äâàæäû ùåëêíóòü íà êíîï- êå TShape (àíãë. shape – ôîðìà, ôèãóðà) íà âêëàäêå Additional (àíãë. additional – äîïîëíèòåëüíûé) îêíà ñðåäû Lazarus. Ñâîéñòâà Ôèãóðû Name, Enabled, Visible àíàëîãè÷íûå ñîîòâåòñòâóþ- ùèì ñâîéñòâàì ôîðìû. Êàê è äëÿ ôîðìû, çíà÷åíèÿ ñâîéñòâ Ôèãóðû Top, Left, Height è Width ìîæíî èçìåíèòü èëè íà âêëàäêå Ñâîéñòâà, èëè ïåðå- òàñêèâàíèåì. Êîìïîíåíò Ôèãóðà èìååò ñâîéñòâà, îïðåäåëÿþùèå öâåò è ñòèëü êîíòó- ðà è âíóòðåííåé îáëàñòè (òàáë. 6.4). Òàáëèöà 6.4 Ñâîéñòâà êîìïîíåíòà Ôèãóðà Ñâîéñòâî ×òî îïðåäåëÿåò åå çíà÷åíèå Pen.Color Öâåò êîíòóðà Pen.Width Òîëùèíà êîíòóðà Pen.Style Ñòèëü ëèíèè êîíòóðà Brush.Color Öâåò çàëèâêè âíóòðåííåé îáëàñòè Brush.Style Ñòèëü çàëèâêè âíóòðåííåé îáëàñòè Çíà÷åíèå ýòèõ ñâîéñòâ ìîæíî óñòàíàâëèâàòü íà âêëàäêå Ñâîéñòâà â îêíå Èíñïåêòîð îáúåêòîâ èëè ñ èñïîëüçîâàíèåì êîìàíäû ïðèñâàèâàíèÿ. Ýòè çíà÷åíèÿ ìîãóò áûòü òàêèìè æå, êàê è äëÿ ãðàôè÷åñêèõ ïðèìèòèâîâ. Êðîìå òîãî, Ôèãóðà èìååò ñâîéñòâî Shape, îïðåäåëÿþùåå åå ôîðìó. Ýòî ñâîéñòâî ìîæåò ïðèíèìàòü, íàïðèìåð, çíà÷åíèÿ: stRectangle – ïðÿìîóãîëüíèê, stCircle – êðóã, stSquare – êâàäðàò, stDiamond – ðîìá, stTriangle – òðå- óãîëüíèê è äð. Ïî óìîë÷àíèþ çíà÷åíèå ýòîãî ñâîéñòâà îïðåäåëÿåò êâàäðàò ñ êîí- òóðîì ÷åðíîãî öâåòà òîëùèíîé 1 ïèê- ñåëü è ñïëîøíîé çàëèâêîé áåëîãî öâåòà. Íà ðèñóíêå 6.35 ïðèâåäåí ïðèìåð èçîáðàæåíèÿ, ñîçäàííîãî ñ èñïîëüçîâà- íèåì íåñêîëüêèõ îáúåêòîâ Ôèãóðà ñ ðàçëè÷íûìè çíà÷åíèÿìè ñâîéñòâ. Рис. 6.35. Создание изображения с использованием объектов Фигура
  • 226.
    Ãëàâà 6 2262262262262262262262262262262262262262262262262262262262262262262262262262262262262262262266 ОТОБРАЖЕНИЕ ИЗОБРАЖЕНИЙИЗ ВНЕШНИХ ФАЙЛОВ Â ïðîåêòàõ ìîæíî îòîáðàæàòü èçîáðàæåíèÿ, õðàíÿùèåñÿ âî âíåøíèõ ôàéëàõ. Äëÿ ýòîãî ïðåäíàçíà÷åí êîìïîíåíò Îáëàñòü èçîáðàæåíèÿ. Äëÿ åãî ðàçìåùåíèÿ íà ôîðìå ñëåäóåò äâàæäû ùåëêíóòü íà êíîïêå TImage (àíãë. image – èçîáðàæåíèå) íà âêëàäêå Additional â îêíå ñðåäû Lazarus. Ñâîéñòâà Îáëàñòè èçîáðàæåíèÿ Name, Enabled, Visible àíàëîãè÷íû ñî- îòâåòñòâóþùèì ñâîéñòâàì ôîðìû. Êàê è äëÿ ôîðìû, çíà÷åíèÿ ñâîéñòâ Îáëàñòè èçîáðàæåíèÿ Top, Left, Height è Width ìîæíî èçìåíèòü èëè íà âêëàäêå Ñâîéñòâà, èëè ïåðåòàñêèâàíèåì. Îòîáðàæåíèå èçîáðàæåíèÿ, õðàíÿùåãîñÿ âî âíåøíåì ôàéëå, îïðåäåëÿ- åòñÿ çíà÷åíèÿìè òàêèõ ñâîéñòâ (òàáë. 6.5): Òàáëèöà 6.5 Ñâîéñòâà êîìïîíåíòà Îáëàñòü èçîáðàæåíèÿ Ñâîéñòâî Îáúÿñíåíèå Picture Âûáîð ôàéëà ñ ãðàôè÷åñêèì èçîáðàæåíèåì äëÿ îòîáðàæåíèÿ â Îáëàñòè èçîáðàæåíèÿ AutoSize Ïðè çíà÷åíèè true êîìïîíåíò Îáëàñòü èçîáðàæåíèÿ ïðèíèìàåò ðàçìåðû èçîáðàæåíèÿ, ïîëó÷åííîãî èç ôàéëà. Ïðè çíà÷åíèè false ðàçìåðû êîìïîíåíòà íå çàâèñÿò îò ðàçìåðà èçîáðàæåíèÿ, à îïðåäåëÿþòñÿ çíà÷åíèÿìè ñîîòâåòñòâóþùèõ ñâîéñòâ Stretch Ïðè çíà÷åíèè true èçîáðàæåíèå, ïîëó÷åííîå èç ôàéëà, ïðèíèìà- åò ðàçìåðû Îáëàñòè èçîáðàæåíèÿ. Ïðè çíà÷åíèè false èçîáðàæå- íèå ñîõðàíÿåò ñâîè ðàçìåðû è íå çàâèñèò îò ðàçìåðîâ êîìïîíåíòà Proportional Ïðè çíà÷åíèè true øèðèíà è âûñîòà èçîáðàæåíèÿ, ïîëó÷åííîãî èç ôàéëà, áóäóò èçìåíÿòüñÿ ïðîïîðöèîíàëüíî ïðè ðàçìåùåíèè â Îáëàñòè èçîáðàæåíèÿ. Ïðè çíà÷åíèè false øèðèíà è âûñîòà èçî- áðàæåíèÿ ìîãóò èçìåíÿòüñÿ íå ïðîïîðöèîíàëüíî Ïðèìåð îòîáðàæåíèÿ â ïðîåêòå èçîáðà- æåíèÿ, âñòàâëåííîãî èç âíåøíåãî ôàéëà, åäåí íà ðèñóíêå 6.36. àôè÷åñêèå ïðèìèòèâû ìîæíî ðèñî- âàòü ïî èõ êîîðäèíàòàì íà êîîðäèíàòíîé ïëîñêîñòè, ÷àñòü êîòîðîé ðàçìåùåíà íà ôîðìå. Äëÿ ýòîãî èñïîëüçóåòñÿ åå ñâîéñòâî Canvas. Êàæäàÿ òî÷êà íà ôîðìå èìååò ñâîè êîîðäèíàòû è öâåò. Äëÿ êàæäîãî ãðàôè÷å- ñêîãî ïðèìèòèâà ìîæíî çàäàòü çíà÷åíèÿ ñâîéñòâ åãî êîíòóðà è âíóòðåííåé îáëàñòè. Ãðàôè÷åñêèå ïðèìèòèâû â ïðîåêòàõ Lazarus ìîæíî ñîçäàâàòü òàêæå, èñïîëüçîâàâ êîìïîíåíò Ôèãóðà. Ýòîò êîìïîíåíò èìååò ñâîéñòâà, çíà÷åíèÿ êîòîðûõ îïðåäåëÿþò öâåò è ñòèëü êîíòóðà è âíóòðåííåé îáëàñòè. Ìîæíî îòîáðàæàòü èçîáðàæåíèÿ, ñîäåðæàùèåñÿ âî âíåøíèõ ôàéëàõ. Äëÿ ýòîãî ïðåäíàçíà÷åí êîìïîíåíò Îáëàñòü èçîáðàæåíèÿ. Рис. 6.36. Отображение в проекте изображения из внешнего файла ууууууууууууууСа ое а ое о у еСа ое а ое о у еСамое важное в этом пунктеСамое важное в этом пунктеСамое важное в этом пунктеСамое важное в этом пунктеСамое важное в этом пунктеСамое важное в этом пунктеСамое важное в этом пунктеСамое важное в этом пунктеСамое важное в этом пунктеСамое важное в этом пунктеСамое важное в этом пунктеСамое важное в этом пунктеСамое важное в этом пунктеСамое важное в этом пунктеСамое важное в этом пунктеСамое важное в этом пунктеСамое важное в этом пунктеСамое важное в этом пунктеСамое важное в этом пунктеСамое важное в этом пунктеСамое важное в этом пунктеСамое важное в этом пунктеСамое важное в этом пунктеСамое важное в этом пунктеСамое важное в этом пунктеСамое важное в этом пунктеСамое важное в этом пунктеСамое важное в этом пунктеСамое важное в этом пунктеСамое важное в этом пунктеСамое важное в этом пунктеСамое важное в этом пунктеСамое важное в этом пунктеСамое важное в этом пунктеСамое важное в этом пунктеСамое важное в этом пунктеСамое важное в этом пунктеСамое важное в этом пунктеСамое важное в этом пунктеСамое важное в этом пунктеСамое важное в этом пунктеСамое важное в этом пунктеСамое важное в этом пунктеСамое важное в этом пунктеССССССС
  • 227.
    22227227227227227227227227227227227227227227227227227227227227227227227227227227227227227227227 АЛГОРИТМЫ РАБОТЫ СОБЪЕКТАМИ И ВЕЛИЧИНАМИ Дайте ответы на вопросы 1. Êàê ðàçìåùåíà íà ôîðìå êîîðäèíàòíàÿ ïëîñêîñòü? 2. Êàêîå ñâîéñòâî ôîðìû èñïîëüçóåòñÿ äëÿ ðèñîâàíèÿ ãðàôè÷åñêèõ ïðèìèòèâîâ? 3. Êàêèå êîìàíäû èñïîëüçóþòñÿ äëÿ ðèñîâàíèÿ ãðàôè÷åñêèõ ïðèìè- òèâîâ – ëèíèÿ, ëîìàíàÿ, ïðÿìîóãîëüíèê, ýëëèïñ, ñåêòîð? 4. Êàê èçìåíèòü êîíòóð è âíóòðåííþþ îáëàñòü ãðàôè÷åñêèõ ïðèìè- òèâîâ? 5. Êàêîé êîìïîíåíò èñïîëüçóåòñÿ äëÿ ñîçäàíèÿ ãðàôè÷åñêèõ ïðèìè- òèâîâ? Êàê åãî óñòàíîâèòü íà ôîðìå? 6. Çíà÷åíèå êàêèõ ñâîéñòâ Ôèãóðû îïðåäåëÿþò âèä åå êîíòóðà è âíóò- ðåííåé îáëàñòè? 7. Çíà÷åíèå êàêîãî ñâîéñòâà Ôèãóðû îïðåäåëÿåò åå ôîðìó? Êàêèå çíà- ÷åíèÿ îíî ìîæåò ïðèíèìàòü? 8. Êàêîé êîìïîíåíò èñïîëüçóåòñÿ äëÿ îòîáðàæåíèÿ íà ôîðìàõ ãðàôè- ÷åñêèõ èçîáðàæåíèé, ñîäåðæàùèõñÿ âî âíåøíèõ ôàéëàõ? Êàê óñòàíîâèòü åãî íà ôîðìå? 9. Êàê âûáðàòü ôàéë äëÿ îòîáðàæåíèÿ â Îáëàñòè èçîáðàæåíèÿ? Выполните задания 1. Ñîçäàéòå ïðîåêò, ïðè èñïîëíåíèè êîòî- ðîãî ïîñëå âûáîðà êíîïêè áóäåò íàðèñî- âàí íà ôîðìå ïðÿìîóãîëüíèê ïî îáðàç- öó, ïðèâåäåíîìó íà ðèñóíêå. Ñîõðàíèòå ïðîåêò â ïàïêå ñ èìåíåì Çàäàíèå 6.8.1, ñîçäàííîé â âàøåé ïàïêå. 2. Ñîçäàéòå ïðîåêò, ïîñëå çàïóñêà êîòîðîãî íà ôîðìå áóäåò íàðèñîâàíî èçîáðàæåíèå ñëåäóþùèõ ãðàôè÷åñêèõ ïðèìèòèâîâ: a) îòðåçîê îò òî÷êè (10, 10) äî òî÷êè (200, 100) êðàñíîãî öâåòà, òèï ëèíèè – øòðèõ-ïóíêòèð, òîëùèíà ëèíèè – 5; b) ëîìàíàÿ èç ÷åòûðåõ îòðåçêîâ ñèíåãî öâåòà, ñòèëü ëèíèè – òî÷êà- ìè, òîëùèíà – 3; c) ïðÿìîóãîëüíèê ñ ïðîòèâîïîëîæíûìè âåðøèíàìè â òî÷êàõ (50, 50) è (250, 150), ëèíèè êîíòóðà – êðàñíûå ñïëîøíûå òîëùè- íîé 1, çàëèâêà ñåðåáðèñòîãî öâåòà, ñòèëü çàëèâêè – ãîðèçîíòàëü- íûå ëèíèè; d) ýëëèïñ, âïèñàííûé â ïðÿìîóãîëüíèê ñ âåðøèíàìè â òî÷êàõ (100, 20) è (200, 300), ëèíèè êîíòóðà – æåëòûå ïóíêòèðíûå òîë- ùèíîé 2, çàëèâêà ñàëàòîâîãî öâåòà, ñòèëü çàëèâêè – âåðòèêàëü- íûå ëèíèè; ä) ñåêòîð ýëëèïñà, âïèñàííîãî â ïðÿìîóãîëüíèê ñ âåðøèíàìè (50, 50) è (150, 150), íà÷àëüíàÿ òî÷êà äóãè (150, 100), êîíå÷íàÿ, – (100, 150), ëèíèè êîíòóðà – áåëûå ñïëîøíûå òîëùèíîé 4, çàëèâ- êà îëèâêîâîãî öâåòà, ñòèëü çàëèâêè – íàêëîííûå ëèíèè. Ñîõðàíèòå ïðîåêò â ïàïêå ñ èìåíåì Çàäàíèå 6.8.2, ñîçäàííîé â âàøåé ïàïêå. К заданию 1
  • 228.
    Ãëàâà 6 2282282282282282282282282282282282282282282282282282282282282282282282282282282282282282282288 3. Ñîçäàéòåïðîåêò, ïðè èñïîëíåíèè êîòî- ðîãî áóäåò ïîñòðîåíî èçîáðàæåíèå èç ôè- ãóð â ñîîòâåòñòâèè ñ îáðàçöîì íà ðèñóí- êå. Ñîõðàíèòå ïðîåêò â ïàïêå ñ èìåíåì Çàäàíèå 6.8.3, ñîçäàííîé â âàøåé ïàïêå. 4. Ñîçäàéòå ïðîåêò, ïðè èñïîëíåíèè êîòîðî- ãî èç ôèãóð áóäåò ïîñòðîåíî èçîáðàæåíèå: à) ãðóçîâèêà; â) êîìïüþòåðà; á) ðîáîòà; ã) ðàêåòû. Ñòèëü è öâåò ôèãóð âûáåðèòå ñàìîñòîÿòåëüíî. Ñîõðàíèòå ïðîåêò â ïàïêå ñ èìåíåì Çàäàíèå 6.8.4, ñîçäàííîé â âàøåé ïàïêå. 5. Ñîçäàéòå ïðîåêò, ïðè èñïîëíåíèè êîòîðîãî íà ôîðìå áóäåò îòîáðà- æàòüñÿ èçîáðàæåíèå, ñîäåðæàùååñÿ â ôàéëå, íàïðèìåð Ãëàâà 6 Ïóíêò 6.8çàäà÷à 6.8.5.jpg. Ñîõðàíèòå ïðîåêò â ïàïêå ñ èìåíåì Çà- äàíèå 6.8.5, ñîçäàííîé â âàøåé ïàïêå. 6. Ñîçäàéòå ïðîåêò, ïðè èñïîëíåíèè êîòîðîãî íà ôîðìå â êà÷åñòâå ôîíà áóäåò ðàçìåùåíî èçîáðàæåíèå èç ôàéëà, íàïðèìåð Ãëàâà 6 Ïóíêò 6.8çàäàíèÿ 6.8.6.jpg. Ïîâåðõ íåãî èç ôèãóð ñîçäàéòå èçî- áðàæåíèå àâòîìîáèëÿ. Ñîõðàíèòå ïðîåêò â ïàïêå ñ èìåíåì Çàäàíèå 6.8.6, ñîçäàííîé â âàøåé ïàïêå. 7. Ðàçìåñòèòå íà ôîðìå êíîïêó, ôèãóðó, òðè ôëàæêà è ïîëå ñ ðàñêðû- âàþùèìñÿ ñïèñêîì. Ñîçäàéòå ïðîåêò, â êîòîðîì ïðè âûáîðå êíîïêè â çàâèñèìîñòè îò âûáðàííîãî çíà÷åíèÿ â ñïèñêå Ôèãóðà áóäåò ìå- íÿòü ôîðìó, ïðèíèìàÿ çíà÷åíèÿ êâàäðàòà, êðóãà èëè òðåóãîëüíè- êà, à â çàâèñèìîñòè îò âûáðàííûõ ôëàæêîâ êîíòóð áóäåò èìåòü òîëùèíó 1 èëè 4, öâåò çàëèâêè áóäåò æåëòûì èëè çåëåíûì, ñòèëü çàëèâêè – ñïëîøíîé èëè äèàãîíàëüíûå ëèíèè. Ñîõðàíèòå ïðîåêò â ïàïêå ñ èìåíåì Çàäàíèå 6.8.7, ñîçäàííîé â âàøåé ïàïêå. ÏÐÀÊÒÈ×ÅÑÊÀß ÐÀÁÎÒÀ № 13 «Составление и исполнение алгоритмов с графическим отображением данных» Âíèìàíèå! Ðàáîòàÿ ñ êîìïüþòåðîì, ñîáëþäàéòå ïðàâèëà áåçîïàñíîñòè è ñàíèòàðíî-ãèãèåíè÷åñêèå íîðìû. 1. Îòêðîéòå îêíî ñðåäû Lazarus. 2. Ñîçäàéòå ïðîåêò, ïîñëå çàïóñêà êîòîðîãî íà èñïîëíåíèå: a) â âåðõíåé ÷àñòè ôîðìû èç ãðàôè÷åñêèõ ïðèìèòèâîâ áóäåò èçîáðà- æåíî ñîëíöå; b) â íèæíåé ÷àñòè ôîðìû áóäåò ðàçìåùåíî èçîáðàæåíèå èç ôàéëà Ãëàâà 6Ïóíêò 6.8ïðàêòè÷åñêàÿ 13.jpg; c) èç ôèãóð áóäåò ñîçäàíî èçîáðàæåíèå äîìà. 3. Ñîõðàíèòå ïðîåêò â ïàïêå ñ èìåíåì Ïðàêòè÷åñêàÿ 13, ñîçäàííîé â âàøåé ïàïêå. 4. Çàïóñòèòå ïðîåêò íà èñïîëíåíèå. 5. Ïðîàíàëèçèðóéòå ïîëó÷åííûé ðåçóëüòàò. 6. Çàêðîéòå îêíî èñïîëíåíèÿ ïðîåêòà. 7. Çàêðîéòå îêíî ñðåäû Lazarus. К заданию 3
  • 229.
    АЛГОРИТМЫ РАБОТЫ СОБЪЕКТАМИ И ВЕЛИЧИНАМИААЛАЛЛЛЛЛЛГГГГОГГГОРИРИРРРРРРРРРРРРРРРРРРРРРРРИРРРРРРРРИТТ Â ýòîé ãëàâå âû óçíàåòå: î íàçíà÷åíèè è èñïîëüçîâàíèè ìàòåìàòè÷åñêèõ, ñòàòèñòè÷åñêèõ, ëîãè÷åñêèõ ôóíêöèé òàáëè÷íîãî ïðîöåññîðà îá àáñîëþòíûõ, îòíîñèòåëüíûõ è ñìåøàííûõ ññûëêàõ íà ÿ÷åéêè è äèàïàçîíû ÿ÷ååê îá àâòîìàòè÷åñêèõ è ðàñøèðåííûõ ôèëüòðàõ, ïðîìåæóòî÷íûõ èòîãàõ îá óñòàíîâêå ïàðàìåòðîâ ñòðàíèöû è ïå÷àòè ýëåêòðîííîé òàáëèöû î ñîçäàíèè è íàñòðîéêå äèàãðàìì ðàçëè÷íîãî òèïà, âûáîðå òèïà äèàãðàììû îá óñëîâíîì ôîðìàòèðîâàíèè îá óïîðÿäî÷åíèè äàííûõ â òàáëèöàõ
  • 230.
    23023023023023023023023023023023023023023023023023023023023023023023023023023023023023023023023023023023023023023023023023023023030 Ãëàâà 7 7.1. АБСОЛЮТНЫЕ,ОТНОСИТЕЛЬНЫЕ И СМЕШАННЫЕ7.1. АБСОЛЮТНЫЕ, ОТНОСИТЕЛЬНЫЕ И СМЕШАННЫЕ ССЫЛКИ. УСТАНОВКА ПАРАМЕТРОВ СТРАНИЦЫ.ССЫЛКИ. УСТАНОВКА ПАРАМЕТРОВ СТРАНИЦЫ. ПЕЧАТЬ ЭЛЕКТРОННОЙ ТАБЛИЦЫПЕЧАТЬ ЭЛЕКТРОННОЙ ТАБЛИЦЫ 1. Êàê â òàáëè÷íîì ïðîöåññîðå çàïèñûâàþòñÿ ññûëêè íà ÿ÷åéêè? Äëÿ ÷åãî èõ èñïîëüçóþò? 2. ×òî òàêîå ìîäèôèêàöèÿ ôîðìóë? Êàê îíà ïðîèñõîäèò? Ïî êàêèì ïðàâè- ëàì îñóùåñòâëÿåòñÿ? 3. Êàêèå ñâîéñòâà èìååò ñòðàíèöà òåêñòîâîãî äîêóìåíòà? Êàêèå çíà÷åíèÿ ýòè ñâîéñòâà ìîãóò ïðèîáðåòàòü? Êàê èõ óñòàíîâèòü? ОТНОСИТЕЛЬНЫЕ, АБСОЛЮТНЫЕ И СМЕШАННЫЕ ССЫЛКИ Â ñåäüìîì êëàññå âû óæå èçó÷àëè, ÷òî â ýëåêòðîííûõ òàáëèöàõ â ôîðìó- ëàõ ìîæíî èñïîëüçîâàòü ññûëêó íà ÿ÷åéêè èëè äèàïàçîíû ÿ÷ååê. Îíè îáå- ñïå÷èâàþò àâòîìàòè÷åñêèé ïåðåñ÷åò çíà÷åíèé ïî ôîðìóëàì, â êîòîðûõ èñ- ïîëüçóþòñÿ ññûëêè. Òàêæå âû çíàåòå, ÷òî ïðè êîïèðîâàíèè ôîðìóë ññûë- êè â íèõ ìîäèôèöèðóþòñÿ. Îäíàêî èíîãäà íåîáõîäèìî, ÷òîáû ïðè êîïèðî- âàíèè ôîðìóë íåêîòîðûå ññûëêè íå ìîäèôèöèðîâàëèñü. Ññûëêè, êîòîðûå ìîäèôèöèðóþòñÿ ïðè êîïèðîâàíèè ôîðìóëû, íàçû- âàþò îòíîñèòåëüíûìè. Ññûëêè, êîòîðûå íå ìîäèôèöèðóþòñÿ ïðè êîïèðîâàíèè ôîðìóëû, íà- çûâàþò àáñîëþòíûìè. Äëÿ òîãî ÷òîáû ññûëêà áûëà àáñîëþòíîé, ñëåäóåò ïåðåä íîìåðîì ñòîëá- öà è ïåðåä íîìåðîì ñòðîêè ââåñòè ñèìâîë $. Íàïðèìåð, ññûëêà B10 ÿâëÿåòñÿ îòíîñèòåëüíîé, à ññûëêà $B$10 – àáñî- ëþòíîé. Ðàññìîòðèì ïðèìåð, êîòîðûé îáúÿñíÿåò öåëåñîîáðàçíîñòü èñïîëüçîâà- íèÿ àáñîëþòíûõ ññûëîê. Ïóñòü â ÿ÷åéêàõ äèàïàçîíà C3:C7 (ðèñ. 7.1) ñîäåðæèòñÿ ÷èñëî îòëè÷íè- êîâ â êàæäîì 8–10-îì êëàññàõ øêîëû, à â ÿ÷åéêå Ñ8 – èõ îáùåå êîëè÷å- ñòâî.  ÿ÷åéêàõ äèàïàçîíà D3:D7 íåîáõîäèìî âû÷èñëèòü ïðîöåíò îòëè÷íè- êîâ â êàæäîì èç ýòèõ êëàññîâ ïî îòíîøåíèþ ê îáùåìó êîëè÷åñòâó îòëè÷- íèêîâ. Äëÿ âû÷èñëåíèÿ ïðîöåíòîâ â ÿ÷åé- êàõ äèàïàçîíà D3:D7 äîëæíû íàõî- äèòüñÿ ñëåäóþùèå ôîðìóëû: D3  Ñ3/Ñ8*100 D4  Ñ4/Ñ8*100 D5  Ñ5/Ñ8*100 D6  Ñ6/Ñ8*100 D7  Ñ7/Ñ8*100 Åñëè ïðîàíàëèçèðîâàòü ýòè ôîðìó- ëû, òî ìîæíî ñäåëàòü âûâîä, ÷òî ññûë- êè â ÷èñëèòåëå ôîðìóëû ìåíÿþòñÿ, à Рис. 7.1. Использование относитель- ных и абсолютных ссылок
  • 231.
    2312312312312312312312312312312312312312312312312312312312312312312312312312312312312312312312312312312312312312312312312312312313 ОБРАБОТКА ЧИСЛОВЫХ ДАННЫХ ññûëêèâ çíàìåíàòåëå – íåò. Åñëè ìû ââåäåì â ÿ÷åéêó D3 ôîðìóëó Ñ3/Ñ8*100 è ñêîïèðóåì åå â ÿ÷åéêè äèàïàçîíà D4:D7, òî âñå ññûëêè â ôîðìóëå áóäóò ìîäèôèöèðîâàòüñÿ. Îäíàêî íåîáõîäèìî ñäåëàòü òàê, ÷òîáû ññûëêà C3 ïðè êîïèðîâàíèè ôîðìóëû ìîäèôèöèðîâàëàñü, à ññûëêà C8 – íåò. Òî åñòü ôîðìóëà â ÿ÷åéêå D3 äîëæíà èìåòü ñëåäóþùèé âèä: Ñ3/$Ñ$8*100. Åñëè â ññûëêå ñèìâîë $ äîáàâëåí òîëüêî ïåðåä íîìåðîì ñòîëáöà èëè òîëüêî ïåðåä íîìåðîì ñòðîêè, íàïðèìåð $B10 èëè B$10, òî ïðè êîïèðîâà- íèè òàêèå ññûëêè ìîäèôèöèðóþòñÿ ÷àñòè÷íî: íå ìåíÿåòñÿ òîëüêî íîìåð ñòîëáöà èëè òîëüêî íîìåð ñòðîêè, ðÿäîì ñ êîòîðûì ñòîèò ñèìâîë $. Òàêèå ññûëêè íàçûâàþò ñìåøàííûìè. Ññûëêà, â êîòîðîé ïðè êîïèðîâàíèè ôîðìóëû ìîäèôèöèðóåòñÿ èëè íîìåð ñòîëáöà, èëè íîìåð ñòðîêè, íàçûâàþò ñìåøàííûìè. Èçìåíèòü âèä ññûëêè â ôîðìóëå ìîæíî âî âðåìÿ åå ââîäà èëè ïðè ðåäàêòèðîâàíèè ôîðìóëû ïîñëåäîâàòåëüíûì íàæàòèåì êëàâèøè F4. Ïðè ýòîì âèäû ññûëêè ìåíÿþòñÿ ïî î÷åðåäè â ñëåäóþùåì ïîðÿäêå: îòíîñè- òåëüíàÿ – àáñîëþòíàÿ – ñìåøàííàÿ. Åñëè â ôîðìóëå äëÿ ññûëêè íà ÿ÷åéêó èñïîëüçîâàòü íå àäðåñ, à åå èìÿ, òî ïðè êîïèðîâàíèè ýòîé ôîðìóëû òàêàÿ ññûëêà ìîäèôèöèðîâàòüñÿ íå áóäåò. Òî åñòü, èìÿ ÿ÷åéêè â ôîðìóëå ÿâëÿåòñÿ àáñîëþòíîé ññûëêîé íà ýòó ÿ÷åéêó. Ïîýòîìó â ðàññìîòðåííîì âûøå ïðèìåðå ìîæíî ÿ÷åéêå C8 äàòü èìÿ, íàïðèìåð Îòëè÷íèêè, è òîãäà ôîðìóëà â ÿ÷åéêå D3 áóäåò âû- ãëÿäåòü òàê: Ñ3/Îòëè÷íèêè*100. Ïðèìåðû àáñîëþòíûõ, îòíîñèòåëüíûõ è ñìåøàííûõ ññûëîê ïðåäñòàâ- ëåíû â òàáëèöå 7.1. Òàáëèöà 7.1 Òèïû ññûëîê Ññûëêà Òèï Îáúÿñíåíèå C3 Îòíîñè- òåëüíàÿ Ïðè êîïèðîâàíèè ôîðìóëû ìîæåò èçìåíÿòüñÿ è íîìåð ñòîëáöà, è íîìåð ñòðîêè $A$1 Àáñîëþò- íàÿ Ïðè êîïèðîâàíèè ôîðìóëû íîìåð ñòîëáöà è íîìåð ñòðîêè íåèçìåííû êóðñ Àáñîëþò- íàÿ Ïðè êîïèðîâàíèè ôîðìóëû íîìåð ñòîëáöà è íîìåð ñòðîêè íåèçìåííû C$1 Ñìåøàí- íàÿ Ïðè êîïèðîâàíèè ôîðìóëû íîìåð ñòîëáöà ìîæåò èç- ìåíÿòüñÿ, à íîìåð ñòðîêè ìåíÿòüñÿ íå áóäåò $A3 Ñìåøàí- íàÿ Ïðè êîïèðîâàíèè ôîðìóëû íîìåð ñòîëáöà áóäåò íåèç- ìåííûì, à íîìåð ñòðîêè ìîæåò èçìåíÿòüñÿ УСТАНОВКА ЗНАЧЕНИЙ СВОЙСТВ СТРАНИЦЫ Âû óæå óìååòå ïå÷àòàòü òåêñòîâûå äîêóìåíòû â Word 2007 è çíàåòå, ÷òî ïðåäâàðèòåëüíî ñëåäóåò óñòàíîâèòü çíà÷åíèÿ ñâîéñòâ ñòðàíèöû äîêó- ìåíòà (ðàçìåð, îðèåíòàöèþ, ïîëÿ è ò. ä.), çàòåì â ðåæèìå Ïðåäâàðèòåëüíî- ãî ïðîñìîòðà ïðîñìîòðåòü âíåøíèé âèä äîêóìåíòà è ïîòîì ïå÷àòàòü åãî.
  • 232.
    2322322322322322322322322322322322322322322322322322322322322322322322322322322322322322322322322322322322322322322322322322322323 Ãëàâà 7 Àíàëîãè÷íî ïðîèñõîäèòïå÷àòü è ýëåêòðîííîé òàáëèöû. Îäíàêî èìåþò- ñÿ è îïðåäåëåííûå îòëè÷èÿ âûïîëíåíèÿ ýòèõ îïåðàöèé â Excel 2007. Óñòàíîâêà çíà÷åíèé ñâîéñòâ ñòðàíèöû ýëåêòðîííîé òàáëèöû îñóùåñòâëÿ- åòñÿ ýëåìåíòàìè óïðàâëåíèÿ ãðóïïû Ïàðàìåòðû ñòðàíèöû íà âêëàäêå Ðàç- ìåòêà ñòðàíèöû èëè íà âêëàäêàõ äèàëîãîâîãî îêíà Ïàðàìåòðû ñòðàíèöû (ðèñ. 7.2). Íà âêëàäêå Ñòðàíèöà ìîæíî óñòàíîâèòü çíà÷åíèå ñëåäóþùèõ ñâîéñòâ:  îðèåíòàöèÿ ñòðàíèöû, íà êîòîðîé áóäåò îñóùåñòâëÿòüñÿ ïå÷àòü;  ìàñøòàá â ïðîöåíòàõ äëÿ òîé ÷àñòè ýëåêòðîííîé òàáëèöû, êîòîðàÿ áóäåò íàïå÷àòàíà;  ðàçìåð ëèñòà áóìàãè äëÿ ïå÷àòè;  êà÷åñòâî ïå÷àòè;  íîìåð ïåðâîé ñòðàíèöû è äðóãîå. Íà âêëàäêå Ïîëÿ ìîæíî óñòàíîâèòü òàêèå çíà÷åíèÿ: ðàçìåðû ïîëåé íà ñòðàíèöå, ðàçìåðû êîëîíòèòóëîâ, öåíòðèðîâàíèå òàáëèöû íà ñòðàíèöå. Íà âêëàäêå Êîëîíòèòóëû ìîæíî ñîçäàòü âåðõíèé è íèæíèé êîëîíòèòó- ëû, âûáðàâ ñîîòâåòñòâóþùóþ êíîïêó èëè íóæíûé âèä êîëîíòèòóëà â ñïè- ñêàõ Âåðõíèé êîëîíòèòóë / Íèæíèé êîëîíòèòóë. Íà âêëàäêå Ëèñò ìîæíî óñòàíîâèòü çíà÷åíèå òàêèõ ñâîéñòâ:  îáëàñòü ïå÷àòè – äèàïàçîí ÿ÷ååê ëèñòà ýëåêòðîííîé òàáëèöû, êîòî- ðûå áóäóò âûâîäèòüñÿ íà ïå÷àòü; Рис. 7.2. Вкладки диалогового окна Параметры страницы
  • 233.
    23323323323323323323323323323323323323323323323323323323323323323323323323323323323323323323323323323323323323323323323323323323333 ОБРАБОТКА ЧИСЛОВЫХ ДАННЫХ ïå÷àòü ñêâîçíûõ ñòðîê è ñòîëáöîâ íà êàæäîé ñòðàíèöå – äèàïàçîí ÿ÷å- åê, êîòîðûå áóäóò ïîâòîðÿòüñÿ íà êàæäîé ñòðàíèöå, åñëè íàïå÷àòàí- íàÿ ÷àñòü òàáëèöû íà áóìàãå çàíèìàåò áîëüøå îäíîé ñòðàíèöû;  ïîðÿäîê ïå÷àòè ñòðàíèö – âíèç, çàòåì âïðàâî èëè âëåâî, çàòåì âíèç è äðóãîå. ПЕЧАТЬ ЭЛЕКТРОННОЙ ТАБЛИЦЫ Äëÿ òîãî ÷òîáû óâèäåòü, êàê áóäåò âûãëÿ- äåòü ýëåêòðîííàÿ òàáëèöà íà áóìàãå, ñëåäóåò ïåðåéòè â ðåæèì Ïðåäâàðèòåëüíûé ïðî- ñìîòð (ðèñ. 7.3), êîòîðûé óñòàíàâëèâàåòñÿ Office  Ïå÷àòü  Ïðåäâàðèòåëüíûé ïðî- ñìîòð, èëè â ðåæèìå ïðîñìîòðà ýëåêòðîí- íîé òàáëèöû Ðàçìåòêà ñòðàíèöû (ðèñ. 7.4), êîòîðûé óñòàíàâëèâàåòñÿ âûáîðîì êíîïêè â Ñòðîêå ñîñòîÿíèÿ.  ðåæèìå Ïðåäâàðèòåëüíûé ïðîñìîòð áó- äåò îòîáðàæàòüñÿ ïîäãîòîâëåííàÿ ê ïå÷àòè òàáëèöà, êîòîðàÿ ðàçäåëåíà íà ñòðàíèöû. Åñëè îáëàñòü ïå÷àòè íå óìåùàåòñÿ íà îäíîé ñòðàíèöå ëèñòà áóìàãè, òî Excel 2007 àâòîìà- òè÷åñêè ðàçáèâàåò ýòó îáëàñòü íà íåñêîëüêî ñòðàíèö (òàêîé ñëó÷àé ïîêàçàí íà ðèñ. 7.4). Рис. 7.4. Режим просмотра Разметка страницы Рис. 7.3. Режим Предваритель- ный просмотр
  • 234.
    2342342342342342342342342342342342342342342342342342342342342342342342342342342342342342342342342342342342342342342342342342342343 Ãëàâà 7  ðåæèìåÏðåäâàðèòåëüíûé ïðî- ñìîòð ìîæíî ïðîñìàòðèâàòü ñòðàíèöû ïî îäíîé, à â ðåæèìå Ðàçìåòêà ñòðàíè- öû – âèäåòü ñðàçó íåñêîëüêî ñòðàíèö, ðàçäåëåííûõ øòðèõîâûìè ëèíèÿìè. Ïå- ðåìåùàÿ øòðèõîâûå ëèíèè, ìîæíî èç- ìåíÿòü ðàñïðåäåëåíèå ñîäåðæèìîãî ïî ñòðàíèöàì. Ïîñëå çàêðûòèÿ ðåæèìà Ïðåäâàðèòåëüíûé ïðîñìîòð íà ëèñòå òàáëèöû ïîÿâëÿþòñÿ âåðòèêàëüíûå è ãî- ðèçîíòàëüíûå øòðèõîâûå ëèíèè, êîòîðûå äåìîíñòðèðóþò ðàçáèòèå òàáëèöû íà ñòðàíèöû. Åñëè â îêíå ïðãðàììû íà ïàíåëè áûñòðîãî äîñòóïà èìååòñÿ êíîïêà Áû- ñòðàÿ ïå÷àòü , òî åå âûáîð ïå÷àòàåò îäíó êîïèþ ÷àñòè òåêóùåãî ëèñòà êíèãè, êîòîðàÿ çàïîëíåíà äàííûìè, ñî çíà÷åíèÿìè ñâîéñòâ ïå÷àòè ïî óìîë÷àíèþ. Ýòî æå ìîæíî îñóùåñòâèòü, âûïîëíèâ Office  Ïå÷àòü  Áû- ñòðàÿ ïå÷àòü. Åñëè íåîáõîäèìî óñòàíîâèòü äðóãèå ïàðàìåòðû ïå÷àòè, òî ñëåäóåò âû- ïîëíèòü Office  Ïå÷àòü  Ïå÷àòü è â îòêðûâøåìñÿ îêíå Ïå÷àòü (ðèñ. 7.5) óñòàíîâèòü íóæíûå çíà÷åíèÿ: äîñòóïíûé ïðèíòåð; êîëè÷åñòâî êîïèé, êî- òîðûå áóäóò íàïå÷àòàíû; îáúåêò äëÿ ïå÷àòè (âûäåëåííûé äèàïàçîí, âûäå- ëåííûå ëèñòû èëè âñþ êíèãó) è ò. ï. Ñ ïîìîùüþ ïåðåêëþ÷àòåëåé âñå è ñòðà- íèöû ìîæíî óêàçàòü íîìåðà îòäåëüíûõ ñòðàíèö èëè èõ äèàïàçîíîâ äëÿ ïå÷àòè. ôîðìóëàõ ìîæíî èñïîëüçîâàòü ðàçëè÷íûå âèäû ññûëîê íà ÿ÷åéêè: îòíîñèòåëüíûå (ìîäèôèöèðóþòñÿ ïðè êîïèðîâàíèè ôîðìóëû), àáñîëþò- íûå (íå ìîäèôèöèðóþòñÿ ïðè êîïèðîâàíèè ôîðìóëû), ñìåøàííûå (ìîäè- ôèöèðóþòñÿ ÷àñòè÷íî). Äëÿ òîãî ÷òîáû ññûëêà áûëà àáñîëþòíîé, ñëåäóåò ïåðåä íîìåðîì ñòîëá- öà è íîìåðîì ñòðîêè ââåñòè ñèìâîë $.  ñìåøàííûõ ññûëêàõ ñèìâîë $ ââîäèòñÿ èëè âîçëå íîìåðà ñòîëáöà, èëè âîçëå íîìåðà ñòðîêè. Åñëè â ôîðìóëå äëÿ ññûëêè íà ÿ÷åéêó èñïîëüçîâàòü åå èìÿ, òî ïðè êî- ïèðîâàíèè ýòîé ôîðìóëû òàêàÿ ññûëêà ìîäèôèöèðîâàòüñÿ íå áóäåò, îíà ñ÷èòàåòñÿ àáñîëþòíîé. Óñòàíîâêà çíà÷åíèé ïàðàìåòðîâ ñòðàíèöû ýëåêòðîííîé òàáëèöû äëÿ ïå- ÷àòè îñóùåñòâëÿåòñÿ íà Ëåíòå ýëåìåíòàìè óïðàâëåíèÿ ãðóïïû Ïàðàìå- òðû ñòðàíèöû íà âêëàäêå Ðàçìåòêà ñòðàíèöû èëè íà âêëàäêàõ äèàëîãî- âîãî îêíà Ïàðàìåòðû ñòðàíèöû ýòîé ãðóïïû. Äëÿ òîãî ÷òîáû ïðîñìîòðåòü, êàê áóäåò âûãëÿäåòü ýëåêòðîííàÿ òàáëèöà íà áóìàãå, ñëåäóåò ïåðåéòè â ðåæèì Ïðåäâàðèòåëüíûé ïðîñìîòð, êîòî- ðûé óñòàíàâëèâàåòñÿ Office  Ïå÷àòü  Ïðåäâàðèòåëüíûé ïðîñìîòð, èëè â ðåæèìå ïðîñìîòðà ýëåêòðîííîé òàáëèöû Ðàçìåòêà ñòðàíèöû, êîòî- ðûé óñòàíàâëèâàåòñÿ âûáîðîì îäíîèìåííîé êíîïêè â Ñòðîêå ñîñòîÿíèÿ. Äëÿ òîãî ÷òîáû íàïå÷àòàòü ýëåêòðîííóþ òàáëèöó, ñëåäóåò âûïîëíèòü Office  Ïå÷àòü  Áûñòðàÿ ïå÷àòü (ñî çíà÷åíèÿìè ñâîéñòâ ñòðàíèöû ïî óìîë÷àíèþ) èëè Office  Ïå÷àòü  Ïå÷àòü. уууууууууууууууСа ое ва ое в э о у еСа ое ва ое в э о у еСамое важное в этом пунктеСамое важное в этом пунктеСамое важное в этом пунктеСамое важное в этом пунктеСамое важное в этом пунктеСамое важное в этом пунктеСамое важное в этом пунктеСамое важное в этом пунктеСамое важное в этом пунктеСамое важное в этом пунктеСамое важное в этом пунктеСамое важное в этом пунктеСамое важное в этом пунктеСамое важное в этом пунктеСамое важное в этом пунктеСамое важное в этом пунктеСамое важное в этом пунктеСамое важное в этом пунктеСамое важное в этом пунктеСамое важное в этом пунктеСамое важное в этом пунктеСамое важное в этом пунктеСамое важное в этом пунктеСамое важное в этом пунктеСамое важное в этом пунктеСамое важное в этом пунктеСамое важное в этом пунктеСамое важное в этом пунктеСамое важное в этом пунктеСамое важное в этом пунктеСамое важное в этом пунктеСамое важное в этом пунктеСамое важное в этом пунктеСамое важное в этом пунктеСамое важное в этом пунктеСамое важное в этом пунктеСамое важное в этом пунктеСамое важное в этом пунктеСамое важное в этом пунктеСамое важное в этом пунктеСамое важное в этом пунктеСамое важное в этом пунктеСа ое ва ое в это теСа ое ва ое в это теСССССС Рис. 7.5. Окно Печать
  • 235.
    2323523523523523523523523523523523523523523523523523523523523523523523523523523523523523523523523523523523523523523523523523523535 ОБРАБОТКА ЧИСЛОВЫХ ДАННЫХ Дайтеответы на вопросы 1. Êàêèå âèäû ññûëîê íà ÿ÷åéêè ìîæíî èñïîëüçîâàòü â ôîðìóëàõ â ýëåêòðîííûõ òàáëèöàõ? 2. Êàê çàïèñàòü îòíîñèòåëüíóþ, àáñîëþòíóþ è ñìåøàííóþ ññûëêè íà ÿ÷åéêó B2? 3. ×åì îòëè÷àåòñÿ èñïîëüçîâàíèå ðàçëè÷íûõ âèäîâ ññûëîê? 4. Ê êàêîìó âèäó ññûëîê îòíîñèòñÿ èìÿ ÿ÷åéêè? 5. Êàêèå ñâîéñòâà ñòðàíèöû ýëåêòðîííîé òàáëèöû âû çíàåòå? 6. Êàê óñòàíîâèòü çíà÷åíèÿ ñâîéñòâ ïå÷àòè ýëåêòðîííîé òàáëèöû? 7. Äëÿ ÷åãî èñïîëüçóþò ïðåäâàðèòåëüíûé ïðîñìîòð ýëåêòðîííîé òàá- ëèöû? Êàêîâû åãî âîçìîæíîñòè? 8. Êàê ïðîñìîòðåòü, íà êàêèå ñòðàíèöû áóäåò ðàçäåëåíà ýëåêòðîííàÿ òàáëèöà ïðè ïå÷àòè? 9. Êàê âûïîëíèòü áûñòðóþ ïå÷àòü ýëåêòðîííîé òàáëèöû ñî çíà÷åíèÿ- ìè ñâîéñòâ ïî óìîë÷àíèþ? 10. Êàê íàïå÷àòàòü ýëåêòðîííóþ òàáëèöó, óñòàíîâèâ íîâûå ïàðàìåòðû ïå÷àòè? Выполните задание 1.  ÿ÷åéêå E3 íàõîäèòñÿ ôîðìóëà: $B$3+C4. Çàïèøèòå, êàê áóäåò âûãëÿäåòü ýòà ôîðìóëà, åñëè åå ñêîïèðîâàòü â ÿ÷åéêó: à) Å7; â) Ñ3; ä) Ê15; æ) Ñ3; á) Å7; ã) Å11; å) Ò34; ç) À2. 2.  ÿ÷åéêå Ê8 íàõîäèòñÿ ôîðìóëà: Å5+$Ñ3. Çàïèøèòå, êàê áóäåò âûãëÿäåòü ýòà ôîðìóëà, åñëè åå ñêîïèðîâàòü â ÿ÷åéêó: à) Ñ9; â) Â4; ä) D8; æ) I2; á) Ê7; ã) Å9; å) Ò23; ç) F5. 3. Îòêðîéòå óêàçàííûé ó÷èòåëåì ôàéë (íàïðèìåð, Ãëàâà 7Ïóíêò 7.1 îáðàçåö 7.1.3.xlsx). a) Íà ëèñòå Ëèñò1 â ÿ÷åéêó F3 çàïèøèòå ôîðìóëó äëÿ íàõîæäå- íèÿ ïðèáûëè ôèðìû çà ãîä, êîòîðóþ çàòåì ñêîïèðóéòå ñ èñ- ïîëüçîâàíèåì ìàðêåðà çàïîëíåíèÿ â ÿ÷åéêè F4:F9. Êàêèå ññûë- êè äîëæíà ñîäåðæàòü ýòà ôîðìóëà: àáñîëþòíûå, îòíîñèòåëüíûå èëè ñìåøàííûå? Îòâåò îáúÿñíèòå. b) Íà ëèñòå Ëèñò2 â ÿ÷åéêó Å4 çàïèøèòå ôîðìóëó äëÿ îïðåäåëå- íèÿ öåíû òîâàðà â ãðèâíÿõ (êóðñ åâðî íàõîäèòñÿ â ÿ÷åéêå Â3). Ñêîïèðóéòå ôîðìóëó ñ èñïîëüçîâàíèåì ìàðêåðà çàïîëíåíèÿ â ÿ÷åéêè Å5:Å12. Êàêèå ññûëêè äîëæíà ñîäåðæàòü ýòà ôîðìóëà: àáñîëþòíûå, îòíîñèòåëüíûå èëè ñìåøàííûå? Îòâåò îáúÿñíèòå. c) Íà ëèñòå Ëèñò3 â ÿ÷åéêó D10 ââåäèòå ôîðìóëó äëÿ âû÷èñëåíèÿ îáùåãî êîëè÷åñòâà ó÷àùèõñÿ â 8-õ êëàññàõ. Äàéòå ýòîé ÿ÷åéêå èìÿ Ó÷åíèêè_8. Èñïîëüçóéòå ýòî èìÿ â ôîðìóëàõ äëÿ âû÷èñëå- íèÿ ïðîöåíòîâ êîëè÷åñòâà ó÷àùèõñÿ 8-À êëàññà ïî îòíîøåíèþ ê îáùåìó êîëè÷åñòâó ó÷àùèõñÿ 8-õ êëàññîâ. Ñêîïèðóéòå ýòó ôîð- ìóëó ñ èñïîëüçîâàíèåì ìàðêåðà çàïîëíåíèÿ â ÿ÷åéêè äëÿ íàõîæ- äåíèÿ ïðîöåíòîâ êîëè÷åñòâà ó÷àùèõñÿ äðóãèõ 8-õ êëàññîâ ïî îò-
  • 236.
    23623623623623623623623623623623623623623623623623623623623623623623623623623623623623623623623623623623623623623623623623623623636 Ãëàâà 7 íîøåíèþ êîáùåìó êîëè÷åñòâó ó÷àùèõñÿ 8-õ êëàññîâ. Ñîñòîÿ- ëàñü ëè ìîäèôèêàöèÿ ôîðìóëû? Îòâåò îáúÿñíèòå. Ñîõðàíèòå êíèãó â âàøåé ïàïêå â ôàéëå ñ èìåíåì çàäàíèå 7.1.3.xlsx. 4. Ñîçäàéòå òàáëèöó äëÿ îïðåäåëåíèÿ ñòîèìîñòè óêðàèíñêèõ áàíêíîò â äîëëàðàõ, åâðî è ôóíòàõ ñòåðëèíãîâ. Ïðåäóñìîòðèòå ñîõðàíåíèå êóðñîâ äîëëàðà, åâðî è ôóíòîâ ñòåðëèíãîâ â îòäåëüíûõ ÿ÷åéêàõ. Ñîõðàíèòå êíèãó â âàøåé ïàïêå â ôàéëå ñ èìåíåì çàäàíèå 7.1.4.xlsx. 5. Îòêðîéòå óêàçàííûé ó÷èòåëåì ôàéë (íàïðèìåð, Ãëàâà 7Ïóíêò 7.1 îáðàçåö 7.1.5.xlsx). Âûïîëíèòå ïðåäâàðèòåëüíûé ïðîñìîòð ñòðàíèö ýëåêòðîííîé òàáëèöû íà ëèñòå Ëèñò1 äâóìÿ ñïîñîáàìè. Âûïîëíèòå ïå÷àòü ýòîãî ëèñòà ýëåêòðîííîé òàáëèöû. ÏÐÀÊÒÈ×ÅÑÊÀß ÐÀÁÎÒÀ № 14 «Решение задачи на вычисления» Âíèìàíèå! Ðàáîòàÿ ñ êîìïüþòåðîì, ñîáëþäàéòå ïðàâèëà áåçîïàñíîñòè è ñàíèòàðíî-ãèãèåíè÷åñêèå íîðìû. 1. Îòêðîéòå óêàçàííûé ó÷èòåëåì ôàéë (íàïðèìåð, Ãëàâà 7Ïðàêòè÷å- ñêàÿ 14îáðàçåö.xlsx). 2. Íà ëèñòå Ëèñò1 â ÿ÷åéêó F2 ââåäèòå ôîðìóëó äëÿ íàõîæäåíèÿ ïóòè, êîòîðûé ïðîøåë ïåðâûé òóðèñò çà òðè äíÿ. Ñêîïèðóéòå ôîðìóëó ñ èñïîëüçîâàíèåì ìàðêåðà çàïîëíåíèÿ â ÿ÷åéêè F3:F7. 3. Íà ëèñòå Ëèñò2 â ÿ÷åéêó E3 ââåäèòå ôîðìóëó äëÿ îïðåäåëåíèÿ öåíû òîâàðà â äîëëàðàõ (êóðñ äîëëàðà íàõîäèòñÿ â ÿ÷åéêå B2), êîòîðóþ çàòåì ñêîïèðóéòå ñ èñïîëüçîâàíèåì ìàðêåðà çàïîëíåíèÿ â ÿ÷åéêè E4:E10. 4. Íà ëèñòå Ëèñò3 â ÿ÷åéêó B10 ââåäèòå ôîðìóëó äëÿ âû÷èñëåíèÿ îáùå- ãî êîëè÷åñòâà ó÷àùèõñÿ â øêîëå. Äàéòå ýòîé ÿ÷åéêå èìÿ Ó÷åíèêè. Èñïîëüçóéòå ýòî èìÿ â ôîðìóëàõ äëÿ âû÷èñëåíèÿ ïðîöåíòîâ êîëè÷å- ñòâà ó÷àùèõñÿ ïàðàëëåëè 1-õ êëàññîâ ïî îòíîøåíèþ ê îáùåìó êîëè- ÷åñòâó ó÷àùèõñÿ øêîëû. Ñêîïèðóéòå ýòó ôîðìóëó ñ èñïîëüçîâàíèåì ìàðêåðà çàïîëíåíèÿ â ÿ÷åéêè äëÿ íàõîæäåíèÿ ïðîöåíòîâ êîëè÷åñòâà ó÷àùèõñÿ äðóãèõ ïàðàëëåëåé êëàññîâ ïî îòíîøåíèþ ê îáùåìó ÷èñëó ó÷àùèõñÿ øêîëû. 5. Ñîõðàíèòå êíèãó â âàøåé ïàïêå â ôàéëå ñ èìåíåì ïðàêòè÷åñêàÿ 14.xlsx. 7.2. НАЗНАЧЕНИЕ И ИСПОЛЬЗОВАНИЕ7.2. НАЗНАЧЕНИЕ И ИСПОЛЬЗОВАНИЕ МАТЕМАТИЧЕСКИХ, СТАТИСТИЧЕСКИХ,МАТЕМАТИЧЕСКИХ, СТАТИСТИЧЕСКИХ, ЛОГИЧЕСКИХ ФУНКЦИЙ ТАБЛИЧНОГОЛОГИЧЕСКИХ ФУНКЦИЙ ТАБЛИЧНОГО ПРОЦЕССОРАПРОЦЕССОРА 1. Êàêèå ôóíêöèè â Excel âû çíàåòå? Êàê âñòàâèòü ôóíêöèþ â ôîðìóëó â Excel? 2. Êàêèå ïàðàìåòðû èìååò ôóíêöèÿ â Excel? ×òî ìîæåò áûòü àðãóìåíòîì ôóíêöèè? 3. Êàê çàïèñûâàåòñÿ êîìàíäà âåòâëåíèÿ â ÿçûêå Object Pascal? Êàê îíà âû- ïîëíÿåòñÿ? Âû óæå çíàåòå, ÷òî òàáëè÷íûé ïðîöåññîð Excel 2007 èìååò áèáëèîòåêó âñòðîåííûõ ôóíêöèé, â êîòîðóþ âõîäèò áîëåå 300 ðàçëè÷íûõ ôóíêöèé.
  • 237.
    232372372372372372372372372372372372372372372372372372372372372372372372372372372372372372372372372372372372372372372372372372373 ОБРАБОТКА ЧИСЛОВЫХ ДАННЫХ Âñåîíè äëÿ óäîáñòâà ðàçäåëåíû íà êàòåãîðèè: ìàòåìàòè÷åñêèå, ñòàòè- ñòè÷åñêèå, òåêñòîâûå, ëîãè÷åñêèå, ôèíàíñîâûå è äð.  7 êëàññå âû óæå èçó÷àëè ôóíêöèè â òàáëè÷íîì ïðîöåññîðå è ðàññìà- òðèâàëè èñïîëüçîâàíèå ôóíêöèé ÑÓÌÌ – äëÿ íàõîæäåíèÿ ñóììû ÷èñåë, ÑÐÇÍÀ× – äëÿ íàõîæäåíèÿ ñðåäíåãî àðèôìåòè÷åñêîãî, MAÊÑ è MÈÍ – äëÿ îïðåäåëåíèÿ ìàêñèìàëüíîãî è ìèíèìàëüíîãî çíà÷åíèé â óêàçàííîì äèàïàçîíå ÿ÷ååê. Ïåðâàÿ èç íèõ îòíîñèòñÿ ê êàòåãîðèè ìàòåìàòè÷åñêèõ ôóíêöèé, îñòàëüíûå – ê êàòåãîðèè ñòàòèñòè÷åñêèõ. МАТЕМАТИЧЕСКИЕ ФУНКЦИИ Ðàññìîòðèì åùå íåñêîëüêî ìàòåìàòè÷åñêèõ ôóíêöèé (òàáë. 7.2). Òàáëèöà 7.2 Íåêîòîðûå ìàòåìàòè÷åñêèå ôóíêöèè Ôóíêöèÿ Êîëè÷å- ñòâî àðãó- ìåíòîâ Ðåçóëüòàò Ïðèìåð èñïîëü- çîâàíèÿ ABS(÷èñëî) (àíãë. absolute – àáñîëþòíûé) 1 Ìîäóëü (àáñîëþòíàÿ âåëè÷èíà) ÷èñëà ABS(Ñ10) ÎÊÐÓÃË(÷èñëî; êîëè÷åñòâî ðàçðÿäîâ) àíãë. ROUND 2 Îêðóãëåííîå ÷èñëî Åñëè êîëè÷åñòâî ðàçðÿäîâ > 0, òî ÷èñëî îêðóãëÿåòñÿ äî ýòîãî ðàçðÿäà ïîñëå çàïÿòîé. Åñëè êîëè÷åñòâî ðàçðÿäîâ < 0, òî ÷èñëî îêðóãëÿåòñÿ äî ýòîãî ðàçðÿäà ïåðåä çàïÿòîé. Åñëè êîëè÷åñòâî ðàçðÿäîâ  0, òî ÷èñëî îêðóãëÿåòñÿ äî öåëîãî ÎÊÐÓÃË(C1;3) ÊÎÐÅÍÜ(÷èñëî) àíãë. SQRT 1 Àðèôìåòè÷åñêèé êâàäðàòíûé êîðåíü èç ÷èñëà ÊÎÐÅÍÜ(Â10) ÑÒÅÏÅÍÜ(÷èñëî; ñòåïåíü) àíãë. POWER 2 ×èñëî, âîçâåäåííîå â ñòåïåíü ñ ïîêàçàòåëåì ñòåïåíü ÑÒÅÏÅÍÜ(Ñ5;5) ÏÈ àíãë. PI 0 Ïðèáëèæåííîå çíà÷åíèå ÷èñëà  = 3,14159265358979 ÏÈ() ЛОГИЧЕСКИЕ ФУНКЦИИ Êðîìå ôîðìóë, ñîñòîÿùèõ èç ÷èñåë, çíàêîâ äåéñòâèé, ôóíêöèé, â Excel ìîãóò èñïîëüçîâàòüñÿ ëîãè÷åñêèå âûðàæåíèÿ, ñîäåðæàùèå çíàêè ñðàâíå- íèé: > (áîëüøå), < (ìåíüøå),  (ðàâíî), <> (íå ðàâíî), > (áîëüøå èëè ðàâíî), < (ìåíüøå èëè ðàâíî). Íàïðèìåð, A2+15  B4-1; ÑÓÌÌ(A2:C10)>100 è äð. Òàêèå âûðàæåíèÿ, êàê âû çíàåòå, ìîãóò ïðèíèìàòü çíà÷åíèÿ ÈÑÒÈÍÀ (àíãë. true) èëè ËÎÆÜ (àíãë. false).  Excel èñïîëüçóþòñÿ è ëîãè÷åñêèå ôóíêöèè. Ôóíêöèþ, ðåçóëüòàò êîòîðîé ðàâåí ÈÑÒÈÍÀ èëè ËÎÆÜ, íàçûâàþò ëîãè÷åñêîé.
  • 238.
    23823823823823823823823823823823823823823823823823823823823823823823823823823823823823823823823823823823823823823823823823823823838 Ãëàâà 7 Ê ëîãè÷åñêèìôóíêöèÿì â Excel îòíîñÿòñÿ ôóíêöèè ÅÑËÈ (àíãë. if), È (àíãë. and), ÈËÈ (àíãë. or),r ÍÅ (àíãë. not) è äð. Èõ èñïîëüçóþò â ôîðìóëàõ òîãäà, êîãäà äîëæíû âûïîëíÿòüñÿ ðàçëè÷- íûå îïåðàöèè â çàâèñèìîñòè îò èñòèííîñòè èëè ëîæíîñòè îïðåäåëåííîãî ëîãè÷åñêîãî âûðàæåíèÿ. Ñ òàêèìè çàäà÷àìè âû óæå âñòðå÷àëèñü, â ÷àñò- íîñòè â ïðîãðàììèðîâàíèè. Íàïðèìåð, êîãäà íåîáõîäèìî íà÷èñëèòü ðàáîò- íèêó ïðåìèþ â ðàçìåðå 20 % îò îêëàäà, åñëè îí ïåðåâûïîëíèë ïëàí, à åñëè íåò, òî íå íàñ÷èòûâàòü. Èëè åñëè ñðîê ïðîäàæè òîâàðà â ìàãàçèíå çàêîí÷èëñÿ, òî åãî óöåíèâàþò íà 50 %. Îáùèé âèä ëîãè÷åñêîé ôóíêöèè ÅÑËÈ ñëåäóþùèé: ÅÑËÈ(ëîãè÷åñêîå_âûðàæåíèå;çíà÷åíèå_åñëè_èñòèíà;çíà÷åíèå_åñëè_ ëîæü). Çíà÷åíèå ýòîé ôóíêöèè îïðåäåëÿåòñÿ ñëåäóþùèì îáðàçîì: 1. Âû÷èñëÿåòñÿ çíà÷åíèå ëîãè÷åñêîãî_âûðàæåíèÿ (Èñòèíà èëè Ëîæü); 2. Åñëè ëîãè÷åñêîå_âûðàæåíèå èìååò çíà÷åíèå Èñòèíà, òî çíà÷åíèå ôóíêöèè ðàâíî çíà÷åíèþ âûðàæåíèÿ çíà÷åíèå_åñëè_èñòèíà; 3. Åñëè æå ëîãè÷åñêîå_âûðàæåíèå èìååò çíà÷åíèå Ëîæü, òî çíà÷åíèå ôóíêöèè ðàâíî çíà÷åíèþ âûðàæåíèÿ çíà÷åíèå_åñëè_ëîæü. Íàïðèìåð, äëÿ ôóíêöèè ÅÑËÈ(A1+B1>100;C1*0,2;C1*0,1) âû÷èñëåíèå çíà÷åíèÿ áóäåò ïðîèñõîäèòü ñëåäóþùèì îáðàçîì. Ñíà÷àëà Excel âû÷èñëèò ñóììó ÷èñåë èç ÿ÷ååê A1 è B1 è îïðåäåëèò çíà÷åíèå ëîãè÷åñêîãî âûðàæå- íèÿ A1+B1>100. Åñëè ýòî çíà÷åíèå Èñòèíà, òî ðåçóëüòàòîì âû÷èñëåíèé áóäåò çíà÷åíèå âûðàæåíèÿ C1*0,2. Åñëè çíà÷åíèå ëîãè÷åñêîãî âûðàæåíèÿ A1+B1>100 áóäåò ðàâíî Ëîæü, òî ðåçóëüòàò áóäåò âû÷èñëÿòüñÿ ïî ôîðìóëå C1*0,1. Åùå îäèí ïðèìåð çàäà÷è ñ èñïîëüçîâàíèåì ëîãè÷åñêîé ôóíêöèè ÅÑËÈ: êàæäûé èç ðàáî÷èõ áðèãàäû èìååò åæåäíåâíóþ íîðìó è ðåàëüíîå êîëè÷å- ñòâî èçãîòîâëåííûõ äåòàëåé çà äåíü. Âûÿñíèòü äëÿ êàæäîãî ðàáî÷åãî, âû- ïîëíèë ëè îí ñâîþ íîðìó. Íà ðèñóíêå 7.6 ïðåäñòàâëåíî ðåøåíèå ýòîé çàäà÷è. Êàê âèäèòå, ïðàâèëî âû÷èñëåíèÿ ëîãè÷åñêîé ôóíêöèè â òàáëè÷íîì ïðîöåññîðå àíàëîãè÷íî ïðàâèëàì âûïîëíåíèÿ ïîëíîé êîìàíäû âåòâëå- íèÿ â ïðîãðàììèðîâàíèè. Рис. 7.6. Решение задачи с использованием логической функции ЕСЛИ
  • 239.
    23923923923923923923923923923923923923923923923923923923923923923923923923923923923923923923923923923923923923923923923923923923939 ОБРАБОТКА ЧИСЛОВЫХ ДАННЫХ ÂExcel ìîæíî èñïîëüçîâàòü è ñîêðàùåííóþ çàïèñü ëîãè÷åñêîé ôóíê- öèè ÅÑËÈ, êîòîðàÿ ñîîòâåòñòâóåò êîìàíäå íåïîëíîãî âåòâëåíèÿ: ÅÑËÈ(ëîãè÷åñêîå_âûðàæåíèå;çíà÷åíèå_åñëè_èñòèíà) Ðàññìîòðèì òåïåðü ëîãè÷åñêèå ôóíêöèè È, ÈËÈ, ÍÅ (òàáë. 7.3). Òàáëèöà 7.3 Ëîãè÷åñêèå ôóíêöèè È, ÈËÈ, ÍÅ Ôóíêöèÿ Êîëè÷åñòâî àðãóìåíòîâ Ðåçóëüòàò Ïðèìåð çàïèñè ôóíêöèè È(ëîãè÷1; [ëîãè÷2];…) Îò 1 äî 255, âñå, êðîìå ïåðâîãî, íå- îáÿçàòåëüíû – Èñòèíà, åñëè âñå àðãó- ìåíòû èìåþò çíà÷åíèå Èñòèíà; – Ëîæü, åñëè õîòÿ áû îäèí àðãóìåíò èìååò çíà- ÷åíèå Ëîæü È(À1>2; B1>10; B1<20; C1=5) ÈËÈ(ëîãè÷1; [ëîãè÷2];…) Îò 1 äî 255, âñå, êðîìå ïåðâîãî, íå- îáÿçàòåëüíû – Èñòèíà, åñëè õîòÿ áû îäèí àðãóìåíò Èñòèíà; – Ëîæü, åñëè âñå àðãóìåí- òû èìåþò çíà÷åíèå Ëîæü ÈËÈ(À1>2; B1>10; B1<20; C1=5) ÍÅ (ëîãè÷) 1 – Èñòèíà, åñëè àðãóìåíò èìååò çíà÷åíèå Ëîæü; – Ëîæü, åñëè àðãóìåíò èìååò çíà÷åíèå Èñòèíà ÍÅ(F1>25) ×àùå âñåãî ýòè ôóíêöèè èñïîëüçóþòñÿ êàê àðãóìåíòû ôóíêöèè ÅÑËÈ, à ñàìîñòîÿòåëüíî – î÷åíü ðåäêî.  òàáëèöå 7.4 ïðåäñòàâëåíû çíà÷åíèÿ ôóíêöèé È, ÈËÈ, ÍÅ â çàâèñèìî- ñòè îò äàííûõ â ÿ÷åéêàõ A1 è B1. Òàáëèöà 7.4 Òàáëèöà çíà÷åíèé ôóíêöèé È, ÈËÈ, ÍÅ A1 B1 È(A1;B1) ÈËÈ(A1;B1) ÍÅ(A1) Èñòèíà Èñòèíà Èñòèíà Èñòèíà Ëîæü Èñòèíà Ëîæü Ëîæü Èñòèíà Ëîæü Ëîæü Èñòèíà Ëîæü Èñòèíà Èñòèíà Ëîæü Ëîæü Ëîæü Ëîæü Èñòèíà Ëîãè÷åñêóþ ôóíêöèþ È åùå íàçûâàþò êîíúþíêöèÿ, ëîãè÷åñêóþ ôóíê- öèþ ÈËÈ – äèçúþíêöèÿ, à ëîãè÷åñêóþ ôóíêöèþ ÍÅ – îòðèöàíèå. Ëîãè÷åñêèå ôóíêöèè È, ÈËÈ, ÍÅ èñïîëüçóþò äëÿ çàïèñè ñëîæíûõ ëî- ãè÷åñêèõ âûðàæåíèé. Íàïðèìåð, â ôóíêöèè ÅÑËÈ íåëüçÿ çàïèñûâàòü äâîéíîå íåðàâåíñòâî. Ïîýòîìó âìåñòî äâîéíîãî íåðàâåíñòâà 10<A3<20 ñëå- äóåò èñïîëüçîâàòü ëîãè÷åñêîå âûðàæåíèå È(A3>10;A3<20). Èëè, íàïðè- ìåð, ôóíêöèþ çàäàíî:
  • 240.
    2402402402402402402402402402402402402402402402402402402402402402402402402402402402402402402402402402402402402402402402402402402400 Ãëàâà 7 è çíà÷åíèåõ íàõîäèòñÿ â ÿ÷åéêå A5, òî ôîðìóëà äëÿ âû÷èñëåíèÿ çíà÷åíèÿ ôóíêöèè ó çàïèñûâàåòñÿ: ÅÑËÈ(ÈËÈ(A5<–2;A5>10);2*A5–5;”ôóíêöèÿ íå îïðåäåëåíà»). В Excel 2007 в записи функций можно использовать вложенные функции (до 64-х уровней вложенности). Так, второй и третий аргументы функции ЕСЛИ могут содержать вложенные арифметические операции и функции, в том числе и функ- циюц ЕСЛИ. Например, ЕСЛИ(A1<0; –B1/A1; ЕСЛИ(A1>0;B1/A1; «Деление невозможно!»)). Òàáëè÷íûé ïðîöåññîð Excel 2007 èìååò áèáëèîòåêó âñòðîåííûõ ôóíê- öèé, â êîòîðóþ âõîäèò áîëüåå 300 ðàçëè÷íûõ ôóíêöèé. Âñå îíè äëÿ óäîá- ñòâà ðàçäåëåíû íà êàòåãîðèè: ìàòåìàòè÷åñêèå, ñòàòèñòè÷åñêèå, òåê- ñòîâûå, ëîãè÷åñêèå, ôèíàíñîâûå è äð. Ïðèìåðû ìàòåìàòè÷åñêèõ ôóíêöèé: ìîäóëü ÷èñëà ABS, àðèôìåòè÷å- ñêèé êâàäðàòíûé êîðåíü èç ÷èñëà ÊÎÐÅÍÜ, âîçâåäåíèå ÷èñëà â ñòåïåíü ÑÒÅÏÅÍÜ, ñóììà ÷èñåë ÑÓÌÌ. Ê ëîãè÷åñêèì ôóíêöèÿì â Excel îòíîñÿòñÿ ôóíêöèè ÅÑËÈ, È, ÈËÈ, ÍÅ è äð. Îíè èñïîëüçóþòñÿ â ôîðìóëàõ òîãäà, êîãäà ñëåäóåò âûïîëíÿòü ðàçëè÷íûå îïåðàöèè â çàâèñèìîñòè îò èñòèííîñòè èëè ëîæíîñòè îïðåäå- ëåííîãî ëîãè÷åñêîãî âûðàæåíèÿ. Îáùèé âèä ëîãè÷åñêîé ôóíêöèè ÅÑËÈ: ÅÑËÈ(ëîãè÷åñêîå_âûðàæåíèå;çíà÷åíèå_åñëè_èñòèíà;çíà÷åíèå_åñëè_ ëîæü). Çíà÷åíèå ýòîé ôóíêöèè îïðåäåëÿåòñÿ ñëåäóþùèì îáðàçîì: âû÷èñëÿåò- ñÿ çíà÷åíèå ëîãè÷åñêîãî_âûðàæåíèÿ, åñëè ëîãè÷åñêîå_âûðàæåíèå èìååò çíà÷åíèå Èñòèíà, òî çíà÷åíèå ôóíêöèè ðàâíî çíà÷åíèþ âûðàæåíèÿ çíà÷å- íèå_åñëè_èñòèíà; â ïðîòèâíîì ñëó÷àå çíà÷åíèå ôóíêöèè ðàâíî çíà÷åíèþ âûðàæåíèÿ çíà÷åíèå_åñëè_ëîæü. Дайте ответы на вопросы 1. Êàêîé îáùèé âèä, êîëè÷åñòâî àðãóìåíòîâ, ðåçóëüòàò âûïîëíåíèÿ ìàòåìàòè÷åñêèõ ôóíêöèé ABS, ÎÊÐÓÃË, ÏÈ, ÑÒÅÏÅÍÜ? 2. Êàêîé îáùèé âèä, êîëè÷åñòâî àðãóìåíòîâ, ðåçóëüòàò âûïîëíåíèÿ ìàòåìàòè÷åñêèõ ôóíêöèé ÊÎÐÅÍÜ, ÑÓÌÌ? 3. Êàêîé îáùèé âèä, êîëè÷åñòâî àðãóìåíòîâ, ðåçóëüòàò âûïîëíåíèÿ ñòàòèñòè÷åñêèõ ôóíêöèé ÑÐÇÍÀ×, MAÊÑ, MÈÍ? 4. ×òî òàêîå ëîãè÷åñêèå âûðàæåíèÿ? Êàêèå çíàêè îíè ìîãóò ñîäåðæàòü? 5. Êàêèå çíà÷åíèÿ ìîæåò ïðèíèìàòü ëîãè÷åñêîå âûðàæåíèå? 6. Êàêîé îáùèé âèä, êîëè÷åñòâî àðãóìåíòîâ, ðåçóëüòàò èñïîëüçîâà- íèÿ ëîãè÷åñêîé ôóíêöèè ÅÑËÈ? 7. Êàê îïðåäåëÿåòñÿ çíà÷åíèå ëîãè÷åñêîé ôóíêöèè ÅÑËÈ? 8. Êàêîé îáùèé âèä, êîëè÷åñòâî àðãóìåíòîâ, ðåçóëüòàò âûïîëíåíèÿ ëîãè÷åñêèõ ôóíêöèé È, ÈËÈ, ÍÅ? Для тех, кто хочет знать больше уууууууууууууууСамое важное в этом пунктеСамое важное в этом пунктеСамое важное в этом пунктеСамое важное в этом пунктеСамое важное в этом пунктеСамое важное в этом пунктеСамое важное в этом пунктеСамое важное в этом пунктеСамое важное в этом пунктеСамое важное в этом пунктеСамое важное в этом пунктеСамое важное в этом пунктеСамое важное в этом пунктеСамое важное в этом пунктеСамое важное в этом пунктеСамое важное в этом пунктеСамое важное в этом пунктеСамое важное в этом пунктеСамое важное в этом пунктеСамое важное в этом пунктеСамое важное в этом пунктеСамое важное в этом пунктеСамое важное в этом пунктеСамое важное в этом пунктеСамое важное в этом пунктеСамое важное в этом пунктеСамое важное в этом пунктеСамое важное в этом пунктеСамое важное в этом пунктеСамое важное в этом пунктеСамое важное в этом пунктеСамое важное в этом пунктеСамое важное в этом пунктеСамое важное в этом пунктеСамое важное в этом пунктеСамое важное в этом пунктеСамое важное в этом пунктеСамое важное в этом пунктеСамое важное в этом пунктеСамое важное в этом пунктеСамое важное в этом пунктеСамое важное в этом пунктеСамое важное в этом пунктеСамое важное в этом пунктеСССССССС
  • 241.
    241241241241241241241241241241241241241241241241241241241241241241241241241241241241241241241241241241241241241241241241241241241 ОБРАБОТКА ЧИСЛОВЫХ ДАННЫХ 9.Êàê îïðåäåëÿåòñÿ çíà÷åíèå ëîãè÷åñêèõ ôóíêöèé È, ÈËÈ, ÍÅ? 10. ×òî òàêîå âëîæåííîñòü ôóíêöèé? Êàêîé óðîâåíü âëîæåííîñòè ìàê- ñèìàëåí? Выполните задания 1. Îòêðîéòå òàáëè÷íûé ïðîöåññîð Excel 2007. Ñîçäàéòå òàáëèöó äëÿ âû÷èñëåíèÿ äëèí äèàãîíàëåé 5 ïðÿìîóãîëüíèêîâ ïî çàäàííûì äëèíàì èõ ñòîðîí. Óñòàíîâèòå ôîðìàò ðåçóëüòàòîâ âû÷èñëåíèÿ ñ äâóìÿ äåñÿòè÷íûìè ðàçðÿäàìè. Ñîõðàíèòå êíèãó â âàøåé ïàïêå â ôàéëå ñ èìåíåì çàäàíèå 7.2.1.xlsx. 2. Îòêðîéòå óêàçàííûé ó÷èòåëåì ôàéë (íàïðèìåð, Ãëàâà 7Ïóíêò 7.2îáðàçåö 7.2.2.xlsx). Íà ëèñòå Ëèñò1 ïðåäñòàâëåíà òàáëèöà î÷- êîâ, êîòîðûå íàáðàë êàæäûé èç ó÷àñòíèêîâ ñîðåâíîâàíèé ïî ïÿòè- áîðüþ â êàæäîì âèäå ñîðåâíîâàíèé. Äîáàâüòå â òàáëèöó ôîðìóëû äëÿ âû÷èñëåíèÿ ñóììû î÷êîâ è ìàêñèìàëüíîãî êîëè÷åñòâà î÷êîâ, íàáðàííûõ êàæäûì èç ó÷àñòíèêîâ, à òàêæå ñðåäíåãî êîëè÷åñòâà î÷êîâ, êîòîðûå íàáðàëè ó÷àñòíèêè â êàæäîì âèäå ñîðåâíîâàíèé. Ñðåäíåå êîëè÷åñòâî î÷êîâ îêðóãëèòå äî öåëûõ. Ñîõðàíèòå êíèãó â âàøåé ïàïêå â ôàéëå ñ èìåíåì çàäàíèå 7.2.2.xlsx. 3.  ÿ÷åéêå A5 ñîäåðæèòñÿ ÷èñëî 10, â ÿ÷åéêå Â5 – ÷èñëî –7, à â ÿ÷åé-77 êå C5 – ÷èñëî 0. Îïðåäåëèòå ðåçóëüòàòû ñëåäóþùèõ ôóíêöèé: à) È(A5>5;A5<20); ä) ÍÅ(B5<20); á) ÈËÈ(C5<10;C5>20); å) È((B5>5;B5<–5);ÍÅ(B5<>10)); â) ÈËÈ(C5<10;A5>20); æ) ÈËÈ(È(A5>2;A5<10);B5<0); ã) È(A5>–2;B5>0); ç) ÍÅ(È(A5<100;C50)). 4. Îòêðîéòå óêàçàííûé ó÷èòåëåì ôàéë (íàïðèìåð, Ãëàâà 7Ïóíêò 7.2îáðàçåö 7.2.4.xlsx). Íà ëèñòå Ëèñò1 ïðåäñòàâëåíî êîëè÷åñòâî äåòàëåé, êîòîðûå ñäåëàë êàæäûé èç ðàáî÷èõ â òå÷åíèå äíÿ.  ÿ÷åé- êå A1 ñîäåðæèòñÿ äíåâíàÿ íîðìà ïëàíà. Äîáàâüòå â òàáëèöó ôîðìó- ëû äëÿ îïðåäåëåíèÿ, âûïîëíèë êàæäûé èç ðàáî÷èõ íîðìó èëè íåò. Ðåçóëüòàò óêàçàòü â âèäå Èñòèíà èëè Ëîæü. Ñîõðàíèòå êíèãó â âàøåé ïàïêå â ôàéëå ñ èìåíåì çàäàíèå 7.2.4.xlsx. 5. Îòêðîéòå óêàçàííûé ó÷èòåëåì ôàéë (íàïðèìåð, Ãëàâà 7Ïóíêò 7.2 îáðàçåö 7.2.5.xlsx). Íà ëèñòå Ëèñò1 ïðåäñòàâëåíû ðåçóëüòàòû âûñòóï- ëåíèé ó÷àñòíèêîâ îëèìïèàäû â êàæäîì èç äâóõ òóðîâ. Ïî óñëîâèÿì ïðîâåäåíèÿ îëèìïèàäû Äèïëîìîì І ñòåïåíè íàãðàæäàþòñÿ ó÷àñò- íèêè, íàáðàâøèå íå ìåíåå 85 % î÷êîâ, Äèïëîìîì ІІ ñòåïåíè – ó÷àñòíèêè, íàáðàâøèå íå ìåíåå 75 %, íî ìåíüøå 85 % î÷êîâ, Äèïëî- ìîì ІІІ ñòåïåíè – ó÷àñòíèêè, íàáðàâøèå íå ìåíåå 50 %, íî ìåíüøå 75 % î÷êîâ, îñòàëüíûå ïîëó÷àþò Äèïëîì ó÷àñòíèêà. Äîáàâüòå â òàá- ëèöó ôîðìóëû äëÿ îïðåäåëåíèÿ, êàêîé äèïëîì áóäåò âðó÷åí êàæäî- ìó èç ó÷àñòíèêîâ. Ñîõðàíèòå êíèãó â âàøåé ïàïêå â ôàéëå ñ èìåíåì çàäàíèå 7.2.5.xlsx. 6. Îòêðîéòå óêàçàííûé ó÷èòåëåì ôàéë (íàïðèìåð, Ãëàâà 7Ïóíêò 7.2îáðàçåö 7.2.6.xlsx). Íà ëèñòå Ëèñò1 ïðåäñòàâëåíà òàáëèöà çíà-
  • 242.
    242242242242242242242242242242242242242242242242242242242242242242242242242242242242242242242242242242242242242242242242242242242 Ãëàâà 7 ÷åíèé ïåðåìåííîéõ. Äîáàâüòå â òàáëèöó ôîðìóëû äëÿ îïðåäåëåíèÿ ñîîòâåòñòâóþùèõ çíà÷åíèé ôóíêöèè . Ñîõðàíèòå êíèãó â âàøåé ïàïêå â ôàéëå ñ èìåíåì çàäàíèå 7.2.6.xlsx. 7. Îòêðîéòå òàáëè÷íûé ïðîöåññîð Excel 2007. Ñîñòàâüòå òàáëèöó, ïî êîòîðîé îïðåäåëèòå, êàêèå óñëîâèÿ âêëàäà â áàíê âûãîäíåå êëèåí- òó: 24 % ãîäîâûõ ñ íà÷èñëåíèåì ïðîöåíòîâ åæåìåñÿ÷íî èëè 26 % ãîäîâûõ ñ íà÷èñëåíèåì ïðîöåíòîâ êàæäûå ïîëãîäà. Ñîõðàíèòå êíè- ãó â âàøåé ïàïêå â ôàéëå ñ èìåíåì çàäàíèå 7.2.7.xlsx. 7.3. ПОСТРОЕНИЕ И ОБРАБОТКА ДИАГРАММ7.3. ПОСТРОЕНИЕ И ОБРАБОТКА ДИАГРАММ РАЗЛИЧНОГО ТИПАРАЗЛИЧНОГО ТИПА 1. ×òî òàêîå äèàãðàììû? Äëÿ ÷åãî îíè ïðåäíàçíà÷åíû? 2. Êàêèå îáúåêòû äèàãðàìì âû çíàåòå? Êàêèå ñâîéñòâà îíè èìåþò? 3. Êàê ñîçäàòü äèàãðàììó? Êàêèå îïåðàöèè ðåäàêòèðîâàíèÿ è ôîðìàòèðîâà- íèÿ ìîæíî âûïîëíÿòü íàä äèàãðàììîé? ДИАГРАММЫ В EXCEL 2007 Èç êóðñà èíôîðìàòèêè ñåäüìîãî êëàññà âû óæå çíàåòå, ÷òî äëÿ áîëåå íàãëÿäíîãî ïðåäñòàâëåíèÿ è àíàëèçà ÷èñëîâûõ äàííûõ èñïîëüçóþò äèà- ãðàììû, íà êîòîðûõ ñîîòíîøåíèå ìåæäó ÷èñëàìè îòîáðàæàåòñÿ ñ ïîìî- ùüþ ãåîìåòðè÷åñêèõ ôèãóð. Ðàçìåðû ýòèõ ôèãóð íà äèàãðàììàõ ïðîïîð- öèîíàëüíû ÷èñëîâûì äàííûì, ïî êîòîðûì ýòè äèàãðàììû ïîñòðîåíû. ×àùå âñåãî èñïîëüçóþò êðóãîâûå äèàãðàììû è ãèñòîãðàììû, ñ êîòîðûìè âû óæå îçíàêîìèëèñü â ñåäüìîì êëàññå. Êðóãîâûå äèàãðàììû ïðåäíàçíà÷å- íû äëÿ îòîáðàæåíèÿ äîëè, êîòîðóþ ñîñòàâëÿåò êàæäîå ÷èñëî â èõ îáùåé ñóììå. Ãèñòîãðàììó öåëåñîîáðàçíî ñîçäàâàòü òîãäà, êîãäà íóæíî ñðàâíèòüó çíà÷åíèÿ îäíîãî èëè íåñêîëüêèõ íàáîðîâ ÷èñëîâûõ äàííûõ. Êðîìå ýòèõ òèïîâ äèàãðàìì, â Excel 2007 ìîæíî ïîñòðîèòü äèàãðàììû è äðóãèõ òèïîâ, íàïðèìåð: ëèíåé÷àòóþ, ãðàôèê, òî÷å÷íóþ, ïóçûðüêîâóþ, ëåïåñòêîâóþ è äð. Êàæäûé èç ýòèõ òèïîâ èìååò íåñêîëüêî ðàçíîâèäíî- ñòåé. Èõ ïåðå÷åíü ìîæíî ïðîñìîòðåòü, îòêðûâ ñïèñêè ñîîòâåòñòâóþùèõ êíîïîê íà âêëàäêå Âñòàâêà â ãðóïïå Äèàãðàììû. Ðàññìîòðèì ïîäðîáíåå íåêîòîðûå èç íèõ. Ëèíåé÷àòàÿ äèàãðàììà àíàëîãè÷íà ãèñòîãðàììå, òîëüêî ãåîìåòðè÷å- ñêèå ôèãóðû ðàñïîëîæåíû ãîðèçîíòàëüíî (ðèñ. 7.7). Òàêèå äèàãðàììû óäîáíî èñïîëüçîâàòü, åñëè ãîðèçîíòàëüíûå ýëåìåíòû äàííûõ íàãëÿäíåå, ÷åì âåðòèêàëüíûå, íàïðèìåð, åñëè âäîëü ãîðèçîíòàëüíîé îñè îòêëàäûâà- þòñÿ âîçðàñòàþùèå ïðîìåæóòêè âðåìåíè, òåìïåðàòóðû è ò. ï. Èõ óäîáíî èñïîëüçîâàòü åùå è â òåõ ñëó÷àÿõ, êîãäà ïîäïèñè âäîëü âåðòèêàëüíîé îñè äëèííûå è ëåã÷å âîñïðèíèìàþòñÿ â ãîðèçîíòàëüíîì ïîëîæåíèè.
  • 243.
    2432432432432432432432432432432432432432432432432432432432432432432432432432432432432432432432432432432432432432432432432432432433 ОБРАБОТКА ЧИСЛОВЫХ ДАННЫХ Рис.7.7. Линейчатые диаграммы Рис. 7.8. График с маркерами данных и без них Рис. 7.9. Точечная диаграмма Ãðàôèêè öåëåñîîáðàçíî èñïîëüçîâàòü, åñëè íóæíî îòîáðàçèòü íåêîòî- ðûé ïðîöåññ âî âðåìåíè, äèíàìèêó èçìåíåíèÿ äàííûõ, êîòîðûå íå çàâèñÿò äðóã îò äðóãà (ðèñ. 7.8). Ãðàôèê ìîæíî ñòðîèòü ñ ìàðêåðàìè è áåç íèõ (ìàðêåðû îòîáðàæàþò íà äèàãðàììå òî÷êó äàííûõ).
  • 244.
    244244244244244244244244244244244244244244244244244244244244244244244244244244244244244244244244244244244244244244244244244244244 Ãëàâà 7 Рис. 7.10.График функции Рис. 7.11. Графики двух функций Òî÷å÷íûå äèàãðàììû èñïîëüçóþò äëÿ äåìîíñòðàöèè âçàèìîñâÿçè ìåæ- äó äâóìÿ ïåðåìåííûìè, êîãäà çíà÷åíèå îäíîé âåëè÷èíû çàâèñèò îò çíà÷å- íèÿ äðóãîé (ðèñ. 7.9). Òî÷å÷íûå äèàãðàììû ÷àùå âñåãî èñïîëüçóþò äëÿ ïîñòðîåíèÿ ãðàôèêîâ ôóíêöèé (ðèñ. 7.10). Íà îäíîé äèàãðàììå ìîæíî ïîñòðîèòü ãðàôèêè äâóõ ôóíêöèé è èñïîëüçîâàòü èõ äëÿ ïðèáëèæåííîãî ðåøåíèÿ óðàâíåíèé (ðèñ. 7.11). ПОСТРОЕНИЕ ДИАГРАММ Êàê âû çíàåòå èç ñåäüìîãî êëàññà, äèàãðàììû ñòðîÿòñÿ íà îñíîâå ÷èñ- ëîâûõ äàííûõ, ïðåäñòàâëåííûõ â ýëåêòðîííîé òàáëèöå. Äèàãðàììû ÿâëÿ- þòñÿ äèíàìè÷åñêèìè – ñ èçìåíåíèåì äàííûõ â òàáëèöå äèàãðàììû àâòî- ìàòè÷åñêè èçìåíÿþòñÿ. Ñîçäàòü äèàãðàììó ìîæíî, èñïîëüçóÿ ýëåìåíòû óïðàâëåíèÿ âêëàäêè Âñòàâêà ãðóïïû Äèàãðàììû. Äëÿ ýòîãî íåîáõîäèìî: 1. Âûäåëèòü äèàïàçîí ÿ÷ååê ñ äàííûìè, íà îñíîâå êîòîðûõ áóäåò ñòðî- èòüñÿ äèàãðàììà. Ïðèìå÷àíèå: âûäåëåííûé äèàïàçîí ÿ÷ååê ìîæåò áûòü êàê ñâÿçíûì, òàê è íåñâÿçíûì. Æåëàòåëüíî, ÷òîáû â íåãî âîøëè ïîäïèñè ñîîòâåòñòâóþùèõ ñòðîê è ñòîëáöîâ. 2. Îòêðûòü íà âêëàäêå Âñòàâêà â ãðóïïå Äèàãðàììû ñïèñîê êíîïêè íóæíîãî òèïà äèàãðàìì. 3. Âûáðàòü âèä äèàãðàììû.  ðåçóëüòàòå âûïîëíåíèÿ óêàçàííîãî àëãîðèòìà íà ëèñòå ðÿäîì ñ ýëåê- òðîííîé òàáëèöåé áóäåò ïîñòðîåíà äèàãðàììà, çíà÷åíèÿ ñâîéñòâ îáúåêòîâ êîòîðîé áóäåò óñòàíàâëåíî ïî óìîë÷àíèþ. Íà äèàãðàììå âûäåëÿþò ñëåäóþùèå îáúåêòû: îáëàñòü äèàãðàììû, îá- ëàñòü ïîñòðîåíèÿ äèàãðàììû, çàãîëîâîê äèàãðàììû, ýëåìåíò äàííûõ, ðÿä äàííûõ, ëåãåíäà, ãëàâíàÿ ãîðèçîíòàëüíàÿ îñü, ãëàâíàÿ âåðòèêàëüíàÿ îñü, íàçâàíèÿ îñåé, ïîäïèñè äàííûõ. РЕДАКТИРОВАНИЕ И ФОРМАТИРОВАНИЕ ДИАГРАММ Èç êóðñà èíôîðìàòèêè ñåäüìîãî êëàññà âû çíàåòå, ÷òî ðåäàêòèðîâàíèå äèàãðàììû çàêëþ÷àåòñÿ â ñëåäóþùåì:  èçìåíåíèè äèàïàçîíà äàííûõ, ïî êîòîðûì ñòðîèòñÿ äèàãðàììà: îá- ìåí ìåñòàìè ñòîëáöîâ è ñòðîê íà äèàãðàììå, äîáàâëåíèå íîâûõ ñòðîê
  • 245.
    242452452452452452452452452452452452452452452452452452452452452452452452452452452452452452452452452452452452452452452452452452455 ОБРАБОТКА ЧИСЛОВЫХ ДАННЫХ (ñòîëáöîâ)äàííûõ â óæå ñóùåñòâóþùèå äèàïàçîíû ïîñòðîåíèÿ äèà- ãðàìì èëè óäàëåíèå íåêîòîðûõ èç íèõ;  âñòàâêå èëè èçìåíåíèè íàçâàíèé äèàãðàììû è åå îñåé, ëåãåíäû, ïîä- ïèñåé äàííûõ è äð.;  íàëè÷èè îñåé è ëèíèé ñåòêè;  âûäåëåíèè è ðåäàêòèðîâàíèè îòäåëüíûõ îáúåêòîâ äèàãðàììû;  èçìåíåíèè òèïà äèàãðàììû;  èçìåíåíèè ìåñòîïîëîæåíèÿ äèàãðàììû (ïåðåìåùåíèå íà ëèñòå, ðàç- ìåùåíèå íà îòäåëüíîì ëèñòå) è äðóãîå. Ôîðìàòèðîâàíèå äèàãðàììû ïðåäóñìàòðèâàåò:  èçìåíåíèå ðàçìåðîâ äèàãðàììû;  èçìåíåíèå ñòèëÿ îôîðìëåíèÿ äèàãðàììû;  èçìåíåíèå øðèôòà, ðàçìåðà, öâåòà, çàëèâêè è ò. ä. îòäåëüíûõ îáú- åêòîâ äèàãðàììû;  íàñòðîéêó îòîáðàæåíèÿ îñåé è ñåòêè íà äèàãðàììå è äðóãîå. Äëÿ âûïîëíåíèÿ îïåðàöèé ðåäàêòèðîâàíèÿ è ôîðìàòèðîâàíèÿ èñïîëü- çóþò ýëåìåíòû óïðàâëåíèÿ âêëàäîê Êîíñòðóêòîð, Ìàêåò è Ôîðìàò âðå- ìåííîãî ðàçäåëà Ðàáîòà ñ äèàãðàììàìè. Íàïîìíèì ïîðÿäîê âûïîëíåíèÿ íåêîòîðûõ îïåðàöèé ðåäàêòèðîâàíèÿ äèàãðàìì:  ÷òîáû èçìåíèòü òèï äèàãðàììû, ñëåäóåò âûáðàòü åå è âûïîëíèòü Êîíñòðóêòîð  Òèï  Èçìåíèòü òèï äèàãðàììû;  ÷òîáû ïîìåíÿòü ìåñòàìè îòîáðàæåíèå ñòîëáöîâ è ñòðîê, ñëåäóåò âû- áðàòü äèàãðàììó è âûïîëíèòü Êîíñòðóêòîð  Äàííûå  Ñòðîêà/ Ñòîëáåö;  ÷òîáû èçìåíèòü ðàçìåðû äèàãðàììû, ñëåäóåò ïåðåòàùèòü îäèí èç ìàðêåðîâ èçìåíåíèÿ ðàçìåðîâ, êîòîðûå ðàñïîëîæåíû íà åå ãðàíèöå;  ÷òîáû èçìåíèòü ìåñòîïîëîæåíèå äèàãðàììû íà ëèñòå, åå ñëåäóåò ïå- ðåòàùèòü â íóæíîå ìåñòî. Êàê âû óæå çíàåòå èç ñåäüìîãî êëàññà, äëÿ ôîðìàòèðîâàíèÿ îáúåêòà äèàãðàììû åãî ñíà÷àëà ñëåäóåò âûáðàòü, à ïîòîì ìîæíî:  âûáðàòü îäèí èç ñòèëåé îôîðìëåíèÿ âûäåëåííîãî îáúåêòà èç ñïèñêà ãðóïïû Ñòèëè ôèãóð âêëàäêè Ôîðìàò;  âûáðàòü îäèí èç ñòèëåé îôîðìëåíèÿ òåêñòîâîãî îáúåêòà èç ñïèñêà ãðóïïû Ñòèëè WordArt âêëàäêè Ôîðìàò;  âûáðàòü îäèí èç âèäîâ çàëèâêè, îôîðìëåíèÿ ãðàíèö, ýôôåêòîâ èç ñïèñêîâ êíîïîê Çàëèâêà ôèãóðû, Êîíòóð ôèãóðû, Ýôôåêòû äëÿ ôè- ãóð ãðóïïû Ñòèëè ôèãóð âêëàäêè Ôîðìàò;  âûïîëíèòü Ôîðìàò  Òåêóùèé ôðàãìåíò  Ôîðìàò âûäåëåííîãî ôðàãìåíòà è íà âêëàäêàõ îêíà óñòàíîâèòü íåîáõîäèìûå çíà÷åíèÿ ñâîéñòâ âûäåëåííîãî îáúåêòà;  ñïîëüçîâàòü êîìàíäû êîíòåêñòíîãî ìåíþ âûäåëåííîãî îáúåêòà. Ëèíåé÷àòûå äèàãðàììû àíàëîãè÷íû ãèñòîãðàììàì, è èñïîëüçóþòñÿ, åñëè ãîðèçîíòàëüíûå ýëåìåíòû äàííûõ íàãëÿäíåå, ÷åì âåðòèêàëüíûå. ууууууууууууууа ое ва ое в э о у еа ое ва ое в э о у еамое важное в этом пунктеамое важное в этом пунктеамое важное в этом пунктеамое важное в этом пунктеамое важное в этом пунктеамое важное в этом пунктеамое важное в этом пунктеамое важное в этом пунктеамое важное в этом пунктеамое важное в этом пунктеамое важное в этом пунктеамое важное в этом пунктеамое важное в этом пунктеамое важное в этом пунктеамое важное в этом пунктеамое важное в этом пунктеамое важное в этом пунктеамое важное в этом пунктеамое важное в этом пунктеамое важное в этом пунктеамое важное в этом пунктеамое важное в этом пунктеамое важное в этом пунктеамое важное в этом пунктеамое важное в этом пунктеамое важное в этом пунктеамое важное в этом пунктеамое важное в этом пунктеамое важное в этом пунктеамое важное в этом пунктеамое важное в этом пунктеамое важное в этом пунктеамое важное в этом пунктеамое важное в этом пунктеамое важное в этом пунктеамое важное в этом пунктеамое важное в этом пунктеамое важное в этом пунктеамое важное в этом пунктеамое важное в этом пунктеамое важное в этом пунктеамое важное в этом пунктеамое важное в этом пунктеамое важное в этом пункте
  • 246.
    2462462462462462462462462462462462462462462462462462462462462462462462462462462462462462462462462462462462462462462462462462462466 Ãëàâà 7 Ãðàôèêè öåëåñîîáðàçíîñòðîèòü, åñëè íåîáõîäèìî îòîáðàçèòü íåïðåðûâíûå äàííûå, à òàêæå äèíàìèêó èçìåíåíèÿ íåçàâèñèìûõ ìåæäó ñîáîé äàííûõ. Òî÷å÷íûå äèàãðàììû èñïîëüçóþò äëÿ ãðàôè÷åñêîãî îòîáðàæåíèÿ çàâèñè- ìûõ ìåæäó ñîáîé äàííûõ, ÷àùå âñåãî äëÿ ïîñòðîåíèÿ ãðàôèêîâ ôóíêöèé. Ñîçäàòü äèàãðàììó ìîæíî, èñïîëüçóÿ ýëåìåíòû óïðàâëåíèÿ âêëàäêè Âñòàâêà ãðóïïû Äèàãðàììû. Äëÿ âûïîëíåíèÿ îïåðàöèé ðåäàêòèðîâàíèÿ è ôîðìàòèðîâàíèÿ âûäå- ëåííîãî îáúåêòà äèàãðàìì èñïîëüçóþò ýëåìåíòû óïðàâëåíèÿ âêëàäîê Êîí- ñòðóêòîð, Ìàêåò è Ôîðìàò âðåìåííîãî ðàçäåëà Ðàáîòà ñ äèàãðàììàìè. Дайте ответы на вопросы 1. Êàêèå âû çíàåòå âèäû äèàãðàìì â Excel 2007? 2. Êàêèå îáúåêòû åñòü íà äèàãðàììå â Excel 2007? Îïèøèòå èõ. 3. Êàêèå ñâîéñòâà èìåþò îáúåêòû äèàãðàìì â Excel 2007? 4 . Êàê ñîçäàòü ëèíåé÷àòóþ äèàãðàììó? Êàêîâî åå íàçíà÷åíèå? 5 . Êàê ñîçäàòü ãðàôèê? Êàêîâî åãî íàçíà÷åíèå? 6 . Êàê ñîçäàòü òî÷å÷íóþ äèàãðàììó? Êàêîâî åå íàçíà÷åíèå? 7 . ×åì îòëè÷àåòñÿ èñïîëüçîâàíèå äèàãðàììû ãðàôèê îò èñïîëüçîâà- íèÿ òî÷å÷íîé äèàãðàììû? 8*. Êàê ìîæíî èñïîëüçîâàòü òî÷å÷íûå äèàãðàììû äëÿ ïðèáëèæåííîãî ðåøåíèÿ óðàâíåíèé? 9 . Êàêèå îïåðàöèè ðåäàêòèðîâàíèÿ äèàãðàìì âû çíàåòå? Êàê èõ âû- ïîëíÿòü? 10 . Êàêèå îïåðàöèè ôîðìàòèðîâàíèÿ äèàãðàìì âû çíàåòå? Êàê èõ âû- ïîëíÿòü? 11 . Êàê îïðåäåëèòü òèï äèàãðàììû, êîòîðûé íåîáõîäèìî ïðèìåíèòü? Выполните задание 1. Îòêðîéòå óêàçàííûé ó÷èòåëåì ôàéë (íàïðèìåð, Ãëàâà 7Ïóíêò 7.3 îáðàçåö 7.3.1.xlsx). Íà ëèñòå Ëèñò1 ïðåäñòàâëåíà òàáëèöà îñàäêîâ çà ïîñëåäíèé ìåñÿö. Ïîñòðîéòå ïî äàííûì ýòîé òàáëèöû êðóãîâóþ äèà- ãðàììó, ëèíåé÷àòóþ äèàãðàììó è ãðàôèê. Êàêàÿ èç äèàãðàìì íà- ãëÿäíåå äåìîíñòðèðóåò äàííûå? Îôîðìèòå ýòó äèàãðàììó (íàçâàíèå, ïîäïèñè äàííûõ, ôîðìàò òåêñòà, çàëèâêà è ò. ï.) è ðàçìåñòèòå åå íà îòäåëüíîì ëèñòå. Ñîõðàíèòå êíèãó â âàøåé ïàïêå â ôàéëå ñ èìåíåì çàäàíèå 7.3.1.xlsx. 2. Îòêðîéòå óêàçàííûé ó÷èòåëåì ôàéë (íàïðèìåð, Ãëàâà 7Ïóíêò 7.3 îáðàçåö 7.3.2.xlsx). Íà ëèñòå Ëèñò1 ïðåäñòàâëåíà òàáëèöà äîáû÷è ãàçà â Óêðàèíå ðàçíûìè êîìïàíèÿìè çà òðè ïîñëåäíèõ ãîäà. Ïî äàííûì ýòîé òàáëèöû ïîñòðîéòå ëèíåé÷àòóþ äèàãðàììó äîáû÷è ãàçà çà ïîñëåäíèé ãîä ðàçíûìè êîìïàíèÿìè è ãðàôèê ñóììàðíîé äîáû÷è ãàçà çà ïîñëåäíèå òðè ãîäà. Ðàçìåñòèòå äèàãðàììû íà îò- äåëüíûõ ëèñòàõ. Îôîðìèòå äèàãðàììû (íàçâàíèå, ïîäïèñè îñåé è äàííûõ, ôîðìàò òåêñòà, çàëèâêà è ò. ä.). Ñîõðàíèòå êíèãó â âàøåé ïàïêå â ôàéëå ñ èìåíåì çàäàíèå 7.3.2.xlsx. 3. Íàéäèòå â Èíòåðíåòå äàííûå î êîëè÷åñòâå íàñåëåíèÿ â âàøåì íàñå- ëåííîì ïóíêòå (èëè â Óêðàèíå) çà ïîñëåäíèå 5 ëåò. Ñîçäàéòå ýëåê-
  • 247.
    24247247247247247247247247247247247247247247247247247247247247247247247247247247247247247247247247247247247247247247247247247247 ОБРАБОТКА ЧИСЛОВЫХ ДАННЫХ òðîííóþòàáëèöó ïî ýòèì äàííûì. Ïîñòðîéòå ïî äàííûì òàáëèöû òðè äèàãðàììû: êðóãîâóþ, ëèíåé÷àòóþ è ãðàôèê. Ðàçìåñòèòå èõ íà îòäåëüíûõ ëèñòàõ è îôîðìèòå ïî ñâîåìó óñìîòðåíèþ. Ñîõðàíèòå êíèãó â âàøåé ïàïêå â ôàéëå ñ èìåíåì çàäàíèå 7.3.3.xlsx. 4. Îòêðîéòå óêàçàííûé ó÷èòåëåì ôàéë (íàïðèìåð, Ãëàâà 7Ïóíêò 7.3 îáðàçåö 7.3.4.xlsx). Íà ëèñòå Ëèñò1 ïðåäñòàâëåíà òàáëèöà ðàñòâî- ðèìîñòè íåêîòîðûõ âåùåñòâ â çàâèñèìîñòè îò òåìïåðàòóðû. Ïî- ñòðîéòå ïî äàííûì ýòîé òàáëèöû òî÷å÷íóþ äèàãðàììó ñ ãëàäêèìè ëèíèÿìè è ìàðêåðàìè. Äîáàâüòå çàãîëîâîê, ïîäïèñè îñåé è äàí- íûõ, óñòàíîâèòå îäèí èç ñòèëåé îôîðìëåíèÿ. Ñîõðàíèòå êíèãó â âàøåé ïàïêå â ôàéëå ñ èìåíåì çàäàíèå 7.3.4.xlsx. 5. Îòêðîéòå òàáëè÷íûé ïðîöåññîð Excel 2007. Íà ëèñòå Ëèñò1 ñîçäàé- òå òàáëèöó è ïîñòðîéòå ãðàôèê ôóíêöèè y  x3 –– 3x íà îòðåçêå [–3; 3] ñ øàãîì 0,2. Ñîõðàíèòå êíèãó â âàøåé ïàïêå â ôàéëå ñ èìå- íåì çàäàíèå 7.3.5.xlsx. 6. Îòêðîéòå òàáëè÷íûé ïðîöåññîð Excel 2007. Íà ëèñòå Ëèñò1 ñîçäàé- òå òàáëèöó è ïîñòðîéòå ãðàôèê ôóíêöèè íà îòðåçêå [–3; 3] ñ øàãîì 0,2. Ñîõðàíèòå êíèãó â âàøåé ïàïêå â ôàéëå ñ èìåíåì çà- äàíèå 7.3.6.xlsx. 7. Îòêðîéòå òàáëè÷íûé ïðîöåññîð Excel 2007. Íà ëèñòå Ëèñò1 ñîçäàé- òå òàáëèöó è ïîñòðîéòå ãðàôèêè ôóíêöèé y  x4 –– 2x2 è y  1//44/// x –– 0,5 íà îòðåçêå [–3; 3] ñ øàãîì 0,2 è îïðåäåëèòå ïðèáëèæåííûå çíà÷å- íèÿ êîðíåé óðàâíåíèÿ x4 –– 2x2  1/4x –– 0,5 íà ýòîì îòðåçêå. Ñîõðà- íèòå êíèãó â âàøåé ïàïêå â ôàéëå ñ èìåíåì çàäàíèå 7.3.7.xlsx. 8. Îòêðîéòå òàáëè÷íûé ïðîöåññîð Excel 2007. Âûÿñíèòå, èñïîëüçóÿ Ñïðàâêó, îñîáåííîñòè íàçíà÷åíèÿ è ïîñòðîåíèÿ ïóçûðüêîâîé è ëå- ïåñòêîâîé äèàãðàìì. Íàéäèòå â Èíòåðíåòå äíåâíèê ïîãîäû ïî âà- øåìó îáëàñòíîìó öåíòðó. Ñîçäàéòå ïî íàéäåííûì äàííûì ýëåê- òðîííóþ òàáëèöó îáëà÷íîñòè çà ïðåäûäóùèé ìåñÿö: êîëè÷åñòâî ÿñíûõ, ìàëîîáëà÷íûõ, îáëà÷íûõ è ïàñìóðíûõ äíåé. Ïîñòðîéòå ïî äàííûì ýòîé òàáëèöû ïóçûðüêîâóþ è ëåïåñòêîâóþ äèàãðàììû. Ðàçìåñòèòå äèàãðàììû ðÿäîì ïîä òàáëèöåé. Îôîðìèòå èõ ïî ñâîå- ìó óñìîòðåíèþ. Ñîõðàíèòå êíèãó â âàøåé ïàïêå â ôàéëå ñ èìåíåì çàäàíèå 7.3.8.xlsx. ÏÐÀÊÒÈ×ÅÑÊÀß ÐÀÁÎÒÀ № 15 «Использование математических, логических и статистических функций табличного процессора. Построение диаграмм» Âíèìàíèå! Ðàáîòàÿ ñ êîìïüþòåðîì, ñîáëþäàéòå ïðàâèëà áåçîïàñíîñòè è ñàíèòàðíî-ãèãèåíè÷åñêèå íîðìû. 1. Îòêðîéòå óêàçàííûé ó÷èòåëåì ôàéë (íàïðèìåð, Ãëàâà7Ïðàêòè÷å- ñêàÿ15îáðàçåö ïð15.xlsx). 2. Íà ëèñòå Ëèñò1 ïðåäñòàâëåíà òàáëèöà ïîêàçàòåëåé ñ÷åò÷èêà ýëåêòðî- ýíåðãèè çà êàæäûé ìåñÿö ïðîøëîãî ãîäà.  ÿ÷åéêå A1 íàõîäèòñÿ ñòîèìîñòü 1 êÂò·÷. Äîáàâüòå â òàáëèöó ôîðìóëû äëÿ âû÷èñëåíèÿ
  • 248.
    2482482482482482482482482482482482482482482482482482482482482482482482482482482482482482482482482482482482482482482482482482482488 Ãëàâà 7 åæåìåñÿ÷íîé ïëàòûçà ýëåêòðîýíåðãèþ, ñóììàðíîé ïëàòû çà ãîä, ñðåäíèõ åæåìåñÿ÷íûõ ðàñõîäîâ ýëåêòðîýíåðãèè. 3. Ïîñòðîéòå íà îòäåëüíîì ëèñòå ãðàôèê åæåìåñÿ÷íîé ïëàòû çà ýëåê- òðîýíåðãèþ. Äîáàâüòå íàçâàíèå äèàãðàììû, ïîäïèñè îñåé è çíà÷åíèé. Îòôîðìàòèðóéòå äèàãðàììó ïî ñâîåìó óñìîòðåíèþ. 4. Íà ëèñòå Ëèñò2 ïðåäñòàâëåíû ôàìèëèè ó÷àùèõñÿ êëàññà è èõ ðîñò. Äëÿ êàæäîãî ó÷åíèêà êëàññà îïðåäåëèòå, áîëüøå ëè åãî ðîñò ñðåäíåãî ðîñòà ïî êëàññó. 5. Ïîñòðîéòå íà îòäåëüíîì ëèñòå ëèíåé÷àòóþ äèàãðàììó ðîñòà ó÷àùèõ- ñÿ êëàññà. Äîáàâüòå íàçâàíèå äèàãðàììû, ïîäïèñè îñåé è çíà÷åíèé. Îòôîðìàòèðóéòå äèàãðàììó ïî ñâîåìó óñìîòðåíèþ. 6. Íà ëèñòå Ëèñò3 ñîñòàâòå òàáëèöó çíà÷åíèé ôóíêöèè y == x4 –– 4x íà îòðåçêå [–3; 3]. 7. Ïîñòðîéòå íà îòäåëüíîì ëèñòå ãðàôèê ýòîé ôóíêöèè, èñïîëüçóÿ òî÷å÷- íóþ äèàãðàììó. Äîáàâüòå íàçâàíèå äèàãðàììû, ïîäïèñè îñåé è çíà÷å- íèé. Îòôîðìàòèðóéòå äèàãðàììó ïî ñâîåìó óñìîòðåíèþ. 8. Ñîõðàíèòå êíèãó â ñâîåé ïàïêå â ôàéëå ñ èìåíåì ïðàêòè÷åñêàÿ 15.xlsx. 7.4. СОРТИРОВКА ДАННЫХ В ТАБЛИЦАХ.7.4. СОРТИРОВКА ДАННЫХ В ТАБЛИЦАХ. АВТОМАТИЧЕСКИЕ И РАСШИРЕННЫЕ ФИЛЬТРЫАВТОМАТИЧЕСКИЕ И РАСШИРЕННЫЕ ФИЛЬТРЫ 1. Êàêîé ïîðÿäîê ðàñïîëîæåíèÿ ñèìâîëîâ â òàáëèöå Unicode? 2. Êàêèå çíà÷åíèÿ ëîãè÷åñêèõ ôóíêöèé È, ÈËÈ â çàâèñèìîñòè îò çíà÷åíèé àðãóìåíòîâ? 3. Êàêîâî íàçíà÷åíèå ñèìâîëîâ * è ? â ìàñêàõ èìåí ôàéëîâ? СОРТИРОВКА ДАННЫХ В ЭЛЕКТРОННОЙ ТАБЛИЦЕ Äàííûå â ÿ÷åéêàõ ýëåêòðîííîé òàáëèöû ìîæíî óïîðÿäî÷èâàòü (ñîðòè- ðîâàòü), òî åñòü èçìåíÿòü ïîðÿäîê èõ ðàñïîëîæåíèÿ â ñòðîêàõ èëè ñòîëá- öàõ ïî íåêîòîðûì ïðèçíàêàì.  òàáëè÷íîì ïðîöåññîðå ìîæíî âûïîëíÿòü äâà âèäà ñîðòèðîâêè: ïî âîç- ðàñòàíèþ èëè ïî óáûâàíèþ. Ïîðÿäîê ñîðòèðîâêè çàâèñèò îò òèïà äàííûõ, îñóùåñòâëÿåòñÿ ïîñèìâîëüíî, â ïîðÿäêå ðàçìåùåíèÿ ñèìâîëîâ â êîäîâîé òàáëèöå Unicode.  Excel 2007 ñîðòèðîâêà ïî âîçðàñòàíèþ ïðîèñõîäèò ïî ñëåäóþùèì ïðàâèëàì:  åñëè â òàáëèöå íàõîäÿòñÿ äàííûå ðàçëè÷- íûõ òèïîâ, òî ïîñëå ñîðòèðîâêè îíè áóäóò ðàçìåùàòüñÿ â ñëåäóþùåì ïîðÿäêå: ÷èñëî- âûå, äàòà/âðåìÿ, òåêñòîâûå, ëîãè÷åñêèå;  ÷èñëà óïîðÿäî÷èâàþòñÿ îò íàèìåíüøåãî çíà÷åíèÿ ê íàèáîëüøåìó;  äàòû óïîðÿäî÷èâàþòñÿ îò ñàìîé ñòàðîé ê ñàìîé íîâîé;  ñíà÷àëà ðàñïîëàãàþòñÿ òåêñòû, íàïèñàí- íûå ëàòèíèöåé, çàòåì – êèðèëëèöåé; Рис. 7.12. Пример сортировки данных
  • 249.
    2492492492492492492492492492492492492492492492492492492492492492492492492492492492492492492492492492492492492492492492492492492499 ОБРАБОТКА ЧИСЛОВЫХ ДАННЫХ ñíà÷àëà ðàçìåùàþòñÿ òåêñòû, íàïèñàííûå ïðîïèñíûìè áóêâàìè, ïî- òîì – çàãëàâíûìè;  òåêñòû óïîðÿäî÷èâàþòñÿ òàê: ñíà÷àëà ñðàâíèâàþòñÿ ïåðâûå ñèìâî- ëû, â ñëó÷àå èõ ðàâåíñòâà – âòîðûå ñèìâîëû è ò. ä.;  ëîãè÷åñêîå çíà÷åíèå ËÎÆÜ ðàçìåùàåòñÿ ïåðåä çíà÷åíèåì ÈÑÒÈÍÀ;  ïóñòûå ÿ÷åéêè ðàñïîëàãàþòñÿ ïîñëåäíèìè (õîòÿ ñèìâîë Ïðîáåë â òàáëèöå Unicode ñòîèò ïåðâûì è èìååò íàèìåíüøèé êîä). Ïðè ñîðòèðîâêå ïî óáûâàíèþ ïîðÿäîê ðàñïîëîæåíèÿ áóäåò îáðàòíûì. Ïðèìåðû ðàçìåùåíèÿ çíà÷åíèé ðàçëè÷íûõ òèïîâ ïîñëå ñîðòèðîâêè ïî âîçðàñòàíèþ è ïî óáûâàíèþ ïðåäñòàâëåíû íà ðèñóíêå 7.12. Äëÿ òîãî ÷òîáû áûñòðî âûïîëíèòü ñîðòèðîâêó ñòðîê íåêîòîðîãî äèàïà- çîíà ïî çíà÷åíèÿì ïåðâîãî ñòîëáöà ýòîãî äèàïàçîíà, ñëåäóåò: 1. Âûäåëèòü íóæíûé äèàïàçîí ÿ÷ååê. 2. Âûïîëíèòü Ãëàâíàÿ  Ðåäàêòèðîâàíèå  Ñîðòèðîâêà è ôèëüòð  Ñîðòèðîâêà îò ìèíèìàëüíîãî ê ìàêñèìàëüíîìó èëè Ñîðòèðîâ- êà îò ìàêñèìàëüíîãî ê ìèíèìàëüíîìó (ðèñ. 7.13).  ðåçóëüòàòå ýòèõ äåéñòâèé ñòðîêè âû- äåëåííîãî äèàïàçîíà ìåíÿþò ñâîå ðàñïîëî- æåíèå òàê, ÷òî çíà÷åíèÿ â ïåðâîì ñòîëáöå ýòîãî äèàïàçîíà áóäóò óïîðÿäî÷åíû â âû- áðàííîì ïîðÿäêå, à äàííûå â äðóãèõ ñòîëá- öàõ áóäóò ïåðåìåùåíû âìåñòå ñ ñîîòâåò- ñòâóþùåé ñòðîêîé. Îáðàùàåì âàøå âíèìàíèå: 1. Íàçâàíèÿ êîìàíä ñîðòèðîâêè àâòîìà- òè÷åñêè ìåíÿþòñÿ â çàâèñèìîñòè îò òèïà äàííûõ, ïîäëåæàùèõ óïîðÿäî÷è- âàíèþ: äëÿ ÷èñëîâûõ ñìåøàííûõ äàííûõ – Ñîðòèðîâêà îò ìèíèìàëüíîãî ê ìàêñèìàëüíîìó èó Ñîðòèðîâêà îò ìàêñèìàëüíîãî ê ìèíèìàëüíîìó; äëÿ òåêñòîâûõ äàííûõ – Ñîðòèðîâêà îò À äî ß è Ñîðòèðîâêà îò ß äî À; äëÿ äàòû è âðåìåíè – Ñîðòèðîâêà îò ñòàðøèõ ê íîâûì è Ñîðòè- ðîâêà îò íîâûõ ê ñòàðøèì. 2. Åñëè âûïîëíÿòü ñîðòèðîâêó, âèäåëèâ äàíûå òîëüêî â îäíîì ñòîëáöå, îò- êðûâàåòñÿ îêíî Îáíàðóæåíû äàí- íûå âíå óêàçàííîãî äèàïàçîíà (ðèñ. 7.14), â êîòîðîì ïðåäëàãàåòñÿ àâòîìàòè÷åñêè ðàñøèðèòü âûäåëåí- íûé äèàïàçîí ÿ÷åååê èëè ñîðòèðî- âàòü â ïðåäåëàõ óêàçàííîãî âûäå- ëåíèÿ. Ñîðòèðîâêó â âûäåëåííîì äèàïàçîíå ìîæíî îñóùåñòâëÿòü è ïî çíà÷åíèÿì íå- ñêîëüêèõ ñòîëáöîâ. Ýòî ïðîèñõîäèò òàê:  ñíà÷àëà ñòðîêè ñîðòèðóþòñÿ ïî çíà÷åíèÿì â ïåðâîì èç óêàçàííûõ ñòîëáöîâ; Рис. 7.13. Список команд кнопки Сортировка и фильтр Рис. 7.14. Окно Обнаружены данные вне указанного диапазона
  • 250.
    2 025025025025025025025025025025025025025025025025025025025025025025025025025025025025025025025025025025025025025025025025025025050 Ãëàâà 7 çàòåìñîðòèðîâêà â êàæäîì ñëåäóþ- ùåì èç âûáðàííûõ ñòîëáöîâ ïðîèñõî- äèò ëèøü äëÿ òåõ ñòðîê, â êîòîðûõ çíà÷åíèÿ âî âñåõ ïðåäûäóùèõ óêà- çàííûõ äëÿ ñîðòèðîâêè ñòîëáöàõ ñî- âïàäàþò. Êàæäûé èç óêàçàííûõ äëÿ ñîðòè- ðîâêè ñòîëáöîâ íàçûâàþò óðîâíåì ñîð- òèðîâêè. Îáúÿñíèì òàêóþ ñîðòèðîâêó íà êîí- êðåòíîì ïðèìåðå. Íà ðèñóíêå 7.15 ïðè- âåäåí ïðèìåð òàáëèöû ãîäîâûõ îöåíîê ó÷àùèõñÿ øêîëû, à íà ðèñóíêå 7.16 ýòó æå òàáëèöó îòñîðòèðîâàíî ïî çíà÷åíè- ÿì â ÷åòûðåõ ñòîëáöàõ: Ôàìèëèÿ (îò À äî ß), Èìÿ (îò À äî ß), Ñóììà (îò íàèìåíüøåãî ê íàèáîëüøåìó) è Èí- ôîðìàòèêà (îò íàèìåíüøåãî ê íàèáîëü- øåìó). Ïðîöåññ ñîðòèðîâêè ïðîèñõîäèë òàê. Ñíà÷àëà ñòðîêè ïåðåñòàâëÿëèñü òàê, ÷òîáû äàíûå â ñòîëáöå Ôàìèëèÿ áûëè ðàñïîëîæåíû â àëôàâèòíîì ïîðÿäêå (îò À äî ß). È åñëè áû ó âñåõ ó÷àùèõñÿ ôà- ìèëèè áûëè ðàçíûå, òî áîëüøå íèêàêîé ñîðòèðîâêè ýòîé òàáëèöû íå áûëî áû. Íî òàáëèöà ñîäåðæèò òðè ãðóïïû ó÷àùèõñÿ ñ îäèíàêîâûìè ôàìèëèÿ- ìè: Áóð÷àê, Ëåâ÷óê, Øòåéí. Äàëüíåéøàÿ ñîðòèðîâêà ïðîèñõîäèò óæå ïî çíà÷åíèÿì âî âòîðîì èç âû- áðàííûõ ñòîëáöîâ (Èìÿ) è òîëüêî â ïðåäåëàõ êàæäîé èç ýòèõ òðåõ ãðóïï ñòðîê, ïî êàæäîé îòäåëüíî.  ðåçóëüòàòå ýòîãî øàãà ñîðòèðîâêè ïåðåñòà- âèëèñü (à ìîæåò è íåò) ïåðâàÿ è âòîðàÿ ñòðîêè, ïÿòàÿ è øåñòàÿ ñòðîêè, îäèííàäöàòàÿ è äâåíàäöàòàÿ ñòðîêè òàê, ÷òîáû èìåíà áûëè ðàñïîëîæåíû â àëôàâèòíîì ïîðÿäêå (îò À äî ß). Ñîðòèðîâêà ïî çíà÷åíèÿì â òðåòüåì èç âûáðàííûõ ñòîëáöîâ (Ñóììà) ïðîèñõîäèëà òîëüêî â ïðåäåëàõ ïÿòîé è øåñòîé ñòðîê, â êîòîðûõ çíà÷åíèÿ â ïåðâûõ èç äâóõ âûáðàííûõ ñòîëáöîâ ñîâïàëè (Ëåâ÷óê Àëåêñåé). Ñîðòè- ðîâêè ïî çíà÷åíèÿì â ÷åòâåðòîì èç âûáðàííûõ ñòîëáöîâ íå ïðîèñõîäèëî, ïîòîìó ÷òî íå îêàçàëîñü õîòÿ áû äâóõ ñòðîê, â êîòîðûõ çíà÷åíèÿ â ïåðâûõ èç òðåõ âûáðàííûõ äëÿ ñîðòèðîâêè ñòîëáöîâ (Ôàìèëèÿ, Èìÿ, Ñóììà) ñî- âïàëè. ×òîáû îòñîðòèðîâàòü ñòðîêè â âûäåëåííîì äèàïàçîíå ÿ÷ååê ïî çíà÷åíè- ÿì â íåñêîëüêèõ ñòîëáöàõ, ñëåäóåò: 1. Âûäåëèòü íóæíûé ñâÿçàííûé äèàïàçîí ÿ÷ååê (æåëàòåëüíî, ÷òîáû â íåãî âîøëè ïîäïèñè ñòðîê, íî ê íåìó íå äîëæíû âõîäèòü îáúåäèíåí- íûå ÿ÷åéêè). 2. Âûïîëíèòü Äàííûå  Ñîðòèðîâêà è ôèëüòð  Ñîðòèðîâêà. 3. Óñòàíîâèòü èëè èçìåíèòü çíà÷åíèÿ ïàðàìåòðîâ ñîðòèðîâêè: â ñïèñêå ïîëÿ Ñîðòèðîâàòü ïî âûáðàòü èìÿ ïåðâîãî ñòîëáöà, ïî çíà÷åíèÿì â Рис. 7.16. Диапазон ячеек, отсортиро- ванный по условиям, поданным на рисунке 7.15 Рис. 7.15. Кнопка Сортировка, диапазон ячеек для сортировки и окно Сортировка
  • 251.
    2 12512512512512512512512512512512512512512512512512512512512512512512512512512512512512512512512512512512512512512512512512512515 ОБРАБОТКА ЧИСЛОВЫХДАННЫХ êîòîðîì íóæíî îòñîðòèðîâàòü ñòðîêè, â ñïèñêå ïîëÿ Ñîðòèðîâêà ïî – Çíà÷åíèå, à â ñïèñêå ïîëÿ Ïîðÿäîê – ïîðÿäîê ñîðòèðîâêè (ðèñ. 7.15). 4. Îïðåäåëèòü óñëîâèÿ ñîðòèðîâêè ïî çíà÷åíèÿì â äðóãîì ñòîëáöå, âû- áðàâ êíîïêó Äîáàâèòü óðîâåíü èëè Êîïèðîâàòü óðîâåíü, è óñòàíî- âèòü â ïîëÿõ ñòðîêè Çàòåì çíà÷åíèÿ ïàðàìåòðîâ ñîðòèðîâêè ïî çíà- ÷åíèÿì âî âòîðîì âûáðàííîì ñòîëáöå. 5. Ïðè íåîáõîäèìîñòè ïîâòîðèòü êîìàíäó 4 íåñêîëüêî ðàç. 6. Åñëè â âûäåëåííûé äèàïàçîí âîøëà ñòðîêà çàãîëîâêà, íî îòìåòêà ôëàæêà Ìîè äàííûå ñîäåðæàò çàãîëîâêè íå óñòàíîâëåíà, óñòàíîâèòü åå (òîãäà ñòðîêà çàãîëîâêà ÍÅ ÁÓÄÅÒ ó÷èòûâàòüñÿ ïðè ñîðòèðîâêå è îñòàíåòñÿ íà ñâîåì ìåñòå). 7. Âûáðàòü êíîïêó OÊ. Сортировать можно не только строки, но и столбцы. По умолчанию в Excel устанавливается режим сортировки строк по значениям в столбцах. Для изме- нения этого режима сортировки следует в окне Сортировка выбрать кнопку Па- раметры, а затем – соответствующий переключатель в группе Сортировать. Там же можно определить, учитывать ли регистр при сортировке, то есть, раз- личать ли прописные и заглавные буквы. АВТОМАТИЧЕСКИЕ ФИЛЬТРЫ Ôèëüòðàöèÿ – ýòî âûáîð çíà÷åíèé â ÿ÷åéêàõ ýëåêòðîííîé òàáëèöû, ñîîòâåòñòâóþùèõ îïðåäåëåííûì óñëîâèÿì. Ïîñëå âûïîëíåíèÿ ôèëüòðàöèè â òàáëèöå îòîáðàæàþòñÿ òîëüêî òå ñòðî- êè, äàííûå â êîòîðûõ ñîîòâåòñòâóþò óñëîâèÿì ôèëüòðàöèè. Îñòàëüíûå – âðåìåííî ñêðûâàþòñÿ. ×òîáû óñòàíîâèòü ðåæèì ôèëüòðàöèè äàííûõ, ñëåäóåò: 1. Óñòàíîâèòü òàáëè÷íûé êóðñîð â ïðîèçâîëüíóþ ÿ÷åéêó òàáëèöû èëè âûäåëèòü íåîáõîäèìûé äèàïàçîí ÿ÷ååê. 2. Âûïîëíèòü Ãëàâíàÿ  Ðåäàêòèðîâàíèå  Ñîðòèðîâêà è ôèëüòð   Ôèëüòð (èëè Äàííûå  Ñîðòèðîâêà è ôèëüòð  Ôèëüòð). Ïîñëå âûïîëíåíèÿ ýòèõ äåéñòâèé ó ïðàâîé ãðàíèöû êàæäîé ÿ÷åéêè ïåðâîé ñòðîêè òàáëèöû èëè âûäåëåííîãî äèàïàçîíà ÿ÷ååê ïîÿâÿòñÿ êíîï- êè îòêðûòèÿ ñïèñêà êîìàíä ôèëüòðàöèè (ðèñ. 7.17).  ýòèõ ñïèñêàõ íàõîäÿòñÿ êîìàíäû ñîðòèðîâêè, ôèëüòðàöèè ïî öâåòó, à òàêæå ÷èñëîâûå è òåêñòîâûå ôèëüòðû. Ðàññìîòðèì íåêîòîðûå ïðèìåðû âûïîëíåíèÿ ôèëüòðàöèè. ×àùå âñåãî âûïîëíÿþò ôèëüòðàöèþ ïî çíà÷åíèÿì â íåêîòîðîì ñòîëáöå äàííûõ. Íàïðèìåð, ïî ïðåäñòàâëåííîé òàáëèöå îöåíîê îòîáðàçèòü ñïèñîê ó÷å- íèêîâ, êîòîðûå èìåþò ïî èíôîðìàòèêå îöåíêó 9. Äëÿ ýòîãî ñëåäóåò: 1. Îòêðûòü ñïèñîê êîìàíä ôèëüòðà- öèè â ñòîëáöå Èíôîðìàòèêà. 2. Ñíÿòü îòìåòêó ôëàæêà Âûäåëèòü âñå. Для тех, кто хочет знать больше Рис. 7.17. Диапазон ячеек после выполнения команды Фильтр
  • 252.
    2 22522522522522522522522522522522522522522522522522522522522522522522522522522522522522522522522522522522522522522522522522522525 Ãëàâà 7 3.Óñòàíîâèòü îòìåòêó ôëàæêà ó çíà÷åíèÿ 9. 4. Âûáðàòü êíîïêó ÎÊ. Ïîñëå âûïîëíåíèÿ ýòèõ äåéñòâèé â òàáëèöå áóäóò îòîáðàæåíû òîëüêî òå ñòðîêè, çíà÷åíèå â êîòîðûõ â íóæíîì ñòîëáöå ðàâíû óêàçàííûì. Âûïîëíåíèå è ðåçóëüòàò îïèñàííîãî ïðèìåðà ïðåä- ñòàâëåíû íà ðèñóíêàõ 7.18 è 7.19. Îáðàòèòå âíèìàíèå: âèä êíîïêè ôèëüòðà â ñòîëáöå Èíôîðìàòèêà íà ðè- ñóíêå 7.19 èçìåíèëñÿ íà òàêîé . Íà- ëè÷èå òàêîé êíîïêè â ÿ÷åéêå îçíà÷àåò íàëè÷èå óñòàíîâëåííîãî ôèëüòðà äëÿ äàííûõ â ýòîì ñòîëáöå òàáëèöû. Ôèëüòðàöèþ ìîæíî îñóùåñòâëÿòü â ñòîëáöå ïî íåñêîëüêèì çíà÷åíèÿì. Íà- ïðèìåð, íóæíî îòîáðàçèòü äàííûå îá ó÷åíèêàõ ñ èìåíàìè, Èâàí èëè Àëåêñåé. Äëÿ ýòîãî ñëåäóåò: 1. Îòêðûòü ñïèñîê êîìàíä ôèëüòðàöèè â ñòîëáöå Èìÿ. 2. Ñíÿòü îòìåòêó ôëàæêà Âûäåëèòü âñå. 3. Óñòàíîâèòü îòìåòêó ôëàæêà ó çíà÷åíèé Èâàí è Àëåêñåé (ðèñ. 7.20). 4. Âûáðàòü êíîïêó ÎÊ.  ðåçóëüòàòå ïîëó÷èì òàáëèöó, êîòîðàÿ ïðåäñòàâëåíà íà ðèñóíêå 7.21. Åñëè â ñòîëáöå íàõîäÿòñÿ òîëüêî ÷èñëîâûå äàííûå, òî ïî äàííûì ýòîãî ñòîëáöà ìîæíî âûïîëíÿòü ôèëüòðàöèþ ñ èñïîëüçîâàíèåì êîìàíäû ×èñëî- âûå ôèëüòðû, ïðèìåíÿÿ êîìàíäû ðàâíî, íå ðàâíî, áîëüøå, ìåíüøå, ìåæäó è ò. ï. (ðèñ. 7.22). Íàïðèìåð, íóæíî îòîáðàçèòü äàííûå î òåõ ó÷åíèêàõ, êîòîðûå èìåþò ñóììàðíûé áàëë ïî ïðåäìåòàì II 35 è JJ 40. Äëÿ ýòîãî ñëåäóåò âûïîëíèòü: Рис. 7.18. Применение фильтра по столбцу Информатика Рис. 7.19. Результат применения фильтра на рисунке 7.18 Рис. 7.20. Фильтрация по двум значениям в столбце Имя Рис. 7.21. Результат применения фильтра на рисунке 7.20 Рис. 7.22. Команды установки условий фильтрации числовых данных
  • 253.
    2 325325325325325325325325325325325325325325325325325325325325325325325325325325325325325325325325325325325325325325325325325325353 ОБРАБОТКА ЧИСЛОВЫХДАННЫХ 1. Îòêðûòü ñïèñîê êîìàíä ôèëüòðàöèè â ñòîëáöå Ñóììà. 2. Âûáðàòü ×èñëîâûå ôèëüòðû  ìåæäó. 3. Ââåñòè â ñîîòâåòñòâóþùèå ïîëÿ îêíà íå- îáõîäèìûå äàííûå – 35 è 40 (ðèñ. 7.23). 4. Âûáðàòü êíîïêó ÎÊ. Ïðèìåíèâ ôèëüòð íà ðèñóíêå 7.23, ïîëó- ÷èì òàáëèöó, êàê íà ðèñóíêå 7.24. Åùå îäèí ÷èñëîâîé ôèëüòð, êîìàíäà Ïåð- âûå 10 îòêðûâàåò îêíî Íàëîæåíèå óñëîâèÿ ïî ñïèñêó (ðèñ. 7.25), â êîòîðîì ìîæíî óñòàíîâèòü óñëîâèå ôèëüòðàöèè, ïî êîòîðîìó â òàáëèöå áóäóò îòîáðàæàòüñÿ òîëüêî òå ñòðîêè, êîòîðûå ñîäåð- æàò â äàííîì ñòîëáöå 10 (èëè äðóãîå óñòàíîâëåííîå êîëè÷åñòâî) íàèáîëü- øèõ (íàèìåíüøèõ) çíà÷åíèé. Êîìàíäà âûøå ñðåäíåãî (íèæåå ñðåäíåãî) âûïîëíÿåò ôèëüòðàöèþ, ïî êîòîðîé â òàáëèöå îòîáðàæàþòñÿ òîëüêî òå ñòðîêè, çíà÷åíèÿ â êîòîðûõ â äàííîì ñòîëáöå, áîëüøèå (ìåíüøèå) ÷åì ñðåäíåå àðèôìåòè÷åñêîå çíà÷åíèå â äàííîì ñòîëáöå. Рис. 7.24. Результат применения фильтра на рисунке 7.23 Рис. 7.25. Окно установки значения для команды Первые 10... Äëÿ òåêñòîâûõ äàííûõ ïðèìåíÿþòñÿ íåñêîëüêî èíûå êîìàíäû ôèëü- òðàöèè (ðèñ. 7.26): ðàâíî, íå ðàâíî, íà÷èíàåòñÿ ñ, çàêàí÷èâàåòñÿ íà, ñî- äåðæèò è äð. Íàïðèìåð, íóæíî îòîáðàçèòü äàííûå î òåõ ó÷åíèêàõ, ôàìèëèè êîòîðûõ íà÷èíàþòñÿ ñ áóêâû Ï. Äëÿ ýòîãî ñëåäóåò âûïîëíèòü: 1. Îòêðûòü ñïèñîê êîìàíä ôèëüòðàöèè â ñòîëáöå Ôàìèëèÿ. 2. Âûáðàòü Òåêñòîâûå ôèëüòðû  íà÷èíàåòñÿ ñ... 3. Ââåñòè â ñîîòâåòñòâóþùåå ïîëå áóêâó Ï (ðèñ. 7.27). 4. Âûáðàòü êíîïêó ÎÊ. Рис. 7.26. Команды фильтрации текстовых данных Рис. 7.27. Условие фильтрации текстов Рис. 7.23. Установка числового фильтра
  • 254.
    2 42542542542542542542542542542542542542542542542542542542542542542542542542542542542542542542542542542542542542542542542542542545 Ãëàâà 7 Ôèëüòðàöèþìîæíî âûïîëíÿòü ïîñëåäîâàòåëüíî äëÿ íåñêîëüêèõ ñòîëá- öîâ òàáëèöû. Òîãäà êàæäûé ñëåäóþùèé ôèëüòð áóäåò ïðèìåíÿòüñÿ óæå òîëüêî äëÿ òåõ ñòðîê òàáëèöû, êîòîðûå îòîáðàæàþòñÿ ïîñëå ïðèìåíåíèÿ âñåõ ïðåäûäóùèõ ôèëüòðîâ. Òî åñòü îáùåå óñëîâèå ôèëüòðàöèè – ýòî óñëîâèÿ ôèëüòðàöèè äëÿ êàæäîãî ñòîëáöà, îáúåäèíåííûå ëîãè÷åñêîé îïåðàöèåé È. Íàïðèìåð, åñëè ïðîâåñòè ôèëüòðàöèþ ïî äàííûì ñòîëáöà Ñóììà ñ óñëîâè- åì > 35, à çàòåì ïî äàííûì ñòîëáöà Èíôîðìàòèêà ñ óñëîâèåì > 8, òî îáùåå óñëîâèå ôèëüòðàöèè áóäåò òàêèì – (ñóììà áàëëîâ > 35) È (áàëë ïî èíôîð- ìàòèêå > 8). Ðåçóëüòàò òàêîé ôèëüòðàöèè ïðèâåäåí íà ðèñóíêå 7.28. Îòìåíèòü ôèëüòðàöèþ äàííûõ ìîæíî íåñêîëüêèìè ñïîñîáàìè:  âûïîëíèòü Ãëàâíàÿ  Ðåäàêòèðîâàíèå  Ñîðòèðîâêà è ôèëüòð  Î÷èñòèòü;  âûïîëíèòü êîìàíäó Ñíÿòü ôèëüòð ñ â ñïèñêå ñòîëáöà, ïî äàííûì êî- òîðîãî áûëà âûïîëíåíà ôèëüòðàöèÿ;  óñòàíîâèòü îòìåòêó ôëàæêà Âûäåëèòü âñå â ñïèñêå ñòîëáöà, ïî äàí- íûì êîòîðîãî áûëà âûïîëíåíà ôèëüòðàöèÿ, ïîñëå ÷åãî âûáðàòü êíîï- êó ÎÊ. ×òîáû âîîáùå îòìåíèòü ðåæèì, â êîòîðîì ìîæíî ïðîâîäèòü ôèëüòðà- öèþ, ñëåäóåò ïîâòîðíî âûïîëíèòü îäíó èç êîìàíä, êîòîðàÿ óñòàíàâëèâàåò ýòîò ðåæèì. Рис. 7.28. Результат последовательной фильтрации по значениям столбцов Сумма и Информатика ДОПОЛНИТЕЛЬНЫЕ ФИЛЬТРЫ Èñïîëüçîâàíèå àâòîôèëüòðîâ äàåò âîçìîæíîñòü âûïîëíèòü ôèëüòðàöèþ íå âî âñåõ ñëó÷àÿõ. Òàê, íàïðèìåð, ðàññìîòðåííûìè ñïîñîáàìè íåëüçÿ âû- ïîëíèòü ôèëüòðàöèþ ïðè óñëîâèè, êîòîðîå ÿâëÿåòñÿ îáúåäèíåíèåì óñëî- âèé ôèëüòðàöèè äâóõ ñòîëáöîâ ëîãè÷åñêîé îïåðàöèåé ÈËÈ, íàïðèìåð (ñóììà áàëëîâ áîëüøå 35) ÈËÈ (áàëë ïî èíôîðìàòèêå áîëüøå 8). Âûïîëíèòü òàêèå âèäû ôèëüòðàöèè â òàáëè÷íîì ïðîöåññîðå Excel 2007 ìîæíî ñ ïîìîùüþ ðàñøèðåííûõ ôèëüòðîâ. Äëÿ ýòîãî ñëåäóåò: 1. Ñêîïèðîâàòü èëè ââåñòè â ñâîáîäíûå ÿ÷åéêè ýëåêòðîííîé òàáëèöû íàçâàíèÿ òåõ ñòîëáöîâ, ïî êîòîðûõ áóäåò îñóùåñòâëÿòüñÿ ôèëüòðà- öèÿ (íàïðèìåð, íà ðèñóíêå 7.29 íàçâàíèÿ ñòîëáöîâ Ñóììà, Èíôîðìà- òèêà). 2. Ââåñòè â ÿ÷åéêè ïîä íàçâàíèÿìè ñòîëáöîâ óñëîâèÿ ôèëüòðàöèè. Åñëè ýòè óñëîâèÿ äîëæíû îáúåäèíÿòüñÿ ëîãè÷åñêîé îïåðàöèåé È, òî óñëî- âèÿ ôèëüòðàöèè äîëæíû ðàñïîëàãàòüñÿ â îäíîé ñòðîêå. Åñëè ëîãè÷å- ñêîé îïåðàöèåé ÈËÈ – òî â ðàçíûõ (íà ðèñóíêå 7.29 óñëîâèÿ >35, >8). 3. Âûïîëíèòü Äàííûå  Ñîðòèðîâêà è ôèëüòð  Äîïîëíèòåëüíî. 4.  îêíå Ðàñøèðåííûé ôèëüòð:
  • 255.
    225525525525525525525525525525525525525525525525525525525525525525525525525525525525525525525525525525525525525525525525525525555 ОБРАБОТКА ЧИСЛОВЫХ ДАННЫХ a)Âûáðàòü îäèí èç ïåðåêëþ÷àòåëåé äëÿ îïðåäåëåíèÿ îáëàñòè ðàñïî- ëîæåíèÿ ðåçóëüòàòà ôèëüòðàöèè (íà ðèñóíêå 7.29 – ôèëüòðîâàòü ñïèñîê íà ìåñòå). b) Ââåñòè â ïîëå Èñõîäíûé äèàïàçîí äèàïàçîí ÿ÷ååê, äàííûå â êîòî- ðîì äîëæíû ôèëüòðîâàòüñÿ (íà ðèñóíêå 7.29 – B2:H14). c) Ââåñòè â ïîëå Äèàïàçîí óñëîâèé äèàïàçîí ÿ÷ååê, â êîòîðûõ ðàñ- ïîëîæåíû íàçâàíèÿ ñòîëáöîâ è óñëîâèÿ ôèëüòðàöèè. d) Åñëè áûë âûáðàí ïåðåêëþ÷àòåëü ñêîïèðîâàòü ðåçóëüòàò â äðóãîå ìåñòî, òî ââåñòè â ñîîòâåòñòâóþùåå ïîëå äèàïàçîí ÿ÷ååê, ãäå äîë- æåí ðàçìåñòèòüñÿ ðåçóëüòàò ôèëüòðàöèè. 5. Âûáðàòü êíîïêó ÎÊ. Íà ðèñóíêå 7.30 ïðåäñòàâëåí ðåçóëüòàò ôèëüòðàöèè, âûïîëíåííîé ïî óñëîâèÿì, ïðåäñòàâëåííûì íà ðèñóíêå 7.29. Рис. 7.30. Результат фильтрации по условиям, представленным на рисунке 7.29 Рис. 7.29. Условия фильтрации и окно Расширенный фильтр
  • 256.
    2 625625625625625625625625625625625625625625625625625625625625625625625625625625625625625625625625625625625625625625625625625625656 Ãëàâà 7 ííûåâ ÿ÷åéêàõ ýëåêòðîííîé òàáëèöû ìîæíî ñîðòèðîâàòü, òî åñòü èç- òü ïîðÿäîê èõ ðàñïîëîæåíèÿ â ñòðîêàõ èëè ñòîëáöàõ ïî íåêîòîðûì ïðè- çíàêàì. Ñîðòèðîâêà ìîæåò ïðîâîäèòüñÿ ïî âîçðàñòàíèþ èëè ïî óáûâàíèþ. Äëÿ òîãî ÷òîáû áûñòðî âûïîëíèòü ñîðòèðîâêó âûäåëåííîãî ñâÿçàííîãî äèàïàçîíà ïî çíà÷åíèÿì ïåðâîãî ñòîëáöà ýòîãî äèàïàçîíà, ñëåäóåò âûïîë- íèòü Ãëàâíàÿ  Ðåäàêòèðîâàíèå  Ñîðòèðîâêà è ôèëüòð  Ñîðòèðîâ- êà îò ìèíèìàëüíîãî ê ìàêñèìàëüíîìó èëè Ñîðòèðîâêà îò ìàêñèìàëü- íîãî ê ìèíèìàëüíîìó. Ñîðòèðîâêó â âûäåëåííîì äèàïàçîíå ìîæíî îñóùåñòâëÿòü è ïî çíà÷åíè- ÿì íåñêîëüêèõ ñòîëáöîâ. Äëÿ ýòîãî ñëåäóåò âûïîëíèòü Äàííûå  Ñîð- òèðîâêà è ôèëüòð  Ñîðòèðîâêà è óñòàíîâèòü ïàðàìåòðû è óñëîâèÿ ñîðòèðîâêè â ñîîòâåòñòâóþùåì îêíå. Ïðè ýòîì ñíà÷àëà ñòðîêè ñîðòèðóþò- ñÿ ïî çíà÷åíèÿì â ïåðâîì èç óêàçàííûõ ñòîëáöîâ, à çàòåì â êàæäîì ñëåäó- þùåì èç âûáðàííûõ ñòîëáöîâ ñîðòèðîâêà ïðîèñõîäèò òîëüêî äëÿ òåõ ñòðîê, â êîòîðûõ çíà÷åíèÿ âî âñåõ ïðåäûäóùèõ óêàçàííûõ äëÿ ñîðòèðîâ- êè ñòîëáöàõ ñîâïàäàþò. Ôèëüòðàöèÿ – ýòî âûáîð çíà÷åíèé â ÿ÷åéêàõ ýëåêòðîííîé òàáëèöû, ñîîòâåòñòâóþùèõ îïðåäåëåííûì óñëîâèÿì. Ïîñëå âûïîëíåíèÿ ôèëüòðà- öèè â òàáëèöå îòîáðàæàþòñÿ òîëüêî òå ñòðîêè, äàííûå â êîòîðûõ ñîîòâåò- ñòâóþò óñëîâèÿì ôèëüòðàöèè. Îñòàëüíûå – âðåìåííî ñêðûâàþòñÿ. Äëÿ âûáîðà ðåæèìà ôèëüòðàöèè íóæíî óñòàíîâèòü òàáëè÷íûé êóðñîð â ïðîèçâîëüíóþ ÿ÷åéêó òàáëèöû èëè âûäåëèòü äèàïàçîí ÿ÷ååê è âûïîë- íèòü Ãëàâíàÿ  Ðåäàêòèðîâàíèå  Ñîðòèðîâêà è ôèëüòð  Ôèëüòð èëè Äàííûå  Ñîðòèðîâêà è ôèëüòð  Ôèëüòð. Äëÿ óñòàíîâêè óñëîâèé ôèëüòðàöèè ìîæíî èñïîëüçîâàòü ôèëüòðû ïî çíà÷åíèþ, ÷èñëîâûå è òåêñòîâûå ôèëüòðû. Ôèëüòðàöèþ ìîæíî îñóùåñòâëÿòü ïîñëåäîâàòåëüíî äëÿ íåñêîëüêèõ ñòîëáöîâ òàáëèöû. Òîãäà êàæäûé ñëåäóþùèé ôèëüòð áóäåò ïðèìåíåí òîëü- êî äëÿ òåõ ñòðîê òàáëèöû, êîòîðûå îòîáðàæàþòñÿ ïîñëå ïðèìåíåíèÿ âñåõ ïðåäûäóùèõ ôèëüòðîâ. Äëÿ îòìåíû ôèëüòðàöèè íóæíî âûïîëíèòü Äàííûå  Ñîðòèðîâêà è ôèëüòð  Î÷èñòèòü. Äëÿ âûïîëíåíèÿ ôèëüòðàöèè ïðè óñëîâèè, êîòîðîå ÿâëÿåòñÿ îáúåäèíå- íèåì óñëîâèé ôèëüòðàöèè äâóõ ñòîëáöîâ ëîãè÷åñêîé îïåðàöèåé ÈËÈ, èñ- ïîëüçóþòñÿ ðàñøèðåííûå ôèëüòðû. Äëÿ ýòîãî â ñâîáîäíûõ ÿ÷åéêàõ òàá- ëèöû íåîáõîäèìî íàïèñàòü íàçâàíèÿ ñòîëáöîâ è óñëîâèÿ ôèëüòðàöèè. Çà- òåì âûïîëíèòü Äàííûå  Ñîðòèðîâêà è ôèëüòð  Äîïîëíèòåëüíî è óñòàíîâèòü ïàðàìåòðû ôèëüòðàöèè â îêíå Ðàñøèðåííûé ôèëüòð. Дайте ответы на вопросы 1.  ÷åì çàêëþ÷àåòñÿ ñîðòèðîâêà äàííûõ â Excel 2007? 2. Êàêèå ïðàâèëà ñîðòèðîâêè äàííûõ ïî âîçðàñòàíèþ â Excel 2007? 3. Êàêèì îáðàçîì ìîæíî ïðîâåñòè áûñòðóþ ñîðòèðîâêó? 4. Êîãäà êîìàíäà Ñîðòèðîâêà îò íàèìåíüøåãî ê íàèáîëüøåìó ìåíÿ- åòñÿ íà êîìàíäó Ñîðòèðîâêà îò À äî ß? уууууууууууууууСа ое ва ое в э о у еСа ое ва ое в э о у еСамое важное в этом пунктеСамое важное в этом пунктеСамое важное в этом пунктеСамое важное в этом пунктеСамое важное в этом пунктеСамое важное в этом пунктеСамое важное в этом пунктеСамое важное в этом пунктеСамое важное в этом пунктеСамое важное в этом пунктеСамое важное в этом пунктеСамое важное в этом пунктеСамое важное в этом пунктеСамое важное в этом пунктеСамое важное в этом пунктеСамое важное в этом пунктеСамое важное в этом пунктеСамое важное в этом пунктеСамое важное в этом пунктеСамое важное в этом пунктеСамое важное в этом пунктеСамое важное в этом пунктеСамое важное в этом пунктеСамое важное в этом пунктеСамое важное в этом пунктеСамое важное в этом пунктеСамое важное в этом пунктеСамое важное в этом пунктеСамое важное в этом пунктеСамое важное в этом пунктеСамое важное в этом пунктеСамое важное в этом пунктеСамое важное в этом пунктеСамое важное в этом пунктеСамое важное в этом пунктеСамое важное в этом пунктеСамое важное в этом пунктеСамое важное в этом пунктеСамое важное в этом пунктеСамое важное в этом пунктеСамое важное в этом пунктеСамое важное в этом пунктеСа ое ва ое в это теСа ое ва ое в это теСССССС
  • 257.
    22572572572572572572572572572572572572572572572572572572572572572572572572572572572572572572572572572572572572572572572572572575 ОБРАБОТКА ЧИСЛОВЫХ ДАННЫХ 5.Êàê îñóùåñòâëÿåòñÿ ñîðòèðîâêà äàííûõ â òàáëèöàõ ïî çíà÷åíèÿì íåñêîëüêèõ ñòîëáöîâ? 6. ×òî òàêîå ôèëüòðàöèÿ? 7. Êàêèå âèäû ôèëüòðàöèè ìîæíî îñóùåñòâëÿòü äëÿ ÷èñëîâûõ äàí- íûõ; òåêñòîâûõ äàííûõ? 8. Äëÿ ÷åãî èñïîëüçóåòñÿ ðàñøèðåííûé ôèëüòð? 9. Êàê çàäàòü óñëîâèÿ äëÿ ðàñøèðåííîãî ôèëüòðà? 10.  ÷åì îòëè÷èÿ àâòîìàòè÷åñêîãî è ðàñøèðåííîãî ôèëüòðîâ? Выполните задания 1. Îòêðîéòå óêàçàííûé ó÷èòåëåì ôàéë (íàïðèìåð, Ãëàâà 7Ïóíêò 7.4îáðàçåö 7.4.1xlsx). Íà ëèñòå Ëèñò1 ïðåäñòàâëåíà òàáëèöà âûëå- òà ñàìîëåòîâ èç àýðîïîðòîâ Êèåâà. Îòñîðòèðóéòå òàáëèöó ïî âîçðàñ- òàíèþ âðåìåíè âûëåòà ñàìîëåòîâ. Íà ëèñòå Ëèñò2 óñòàíîâèòå ðå- æèì ôèëüòðàöèè. Îòîáðàçèòå äàííûå òîëüêî î ñàìîëåòàõ, âûëåòà- þùèõ èç àýðîïîðòà «Áîðèñïîëü». Ñîõðàíèòå êíèãó â âàøåé ïàïêå â ôàéëå ñ èìåíåì çàäàíèå 7.4.1.xlsx. 2. Îòêðîéòå óêàçàííûé ó÷èòåëåì ôàéë (íàïðèìåð, Ãëàâà 7Ïóíêò 7.4îáðàçåö 7.4.2.xlsx). Íà ëèñòå Ëèñò1 ïðåäñòàâëåíà òàáëèöà ðå- çóëüòàòîâ ó÷àñòèÿ ñïîðòñìåíîâ â ñîðåâíîâàíèÿõ ïî òðîåáîðüþ: ôåõ- òîâàíèå (î÷êè), áåã (âðåìÿ), ïðûæêè â âûñîòó (ì). Îòñîðòèðóéòå òàáëèöó ïî çíà÷åíèÿì â òðåõ ñòîëáöàõ: Î÷êè (ïî óáûâàíèþ), Âðåìÿ (ïî âîçðàñòàíèþ), Âûñîòà (ïî óáûâàíèþ). Íà ëèñòå Ëèñò2 óñòàíîâè- òå ðåæèì ôèëüòðàöèè. Îòîáðàçèòå äàííûå îá ó÷àñòíèêàõ, êîòîðûå íàáðàëè â ôåõòîâàíèè íå ìåíåå 40 î÷êîâ è ïðûãíóëè â âûñîòó îò 2,20 äî 2,25 ì. Ñîõðàíèòå êíèãó â âàøåé ïàïêå â ôàéëå ñ èìåíåì çàäàíèå 7.4.2.xlsx. 3. Îòêðîéòå óêàçàííûé ó÷èòåëåì ôàéë (íàïðèìåð, Ãëàâà 7Ïóíêò 7.4îáðàçåö 7.4.3.xlsx). Íà ëèñòå Ëèñò1 ïðåäñòàâëåíà òàáëèöà âû- ëåòà ñàìîëåòîâ èç àýðîïîðòîâ Êèåâà. Îòñîðòèðóéòå òàáëèöó òàê, ÷òîáû äàíûå î ñàìîëåòàõ, âûëåòàþùèõ èç îäíîãî àýðîïîðòà, øëè ïîäðÿä, äàííûå îá àýðîïîðòå íàçíà÷åíèÿ ðàçìåùàëèñü â ïîðÿäêå îò ß äî À, à âðåìÿ âûëåòà óâåëè÷èâàëîñü. Íà ëèñòå Ëèñò2 óñòàíîâèòå ðåæèì ôèëüòðàöèè. Îòîáðàçèòå äàííûå î ñàìîëåòàõ, âûëåòàþùèõ â Âàðøàâó ñ 9 äî 15 ÷àñîâ. Ñîõðàíèòå êíèãó â âàøåé ïàïêå â ôàéëå ñ èìåíåì çàäàíèå 7.4.3.xlsx. 4. Îòêðîéòå óêàçàííûé ó÷èòåëåì ôàéë (íàïðèìåð, Ãëàâà 7Ïóíêò 7.4îáðàçåö 7.4.4.xlsx). Íà ëèñòå Ëèñò1 ïðåäñòàâëåíà òàáëèöà ñ äàí- íûìè î æåñòêèõ ìàãíèòíûõ äèñêàõ. Çàäàéòå óñëîâèå ðàñøèðåííîé ôèëüòðàöèè äëÿ îòáîðà äàííûõ î ÆÌÄ, â êîòîðûõ èëè åìêîñòü áîëüøå 500 Ãáàéò, èëè öåíà ìåíüøå 1000 ãðí. Ñîõðàíèòå êíèãó â âàøåé ïàïêå â ôàéëå ñ èìåíåì çàäàíèå 7.4.4.xlsx. 5. Îòêðîéòå óêàçàííûé ó÷èòåëåì ôàéë (íàïðèìåð, Ãëàâà 7Ïóíêò 7.4îáðàçåö 7.4.5.xlsx). Íà ëèñòå Ëèñò1 ïðåäñòàâëåíà òàáëèöà ñ äàí- íûìè î TFT-ìîíèòîðàõ. Çàäàéòå óñëîâèå ðàñøèðåííîé ôèëüòðàöèè äëÿ îòáîðà äàííûõ î ìîíèòîðàõ, â êîòîðûõ èëè äèàãîíàëü áîëü- øå 19, èëè öåíà ìåíüøå 3000 ãðí. Ñîõðàíèòå êíèãó â âàøåé ïàïêå â ôàéëå ñ èìåíåì çàäàíèå 7.4.5.xlsx.
  • 258.
    2 825825825825825825825825825825825825825825825825825825825825825825825825825825825825825825825825825825825825825825825825825825858 Ãëàâà 7 7.5.ПРОМЕЖУТОЧНЫЕ ИТОГИ.7.5. ПРОМЕЖУТОЧНЫЕ ИТОГИ. УСЛОВНОЕ ФОРМАТИРОВАНИЕУСЛОВНОЕ ФОРМАТИРОВАНИЕ 1. ×òî òàêîå ñîðòèðîâêà äàííûõ â ýëåêòðîííîé òàáëèöå? Êàêèìè ñïîñîáàìè åå ìîæíî âûïîëíèòü? 2. ×òî òàêîå ôèëüòðàöèÿ äàííûõ â ýëåêòðîííîé òàáëèöå? Êàêèìè ñïîñîáàìè åå ìîæíî âûïîëíèòü? 3. ×òî òàêîå ðàñøèðåííàÿ ôèëüòðàöèÿ? Ïðèâåäèòå ïðèìåð åå èñïîëüçîâàíèÿ. ПРОМЕЖУТОЧНЫЕ ИТОГИ ×àñòî â îäíîì èëè íåñêîëüêèõ ñòîëáöàõ òàáëèöû ñîäåðæàòñÿ äàííûå, êîòîðûå ïîâòîðÿþòñÿ. Ýòî ìîãóò áûòü, íàïðèìåð, íàçâàíèÿ êðóæêîâ, êî- òîðûå ïîñåùàþò ó÷åíèêè; íàçâàíèÿ ôèðì-ïîñòàâùèêîâ, òîâàðîâ, ïóíêòîâ íàçíà÷åíèÿ äâèæåíèÿ ïîåçäîâ è äð. Íà ðèñóíêå 7.31 ïðåäñòàâëåíà òàáëèöà ñ äàííûìè î ïðîäàæå äèñêîâ ñ ôèëüìàìè â íåñêîëüêèõ ìàãàçèíàõ. Êàê ìû âèäèì, â òðåõ ñòîëáöàõ ýòîé òàáëèöû (Ìàãàçèí, Æàíð è Íà- çâàíèå) åñòü äàííûå, êîòîðûå ïîâòîðÿþòñÿ. Àíàëèçèðóÿ äàííûå ýòîé òàá- ëèöû, ìîæíî âûÿñíèòü, íàïðèìåð, ñêîëüêî ýêçåìïëÿðîâ ôèëüìîâ êàæäîãî æàíðà áûëî ïðîäàíî, êàêîé ìàãàçèí ïðîäàë áîëüøå äèñêîâ è íà êàêóþ ñóììó, ñêîëüêî ýêçåìïëÿðîâ êàæäîãî ôèëüìà è íà êàêóþ ñóììó áûëî ïðî- äàíî è ò. ï. Òàêîé àíàëèç ïîçâîëÿåò ïëàíèðîâàòü, êàêîé èç æàíðîâ èìååò Рис. 7.31. Данные о дисках и их продаже в магазинах
  • 259.
    2 925925925925925925925925925925925925925925925925925925925925925925925925925925925925925925925925925925925925925925925925925925959 ОБРАБОТКА ЧИСЛОВЫХДАННЫХ Рис. 7.32. Таблица, отсортированная по столбцу Магазин, и окно Промежуточные итоги áîëüøèé ñïðîñ, êàêèå ôèëüìû áîëåå ïîïóëÿðíû, êàêîé ìàãàçèí ðàáîòàåò ýôôåêòèâíåå è äð. ×òîáû ïîëó÷èòü îòâåòû íà ýòè è àíàëîãè÷íûå âîïðîñû, ñëåäóåò îáúåäè- íèòü äàííûå â ãðóïïû, ñîñòîÿùèå èç ïîâòîðÿþùèõñÿ çíà÷åíèé (æàíð, íà- çâàíèå ôèëüìà, ìàãàçèí) è çàòåì óæå ïðîâîäèòü íåîáõîäèìûå âû÷èñëåíèÿ (íàïðèìåð, íàõîæäåíèå ñóììû, ñðåäíåãî, íàèáîëüøåãî è ò. ä.) óæå âíóòðè êàæäîé ãðóïïû îòäåëüíî. Îäíèì èç ñïîñîáîâ âûïîëíèòü òàêèå îïåðàöèè – ÿâëÿåòñÿ íàõîæäåíèå ïðîìåæóòî÷íûõ èòîãîâ. ×òîáû íàéòè ïðîìåæóòî÷íûå èòîãè, ñëåäóåò: 1. Âûäåëèòü ÿ÷åéêè, äëÿ çíà÷åíèé êîòîðûõ áóäóò íàõîäèòüñÿ ïðîìåæó- òî÷íûå èòîãè. Íàïðèìåð, íà ðèñóíêå 7.32 ýòî äèàïàçîí À:F. 2. Âûïîëíèòü ñîðòèðîâêó âûäåëåííîãî äèàïàçîíà â òîì ñòîëáöå, ïî êî- òîðîìó íåîáõîäèìî ñãðóïïèðîâàòü äàííûå. Íàïðèìåð, ñòîëáåö  – Æàíð. 3. Âûïîëíèòü Äàííûå  Ñòðóêòóðà  Ïðîìåæóòî÷íûå èòîãè. Âûáðàòü â îêíå Ïðîìåæóòî÷íûå èòîãè (ðèñ. 7.32) â ñïèñêå ïîëÿ Îïå- ðàöèÿ òó îïåðàöèþ, êîòîðàÿ áóäåò îáðàáàòûâàòü äàííûå (Ñóììà, Êî- ëè÷åñòâî, Ñðåäíåå, Ìàêñèìóì è ò. ä.). Íàïðèìåð, íà ðèñóíêå 7.32 ýòî îïåðàöèÿ Ñóììà. 4. Óñòàíîâèòü â îêíå Ïðîìåæóòî÷íûå èòîãè â ñïèñêå ïîëÿ Äîáàâèòü èòîãè ïî îòìåòêè ôëàæêîâ ó òåõ ñòîëáöîâ, äëÿ êîòîðûõ áóäóò âû÷èñ- ëåíû ïðîìåæóòî÷íûå èòîãè. Íàïðèìåð, íà ðèñóíêå 7.32 ýòî ñòîëáöû Êîëè÷åñòâî è Ïðîäàíî. 5. Âûáðàòü êíîïêó ÎÊ. Íà ðèñóíêå 7.33 ïðåäñòàâëåí ðåçóëüòàò âûïîëíåíèÿ ýòèõ äåéñòâèé äëÿ òàáëèöû, ðàññìîòðåííîé âûøå. Äàííûå â òàáëèöå îáúåäèíåíû â ãðóïïû ïî
  • 260.
    26026026026026026026026026026026026026026026026026026026026026026026026026026026026026026026026026026026026026026026026026026026060 Ãëàâà 7 Рис. 7.33.Таблица с промежуточными итогами в поле Количество и Продано по значению столбца Жанр çíà÷åíèÿì â ñòîëáöå Æàíð è äëÿ êàæäîé ãðóïïû ñîçäàíà ñòðîêà Èòîã. Äëÿ ñòîëáöîâ Êîëè÷åñòâî è Ïðîäàíî ïîäñ÷èòàíà ñóììà ÷èñåë â êàæäîé ãðóïïå. Ïåðâîíà÷àëüíî êàæäàÿ èç ãðóïï ïîëíîñòüþ ðàñêðûòà, î ÷åì ñâèäåòåëüñòâó- þò êíîïêè ñëåâà îò êàæäîé èç íèõ. Íàïðèìåð, íà ðèñóíêå 7.33 äëÿ æàí- ðîâ Áîåâèê, Ôàíòàñòèêà. Åñëè âûáðàòü îäíó èç ýòèõ êíîïîê, òî ñîîòâåò- ñòâóþùàÿ ãðóïïà ñòðîê ñâåðíåòñÿ è áóäåò îòîáðàæàòüñÿ òîëüêî ñòðîêà Èòîã, à êíîïêà ñëåâà îò ãðóïïû ïðèìåò âèä . Íàïðèìåð, äëÿ æàíðîâ íà ðèñóí- êå 7.33 Äðàìà, Êîìåäèÿ.  ëþáîé ìîìåíò ìîæíî âûáðàòü ýòó êíîïêó è ñíîâà ðàçâåðíóòü ñîîòâåòñòâóþùóþ ãðóïïó.  ñàìîì êîíöå òàáëèöû ïîä- âåäåí îáùèé èòîã ïî êîëè÷åñòâó è ñóììå ïðîäàæ. Íàä êíîïêàìè ñâîðà÷èâàíèÿ/ðàçâîðà÷èâàíèÿ ãðóïï íàõîäÿòñÿ òðè êíîï- êè , è áûñòðîãî ñâîðà÷èâàíèÿ/ðàçâîðà÷èâàíèÿ óðîâíåé ñãðóïïè- ðîâàííîé òàáëèöû: ïåðâûé óðîâåíü – ýòî âñÿ òàáëèöà, âòîðîé – ãðóïïû, òðåòèé – ÷ëåíû ãðóïï. УСЛОВНОЕ ФОРМАТИРОВАНИЕ Åùå îäíèì ñïîñîáîì âûáðàòü â òàáëèöå çíà÷åíèÿ, êîòîðûå óäîâëåòâîðÿ- þò îïðåäåëåííûì óñëîâèÿ, åñòü òàê íàçûâàåìîå óñëîâíîå ôîðìàòèðîâà- íèå. Óñëîâíîå ôîðìàòèðîâàíèå àâòîìàòè÷åñêè èçìåíÿåò ôîðìàò ÿ÷åéêè íà çàäàííûé, åñëè âûïîëíÿåòñÿ íåêîòîðîå óñëîâèå.
  • 261.
    2612612612612612612612612612612612612612612612612612612612612612612612612612612612612612612612612612612612612612612612612612612616 ОБРАБОТКА ЧИСЛОВЫХ ДАННЫХ Íàïðèìåð,â ýëåêòðîííîì æóðíàëå êëàññà óäîáíî îáîçíà÷àòü ðàçíûìè öâå- òàìè äàííûå îá ó÷åíèêàõ, êîòîðûå èìå- þò îöåíêè íèçêîãî, ñðåäíåãî, äîñòàòî÷- íîãî è âûñîêîãî óðîâíåé. Íàïðèìåð, ÿ÷åéêè, çíà÷åíèÿ êîòîðûõ íàõîäÿòñÿ â äèàïàçîíå îò 1 äî 3, âûäåëèòü êðàñíûì öâåòîì, îöåíêè îò 4 äî 6 – çåëåíûì, îò 7 äî 9 – æåëòûì, îò 10 äî 12 – ñèíèì öâåòîì. Îáðàùàåì âàøå âíèìàíèå: â îòëè÷èå îò ôèëüòðàöèè, óñëîâíîå ôîðìàòèðîâà- íèå íå ñêðûâàåò ÿ÷åéêè, çíà÷åíèÿ â êî- òîðûõ íå óäîâëåòâîðÿþò çàäàííîìó óñ- ëîâèþ, à òîëüêî îïðåäåëåííûì îáðàçîì âûäåëÿåò â òàáëèöå òå ÿ÷åéêè, çíà÷åíèÿ â êîòîðûõ óäîâëåòâîðÿþò çàäàí- íûì óñëîâèÿì.  Excel 2007 äëÿ óñëîâíîãî ôîðìàòèðîâàíèÿ ñóùåñòâóåò ïÿòü ñïîñîáîâ âûäåëåíèÿ ÿ÷ååê, ñïèñîê êîòîðûõ îòêðûâàåòñÿ âûáîðîì êíîïêè Óñëîâíîå ôîðìàòèðîâàíèå â ãðóïïå Ñòèëè íà âêëàäêå Ãëàâíàÿ (ðèñ. 7.34): 1. Ïðàâèëà âûäåëåíèÿ ÿ÷ååê. 2. Ïðàâèëà îòáîðà ïåðâûõ è ïîñëåäíèõ çíà÷åíèé. 3. Ãèñòîãðàììû. 4. Öâåòîâûå øêàëû. 5. Íàáîðû çíà÷êîâ. Äëÿ óñòàíîâêè ïåðâûõ äâóõ âèäîâ óñëîâíîãî ôîðìàòèðîâàíèÿ, à èìåííî óñòàíîâëåíèå ïðàâèë ôîðìàòèðîâàíèÿ, ñëåäóåò: 1. Âûäåëèòü íåîáõîäèìûé äèàïàçîí ÿ÷ååê. 2. Âûïîëíèòü Ãëàâíàÿ  Ñòèëè  Óñëîâíîå ôîðìàòèðîâàíèå. 3. Âûáðàòü â ñïèñêàõ êíîïêè Óñëîâíîå ôîðìàòèðîâàíèå íóæíûé ñïî- ñîá (ðèñ. 7.34). 4. Óêàçàòü â ñïèñêå âûáðàííîãî ñïîñîáà íóæíîå ïðàâèëî ôîðìàòèðîâà- íèÿ. 5. Çàäàòü â îòêðûâøåìñÿ îêíå, óñëîâèå ôîðìàòèðîâàíèÿ è ôîðìàò, êîòî- ðûé áóäåò óñòàíîâëåí, åñëè óñëîâèå áóäåò âûïîëíÿòüñÿ (ðèñ. 7.35). Ôîðìàò ìîæíî âûáðàòü èç ñòàíäàðòíûõ èëè, âûáðàâ êîìàíäó Ïîëüçî- âàòåëüñêèé ôîðìàò, óñòàíîâèòü ñîáñòâåííûé â îêíå Ôîðìàò ÿ÷ååê. 6. Âûáðàòü êíîïêó ÎÊ. Íà ðèñóíêå 7.35 ïðåäñòàâëåíû â êà÷åñòâå ïðèìåðà îêíî ìåæäó, â êîòî- ðîì óñòàíîâëåíî óñëîâèå ôîðìàòèðîâàíèÿ ìåæäó 7 è 9, ñî ñïèñêîì ñòàí- äàðòíûõ ôîðìàòîâ, à òàêæå ïðåäâàðèòåëüíûé ïðîñìîòð âûáðàííîãî óñëîâ- íîãî ôîðìàòèðîâàíèÿ ÿ÷ååê òàáëèöû. Óñòàíîâêà óñëîâíîãî ôîðìàòèðîâàíèÿ òèïà Ãèñòîãðàììû ïðèâîäèò ê âñòàâêå â ÿ÷åéêè âûäåëåííîãî äèàïàçîíà ãèñòîãðàìì, äëèíà öâåòíîé ïîëî- ñû êîòîðûõ ïðîïîðöèîíàëüíà çíà÷åíèþ â ÿ÷åéêå (ðèñ. 7.36). Óñòàíîâêà óñëîâíîãî ôîðìàòèðîâàíèÿ òèïà Öâåòîâûå øêàëû ïðèâîäèò ê çàëèâêå â âûäåëåííîì äèàïàçîíå ÿ÷ååê ñ îäèíàêîâûìè çíà÷åíèÿìè îäíèì è òåì æå öâåòîì (ðèñ. 7.37). Рис. 7.34. Кнопка Условное формати- рование и список типов выделения ячеек
  • 262.
    2622622622622622622622622622622622622622622622622622622622622622622622622622622622622622622622622622622622622622622622622622622626 Ãëàâà 7 Рис. 7.35.Выделенный диапазон ячеек и окно между с условием форматирования и форматом из стандартного списка Рис. 7.36. Условное форматирование типа Гистограммы Рис. 7.37. Условное форматирование типа Цветовые шкалы Ìîæíî òàêæå âûáðàòü âèä óñëîâíîãî ôîðìàòèðîâàíèÿ èç ñïèñêà Íàáî- ðû çíà÷êîâ. Âî âðåìÿ òàêîãî ôîðìàòèðîâàíèÿ â ÿ÷åéêàõ âûäåëåííîãî äèà- ïàçîíà ïîÿâèòñÿ çíà÷îê èç âûáðàííîãî íàáîðà. Ïîÿâëåíèå êîíêðåòíîé
  • 263.
    26326326326326326326326326326326326326326326326326326326326326326326326326326326326326326326326326326326326326326326326326326326363 ОБРАБОТКА ЧИСЛОВЫХ ДАННЫХ ïèêòîãðàììûèç íàáîðà â ÿ÷åéêå îçíà÷àåò, ÷òî çíà÷åíèå â ýòîé ÿ÷åéêå óäîâëåòâîðÿåò óñëîâèþ, óñòàíîâëåííîìó äëÿ êàæäîãî çíà÷êà íàáîðà. Îáðàùàåì âàøå âíèìàíèå: ê îäíîìó äèàïàçîíó ìîæåò áûòü ïðèìåíåíî íåñêîëüêî ïðàâèë óñëîâíîãî ôîðìàòèðîâàíèÿ, âûïîëíåííûõ ïîñëåäîâà- òåëüíî. Äëÿ óäàëåíèÿ óñëîâíîãî ôîðìàòèðîâàíèÿ ñëåäóåò âûïîëíèòü Óñëîâíîå ôîðìàòèðîâàíèå  Óäàëèòü ïðàâèëà  Óäàëèòü ïðàâèëà èç âûäåëåí- íûõ ÿ÷ååê (èëè Óäàëèòü ïðàâèëà ñî âñåãî ëèñòà). Ïðîìåæóòî÷íûå èòîãè ïîçâîëÿþò âû÷èñëèòü íåêîòîðûå îïåðàöèè (êî- ëè÷åñòâî, ñóììà, ìàêñèìàëüíîå, ñðåäíåå) äëÿ ãðóïï ÿ÷ååê, ñîñòîÿùèõ èç ïîâòîðÿþùèõñÿ çíà÷åíèé. Ïðè ýòîì ñíà÷àëà äàííûå îáúåäèíÿþòñÿ â ãðóï- ïû, çàòåì ïðîèçâîäÿòñÿ íåîáõîäèìûå âû÷èñëåíèÿ âíóòðè êàæäîé ãðóïïû îòäåëüíî. Êíîïêà Ïðîìåæóòî÷íûå èòîãè, êîòîðàÿ óñòàíàâëèâàåò äàííûé ðåæèì âû÷èñëåíèé, íàõîäèòñÿ íà âêëàäêå Äàííûå â ãðóïïå Ñòðóêòóðà. Óñëîâíîå ôîðìàòèðîâàíèå àâòîìàòè÷åñêè èçìåíÿåò ôîðìàò ÿ÷åéêè íà çàäàííûé, åñëè âûïîëíÿåòñÿ íåêîòîðîå óñëîâèå. Ñóùåñòâóåò ïÿòü ñïîñîáîâ âûäåëåíèÿ ÿ÷ååê: Ïðàâèëà âûäåëåíèÿ ÿ÷ååê, Ïðàâèëà îòáîðà ïåðâûõ è ïîñëåäíèõ çíà÷åíèé, Ãèñòîãðàììû, Öâåòîâûå øêàëû, Íàáîðû çíà÷- êîâ. Èõ ñïèñîê îòêðûâàåòñÿ âûáîðîì êíîïêè Óñëîâíîå ôîðìàòèðîâàíèå â ãðóïïå Ñòèëè íà âêëàäêå Ãëàâíàÿ. Дайте ответы на вопросы 1. ×òî òàêîå ïðîìåæóòî÷íûå èòîãè? Êîãäà èõ öåëåñîîáðàçíî ñîçäàâàòü? 2. Êàê âû÷èñëèòü ïðîìåæóòî÷íûå èòîãè â Excel 2007? 3. Êàêèå ôóíêöèè ìîæíî âû÷èñëÿòü â ïðîìåæóòî÷íûõ èòîãàõ? 4 ×òî òàêîå óñëîâíîå ôîðìàòèðîâàíèå? Äëÿ ÷åãî îíî âûïîëíÿåòñÿ? 5. Êàêèå åñòü ñïîñîáû óñëîâíîãî ôîðìàòèðîâàíèÿ? 6. Êàê âûïîëíèòü óñëîâíîå ôîðìàòèðîâàíèå? 7. Êàê î÷èñòèòü óñëîâíîå ôîðìàòèðîâàíèå íà âñåì ëèñòå? Выполните задания 1. Îòêðîéòå óêàçàííûé ó÷èòåëåì ôàéë (íàïðèìåð, Ãëàâà 7Ïóíêò 7.5îáðàçåö 7.5.1.xlsx). Íà ëèñòå Ëèñò1 ïðåäñòàâëåíà òàáëèöà ñî çíà÷åíèÿìè ñâîéñòâ âèí÷åñòåðîâ. Âû÷èñëèòå ïðîìåæóòî÷íûå èòîãè ïî çíà÷åíèÿì â ñòîëáöå Ôèðìà. Ñîõðàíèòå êíèãó â âàøåé ïàïêå â ôàéëå ñ èìåíåì çàäàíèå 7.5.1.xlsx. 2. Îòêðîéòå óêàçàííûé ó÷èòåëåì ôàéë (íàïðèìåð, Ãëàâà 7Ïóíêò 7.5îáðàçåö 7.5.2.xlsx). Íà ëèñòå Ëèñò1 ïðåäñòàâëåíà òàáëèöà ñî çíà÷åíèÿìè ñâîéñòâ ìîíèòîðîâ. Âû÷èñëèòå ïðîìåæóòî÷íûå èòîãè ïî çíà÷åíèÿì â ñòîëáöå Äèàãîíàëü. Ñîõðàíèòå êíèãó â âàøåé ïàïêå â ôàéëå ñ èìåíåì çàäàíèå 7.5.2.xlsx. 3. Îòêðîéòå óêàçàííûé ó÷èòåëåì ôàéë (íàïðèìåð, Ãëàâà 7Ïóíêò 7.5îáðàçåö 7.5.3.xlsx). Íà ëèñòå Ëèñò1 ïðåäñòàâëåíà òàáëèöà ñ äàí- ууууууууууууууа ое ва ое в э о у еа ое ва ое в э о у еамое важное в этом пунктеамое важное в этом пунктеамое важное в этом пунктеамое важное в этом пунктеамое важное в этом пунктеамое важное в этом пунктеамое важное в этом пунктеамое важное в этом пунктеамое важное в этом пунктеамое важное в этом пунктеамое важное в этом пунктеамое важное в этом пунктеамое важное в этом пунктеамое важное в этом пунктеамое важное в этом пунктеамое важное в этом пунктеамое важное в этом пунктеамое важное в этом пунктеамое важное в этом пунктеамое важное в этом пунктеамое важное в этом пунктеамое важное в этом пунктеамое важное в этом пунктеамое важное в этом пунктеамое важное в этом пунктеамое важное в этом пунктеамое важное в этом пунктеамое важное в этом пунктеамое важное в этом пунктеамое важное в этом пунктеамое важное в этом пунктеамое важное в этом пунктеамое важное в этом пунктеамое важное в этом пунктеамое важное в этом пунктеамое важное в этом пунктеамое важное в этом пунктеамое важное в этом пунктеамое важное в этом пунктеамое важное в этом пунктеамое важное в этом пунктеамое важное в этом пунктеа ое ва ое в это теа ое ва ое в это те
  • 264.
    2642642642642642642642642642642642642642642642642642642642642642642642642642642642642642642642642642642642642642642642642642642646 Ãëàâà 7 íûìè îTFT-ìîíèòîðàõ. Çàêðàñüòå â ðîçîâûé öâåò âñå ÿ÷åéêè, â êîòîðûõ äèàãîíàëü ìîíèòîðà ìåíüøå 21. Ñîõðàíèòå êíèãó â âàøåé ïàïêå â ôàéëå ñ èìåíåì çàäàíèå 7.5.3.xlsx. 4. Îòêðîéòå óêàçàííûé ó÷èòåëåì ôàéë (íàïðèìåð, Ãëàâà 7Ïóíêò 7.5îáðàçåö 7.5.4.xlsx). Íà ëèñòå Ëèñò1 ïðåäñòàâëåíà òàáëèöà ñ äàí- íûìè î æåñòêèõ ìàãíèòíûõ äèñêàõ. Óñòàíîâèòå ñèíèé öâåò ÿ÷ååê, â êîòîðûõ åìêîñòü êýø-ïàìÿòè áîëüøå 8 Ìáàéò. Ñîõðàíèòå êíèãó â âàøåé ïàïêå â ôàéëå ñ èìåíåì çàäàíèå 7.5.4.xlsx. 5. Îòêðîéòå óêàçàííûé ó÷èòåëåì ôàéë (íàïðèìåð, Ãëàâà 7Ïóíêò 7.5îáðàçåö 7.5.5.xlsx). Íà ëèñòå Ëèñò1 ïðåäñòàâëåíà òàáëèöà ñ äàí- íûìè î òåìïåðàòóðå çà ïîñëåäíèé ìåñÿö â ã. Êèåâå. Óñòàíîâèòå óñ- ëîâíîå ôîðìàòèðîâàíèå Ãèñòîãðàììû (ñèíÿÿ ãèñòîãðàììà) äëÿ âñåõ ÷èñëîâûõ äàííûõ òàáëèöû. Ñîõðàíèòå êíèãó â âàøåé ïàïêå â ôàéëå ñ èìåíåì çàäàíèå 7.5.5.xlsx. 6. Íàéäèòå â Èíòåðíåòå äàííûå î êîëè÷åñòâå íàñåëåíèÿ â âàøåì îá- ëàñòíîì öåíòðå çà ïîñëåäíèå 5 ëåò. Íà ëèñòå Ëèñò1 ñîçäàéòå ýëåê- òðîííóþ òàáëèöó ïî ýòèì äàííûì. Óñòàíîâèòå óñëîâíîå ôîðìàòèðî- âàíèå ñ èñïîëüçîâàíèåì Íàáîðîâ çíà÷êîâ (4 ñèãíàëà ñâåòîôîðà) äëÿ äàííûõ òàáëèöû. Ñîõðàíèòå êíèãó â âàøåé ïàïêå â ôàéëå ñ èìåíåì çàäàíèå 7.5.6.xlsx. ÏÐÀÊÒÈ×ÅÑÊÀß ÐÀÁÎÒÀ № 16 «Сортировка данных в таблицах. Автоматические и расширенные фильтры. Условное форматирование» Âíèìàíèå! Ðàáîòàÿ ñ êîìïüþòåðîì, ñîáëþäàéòå ïðàâèëà áåçîïàñíîñòè è ñàíèòàðíî-ãèãèåíè÷åñêèå íîðìû. 1. Îòêðîéòå óêàçàííûé ó÷èòåëåì ôàéë (íàïðèìåð, Ãëàâà 7Ïðàêòè÷å- ñêàÿ 16îáðàçåö ïð16.xlsx). 2. Íà ëèñòå Ëèñò1 âûïîëíèòå ñîðòèðîâêó òàáëèöû ïî çíà÷åíèÿì â ñòîëá- öå Ôàìèëèÿ ïî óáûâàíèþ. 3. Íà ëèñòå Ëèñò2 âûïîëíèòå ñîðòèðîâêó òàáëèöû ïî çíà÷åíèÿì â íå- ñêîëüêèõ ñòîëáöàõ â óêàçàííîì ïîðÿäêå: Ôàìèëèÿ (ïî âîçðàñòàíèþ), Èìÿ (ïî âîçðàñòàíèþ), Ãîä ðîæäåíèÿ (ïî óáûâàíèþ). 4. Íà ëèñòå Ëèñò3 îòîáðàçèòå äàííûå îá ó÷åíèêàõ, ðîñò êîòîðûõ âûøå 1 ì 80 ñì. 5. Íà ëèñòå Ëèñò4 îòîáðàçèòå äàííûå îá ó÷åíèêàõ, êîòîðûå ïîñåùàþò êðóæêè ðèñîâàíèÿ èëè ïåíèÿ. 6. Íà ëèñòå Ëèñò5 âû÷èñëèòå ïðîìåæóòî÷íûå èòîãè ïî çíà÷åíèÿì â ñòîëáöå Âåñ ó÷åíèêîâ, êîòîðûå îïðåäåëÿþò ñðåäíèé è ìàêñèìàëüíûé âåñ. 7. Íà ëèñòå Ëèñò6 óñòàíîâèòå óñëîâíîå ôîðìàòèðîâàíèå, ÷òîáû ÿ÷åéêè, â êîòîðûõ âåñ ó÷àùèõñÿ áîëüøå 80 êã, çàêðàøèâàëèñü êðàñíûì öâå- òîì, à ÿ÷åéêè, â êîòîðûõ âåñ ó÷àùèõñÿ ìåíüøå 75 êã, – ñèíèì. 8. Ñîõðàíèòå êíèãó â âàøåé ïàïêå â ôàéëå ñ èìåíåì ïðàêòè÷åñêàÿ 16.xlsx.
  • 265.
     ýòîé ãëàâåâû óçíàåòå: îá ýòàïàõ ðåøåíèÿ çàäà÷ èç ðàçíûõ îòðàñëåé ÷åëîâå÷åñêîé äåÿòåëüíîñòè ñ èñïîëüçîâàíèåì èíôîðìàöèîííî- êîììóíèêàöèîííûõ òåõíîëîãèé î âûïîëíåíèè ó÷åáíûõ ïðîåêòîâ ïî èíôîðìàòèêå î äåéñòâèÿõ íà êàæäîì èç ýòàïîâ ðåøåíèÿ êîìïåòåíòíîñòíûõ çàäà÷ ñ èñïîëüçîâàíèåì èíôîðìàöèîííî- êîììóíèêàöèîííûõ òåõíîëîãèé î ñòðàòåãèè ïîèñêà èíôîðìàöèîííûõ ìàòåðèàëîâ
  • 266.
    26626626626626626626626626626626626626626626626626626626626626626626626626626626626626626626626626626626626626626626666 Ãëàâà 8 8.1. ЭТАПЫРЕШЕНИЯ КОМПЕТЕНТНОСТНЫХ ЗАДАЧ8.1. ЭТАПЫ РЕШЕНИЯ КОМПЕТЕНТНОСТНЫХ ЗАДАЧ 1. ×òî òàêîå êîìïåòåíòíîñòíàÿ çàäà÷à? 2. Êàêîâ àëãîðèòì ðåøåíèÿ çàäà÷ èç ðàçíûõ îáëàñòåé ÷åëîâå÷åñêîé äåÿòåëü- íîñòè? 3. Êàêèå ñðåäñòâà ìîãóò áûòü èñïîëüçîâàíû äëÿ ïðåäñòàâëåíèÿ ðåøåíèÿ êîìïåòåíòíîñòíûõ çàäà÷? ЭТАПЫ РЕШЕНИЯ КОМПЕТЕНТНОСТНЫХ ЗАДАЧ Â ñåäüìîì êëàññå âû íà÷àëè ðåøàòü çàäà÷è, êîòîðûå íàçûâàþò êîìïå- òåíòíîñòíûìè. Íàïîìíèì, ÷òî êîìïåòåíòíîñòíûìè íàçûâàþò çàäà÷è èç ðàçíûõ îáëàñòåé äåÿòåëüíîñòè ÷åëîâåêà, òðåáóþùèå îò ÷åëîâåêà óìåíèÿ èñïîëüçîâàòü ïîëó÷åííûå çíàíèÿ íà ïðàêòèêå. Èõ ñìûñë çàêëþ÷àåòñÿ â ðåøåíèè íåêîòîðîé æèçíåííîé ïðîáëåìû ñ ïðèìåíåíèåì çíàíèé, óìåíèé è íàâûêîâ, ïîëó÷åííûõ íà óðîêàõ ïî ðàçëè÷íûì ïðåäìåòàì. Çíà÷èòåëü- íàÿ ÷àñòü òàêèõ çàäà÷ íå îãðàíè÷èâàåòñÿ ïðåäìåòíîé îáëàñòüþ îäíîãî ó÷åáíîãî ïðåäìåòà, à ÿâëÿåòñÿ ìåæïðåäìåòíîé. Âû óæå çíàåòå ýòàïû ðåøåíèÿ êîìïåòåíòíîñòíûõ çàäà÷ (ðèñ. 8.1). Ðàññìîòðèì ïîäðîáíåå íàçâàííûå ýòàïû. Âûïîëíèòü ñîäåðæàòåëüíûé àíàëèç ôîðìóëèðîâêè çàäà÷è îçíà÷àåò âûäåëèòü â ôîðìóëèðîâêå äåòàëè çàäàíèÿ è ÿâíî óêàçàííûå èñõîäíûå äàííûå, îïðåäåëèòü ïîòðåáíîñòü â äðóãèõ äàííûõ, íåîáõîäèìûõ äëÿ ðåøå- íèÿ çàäà÷è, íàìåòèòü, ÷òî áóäåò ñ÷èòàòüñÿ êîíå÷íûì ðåçóëüòàòîì. Ñîäåðæàòåëüíûé àíàëèç ôîðìóëèðîâêè çàäà÷è Ïîèñê èíôîðìàöèîííûõ ìàòåðèàëîâ Ïîñòðîåíèå èíôîðìàöèîííîé ìîäåëè çàäà÷è Âûáîð ñðåäñòâ îáðàáîòêè äàííûõ Îáðàáîòêà äàííûõ Ïðåäñòàâëåíèå ðåçóëüòàòîâ ðåøåíèÿ çàäà÷è Рис. 8.1. Этапы решения компетентностных задач
  • 267.
    262672672672672672672672672672672672672672672672672672672672672672672672672672672672672672672672672672672672672672676 РЕШЕНИЕ КОМПЕТЕНТНОСТНЫХ ЗАДАЧ,ВЫПОЛНЕНИЕ УЧЕБНЫХ ПРОЕКТОВ Îñóùåñòâèòü ïîèñê èíôîðìàöèîííûõ ìàòåðèàëîâ, âûïîëíèâ äâå çàäà÷è:  Ðàçðàáîòàòü ñòðàòåãèþ ïîèñêà èíôîðìàöèîííûõ ìàòåðèàëîâ, îïðåäåëèâ:à  öåëè è çàäàíèÿ ïîèñêà;  èñòî÷íèêè, â êîòîðûõ áóäåò îñóùåñòâëÿòüñÿ ïîèñê;  êëþ÷åâûå ñëîâà;  êðèòåðèè îöåíèâàíèÿ íàéäåí- íûõ ìàòåðèàëîâ.  Îñóùåñòâèòü ïîèñê èíôîðìàöèîí- íûõ ìàòåðèàëîâ, â òîì ÷èñëå â èíòåðíåò-ðåñóðñàõ, â ñîîòâåòñòâèè ñ ðàçðàáîòàííîé ñòðàòåãèåé, ñîïîñòàâèòü ðåçóëüòàòû ïîèñêà ñ öåëüþ, îöåíèòü â ñîîòâåòñòâèè ñ êðèòåðèÿìè. Ïîñòðîèòü èíôîðìàöèîííóþ ìîäåëü çàäà÷è îçíà÷àåò ñîñòàâèòü ïëàí è îïèñàíèå ðåøåíèÿ çàäà÷è, îïðåäåëèòü ïîñëåäîâàòåëüíîñòü äåéñòâèé, êîòî- ðûå ïðèâåäóò ê âûïîëíåíèþ ïîñòàâëåííîé çàäà÷è. Âûáðàòü ñðåäñòâà îáðàáîòêè äàííûõ â çàâèñèìîñòè îò ïîñòàâëåííîé çà- äà÷è è èìåþùèõñÿ ìàòåðèàëîâ. Ñðåäñòâàìè ìîæåò áûòü òåêñòîâûé ïðîöåñ- ñîð, ãðàôè÷åñêèé ðåäàêòîð, ðåäàêòîð ïðåçåíòàöèé, òàáëè÷íûé ïðîöåññîð, ó÷åáíàÿ ñðåäà âûïîëíåíèÿ àëãîðèòìîâ, ðåäàêòîð ìóëüòèìåäèéíûõ äàííûõ è äð. Âî ìíîãèõ çàäà÷àõ ìîæåò áûòü èñïîëüçîâàíî íåñêîëüêî ñðåäñòâ. Îáðàáîòêà äàííûõ ïðåäóñìàòðèâàåò ïðèìåíåíèå âûáðàííûõ ïðîãðàìì- íûõ ñðåäñòâ äëÿ ðåàëèçàöèè ïëàíà ðåøåíèÿ çàäà÷è, îïèñàííîãî â èíôîðìà- öèîííîé ìîäåëè çàäà÷è. Íà ýòîì ýòàïå âûïîëíÿåòñÿ ñðàâíåíèå è ñîïîñòàâ- ëåíèå ñâåäåíèé, ïîëó÷åííûõ èç ðàçíûõ èñòî÷íèêîâ, èñêëþ÷åíèå íåïîäõîäÿ- ùèõ è íåñóùåñòâåííûõ ñâåäåíèé, ñòðóêòóðèðîâàíèå äàííûõ, ïîëó÷åíèå íîâûõ äàííûõ íà îñíîâå èçâåñòíûõ, ôîðìóëèðîâêà âûâîäîâ. Ïðåäñòàâèòü ðåçóëüòàòû ðåøåíèÿ çàäà÷è â ñîîòâåòñòâèè ñ àóäèòîðèåé îçíà÷àåò ðàçðàáîòàòü èòîãîâûé äîêóìåíò, â êîòîðîì îòîáðàæàåòñÿ õîä è ðå- çóëüòàòû ðåøåíèÿ çàäà÷è, è ïðåäñòàâèòü åãî àóäèòîðèè. Ïðè ýòîì ñóùå- ñòâåííûì ÿâëÿåòñÿ ó÷åò íàçíà÷åíèÿ èòîãîâîãî äîêóìåíòà, êðàòêîå è ëîãè÷- íîå èçëîæåíèå îáîáùåííûõ äàííûõ, îáîñíîâàíèå âûâîäîâ. ПРИМЕР РЕШЕНИЯ КОМПЕТЕНТНОСТНОЙ ЗАДАЧИ Âñïîìíèì ýòàïû ðåøåíèÿ êîìïåòåíòíîñòíûõ çàäà÷ íà ïðèìåðå ñëåäóþ- ùåé çàäà÷è: Âàø êëàññ ñîáèðàåòñÿ âî âðåìÿ ó÷åáíîé ïðàêòèêè ïîåõàòü íà îäíîäíåâíóþ ýêñêóðñèþ â îäèí èç îáëàñòíûõ öåíòðîâ Óêðàèíû. Öåëü ýêñêóðñèè – îçíàêîìèòüñÿ ñ ïàìÿòíûìè ìåñòàìè, ñâÿçàííûìè ñ ñîáû- òèÿìè, êîòîðûå èçó÷àëèñü â êóðñå èñòîðèè Óêðàèíû â 8 êëàññå. ×òîáû âûáðàòü ãîðîä äëÿ ïîåçäêè, äîãîâîðèëèñü âûÿñíèòü, êàêèå ïàìÿòíûå ìå- ñòà èçó÷åííîãî ïåðèîäà èñòîðèè Óêðàèíû ìîæíî óâèäåòü â êàæäîì ãîðî- äå, è ðàçðàáîòàòü ìàðøðóòû ïåøåõîäíûõ ýêñêóðñèé. Ìàðøðóò ìîæåò áûòü äîïîëíåí ïîñåùåíèåì äîñòîïðèìå÷àòåëüíîñòåé, ñâÿçàííûõ ñ âûäà- þùèìèñÿ ëè÷íîñòÿìè, èçâåñòíûìè èç êóðñà èñòîðèè Óêðàèíû èëè óêðà- èíñêîé ëèòåðàòóðû. Êàæäûé ó÷àùèéñÿ êëàññà ñîáèðàåò ñâåäåíèÿ îá îä- íîì èç ãîðîäîâ. Ïîñëå îáñóæäåíèÿ â êëàññå íàéäåííûõ ñâåäåíèé áóäåò âû- áðàí ãîðîä ïðîâåäåíèÿ ýêñêóðñèè. Âàì ïîðó÷èëè ñîáðàòü ñâåäåíèÿ î ãîðîäå Ïîëòàâå. Äëÿ óäîáñòâà âûïîëíåíèÿ çàäàíèÿ âàì ïðåäîñòàâëåí ôàéë ñ êàðòîé Ïîëòàâû (ðèñ. 8.2). Ñòðàòåãèÿ (äðåâíåãðå÷. στρατηγία – èñêóññòâî ïîëêîâîäöà) – îáùèé, íåäåòàëèçèðîâàííûé ïëàí íåêîòî- ðîé äåÿòåëüíîñòè, îõâàòûâàþùèé ïðîäîëæèòåëüíûé ïåðèîä; ñïîñîá äîñòèæåíèÿ ñëîæíîé öåëè.
  • 268.
    26826826826826826826826826826826826826826826826826826826826826826826826826826826826826826826826826826826826826826826868 Ãëàâà 8 Рис. 8.2.Карта Полтавы 1. Âî âðåìÿ ñîäåðæàòåëüíîãî àíàëèçà ôîðìóëèðîâêè çàäà÷è ñëåäóåò âû- ÿñíèòü: a) ×òî íåîáõîäèìî ïîëó÷èòü êàê ðåøåíèå çàäà÷è? Ïðîëîæèòü íà êàðòå ìàðøðóò ýêñêóðñèè ïî ãîðîäó Ïîëòàâå. Îáåñïå÷èòü äëèòåëüíîñòü ýêñêóðñèè íà ïðîëîæåííîì ìàðøðóòå, ïîäõîäÿùóþ äëÿ îäíîäíåâíîé ïîåçäêè. Ïðåäñòàâèòü èñòîðè÷åñêèå ïàìÿòêè íà ìàðøðóòå. b) Êàêèå äàííûå, íåîáõîäèìûå äëÿ ðåøåíèÿ çàäà÷è, åñòü â óñëîâèè? Ìåñòà, âûáðàííûå äëÿ ýêñêóðñèè, äîëæíû êàñàòüñÿ ñîáûòèé, êî- òîðûå èçó÷àëèñü â êóðñå èñòîðèè Óêðàèíû â 8 êëàññå (Óêðàèíà â XVI–XVIII ââ.), è èñòîðè÷åñêèõ ëèö, èçâåñòíûõ èç èñòîðèè Óêðàèíû èëè óêðàèíñêîé ëèòåðàòóðû. Äëèòåëüíîñòü ïåøåõîäíîé ýêñêóðñèè äîëæíà áûòü â ïðåäåëàõ îä- íîãî äíÿ. c) Êàêèå äàííûå íåîáõîäèìî íàéòè èëè âñïîìíèòü èç ðàíåå èçó÷åí- íîãî äëÿ ðåøåíèÿ çàäà÷è? Êàêèå ñîáûòèÿ èç èñòîðèè Óêðàèíû XVI–XVIII ââ. è èñòîðè÷å- ñêèå ëè÷íîñòè ñâÿçàíû ñ Ïîëòàâîé? (Ïîëòàâñêàÿ áèòâà 1709 ã. – ïî äàííûì èç ó÷åáíèêà èñòîðèè Óêðàèíû äëÿ 8 êëàññà; Ã. Ñêîâî- ðîäà, Ò. Øåâ÷åíêî, Ì. ×óðàé, È. Êîòëÿðåâñêèé – ïî äàííûì ó÷åá- íèêîâ èñòîðèè Óêðàèíû è óêðàèíñêîé ëèòåðàòóðû). Êàêèå äîñòîïðèìå÷àòåëüíîñòè â ñîâðåìåííîé Ïîëòàâå ñâÿçàíû ñ èñòîðè÷åñêèìè ñîáûòèÿìè è ëè÷íîñòÿìè? Êàêèå äîñòîïðèìå÷àòåëüíîñòè, ñâÿçàííûå ñ èñòîðè÷åñêèìè ñî- áûòèÿìè è ëè÷íîñòÿìè, ìîæíî ïîñåòèòü â òå÷åíèå îäíîäíåâíîé ïåøåõîäíîé ýêñêóðñèè?
  • 269.
    26926926926926926926926926926926926926926926926926926926926926926926926926926926926926926926926926926926926926926926969 РЕШЕНИЕ КОМПЕТЕНТНОСТНЫХ ЗАДАЧ,ВЫПОЛНЕНИЕ УЧЕБНЫХ ПРОЕКТОВ 2. Ïîèñê èíôîðìàöèîííûõ ìàòåðèàëîâ íåîáõîäèìî âûïîëíèòü äëÿ íà- õîæäåíèÿ ñâåäåíèé î ïàìÿòíûõ ìåñòàõ è èõ ðàñïîëîæåíèè íà òåððè- òîðèè Ïîëòàâû. a) Îïðåäåëèì ñòðàòåãèþ ïîèñêà: Öåëü ïîèñêà: ïîëó÷èòü îïèñàíèå è äàííûå î ðàñïîëîæåíèè â Ïîëòàâå ïàìÿòíûõ ìåñò, ñâÿçàííûõ ñ èñòîðè÷åñêèìè ñîáûòèÿìè â Óêðàèíå XVI–XVIII ââ. è èñòîðè÷åñêèìè ëè÷íîñòÿìè. Çàäàíèå ïîèñêà: íàéòè òåêñòû ñ îïèñàíèåì äîñòîïðèìå÷àòåëü- íîñòåé, èõ àäðåñà, ôîòîãðàôèè, êàðòû ñ îáîçíà÷åííûìè ìåñòàìè ðàñïîëîæåíèÿ äîñòîïðèìå÷àòåëüíîñòåé. Èñòî÷íèêè ïîèñêà ñïèñêà èñòîðè÷åñêèõ äîñòîïðèìå÷àòåëüíîñòåé: ïå÷àòíûå ýíöèêëîïåäèè, ñïðàâî÷íèêè, ïóòåâîäèòåëè, Èíòåðíåò. Ñâåäåíèÿ îá èñòîðè÷åñêèõ äîñòîïðèìå÷àòåëüíîñòÿõ ìîãóò áûòü ïî- ëó÷åíû êàê ñ îôèöèàëüíûõ ñàéòîâ ãîðîäà, åãî ìóçååâ, ãàëåðåé, òàê è ñ ñàéòîâ ýíöèêëîïåäèé, òóðèñòè÷åñêèõ ôèðì, ëè÷íûõ ñàé- òîâ è áëîãîâ ïîëüçîâàòåëåé, ïîñåùàâøèõ Ïîëòàâó. Êëþ÷åâûå ñëîâà äëÿ ïîèñêà ñâåäåíèé îá èñòîðè÷åñêèõ äîñòîïðè- ìå÷àòåëüíîñòÿõ: Ïîëòàâà XVI–XVIII ââ.; èñòîðè÷åñêèå ìåñòà Ïîëòàâû; èñòîðè÷åñêèå ëè÷íîñòè Ïîëòàâû; ëèòåðàòóðíàÿ Ïîëòàâùèíà; ýêñêóðñèÿ â Ïîëòàâó; ïàìÿòíèêè Ïîëòàâñêîé áèòâû; ìóçåé Ïîëòàâñêîé áèòâû. Êðèòåðèè îöåíèâàíèÿ íàéäåííûõ ìàòåðèàëîâ: ìàòåðèàëû äîëæíû áûòü àêòóàëüíûìè, íå óñòàðåâøèìè; äîëæíà ñóùåñòâîâàòü âîçìîæíîñòü ïðîâåðèòü íàéäåííûå äàí- íûå ïî äàííûì èç äðóãèõ èñòî÷íèêîâ; èçîáðàæåíèÿ äîëæíû áûòü êà÷åñòâåííûìè. b)  ðåçóëüòàòå ïîèñêà è îöåíêè íàéäåííûõ ðåñóðñîâ áûëè ïîëó÷åíû ñëåäóþùèå ñâåäåíèÿ:  Ïîëòàâå ñ ñîáûòèÿìè XVI–XVIII ââ. ñâÿçàíû ñëåäóþùèå äîñòî- ïðèìå÷àòåëüíîñòè: Ãîñóäàðñòâåííûé èñòîðèêî-êóëüòóðíûé çàïîâåäíèê «Ïîëå Ïîë- òàâñêîé áèòâû» (battle-poltava.org); Ìóçåé èñòîðèè Ïîëòàâñêîé áèòâû (tourism.poltava.ua/muzei/ Muzej_istorii_Poltavskoi_bitvi); èñòîðè÷åñêèå ïàìÿòíèêè íà òåððèòîðèè ãîðîäà Ïîëòàâû çà ïðå- äåëàìè çàïîâåäíèêà «Ïîëå Ïîëòàâñêîé áèòâû» (histpol.pl.ua/ru/ poltava-istoricheskie-ocherki/poltavskaya-bitva-i-ejo-pamyatniki). Ñ èñòîðè÷åñêèìè ëè÷íîñòÿìè íà òåððèòîðèè ãîðîäà Ïîëòàâû ñâÿ- çàíû òàêèå äîñòîïðèìå÷àòåëüíîñòè: ìåìîðèàëüíûé ìóçåé-óñàäüáà È. Êîòëÿðåâñêîãî; ïàìÿòíèêè Ò. Øåâ÷åíêî, Ì. ×óðàé, È. Êîòëÿðåâñêîìó. 3. Ïîñëå àíàëèçà íàéäåííûõ ìàòåðèàëîâ ìîæíî ñîñòàâèòü ñëîâåñíóþ èíôîðìàöèîííóþ ìîäåëü çàäà÷è: Áîëüøèíñòâî èñòîðè÷åñêèõ ïàìÿòíèêîâ Ïîëòàâû, ñâÿçàííûõ ñ ñî- áûòèÿìè XVI–XVIII ââ., ðàñïîëîæåíû íà òåððèòîðèè Ãîñóäàðñòâåí-
  • 270.
    2 02702702702702702702702702702702702702702702702702702702702702702702702702702702702702702702702702702702702702702700 Ãëàâà 8 íîãîèñòîðèêî-êóëüòóðíîãî çàïîâåäíèêà «Ïîëå Ïîëòàâñêîé áèòâû» è ðÿäîì ñ Ìóçååì èñòîðèè Ïîëòàâñêîé áèòâû íà ñåâåðíîé îêðàèíå ãîðî- äà. Ýòî äåñÿòü ãðàíèòíûõ îáåëèñêîâ íà ìåñòå áûâøèõ ðåäóòîâ, ïàìÿò- íèê øâåäàì îò ðóññêèõ, øâåäàì îò øâåäîâ, Ñàìïñîíèåâñêàÿ öåðêîâü è äð. Ýêñêóðñèþ ïî çàïîâåäíèêó ìîæíî çàêàçàòü â Ìóçåå èñòîðèè Ïîëòàâñêîé áèòâû.  öåíòðå ãîðîäà ìîæåò áûòü ïðîâåäåíà ïåøåõîäíàÿ ýêñêóðñèÿ, ìàðøðóò êîòîðîé íà÷èíàåòñÿ ó ìîíóìåíòà Ñëàâû, ïðîõîäèò ìèìî Ïà- ìÿòíèêà ïîãèáøèì óêðàèíñêèì êàçàêàì, Ñïàññêîé öåðêâè, ïàìÿòíè- êà Ò. Øåâ÷åíêî, ìóçåÿ-óñàäüáû È. Êîòëÿðåâñêîãî è çàâåðøàåòñÿ ó Áåëîé àëüòàíêè, îòêóäà îòêðûâàåòñÿ ïàíîðàìà íà Êðåñòîâîçäâèæåí- ñêèé ìîíàñòûðü. Ðàññòîÿíèå îò ïåðâîé äî ïîñëåäíåé òî÷êè ìàðøðóòà ñîñòàâëÿåò îêîëî 2 êì, ÷òî ñîîòâåòñòâóåò óñëîâèþ ïåøåõîäíîé îäíîäíåâíîé ýêñêóðñèè. 4. Äëÿ ïðåäñòàâëåíèÿ ðåçóëüòàòîâ ðåøåíèÿ çàäà÷è ñëåäóåò îïðåäåëèòü, êàêèå ñðåäñòâà äëÿ ýòîãî ìîãóò áûòü èñïîëüçîâàíû. Ïðîëîæèòü ìàðøðóò ïåøåõîäíîé ýêñêóðñèè íà êàðòå ìîæíî â ñðåäå ãðàôè÷åñêîãî ðåäàêòîðà. Äëÿ ïðåäñòàâëåíèÿ ïàìÿòíûõ ìåñò íà ìàðø- ðóòå ìîæåò áûòü èñïîëüçîâàí ðåäàêòîð ïðåçåíòàöèé, òåêñòîâûé ïðî- öåññîð èëè ðåäàêòîð âèäåî. 5. Îáðàáîòêà äàííûõ, òî åñòü ñîçäàíèå èòîãîâûõ äîêóìåíòîâ, áóäåò âû- ïîëíÿòüñÿ â çàâèñèìîñòè îò âûáðàííûõ ïðîãðàìì. 6. Îäèí èç âàðèàíòîâ ïðåäñòàâëåíèÿ ðåçóëüòàòîâ ðåøåíèÿ çàäà÷è ïðè- âåäåí íà ðèñóíêàõ 8.3 è 8.4. Рис. 8.3. Пример презентации с описанием исторических памятников Полтавы
  • 271.
    2 1271271271271271271271271271271271271271271271271271271271271271271271271271271271271271271271271271271271271271271 РЕШЕНИЕ КОМПЕТЕНТНОСТНЫХЗАДАЧ, ВЫПОЛНЕНИЕ УЧЕБНЫХ ПРОЕКТОВ Ìîíóìåíò Ñëàâû Êðåñòîâîçäâèæåíñêèé ïîëòàâñêèé ìîíàñòûðü Ïàìÿòíèê ïî- ãèáøèì óêðàèí- ñêèì êàçàêàì Ïàìÿòíèê Ò. Øåâ÷åíêî Ìóçåé-óñàäüáà È. Êîòëÿðåâñêîãî Áåëàÿ àëüòàíêà Ñïàññêàÿ öåðêîâü Рис. 8.4. Пример карты с маршрутом по памятным местам Полтавы ðåøåíèè çàäà÷ ñëåäóåò ïðèäåðæèâàòüñÿ ñëåäóþùèõ ýòàïîâ: 1. Ñîäåðæàòåëüíûé àíàëèç ôîðìóëèðîâêè çàäà÷è. 2. Ïîèñê íåîáõîäèìûõ ìàòåðèàëîâ è ñâåäåíèé. 3. Ïîñòðîåíèå èíôîðìàöèîííîé ìîäåëè çàäà÷è. 4. Âûáîð ñðåäñòâ îáðàáîòêè äàííûõ. 5. Îáðàáîòêà äàííûõ. 6. Ïðåäñòàâëåíèå ðåçóëüòàòîâ ðåøåíèÿ çàäà÷è. Ðàçðàáîòêà ñòðàòåãèè ïîèñêà èíôîðìàöèîííûõ ìàòåðèàëîâ çàêëþ÷àåò- ñÿ â îïðåäåëåíèè:  öåëè è çàäàíèé ïîèñêà;  èñòî÷íèêîâ, â êîòîðûõ áóäåò îñóùåñòâëÿòüñÿ ïîèñê;  êëþ÷åâûõ ñëîâ;  êðèòåðèåâ îöåíèâàíèÿ íàéäåííûõ ìàòåðèàëîâ. Дайте ответы на вопросы 1. ×òî òàêîå êîìïåòåíòíîñòíàÿ çàäà÷à? 2. Êàêèå ýòàïû ðåøåíèÿ êîìïåòåíòíîñòíûõ çàäà÷? 3. Êàêèå äåéñòâèÿ âûïîëíÿþò íà ýòàïå ñîäåðæàòåëüíîãî àíàëèçà ôîð- ìóëèðîâêè çàäà÷è? 4. Íà îñíîâàíèè ÷åãî îïðåäåëÿþò, êàêèå ìàòåðèàëû è ñâåäåíèÿ íåîá- õîäèìû äëÿ ðåøåíèÿ çàäà÷è? 5.  ÷åì çàêëþ÷àåòñÿ ðàçðàáîòêà ñòðàòåãèè ïîèñêà èíôîðìàöèîííûõ ìàòåðèàëîâ? ууууууууууууууа ое ва ое в э о у еа ое ва ое в э о у еамое важное в этом пунктеамое важное в этом пунктеамое важное в этом пунктеамое важное в этом пунктеамое важное в этом пунктеамое важное в этом пунктеамое важное в этом пунктеамое важное в этом пунктеамое важное в этом пунктеамое важное в этом пунктеамое важное в этом пунктеамое важное в этом пунктеамое важное в этом пунктеамое важное в этом пунктеамое важное в этом пунктеамое важное в этом пунктеамое важное в этом пунктеамое важное в этом пунктеамое важное в этом пунктеамое важное в этом пунктеамое важное в этом пунктеамое важное в этом пунктеамое важное в этом пунктеамое важное в этом пунктеамое важное в этом пунктеамое важное в этом пунктеамое важное в этом пунктеамое важное в этом пунктеамое важное в этом пунктеамое важное в этом пунктеамое важное в этом пунктеамое важное в этом пунктеамое важное в этом пунктеамое важное в этом пунктеамое важное в этом пунктеамое важное в этом пунктеамое важное в этом пунктеамое важное в этом пунктеамое важное в этом пунктеамое важное в этом пунктеамое важное в этом пунктеамое важное в этом пунктеа ое ва ое в это теа ое ва ое в это те
  • 272.
    2 2272272272272272272272272272272272272272272272272272272272272272272272272272272272272272272272272272272272272272272 Ãëàâà 8 6. êàêèõ ôîðìàõ ìîæåò áûòü ïðåäñòàâëåíà èíôîðìàöèîííàÿ ìîäåëü çàäà÷è? 7. Êàêèå äåéñòâèÿ âûïîëíÿþò íà ýòàïå îáðàáîòêè äàííûõ? 8. Îò ÷åãî çàâèñèò âèä ïðåäñòàâëåíèÿ ðåçóëüòàòîâ ðåøåíèÿ çàäà÷è? 9. Êàêèå ñðåäñòâà îáðàáîòêè äàííûõ ñ èñïîëüçîâàíèåì êîìïüþòåðîâ âû èçó÷èëè â âîñüìîì êëàññå? Выполните задания 1. Ïîñòðîéòå ñõåìó ìàðøðóòà ýêñêóðñèè è îïèñàíèå èñòîðè÷åñêèõ ïà- ìÿòíèêîâ Ïîëòàâû ïî îáðàçöó íà ðèñóíêå 8.3 (òåêñòîâûå è ôîòî- ìàòåðèàëû íàõîäÿòñÿ â ïàïêå Ãëàâà 8Ïóíêò 8.1Çàäàíèå 8.1.1) ñ èñïîëüçîâàíèåì: a) ãðàôè÷åñêîãî ðåäàêòîðà, íàïðèìåð Paint, è ðåäàêòîðà ïðåçåíòà- öèé, íàïðèìåð PowerPoint; b) òåêñòîâîãî ïðîöåññîðà, íàïðèìåð Word, äëÿ èçîáðàæåíèÿ ñõåìû ìàðøðóòà ýêñêóðñèè è ðåäàêòîðà âèäåî äëÿ ñîçäàíèÿ âèäåîñþ- æåòà îá èñòîðè÷åñêèõ äîñòîïðèìå÷àòåëüíîñòÿõ; c) ñðåäû èñïîëíåíèÿ àëãîðèòìîâ, íàïðèìåð Scratch, äëÿ ñîçäàíèÿ àíèìàöèè äâèæåíèÿ óêàçàòåëÿ âäîëü ìàðøðóòà ýêñêóðñèè è òåêñòîâîãî ïðîöåññîðà, íàïðèìåð Word, äëÿ îïèñàíèÿ äîñòîïðè- ìå÷àòåëüíîñòåé. 2. Ïîñòðîéòå ñõåìó ìàðøðóòà îäíîäíåâíîé ïåøåõîäíîé ýêñêóðñèè è ñîñòàâüòå îïèñàíèå ïàìÿòíûõ ìåñò, ñâÿçàííûõ ñ ñîáûòèÿìè èç èñòîðèè Óêðàèíû XVI–XVIII ââ. è âûäàþùèìèñÿ èñòîðè÷åñêèìè ëè÷íîñòÿìè â âàøåì îáëàñòíîì öåíòðå. Ðàñ÷åò äëèíû ìàðøðóòà âûïîëíèòå â òàáëè÷íîì ïðîöåññîðå. Äðóãèå ñðåäñòâà îáðàáîòêè äàííûõ âûáåðèòå ñàìîñòîÿòåëüíî. 3. Ïîñòðîéòå ñõåìó ìàðøðóòà îäíîäíåâíîé ïåøåõîäíîé ýêñêóðñèè è ñî- ñòàâüòå îïèñàíèå ïàìÿòíûõ ìåñò, ñâÿçàííûõ ñ ñîáûòèÿìè èç èñòîðèè Óêðàèíû XVI–XVIII ââ. è âûäàþùèìèñÿ èñòîðè÷åñêèìè ëè÷íîñòÿìè â ëþáîì îáëàñòíîì öåíòðå Óêðàèíû ïî âàøåìó âûáîðó. Ðàññ÷èòàéòå ñòîèìîñòü ýêñêóðñèè, âêëþ÷àÿ ïðîåçä, ïèòàíèå, çàêàç ïëàòíûõ ýêñ- êóðñèé. Ðàñ÷åòû ñòîèìîñòè âûïîëíèòå â òàáëè÷íîì ïðîöåññîðå, äðó- ãèå ñðåäñòâà îáðàáîòêè äàííûõ âûáåðèòå ñàìîñòîÿòåëüíî. 4. Íàéäèòå ñâåäåíèÿ è ñîçäàéòå ïàìÿòêó äëÿ óðîêîâ òðóäîâîãî îáó÷å- íèÿ: â òåêñòîâîì ïðîöåññîðå – êàê âûáèðàòü ðåæèì ñòèðêè îäåæäû â çàâèñèìîñòè îò îáîçíà÷åíèé, ïðèâåäåííûõ íà îäåæäå; â ðåäàêòîðå ïðåçåíòàöèé – êàê âûáèðàòü ðåæèì ãëàæêè îäåæäû â çàâèñèìîñòè îò òêàíè, èç êîòîðîé èçãîòîâëåíà îäåæäà, è îáîçíà÷åíèé, ïðèâåäåí- íûõ íà îäåæäå. 5. Íàéäèòå ñâåäåíèÿ è ñîçäàéòå ïðåçåíòàöèþ äëÿ óðîêà ãåîãðàôèè, â êîòîðîé ðàññêàæèòå îá îñîáåííîñòÿõ ðàññåëåíèÿ æèòåëåé Óêðàèíû ïî ðàçíûì îáëàñòÿì. Äèàãðàììû ðàññåëåíèÿ âûïîëíèòå â òàáëè÷- íîì ïðîöåññîðå. 6. Íàéäèòå ðåöåïòû è ôîòîãðàôèè áëþä, êîòîðûå ãîòîâÿò â ðàçíûõ ñòðà- íàõ ê ïðàçäíèêó Ïàñõè. Ñîçäàéòå â òåêñòîâîì ïðîöåññîðå ïîäáîðêó ïðàçäíè÷íûõ áëþä äëÿ èñïîëüçîâàíèÿ íà óðîêàõ òðóäîâîãî îáó÷åíèÿ.
  • 273.
    2 32732732732732732732732732732732732732732732732732732732732732732732732732732732732732732732732732732732732732732733 РЕШЕНИЕ КОМПЕТЕНТНОСТНЫХЗАДАЧ, ВЫПОЛНЕНИЕ УЧЕБНЫХ ПРОЕКТОВ Ñîñòàâüòå ïðîãðàììó, íàïðèìåð â ñðåäå Lazarus, äëÿ âû÷èñëåíèÿ ñòî- èìîñòè òðàäèöèîííîé óêðàèíñêîé ïàñõàëüíîé êîðçèíû. 7. Íàéäèòå ðåöåïòû ïàñõàëüíîãî êóëè÷à. Ñîçäàéòå âèäåîóðîê ïî ïðè- ãîòîâëåíèþ ïàñõè ïî îäíîìó èç ðåöåïòîâ.  òàáëè÷íîì ïðîöåññîðå âû÷èñëèòå ñòîèìîñòü ïðîäóêòîâ äëÿ ïðèãîòîâëåíèÿ ïàñõè ïî âû- áðàííîìó ðåöåïòó. 8. Âû ïëàíèðóåòå êëàññîì ïîéòè â ïîõîä â ëåñ. Íàéäèòå ñâåäåíèÿ î ñïîñîáàõ îðèåíòèðîâàíèÿ â ëåñó áåç êîìïàñà è ïðèåìû âûæèâàíèÿ â ñëîæíûõ ïîãîäíûõ óñëîâèÿõ. Ñîçäàéòå â òåêñòîâîì ïðîöåññîðå ïàìÿòêó ñ íàéäåííûìè ñâåäåíèÿìè.  òàáëè÷íîì ïðîöåññîðå âû- ïîëíèòå ðàñ÷åòû êîëè÷åñòâà ïèòüåâîé âîäû, íåîáõîäèìîé äëÿ ïî- õîäà â çàâèñèìîñòè îò åãî ïðîäîëæèòåëüíîñòè è êîëè÷åñòâà ó÷àñò- íèêîâ, à òàêæå ñòîèìîñòè ïîêóïêè íóæíîãî êîëè÷åñòâà âîäû â çà- âèñèìîñòè îò åìêîñòè óïàêîâîê. 9. Âàøà ñåìüÿ ðåøèëà ñäåëàòü ðåìîíò â âàøåé êîìíàòå. Âàì ïðåäëîæè- ëè âûáðàòü îáîè, ðàññ÷èòàòü êîëè÷åñòâî ðóëîíîâ, íåîáõîäèìûõ äëÿ ðåìîíòà, èõ ñòîèìîñòü è ïðåäñòàâèòü ðîäèòåëÿì âàøå âèäåíèå èíòå- ðüåðà êîìíàòû è ïîëó÷åííûå ðàñ÷åòû. Ñðåäñòâà äëÿ ðåøåíèÿ çàäà÷è è ïðåäñòàâëåíèÿ ðåçóëüòàòîâ ðîäèòåëÿì âûáåðèòå ñàìîñòîÿòåëüíî. 8.2. УЧЕБНЫЕ ПРОЕКТЫ8.2. УЧЕБНЫЕ ПРОЕКТЫ 1. Íà óðîêàõ ïî êàêèì ïðåäìåòàì âû âûïîëíÿëè ó÷åáíûå ïðîåêòû? 2. Êàêîâû ýòàïû ðåàëèçàöèè ïðîåêòîâ? 3.  êàêèõ ôîðìàõ ìîãóò áûòü ïðåäñòàâëåíû ðåçóëüòàòû âûïîëíåíèÿ ïðîåêòîâ? ЭТАПЫ РЕАЛИЗАЦИИ ПРОЕКТОВ Êàê âû çíàåòå, ïðîåêòíàÿ äåÿòåëüíîñòü ó÷àùèõñÿ çàêëþ÷àåòñÿ â ñàìî- ñòîÿòåëüíîì ïîèñêå è îáðàáîòêå ñâåäåíèé, íåîáõîäèìûõ äëÿ ðåøåíèÿ íå- êîòîðîé ïðîáëåìíîé çàäà÷è, ïîäãîòîâêå îò÷åòà î ïðîäåëàííîé ðàáîòå è çàùèòå ðåçóëüòàòîâ ïîèñêîâîé ðàáîòû. Âñïîìíèì ýòàïû ðåàëèçàöèè ïðîåêòîâ:  àíàëèç ôîðìóëèðîâêè çàäà÷è (îïðåäåëåíèå öåëè è çàäàíèé ïðîåêòà);  ñîçäàíèå èíôîðìàöèîííîé ìîäåëè (ðàçðàáîòêà ïëàíà âûïîëíåíèÿ ïðîåêòà);  ïîèñê íåîáõîäèìûõ ìàòåðèàëîâ è ñâåäåíèé;  âûáîð ñðåäñòâ îáðàáîòêè äàííûõ;  îáðàáîòêà ìàòåðèàëîâ, àíàëèç ðåçóëüòàòîâ;  âûáîð ñðåäñòâ ïðåäñòàâëåíèÿ ðåçóëüòàòîâ ó÷åáíîãî ïðîåêòà;  îôîðìëåíèå ðåçóëüòàòîâ ïðîåêòà;  çàùèòà ïðîåêòà. Íàä âûïîëíåíèåì çàäàíèé ïðîåêòà ìîæíî ðàáîòàòü â îäèíî÷êó, íî ÷à- ñòî ó÷åáíûå ïðîåêòû ó÷àùèåñÿ âûïîëíÿþò ãðóïïàìè. Äëÿ ñîçäàíèÿ èíôîðìàöèîííûõ ìîäåëåé â õîäå ïðîåêòà, ïîèñêà è îáðà- áîòêè ìàòåðèàëîâ, ïîäãîòîâêè îò÷åòà ïî ðåçóëüòàòàì ðàáîòû, îáùåíèÿ ó÷àñòíèêîâ ìîãóò èñïîëüçîâàòüñÿ ðàçëè÷íûå èíôîðìàöèîííûå òåõíîëîãèè.
  • 274.
    2 4274274274274274274274274274274274274274274274274274274274274274274274274274274274274274274274274274274274274274274 Ãëàâà 8 Ðåçóëüòàòû,ïîëó÷åííûå ðàçëè÷íûìè ãðóïïàìè ó÷àùèõñÿ, óäîáíî ðàç- ìåùàòü íà ñòðàíèöàõ ñàéòà èëè áëîãà â Èíòåðíåòå. Ó÷åáíûå ïðîåêòû âû âûïîëíÿëè ïðè èçó÷åíèè ðàçëè÷íûõ øêîëüíûõ ïðåäìåòîâ. Ïðîåêòû ìîãóò êàñàòüñÿ îäíîãî ó÷åáíîãî ïðåäìåòà èëè íå- ñêîëüêèõ.  ýòîì ãîäó âàì ïðåäëàãàåòñÿ âûïîëíèòü èíäèâèäóàëüíûå è ãðóïïîâûå ó÷åáíûå ïðîåêòû ïî èññëåäîâàíèþ ïðåäìåòíîé îáëàñòè ó÷åáíî- ãî êóðñà «Èíôîðìàòèêà». УЧЕБНЫЙ ПРОЕКТ ПО ИНФОРМАТИКЕ Ðàññìîòðèì ýòàïû ðàáîòû íàä ïðîåêòîì íà ïðèìåðå ïðîåêòà «Àëãîðèò- ìû âîêðóã íàñ». Ïðîåêò êàñàåòñÿ ðàçäåëà 6 «Àëãîðèòìû ðàáîòû ñ îáúåê- òàìè è âåëè÷èíàìè». Öåëü ïðîåêòà: ðàáîòàÿ â ãðóïïàõ, íàéòè ïðèìåðû àëãîðèòìîâ â ñîá- ñòâåííîì îêðóæåíèè è ñîçäàòü êîìïüþòåðíûå ìîäåëè îòäåëüíûõ èñïîëíè- òåëåé àëãîðèòìîâ. Îäíà èç ãðóïï ìîæåò ðàññìîòðåòü òåìó «Ïåðåêðåñòîê àëãîðèòìîâ». Äëÿ ýòîé ãðóïïû ìîæíî îïðåäåëèòü ñëåäóþùèå çàäàíèÿ:  îïðåäåëèòü âèäû ïåðåêðåñòêîâ, âñòðå÷àþùèõñÿ íà äîðîãàõ, è îáúåêòû íà ïåðåêðåñòêàõ, êîòîðûå ÿâëÿþòñÿ èñïîëíèòåëÿìè àëãîðèòìîâ;  îïèñàòü àëãîðèòìû, êîòîðûå âûïîëíÿåò êàæäûé èç èñïîëíèòåëåé;  âûáðàòü îäíîãî èç èñïîëíèòåëåé è åãî àëãîðèòì, ðàçðàáîòàòü êîìïüþ- òåðíóþ ìîäåëü ðåàëèçàöèè âûáðàííîãî àëãîðèòìà;  îôîðìèòü ðåçóëüòàòû ðàáîòû â ïðîåêòå. Íà îñíîâå çàäàíèé ðàçðàáîòàåì ïëàí âûïîëíåíèÿ ïðîåêòà.  ïëàíå êîíêðåòèçèðóåì äåéñòâèÿ, ñâÿçàííûå ñ âûïîëíåíèåì êàæäîãî çàäàíèÿ (ðèñ. 8.5). Ïîèñê (íàáëþäåíèå, îïðîñ, ïîèñê â ëèòåðàòóðå è Èíòåðíåòå): – âèäû ïåðåêðåñòêîâ, – îáúåêòû äîðîæíîãî äâè- æåíèÿ – èñïîëíèòåëè àëãîðèòìîâ. Îáðàáîòêà íàéäåííûõ ñâåäåíèé: – îïðåäåëèòü òèïû àëãîðèòìîâ, – ñðàâíèòü, àëãîðèòìû êàêîãî òèïà ÷àùå âñåãî èñïîëíÿþòñÿ ó÷àñòíèêàìè äîðîæíîãî äâèæå- íèÿ íà ïåðåêðåñòêàõ, – îïèñàòü àëãîðèòìû êàæäîãî èñïîëíèòåëÿ â ñëîâåñíîé ôîðìå, – ñîñòàâèòü áëîê-ñõåìû îïèñàííûõ àëãîðèòìîâ. Îôîðìëåíèå ðåçóëüòàòîâ: – âûáðàòü ñðåäñòâà ïðåä- ñòàâëåíèÿ ðåçóëüòàòîâ, – ðàçðàáîòàòü ñòðóêòóðó îò÷åòà, – ñôîðìóëèðîâàòü âûâî- äû, – îôîðìèòü îò÷åò. Ñîçäàíèå ìîäåëè: – âûáðàòü èñïîëíèòåëÿ àëãîðèò- ìîâ, – âûáðàòü àëãîðèòì, – âûáðàòü ñðåäñòâî ïðåäñòàâëå- íèÿ ìîäåëè, – ðàçðàáîòàòü ìîäåëü, â êîòîðîé áóäåò ðåàëèçîâàí âûáðàííûé àëãîðèòì. ÇÀÙÈÒÀ ÏÐÎÅÊÒÀ Рис. 8.5. План выполнения проекта
  • 275.
    22752752752752752752752752752752752752752752752752752752752752752752752752752752752752752752752752752752752752752755 РЕШЕНИЕ КОМПЕТЕНТНОСТНЫХ ЗАДАЧ,ВЫПОЛНЕНИЕ УЧЕБНЫХ ПРОЕКТОВ Ïîèñê íåîáõîäèìûõ ñâåäåíèé ìîæåò âûïîëíÿòüñÿ ðàçëè÷íûìè ìåòîäà- ìè: íàáëþäåíèå, îïðîñ, ïîèñê â Èíòåðíåòå è ïå÷àòíûõ èñòî÷íèêàõ.  íà- øåì ïðîåêòå ðåçóëüòàòîì ïîèñêà áóäóò ñâåäåíèÿ (îïèñàíèÿ, èçîáðàæåíèÿ, ñõåìû) î âèäàõ ïåðåêðåñòêîâ è ó÷àñòíèêàõ äîðîæíîãî äâèæåíèÿ íà ïåðå- êðåñòêàõ, àëãîðèòìû èõ äåéñòâèé. Äëÿ îáìåíà íàéäåííûìè ìàòåðèàëàìè ìåæäó ó÷àñòíèêàìè ïðîåêòà è ðóêîâîäèòåëåì ìîæåò èñïîëüçîâàòüñÿ ýëåêòðîííàÿ ïî÷òà. Ðåçóëüòàòîì îáðàáîòêè íàéäåííûõ ñâåäåíèé ìîæåò ñòàòü ñõåìà èëè òàáëèöà, â êîòîðîé ñòðóêòóðèðîâàíû âñå íàéäåííûå ìàòåðèàëû. Íàïðè- ìåð, â òåêñòîâîì ïðîöåññîðå ìîæåò áûòü ñîçäàíà òàêàÿ òàáëèöà (òàáë. 8.1). Òàáëèöà 8.1 Ïåðåêðåñòîê àëãîðèòìîâ Ïåðå- êðåñòîê Ó÷àñòíèêèè äâèæåíèÿ Ïåðåêðåñòîê ñ ðåãóëèðóåìûì ïåðåõîäîì Ïåðåêðåñòîê ñ íåðåãóëèðóå- ìûì ïåðåõî- äîì Äâèæåíèå ðå- ãóëèðóåòñÿ ñâåòîôîðîì Äâèæåíèå ðå- ãóëèðóåòñÿ ñåìàôîðîì ñî øëàãáàóìîì Äâèæåíèå ðå- ãóëèðóåòñÿ ñâåòîôîðîì è ñåìàôîðîì ñî øëàãáàóìîì Ïåøåõîä Àëãîðèòì ñ âåòâëåíèåì Àëãîðèòì ñ âåòâëåíèåì Àëãîðèòì ñ âåòâëåíèåì Àëãîðèòì ñ âåòâëåíèåì Âîäèòåëü àâ- òîòðàíñïîðòà Àëãîðèòì ñ âåòâëåíèåì Àëãîðèòì ñ âåòâëåíèåì Àëãîðèòì ñ âåòâëåíèåì Àëãîðèòì ñ âåòâëåíèåì Âîäèòåëü æå- ëåçíîäîðîæíî- ãî òðàíñïîðòà — Àëãîðèòì ñ âåòâëåíèåì Àëãîðèòì ñ âåòâëåíèåì — Ñâåòîôîð Àëãîðèòì ñ ïîâòîðåíèåì — Àëãîðèòì ñ ïîâòîðåíèåì — Ñåìàôîð — Àëãîðèòì ñ âåòâëåíèåì è ïîâòîðåíèåì Àëãîðèòì ñ âåòâëåíèåì è ïîâòîðåíèåì — Øëàãáàóì — Àëãîðèòì ñ âåòâëåíèåì Àëãîðèòì ñ âåòâëåíèåì — Òàáëèöà äàåò îñíîâàíèÿ ñ÷èòàòü, ÷òî íà ðàçíûõ ïåðåêðåñòêàõ ó÷àñòíè- êè äîðîæíîãî äâèæåíèÿ ÷àùå âñåãî âûïîëíÿþò àëãîðèòìû ñ âåòâëåíèåì. Ýòî ìîæíî îáúÿñíèòü òðåáîâàíèÿìè Ïðàâèë äîðîæíîãî äâèæåíèÿ, êîòî- ðûå ãàðàíòèðóþò áåçîïàñíîñòü äëÿ êàæäîãî ó÷àñòíèêà äâèæåíèÿ. Êàæäûé ó÷àñòíèê ïðîåêòà ìîæåò âûáðàòü îòäåëüíîãî èñïîëíèòåëÿ àë- ãîðèòìîâ íà ïåðåêðåñòêå, îïèñàòü è ñìîäåëèðîâàòü àëãîðèòì åãî ðàáîòû. Ðàññìîòðèì ïîäðîáíåå äåéñòâèÿ èñïîëíèòåëÿ ñâåòîôîð. Àëãîðèòì äåéñòâèÿ îäíîãî èç âèäîâ ñâåòîôîðîâ – ýòî àëãîðèòì ñ ïîâòî- ðåíèåì, êîòîðûé íà÷èíàåò âûïîëíÿòüñÿ ïîñëå âêëþ÷åíèÿ: 1. Âêëþ÷èòü ëàìïó êðàñíîãî öâåòà íà 30 ñåêóíä. 2. Âûêëþ÷èòü ëàìïó êðàñíîãî öâåòà.
  • 276.
    2 62762762762762762762762762762762762762762762762762762762762762762762762762762762762762762762762762762762762762762766 Ãëàâà 8 3.Âêëþ÷èòü ëàìïó æåëòîãî öâåòà íà 15 ñåêóíä. 4. Âûêëþ÷èòü ëàìïó æåëòîãî öâåòà. 5. Âêëþ÷èòü ëàìïó çåëåíîãî öâåòà íà 30 ñåêóíä. 6. Âûêëþ÷èòü ëàìïó çåëåíîãî öâåòà. 7. Âêëþ÷èòü ëàìïó æåëòîãî öâåòà íà 15 ñåêóíä. 8. Âûêëþ÷èòü ëàìïó æåëòîãî öâåòà. 9. Ïîâòîðÿòü äåéñòâèÿ 1–8, ïîêà ñâåòîôîð âêëþ÷åí. Áëîê-ñõåìà ýòîãî àëãîðèòìà ïðèâå- äåíà íà ðèñóíêå 8.6. Êîìïüþòåðíóþ ìîäåëü ñâåòîôîðà ñîçäàäèì â ñðåäå Lazarus. Òåêñò ïðî- ãðàììû è îêíî èñïîëíåíèÿ ïðîåêòà ïðèâåäåíû íà ðèñóíêå 8.7. Äëÿ ïðåäñòàâëåíèÿ ðåçóëüòàòîâ ðà- áîòû â ïðîåêòå ìîæíî ðàçðàáîòàòü ïðåçåíòàöèþ èëè òåêñòîâûé äîêóìåíò, ðàçìåñòèòü ïîëó÷åííûå ìàòåðèàëû íà ñàéòå èëè áëîãå èëè âûáðàòü äðóãèå ñðåäñòâà.  ïðåçåíòàöèè âàæíî îòî- áðàçèòü âåñü õîä âàøåé ðàáîòû: ïî- ñòà