PROJECTREPORT
ON
MICRO CONTROLLER BASED
TRAFFIC LIGHT CONTROLLER
Department of Electronics & Communication Engineering
GURU NANAK INSTITUTE OF TECHNOLOGY
SUBMITTED BY-
ANKITA MUKHERJEE, ARGHA MUKHERJEE,
ARGHADEEP CHOUDHURY, MAINAK NANDI,
NABANITA MANNA
Project Report on
Microcontroller Based
Traffic Light Controller
CONTENTS
1. ABSTRACT
2. INTRODUCTION
3. FLOW CHART
4. BLOCK DIAGRAMAND EXPLANATION
5. CIRCUIT DIAGRAM
6. HARDWARE DESCRIPTION
™ POWER SUPPLY
™ MICROCONTROLLER UNIT
™ LIGHT EMITTING DIODE (LED)
™ DISPLAY
7. COMMON CATHODE 7 SEGMENT
8. SOFTWARE
9. COMPONENTS REQUIRED
10. FUTURE SCOPE
11. BIBLIOGRAPHY
1. ABSTRACT
Vehicular traffic at intersecting streets is typically controlled by traffic control lights.
The function of traffic lights requires sophisticated control and coordination to ensure
that traffic moves as smoothly and safely as possible.
In recent days electro-mechanical controllers are replaced by electronic circuits. The
accuracy & fault tolerant drive towards electronic circuits.
This project is developed to meet the requirements of solid state traffic light controller
by adopting microcontroller as the main controlling element, and led’s as the indication
of light. A micro controller is interfaced to led’s provide for centralized control of the
traffic signals. Microcontroller is programmed in such a way to adjust their timing and
phasing to meet changing traffic conditions. The circuit besides being reliable and
compact is also cost effective.
2. INTRODUCTION
Traffic congestion is a severe problem in many modern cities around the world.
Traffic congestion has been causing many critical problems and challenges in the major
and most populated cities. To travel to different places within the city is becoming more
difficult for the travelers in traffic. Due to these congestion problems, people lose time,
miss opportunities, and get frustrated. Traffic congestion directly impacts the companies.
Due to traffic congestions there is a loss in productivity from workers, trade opportunities
are lost, delivery gets delayed, and thereby the costs goes on increasing.
To solve these congestion problems, we have to build new facilities &
infrastructure but at the same time make it smart. The only disadvantage of making new
roads on facilities is that it makes the surroundings more congested. So for that reason
we need to change the system rather than making new infrastructure twice. Therefore
many countries are working to manage their existing transportation systems to improve
mobility, safety and traffic flows in order to reduce the demand of vehicle use.
The project uses simple Electronic components such as LED as TRAFFIC LIGHT
indicator and a MICROCONTROLLER for auto change of signal after a pre-specified
time interval.
This system uses 8051 microcontroller , 7-segments and LED’s for indication. The
LED’s which was used as lights was connected to the Microcontroller by means of
common Anode configuration. In this configuration the Microcontroller was used to sink
the current from the LED to its ports. That means logic 0 signal in the Microcontroller
switches the LED ON and logic 1 signal switches the LED off. Here we are using 6
MHz crystal for the 8051 Microcontroller operation and you can use upto 12MHz
crystal with this controller.
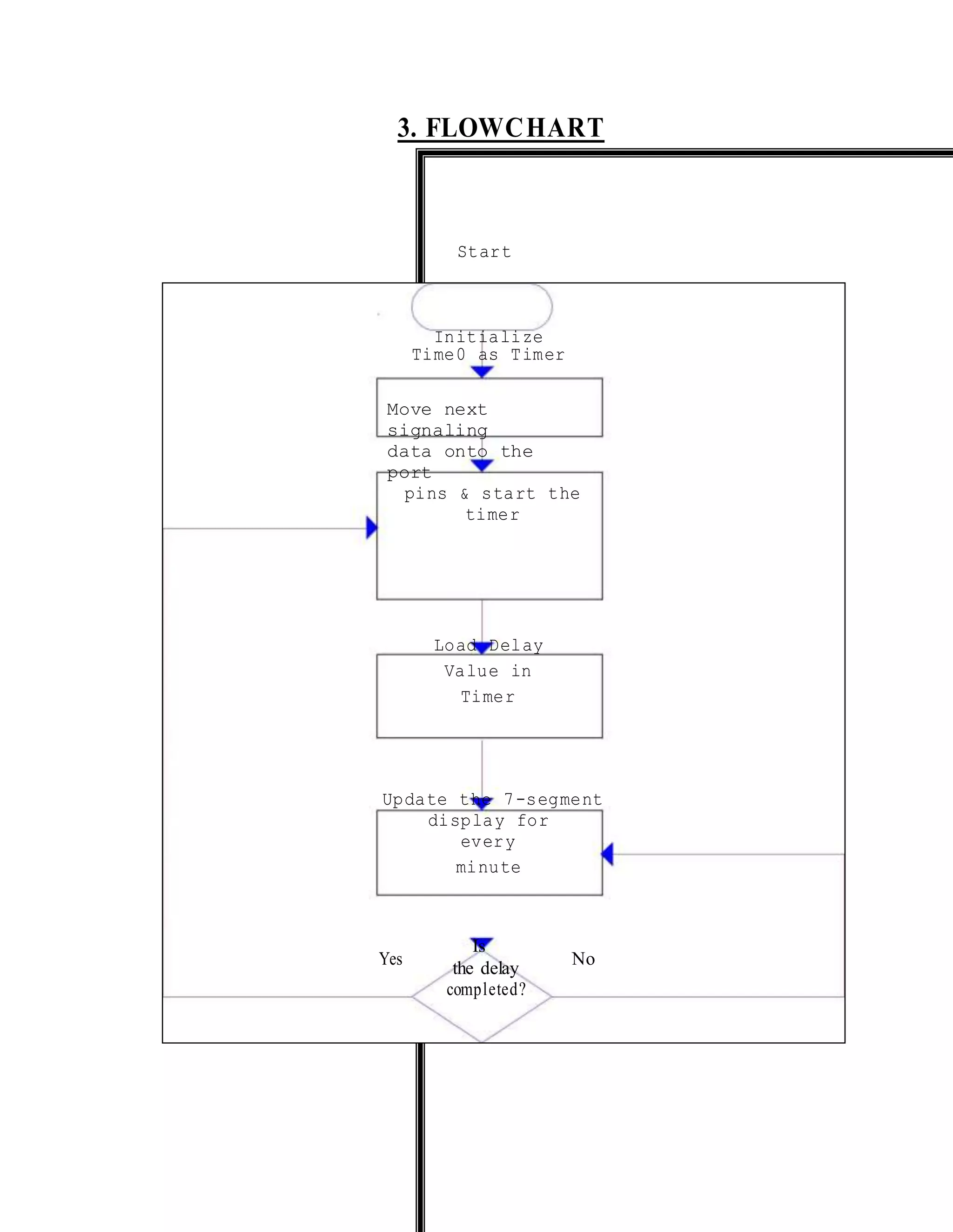
3. FLOWCHART
Start
Initialize
Time0 as Timer
Move next
signaling
data onto the
port
pins & start the
timer
Load Delay
Value in
Timer
Update the 7-segment
display for
every
minute
Yes
Is
No
the delay
completed?
4. BLOCK DIAGRAM
7 – SEGMENT
DISPLAY
MICRO
CONTROLLER
(AT89C51)
TRAFFIC
LIGHTS
+5V
UNIT
POWER SUPPLY
5. CIRCUIT DIAGRAM
6. HARDWARE DESCRIPTION
(a) POWER SUPPLY:
Transformer Rectifier Filter Regulator
Almost all electronic circuits required Dc power supply. Dc power supply is a
circuit which converts the Ac wave form of power lines to direct voltage of constant
amplitude. An ideal regulated power supply is designed to provide a pre- determined Dc
voltage which is independent of the current drawn from the source. These circuits are
special class of feedback amplifiers. All the benefits of 'ICs' are thus obtained: excellent
performance, small size, ease of use, low cost, high and reliability.
An unregulated power supply has many disadvantages due to which it is not
sufficient for many applications
• Poor regulation
• Dc out put voltage varies with the ac in put
• Dc out put voltage variation varies with temperature because of semi conductors
used To over come the above disadvantages we depend up on regulated power
supply. Regulated power supplies have internal short circuit protection, thermal
shut down and safe operation of output transistor.
TRANSFORMER
A transformer is a device which step-up (or) step-down the electrical quantities
according to the need. It adjusts the Ac level so that the appropriate Dc amplitude is
achieved. Its load handling capacity must be sufficient to supply the load and account for
the losses in the rectifier, filter and regulator. The turn’s ratio is determined by the output
level required relative to the ac input amplitude.
BRIDGE RECTIFIER
The circuit consists of four diodes (1N4007) in which at a time only two diodes
conduct. Each diode has only transformer secondary voltage across it on the inverse
cycle. This circuit model allows us to have the dc current to flow for the both cycles of Ac
input. The bridge circuit is thus suitable for high voltage application.
FILTERS
The use of Filters is to smoothen the waveform by eliminating the ac components
from the rectifier circuits basically capacitors are being connected in shunt. The action of
the system occurs as the capacitor stores energy during the conduction period and
delivers this energy to the load during non conducting period .In this way, the time
during which the current passes through the load is prolonged and the ripple is
considerably decreased .
The ripple voltage is defined as the deviation of the load voltage from its average
Dc value. Input capacitor is required to cancel inductive effects associated with long
power distribution leads out put capacitors improve the transient response.
REGULATOR
They maintain a constant voltage level independent of load condition or
variation in the amplitude of the Ac supply .An example of regulator is LM78xx series It
is the three terminal device with input (1) , ground(2), output(3) as its terminals. The
voltage required for micro controller is 5V. Hence LM7805 voltage regulator is used.
These devices require no adjustments and have an output preset by manufactures to
industry standard voltages of 5, 6, 8, 12, 15, 18, 24V.
Zener regulator is incorporated for maintaining 12v regulated output used for
sensing probes and Electromagnetic relay.
(b) MICRO-CONTROLLERUNIT:
Micro-controller unit is constructed with AT89C51 Micro-controller chip. The
AT89C51 is a low power, higher performance CMOS 8-bit microcomputer with 4K bytes
of flash programmable and erasable read only memory (PEROM). Its high-density non-
volatile memory compatible with standard MCS-51 instruction set makes it a powerful
controller that provides highly flexible and cost effective solution to control applications.
Micro-controller works according to the program written in it. The program is
written in such a way, so that this controller energizes or de-energizes the relays
according to the information received by the pushbuttons and the sensing probe.
The 8051 series of microcontrollers are highly integrated single Chip
microcomputers with an 8-bit CPU, memory, interrupt controller, timers, Serial I/O and
digital I/O on a single piece of silicon. The 8051 is an 8-bit Machine. Its memory is
organized in bytes and practically all its instruction deal with byte quantities. It uses an
Accumulator as the primary register for instruction Results. Other operands can be
accessed using one of the four different addressing modes available: register implicit,
direct, indirect or immediate. Operands reside in one of the five memory spaces of the
8051.
The five memory spaces of the 8051 are: Program Memory, External Data
Memory, Internal Data Memory, Special Function Registers and Bit Memory.
The Program Memory space contains all the instructions, immediate data and
constant tables and strings. It is principally addressed by the 16-bit Program Counter
(PC), but it can also be accessed by a few instructions using the 16-bit Data Pointer
(DPTR). The maximum size of the Program Memory space is 64K bytes. Several 8051
family members integrate on-chip some amount of either masked programmed ROM or
EPROM as part of this memory.
The External Data Memory space contains all the variables, buffers and data
structures that can't fit on-chip. It is principally addressed by the 16-bit Data Pointer
(DPTR), although the first two general purpose register (R0, R1) of the currently selected
register bank can access a 256-byte bank of External Data memory. The maximum size
of the External Data Memory space is 64Kbytes. External data memory can only be
accessed using the indirect addressing mode with the DPTR, R0 or R1.
The Internal Data Memory space is functionally the most important data memory
space. It resides up to four banks of general purpose registers, the program stack, 128
bits of the 256-bit memory, and all the variables and data structures that are operated on
directly by the program. The maximum size of the Internal Data Memory space is 256-
bytes. However, different 8051 family members integrate different amounts of this
memory space on chip.
The register implicit, indirect and direct addressing modes can be used in
different parts of the Internal Data Memory space.
The Special Function Register space contains all the on-chip peripheral I/O
registers as well as particular registers that need program access. These registers
include the Stack Pointer, the PSW and the Accumulator. The maximum number of
Special Function Registers (SFR’s) is 128, though the actual number on a particular
8051 family member depends on the number and type of peripheral functions integrated
on-chip.
The SFRs all have addresses greater than 127 and overlap the address space of the
upper 128 bytes of the Internal Data Memory space. The two memory spaces are
differentiated by addressing mode. The SFRs can only be accessed using the Direct
addressing mode while the upper 128 bytes of the Internal Data Memory (if integrated
on-chip) can only be accessed using the Indirect addressing mode.
(c) Light Emitting Diode (LED):
A light-emitting diode (LED) is a semiconductor light source. The color of the light
is determined by the energy gap of the semiconductor.
PRINCIPLE:
When a light-emitting diode is forward biased electrons are able to recombine with
electron holes within the device, releasing energy in the form of photons. This effect is called
electroluminescence. Electroluminescence (EL) is an optical and electrical phenomenon in
which a material emits light in response to the passage of an electric current or to a strong
electric field. The wavelength of the light emitted, and thus its color depends on the band gap
energy of the materials forming the p-n junction. The materials used for the LED have a
direct band gap with energies corresponding to near-infrared, visible or near-ultraviolet light.
CONSTRUCTION:
LEDs are usually built on an n-type substrate, with an electrode attached to the p-type
layer deposited on its surface. P-type substrates, while less common, occur as well. Many
commercial LEDs, especially GaN/InGaN, also use sapphire substrate. Most materials used
for LED production have very high refractive indices. Light extraction in LEDs is an
important aspect of LED production.
(d) DISPLAY:
A seven-segment display, is a electronic display device for displaying decimal
numerals. A seven segment display is composed of seven elements. Individually on or
off, they can be combined to produce simplified representations of the Arabic numerals.
The set values and the selected time intervals are shown on the 7-
segment display. There are two types of displays available. One is common anode type
display and the other is common cathode type display.
In common cathode type display all the cathodes of the segments are tied
together and connected to ground. The supply will be given to the required segment
from the decoder or driver.
In common anode type display the anodes of all the segments are tied together
and connected to supply and the required segments will be connected to ground from
the decoder or driver.
In this project common anode type display (H101A) is used. Port 1 is used for the
seven segment data.
The seven segments are arranged as a rectangle of two vertical segments on
each side with one horizontal segment on the top, middle, and bottom. Additionally, the
seventh segment bisects the rectangle horizontally.
In a simple LED package, typically all of the cathodes (negative terminals) or all
of the anodes (positive terminals) of the segment LEDs are connected together and
brought out to a common pin; this is referred to as a "common cathode" or "common
anode" device. Hence a 7 segment plus decimal point package will only require nine
pins.
A single byte can encode the full state of a 7-
segment-display. The most popular bit encodings are gfedcba
and abcdefg - both usually assume 0 is off and 1 is on.
This table gives the hexadecimal encodings for
displaying the digits 0 to 9:
Digit gfedcba abcdefg a b c d e f g
0 0x3F 0x7E on on on on on on off
1 0x06 0x30 off on on off off off off
2 0x5B 0x6D on on off on on off on
3 0x4F 0x79 on on on on off off on
4 0x66 0x33 off on on off off on on
5 0x6D 0x5B on off on on off on on
6 0x7D 0x5F on off on on on on on
7 0x07 0x70 on on on off off off off
8 0x7F 0x7F on on on on on on on
9 0x6F 0x7B on on on on off on on
In this project seven segment display is connected to pins of Port 1. Common Anode
Connection is suitable for this application. The timer of microcontroller is interfaced with seven
segment display to display the delay of light.
The decoder enhances the capability of accommodation for more number of seven segment
displays with the same number of port pins. The current limiting resistor associated with each
segment limits the current at the cost of illumination. The drop across each segment will be 2v
approximately. The maximum current that the segment can handle is 10mA. Care must be taken to
limit the current to less than 10mA by proper selection of resistor.
Current drawn by segment
= (Supply voltage – Drop across segment) / Resistance
= (5v - 2v)/1k = 3mA.
Common cathode 7-segment:
In this design, we are about to use a Common Cathode 7-segment in which the LED’s are connected
in a manner sourcing from the Microcontroller. As you can see in the above pin configuration there is
two common ground pins, we can use any one of it. The 7-segment should be connected to the port
in the following order P2.0 to pin “a” of the 7 segment, P2.1 to b , P2.2 to c and ends up with P2.7 to
h. These are the connection configurations and components we are going to use in this 4-way Traffic
light system using 8051 Microcontroller
DESIGN:
The above diagram illustrates the traffic flow layout of the four way road. And this is just a model of
the four way road ,schemes and layout may subjected to change. I have chose this one for easier
explanation of the traffic flow.
The traffic flow can be classified in to four phases in the above diagram and i have considered the North
as starting point of this traffic flow. And in the above scheme vehicles are allowed to make a free right turn
so we need to consider only two directions straight and left. So the green signal was classified into two
types one for G for permitting vehicle to proceed forward and GL for permitting vehicles to left.
PHASE I-
Initially Vehicle from A needs to travel to F and from E to B roads.
So in the first Phase forward green signal in A and E permits vehicles to pass through while
East and west roads are stopped by red signal.
PHASE II-
Phase II permits the vehicle to pass from G to D and from C to H roads.
Traffic flow from rest of the two roads North and south was stopped by means of Red signal.
PHASE III-
Phase three permits traffic flow in the left directions from A to D and from E to
H. Traffic flow in East and west are stopped by means of red signal.
PHASE IV-
Phase four permits traffic flow from C to F and from G to B.
Traffic flow in the North and south are stopped by means of red signal.
The cycle repeats again from Phase I to Phase IV and thus the traffic is regulated.
7. SOFTWARE
#include<reg51.h>
void timer()
{ TF0=0;
TMOD=0X01;
TH0=0X3C;
TL0=0X60;
TR0=1;
while(TF0==0);
TF0=0;
}
void delay(unsigned int sec)
{
unsigned int i,j;
for(i=0;i<=sec;i++)
for(j=0;j<=10;j++)
{
timer();
}
}
void disp(unsigned int a)
{
int j;
unsigned int i[]={0XC0,0XF9,0XA4,0XB0,0X99,0X92,0X82,0XF8,0X80,0X98};
for(j=a;j>=0;j--)
{
P1=i[j];
delay(1);
}
}
void main()
{
while(1)
{
P2=0x87;
P3=0xFF;
disp(9);
P3=0x30;
disp(2);
P2=0x4b;
P3=0xFF;
disp(9);
P3=0x90;
disp(2);
P2=0x2D;
P3=0xFF;
disp(9);
P3=0xC0;
disp(2);
P2=0x1E;
P3=0xFF;
disp(9);
P3=0x60;
disp(2);
}
}
8. COMPONENTS REQUIRED
1. Micro Controller 89c51 1 No
2. Crystal Oscillator 12 MHz 1 No
3. Light Emitting Diodes Red 4 Nos
Orange 4 Nos
Green 4 Nos
4. Resistors 1 kΩ 4 Nos
460 Ω 4 Nos
100 Ω 4 Nos
120 Ω 10 Nos
5. Capacitors 33pF 2 Nos
6. Miscellaneous Components:
ƒ Regulated Power Supply of 5V
ƒ Circuit Connecting Board
ƒ Connecting Wires
9. FUTURE SCOPE
This project can be enhanced in such away as to control automatically the
signals depending on the traffic density on the roads using sensors like IR
detector/receiver module extended with automatic turn off when no vehicles are
running on any side of the road which helps in power consumption saving.
This proximity detector using an infrared detector shown in fig.1 can be
used in various equipment like automatic door openers and burglar alarms. The
circuit primarily consists of an infrared transmitter and an infrared receiver. The
transmitter section consists of a 555 timer IC functioning in a stable mode. It is
wired as shown in the fig. 2. The output from a stable is fed to an infrared LED via
resistor R4, which limits its operating current. This circuit provides a frequency
output of 38 kHz at 50 per cent duty cycle, which is required for the infrared
detector/receiver module.
The receiver section comprises an infrared receiver module, a 555 mono
stable multi vibrator, and an LED indicator. Upon reception of infrared signals,
555 timer (mono) turns on and remains on as long as infrared signals are
received. When the signals are interrupted, the mono goes off after a few
seconds (period=1.1 R7xC6) depending upon the value of R7-C6 combination.
Thus if R7=470 kilo-ohms and
C6=4.7μF, the mono period will be around 2.5 seconds.
Both the transmitter and the receiver parts can be mounted on a single
breadboard or PCB. The infrared receiver must be placed behind the infrared
LED to avoid false indication due to infrared leakage. An object moving nearby
actually reflects the infrared rays emitted by the infrared LED. The infrared
receiver has sensitivity angle (lobe) of 0-60 degrees, hence when the reflected IR
ray is sensed, the mono in the receiver part is triggered. The output from the
mono may be used in any desired fashion. For example, it can be used to turn on
a light when a person comes nearby by energizing a relay. The light would
automatically turn off after some time as the person moves away and the mono
pulse period is over. The sensitivity of the detector depends on current-limiting
resistor R4 in series with the infrared LED. Range is approximately 40 cm. For
20-ohm value of R4 the object at 25 cm can be sensed, while for 30-ohm value
of R4 the sensing range reduces by 22.5 cm.
IR RECEIVER CIRCUIT
TRAFFIC LIGHT CONTROL MODULE USING SENSORS
10. BIBLIOGRAPHY
1. The 8051 Micro controller and Embedded Systems
- Muhammad Ali Mazidi & Janice Gillispie Mazidi
2. Micro controllers Theory and Applications
- Ajay V. Deshmukh
3. www.wikipedia.org
4. www.8051.com
5. www.8052.com
6. www.microcontroller.c
4 Way traffic controll new

4 Way traffic controll new

  • 1.
    PROJECTREPORT ON MICRO CONTROLLER BASED TRAFFICLIGHT CONTROLLER Department of Electronics & Communication Engineering GURU NANAK INSTITUTE OF TECHNOLOGY SUBMITTED BY- ANKITA MUKHERJEE, ARGHA MUKHERJEE, ARGHADEEP CHOUDHURY, MAINAK NANDI, NABANITA MANNA
  • 2.
    Project Report on MicrocontrollerBased Traffic Light Controller
  • 3.
    CONTENTS 1. ABSTRACT 2. INTRODUCTION 3.FLOW CHART 4. BLOCK DIAGRAMAND EXPLANATION 5. CIRCUIT DIAGRAM 6. HARDWARE DESCRIPTION ™ POWER SUPPLY ™ MICROCONTROLLER UNIT ™ LIGHT EMITTING DIODE (LED) ™ DISPLAY 7. COMMON CATHODE 7 SEGMENT 8. SOFTWARE 9. COMPONENTS REQUIRED 10. FUTURE SCOPE 11. BIBLIOGRAPHY
  • 4.
    1. ABSTRACT Vehicular trafficat intersecting streets is typically controlled by traffic control lights. The function of traffic lights requires sophisticated control and coordination to ensure that traffic moves as smoothly and safely as possible. In recent days electro-mechanical controllers are replaced by electronic circuits. The accuracy & fault tolerant drive towards electronic circuits. This project is developed to meet the requirements of solid state traffic light controller by adopting microcontroller as the main controlling element, and led’s as the indication of light. A micro controller is interfaced to led’s provide for centralized control of the traffic signals. Microcontroller is programmed in such a way to adjust their timing and phasing to meet changing traffic conditions. The circuit besides being reliable and compact is also cost effective.
  • 5.
    2. INTRODUCTION Traffic congestionis a severe problem in many modern cities around the world. Traffic congestion has been causing many critical problems and challenges in the major and most populated cities. To travel to different places within the city is becoming more difficult for the travelers in traffic. Due to these congestion problems, people lose time, miss opportunities, and get frustrated. Traffic congestion directly impacts the companies. Due to traffic congestions there is a loss in productivity from workers, trade opportunities are lost, delivery gets delayed, and thereby the costs goes on increasing. To solve these congestion problems, we have to build new facilities & infrastructure but at the same time make it smart. The only disadvantage of making new roads on facilities is that it makes the surroundings more congested. So for that reason we need to change the system rather than making new infrastructure twice. Therefore many countries are working to manage their existing transportation systems to improve mobility, safety and traffic flows in order to reduce the demand of vehicle use. The project uses simple Electronic components such as LED as TRAFFIC LIGHT indicator and a MICROCONTROLLER for auto change of signal after a pre-specified time interval. This system uses 8051 microcontroller , 7-segments and LED’s for indication. The LED’s which was used as lights was connected to the Microcontroller by means of common Anode configuration. In this configuration the Microcontroller was used to sink the current from the LED to its ports. That means logic 0 signal in the Microcontroller switches the LED ON and logic 1 signal switches the LED off. Here we are using 6 MHz crystal for the 8051 Microcontroller operation and you can use upto 12MHz crystal with this controller.
  • 6.
    3. FLOWCHART Start Initialize Time0 asTimer Move next signaling data onto the port pins & start the timer Load Delay Value in Timer Update the 7-segment display for every minute Yes Is No the delay completed?
  • 7.
    4. BLOCK DIAGRAM 7– SEGMENT DISPLAY MICRO CONTROLLER (AT89C51) TRAFFIC LIGHTS +5V UNIT POWER SUPPLY
  • 8.
  • 9.
    6. HARDWARE DESCRIPTION (a)POWER SUPPLY: Transformer Rectifier Filter Regulator Almost all electronic circuits required Dc power supply. Dc power supply is a circuit which converts the Ac wave form of power lines to direct voltage of constant amplitude. An ideal regulated power supply is designed to provide a pre- determined Dc voltage which is independent of the current drawn from the source. These circuits are special class of feedback amplifiers. All the benefits of 'ICs' are thus obtained: excellent performance, small size, ease of use, low cost, high and reliability. An unregulated power supply has many disadvantages due to which it is not sufficient for many applications • Poor regulation • Dc out put voltage varies with the ac in put • Dc out put voltage variation varies with temperature because of semi conductors used To over come the above disadvantages we depend up on regulated power supply. Regulated power supplies have internal short circuit protection, thermal shut down and safe operation of output transistor.
  • 10.
    TRANSFORMER A transformer isa device which step-up (or) step-down the electrical quantities according to the need. It adjusts the Ac level so that the appropriate Dc amplitude is achieved. Its load handling capacity must be sufficient to supply the load and account for the losses in the rectifier, filter and regulator. The turn’s ratio is determined by the output level required relative to the ac input amplitude. BRIDGE RECTIFIER The circuit consists of four diodes (1N4007) in which at a time only two diodes conduct. Each diode has only transformer secondary voltage across it on the inverse cycle. This circuit model allows us to have the dc current to flow for the both cycles of Ac input. The bridge circuit is thus suitable for high voltage application. FILTERS The use of Filters is to smoothen the waveform by eliminating the ac components from the rectifier circuits basically capacitors are being connected in shunt. The action of the system occurs as the capacitor stores energy during the conduction period and delivers this energy to the load during non conducting period .In this way, the time during which the current passes through the load is prolonged and the ripple is considerably decreased .
  • 11.
    The ripple voltageis defined as the deviation of the load voltage from its average Dc value. Input capacitor is required to cancel inductive effects associated with long power distribution leads out put capacitors improve the transient response. REGULATOR They maintain a constant voltage level independent of load condition or variation in the amplitude of the Ac supply .An example of regulator is LM78xx series It is the three terminal device with input (1) , ground(2), output(3) as its terminals. The voltage required for micro controller is 5V. Hence LM7805 voltage regulator is used. These devices require no adjustments and have an output preset by manufactures to industry standard voltages of 5, 6, 8, 12, 15, 18, 24V. Zener regulator is incorporated for maintaining 12v regulated output used for sensing probes and Electromagnetic relay.
  • 12.
    (b) MICRO-CONTROLLERUNIT: Micro-controller unitis constructed with AT89C51 Micro-controller chip. The AT89C51 is a low power, higher performance CMOS 8-bit microcomputer with 4K bytes of flash programmable and erasable read only memory (PEROM). Its high-density non- volatile memory compatible with standard MCS-51 instruction set makes it a powerful controller that provides highly flexible and cost effective solution to control applications. Micro-controller works according to the program written in it. The program is written in such a way, so that this controller energizes or de-energizes the relays according to the information received by the pushbuttons and the sensing probe. The 8051 series of microcontrollers are highly integrated single Chip microcomputers with an 8-bit CPU, memory, interrupt controller, timers, Serial I/O and digital I/O on a single piece of silicon. The 8051 is an 8-bit Machine. Its memory is organized in bytes and practically all its instruction deal with byte quantities. It uses an Accumulator as the primary register for instruction Results. Other operands can be accessed using one of the four different addressing modes available: register implicit, direct, indirect or immediate. Operands reside in one of the five memory spaces of the 8051. The five memory spaces of the 8051 are: Program Memory, External Data Memory, Internal Data Memory, Special Function Registers and Bit Memory.
  • 13.
    The Program Memoryspace contains all the instructions, immediate data and constant tables and strings. It is principally addressed by the 16-bit Program Counter (PC), but it can also be accessed by a few instructions using the 16-bit Data Pointer (DPTR). The maximum size of the Program Memory space is 64K bytes. Several 8051 family members integrate on-chip some amount of either masked programmed ROM or EPROM as part of this memory. The External Data Memory space contains all the variables, buffers and data structures that can't fit on-chip. It is principally addressed by the 16-bit Data Pointer (DPTR), although the first two general purpose register (R0, R1) of the currently selected register bank can access a 256-byte bank of External Data memory. The maximum size of the External Data Memory space is 64Kbytes. External data memory can only be accessed using the indirect addressing mode with the DPTR, R0 or R1. The Internal Data Memory space is functionally the most important data memory space. It resides up to four banks of general purpose registers, the program stack, 128 bits of the 256-bit memory, and all the variables and data structures that are operated on directly by the program. The maximum size of the Internal Data Memory space is 256- bytes. However, different 8051 family members integrate different amounts of this memory space on chip. The register implicit, indirect and direct addressing modes can be used in different parts of the Internal Data Memory space.
  • 14.
    The Special FunctionRegister space contains all the on-chip peripheral I/O registers as well as particular registers that need program access. These registers include the Stack Pointer, the PSW and the Accumulator. The maximum number of Special Function Registers (SFR’s) is 128, though the actual number on a particular 8051 family member depends on the number and type of peripheral functions integrated on-chip. The SFRs all have addresses greater than 127 and overlap the address space of the upper 128 bytes of the Internal Data Memory space. The two memory spaces are differentiated by addressing mode. The SFRs can only be accessed using the Direct addressing mode while the upper 128 bytes of the Internal Data Memory (if integrated on-chip) can only be accessed using the Indirect addressing mode.
  • 15.
    (c) Light EmittingDiode (LED): A light-emitting diode (LED) is a semiconductor light source. The color of the light is determined by the energy gap of the semiconductor. PRINCIPLE: When a light-emitting diode is forward biased electrons are able to recombine with electron holes within the device, releasing energy in the form of photons. This effect is called electroluminescence. Electroluminescence (EL) is an optical and electrical phenomenon in which a material emits light in response to the passage of an electric current or to a strong electric field. The wavelength of the light emitted, and thus its color depends on the band gap energy of the materials forming the p-n junction. The materials used for the LED have a direct band gap with energies corresponding to near-infrared, visible or near-ultraviolet light. CONSTRUCTION: LEDs are usually built on an n-type substrate, with an electrode attached to the p-type layer deposited on its surface. P-type substrates, while less common, occur as well. Many commercial LEDs, especially GaN/InGaN, also use sapphire substrate. Most materials used for LED production have very high refractive indices. Light extraction in LEDs is an important aspect of LED production.
  • 16.
    (d) DISPLAY: A seven-segmentdisplay, is a electronic display device for displaying decimal numerals. A seven segment display is composed of seven elements. Individually on or off, they can be combined to produce simplified representations of the Arabic numerals. The set values and the selected time intervals are shown on the 7- segment display. There are two types of displays available. One is common anode type display and the other is common cathode type display. In common cathode type display all the cathodes of the segments are tied together and connected to ground. The supply will be given to the required segment from the decoder or driver.
  • 17.
    In common anodetype display the anodes of all the segments are tied together and connected to supply and the required segments will be connected to ground from the decoder or driver. In this project common anode type display (H101A) is used. Port 1 is used for the seven segment data. The seven segments are arranged as a rectangle of two vertical segments on each side with one horizontal segment on the top, middle, and bottom. Additionally, the seventh segment bisects the rectangle horizontally. In a simple LED package, typically all of the cathodes (negative terminals) or all of the anodes (positive terminals) of the segment LEDs are connected together and brought out to a common pin; this is referred to as a "common cathode" or "common anode" device. Hence a 7 segment plus decimal point package will only require nine pins. A single byte can encode the full state of a 7- segment-display. The most popular bit encodings are gfedcba and abcdefg - both usually assume 0 is off and 1 is on. This table gives the hexadecimal encodings for displaying the digits 0 to 9:
  • 18.
    Digit gfedcba abcdefga b c d e f g 0 0x3F 0x7E on on on on on on off 1 0x06 0x30 off on on off off off off 2 0x5B 0x6D on on off on on off on 3 0x4F 0x79 on on on on off off on 4 0x66 0x33 off on on off off on on 5 0x6D 0x5B on off on on off on on 6 0x7D 0x5F on off on on on on on 7 0x07 0x70 on on on off off off off 8 0x7F 0x7F on on on on on on on 9 0x6F 0x7B on on on on off on on In this project seven segment display is connected to pins of Port 1. Common Anode Connection is suitable for this application. The timer of microcontroller is interfaced with seven segment display to display the delay of light. The decoder enhances the capability of accommodation for more number of seven segment displays with the same number of port pins. The current limiting resistor associated with each segment limits the current at the cost of illumination. The drop across each segment will be 2v approximately. The maximum current that the segment can handle is 10mA. Care must be taken to limit the current to less than 10mA by proper selection of resistor. Current drawn by segment = (Supply voltage – Drop across segment) / Resistance = (5v - 2v)/1k = 3mA.
  • 19.
    Common cathode 7-segment: Inthis design, we are about to use a Common Cathode 7-segment in which the LED’s are connected in a manner sourcing from the Microcontroller. As you can see in the above pin configuration there is two common ground pins, we can use any one of it. The 7-segment should be connected to the port in the following order P2.0 to pin “a” of the 7 segment, P2.1 to b , P2.2 to c and ends up with P2.7 to h. These are the connection configurations and components we are going to use in this 4-way Traffic light system using 8051 Microcontroller DESIGN:
  • 20.
    The above diagramillustrates the traffic flow layout of the four way road. And this is just a model of the four way road ,schemes and layout may subjected to change. I have chose this one for easier explanation of the traffic flow. The traffic flow can be classified in to four phases in the above diagram and i have considered the North as starting point of this traffic flow. And in the above scheme vehicles are allowed to make a free right turn so we need to consider only two directions straight and left. So the green signal was classified into two types one for G for permitting vehicle to proceed forward and GL for permitting vehicles to left. PHASE I- Initially Vehicle from A needs to travel to F and from E to B roads. So in the first Phase forward green signal in A and E permits vehicles to pass through while East and west roads are stopped by red signal. PHASE II- Phase II permits the vehicle to pass from G to D and from C to H roads. Traffic flow from rest of the two roads North and south was stopped by means of Red signal. PHASE III- Phase three permits traffic flow in the left directions from A to D and from E to H. Traffic flow in East and west are stopped by means of red signal. PHASE IV- Phase four permits traffic flow from C to F and from G to B. Traffic flow in the North and south are stopped by means of red signal. The cycle repeats again from Phase I to Phase IV and thus the traffic is regulated.
  • 21.
    7. SOFTWARE #include<reg51.h> void timer() {TF0=0; TMOD=0X01; TH0=0X3C; TL0=0X60; TR0=1; while(TF0==0); TF0=0; } void delay(unsigned int sec) { unsigned int i,j; for(i=0;i<=sec;i++) for(j=0;j<=10;j++) { timer(); }
  • 22.
    } void disp(unsigned inta) { int j; unsigned int i[]={0XC0,0XF9,0XA4,0XB0,0X99,0X92,0X82,0XF8,0X80,0X98}; for(j=a;j>=0;j--) { P1=i[j]; delay(1); } } void main() { while(1) { P2=0x87; P3=0xFF; disp(9); P3=0x30; disp(2);
  • 23.
  • 24.
    8. COMPONENTS REQUIRED 1.Micro Controller 89c51 1 No 2. Crystal Oscillator 12 MHz 1 No 3. Light Emitting Diodes Red 4 Nos Orange 4 Nos Green 4 Nos 4. Resistors 1 kΩ 4 Nos 460 Ω 4 Nos 100 Ω 4 Nos 120 Ω 10 Nos 5. Capacitors 33pF 2 Nos 6. Miscellaneous Components: ƒ Regulated Power Supply of 5V ƒ Circuit Connecting Board ƒ Connecting Wires
  • 25.
    9. FUTURE SCOPE Thisproject can be enhanced in such away as to control automatically the signals depending on the traffic density on the roads using sensors like IR detector/receiver module extended with automatic turn off when no vehicles are running on any side of the road which helps in power consumption saving. This proximity detector using an infrared detector shown in fig.1 can be used in various equipment like automatic door openers and burglar alarms. The circuit primarily consists of an infrared transmitter and an infrared receiver. The transmitter section consists of a 555 timer IC functioning in a stable mode. It is wired as shown in the fig. 2. The output from a stable is fed to an infrared LED via resistor R4, which limits its operating current. This circuit provides a frequency output of 38 kHz at 50 per cent duty cycle, which is required for the infrared detector/receiver module. The receiver section comprises an infrared receiver module, a 555 mono stable multi vibrator, and an LED indicator. Upon reception of infrared signals, 555 timer (mono) turns on and remains on as long as infrared signals are received. When the signals are interrupted, the mono goes off after a few
  • 26.
    seconds (period=1.1 R7xC6)depending upon the value of R7-C6 combination. Thus if R7=470 kilo-ohms and C6=4.7μF, the mono period will be around 2.5 seconds. Both the transmitter and the receiver parts can be mounted on a single breadboard or PCB. The infrared receiver must be placed behind the infrared LED to avoid false indication due to infrared leakage. An object moving nearby actually reflects the infrared rays emitted by the infrared LED. The infrared receiver has sensitivity angle (lobe) of 0-60 degrees, hence when the reflected IR ray is sensed, the mono in the receiver part is triggered. The output from the mono may be used in any desired fashion. For example, it can be used to turn on a light when a person comes nearby by energizing a relay. The light would automatically turn off after some time as the person moves away and the mono pulse period is over. The sensitivity of the detector depends on current-limiting resistor R4 in series with the infrared LED. Range is approximately 40 cm. For 20-ohm value of R4 the object at 25 cm can be sensed, while for 30-ohm value of R4 the sensing range reduces by 22.5 cm. IR RECEIVER CIRCUIT
  • 27.
    TRAFFIC LIGHT CONTROLMODULE USING SENSORS
  • 28.
    10. BIBLIOGRAPHY 1. The8051 Micro controller and Embedded Systems - Muhammad Ali Mazidi & Janice Gillispie Mazidi 2. Micro controllers Theory and Applications - Ajay V. Deshmukh 3. www.wikipedia.org 4. www.8051.com 5. www.8052.com 6. www.microcontroller.c