前6   準備方法




             歷      屆   試   題   分   析

一、與「社會科學研究的基本概念」相關考題
 請說明科學研究的目的,並舉例說明之。(92 年普考)
 何謂概念?概念之種類、功用、發展及其在社會研究上有何判斷
     標準?(68 年高考二級)
 舉例說明理論驗證及其設計要領。(69 年普考)
 社會研究的主要步驟為何?逐一略述之。(73 年基特)
 試述模型之意義、種類及其與理論之關係。(73 年高考)
 何謂運作定義(operational definition)?它在研究上有何用處?
     試述之。(74 年基特)
 試述研究與理論的關係,並比較演繹與歸納法的研究設計。(75
     年基特)
 試述研究設計的意義、性質及種類。(78 年基特)
 不論是實驗研究或準實驗研究,研究者皆需要進行研究設計
     (research design)。請問研究設計的目的是什麼?並詳細討論研
     究者可以採用那些具體的作法來達成研究設計的目的,試舉例說
     明之。(92 年高考)
 社會研究可分為探索性研究、敘述性研究及因果性研究。試說明
     這三類研究的內涵和被選用的個別情況。(84 年公務員薦任考)
 何謂敘述性研究?並就其類別說明之。(78 年基特)
 研究有探索性、描述性、解釋性以及評估性幾種目的。試以部落
     地區的解酒服務方案為題,分別設計一個具有文化敏感的探索性
     研究和描述性研究,包括研究問題和研究設計。(101 年第一次社
     工師)
 試述選擇性命題的要領及原則。(78 年基特)
 請以「台灣省老年人安養」為例,設計一份詳細的研究計劃
前 28   準備方法


       標準差(standard deviation) (95 年高考)
                               。
       遺漏值(Missing values) (94 年普考)
                           。
       迴歸分析(Regression analysis) (94 年普考)
                                 。
       線性迴歸分析(linear regression analysis) (98 年高考)
                                          。
       顯著水準(level of significance) (95 年普考)
                                   。
       編碼(coding) (97 年普考)
                  。
       第二類型錯誤(type II error) (98 年高考)
                             。
       單變項分析(univariate analysis) (99 年高考)
                                  。
       虛假關係(Spuriousness) (100 年高考)
                          。

八、考選部公布之社工師考試命題重點
         (考選部公布:自 94 年起適用,98 年 2 月修正)
        科目名稱                      命題大綱
                                     三、研究方法
                   一、理論與研究的關連
                                          調查研究法
                        理論、概念與變
                                          質性研究法
                         項、假設與命題
                                          評估研究
                        兩種邏輯模式:歸
                                          行動研究
                         納法與演繹法
                                          其他常見之研究法
                        因果模型
   社會工作研究方法                          四、研究結果的判讀、
                   二、研究設計
                                       分析以及研究倫理
                        概念化及操作化
                                          量化研究之資料分
                        測量
                                           析與判讀
                        抽樣
                                          質性研究之資料分
                        研究分析的單位
                                           析與判讀
                        信度與效度
                                          研究倫理
   【備註:表列各應試科目命題大綱為考試命題範圍之例示,惟實際
            試題並不完全以此為限,仍可命擬相關之綜合性試題。】
第一章   社會科學研究的基本概念   1




第一章
         社會科學研究的基本概念

         考前氣象站
  社會研究法係利用科學研究的精神與方法來從事社會
現象的研究工作,因此首章即將科學研究的精神、常犯的錯
誤、科學傳統模式的要素,以及研究的基本概念、定義,如
變項、操作化定義、理論、假設等基本要素作一詳細的界定。

  近年來,不論是社會行政高、普考試,各式特考、基層
考試,甚至社會工作師的高考、特考及檢覈考試的試題中,
本章試題出現機率有增加的趨勢,尤其是歸納法、演繹法二
種科學方法,及理論、操作型定義、假設的類型等概念,均
為常出現的考題。因本章各名詞屬抽象化概念,不易了解,
考生務必反覆閱讀,期能熟悉為是。
2   第一章   社會科學研究的基本概念




                        表   解   綱   要

一、從事研究易犯之錯誤
    不精確的觀察。
       選擇性的觀察。
       過分的概推或通則化。
       加入自己猜測的訊息。
       不合邏輯的推論。
       未了解自我主觀的情緒。
       不成熟、封閉式的研究。
       歸因於神秘化。
       來自於人的疏失。
二、科學傳統模式之要素
    理論:
        一組具有邏輯關係的假設或定律。
       操作化:
        將抽象的概念轉化為操作型定義的過程。
       觀察:
        指資料的蒐集與驗證。
三、理論
    類型:
         依呈現形式分:
              定理組合形式的理論。
              命題衍化形式理論。
              因果形式的理論。
         依理論結構分:
              聚合式理論。
              散發式理論。
              因果結構式理論。
6       第一章    社會科學研究的基本概念




                         名    詞   解   析

一、研究(research)
        定義:
         Kerlinger(1986)以定義或研究假設來引導對自然現象做有系統
         的、控制的、實證的、及關鍵性的調查。
        研究的程序:
         界定問題文獻探討形成假設研究設計蒐集資
         料分析資料提出結論。

二、科學社群(scientific community)
        科學的生命得自於科學社群的運作。
        科學社群是人群的集合,這些人實踐科學,並藉由一套規範、行
         為、態度彼此連結在一起。這個互動的社群是一個專業團體,共
         享有關科學的假設、態度、與研究的技術。
        科學社群具有五大規範:
         科學社群共享有關科學的假設、態度、與研究的技術,具以下五
         大規範:
         一視同仁:
          研究指根據科學價值加以判斷,而不論研究者是誰。
         中立客觀:
          科學家必須公正、敏銳及廣納各種可能的研究結果。
         懷疑的態度:
          對新觀念或各種證據,抱持懷疑與批判的態度,而非全然接受。
         共享主義:
          研究發現是公有財,科學知識必須與他人分享。
         不造假:
          誠實是科學研究最基本的文化規範。
10        第一章    社會科學研究的基本概念




                              精   選   範   題

一、基本概念

          範題 1

請比較前現代、現代和後現代對真實(reality)之觀點有何差異?
【94 地四】


:大多數人都相信自己看到的才是「真實」
                   ,對「真實」觀點的討論,
         可以區分為前現代、現代以及後現代觀點,而這些則可作為科學方
         法的哲學背景依據。
        前現代觀點(premodern):
         早期人們都認為「眼見為真」
                      ,只有我們所知的事物才是真實。
          :流傳著「老巫樹會吃人」的甲部族對另一不相信此神話的
             乙部族嗤之以鼻,並認為他們很快就會滅族。
         對真實的界定:對事物持二元對立的看法,不是真就是假,因
          此認定只存在單一的真實。
        現代觀點(modern):
         接受各種不同的真實,認為差異的存在只因不同的觀點所致。
          :能瞭解各部族對「老巫樹」的傳說都不一樣,因為老巫樹
             只是棵有靈性的樹罷了,既非神靈也非惡靈,只因各族加
             諸於樹靈的概念不同所致。
         對真實的界定:對事物看法多元化,因人的主觀是無可避免的,
          不同觀點會發現不同真實,認定存在多重真實。
        後現代觀點(postmodern):
         根本沒有「客觀的真實」
                    ,亦即沒有任何觀點可發現真實,真正
          存在的只是許許多多主觀的論述(只是一種語言遊戲,language
          game)而已;亦即,外在世界實無一物,一切都存在於內心之
第一章    社會科學研究的基本概念           15


       生變遷。通常研究直到應用才停止。
      基礎研究是許多新科學觀念的泉源與思考世界的方法,以解
       釋性研究最為普遍。
      基礎研究是大部分研究工具(包括方法、理論及觀念)的來
       源,其所提供的基本原則是可推論到許多不同的政策、問題,
       或研究的領域,因此常為應用研究者所使用。
      大部分的基礎研究多由位居科學社群中心的研究者所執行。
  應用研究(applied research):
       在 公 共 政 策 領 域 即 為 一 種 政 策 取 向 的 社 會 研 究 ( policy
       orientation)。公共政策是問題取向的,應用研究是為了解決
       公共問題而發展的系統性知識,亦即試圖去解決特定的政策
       問題,或幫助實務工作者完成任務的研究。
      對於應用研究而言,理論較不是中心的議題,而是在一個限
       定的情境下對特定的問題尋找解答才是其重點。
      應用研究經常是一種描述性的研究,而其主要目的是將基礎
       研究所產生的知識,設法應用到解決人類實際的問題上。
  試比較純學術社會研究與政策取向社會研究之異同?【88 退撫
      三等】
      科學界是純學術社會研究的主要消費者,政策取向社會研究
       結論的主要消費者則是實務工作者。
      二者採用不同的研究方法論取向:純學術社會研究者強調高
       的科學標準,並試圖進行接近完美的研究;政策取向社會研
       究者則做比較多的妥協,例如,其對嚴苛的科學標準讓步,
       以便取得快速、可用的研究結果。

                基礎型與應用型研究的比較
比較基準             基礎型                     應用型
        研究的本質是評價的基礎            研究只是工作的一部分,評
 本質     評價需由其他社會學家來              價在於工作的成果
          做評斷                   評價需由贊助者來做評斷
 目標     在於對基礎理論知識的貢獻            在於研究成果對實際的回饋,
第一章   社會科學研究的基本概念   23


 實徵資料加以蒐集、分析而獲得,亦即必須透過實際的觀察與
 操作的過程才能驗證。
:方法論(methodology)【90 普考、91 基四】
  主要探討科學研究的基本假設、邏輯、原理原則、規則與
    程序,它是指導研究的一般思想方法或哲學。
  研究必須以一定的理論和方法論為指導,方法論在探討研
    究方法背後所仰賴的理論基礎,是與一定的哲學觀點和學
    科理論相連繫的,例如分析哲學、詮釋學、批判理論、結
    構主義等思維對於研究方法的影響,所以方法論並非統一
    的。亦即,不同的理論學派有不同的方法論,例如:馬克
    思主義學派強調以辯證的、歷史的、發展的、相互關聯的
    觀點分析社會;人文主義學派主張以闡釋或理解等主觀方
    法來說明具體的社會歷史事件;實證主義學派則主張採用
    自然科學的實證方法解釋客觀的社會事實,並用精確的數
    量分析來發現社會現象間的因果規律。
  方法論的角色、功能:(整理自潘明宏、陳志瑋(2003),
    社會科學研究方法,韋伯文化)
    方法論提供溝通的規則:
     方法論主要功能是在協助他人能「看到」 「瞭解」讓擁
                       、
     有共同經驗或想與對方分享經驗的研究者,能順利地進
     行溝通(例如明眼人向失明者說明「白色」的意義)
                           。此
     外,透過方法論規則的明確性、公開性以及可接近性,
     得以建立具有複驗(replication)性與建設性批判的架
     構。
      【複驗係指由相同或其他科學家和研究者,以相同的
     方式重複進行一個研究】
    方法論提供邏輯與正確推理(論證)的規則:
     經驗觀察(即事實)與邏輯均是科學方法的重要工具,
     但經驗觀察必須經過整理,並且與系統化的邏輯架構發
     生關連,所謂邏輯(logic)
                   ,係指正確推理的系統,它使
     可靠的推理,能自事實的觀察中獲得,而透過科學思維
     基礎的邏輯,科學方法提升了知識科學論證的內部一致
第二章   社會工作研究過程與倫理     77




                      精   選   範   題

一、研究目的與過程

       範題 1

報載一名隔代教養家庭國中三年級學生為了買手機,竟然對一年級
學弟恐嚇取財,最後被扭送警察局,而這則新聞報導結論是:隔代
教養家庭製造偏差青少年。【99 高考】
 試比較新聞報導中所追尋的事實,與社會行為科學研究所追尋的
 事實真相有何差異?
 闡述社會行為科學研究方法會遵守那些「原則」
                      ,使其所獲得的事
 實最接近真相?


:本題牽涉研究倫理議題,研究人員在研究結束後,應依據事實發布
     資訊,並注意分析單位的一致性,避免違犯「個體謬誤」或「區位
     謬誤」。
     本例之新聞報導與社會科學研究主要差異如下:
      分析單位顯有不同:新聞報導明顯產生個體謬誤,即其以單一
       事件擴大推論全體隔代教養家庭,如此以偏概全之推論絕非社
       會科學研究所欲追尋之真相,亦即,社會科學研究之分析單位
       如僅為個案,研究結論亦僅推論至此個案,不會推至全體。
      倫理責任的差異:新聞報導為吸引讀者注意,需誇大報導或給
       予聳動標題或結論,而社會科學所追求的是真相,是實事求是,
       有一分證據說一分話,講求對受訪對象、對同儕,甚至對社會
       大眾的倫理責任,因此下結論時會十分謹慎。
     研究方法遵守的「原則」:
      遵循科學方法進行研究:
       務必使用科學的方法、態度及程序進行研究,且必須「同時且
148   第四章    社會調查法




                              名      詞     解     析

一、社會調查法(或稱調查研究法【97 高考】)
     調查研究法源起於 19 世紀對勞工問題、貧窮問題和社區問題的探
      討。
     係應用客觀的態度與科學的方法對某種社會現象或問題,在確定
      範圍之內,以抽樣的方式,透過問卷、訪談等工具蒐集樣本資料,
      予以統計分析,並將樣本所得資料推論到母體的一種研究方法。

二、民意調查(Public Opinion Polls)
  依據陳義彥等編著的「民意測驗」一書,民意調查的意義如下:從
  廣義的意義講,民意測驗就是從全體公眾中抽取具有代表性的部分
  公眾作為樣本,對這些樣本直接詢問他們對一些問題的想法,然後
  以這些樣本的想法推論(或代表)全體公眾的想法,任何作這樣的
  努力以探知民意的方法,便是民意測驗,或稱民意調查。

三、抽樣調查(Sampling Survey)
  又稱樣本調查(sample survey)。舉辦社會調查時,最重要的一個步
  驟就是決定樣本選取的方法是用普查還是用抽樣調查。
  普查是把調查對象一個也不遺漏的全部加以調查的方法。
  抽樣調查則是從全體調查的對象中,抽出一部分的個體加以調查,
  而由這一部分的資料估計全部資料的方法。這時全部資料就是母體
  (population),抽出作代表的一部分則是樣本(sample)。所以抽樣
  調查不外乎是用樣本代表母體,由樣本的各種統計特性推算母體各
  種統計特性的一種統計調查方法。

四、EPSEM(均等機率之選取方式)
     以機率抽樣法進行的抽樣,方能確保樣本具有代表性,而機率抽
      樣的基本原則是,如果抽樣的方式是以「均等機率之選取方式」
      (Equal Probability of SElection Method,簡稱 EPSEM)
                                                     ,則如此得
186    第四章     社會調查法



       範題 28

 問卷題目的順序應如何安排?

:若問卷題目安排不妥當,會紊亂受訪者的思考,可能導致受訪者中
      途拒訪。所以問卷需要有次序的安排,以創造一個有連貫性的整體,
      訪員問起來,如行雲流水,十分順暢,如此才能增進回答的正確率。
  問卷的順序編排要則有三:
      由易入難,由淺入深:
       容易回答,沒有敏感性、沒有威脅感的題目放在前面。如此才能
       使受訪者有信心,覺得回答這份問卷並不困難。比較複雜、專門
       性的、敏感性的問題放在問卷的中間以後。如此一方面培養訪問
       的氣氛;另一方面,受訪者也在探索調查訪問的「真正」主題是
       什麼?消除受訪者的戒懼心是很重要的。
      依時間序列排列:
       有些問題是有時間序列的,此時應依時間發生的先後,依次排列,
       以免干擾受訪者的記憶,或錯亂他的思緒。
      行為的或事實的問題放在前頭,態度問題放在中間,個人基本資
       料放在最後:
       個人基本資料問題放在最後,主要原因是這些問題涉及個人的隱
       私,有不少人不願意回答。若研究中,要問到黨籍及收入,最好
       放在最後。


       範題 29

 問卷的形式(結構)可分為那幾種?優缺點各為何?

:問卷的形式是指研究者設計什麼樣的方式讓受訪者表示他的意見或
      勾選他的答案。問卷基本上可以分為三種形式,即開放式作答的問
      卷、封閉式作答的問卷、以及半封閉式的問卷(亦有學者將問卷型
第五章       實驗設計與評估             233


              模式:Y1   Y2    Y3    Y4   X   Y5   Y6   Y7   Y8
             相等質量樣本設計:
              模式:MaXa      MbXb    McXa    MdXb
              (Ma=Mb=Mc=Md)
六、因果關係
    成立要件:
        暫時性的先決條件。
        因果兩者間必定彼此相關。
        兩者間的相關必需是本身的相關。
      種類:
        必要條件:
         X 若不發生,Y 將不發生。
        充分條件:
         X 如發生,Y 也必然發生。
        必要與充分條件:
         Y 在 X 不發生時將不發生,X 一發生時 Y 必將發生。
        協助條件:
         X 只是許多促使 Y 發生之因素中的一個。
        附屬條件:
         一特定變數協助一特定現象發生的情境或條件。
        更替條件:
         使現象更替發生的條件。
236   第五章   實驗設計與評估


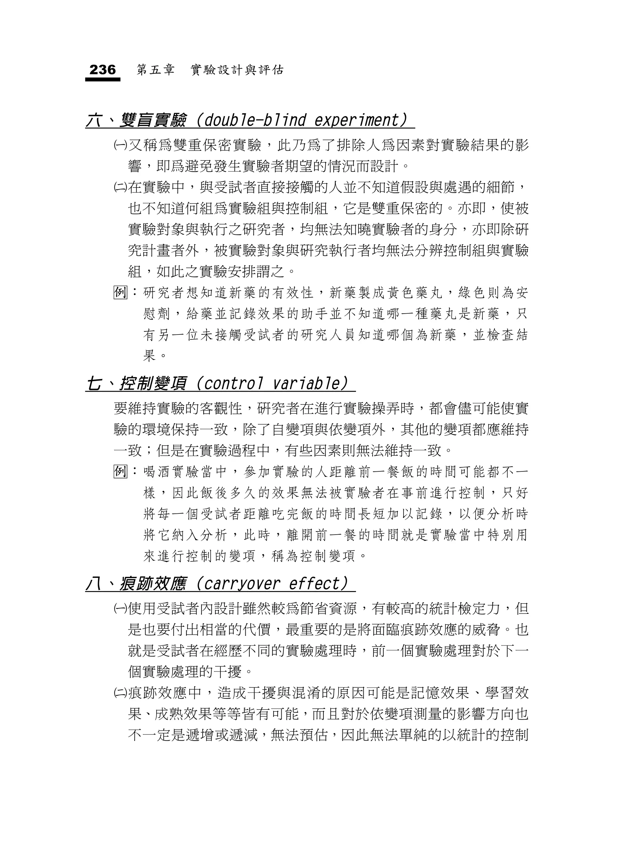
六、雙盲實驗(double-blind experiment)
     又稱為雙重保密實驗,此乃為了排除人為因素對實驗結果的影
      響,即爲避免發生實驗者期望的情況而設計。
     在實驗中,與受試者直接接觸的人並不知道假設與處遇的細節,
      也不知道何組為實驗組與控制組,它是雙重保密的。亦即,使被
      實驗對象與執行之研究者,均無法知曉實驗者的身分,亦即除研
      究計畫者外,被實驗對象與研究執行者均無法分辨控制組與實驗
      組,如此之實驗安排謂之。
  :研究者想知道新藥的有效性,新藥製成黃色藥丸,綠色則為安
       慰劑,給藥並記錄效果的助手並不知道哪一種藥丸是新藥,只
       有另一位未接觸受試者的研究人員知道哪個為新藥,並檢查結
       果。

七、控制變項(control variable)
  要維持實驗的客觀性,研究者在進行實驗操弄時,都會儘可能使實
  驗的環境保持一致,除了自變項與依變項外,其他的變項都應維持
  一致;但是在實驗過程中,有些因素則無法維持一致。
  :喝酒實驗當中,參加實驗的人距離前一餐飯的時間可能都不一
       樣,因此飯後多久的效果無法被實驗者在事前進行控制,只好
       將每一個受試者距離吃完飯的時間長短加以記錄,以便分析時
       將它納入分析,此時,離開前一餐的時間就是實驗當中特別用
       來進行控制的變項,稱為控制變項。

八、痕跡效應(carryover effect)
     使用受試者內設計雖然較為節省資源,有較高的統計檢定力,但
      是也要付出相當的代價,最重要的是將面臨痕跡效應的威脅。也
      就是受試者在經歷不同的實驗處理時,前一個實驗處理對於下一
      個實驗處理的干擾。
     痕跡效應中,造成干擾與混淆的原因可能是記憶效果、學習效
      果、成熟效果等等皆有可能,而且對於依變項測量的影響方向也
      不一定是遞增或遞減,無法預估,因此無法單純的以統計的控制
第五章   實驗設計與評估   271



      範題 18

 何謂單案研究?哲學背景及設計邏輯為何?特性及類型為何?

:   定義:
      質性研究中有個案研究,如將量化的實驗研究的精神應用於個案
      的研究中,即稱之單案研究。
     哲學背景:
      單案研究是以行為主義觀點(SR 聯結論)為設計的主要內涵,
      即個案處理時,處置目標以案主可以被觀察、被計算的行為為主,
      如缺課的時數、打架的次數等,研究者先計算案主的問題行為基
      準線,在經過干預或處置後,來比較干預前後之間的差異。
     邏輯設計:
      單案研究的設計邏輯是需要利用足夠的重複測量,以儘量減少
       外部因素的影響(如案主環境的改變)
                       ,如此方能將目標問題改
       善的原因歸諸介入的效果。
      藉由多次施測得知問題改變的趨勢,以降低諸如成熟或統計迴
       歸等因素對研究結果的影響性。
     特性:
      單案研究係偏向準實驗設計的研究方法,是在實地情境中以實驗
      方法的原則加以處置的一種實驗法,主要是對方案處置前後做重
      複而多次的比較評量,並觀察實驗前後個案的變化情形,用以確
      認實驗過程的效用,或用以確認服務過程中,改善程度有多少,
      主要特性包括:
      在社會工作的實務領域有很大的使用空間。
      實驗對象只有一組,本身是實驗組,也是控制組。
      處置目標,或稱觀察項目,必須是可操作化或可量化的項目。
     類型:
       A-B 型,前測後測型:
       圖一:實驗處置前與處置後僅一次觀察,可看出處置前後效果
第五章   實驗設計與評估   281


      標       的社會問題,因此 量,取得容易    在,但無法顯示
              可上網查詢或蒐            問題發生的原
              尋全國性普查之            因,及解決方法
              書面資料              有許多刻意製
                                 造或扭曲的指
                                 標


      範題 24

 試說明方案評估之重要性及目的。

:   重要性:
      評估研究應用到社會福利計畫的評估,有六項貢獻:
      協助決策者來決定以最低的成本達到最大成效的計畫方案。
      提供給支持福利計畫的機構有關的成效資料,以協助機構決定
       是否繼續提供資源的參考。
      回饋給方案執行人員,用以決定是否繼續推行該項計畫。
      執行者可以向外界宣布經評估後的方案的有效性,以使社會大
       眾了解方案的成效如何。
      新方法與新技術一經評估後即可展現其與舊有方案的差異性。
      促使方案執行的成員提高工作效率,因為評估會造成成員們適
       度的壓力而得以展現工作成效。
     評估研究的目的:
      基礎性研究:
       是為了知識而追求知識的研究,旨在理解世界是如何運作的,
       他們對研究有興趣是因為他們想知道這種現象的實質所在。
      應用性研究:
       此型研究目的在於幫助人們了解問題的實質,以增進掌握自己
       所處環境之知識。
      總結性評估研究與形成性評估研究:
第六章   資料整理與統計分析   311


   刪除或以其他量值來取代該個案的該筆資訊:
    如無上述情形,則保留該個案的其他資訊,缺漏的該筆資料則利
    用以下四種方法處理之。
    遺漏資料予以刪除:
     假如只有少數幾個個案有遺漏值,則在分析時可將其刪除不予
     採計,僅計算其他個案之該筆資料,此法所得結果較為合理與
     正確;但如果是重要變項,會導致其他樣本的誤差,則應予保
     留,切勿刪除。
    將遺漏值當作變項的反應之一:
     如詢問受訪者是否參與某一活動,選項為「是」或「否」
                             ,當受
     訪者未作任何記號時,將其視為未參與,而在「否」的空格內
     代其打「ˇ」。
    將遺漏值當作有意義的資訊來解釋處理:
     如詢問政黨傾向時,常有資料遺漏現象,可視為受訪者的拒答,
     拒答比例愈高,表示該題項愈敏感。
    遺漏值的取代:
     以平均數取代遺失的資訊:
      如果個案資料遺失情況並不嚴重,則以所有其他分數的平均
      值來代替所遺失的資訊,此法雖不正確,但對一般性指標建
      構的影響甚小;但此法不適用在項目很少或非「平均」的個
      案,否則將造成嚴重的效度問題。
     根據個案的其他量化資料的預測值來取代:
      如根據一個國家就讀國、高中的百分比來推測該國人民的識
      字率,此法為一沒有經過測試的推測,較不精確,適用於確
      認其他量化資料與預測資料間具有高度相關性時。
     以隨機值取代遺失的資訊:
      所有遺失資訊均以隨機值來輸入,適用於個案數量很大,指
      數項目很多時,較不受隨機值影響。如個案數少,採用隨機
      值可能產生較大的偏頗。
第六章   資料整理與統計分析      317



三、描述統計

      範題 8

 何謂單變項分析(Univariaie Analysis)與雙變項分析(Bivariate
 analysis)?有何功用?

:   單變項分析:
      係指僅以統計分析方法來描述單一變項之特性,常用次數分
       配、百分比、集中量數或離散量數等,來分析一個變項的資料。
      功用:
       此種研究分析,是在解析性研究上必須先實施的分析工作。由
       單項變數的分析,可知許多有關影響特殊行為的一般機能,此
       種資料剌激社會學家去探求因果關係,為科學研究的出發點。
     雙變項分析:
      係分析二個以上變項間關係的統計分析方法,常用交叉分析表陳
      示,或利用χ2、相關分析及變異數分析(ANOVA)等方法,用
      以進一步檢定此二變項間之關係。
  此二法最大不同點,在於分析一個或一個以上變項,以及所用統計
  方法的差異。


      範題 9

 何謂次數分配(Frequency Distribution)?其性質為何?

:   定義:
      將所蒐集之資料,依照變數的性質分類,或變數的變量按大小、
      順序分組排列,來顯示不同類別及變量出現的次數。用以簡化資
      料及顯示意義。
     性質:
      集中情形:中心位置、 X (平均數)、中位數、眾數。
346   第六章     資料整理與統計分析



      範題 25

 在下表中的資料,是今年對台灣某個小城鎮成年人口的就業狀況調
 查(這是一項假設性資料)
            ,在初步整理資料之後,列出了受訪者的
 教育程度(以「高中及以下」,和「大專以上」區分為兩個團體),
 和他們的就業情況(就業或失業)。請用這個表中的資料,計算λ
 (lambda)(即 PRE 法,proportionate reduction of error),並
 說明教育程度與就業的相關模式。【90 基三】
                高中及以下        大專以上            總數
      就業          1000         500           1500
      失業           300         200           500
      總數          1300         700           2000

:   λ值之計算:
       E1=2000-1500=500
       E2=(1300-1000)+(700-500)=500
       λ =(E1-E2)/E1=500-500/500=0
     數字解讀:
      λ值之計算結果為 0,即表示教育程度與就業狀況間為零相關,
      亦即,兩者無預測關係,受訪者的就業與否無法由其教育程度加
      以預測。


      範題 26

 何謂迴歸分析?又何謂簡單迴歸?複(多元)迴歸?簡單迴歸與多
 元迴歸有何不同?

:   迴歸分析(Regression Analysis):
      從某一已知自變數 x 的情形來預測或估計另一相關的未知應變數
      Y 之值稱為迴歸(regression)
                         ,亦即係探討兩變數的關係,用一變
第七章   質化研究法   409




                        名    詞    解   析

一、自然論(naturalism)
  是一種古老的質化研究傳統。最早的田野調查者是在實證主義的假
  定下操作,認為社會實體「就在那兒」(out there),自然地可以被
  觀察,並且研究者可以報導其「真實自然」(real is)。亦即,自然
  論是田野調查的一個途徑,其假定是客觀的社會實體真實地存在,
  其能夠觀察與正確的紀錄。

二、制度民族誌(institutional ethnography)
     原始是由史密斯(Dorothy Smith, 1978)發展出的研究途徑,試圖
      找出形塑女性日常經驗的權力關係,藉以獲致女性日常經驗的更
      佳理解。現此法的研究對象已經擴及型塑受壓迫者經驗的意識型
      態,研究目標在於揭露壓迫的形式。
     史密斯的方法論類似於俗民方法論,同樣不把研究對象本身視為
      研究焦點。制度民族誌以個別的個人經驗做為開端,但目的卻在
      揭露權力關係以及其他在制度內運作的特質。

三、非反應研究(non-reactive)
     又稱為非侵擾性測量或非介入性測量。係指研究者不介入被研究
      者的互動、事件或行為的資料蒐集與測量方法,可以避免當研究
      者與研究對象在資料蒐集情境下會面時,所可能產生對資訊的污
      染。            。
        (如霍桑效應或月暈效應) 如次級資料分析、內容分析、文
      獻分析法等均屬之。
     非反應研究對象,包括:
      物理證據:
       物件的耗損跡象(耗損測量)或由研究對象所產生遺跡(附加
       測量)。
      簡易觀察:
446    第七章     質化研究法



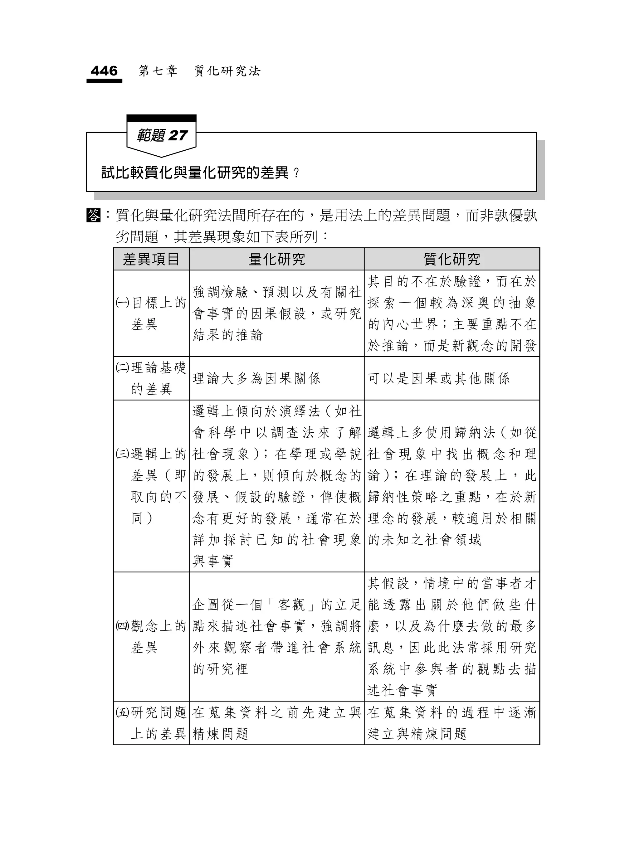
       範題 27

 試比較質化與量化研究的差異?

:質化與量化研究法間所存在的,是用法上的差異問題,而非孰優孰
      劣問題,其差異現象如下表所列:
      差異項目           量化研究               質化研究
                                 其目的不在於驗證,而在於
               強調檢驗、預測以及有關社
     目標上的                       探索一個較為深奧的抽象
               會事實的因果假設,或研究
      差異                         的內心世界;主要重點不在
               結果的推論
                                 於推論,而是新觀念的開發
     理論基礎
               理論大多為因果關係         可以是因果或其他關係
      的差異
               邏輯上傾向於演繹法(如社
               會 科 學 中 以 調 查 法 來 了 解 邏輯上多使用歸納法(如從
     邏輯上的 社會現象);在學理或學說 社 會 現 象 中 找 出 概 念 和 理
      差異(即 的發展上,則傾向於概念的 論);在理論的發展上,此
      取向的不 發展、假設的驗證,俾使概 歸納性策略之重點,在於新
      同)       念有更好的發展,通常在於 理念的發展,較適用於相關
               詳 加 探 討 已 知 的 社 會 現 象 的未知之社會領域
               與事實
                                 其假設,情境中的當事者才
               企圖從一個「客觀」的立足 能 透 露 出 關 於 他 們 做 些 什
     觀念上的 點來描述社會事實,強調將 麼,以及為什麼去做的最多
      差異       外 來 觀 察 者 帶 進 社 會 系 統 訊息,因此此法常採用研究
               的研究裡              系統中參與者的觀點去描
                                 述社會事實
     研究問題 在 蒐 集 資 料 之 前 先 建 立 與 在 蒐 集 資 料 的 過 程 中 逐 漸
      上的差異 精煉問題                  建立與精煉問題

社會研究法 讀實力-2013高普考試.各類特考學儒

  • 1.
    前6 準備方法 歷 屆 試 題 分 析 一、與「社會科學研究的基本概念」相關考題 請說明科學研究的目的,並舉例說明之。(92 年普考) 何謂概念?概念之種類、功用、發展及其在社會研究上有何判斷 標準?(68 年高考二級) 舉例說明理論驗證及其設計要領。(69 年普考) 社會研究的主要步驟為何?逐一略述之。(73 年基特) 試述模型之意義、種類及其與理論之關係。(73 年高考) 何謂運作定義(operational definition)?它在研究上有何用處? 試述之。(74 年基特) 試述研究與理論的關係,並比較演繹與歸納法的研究設計。(75 年基特) 試述研究設計的意義、性質及種類。(78 年基特) 不論是實驗研究或準實驗研究,研究者皆需要進行研究設計 (research design)。請問研究設計的目的是什麼?並詳細討論研 究者可以採用那些具體的作法來達成研究設計的目的,試舉例說 明之。(92 年高考) 社會研究可分為探索性研究、敘述性研究及因果性研究。試說明 這三類研究的內涵和被選用的個別情況。(84 年公務員薦任考) 何謂敘述性研究?並就其類別說明之。(78 年基特) 研究有探索性、描述性、解釋性以及評估性幾種目的。試以部落 地區的解酒服務方案為題,分別設計一個具有文化敏感的探索性 研究和描述性研究,包括研究問題和研究設計。(101 年第一次社 工師) 試述選擇性命題的要領及原則。(78 年基特) 請以「台灣省老年人安養」為例,設計一份詳細的研究計劃
  • 2.
    前 28 準備方法 標準差(standard deviation) (95 年高考) 。 遺漏值(Missing values) (94 年普考) 。 迴歸分析(Regression analysis) (94 年普考) 。 線性迴歸分析(linear regression analysis) (98 年高考) 。 顯著水準(level of significance) (95 年普考) 。 編碼(coding) (97 年普考) 。 第二類型錯誤(type II error) (98 年高考) 。 單變項分析(univariate analysis) (99 年高考) 。 虛假關係(Spuriousness) (100 年高考) 。 八、考選部公布之社工師考試命題重點 (考選部公布:自 94 年起適用,98 年 2 月修正) 科目名稱 命題大綱 三、研究方法 一、理論與研究的關連  調查研究法  理論、概念與變  質性研究法 項、假設與命題  評估研究  兩種邏輯模式:歸  行動研究 納法與演繹法  其他常見之研究法  因果模型 社會工作研究方法 四、研究結果的判讀、 二、研究設計 分析以及研究倫理  概念化及操作化  量化研究之資料分  測量 析與判讀  抽樣  質性研究之資料分  研究分析的單位 析與判讀  信度與效度  研究倫理 【備註:表列各應試科目命題大綱為考試命題範圍之例示,惟實際 試題並不完全以此為限,仍可命擬相關之綜合性試題。】
  • 3.
    第一章 社會科學研究的基本概念 1 第一章 社會科學研究的基本概念  考前氣象站 社會研究法係利用科學研究的精神與方法來從事社會 現象的研究工作,因此首章即將科學研究的精神、常犯的錯 誤、科學傳統模式的要素,以及研究的基本概念、定義,如 變項、操作化定義、理論、假設等基本要素作一詳細的界定。 近年來,不論是社會行政高、普考試,各式特考、基層 考試,甚至社會工作師的高考、特考及檢覈考試的試題中, 本章試題出現機率有增加的趨勢,尤其是歸納法、演繹法二 種科學方法,及理論、操作型定義、假設的類型等概念,均 為常出現的考題。因本章各名詞屬抽象化概念,不易了解, 考生務必反覆閱讀,期能熟悉為是。
  • 4.
    2 第一章 社會科學研究的基本概念 表 解 綱 要 一、從事研究易犯之錯誤  不精確的觀察。  選擇性的觀察。  過分的概推或通則化。  加入自己猜測的訊息。  不合邏輯的推論。  未了解自我主觀的情緒。  不成熟、封閉式的研究。  歸因於神秘化。  來自於人的疏失。 二、科學傳統模式之要素  理論: 一組具有邏輯關係的假設或定律。  操作化: 將抽象的概念轉化為操作型定義的過程。  觀察: 指資料的蒐集與驗證。 三、理論  類型: 依呈現形式分: 定理組合形式的理論。 命題衍化形式理論。 因果形式的理論。 依理論結構分: 聚合式理論。 散發式理論。 因果結構式理論。
  • 5.
    6 第一章 社會科學研究的基本概念 名 詞 解 析 一、研究(research)  定義: Kerlinger(1986)以定義或研究假設來引導對自然現象做有系統 的、控制的、實證的、及關鍵性的調查。  研究的程序: 界定問題文獻探討形成假設研究設計蒐集資 料分析資料提出結論。 二、科學社群(scientific community)  科學的生命得自於科學社群的運作。  科學社群是人群的集合,這些人實踐科學,並藉由一套規範、行 為、態度彼此連結在一起。這個互動的社群是一個專業團體,共 享有關科學的假設、態度、與研究的技術。  科學社群具有五大規範: 科學社群共享有關科學的假設、態度、與研究的技術,具以下五 大規範: 一視同仁: 研究指根據科學價值加以判斷,而不論研究者是誰。 中立客觀: 科學家必須公正、敏銳及廣納各種可能的研究結果。 懷疑的態度: 對新觀念或各種證據,抱持懷疑與批判的態度,而非全然接受。 共享主義: 研究發現是公有財,科學知識必須與他人分享。 不造假: 誠實是科學研究最基本的文化規範。
  • 6.
    10 第一章 社會科學研究的基本概念 精 選 範 題 一、基本概念 範題 1 請比較前現代、現代和後現代對真實(reality)之觀點有何差異? 【94 地四】 :大多數人都相信自己看到的才是「真實」 ,對「真實」觀點的討論, 可以區分為前現代、現代以及後現代觀點,而這些則可作為科學方 法的哲學背景依據。  前現代觀點(premodern): 早期人們都認為「眼見為真」 ,只有我們所知的事物才是真實。 :流傳著「老巫樹會吃人」的甲部族對另一不相信此神話的 乙部族嗤之以鼻,並認為他們很快就會滅族。 對真實的界定:對事物持二元對立的看法,不是真就是假,因 此認定只存在單一的真實。  現代觀點(modern): 接受各種不同的真實,認為差異的存在只因不同的觀點所致。 :能瞭解各部族對「老巫樹」的傳說都不一樣,因為老巫樹 只是棵有靈性的樹罷了,既非神靈也非惡靈,只因各族加 諸於樹靈的概念不同所致。 對真實的界定:對事物看法多元化,因人的主觀是無可避免的, 不同觀點會發現不同真實,認定存在多重真實。  後現代觀點(postmodern): 根本沒有「客觀的真實」 ,亦即沒有任何觀點可發現真實,真正 存在的只是許許多多主觀的論述(只是一種語言遊戲,language game)而已;亦即,外在世界實無一物,一切都存在於內心之
  • 7.
    第一章 社會科學研究的基本概念 15 生變遷。通常研究直到應用才停止。 基礎研究是許多新科學觀念的泉源與思考世界的方法,以解 釋性研究最為普遍。 基礎研究是大部分研究工具(包括方法、理論及觀念)的來 源,其所提供的基本原則是可推論到許多不同的政策、問題, 或研究的領域,因此常為應用研究者所使用。 大部分的基礎研究多由位居科學社群中心的研究者所執行。 應用研究(applied research):  在 公 共 政 策 領 域 即 為 一 種 政 策 取 向 的 社 會 研 究 ( policy orientation)。公共政策是問題取向的,應用研究是為了解決 公共問題而發展的系統性知識,亦即試圖去解決特定的政策 問題,或幫助實務工作者完成任務的研究。 對於應用研究而言,理論較不是中心的議題,而是在一個限 定的情境下對特定的問題尋找解答才是其重點。 應用研究經常是一種描述性的研究,而其主要目的是將基礎 研究所產生的知識,設法應用到解決人類實際的問題上。 試比較純學術社會研究與政策取向社會研究之異同?【88 退撫 三等】 科學界是純學術社會研究的主要消費者,政策取向社會研究 結論的主要消費者則是實務工作者。 二者採用不同的研究方法論取向:純學術社會研究者強調高 的科學標準,並試圖進行接近完美的研究;政策取向社會研 究者則做比較多的妥協,例如,其對嚴苛的科學標準讓步, 以便取得快速、可用的研究結果。 基礎型與應用型研究的比較 比較基準 基礎型 應用型 研究的本質是評價的基礎 研究只是工作的一部分,評 本質 評價需由其他社會學家來 價在於工作的成果 做評斷 評價需由贊助者來做評斷 目標 在於對基礎理論知識的貢獻 在於研究成果對實際的回饋,
  • 8.
    第一章 社會科學研究的基本概念 23 實徵資料加以蒐集、分析而獲得,亦即必須透過實際的觀察與 操作的過程才能驗證。 :方法論(methodology)【90 普考、91 基四】 主要探討科學研究的基本假設、邏輯、原理原則、規則與 程序,它是指導研究的一般思想方法或哲學。 研究必須以一定的理論和方法論為指導,方法論在探討研 究方法背後所仰賴的理論基礎,是與一定的哲學觀點和學 科理論相連繫的,例如分析哲學、詮釋學、批判理論、結 構主義等思維對於研究方法的影響,所以方法論並非統一 的。亦即,不同的理論學派有不同的方法論,例如:馬克 思主義學派強調以辯證的、歷史的、發展的、相互關聯的 觀點分析社會;人文主義學派主張以闡釋或理解等主觀方 法來說明具體的社會歷史事件;實證主義學派則主張採用 自然科學的實證方法解釋客觀的社會事實,並用精確的數 量分析來發現社會現象間的因果規律。 方法論的角色、功能:(整理自潘明宏、陳志瑋(2003), 社會科學研究方法,韋伯文化) 方法論提供溝通的規則: 方法論主要功能是在協助他人能「看到」 「瞭解」讓擁 、 有共同經驗或想與對方分享經驗的研究者,能順利地進 行溝通(例如明眼人向失明者說明「白色」的意義) 。此 外,透過方法論規則的明確性、公開性以及可接近性, 得以建立具有複驗(replication)性與建設性批判的架 構。 【複驗係指由相同或其他科學家和研究者,以相同的 方式重複進行一個研究】 方法論提供邏輯與正確推理(論證)的規則: 經驗觀察(即事實)與邏輯均是科學方法的重要工具, 但經驗觀察必須經過整理,並且與系統化的邏輯架構發 生關連,所謂邏輯(logic) ,係指正確推理的系統,它使 可靠的推理,能自事實的觀察中獲得,而透過科學思維 基礎的邏輯,科學方法提升了知識科學論證的內部一致
  • 9.
    第二章 社會工作研究過程與倫理 77 精 選 範 題 一、研究目的與過程 範題 1 報載一名隔代教養家庭國中三年級學生為了買手機,竟然對一年級 學弟恐嚇取財,最後被扭送警察局,而這則新聞報導結論是:隔代 教養家庭製造偏差青少年。【99 高考】  試比較新聞報導中所追尋的事實,與社會行為科學研究所追尋的 事實真相有何差異?  闡述社會行為科學研究方法會遵守那些「原則」 ,使其所獲得的事 實最接近真相? :本題牽涉研究倫理議題,研究人員在研究結束後,應依據事實發布 資訊,並注意分析單位的一致性,避免違犯「個體謬誤」或「區位 謬誤」。  本例之新聞報導與社會科學研究主要差異如下: 分析單位顯有不同:新聞報導明顯產生個體謬誤,即其以單一 事件擴大推論全體隔代教養家庭,如此以偏概全之推論絕非社 會科學研究所欲追尋之真相,亦即,社會科學研究之分析單位 如僅為個案,研究結論亦僅推論至此個案,不會推至全體。 倫理責任的差異:新聞報導為吸引讀者注意,需誇大報導或給 予聳動標題或結論,而社會科學所追求的是真相,是實事求是, 有一分證據說一分話,講求對受訪對象、對同儕,甚至對社會 大眾的倫理責任,因此下結論時會十分謹慎。  研究方法遵守的「原則」: 遵循科學方法進行研究: 務必使用科學的方法、態度及程序進行研究,且必須「同時且
  • 10.
    148 第四章 社會調查法 名 詞 解 析 一、社會調查法(或稱調查研究法【97 高考】)  調查研究法源起於 19 世紀對勞工問題、貧窮問題和社區問題的探 討。  係應用客觀的態度與科學的方法對某種社會現象或問題,在確定 範圍之內,以抽樣的方式,透過問卷、訪談等工具蒐集樣本資料, 予以統計分析,並將樣本所得資料推論到母體的一種研究方法。 二、民意調查(Public Opinion Polls) 依據陳義彥等編著的「民意測驗」一書,民意調查的意義如下:從 廣義的意義講,民意測驗就是從全體公眾中抽取具有代表性的部分 公眾作為樣本,對這些樣本直接詢問他們對一些問題的想法,然後 以這些樣本的想法推論(或代表)全體公眾的想法,任何作這樣的 努力以探知民意的方法,便是民意測驗,或稱民意調查。 三、抽樣調查(Sampling Survey) 又稱樣本調查(sample survey)。舉辦社會調查時,最重要的一個步 驟就是決定樣本選取的方法是用普查還是用抽樣調查。 普查是把調查對象一個也不遺漏的全部加以調查的方法。 抽樣調查則是從全體調查的對象中,抽出一部分的個體加以調查, 而由這一部分的資料估計全部資料的方法。這時全部資料就是母體 (population),抽出作代表的一部分則是樣本(sample)。所以抽樣 調查不外乎是用樣本代表母體,由樣本的各種統計特性推算母體各 種統計特性的一種統計調查方法。 四、EPSEM(均等機率之選取方式)  以機率抽樣法進行的抽樣,方能確保樣本具有代表性,而機率抽 樣的基本原則是,如果抽樣的方式是以「均等機率之選取方式」 (Equal Probability of SElection Method,簡稱 EPSEM) ,則如此得
  • 11.
    186 第四章 社會調查法 範題 28 問卷題目的順序應如何安排? :若問卷題目安排不妥當,會紊亂受訪者的思考,可能導致受訪者中 途拒訪。所以問卷需要有次序的安排,以創造一個有連貫性的整體, 訪員問起來,如行雲流水,十分順暢,如此才能增進回答的正確率。 問卷的順序編排要則有三:  由易入難,由淺入深: 容易回答,沒有敏感性、沒有威脅感的題目放在前面。如此才能 使受訪者有信心,覺得回答這份問卷並不困難。比較複雜、專門 性的、敏感性的問題放在問卷的中間以後。如此一方面培養訪問 的氣氛;另一方面,受訪者也在探索調查訪問的「真正」主題是 什麼?消除受訪者的戒懼心是很重要的。  依時間序列排列: 有些問題是有時間序列的,此時應依時間發生的先後,依次排列, 以免干擾受訪者的記憶,或錯亂他的思緒。  行為的或事實的問題放在前頭,態度問題放在中間,個人基本資 料放在最後: 個人基本資料問題放在最後,主要原因是這些問題涉及個人的隱 私,有不少人不願意回答。若研究中,要問到黨籍及收入,最好 放在最後。 範題 29 問卷的形式(結構)可分為那幾種?優缺點各為何? :問卷的形式是指研究者設計什麼樣的方式讓受訪者表示他的意見或 勾選他的答案。問卷基本上可以分為三種形式,即開放式作答的問 卷、封閉式作答的問卷、以及半封閉式的問卷(亦有學者將問卷型
  • 12.
    第五章 實驗設計與評估 233 模式:Y1 Y2 Y3 Y4 X Y5 Y6 Y7 Y8 相等質量樣本設計: 模式:MaXa MbXb McXa MdXb (Ma=Mb=Mc=Md) 六、因果關係  成立要件: 暫時性的先決條件。 因果兩者間必定彼此相關。 兩者間的相關必需是本身的相關。  種類: 必要條件: X 若不發生,Y 將不發生。 充分條件: X 如發生,Y 也必然發生。 必要與充分條件: Y 在 X 不發生時將不發生,X 一發生時 Y 必將發生。 協助條件: X 只是許多促使 Y 發生之因素中的一個。 附屬條件: 一特定變數協助一特定現象發生的情境或條件。 更替條件: 使現象更替發生的條件。
  • 13.
    236 第五章 實驗設計與評估 六、雙盲實驗(double-blind experiment)  又稱為雙重保密實驗,此乃為了排除人為因素對實驗結果的影 響,即爲避免發生實驗者期望的情況而設計。  在實驗中,與受試者直接接觸的人並不知道假設與處遇的細節, 也不知道何組為實驗組與控制組,它是雙重保密的。亦即,使被 實驗對象與執行之研究者,均無法知曉實驗者的身分,亦即除研 究計畫者外,被實驗對象與研究執行者均無法分辨控制組與實驗 組,如此之實驗安排謂之。 :研究者想知道新藥的有效性,新藥製成黃色藥丸,綠色則為安 慰劑,給藥並記錄效果的助手並不知道哪一種藥丸是新藥,只 有另一位未接觸受試者的研究人員知道哪個為新藥,並檢查結 果。 七、控制變項(control variable) 要維持實驗的客觀性,研究者在進行實驗操弄時,都會儘可能使實 驗的環境保持一致,除了自變項與依變項外,其他的變項都應維持 一致;但是在實驗過程中,有些因素則無法維持一致。 :喝酒實驗當中,參加實驗的人距離前一餐飯的時間可能都不一 樣,因此飯後多久的效果無法被實驗者在事前進行控制,只好 將每一個受試者距離吃完飯的時間長短加以記錄,以便分析時 將它納入分析,此時,離開前一餐的時間就是實驗當中特別用 來進行控制的變項,稱為控制變項。 八、痕跡效應(carryover effect)  使用受試者內設計雖然較為節省資源,有較高的統計檢定力,但 是也要付出相當的代價,最重要的是將面臨痕跡效應的威脅。也 就是受試者在經歷不同的實驗處理時,前一個實驗處理對於下一 個實驗處理的干擾。  痕跡效應中,造成干擾與混淆的原因可能是記憶效果、學習效 果、成熟效果等等皆有可能,而且對於依變項測量的影響方向也 不一定是遞增或遞減,無法預估,因此無法單純的以統計的控制
  • 14.
    第五章 實驗設計與評估 271 範題 18 何謂單案研究?哲學背景及設計邏輯為何?特性及類型為何? : 定義: 質性研究中有個案研究,如將量化的實驗研究的精神應用於個案 的研究中,即稱之單案研究。  哲學背景: 單案研究是以行為主義觀點(SR 聯結論)為設計的主要內涵, 即個案處理時,處置目標以案主可以被觀察、被計算的行為為主, 如缺課的時數、打架的次數等,研究者先計算案主的問題行為基 準線,在經過干預或處置後,來比較干預前後之間的差異。  邏輯設計: 單案研究的設計邏輯是需要利用足夠的重複測量,以儘量減少 外部因素的影響(如案主環境的改變) ,如此方能將目標問題改 善的原因歸諸介入的效果。 藉由多次施測得知問題改變的趨勢,以降低諸如成熟或統計迴 歸等因素對研究結果的影響性。  特性: 單案研究係偏向準實驗設計的研究方法,是在實地情境中以實驗 方法的原則加以處置的一種實驗法,主要是對方案處置前後做重 複而多次的比較評量,並觀察實驗前後個案的變化情形,用以確 認實驗過程的效用,或用以確認服務過程中,改善程度有多少, 主要特性包括: 在社會工作的實務領域有很大的使用空間。 實驗對象只有一組,本身是實驗組,也是控制組。 處置目標,或稱觀察項目,必須是可操作化或可量化的項目。  類型:  A-B 型,前測後測型: 圖一:實驗處置前與處置後僅一次觀察,可看出處置前後效果
  • 15.
    第五章 實驗設計與評估 281 標 的社會問題,因此 量,取得容易 在,但無法顯示 可上網查詢或蒐 問題發生的原 尋全國性普查之 因,及解決方法 書面資料 有許多刻意製 造或扭曲的指 標 範題 24 試說明方案評估之重要性及目的。 : 重要性: 評估研究應用到社會福利計畫的評估,有六項貢獻: 協助決策者來決定以最低的成本達到最大成效的計畫方案。 提供給支持福利計畫的機構有關的成效資料,以協助機構決定 是否繼續提供資源的參考。 回饋給方案執行人員,用以決定是否繼續推行該項計畫。 執行者可以向外界宣布經評估後的方案的有效性,以使社會大 眾了解方案的成效如何。 新方法與新技術一經評估後即可展現其與舊有方案的差異性。 促使方案執行的成員提高工作效率,因為評估會造成成員們適 度的壓力而得以展現工作成效。  評估研究的目的: 基礎性研究: 是為了知識而追求知識的研究,旨在理解世界是如何運作的, 他們對研究有興趣是因為他們想知道這種現象的實質所在。 應用性研究: 此型研究目的在於幫助人們了解問題的實質,以增進掌握自己 所處環境之知識。 總結性評估研究與形成性評估研究:
  • 16.
    第六章 資料整理與統計分析 311  刪除或以其他量值來取代該個案的該筆資訊: 如無上述情形,則保留該個案的其他資訊,缺漏的該筆資料則利 用以下四種方法處理之。 遺漏資料予以刪除: 假如只有少數幾個個案有遺漏值,則在分析時可將其刪除不予 採計,僅計算其他個案之該筆資料,此法所得結果較為合理與 正確;但如果是重要變項,會導致其他樣本的誤差,則應予保 留,切勿刪除。 將遺漏值當作變項的反應之一: 如詢問受訪者是否參與某一活動,選項為「是」或「否」 ,當受 訪者未作任何記號時,將其視為未參與,而在「否」的空格內 代其打「ˇ」。 將遺漏值當作有意義的資訊來解釋處理: 如詢問政黨傾向時,常有資料遺漏現象,可視為受訪者的拒答, 拒答比例愈高,表示該題項愈敏感。 遺漏值的取代: 以平均數取代遺失的資訊: 如果個案資料遺失情況並不嚴重,則以所有其他分數的平均 值來代替所遺失的資訊,此法雖不正確,但對一般性指標建 構的影響甚小;但此法不適用在項目很少或非「平均」的個 案,否則將造成嚴重的效度問題。 根據個案的其他量化資料的預測值來取代: 如根據一個國家就讀國、高中的百分比來推測該國人民的識 字率,此法為一沒有經過測試的推測,較不精確,適用於確 認其他量化資料與預測資料間具有高度相關性時。 以隨機值取代遺失的資訊: 所有遺失資訊均以隨機值來輸入,適用於個案數量很大,指 數項目很多時,較不受隨機值影響。如個案數少,採用隨機 值可能產生較大的偏頗。
  • 17.
    第六章 資料整理與統計分析 317 三、描述統計 範題 8 何謂單變項分析(Univariaie Analysis)與雙變項分析(Bivariate analysis)?有何功用? : 單變項分析: 係指僅以統計分析方法來描述單一變項之特性,常用次數分 配、百分比、集中量數或離散量數等,來分析一個變項的資料。 功用: 此種研究分析,是在解析性研究上必須先實施的分析工作。由 單項變數的分析,可知許多有關影響特殊行為的一般機能,此 種資料剌激社會學家去探求因果關係,為科學研究的出發點。  雙變項分析: 係分析二個以上變項間關係的統計分析方法,常用交叉分析表陳 示,或利用χ2、相關分析及變異數分析(ANOVA)等方法,用 以進一步檢定此二變項間之關係。 此二法最大不同點,在於分析一個或一個以上變項,以及所用統計 方法的差異。 範題 9 何謂次數分配(Frequency Distribution)?其性質為何? : 定義: 將所蒐集之資料,依照變數的性質分類,或變數的變量按大小、 順序分組排列,來顯示不同類別及變量出現的次數。用以簡化資 料及顯示意義。  性質: 集中情形:中心位置、 X (平均數)、中位數、眾數。
  • 18.
    346 第六章 資料整理與統計分析 範題 25 在下表中的資料,是今年對台灣某個小城鎮成年人口的就業狀況調 查(這是一項假設性資料) ,在初步整理資料之後,列出了受訪者的 教育程度(以「高中及以下」,和「大專以上」區分為兩個團體), 和他們的就業情況(就業或失業)。請用這個表中的資料,計算λ (lambda)(即 PRE 法,proportionate reduction of error),並 說明教育程度與就業的相關模式。【90 基三】 高中及以下 大專以上 總數 就業 1000 500 1500 失業 300 200 500 總數 1300 700 2000 : λ值之計算:  E1=2000-1500=500  E2=(1300-1000)+(700-500)=500  λ =(E1-E2)/E1=500-500/500=0  數字解讀: λ值之計算結果為 0,即表示教育程度與就業狀況間為零相關, 亦即,兩者無預測關係,受訪者的就業與否無法由其教育程度加 以預測。 範題 26 何謂迴歸分析?又何謂簡單迴歸?複(多元)迴歸?簡單迴歸與多 元迴歸有何不同? : 迴歸分析(Regression Analysis): 從某一已知自變數 x 的情形來預測或估計另一相關的未知應變數 Y 之值稱為迴歸(regression) ,亦即係探討兩變數的關係,用一變
  • 19.
    第七章 質化研究法 409 名 詞 解 析 一、自然論(naturalism) 是一種古老的質化研究傳統。最早的田野調查者是在實證主義的假 定下操作,認為社會實體「就在那兒」(out there),自然地可以被 觀察,並且研究者可以報導其「真實自然」(real is)。亦即,自然 論是田野調查的一個途徑,其假定是客觀的社會實體真實地存在, 其能夠觀察與正確的紀錄。 二、制度民族誌(institutional ethnography)  原始是由史密斯(Dorothy Smith, 1978)發展出的研究途徑,試圖 找出形塑女性日常經驗的權力關係,藉以獲致女性日常經驗的更 佳理解。現此法的研究對象已經擴及型塑受壓迫者經驗的意識型 態,研究目標在於揭露壓迫的形式。  史密斯的方法論類似於俗民方法論,同樣不把研究對象本身視為 研究焦點。制度民族誌以個別的個人經驗做為開端,但目的卻在 揭露權力關係以及其他在制度內運作的特質。 三、非反應研究(non-reactive)  又稱為非侵擾性測量或非介入性測量。係指研究者不介入被研究 者的互動、事件或行為的資料蒐集與測量方法,可以避免當研究 者與研究對象在資料蒐集情境下會面時,所可能產生對資訊的污 染。 。 (如霍桑效應或月暈效應) 如次級資料分析、內容分析、文 獻分析法等均屬之。  非反應研究對象,包括: 物理證據: 物件的耗損跡象(耗損測量)或由研究對象所產生遺跡(附加 測量)。 簡易觀察:
  • 20.
    446 第七章 質化研究法 範題 27 試比較質化與量化研究的差異? :質化與量化研究法間所存在的,是用法上的差異問題,而非孰優孰 劣問題,其差異現象如下表所列: 差異項目 量化研究 質化研究 其目的不在於驗證,而在於 強調檢驗、預測以及有關社  目標上的 探索一個較為深奧的抽象 會事實的因果假設,或研究 差異 的內心世界;主要重點不在 結果的推論 於推論,而是新觀念的開發  理論基礎 理論大多為因果關係 可以是因果或其他關係 的差異 邏輯上傾向於演繹法(如社 會 科 學 中 以 調 查 法 來 了 解 邏輯上多使用歸納法(如從  邏輯上的 社會現象);在學理或學說 社 會 現 象 中 找 出 概 念 和 理 差異(即 的發展上,則傾向於概念的 論);在理論的發展上,此 取向的不 發展、假設的驗證,俾使概 歸納性策略之重點,在於新 同) 念有更好的發展,通常在於 理念的發展,較適用於相關 詳 加 探 討 已 知 的 社 會 現 象 的未知之社會領域 與事實 其假設,情境中的當事者才 企圖從一個「客觀」的立足 能 透 露 出 關 於 他 們 做 些 什  觀念上的 點來描述社會事實,強調將 麼,以及為什麼去做的最多 差異 外 來 觀 察 者 帶 進 社 會 系 統 訊息,因此此法常採用研究 的研究裡 系統中參與者的觀點去描 述社會事實  研究問題 在 蒐 集 資 料 之 前 先 建 立 與 在 蒐 集 資 料 的 過 程 中 逐 漸 上的差異 精煉問題 建立與精煉問題