Enhancing Web Development
Life Cycle of Spring MVC Request
 All the requests are passed through a single front
controller servlet called the DispatcherServlet.
 The DispatcherServlet’s job is to send the request on to
a Spring MVC controller, were an application may have
several controllers.
 The DispatcherServlet consults one or more handler
mappings which determine appropriate controller
based on the request URL.
 DispatcherServlet then sends the request on its to the
chosen controller.
Life Cycle of Spring MVC Request
Life Cycle of Spring MVC Request
 At the controller, the request’s payload is dropped off
and the information is processed.
 The logic in the controller comes up with the Result
information after processing referred as model.
 At last the controller packages up the model data and
the name of a view for display into a ModelAndView
object.
 The ModelAndView object contains model data and
the logical name to be used to lookup for actual html
view.
 The controller sends the request and the
ModelAndView object back to the DispatcherServlet.
Life Cycle of Spring MVC Request
 The DispatcherServlet asks a View Resolver to help
find the actual JSP View.
 The DispatcherServlet then delivers the model data to
the View implementation thus completing the
request’s job.
DispatcherServlet Configuration
 The DispatcherServlet must be configured in the web
application’s web.xml file.
 <servlet>
 <servlet-name>roadrantz</servlet-name>
 <servlet-
class>org.springframework.web.servlet.DispatcherServlet
 </servlet-class>
 <load-on-startup>1</load-on-startup>
 </servlet>
 Adding <servlet-mapping> to web.xml enables
DispatcherServlet to indiacte the URL’s it will be handling.
 <servlet-mapping>
 <servlet-name>roadrantz</servlet-name>
 <url-pattern>*.htm</url-pattern>
 </servlet-mapping>
DispatcherServlet Configuration
 By default, when DispatcherServlet is loaded, it loads
the Spring application context from an XML file whose
name is based on the name of the servlet <servlet-
name>.
 Also application context can be split across multiple
XML files based on various application layers.
 It help keeping the maintenance easier and allowing
files to be focused on a single layer of the application.
Context Loader Configuration
 A context loader is added to web.xml as it loads
context configuration files in addition to the one that
DispatcherServlet loads.
 Context loader is a servlet listener called
ContextLoaderListener.
 <listener>
 <listener-class>org.springframework.
 web.context.ContextLoaderListener</listener-class>
 </listener>
Context Loader Configuration
 Context Loader configures the location of the Spring
configuration file(s) to load which is “/WEB-
INF/applicationContext.xml” by default.
 The contextConfigLocation parameter in the servlet
context specifies one or more Spring configuration files for
the context loader to load.
 <context-param>
 <param-name>contextConfigLocation</param-name>
 <param-value>
 /WEB-INF/roadrantz-service.xml
 /WEB-INF/roadrantz-data.xml
 /WEB-INF/roadrantz-security.xml
 </param-value>
 </context-param>
Steps to Build Homepage in Spring MVC
 Write the controller class that performs the logic
behind the homepage. The logic involves using a
RantService to retrieve the list of recent rants.
 Configure the controller in the DispatcherServlet’s
context configuration file (roadrantz-servlet.xml).
 Configure a view resolver to tie the controller to the
JSP.
 Write the JSP that will render the homepage to the
user.
Building the controller
 public class HomePageController extends AbstractController {
 public HomePageController() {}
 protected ModelAndView handleRequestInternal(
 HttpServletRequest request, HttpServletResponse response)
 throws Exception {
 List recentRants = rantService.getRecentRants();
 return new ModelAndView("home", "rants", recentRants);
 }
 private RantService rantService;
 public void setRantService(RantService rantService) {
 this.rantService = rantService;
 }
 }
ModelAndView
 A ModelAndView object fully encapsulates the view and
model data that is to be displayed by the view.
 The ModelAndView object is constructed as follows:
new ModelAndView("home", "rants", recentRants);
 The first parameter of the ModelAndView constructor is
the logical name of a view component which is used to
display the output from the controller.
 A view resolver will use the view name to look up the actual
View object.
 The next two parameters which acts as name-value pair
represent the model object that will be passed to the view.
Configuring the Controller
 <bean name="/home.htm"
 class="com.roadrantz.mvc.HomePageController">
 <property name="rantService" ref="rantService" />
 </bean>
 Here, the rantService property is injected with an
implementation of the RantService interface.
 Also bean name is specified instead of bean id as the URL
pattern is not valid for bean id attribute.
 The name attribute serves a double duty as both the name
of the bean and a URL pattern for requests that should be
handled by the controller. It can be avoided by configuring
a handlermapping bean.
 The default handler mapping used by DispatcherServlet is
BeanNameUrlHandlerMapping, which uses the base name
as the URL pattern.
View Resolver Declaration
 A view resolver’s job is to take the view name returned in the
ModelAndView and map it to a view (i.e. a JSP file that renders
the webpage).
 InternalResourceViewResolver prefixes the view name returned
in the ModelAndView with the value of its prefix property and
suffixes it with the value from its suffix property.
 <bean id="viewResolver“ class="org.springframework.web.
servlet.view.InternalResourceViewResolver">
 <property name="prefix">
 <value>/WEB-INF/jsp/</value>
 </property>
 <property name="suffix">
 <value>.jsp</value>
 </property>
 </bean>
Creating JSP Page
 <%@ page contentType="text/html" %>
 <%@ taglib prefix="c" uri="http://java.sun.com/jstl/core" %>
 <html>
 <head><title>Rantz</title></head>
 <body>
 <h2>Welcome to RoadRantz!</h2>
 <h3>Recent rantz:</h3>
 <ul>
 <c:forEach items="${rants}" var="rant">
 <li><c:out value="${rant.vehicle.state}"/> /
 <c:out value="${rant.vehicle.plateNumber}"/> --
 <c:out value="${rant.rantText}"/>
 </li>
 </c:forEach>
 </ul>
 </body>
 </html>
Summary of Spring MVC Process
 DispatcherServlet receives a request whose URL pattern is
/home.htm.
 DispatcherServlet consults BeanNameUrlHandlerMapping to
find a controller whose bean name is /home.htm; it finds the
HomePageController bean.
 DispatcherServlet dispatches the request to
HomePageController for processing.
 HomePageController returns a ModelAndView object with a
logical view name of home and a list of rants in a property called
rants
 DispatcherServlet consults its view resolver (configured as
InternalResourceViewResolver) to find a view whose logical
name is home. InternalResourceViewResolver returns the path
to /WEB-INF/jsp/home.jsp.
 DispatcherServlet forwards the request to the JSP at /WEB-
INF/jsp/home.jsp to render the homepage to the user
Mapping requests to controllers
 Handler mappings help DispatcherServlet to figure out which
controller the request should be sent to.
 Handler mappings typically map a specific controller bean to a
URL pattern.
 All of Spring MVC’s handler mappings implement the
org.springframework.web.servlet.HandlerMapping interface.
 All of the Spring handler mapping classes implement Spring’s
Ordered interface.
 Hence multiple handler mappings can be declared in the
application and set their order properties to indicate which has
precedence with relation to the others.
 The lower the value of the order property, the higher the priority.
 <bean id="beanNameUrlMapping“
class="org.springframework.web.servlet.handler.BeanNameUrlH
andlerMapping">
 <property name="order"><value>1</value></property>
 </bean>
Spring MVC Handler mappings
Handler mapping How it maps requests to controllers
BeanNameUrlHandlerMapping Maps controllers to URLs that are based
on the controllers’ bean name.
SimpleUrlHandlerMapping Maps controllers to URLs using a
property collection defined in the Spring
application context.
ControllerClassNameHandlerMapping Maps controllers to URLs by using the
controller’s class name as the basis for the
URL.
CommonsPathMapHandlerMapping Maps controllers to URLs using source-
level metadata placed in the controller
code. The metadata is defined using
Jakarta Commons Attributes
(http://jakarta.apache.org/commons/
attributes).
SimpleUrlHandlerMapping
 It allows to map URL patterns directly to controllers
without having to name the beans in a special way.
 <bean id="simpleUrlMapping"
class="org.springframework.web.servlet.handler.SimpleUrlHandlerMapping">
 <property name="mappings">
 <props>
 <prop key="/home.htm">homePageController</prop>
 <prop key="/rantsForVehicle.htm“>rantsForVehicleController</prop>
 <prop key="/rantsForVehicle.rss“>rantsForVehicleControllerRss</prop>
 <prop key="/rantsForDay.htm">rantsForDayController</prop>
 <prop key="/login.htm">loginController</prop>
 <prop key="/register.htm">registerMotoristController</prop>
 <prop key="/addRant.htm">addRantController</prop>
 </props>
 </property>
 </bean>
SimpleUrlHandlerMapping
 SimpleUrlHandlerMapping’s mappings property is
wired with a java.util.Properties using <props>.
 The key attribute of each <prop> element is a URL
pattern.
 All the URL patterns are relative to DispatcherServlet’s
<servlet-mapping>.
 The value of each <prop> is the bean name of a
controller that will handle requests to the URL
pattern.
ControllerClassNameHandlerMapping
 It is used when mapping the controllers to URL
patterns is quite similar to the class names of the
controllers.
 <bean id="urlMapping”
class="org.springframework.web.servlet.mvc.
ControllerClassNameHandlerMapping"/>
 It enables the DispatcherServlet to map URL patterns
to the controllers following a simple convention.
 Spring automatically maps the controllers to URL
patterns that are based on the controller’s class name.
Metadata Map Controllers
 The CommonsPathMapHandlerMapping considers
source-level metadata placed in a controller’s source
code to determine the URL mapping.
 The metadata is expected to be an
org.springframework.web.servlet.handler.commonsatt
ributes.PathMap attribute compiled into the controller
using the Jakarta Commons Attributes compiler.
 <bean id="urlMapping"
class="org.springframework.web.servlet.handler.meta
data.CommonsPathMapHandlerMapping"/>
Metadata Map Controllers
 Each of the Controllers is tagged with a PathMap attribute to
declare the URL pattern for the controller.
 For example, to map HomePageController to /home.htm, tag
HomePageController as follows:
 /**
 * @@org.springframework.web.servlet.handler.
 commonsattributes.PathMap("/home.htm")
 */
 public class HomePageController
 extends AbstractController { …..
 }
 The build need to be set up to include the Commons Attributes
compiler so that the attributes will be compiled into the
application code.
Handling requests with controllers
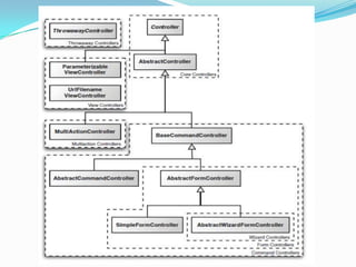
 The Controller interface is at the top of the controller
hierarchy.
 Any class implementing Controller interface can be
used to handle requests through the Spring MVC.
Spring MVC Controller Classes
Controller
type
Classes Useful when…
View ParameterizableViewController
UrlFilenameViewController
Controller only needs to display
a static view—no processing or
data retrieval is needed
Simple Controller (interface)
AbstractController
Controller is extremely simple,
requiring little more
functionality than is afforded by
basic Java servlets.
Throwaway ThrowawayController A simple way to handle requests
as commands (in a manner
similar to WebWork
Actions).
Multiaction MultiActionController Application has several
actions that perform similar or
related logic.
Spring MVC Controller Classes
Controller
type
Classes Useful when…
Command BaseCommandController
AbstractCommandController
Controller will accept one or
more parameters from the
request and bind them to an
object. Also capable of
performing parameter
validation.
Form AbstractFormController
SimpleFormController
To display an entry form to the
user and also process the data
entered into the form
Wizard AbstractWizardFormController To walk the user through a
complex, multipage entry form
that ultimately gets processed
as a single form.
Processing commands
 Command controller are used to perform work based
on parameters such as binding parameters to business
objects E.g. AbstractCommandController.
 Command controllers can automatically bind request
parameters to a command object.
 They can also be wired to plug in validators to ensure
that the parameters are valid.
AbstractCommandController
 public class RantsForVehicleController extends AbstractCommandController {
 public RantsForVehicleController() {
 setCommandClass(Vehicle.class);
 setCommandName("vehicle");
 }
 protected ModelAndView handle(HttpServletRequest request,
 HttpServletResponse response, Object command,
 BindException errors) throws Exception {
 Vehicle vehicle = (Vehicle) command;
 List vehicleRants =
 rantService.getRantsForVehicle(vehicle));
 Map model = errors.getModel();
 model.put("rants",4
 rantService.getRantsForVehicle(vehicle));
 model.put("vehicle", vehicle);
 return new ModelAndView("vehicleRants", model);
 }
 private RantService rantService;
 public void setRantService(RantService rantService) {
 this.rantService = rantService;
 }
Command Controller
 The handle() method of is the main execution method
for AbstractCommandController.
 The handle() method takes an Object that is the
controller’s command along with HttpServletRequest
and HttpServletResponse.
 A command object is a bean (POJO) that is meant to
hold request parameters for easy access.
 Before the handle() method is called, Spring will
attempt to match any parameters passed in the request
to properties in the command object.
Form Controller
 Form Controller is a single controller to handle both form display
and form processing.
 Form controllers extend the command controllers by adding the
functionality to display a form when an HTTP GET request is
received and process the form when an HTTP POST is received.
 Further, if any errors occur in processing the form, the controller
will know to redisplay the form so that the user can correct the
errors and resubmit.
 public class AddRantFormController extends SimpleFormController {
 private static final String[] ALL_STATES = { "AL", "CA", "FL", "IL", "OH"};
 public AddRantFormController() {
 setCommandClass(Rant.class); setCommandName("rant");
 }
 protected Object formBackingObject(HttpServletRequest request) throws Exception {
 Rant rantForm = (Rant) super.formBackingObject(request);
 rantForm.setVehicle(new Vehicle());
 return rantForm;
 }
 protected Map referenceData(HttpServletRequest request) throws Exception {
 Map referenceData = new HashMap();
 referenceData.put("states", ALL_STATES);
 return referenceData;
 }
 protected ModelAndView onSubmit(Object command, BindException bindException)
 throws Exception {
 Rant rant = (Rant) command;
 rantService.addRant(rant);
 return new ModelAndView(getSuccessView());
 }
 }
Form Controller Example
Form Controller
 When the form controller receives an HTTP GET
request, it will direct the request to the form view.
 When the form controller receives an HTTP POST
request, the onSubmit() method will process the form
submission.
 The form uses the nested property within a command
class instance as part of the form-backing object.
hence, the formBackingObject() method is overidden
to set this property.
 The onSubmit() method handles the form submission
(an HTTP POST request) by passing the command
object (which is an instance of Rant) to the method of
the injected Service Object reference.
Form Controller
 The form controller in the context configuration file as follows:
 <bean id="addRantController"
 class="com.roadrantz.mvc.AddRantFormController">
 <property name="formView" value="addRant" />
 <property name="successView" value="rantAdded" />
 <property name="rantService" ref="rantService" />
 </bean>
 The formView property is the logical name of a view to display
when the controller receives an HTTP GET request or when any
errors are encountered.
 The successView is the logical name of a view to display when
the form has been submitted successfully.
 A view resolver use these values to locate the View object that
renders the output to the user.
Input Validation
 The org.springframework.validation.Validator interface
accommodates validation for Spring MVC.
 public interface Validator {
 void validate(Object obj, Errors errors);
 boolean supports(Class clazz);
 }
 The validate() method examines fields of the object and
reject invalid values via Error object (using
ValidationUtils.rejectIfEmpty() method).
 The supports() method is used to help Spring determine
whether the validator can be used for a given class.
Commons Validator
 It enables to declare validation rules outside of Java
code.
 Spring uses the validation module (which uses Jakarta
Commons Validator) in Spring Modules project as
implementation for declarative validation.
 The validation module can be used in the application
by making the springmodules-validator.jar file
available in the application’s classpath.
 Spring Modules provides an implementation of
Validator called DefaultBeanValidator.
DefaultBeanValidator
 DefaultBeanValidator delegates to Commons Validator to
validate field values instead of doing any actual validation.
 DefaultBeanValidator has a validatorFactory property which is
wired with a reference to a validatorFactory bean.
 The validatorFactory bean is declared as follows:
 <bean id="validatorFactory" class=
 "org.springmodules.commons.validator.DefaultValidatorFactory"
>
 <property name="validationConfigLocations">
 <list> <value>WEB-INF/validator-rules.xml</value>
 <value>WEB-INF/validation.xml</value>
 </list>
 </property>
 </bean>
DefaultBeanValidator
 DefaultValidatorFactory is a class that loads the
Commons Validator configuration on behalf of
DefaultBeanValidator.
 The validationConfigLocations property takes a list of
one or more validation configurations.
 The validator-rules.xml file contains a set of
predefined validation rules for common validation
and comes with the Commons Validator distribution.
 The validation.xml, defines application-specific
validation rules that apply directly to the sample
application.
Validation Declaration: Example
 <!DOCTYPE form-validation PUBLIC"-//DTDCommons Validator Rules Configuration
1.1//EN“ "http://jakarta.apache.org/commons/dtds/validator_1_1.dtd">
 <form-validation>
 <formset>
 <form name="rant">
 <field property="rantText" depends="required">
 <arg0 key="required.rantText" />
 </field>
 <field property="vehicle.state" depends="required">
 <arg0 key="required.state" />
 </field>
 <field property="vehicle.plateNumber“ depends="required,mask">
 <arg0 key="invalid.plateNumber" />
 <var>
 <var-name>mask</var-name> <var-value>^[0-9A-Za-z]{2,6}$</var-value>
 </var>
 </field>
 </form>
 </formset>
 </form-validation>
AbstractWizardFormController
 A wizard form controller is a special type of form
controller that collects form data from multiple pages
into a single command object for processing
 public class MotoristRegistrationController extends
AbstractWizardFormController {
 public MotoristRegistrationController() { Sets command and class name }
 protected Object formBackingObject(HttpServletRequest request) throws
Exception {
 Motorist formMotorist = new Motorist();
 List<Vehicle> vehicles = new ArrayList<Vehicle>();
 vehicles.add(new Vehicle());
 formMotorist.setVehicles(vehicles);
 return formMotorist;
 }
 protected Map referenceData(HttpServletRequest request,
 Object command, Errors errors, int page) throws Exception {
 Motorist motorist = (motorist) command;
 Map refData = new HashMap(); // Increments next vehicle pointer
 if(page == 1 && request.getParameter("_target1") != null) {
 refData.put("nextVehicle", motorist.getVehicles().size() - 1); }
 return refData;
 }
 protected void postProcessPage(HttpServletRequest request,
 Object command, Errors errors, int page) throws Exception {
 Motorist motorist = (Motorist) command;
 if(page == 1 && request.getParameter("_target1") != null) {
 motorist.getVehicles().add(new Vehicle()); // Adds new blank vehicle
 }
 }
 protected ModelAndView processFinish(HttpServletRequest request,
 HttpServletResponse response, Object command, BindException errors)
 throws Exception {
 Motorist motorist = (motorist) command;
 // the last vehicle is always blank...remove it
 motorist.getVehicles().remove(motorist.getVehicles().size() - 1);
 rantService.addMotorist(motorist); // Adds motorist
 return new ModelAndView(getSuccessView(), "motorist", motorist);
 }
 // returns the last page as the success view
 private String getSuccessView() { return getPages()[getPages().length-1]; }
 // injected RantService
MotoristRegistrationController
 The formBackingObject() method is overridden to set the
vehicles property with a list of Vehicle objects as the
motorist can also register for one or more vehicles.
 The list is also started with a blank Vehicle object for the
form to populate.
 The referenceData() is overridden to make the index of the
next vehicle available to the form.
 The processFinish() method which is a mandatory method
is called to finalize the form when the user has finished
completing it.
 The processFinish() method sends the data in the Motorist
object to addMotorist() on the injected RantService object.
WizardFormController Configuration
 <bean id="registerMotoristController"
 class="com.roadrantz.mvc.MotoristRegistrationController">
 <property name="rantService" ref="rantService" />
 <property name="pages">
 <list>
 <value>motoristDetailForm</value>
 <value>motoristVehicleForm</value>
 <value>motoristConfirmation</value>
 <value>redirect:home.htm</value>
 </list>
 </property>
 </bean>
 A list of logical view names is given to the pages property. These
names will ultimately be resolved into a View object by a view
resolver.
WizardFormController Configuration
 The first page to be shown in any wizard controller will be the
first page in the list given to the pages property.
 To determine which page to go to next,
AbstractWizardFormController consults its getTargetPage()
method which returns an index into the zero-based list of pages
given to the pages property.
 The default implementation of getTargetPage() determines
which page to go to next based on a parameter in the request
whose name begins with _target and ends with a number (i.e.
index into the pages list).
 Another special request parameter called _finish indicates to
 AbstractWizardFormController that the user has finished filling
out the form and wants to submit the information for processing.
Wizard Controller Cancellation
 A cancel button has _cancel as its name so that, which when
passed to the AbstractWizardFormController as the parameter, it
passes the control to the processCancel() method.
 By default, processCancel() throws an exception indicating that
the cancel operation is not supported, hence it must be
overridden.
 protected ModelAndView processCancel(HttpServletRequest
request,
 HttpServletResponse response, Object command,
 BindException bindException) throws Exception {
 return new ModelAndView(getSucessView());
 }
Validating the Wizard
 Wizard controllers validate the command object a page at a time,
instead of validating the command object all at once.
 Every time when a page transition occurs the validatePage()
method is called.
 The default implementation of validatePage() is empty (i.e., no
validation), which can be overridden.
 protected void validatePage(Object command, Errors errors, int
page) {
 Motorist motorist = (Motorist) command;
 MotoristValidator validator = (MotoristValidator) getValidator();
 if(page == 0) {
 validator.validateEmail(motorist.getEmail(), errors);
 }
 }
Validating the Wizard
 <bean id="registerMotoristController"
 class="com.roadrantz.mvc.MotoristRegistrationController">
 <property name="rantService" ref="rantService" />
 <property name="pages">
 <list>
 <value>motoristDetailForm</value>
 <value>motoristVehicleForm</value>
 <value>motoristConfirmation</value>
 <value>redirect:home.htm</value>
 </list>
 </property>
 <property name="validator">
 <bean class="com.roadrantz.mvc.MotoristValidator" />
 </property>
 </bean>
 Wizard controllers never call the standard validate() method of their Validator
object, as validate() method validates the entire command object as a whole,
whereas it is understood that the command objects in a wizard will be
validated a page at a time.
Throwaway Controller
 public interface ThrowawayController {
 ModelAndView execute() throws Exception; }
 Throwaway controllers act as their own command
object instead of giving HttpServletRequest and
command object parameters.
Throwaway Controller
 public class RantsForDayController implements ThrowawayController {
 private Date day;
 public ModelAndView execute() throws Exception {
 List<Rant> dayRants = rantService.getRantsForDay(day);
 return new ModelAndView("dayRants", "rants", dayRants);
 }
 public void setDay(Date day) {
 this.day = day;
 }
 private RantService rantService;
 public void setRantService(RantService rantService) {
 this.rantService = rantService;
 }
 }
Throwaway Controller
 <bean id="rantsForDayController"
 class="com.roadrantz.mvc.RantsForDayController"
 scope="prototype">
 <property name="rantService" ref="rantService" />
 </bean>
 Before RantsForDayController handles the request, Spring calls the
setDay() method, passing in the value of the day request parameter
before RantsForDayController handles the request.
 Once in the execute() method, RantsForDayController simply passes
day to rantService and getRantsForDay() retrieves the list of rants for
that day.
 One thing that remains the same as the other controllers is that the
execute() method must return a ModelAndView object when it has
finished.
 The scope attribute of the Throwaway Controller is set to prototype, as
it is recycled between requests and should not be singleton by default.
 Also its properties (which should reflect the request parameter values)
may also be reused. Setting scope to prototype tells Spring to throw the
controller away after it has been used and to instantiate a fresh instance
for each request.
Throwaway Controller
 DispatcherServlet knows how to dispatch requests to controllers
in the Controller interface hierarchy by using a default handler
adapter.
 ThrowawayController isn’t in the same hierarchy as Controller,
hence DispatcherServlet needs to use a different handler adapter.
 Specifically, you must configure
ThrowawayControllerHandlerAdapter as follows:
 <bean id="throwawayHandler"
class="org.springframework.web.servlet.mvc.throwaway.Throwa
wayControllerHandlerAdapter"/>
 Declaring the throwawayHandler bean, lets DispatcherServlet to
replace its default handler adapter with
ThrowawayControllerHandlerAdapter.
Throwaway Controller
 If the application uses both throwaway and regular
controllers alongside each other then both
SimpleControllerHandlerAdapter and
ThrowawayControllerHandlerAdapter should be
declared.
 <bean id="simpleHandler"
class="org.springframework.web.servlet.mvc.
SimpleControllerHandlerAdapter"/>
Handling exceptions
 SimpleMappingExceptionResolver handles exceptions
thrown from the controller.
 SimpleMappingExceptionResolver is configured as follows
to handle any java.lang.Exceptions thrown from Spring
MVC controllers:
 <bean id="exceptionResolver"
class="org.springframework.web.servlet.handler.
 SimpleMappingExceptionResolver">
 <property name="exceptionMappings">
 <props>
 <prop key="java.lang.Exception">friendlyError</prop>
 </props>
 </property>
 </bean>
Handling exceptions
 The exceptionMappings property takes a
java.util.Properties that contains a mapping of fully
qualified exception class names to logical view names.
 The base Exception class is mapped to the View whose
logical name is friendlyError so that if any errors are
thrown, users won’t have to see an ugly stack trace but
the Friendly Error message in the friendlyError view.
 When a controller throws an Exception,
SimpleMappingExceptionResolver resolves it to
friendlyError, which in turn resolves to a View using
the configured view resolver(s).

Spring MVC

  • 1.
  • 2.
    Life Cycle ofSpring MVC Request  All the requests are passed through a single front controller servlet called the DispatcherServlet.  The DispatcherServlet’s job is to send the request on to a Spring MVC controller, were an application may have several controllers.  The DispatcherServlet consults one or more handler mappings which determine appropriate controller based on the request URL.  DispatcherServlet then sends the request on its to the chosen controller.
  • 3.
    Life Cycle ofSpring MVC Request
  • 4.
    Life Cycle ofSpring MVC Request  At the controller, the request’s payload is dropped off and the information is processed.  The logic in the controller comes up with the Result information after processing referred as model.  At last the controller packages up the model data and the name of a view for display into a ModelAndView object.  The ModelAndView object contains model data and the logical name to be used to lookup for actual html view.  The controller sends the request and the ModelAndView object back to the DispatcherServlet.
  • 5.
    Life Cycle ofSpring MVC Request  The DispatcherServlet asks a View Resolver to help find the actual JSP View.  The DispatcherServlet then delivers the model data to the View implementation thus completing the request’s job.
  • 6.
    DispatcherServlet Configuration  TheDispatcherServlet must be configured in the web application’s web.xml file.  <servlet>  <servlet-name>roadrantz</servlet-name>  <servlet- class>org.springframework.web.servlet.DispatcherServlet  </servlet-class>  <load-on-startup>1</load-on-startup>  </servlet>  Adding <servlet-mapping> to web.xml enables DispatcherServlet to indiacte the URL’s it will be handling.  <servlet-mapping>  <servlet-name>roadrantz</servlet-name>  <url-pattern>*.htm</url-pattern>  </servlet-mapping>
  • 7.
    DispatcherServlet Configuration  Bydefault, when DispatcherServlet is loaded, it loads the Spring application context from an XML file whose name is based on the name of the servlet <servlet- name>.  Also application context can be split across multiple XML files based on various application layers.  It help keeping the maintenance easier and allowing files to be focused on a single layer of the application.
  • 8.
    Context Loader Configuration A context loader is added to web.xml as it loads context configuration files in addition to the one that DispatcherServlet loads.  Context loader is a servlet listener called ContextLoaderListener.  <listener>  <listener-class>org.springframework.  web.context.ContextLoaderListener</listener-class>  </listener>
  • 9.
    Context Loader Configuration Context Loader configures the location of the Spring configuration file(s) to load which is “/WEB- INF/applicationContext.xml” by default.  The contextConfigLocation parameter in the servlet context specifies one or more Spring configuration files for the context loader to load.  <context-param>  <param-name>contextConfigLocation</param-name>  <param-value>  /WEB-INF/roadrantz-service.xml  /WEB-INF/roadrantz-data.xml  /WEB-INF/roadrantz-security.xml  </param-value>  </context-param>
  • 10.
    Steps to BuildHomepage in Spring MVC  Write the controller class that performs the logic behind the homepage. The logic involves using a RantService to retrieve the list of recent rants.  Configure the controller in the DispatcherServlet’s context configuration file (roadrantz-servlet.xml).  Configure a view resolver to tie the controller to the JSP.  Write the JSP that will render the homepage to the user.
  • 11.
    Building the controller public class HomePageController extends AbstractController {  public HomePageController() {}  protected ModelAndView handleRequestInternal(  HttpServletRequest request, HttpServletResponse response)  throws Exception {  List recentRants = rantService.getRecentRants();  return new ModelAndView("home", "rants", recentRants);  }  private RantService rantService;  public void setRantService(RantService rantService) {  this.rantService = rantService;  }  }
  • 12.
    ModelAndView  A ModelAndViewobject fully encapsulates the view and model data that is to be displayed by the view.  The ModelAndView object is constructed as follows: new ModelAndView("home", "rants", recentRants);  The first parameter of the ModelAndView constructor is the logical name of a view component which is used to display the output from the controller.  A view resolver will use the view name to look up the actual View object.  The next two parameters which acts as name-value pair represent the model object that will be passed to the view.
  • 13.
    Configuring the Controller <bean name="/home.htm"  class="com.roadrantz.mvc.HomePageController">  <property name="rantService" ref="rantService" />  </bean>  Here, the rantService property is injected with an implementation of the RantService interface.  Also bean name is specified instead of bean id as the URL pattern is not valid for bean id attribute.  The name attribute serves a double duty as both the name of the bean and a URL pattern for requests that should be handled by the controller. It can be avoided by configuring a handlermapping bean.  The default handler mapping used by DispatcherServlet is BeanNameUrlHandlerMapping, which uses the base name as the URL pattern.
  • 14.
    View Resolver Declaration A view resolver’s job is to take the view name returned in the ModelAndView and map it to a view (i.e. a JSP file that renders the webpage).  InternalResourceViewResolver prefixes the view name returned in the ModelAndView with the value of its prefix property and suffixes it with the value from its suffix property.  <bean id="viewResolver“ class="org.springframework.web. servlet.view.InternalResourceViewResolver">  <property name="prefix">  <value>/WEB-INF/jsp/</value>  </property>  <property name="suffix">  <value>.jsp</value>  </property>  </bean>
  • 15.
    Creating JSP Page <%@ page contentType="text/html" %>  <%@ taglib prefix="c" uri="http://java.sun.com/jstl/core" %>  <html>  <head><title>Rantz</title></head>  <body>  <h2>Welcome to RoadRantz!</h2>  <h3>Recent rantz:</h3>  <ul>  <c:forEach items="${rants}" var="rant">  <li><c:out value="${rant.vehicle.state}"/> /  <c:out value="${rant.vehicle.plateNumber}"/> --  <c:out value="${rant.rantText}"/>  </li>  </c:forEach>  </ul>  </body>  </html>
  • 16.
    Summary of SpringMVC Process  DispatcherServlet receives a request whose URL pattern is /home.htm.  DispatcherServlet consults BeanNameUrlHandlerMapping to find a controller whose bean name is /home.htm; it finds the HomePageController bean.  DispatcherServlet dispatches the request to HomePageController for processing.  HomePageController returns a ModelAndView object with a logical view name of home and a list of rants in a property called rants  DispatcherServlet consults its view resolver (configured as InternalResourceViewResolver) to find a view whose logical name is home. InternalResourceViewResolver returns the path to /WEB-INF/jsp/home.jsp.  DispatcherServlet forwards the request to the JSP at /WEB- INF/jsp/home.jsp to render the homepage to the user
  • 17.
    Mapping requests tocontrollers  Handler mappings help DispatcherServlet to figure out which controller the request should be sent to.  Handler mappings typically map a specific controller bean to a URL pattern.  All of Spring MVC’s handler mappings implement the org.springframework.web.servlet.HandlerMapping interface.  All of the Spring handler mapping classes implement Spring’s Ordered interface.  Hence multiple handler mappings can be declared in the application and set their order properties to indicate which has precedence with relation to the others.  The lower the value of the order property, the higher the priority.  <bean id="beanNameUrlMapping“ class="org.springframework.web.servlet.handler.BeanNameUrlH andlerMapping">  <property name="order"><value>1</value></property>  </bean>
  • 18.
    Spring MVC Handlermappings Handler mapping How it maps requests to controllers BeanNameUrlHandlerMapping Maps controllers to URLs that are based on the controllers’ bean name. SimpleUrlHandlerMapping Maps controllers to URLs using a property collection defined in the Spring application context. ControllerClassNameHandlerMapping Maps controllers to URLs by using the controller’s class name as the basis for the URL. CommonsPathMapHandlerMapping Maps controllers to URLs using source- level metadata placed in the controller code. The metadata is defined using Jakarta Commons Attributes (http://jakarta.apache.org/commons/ attributes).
  • 19.
    SimpleUrlHandlerMapping  It allowsto map URL patterns directly to controllers without having to name the beans in a special way.  <bean id="simpleUrlMapping" class="org.springframework.web.servlet.handler.SimpleUrlHandlerMapping">  <property name="mappings">  <props>  <prop key="/home.htm">homePageController</prop>  <prop key="/rantsForVehicle.htm“>rantsForVehicleController</prop>  <prop key="/rantsForVehicle.rss“>rantsForVehicleControllerRss</prop>  <prop key="/rantsForDay.htm">rantsForDayController</prop>  <prop key="/login.htm">loginController</prop>  <prop key="/register.htm">registerMotoristController</prop>  <prop key="/addRant.htm">addRantController</prop>  </props>  </property>  </bean>
  • 20.
    SimpleUrlHandlerMapping  SimpleUrlHandlerMapping’s mappingsproperty is wired with a java.util.Properties using <props>.  The key attribute of each <prop> element is a URL pattern.  All the URL patterns are relative to DispatcherServlet’s <servlet-mapping>.  The value of each <prop> is the bean name of a controller that will handle requests to the URL pattern.
  • 21.
    ControllerClassNameHandlerMapping  It isused when mapping the controllers to URL patterns is quite similar to the class names of the controllers.  <bean id="urlMapping” class="org.springframework.web.servlet.mvc. ControllerClassNameHandlerMapping"/>  It enables the DispatcherServlet to map URL patterns to the controllers following a simple convention.  Spring automatically maps the controllers to URL patterns that are based on the controller’s class name.
  • 22.
    Metadata Map Controllers The CommonsPathMapHandlerMapping considers source-level metadata placed in a controller’s source code to determine the URL mapping.  The metadata is expected to be an org.springframework.web.servlet.handler.commonsatt ributes.PathMap attribute compiled into the controller using the Jakarta Commons Attributes compiler.  <bean id="urlMapping" class="org.springframework.web.servlet.handler.meta data.CommonsPathMapHandlerMapping"/>
  • 23.
    Metadata Map Controllers Each of the Controllers is tagged with a PathMap attribute to declare the URL pattern for the controller.  For example, to map HomePageController to /home.htm, tag HomePageController as follows:  /**  * @@org.springframework.web.servlet.handler.  commonsattributes.PathMap("/home.htm")  */  public class HomePageController  extends AbstractController { …..  }  The build need to be set up to include the Commons Attributes compiler so that the attributes will be compiled into the application code.
  • 24.
    Handling requests withcontrollers  The Controller interface is at the top of the controller hierarchy.  Any class implementing Controller interface can be used to handle requests through the Spring MVC.
  • 26.
    Spring MVC ControllerClasses Controller type Classes Useful when… View ParameterizableViewController UrlFilenameViewController Controller only needs to display a static view—no processing or data retrieval is needed Simple Controller (interface) AbstractController Controller is extremely simple, requiring little more functionality than is afforded by basic Java servlets. Throwaway ThrowawayController A simple way to handle requests as commands (in a manner similar to WebWork Actions). Multiaction MultiActionController Application has several actions that perform similar or related logic.
  • 27.
    Spring MVC ControllerClasses Controller type Classes Useful when… Command BaseCommandController AbstractCommandController Controller will accept one or more parameters from the request and bind them to an object. Also capable of performing parameter validation. Form AbstractFormController SimpleFormController To display an entry form to the user and also process the data entered into the form Wizard AbstractWizardFormController To walk the user through a complex, multipage entry form that ultimately gets processed as a single form.
  • 28.
    Processing commands  Commandcontroller are used to perform work based on parameters such as binding parameters to business objects E.g. AbstractCommandController.  Command controllers can automatically bind request parameters to a command object.  They can also be wired to plug in validators to ensure that the parameters are valid.
  • 29.
    AbstractCommandController  public classRantsForVehicleController extends AbstractCommandController {  public RantsForVehicleController() {  setCommandClass(Vehicle.class);  setCommandName("vehicle");  }  protected ModelAndView handle(HttpServletRequest request,  HttpServletResponse response, Object command,  BindException errors) throws Exception {  Vehicle vehicle = (Vehicle) command;  List vehicleRants =  rantService.getRantsForVehicle(vehicle));  Map model = errors.getModel();  model.put("rants",4  rantService.getRantsForVehicle(vehicle));  model.put("vehicle", vehicle);  return new ModelAndView("vehicleRants", model);  }  private RantService rantService;  public void setRantService(RantService rantService) {  this.rantService = rantService;  }
  • 30.
    Command Controller  Thehandle() method of is the main execution method for AbstractCommandController.  The handle() method takes an Object that is the controller’s command along with HttpServletRequest and HttpServletResponse.  A command object is a bean (POJO) that is meant to hold request parameters for easy access.  Before the handle() method is called, Spring will attempt to match any parameters passed in the request to properties in the command object.
  • 31.
    Form Controller  FormController is a single controller to handle both form display and form processing.  Form controllers extend the command controllers by adding the functionality to display a form when an HTTP GET request is received and process the form when an HTTP POST is received.  Further, if any errors occur in processing the form, the controller will know to redisplay the form so that the user can correct the errors and resubmit.
  • 32.
     public classAddRantFormController extends SimpleFormController {  private static final String[] ALL_STATES = { "AL", "CA", "FL", "IL", "OH"};  public AddRantFormController() {  setCommandClass(Rant.class); setCommandName("rant");  }  protected Object formBackingObject(HttpServletRequest request) throws Exception {  Rant rantForm = (Rant) super.formBackingObject(request);  rantForm.setVehicle(new Vehicle());  return rantForm;  }  protected Map referenceData(HttpServletRequest request) throws Exception {  Map referenceData = new HashMap();  referenceData.put("states", ALL_STATES);  return referenceData;  }  protected ModelAndView onSubmit(Object command, BindException bindException)  throws Exception {  Rant rant = (Rant) command;  rantService.addRant(rant);  return new ModelAndView(getSuccessView());  }  } Form Controller Example
  • 33.
    Form Controller  Whenthe form controller receives an HTTP GET request, it will direct the request to the form view.  When the form controller receives an HTTP POST request, the onSubmit() method will process the form submission.  The form uses the nested property within a command class instance as part of the form-backing object. hence, the formBackingObject() method is overidden to set this property.  The onSubmit() method handles the form submission (an HTTP POST request) by passing the command object (which is an instance of Rant) to the method of the injected Service Object reference.
  • 34.
    Form Controller  Theform controller in the context configuration file as follows:  <bean id="addRantController"  class="com.roadrantz.mvc.AddRantFormController">  <property name="formView" value="addRant" />  <property name="successView" value="rantAdded" />  <property name="rantService" ref="rantService" />  </bean>  The formView property is the logical name of a view to display when the controller receives an HTTP GET request or when any errors are encountered.  The successView is the logical name of a view to display when the form has been submitted successfully.  A view resolver use these values to locate the View object that renders the output to the user.
  • 35.
    Input Validation  Theorg.springframework.validation.Validator interface accommodates validation for Spring MVC.  public interface Validator {  void validate(Object obj, Errors errors);  boolean supports(Class clazz);  }  The validate() method examines fields of the object and reject invalid values via Error object (using ValidationUtils.rejectIfEmpty() method).  The supports() method is used to help Spring determine whether the validator can be used for a given class.
  • 36.
    Commons Validator  Itenables to declare validation rules outside of Java code.  Spring uses the validation module (which uses Jakarta Commons Validator) in Spring Modules project as implementation for declarative validation.  The validation module can be used in the application by making the springmodules-validator.jar file available in the application’s classpath.  Spring Modules provides an implementation of Validator called DefaultBeanValidator.
  • 37.
    DefaultBeanValidator  DefaultBeanValidator delegatesto Commons Validator to validate field values instead of doing any actual validation.  DefaultBeanValidator has a validatorFactory property which is wired with a reference to a validatorFactory bean.  The validatorFactory bean is declared as follows:  <bean id="validatorFactory" class=  "org.springmodules.commons.validator.DefaultValidatorFactory" >  <property name="validationConfigLocations">  <list> <value>WEB-INF/validator-rules.xml</value>  <value>WEB-INF/validation.xml</value>  </list>  </property>  </bean>
  • 38.
    DefaultBeanValidator  DefaultValidatorFactory isa class that loads the Commons Validator configuration on behalf of DefaultBeanValidator.  The validationConfigLocations property takes a list of one or more validation configurations.  The validator-rules.xml file contains a set of predefined validation rules for common validation and comes with the Commons Validator distribution.  The validation.xml, defines application-specific validation rules that apply directly to the sample application.
  • 39.
    Validation Declaration: Example <!DOCTYPE form-validation PUBLIC"-//DTDCommons Validator Rules Configuration 1.1//EN“ "http://jakarta.apache.org/commons/dtds/validator_1_1.dtd">  <form-validation>  <formset>  <form name="rant">  <field property="rantText" depends="required">  <arg0 key="required.rantText" />  </field>  <field property="vehicle.state" depends="required">  <arg0 key="required.state" />  </field>  <field property="vehicle.plateNumber“ depends="required,mask">  <arg0 key="invalid.plateNumber" />  <var>  <var-name>mask</var-name> <var-value>^[0-9A-Za-z]{2,6}$</var-value>  </var>  </field>  </form>  </formset>  </form-validation>
  • 40.
    AbstractWizardFormController  A wizardform controller is a special type of form controller that collects form data from multiple pages into a single command object for processing
  • 41.
     public classMotoristRegistrationController extends AbstractWizardFormController {  public MotoristRegistrationController() { Sets command and class name }  protected Object formBackingObject(HttpServletRequest request) throws Exception {  Motorist formMotorist = new Motorist();  List<Vehicle> vehicles = new ArrayList<Vehicle>();  vehicles.add(new Vehicle());  formMotorist.setVehicles(vehicles);  return formMotorist;  }  protected Map referenceData(HttpServletRequest request,  Object command, Errors errors, int page) throws Exception {  Motorist motorist = (motorist) command;  Map refData = new HashMap(); // Increments next vehicle pointer  if(page == 1 && request.getParameter("_target1") != null) {  refData.put("nextVehicle", motorist.getVehicles().size() - 1); }  return refData;  }
  • 42.
     protected voidpostProcessPage(HttpServletRequest request,  Object command, Errors errors, int page) throws Exception {  Motorist motorist = (Motorist) command;  if(page == 1 && request.getParameter("_target1") != null) {  motorist.getVehicles().add(new Vehicle()); // Adds new blank vehicle  }  }  protected ModelAndView processFinish(HttpServletRequest request,  HttpServletResponse response, Object command, BindException errors)  throws Exception {  Motorist motorist = (motorist) command;  // the last vehicle is always blank...remove it  motorist.getVehicles().remove(motorist.getVehicles().size() - 1);  rantService.addMotorist(motorist); // Adds motorist  return new ModelAndView(getSuccessView(), "motorist", motorist);  }  // returns the last page as the success view  private String getSuccessView() { return getPages()[getPages().length-1]; }  // injected RantService
  • 43.
    MotoristRegistrationController  The formBackingObject()method is overridden to set the vehicles property with a list of Vehicle objects as the motorist can also register for one or more vehicles.  The list is also started with a blank Vehicle object for the form to populate.  The referenceData() is overridden to make the index of the next vehicle available to the form.  The processFinish() method which is a mandatory method is called to finalize the form when the user has finished completing it.  The processFinish() method sends the data in the Motorist object to addMotorist() on the injected RantService object.
  • 44.
    WizardFormController Configuration  <beanid="registerMotoristController"  class="com.roadrantz.mvc.MotoristRegistrationController">  <property name="rantService" ref="rantService" />  <property name="pages">  <list>  <value>motoristDetailForm</value>  <value>motoristVehicleForm</value>  <value>motoristConfirmation</value>  <value>redirect:home.htm</value>  </list>  </property>  </bean>  A list of logical view names is given to the pages property. These names will ultimately be resolved into a View object by a view resolver.
  • 45.
    WizardFormController Configuration  Thefirst page to be shown in any wizard controller will be the first page in the list given to the pages property.  To determine which page to go to next, AbstractWizardFormController consults its getTargetPage() method which returns an index into the zero-based list of pages given to the pages property.  The default implementation of getTargetPage() determines which page to go to next based on a parameter in the request whose name begins with _target and ends with a number (i.e. index into the pages list).  Another special request parameter called _finish indicates to  AbstractWizardFormController that the user has finished filling out the form and wants to submit the information for processing.
  • 46.
    Wizard Controller Cancellation A cancel button has _cancel as its name so that, which when passed to the AbstractWizardFormController as the parameter, it passes the control to the processCancel() method.  By default, processCancel() throws an exception indicating that the cancel operation is not supported, hence it must be overridden.  protected ModelAndView processCancel(HttpServletRequest request,  HttpServletResponse response, Object command,  BindException bindException) throws Exception {  return new ModelAndView(getSucessView());  }
  • 47.
    Validating the Wizard Wizard controllers validate the command object a page at a time, instead of validating the command object all at once.  Every time when a page transition occurs the validatePage() method is called.  The default implementation of validatePage() is empty (i.e., no validation), which can be overridden.  protected void validatePage(Object command, Errors errors, int page) {  Motorist motorist = (Motorist) command;  MotoristValidator validator = (MotoristValidator) getValidator();  if(page == 0) {  validator.validateEmail(motorist.getEmail(), errors);  }  }
  • 48.
    Validating the Wizard <bean id="registerMotoristController"  class="com.roadrantz.mvc.MotoristRegistrationController">  <property name="rantService" ref="rantService" />  <property name="pages">  <list>  <value>motoristDetailForm</value>  <value>motoristVehicleForm</value>  <value>motoristConfirmation</value>  <value>redirect:home.htm</value>  </list>  </property>  <property name="validator">  <bean class="com.roadrantz.mvc.MotoristValidator" />  </property>  </bean>  Wizard controllers never call the standard validate() method of their Validator object, as validate() method validates the entire command object as a whole, whereas it is understood that the command objects in a wizard will be validated a page at a time.
  • 49.
    Throwaway Controller  publicinterface ThrowawayController {  ModelAndView execute() throws Exception; }  Throwaway controllers act as their own command object instead of giving HttpServletRequest and command object parameters.
  • 50.
    Throwaway Controller  publicclass RantsForDayController implements ThrowawayController {  private Date day;  public ModelAndView execute() throws Exception {  List<Rant> dayRants = rantService.getRantsForDay(day);  return new ModelAndView("dayRants", "rants", dayRants);  }  public void setDay(Date day) {  this.day = day;  }  private RantService rantService;  public void setRantService(RantService rantService) {  this.rantService = rantService;  }  }
  • 51.
    Throwaway Controller  <beanid="rantsForDayController"  class="com.roadrantz.mvc.RantsForDayController"  scope="prototype">  <property name="rantService" ref="rantService" />  </bean>  Before RantsForDayController handles the request, Spring calls the setDay() method, passing in the value of the day request parameter before RantsForDayController handles the request.  Once in the execute() method, RantsForDayController simply passes day to rantService and getRantsForDay() retrieves the list of rants for that day.  One thing that remains the same as the other controllers is that the execute() method must return a ModelAndView object when it has finished.  The scope attribute of the Throwaway Controller is set to prototype, as it is recycled between requests and should not be singleton by default.  Also its properties (which should reflect the request parameter values) may also be reused. Setting scope to prototype tells Spring to throw the controller away after it has been used and to instantiate a fresh instance for each request.
  • 52.
    Throwaway Controller  DispatcherServletknows how to dispatch requests to controllers in the Controller interface hierarchy by using a default handler adapter.  ThrowawayController isn’t in the same hierarchy as Controller, hence DispatcherServlet needs to use a different handler adapter.  Specifically, you must configure ThrowawayControllerHandlerAdapter as follows:  <bean id="throwawayHandler" class="org.springframework.web.servlet.mvc.throwaway.Throwa wayControllerHandlerAdapter"/>  Declaring the throwawayHandler bean, lets DispatcherServlet to replace its default handler adapter with ThrowawayControllerHandlerAdapter.
  • 53.
    Throwaway Controller  Ifthe application uses both throwaway and regular controllers alongside each other then both SimpleControllerHandlerAdapter and ThrowawayControllerHandlerAdapter should be declared.  <bean id="simpleHandler" class="org.springframework.web.servlet.mvc. SimpleControllerHandlerAdapter"/>
  • 54.
    Handling exceptions  SimpleMappingExceptionResolverhandles exceptions thrown from the controller.  SimpleMappingExceptionResolver is configured as follows to handle any java.lang.Exceptions thrown from Spring MVC controllers:  <bean id="exceptionResolver" class="org.springframework.web.servlet.handler.  SimpleMappingExceptionResolver">  <property name="exceptionMappings">  <props>  <prop key="java.lang.Exception">friendlyError</prop>  </props>  </property>  </bean>
  • 55.
    Handling exceptions  TheexceptionMappings property takes a java.util.Properties that contains a mapping of fully qualified exception class names to logical view names.  The base Exception class is mapped to the View whose logical name is friendlyError so that if any errors are thrown, users won’t have to see an ugly stack trace but the Friendly Error message in the friendlyError view.  When a controller throws an Exception, SimpleMappingExceptionResolver resolves it to friendlyError, which in turn resolves to a View using the configured view resolver(s).