企劃寫作大補貼   創業夢工場進階培訓課程   詹翔霖副教授 [email_address]   0955-268997 教學部落格 http://mypaper.pchome.com.tw/chanrs 100.07.29
資  歷  簡  介  政治大學科技管理研究所  博士後研究 美國西太平洋大學  企管博士 英國國立威爾斯大學  企管碩士 大陸清華大學醫藥經營管理  特聘副教授 大葉大學  企管系、休閒管理系  兼任副教授 文化大學  國企系  兼任副教授 職訓局 3C 核心職能講師 日本產經協會 MTP 講師 企業訓練聯絡網人力資源發展服務團顧問 行政院勞委會 / 青輔會 / 創業圓夢 創業諮詢輔導顧問 中山管理教育基金會諮詢輔導顧問 經濟部中小企業升級轉型諮詢輔導健診顧問 行政院勞委會員工協助方案師 行政院勞委會社會專業社工訓練師 美國 NGH 催眠協會認証合格催眠心理諮商師
綱 要 第一章創業機會與構想 一、創業背景與機會 二、創業構想 第二章產品與服務內容 一、產品與服務內容 二、營運模式 三、營收模式 第三章市場與競爭分析 一、市場特性與規模 二、目標市場 三、競爭對手與競爭策略分析
創業成功的報酬很高
創業就是將創意變成企業 穩定中逐漸退出 制度化管理階段 改良與改善階段 進入事業成長期 調整經營計劃 試行經營計劃 創立新事業 經營計劃 原型 市場研究、工程設計 創意 科學應用研究 科學家與研究人員 發明家和創新家 企劃專家與顧問 創業家 成長企業的管理者 財務管理者 成熟企業的管理者 創業的必修課程:撰寫經營計畫書
具備完整事業發展技術或正確經營概念 擁有充足與良好的可運用創業資金結構 強勢的創業經營企圖與強烈的成就動機 組織建構與團隊運作的理念與操作技能 敏銳的市場嗅覺與正確的策略擬定能力 能充分享受創業過程帶來的各款新感受 養成隨時汲取新知開創經營視野的習慣 創業成功的基本要件
寫創業計畫書目的 創業計畫書 -- 「 BP 」( Business Plan ) 計畫書就是向外人介紹自己新創事業的一份文件,通常在金融貸款機構或投資者交涉時都需要這樣的書面資料。 營運計畫書的目的 1. 是讓創業者在藉由撰寫的過程中,思考並陳述企業應有的全面性機能。 2. 審視各個環節是否有不足及尚待改進之處。 3. 透過營運計畫書亦可檢視自己的創業目標、產品、定位、市場分析是否可行確實,攸關創業的可行性與成功機率。 -3. 寫好「營運計畫書」是一個相當重要的步驟,營運計畫書除了關係到企業未來的營運藍圖、財務規劃之外,更是創 業者與銀行、創投機構往來一個非常重要的參考依據。
經營計畫書的意義 對經營者而言,經營計畫書不但展現行動的動力,也是企業後續發展的重要基礎 讓經營團隊清楚公司的精神與願景 凝聚共識以期得到整體的分工 讓相關的策略得到合理的規劃與時程表 發現經營現況的問題點與審視及檢測工具 對內而言, 經營計畫書是記錄企業策略、經營模式及各階段經營目標的作戰計畫,可當作企業運作規範,以細部描繪企業經營的地圖
好的經營計畫書應符合之功能 內部需求 : 協助創業者釐清策略方向及經營型態  提供公司未來成長的藍圖  外部需求 提供投資者評估時所需的資訊 告知投資者有關事業經營與發展的過程與結果 提供投資者詳細的投資報酬分析
撰寫經營計畫書常犯的毛病 過份強調自己所熟悉的業務而刻意忽略不熟悉的部份  對於市場佔有率做大而化之的粗略假設  被忽略的議題 :  如何保證這份經營計畫書能被有效的執行 如何回收投資資金
計劃書撰寫的原則  看出競爭優勢 呈現投資者的利基 呈現經營能力 計劃內容需具體可行 市場導向 以客觀數據佐證 掌握環境變化 , 假設與預測需接近 內容完整的
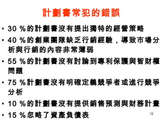
計劃書常犯的錯誤 30 %的計劃書沒有提出獨特的經營策略 40 %的創業團隊缺乏行銷經驗,導致市場分析與行銷的內容非常薄弱 55 %的計劃書沒有討論到專利保護與智財權問題 75 %計劃書沒有明確定義競爭者或進行競爭分析 10 %的計劃書沒有提供銷售預測與財務計畫 15 %忽略了資產負債表 80 %的計劃書無法證明財務預測的正確性與未能提供財務資訊的細節
經營計畫書的參考架構  經營計劃概要 公司簡介 組織與管理 產品與產業 市場分析 行銷計劃 技術與研究發展 生產製造計劃 財務與投資報酬分析 風險評估 結論 附錄與補充資料
經營計劃的摘要 公司簡介 願景 經營目標 產品 / 服務簡介 產業分析 競爭優勢 目標市場 行銷策略 營運計畫 經營團隊 投資規劃及所需資源 財務預估 風險評估 整體時程規劃 附錄與補充資料
重點摘要 投資者第一個閱讀的部分 將計劃書重點、結論提綱挈領的展現出來,為投資者做簡潔、清楚及顯著的揭露   內容應包括: 對公司簡潔的描述 公司提供的產品與服務 公司所具獨特的競爭優勢
摘要撰寫應注意事項 重點放在「機會」 陳述摘要內容最多不超過三頁,最好控制在一頁以內 投資者閱讀摘要時間大約控制在四 ~ 五分鐘 摘要內容須精簡,集中於焦點
一 .  經營計劃摘要 (1)  公司名稱與經營團隊介紹 (2)  申請融資的金額、型式、股權比例及價格 (3)  資金需求的時機與運用方式 (4)  未來融資需求及時機 (5)  總計劃成本與預算資本額 (6)  整份計劃書重點摘要 (7)  投資者可望獲得的投資報酬
二 .  公司面貌 對公司完整的描述 主要內容:背景、所營事業、經營歷史、如何達到目前的經營狀態及未來經營方向 一般內容: 法律上的描述 公司的歷史 目前經營狀況 公司擁有的特殊資源
三 .  願景 (Vision) 對公司的長期期望,即希望公司能在市場上達到何種地位   沒有一定的期限要達成,當公司經營的指導方向
經營目標 (Mission) 讓投資者判斷這個計劃值不值得投資   要明確的寫出在未來的短期、中期、長期公司要達成或實現的事情 經營目標必須是可行性的 經營目標並不是一成不變的,應該隨著時間及市場的變化而調整
產品 / 服務核心要義 清楚解釋公司的產品與服務,說明其未來的發展潛力及可帶來之利益 將可幫助投資者更了解產品特色的產品圖片展示出來 針對產品屬性加以描述 針對公司所提供的服務,解釋服務的內容、服務在哪兒提供、公司提供服務的步驟即可為顧客帶來的效益 儘可能提供詳細清楚,但不宜太過繁雜
產業 / 業態分析 描述公司所處的產業目前的狀況、市場規模、現有的競爭者、潛在的商機、替代品的威脅及未來發展趨勢等,以找出一個適合公司發展的方向 可協助團隊找出較佳的市場策略並協助定義出明確的目標市場、找出潛在的客戶及商機 市場的動態性為經營團隊所不可輕忽的不確定因素
針對五力分析之思考重點 什麼因素是影響產業成長及衰退的原因? 分析過去產業的趨勢,並預測未來幾年的趨勢 產業的進入障礙為何? 有多少潛在的競爭者未來可能加入這個產業? 政府的法規對於產業及公司有何影響? 技術與科技在產業成長及未來發展扮演什麼角色?
五力分析─找到三機三氣三戰 潛在進入者 (多 / 少?誰?) 同業內的競爭 (強 / 弱?誰?) 供應商 / 總部 (正常 / 異常?) 消費者議價能 (高 / 低?範圍?) 產品替代威脅 (大 / 小?哪種? )
競爭優勢 以客觀的角度將公司所提供的產品 / 服務與現有業者加以比較,分析各項產品 / 服務在價值鏈及顧客附加價值上的差異   鑑別出直接與間接的競爭者,了解競爭者目前的經營狀況、營業額、市場佔有率及利基市場等 , 而得知競爭者的優勢及弱勢   使用 SWOT 模式 描述公司的因應之道 - 文字與數字陳述法
經營策略與規劃分析 經營策略系統   執行系統 企  經  宏  經  策 業  營  觀  營  略 的  使  願  策  執 定  命  景  略  行 位  計 劃 外在  機會 分析  威脅 SWOT 分  析 內在  優勢 分析  劣勢 日  管  績  財 常  理  效  務 管  技  評  結 理  巧  估  果 應 用 績 效  收 益 力  五  活 動 力  經 力  安 定 力  營 分  成 長 力  分 析  生 產 力  析
經營績效五力分析 項目 體位 定義 說明 收益力 筋肉 企業維持生存與發展 是否獲得足夠之指標 所投下資本對於銷貨類獲得利益比 活動力 血液 企業求生與發展是否 具動態活力指標 資金收支平衡的好壞 安定力 骨骼 企業強化生存與發展是 否基礎鞏固指標 從資產、資本的平衡 , 明瞭支付能力 成長力 活力 企業擴大生存與發展其 速度快慢指標 從時間上觀察企業成長比率 生產力 頭腦 企業維持永續生存與發 展核心力量指標 每人銷貨額與附加價值的效率
編製架構表 事業經營戰略 S.W.O.T  分析 企業經營理念 企業定位策略 企業文化型態 企業經營計劃 投資計劃 創業計劃編製技術
企業內部 環境外部 S :優勢 W :弱點 O :機會 T :威脅 1 、企業資金背景 2 、人力資源素質 3 、專業知識技術 1 、事業商機發展 2 、環境競爭概況 3 、專業潛在因素 企業 S.W.O.T 分析結構
個人的  SWOT  分析 優勢 (S) 高學歷 人際關係良好 正確價值觀 能獨立自主 有專業知識 劣勢 (W) 過於理想化  主觀意識過強  機會 (O) 就業市場愈來愈傾向高學歷者  現今高科技就業市場蓬勃發展,高級人才卻不足  威脅 (T) 無法屈就低職位、低薪水  所學科系和熱門產業不符  熱門產業競爭者眾多
自己 ____ 的  SWOT  分析 優勢 (S) 劣勢 (W) 機會 (O) 威脅 (T)
SWOT分析 威脅 Threat 機會 Opportunity 劣勢 Weakness 優勢 Strength 競爭者 本公司 比較
SWOT 矩陣結構 SO策略 OW策略 ST策略 WT策略 內在分析 外在分析 優勢(S) STRENGTHS  劣勢(W)    WEAKNESSES  機會(O) OPPORTUNITIES 應用內部優勢 爭取外部機會 利用外部機會 克服內部劣勢  威脅(T) THREATS 利用內部優勢 避開外部威脅 減少內部劣勢 迴避外部威脅
M+A+N 法則
行銷組合 4Ps
行銷組合 4P 與 4C 的影響
發展行銷策略( S.T.P ) 市場區隔( Market Segmentation ) 消費者市場區隔的變數 : 地理、人口、心理、行為 有效區隔化的要件 : 足量性、可衡量性、可接近性、可差異性、可行動性 選擇目標市場( Selecting Target Market  ) 有效客的選擇 定位( Positioning ) 矩陣分析法
目標市場   (Target Market) 從顧客行為、地理範圍、人口統計、市場大小及趨勢來界定主要顧客群   在界定公司的目標市場時,不要假設公司的市場要有多大,所界定的目標市場大並不一定好,重點是目標市場必須是適合公司來經營的 企業選定目標市場的選擇方案 全部市場、市場區隔、市場集中策略 目標市場調查分析時的架構建議 人口統計學上的特徵、地理上的特徵、性格特性、顧客行為、決定市場大小
區隔策略帶來的成長策略 新 目前 產品 市場 新 目前 多角化 市場延伸 產品研發 市場滲透
市場分析 界定產品的目標市場,包括銷售對象與銷售區域 過去、現在、及未來的市場需求與市場成長潛力 過去、現在、及未來的市場價格發展趨勢 說明過去、現在、及未來的公司銷售量、市場成長情形、市場佔有 率變化情形。主要市場顧客的特徵,其接受公司產品的事實證據,以及該產品對顧客的具體利益與價值
市場分析 說明市場上主要的競爭者,包括競爭者的市場佔有率、銷售量、排名,彼此的優劣勢與績效、以及因應的競爭策略 ( 包括價格、品質、或創新等 ) 。若尚無競爭者,則分析未來可能的發展與競爭者出現的機率 說明其他替代性產品的情形,以及未來因新技術發明,而威脅到現有產品的可能性與後果,並提出因應對策
行銷策略的考量
產品生命週期各階段 導入期 成長期 成熟期 衰退期 產品生命週期 利潤曲線 時間 銷 售 額
市場評估 1. 市場量的大小 2. 市場需求情形 3. 市場佔有率 在做銷售量評估時須考慮以下幾點: 環境──不可控制之因素 季節性 商品本身 商店性質 政府措施 業界競爭 其他意外
產品生命週期各階段的特性 初級需求 次級需求 次級需求 初級需求 需  求 減少 最多 增加 少 競爭者 落後者與忠誠者 早期大眾與晚期 大眾 早期採用者 創新追求者 主要顧客 利潤下降 利潤開始下降 結束虧損出現 利潤,並隨銷 售量增加而增加 負 利  潤 成本比成熟期 還高 成本最低 成本下降 高 成  本 銷售量下降 銷貨量成長緩慢 後,銷量達到最 大,並隨之開始 下降 快速成長 少 銷售量 市 場 特 性 衰退期 成熟期 成長期 導入期 項  目
產品的三個層面
產品生命週期各階段的策略 將整個推廣活 動降至最低水 準,只維持單 純的告知 大量強調品牌差 異,鼓勵競爭者 顧客的品牌轉換 或維持自己的市 場占有率 強調品牌差 異,搶占新增 客層 引發顧客對產 品知覺,並借 助大量促銷 推  廣  刪減無利可圖 的通路 通路最廣泛、也 最密集 通路成員的數 目與通路範圍 增加 有限通路 通  路 價格穩定,有 時還回升 價格可能降至最 低 價格下降,但 下降幅度有限 高價 價  格 刪減沒有獲利 的產品形式 產品形式與產品 功能最多 增加產品形式 與功能 基本型產品, 形式少且簡單 產  品 減縮與收割 從既有競爭者中 取得市場占有率 在成長中的市 場盡量取得市 場占有率 讓目標顧客知 覺並試用 行銷目標 行 銷 策 略 衰退期 成熟期 成長期 導入期 項  目
BCG 矩陣應用的發展策略
 
AIDBA  原理 吸引  ( Attention ) 興趣( Interest ) 慾望( Desire ) 信心( Belief ) 行動( Action ) 廣告訴求 慾望 需求 需要 吸引 興趣 慾望 信心 行動 採用服務 接受觀念 購買商品 認知階段 情感階段 行為階段
成功黃金三角
三個一般化策略 差異化 專注 策略 低成本 成本領袖 整體市場 特殊市場 獨特性 大發 / 鈴木 勞斯萊斯 豐田 / 日產 / 福斯 凌志 / 賓士
消費者情報掌握與分析
市場經營理念的變革 起始點   焦點   手段   目的 工廠   產品 銷售與 促銷 經由銷售 獲取利潤 ( A) 生產者、供應者導向   /  銷售觀念 市場   顧客需求 CS/ TQ / RE 經由顧客滿 意獲得利潤 (B) 顧客導向   /  行銷觀念
價值 = 經濟供給屬性 + 形象 + 關係 功能 品質 價格 時間 購物經驗 品牌 聲譽 商品齊全度 客戶價值主張  =  顧客導向 行銷近視症 ( marketing myopia )
台灣經濟發展變遷 工業經濟 機械力 生產力 農業經濟 勞力與體力 體驗經濟 感受力 故事力 知識經濟 知識腦力 服務經濟 服務力
商品的有形部分與無形部分 直接販賣產品 百貨業、速食業 醫院、學校 休閒旅館 法律訴訟 無形部分 有形部分 無形部分 (  產品   ) (  服務   ) (  服務   )
計畫書之 市場與行銷分析 A. 經營概況 1. 服務或產品之名稱 2. 主要用途、功能及特點  3. 現有 ( 或潛在 ) 客源 -A*N*M 分析法 B. 市場與行銷分析 1. 服務或產品之市場所在   2.  銷售方式 3. 競爭優勢 4. 市場潛力 5. 如何擴大客源 6. 未來展望
行銷活動的展開 5W2H
目標管理  (MBO---Management By Objectives) 1  設定目標,即時追蹤,藉有效的管理達成目標。 2 S.M.A.R.T.  目標管理原則 Simplicity--- 簡單明確。 Measurable--- 可評估的評核項目。 Ability------ 能力所及。 Reasonable--- 合理性。 Timing------- 即時完成。 3  目標管理與考績結合。 4  設定目標來激勵自己,進而以實踐目標來成就自己。 5  合理目標的訂定應為 120% 。
計劃要點 租金預算 開辦費用 裝潢佈置 薪資計劃 廣告行銷 生財器具 雜費週轉 軟硬設備 事業計劃內涵
企業定位帶 市場定位 商品定位 價格定位 顧客定位 行銷定位
壹、管理目標設定 管理項目 營業金額 來客數量 消費單價 座席迴轉 銷貨成本 薪資結構 營業費用 營業雜項 經營計劃編製流程
貳、經營計劃的執行 行動執行小組 彈性應變策略 組織成員編成 教育訓練執行 實務操作檢核 經營技術更新 同業觀摩學習 競爭資訊運用 趨勢需求判斷 應變共識形成
計劃追蹤管制 績效成果回饋 計劃執行擔綱 報表管理績效 計劃施行效益 補救策略擬行 績效目標佈達 激勵措施規劃 績效回報系統 職涯目標結合 參、執行結果 -PDCA 法則
經營報表 管理報表 店舖損益表 營收記錄表 產品差異表 資產負債表 營收分析表 人事分析表 費用管控表 物料管控表 肆、管控報表架構
市場分析 - 說明市場所在、行銷策略、銷售方式、通路及促銷、市場潛力與未來展望   競爭優勢分析   自身市場立基   附近競爭者概述 競爭環境概述     2       區域說明   所得狀況   職業類別   年齡層   性別 目標市場描述         1         說明 參考項目  方向
市場潛力   預測的變化 最近的趨勢 在消費市場趨向方面 3   購買用途   購買商品   購買者的人口 /  所得   購買者的家庭地位   地理區域   家庭收入 在消費者特性的趨向方面         2           管 / 銷 / 人 / 財 / 發 自身的潛力與改變 1 說明 參考項目  方向
說明 參考項目  方向   其它   陳列   包裝   促銷   廣告   價格   購買動機   產品特性   逛街習慣   產品特性偏好 在消費者偏好與購買習慣的趨向方面 4
經營現況 -- 產品名稱、主要用途、產品特點及潛在客源         B         A 圖檔 / 附件 售價 特點 內容 / 功能 產品 / 服務   自身親友關係 熟客 / 過路 / 客戶數 目前客戶描述 可掌握客源   4       營業時段說明 3   特性   時段 人潮特性說明   2     附近商圈 / 住辦 / 學校 / 市場 / 名勝   交通動線   地點 立地環境描述     1     說  明 參考項目  方向
銷售方式   SOP/ 教育訓練 / 客訴處理   服務說明 客戶服務 5   運費計算   自送區域 / 條件   寄送方式 /  配合物流系統 運送方式 4      外包 / 內包 / 標式 產品包裝 3   貨款支付方式   通路展售點 /  寄售點   自售 交易方式 2      會員價 / 優惠價:批量 /  經銷…    促銷價   一般價 產品價格 1 要點 參考項目  方向
在通路經營開拓方面     在人員調度管理方面     在經營成本控管方面     在企業品牌知名度經營方面     在市場佔有率與會員經營 / 來客數方面   在營業額 與 利潤方面 12 個月 中期目標 在通路經營開拓方面     在人員調度管理方面     在經營成本控管方面     在企業品牌知名度經營方面     在市場佔有率與會員經營 / 來客數方面     在營業額 與 利潤方面 3 個月 短期目標 期間 階段目標
營運計劃 主要描述內部的運作計畫及需要的設備以產生所需產品或服務 營運計畫應討論的內容: 位置 設備 人力 流程
經營團隊 強調該團隊的優點及長處,且認清團隊可能的缺點及補足強化的方法 團隊組成份子應該可以彌補彼此的缺點 成員通常包含董事長、主要管理階層 3-6 人、及專業與相關顧問   儘可能詳述成員負責的工作內容、職責、過去的學經歷及工作績效 可利用組織圖來表示團隊職掌
投資規劃及所需資源 依據企業營運計劃活動及規模,估計所需的資金總數量,並說明各活動、機械設備、軟硬體與不動產等所需資金分配狀況   評估目前金融市場狀況,對於資金的募集、分配與運用,給予詳細的事前規劃   投資規劃的數字、報表所依據的合理假設必須依據上述行銷計劃、經營模式、內部資源配置、產品特性以及行銷策略等推演而來
投資規劃所需資源之表示 招募資金規劃 建置期間資金運用規劃   初期營運時間資金運用規劃   預估穩定期每年資金運用規劃 亦應說明資金用途,並計算投資報酬率及可能之敏感度分析
財務預估 (Financial Projections) 若僅將投資者最想知道的獲利與獲利期間等財務問題僅以一頁帶過,可能錯失被投資的機會 可委請會計師協助 財務計畫的目的: 彙總企業在執行營運計劃一段時間後,營運的損益結果   有效的運用資金,創造最大收益   從財務報表如損益表、資產負債表評估企業的各項營運計劃是否恰當及評估企業的體質狀況
財務規劃內容 銷售預測   五年期損益預測   現金預算   資產負債表   ※ 財務規劃之報表皆須註明其依據的假設點及公司的因應措施
財務計劃與投資報酬分析 公司過去財務狀況,包括過去五年期間的資產負債表、損益表的比較,及過去融資來源與用途。並提供財務分析統計圖表,指出統計圖表異常處,同時也應說明所使用的會計方法 提供融資後 5~7 年財務預估。編列的原則是第一年的財務預估須按月編制,第二年則按季編制,最後三年則按年編制。並且應說明每一項財務預估的基本假設與會計方法
財務計劃與投資報酬分析  ( 續 ) 提供未來五年損益平衡分析 ( 或敏感性分析 ) 、投資報酬率預估 說明融資計劃,包括融資時機、金額與用途 若是成熟期公司,應附上公司股票公開上市、上櫃的可行性分析 說明投資者回收資金的可能方式、時機、以及獲利情形
風險評估 為了讓公司對於所經營市場的風險有所了解,並擬訂相關緊急處理計畫,降低風險所產生的損失 應針對營運計畫中可能隱藏的潛在危機加以說明及提出因應方法 可能的營運風險 競爭者的反制動作   管理上的議題   法律上的因素   政府的法規   產品 / 服務的變動   技術優勢喪失的問題   全球經濟的影響與產業週期性的問題
整體時程規劃 表達公司未來在哪些時間點要達成哪些目標,讓經營團隊在執行經營計畫書時能有一明確的時間表,也讓投資者對於公司未來的執行進度有所了解 可用表格及甘特圖輔以文字描述整個計劃的時程,使經營團隊未來可以簡單清楚的知道哪些工作其進度是超前、落後或是符合進度
歡迎翻印 - 廣為流傳 - 若簡疏漏 - 望請指教 世出世間之事 - 不出於因果 . 故業力勝神通 世出世間之理 - 不出於心性 . 故唯心能轉業
贏家的  4P  條件 Pencil and  Paper ( 將目標形諸文字 ) Plan ( 制定計劃 ) Passion ( 熱忱能驅動一切 ) Perform ( 人生及行動的組合 )
 
參考資料 Stephen Lawrence & Frank Moyes,  Writing a Business Plan, University of Colorado. Timmos,  Jeffry A., Zzcharakis, Andrew, Spinelli, Stephen,  陳瑜清譯,創業計畫書實戰指南,麥格羅希爾。 李奇勳( 2009 ),新事業行銷,第四屆登峰創業營上課講義。 宋明弘( 2009 ), TRIZ  萃智,鼎茂圖書。 施圍信( 2009 ),遠東科技大學九十八年度政府計畫書撰寫研習營上課講義。 莊立民( 2009 ),創業管理與創業計畫書之撰寫,上課講義。 中正大學企管系劉常勇教授  管理學習知識庫 張昭焚 , 跨世紀的職場生涯規劃  郭修忠 教授  經營計劃書的實作 http://weiterblog.blogspot.com/ http://mypaper.pchome.com.tw/index/

100.07.29 詹翔霖教授-創業夢工場-企劃寫作大補貼