Диофантова альтернатива

                    D(x1 , . . . , xm ) = 0


      либо
                ∃x1 . . . xm {D(x1 , . . . , xm ) = 0}
      либо
                ∀x1 . . . xm {D(x1 , . . . , xm ) = 0}
Вещественные неизвестные


                 D(χ1 , . . . , χm ) = 0
Вещественные неизвестные


                         D(χ1 , . . . , χm ) = 0
                                 sin(πχ1 ) = 0
                                           .
                                           .
                                           .
                                sin(πχm ) = 0

                              π = 3.14159...

      D 2 (χ1 , . . . , χm )+ sin2 (πχ1 ) + · · · + sin2 (πχm ) = 0
Следствие DPRM-теоремы

  Пусть F0 обозначает класс функций многих вещественных
  переменных, которые могут быть заданы выражениями,
  построены из переменных, конкретных натуральных чисел и
  числа π при помощи композиции операций сложения,
  вычитания и умножения и функции sin в произвольном
  порядке. Не существует алгоритма, который по произвольной
  фунции Φ(χ1 , . . . , χm ) из класса F0 распознавал, имеет ли
  уравнение
                             Φ(χ1 , . . . , χm ) = 0
  решение в вещественных числах.
Только натуральные коэффициенты

                      sin(ψ) = 0     2≤ψ≤4

          D 2 (χ1 , . . . , χm )+
               sin2 (ψχ1 ) + · · · + sin2 (ψχm ) +
                     sin2 (ψ) + (1 − (ψ − 3)2 − ζ 2 )2 = 0
Следствие DPRM-теоремы

  Пусть F1 обозначает класс функций многих вещественных
  переменных, которые могут быть заданы выражениями,
  построены из переменных, конкретных натуральных чисел при
  помощи композиции операций сложения, вычитания и
  умножения и функции sin в произвольном порядке. Не
  существует алгоритма, который по произвольной
  фунции Φ(χ1 , . . . , χm ) из класса F1 распознавал, имеет ли
  уравнение
                             Φ(χ1 , . . . , χm ) = 0
  решение в вещественных числах.
Альтернативы

                      D(x1 , . . . , xm )


     либо
               ∃x1 . . . xm {D(x1 , . . . , xm ) = 0}
     либо
               ∀x1 . . . xm {D(x1 , . . . , xm ) = 0}



                      Φ(χ1 , . . . , χm )

     либо
               ∃χ1 . . . χm {Φ(χ1 , . . . , χm ) = 0}
     либо
               ∀χ1 . . . χm {Φ(χ1 , . . . , χm ) = 0}
Альтернативы
       либо
                         ∃x1 . . . xm {2D 2 (x1 , . . . , xm ) = 0}
       либо
                         ∀x1 . . . xm {2D 2 (x1 , . . . , xm ) > 1}

       либо

                       ∃χ1 . . . χm {Φ(χ1 , . . . , χm ) = 0}

       либо

                       ∀χ1 . . . χm {Φ(χ1 , . . . , χm ) > 1}



    Φ(χ1 , . . . , χm ) = (B 2 (χ1 , . . . , χm ) + 1)(D 2 (χ1 , . . . , χm )+
                                        sin2 (πχ1 ) + · · · + sin2 (πχm ))
Следствие DPRM-теоремы

  Пусть F0 по-прежнему обозначает класс функций многих
  вещественных переменных, которые могут быть заданы
  выражениями, построены из переменных, конкретных
  натуральных чисел и числа π при помощи композиции
  операций сложения, вычитания и умножения и функции sin в
  произвольном порядке. Не существует алгоритма, который по
  произвольной фунции Φ(χ1 , . . . , χm ) из класса F0 распознавал,
  имеет ли неравенство

                         Φ(χ1 , . . . , χm ) < 1

  решение в вещественных числах.
Случай одной переменной


                      A(χ) = χ sin(χ)
                      B(χ) = χ sin(χ3 )

  Лемма. Для любых вещественных чисел α и β и любого
  положительного числа найдется вещественное число χ такое,
  что

                       |A(χ) − α| <
                        B(χ) − β = 0

  Не ограничивая общности считаем, что    <1
Случай одной переменной
  Доказательство. Найдем в интервале [2K π − π , 2K π + π ]
                                             2          2
  число χ0 такое, что
                        A(χ0 ) = α
Случай одной переменной
  Доказательство. Найдем в интервале [2K π − π , 2K π + π ]
                                             2          2
  число χ0 такое, что
                        A(χ0 ) = α
  Найдем положительное δ такое, что
                  |χ − χ0 | < δ ⇒ |A(χ) − α| <
Случай одной переменной
  Доказательство. Найдем в интервале [2K π − π , 2K π + π ]
                                             2          2
  число χ0 такое, что
                        A(χ0 ) = α
  Найдем положительное δ такое, что
                   |χ − χ0 | < δ ⇒ |A(χ) − α| <




      |A(χ) − α|
Случай одной переменной
  Доказательство. Найдем в интервале [2K π − π , 2K π + π ]
                                             2          2
  число χ0 такое, что
                        A(χ0 ) = α
  Найдем положительное δ такое, что
                  |χ − χ0 | < δ ⇒ |A(χ) − α| <




      |A(χ) − α| = |A(χ) − A(χ0 )|
Случай одной переменной
  Доказательство. Найдем в интервале [2K π − π , 2K π + π ]
                                             2          2
  число χ0 такое, что
                        A(χ0 ) = α
  Найдем положительное δ такое, что
                  |χ − χ0 | < δ ⇒ |A(χ) − α| <




      |A(χ) − α| = |A(χ) − A(χ0 )|
                  = |A (χ∗ )(χ − χ0 )|
Случай одной переменной
  Доказательство. Найдем в интервале [2K π − π , 2K π + π ]
                                             2          2
  число χ0 такое, что
                        A(χ0 ) = α
  Найдем положительное δ такое, что
                  |χ − χ0 | < δ ⇒ |A(χ) − α| <




      |A(χ) − α| = |A(χ) − A(χ0 )|
                  = |A (χ∗ )(χ − χ0 )|    где |χ∗ − χ0 | < δ
Случай одной переменной
  Доказательство. Найдем в интервале [2K π − π , 2K π + π ]
                                             2          2
  число χ0 такое, что
                        A(χ0 ) = α
  Найдем положительное δ такое, что
                  |χ − χ0 | < δ ⇒ |A(χ) − α| <




      |A(χ) − α| = |A(χ) − A(χ0 )|
                  = |A (χ∗ )(χ − χ0 )|      где |χ∗ − χ0 | < δ
                  = |(sin(χ∗ ) + χ∗ cos(χ∗ ))(χ − χ0 )|
Случай одной переменной
  Доказательство. Найдем в интервале [2K π − π , 2K π + π ]
                                             2          2
  число χ0 такое, что
                        A(χ0 ) = α
  Найдем положительное δ такое, что
                  |χ − χ0 | < δ ⇒ |A(χ) − α| <




      |A(χ) − α| = |A(χ) − A(χ0 )|
                  = |A (χ∗ )(χ − χ0 )|      где |χ∗ − χ0 | < δ
                  = |(sin(χ∗ ) + χ∗ cos(χ∗ ))(χ − χ0 )|
                  < (1 + |χ0 | + δ)δ
Случай одной переменной
  Доказательство. Найдем в интервале [2K π − π , 2K π + π ]
                                             2          2
  число χ0 такое, что
                        A(χ0 ) = α
  Найдем положительное δ такое, что
                  |χ − χ0 | < δ ⇒ |A(χ) − α| <




      |A(χ) − α| = |A(χ) − A(χ0 )|
                  = |A (χ∗ )(χ − χ0 )|      где |χ∗ − χ0 | < δ
                  = |(sin(χ∗ ) + χ∗ cos(χ∗ ))(χ − χ0 )|
                  < (1 + |χ0 | + δ)δ
                  < (2K π + 3)δ
Случай одной переменной
  Доказательство. Найдем в интервале [2K π − π , 2K π + π ]
                                             2          2
  число χ0 такое, что
                        A(χ0 ) = α
  Найдем положительное δ такое, что
                  |χ − χ0 | < δ ⇒ |A(χ) − α| <




      |A(χ) − α| = |A(χ) − A(χ0 )|
                  = |A (χ∗ )(χ − χ0 )|      где |χ∗ − χ0 | < δ
                  = |(sin(χ∗ ) + χ∗ cos(χ∗ ))(χ − χ0 )|
                  < (1 + |χ0 | + δ)δ
                  < (2K π + 3)δ
                  <
Случай одной переменной
  Доказательство. Найдем в интервале [2K π − π , 2K π + π ]
                                             2          2
  число χ0 такое, что
                        A(χ0 ) = α
  Найдем положительное δ такое, что
                  |χ − χ0 | < δ ⇒ |A(χ) − α| <




      |A(χ) − α| = |A(χ) − A(χ0 )|
                  = |A (χ∗ )(χ − χ0 )|       где |χ∗ − χ0 | < δ
                  = |(sin(χ∗ ) + χ∗ cos(χ∗ ))(χ − χ0 )|
                  < (1 + |χ0 | + δ)δ
                  < (2K π + 3)δ
                  <          при δ =
                                         2K π + 3
Случай одной переменной


   (χ0 + δ)3 − (χ0 − δ)3
Случай одной переменной


   (χ0 + δ)3 − (χ0 − δ)3 = 6χ2 δ + 2δ 3
                             0
Случай одной переменной


   (χ0 + δ)3 − (χ0 − δ)3 = 6χ2 δ + 2δ 3
                             0
                           6(2K π − π )2
                                      2
                         >
                              2K π + 3
Случай одной переменной


   (χ0 + δ)3 − (χ0 − δ)3 = 6χ2 δ + 2δ 3
                              0
                           6(2K π − π )2
                                      2
                         >
                              2K π + 3
                         > 2π
Случай одной переменной


   (χ0 + δ)3 − (χ0 − δ)3 = 6χ2 δ + 2δ 3
                              0
                           6(2K π − π )2
                                      2
                         >
                              2K π + 3
                         > 2π      при достаточно большом K
Случай одной переменной


   (χ0 + δ)3 − (χ0 − δ)3 = 6χ2 δ + 2δ 3
                              0
                           6(2K π − π )2
                                      2
                         >
                              2K π + 3
                         > 2π      при достаточно большом K


                          B(χ) = β
Случай одной переменной


   (χ0 + δ)3 − (χ0 − δ)3 = 6χ2 δ + 2δ 3
                              0
                           6(2K π − π )2
                                      2
                         >
                              2K π + 3
                         > 2π      при достаточно большом K


                          B(χ) = β


                        |A(χ) − α| <
Случай одной переменной
  Лемма. Для любых вещественных чисел α и β и любого
  положительного числа найдется вещественное число χ такое,
  что |A(χ) − α| < , B(χ) = β.
Случай одной переменной
  Лемма. Для любых вещественных чисел α и β и любого
  положительного числа найдется вещественное число χ такое,
  что |A(χ) − α| < , B(χ) = β.

          |A(C (α, β)) − α| <    B(C (α, β)) = β
Случай одной переменной
  Лемма. Для любых вещественных чисел α и β и любого
  положительного числа найдется вещественное число χ такое,
  что |A(χ) − α| < , B(χ) = β.

          |A(C (α, β)) − α| <         B(C (α, β)) = β


                 Ak (χ) = A (B(. . . B (χ) . . . ))
                             (k−1)   раз
Случай одной переменной
  Лемма. Для любых вещественных чисел α и β и любого
  положительного числа найдется вещественное число χ такое,
  что |A(χ) − α| < , B(χ) = β.

          |A(C (α, β)) − α| <             B(C (α, β)) = β


                   Ak (χ) = A (B(. . . B (χ) . . . ))
                                 (k−1)   раз
  Лемма. Для любых вещественных чисел α1 , . . . , αn и любого
  положительного числа

               |Ak (χ) − αk | <                k = 1, . . . , n

  где
               χ = C (α1 , C (α2 , . . . , C (αk , 0) . . . ))
Случай одной переменной
      либо

              ∃χ1 . . . χm {Φ(χ1 , . . . , χm ) = 0}

      либо

              ∀χ1 . . . χm {Φ(χ1 , . . . , χm ) > 1}
Случай одной переменной
      либо

               ∃χ1 . . . χm {Φ(χ1 , . . . , χm ) = 0}

      либо

               ∀χ1 . . . χm {Φ(χ1 , . . . , χm ) > 1}



             Ψ(χ) = Φ(A1 (χ), A2 (χ), . . . , Am (χ))
Случай одной переменной
      либо

               ∃χ1 . . . χm {Φ(χ1 , . . . , χm ) = 0}

      либо

               ∀χ1 . . . χm {Φ(χ1 , . . . , χm ) > 1}



             Ψ(χ) = Φ(A1 (χ), A2 (χ), . . . , Am (χ))


      либо

                     ∀ > 0 ∃χ{Ψ(χ) < }

      либо

                         ∀χ{Ψ(χ) ≥ 1}
Следствие DPRM-теоремы

          1
  Пусть F0 обозначает класс функций одной вещественной
  переменной, которые могут быть заданы выражениями,
  построены из переменной, конкретных натуральных чисел и
  числа π при помощи композиции операций сложения,
  вычитания и умножения и функции sin в произвольном
  порядке. Не существует алгоритма, который по произвольной
                          1
  фунции Φ(χ) из класса F0 распознавал, имеет ли неравенство

                           Φ(χ) < 1

  решение в вещественных числах.
Следствие DPRM-теоремы

          1
  Пусть F0 обозначает класс функций одной вещественной
  переменной, которые могут быть заданы выражениями,
  построены из переменной, конкретных натуральных чисел и
  числа π при помощи композиции операций сложения,
  вычитания и умножения и функции sin в произвольном
  порядке. Не существует алгоритма, который по произвольной
                          1
  фунции Φ(χ) из класса F0 распознавал, имеет ли уравнение

                          2Φ(χ) = 1

  решение в вещественных числах.
Тождества
     либо

            ∀ > 0 ∃χ{Ψ(χ) < }

     либо

              ∀χ{Ψ(χ) ≥ 1}
Тождества
     либо

              ∀ > 0 ∃χ{Ψ(χ) < }

     либо

                 ∀χ{Ψ(χ) ≥ 1}

     либо
            ∃χ{1 − Ψ(χ) + |1 − Ψ(χ)| = 0}
     либо
            ∀χ{1 − Ψ(χ) + |1 − Ψ(χ)| = 0}
Следствие DPRM-теоремы

          1
  Пусть F2 обозначает класс функций одной вещественной
  переменной, которые могут быть заданы выражениями,
  построены из переменной, конкретных натуральных чисел и
  числа π при помощи композиции операций сложения,
  вычитания и умножения и функций sin и | | (абсолютная
  величина) в произвольном порядке. Не существует алгоритма,
                                                                1
  который по произвольной фунции Φ(χ1 , . . . , χm ) из класса F2
  распознавал, справедливо ли равенство

                            2Φ(χ) = 1

  при всех вещественных значениях χ.
Снова полиномиальные уравнения
  τ ∈ [0, 1]
Снова полиномиальные уравнения
  τ ∈ [0, 1]
                     Υ (τ ) = 0
Снова полиномиальные уравнения

            Π (τ ) = 0   Φ (τ ) + Π2 (τ )Φ(τ ) = 0
Снова полиномиальные уравнения

            Π (τ ) = 0       Φ (τ ) + Π2 (τ )Φ(τ ) = 0


                         sin Π(τ )τ
Снова полиномиальные уравнения

            Π (τ ) = 0       Φ (τ ) + Π2 (τ )Φ(τ ) = 0


                         sin Π(τ )τ      cos Π(τ )τ
Снова полиномиальные уравнения

            Π (τ ) = 0    Φ (τ ) + Π2 (τ )Φ(τ ) = 0


                    A sin Π(τ )τ      cos Π(τ )τ
Снова полиномиальные уравнения

            Π (τ ) = 0    Φ (τ ) + Π2 (τ )Φ(τ ) = 0


                    A sin Π(τ )τ    B cos Π(τ )τ
Снова полиномиальные уравнения

            Π (τ ) = 0   Φ (τ ) + Π2 (τ )Φ(τ ) = 0


                    A sin Π(τ )τ + B cos Π(τ )τ
Снова полиномиальные уравнения

            Π (τ ) = 0   Φ (τ ) + Π2 (τ )Φ(τ ) = 0


            Φ(τ ) = A sin Π(τ )τ + B cos Π(τ )τ
Снова полиномиальные уравнения

            Π (τ ) = 0   Φ (τ ) + Π2 (τ )Φ(τ ) = 0


            Φ(τ ) = A sin Π(τ )τ + B cos Π(τ )τ



                    Φ(0) = 0
Снова полиномиальные уравнения

            Π (τ ) = 0   Φ (τ ) + Π2 (τ )Φ(τ ) = 0


            Φ(τ ) = A sin Π(τ )τ + B cos Π(τ )τ



                    Φ(0) = 0 ⇒ B = 0
Снова полиномиальные уравнения

            Π (τ ) = 0    Φ (τ ) + Π2 (τ )Φ(τ ) = 0


            Φ(τ ) = A sin Π(τ )τ



                    Φ(0) = 0 ⇒ B = 0
Снова полиномиальные уравнения

            Π (τ ) = 0    Φ (τ ) + Π2 (τ )Φ(τ ) = 0


            Φ(τ ) = A sin Π(τ )τ



                    Φ(0) = 0 ⇒ B = 0
                   Φ (0) = 1
Снова полиномиальные уравнения

            Π (τ ) = 0    Φ (τ ) + Π2 (τ )Φ(τ ) = 0


            Φ(τ ) = A sin Π(τ )τ



                    Φ(0) = 0 ⇒ B = 0
                   Φ (0) = 1 ⇒ A = 0
Снова полиномиальные уравнения

            Π (τ ) = 0    Φ (τ ) + Π2 (τ )Φ(τ ) = 0


            Φ(τ ) = A sin Π(τ )τ



                    Φ(0) = 0 ⇒ B = 0
                   Φ (0) = 1 ⇒ A = 0
                    Φ(1) = 0
Снова полиномиальные уравнения

            Π (τ ) = 0    Φ (τ ) + Π2 (τ )Φ(τ ) = 0


            Φ(τ ) = A sin Π(τ )τ



                    Φ(0) = 0 ⇒ B = 0
                   Φ (0) = 1 ⇒ A = 0
                    Φ(1) = 0 ⇒ Π(τ ) = nπ
Снова полиномиальные уравнения

            Π (τ ) = 0    Φ (τ ) + Π2 (τ )Φ(τ ) = 0


            Φ(τ ) = A sin Π(τ )τ



                    Φ(0) = 0 ⇒ B = 0
                   Φ (0) = 1 ⇒ A = 0
                    Φ(1) = 0 ⇒ Π(τ ) = nπ
               3 ≤ Π(0) ≤ 4
Снова полиномиальные уравнения

            Π (τ ) = 0    Φ (τ ) + Π2 (τ )Φ(τ ) = 0


            Φ(τ ) = A sin Π(τ )τ



                    Φ(0) = 0 ⇒ B = 0
                   Φ (0) = 1 ⇒ A = 0
                    Φ(1) = 0 ⇒ Π(τ ) = nπ
               3 ≤ Π(0) ≤ 4 ⇒ Π(τ ) = π
Снова полиномиальные уравнения

              Π (τ ) = 0    Φ (τ ) + Π2 (τ )Φ(τ ) = 0


              Φ(τ ) = A sin Π(τ )τ



                      Φ(0) = 0 ⇒ B = 0
                     Φ (0) = 1 ⇒ A = 0
                      Φ(1) = 0 ⇒ Π(τ ) = nπ
                 3 ≤ Π(0) ≤ 4 ⇒ Π(τ ) = π


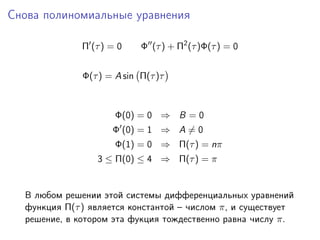
  В любом решении этой системы дифференциальных уравнений
  функция Π(τ ) является константой – числом π, и существует
  решение, в котором эта фукция тождественно равна числу π.
Снова полиномиальные уравнения

                Π (τ ) = 0     Φ (τ ) + Π2 (τ )Φ(τ ) = 0
     Φ(0) = 0      Φ (0) = 1     Φ(1) = 0       3 ≤ Π(0) ≤ 4
Снова полиномиальные уравнения

                Π (τ ) = 0     Φ (τ ) + Π2 (τ )Φ(τ ) = 0
     Φ(0) = 0      Φ (0) = 1     Φ(1) = 0       3 ≤ Π(0) ≤ 4


           Υ (τ ) = 0
Снова полиномиальные уравнения

                Π (τ ) = 0      Φ (τ ) + Π2 (τ )Φ(τ ) = 0
     Φ(0) = 0      Φ (0) = 1       Φ(1) = 0      3 ≤ Π(0) ≤ 4


           Υ (τ ) = 0        Ψ (τ ) + Π2 (τ )Υ2 (τ )Ψ(τ ) = 0
Снова полиномиальные уравнения

                Π (τ ) = 0      Φ (τ ) + Π2 (τ )Φ(τ ) = 0
     Φ(0) = 0      Φ (0) = 1       Φ(1) = 0      3 ≤ Π(0) ≤ 4


           Υ (τ ) = 0        Ψ (τ ) + Π2 (τ )Υ2 (τ )Ψ(τ ) = 0

                     sin Π(τ )Υ(τ )τ
Снова полиномиальные уравнения

                Π (τ ) = 0      Φ (τ ) + Π2 (τ )Φ(τ ) = 0
     Φ(0) = 0      Φ (0) = 1       Φ(1) = 0       3 ≤ Π(0) ≤ 4


           Υ (τ ) = 0        Ψ (τ ) + Π2 (τ )Υ2 (τ )Ψ(τ ) = 0

                     sin Π(τ )Υ(τ )τ          cos Π(τ )Υ(τ )τ
Снова полиномиальные уравнения

                Π (τ ) = 0      Φ (τ ) + Π2 (τ )Φ(τ ) = 0
     Φ(0) = 0      Φ (0) = 1       Φ(1) = 0       3 ≤ Π(0) ≤ 4


           Υ (τ ) = 0        Ψ (τ ) + Π2 (τ )Υ2 (τ )Ψ(τ ) = 0

                   A sin Π(τ )Υ(τ )τ          cos Π(τ )Υ(τ )τ
Снова полиномиальные уравнения

                Π (τ ) = 0      Φ (τ ) + Π2 (τ )Φ(τ ) = 0
     Φ(0) = 0      Φ (0) = 1       Φ(1) = 0      3 ≤ Π(0) ≤ 4


           Υ (τ ) = 0        Ψ (τ ) + Π2 (τ )Υ2 (τ )Ψ(τ ) = 0

                   A sin Π(τ )Υ(τ )τ      B cos Π(τ )Υ(τ )τ
Снова полиномиальные уравнения

                Π (τ ) = 0      Φ (τ ) + Π2 (τ )Φ(τ ) = 0
     Φ(0) = 0      Φ (0) = 1       Φ(1) = 0      3 ≤ Π(0) ≤ 4


           Υ (τ ) = 0        Ψ (τ ) + Π2 (τ )Υ2 (τ )Ψ(τ ) = 0

                   A sin Π(τ )Υ(τ )τ + B cos Π(τ )Υ(τ )τ
Снова полиномиальные уравнения

                Π (τ ) = 0      Φ (τ ) + Π2 (τ )Φ(τ ) = 0
     Φ(0) = 0      Φ (0) = 1       Φ(1) = 0      3 ≤ Π(0) ≤ 4


           Υ (τ ) = 0        Ψ (τ ) + Π2 (τ )Υ2 (τ )Ψ(τ ) = 0

          Ψ(τ ) = A sin Π(τ )Υ(τ )τ + B cos Π(τ )Υ(τ )τ
Снова полиномиальные уравнения

                Π (τ ) = 0      Φ (τ ) + Π2 (τ )Φ(τ ) = 0
     Φ(0) = 0      Φ (0) = 1       Φ(1) = 0      3 ≤ Π(0) ≤ 4


           Υ (τ ) = 0        Ψ (τ ) + Π2 (τ )Υ2 (τ )Ψ(τ ) = 0

          Ψ(τ ) = A sin Π(τ )Υ(τ )τ + B cos Π(τ )Υ(τ )τ


                     Ψ(0) = 0
Снова полиномиальные уравнения

                Π (τ ) = 0      Φ (τ ) + Π2 (τ )Φ(τ ) = 0
     Φ(0) = 0      Φ (0) = 1       Φ(1) = 0      3 ≤ Π(0) ≤ 4


           Υ (τ ) = 0        Ψ (τ ) + Π2 (τ )Υ2 (τ )Ψ(τ ) = 0

          Ψ(τ ) = A sin Π(τ )Υ(τ )τ + B cos Π(τ )Υ(τ )τ


                     Ψ(0) = 0 ⇒ B = 0
Снова полиномиальные уравнения

                Π (τ ) = 0      Φ (τ ) + Π2 (τ )Φ(τ ) = 0
     Φ(0) = 0      Φ (0) = 1       Φ(1) = 0      3 ≤ Π(0) ≤ 4


           Υ (τ ) = 0        Ψ (τ ) + Π2 (τ )Υ2 (τ )Ψ(τ ) = 0

          Ψ(τ ) = A sin Π(τ )Υ(τ )τ


                     Ψ(0) = 0 ⇒ B = 0
Снова полиномиальные уравнения

                Π (τ ) = 0      Φ (τ ) + Π2 (τ )Φ(τ ) = 0
     Φ(0) = 0      Φ (0) = 1       Φ(1) = 0      3 ≤ Π(0) ≤ 4


           Υ (τ ) = 0        Ψ (τ ) + Π2 (τ )Υ2 (τ )Ψ(τ ) = 0

          Ψ(τ ) = A sin Π(τ )Υ(τ )τ


                     Ψ(0) = 0 ⇒ B = 0
          Ψ (0) = Π(τ )Υ(τ )
Снова полиномиальные уравнения

                Π (τ ) = 0      Φ (τ ) + Π2 (τ )Φ(τ ) = 0
     Φ(0) = 0      Φ (0) = 1       Φ(1) = 0      3 ≤ Π(0) ≤ 4


           Υ (τ ) = 0        Ψ (τ ) + Π2 (τ )Υ2 (τ )Ψ(τ ) = 0

          Ψ(τ ) = A sin Π(τ )Υ(τ )τ


                     Ψ(0) = 0 ⇒ B = 0
          Ψ (0) = Π(τ )Υ(τ ) ⇒ Υ(τ ) = 0 или A = 0
Снова полиномиальные уравнения

                Π (τ ) = 0      Φ (τ ) + Π2 (τ )Φ(τ ) = 0
     Φ(0) = 0      Φ (0) = 1       Φ(1) = 0      3 ≤ Π(0) ≤ 4


           Υ (τ ) = 0        Ψ (τ ) + Π2 (τ )Υ2 (τ )Ψ(τ ) = 0

          Ψ(τ ) = A sin Π(τ )Υ(τ )τ


                     Ψ(0) = 0 ⇒ B = 0
          Ψ (0) = Π(τ )Υ(τ ) ⇒ Υ(τ ) = 0 или A = 0
                     Ψ(1) = 0
Снова полиномиальные уравнения

                Π (τ ) = 0      Φ (τ ) + Π2 (τ )Φ(τ ) = 0
     Φ(0) = 0      Φ (0) = 1       Φ(1) = 0      3 ≤ Π(0) ≤ 4


           Υ (τ ) = 0        Ψ (τ ) + Π2 (τ )Υ2 (τ )Ψ(τ ) = 0

          Ψ(τ ) = A sin Π(τ )Υ(τ )τ


                     Ψ(0) = 0 ⇒ B = 0
          Ψ (0) = Π(τ )Υ(τ ) ⇒ Υ(τ ) = 0 или A = 0
                     Ψ(1) = 0 ⇒ Π(τ )Υ(τ ) = nπ
Снова полиномиальные уравнения

                Π (τ ) = 0      Φ (τ ) + Π2 (τ )Φ(τ ) = 0
     Φ(0) = 0      Φ (0) = 1       Φ(1) = 0      3 ≤ Π(0) ≤ 4


           Υ (τ ) = 0        Ψ (τ ) + Π2 (τ )Υ2 (τ )Ψ(τ ) = 0

          Ψ(τ ) = A sin Π(τ )Υ(τ )τ


                     Ψ(0) = 0 ⇒ B = 0
          Ψ (0) = Π(τ )Υ(τ ) ⇒ Υ(τ ) = 0 или A = 0
                     Ψ(1) = 0 ⇒ Π(τ )Υ(τ ) = nπ
                                  ⇒ Υ(τ ) = n
Снова полиномиальные уравнения

                Π (τ ) = 0      Φ (τ ) + Π2 (τ )Φ(τ ) = 0
     Φ(0) = 0      Φ (0) = 1       Φ(1) = 0      3 ≤ Π(0) ≤ 4


           Υ (τ ) = 0        Ψ (τ ) + Π2 (τ )Υ2 (τ )Ψ(τ ) = 0

          Ψ(τ ) = A sin Π(τ )Υ(τ )τ


                     Ψ(0) = 0 ⇒ B = 0
          Ψ (0) = Π(τ )Υ(τ ) ⇒ Υ(τ ) = 0 или A = 0
                     Ψ(1) = 0 ⇒ Π(τ )Υ(τ ) = nπ
                                  ⇒ Υ(τ ) = n
Снова полиномиальные уравнения


                Π (τ ) = 0     Φ (τ ) + Π2 (τ )Φ(τ ) = 0
     Φ(0) = 0      Φ (0) = 1      Φ(1) = 0          3 ≤ Π(0) ≤ 4
           Υ (τ ) = 0        Ψ (τ ) +   Π2 (τ )Υ2 (τ )Ψ(τ )   =0
        Ψ(0) = 0        Ψ (0) = Π(τ )Υ(τ )         Ψ(1) = 0
Снова полиномиальные уравнения


                Π (τ ) = 0     Φ (τ ) + Π2 (τ )Φ(τ ) = 0
     Φ(0) = 0      Φ (0) = 1      Φ(1) = 0          3 ≤ Π(0) ≤ 4
           Υ (τ ) = 0        Ψ (τ ) +   Π2 (τ )Υ2 (τ )Ψ(τ )   =0
        Ψ(0) = 0        Ψ (0) = Π(τ )Υ(τ )         Ψ(1) = 0


  В любом решении этой системы дифференциальных уравнений
  функция Υ(τ ) является константой – некоторым целым
  числом, и для любого целого числа n существует решение, в
  котором фукция Υ(τ ) тождественно равна этому числу n.
Снова полиномиальные уравнения


                Π (τ ) = 0     Φ (τ ) + Π2 (τ )Φ(τ ) = 0
     Φ(0) = 0      Φ (0) = 1     Φ(1) = 0       3 ≤ Π(0) ≤ 4
Снова полиномиальные уравнения


                Π (τ ) = 0      Φ (τ ) + Π2 (τ )Φ(τ ) = 0
     Φ(0) = 0      Φ (0) = 1       Φ(1) = 0        3 ≤ Π(0) ≤ 4

           Υ1 (τ ) = 0       Ψ1 (τ ) + Π2 (τ )Υ2 (τ )Ψ1 (τ ) = 0
                                               1
Снова полиномиальные уравнения


                Π (τ ) = 0       Φ (τ ) + Π2 (τ )Φ(τ ) = 0
     Φ(0) = 0      Φ (0) = 1        Φ(1) = 0       3 ≤ Π(0) ≤ 4

           Υ1 (τ ) = 0       Ψ1 (τ ) + Π2 (τ )Υ2 (τ )Ψ1 (τ ) = 0
                                               1
                                    ...
          Υm (τ ) = 0        Ψm (τ ) + Π2 (τ )Υ2 (τ )Ψm (τ ) = 0
                                               m
                                    ...
         Ψ1 (0) = 0      Ψ1 (0) = Π(τ )Υ1 (τ )        Ψm (1) = 0
Снова полиномиальные уравнения


                Π (τ ) = 0       Φ (τ ) + Π2 (τ )Φ(τ ) = 0
     Φ(0) = 0      Φ (0) = 1        Φ(1) = 0       3 ≤ Π(0) ≤ 4

           Υ1 (τ ) = 0       Ψ1 (τ ) + Π2 (τ )Υ2 (τ )Ψ1 (τ ) = 0
                                               1
                                    ...
          Υm (τ ) = 0        Ψm (τ ) + Π2 (τ )Υ2 (τ )Ψm (τ ) = 0
                                               m
                                    ...
         Ψ1 (0) = 0      Ψ1 (0) = Π(τ )Υ1 (τ )        Ψm (1) = 0
                                    ...
        Ψm (0) = 0       Ψm (0) = Π(τ )Υm (τ )         Ψm (1) = 0
Снова полиномиальные уравнения


                Π (τ ) = 0       Φ (τ ) + Π2 (τ )Φ(τ ) = 0
     Φ(0) = 0      Φ (0) = 1        Φ(1) = 0        3 ≤ Π(0) ≤ 4

           Υ1 (τ ) = 0       Ψ1 (τ ) + Π2 (τ )Υ2 (τ )Ψ1 (τ ) = 0
                                               1
                                     ...
          Υm (τ ) = 0        Ψm (τ ) + Π2 (τ )Υ2 (τ )Ψm (τ ) = 0
                                               m
                                     ...
         Ψ1 (0) = 0        Ψ1 (0) = Π(τ )Υ1 (τ )         Ψm (1) = 0
                                     ...
        Ψm (0) = 0        Ψm (0) = Π(τ )Υm (τ )          Ψm (1) = 0

                        D Υ1 (τ ), . . . , Υm (τ ) = 0
Снова полиномиальные уравнения


                Π (τ ) = 0       Φ (τ ) + Π2 (τ )Φ(τ ) = 0
     Φ(0) = 0      Φ (0) = 1        Φ(1) = 0        3 ≤ Π(0) ≤ 4

           Υ1 (τ ) = 0       Ψ1 (τ ) + Π2 (τ )Υ2 (τ )Ψ1 (τ ) = 0
                                               1
                                     ...
          Υm (τ ) = 0        Ψm (τ ) + Π2 (τ )Υ2 (τ )Ψm (τ ) = 0
                                               m
                                     ...
         Ψ1 (0) = 0        Ψ1 (0) = Π(τ )Υ1 (τ )         Ψm (1) = 0
                                     ...
        Ψm (0) = 0        Ψm (0) = Π(τ )Υm (τ )          Ψm (1) = 0

                        D Υ1 (τ ), . . . , Υm (τ ) = 0
Снова полиномиальные уравнения


     3 ≤ Π(0) ≤ 4
Снова полиномиальные уравнения


     3 ≤ Π(0) ≤ 4 ⇐⇒ 3 + ∆2 (0) = Π(0) & Π(0) + ∆2 (0) = 4
                          1                      2
Снова полиномиальные уравнения


     3 ≤ Π(0) ≤ 4 ⇐⇒ 3 + ∆2 (0) = Π(0) & Π(0) + ∆2 (0) = 4
                          1                      2



            ∆(α) = β
Снова полиномиальные уравнения


     3 ≤ Π(0) ≤ 4 ⇐⇒ 3 + ∆2 (0) = Π(0) & Π(0) + ∆2 (0) = 4
                          1                      2



            ∆(α) = β ⇐⇒ ∆(τ ) − β = (τ − α)Ω(τ )
Следствие DPRM-теоремы

  Не существует алгоритма, который позволял бы по
  произвольной системе дифференциальных уравнений вида

              P1 τ, Φ1 (τ ), . . . , Φk (τ ), Φ1 (τ )   =0
                                 .
                                 .
                                 .
              Pk τ, Φ1 (τ ), . . . , Φk (τ ), Φk (τ )   = 0,

  где P1 , . . . , Pk – многочлены с целыми коэффициентами,
  узнавать, имеет ли эта система решение на интервале [0, 1].
Следствие (трудное) DPRM-теоремы

  Не существует алгоритма, который позволял бы по
  дифференциальному уравнению вида
                                               n
              P1 τ, Φ(τ ), Φ (τ ), . . . , Φ       (τ )   =0

  где P – многочлен с целыми коэффициентами, узнавать, имеет
  ли это уравнение решение на интервале [0, 1].
Формальные степенные ряды

                            ∞
                 Ψ(τ ) =          ψk τ k
                            k=0
Формальные степенные ряды

                              ∞
                   Ψ(τ ) =         ψk τ k
                             k=0


            Ψ (τ ) = 0,   τ Φ (τ ) = Ψ(τ )Φ(τ )
Формальные степенные ряды

                                      ∞
                        Ψ(τ ) =             ψk τ k
                                      k=0


            Ψ (τ ) = 0,         τ Φ (τ ) = Ψ(τ )Φ(τ )

                         ∞                  ∞
                                  k
           τ Φ (τ ) =         kφk τ =           ψ0 φk τ k
                        k=0               k=0
Формальные степенные ряды

                                      ∞
                        Ψ(τ ) =             ψk τ k
                                      k=0


            Ψ (τ ) = 0,         τ Φ (τ ) = Ψ(τ )Φ(τ )

                         ∞                  ∞
                                  k
           τ Φ (τ ) =         kφk τ =           ψ0 φk τ k
                        k=0               k=0



               kφk = ψ0 φk            k = 0, 1, 2, . . .
Формальные степенные ряды

                                         ∞
                           Ψ(τ ) =             ψk τ k
                                         k=0


                Ψ (τ ) = 0,        τ Φ (τ ) = Ψ(τ )Φ(τ )

                            ∞                  ∞
                                     k
              τ Φ (τ ) =         kφk τ =           ψ0 φk τ k
                           k=0               k=0



                  kφk = ψ0 φk            k = 0, 1, 2, . . .
  Вырожденное решение: ψ1 = ψ2 = · · · = 0,
  φ0 = φ1 = · · · = 0
Формальные степенные ряды

                                          ∞
                            Ψ(τ ) =             ψk τ k
                                          k=0


                Ψ (τ ) = 0,         τ Φ (τ ) = Ψ(τ )Φ(τ )

                             ∞                  ∞
                                      k
               τ Φ (τ ) =         kφk τ =           ψ0 φk τ k
                            k=0               k=0



                   kφk = ψ0 φk            k = 0, 1, 2, . . .
  Вырожденное решение: ψ1 = ψ2 = · · · = 0,
  φ0 = φ1 = · · · = 0
  Невырожденное решение:     ψ0 = y ,       ψ1 = ψ2 = · · · = 0,
                 φ0 = · · · = φy −1 = φy +1 = · · · = 0
Формальные степенные ряды


                     Ψ1 (τ ) = 0,
                    τ Φ1 (τ ) = Ψ1 (τ )Φ1 (τ ),
                              .
                              .
                              .
Формальные степенные ряды


                     Ψ1 (τ ) = 0,
                    τ Φ1 (τ ) = Ψ1 (τ )Φ1 (τ ),
                              .
                              .
                              .
                    Ψm (τ ) = 0,
                   τ Φm (τ ) = Ψm (τ )Φ1 (τ ),
Формальные степенные ряды


                          Ψ1 (τ ) = 0,
                         τ Φ1 (τ ) = Ψ1 (τ )Φ1 (τ ),
                                   .
                                   .
                                   .
                          Ψm (τ ) = 0,
                        τ Φm (τ ) = Ψm (τ )Φ1 (τ ),
          D(Ψ1 (τ ), . . . , Ψm (τ )) = 0
Формальные степенные ряды


                           Ψ1 (τ ) = 0,
                         τ Φ1 (τ ) = Ψ1 (τ )Φ1 (τ ),
                                   .
                                   .
                                   .
                          Ψm (τ ) = 0,
                         τ Φm (τ ) = Ψm (τ )Φ1 (τ ),
          D(Ψ1 (τ ), . . . , Ψm (τ )) = 0


                     Φ1 (τ ) . . . Φm (τ ) ≡ 0
Следствие DPRM-теоремы

  Не существует алгоритма, который позволял бы по
  произвольной системе дифференциальных уравнений вида

             P1 τ, Φ1 (τ ), . . . , Φk (τ ), Φ1 (τ )   = 0,
                                .
                                .
                                .
             Pk τ, Φ1 (τ ), . . . , Φk (τ ), Φk (τ )   = 0,

  где Pm – многочлены с целыми коэффициентами узнавать,
  имеет ли эта система решение в виде формального степенного
  ряда, удовлетворяющего также условию

                                Φ1 (τ ) ≡ 0.
Сходящиеся степенные ряды
Сходящиеся степенные ряды


                           Ψ (τ ) = 0,
            τ 2Φ   (τ ) − (Ψ(τ )τ + 1)Φ(τ ) + 1 = 0
Сходящиеся степенные ряды


                           Ψ (τ ) = 0,
            τ 2Φ   (τ ) − (Ψ(τ )τ + 1)Φ(τ ) + 1 = 0


                          −φ0 + 1 = 0
Сходящиеся степенные ряды


                           Ψ (τ ) = 0,
            τ 2Φ   (τ ) − (Ψ(τ )τ + 1)Φ(τ ) + 1 = 0


                          −φ0 + 1 = 0


                        −ψ0 φ0 − ψ1 = 0
Сходящиеся степенные ряды


                            Ψ (τ ) = 0,
             τ 2Φ   (τ ) − (Ψ(τ )τ + 1)Φ(τ ) + 1 = 0


                           −φ0 + 1 = 0


                         −ψ0 φ0 − ψ1 = 0


           (k − 1)φk−1 − ψ0 φk−1 − ψk = 0,      k >2
Сходящиеся степенные ряды


                                 Ψ (τ ) = 0,
                  τ 2Φ   (τ ) − (Ψ(τ )τ + 1)Φ(τ ) + 1 = 0


                                −φ0 + 1 = 0


                              −ψ0 φ0 − ψ1 = 0


              (k − 1)φk−1 − ψ0 φk−1 − ψk = 0,             k >2




      φ0 = 1, . . . , φn = −ψ0 (1 − ψ0 )(2 − ψ0 ) . . . (n − ψ0 ), . . . .
Следствие DPRM-теоремы

  Не существует алгоритма, который позволял бы по
  произвольной системе дифференциальных уравнений вида

             P1 τ, Φ1 (τ ), . . . , Φk (τ ), Φ1 (τ )   = 0,
                                .
                                .
                                .
             Pk τ, Φ1 (τ ), . . . , Φk (τ ), Φk (τ )   = 0,

  где Pm – многочлены с целыми коэффициентами узнавать,
  имеет ли эта система решение в виде сходящихся степенных
  рядов
Уравнения в частных производных
Уравнения в частных производных

                   D(y1 , . . . , ym ) = 0
Уравнения в частных производных

                           D(y1 , . . . , ym ) = 0

                                       ∞
                                                               y          y
          Ψ(τ1 , . . . , τm ) =                   ψy1 ,...,ym τ1 1 . . . τmm
                                  y1 ,...,ym =0
Уравнения в частных производных

                           D(y1 , . . . , ym ) = 0

                                       ∞
                                                               y          y
          Ψ(τ1 , . . . , τm ) =                   ψy1 ,...,ym τ1 1 . . . τmm
                                  y1 ,...,ym =0

                                ∂        y         y
                          τk            τk k = yk τk k
                               ∂τk
Уравнения в частных производных

                              D(y1 , . . . , ym ) = 0

                                          ∞
                                                                  y          y
             Ψ(τ1 , . . . , τm ) =                   ψy1 ,...,ym τ1 1 . . . τmm
                                     y1 ,...,ym =0

                                    ∂       y         y
                              τk           τk k = yk τk k
                                   ∂τk



            ∂                 ∂
    D τ1       , . . . , τm     Ψ(τ1 , . . . , τm ) =
           ∂τ1              ∂τm
                    = ∞,...,ym =0 D(y1 , . . . , ym )ψy1 ,...,ym τ1 1 . . . τmm
                           y1
                                                                  y          y
Уравнения в частных производных

                                                           ∞
        ∂                ∂                                             y          y
  D τ1     , . . . , τm       Ψ(τ1 , . . . , τm ) =                   τ1 1 . . . τmm   (∗)
       ∂τ1              ∂τm
                                                      y1 ,...,ym =0
Уравнения в частных производных

                                                             ∞
        ∂                ∂                                               y          y
  D τ1     , . . . , τm         Ψ(τ1 , . . . , τm ) =                   τ1 1 . . . τmm   (∗)
       ∂τ1              ∂τm
                                                        y1 ,...,ym =0



             ∂                 ∂
    D τ1        , . . . , τm     Ψ(τ1 , . . . , τm ) =
            ∂τ1              ∂τm
                     = ∞,...,ym =0 D(y1 , . . . , ym )ψy1 ,...,ym τ1 1 . . . τmm
                            y1
                                                                   y          y
Уравнения в частных производных

                                                             ∞
        ∂                ∂                                               y          y
  D τ1     , . . . , τm         Ψ(τ1 , . . . , τm ) =                   τ1 1 . . . τmm   (∗)
       ∂τ1              ∂τm
                                                        y1 ,...,ym =0



             ∂                 ∂
    D τ1        , . . . , τm     Ψ(τ1 , . . . , τm ) =
            ∂τ1              ∂τm
                     = ∞,...,ym =0 D(y1 , . . . , ym )ψy1 ,...,ym τ1 1 . . . τmm
                            y1
                                                                   y          y



                                                  1
                          ψy1 ,...,ym =
                                          D(y1 , . . . , ym )
Уравнения в частных производных

                                                             ∞
        ∂                ∂                                               y          y
  D τ1     , . . . , τm         Ψ(τ1 , . . . , τm ) =                   τ1 1 . . . τmm   (∗)
       ∂τ1              ∂τm
                                                        y1 ,...,ym =0



             ∂                 ∂
    D τ1        , . . . , τm     Ψ(τ1 , . . . , τm ) =
            ∂τ1              ∂τm
                     = ∞,...,ym =0 D(y1 , . . . , ym )ψy1 ,...,ym τ1 1 . . . τmm
                            y1
                                                                   y          y



                                                  1
                          ψy1 ,...,ym =
                                          D(y1 , . . . , ym )
  Дифференциальное уравнение (*) имеет решение в том и
  только том случае, когда диофантово уравнение
  D(y1 , . . . , ym ) = 0 решений не имеет
Уравнения в частных производных

                                                           ∞
        ∂                ∂                                             y          y
  D τ1     , . . . , τm       Ψ(τ1 , . . . , τm ) =                   τ1 1 . . . τmm   (∗)
       ∂τ1              ∂τm
                                                      y1 ,...,ym =0
Уравнения в частных производных

                                                           ∞
        ∂                ∂                                             y          y
  D τ1     , . . . , τm       Ψ(τ1 , . . . , τm ) =                   τ1 1 . . . τmm   (∗)
       ∂τ1              ∂τm
                                                      y1 ,...,ym =0



                                   ∂                ∂
  (1 − τ1 ) . . . (1 − τm )D τ1       , . . . , τm         Ψ(τ1 , . . . , τm ) = 1       (∗∗)
                                  ∂τ1              ∂τm
Уравнения в частных производных

                                                           ∞
        ∂                ∂                                             y          y
  D τ1     , . . . , τm       Ψ(τ1 , . . . , τm ) =                   τ1 1 . . . τmm   (∗)
       ∂τ1              ∂τm
                                                      y1 ,...,ym =0



                                   ∂                ∂
  (1 − τ1 ) . . . (1 − τm )D τ1       , . . . , τm         Ψ(τ1 , . . . , τm ) = 1       (∗∗)
                                  ∂τ1              ∂τm

  Дифференциальные уравнения (*) и (**) имеют решения в том
  и только том случае, когда диофантово уравнение
  D(y1 , . . . , ym ) = 0 решений не имеет
Следствие DPRM-теоремы

  Не существует алгоритма, который позволял бы по
  произвольному многочлену Q с целыми коэффициентами
  узнавать, имеет ли дифференциальное уравнение в частных
  производных

                               ∂             ∂
          Q τ1 , . . . , τm , ∂τ1 , . . . , ∂τm Ψ(τ1 , . . . , τm ) = 1

  решение в виде формального степенного ряда.
Уравнения в частных производных

          a ∈ M ⇐⇒ ∃x2 . . . xm {D(a, x2 , . . . , xm ) = 0}
Уравнения в частных производных

             a ∈ M ⇐⇒ ∃x2 . . . xm {D(a, x2 , . . . , xm ) = 0}


                                      ∂        ∂                ∂
    (1 − τ2 ) . . . (1 − τm ) D τ1       , τ2     , . . . , τm        Ψ(τ1 , τ2 , . . . , τm ) =
                                     ∂τ1      ∂τ2              ∂τm
                                                           = Φ(τ1 , τ2 , . . . , τm ),
Уравнения в частных производных

              a ∈ M ⇐⇒ ∃x2 . . . xm {D(a, x2 , . . . , xm ) = 0}


                                      ∂        ∂                ∂
    (1 − τ2 ) . . . (1 − τm ) D τ1       , τ2     , . . . , τm        Ψ(τ1 , τ2 , . . . , τm ) =
                                     ∂τ1      ∂τ2              ∂τm
                                                           = Φ(τ1 , τ2 , . . . , τm ),

         ∂                                      ∂
            Φ(τ1 , τ2 , . . . , τm ) = · · · =     Φ(τ1 , τ2 , . . . , τm ) = 0
        ∂τ2                                    ∂τm
Уравнения в частных производных

              a ∈ M ⇐⇒ ∃x2 . . . xm {D(a, x2 , . . . , xm ) = 0}


                                      ∂        ∂                ∂
    (1 − τ2 ) . . . (1 − τm ) D τ1       , τ2     , . . . , τm        Ψ(τ1 , τ2 , . . . , τm ) =
                                     ∂τ1      ∂τ2              ∂τm
                                                           = Φ(τ1 , τ2 , . . . , τm ),

         ∂                                      ∂
            Φ(τ1 , τ2 , . . . , τm ) = · · · =     Φ(τ1 , τ2 , . . . , τm ) = 0
        ∂τ2                                    ∂τm

                                                     ∞
                                                               k
                        Φ(τ1 , τ2 , . . . , τm ) =         φk τ1
                                                     k=0
Уравнения в частных производных

               a ∈ M ⇐⇒ ∃x2 . . . xm {D(a, x2 , . . . , xm ) = 0}


                                       ∂        ∂                ∂
    (1 − τ2 ) . . . (1 − τm ) D τ1        , τ2     , . . . , τm        Ψ(τ1 , τ2 , . . . , τm ) =
                                      ∂τ1      ∂τ2              ∂τm
                                                            = Φ(τ1 , τ2 , . . . , τm ),

         ∂                                      ∂
            Φ(τ1 , τ2 , . . . , τm ) = · · · =     Φ(τ1 , τ2 , . . . , τm ) = 0
        ∂τ2                                    ∂τm

                                                      ∞
                                                                k
                         Φ(τ1 , τ2 , . . . , τm ) =         φk τ1
                                                      k=0



           ∂                ∂                               Φ(τ1 , τ2 , . . . , τm )
   D τ1       , . . . , τm       Ψ(τ1 , . . . , τm ) =
          ∂τ1              ∂τm                            (1 − τ2 ) . . . (1 − τm )
Уравнения в частных производных

                 ∂                ∂
         D τ1       , . . . , τm       Ψ(τ1 , . . . , τm ) =
                ∂τ1              ∂τm
Уравнения в частных производных

             ∂                 ∂
         D τ1   , . . . , τm          Ψ(τ1 , . . . , τm ) =
            ∂τ1              ∂τm
              Φ(τ1 , τ2 , . . . , τm )
          =
            (1 − τ2 ) . . . (1 − τm )
Уравнения в частных производных

             ∂                 ∂
         D τ1   , . . . , τm          Ψ(τ1 , . . . , τm ) =
            ∂τ1              ∂τm
              Φ(τ1 , τ2 , . . . , τm )
          =
            (1 − τ2 ) . . . (1 − τm )
                ∞
                          k                 y          y
          =           φk τ1                τ2 1 . . . τmm
                k=0           y2 ,...,ym
Уравнения в частных производных

             ∂                 ∂
         D τ1   , . . . , τm          Ψ(τ1 , . . . , τm ) =
            ∂τ1              ∂τm
              Φ(τ1 , τ2 , . . . , τm )
          =
            (1 − τ2 ) . . . (1 − τm )
                 ∞
                          k                   y          y
          =           φk τ1                  τ2 1 . . . τmm
                k=0             y2 ,...,ym
                      ∞
                                                                y          y
          =                     D(y1 , . . . , ym )ψy1 ,...,ym τ1 1 . . . τmm
                y1 ,...,ym =0
Уравнения в частных производных

             ∂                 ∂
         D τ1   , . . . , τm          Ψ(τ1 , . . . , τm ) =
            ∂τ1              ∂τm
              Φ(τ1 , τ2 , . . . , τm )
          =
            (1 − τ2 ) . . . (1 − τm )
                 ∞
                          k                   y          y
          =           φk τ1                  τ2 1 . . . τmm
                k=0             y2 ,...,ym
                      ∞
                                                                y          y
          =                     D(y1 , . . . , ym )ψy1 ,...,ym τ1 1 . . . τmm
                y1 ,...,ym =0


                      D(y1 , . . . , ym )ψy1 ,...,ym = φy1
Уравнения в частных производных

               D(y1 , . . . , ym )ψy1 ,...,ym = φy1
Уравнения в частных производных

               D(y1 , . . . , ym )ψy1 ,...,ym = φy1


                     a ∈ M =⇒ φa = 0
Уравнения в частных производных

                        D(y1 , . . . , ym )ψy1 ,...,ym = φy1


                              a ∈ M =⇒ φa = 0



                            0,                 если y1 ∈ M
        ψy1 ,...,ym =          φy 1
                            D(y1 ,...,ym ) ,   в противном случае
Уравнения в частных производных

                               n = 1, 2
         a ∈ Mn ⇐⇒ ∃x2 . . . xm {Dn (a, x2 , . . . , xm ) = 0}
Уравнения в частных производных

                                         n = 1, 2
             a ∈ Mn ⇐⇒ ∃x2 . . . xm {Dn (a, x2 , . . . , xm ) = 0}


                                     ∂        ∂                ∂
    (1 − τ2 ) . . . (1 − τm ) Dn τ1 ∂τ1 , τ2 ∂τ2 , . . . , τm ∂τm Ψ(τ1 , τ2 , . . . , τm ) =
                                    = Φn (τ1 , τ2 , . . . , τm ),
             ∂                                          ∂
            ∂τ2 Φn (τ1 , τ2 , . . . , τm )   = ··· =   ∂τm Φn (τ1 , τ2 , . . . , τm )   =0
Уравнения в частных производных

                                            n = 1, 2
             a ∈ Mn ⇐⇒ ∃x2 . . . xm {Dn (a, x2 , . . . , xm ) = 0}


                                     ∂        ∂                ∂
    (1 − τ2 ) . . . (1 − τm ) Dn τ1 ∂τ1 , τ2 ∂τ2 , . . . , τm ∂τm Ψ(τ1 , τ2 , . . . , τm ) =
                                      = Φn (τ1 , τ2 , . . . , τm ),
             ∂                                           ∂
            ∂τ2 Φn (τ1 , τ2 , . . . , τm )   = ··· =    ∂τm Φn (τ1 , τ2 , . . . , τm )   =0


                                      ∞
       Φn (τ1 , τ2 , . . . , τm ) =         φn,k τ k     a ∈ Mn =⇒ φn,a = 0
                                      k=0
Уравнения в частных производных

                                     ∞
      Φ1 (τ1 , τ2 , . . . , τm ) =         φ1,k τ k   a ∈ M1 =⇒ φ1,a = 0
                                     k=0
                                      ∞
      Φ2 (τ1 , τ2 , . . . , τm ) =         φ2,k τ k   a ∈ M2 =⇒ φ2,a = 0
                                     k=0
Уравнения в частных производных

                                     ∞
      Φ1 (τ1 , τ2 , . . . , τm ) =         φ1,k τ k   a ∈ M1 =⇒ φ1,a = 0
                                     k=0
                                      ∞
      Φ2 (τ1 , τ2 , . . . , τm ) =         φ2,k τ k   a ∈ M2 =⇒ φ2,a = 0
                                     k=0

        (1 − τ1 ) Φ1 (τ1 , τ2 , . . . , τm ) + Φ2 (τ1 , τ2 , . . . , τm ) = 1
Уравнения в частных производных

                                     ∞
      Φ1 (τ1 , τ2 , . . . , τm ) =         φ1,k τ k      a ∈ M1 =⇒ φ1,a = 0
                                     k=0
                                      ∞
      Φ2 (τ1 , τ2 , . . . , τm ) =         φ2,k τ k      a ∈ M2 =⇒ φ2,a = 0
                                     k=0

        (1 − τ1 ) Φ1 (τ1 , τ2 , . . . , τm ) + Φ2 (τ1 , τ2 , . . . , τm ) = 1

                      φ1,a + φ2,a = 1,                a = 0, 1, . . .
Уравнения в частных производных

                                     ∞
      Φ1 (τ1 , τ2 , . . . , τm ) =         φ1,k τ k      a ∈ M1 =⇒ φ1,a = 0
                                     k=0
                                      ∞
      Φ2 (τ1 , τ2 , . . . , τm ) =         φ2,k τ k      a ∈ M2 =⇒ φ2,a = 0
                                     k=0

        (1 − τ1 ) Φ1 (τ1 , τ2 , . . . , τm ) + Φ2 (τ1 , τ2 , . . . , τm ) = 1

                      φ1,a + φ2,a = 1,                a = 0, 1, . . .


                            M = {a | φ1,a = 0}
Уравнения в частных производных

                                     ∞
      Φ1 (τ1 , τ2 , . . . , τm ) =         φ1,k τ k      a ∈ M1 =⇒ φ1,a = 0
                                     k=0
                                      ∞
      Φ2 (τ1 , τ2 , . . . , τm ) =         φ2,k τ k      a ∈ M2 =⇒ φ2,a = 0
                                     k=0

        (1 − τ1 ) Φ1 (τ1 , τ2 , . . . , τm ) + Φ2 (τ1 , τ2 , . . . , τm ) = 1

                      φ1,a + φ2,a = 1,                a = 0, 1, . . .


                            M = {a | φ1,a = 0}

                      a ∈ M1 =⇒ φ1,a = 0 =⇒ a ∈ M
Уравнения в частных производных

                                     ∞
      Φ1 (τ1 , τ2 , . . . , τm ) =         φ1,k τ k      a ∈ M1 =⇒ φ1,a = 0
                                     k=0
                                      ∞
      Φ2 (τ1 , τ2 , . . . , τm ) =         φ2,k τ k      a ∈ M2 =⇒ φ2,a = 0
                                     k=0

        (1 − τ1 ) Φ1 (τ1 , τ2 , . . . , τm ) + Φ2 (τ1 , τ2 , . . . , τm ) = 1

                      φ1,a + φ2,a = 1,                a = 0, 1, . . .


                            M = {a | φ1,a = 0}

                      a ∈ M1 =⇒ φ1,a = 0 =⇒ a ∈ M

             a ∈ M2 =⇒ φ2,a = 0 =⇒ φ1,a = 1 =⇒ a ∈ M

Юрий Владимирович Матиясевич. Десятая проблема Гильберта. Решение и применения в информатике. Лекция 08

  • 1.
    Диофантова альтернатива D(x1 , . . . , xm ) = 0 либо ∃x1 . . . xm {D(x1 , . . . , xm ) = 0} либо ∀x1 . . . xm {D(x1 , . . . , xm ) = 0}
  • 2.
  • 3.
    Вещественные неизвестные D(χ1 , . . . , χm ) = 0 sin(πχ1 ) = 0 . . . sin(πχm ) = 0 π = 3.14159... D 2 (χ1 , . . . , χm )+ sin2 (πχ1 ) + · · · + sin2 (πχm ) = 0
  • 4.
    Следствие DPRM-теоремы Пусть F0 обозначает класс функций многих вещественных переменных, которые могут быть заданы выражениями, построены из переменных, конкретных натуральных чисел и числа π при помощи композиции операций сложения, вычитания и умножения и функции sin в произвольном порядке. Не существует алгоритма, который по произвольной фунции Φ(χ1 , . . . , χm ) из класса F0 распознавал, имеет ли уравнение Φ(χ1 , . . . , χm ) = 0 решение в вещественных числах.
  • 5.
    Только натуральные коэффициенты sin(ψ) = 0 2≤ψ≤4 D 2 (χ1 , . . . , χm )+ sin2 (ψχ1 ) + · · · + sin2 (ψχm ) + sin2 (ψ) + (1 − (ψ − 3)2 − ζ 2 )2 = 0
  • 6.
    Следствие DPRM-теоремы Пусть F1 обозначает класс функций многих вещественных переменных, которые могут быть заданы выражениями, построены из переменных, конкретных натуральных чисел при помощи композиции операций сложения, вычитания и умножения и функции sin в произвольном порядке. Не существует алгоритма, который по произвольной фунции Φ(χ1 , . . . , χm ) из класса F1 распознавал, имеет ли уравнение Φ(χ1 , . . . , χm ) = 0 решение в вещественных числах.
  • 7.
    Альтернативы D(x1 , . . . , xm ) либо ∃x1 . . . xm {D(x1 , . . . , xm ) = 0} либо ∀x1 . . . xm {D(x1 , . . . , xm ) = 0} Φ(χ1 , . . . , χm ) либо ∃χ1 . . . χm {Φ(χ1 , . . . , χm ) = 0} либо ∀χ1 . . . χm {Φ(χ1 , . . . , χm ) = 0}
  • 8.
    Альтернативы либо ∃x1 . . . xm {2D 2 (x1 , . . . , xm ) = 0} либо ∀x1 . . . xm {2D 2 (x1 , . . . , xm ) > 1} либо ∃χ1 . . . χm {Φ(χ1 , . . . , χm ) = 0} либо ∀χ1 . . . χm {Φ(χ1 , . . . , χm ) > 1} Φ(χ1 , . . . , χm ) = (B 2 (χ1 , . . . , χm ) + 1)(D 2 (χ1 , . . . , χm )+ sin2 (πχ1 ) + · · · + sin2 (πχm ))
  • 9.
    Следствие DPRM-теоремы Пусть F0 по-прежнему обозначает класс функций многих вещественных переменных, которые могут быть заданы выражениями, построены из переменных, конкретных натуральных чисел и числа π при помощи композиции операций сложения, вычитания и умножения и функции sin в произвольном порядке. Не существует алгоритма, который по произвольной фунции Φ(χ1 , . . . , χm ) из класса F0 распознавал, имеет ли неравенство Φ(χ1 , . . . , χm ) < 1 решение в вещественных числах.
  • 10.
    Случай одной переменной A(χ) = χ sin(χ) B(χ) = χ sin(χ3 ) Лемма. Для любых вещественных чисел α и β и любого положительного числа найдется вещественное число χ такое, что |A(χ) − α| < B(χ) − β = 0 Не ограничивая общности считаем, что <1
  • 11.
    Случай одной переменной Доказательство. Найдем в интервале [2K π − π , 2K π + π ] 2 2 число χ0 такое, что A(χ0 ) = α
  • 12.
    Случай одной переменной Доказательство. Найдем в интервале [2K π − π , 2K π + π ] 2 2 число χ0 такое, что A(χ0 ) = α Найдем положительное δ такое, что |χ − χ0 | < δ ⇒ |A(χ) − α| <
  • 13.
    Случай одной переменной Доказательство. Найдем в интервале [2K π − π , 2K π + π ] 2 2 число χ0 такое, что A(χ0 ) = α Найдем положительное δ такое, что |χ − χ0 | < δ ⇒ |A(χ) − α| < |A(χ) − α|
  • 14.
    Случай одной переменной Доказательство. Найдем в интервале [2K π − π , 2K π + π ] 2 2 число χ0 такое, что A(χ0 ) = α Найдем положительное δ такое, что |χ − χ0 | < δ ⇒ |A(χ) − α| < |A(χ) − α| = |A(χ) − A(χ0 )|
  • 15.
    Случай одной переменной Доказательство. Найдем в интервале [2K π − π , 2K π + π ] 2 2 число χ0 такое, что A(χ0 ) = α Найдем положительное δ такое, что |χ − χ0 | < δ ⇒ |A(χ) − α| < |A(χ) − α| = |A(χ) − A(χ0 )| = |A (χ∗ )(χ − χ0 )|
  • 16.
    Случай одной переменной Доказательство. Найдем в интервале [2K π − π , 2K π + π ] 2 2 число χ0 такое, что A(χ0 ) = α Найдем положительное δ такое, что |χ − χ0 | < δ ⇒ |A(χ) − α| < |A(χ) − α| = |A(χ) − A(χ0 )| = |A (χ∗ )(χ − χ0 )| где |χ∗ − χ0 | < δ
  • 17.
    Случай одной переменной Доказательство. Найдем в интервале [2K π − π , 2K π + π ] 2 2 число χ0 такое, что A(χ0 ) = α Найдем положительное δ такое, что |χ − χ0 | < δ ⇒ |A(χ) − α| < |A(χ) − α| = |A(χ) − A(χ0 )| = |A (χ∗ )(χ − χ0 )| где |χ∗ − χ0 | < δ = |(sin(χ∗ ) + χ∗ cos(χ∗ ))(χ − χ0 )|
  • 18.
    Случай одной переменной Доказательство. Найдем в интервале [2K π − π , 2K π + π ] 2 2 число χ0 такое, что A(χ0 ) = α Найдем положительное δ такое, что |χ − χ0 | < δ ⇒ |A(χ) − α| < |A(χ) − α| = |A(χ) − A(χ0 )| = |A (χ∗ )(χ − χ0 )| где |χ∗ − χ0 | < δ = |(sin(χ∗ ) + χ∗ cos(χ∗ ))(χ − χ0 )| < (1 + |χ0 | + δ)δ
  • 19.
    Случай одной переменной Доказательство. Найдем в интервале [2K π − π , 2K π + π ] 2 2 число χ0 такое, что A(χ0 ) = α Найдем положительное δ такое, что |χ − χ0 | < δ ⇒ |A(χ) − α| < |A(χ) − α| = |A(χ) − A(χ0 )| = |A (χ∗ )(χ − χ0 )| где |χ∗ − χ0 | < δ = |(sin(χ∗ ) + χ∗ cos(χ∗ ))(χ − χ0 )| < (1 + |χ0 | + δ)δ < (2K π + 3)δ
  • 20.
    Случай одной переменной Доказательство. Найдем в интервале [2K π − π , 2K π + π ] 2 2 число χ0 такое, что A(χ0 ) = α Найдем положительное δ такое, что |χ − χ0 | < δ ⇒ |A(χ) − α| < |A(χ) − α| = |A(χ) − A(χ0 )| = |A (χ∗ )(χ − χ0 )| где |χ∗ − χ0 | < δ = |(sin(χ∗ ) + χ∗ cos(χ∗ ))(χ − χ0 )| < (1 + |χ0 | + δ)δ < (2K π + 3)δ <
  • 21.
    Случай одной переменной Доказательство. Найдем в интервале [2K π − π , 2K π + π ] 2 2 число χ0 такое, что A(χ0 ) = α Найдем положительное δ такое, что |χ − χ0 | < δ ⇒ |A(χ) − α| < |A(χ) − α| = |A(χ) − A(χ0 )| = |A (χ∗ )(χ − χ0 )| где |χ∗ − χ0 | < δ = |(sin(χ∗ ) + χ∗ cos(χ∗ ))(χ − χ0 )| < (1 + |χ0 | + δ)δ < (2K π + 3)δ < при δ = 2K π + 3
  • 22.
    Случай одной переменной (χ0 + δ)3 − (χ0 − δ)3
  • 23.
    Случай одной переменной (χ0 + δ)3 − (χ0 − δ)3 = 6χ2 δ + 2δ 3 0
  • 24.
    Случай одной переменной (χ0 + δ)3 − (χ0 − δ)3 = 6χ2 δ + 2δ 3 0 6(2K π − π )2 2 > 2K π + 3
  • 25.
    Случай одной переменной (χ0 + δ)3 − (χ0 − δ)3 = 6χ2 δ + 2δ 3 0 6(2K π − π )2 2 > 2K π + 3 > 2π
  • 26.
    Случай одной переменной (χ0 + δ)3 − (χ0 − δ)3 = 6χ2 δ + 2δ 3 0 6(2K π − π )2 2 > 2K π + 3 > 2π при достаточно большом K
  • 27.
    Случай одной переменной (χ0 + δ)3 − (χ0 − δ)3 = 6χ2 δ + 2δ 3 0 6(2K π − π )2 2 > 2K π + 3 > 2π при достаточно большом K B(χ) = β
  • 28.
    Случай одной переменной (χ0 + δ)3 − (χ0 − δ)3 = 6χ2 δ + 2δ 3 0 6(2K π − π )2 2 > 2K π + 3 > 2π при достаточно большом K B(χ) = β |A(χ) − α| <
  • 29.
    Случай одной переменной Лемма. Для любых вещественных чисел α и β и любого положительного числа найдется вещественное число χ такое, что |A(χ) − α| < , B(χ) = β.
  • 30.
    Случай одной переменной Лемма. Для любых вещественных чисел α и β и любого положительного числа найдется вещественное число χ такое, что |A(χ) − α| < , B(χ) = β. |A(C (α, β)) − α| < B(C (α, β)) = β
  • 31.
    Случай одной переменной Лемма. Для любых вещественных чисел α и β и любого положительного числа найдется вещественное число χ такое, что |A(χ) − α| < , B(χ) = β. |A(C (α, β)) − α| < B(C (α, β)) = β Ak (χ) = A (B(. . . B (χ) . . . )) (k−1) раз
  • 32.
    Случай одной переменной Лемма. Для любых вещественных чисел α и β и любого положительного числа найдется вещественное число χ такое, что |A(χ) − α| < , B(χ) = β. |A(C (α, β)) − α| < B(C (α, β)) = β Ak (χ) = A (B(. . . B (χ) . . . )) (k−1) раз Лемма. Для любых вещественных чисел α1 , . . . , αn и любого положительного числа |Ak (χ) − αk | < k = 1, . . . , n где χ = C (α1 , C (α2 , . . . , C (αk , 0) . . . ))
  • 33.
    Случай одной переменной либо ∃χ1 . . . χm {Φ(χ1 , . . . , χm ) = 0} либо ∀χ1 . . . χm {Φ(χ1 , . . . , χm ) > 1}
  • 34.
    Случай одной переменной либо ∃χ1 . . . χm {Φ(χ1 , . . . , χm ) = 0} либо ∀χ1 . . . χm {Φ(χ1 , . . . , χm ) > 1} Ψ(χ) = Φ(A1 (χ), A2 (χ), . . . , Am (χ))
  • 35.
    Случай одной переменной либо ∃χ1 . . . χm {Φ(χ1 , . . . , χm ) = 0} либо ∀χ1 . . . χm {Φ(χ1 , . . . , χm ) > 1} Ψ(χ) = Φ(A1 (χ), A2 (χ), . . . , Am (χ)) либо ∀ > 0 ∃χ{Ψ(χ) < } либо ∀χ{Ψ(χ) ≥ 1}
  • 36.
    Следствие DPRM-теоремы 1 Пусть F0 обозначает класс функций одной вещественной переменной, которые могут быть заданы выражениями, построены из переменной, конкретных натуральных чисел и числа π при помощи композиции операций сложения, вычитания и умножения и функции sin в произвольном порядке. Не существует алгоритма, который по произвольной 1 фунции Φ(χ) из класса F0 распознавал, имеет ли неравенство Φ(χ) < 1 решение в вещественных числах.
  • 37.
    Следствие DPRM-теоремы 1 Пусть F0 обозначает класс функций одной вещественной переменной, которые могут быть заданы выражениями, построены из переменной, конкретных натуральных чисел и числа π при помощи композиции операций сложения, вычитания и умножения и функции sin в произвольном порядке. Не существует алгоритма, который по произвольной 1 фунции Φ(χ) из класса F0 распознавал, имеет ли уравнение 2Φ(χ) = 1 решение в вещественных числах.
  • 38.
    Тождества либо ∀ > 0 ∃χ{Ψ(χ) < } либо ∀χ{Ψ(χ) ≥ 1}
  • 39.
    Тождества либо ∀ > 0 ∃χ{Ψ(χ) < } либо ∀χ{Ψ(χ) ≥ 1} либо ∃χ{1 − Ψ(χ) + |1 − Ψ(χ)| = 0} либо ∀χ{1 − Ψ(χ) + |1 − Ψ(χ)| = 0}
  • 40.
    Следствие DPRM-теоремы 1 Пусть F2 обозначает класс функций одной вещественной переменной, которые могут быть заданы выражениями, построены из переменной, конкретных натуральных чисел и числа π при помощи композиции операций сложения, вычитания и умножения и функций sin и | | (абсолютная величина) в произвольном порядке. Не существует алгоритма, 1 который по произвольной фунции Φ(χ1 , . . . , χm ) из класса F2 распознавал, справедливо ли равенство 2Φ(χ) = 1 при всех вещественных значениях χ.
  • 41.
  • 42.
  • 43.
    Снова полиномиальные уравнения Π (τ ) = 0 Φ (τ ) + Π2 (τ )Φ(τ ) = 0
  • 44.
    Снова полиномиальные уравнения Π (τ ) = 0 Φ (τ ) + Π2 (τ )Φ(τ ) = 0 sin Π(τ )τ
  • 45.
    Снова полиномиальные уравнения Π (τ ) = 0 Φ (τ ) + Π2 (τ )Φ(τ ) = 0 sin Π(τ )τ cos Π(τ )τ
  • 46.
    Снова полиномиальные уравнения Π (τ ) = 0 Φ (τ ) + Π2 (τ )Φ(τ ) = 0 A sin Π(τ )τ cos Π(τ )τ
  • 47.
    Снова полиномиальные уравнения Π (τ ) = 0 Φ (τ ) + Π2 (τ )Φ(τ ) = 0 A sin Π(τ )τ B cos Π(τ )τ
  • 48.
    Снова полиномиальные уравнения Π (τ ) = 0 Φ (τ ) + Π2 (τ )Φ(τ ) = 0 A sin Π(τ )τ + B cos Π(τ )τ
  • 49.
    Снова полиномиальные уравнения Π (τ ) = 0 Φ (τ ) + Π2 (τ )Φ(τ ) = 0 Φ(τ ) = A sin Π(τ )τ + B cos Π(τ )τ
  • 50.
    Снова полиномиальные уравнения Π (τ ) = 0 Φ (τ ) + Π2 (τ )Φ(τ ) = 0 Φ(τ ) = A sin Π(τ )τ + B cos Π(τ )τ Φ(0) = 0
  • 51.
    Снова полиномиальные уравнения Π (τ ) = 0 Φ (τ ) + Π2 (τ )Φ(τ ) = 0 Φ(τ ) = A sin Π(τ )τ + B cos Π(τ )τ Φ(0) = 0 ⇒ B = 0
  • 52.
    Снова полиномиальные уравнения Π (τ ) = 0 Φ (τ ) + Π2 (τ )Φ(τ ) = 0 Φ(τ ) = A sin Π(τ )τ Φ(0) = 0 ⇒ B = 0
  • 53.
    Снова полиномиальные уравнения Π (τ ) = 0 Φ (τ ) + Π2 (τ )Φ(τ ) = 0 Φ(τ ) = A sin Π(τ )τ Φ(0) = 0 ⇒ B = 0 Φ (0) = 1
  • 54.
    Снова полиномиальные уравнения Π (τ ) = 0 Φ (τ ) + Π2 (τ )Φ(τ ) = 0 Φ(τ ) = A sin Π(τ )τ Φ(0) = 0 ⇒ B = 0 Φ (0) = 1 ⇒ A = 0
  • 55.
    Снова полиномиальные уравнения Π (τ ) = 0 Φ (τ ) + Π2 (τ )Φ(τ ) = 0 Φ(τ ) = A sin Π(τ )τ Φ(0) = 0 ⇒ B = 0 Φ (0) = 1 ⇒ A = 0 Φ(1) = 0
  • 56.
    Снова полиномиальные уравнения Π (τ ) = 0 Φ (τ ) + Π2 (τ )Φ(τ ) = 0 Φ(τ ) = A sin Π(τ )τ Φ(0) = 0 ⇒ B = 0 Φ (0) = 1 ⇒ A = 0 Φ(1) = 0 ⇒ Π(τ ) = nπ
  • 57.
    Снова полиномиальные уравнения Π (τ ) = 0 Φ (τ ) + Π2 (τ )Φ(τ ) = 0 Φ(τ ) = A sin Π(τ )τ Φ(0) = 0 ⇒ B = 0 Φ (0) = 1 ⇒ A = 0 Φ(1) = 0 ⇒ Π(τ ) = nπ 3 ≤ Π(0) ≤ 4
  • 58.
    Снова полиномиальные уравнения Π (τ ) = 0 Φ (τ ) + Π2 (τ )Φ(τ ) = 0 Φ(τ ) = A sin Π(τ )τ Φ(0) = 0 ⇒ B = 0 Φ (0) = 1 ⇒ A = 0 Φ(1) = 0 ⇒ Π(τ ) = nπ 3 ≤ Π(0) ≤ 4 ⇒ Π(τ ) = π
  • 59.
    Снова полиномиальные уравнения Π (τ ) = 0 Φ (τ ) + Π2 (τ )Φ(τ ) = 0 Φ(τ ) = A sin Π(τ )τ Φ(0) = 0 ⇒ B = 0 Φ (0) = 1 ⇒ A = 0 Φ(1) = 0 ⇒ Π(τ ) = nπ 3 ≤ Π(0) ≤ 4 ⇒ Π(τ ) = π В любом решении этой системы дифференциальных уравнений функция Π(τ ) является константой – числом π, и существует решение, в котором эта фукция тождественно равна числу π.
  • 60.
    Снова полиномиальные уравнения Π (τ ) = 0 Φ (τ ) + Π2 (τ )Φ(τ ) = 0 Φ(0) = 0 Φ (0) = 1 Φ(1) = 0 3 ≤ Π(0) ≤ 4
  • 61.
    Снова полиномиальные уравнения Π (τ ) = 0 Φ (τ ) + Π2 (τ )Φ(τ ) = 0 Φ(0) = 0 Φ (0) = 1 Φ(1) = 0 3 ≤ Π(0) ≤ 4 Υ (τ ) = 0
  • 62.
    Снова полиномиальные уравнения Π (τ ) = 0 Φ (τ ) + Π2 (τ )Φ(τ ) = 0 Φ(0) = 0 Φ (0) = 1 Φ(1) = 0 3 ≤ Π(0) ≤ 4 Υ (τ ) = 0 Ψ (τ ) + Π2 (τ )Υ2 (τ )Ψ(τ ) = 0
  • 63.
    Снова полиномиальные уравнения Π (τ ) = 0 Φ (τ ) + Π2 (τ )Φ(τ ) = 0 Φ(0) = 0 Φ (0) = 1 Φ(1) = 0 3 ≤ Π(0) ≤ 4 Υ (τ ) = 0 Ψ (τ ) + Π2 (τ )Υ2 (τ )Ψ(τ ) = 0 sin Π(τ )Υ(τ )τ
  • 64.
    Снова полиномиальные уравнения Π (τ ) = 0 Φ (τ ) + Π2 (τ )Φ(τ ) = 0 Φ(0) = 0 Φ (0) = 1 Φ(1) = 0 3 ≤ Π(0) ≤ 4 Υ (τ ) = 0 Ψ (τ ) + Π2 (τ )Υ2 (τ )Ψ(τ ) = 0 sin Π(τ )Υ(τ )τ cos Π(τ )Υ(τ )τ
  • 65.
    Снова полиномиальные уравнения Π (τ ) = 0 Φ (τ ) + Π2 (τ )Φ(τ ) = 0 Φ(0) = 0 Φ (0) = 1 Φ(1) = 0 3 ≤ Π(0) ≤ 4 Υ (τ ) = 0 Ψ (τ ) + Π2 (τ )Υ2 (τ )Ψ(τ ) = 0 A sin Π(τ )Υ(τ )τ cos Π(τ )Υ(τ )τ
  • 66.
    Снова полиномиальные уравнения Π (τ ) = 0 Φ (τ ) + Π2 (τ )Φ(τ ) = 0 Φ(0) = 0 Φ (0) = 1 Φ(1) = 0 3 ≤ Π(0) ≤ 4 Υ (τ ) = 0 Ψ (τ ) + Π2 (τ )Υ2 (τ )Ψ(τ ) = 0 A sin Π(τ )Υ(τ )τ B cos Π(τ )Υ(τ )τ
  • 67.
    Снова полиномиальные уравнения Π (τ ) = 0 Φ (τ ) + Π2 (τ )Φ(τ ) = 0 Φ(0) = 0 Φ (0) = 1 Φ(1) = 0 3 ≤ Π(0) ≤ 4 Υ (τ ) = 0 Ψ (τ ) + Π2 (τ )Υ2 (τ )Ψ(τ ) = 0 A sin Π(τ )Υ(τ )τ + B cos Π(τ )Υ(τ )τ
  • 68.
    Снова полиномиальные уравнения Π (τ ) = 0 Φ (τ ) + Π2 (τ )Φ(τ ) = 0 Φ(0) = 0 Φ (0) = 1 Φ(1) = 0 3 ≤ Π(0) ≤ 4 Υ (τ ) = 0 Ψ (τ ) + Π2 (τ )Υ2 (τ )Ψ(τ ) = 0 Ψ(τ ) = A sin Π(τ )Υ(τ )τ + B cos Π(τ )Υ(τ )τ
  • 69.
    Снова полиномиальные уравнения Π (τ ) = 0 Φ (τ ) + Π2 (τ )Φ(τ ) = 0 Φ(0) = 0 Φ (0) = 1 Φ(1) = 0 3 ≤ Π(0) ≤ 4 Υ (τ ) = 0 Ψ (τ ) + Π2 (τ )Υ2 (τ )Ψ(τ ) = 0 Ψ(τ ) = A sin Π(τ )Υ(τ )τ + B cos Π(τ )Υ(τ )τ Ψ(0) = 0
  • 70.
    Снова полиномиальные уравнения Π (τ ) = 0 Φ (τ ) + Π2 (τ )Φ(τ ) = 0 Φ(0) = 0 Φ (0) = 1 Φ(1) = 0 3 ≤ Π(0) ≤ 4 Υ (τ ) = 0 Ψ (τ ) + Π2 (τ )Υ2 (τ )Ψ(τ ) = 0 Ψ(τ ) = A sin Π(τ )Υ(τ )τ + B cos Π(τ )Υ(τ )τ Ψ(0) = 0 ⇒ B = 0
  • 71.
    Снова полиномиальные уравнения Π (τ ) = 0 Φ (τ ) + Π2 (τ )Φ(τ ) = 0 Φ(0) = 0 Φ (0) = 1 Φ(1) = 0 3 ≤ Π(0) ≤ 4 Υ (τ ) = 0 Ψ (τ ) + Π2 (τ )Υ2 (τ )Ψ(τ ) = 0 Ψ(τ ) = A sin Π(τ )Υ(τ )τ Ψ(0) = 0 ⇒ B = 0
  • 72.
    Снова полиномиальные уравнения Π (τ ) = 0 Φ (τ ) + Π2 (τ )Φ(τ ) = 0 Φ(0) = 0 Φ (0) = 1 Φ(1) = 0 3 ≤ Π(0) ≤ 4 Υ (τ ) = 0 Ψ (τ ) + Π2 (τ )Υ2 (τ )Ψ(τ ) = 0 Ψ(τ ) = A sin Π(τ )Υ(τ )τ Ψ(0) = 0 ⇒ B = 0 Ψ (0) = Π(τ )Υ(τ )
  • 73.
    Снова полиномиальные уравнения Π (τ ) = 0 Φ (τ ) + Π2 (τ )Φ(τ ) = 0 Φ(0) = 0 Φ (0) = 1 Φ(1) = 0 3 ≤ Π(0) ≤ 4 Υ (τ ) = 0 Ψ (τ ) + Π2 (τ )Υ2 (τ )Ψ(τ ) = 0 Ψ(τ ) = A sin Π(τ )Υ(τ )τ Ψ(0) = 0 ⇒ B = 0 Ψ (0) = Π(τ )Υ(τ ) ⇒ Υ(τ ) = 0 или A = 0
  • 74.
    Снова полиномиальные уравнения Π (τ ) = 0 Φ (τ ) + Π2 (τ )Φ(τ ) = 0 Φ(0) = 0 Φ (0) = 1 Φ(1) = 0 3 ≤ Π(0) ≤ 4 Υ (τ ) = 0 Ψ (τ ) + Π2 (τ )Υ2 (τ )Ψ(τ ) = 0 Ψ(τ ) = A sin Π(τ )Υ(τ )τ Ψ(0) = 0 ⇒ B = 0 Ψ (0) = Π(τ )Υ(τ ) ⇒ Υ(τ ) = 0 или A = 0 Ψ(1) = 0
  • 75.
    Снова полиномиальные уравнения Π (τ ) = 0 Φ (τ ) + Π2 (τ )Φ(τ ) = 0 Φ(0) = 0 Φ (0) = 1 Φ(1) = 0 3 ≤ Π(0) ≤ 4 Υ (τ ) = 0 Ψ (τ ) + Π2 (τ )Υ2 (τ )Ψ(τ ) = 0 Ψ(τ ) = A sin Π(τ )Υ(τ )τ Ψ(0) = 0 ⇒ B = 0 Ψ (0) = Π(τ )Υ(τ ) ⇒ Υ(τ ) = 0 или A = 0 Ψ(1) = 0 ⇒ Π(τ )Υ(τ ) = nπ
  • 76.
    Снова полиномиальные уравнения Π (τ ) = 0 Φ (τ ) + Π2 (τ )Φ(τ ) = 0 Φ(0) = 0 Φ (0) = 1 Φ(1) = 0 3 ≤ Π(0) ≤ 4 Υ (τ ) = 0 Ψ (τ ) + Π2 (τ )Υ2 (τ )Ψ(τ ) = 0 Ψ(τ ) = A sin Π(τ )Υ(τ )τ Ψ(0) = 0 ⇒ B = 0 Ψ (0) = Π(τ )Υ(τ ) ⇒ Υ(τ ) = 0 или A = 0 Ψ(1) = 0 ⇒ Π(τ )Υ(τ ) = nπ ⇒ Υ(τ ) = n
  • 77.
    Снова полиномиальные уравнения Π (τ ) = 0 Φ (τ ) + Π2 (τ )Φ(τ ) = 0 Φ(0) = 0 Φ (0) = 1 Φ(1) = 0 3 ≤ Π(0) ≤ 4 Υ (τ ) = 0 Ψ (τ ) + Π2 (τ )Υ2 (τ )Ψ(τ ) = 0 Ψ(τ ) = A sin Π(τ )Υ(τ )τ Ψ(0) = 0 ⇒ B = 0 Ψ (0) = Π(τ )Υ(τ ) ⇒ Υ(τ ) = 0 или A = 0 Ψ(1) = 0 ⇒ Π(τ )Υ(τ ) = nπ ⇒ Υ(τ ) = n
  • 78.
    Снова полиномиальные уравнения Π (τ ) = 0 Φ (τ ) + Π2 (τ )Φ(τ ) = 0 Φ(0) = 0 Φ (0) = 1 Φ(1) = 0 3 ≤ Π(0) ≤ 4 Υ (τ ) = 0 Ψ (τ ) + Π2 (τ )Υ2 (τ )Ψ(τ ) =0 Ψ(0) = 0 Ψ (0) = Π(τ )Υ(τ ) Ψ(1) = 0
  • 79.
    Снова полиномиальные уравнения Π (τ ) = 0 Φ (τ ) + Π2 (τ )Φ(τ ) = 0 Φ(0) = 0 Φ (0) = 1 Φ(1) = 0 3 ≤ Π(0) ≤ 4 Υ (τ ) = 0 Ψ (τ ) + Π2 (τ )Υ2 (τ )Ψ(τ ) =0 Ψ(0) = 0 Ψ (0) = Π(τ )Υ(τ ) Ψ(1) = 0 В любом решении этой системы дифференциальных уравнений функция Υ(τ ) является константой – некоторым целым числом, и для любого целого числа n существует решение, в котором фукция Υ(τ ) тождественно равна этому числу n.
  • 80.
    Снова полиномиальные уравнения Π (τ ) = 0 Φ (τ ) + Π2 (τ )Φ(τ ) = 0 Φ(0) = 0 Φ (0) = 1 Φ(1) = 0 3 ≤ Π(0) ≤ 4
  • 81.
    Снова полиномиальные уравнения Π (τ ) = 0 Φ (τ ) + Π2 (τ )Φ(τ ) = 0 Φ(0) = 0 Φ (0) = 1 Φ(1) = 0 3 ≤ Π(0) ≤ 4 Υ1 (τ ) = 0 Ψ1 (τ ) + Π2 (τ )Υ2 (τ )Ψ1 (τ ) = 0 1
  • 82.
    Снова полиномиальные уравнения Π (τ ) = 0 Φ (τ ) + Π2 (τ )Φ(τ ) = 0 Φ(0) = 0 Φ (0) = 1 Φ(1) = 0 3 ≤ Π(0) ≤ 4 Υ1 (τ ) = 0 Ψ1 (τ ) + Π2 (τ )Υ2 (τ )Ψ1 (τ ) = 0 1 ... Υm (τ ) = 0 Ψm (τ ) + Π2 (τ )Υ2 (τ )Ψm (τ ) = 0 m ... Ψ1 (0) = 0 Ψ1 (0) = Π(τ )Υ1 (τ ) Ψm (1) = 0
  • 83.
    Снова полиномиальные уравнения Π (τ ) = 0 Φ (τ ) + Π2 (τ )Φ(τ ) = 0 Φ(0) = 0 Φ (0) = 1 Φ(1) = 0 3 ≤ Π(0) ≤ 4 Υ1 (τ ) = 0 Ψ1 (τ ) + Π2 (τ )Υ2 (τ )Ψ1 (τ ) = 0 1 ... Υm (τ ) = 0 Ψm (τ ) + Π2 (τ )Υ2 (τ )Ψm (τ ) = 0 m ... Ψ1 (0) = 0 Ψ1 (0) = Π(τ )Υ1 (τ ) Ψm (1) = 0 ... Ψm (0) = 0 Ψm (0) = Π(τ )Υm (τ ) Ψm (1) = 0
  • 84.
    Снова полиномиальные уравнения Π (τ ) = 0 Φ (τ ) + Π2 (τ )Φ(τ ) = 0 Φ(0) = 0 Φ (0) = 1 Φ(1) = 0 3 ≤ Π(0) ≤ 4 Υ1 (τ ) = 0 Ψ1 (τ ) + Π2 (τ )Υ2 (τ )Ψ1 (τ ) = 0 1 ... Υm (τ ) = 0 Ψm (τ ) + Π2 (τ )Υ2 (τ )Ψm (τ ) = 0 m ... Ψ1 (0) = 0 Ψ1 (0) = Π(τ )Υ1 (τ ) Ψm (1) = 0 ... Ψm (0) = 0 Ψm (0) = Π(τ )Υm (τ ) Ψm (1) = 0 D Υ1 (τ ), . . . , Υm (τ ) = 0
  • 85.
    Снова полиномиальные уравнения Π (τ ) = 0 Φ (τ ) + Π2 (τ )Φ(τ ) = 0 Φ(0) = 0 Φ (0) = 1 Φ(1) = 0 3 ≤ Π(0) ≤ 4 Υ1 (τ ) = 0 Ψ1 (τ ) + Π2 (τ )Υ2 (τ )Ψ1 (τ ) = 0 1 ... Υm (τ ) = 0 Ψm (τ ) + Π2 (τ )Υ2 (τ )Ψm (τ ) = 0 m ... Ψ1 (0) = 0 Ψ1 (0) = Π(τ )Υ1 (τ ) Ψm (1) = 0 ... Ψm (0) = 0 Ψm (0) = Π(τ )Υm (τ ) Ψm (1) = 0 D Υ1 (τ ), . . . , Υm (τ ) = 0
  • 86.
  • 87.
    Снова полиномиальные уравнения 3 ≤ Π(0) ≤ 4 ⇐⇒ 3 + ∆2 (0) = Π(0) & Π(0) + ∆2 (0) = 4 1 2
  • 88.
    Снова полиномиальные уравнения 3 ≤ Π(0) ≤ 4 ⇐⇒ 3 + ∆2 (0) = Π(0) & Π(0) + ∆2 (0) = 4 1 2 ∆(α) = β
  • 89.
    Снова полиномиальные уравнения 3 ≤ Π(0) ≤ 4 ⇐⇒ 3 + ∆2 (0) = Π(0) & Π(0) + ∆2 (0) = 4 1 2 ∆(α) = β ⇐⇒ ∆(τ ) − β = (τ − α)Ω(τ )
  • 90.
    Следствие DPRM-теоремы Не существует алгоритма, который позволял бы по произвольной системе дифференциальных уравнений вида P1 τ, Φ1 (τ ), . . . , Φk (τ ), Φ1 (τ ) =0 . . . Pk τ, Φ1 (τ ), . . . , Φk (τ ), Φk (τ ) = 0, где P1 , . . . , Pk – многочлены с целыми коэффициентами, узнавать, имеет ли эта система решение на интервале [0, 1].
  • 91.
    Следствие (трудное) DPRM-теоремы Не существует алгоритма, который позволял бы по дифференциальному уравнению вида n P1 τ, Φ(τ ), Φ (τ ), . . . , Φ (τ ) =0 где P – многочлен с целыми коэффициентами, узнавать, имеет ли это уравнение решение на интервале [0, 1].
  • 92.
  • 93.
    Формальные степенные ряды ∞ Ψ(τ ) = ψk τ k k=0 Ψ (τ ) = 0, τ Φ (τ ) = Ψ(τ )Φ(τ )
  • 94.
    Формальные степенные ряды ∞ Ψ(τ ) = ψk τ k k=0 Ψ (τ ) = 0, τ Φ (τ ) = Ψ(τ )Φ(τ ) ∞ ∞ k τ Φ (τ ) = kφk τ = ψ0 φk τ k k=0 k=0
  • 95.
    Формальные степенные ряды ∞ Ψ(τ ) = ψk τ k k=0 Ψ (τ ) = 0, τ Φ (τ ) = Ψ(τ )Φ(τ ) ∞ ∞ k τ Φ (τ ) = kφk τ = ψ0 φk τ k k=0 k=0 kφk = ψ0 φk k = 0, 1, 2, . . .
  • 96.
    Формальные степенные ряды ∞ Ψ(τ ) = ψk τ k k=0 Ψ (τ ) = 0, τ Φ (τ ) = Ψ(τ )Φ(τ ) ∞ ∞ k τ Φ (τ ) = kφk τ = ψ0 φk τ k k=0 k=0 kφk = ψ0 φk k = 0, 1, 2, . . . Вырожденное решение: ψ1 = ψ2 = · · · = 0, φ0 = φ1 = · · · = 0
  • 97.
    Формальные степенные ряды ∞ Ψ(τ ) = ψk τ k k=0 Ψ (τ ) = 0, τ Φ (τ ) = Ψ(τ )Φ(τ ) ∞ ∞ k τ Φ (τ ) = kφk τ = ψ0 φk τ k k=0 k=0 kφk = ψ0 φk k = 0, 1, 2, . . . Вырожденное решение: ψ1 = ψ2 = · · · = 0, φ0 = φ1 = · · · = 0 Невырожденное решение: ψ0 = y , ψ1 = ψ2 = · · · = 0, φ0 = · · · = φy −1 = φy +1 = · · · = 0
  • 98.
    Формальные степенные ряды Ψ1 (τ ) = 0, τ Φ1 (τ ) = Ψ1 (τ )Φ1 (τ ), . . .
  • 99.
    Формальные степенные ряды Ψ1 (τ ) = 0, τ Φ1 (τ ) = Ψ1 (τ )Φ1 (τ ), . . . Ψm (τ ) = 0, τ Φm (τ ) = Ψm (τ )Φ1 (τ ),
  • 100.
    Формальные степенные ряды Ψ1 (τ ) = 0, τ Φ1 (τ ) = Ψ1 (τ )Φ1 (τ ), . . . Ψm (τ ) = 0, τ Φm (τ ) = Ψm (τ )Φ1 (τ ), D(Ψ1 (τ ), . . . , Ψm (τ )) = 0
  • 101.
    Формальные степенные ряды Ψ1 (τ ) = 0, τ Φ1 (τ ) = Ψ1 (τ )Φ1 (τ ), . . . Ψm (τ ) = 0, τ Φm (τ ) = Ψm (τ )Φ1 (τ ), D(Ψ1 (τ ), . . . , Ψm (τ )) = 0 Φ1 (τ ) . . . Φm (τ ) ≡ 0
  • 102.
    Следствие DPRM-теоремы Не существует алгоритма, который позволял бы по произвольной системе дифференциальных уравнений вида P1 τ, Φ1 (τ ), . . . , Φk (τ ), Φ1 (τ ) = 0, . . . Pk τ, Φ1 (τ ), . . . , Φk (τ ), Φk (τ ) = 0, где Pm – многочлены с целыми коэффициентами узнавать, имеет ли эта система решение в виде формального степенного ряда, удовлетворяющего также условию Φ1 (τ ) ≡ 0.
  • 103.
  • 104.
    Сходящиеся степенные ряды Ψ (τ ) = 0, τ 2Φ (τ ) − (Ψ(τ )τ + 1)Φ(τ ) + 1 = 0
  • 105.
    Сходящиеся степенные ряды Ψ (τ ) = 0, τ 2Φ (τ ) − (Ψ(τ )τ + 1)Φ(τ ) + 1 = 0 −φ0 + 1 = 0
  • 106.
    Сходящиеся степенные ряды Ψ (τ ) = 0, τ 2Φ (τ ) − (Ψ(τ )τ + 1)Φ(τ ) + 1 = 0 −φ0 + 1 = 0 −ψ0 φ0 − ψ1 = 0
  • 107.
    Сходящиеся степенные ряды Ψ (τ ) = 0, τ 2Φ (τ ) − (Ψ(τ )τ + 1)Φ(τ ) + 1 = 0 −φ0 + 1 = 0 −ψ0 φ0 − ψ1 = 0 (k − 1)φk−1 − ψ0 φk−1 − ψk = 0, k >2
  • 108.
    Сходящиеся степенные ряды Ψ (τ ) = 0, τ 2Φ (τ ) − (Ψ(τ )τ + 1)Φ(τ ) + 1 = 0 −φ0 + 1 = 0 −ψ0 φ0 − ψ1 = 0 (k − 1)φk−1 − ψ0 φk−1 − ψk = 0, k >2 φ0 = 1, . . . , φn = −ψ0 (1 − ψ0 )(2 − ψ0 ) . . . (n − ψ0 ), . . . .
  • 109.
    Следствие DPRM-теоремы Не существует алгоритма, который позволял бы по произвольной системе дифференциальных уравнений вида P1 τ, Φ1 (τ ), . . . , Φk (τ ), Φ1 (τ ) = 0, . . . Pk τ, Φ1 (τ ), . . . , Φk (τ ), Φk (τ ) = 0, где Pm – многочлены с целыми коэффициентами узнавать, имеет ли эта система решение в виде сходящихся степенных рядов
  • 110.
  • 111.
    Уравнения в частныхпроизводных D(y1 , . . . , ym ) = 0
  • 112.
    Уравнения в частныхпроизводных D(y1 , . . . , ym ) = 0 ∞ y y Ψ(τ1 , . . . , τm ) = ψy1 ,...,ym τ1 1 . . . τmm y1 ,...,ym =0
  • 113.
    Уравнения в частныхпроизводных D(y1 , . . . , ym ) = 0 ∞ y y Ψ(τ1 , . . . , τm ) = ψy1 ,...,ym τ1 1 . . . τmm y1 ,...,ym =0 ∂ y y τk τk k = yk τk k ∂τk
  • 114.
    Уравнения в частныхпроизводных D(y1 , . . . , ym ) = 0 ∞ y y Ψ(τ1 , . . . , τm ) = ψy1 ,...,ym τ1 1 . . . τmm y1 ,...,ym =0 ∂ y y τk τk k = yk τk k ∂τk ∂ ∂ D τ1 , . . . , τm Ψ(τ1 , . . . , τm ) = ∂τ1 ∂τm = ∞,...,ym =0 D(y1 , . . . , ym )ψy1 ,...,ym τ1 1 . . . τmm y1 y y
  • 115.
    Уравнения в частныхпроизводных ∞ ∂ ∂ y y D τ1 , . . . , τm Ψ(τ1 , . . . , τm ) = τ1 1 . . . τmm (∗) ∂τ1 ∂τm y1 ,...,ym =0
  • 116.
    Уравнения в частныхпроизводных ∞ ∂ ∂ y y D τ1 , . . . , τm Ψ(τ1 , . . . , τm ) = τ1 1 . . . τmm (∗) ∂τ1 ∂τm y1 ,...,ym =0 ∂ ∂ D τ1 , . . . , τm Ψ(τ1 , . . . , τm ) = ∂τ1 ∂τm = ∞,...,ym =0 D(y1 , . . . , ym )ψy1 ,...,ym τ1 1 . . . τmm y1 y y
  • 117.
    Уравнения в частныхпроизводных ∞ ∂ ∂ y y D τ1 , . . . , τm Ψ(τ1 , . . . , τm ) = τ1 1 . . . τmm (∗) ∂τ1 ∂τm y1 ,...,ym =0 ∂ ∂ D τ1 , . . . , τm Ψ(τ1 , . . . , τm ) = ∂τ1 ∂τm = ∞,...,ym =0 D(y1 , . . . , ym )ψy1 ,...,ym τ1 1 . . . τmm y1 y y 1 ψy1 ,...,ym = D(y1 , . . . , ym )
  • 118.
    Уравнения в частныхпроизводных ∞ ∂ ∂ y y D τ1 , . . . , τm Ψ(τ1 , . . . , τm ) = τ1 1 . . . τmm (∗) ∂τ1 ∂τm y1 ,...,ym =0 ∂ ∂ D τ1 , . . . , τm Ψ(τ1 , . . . , τm ) = ∂τ1 ∂τm = ∞,...,ym =0 D(y1 , . . . , ym )ψy1 ,...,ym τ1 1 . . . τmm y1 y y 1 ψy1 ,...,ym = D(y1 , . . . , ym ) Дифференциальное уравнение (*) имеет решение в том и только том случае, когда диофантово уравнение D(y1 , . . . , ym ) = 0 решений не имеет
  • 119.
    Уравнения в частныхпроизводных ∞ ∂ ∂ y y D τ1 , . . . , τm Ψ(τ1 , . . . , τm ) = τ1 1 . . . τmm (∗) ∂τ1 ∂τm y1 ,...,ym =0
  • 120.
    Уравнения в частныхпроизводных ∞ ∂ ∂ y y D τ1 , . . . , τm Ψ(τ1 , . . . , τm ) = τ1 1 . . . τmm (∗) ∂τ1 ∂τm y1 ,...,ym =0 ∂ ∂ (1 − τ1 ) . . . (1 − τm )D τ1 , . . . , τm Ψ(τ1 , . . . , τm ) = 1 (∗∗) ∂τ1 ∂τm
  • 121.
    Уравнения в частныхпроизводных ∞ ∂ ∂ y y D τ1 , . . . , τm Ψ(τ1 , . . . , τm ) = τ1 1 . . . τmm (∗) ∂τ1 ∂τm y1 ,...,ym =0 ∂ ∂ (1 − τ1 ) . . . (1 − τm )D τ1 , . . . , τm Ψ(τ1 , . . . , τm ) = 1 (∗∗) ∂τ1 ∂τm Дифференциальные уравнения (*) и (**) имеют решения в том и только том случае, когда диофантово уравнение D(y1 , . . . , ym ) = 0 решений не имеет
  • 122.
    Следствие DPRM-теоремы Не существует алгоритма, который позволял бы по произвольному многочлену Q с целыми коэффициентами узнавать, имеет ли дифференциальное уравнение в частных производных ∂ ∂ Q τ1 , . . . , τm , ∂τ1 , . . . , ∂τm Ψ(τ1 , . . . , τm ) = 1 решение в виде формального степенного ряда.
  • 123.
    Уравнения в частныхпроизводных a ∈ M ⇐⇒ ∃x2 . . . xm {D(a, x2 , . . . , xm ) = 0}
  • 124.
    Уравнения в частныхпроизводных a ∈ M ⇐⇒ ∃x2 . . . xm {D(a, x2 , . . . , xm ) = 0} ∂ ∂ ∂ (1 − τ2 ) . . . (1 − τm ) D τ1 , τ2 , . . . , τm Ψ(τ1 , τ2 , . . . , τm ) = ∂τ1 ∂τ2 ∂τm = Φ(τ1 , τ2 , . . . , τm ),
  • 125.
    Уравнения в частныхпроизводных a ∈ M ⇐⇒ ∃x2 . . . xm {D(a, x2 , . . . , xm ) = 0} ∂ ∂ ∂ (1 − τ2 ) . . . (1 − τm ) D τ1 , τ2 , . . . , τm Ψ(τ1 , τ2 , . . . , τm ) = ∂τ1 ∂τ2 ∂τm = Φ(τ1 , τ2 , . . . , τm ), ∂ ∂ Φ(τ1 , τ2 , . . . , τm ) = · · · = Φ(τ1 , τ2 , . . . , τm ) = 0 ∂τ2 ∂τm
  • 126.
    Уравнения в частныхпроизводных a ∈ M ⇐⇒ ∃x2 . . . xm {D(a, x2 , . . . , xm ) = 0} ∂ ∂ ∂ (1 − τ2 ) . . . (1 − τm ) D τ1 , τ2 , . . . , τm Ψ(τ1 , τ2 , . . . , τm ) = ∂τ1 ∂τ2 ∂τm = Φ(τ1 , τ2 , . . . , τm ), ∂ ∂ Φ(τ1 , τ2 , . . . , τm ) = · · · = Φ(τ1 , τ2 , . . . , τm ) = 0 ∂τ2 ∂τm ∞ k Φ(τ1 , τ2 , . . . , τm ) = φk τ1 k=0
  • 127.
    Уравнения в частныхпроизводных a ∈ M ⇐⇒ ∃x2 . . . xm {D(a, x2 , . . . , xm ) = 0} ∂ ∂ ∂ (1 − τ2 ) . . . (1 − τm ) D τ1 , τ2 , . . . , τm Ψ(τ1 , τ2 , . . . , τm ) = ∂τ1 ∂τ2 ∂τm = Φ(τ1 , τ2 , . . . , τm ), ∂ ∂ Φ(τ1 , τ2 , . . . , τm ) = · · · = Φ(τ1 , τ2 , . . . , τm ) = 0 ∂τ2 ∂τm ∞ k Φ(τ1 , τ2 , . . . , τm ) = φk τ1 k=0 ∂ ∂ Φ(τ1 , τ2 , . . . , τm ) D τ1 , . . . , τm Ψ(τ1 , . . . , τm ) = ∂τ1 ∂τm (1 − τ2 ) . . . (1 − τm )
  • 128.
    Уравнения в частныхпроизводных ∂ ∂ D τ1 , . . . , τm Ψ(τ1 , . . . , τm ) = ∂τ1 ∂τm
  • 129.
    Уравнения в частныхпроизводных ∂ ∂ D τ1 , . . . , τm Ψ(τ1 , . . . , τm ) = ∂τ1 ∂τm Φ(τ1 , τ2 , . . . , τm ) = (1 − τ2 ) . . . (1 − τm )
  • 130.
    Уравнения в частныхпроизводных ∂ ∂ D τ1 , . . . , τm Ψ(τ1 , . . . , τm ) = ∂τ1 ∂τm Φ(τ1 , τ2 , . . . , τm ) = (1 − τ2 ) . . . (1 − τm ) ∞ k y y = φk τ1 τ2 1 . . . τmm k=0 y2 ,...,ym
  • 131.
    Уравнения в частныхпроизводных ∂ ∂ D τ1 , . . . , τm Ψ(τ1 , . . . , τm ) = ∂τ1 ∂τm Φ(τ1 , τ2 , . . . , τm ) = (1 − τ2 ) . . . (1 − τm ) ∞ k y y = φk τ1 τ2 1 . . . τmm k=0 y2 ,...,ym ∞ y y = D(y1 , . . . , ym )ψy1 ,...,ym τ1 1 . . . τmm y1 ,...,ym =0
  • 132.
    Уравнения в частныхпроизводных ∂ ∂ D τ1 , . . . , τm Ψ(τ1 , . . . , τm ) = ∂τ1 ∂τm Φ(τ1 , τ2 , . . . , τm ) = (1 − τ2 ) . . . (1 − τm ) ∞ k y y = φk τ1 τ2 1 . . . τmm k=0 y2 ,...,ym ∞ y y = D(y1 , . . . , ym )ψy1 ,...,ym τ1 1 . . . τmm y1 ,...,ym =0 D(y1 , . . . , ym )ψy1 ,...,ym = φy1
  • 133.
    Уравнения в частныхпроизводных D(y1 , . . . , ym )ψy1 ,...,ym = φy1
  • 134.
    Уравнения в частныхпроизводных D(y1 , . . . , ym )ψy1 ,...,ym = φy1 a ∈ M =⇒ φa = 0
  • 135.
    Уравнения в частныхпроизводных D(y1 , . . . , ym )ψy1 ,...,ym = φy1 a ∈ M =⇒ φa = 0 0, если y1 ∈ M ψy1 ,...,ym = φy 1 D(y1 ,...,ym ) , в противном случае
  • 136.
    Уравнения в частныхпроизводных n = 1, 2 a ∈ Mn ⇐⇒ ∃x2 . . . xm {Dn (a, x2 , . . . , xm ) = 0}
  • 137.
    Уравнения в частныхпроизводных n = 1, 2 a ∈ Mn ⇐⇒ ∃x2 . . . xm {Dn (a, x2 , . . . , xm ) = 0} ∂ ∂ ∂ (1 − τ2 ) . . . (1 − τm ) Dn τ1 ∂τ1 , τ2 ∂τ2 , . . . , τm ∂τm Ψ(τ1 , τ2 , . . . , τm ) = = Φn (τ1 , τ2 , . . . , τm ), ∂ ∂ ∂τ2 Φn (τ1 , τ2 , . . . , τm ) = ··· = ∂τm Φn (τ1 , τ2 , . . . , τm ) =0
  • 138.
    Уравнения в частныхпроизводных n = 1, 2 a ∈ Mn ⇐⇒ ∃x2 . . . xm {Dn (a, x2 , . . . , xm ) = 0} ∂ ∂ ∂ (1 − τ2 ) . . . (1 − τm ) Dn τ1 ∂τ1 , τ2 ∂τ2 , . . . , τm ∂τm Ψ(τ1 , τ2 , . . . , τm ) = = Φn (τ1 , τ2 , . . . , τm ), ∂ ∂ ∂τ2 Φn (τ1 , τ2 , . . . , τm ) = ··· = ∂τm Φn (τ1 , τ2 , . . . , τm ) =0 ∞ Φn (τ1 , τ2 , . . . , τm ) = φn,k τ k a ∈ Mn =⇒ φn,a = 0 k=0
  • 139.
    Уравнения в частныхпроизводных ∞ Φ1 (τ1 , τ2 , . . . , τm ) = φ1,k τ k a ∈ M1 =⇒ φ1,a = 0 k=0 ∞ Φ2 (τ1 , τ2 , . . . , τm ) = φ2,k τ k a ∈ M2 =⇒ φ2,a = 0 k=0
  • 140.
    Уравнения в частныхпроизводных ∞ Φ1 (τ1 , τ2 , . . . , τm ) = φ1,k τ k a ∈ M1 =⇒ φ1,a = 0 k=0 ∞ Φ2 (τ1 , τ2 , . . . , τm ) = φ2,k τ k a ∈ M2 =⇒ φ2,a = 0 k=0 (1 − τ1 ) Φ1 (τ1 , τ2 , . . . , τm ) + Φ2 (τ1 , τ2 , . . . , τm ) = 1
  • 141.
    Уравнения в частныхпроизводных ∞ Φ1 (τ1 , τ2 , . . . , τm ) = φ1,k τ k a ∈ M1 =⇒ φ1,a = 0 k=0 ∞ Φ2 (τ1 , τ2 , . . . , τm ) = φ2,k τ k a ∈ M2 =⇒ φ2,a = 0 k=0 (1 − τ1 ) Φ1 (τ1 , τ2 , . . . , τm ) + Φ2 (τ1 , τ2 , . . . , τm ) = 1 φ1,a + φ2,a = 1, a = 0, 1, . . .
  • 142.
    Уравнения в частныхпроизводных ∞ Φ1 (τ1 , τ2 , . . . , τm ) = φ1,k τ k a ∈ M1 =⇒ φ1,a = 0 k=0 ∞ Φ2 (τ1 , τ2 , . . . , τm ) = φ2,k τ k a ∈ M2 =⇒ φ2,a = 0 k=0 (1 − τ1 ) Φ1 (τ1 , τ2 , . . . , τm ) + Φ2 (τ1 , τ2 , . . . , τm ) = 1 φ1,a + φ2,a = 1, a = 0, 1, . . . M = {a | φ1,a = 0}
  • 143.
    Уравнения в частныхпроизводных ∞ Φ1 (τ1 , τ2 , . . . , τm ) = φ1,k τ k a ∈ M1 =⇒ φ1,a = 0 k=0 ∞ Φ2 (τ1 , τ2 , . . . , τm ) = φ2,k τ k a ∈ M2 =⇒ φ2,a = 0 k=0 (1 − τ1 ) Φ1 (τ1 , τ2 , . . . , τm ) + Φ2 (τ1 , τ2 , . . . , τm ) = 1 φ1,a + φ2,a = 1, a = 0, 1, . . . M = {a | φ1,a = 0} a ∈ M1 =⇒ φ1,a = 0 =⇒ a ∈ M
  • 144.
    Уравнения в частныхпроизводных ∞ Φ1 (τ1 , τ2 , . . . , τm ) = φ1,k τ k a ∈ M1 =⇒ φ1,a = 0 k=0 ∞ Φ2 (τ1 , τ2 , . . . , τm ) = φ2,k τ k a ∈ M2 =⇒ φ2,a = 0 k=0 (1 − τ1 ) Φ1 (τ1 , τ2 , . . . , τm ) + Φ2 (τ1 , τ2 , . . . , τm ) = 1 φ1,a + φ2,a = 1, a = 0, 1, . . . M = {a | φ1,a = 0} a ∈ M1 =⇒ φ1,a = 0 =⇒ a ∈ M a ∈ M2 =⇒ φ2,a = 0 =⇒ φ1,a = 1 =⇒ a ∈ M