Download free for 30 days
Sign in
Upload
Language (EN)
Support
Business
Mobile
Social Media
Marketing
Technology
Art & Photos
Career
Design
Education
Presentations & Public Speaking
Government & Nonprofit
Healthcare
Internet
Law
Leadership & Management
Automotive
Engineering
Software
Recruiting & HR
Retail
Sales
Services
Science
Small Business & Entrepreneurship
Food
Environment
Economy & Finance
Data & Analytics
Investor Relations
Sports
Spiritual
News & Politics
Travel
Self Improvement
Real Estate
Entertainment & Humor
Health & Medicine
Devices & Hardware
Lifestyle
Change Language
Language
English
Español
Português
Français
Deutsche
Cancel
Save
Submit search
EN
mls25
16
Slideshow
About
Presentations
Infographics
Documents
Likes
About
Sort by
Latest
Most popular
El baile
by
mls25
Rubrica de evalucion mapa mental lenguaje 2
by
mls25
El baile
by
mls25
Presentacion del curso psdel lenguaje
by
mls25
No infographics yet
Sort by
Latest
Most popular
Proyecto, prácticas sociales
by
mls25
El cajon del sastre
by
mls25
Como leer en voz alta
by
mls25
Tipos de evaluacion
by
mls25
Preguntas proyecto
by
mls25
Raúl ávila.doc-heidi-imelda
by
mls25
Diagnostico
by
mls25
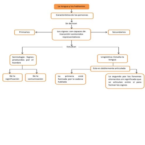
Mapa conceptual
by
mls25
Reseña lenguaje y cultura
by
mls25
Reseña las funciones del lenguaje
by
mls25
Funciones del lenguaje
by
mls25
Ficha de análisis
by
mls25
No likes yet
No details yet