josserafael

Sort by
Análisis encuesta tic
Análisis encuesta tic
Análisis encuesta tic
LA ENTREVISTA
Audiovisual presentacion andalucia
Como realizar una entrevista
Como realizar una entrevista
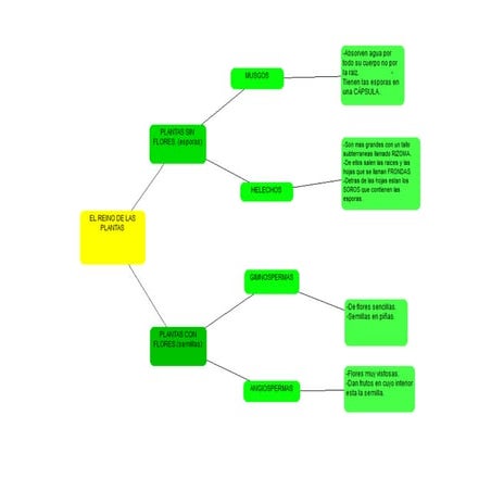
Clasificación del reino de las plantas
Esquema clasificacion plantas
Como escribir una carta personal
Niveles de organizacion pluricelular
Los cinco reinos de seres vivos 5º de Primaria