Download free for 30 days
Sign in
Upload
Language (EN)
Support
Business
Mobile
Social Media
Marketing
Technology
Art & Photos
Career
Design
Education
Presentations & Public Speaking
Government & Nonprofit
Healthcare
Internet
Law
Leadership & Management
Automotive
Engineering
Software
Recruiting & HR
Retail
Sales
Services
Science
Small Business & Entrepreneurship
Food
Environment
Economy & Finance
Data & Analytics
Investor Relations
Sports
Spiritual
News & Politics
Travel
Self Improvement
Real Estate
Entertainment & Humor
Health & Medicine
Devices & Hardware
Lifestyle
Change Language
Language
English
Español
Português
Français
Deutsche
Cancel
Save
Submit search
EN
dperkins
7
Slideshow
About
Presentations
Infographics
Documents
Likes
About
Sort by
Latest
Most popular
Group A/It's Easy Being Green
by
dperkins
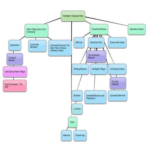
C Concept Map
by
dperkins
D Concept Map
by
dperkins
B Concept Map
by
dperkins
A Concept Map
by
dperkins
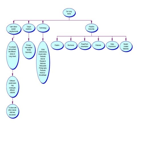
Our Long Island D Team
by
dperkins
Group B/Community Presentation
by
dperkins
No infographics yet
No documents yet
No likes yet
No details yet