Embed presentation
Downloaded 28 times






















































































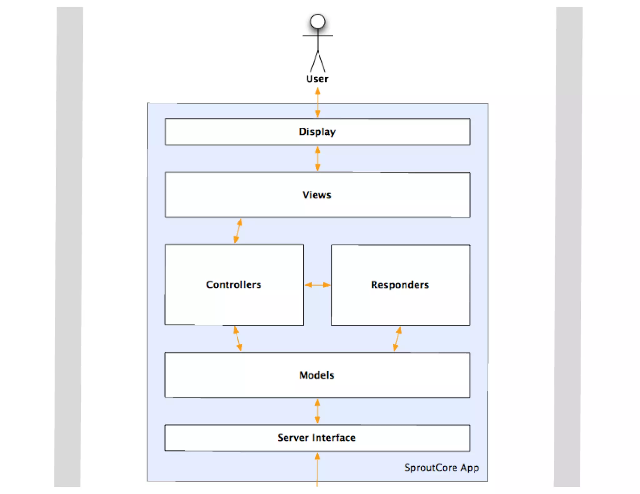
Le tecnologie web possiedono innumerevoli vantaggi che le configurano come partner preferenziale per lo sviluppo di applicazioni mobile. In questʼottica è vitale la presenza di un framework che sappia rendere agevole la stesura dellʼapplicazione valorizzandone le peculiarità tecnologiche come ad esempio la compatibilità fra devices. Questa presentazione ha il compito di illustrare lo stato dellʼarte in merito a framework web per lo sviluppo mobile e di introdurre le principali aree di efficenza di tale strumento.




















































































