Successfully reported this slideshow.
We use your LinkedIn profile and activity data to personalize ads and to show you more relevant ads. You can change your ad preferences anytime.

Mesos and containers

3,480 views

Published on

Presented at MesosCon EU 2015.

Linux containers, popularized by Docker, have been a game-changer in data center computing in recent years. Mesos has supported container isolation since its early days and has been supporting Docker since 0.20. This talk gives an overview of the evolution of Mesos containerization and an introduction to an upcoming Mesos feature that provisions container (filesystem) images such as Appc and Docker and does filesystem isolation all natively through one unified containerizer without requiring any additional container image runtime. Lastly, it includes a case study for introducing container images to large running clusters both in terms of the number of hosts and the size of their host images and what we have learned along the way.

Published in: Technology
  • Sex in your area is here: ♥♥♥ http://bit.ly/39mQKz3 ♥♥♥
       Reply 
    Are you sure you want to  Yes  No
    Your message goes here
  • Follow the link, new dating source: ❤❤❤ http://bit.ly/39mQKz3 ❤❤❤
       Reply 
    Are you sure you want to  Yes  No
    Your message goes here

Mesos and containers

  1. 1. MESOS & CONTAINERS Overview of Mesos containerization and upcoming filesystem isolation support (a.k.a the docker like thing) Yan Xu !xujyan
  2. 2. WHAT IS A CONTAINER • Loosely defined: a lightweight “VM” / OS-level virtualization / “chroot on steroids”. • To Mesos: a per-task/executor isolated execution environment.
  3. 3. DIMENSIONS OF CONTAINERIZATION • Performance isolation: resource quota limiting. e.g. mem isolation. • Isolated visibility from inside the container: stack separation, jailing. e.g., filesystem isolation. • Visibility from the host: inspection, metrics.
  4. 4. CONTAINERIZATION:A CORE PREMISE OF MESOS RESOURCE MANAGEMENT Can’t allocate resources without enforcement! Credit: http://cdn.diginomica.com/wp-content/uploads/2014/07/Fotolia-Oleksiy-Mark-50048132_Sub_M.jpg
  5. 5. A BRIEF HISTORY OF MESOS CONTAINERIZATION • LXC (2010) • Cgroups (2012) • Linux namespaces (2013) • Docker* (2014)
  6. 6. THETALE OFTWO CONTAINERIZERS • MesosContainerizer (default) • DockerContainerizer • Dynamically chosen based on ContainerInfo if both are specified via --containerizers. Mesos Containerizer Docker Containerizer Agent Docker Isolators Isolators Isolators Custom executor Docker executor
  7. 7. CURRENT MESOS CONTAINERIZER LINEUP • Performance isolation • cpu, mem, disk quota, network egress bandwidth • Isolated visibility from inside • pid, network (port mapping) • Visibility from the host • perf_event, other cgroup stats and network stats, etc.
  8. 8. DOCKER IS GREAT, BUT... • Requires Docker installation and maintenance. • Tasks die with Docker daemon (upgrade, etc.) • Limited performance isolation done by Mesos. • Cannot compose with Mesos isolators (disk quota, port mapping). • Complexity in managing task lifecycle. • Hard to take advantage of other Mesos features: disk quota enforcement with persistent volumes; IP per container, etc.
  9. 9. A UNIVERSAL MESOS CONTAINERIZER • An all-encompassing containerizer for performance isolation, visibility isolation and metering. • Compossible: each isolation is implemented as an Isolator and configured independently. • Container resources are mutable during container lifecycle. • Tightly integrated with Mesos task/executor.
  10. 10. MESOS CONTAINERIZER • “The Docker thing”: filesystem isolation. • Extensible: new isolators such as are added and configured independently. • Filesystem isolator also handles cases without a new rootfs. CPU Isolator Mem Isolator DiskQuota Isolator Network Isolator PID Isolator PerfEvent Isolator Containerizer Filesystem Isolator … Isolator
  11. 11. CONTAINERIZER • Recovery: agent crash tolerance. • Update: grow and shrink container as needed. • Usage: container statistics. • Wait: tied to executor lifecycle. recover() launch() update() usage() wait() destroy() Containerizer
  12. 12. ISOLATOR • Prepare: set up container isolation feature. e.g., create cgroups. • Isolate: isolate the process. e.g., write control files. • Watch: enforce isolation, report violation. recover() prepare() isolate() watch() update() usage() cleanup() Isolator
  13. 13. FILESYSTEM PROVISIONING AND ISOLATION
  14. 14. CONTAINER SPECS What’s in it • Filesystem contents: rootfs(es) • Manifest / static configuration: • Version, dependencies, etc. • Mounts points • App: env, cmd, args, etc.
  15. 15. CONTAINER SPECS How to run it • Runtime configuration • hooks • mounts (volumes) • Resources: cpus, mem, disk, etc.
  16. 16. FILESYSTEM ISOLATION • With a new rootfs. • Decoupling from the host filesystem allow better application portability and infrastructure flexibility. • Without a new rootfs. • Volumes isolated inside the container mount namespace. • Mesos allows volume sources to be container images so the framework executor is not jailed but it can isolate its end-user logic inside a container rootfs. • Other aspects of isolation • Mounting <work_dir>/tmp as /tmp.
  17. 17. FILESYSTEM PROVISIONING • A universal provisioner for multiple images types. • Vendor specific store which does discover, fetching and processing. • Provision rootfs (e.g., via bind mount). Copy Backend Backend Bind Backend Overlay Backend Store Appc Store Docker Store OCF Store Provisioner Filesystem Isolator
  18. 18. SAMPLE CONTAINER INFO { "type" : "MESOS", "mesos" : { "image" : { "type" : "APPC", "appc" : { "name" : "acme.biz/appc/ubuntu1510", "labels" : { "labels": [{"key" : "version", "value" : "0.0.1"}] } } } }, "volumes": [ {"container_path" : "/tmp", "host_path" : "tmp", "mode" : "RW"}, {"container_path" : "/root", "host_path" : "/root", "mode" : "RW"}, {"container_path" : "/etc", "host_path" : "/etc", "mode" : "RO"}, {"container_path" : "/var/run", "host_path" : "/var/run", "mode" : "RW"}, {"container_path" : "/var/tmp", "host_path" : "/var/tmp", "mode" : "RW"} ] }
  19. 19. work_dir slaves provisioner … container_id containers/ container_id backends/ backend rootfses/ rootfs_id store docker appc images/ image_id manifest rootfs
  20. 20. registry acme.biz appc mysql57-0.0.1-linux-amd64.aci ubuntu1510-0.0.1-linux-amd64.aci store docker appc images/ image_id manifest rootfs fetch, decrypt, decompress, untar, etc.
  21. 21. work_dir slaves provisioner … container_id containers/ container_id backends/ backend rootfses/ rootfs_id store docker appc images/ image_id manifest rootfs /mnt/mesos/sandbox /
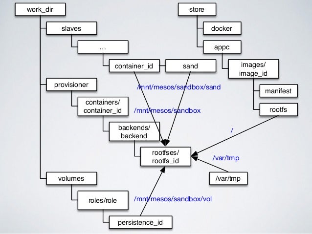
  22. 22. /var/tmp work_dir slaves provisioner … container_id containers/ container_id backends/ backend rootfses/ rootfs_id store docker appc images/ image_id manifest rootfs/mnt/mesos/sandbox / volumes roles/role persistence_id /mnt/mesos/sandbox/vol /var/tmp sand /mnt/mesos/sandbox/sand
  23. 23. CONTAINERIZE A LARGE FLEET 23 Credit: http://www.seanews.com.tr/news/127373/forwarders-freight/
  24. 24. CONTAINERIZEYOUR EXISTING CLUSTERS • Tight coupling with the host accumulated over time. • Start with a default container image identical to the host environment: fat images. • Decouple tasks from the host environment: shrink the images; make tasks self-sufficient. • Update the host environment independently from the containers. • Separate environment into (a limited number of) image layers.
  25. 25. DECOUPLING DEPENDENCIES • Software binary dependencies • Ideally containers are self-sufficient. • Configuration dependencies • Ideally configuration are pulled from a service and not the host, but may have to bind mount from the host as a compromise. • How to push realtime configuration change down to each container without mounting in host config? • How many layers should there be? • Ideally as few as possible and different logical layers managed by teams who own them.
  26. 26. PITFALLS DURING MIGRATION • Applications rely on host environment (other than aforementioned binaries and configs), e.g., working directory path. • Host services rely on information from “the contained application’s view”, e.g., /proc/<pid>/cwd, etc. • Software binaries in the container don’t match configuration from the host.
  27. 27. IMAGE IDENTIFICATION & VERIFICATION • The curse of the ‘latest’ tag/version: is ‘latest’ latest? • You don’t know if the image has changed until you’ve pulled it down (ETag helps). • Use image ID for preciseness and immutability. • Scenario: Emergency release of base image after fixing a zero-day vulnerability.
  28. 28. IMAGE PROVISIONING SCALABILITY • Upgrade default image for O(10000) hosts. • Images of GBs in size. • Network bandwidth. • What to do about tasks when the default image is still being fetched?
  29. 29. WHERETO GO FROM HERE • Persistent container filesystems. • What are the high-level abstractions for managing and utilizing containers? Pods? • Support OCF standard. • Make sure containerization work with Mesos features: oversubscription, IP per container, etc.
  30. 30. EPHEMERALVS. PERSISTENT CONTAINERS • Copy-on-write filesystem: overlays • Ephemeral read-only container filesystem: no top-layer; read-only rootfs with sandbox mounted in. • Ephemeral writable container filesystem: top layer from sandbox. • Persistent writable container filesystem: top layer from persistent volumes.
  31. 31. CONCLUSION • Mesos is by far and away the most proven scalable and production-ready way to manage your containers. • Filesystem isolation is only one element of it and there is cost and benefits with it. • Not everything needs to run inside a new rootfs and you can still reap the benefits of other types of containerization even if you don’t.
  32. 32. CONCLUSION • Still, migrating towards separate container filesystems is a good strategy for many organizations. • Filesystem provisioning and isolation is WIP, will be released in the next couple of months. • Mesos is not a container scheduler; it provides high- level cluster APIs and abstracts resources from hosts. Containerization serves this goal.
  33. 33. ACKNOWLEDGEMENTS Contributors of the native filesystem isolation feature: Lily Chen,Tim Chen, Ian Downes, JojyVarghese, Mei Wan,Yan Xu, JieYu, Chi Zhang. 33
  34. 34. QUESTIONS? 34

×