Successfully reported this slideshow.
We use your LinkedIn profile and activity data to personalize ads and to show you more relevant ads. You can change your ad preferences anytime.

Visualisasi orbital atom hidrogen (skripsi lengkap wahab abdullah)

1,272 views

Published on

Atom hidrogen merupakan atom yang paling sederhana. Hasil pemecahan persamaan Schrodinger untuk elektron atom hidrogen menghasilkan fungsi gelombang (orbital) yang bergantung pada jarak dari inti dan angular. Fungsi tersebut mengandung polinomial Legendre dan polinomial Laguerre. Dalam bahasa pemrograman Matlab tersedia fungsi khusus dari polinomial tersebut sehingga dapat digunakan untuk visualisasi orbital atom hidrogen. Hasil visualisasi menunjukkan bahwa ketergantungan orbital pada jarak dari inti ditentukan oleh bilangan kuantum utama n dan bilangan kuantum orbital l. Ketergantungan pada angular ditentukan oleh bilangan kuantum orbital l dan bilangan kuantum magnetik m. Untuk keadaan eksitasi pertama, bila ada gangguan medan listrik luar maka terjadi degenerasi nilai eigen energi yang dikenal dengan efek Stark orde pertama yang menyebabkan terjadinya polarisasi pada orbital.

Published in: Science
  • Be the first to comment

Visualisasi orbital atom hidrogen (skripsi lengkap wahab abdullah)

  1. 1. i VISUALISASI ORBITAL ATOM HIDROGEN TANPA GANGGUAN DAN DENGAN GANGGUAN MEDAN LISTRIK (EFEK STARK ATOM HIDROGEN UNTUK KEADAAN EKSITASI PERTAMA) MENGGUNAKAN BAHASA PEMROGRAMAN MATLAB SKRIPSI WAHAB ABDULLAH NIM 013224021 PROGRAM STUDI FISIKA FAKULTAS MATEMATIKA dan ILMU PENGETAHUAN ALAM UNIVERSITAS NEGERI SURABAYA 2006
  2. 2. ii VISUALISASI ORBITAL ATOM HIDROGEN TANPA GANGGUAN DAN DENGAN GANGGUAN MEDAN LISTRIK (EFEK STARK ATOM HIDROGEN UNTUK KEADAAN EKSITASI PERTAMA) MENGGUNAKAN BAHASA PEMROGRAMAN MATLAB SKRIPSI Telah diuji pada tanggal : 20 juni 2006 PENGUJI TANDA TANGAN 1. Drs. Hainur Rasyid A, M.Si ………………… NIP: 131 460 080 2. Drs. Madlazim, M.Si ………………… NIP: 132 002 340 3. Drs. Supardiyono, M.Si ………………… NIP: 132 002 340 Mengetahui Dekan FMIPA Universitas Negeri Surabaya Dr. Budi Jatmiko, M.Pd NIP: 131 406 183
  3. 3. iii VISUALISASI ORBITAL ATOM HIDROGEN TANPA GANGGUAN DAN DENGAN GANGGUAN MEDAN LISTRIK (EFEK STARK ATOM HIDROGEN UNTUK KEADAAN EKSITASI PERTAMA) MENGGUNAKAN BAHASA PEMROGRAMAN MATLAB Telah layak untuk diuji / diseminarkan sebagai persyaratan mendapat Gelar Sarjana WAHAB ABDULLAH 013224021 PEMBIMBING TANDA TANGAN Drs. Supardiyono, M.Si …………………….. NIP: 132 002 340
  4. 4. HALAMAN PERSEMBAHAN Untuk Ayah dan ibu (yang tidak perlu membaca skripsi ini) Adik-adikku (yang mungkin nanti perlu membacanya) Teman-teman fisika UNESA (yang perlu membacanya)
  5. 5. iv VISUALISASI ORBITAL ATOM HIDROGEN TANPA GANGGUAN DAN DENGAN GANGGUAN MEDAN LISTRIK (EFEK STARK ATOM HIDROGEN UNTUK KEADAAN EKSITASI PERTAMA) MENGGUNAKAN BAHASA PEMROGRAMAN MATLAB Wahab Abdullah ABSTRAK Atom hidrogen merupakan atom yang paling sederhana. Hasil pemecahan persamaan Schrodinger untuk elektron atom hidrogen menghasilkan fungsi gelombang (orbital) yang bergantung pada jarak dari inti dan angular. Fungsi tersebut mengandung polinomial Legendre dan polinomial Laguerre. Dalam bahasa pemrograman Matlab tersedia fungsi khusus dari polinomial tersebut sehingga dapat digunakan untuk visualisasi orbital atom hidrogen. Hasil visualisasi menunjukkan bahwa ketergantungan orbital pada jarak dari inti ditentukan oleh bilangan kuantum utama n dan bilangan kuantum orbital l. Ketergantungan pada angular ditentukan oleh bilangan kuantum orbital l dan bilangan kuantum magnetik m. Untuk keadaan eksitasi pertama, bila ada gangguan medan listrik luar maka terjadi degenerasi nilai eigen energi yang dikenal dengan efek Stark orde pertama yang menyebabkan terjadinya polarisasi pada orbital. Kata kunci: atom hidrogen, orbital, efek Stark, degenerasi.
  6. 6. v KATA PENGANTAR Segala puji bagi Dzat yang mengetahui posisi dan momentum elektron secara tepat dan serentak, yang tidak terpengaruh oleh prinsip ketidakpastian Heisenberg. Sholawat dan salam bagi Rasul-Nya (Muhammad SAW) yang diutus untuk seluruh manusia, jin dan malaikat. Skripsi ini ditulis untuk memenuhi sebagian syarat memperoleh gelar sarjana sains bidang studi Fisika Fakultas Matematika dan Ilmu Pengetahuan Alam Universitas Negeri Surabaya. Skripsi ini membahas sebagian dari sifat-sifat orbital atom hidrogen dan visualisasinya menggunakan bahasa pemrograman MATLAB. Ucapan terima kasih sebesar-besarnya penulis tujukan kepada: 1. Orang tua dan saudara penulis atas segala dukungannya. 2. Drs. Supardiyono, M.Si selaku dosen pembimbing skripsi yang telah membimbing penulis sehingga dapat menyelesaikan skripsi ini. 3. Drs. Hainur Rasyid Achmadi, M.S (selaku ketua jurusan Fisika) dan Drs. Madlazim, M.Si selaku dosen penguji skripsi. 4. Dr. Budi Jatmiko, M.Pd selaku dekan FIMPA Universitas Negeri Surabaya. 5. Bapak dan ibu dosen yang telah mentransfer pengetahuannya kepada penulis.
  7. 7. vi 6. Pengasuh dan keluarga besar PP. Al-Idris Surabaya (KH. Mashari, Gus Shohib wa akhuhu, Mas Rois, Mas Arief wa siwahum min ath-thullab) yang menyirami rohaniku. 7. Teman-teman jurusan fisika angkatan 2001 (Anyim, Eni, Ria, Tria, Feve, Putri, Echi, Uut, Ummy, Widya, Mamiek, Nana, Fida, Anang, Seagate, Ropeq, Jenny, Imam, Onie, Sitorus, Hendro, Supri dan teman-teman yang pindah ke hati (jurusan) yang lain) atas segala obrolannya, ide-idenya dan bantuannya. Semoga skripsi ini dapat bermanfaat bagi penulis, pembaca dan semua pihak pada umumnya. Surabaya, Juni 2006 Penulis
  8. 8. vii DAFTAR GAMBAR Nomor Gambar Judul Gambar Halaman 2.1 Pola dari pemisahan Stark dari atom hidrogen pada eksitasi pertama n = 2. Empat garis tebal degenerasi terpisah sebagian oleh efek Stark. 13 3.1 Flowchart untuk program menampilkan grafik fungsi radial dan probabilitasnya. 15 3.2 Flowchart untuk program harmonik bola. 16 3.3 Flowchart untuk program harmonik bola (lanjutan). 17 3.4 Flowchart untuk program ketergantungan harmonik bola pada angular. 18 3.5 Flowchart untuk program orbital. 19 3.6 Flowchart untuk program efek Stark. 20 3.7 Beberapa sketsa distribusi |Ylm|2 di bidang z-x dalam diagram polar . 22 3.8 Representasi polar untuk nilai-nilai absolut dari fungsi gelombang angular untuk orbital p dan s. 23 3.9 Fungsi gelombang radial dan distribusi probailitas atom hydrogen. 23 3.10 Orbital pz dan px dalam 2D. 24 3.11 Efek Stark orbital atom H eksitasi pertama serta probabilitas radialnya. 24 4.1 Tampilan menu program AtomHidrogen. 27 4.2 Tampilan menu program HarmonikBola. 27 4.3 Tampilan menu program FungsiAngular. 28 4.4 Tampilan menu program FungsiRadial. 29 4.5 Tampilan menu program orbital. 30 4.6 Tampilan menu program EfekStark. 30 4.7 Plot fungsi radial untuk N = 1, L = 0. 32 4.8 Plot fungsi radial untuk N = 2, L = 0. 33 4.9 Plot fungsi radial untuk N = 3, L = 0. 33 4.10 Fungsi gelombang radial atom hidrogen Rnl (r) untuk n =1, 2 dan 3 dan l = 0 dan 1. 34 4.11 Plot kerapatan probabilitas radial untuk N =1, L=0. 35 4.12 Plot kerapatan probabilitas radial untuk N=2, L=0. 35 4.13 Plot kerapatan probabilitas radial untuk N=3, L=0. 36 4.14 Fungsi distribusi electron 4r2 [Rnl(r)]2 untuk atom hidrogen 37 4.15 Plot kuadrat amplitudoY(0, 0) dalam diagram polar. 38 4.16 Plot kuadrat amplitudoY(1, 1) dalam diagram polar. 38
  9. 9. viii 4.17 Gambar pembanding untuk kuadrat amplitudoY(1, 1). 39 4.18 Plot kuadrat amplitudoY(2, 2) dalam diagram polar. 39 4.19 Plot kuadrat amplitudoY(3, 3) dalam diagram polar. 40 4.20 Plot kuadrat amplitudoY(3, 0) dalam diagram polar. 41 4.21 Plot kuadrat amplitudoY(3, 1) dalam diagram polar. 41 4.22 Gambar pembanding untuk kuadrat amplitudoY(3, 1). 42 4.23 Plot kuadrat amplitudoY(3, 2) dalam diagram polar. 42 4.24 Gambar pembanding untuk kuadrat amplitudoY(3, 2). 42 4.25 Plot kuadrat amplitudoY(3, 3) dalam diagram polar. 43 4.26 Ketergantungan Y(0, 0) pada angular ( dan ) untuk orbital s. 44 4.27 Gambar pembanding untuk orbital s. 44 4.28 Ketergantungan Y(1, 0) pada angular ( dan ). 44 4.29 Gambar pembanding untuk Orbital pz. 45 4.30 Orbital p (px). 47 4.31 Orbital 2d, terlihat seperti penggabungan dua orbital p. 48 4.32 Orbital atom hidrogen untuk N=1, L=0 dan M=0. 49 4.33 Orbital atom hidrogen untuk N=2, L=0 dan M=0. Terlihat bahwa jarak dari inti lebih lebar dari gambar 4.25. 49 4.34 Orbital atom hidrogen untuk N=1, L=1 dan M=1. 50 4.35 Gambar pembanding untuk orbital N = 1, L = 1 dan M= 1. 50 4.36 Akibat adanya medan listrik terjadi polarisasi orbital atom H. 51 4.37 Gambar pembanding untuk gambar 4.36. 51 4.38 Plot probabilitas radial untuk gambar 4.29. 52 4.39 Gambar pembanding untuk gambar 4.38. 52 4.40 Polarisasi orbital atom H akibat medan listrik. Energi orbital ini lebih rendah daripada orbital pada gambar 4.29. 53 4.41 Probabilitas radial untuk gambar 4.31. 53
  10. 10. ix DAFTAR LAMPIRAN Nomor Lampiran Judul Lampiran Halaman 1 Harmonik bola untuk cos() dalam (0,1) ketika  = 0 59 2 Listing program 60 3 Pemecahan persamaan Schrodinger untuk elektron dalam atom hidrogen 75
  11. 11. x DAFTAR ISI No. Halaman 1. Halaman Pengesahan …………………… ii 2. Halaman Persetujuan …………………… iii 3. Abstrak …………………… iv 4. Kata Pengantar …………………… v 5. Daftar Gambar …………………… vii 6. Daftar Lampiran …………………… ix 7. Daftar Isi : …………………… x BAB I PENDAHULUHAN …………………… 1 A. Latar Belakang Masalah …………………… 1 B. Rumusan Masalah …………………… 3 C. Tujuan Penelitian …………………… 3 D. Manfaat Penelitian …………………… 4 E. Batasan Masalah …………………… 4 BAB II KAJIAN PUSTAKA …………………… 5 A. Persamaan Scrhodinger Untuk Elektron Dalam Atom Hidrogen …………………… 5 B. Solusi Persamaan Scrhodinger Untuk Elektron Dalam Atom Hidrogen …………………… 7 C. Bilangan Kuantum …………………… 8 D. Peluang Mendapatkan Elektron …………………… 9
  12. 12. xi E. Efek Stark Dalam Atom Hidrogen …………………… 9 BAB III METODE PENELITIAN …………………… 14 A. Modifikasi Program …………………… 14 B. Pengujian Program …………………… 21 C. Penerapan Program …………………… 25 BAB IV HASIL dan PEMBAHASAN …………………… 26 A. Program Komputer dan Pembahasan …………………… 26 B. Pembahasan Secara Fisis …………………… 31 C. Keunggulan dan Keterbatasan Program …………………… 54 BAB V SIMPULAN dan SARAN …………………… 56 8. Daftar Pustaka …………………… 57 9. Lampiran Lampiran 1 …………………… 59 Lampiran 2 …………………… 60 Lampiran 3 …………………… 75
  13. 13. 1 BAB I PENDAHULUAN A. Latar Belakang Masalah Hidrogen, dengan hanya satu elektron, adalah sistem atom yang paling sederhana yang mungkin. Masalah dari struktur atom hidrogen adalah masalah yang paling penting dari struktur atom dan molekul, tidak hanya karena perlakuan teoritik dari atom ini lebih sederhana daripada atom-atom dan molekul-molekul yang lain, tetapi juga sebagai dasar bagi diskusi untuk banyak sistem atomik yang lebih kompleks (Pauling, 1935: 112). Sehingga masalah atom hidrogen umumnya menjadi materi wajib dalam buku teks maupun perkuliahan fisika modern dan fisika kuantum. Walaupun fungsi gelombang untuk elektron atom hidrogen hasil pemecahan persamaan Schrodinger tidak mempunyai tafsiran fisis, tetapi kuadrat besaran mutlaknya yang dicari pada suatu tempat tertentu berbanding lurus dengan peluang (probabilitas) untuk mendapatkan elektron di tempat tersebut. Fungsi gelombang tersebut ada yang bergantung pada pada jarak dari inti yang disebut fungsi gelombang radial dan ada yang bergantung pada sudut angular yang disebut fungsi harmonik bola. Solusi lengkapnya adalah perkalian dari fungsi-fungsi tersebut. Tetapi bila fungsi besaran kuadrat dari fungsi-fungsi tersebut kita plot maka akan diperoleh hasil berupa visualisasi orbital atom dari atom hidrogen. Fungsi gelombang elektron atom hidrogen tersebut dikenal sebagai orbital. 1
  14. 14. 2 Adanya medan listrik luar mengakibatkan adanya pergeseran (degenerasi) energi pada atom hidrogen (efek Stark) sehingga fungsi gelombang ikut berubah. Pada keadaan dasar tidak terjadi degenerasi, tetapi pada keadaan eksitasi pertama terjadi degenerasi yang dikenal sebagai efek Stark orde pertama (linier di dalam medan listrik ). Pada penelitian ini yang divisualisasikan hanya efek Stark pada atom hidrogen pada keadaan eksitasi pertama. Salah satu kesulitan dalam visualisasi orbital atom hidrogen adalah fungsinya mengandung polinom Legendre dan polinom Laguerre. Kesulitan ini dapat diatasi dengan komputasi menggunakan program Matlab yang menyediakan fungsi khusus Legendre dan Laguerre. Telah ada yang membuat program komputer untuk memvisualisasikan orbital atom hidrogen antara lain buatan Kevin Chu dengan bahasa pemrograman Matlab yang menampilkan plot 3D dari pemecahan persamaan Schrodinger yang telah diketahui untuk orbital 1s, 2s, 2p_z, 3d_z2 dan 3d_xy dan plot fungsi dan probabilitas radialnya (Chu, 2005). Program dalam matlab yang lain adalah buatan L. Kocbach yang menampilkan fungsi radial dan fungsi probabilitas radial serta plot masing-masing (Kocbach, 2005). Ada juga dalam bahasa Maple buatan Takeuchi yang mendemonstrasikan gambaran 3D dari berbagai variasi orbital atom hidrogen atau probabilitas dari densitas kemungkinan keberadaan elektron (Takeuchi, 2005). Program yang dipakai dalam penelitian ini adalah hasil modifikasi dari program dalam bahasa Matlab buatan Goran Lindblad (Department of Physics Royal Institute
  15. 15. 3 of Technology Stockholm Sweden) yang menampilkan plot fungsi dan probabilitas radial serta plot 3D beberapa orbital (Lindblad, 2005). Yang menarik dari program ini adalah control window dan menunya dan banyaknya gejala fisis yang ditampilkan. B. Rumusan Masalah Dari latar belakang di atas, maka dirumuskan masalah: 1. Bagaimana membuat program komputer yang dapat memplot orbital atom hidrogen (baik fungsi radial, probabilitas radial maupun fungsi harmonik bola dan ketergantungannya terhadap sudut angular) dan orbital atom hidrogen pada keadaan eksitasi pertama akibat efek Stark dengan bahasa pemrograman Matlab. 2. Bagaimana hasil plot program komputer tersebut di atas. C. Tujuan Penelitian 1. Membuat program komputer (hasil modifikasi program buatan Goran Lindbald) yang dapat memplot orbital atom hidrogen (baik fungsi radial, probabilitas radial maupun fungsi harmonik bola dan ketergantungannya terhadap sudut angular) dan orbital atom hidrogen pada keadaan eksitasi pertama akibat efek Stark dengan bahasa pemrograman Matlab. 2. Mengetahui hasil plot program komputer tersebut di atas.
  16. 16. 4 D. Manfaat Penelitian 1. Mengetahui plot orbital atom hidrogen (baik fungsi radial, probabilitas radial maupun fungsi harmonik bola dan ketergantungannya terhadap sudut angular) dan orbital atom hidrogen pada keadaan eksitasi pertama akibat efek Stark. 2. Menambah pengetahuan tentang atom hidrogen, karena dengan adanya visualisasi ini maka akan menambah tafsiran fisisnya. 3. Dapat digunakan untuk membuat media pembelajaran dalam perkuliahan fisika modern dan fisika kuantum. E. Batasan Masalah 1. Yang divisualisasikan adalah orbital atom hidrogen (baik fungsi radial, probabilitas radial maupun fungsi harmonik bola dan ketergantungannya terhadap sudut angular) dan orbital atom hidrogen pada keadaan eksitasi pertama akibat efek Stark dengan bahasa pemrograman Matlab. 2. Program yang dipakai adalah modifikasi dari program buatan Goran Lindblad.
  17. 17. 5 BAB II KAJIAN PUSTAKA A. Persamaan Scrhodinger Untuk Elektron Dalam Atom Hidrogen Sebuah atom hidrogen terdiri dari sebuah proton (partikel bermuatan +e) dan sebuah elektron (partikel bermuatan –e) yang 1836 kali lebih ringan dari proton. Dalam pembahasan di sini proton dianggap diam di pusat koordinat dan elektron bergerak mengelilinginya dibawah pengaruh medan atau gaya Coulumb. Pendekatan lebih baik dilakukan dengan memandang kedua partikel berotasi di sekitar pusat massa bersama yang berada (sedikit) di dekat proton, tetapi efek ini diabaikan (Purwanto, 1997:115). Persamaan Scrhodinger untuk elektron dalam tiga dimensi yang harus dipakai untuk persoalan atom hidrogen adalah (Beiser, 1992: 204)   0 2 22 2 2 2 2 2            VE m zyx e  (1) dengan me adalah massa elektron. Energi potensial V ialah energi potensial listrik dari suatu muatan –e pada jarak r dari muatan +e r e V o4 2  (2) Mengingat sistem mempunyai simetri bola, analisis menjadi lebih sederhana bila persamaan Schrodinger dinyatakan dalam koordinat bola sehingga pers. (1) menjadi (setelah mensubstitusikan pers.(2)) 5
  18. 18. 6 0 4 2 sin 1 sin sin 11 2 22 2 22 22 2 2                                        r e E m r rr r rr o e  (3) Persamaan (3) dapat dipisahkan menjadi tiga persamaan yang bebas, masing- masing hanya mengandung satu koordinat saja. Fungsi gelombang  (r,,) mengambil bentuk perkalian tiga fungsi yang berbeda          rRr ,, (4) Fungsi R(r) memerikan bagaimana fungsi gelombang elektron  berubah sepanjang vektor jari-jari dari inti, dengan  dan  konstan. Fungsi () memerikan bagaimana fungsi gelombang elektron  berubah terhadap sudut zenit  sepanjang meridian pada bola yang berpusat pada inti, dengan r dan  konstan. Fungsi () memerikan bagaimana fungsi gelombang elektron  berubah terhadap sudut azimut  sepanjang garis pada bola yang berpusat pada inti, dengan r dan  konstan (Beiser,1992: 207). Hasil pemisahan variabel dari persamaan (3) adalah: 02 2 2   m d d  (5)   0 sin 1sin sin 1 2 2                 m ll d d d d (6)   0 1 4 21 2 0 2 2 2                         R r ll E r em dr dR r dr d r e  (7) (Beiser, 1992: 209)
  19. 19. 7 B. Solusi Persamaan Scrhodinger Untuk Elektron Dalam Atom Hidrogen Solusi dari persamaan (5) adalah        2  imim m AeAe (8) dengan A adalah konstanta normalisasi yang besarnya 2/1 . Solusi dari persamaan (6) adalah       cos m llmlm PN (9) m lP ditentukan dengan rumus Rodrigues untuk polinom Legendre      l ml ml m l m l x dx d x l xP 11 !2 1 22/2    (10) (Boass, 1982:505) Nlm adalah konstanta normalisasi yang besarnya      ! ! 2 12 ml mll Nlm    (11) (Yariv, 1982:66) Fungsi yang berhubungan angular total adalah harmonik bola yaitu          mm lY 1, (12) dengan    * 1 m l mm l YY  (Gate, 1989:17). Solusi dari persamaan (7) adalah        122/     l ln l nlnl LeNrRrR (13) Nnl adalah konstanta normalisasi yang besarnya      2/1 3 3 0 !2 !12                  lnn ln na Nnl (14)
  20. 20. 8 Besar  adalah 0 2 na r  dengan 22 0 / ema e .  12 l nlL adalah polinom Laguerre terasosiasi yang dapat ditentukan dengan rumus      xL dx d xL pq q qq p 1 (15) Lp(x) ditentukan dengan rumus    xp p p x p ex dx d exL   (16) (Boass, 1982:533) Jadi solusi lengkap persamaan fungsi gelombang elektron atom hidrogen adalah       ,,, m lnlnlm YrRr  (17) Jika elektron dijelaskan oleh salah satu fungsi gelombang ini, dikatakan bahwa elektron itu menempati orbital tersebut. Jadi, elektron yang digambarkan oleh fungsi gelombang 100 disebut menempati orbital dengan n=1, l=0, dan m=0. C. Bilangan Kuantum Tiga bilangan kuantum yang timbul dari pemecahan persamaan Scrhodinger elektron atom hidrogen adalah n, l dan m. Bilangan n dinamakan bilangan kuantum utama yang besarnya n=1,2,3….dan l dinamakan bilangan kuantum orbital yang besarnya l=0,1,2,3,…,(n-1) dan m dinamakan bilangan kuantum magnetik yang besarnya m=0, 1, 2, , …,l. Bilangan n menentukan energi total elektron        22 0 2 4 1 32 n em E e n  , bilangan l menentukan besar momentum
  21. 21. 9 sudut elektron terhadap inti   1 llL , dan bilangan m menentukan arah momentum sudut mLz  . Biasanya keadaan momentum sudut orbital diberi nama dengan huruf s untuk l = 0, p untuk l = 1, d untuk l = 2, f untuk l = 3, g untuk l = 4 dan seterusnya. D. Peluang Mendapatkan Elektron Peluang mendapatkan elektron pada titik r, ,  berbanding lurus dengan 2  dengan 2222  R . Peluang untuk mendapatkan elektron atom hidrogen pada suatu tempat antara r dan r + dr dari inti ialah (Beiser, 1992: 220)   drRr dddrRr dddrrdVdrrP 22 2 0 2 0 222 222 sin sin        (18) E. Efek Stark Dalam Atom Hidrogen Sebelum membahas efek Stark, perlu diketahui dulu tentang teori gangguan (perturbation theory). Alasan adanya teori gangguan adalah bahwa pada level terendah dari (solusi) aproksimasi, dapat diketahui bagaimana pergeseran energi dan bagaimana fungsi eigen berubah akibat perubahan potensial. Nilai eigen dan set lengkapdari fungsi eigen ternormalisasi untuk Hamiltonian (tanpa gangguan) Ho   nnno EH  0  (19) (Gasiorowicz, 2003: 174)
  22. 22. 10 Adanya gangguan mengakibatkan   nnno EHH   1 (20) (Gasiorowicz, 2003: 174) Solusinya memberikan (untuk pergeseran orde pertama)   nnnn HE  1 1  (21) Jika H1 hanya tergantung pada r, maka           rrr nnn VrdE  31 (22) (Gasiorowicz, 2003: 175) Lebih jauh, persamaan pergeseran orde pertama       j i n i n j n EH   1 1 (23) dengan  merupakan koefisien. Ini merupakan masalah nilai eigen dimensi terbatas. Sebagai contoh, jika ada dua garis degenerasi, dan jika kita menggunakan notasi     ji i n j n hH  1 , persamaan tersebut terbaca     2 1 222121 1 1 212111   n n Ehh Ehh   (Gasiorowicz, 2003: 175) Aplikasi teori gangguan pada masalah yang nyata adalah efek Stark pada atom hidrogen. Efek Stark merupakan peristiwa pergeseran tingkat energi atom hidrogen sebagai akibat gangguan medan listrik yang lemah dan serba sama pada atom tersebut (Tjia, 1999:93). Hamiltonian tidak terganggu r e m H o o 42 22  p (24)
  23. 23. 11 yang fungsi eigennya  rnlm . Potensial pengganggu zeeH   r1 (25) (Gasiorowicz, 2003: 180) di mana  adalah medan listrik. Pergeseran energi dari keadaan dasar yang mana tidak terdegenerasi diberikan oleh     zrrdezeE 2 100 3 100100 1 100  (26) (Gasiorowicz, 2003: 180) Integral ini lenyap karena kuadrat dari fungsi gelombang selalu berupa fungsi genap sedang potensial pengganggu adalah fungsi ganjil. Jadi (26) menunjukkan tidak adanya pergeseran energi untuk keadaan dasar yang linier di dalam medan listrik. Sebagai contoh untuk mengilustrasikan teori gangguan degenerasi adalah efek Stark pada keadaan eksitasi pertama (n = 2). Untuk sistem yang tak terganggu ada empat keadaan n = 2 yang energinya sama yaitu 200 , 211 , 210 dan 1,1,2  . Fungsi dengan l=0 mempunyai paritas genap dan l=1 mempunyai paritas ganjil. Kita ingin memecahkan persamaan mirip pers. (23). Karena potensial pengganggu dalam z maka ini hanya berhubungan dengan nilai-m yang sama, adanya paritas membuat potensial pengganggu berhubungan dengan suku l=1 hingga l=0, yaitu 01,1,21,1,2   z (27) (Gasiorowicz, 2003: 182) kemudian matriks pada pers. (23) hanya matriks 2x2.
  24. 24. 12                       2 11 2 1 210210200210 210200200200        E zz zz e (28) Elemen-elemen diagonal adalah nol, karena paritas, dan elemen-elemen diagonal yang lain sebanding, karena mereka adalah konjugat kompleks satu sama lain, dan masing-masing boleh dipilih menjadi real. Kita punya     o oo ar o a YYYd a r a r eadrrz o 3 3/4. 2 1 3 2 2 101000 0 /32 210200                 (29) (Gasiorowicz, 2003: 182) dan kemudian pers. (28) menjadi     0 3 3 2 1 1 1                     Eae aeE o o (30) (Gasiorowicz, 2003: 183) Nilai eigen darinya adalah   oaeE 31  (31) dan keadaan eigen yang berkorespondensi ketika dinormalisasi adalah       1 1 2 1 dan       1 1 2 1 (32) (Gasiorowicz, 2003: 183) Jadi efek Stark linier untuk n = 2 menghasilkan pemisahan (splitting) dari level- level degenerasi seperti pada gambar 2.1.
  25. 25. 13 m = 0 m = +1 m = 0  210200 2 1    210200 2 1   1,1,2  4 degenerasi keadaan n = 2 Gambar 2.1. Pola dari pemisahan Stark dari atom hidrogen pada eksitasi pertama n = 2. Empat garis tebal degenerasi terpisah sebagian oleh efek Stark. Keadaan m = + 1 tetap degenerasi dan tanpa pergeseran dalam efek Stark (Gasiorowicz, 2003: 183).
  26. 26. 14 BAB III METODE PENELITIAN Secara garis besar metode penelitian ini ada tiga tahap, yaitu modifikasi program komputer buatan Goran Lindblad, pengujian program tersebut dan penerapan program. A. Modifikasi Program Modifikasi-modifikasi program antara lain sebagai berikut: 1. Tampilan menu yang berbahasa Indonesia untuk memudahkan pengguna. 2. Keterangan – keterangan pada m-file berbahasa Indonesia untuk memudahkan pengembangan lebih lanjut dan penerapan pada program yang lain (karena tampilan menunya yang menarik). 3. Untuk program fungsi radial dan distribusi probabilitasnya, masukannya bilangan kuantum utama N dan orbital M, tidak lagi N saja. 4. Untuk program plot 3D atau ketergantungan harmonik bola pada angular, masukannya tidak lagi L, tetapi L dan M (bilangan kuantum magnetik). 5. Membuat program untuk efek Stark pada atom hidrogen pada keadaan eksitasi pertama (program ini tidak ada pada program buatan Goran Lindblad). Untuk polt orbitalnya, dibuat berdasarkan program buatan Goran Lindblad sedangkan plot probabilitas radialnya berdasarkan program buatan Kevin Chu. 14
  27. 27. 15 mulai Masukkan nilai N, L y=radial1(N, L, x') plot(x,y) selesai y=(x'.*ones).*y plot(y) plot(x,y.^2) Gambar 3.1. Flowchart untuk program menampilkan grafik fungsi radial dan probabilitasnya. Berikut adalah flowchart beberapa program hasil penelitian ini.
  28. 28. 16 mulai Masukkan nilai L x=linspace(0,1) y1=ylm(L,x) plot(x, y1) for n=1:L+1 l1=plot(x, y1(n,:)); axis(x,y); set(l1,’LineWidth’,2) plot(x, y1) 1 Gambar 3.2. Flowchart untuk program harmonik bola.
  29. 29. 17 X=linspace(0,2*pi,200) y1=ylm(L,cos(X)) for n=1:L+1 selesai y2=y1(L+n,:).^2; yy=y2.*cos(X); xx=y2.*sin(X); plot(xx,yy) Gambar 3.3. Flowchart untuk program harmonik bola (lanjutan). 1
  30. 30. 18 mulai Masukkan nilai L, M theta=pi*linspace(0,1,60); phi=2*pi*linspace(0,1,90); sph=ylm(L,cos(theta)); sph=sph(L+M+1,:); dd=abs(sph' * cos(M*phi)); norm=max(max(dd)); dd=dd/norm; X=dd.*(sin(theta)'*cos(phi)); Y=dd.*(sin(theta)'*sin(phi)); Z=dd.*(cos(theta)'*ones(size(phi))); selesai mesh(X,Y,Z) Gambar 3.4. Flowchart untuk program ketergantungan harmonik bola pada angular.
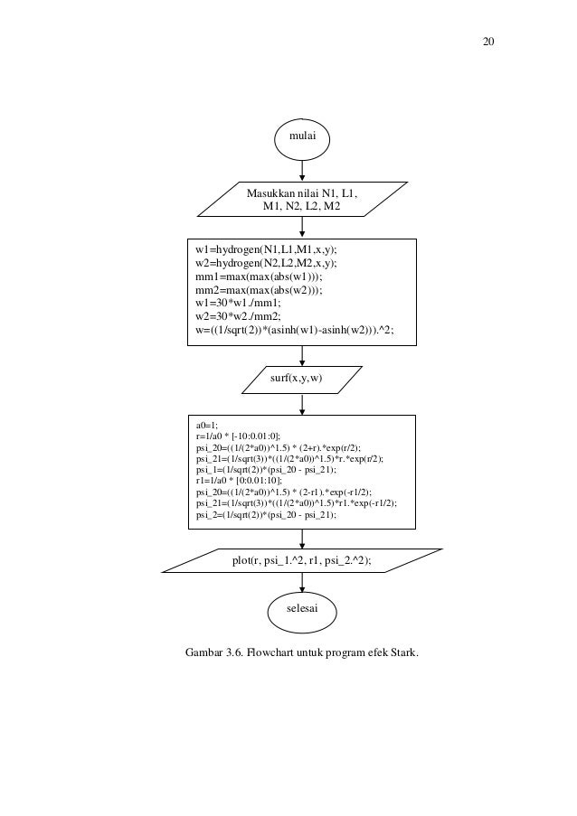
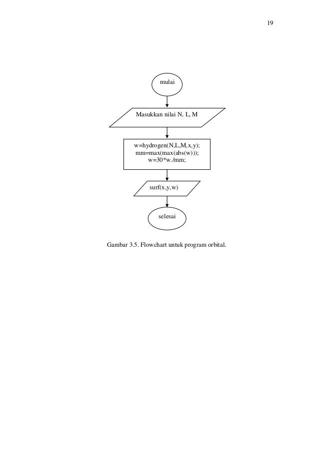
  31. 31. 19 mulai Masukkan nilai N, L, M w=hydrogen(N,L,M,x,y); mm=max(max(abs(w))); w=30*w./mm; selesai surf(x,y,w) Gambar 3.5. Flowchart untuk program orbital.
  32. 32. 20 mulai Masukkan nilai N1, L1, M1, N2, L2, M2 w1=hydrogen(N1,L1,M1,x,y); w2=hydrogen(N2,L2,M2,x,y); mm1=max(max(abs(w1))); mm2=max(max(abs(w2))); w1=30*w1./mm1; w2=30*w2./mm2; w=((1/sqrt(2))*(asinh(w1)-asinh(w2))).^2; selesai surf(x,y,w) Gambar 3.6. Flowchart untuk program efek Stark. a0=1; r=1/a0 * [-10:0.01:0]; psi_20=((1/(2*a0))^1.5) * (2+r).*exp(r/2); psi_21=(1/sqrt(3))*((1/(2*a0))^1.5)*r.*exp(r/2); psi_1=(1/sqrt(2))*(psi_20 - psi_21); r1=1/a0 * [0:0.01:10]; psi_20=((1/(2*a0))^1.5) * (2-r1).*exp(-r1/2); psi_21=(1/sqrt(3))*((1/(2*a0))^1.5)*r1.*exp(-r1/2); psi_2=(1/sqrt(2))*(psi_20 - psi_21); plot(r, psi_1.^2, r1, psi_2.^2);
  33. 33. 21 B. Pengujian Program Untuk mengetahui benar atau tidaknya program yang dihasilkan dalam penelitian ini perlu diadakan pengujian. Pengujian untuk program hasil modifikasi dilakukan dengan membandingkan gambar hasil program dengan gambar hasil program aslinya, selain itu juga dibandingkan dengan gambar-gambar yang relevan yang ada pada buku-buku teks. Di dalam buku teks hanya ada beberapa gambar plot orbital untuk state-state tertentu, sehingga gambar hasil program yang diuji juga untuk gambar-gambar tertentu. Meskipun demikian, bila terjadi kecocokan antara gambar hasil program dan gambar pada buku teks maka dianggap program ini benar dan bisa diterapkan. Pengujian program HarmonikBola.m dilakukan dengan membandingkan keluarannya dengan gambar 3.7. Gambar 3.7 ini dibandingkan dengan gambar 4.16 hingga gambar 4.25, setelah dibandingkan terlihat adanya kecocokan sehingga program HarmonikBola.m dapat dipakai. Beberapa hasil program FungsiAngular.m (orbital 3D) yaitu gambar 4.26, 4.28 dan 4.30 dibandingkan dengan gambar 3.8, terlihat juga adanya kecocokan sehingga program FungsiAngular.m juga dapat dipakai. Hasil program FungsiRadial.m dibandingkan dengan gambar 3.9. Gambar 3.9 ini dibandingkan dengan gambar 4.7 hingga gambar 4.13. Didapatkan kecocokan dari hasil perbandingan tersebut, sehingga program FungsiAngular.m dapat diterapkan. Gambar 3.10 merupakan gambar pembanding hasil program orbital.m (orbital 2D) yaitu gambar 4.25, 4.27 dan 4.28. Hasil perbandingan tersebut memperlihatkan kecocokan sehingga program orbital.m dapat dipakai. Untuk program tentang efek Stark, hasil
  34. 34. 22 Gambar 3.7. Beberapa sketsa distribusi |Ylm|2 di bidang z-x dalam diagram polar (Gasiorowicz, 2003: 141). keluarannya dibandingkan dengan gambar 3.11 yang berasal dari pustaka internet. Ternyata ada kecocokan antara progam efek Stark dengan gambar 3.11 (seperti yang terlihat pada gambar 4.36 hingga gambar 4.41). Secara umum hasil pengujian memperlihatkan kecocokan sehingga program hasil penelitian ini benar dan dapat diterapkan. Di dalam bab IV sebagian dari gambar-gambar berikut ditampilkan untuk mempermudah dalam melakukan pembandingan.
  35. 35. 23 Gambar 3.8. Representasi polar untuk nilai-nilai absolut dari fungsi gelombang angular untuk orbital p dan s (Pauling, 1935:150). Gambar 3.9. Fungsi gelombang radial dan distribusi probailitas atom hidrogen (Pauling, 1935: 142-143).
  36. 36. 24 Gambar 3.11. Efek Stark orbital atom H eksitasi pertama serta probabilitas radialnya (www.physics.csbsju.edu/QM/H.10.html, 2006). Gambar 3.10. Orbital pz dan px dalam 2D (Tung, Khoe Yao, 2003: 292-301).
  37. 37. 25 C. Penerapan Program Setelah melakukan modifikasi dan pengujian program, maka dilakukan penerapan program untuk mendapatkan gambar-gambar hasil program kemudian dijelaskan arti fisisnya seperti yang ada pada bab IV.
  38. 38. 26 26 BAB IV HASIL DAN PEMBAHASAN Secara garis besar hasil penelitian ini ada dua macam, yaitu program komputer dalam bahasa MATLAB dan hasil terapan program komputer tersebut. Pembahasan juga ada dua macam, yaitu pembahasan program komputer dan pembahasan hasil terapan program secara fisis. Dibahas juga keunggulan dan keterbatasan program hasil penelitian. A. Program Komputer dan Pembahasan Pada penelitian ini dihasilkan 19 file-file program yang dapat dilihat pada lampiran 2. File-file tersebut merupakan modifikasi dari file-file buatan Goran Lindblad dan satu file tambahan untuk menampilkan orbital atom hidrogen pada eksitasi pertama di dalam medan listrik (efek Stark). Berikut akan dibahas beberapa file. 1. File AtomHidrogen.m File ini adalah menu untuk program-program beberapa eigenstate (keadaan eigen) atom hidrogen. Dengan file ini kita dapat memanggil file-file: HarmonilBola.m (tombol “Harmonik Bola”), FungsiAngular.m (tombol “Orbital Atom 3D”), FungsiRadial.m (tombol “Fungsi Gelombang Radial”), orbital.m (tombol “Orbital Atom 2D”) dan file EfekStark.m (tombol “EfekStark”). File AtomHidrogen.m ini juga dilengkapi dengan tombol ”BERHENTI” untuk keluar dari program.
  39. 39. 27 Gambar 4.1. Tampilan menu program AtomHidrogen.m. Gambar 4.2. Tampilan menu program HarmonikBola.m. 2. File HarmonikBola.m File HarmonikBola.m menampilkan harmonik bola untuk  = 0.1 dan  = 0 (dapat dilihat pada lampiran 1) dengan masukan bilangan kuantum orbital L. Juga ditampilkan harmonik bola Y(L, M) dalam plot kuadrat amplitudo dalam diagram polar.
  40. 40. 28 Gambar 4.3. Tampilan menu program FungsiAngular.m. 3. File FungsiAngular.m File ini menampilkan ketergantungan harmonik bola pada angular dengan masukan bilangan kuantum angular (orbital) L dan bilangan kuantum magnetik M. Besaran yang ditampilkan adalah nilai absolut dari bagian real dari fungsi Ylm(,). File ini menggunakan fungsi file ylm.m. Dalam file aslinya (buatan Goran Lindblad), masukanya berupa L saja, jadi file tersebut menampilkan nilai absolut Ylm(,) secara beruntun dan otomatis untuk nilai M = 0 hingga M = L sehingga lebih sulit dalam penyimpanan gambar serta harus menunggu untuk memperoleh gambar yang kita inginkan. 4. File FungsiRadial.m File FungsiRadial.m menampilkan plot fungsi radial, plot fungsi radial dikalikan r dan plot distribusi probabilitas radial. Fungsi gelombang radial didefinisikan dalam bentuk polinomial Laguerre dan dihitung dengan
  41. 41. 29 Gambar 4.4. Tampilan menu program FungsiRadial.m. menggunakan algoritma dalam fungsi file radial1.m dan laguerre.m. Masukan file ini adalah bilangan kuantum utama N dan bilangan kuantum orbital L. Berbeda dengan file aslinya yang menampilkan seluruh fungsi gelombang radial untuk N dengan L = 0 hingga L = N - 1 dalam satu grafik sehungga sulit untuk mengidentifikasi mana plot fungsi gelombang radial untuk N = 4 dan L = 2 misalnya, karena ada 4 plot (yaitu untuk M = 4 dan L = 0, 1, 2 dan 3). 5. File orbital.m File ini menamplikan orbital hidrogen dengan masukan bilangan kuantum N, L, M. File ini menghitung nilai real dari orbital hidrogen untuk  = 0 dan amplitudo digambar dalam colormap. Colormap yang dipakai adalah jet. Bila kita ingin tampilan warna yang lain kita dapat mengganti colormap tersebut. File orbital.m ini menggunakan fungsi file hydrogen.m.
  42. 42. 30 Gambar 4.5. Tampilan menu program orbital.m. Gambar 4.6. Tampilan menu program EfekStark.m. 6. File EfekStark.m File ini tidak ada dalam file-file buatan Goran Lingblad. File ini menampilkan orbital H untuk eksitasi pertama (n = 2) dalam medan listrik untuk  = 0 dan amplitudo digambar dalam colormap. File ini juga menampilkan fungsi distribusi probabilitas radialnya.
  43. 43. 31 B. Pembahasan Secara Fisis Berikut akan dibahas tentang keadaan normal atom hidrogen, fungsi gelombang radial atom hidrogen, ketergantungan fungsi gelombang pada pada sudut  dan , orbital s, p dan d serta efek Stark untuk n = 2. 1. Keadaan normal dari atom hidrogen Sifat-sifat dari atom hidrogen pada keadaan normalnya (n = 1, l = 0, m = 0) diterangkan oleh fungsi gelombang (gambar 4.7) oar o e a / 3 100 1     Orbital pada keadaan ini disebut juga orbital 1s. Interpretasi fisis mempostulatkan untuk fungsi gelombang membutuhkan oar o e a /2 3 1     sebagai fungsi distribusi probabilitas untuk elektron relatif terhadap inti. Karena ekspresi ini bebas dari  dan , atom hidrogen normal adalah simetri bola. Simetri bola ini merupakan sifat yang tidak diajukan oleh atom Bohr normal, untuk orbit Bohr dibatasi ke sebuah bidang tunggal (single plane) (Pauling, 1935: 139). Dengan menggunakan   drRrdrr 22 P  diperoleh fungsi distribusi radial   oar o er a rP /22 3100 4   yang terlihat pada gambar 4.10 adalah fungsi dari r, jarak dari inti. Probabibilitas yang mana elektron tetap di sekitar o 1A dari inti adalah besar, inilah “ukuran” dari atom hidrogen yang sama dengan yang diberikan oleh atom
  44. 44. 32 Gambar 4.7. Plot fungsi radial untuk N = 1, L = 0. Bohr. Jarak yang paling mungkin dari elektron terhadap inti, yaitu nilai r pada P(r) saat nilai maksimum adalah tepat jari-jari orbit Bohr normal ao untuk hidrogen (Pauling, 1935: 140). Fungsi 2 100 mempunyai nilai maksimum pada r = 0, menunjukkan bahwa posisi paling mungkin untuk elektron adalah dekat inti, maka dari itu kesempatan elektron tinggal di dalam volume kecil sangat dekat inti adalah lebih besar daripada kesempatan elektron tersebut tinggal di elemen volume dengan ukuran yang sama pada jarak yang lebih besar dari inti (Pauling, 1935: 141). 2. Fungsi gelombang radial atom hidrogen Fungsi gelombang radial  rRnl untuk n = 1, 2 dan 3 dan l = 0 plotnya ditunjukkan pada gambar – gambar berikut.
  45. 45. 33 Gambar 4.8. Plot fungsi radial untuk N = 2, L = 0. Gambar 4.9. Plot fungsi radial untuk N = 3, L = 0.
  46. 46. 34 Gambar 4.10. Fungsi gelombang radial atom hidrogen Rnl (r) untuk n =1, 2 dan 3 dan l = 0 dan 1 (Pauling, 1935: 142). Pada plot fungsi radial di atas sumbu horisontal merepresentasikan nilai r, oleh karena itu skala horisontal harus ditingkatkan dengan faktor n dengan tujuan untuk menunjukkan R(r) sebagai fungsi jarak elektron-inti r. Gambar 4.10 berikut merupakan gambar pembanding dari gambar 4.7 hingga gambar 4.9 di atas. Terlihat bahwa antara gambar hasil program dengan gambar yang ada di buku teks terdapat kecocokan. Dengan demikian program file FungsiRadial.m untuk plot fungsi radial benar dan dapat dipakai. Fungsi distribusi radial    22 nlP rRrr nl yang direpresentasikan dari fungsi r dari keadaan-keadaan untuk n = 1, 2 dan 3 dan l = 0 plotnya ditunjukkan pada gambar – gambar berikut.
  47. 47. 35 Gambar 4.12. Plot kerapatan probabilitas radial untuk N=2, L=0. Gambar 4.11. Plot kerapatan probabilitas radial untuk N =1, L=0.
  48. 48. 36 Gambar 4.13. Plot kerapatan probabilitas radial untuk N=3, L=0. Dari gambar 4.11 hingga gambar 4.13 dengan melihat puncak-puncak gelombang dari plot di atas (denga l = 0 untuk n = 1 ada satu puncak, untuk n = 2 ada dua puncak dan untuk n = 3 ada tiga puncak) kita boleh mengatakan bahwa selama waktu satu periode elektron mungkin dipertimbangkan, pada keadaan normal (n = 1, l = 0) membentuk sebuah bola sekitar inti, pada keadaan 2s (n = 2, l = 0) membentuk sebuah bola dan sebuah lapisan yang lebih luar, pada keadaan 3s (n = 3, l = 0) membentuk sebuah bola dan dua lapisan yang terpusat demikian seterusnya (Pauling, 1935: 143). Gambar 4.14 berikut adalah gambar pembanding dari gambar 4.11 hingga gambar 4.13. Seperti pada fungsi radial sebelumnya, terlihat adanya kecocokan antara gambar hasil program dengan gambar yang ada pada buku teks, sehingga
  49. 49. 37 Gambar 4.14. Fungsi distribusi electron 4r2 [Rnl(r)]2 untuk atom hidrogen (Pauling, 1935: 143). program file FungsiAngular.m untuk plot probabilitas radial benar dan dapat dipakai. 3. Ketergantungan fungsi gelombang pada sudut  dan  Fungsi gelombang dengan nilai l yang sama dan nilai m yang berbeda merepresentasikan keadaan-keadaan dengan momentum angular yang sama tetapi dengan orientasi-orientasi yang berbeda dalam ruang. Plot fungsi distribusi pada keadaan-keadaan dengan m =  l dan untuk l = 0, 1, 2 dan 3 terlihat pada gambar - gambar berikut (terdapat pula sebagian gambar- gambar pembanding dari buku teks).
  50. 50. 38 Gambar 4.16. Plot kuadrat amplitudoY(1, 1) dalam diagram polar. Gambar 4.15. Plot kuadrat amplitudoY(0, 0) dalam diagram polar.
  51. 51. 39 Gambar 4.18. Plot kuadrat amplitudoY(2, 2) dalam diagram polar. Gambar 4.17. Gambar pembanding untuk kuadrat amplitudoY(1, 1).
  52. 52. 40 Gambar 4.19. Plot kuadrat amplitudoY(3, 3) dalam diagram polar. Dari gambar-gambar harmonik bola di atas terlihat bahwa l meningkatkan fungsi distribusi probabilitas menjadi lebih terkonsentrasi sekitar bidang xy (Pauling, 1923: 147). Hal tersebut ditunjukkan oleh sumbu horisontalnya yang semakin melebar. Hal ini karena besar momentum sudut yang dimiliki elektron semakin besar ketika l makin besar. Terlihat pula bahwa untuk selain l = 0, probabilitas dekat inti adalah kecil, ini alibat efek sentrifugal (adanya momentum sudut) yang menjauhkan elektron dari inti. Kelakuan dari fungsi dristibusi untuk nilai-nilai l = 3 dan m = 0, 1, 2 dan 3 ditunjukkan pada gambar-gambar berikut.
  53. 53. 41 Gambar 4.21. Plot kuadrat amplitudoY(3, 1) dalam diagram polar. Gambar 4.20. Plot kuadrat amplitudoY(3, 0) dalam diagram polar.
  54. 54. 42 Gambar 4.23. Plot kuadrat amplitudoY(3, 2) dalam diagram polar. Gambar 4.22. Gambar pembanding untuk kuadrat amplitudoY(3, 1). . Gambar 4.24. Gambar pembanding untuk kuadrat amplitudoY(3, 2).
  55. 55. 43 Gambar 4.25. Plot kuadrat amplitudoY(3, 3) dalam diagram polar. Terlihat dari plot-plot kuadrat harmonik bola di atas, bahwa m menentukan arah dari momentum sudut elektron, untuk l yang sama, semakin besar m fungsi distribusi semakin menjauh dari sumbu z. Dengan melihat gambar hasil program file HarmonikBola.m dengan gambar yang ada pada buku teks, terlihat adanya kecocokan sehingga program file tersebut dapat benar dan dapat diterapkan atau digunakan. Semua gambar di atas adalah untuk ketergantungan pada  dengan  konstan. Ketergantungan fungsi distribusi probabilitas pada angular dalam bentuk nyata ( dan  ) seperti terlihat pada gambar-gambar berikut (bersama dengan gambar- gambar dari buku teks sebagai pembanding, yaitu gambar 4.27 dan gambar 4.29).
  56. 56. 44 Gambar 4.28. Ketergantungan Y(1, 0) pada angular ( dan ). Gambar 4.26. Ketergantungan Y(0, 0) pada angular ( dan ) untuk orbital s. Gambar 4.27. Gambar pembanding untuk orbital s.
  57. 57. 45 Gambar 4.29. Gambar pembanding untuk Orbital pz. Yang diamati dari gambar 4.26 dan gambar 4.28 hanyalah “tumpahan” distribusi elektron, dengan distribusi ruang yang diberikan oleh probabilitas 2  , kita tidak mungkin mengamati secara langsung gerak elektron di dalam atom hidrogen (Krane,1992: 280). Dari perbandingan gambar hasil program FungsiAngular.m dengan gambar dari buku teks terlihat adanya kecocokan sehingga program tersebut benar dan dapat digunakan. 4. Orbital s Kurva rapat elektron untuk orbital 2s mengungkapkan dua daerah dengan rapat elektron tinggi yang terpisah oleh titik nol (gambar 4.12). Titik nol ini disebut simpul, dan menyatakan daerah dalam ruang yang kebolehjadian menemukan sebuah elektron sangat kecil. Semua orbital kecuali orbital 1s mempunyai simpul (Fessenden, 1997: 2). Semua orbital s adalah simetri bola, karena tidak mengandung komponen angular.
  58. 58. 46 5. Orbital p Sebuah elektron p mempunyai momentum sudut (dengan besaran 2 ), dan momentum ini mempunyai efek yang besar pada bentuk fungsi gelombang di dekat inti: orbital p mempunyai amplitudo nol pada r = 0. Hal ini dapat dipahami secara klasik, berkenaan dengan efek sentrifugal momentum sudut, yang menjauhkan elektron itu dari intinya. Hal ini juga merupakan sesuatu yang kita duga dari bentuk energi potensial efektif, yang naik sampai tak terhingga ketika r menuju nol dan mengeluarkan fungsi gelombang dari inti. Efek sentrifugal yang sama, tampak pada semua orbital dengan l > 0, konsekuensinya amplitudo nol pada inti sehingga peluang menemukan elektron pada inti adalah nol (Atkins, 1994: 387). Setiap orbital p mempunyai dua cuping yang terpisah oleh simpul (bidang simpul dalam hal ini) pada inti. Orbital p, dapat diandaikan mempunyai berbagai orientasi sekeliling inti. Ketiga orbital 2p terdapat pada sudut yang saling tegak lurus. Orbital p yang saling tegak lurus kadang-kadang ditandai sebagai px, py, pz. Huruf subskrip x, y, z yang dapat digambarkan lewat gambar dari orbital p ini (Fessenden, 1997: 3). Orbital 2p dibedakan karena tiga nilai m yang berbeda. Karena bilangan kuantum m menyatakan momentum sudut disekitar sumbu maka perbedaan nilai m menyatakan orbital tempat elektron mempunyai momentum sudut yang berbeda disekitar sumbu-z sembarang, tetapi besaran momentumnya sama (karena l nya sama). Misalnya, orbital dengan m = 0 mempunyai momentum sudut di sekitar sumbu-z sama dengan nol. Orbital ini membentuk f(r) cos, kerapatan elektron yang sebanding dengan cos2  mempunyai nilai maksimum pada kedua sisi inti,
  59. 59. 47 Gambar 4.30. Orbital p (px). sepanjang sumbu-z (untuk  = 0 dan 180o ). Karena alasan ini, orbital ini disebut pz (gambar 4.28). Orbital dengan m = 1 (yang sebanding dengan   i e sin ) mempunyai sudut disekitar sumbu-z. Orbital dengan faktor i e berkaitan dengan rotasi satu arah dan orbital dengan faktor i e , berkaitan dengan gerakan dengan arah yang berlawanan. Orbital itu mempunyai amplitudo nol bila  = 0 dan 180o (sepanjang sumbu-z) dan amplitudonya maksimum pada saat  = 90o , yang berada pada bidang xy. Untuk menggambarkan fungsi itu, biasa diambil kombinasi linier real     yffeef xffeef ii ii         sinsinsin cossinsin yang (jika ternormalisasi) disebut orbital px (gambar 4.23) dan py (Atkins, 1994: 387). Karena orbital 2p ekuivalen dalam bentuk dan dalam jarak dari inti mereka mempunyai energi yang sama. Orbital yang memiliki energi yang sama, seperti orbital 2p, dikatakan terdegenerasi (Fessenden, 1997: 4).
  60. 60. 48 Gambar 4.31. Orbital 2d, terlihat seperti penggabungan dua orbital p. 6. Orbital d Jika n = 3, l dapat bernilai 0, 1, atau 2. Hasilnya adalah satu orbital 3s, tiga orbital 3p, dan lima orbital 3d. Kelima orbital d mempunyai m = 2, 1, 0, -1, -2 dan berkaitan dengan lima momentum sudut yang berbeda disekitar sumbu-z (tetapi besarannya sama, karena pada setiap kasus l = 2). Berbeda dengan orbital p, orbital d dengan nilai m yang berlawanan (sehingga arah gerakannya disekitar sumbu-z juga berlawanan) dapat digabungkan secara berpasangan seperti pada gambar 4.31 (Atkins, 1994: 387).
  61. 61. 49 Gambar 4.32. Orbital atom hidrogen untuk N=1, L=0 dan M=0. Gambar 4.33. Orbital atom hidrogen untuk N=2, L=0 dan M=0. Terlihat bahwa jarak dari inti lebih lebar dari gambar 4.25 Berikut adalah beberapa gambar orbital atom hidrogen dalam colormap dari amplitudo hasil dari program file orbital.m.
  62. 62. 50 Gambar 4.34. Orbital atom hidrogen untuk N=1, L=1 dan M=1. Gambar 4.35. Gambar pembanding untuk orbital N = 1, L = 1 dan M = 1. Dari perbandingan gambar 4.34 dan gambar 4.35 terlihat adanya kecocokan sehingga program file orbital.m benar dan dapat diterapkan.
  63. 63. 51 Gambar 4.36. Akibat adanya medan listrik terjadi polarisasi orbital atom H. 7. Efek Stark Berikut adalah gambar-gambar dari orbital atom hidrogen yang terdegenerasi dalam medan medan listrik untuk keadaan eksitasi pertama. Gambar 4.37. Gambar pembanding untuk gambar 4.36.
  64. 64. 52 Gambar 4.38. Plot probabilitas radial untuk gambar 4.29. Gambar 4.39. Gambar pembanding untuk gambar 4.38. Dari perbandingan gambar-gambar hasil program file EfekStark.m di atas dengan gambar-gambar pembandingnya terlihat adanya kecocokan sehingga program tersebut benar dan dapat digunakan.
  65. 65. 53 Gambar 4.41. Probabilitas radial untuk gambar 4.31. Gambar 4.40. Polarisasi orbital atom H akibat medan listrik. Energi orbital ini lebih rendah daripada orbital pada gambar 4.29.
  66. 66. 54 Dari gambar 4.36 hingga gambar 4.41 terlihat bahwa fungsi distribusi terkonsentrasi pada sumbu z dan terpolarisasi. Dari plot fungsi distribusi radial, terlihat bahwa probabilitas tertinggi adalah dekat inti. Untuk mendapatkan beberapa dugaan intuisi dari apa yang terjadi, kembali ke teori klasik tentang gerak partikel di bawah pengaruh gaya kuadrat terbalik, orbit- orbit adalah berbentuk elips yang mempunyai pusat tarik-menarik pada salah satu fokus. Karena partikel bergerak lebih lambat ketika benda lebih jauh dari pusat, partikel tersebut menghabiskan waktu lebih lama pada salah satu sisi dari pusat daripada sisi yang lain, jadi sebuah atom bila digambarkan dengan cara ini adalah secara efektif terpolarisasi. Kombinasi-kombinasi linier ψ1 dan ψ2 adalah fungsi gelombang yang sekurang-kurangnya secara kasar berkorespondensi dengan orbit- orbit Keplerian klasik. Orbit-orbit itu dikenal sebagai orbit berpolarisasi stasioner, yang muncul hanya untuk sebuah gaya kuadrat terbalik dan beberapa kasus yang lain. Pada mekanika kuantum, degenerasi di antara state-state dari l yang berlainan yang mana membuat segala sesuatu mungkin lenyap sesegera setelah gaya tarik- menarik tidak lagi kuadrat terbalik. Jadi, gaya kuadrat terbalik bertanggung jawab terhadap keberadaan dari momen listrik permanen menurut kedua teori (Park, 1992: 229-230). C. Keunggulan dan Keterbatasan Program 1. Keunggulan a. Dapat memplot 3D untuk orbital dengan masukan l dan m sembarang (harus diingat batasan dari nilai-nilainya). Dengan demikian kita dapat
  67. 67. 55 memperoleh informasi (gambar-gambar) yang lebih banyak dari yang ada pada buku-buku teks. b. Sama dengan poin satu di atas untuk plot fungsi radial dan probabilitasnya dengan masukan n dan l. c. Sama dengan poin satu di atas untuk plot harmonik bola dalam diagram polar dengan masukan l. d. Sama dengan poin satu di atas untuk plot orbital 2D dengan masukan n, l dan m. 2. Keterbatasan a. Tidak dapat menampilkan untuk masukan m yang negatif. b. Tidak dapat menampilkan bentuk matematis (persamaan gelombang).
  68. 68. 56 BAB V SIMPULAN DAN SARAN A. Simpulan 1. Penelitian ini menghasilkan program komputer dalam bahasa pemrograman Matlab yang dapat memvisualisasikan orbital atom hidrogen tanpa gangguan (fungsi radial dan distribusi probabilitasnya serta ketergantungan harmonik bola pada angular) dan dengan gangguan medan listrik untuk keadaan eksitasi pertama (efek Stark). 2. Hasil visualisasi menunjukkan: a. Bentuk orbital atom hidrogen bergantung pada jarak dari inti r dan juga pada angular (θ, ). Ketergantungan pada r ditentukan oleh state dari elektron dengan bilangan kuantum utama n dan bilangan kuantum orbital l. Ketergantungan pada angular ditentukan bilangan kuantum orbital l dan bilangan kuantum magnetik m. b. Adanya gangguan medan listrik menyebabkan terjadinya degenerasi nilai eigen energi untuk keadaan eksitasi pertama (efek Stark orde pertama). Adanya medan ini menyebabkan terpolarisasinya orbital atom hidrogen. B. Saran Program hasil penelitian ini tidak menampilkan bentuk matematis dari persamaan elektron untuk atom hidrogen (orbital). Perlu dilakukan penelitian lebih lanjut untuk menampilkan persamaan tersebut serta efek Stark untuk keadaan eksitasi yang lebih tinggi.
  69. 69. 57 57 DAFTAR PUSTAKA Atkins, P.W. 1994. Kimia Fisika (Terjemahan). Jakarta: Erlangga. Beiser, Arthur. 1992. Konsep Fisika Modern (Terjemahan). Jakarta: Erlangga. Boass, Mary. 1982. Mathematical Methods in the Physical Sciences. New York: John Willey & Sons. Inc. Chu, Kevin. http: // www.princenton.edu/ ~ktchu/ misc/ archives/ quantum_plots/ H_atoms/. Tanggal 12 Desember 2005. Fessenden, Ralp. 1997. Kimia Organik (Terjemahan). Jakarta: Erlangga. Gasiorowicz, Sthepen. 2003. Quantum Physics. Third edition. New York: John Wiley & Sons Inc. http://www.physics.csbsju.edu/QM/H.10.html. Tanggal 12 Desember 2005. Kocbach. http://www.fi.uib.no/AMOS/hydro/. Tanggal 12 Desember 2005. Krane, Kenneth. 1992. Fisika Modern (Terjemahan). Jakarta: UI-Press. Lindblad,Goran. http://www.theophys.kth.se/mathphys/schrodinger.html. Tanggal 12 Desember 2005. Lindblad,Goran. http://mathphys.physics.kth.se/mathphys/schrod7.ps.gz. Tanggal 12 Desember 2005. Park, D. 1992. Introduction to the Quantum Theory. Third Edition. New York: McGraw Hill. Pauling, Linus. 1935. Introduction to Quantum Mechanics with Applications to Chemistry. Tokyo: Kogakusha Company, Ltd. Purwanto, Agus. 1997. Pengantar Fisika Kuantum. Surabaya: Citra Media. Takeuchi. http://www.alfredstate.edu/takeuchi/home.html. Tanggal 12 Desember 2005. Tjia, M.O. 1999. Mekanika Kuantum. Bandung: Penerbit ITB.
  70. 70. 58 Tung, Khoe Yao. 2003. Visualisasi dan Simulasi Fisika Dengan Aplikasi Program Maple. Yogyakarta: Penerbit Andi. Woodgate, G.K. 1989. Elementary Atomic Structure. London: Oxford University Press. Yariv, Amnon. 1982. An Introduction to Theory and Applications of Quantum Mechanics. New York: John Wiley & Sons. Inc.
  71. 71. 5957 LAMPIRAN 1 HARMONIK BOLA UNTUK COS() DALAM (0,1) KETIKA  = 0 Gambar L.1. Harmonik bola dari derajat L = 3 untuk cos() dalam (0,1) ketika  = 0. Gambar L.2. Harmonik bola Y (3,0) untuk cos() dalam (0,1) ketika  = 0.
  72. 72. 60 LAMPIRAN 2 LISTING PROGRAM 1. File AtomHidrogen.m %> File <AtomHidrogen.m> merupakan menu untuk program-program %> beberapa sifat dari eigenstate atom H. %> File ini modifikasi dari <hatom.m> buatan %> © Goran Lindblad - gli@theophys.kth.se close, clear, disp('> Selamat Datang Di <AtomHidrogen>!'); q1=1; axis('off');axis([0 1 0 1]), t1=title('Program Atom Hidrogen'); set(t1,'FontSize',18); ww = {'' ' Program ini menampilkan beberapa sifat atom hidrogen ' ' untuk state-state yang terbatas, menampilkan grafik' ' ketergantungan pada radial dan angular ' ' dan juga Efek Stark untuk eksitasi pertama.'}; text0([.15 .45 .75 .4], ww); rbutt([.15 .36 .35 .06],'Harmonik Bola','close,q=1;') rbutt([.15 .29 .35 .06],'Orbital Atom 3D','close,q=2;') rbutt([.15 .22 .35 .06],'Fungsi Gelombang Radial','close,q=3;') rbutt([.55 .36 .35 .06],'Orbital Atom 2D','close,q=4;') rbutt([.55 .29 .35 .06],'Efek Stark n=2','close,q=5;') bbutt([.55 .22 .35 .06],'BERHENTI','close,q=6;'), uiwait if q==6 return; elseif q==2 FungsiAngular;return; elseif q==4 orbital; return; elseif q==5 EfekStark;return; elseif q==1 HarmonikBola;return; elseif q==3 FungsiRadial;return; end end if q1==1 start;return elseif q1==2 AtomHidrogen; return end disp('> Ketik AtomHidrogen untuk mengulangi!'); 60
  73. 73. 61 2. File bbutt.m function h = bbutt(xy,ww,action) %> Ini adalah tombol biru standar %> Panggil: bbutt(xy,ww,action) %> Input: xy = position 4-vector [x1 y1 x2-x1 y2-y1] %> ww = text string, %> action = callback sebagai 'close' atau 'uiresume' uicontrol('Style','pushbutton','Units','normalized',... 'Position',xy,'String',ww,... 'BackGroundColor',[.0 .0 .9],'ForeGroundColor','w',... 'Fontsize',12,'Callback',action) 3.File edit1.m function f=edit1(xy,string); %> file <edit1> mengijinkan kita untuk mengedit "string" %> Panggil q = edit1(xy, string) dimana %> xy = 4-vector memberikan posisi dan ukuran dari "window" %> string = string yang diedit. %> Bila kamu ingin sebuah "number", q=eval(q) t0 = uicontrol('Style','edit','Units','normalized', ... 'BackgroundColor',[.9 .9 .9], ... 'Position',xy, 'String',string, ... 'Callback','uiresume'); uiwait; f=get(t0,'String');delete(t0); 4. File FungsiAngular.m %> <FungsiAngular.m> menampilkan ketergantungan harmonik bola terhadap angular %> dengan masukan bilangan kuantum momemtum angular L (= bilangan bulat tidak negatif). %> Besaran yang ditampilkan adalah %> nilai absolut dari bagian real dari fungsi. %> Menggunakan fungsi file <ylm.m> %> File ini modifikasi dari <angl.m> buatan %> © Goran Lindblad - gli@theophys.kth.se disp('> Selamat datang di <FungsiAngular>!'); clear; close;q=0; q=1; str='[1,0]'; txt={' KETERGANTUNGAN HARMONIK BOLA PADA ANGULAR' ' ' ' Menampilkan ketergantungan harmonik bola pada angular.' ' ' ' Besaran yang ditampilkan adalah nilai absolut dari ' ' bagian real fungsi YLM(theta, phi).' ' ' ' ' ' Masukkan L dan M di kotak'};
  74. 74. 62 tt1=text0([.15 .45 .75 .4],txt); ee = str; gbutt([.75 .01 .15 .05], 'LANJUT', 'uiresume'), ee=edit1([.7 .5 .2 .05],ee); Q=eval(ee); delete(tt1); while q==1 L=Q(1);M=Q(2); %%% Pengeplotan zz=0.8*[-1 1 -1 1 -1 1]; % mendefinisikan sumbu aksis grafik i %% Memilih kisi-kisi untuk grafik theta=pi*linspace(0,1,60); phi=2*pi*linspace(0,1,90); sph=ylm(L,cos(theta)); sph=sph(L+M+1,:); dd=abs(sph' * cos(M*phi)); norm=max(max(dd)); dd=dd/norm; X=dd.*(sin(theta)'*cos(phi)); Y=dd.*(sin(theta)'*sin(phi)); Z=dd.*(cos(theta)'*ones(size(phi))); mesh(X,Y,Z),axis('off'),axis(zz),hold on, l1=line([0,1.1],[0,0],[0,0]);set(l1,'LineWidth',2); l1=line([0,0],[0,1.1],[0,0]);set(l1,'LineWidth',2); l1=line([0,0],[0,0],[0,1.1]);set(l1,'LineWidth',2); l1=text(2,0,-0.7,sprintf('L = %g',L)); set(l1,'FontName','palatino'); set(l1,'FontSize',18), l1=text(2,0,-0.9,sprintf('M = %g',M)); set(l1,'FontName','palatino');set(l1,'FontSize',18), l1=text(1.2,0,0,'x'); set(l1,'FontName','palatino');set(l1,'FontSize',12), l1=text(0,1.2,0,'y'); set(l1,'FontName','palatino');set(l1,'FontSize',12), l1=text(0,0,1.2,'z'); set(l1,'FontName','palatino');set(l1,'FontSize',12), hold off, view([1,1 0.5]), title('Ketergantungan harmonik bola pada angular'), Lbutt(.75,.01); rbutt([.45 .01 .15 .05],'L,M BARU ','uiresume; q=1;'), bbutt([.6 .01 .15 .05],'MENU','close; q=2;'), bbutt([.75 .01 .15 .05],'BERHENTI','close;q=0;'), uiwait; if q==1 FungsiAngular; elseif q==2
  75. 75. 63 clear; AtomHidrogen; return; end end disp('> Ketik <FungsiAngular> untuk mengulangi!'); 5. File FungsiRadial.m disp('> Selamat datang di <FungsiRadial>'); clear; close; str='[1,0]'; txt={' FUNGSI GELOMBANG RADIAL' ' ' ' Fungsi gelombang radial didefinisikan dalam bentuk polinomial ' ' Laguerre dan dihitung dengan menggunakan algoritma dalam ' ' <radial1.m> dan <laguerre.m>. ' ' ' ' ' ' Masukkan n dan l di kotak'}; tt1=text0([.15 .45 .75 .4],txt); q=1; ee = str; gbutt([.75 .01 .15 .05], 'LANJUT', 'uiresume'), ee=edit1([.7 .5 .2 .05],ee); Q=eval(ee); delete(tt1); while q==1 figure(gcf); N=Q(1);L=Q(2); P='Plot fungsi radial untuk N = Q(1), L = Q(2)'; P=sprintf(strrep(P,'Q(1)','%g'),Q(1)); P=sprintf(strrep(P,'Q(2)','%g'),Q(2)); xmax=2+2*N*(N+1); x=linspace(0,xmax,300); y=radial1(N,L,x'); plot(x,y);axis('tight'), title(P);xlabel('Satuan dalam jari-jari Bohr'); Lbutt(.75,.01); P='Plot fungsi radial dikalikan r untuk N = Q(1), L = Q(2)'; P=sprintf(strrep(P,'Q(1)','%g'),Q(1)); P=sprintf(strrep(P,'Q(2)','%g'),Q(2)); y=(x'.*ones).*y; plot(y), axis('tight'), title(P);xlabel('Satuan dalam jari-jari Bohr'); Lbutt(.75,.01); P='Kerapatan probabilitas radial untuk N = Q(1), L = Q(2)'; P=sprintf(strrep(P,'Q(1)','%g'),Q(1)); P=sprintf(strrep(P,'Q(2)','%g'),Q(2)); plot(x,y.^2), axis('tight'), title(P);xlabel('Satuan dalam jari-jari Bohr') Lbutt(.75,.01); rbutt([.45 .01 .15 .05],'N,L BARU','uiresume; q=1;');
  76. 76. 64 bbutt([.6 .01 .15 .05],'MENU','close; q=2;'); bbutt([.75 .01 .15 .05],'BERHENTI','close,q=0;'); uiwait; if q==1 FungsiRadial; elseif q==2 clear; AtomHidrogen; return; end end disp('> Ketik <FungsiRadial> untuk mengulangi!'); 6. File orbital.m %> File <orbital.m> menampilkan orbital hidrogen dengan %> bilangan kuantum [N,L,M]. %> File ini menghitung nilai (real), dengan tanda, dari %> orbital H dengan bilangan kuantum N,L,M (0 <= M <= L <= N-1) %> untuk phi = 0 dan amplitudo digambar dalam color map. clear; close; disp('> Selamat datang di <orbital>'); str='[1,0,0]'; txt={' ORBITAL HIDROGEN ' ' ' ' File ini menampilkan bentuk geometri atom hidrogen.' ' Penggambaranya dalam color map dari amplitudo, dengan skala ' ' yang tidak linier untuk amplitudo yang bertujuan untuk memperoleh ' ' kontras yang lebih baik untuk orbital yang berbeda.' ' Fungsi gelombang dengan bilangan kuantum standar' ' [N,L,M], N > L >= M .' '' '' '' ' Tulis [N,L,M] pada kotak >> ' }; tt1=text0([.15 .45 .75 .4],txt); % title(' Orbital Hidrogen'), q=1; ee = str; gbutt([.75 .01 .15 .05], 'LANJUT', 'uiresume'), ee=edit1([.7 .5 .2 .05],ee); Q=eval(ee); delete(tt1); if isempty(Q) Q=[1,0,0]; elseif length(Q)~=3 Q=[max(Q),0,0] elseif Q(1)<=Q(2); Q=[Q(2)+1,Q(2),0]; elseif Q(2) < abs(Q(3)) Q=[Q(1),Q(2),Q(2)]
  77. 77. 65 end while q == 1 Q(3)=abs(Q(3)); P='Amplitudo kuadran pertama untuk N = Q(1), L = Q(2), M = Q(3), satuan dalam jari-jari Bohr'; P=sprintf(strrep(P,'Q(1)','%g'),Q(1)); P=sprintf(strrep(P,'Q(2)','%g'),Q(2)); P=sprintf(strrep(P,'Q(3)','%g'),Q(3)); % disp(P); figure(gcf); N=Q(1);L=Q(2);M=abs(Q(3)); scale =1.1*(2*N*(N+1) - 0.5*L*(L+1) + 0.2*M*(M+1) + 4); x=linspace(-scale,scale,100); y=x; w=hydrogen(N,L,M,x,y); mm=max(max(abs(w))); w=30*w./mm; %pengskalaan dapat dirubah untuk penyesuaian. w=asinh(w); % membuat skala untuk logaritma amplitudo, dengan tanda! surf(x,y,w); axis('tight'); axis('equal'); colormap(jet); view(2);% view([1,-1,3]); shading interp;%colorbar; % xlabel(P); % title('Amplitudo orbital hidrogen, skala panjang dalam satuan jari-jari Bohr'); title(P), xlabel('Koordinat Radial'), ylabel('Koordinat Z'); gbutt([.75 .01 .15 .05], 'LALUI', 'uiresume; q=2'), tt2=text0([.3 .85 .6 .05],'Pilih nilai baru [N,L,M] >> '); ee=edit1([.7 .85 .2 .05],ee); Q=eval(ee);delete(tt2); end Lbutt(.75,.01); rbutt([.45 .01 .15 .05],'ULANG ','uiresume; q=1;'); bbutt([.6 .01 .15 .05],'MENU','close; q=2;'); bbutt([.75 .01 .15 .05],'BERHENTI','close;q=0;'); uiwait; if q==1 orbital; elseif q==2 clear; AtomHidrogen; return; end disp('> Ketik <orbital> untuk orbital yang lain!'); 7. File gbutt.m function h = gbutt(xy,ww,action) %> Ini adalah tombol hijau standar %> Panggil: gbutt(xy,ww,action)
  78. 78. 66 %> Input: xy = position 4-vector [x1 y1 x2-x1 y2-y1] %> ww = text string, %> action = callback sebagai 'close' atau 'uiresume' uicontrol('Style','pushbutton','Units','normalized',... 'Position',xy,'String',ww,... 'BackGroundColor',[.0 .7 .0],'ForeGroundColor','w',... 'Fontsize',12,'Callback',action) 8. File HarmonikBola.m disp('> Selamat datang di <HarmonikBola>!'); clear; close;q=0; q=1; txt={' HARMONIK BOLA' '' ' Harmonik bola didefinisikan dalam bentuk ' ' fungsi Legendre terasosiasi.' '' ' Algoritma menghitung fungsi Legendre adalah ' ' komponen standar dari MATLAB.' '' ' Masukkan bilangan bulat positif L di kotak'}; tt1=text0([.15 .45 .75 .35], txt); str='3'; gbutt([.75 .01 .15 .05], 'LANJUT','uiresume'), ee=edit1([.75 .45 .15 .05],str); L =eval(ee);delete(tt1); while q==1 %%%%%%% Masukan x=linspace(0,1); y1=ylm(L,x); plot(x,y1); xy=axis; title(sprintf('Harmonik bola dari derajat L = %g',L)); xlabel('cos(theta) dalam (0,1), ketika phi = 0!'); str='Harmonik bola Y(L,M)'; str1=sprintf(strrep(str,'L','%g'),L); Lbutt(.75,.01); for n=1:L+1 l1=plot(x,y1(n,:)); axis(xy); set(l1,'LineWidth',2); str2=sprintf(strrep(str1,'M','%g'),n-1); title(str2); xlabel('cos(theta) dalam (0,1), ketika phi = 0!'); Lbutt(.75,.01); end
  79. 79. 67 plot(x,y1); title(sprintf('Harmonik bola dalam derajat L = %g',L)); xlabel('cos(theta) dalam (0,1), ketika phi = 0!'); Lbutt(.75,.01); drawnow; X=linspace(0,2*pi,200); y1=ylm(L,cos(X)); str='Harmonik bola Y(L,M), plot kuadrat amplitudo dalam diagram polar '; str1=sprintf(strrep(str,'L','%g'),L); for n=1:L+1 y2=y1(L+n,:).^2; yy=y2.*cos(X); xx=y2.*sin(X); l1= plot(xx,yy);axis('off');set(l1,'LineWidth',2); axis('equal');xy=axis; xmax=max(xy); l1=line([0,0],1.1*[-xmax,xmax]); set(l1,'LineWidth',3); set(l1,'Color','r'); str2=sprintf(strrep(str1,'M','%g'),n-1); title(str2); l1=text(0.1*xmax, 1.05*xmax, 'z'); set(l1,'FontName','palatino'); set(l1,'FontSize',18);%set(l1,'Color','Black'); drawnow; Lbutt(.75,.01); end % dari iterasi dalam n rbutt([0.45 .01 .15 0.05],'ULANG','uiresume; q=1;'); bbutt([0.6 .01 .15 0.05],'MENU','close, q=2;'); bbutt([0.75 .01 .15 0.05],'BERHENTI','close, q=0'); uiwait; if q==1 HarmonikBola; elseif q==2 clear; AtomHidrogen; return; end end disp('> Ketik <HarmonikBola> untuk mengulangi!'); 9. File Hydrogen.m function f=hydrogen(N,L,M,x,y); %> file <hydrogen.m> menghitung amplitudo dari fungsieigen %> dari atom hidrogen. Amplitudo dinormalisasi dengan sebuah extra %> factor = sqrt(sin(theta)*radius^2) (berkorespondensi ke factor %> sin(theta)*r^2 pada elemen integrasi)
  80. 80. 68 %> Panggil: hydrogen(N,L,M,x,y) %> Input: N,L,M integers, 0 ¾ M ¾ L ¾ N-1 %> x,y = vector-vector baris, Bohr radius units, %> Output: sebuah matrix dari amplitudo real dalam bidang phi = 0, %> [x,y] = r[cos(theta) , sin(theta)] %> unix=ones(size(x)); uniy=ones(size(y)); rr=(x.^2)'*uniy + unix'*y.^2 + eps; rr=sqrt(rr); cos=(x'*uniy)./rr; rr=2*rr./N; k=2*L+1; p=N-L-1; norm=2*sqrt(fact(N-L-1)/fact(N+L))/N^2; mm=exp(-0.5*rr); mm=mm.*(rr.^L);% % mm=mm.*sqrt(rr.*(unix'*y)+eps);ini adalah normalisasi extra mm=norm*mm.*laguerre(k,p,rr); mm=mm.*yl(L,M,cos); f=mm; 10. File laguerre.m function f=laguerre(k,n,x); %> file <laguerre.m> menghitung niali-nilai dari %> polinomial Laguerre. %> Panggil: laguerre(k,n,x), %> Input: k = real, n = non-negative integer, x = matrix dari nilai-nilai. %> Output: sebuah matrix dari dimensi sama seperti x. %> Referensi: HMF Ch 22. x1=ones(size(x)); if n==0 w3=x1; elseif n==1 w3=k+1-x; else w1=x1; w2=k+1-x; for r=2:n w3=2*w2-w1+((k-1-x).*w2 - (k-1)*w1)/r; w1=w2; w2=w3; end end
  81. 81. 69 f=w3; 11. File Lbutt.m function h = Lbutt(x,y) %> Ini adalah tombol standar "LANJUT" dengan %> panjang = .15 dan tinggi = .05. %> Panggil: Lbutt(x,y) %> Input: x, y = posisi sudut kiri lebih rendah %> callback adalah 'uiresume'. uicontrol('Style','pushbutton','Units','normalized',... 'Position',[x,y,.15, .05],'String','LANJUT',... 'BackGroundColor',[.0 .7 .0],'ForeGroundColor','w',... 'Fontsize',10,'Callback','uiresume'); uiwait; 11. File obutt.m function h = obutt; %> file <obutt.m> memberikan sebuah tombol abu-abu tanpa fungsi %> pada sebuah posisi yang belum terdefinisi pada tombol dari figure. %> Panggil: obutt uicontrol('Style','pushbutton','Units','normalized',... 'Position',[.15 .01 .75 .05],'BackGroundColor',[.8 .8 .8]) 12. File radial1.m function f=radial1(N,L,x); %> File ini menghitung fungsi radial untuk atom hidrogen %> dalam satuan atomik, untuk range dari angular momenta. %> Panggil: radial(n,x), %> Input: n = positive integer, x = column vector. %> Output: sebuah matrix dari n baris berhubungan dengan L = 0,...,n-1, %> kolom dari size x. y=2*x./N; z=exp(-0.5*y); w=[]; k=2*L+1; p=N-L-1; norm=2*sqrt(prod(1:N-L-1)/prod(1:N+L))/N^2; w=[w,norm*(y.^L).*z.*laguerre(k,p,y)]; f=w; 13. File rbutt.m function h = rbutt(xy,ww,action) %> Ini adalah tombol merah standar %> Panggil: rbutt(xy,ww,action) %> Input: xy = posisi 4-vector [x1 y1 x2-x1 y2-y1] %> ww = text string, %> action = callback sebagai 'close' atau 'uiresume'
  82. 82. 70 uicontrol('Style','pushbutton','Units','normalized',... 'Position',xy,'String',ww,... 'BackGroundColor',[.85 .0 .0],'ForeGroundColor','w',... 'Fontsize',12,'Callback',action) 14. File text0.m function f = text0(xy,ww) %> Panggil f=text0(xy,'string'); %> dimana x adalah 4 - vector [x0 y0 dx dy]; %> ww adalah 'string' dalam 'cell array' . f=uicontrol('Style','text','Units','normalized','FontSize',12,... 'String',ww, 'HorizontalAlignment','left','Position',xy,... 'BackgroundColor',[.93 .93 .93]); 15. File yl.m function f=yl(L,M,x); %> Panggil f=yl(L,M,x) %> Input: 0 <= M <= L integers, x = matrix, values in [-1,1]; %> Output: yl(L,M,x) = matrix size(x). %> Menghitung harmonik bola YLM(cos theta) = yl(L,M,x) %> kecuali faktor bergantung-phi (phi = 0). %> Ylm = yl(L,M,x).*exp(i*M*phi)); %> norm=((-1).^M).*sqrt((2*L+1).*fact(L-M)./(fact(L+M)*4*pi)); f=norm*legf(L,M,x); 16. File legf.m function f=legf(L,M,x); %> file <legf.m> menghitung legendre(L,M,x), %> fungsi legendre terasosiasi sebagaimana yang didefinisikan dalam HMF atau Messiah. %> Panggil: legf(L,M,x), %> Input: L,M = integers, 0 <= M <= L, %> x = matrix dari dimensi yang berubah-ubah, nilai-nilai dalam (-1,1). %> Output: sebuah matrix yang berdimensi sama dengan x. %> p0=[1]; p1=[1,0]; if L==0; f=ones(size(x)); return elseif L==1; if M==1 f=sqrt(1-x.^2);
  83. 83. 71 return else f=x; return end end for n=1:L-1 p=((2*n+1)/(n+1))*[p1,0]-(n/(n+1))*[0,0,p0]; p0=p1;p1=p; end nn=[0:L-M]; pp=p(1:L-M+1); nn=fact(L-nn)./fact(L-M-nn); pp=pp.*nn; w=polyval(pp,x); w=((1-x.^2).^(0.5*M)).*w; f=w; 17. File fact.m function f=fact(x); %> file <fact.m> menghitung faktorial-faktorial fact(x) dari %> sebuah matrix dengan masukan integer, men-set tak hingga untuk nilai-nilai negatif. %> Panggil: fact(X) %> Input: X = vector dari matrix, nilai-nilai integer %> Output: sebuah vector atau matrix dari ukuran yang sama. %> Bandingkan fungsi gamma standar matlab dari MATLAB. %> Kita ingin menjauhi semua keluaran NaN!!! %> maxx=max(max(x)); y=zeros(size(x)); % iterasi the faculty untuk elemen-elemen dari nilai 1,2,...,maxx. for n=0:maxx-1 z=~(x - maxx + n); y=y+z; y=(maxx-n)*y; end z=~x; % sekarang berurusan dengan argumen-argumen nol, jawabannya 1. y=y+z; % sekarang berurusan dengan semua semua elemen matrix yang tersisa -
  84. 84. 72 % argumen-argumen adalah negatif, jawabannya harus tak hingga- % set setiap elemen matrix terpisah w=~y; [w1,w2]=find(w); nn=length(w1); for m=1:nn y(w1(m),w2(m))=inf; end f=y; 18. File EfekStark.m %> File <EfekStark.m> menampilkan orbital hidrogen %> dalam medan listrik untuk eksitasi pertama. disp('> Selamat datang di <starkeffect>'); clear; close;q=0; q=1; txt={' EFEK STARK ' ' ' ' File ini menampilkan bentuk geometri atom hidrogen ' ' dalam medan listrik (efek Stark) untuk eksitasi pertama.' ' Penggambaranya dalam color map dari kuadrat amplitudo.' ' Juga ditampilkan plot probabilitas radial.' }; tt1=text0([.15 .45 .75 .4],txt); Lbutt(.75,.01); delete(tt1); figure(gcf); N1=2;L1=0;M1=0; N2=2;L2=1;M2=0; scale =1.1*(2*N1*(N1+1) - 0.5*L1*(L1+1) + 0.2*M1*(M1+1) + 4); x=linspace(-scale,scale,100); y=x; w1=hydrogen(N1,L1,M1,x,y); w2=hydrogen(N2,L2,M2,x,y); mm1=max(max(abs(w1))); mm2=max(max(abs(w2))); w1=30*w1./mm1; w2=30*w2./mm2; w=(1/sqrt(2))*(asinh(w1)-asinh(w2)); surf(x,y,w); axis('tight'); axis('equal'); colormap(jet); view(2);% view([1,-1,3]); shading interp;%colorbar; xlabel('Koordinat Radial'), ylabel('Koordinat Z'); title('Plot Kuadrat Amplitudo (( Psi200 - Psi210 )/2^1^/^2)^2 '); Lbutt(.75,.01); %plot radial
  85. 85. 73 a0=1; r=1/a0 * [-10:0.01:0]; psi_20=((1/(2*a0))^1.5) * (2+r).*exp(r/2); psi_21=(1/sqrt(3))*((1/(2*a0))^1.5)*r.*exp(r/2); psi_1=(1/sqrt(2))*(psi_20 - psi_21); r1=1/a0 * [0:0.01:10]; psi_20=((1/(2*a0))^1.5) * (2-r1).*exp(-r1/2); psi_21=(1/sqrt(3))*((1/(2*a0))^1.5)*r1.*exp(-r1/2); psi_2=(1/sqrt(2))*(psi_20 - psi_21); plot(r, psi_1.^2, r1, psi_2.^2); grid on; xlabel('Koordinat Z (dalam jari-jari Bohr)'); title('Probabilitas Radial ( Psi200 - Psi210 )^2 '); Lbutt(.75,.01); w=(1/sqrt(2))*(asinh(w1)+asinh(w2)); surf(x,y,w); axis('tight'); axis('equal'); colormap(jet); view(2);% view([1,-1,3]); shading interp;%colorbar; xlabel('Koordinat Radial'), ylabel('Koordinat Z'); title('Plot Kuadrat Amplitudo (( Psi200 + Psi210 )/2^1^/^2)^2 '); Lbutt(.75,.01); %plot radial r=1/a0 * [-10:0.01:0]; psi_20=((1/(2*a0))^1.5) * (2+r).*exp(r/2); psi_21=(1/sqrt(3))*((1/(2*a0))^1.5)*r.*exp(r/2); psi_1=(1/sqrt(2))*(psi_20 + psi_21); r1=1/a0 * [0:0.01:10]; psi_20=((1/(2*a0))^1.5) * (2-r1).*exp(-r1/2); psi_21=(1/sqrt(3))*((1/(2*a0))^1.5)*r1.*exp(-r1/2); psi_2=(1/sqrt(2))*(psi_20 + psi_21); plot(r, psi_1.^2, r1, psi_2.^2); grid on; xlabel('Koordinat Z (dalam jari-jari Bohr)'); title('Probabilitas Radial ( Psi200 + Psi210 )^2 '); Lbutt(.75,.01); rbutt([.45 .01 .15 .05],'ULANG ','uiresume; q=1;'); bbutt([.6 .01 .15 .05],'MENU','close; q=2;'); bbutt([.75 .01 .15 .05],'BERHENTI','close;q=0;'); uiwait; if q==1 EfekStark; elseif q==2 clear; AtomHidrogen; return;
  86. 86. 74 end disp('> Ketik <EfekStark> untuk mengulangi'); 19. File ylm.m function f=ylm(L,x); %> Panggil f= ylm(L,x) %> Input: L = non-negative integer %> x = row vector with values in [-1,1]. %> Output: ylm(L,x) = matrix of dimension (2*L+1) x length(x). %> Menghitung harmonik bola untuk %> m = -L,..,L, kecuali faktor bergantung-phi. %> Ylm = ylm.*exp(i*m*phi); m=[-L:L]'. %> mm=[0:L]'; y=sqrt((2*L+1).*fact(L-mm)./fact(L+mm)/4/pi); y=legendre(L,x).*(y*ones(size(x))); %size(y) y1=y(2:L+1,:); y1=(cos([1:L]'*pi)*ones(size(x))).*y1; y=flipud(y); y=[y;y1]; f=y;
  87. 87. 75 LAMPIRAN 3 PEMECAHAN PERSAMAAN SCHRODINGER UNTUK ELEKTRON DALAM ATOM HIDROGEN A. Persamaan Schrodinger untuk Elektron dalam Atom Hidrogen Persamaan Schrodinger untuk elektron atom hidrogen adalah  EH  (1)* dengan:  rV m H e  2 2 2  2 2 2 2 2 2 2 zyx          2 2 2222 2 2 2 sin 1 sin sin 11                           rrr r rr r e V o4 2  Bila ditulis lengkap persamaan (1)* menjadi   0 2 22 2 2 2 2 2            VE m zyx e  (2)* Dalam koordinat bola (setelah memasukkan nilai V) persamaan (1)* menjadi 0 4 2 sin 1 sin sin 11 2 22 2 22 22 2 2                                        r e E m r rr r rr o e  (3)* Untuk memecahkan persamaan (3)* digunakan teknik pemisahan variabel          rRr ,, (4)* Substitusi pers. (4)* ke pers. (3)* diperoleh 0 4 2 sin 1 sin sin 11 2 22 2 22 22 2 2                               R r e E mR r R rr R r rr o e      75
  88. 88. 76 kemudian dibagi dengan R diperoleh 0 4 2 sin 1 sin sin 11 2 22 2 22 22 2 2                                 r e E m r rr R r rRr o e      kemudian dikalikan dengan 22 sinr diperoleh 0 4 sin 21 sin sinsin 2 22 22 2 2 2                                 r e Er m r R r rR o e         (5)* misalkan 2 2 2 1 m     maka : 1. 02 2 2   m d d  (6.a)* 2. 0 4 sin 2 sin sinsin 2 22 2 22 2                            r e Er m m r R r rR o e        (6.b)* (6.b)* dibagi dengan 2 sin diperoleh 0 sin sin sin 1 4 21 2 22 2 2 2                               m r e Er m r R r rR o e  misalkan  1 4 21 2 2 2 2                 ll r e Er m r R r rR o e  maka  1 sin sin sin 1 2 2            ll m    dengan sedikit aljabar diperoleh   0 sin 1sin sin 1 2 2                 m ll d d d d (7)*
  89. 89. 77   0 1 4 21 2 0 2 2 2                         R r ll E r em dr dR r dr d r e  (8)* B. Solusi persamaan (6.a)* 02 2 2   m d d  persamaan karakteristiknya 022  m im , solusinya     imim BeAe   Karena tidak ada gelombang pantul maka suku yang ada konsanta B bernilai nol. Dari gambar terlihat bahwa  dan  2 keduanya mengidentifikasi bidang meridian yang sama sehingga     2 atau        2  imim m AeAe (9)* Karena fungsi gelombang harus bernilai tunggal maka untuk memenuhi pers (9)* , m harus berupa bilangan bulat. m = 0, 1, 2, 3, …, l (10)* Syarat normalisasi     2 0 * 1d memberikan 2 1 A . Gambar L.3.1. Sudut  dan  2 keduanya mengidentifikasi bidang meridian yang sama.
  90. 90. 78 C. Solusi persamaan (7)*   0 sin 1sin sin 1 2 2                 m ll d d d d misal: cosz dan    zP maka  ddz sin , 22 1sin z dan   sin dz dP d dz dz dP d d   sehingga pers (8)* menjadi     0 1 121 2 2 2 2 22         P z m ll dz dP z dz Pd z (11)* Persamaan (11)* identik dengan persamaan Legendre     0 1 1'2"1 2 2 2         y x m llxyyx , 22 lm  (12)* yang solusinya      xP dx d xxP lm m mm l 2/2 1 (fungsi Legendre terasosiasi)      l ml ml m l m l x dx d x l xP 11 !2 1 22/2    (formula Rodriguez) (13)* l = 0, 1, 2, 3, … dengan konstanta normalisasi       ! ! 12 2 21 1 ml ml l dxxPm l     (14)* Beberapa referensi mendefinisikan m lP untuk lml  dengan m lP (Boass, 1982: 505). Jadi solusi pers (7)* atau pers (11)*    zPNzP m llm     cos m llm PN (15)* lmN dicari dengan normalisasi  dengan bantuan pers (14)* diperoleh
  91. 91. 79      ! ! 2 12 ml mll Nlm    (16)* Dari hubungan lml  dan l = 0, 1, 2, 3, …diperoleh m = 0,  1,  2,  3,…,  l. l = |m|, |m| + 1, |m| + 2, … D. Solusi persamaan (8)*   0 1 4 21 2 0 2 2 2                         R r ll E r em dr dR r dr d r e  Diasumsikan inti diam dan karenanya energi kinetiknya nol, sehingga dengan memilih referensi energi nol, keadaan batas dari sistem memiliki energi negatif: E = -|E| Dan didefinisikan 2 2 8  Eme  r  0 2 4 2    eme  (17)* maka pers (8)* menjadi   0 4 111 2 2 2               R lldR d d      ,  0 (18)* dekat  solusinya dapat diaproksimasi dengan 0 4 1 2 2  R d Rd  yang mempunyai solusi 2/  eR . Solusi 2/ e adalah tidak dapat diterima untuk sebuah fungsi eigen, karena meningkat tanpa batas ketika  . Diasumsikan     2/    eLR s (19)* di mana L() adalah sebuah polinomial   v vo aaaaL   ...2 21 (20)* dengan 0oa dan s adalah bilangan positif (jika s < 0 maka R jika 0 ). Substitusi pers (19)* ke pers (18)* diperoleh           0111122 2 2  Lllsss d dL s d Ld      (21)*
  92. 92. 80 Untuk persaman (21)*, supaya menjaga validnya persamaan maka     011  llss sehingga s = l atau s = - l(l+1), karena 0l maka s =-l(l+1) tidak dapat diterima karena perlakuan pada pers (19)* di mana s adalah bilangan positif. Dengan menggunakan s = l maka pers (21)* menjadi      01122 2  Ll d dL l d Ld      (22)* substitusi pers (20)* ke (22)* dan dengan pengaturan koefisien dari  diperoleh :            0...1 ...32 ...3212 1...1262 3 3 2 210 12 321 12 321 13 4 2 32        v v v v v v v v vaaaaa vaaaa vaaaa avvaaa       Untuk koefisien 0     0112 01  alal  atau    010 22010 10 a l l a     Untuk koefisien 1     012122 1122  alaala  atau    111 22111 11 a l l a     Jadi secara umum    vv a lvv lv a 221 1 1     (23)* Deret (20) harus berakhir pada beberapa nilai terbatas dari v. Dengan kata lain, mengikuti pers (23)* ketika v , vaa vv /1  , jadi  ,     eL  akan divergen. Untuk menjamin pembatasan ekspansi deret (20)* setelah (katakanlah) suku v+1, dibutuhkan (menurut (23)* ) pemenuhan  positifbulatbilangannlv  1 (24)* Karena nilai terendah v dapat diasumsikan nol, maka 1 ln atau l = 0, 1, 2,…, (n-1) (25)* Dengan meletakkan n pada pers (22)* maka      01122 2  nl nlnl Lln d dL l d Ld     (26)*
  93. 93. 81 Matematikawan, dengan alasan yang mereka punyai, telah memilih sebuah fungsi  p qL yaitu polinomial Laguerre terasosiasi yang mana memenuhi      0122 2  p q p q p q Lpq d dL p d Ld     (27)* sebuah perbandingan dari (26)* dan (27)* menyatakan bahwa     12   l lnnl LL (28)* menggunakan (20)* dan (28)* serta s = l diperoleh        122/     l ln l nlnl LeNRR (29)* Untuk menentukan nilai eigen (yaitu energi), dari keadaan (n, l, m) kita kembali ke pers (16)* , dengan meletakkan n diperoleh        22 0 2 4 1 32 n em E e n  (30)* Menggunakan (30)* pada ekspresi (16)* untuk  diperoleh 0/2 na . Jadi dengan meletakkan r  memberikan        0 12/ 0 /2/2 0 narLenarNRrR l ln narl nlnl      (31)* Syarat normalisasi memberikan    12 0 2122 3 2         dLe N l ln lnl Menggunakan tabel integral tentu        !1 !2 3 2 0 2122        ln lnn dLe l ln l  diperoleh (di mana kita menggunakan 0/2 na )      2/1 3 3 0 !2 !12                  lnn ln na Nnl (32)*
  94. 94. 82 E. Bilangan Kuantum Orbital Dari persamaan   0 1 4 21 2 0 2 2 2                         R r ll E r em dr dR r dr d r e  (33)* Persamaan ini hanya mempersoalkan gerak elektron dari aspek radial, yaitu gerak mendekati atau menjauhi inti, di persamaan tersebut kita melihat E, energi total elektron. Energi total E mencakup energi kinetik gerak orbital yang tak berhubungan langsung dengan gerak radial. Kontradiksi ini dapat dihilangkan degan jalan pikiran sebagai berikut : Energi kinetik K elektron tersebut terdiri dari dua bagian, Kradial yang ditimbulkan oleh gerak mendekati atau menjauhi inti, dan Korbital yang ditimbulkan oleh gerak mengelilingi inti. Energi potensial V dari elektron adalah energi listrik : r e V o4 2  Jadi energi total elektron ialah r e KK VKKE o orbitalradial orbitalradial 4 2   Dengan memasukkan rumusan E ke persamaan (33), setelah mengadakan pengaturan kita peroleh   0 2 121 22 2 2              R mr KK m dr dR r dr d r orbitalradial   Jika kedua suku yang terakhir dalam tanda kurung persegi dalam persamaan itu saling meniadakan, sehingga kita peroleh apa yang kita inginkan yaitu persamaan diferensial R(r) hanya mengandung fungsi dari vektor radius r saja. Jadi disyaratkan   2 2 1 mr Korbital    (34)* Energi kinetik orbital elektron adalah
  95. 95. 83 2 2 1 orbitalorbital mvK  karena momentum sudut elektron L ialah rmvL orbital maka energi kinetik orbital 2 2 2mr L Korbital  Jadi persamaan (2)   2 2 2 2 2 1 2 mrmr L    atau   1L (35)* Seperti E, momentum sudut terkuantisasi dan kekal. Kuantitas sJx h .10054,1 2 34    merupakan satuan alamiah dari momentum sudut. F. Bilangan Kuantum Magnetik Elektron yang mengelilingi inti dapat dipikirkan sebagai sosok arus kecil dan memiliki dwikutub magnetik. Jadi elektron yang memiliki momentum sudut berinteraksi dengan medan magnetik eksternal B. Bilangan kuantum magnetik m memberi spesifikasi arah L dengan menentukan komponen L dalam arah medan. Gejala ini dikenal dengan kuantisasi ruang. Jika kita ambil arah medan magnetik sejajar sumbu z, komponen L dalam arah itu ialah mLz  (35)*
  96. 96. 84 2 Gambar L.3.3. Kuantisasi ruang momentumsudut orbital. Di sini bilangan kuantum orbital l = 2, sehingga terdapat 2l + 1 = 5 harga yang mungkin untuk bilangan kuantum magnetic m dengan masing-masing harga bersesuaiaan dengan orientasi yang berbeda relatif terhadap sumbu z. Jempol searah dengan vektor momentum sudut Jari tangan searah dengan gerak rotasional L Gambar L.3.2. Aturan tangan kanan untuk momentum sudut.
  97. 97. 85 Pembuktian persamaan (35)* sebagai berikut, kita punya operator momentum angular    i zL ^ (36)* dan persamaan eigen      zLi      (37)* dimana Lz adalah nilai eigen dari zL ^ . Solusi (37)* adalah      /zLi e (38)* dari pers. (9)* dan pers. (38)* diperoleh mLz 

×