Successfully reported this slideshow.
We use your LinkedIn profile and activity data to personalize ads and to show you more relevant ads. You can change your ad preferences anytime.
Виталий Александров
Основатель крупнейшей студии email-маркетинга
КАК ЗАПУСТИТЬ ЕМЕЙЛИНГ
С НУЛЕВЫМ БЮДЖЕТОМ
Клиенты
НАШИ РЕЗУЛЬТАТЫ
• 25 человек — самая большая команда на рынке
• 4 года на рынке
• 180 заключённых договоров с любимыми кли...
ЗАДАЧА КОМПАНИИ —
привлечь и удержать клиента
ПРИВЛЕЧЕНИЕ — ПОНЯТНАЯ ЗАДАЧА
Сайт
Контекст
СЕО
Партнеры
Таргетинг в
соцсетях
РАБОТА С
ФОРМОЙ
«Встречают по одежке,
провожают по уму»
Важно то,
что внутри
Наперстянка
Привлечь
10% успеха
Удержать
90% успеха
Парето знал
Минимизировать Человеческий фактор,
максимизировать автоматизацию
Главное
Каналы касания
Кол-центрСмс ЕмейлМоб. приложение
Моб.приложениеКол-центрСмс Емейл
Дешево
Индивидуально
Персонально
Полезно
Каналы касания
Обсуждаем
сегодня
ЧТО ПРОИСХОДИТ
СЕЙЧАС
Сайт Клиент
Ушедший
1% оставляют заявки
Никто не предлагает общаться.
Все предлагают купить.
Всегда ли вы хотели купить?
Решил ли хоть кто-то вашу
проблему?
Сайт
Клиент
Подписчик
Ушедший
Сайт
Клиент
Подписчик
Ушедши
й
1% 3%
Клиент
Подписчик
Блог (SEO)
Контекст
Соцсети
Формы
Призывы к действию
Посадочные страницы
Промо-рассылки
CRM-система
Триггеры (автописьма)
...
ТРЕХКРАТНЫЙ
РОСТ
К началу.
Как сделать так, чтобы база
ваших людей росла?
Предлагать оставлять контакты
в точках контакта
Точки
Сайт
Звонок
Почта Вебинары
Соцсети
Сайт
Сайт
Лендинг
Главная Страница
заказа
Внутренние
страницы
3 способа сбора
1. Поп-ап
2. Сквозная форма
3. Встроенная форма на страницах
Главная Страница
заказа
Лендинг Внутренние
страницы
Поп-ап V V V V
Сквозная
форма
V V
Встроенная
форма
V V V
Главная
Главная - Поп-ап
Главная - Поп-ап
На сайте АлтайСтройМаша форма собирает
емейлы тех, кто пока не готов покупать
Главная - Поп-ап
Главная - Поп-ап
Главная - Сквозная
форма
Главная Страница
заказа
Лендинг Внутренние
страницы
Поп-ап V V V V
Сквозная
форма
V V
Встроенная
форма
V V V
Страница заказа
Страница заказа -
Поп-ап
Добавили на сайте Пумы в раздел оформления заказа
пункт про подписку. Собираем День Рождения и пол.
Страница заказа - Встр...
80% ответили «Да»
Добавили в нашем брифе пункт про подписку на
рассылку
Бриф - Встроенная форма
Страница заказа - Встроенная
форма
Главная Страница
заказа
Лендинг Внутренние
страницы
Поп-ап V V V V
Сквозная
форма
V V
Встроенная
форма
V V V
Лендинг
Лендинг - Поп-ап
Лендинг - Встроенная форма
Лендинг - Встроенная форма
Главная Страница
заказа
Лендинг Внутренние
страницы
Поп-ап V V V V
Сквозная
форма
V V
Встроенная
форма
V V V
Внутренние страницы
Внутренние страницы - Поп-ап
Форма подстраивается под разделы
За 6 дней собрали 1600 контактов
Внутренние страницы - Сквозная
форма
Внутренние страницы -
Встроенная форма
Главная Страница
заказа
Лендинг Внутренние
страницы
Поп-ап V V V V
Сквозная
форма
V V
Встроенная
форма
V V V
Кейсы: сбор базы Spim.ru
Задача: увеличить приток новых подписчиков
Решение: умное всплывающее окно
Результат: прирост в 2...
Кейсы: сбор базы Varlamov.ru
Задача: собирать подписчиков блога
Решение: форма внутри записи + сквозная форма
Результат: п...
Кейсы: сбор базы ASM.ru
Задача: собирать подписчиков
Решение: поп-андер форма + галочка в заявке + лендинг
Результат: прир...
Кейсы: сбор базы CMSMagazine.ru
Задача: собирать подписчиков ежедневного дайджеста
Решение: форма подписки на сайте
Резуль...
Кейсы: сбор базы ИМ Puma
Задача: собирать подписчиков новостей
Решение: форма подписки на сайте + перезапуска сайта
Резуль...
Точки
Сайт
Звонок
Почта Вебинары
Соцсети
2. Почта
Набрали визиток
Написали всем письма, в подписи
предложили подписаться на рассылку
+40 новых контактов в базе в месяц
Совет
Обязательно поставьте на все ссылки utm-метку, чтобы
вы могли смотреть количество подписавшихся.
На скриншоте видим,...
Точки
Сайт
Звонок
Почта Вебинары
Соцсети
3. Вебинары
Выступаете на вебинаре — дайте ссылку на страничку подписки
на рассылку.
Предложите подписаться прямо сейчас.
Чтобы получить полезный материал подпишитесь на
рассылку на этой странице: www...
Если подпишитесь до 24.00, получите в по...
Точки
Сайт
Звонок
Почта Вебинары
Соцсети
4. Звонок
У вас работает кол-центр, но работает на 50%
потенциала.
40% готовы оставить емейл для получения новостей,
информации о скидках, бонусах
— Перезвоню, если будет нужно.
— Спасибо за обращение. Хотите получать на почту наши
специальные предложения только для по...
Точки
Сайт
Звонок
Почта Вебинары
Соцсети
5. Соцсети
В Фейсбуке есть возможность добавить подписку на
рассылку на странице сообщества
В Фейсбуке есть возможность добавить подписку на
рассылку на странице сообщества.
У вас должна быть страница в Фейсбуке и ...
Аналогичная штука есть в SlideShare
Нажимаете на кнопку «Collect Leads»
Выбираете одну из презентаций и жмете «Continue»
Заполняете форму и жмете кнопку Continue
Человек оставляет контакты и вам приходит письмо на почту
1. Popmechanic.ru — умная форма сбора
емейлов
2. SlideShare — готовьте полезные презентации
и получайте новых подписчиков
...
Резюме
Главная Страница
заказа
Лендинг Внутренние
страницы
Поп-ап V V V V
Сквозная
форма
V V
Встроенная
форма
V V V
Проверьте себ...
Задание 1. Придумайте 5
оферов в своей нише
10 минут
Собрали. Что делаем
дальше?
Разработка стратегии
Потребительская
сегментация
(Big Data)
Поведенческая
сегментация
Конфиденциальные данные (о
продажах)
Автоматизация
Просты...
Потребительская
сегментация
(Big Data)
Брошенные корзины
Брошенные просмотры
Спасибо за заказ
Оставьте отзыв
Поведенческая...
Потребительская
сегментация
(Big Data)
Брошенные корзины
Брошенные просмотры
Спасибо за заказ
Оставьте отзыв
Поведенческая...
Потребительская
сегментация
(Big Data)
Поведенческая
сегментация
Конфиденциальные данные (о
продажах)
Автоматизация
Просты...
Потребительская
сегментация
(Big Data)
Поведенческая
сегментация
Конфиденциальные данные (о
продажах)
Автоматизация
Просты...
Стратегия на год
Задание 2. Нарисуйте
цепочку касаний
15 минут
Самое простое и
понятное
Welcome-сценарий
Рассказываете о продукте, выгодах
работы с вами
Ключевая мысль сценария — продавать не
продавая.
Человек сам должен принять решение о
покупке. Тогда его решение будет цел...
От лица
гендиректора
Преимущества
компании
Полезный контент
без продажи
Конверсия есть, прямой
продажи нет.
Подход работает
Конверсия есть, прямой
продажи нет.
Подход работает
Приветственная серия №3
Результаты
— Сменили время отправки 2-го письма с 8
на 9 утра, открываемость увеличилась с 35,6%
до 39,4%
— Сменили день о...
Задание 3. Пропишите
темы велком-писем
10 минут
О сервисах
Mailchimp.com — самое простое решение
До 2000 подписчиков — бесплатно.
Дальше — от 15$ в месяц.
Sendsay.ru — русская платформа
До 200 подписчиков — бесплатно.
Дальше — от 750 руб. в месяц.
Резюме
Важно не только привлекать, но и
удерживать.
— Собираем базу
— Выбираем сервис
— Запускаем рассылку
Добавляйтесь в друзья:
Telegram / WhatsApp / Viber:
+7 926 013 3922
vitaly@outofcloud.ru
Приходите за бесплатной консультацией
facebook.com/groups/outofcloud
Как запустить эмейлинг с нулевым бюджетом  - Виталий Александров
Как запустить эмейлинг с нулевым бюджетом  - Виталий Александров
Как запустить эмейлинг с нулевым бюджетом  - Виталий Александров
Как запустить эмейлинг с нулевым бюджетом  - Виталий Александров
Как запустить эмейлинг с нулевым бюджетом  - Виталий Александров
Как запустить эмейлинг с нулевым бюджетом  - Виталий Александров
Как запустить эмейлинг с нулевым бюджетом  - Виталий Александров
Как запустить эмейлинг с нулевым бюджетом  - Виталий Александров
Как запустить эмейлинг с нулевым бюджетом  - Виталий Александров
Как запустить эмейлинг с нулевым бюджетом  - Виталий Александров
Как запустить эмейлинг с нулевым бюджетом  - Виталий Александров
Как запустить эмейлинг с нулевым бюджетом  - Виталий Александров
Как запустить эмейлинг с нулевым бюджетом  - Виталий Александров
Как запустить эмейлинг с нулевым бюджетом  - Виталий Александров
Как запустить эмейлинг с нулевым бюджетом  - Виталий Александров
Как запустить эмейлинг с нулевым бюджетом  - Виталий Александров
Как запустить эмейлинг с нулевым бюджетом  - Виталий Александров
Как запустить эмейлинг с нулевым бюджетом  - Виталий Александров
Upcoming SlideShare
Loading in …5
×

Как запустить эмейлинг с нулевым бюджетом - Виталий Александров

72 views

Published on

Виталий Александров - основатель крупнейшей студии email-маркетинга расскажет как запустить эмейлинг с нулевым бюджетом.

Published in: Marketing
  • Be the first to comment

  • Be the first to like this

Как запустить эмейлинг с нулевым бюджетом - Виталий Александров

  1. 1. Виталий Александров Основатель крупнейшей студии email-маркетинга
  2. 2. КАК ЗАПУСТИТЬ ЕМЕЙЛИНГ С НУЛЕВЫМ БЮДЖЕТОМ
  3. 3. Клиенты
  4. 4. НАШИ РЕЗУЛЬТАТЫ • 25 человек — самая большая команда на рынке • 4 года на рынке • 180 заключённых договоров с любимыми клиентами • Более 500 млн — выручка от рассылок, отправленных нашими руками • Более 4000 email-кампаний запущено (регулярные и триггерные)
  5. 5. ЗАДАЧА КОМПАНИИ — привлечь и удержать клиента
  6. 6. ПРИВЛЕЧЕНИЕ — ПОНЯТНАЯ ЗАДАЧА Сайт Контекст СЕО Партнеры Таргетинг в соцсетях
  7. 7. РАБОТА С ФОРМОЙ
  8. 8. «Встречают по одежке, провожают по уму»
  9. 9. Важно то, что внутри Наперстянка
  10. 10. Привлечь 10% успеха Удержать 90% успеха Парето знал
  11. 11. Минимизировать Человеческий фактор, максимизировать автоматизацию Главное
  12. 12. Каналы касания Кол-центрСмс ЕмейлМоб. приложение
  13. 13. Моб.приложениеКол-центрСмс Емейл Дешево Индивидуально Персонально Полезно Каналы касания
  14. 14. Обсуждаем сегодня
  15. 15. ЧТО ПРОИСХОДИТ СЕЙЧАС
  16. 16. Сайт Клиент Ушедший
  17. 17. 1% оставляют заявки
  18. 18. Никто не предлагает общаться. Все предлагают купить.
  19. 19. Всегда ли вы хотели купить? Решил ли хоть кто-то вашу проблему?
  20. 20. Сайт Клиент Подписчик Ушедший
  21. 21. Сайт Клиент Подписчик Ушедши й
  22. 22. 1% 3%
  23. 23. Клиент Подписчик
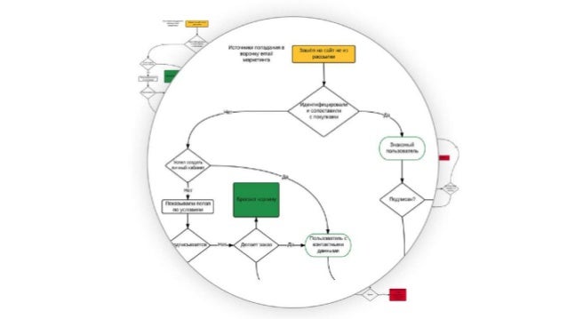
  24. 24. Блог (SEO) Контекст Соцсети Формы Призывы к действию Посадочные страницы Промо-рассылки CRM-система Триггеры (автописьма) Соцсети Мероприятия Полезный контент Привлекайте внимание Плавно подводите к продаже Закрывайте сделку Приводите в восторг Методология входящего маркетинга: Незнакомцы Посетители Лиды Покупатели Промоутеры
  25. 25. ТРЕХКРАТНЫЙ РОСТ
  26. 26. К началу. Как сделать так, чтобы база ваших людей росла?
  27. 27. Предлагать оставлять контакты в точках контакта
  28. 28. Точки Сайт Звонок Почта Вебинары Соцсети
  29. 29. Сайт
  30. 30. Сайт Лендинг Главная Страница заказа Внутренние страницы
  31. 31. 3 способа сбора 1. Поп-ап 2. Сквозная форма 3. Встроенная форма на страницах
  32. 32. Главная Страница заказа Лендинг Внутренние страницы Поп-ап V V V V Сквозная форма V V Встроенная форма V V V
  33. 33. Главная
  34. 34. Главная - Поп-ап
  35. 35. Главная - Поп-ап
  36. 36. На сайте АлтайСтройМаша форма собирает емейлы тех, кто пока не готов покупать Главная - Поп-ап
  37. 37. Главная - Поп-ап
  38. 38. Главная - Сквозная форма
  39. 39. Главная Страница заказа Лендинг Внутренние страницы Поп-ап V V V V Сквозная форма V V Встроенная форма V V V
  40. 40. Страница заказа
  41. 41. Страница заказа - Поп-ап
  42. 42. Добавили на сайте Пумы в раздел оформления заказа пункт про подписку. Собираем День Рождения и пол. Страница заказа - Встроенная форма
  43. 43. 80% ответили «Да» Добавили в нашем брифе пункт про подписку на рассылку Бриф - Встроенная форма
  44. 44. Страница заказа - Встроенная форма
  45. 45. Главная Страница заказа Лендинг Внутренние страницы Поп-ап V V V V Сквозная форма V V Встроенная форма V V V
  46. 46. Лендинг
  47. 47. Лендинг - Поп-ап
  48. 48. Лендинг - Встроенная форма
  49. 49. Лендинг - Встроенная форма
  50. 50. Главная Страница заказа Лендинг Внутренние страницы Поп-ап V V V V Сквозная форма V V Встроенная форма V V V
  51. 51. Внутренние страницы
  52. 52. Внутренние страницы - Поп-ап Форма подстраивается под разделы
  53. 53. За 6 дней собрали 1600 контактов
  54. 54. Внутренние страницы - Сквозная форма
  55. 55. Внутренние страницы - Встроенная форма
  56. 56. Главная Страница заказа Лендинг Внутренние страницы Поп-ап V V V V Сквозная форма V V Встроенная форма V V V
  57. 57. Кейсы: сбор базы Spim.ru Задача: увеличить приток новых подписчиков Решение: умное всплывающее окно Результат: прирост в 2-3 раза (в зависимости от сезона)
  58. 58. Кейсы: сбор базы Varlamov.ru Задача: собирать подписчиков блога Решение: форма внутри записи + сквозная форма Результат: прирост в 2-3 раза (в зависимости от сезона)
  59. 59. Кейсы: сбор базы ASM.ru Задача: собирать подписчиков Решение: поп-андер форма + галочка в заявке + лендинг Результат: прирост в 2-3 раза (в зависимости от сезона)
  60. 60. Кейсы: сбор базы CMSMagazine.ru Задача: собирать подписчиков ежедневного дайджеста Решение: форма подписки на сайте Результат: +100 подписчиков ежемесячно
  61. 61. Кейсы: сбор базы ИМ Puma Задача: собирать подписчиков новостей Решение: форма подписки на сайте + перезапуска сайта Результат: рост в 3 раза за год
  62. 62. Точки Сайт Звонок Почта Вебинары Соцсети
  63. 63. 2. Почта
  64. 64. Набрали визиток
  65. 65. Написали всем письма, в подписи предложили подписаться на рассылку
  66. 66. +40 новых контактов в базе в месяц
  67. 67. Совет Обязательно поставьте на все ссылки utm-метку, чтобы вы могли смотреть количество подписавшихся. На скриншоте видим, что из писем двух сотрудников на сайт пришло 40 человек за месяц, что тоже показатель!
  68. 68. Точки Сайт Звонок Почта Вебинары Соцсети
  69. 69. 3. Вебинары
  70. 70. Выступаете на вебинаре — дайте ссылку на страничку подписки на рассылку. Предложите подписаться прямо сейчас.
  71. 71. Чтобы получить полезный материал подпишитесь на рассылку на этой странице: www... Если подпишитесь до 24.00, получите в подарок дополнительное исследование. Пример текста
  72. 72. Точки Сайт Звонок Почта Вебинары Соцсети
  73. 73. 4. Звонок
  74. 74. У вас работает кол-центр, но работает на 50% потенциала.
  75. 75. 40% готовы оставить емейл для получения новостей, информации о скидках, бонусах
  76. 76. — Перезвоню, если будет нужно. — Спасибо за обращение. Хотите получать на почту наши специальные предложения только для подписчиков? — Да, почему нет. — Диктуйте почту. Пример скрипта
  77. 77. Точки Сайт Звонок Почта Вебинары Соцсети
  78. 78. 5. Соцсети
  79. 79. В Фейсбуке есть возможность добавить подписку на рассылку на странице сообщества
  80. 80. В Фейсбуке есть возможность добавить подписку на рассылку на странице сообщества. У вас должна быть страница в Фейсбуке и аккаунт на Mailchimp.
  81. 81. Аналогичная штука есть в SlideShare
  82. 82. Нажимаете на кнопку «Collect Leads»
  83. 83. Выбираете одну из презентаций и жмете «Continue»
  84. 84. Заполняете форму и жмете кнопку Continue
  85. 85. Человек оставляет контакты и вам приходит письмо на почту
  86. 86. 1. Popmechanic.ru — умная форма сбора емейлов 2. SlideShare — готовьте полезные презентации и получайте новых подписчиков 3. Mailchimp — помимо удобного сервиса рассылок, можно собирать емейлы из Facebook Полезные сервисы
  87. 87. Резюме
  88. 88. Главная Страница заказа Лендинг Внутренние страницы Поп-ап V V V V Сквозная форма V V Встроенная форма V V V Проверьте себя по чек-листу
  89. 89. Задание 1. Придумайте 5 оферов в своей нише 10 минут
  90. 90. Собрали. Что делаем дальше?
  91. 91. Разработка стратегии
  92. 92. Потребительская сегментация (Big Data) Поведенческая сегментация Конфиденциальные данные (о продажах) Автоматизация Простые данные об активности подписчика Базовый уровень Никакой интеграции Сю Best practices Ha Комбинирование, и отрицание правил Ri Новые правила
  93. 93. Потребительская сегментация (Big Data) Брошенные корзины Брошенные просмотры Спасибо за заказ Оставьте отзыв Поведенческая сегментация Конфиденциальные данные (о продажах) Реактивационные письма на основании продаж Базовая RFM сегментация Автоматизация Простые данные об активности подписчика Письма жизненного цикла: welcome, реактивационные на основании прочтения Базовый уровень Никакой интеграции Промо письма Double Opt-In Формы подписки Интеграция с другими каналами Сю Best practices Ha Комбинирование, и отрицание правил Ri Новые правила
  94. 94. Потребительская сегментация (Big Data) Брошенные корзины Брошенные просмотры Спасибо за заказ Оставьте отзыв Поведенческая сегментация Конфиденциальные данные (о продажах) Реактивационные письма на основании продаж Базовая RFM сегментация Автоматизация Простые данные об активности подписчика Письма жизненного цикла: welcome, реактивационные на основании прочтения Базовый уровень Никакой интеграции Промо письма Double Opt-In Формы подписки Интеграция с другими каналами Сю Best practices Ha Комбинирование, и отрицание правил Ri Новые правила Неизвестный email- маркетинг Что делать, если у меня всё есть?
  95. 95. Потребительская сегментация (Big Data) Поведенческая сегментация Конфиденциальные данные (о продажах) Автоматизация Простые данные об активности подписчика Базовый уровень Никакой интеграции Сю Best practices Ha Комбинирование, и отрицание правил Ri Новые правила Кривая эффективности
  96. 96. Потребительская сегментация (Big Data) Поведенческая сегментация Конфиденциальные данные (о продажах) Автоматизация Простые данные об активности подписчика Базовый уровень Никакой интеграции Сю Best practices Ha Комбинирование, и отрицание правил Ri Новые правила Кривая эффективности
  97. 97. Стратегия на год
  98. 98. Задание 2. Нарисуйте цепочку касаний 15 минут
  99. 99. Самое простое и понятное
  100. 100. Welcome-сценарий Рассказываете о продукте, выгодах работы с вами
  101. 101. Ключевая мысль сценария — продавать не продавая. Человек сам должен принять решение о покупке. Тогда его решение будет цельнее и сильнее. Он доверится вам.
  102. 102. От лица гендиректора
  103. 103. Преимущества компании
  104. 104. Полезный контент без продажи
  105. 105. Конверсия есть, прямой продажи нет. Подход работает
  106. 106. Конверсия есть, прямой продажи нет. Подход работает
  107. 107. Приветственная серия №3
  108. 108. Результаты — Сменили время отправки 2-го письма с 8 на 9 утра, открываемость увеличилась с 35,6% до 39,4% — Сменили день отправки 3-го письма с 3-ий на 4-ый день после подписки, открываемость увеличилась с 27,5% до 29,4%
  109. 109. Задание 3. Пропишите темы велком-писем 10 минут
  110. 110. О сервисах
  111. 111. Mailchimp.com — самое простое решение До 2000 подписчиков — бесплатно. Дальше — от 15$ в месяц.
  112. 112. Sendsay.ru — русская платформа До 200 подписчиков — бесплатно. Дальше — от 750 руб. в месяц.
  113. 113. Резюме Важно не только привлекать, но и удерживать. — Собираем базу — Выбираем сервис — Запускаем рассылку
  114. 114. Добавляйтесь в друзья: Telegram / WhatsApp / Viber: +7 926 013 3922 vitaly@outofcloud.ru
  115. 115. Приходите за бесплатной консультацией facebook.com/groups/outofcloud

×