Successfully reported this slideshow.
We use your LinkedIn profile and activity data to personalize ads and to show you more relevant ads. You can change your ad preferences anytime.

A PROJECT REPORT ON EXPORT PROCESS AND DOCUMENTATION

262,973 views

Published on

Published in: Education, Business
  • Free Video Reveals 1 Weird Trick To Heal Vitiligo Forever! Click Here: 》》》 https://bit.ly/3avXuLL
       Reply 
    Are you sure you want to  Yes  No
    Your message goes here
  • Government auctions are great. We got a great deal on a quality car that we wanted. Awesome! ➽➽ https://w.url.cn/s/AiIrNWD
       Reply 
    Are you sure you want to  Yes  No
    Your message goes here
  • If we are speaking about saving time and money this site ⇒ www.WritePaper.info ⇐ is going to be the best option!! I personally used lots of times and remain highly satisfied.
       Reply 
    Are you sure you want to  Yes  No
    Your message goes here
  • Did you try ⇒ www.HelpWriting.net ⇐?. They know how to do an amazing essay, research papers or dissertations.
       Reply 
    Are you sure you want to  Yes  No
    Your message goes here
  • Sie können Hilfe bekommen bei ⇒ www.WritersHilfe.com ⇐. Erfolg und Grüße!
       Reply 
    Are you sure you want to  Yes  No
    Your message goes here

A PROJECT REPORT ON EXPORT PROCESS AND DOCUMENTATION

  1. 1. Submitted by Sagar Anand PGDM –IB Roll No-05IN PARTIAL FULFILMENT OF PGDM IN INTERNATIONAL BUSINESS FOR THE ACADEMIC YEAR -2008-10. Under the guidance of Dr. R. Chandran PIMSR, NEW PANVELPILLAI’S INSTITUTE OF MANAGEMENT STUDIES & RESEARCH NEW PANVEL, NAVI MUMBAI(A recognized institute and given A rank by NACC and affiliated to AICTE)
  2. 2. Export Process & Documentation 2 COVER PAGEEXPORT PROCESSANDDOCUMENTATIONPROJECT REPORTThis project report entitled “Export Process andDocumentation” based on my knowledge and twomonth work experience with committed cargo carePvt. Ltd. as a summer trainee.SAGAR ANAND7/6/2009 PIMSR
  3. 3. Export Process & Documentation 3 ACKNOWLEDGEMENT Life of human beings is full of interactions.No one is self-sufficient by himself whenever anyone is doingsome serious and important work a lot of help from the peopleconcerned is needed & one less specially obliged towards them. Icannot forget acknowledging them in few words as without theguidance & co-ordination of them in my project report would nothave been possible. A large number of individual contributed to this project.I am thankful to all of them for their help and encouragement.My writing in this project report has also been influenced by anumber of website and standard textbooks. As far as possible, theyhave been fully acknowledged at the appropriate place .I expressmy gratitude to all of them. First of all I owe my heartfelt gratitude to my guide prof.Mr. Guha and prof. Betty for his noble guidance throughout thecompletion of the Project. I would like to extend my heartfelt thanks to Mr. Vikramsingh rawat, Branch Manager of committed cargo pvt. Ltd. NaviMumbai Branch for giving me an opportunity to work on this project. I would also like to thank Ms. Kirti, Senior Executive, ofcommitted cargo pvt. Ltd. for his guidance, inspiration, andconstructive suggestions, which helped me in the Project. I must also thank the management of committed cargopvt. Ltd. to provide excellent opportunity and environment to be ableto pull my project through. Cooperation of the staff is also gratefullyacknowledged. Last but not least, also give my sincere thanks to all thepeople to directly indirectly have help and encourage me in finding theway to us collecting the requisite information and completing theproject effectively and timely.Sagar AnandPGDM (IB)Roll no. - 05 PIMSR
  4. 4. Export Process & Documentation 4 GUIDE CERTIFICATE TO WHOMESOEVER IT MAY CONCERN This is to certify that the project report titled“Export Process and Documentation” Offered byCommitted cargo Pvt. Ltd. has been prepared by SagarAnand, Roll No.- 05, a student of PGDM (PostGraduation Diploma in Management), session (2008-10)with International Business as major area of specialization.The study was conducted with special reference tocommitted cargo care Pvt. Ltd. C.B.D. Belapur, NaviMumbai. I recommend this project for evaluation.Place:Date: (Dr. R. Chandran) Director PIMSR
  5. 5. Export Process & Documentation 5 INDEX Subject Page No.Important Abbreviations 6Introduction of study 9Objective of study 12Research Methodology 13Research Design 14Scope of the Project 15Limitations of the study 16Company Profile 17Organization Chart 25Benefits Given by company 27Theoretical background 27Data Analysis and Interpretations 58Findings 68Bibliography 72Glossary & International Freight Terms 73 PIMSR
  6. 6. Export Process & Documentation 6Important Abbreviations PIMSR
  7. 7. Export Process & Documentation 7 PIMSR
  8. 8. Export Process & Documentation 8 PIMSR
  9. 9. Export Process & Documentation 9 INTRODUCTION OF STUDY This project is all about to know about export importprocedure/ documentation of shipment. This project putsmore focus on to know custom clearness, to make export -import invoice, to get shipping bill number from customdepartment etc. This project will also find out howCommitted cargo Pvt. Ltd. could sustain in the competitiveworld by providing vast range of cargo handling through allinstruments which flexible prompt and innovative inmeeting the requirement of the customer. The purpose ofthe study was to know about export – import documentationof seaway in the committed cargo Pvt. Ltd. The India International Coir Fair-2009, which iscoinciding with the golden jubilee celebrations of the CentralCoir Research Institute, is expected to give further fillip tocoir exports from the country by providing better visibility tocoir products in the global market. The celebration of theInternational Year of the Natural Fibre is also expected todraw greater attention to coir and coir products.Exceeding targetAt a meeting of representatives of the coir exporters with theBoard officials to discuss issues related to exports, Mr V.S.Vijayaraghavan, Chairman of Coir Board, thanked exportersfor their collective efforts in surpassing the export target lastyear, both in quantity and value, despite tremendous oddsand conspicuous global impediments. PIMSR
  10. 10. Export Process & Documentation 10Forex EarningsIndian coir exports during 2008-09 had touched 1,94,791tonnes valued at Rs 634 crore, exceeding the target set forthe year.Coir export was 1,87,566 tonnes valued at Rs 592 croreduring the previous year.Performance hopesWith the conduct of the India International Coir Fair-2009and the celebration of the International Year of NaturalFibre, the Coir Board was confident of better performancethis year.Mr Vijayaraghavan hoped that the Coir ExportersFederation would play a leading role in enhancing thegrowth of the coir industry in all its dimensions and assuredof the boards full support in taking timely action to redressthe problems of the exporters.The need to obtain timely governmental sanction toparticipate in overseas fairs to achieve greater mileage in theexport market, setting up of a container freight station atPollalchi, Tamil Nadu, in view of its growing contribution toexports and increasing the frequency of the meeting ofexporters with Board officials also received attention at themeeting held on Monday. It was decided to hold the nextexecutive committee meeting of the Board at Bangalore onMay 26. PIMSR
  11. 11. Export Process & Documentation 11Sales turnoverThe 30-odd Coir Board showrooms spread over the countryhad achieved a sales turnover of Rs 11.19 crore, accountingfor 86.10 per cent of the Rs 13-crore target fixed for the year2008-09. The meeting also considered suggestions torevamp these showrooms and sales depots through out thecountry in tune with the growing expectations of allsections, especially the upper strata of society in order toremain competitive in the domestic market. In thisbackground, Mr Vijayaraghavan was confident of achievingthe revised sales target of Rs 15 crore set for the showroomsin the country for the current year. PIMSR
  12. 12. Export Process & Documentation 12 OBJECTIVE OF THE STUDYThe main objectives of the research were:  To know about export import process.  To know what are the documents required before and after sailing the cargo.  To know different type of container used in shipment. PIMSR
  13. 13. Export Process & Documentation 13 RESEARCH METHODOLOGYCollect data/information about cargo through:  Primary data collection:-  E-mail  Telephone  Invoice  Packing List  Secondary data collection:-  Invoice  Packaging list  Shipping bill  Internet PIMSR
  14. 14. Export Process & Documentation 14 RESEARCH DESIGN Research design is the based framework, which providesguidelines for the research process. It is a map or blue print accordingto which the research is to be conducts. The research design specifiesthe methods for data collection & data analysis determine the sourceof data. Most specifically it was a kind of “Descriptive conclusiveresearch” who takes care of who, when, where, what, how and whyaspects of the investigation further the researcher used the statisticalmethod to serve he purpose of project, it permitted the research toderive more accurate generalization whose reliability could bemeasured. CENTRE : ALL OVER INDIA RESEARCH : EXPLORATORY RESEARCH TECHNIQUE : QUALITATIVE & QUANNTATIVE TOOL USED : TELEPHONIC & E-MAIL DATA SOURCE : PRIMARY & SECONDARY PIMSR
  15. 15. Export Process & Documentation 15 SCOPE OF THE STUDYThe scope of marketing research could cover the businessproblems relating to the followings.  Types of consumers that compromise present and potential markets.  Buying habits and pattern of consumption  Size and location of different markets, not only in India but also overseas.  The prospects for growth or construction for the current markets being served.  New mantras of emerging segments.  Marketing and manufacturing capabilities of competitors.  Most suitable entry timing.  The current and prospective competitive position.  Chances of improvement of current channels. PIMSR
  16. 16. Export Process & Documentation 16 LIMITATIONS OF THE STUDY Not a panacea Not an exact science Limitation of time Erroneous findings Not exact tool for forecasting In experience research staff Narrow conception of marketing research PIMSR
  17. 17. Export Process & Documentation 17 COMPANY PROFILE INTRODUCTION OF THE ORGANIZATIONOverview An ISO 9001:2000 Company Incorporated head quarter inthe national capital Delhi, India and specializes in handling Import &Export Cargo. Earning and maintaining a reputation for dependableand complete worldwide cargo movement solutions with the motto―Customer Pride‖ achieved this longevity in the volatile cargo industry.Committed Group has established its hub at Los Angeles, Toronto,Shanghai, Mumbai, Jaipur, Ludhiana and a reliable network ofassociate offices in India and world over and is specialized inforwarding of cargos choosing the most convenient and cost effectivetransportation method by air, courier, sea and truck any time &anywhere around the globe.Committed Group management has the right mix of experience andcommitment and is fast to adapt to new emerging technology. Its well-established network and tracking software enables to provide fast andreliable information to its client. Thus capable of handling –  Packaging  Warehousing  Freight forwarding  Clearance of Export and Import Cargo  Commercial, Diplomatic and Non-Diplomatic Consignment.  ProjectsMission Statement―To be focused as a pro-active cargo gateway by anticipating andreacting to each stage of a shipments transit with commitment and toexperience strategic growth of a highly respected and recognized cargocompany in the Industry‖. PIMSR
  18. 18. Export Process & Documentation 18TeamThe Committed Group management team brings together leaders witha wealth of expertise from various industries, includingtransportation, logistics, cargo management, professional services andcustomer service. These individuals form a strong foundation that providesvision and support to a growing team of talented, dedicatedprofessionals working to adopt and deliver professional freightforwarding solutions and custom clearance.The Operational team at Committed Group comprising of more than50 in-house trained energetic and aggressive group of employees withseveral years of experience in the international freight forwarding plusan protracted experience in the reputable shipping lines and airlines.Thus, with strong gamut of professional from cargo industry underone roof help Committed Group to adopt the "Total FreightManagement" approach, a feature of which is the handling of clientcargo on a door-to-door basis. This approach ensures the correct management of cargo ina cost-efficient and professional way at competitive price and feelsCommitted Group is the RIGHT PARTNER FOR YOU.Services  Air Freight  Custom Clearance  Document Processing  Multi Modal Facility  3 PL & Supply Chain Management  Packaging & Warehousing  Tracking & Tracing PIMSR
  19. 19. Export Process & Documentation 19Multi Modal FacilityAt Committed Group it is a single window contract for the carriage ofgoods by at least two or more different modes of transport. Thus,providing a permutation-combination between air- ocean-surfacemodes to reduce the cost of transportation. This includes Door pick toDoor delivery and a complete logistics support constituting of:» Origin Pickup/Trucking.» Warehousing if required.» Customs Clearance & Documentation at origin.» Origin charges payable like THC, B/L Fee etc.» Carriage by Sea or Air by payment of Freight.» Inland Trucking if required.» Customs Clearing of goods at destination and Warehousing if need be.» Door Delivery of the cargo.Committed Group operates as Multimodal Transport Operator (MTO)providing the end 2 end services like:DDP: Delivered Duty Paid Shipments.DDU: Delivered Duty Unpaid Shipments.CI Shipments: Cargo picked up on cost and insurances termsCF Shipments: Cargo picked up on cost and freight paid termsCIF Shipments: Cargo picked up on cost Insurance and freight paidterms.FOB: Free on Board Shipment. Only Port to port or Apt to Apt serviceby Carrier.Ex Works: Pick up if cargo from shipper’s warehouse/factory.Multimodal Transport (MT) DocumentServices along with logistic documentation evidencing a multimodaltransport contract which can be replaced by electronic datainterchange messages insofar as permitted by applicable law and be(a)Issued in a negotiable form or,(b) Issued in a non-negotiable form indicating a named consignee.Taken in charge means that the goods have been handed over to andaccepted for carriage by the MTO for delivery. PIMSR
  20. 20. Export Process & Documentation 20Delivery of the Cargo through Multimodal facilityThis is done after completion of various documentation andformalities after the arrival of the shipment at destination.The Cargo delivery is subject to various terms and conditions to befulfilled by the consignee as listed below:1. Payment of all applicable charges to the delivery agent of thecarrier.2. On presentation of Duly Endorsed Original Bill of Lading (for Sea /Ocean Shipments).3. For Air shipments, an Authority Letter is required.4. Original DIC.5. In case of shipments under L/C, the designated Bank need toendorse the Bill of Lading or issue A Bank Release Order in favour of the carrier.Committed Group as an MTO undertakes to perform or to procure theperformance of all acts necessary to ensure delivery of the goods /cargo with responsibility: (a) When the MT document has been issued in a negotiable form "to bearer", to the person surrendering one original of the document, or (b) When the MT document has been issued in a negotiable form "to order", to the person surrendering one original of the document duly endorsed, or(c) When the MT document has been issued in a negotiable form to anamed person, to that person upon Proof of his identity and surrender of one original document; ifsuch document has been transferred "to Order" or in blank theprovisions of (b) above apply, or(d) When the MT document has been issued in a non-negotiable form,to the person named as consignee in the document upon proof of hisidentity, or(e) When no document has been issued, to a person as instructed bythe consignor or by a person who has acquired the consignors or theconsignees rights under the multimodal transport contract to givesuch instructions. PIMSR
  21. 21. Export Process & Documentation 21Period of responsibility The responsibility of Committed Cargo Care Pvt. Ltd. as aMultimodal Transport Operator (MTO) for the goods under these Rulescovers the period from the time the MTO has taken the goods in hischarge to the time of their delivery. The multimodal transport operator shall be responsible forthe acts and omissions of its employee or agents, when any suchemployee or agent is acting within the scope of his employment, or ofany other person of whose services he makes use for the performanceof the contract, as if such acts and omissions were his own.Packaging & WarehousingPackaging at Committed Group Committed Group employs professional packers and experiencedsupervisors who are trained packing and packaging. We specialize inhandling fragile / heavy / oversized cargo. For packaging, we usematerial like craft paper / soft papers, corrugated rolls & boxes, airbubble pack rolls, polythene & polypropylene, and masking tape, etc.depending upon the requirement. We design fabrication and assembly of crating material forpackaging machinery and equipment for storage or shipment andusage of correct primary protective packing materials to insulatemachinery and equipment from moisture, corrosion and excessiveshock. Crating and the use of machines to execute packing andmoving operations has resulted in accolades and sustained patronageby clients in India and abroad.Warehousing at Committed Group Committed Group offer warehousing facilities to support export -import activities. The warehousing facilities are very helpful toaccelerate the transportation of goods, especially for cargos with LCLStatus. We use authorised warehouses located worldwide. Further to our covered warehousing facilities are provided forstoring of FMCG, industrial and high-end sophisticated products ontransit. The warehouses are equipped with dedicated loading andunloading bays. PIMSR
  22. 22. Export Process & Documentation 22At Committed Group storage areas of warehouses are demarcated toidentify each location. Our distribution centres offer ample space forpalletizing, crating and packing services according to customers’specifications.3 PL & Supply Chain Management At Committed Group, we define functional experience, expertise,speed, flexibility, and ingenuity to manage your freight efficientlyeverytime. As an experienced provider of 3PL (Third Party Logistics) 24 x 7,we provide a total supply chain solution for your logistics and freightmanagement needs. Our ongoing goal is to simplify the shippingprocess for our clients by finding the best rates and then smoothlycoordinating all aspects of the shipment from pick-up to ship todelivery for our E2E, B2E, B2B, B2C and C2C clientele base. At Committed Group, we practice logistics. We can develop acomprehensive project plan for your organization, deploy a projectteam, and remain with your team through the implementation andstart-up. We analyze existing processes, from initiation of an orderthrough fulfillment, and evaluate modal selection, carrier utilization,and existing cost structures. We formulate a customized solution foryour unique needs.Committed group is a hub-based third party fulfilment and logisticscompany servicing both domestic and international needs. Services include: Complete Supply Chain Operations: End-to- End  Full Case Pick Modules  Split Case Pick Modules  Tilt Tray Sorter  Sliding Shoe Sorter  CAPS Line  Pick-to-Light  Kitting  Product/Process QA Management PIMSR
  23. 23. Export Process & Documentation 23  Performance-driven Controls  Standard and Customized Reporting  Inventory control  Private and Public Delivery Network  Invoicing  Call Centre Support  Diverse Product Categories Returns processing  Assembly and inbound / outbound freight management.  Accounts Management, and advanced in-house Systems Support.  A-frame and Real-Time RF-Controlled Inventory System Along with state-of-the-art distribution, our 3PL and SCMservices offers clients around the clock full service fulfilment support.Additional services available: extensive print support, productpackaging and ware housing.Our 3PL solution and Supply Chain Management enables cost savingsand better route planning  Ability to connect customers and their supply chain partners through a real-time information hub  10-15% reduction in transportation costs  Real-time monitoring of inventory, orders and events  Intelligent order sourcing across multiple stocking locations  10-15% cost improvement for fleetsTracking & Tracing Committed Group big advantages offer to our customers is theone stop online track and trace facility. Through this site you now PIMSR
  24. 24. Export Process & Documentation 24have the ability to monitor your consignments online or web access atany time, day or night, without the need to constantly refer back toyour forwarder. Our system offers access on a 24/7 basis for allconsignments shipped by road, sea and air. Updated daily, the moment you entrust your consignmentgiven a reference number and subsequently logged on our system thesame day. All customers are assigned unique login details to allowimmediate tracking of their consignments. The unique login codesensure total security by baring others from viewing the sameinformation. The accessible information is kept on a secure locationand is accessed through a strict password system. The informationavailable from our track and trace facility is flexible and can betailored to your individual needs. Thus, a global network of contactsand our combined wealth of experience ensure that your shipmentsare transported effectively and efficiently. Committed Group Track andTrace facility is available for obtaining your freight consignment statuswith most major Airlines. PIMSR
  25. 25. Export Process & Documentation 25ORGANISATION CHART PIMSR
  26. 26. Export Process & Documentation 26 BENEFITS GIVEN BY COMPANY Origin Pickup/Trucking. Warehousing if required. Customs Clearance & Documentation at origin. Origin charges payable like THC, B/L Fee etc. Carriage by Sea or Air by payment of Freight. Inland Trucking if required. Customs Clearing of goods at destination and Warehousing if need be. Door Delivery of the cargo. PIMSR
  27. 27. Export Process & Documentation 27 THEORETICAL BACKGROUNDLOGISTICS SYSTEM Logistics is defined by the council of Logistics, Ohio USA as theProcess of planning, implementing and controlling the efficient, co-effective flow and storage flow and storage of raw materials, in processinventory finished goods and related information from point of originto point consumption. More simply, the objective of Logistics Systemis that the right products reach the right place in the right quantity atthe right time to satisfy customer demand.ELEMENTS OF LOGISTICS SYSTEM Nature of Product Location of Manufacturing Plant Availability of infrastructure such as Road Availability of different modes of transportation Dealer/Distributor Network Government Policy PIMSR
  28. 28. Export Process & Documentation 28ELEMENTS OF LOGISTICS SYSTEM PIMSR
  29. 29. Export Process & Documentation 29MODE OF TRANSPORTATION  AIR TRANSPORT  OCEAN TRANSPORT  RAIL TRANSPORT  ROAD TRANSPORT OCEAN TRANSPORT More than 95 per cent of international trade is conduced by sea routes since ancient times, sea routes are being used for transportation of cargo from one continent or country to Coastal shipping is also used for transporting the cargo from one port within the country to another. For example in India the cargo can be transported from Chennai port to Visakhapatnam port using the costal shipping route. Sea routes are used for carrying bulj commodities like such as coaling and thermal coal mires, fertilizers rock phosphate etc, and liquid go like crude oil ammonium acids etc Ideally the goods with high volume and kiw vakye are suited die ocean transport in the era of containerisation even the high value cargo can be safely enabled the cargo carrying capacities of the ship to increase many fold. In 1956, the first containerised ship belonging to sea land corp. carried 58 twenty feet containers. The modern ships have the capacity to carry 7000 containers. PIMSR
  30. 30. Export Process & Documentation 30 One of the biggest ships owned by Maersk-sea land is 1,138 feet long from end to end and 140 feet wide at mid ship. Such ships are called Post-Panamax ship. Cargo ship categorised into followings:- Liners ships : Liners ship represent the organized sector of theshipping industries due to their fixed schedules of arrival anddeparture, Pre-determined voyages and trade routes and publishedocean freight rates. Liner shipping is governed by shipping conferenceand offers the following advantage to shippers:-  Regular sailings to scheduled ports of call.  Stable freight rates for a long period of time which helps the shipper to quote C & F prices with confidence.  Uniform rates for all shippers.  Coverage of wide range of ports.  Rebates of freight rates based on loyalty agreements. Tramp ships:- Tramp ships on the other hand have thefollowing characteristics –  They are free to move anywhere on the high seas at their will.  Their voyage routes and schedules are flexible. PIMSR
  31. 31. Export Process & Documentation 31 They travel from the port to another port o various trade routes looking for the cargo and carrying the same to various routes looking for the cargo and carrying the same to various destinations around the world. They arrive or depart without a fixed route or schedule. They fix their voyages according to availability of cargo and as per the requirement of the shippers of these cargoes. The freight rates of tram ships depend upon the demand and supply conditions in the shipping industry. If there is a glut of shipping space the tramp freight rates plummet. Whereas in case of shortage of shipping space, the tramp freight rates shoot up. The cargo space on the tramps is booked by the brokers located in major port cities like New York, London, Rotterdam Hamburg, and Hong- Kong etc. They work as a link between tramp operators and shippers. PIMSR
  32. 32. Export Process & Documentation 32 TYPE OF CONTAINER USED IN SHIPMENT HIGHCUBE REEFERS BULKERS FLAT RACKS DRY CONTAINERTANKS ROOLTRALERS OPEN TOPS PIMSR
  33. 33. Export Process & Documentation 33 STANDARD CONTAINER STANDARD CONTAINERS:Standard 20 inside inside Inside door door tare Maxi capacity length width height width height weight cargo 194" 78" 710" 78" 76" 1,172CuFt 4,916lbs 47,900lbs 5.900m 2.350m 2.393m 2.342m 2.280m 33.2CBM 2,230Kg 21,770KgStandard 40 inside inside Inside door door tare Maxi capacity length width height width height weight cargo FLAT RACK CONTAINER Flat rack 20 inside inside inside door door tare maxi capacity length width height width height weight cargo 185" 73" 74" - - - 5,578lbs 47,333lbs 5.620m 2.200m 2.233m - - - 2,530Kg 21,470Kg Flat rack 40 inside inside inside door door tare maxi capacity length width height width height weight cargo 397" 610" 65" - - - 12,081lbs 85,800lbs 12.080m 2.438m 2.103m - - - 5,480Kg 39,000Kg PIMSR
  34. 34. Export Process & Documentation 34 FLATT RACK COLLAPSIBLE CONTAINERFlat rack Collapsible 20 inside inside inside door door tare Maxi capacity length width height width height weight cargo 186" 73" 74" - - - 6,061lbs 61,117lbs 5.618m 2.208m 2.233m - - - 2,750Kg 17,730KgFlat rack Collapsible 40 inside inside inside door door tare Maxi capacity length width height width height weight cargo 397" 610" 65" - - - 12,081lbs 85,800lbs 12.080m 2.126m 2.043m - - - 5,800Kg 39,000Kg REEFER COINTAINER Reefer 20 inside inside inside door door tare maxi capacity length width height width height weight cargo 178" 75" 75" 75" 73" 1,000CuFt 7,040lbs 45,760lbs 5.425m 2.275m 2.260m 2.258m 2.216m 28.3CBM 3,200Kg 20,800Kg Reefer 40 inside inside inside door door tare maxi capacity length width height width height weight cargo 378" 75" 72" 75" 70" 2,040CuFt 10,780lbs 56,276lbs 11.493m 2.270m 2.197m 2.282m 2.155m 57.8CBM 4,900Kg 25,580Kg PIMSR
  35. 35. Export Process & Documentation 35 REEFER HIGH CUBE CONTAINERReefer High Cube 40 inside Inside inside door door tare maxi capacity length width height width height weight cargo 3711" 76" 82" 76" 80" 2,344CuFt 9,900lbs 57,761lbs 11.557m 2.294m 2.500m 2.294m 2.440m 66.6CBM 4,500Kg 25,980Kg HIGH CUBE CONTAINER HIGH CUBE 40 inside Inside inside door door tare Maxi capacity length width height width height weight cargo 395" 78" 810" 78" 85" 2,694CuFt 8,750lbs 58,450lbs 12.036m 2.350m 2.697m 2.338m 2.338m 76.3CBM 3,970Kg 26,510Kg PIMSR
  36. 36. Export Process & Documentation 36PLATEFORM CONTAINERPLATFORM 20 inside inside inside door door tare Maxi capacity length width height width height weight cargo 1911" 80" 74" - - - 6,061lbs 52,896lbs 6.058m 2.438m 2.233m - - - 2,750Kg 24,000KgPLATFORM 40 inside inside inside door door tare Maxi capacity length width height width height weight cargo 400" 80" 65" - - - 12,783lbs 86,397lbs 12.180m 2.400m 1.950m - - - 5,800Kg 39,200Kg PIMSR
  37. 37. Export Process & Documentation 37International Transaction PIMSR
  38. 38. Export Process & Documentation 38 PIMSR
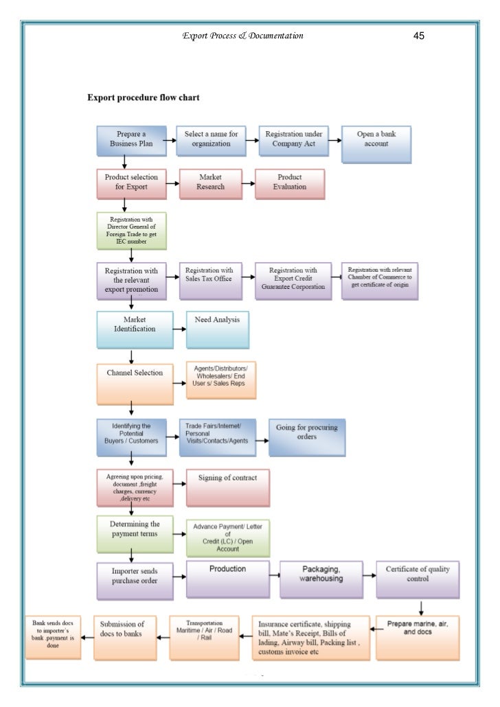
  39. 39. Export Process & Documentation 39EXPORT PROCEDURE AND DOCUMENTATION PIMSR
  40. 40. Export Process & Documentation 40In India, ships transport more than 90 per cent of the cargo. Ittherefore interesting to study the export processed by shipdocumentation related to it.Processing of an export order----- i. Exporter operation starts with the receipt of enquiry by the exporter from importer. Bar on the enquiry exporter submits his offer giving complete details of products technical specific price delivery payment terms etc. ii. After the process negotiations importer sends a purchase order follow by letter of credit (if applicable). iii. The exporter manufactures the goods according to the specification given in purchase order. iv. As soon as the goods are ready the exporters invites the representative of Export inspections agency (EIA) for pre shipment inspection and obtain the certificate of inspection. v. After that, the exporter prepared following documents:----  INVOICE  PACKING LIST  ARE1 FROM EXSICE DEPARTMENT  MARINE INSURANCE POLICY  COPY OF PURCHASE ORDER / L/C vi. Above those documentation sends to CHA by exporter.vii. Based on these documents CHA agent completes the octroi formalities, obtain port permit and prepare shipping bill which is a customs documents.viii. Custom department check the export cargo on the basis of information provided on the shipping bill. If satisfy then cargo allow to loaded on the board of ship. ix. The shipping line gives mate receipts to CHA agents after the payment of ocean freights and port due obtains the bill of lading PIMSR
  41. 41. Export Process & Documentation 41 (B/L) from shipping line .B/L is a proof of dispatch of cargo and also a negotiable document. x. After that, CHA agent send various documents back to exporter which is—  Customs attested invoice  Copy of shipping bill  Full set of non board bill of lading.  Copy of purchase order or L/C  Copies of ARE1 Form  SDF formxi. After that the exporter submitted above these documents for negotiation to the bank which include :----  Commercial invoice  Packing list  SDF form  Original copy of purchases order  Certificate of origin  Bill of exchange  Shipment advice After that, bank scrutinizes these documents and if found correctmake payment to exporter against documentations. PIMSR
  42. 42. Export Process & Documentation 42 INVOICE CERTIFICATE CUSTOMS DOCUMENT EXPORT TRANSPORT DOCUMENTDOCUMENTATION EXCHANGE CONTROL DOCUMENT. PAYMENT DOCUMENT. MISCELLANEOUS DOCUMENT PIMSR
  43. 43. Export Process & Documentation 43 EXPORT INVOICEELEMENT OF EXPORT INVOICE:-  Exporter  Consignee  Invoice No. and Date  Exporter Ref.  Buyer order no and date  Other reference  Buyer (other than consignee)  Country of origin of goods  Country of final destination  Terms of delivery and Payment  Pre-carriage by  Place of receipt by pre-carrier  Vessel/ Flight no.  Port of loading  Port of discharge  Final Destination  Marks and Nos. / No & Kind of pkgs. PIMSR
  44. 44. Export Process & Documentation 44 Item code Description of goods Net weight Gross weight Quantity Rate CIF EURO Amount CIF EURO Amount in words Declaration: Authorised signature PIMSR
  45. 45. Export Process & Documentation 45 PIMSR
  46. 46. Export Process & Documentation 46 PIMSR
  47. 47. Export Process & Documentation 47 PIMSR
  48. 48. Export Process & Documentation 48 PIMSR
  49. 49. Export Process & Documentation 49 PIMSR
  50. 50. Export Process & Documentation 50 PIMSR
  51. 51. Export Process & Documentation 51 PIMSR
  52. 52. Export Process & Documentation 52 PIMSR
  53. 53. Export Process & Documentation 53 PIMSR
  54. 54. Export Process & Documentation 54 PIMSR
  55. 55. Export Process & Documentation 55 PIMSR
  56. 56. Export Process & Documentation 56 PIMSR
  57. 57. Export Process & Documentation 57 PIMSR
  58. 58. Export Process & Documentation 58 DATA ANALYSIS How Big is a Cubic Meter? Calculation: Length x Width x Height divided by 1728 = cubic feet divided by 35 = cubic meters.23 BOOK BOXES 11 MEDIUM BOXES 8 LARGE BOXES = one cubic meter 13x13x17 inches 18x18x17 inches 18x18x24 inches 1.5 cubic feet 3.1 Cubic Feet 4.5 Cubic Feet0.043 Cubic Meters 0.091 Cubic Meters 0.125 Cubic Meters (approx) (approx) (approx) Or mix and match: = one cubi c met er = one cubi c met er = one cubi c met er PIMSR
  59. 59. Export Process & Documentation 59Air freight calculationIntroductionAirlines that are members of the International Air TransportAssociation (IATA) are bound by their membership tocomply with tariffs issued by IATA. However since 11thSeptember 2002, airfreight rates are now extremelynegotiable. Airfreight rates cover transportation from theairport of loading to the airport of discharge.These rates do not include the following:  Collection of air cargo from the consignors/exporters premises  Delivery of cargo from the airport of destination to the consignees premises  Storage of cargo before or after loading  Customs clearance in the country of destination  Any duties and taxes that may have to be paid  InsuranceChargeable/volumetric weightAirline freight rates are based on a "chargeable weight",because the volume or weight that can be loaded into anaircraft is limited. The chargeable weight of a shipment willbe either the "actual gross mass" or the "volumetric weight",whichever is the highest. The chargeable weight iscalculated as follows: 1 metric ton = 6 cubic metres. Inorder to establish if the cargo will be a weight or volumetricbased shipment. PIMSR
  60. 60. Export Process & Documentation 60Step 1Measure the parcel/cargo along the greatest length, widthand height of that parcel. For example; 100 cm (L) X 100 cm(W) X 100 cm (H) = 1 000 000 cm3. Next, weigh the parcel;assume it weighs 150kg.Step 2Now divide the 1 000 000 cm3 by 6 000 = 166,66 kg. Youhave now converted the centimeters (cm) into kilograms (kg)Step 3Now compare the weight to the volume. If the weight is 150kg then the airline would base the freight on the higheramount being: 166,66 kgAir freight calculationsThe airline calculates freight based on weight or volume,which ever yields the greatest amount. Airlines quote freightrates based on the following rate structures:  A basic minimum charge per shipment.  General cargo rates quoted for per kilogram. This rate applies without reference to the nature or description of the parcel, which is to be freighted.  Specific commodity rates apply to certain goods of specific descriptions, such as fresh produce. These rates are lower than the general cargo rate, and they provide breakpoints at which the level of the rate reduces further.Example:0 - 50 Kg @ R22.00/per kg50 - 100 Kg @ R19.00 per kg100 - 150 Kg @ R17.00 per kgUnit Load Device chargesThese rates are charged per container/ULD withoutreference to the commodity loaded therein. Calculation offreight rates: PIMSR
  61. 61. Export Process & Documentation 61Let us assume the following figures:The freight rate is R18.00 per kgThe weight of the parcel is 300 kgThe dimensions are: 114,6 cm X 120,4cm X 132,5 cm(round the cms up or down)Therefore: 115 cm X 120 X 133 cm = 1 835 400 divide by 6000 = 305.9 kg (having converted cms to kgs now round upthe kgs to the next half a kilogram = 306 kg.As the freight rate quoted by the airline is R18.00 per kg, wecalculate the price as follows:306 kg X R18/kg = R5 508.00The freight rate will not be calculated on the actual mass300 kg X R18.00 = R5 400.00 as the airline will always usethe greater amount either the kg, or volumetric weight.ConsolidationConsolidation is an economical method of moving cargo byemploying a consolidator. The consolidator receives cargofrom a number of suppliers/shippers and then combinesthese cargoes into one consignment by packing the goodsinto a Unit Load Device. The consolidator then books theUnit Load Device with an airline. The supplier/shipperwould have a contract of carriage with the consolidator ofthe cargo and in turn the airline would have a contract ofcarriage with the consolidator. The airline would issue anair waybill to the consolidator when accepting the Unit LoadDevice and in turn the consolidator would issue thesupplier/shipper with a house air waybill.The air waybillThe air waybill, unlike the ocean bill of lading is not adocument of title to the goods described therein, however itdoes perform several similar functions these are:  It is a receipt for the goods  It is evidence of the contract of carriage between the exporter and the carrier PIMSR
  62. 62. Export Process & Documentation 62  It incorporates full details of the consignor/shipper, the consignee/receiver and the consignment/goods  It is an invoice showing the full freight amount  It must be produced, be it in an electronic format, at the airport of discharge for clearing purposesAll copies of the air waybill, together with the commercialinvoice, packing list, certificate of origin and any otherdocument which may be necessary for clearing the goodsthrough customs, these documents are carried in the flightcaptains bag.Sea freight calculationsIntroductionSeafreight calculations can broadly be divided into two maincomponents; breakbulk and containerised. In this sectionwe deal with how you should calculate the freight costs ofboth of these two types of seafreight.Break bulk cargo calculationsBreak bulk cargo, is cargo that is unitised, palletised orstrapped. This cargo is measured along the greatest length,width and height of the entire shipment. The cargo is alsoweighed. Shipping lines quote break bulk cargo per "freightton", which is either 1 metric ton or 1 cubic metre, whichever yields the greatest revenue.Example:A case has a gross mass of 2 Mt.The dimensions of the cargo are:2.5 X 1 X 2 metresThe tariff rate quoted by the shipping line is: USD 110.00weight or measure (freight ton)Step 1Multiply the metres 2.5 X 1 X 2 = 5 metres Compare to themass = 2 Mt. PIMSR
  63. 63. Export Process & Documentation 63Step 2Calculate the freight with the greater amount either themass or the dimension. 5 X USD 110.00 = USD 550.00Freight would be paid on the measurement and not theweight. All shipping lines carrying cargo in a break-bulkform insist on payment based on a minimum freight chargewhich is equivalent to one freight ton, one cubic metre orone metric ton.Full Container load calculations and surchargesFreight rates for containers are based on the container as aunit of freight irrespective of the commodity or commoditiesloaded therein, (FAK) Freight All Kinds. The shipping linesquote per box (container) either a six or twelve metrecontainer. From time to time, abnormal or exceptional costsarise in respect of which no provision has been made in thetariffs. For example a shipping line cannot predict themovement of the US Dollar or the sudden increase of theinternational oil price. These increases have to be taken intoaccount by the shipping line in order to ensure that theshipping line continues to operate at a profit. Theseincreases are called surcharges. All shipping linesaccordingly retain the right to impose an adjustment factorupon their rates taking into account these fluctuations. Allsurcharges are expressed as a percentage of the basicfreight rate. Surcharges are regularly reviewed in the light ofunforeseen circumstances, which may arise and bring causefor a surcharge increase.Bunker Adjustment Factor (BAF)"Bunkers" is the generic name given to fuels and lubricantsthat provide energy to power ships. The cost of bunker oilfluctuates continually and with comparatively little warning.Example:Freight rate: Port Elizabeth to SingaporeFreight rate: US Dollar: 1 250.00 per 6-M container PIMSR
  64. 64. Export Process & Documentation 64+ BAF 5.2%US Dollar 1 250.00 X 5.2% = US Dollar 65.00Add the two amounts togetherFreight rate: U S Dollar 1 315.00Currency Adjustment Factor (CAF)The currency adjustment factor is a mechanism for takinginto account fluctuations in exchange rates, thesefluctuations occur when expenses are paid in one currencyand monies earned in another by a shipping company. Thecurrency adjustment factor is a mechanism for taking intoaccount these exchange rate fluctuations. It is alwaysexpressed as a percentage of the basic freight and is subjectto regular review.Example:Freight rate: Port Elizabeth to SingaporeFreight rate: US Dollar: 1 250.00 per 6-M container+ CAF 6.3%US Dollar 1 250.00 X 6.3% = US Dollar 78.75Add the two amounts togetherFreight rate: U S Dollar 1 328.75War SurchargeThe outbreak of hostilities between nations can have aserious effect upon carriers servicing international tradeeven though they may sail under a neutral flag. Carrierssailing within the vicinity of a war zone may impose a warsurcharge on freight to compensate for the higher risksinvolved and the higher levels of insurance premium, whichthey may be obliged to pay.Example:Freight rate: Port Elizabeth to SingaporeFreight rate: US Dollar: 1 250.00 per 6-M container+ WAR 5%US Dollar 1 250.00 X 5% = US Dollar 62.50Add the two amounts togetherFreight rate: U S Dollar 1 35.50 PIMSR
  65. 65. Export Process & Documentation 65All of the above surcharges may be applied to a singlefreight rate.Example:Freight rate: Port Elizabeth to SingaporeFreight rate: US Dollar: 1 250.00 per 6-M container+ BAF 5.2%+ CAF 6.3%+ WAR 5%Total amount of surcharge 16.5%US Dollar 1 250.00 X 16.5% = US Dollar 206.25(add to freight rate)US Dollar 1 456.25Port Congestion SurchargeCongestion in a port for a period of time can involveconsiderable idle time for vessels serving that port. When aship lies idle, this creates a huge amount of loss for theships owner. Shipping lines therefore have the right toimpose a surcharge on the freight to recover revenue lost.Another factor which influences port congestion surchargewould be labour disputes. Port congestion surcharges arecalculated as a percentage of the freight rate as expressed inthe previous examples.Consolidation servicesThe consolidator or groupage operator hires a containerfrom a shipping line and then sells that space to hisclients/exporters. The benefit for the exporter is that smallquantities which, would not fill a full container load, can beshipped by sea freight in a shipping container as analternative to air freighting the goods. The consolidatorwould charge per metric ton or cubic metre, which everyields the greatest. Example: US Dollar 89.00 Weight orMeasure. The shipping line would have a contract ofcarriage with the consolidator and in turn the consolidatorwould have a contract of carriage with the exporter. Theconsolidator would be issued with an combined through billof lading from the shipping line and then present theexporter with a house bill of lading (See bill of lading below) PIMSR
  66. 66. Export Process & Documentation 66The bill of ladingThe bill of lading performs the following functions:  A contract of carriage between the shipper of the cargo and the carrying shipping company.  The name of the shipper and the receiver of the goods the consignee.  The contents of the packages as declared by the shipper.  Shipping details such as: port of loading and the port of discharge.  The bill of lading is a freight invoice and indicates if the freight costs have been prepaid by the exporter or will be paid by the importer, "freight collect".  The bill of lading states the number of packages, weight and dimension of the shipment.  It is a document of title to the goods stated thereon.Every original bill of lading signed by or on behalf of theshipping company is a document of title to the underlyinggoods. This special function of a bill of lading is achieved bya form of words which state: "In witness whereof theundersigned on behalf of the shipping company has signedthree bills of lading all of this tenor and date, one of whichbeing accomplished the others to stand void"."Accomplishing" the bill of lading requires the surrender tothe shipping line or its agents in the port or place ofdestination one of the signed original bills of lading dulyendorsed by the consignee/importer. Unless and until oneof the original bills of lading as described above issurrendered, the shipping line will not release the cargo tothe consignee/importer. Upon surrender of any one of theoriginals the other originals bills of lading become void.Endorsed Bills of LadingBills of lading can only be issued with the words "shippedon board", if the cargo has actually been loaded onto thenamed vessel at the port of loading. By insisting that theexporter supplies the importer with a "shipped on board" billof lading, the importer obtains conclusive evidence that thegoods have been loaded on board the intended vessel. PIMSR
  67. 67. Export Process & Documentation 67Some importers insist that the exporter presents "shippedon board" bills as a condition for payment. "Received forshipment", bills of lading can be issued as soon as the goodshave been delivered into the custody of the carryingshipping company or its agent either at the point of receiptor at the port of loading. Thus, a received for shipment", billof lading will only indicate the ship in which the cargo isintended to be loaded on. The risk remains that the loadingmay, for many reasons delayed or the cargo may not beloaded at all.Banks responsible for the payment of funds in payment forgoods under letters of credit will not release the funds if thebill of lading has been endorsed "received for shipment". PIMSR
  68. 68. Export Process & Documentation 68 FINDINGS PIMSR
  69. 69. Export Process & Documentation 69 PIMSR
  70. 70. Export Process & Documentation 70 PIMSR
  71. 71. Export Process & Documentation 71 IMPORTER PURCHASES ORDER / L/C EXPORTER CERTIFICATE INVOICE PACKING GR ARE1 MARINE OF LIST FORM FORM INSURANCE INSPECTION POLICY C & F AGENT CUSTOMS SHIPPING FULL COPY DUPLICATE DUPLICATE ATTESTED BILLS SET OF OF L/C COPY ARE COPY GR INVOICE ON FORM FORM BOARD BILL OF LADING EXPORTERCOMMERCI PACKIN DUPLICA NEGOTIAB ORIGI CERTIFICATE BILL OFAL INVOICE G LIST TE COPY LE COPIES NAL OF ORIGIN EXCHANG GR FORM OF B/L L/C E NEGOTIATING BANK L/C AMOUNT SHIPPING DOCUMENT EXPORTER IMPORTER PIMSR
  72. 72. Export Process & Documentation 72 BIBLIOGRAPHYExport Import Documentation - Prof. D.C. paiLogistics in International Business - Prof. Rajeev Aserkar REFERENCES – INTERNETwww.committedgroup.comwww.google.co.inwww.ask.comwww.exit.net PIMSR
  73. 73. Export Process & Documentation 73 GLOSSARY INTERNATIONAL FREIGHT TERMSABI - Automated Brokerage Interface: Is a system available to U.S.Customs Brokers with the computer capabilities and customs certificationto transmit and exchange customs entries and other information, facilitatingprompt release of imported cargo.Acceptance: A time draft (or bill of exchange) which the drawee hasaccepted and is unconditionally obligated to pay at maturity. Drawees actin receiving a draft and thus entering into the obligation to pay its value atmaturity. An agreement to purchase goods under specified terms.Add Hoc Charter: A one-off charter operated at the necessity of an airlineor charterer.Ad Valorem ("according to the value"): A fixed percentage of the value ofgoods that is used to calculate customs duties and taxes.Admiralty Court: Is a court having jurisdiction over maritime questionspertaining to ocean transport, including contracts, charters, collisions, andcargo damages.Advance Against Documents: Load made on the security of the documentscovering the shipment.Advising Bank: A bank that receives a letter of credit from an issuing bank,verifies its authenticity, and forwards the original letter of credit to theexporter without obligation to pay.Advisory Capacity: A term indicating that a shippers agent orrepresentative is not empowered to make definite decisions or adjustmentwithout the approval of the group or individual represented.Affiliate: Is a company that controls, or is controlled by another company,or is one of two or more commonly controlled companies.Airfreightment: An agreement by a steamship line to provide cargo spaceon a vessel at a specified time and for a specified price to accommodate anexporter or importer, who then becomes liable for payment even thoughhe is later unable to make the shipment.Agency Agreement: The steamship line appoints the steamship agent anddefines the specific duties and areas of responsibility of that agent.Air Cargo Agent: Is a type of freight forwarder who specializes in air cargoand acts for airlines that pay him a fee (usually 5%). He is registered withtheInternational Air Transport Association, IATA (See also Air FreightForwarder; Forwarder, Freight Forwarder, Foreign Freight Forwarder).Air Freight Forwarder: Is a type of freight forwarder who specializes in aircargo. He usually consolidates the air shipments of various exporters,charging them for actual weight and deriving his profit by paying the airline PIMSR
  74. 74. Export Process & Documentation 74the lower consolidated rate. He issues his own air waybills to the exporters,is licensed by the CAB (Civil Aeronautics Board) and has the status of anindirect air carrier (See also Air Cargo Agent, Forwarder, FreightForwarder, Foreign Freight Forwarder.)Air Waybill: A bill of landing that covers both international and domesticflights transporting goods to a specified destination. This is a non-negotiable documents of air transport that serves as a receipt for theshipper, indicating that the carrier has accepted the goods listed andobligates itself to carry the consignment to the airport of destinationaccording to specified conditions.AITA: International Air Transport Association, IATA, (French, German).All-Risk Clause: Is an insurance provision that all loss or damage to goodsis insured except that of inherent vice (self caused). (See All RiskInsurance).All Risk Insurance: Is a clause included in marine insurance policies tocover loss and damage from external causes, such as fire, collision,pilferage, etc. but not against innate flaws in the goods, such as decay,germination, nor against faulty packaging, improper packing/ loading orloss of market, nor against war, strikes, riots and civil commotions (SeeMarine Insurance)Alongside: A phrase referring to the side of a ship. Goods to be delivered"alongside" are to be placed on the dock or barge within reach of thetransport ships tackle so that they can be loaded abroad the ship.Arbitration Clause: Is a standard clause to be included in the contracts ofexporters and importers, as suggested by the American ArbitrationAssociation. It states that any controversy or claim will be settled byarbitration in accordance with the rules of the American ArbitrationAssociation.Assignment: The transfer of the rights, duties, responsibilities and/orbenefits of an agreement, contract, or financial instrument to third party.Assignment of Proceeds: A stipulation within a letter of credit in whichsome or all of the proceeds are assigned from the original beneficiary toone or more additional beneficiaries.A.T.: American Terms (Marine Insurance) A term used to differentiatebetween the conditions of American Policies from those of other nations,principally England.Automated Brokerage Interface (ABI): An electronic system allowingcustomhouse brokers and importers to interface via computer with the USCustoms Service for transmitting entry and entry summary data onimported merchandise.Automated Commercial System (ACS): The electronic system of the USCustoms Service, encompassing a variety of industry sectors, that permitsonline access to information in selected areas. PIMSR
  75. 75. Export Process & Documentation 75Automated Manifest System (AMS): The electronic system allowing amanifest inventory to be transmitted to the US Customs Service data centerby carrier, port authority or service center computers.BAA: British Airports AuthorityBACA: Baltic Air Charter AssociationBalance of Trade: The difference between a countrys total imports andexports; if exports exceed imports, favorable balance of trade exists, if not,a trade deficit is said to exist.Barter: Trade in which merchandise is exchanged directly for othermerchandise without use of money. Barter is an important means of tradewith countries using currency that is not readily convertible.B/B: (See Break-Bulk Cargo)Belly Cargo: Freight accommodation below the main deck.Beneficiary: A firm or person on whom a letter of credit has been drawn.The beneficiary is usually the seller or exporter.Bermuda Agreement: An agreement concluded in 1946 between the U.K.and the U.S., designed to regulate future international air traffic. Mostgovernments accept its principles and follow it inter alia by limiting trafficrights on international routes to one or two carriers.Berth: Is the place beside a pier, quay or wharf where a vessel can beloaded or discharged.Berth Liner Service: Is a regular scheduled steamship line with regularpublished schedules (port of call ) from and to defined trade areas.Berth or Liner Terms: Is an expression covering assessment of oceanfreight rates generally implying that loading and discharging expenses willbe for ship owners account, and usually apply from the end of ships tacklein port of loading to the end of ships tackle in port of discharge.Bill of Lading: A document that establishes the terms of a contract betweena shipper and a transportation company under which freight is to bemoved between specified points for a specified charge. Usually preparedby the shipper on forms issued by the carrier, it serves as a document oftitle, contract of carriage, and a receipt for goods. Also see Air Waybill andOcean Bill of Lading.Bonded Warehouse: A warehouse storage area or manufacturing facility inwhich imported goods may be stored or processed without payment ofcustoms duties.Brussels Tariff Nomenclature Number (BTN): The customs tariff numberused by most European nations. The United States does not use the BTN,but a similar system known as the Harmonize Tariff Schedule.CAA: Is the Civil Aviation Authority. Government body responsible forregulatingU.K. airlines. PIMSR
  76. 76. Export Process & Documentation 76Cabotage: Is where cargo is carried on what is essentially a domestic flightand therefore not subject to international agreements that fix set rates.Cabotage rates are negotiable between shipper and airline and apply onflights within a country and to its overseas territories.CAD Can have two meanings in the industryCAD: The acronym meaning "cash against documents," a method ofpayment for goods in which documents transferring title are given to thebuyer upon payment of cash to an intermediary acting for the seller.CAD/CAM: Computer Aided Design/Computer Aided Manufacturing.Cage: The transporting of goods by truck to or from a vessel, aircraft, orbonded warehouse, all under customs custody.Cargo: Is merchandise/commodities/freight carried by means oftransportation.Cargo Receipt: Is a receipt of cargo for shipment by a consolidator (used inocean freight).Carnet: A customs document permitting the holder to carry or sendmerchandise temporarily into certain foreign countries (for display,demonstration, or similar purpose) without paying duties or posting bonds.Carriers(s) Containers or Shipper(s) Containers: The term Carrier(s)Container(s) or Shipper(s) Container(s) means containers over which thecarrier or the shipper has control either by ownership or by the acquisitionthereof under lease or rental from container companies or containersuppliers or from similar sources. Carriers are prohibited from purchasing,leasing or renting shipper owned containers.Carrier, Common: A public or privately owned firm or corporation thattransports the goods of others over land, sea, or through the air, for a statedfreight rate. By government regulation, a common carrier is required tocarry all goods offered if accommodations are available and the establishedrate is paid.Cartel: Is an association of several independent national or internationalbusiness organizations that regulates competition by controlling the prices,the production, or the marketing of a product or an industry.Cash in Advance (C.I.A.): Payment for goods in which the price is paid infull before shipment is made. This method is usually used only for smallpurchases or when the goods are built to order.Cash Against Documents (CAD): Payment for goods in which acommission house, or other intermediary, transfers title documents to thebuyer upon payment in cash.C.C.E.F.: Is a Customs Centralized Examination Facility.Certificate of Analysis: Is a certificate required by some countries as proofof the quality and composition of food products or pharmaceuticals. Therequired analysis may be made by a private or government health agency.The certificate must be legalized by a foreign consul of the country PIMSR
  77. 77. Export Process & Documentation 77concerned, as is the case with such similar certificates as the phytosanitarycertificate.Certificate of Inspection: A document certifying that the goods were inapparent good condition immediately prior to shipment.Certificate of Manufacture: A statement in which a producer specifieswhere his goods were manufactured, certifies that manufacturing has beencompleted, and confirms that the goods are at the buyers disposal.Certificate of Origin: A statement signed by the exporter, or his agent, andattested to by a local Chamber of Commerce, indicating that the goodsbeing shipped, or a major percentage of them, originated and wereproduced in the exporters country.CES: Is a Customs Examination StationC&F: Is a quoted price includes cost of goods and freight.C & I: Is a quoted price includes cost of goods and insurance.CFS (Container Freight Station): The term CFS at loading port means thelocation designated by carriers for the receiving of cargo to be packed intocontainers by the carrier. At discharge ports, the term CFS means thebonded location designated by carriers in the port area for unpacking anddelivery of cargo.CFS/CFS (Pier to Pier): The term CFS/CFS means cargo delivered bybreak bulk to Carriers CFS to be packed by Carrier into containers and tobe unpacked by Carrier from the container at Carriers destination portCFS.CFS/CY (Pier to House): The term CFS/CY means cargo delivered break-bulk to Carriers CFS to be packed by Carrier into containers and acceptedby consignee at Carriers CY and unpacked by the consignee off Carrierspremises, all at consignees risk and expense.CFS CHARGE (Container Freight Charge): The term CFS Charge meansthe charge assessed for services performed at the loading or dischargingport in packing or unpacking of cargo into/from containers at CFS.CFS Receiving Service: The term "CFS Receiving Services" means theservice performed at loading port in receiving and packing cargo intocontainers from CFS to CY or shipside. "CFS Receiving Services" referredherein are restricted to the following1. Moving empty containers from CY to CFS2. Drayage of loaded containers from CFS to CY and/or ships tackle3. Tallying4. Issuing dock receipt/shipping order5. Physical movement of cargo into, out of and within CFS6. Stuffing, sealing and marking containers7. Storage8. Ordinary sorting and stacking9. Preparing carriers internal container load plan PIMSR
  78. 78. Export Process & Documentation 78CIF (cost, insurance and freight): Seller is responsible for inland freight,ocean/air freight, and marine/air insurance to the port of final entry in thebuyers country. The buyer is responsible for inland transportation to his orher location.Chargeable Kilo: Rate for goods where volume exceeds six cubic metres tothe tonne.Charter: Originally meant a flight where a shipper contracted hire of anaircraft from an airline. Has usually come to mean any non-scheduledcommercial service.Charter Party: The contract between the owner of a ship and the individualor company chartering it. Among other specifications, the contract usuallystipulates the exact obligations of the ship-owner (loading the goods,carrying the goods to a certain point, returning to the charterer with othergoods, etc.); or it provides for an outright leasing of the vessel to thecharterer, who then is responsible for his own loading and delivery. Ineither case, the charter party sets forth the exact conditions andrequirements agreed upon by both sides.Charter party Bill of Lading: A bill of lading issued under a charter party. Itis not acceptable by banks under letters of credit unless so authorized inthe credit.Chassis: A wheel assemble including bogies constructed to acceptmounting of containers.CIA: The acronym meaning "cash in advance," a method of payment forgoods whereby buyer pays seller in advance of shipment of goods.C.I.F.: Is a quoted price includes cost of goods, insurance and freight.C.I.T.E.S.: Committee on International Trade of Endangered Species.Class Rates: A class of goods or commodities is a large grouping of variousitems under one general heading. All items in the group make up a class.The freight rates that apply to all items in the class are called class rates.Classification: Is a customs term. The placement of an item under thecorrect number in the customs tariff for duty purposes. At times thisprocedure becomes highly complicated; it is not uncommon for importersto resort to litigation over the correct duty to be assessed by the customs ona given item.Claused Bill of Lading: Is a bill of lading which has exemptions to thereceipt of merchandise in "apparent good order" noted.Clean Bill of Lading: Is a bill of lading which covers goods received in"apparent good order and condition" and without qualification.Clean Draft: Is a draft to which no documents have been attached.cm: CentimetersCNS: Cargo Network Services, an IATA company. See IATA.Collective Paper: All documents (commercial invoices, bills of lading, etc.)submitted to a buyer for the purpose of receiving payment for a shipment. PIMSR
  79. 79. Export Process & Documentation 79Commercial Risk: Risk carried by the exporter (unless insurance issecured) that the foreign buyer may not be able to pay for goods deliveredon an open account basis.Confirmed Letter of Credit: A letter of credit, issued by a foreign bank,with validity confirmed by a U.S. bank. An exporter who requires aconfirmed letter of credit from the buyer is assured of payment by the U.S.bank even if the foreign buyer or the foreign bank defaults.Conference: A group of vessel operators joined together for the purpose ofestablishing freight rates.• RoRo/Container Vessel - Ship designed to accommodate containers androll-on roll-off cargo. It can be self sustaining.• RoRo/Container/Break-bulk Vessel - Designated to accommodate threetypes of cargo, usually self sustaining.Commercial Code: A published code designed to reduce the total numberof words required in a cablegram.Commodity Specialist: An official authorized by the U.S. Treasury todetermine proper tariff and value of imported goods.Consignee: Person or firm to whom goods are shipped under a bill oflanding.Consular Declaration: A formal statement, made to the consul of a foreigncountry, describing goods to be shipped.Consular Invoice: A document, required by some foreign countries,describing a shipment of goods and showing information such as theconsignor, consignee, and value of the shipment. Certified by consularofficial of the foreign, it is used by the countrys customs official to verifythe value, quantity, and nature of the shipment.Combi: Is an aircraft with pallet or container capacity on its main deck aswell as in its belly holds.Combination Vessels: Container/Break-bulk vessel - this type of shipaccommodates both container and break-bulk cargo. It can be either selfsustaining or non-self sustaining.Commercial Invoice: An itemized list of goods shipped, usually includedamong an exporters collection papers.Common Carrier: A firm or individual that transports persons or goods forcompensation.Confirmed Letter of Credit: A letter of credit, issued by a foreign bankwith validity confirmed by a U.S. bank.Confiscation: The taking and holding of private property by a governmentor an agency acting for a government. Compensation may or may not begiven to the owner of the property.Consignee: The individual or company to whom a seller or sipper sends PIMSR
  80. 80. Export Process & Documentation 80merchandise and who, upon presentation of necessary documents, isrecognized as merchandise owner for the purpose of declaring and payingcustoms duties.Consignee Marks: A symbol laced on packages for identification purposes;generally consisting of a triangle, square, circle, diamond, cross, with lettersand/or numbers as well as port of discharge.Consignment: Is the physical transfer of goods from a seller (consignor)with whom the title remains, to another legal entity (consignee) who acts asa selling agent, selling the goods and remitting the new proceeds to theconsignor.Consignor: A term used to describe any person who consigns goods tohimself or to another party in a bill of lading or equivalent document. Aconsignor might be the owner of the goods, or a freight forwarder whoconsigns goods on behalf of his principal.Consolidated Shipment: An arrangement whereby various shippers pooltheir boxed goods on the same shipment, sharing the total weight chargefor the shipment.Consolidator: An agent which brings together a number of shipments forone destination to qualify for preferential airline rates.Consortium: The name for an agreement under which several nations ornationals (usually corporations) of more than one nation, join together fora common purpose. It could be for management or exploitation of anatural resource, as in the case of some international petroleumconsortiums.Consul: A government official residing in a foreign country, charged withrepresenting the interests of his or her country and its nationals.Consular Documents: Special forms signed by the consul of a country towhich cargo is destined.Consular Invoice: A document, required by some foreign countries,describing a shipment of goods and showing information such as theconsignor, consignee, and value of the shipment. Certified by a consularofficial of the foreign country, it is used by the countrys customs officials toverify the value, quantity and nature of the shipment.Container: The term container means a single rigid, non-disposable drycargo, insulated, temperature controlled flatrack, vehicle rack portableliquid tank, or open top container without wheels or bogies attached,having not less than 350 cubic feet capacity, having a closure orpermanently hinged door that allows ready access to the cargo (closure orpermanently hinged door not applicable to flatrack vehicle rack or portableliquid tank). All types of containers will have constructions, fittings andfastenings able to withstand without permanent distortion, all the stressesthat may be applied in normal service use of continuous transportation. Allcontainers must bear manufacturers specifications. PIMSR
  81. 81. Export Process & Documentation 81Container Ship: Ocean going ship designed to carry containers bothinternally and on deck. Some are self sustaining.Containerization: Is a concept for the ultimate unitizing of cargo used byboth steamship lines and air cargo lines. Containers allow a greater amountof cargo protection from weather, damage, and theft.Containers (Air Cargo): Many types of air cargo containers are offered:The containers are designed in various sizes and irregular shapes toconform to the inside dimensions of a specific aircraft.Containers (Ocean): Are designed to be moved inland on its own chassisand can be loaded at the shippers plant for shipment overseas. Basic typesof containers are; dry van, open top, half high, hi cube, flat rock, tankcontainer, refrigerated container, insulated container, tilting container.Average outside dimensions are generally 20, 35, and 40 feet in length, 8feet wide and 8 feet high standard.Continuous Bond: Is an annual customs bond insuring compliance with allregulations and requirements.Contract Rate: Is a charge levied by carriers selling capacity forward over agiven route to a shipper of forwarder; the client is therefore assured ofcapacity, which must be paid for regardless of load carried.Coordinating Committee for Export Controls (COCOM): An informalgroup of 15 western countries established to prevent the export of certainstrategic products to potentially hostile nations.Correspondent Bank: A bank that, in its own country, handles the businessof a foreign bank.Countertrade: Is a reciprocal trading arrangement, which includes a varietyof transactions involving two or more parties.Countervailing Duties: Is a special duties imposed on imports to offset thebenefits of subsidies to producers or exporters of the exporting country.Credit Risk Insurance: Insurance designed to cover risks of nonpaymentfor delivered goods.Customs Bonded Warehouse: Is a warehouse where imported goods maybe stored for a total of three years without the payment of duty or taxes.Customhouse Broker: An individual or firm licensed to enter and cleargoods through Customs.Customs Court: Is the court to which importers might appeal or protestdecisions made by Customs officers.Customs Tariff: Is a schedule of charges assessed by the federalgovernment on imported goods.Customs Union: Is an agreement between two or more countries in whichthey arrange to abolish tariffs and other import restrictions on each othersgoods and establish a common tariff for the imports of all other countries. PIMSR
  82. 82. Export Process & Documentation 82CWO: The acronym meaning "cash with order," a method of payment forgoods where cash is paid at the time of order and the transaction becomesbinding on both buyer and seller.CY (Container Yard): The term CY means the location designated byCarrier in the port terminal area for receiving, assembling, holding, storingand delivering containers, and where containers may be picked up byshippers or re-delivered by consignees. No container yard (CY) shall be ashippers, consignees,NVOCCs, or a forwarders place of business, unless otherwise provided.CY/CFS (House to Pier): The term CY/CFS means containers packed byshipper of carriers premises and delivered by shipper to Carriers CY, all atshippers risk and expense and unpacked by Carrier at the destination portCFS.CY/CY (House to House): The term CY/CY means containers packed byshipper off Carriers premises and delivered by shipper to Carriers CY andaccepted by consignee a t Carriers CY and unpacked by consignee offCarriers premises, all at the risk and expense of cargo.Dangerous Goods: Articles or substance capable of posing a significant riskto health, safety or property, and that ordinarily require special attentionwhen being transported.DAT: Dangerous articles tariff.Date Draft: Draft that matures in a specified number of days after the dateit is issued, without regard to the date of Acceptance. See Draft.DCA: Department of Civil Aviation. Commonly used term to denote thegovernment department of any foreign country that is responsible foraviation regulation and granting traffic rights.DDP: Delivered duty paid. Also known as "free domicile."DDU: Delivered duty unpaid. Reflects the emergence of "door-to-door"intermodal or courier contracts or carriage where only the destinationcustoms duty and taxes (if any) are paid by consignee.Dead Leg: Is a sector flown without payload.Dead Freight: Is freight charges paid by the charterer of vessel for thecontracted space, which is left partially unoccupied.Deck Cargo: Is cargo carried on deck rather than stowed under deck. Ondeck carriage is required for certain commodities, such as explosives.Deferred Payment Credit: Type of letter of credit providing for paymentsome time after presentation of shipping documents by exporter.Deferred Rebate: The return of a portion of the freight charges by a carrieror a conference shipper in exchange for the shipper giving all or most ofhis shipments to the carrier or conference over a specified period of time(usually 6 months). Payment of the rate is deferred for a further similarperiod, during which the shipper must continue to give all or most of hisshipments to the rebating carrier or conference. The shipper thus earns a PIMSR
  83. 83. Export Process & Documentation 83further rebate which will not, however, be paid without an additionalperiod of exclusive or almost exclusive patronage with the carrier ofconference. In this way, the shipper becomes tied to the rebating carrier orconference. Although, the deferred rebate system is illegal in U.S. foreigncommerce, it generally is accepted in the ocean trade between foreigncountries.Demurrage: A penalty for exceeding free time allowed for loading orunloading at a pier or freight terminal. Also a charge for undue detentionof transportation equipment or carriers in port while loading or unloading.Density: Density means pounds per cubic foot. The cubage of loosearticles or pieces, or packaged articles of a rectangular, elliptical or squareshape on one plane shall be determined by multiplying the greatest straightline dimensions of length, width and depth in inches, including allprojections, and dividing the total by 1728 (to obtain cubic feet). Thedensity is the weight of the article divided by the cubic feet thus obtained.DEQ: Delivered ex quay/duty paid.Destination Control Statement: Any of various statements that the U.S.government requires to be displayed on export shipments and that specifythe destination for which export of the shipment has been authorized.D.F.: Dead FreightDGR: Dangerous Goods Requirement.Dim Weight: (Dimensionalized Weight) Determined by calculating lengthx width x height and dividing by 166. Charged when actual weight is lessthan the dim. weight.Dock Receipt: When cargo is delivered to a steamship company at thepier, the receiving clerk issues a dock receipt.Documents Against Acceptance (D/A): Instructions given by a shipper to abank indicating that documents transferring title goods should be deliveredto the buyer (or drawee) only upon the buyers acceptance of the attacheddraft.DOT: Department of TransportationDraft (or Bill of Exchange): An unconditional order in writing from oneperson (the drawer) to another (the drawee), directing the Drawee to pay aspecified amount to a named Drawer at a fixed or determinable futuredate.Drawback: A U.S. customs law that permits an American exporter torecover duties paid on imported foreign raw materials or componentsincluded in products that are subsequently exported out of the UnitedStates.Drawee: The individual or firm on whom a draft is drawn and who owesthe stated amount to the drawer.Dry Lease: The rental of a "clean" aircraft without crew, ground staff orsupporting equipment. PIMSR
  84. 84. Export Process & Documentation 84DST: The acronym meaning "double stack train" service, which is thetransport rail between two points of a trainload of containers with twocontainers, one on top of the other, per chassis.d.w.: Deadweight (tons of 2,240 lbs.)d.w.c.: Deadweight for cargoE.A.O.N.: Except as otherwise noted.EDI or EDIFACT: Electronic Data Interchange for Administration,Commerce and Transport, from the UN-backed electronic datainterchange standards body, to create electronic versions of commonbusiness documents that will work on a global scale. One digital documentunder consideration, the International Forwarding and Transport Messagewill do the jobs of six different electronic messages currently in use.Empty Leg: Results from an aircraft primarily chartered outbound havingcargo capacity inbound or vice versa. A cheap form of airfreight.Endorsement in Blank: Commonly used on a bank check, anendorsement in blank is an endorsement to the bearer. It contains only thename of the endorser and specifies no particular payee. Also, a commonmeans of endorsing bills of lading dawn to the order of the shipper. Thebills are endorsed "For..." (see Bill of Lading, Order).Eurodollars: U.S. dollars on deposit outside of the United States to includedollars on deposit at foreign branches of U.S. banks, and dollars ondeposit with foreign banks."Ex": Signifies that the quoted price applies only at the indicated point oforigin (e.g. "price ex factory" means that the quoted price is for the goodsavailable at the factory gate of the seller).Ex. B.L.: Exchange bill of lading.Export Broker: The individual who brings together buyer and seller for afee, eventually withdrawing from any transaction.Export Declaration: A form to be completed by the exporter or theirauthorized agent and filed in triplicate by a carrier with the United StateCollector of customs at the point of exit. It serves a twofold purpose:1. Primarily, it is used by the U.S. Bureau of Census for the compilation ofexport statistics on United States foreign trade (for this reason an exportdeclaration is required for practically all shipments from the United Statesto foreign countries and the United States possessions, except for mailshipments of small value, or for those of a non commercial character);2. The declaration also serves as an export control document because itmust be presented, together with the export license, to the United StatesCustoms at the port of export. If the goods may be exported under generalexport license, this fact must be stated on the export declaration.Export License: A document secured from a government, authorizing anexporter to export a specific quantity of a particular commodity to a certain PIMSR

×