Modeling Qualitative
Data
Clay Spinuzzi,
clay.spinuzzi@utexas.edu
What we’ll do
Discuss principles of systematically
analyzing qualitative data
Discuss types of models for
systematically analyzing data
Discuss how to interrelate these
models
Apply principles to your own data
Before discussing your projects...
Systematically analyzing
qualitative data
“Data is not the
plural of
anecdote”
Qualitative data should...
relate to a research question or
concern
relate to each other
help us to draw testable inferences
provide evidence for claims
Ways to analyze qualitative data
Triangulating
Coding
Memoing
Modeling
Using models to explore
relationships
Three kinds of
models
(Depending on how you count
them)
network: for nonsequential
relationships
flow: for sequential relationships
matrix: for ordered comparisons
Models in qualitative research...
Models: visual representations that allow you to abstract
relations at each level and see patterns.
Not always used
But: useful for visualizing and exploring specific types of
relationships in the data
Specifically, useful for spotting, testing, verifying, and
elaborating patterns in the data
And consequently, for developing further hypotheses
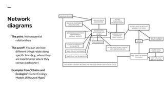
Network
diagrams
The point: Nonsequential
relationships
The payoff: You can see how
different things relate along
specific lines (e.g., where they
are coordinated, where they
contact each other)
Examples from “Chains and
Ecologies”: Genre Ecology
Models (Resource Maps)
Flow diagrams
The point: Sequential relationships.
The payoff: You can see sequences
and decision points.
Examples from “Chains and
Ecologies”: Communication
Event Models (Handoff Chains)
Matrixes (tables)
The point: Ordered comparisons
The payoff: You can compare things
(in rows) using the same criteria
or characteristics (columns)
Examples from “Chains and
ecologies”: STG Tables
(Triangulation Tables)
Prepare for report Write report Deliver report
Elizair previous month’s report, highlighting
and annotations on previous
month’s report, emails with client,
spreadsheet of projects, IMs and
talks with Craig, WikiAnswers
emaiils from customer,
BRILLIANCE, report template,
notes, email to Sonia
Final draft of report, client
presentation, PowerPoint slides
Craig previous month’s report, highlighting
and annotations on previous
month’s report, emails with client,
keyword logs, text file listing
projects, IMs and talks with Dani
Emails from customer,
BRILLIANCE, report template,
notes, email to Sonia
Final draft of report, client
presentation, PowerPoint slides
Dani previous month’s report, highlighting
and annotations on previous
month’s report, emails with client,
notebook listing projects, IMs and
talks with Craig
Emails from customer,
BRILLIANCE, report template,
notes, email to Sonia
Final draft of report, client
presentation, PowerPoint slides
Sonia Email from Elizair, emails with
customer, talk with Elizair
Final draft of report, Cover email to
client, client presentation,
PowerPoint slides
Other sorts of
models?
Think in terms of other relationships
you could explore in your qualitative
data:
Heat maps?
Word clouds?
Traffic flow?
Combinations of other models?
Interrelating models
Interrelating
models
Done well, this can provide
further insights
Each model lets you visualize and
test a relationship.
Can you interrelate the insights
from different models?
(See “Chains and Ecologies”)
Applying models to your
projects
Please introduce
yourselves and
your projects
Your name
Your project (in a sentence)
Your research question/concern
The kind of data you’re collecting
The data you brought today
In a few sentences...
As we look at
each project...
We’ll collectively answer these
questions.
What is the research
question/concern? What
relationships should we explore to
get to it?
What relationships might we
explore with network diagrams, flow
diagrams, and/or matrixes?
Are there relationships we can’t
model with them? How might we
model these?
What actionable next steps should
the researcher take?

Workshop: modeling qualitative data

  • 1.
  • 2.
    What we’ll do Discussprinciples of systematically analyzing qualitative data Discuss types of models for systematically analyzing data Discuss how to interrelate these models Apply principles to your own data Before discussing your projects...
  • 3.
  • 4.
    “Data is notthe plural of anecdote” Qualitative data should... relate to a research question or concern relate to each other help us to draw testable inferences provide evidence for claims
  • 5.
    Ways to analyzequalitative data Triangulating Coding Memoing Modeling
  • 6.
    Using models toexplore relationships
  • 7.
    Three kinds of models (Dependingon how you count them) network: for nonsequential relationships flow: for sequential relationships matrix: for ordered comparisons
  • 8.
    Models in qualitativeresearch... Models: visual representations that allow you to abstract relations at each level and see patterns. Not always used But: useful for visualizing and exploring specific types of relationships in the data Specifically, useful for spotting, testing, verifying, and elaborating patterns in the data And consequently, for developing further hypotheses
  • 9.
    Network diagrams The point: Nonsequential relationships Thepayoff: You can see how different things relate along specific lines (e.g., where they are coordinated, where they contact each other) Examples from “Chains and Ecologies”: Genre Ecology Models (Resource Maps)
  • 10.
    Flow diagrams The point:Sequential relationships. The payoff: You can see sequences and decision points. Examples from “Chains and Ecologies”: Communication Event Models (Handoff Chains)
  • 11.
    Matrixes (tables) The point:Ordered comparisons The payoff: You can compare things (in rows) using the same criteria or characteristics (columns) Examples from “Chains and ecologies”: STG Tables (Triangulation Tables) Prepare for report Write report Deliver report Elizair previous month’s report, highlighting and annotations on previous month’s report, emails with client, spreadsheet of projects, IMs and talks with Craig, WikiAnswers emaiils from customer, BRILLIANCE, report template, notes, email to Sonia Final draft of report, client presentation, PowerPoint slides Craig previous month’s report, highlighting and annotations on previous month’s report, emails with client, keyword logs, text file listing projects, IMs and talks with Dani Emails from customer, BRILLIANCE, report template, notes, email to Sonia Final draft of report, client presentation, PowerPoint slides Dani previous month’s report, highlighting and annotations on previous month’s report, emails with client, notebook listing projects, IMs and talks with Craig Emails from customer, BRILLIANCE, report template, notes, email to Sonia Final draft of report, client presentation, PowerPoint slides Sonia Email from Elizair, emails with customer, talk with Elizair Final draft of report, Cover email to client, client presentation, PowerPoint slides
  • 12.
    Other sorts of models? Thinkin terms of other relationships you could explore in your qualitative data: Heat maps? Word clouds? Traffic flow? Combinations of other models?
  • 13.
  • 14.
    Interrelating models Done well, thiscan provide further insights Each model lets you visualize and test a relationship. Can you interrelate the insights from different models? (See “Chains and Ecologies”)
  • 15.
    Applying models toyour projects
  • 16.
    Please introduce yourselves and yourprojects Your name Your project (in a sentence) Your research question/concern The kind of data you’re collecting The data you brought today In a few sentences...
  • 17.
    As we lookat each project... We’ll collectively answer these questions. What is the research question/concern? What relationships should we explore to get to it? What relationships might we explore with network diagrams, flow diagrams, and/or matrixes? Are there relationships we can’t model with them? How might we model these? What actionable next steps should the researcher take?