CreativeSoft (Corporate Office)
# 412, Annpurna Block, Aditya Enclave, Ameerpet, Hyderabad – 500016
Tel: +91-40-40159158
Mobile: 91-9247249455
Webs Eye
WEB’S EYE
SYNOPSIS
Approximately one hundred and twenty years ago when the telephone was invented,
nobody could imagine the concept of real time conversations with people from all over the city,
let alone the world. People were still relying on the pony express and the telegraph to exchange
communications with one another. Terms such as "telephone operator," "dial tone,” and
"cordless telephone" had yet to be invented.
Soon after its invention, the telephone literally revolutionized the com-munications
industry-and the world. Today, a new type of burgeoning technology-the Internet-is introducing
completely new communications concepts that once again are revolutionizing the way we can
communicate and visit with one another. Riding this wave of popularity is the World Wide Web
(WWW), the Internet's graphical way to bounce from site to site and visit any Web page across
the world, right from your own personal computer. The key to the popularity of the Web can be
summed up in a single word-graphics. Graphics are the single most important feature for making
the WWW fun to browse, highly informative, and extremely popular amongst all age groups and
nationalities. Web’s Eye will try to fill the big gap between www and end users
PROJECT DESCRIPTION
Web’s Eye is software to develop web pages .Many people is aware of world wide web and web
pages, but not even capable of dreaming a web page design. The Web’s Eye is q user friendly software
which will assist you in designing a web page and putting your creative ideas in the web to change you
really professional in the World’s Eyes. Suppose if you are a professional Web’s Eye will show a different
face as an intelligent colleague to navigate you. Web’s Eye uses Java @ Platform to develop an extra
featured user friendly software for creating web pages. Web page code generation is done in HTML. The
CreativeSoft (Corporate Office)
# 412, Annpurna Block, Aditya Enclave, Ameerpet, Hyderabad – 500016
Tel: +91-40-40159158
Mobile: 91-9247249455
strong graphical user interface which is the unique property of this project helps to distribute the tags
intelligently . The project mainly aims at simplifying user effort for creating a web page.
Extra features of Web’s Eye
 Full fledged html help covers all the areas of HTML
 Inbuilt browser to have a preview
 Integrated IE allows downloading
 Two modals one for Beginners and other for Professionals
 Installation kit
 Vast library of button objects
SYSTEM REQUIREMENT
SOFTWARE REQUIREMENTS
Operating system : Windows9x or Windows NT and MS DOS ,Unix
Language : Java2.0 ,Java Script ,HTML
Browsers : Internet Explorer 5.0 and above, Netscape 4.0
Packages :JRE-Java Run Time Environment
CreativeSoft (Corporate Office)
# 412, Annpurna Block, Aditya Enclave, Ameerpet, Hyderabad – 500016
Tel: +91-40-40159158
Mobile: 91-9247249455
HARDWARE REQUIREMENTS
Processor : Intel Pentium Celeron (minimum)
Clock speed : 356 MHz (minimum)
RAM : 64 MB (minimum)
Secondary Memory : 50 MB (minimum)
Display : 14” SVGA color monitor
Keyboard : 104 keys standard key board
CreativeSoft (Corporate Office)
# 412, Annpurna Block, Aditya Enclave, Ameerpet, Hyderabad – 500016
Tel: +91-40-40159158
Mobile: 91-9247249455
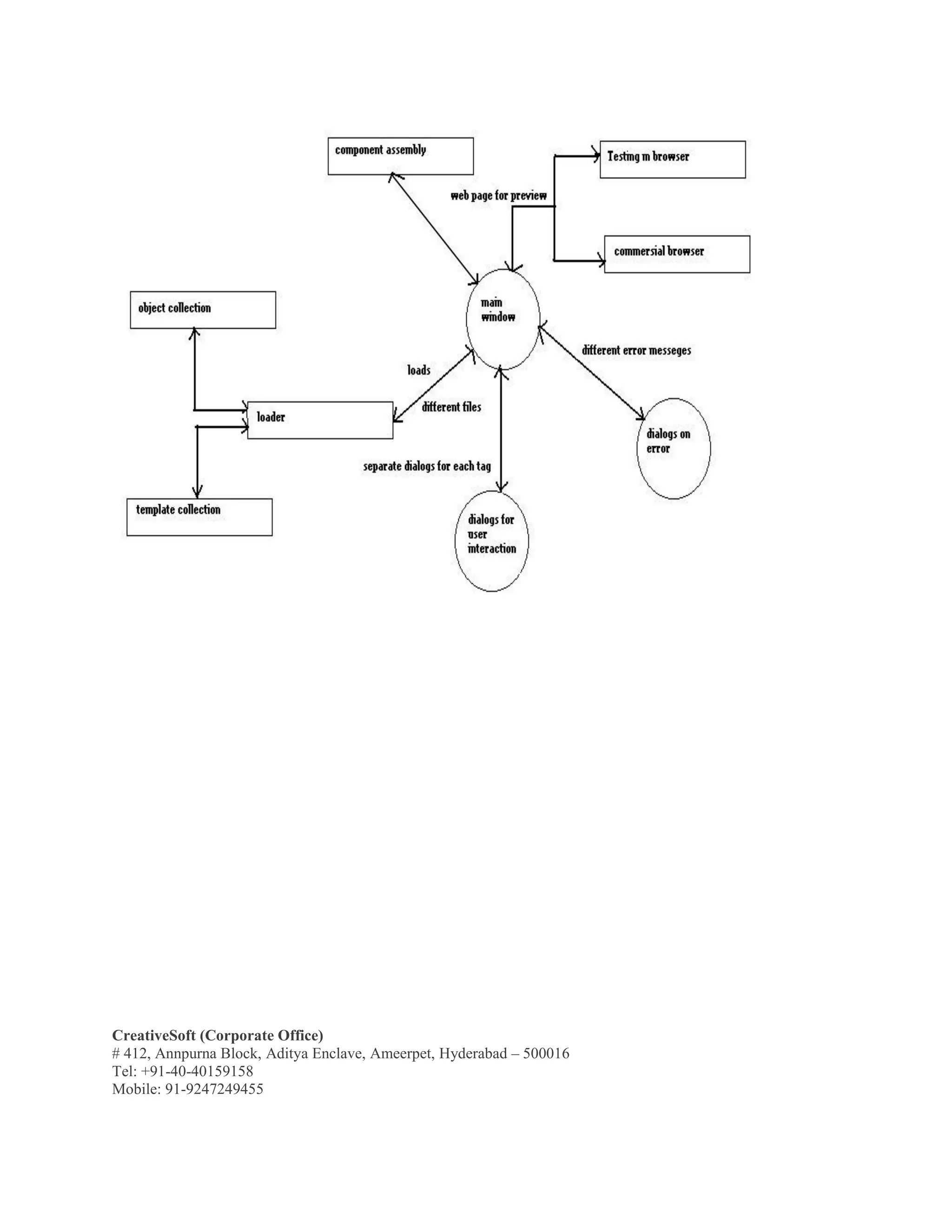
DATA FLOW DIAGRAM
USER
Web’s
Eye
Browser
USER
Web’s
Eye
USER
USER
CreativeSoft (Corporate Office)
# 412, Annpurna Block, Aditya Enclave, Ameerpet, Hyderabad – 500016
Tel: +91-40-40159158
Mobile: 91-9247249455

webs eye Abstract 2107

  • 1.
    CreativeSoft (Corporate Office) #412, Annpurna Block, Aditya Enclave, Ameerpet, Hyderabad – 500016 Tel: +91-40-40159158 Mobile: 91-9247249455 Webs Eye WEB’S EYE SYNOPSIS Approximately one hundred and twenty years ago when the telephone was invented, nobody could imagine the concept of real time conversations with people from all over the city, let alone the world. People were still relying on the pony express and the telegraph to exchange communications with one another. Terms such as "telephone operator," "dial tone,” and "cordless telephone" had yet to be invented. Soon after its invention, the telephone literally revolutionized the com-munications industry-and the world. Today, a new type of burgeoning technology-the Internet-is introducing completely new communications concepts that once again are revolutionizing the way we can communicate and visit with one another. Riding this wave of popularity is the World Wide Web (WWW), the Internet's graphical way to bounce from site to site and visit any Web page across the world, right from your own personal computer. The key to the popularity of the Web can be summed up in a single word-graphics. Graphics are the single most important feature for making the WWW fun to browse, highly informative, and extremely popular amongst all age groups and nationalities. Web’s Eye will try to fill the big gap between www and end users PROJECT DESCRIPTION Web’s Eye is software to develop web pages .Many people is aware of world wide web and web pages, but not even capable of dreaming a web page design. The Web’s Eye is q user friendly software which will assist you in designing a web page and putting your creative ideas in the web to change you really professional in the World’s Eyes. Suppose if you are a professional Web’s Eye will show a different face as an intelligent colleague to navigate you. Web’s Eye uses Java @ Platform to develop an extra featured user friendly software for creating web pages. Web page code generation is done in HTML. The
  • 2.
    CreativeSoft (Corporate Office) #412, Annpurna Block, Aditya Enclave, Ameerpet, Hyderabad – 500016 Tel: +91-40-40159158 Mobile: 91-9247249455 strong graphical user interface which is the unique property of this project helps to distribute the tags intelligently . The project mainly aims at simplifying user effort for creating a web page. Extra features of Web’s Eye  Full fledged html help covers all the areas of HTML  Inbuilt browser to have a preview  Integrated IE allows downloading  Two modals one for Beginners and other for Professionals  Installation kit  Vast library of button objects SYSTEM REQUIREMENT SOFTWARE REQUIREMENTS Operating system : Windows9x or Windows NT and MS DOS ,Unix Language : Java2.0 ,Java Script ,HTML Browsers : Internet Explorer 5.0 and above, Netscape 4.0 Packages :JRE-Java Run Time Environment
  • 3.
    CreativeSoft (Corporate Office) #412, Annpurna Block, Aditya Enclave, Ameerpet, Hyderabad – 500016 Tel: +91-40-40159158 Mobile: 91-9247249455 HARDWARE REQUIREMENTS Processor : Intel Pentium Celeron (minimum) Clock speed : 356 MHz (minimum) RAM : 64 MB (minimum) Secondary Memory : 50 MB (minimum) Display : 14” SVGA color monitor Keyboard : 104 keys standard key board
  • 4.
    CreativeSoft (Corporate Office) #412, Annpurna Block, Aditya Enclave, Ameerpet, Hyderabad – 500016 Tel: +91-40-40159158 Mobile: 91-9247249455 DATA FLOW DIAGRAM USER Web’s Eye Browser USER Web’s Eye USER USER
  • 5.
    CreativeSoft (Corporate Office) #412, Annpurna Block, Aditya Enclave, Ameerpet, Hyderabad – 500016 Tel: +91-40-40159158 Mobile: 91-9247249455