UML (Unified Modeling Language)
- Use Case Diagram -
Meliana Sitanggang
Definisi UML
• sebuah "bahasa" yang berdasarkan grafik/gambar untuk
visualisasi, merancang, dan mendokumentasikan sistem. UML
menawarkan sebuah standar untuk merancang model sebuah
sistem.
• proses penggambaran informasi-informasi dengan notasi-
notasi baku yang telah disepakati sebelumnya.
Diagram
• Class Diagram
• Diagram Object
• Use Case Diagram
• Sequence Diagram
• Collaboration Diagram
• State chart Diagram
• Activity Diagram
• Component Diagram
• Deployment Diagram
Diagram
• Class Diagram
memperlihatkan himpunan class, interface,
kolaborasi-kolaborasi, serta relasi-relasi.
• Diagram Object
memperlihatkan objek-objek dan relasi-relasi
antar objek. Serta instansiasi statis dari segala
yang dijumpai pada Class Diagram.
Diagram
• Use Case Diagram
memperlihatkan himpunan use case dan aktor-
aktor
• Sequence Diagram
interaksi yang menekankan pada pengiriman
pesan (message) dalam suatu waktu tertentu
Diagram
• Collaboration Diagram
menekankan organisasi struktural dari objek-
objek yang menerima serta mengirim pesan
• State chart Diagram
memperlihatkan state-state pada system,
memuat state, transisi, event, serta aktifitas
Diagram
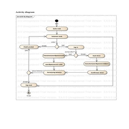
• Activity Diagram
adalah tipe khusus dari digram state yang
memperlihatkan aliran dari suatu aktifitas ke
aktifitas lainnya dalam suatu system
• Component Diagram
memperlihatkakan organisasi serta
kebergantungan system/perangkat lunak pada
komponen-komponen yang telah ada
sebelummnya
Diagram
• Deployment Diagram
memperlihatkan konfigurasi saat aplikasi
dijalankan saat run time.
USE CASE DIAGRAM
• Teknik pemodelan untuk mendapatkan functional
requirement dari sebuah sistem
• Menggambarkan interaksi antara pengguna dan sistem
• Menjelaskan secara naratif bagaimana sistem akan digunakan
• berisi apa yang dilakukan oleh sistem /apa yang terjadi pada
sistem, bukan bagaimana sistem melakukannya
Use Case Model
• Use Case Text
Lebih Detail
Berbentuk teks
• Use Case Diagram
Lebih abstrak/kurang detail
Berbentuk visual/gambar
Use Case Text
Use Case Diagram
Actor
Actor
Actor
System Boundary
Simbol Use Case Diagram
Element
• Use Case : prosedur dalam sistem
• Actor : yang terlibat dalam tindakan
• Relationship : Bagaimana tindakan tersebut berhubungan
satu sama lain dalam sistem
Use case
• Aksi yang terdapat di dalam sistem, melingkupi semua aksi
yang harus maupun dapat terjadi
• Tidak harus berelasi dengan sebuah aktor
• Pada umumnya berupa kata kerja
Actor
• Pengguna sistem disebut dengan Actor
• Jika sistem A mengerjakan sebuah fungsi untuk sistem B,
maka sistem B disebut actor
• Satu use case diagram bisa memiliki banyak actor didalamnya
Relationship
• Generalization
• Include
• Extend
• Dependency
• Association
Generalization / Inheritance
• Hubungan antara induk dan anak
• Anak mewarisi sifat dan method dari induk
• Class yang tidak memiliki anak disebut leaf
Include
• Hal yang harus terpenuhi agar sebuah event dapat terjadi, dimana
pada kondisi ini sebuah use case adalah bagian dari use case lainnya
• X include Y berarti use case X menggunakan use case Y sepenuhnya
Extend
• Y extend X berarti use case X menggunakan use case Y secara
opsional (tergantung keputusan saat runtime atau implementasi
sistem)
Dependency
• sebuah element bergantung dalam beberapa cara ke element
lainnya
• Perubahan pada Event berpeluang mengubah Window yang
menggunakan Event
Association
• menghubungkan link antar element
• Relasi struktural antar obyek (use case, actor)
• digunakan untuk menggambarkan bagaimana actor terlibat dalam
use case
Referensi
• http://mitanovia.wordpress.com/belajar-yuk/uml/use-case-diagram/
• http://kuliahit.blogspot.com/2012/02/materi-uml-unified-modelling-language.html
• http://santimylove.blogspot.com/2010/06/pengenalan-uml.html#
• http://www.slideshare.net/andoe/use-case-diagram-10571348
• kursuswebsite.org
• hendri83.wordpress.com
• otroblogmas.com
TERIMA KASIH

UML & Use Case Diagram

  • 1.
    UML (Unified ModelingLanguage) - Use Case Diagram - Meliana Sitanggang
  • 2.
    Definisi UML • sebuah"bahasa" yang berdasarkan grafik/gambar untuk visualisasi, merancang, dan mendokumentasikan sistem. UML menawarkan sebuah standar untuk merancang model sebuah sistem. • proses penggambaran informasi-informasi dengan notasi- notasi baku yang telah disepakati sebelumnya.
  • 3.
    Diagram • Class Diagram •Diagram Object • Use Case Diagram • Sequence Diagram • Collaboration Diagram • State chart Diagram • Activity Diagram • Component Diagram • Deployment Diagram
  • 4.
    Diagram • Class Diagram memperlihatkanhimpunan class, interface, kolaborasi-kolaborasi, serta relasi-relasi. • Diagram Object memperlihatkan objek-objek dan relasi-relasi antar objek. Serta instansiasi statis dari segala yang dijumpai pada Class Diagram.
  • 5.
    Diagram • Use CaseDiagram memperlihatkan himpunan use case dan aktor- aktor • Sequence Diagram interaksi yang menekankan pada pengiriman pesan (message) dalam suatu waktu tertentu
  • 6.
    Diagram • Collaboration Diagram menekankanorganisasi struktural dari objek- objek yang menerima serta mengirim pesan • State chart Diagram memperlihatkan state-state pada system, memuat state, transisi, event, serta aktifitas
  • 7.
    Diagram • Activity Diagram adalahtipe khusus dari digram state yang memperlihatkan aliran dari suatu aktifitas ke aktifitas lainnya dalam suatu system • Component Diagram memperlihatkakan organisasi serta kebergantungan system/perangkat lunak pada komponen-komponen yang telah ada sebelummnya
  • 8.
    Diagram • Deployment Diagram memperlihatkankonfigurasi saat aplikasi dijalankan saat run time.
  • 9.
    USE CASE DIAGRAM •Teknik pemodelan untuk mendapatkan functional requirement dari sebuah sistem • Menggambarkan interaksi antara pengguna dan sistem • Menjelaskan secara naratif bagaimana sistem akan digunakan • berisi apa yang dilakukan oleh sistem /apa yang terjadi pada sistem, bukan bagaimana sistem melakukannya
  • 10.
    Use Case Model •Use Case Text Lebih Detail Berbentuk teks • Use Case Diagram Lebih abstrak/kurang detail Berbentuk visual/gambar
  • 11.
  • 12.
  • 13.
  • 14.
    Element • Use Case: prosedur dalam sistem • Actor : yang terlibat dalam tindakan • Relationship : Bagaimana tindakan tersebut berhubungan satu sama lain dalam sistem
  • 15.
    Use case • Aksiyang terdapat di dalam sistem, melingkupi semua aksi yang harus maupun dapat terjadi • Tidak harus berelasi dengan sebuah aktor • Pada umumnya berupa kata kerja
  • 16.
    Actor • Pengguna sistemdisebut dengan Actor • Jika sistem A mengerjakan sebuah fungsi untuk sistem B, maka sistem B disebut actor • Satu use case diagram bisa memiliki banyak actor didalamnya
  • 17.
    Relationship • Generalization • Include •Extend • Dependency • Association
  • 18.
    Generalization / Inheritance •Hubungan antara induk dan anak • Anak mewarisi sifat dan method dari induk • Class yang tidak memiliki anak disebut leaf
  • 19.
    Include • Hal yangharus terpenuhi agar sebuah event dapat terjadi, dimana pada kondisi ini sebuah use case adalah bagian dari use case lainnya • X include Y berarti use case X menggunakan use case Y sepenuhnya Extend • Y extend X berarti use case X menggunakan use case Y secara opsional (tergantung keputusan saat runtime atau implementasi sistem)
  • 21.
    Dependency • sebuah elementbergantung dalam beberapa cara ke element lainnya • Perubahan pada Event berpeluang mengubah Window yang menggunakan Event
  • 22.
    Association • menghubungkan linkantar element • Relasi struktural antar obyek (use case, actor) • digunakan untuk menggambarkan bagaimana actor terlibat dalam use case
  • 23.
    Referensi • http://mitanovia.wordpress.com/belajar-yuk/uml/use-case-diagram/ • http://kuliahit.blogspot.com/2012/02/materi-uml-unified-modelling-language.html •http://santimylove.blogspot.com/2010/06/pengenalan-uml.html# • http://www.slideshare.net/andoe/use-case-diagram-10571348 • kursuswebsite.org • hendri83.wordpress.com • otroblogmas.com
  • 24.