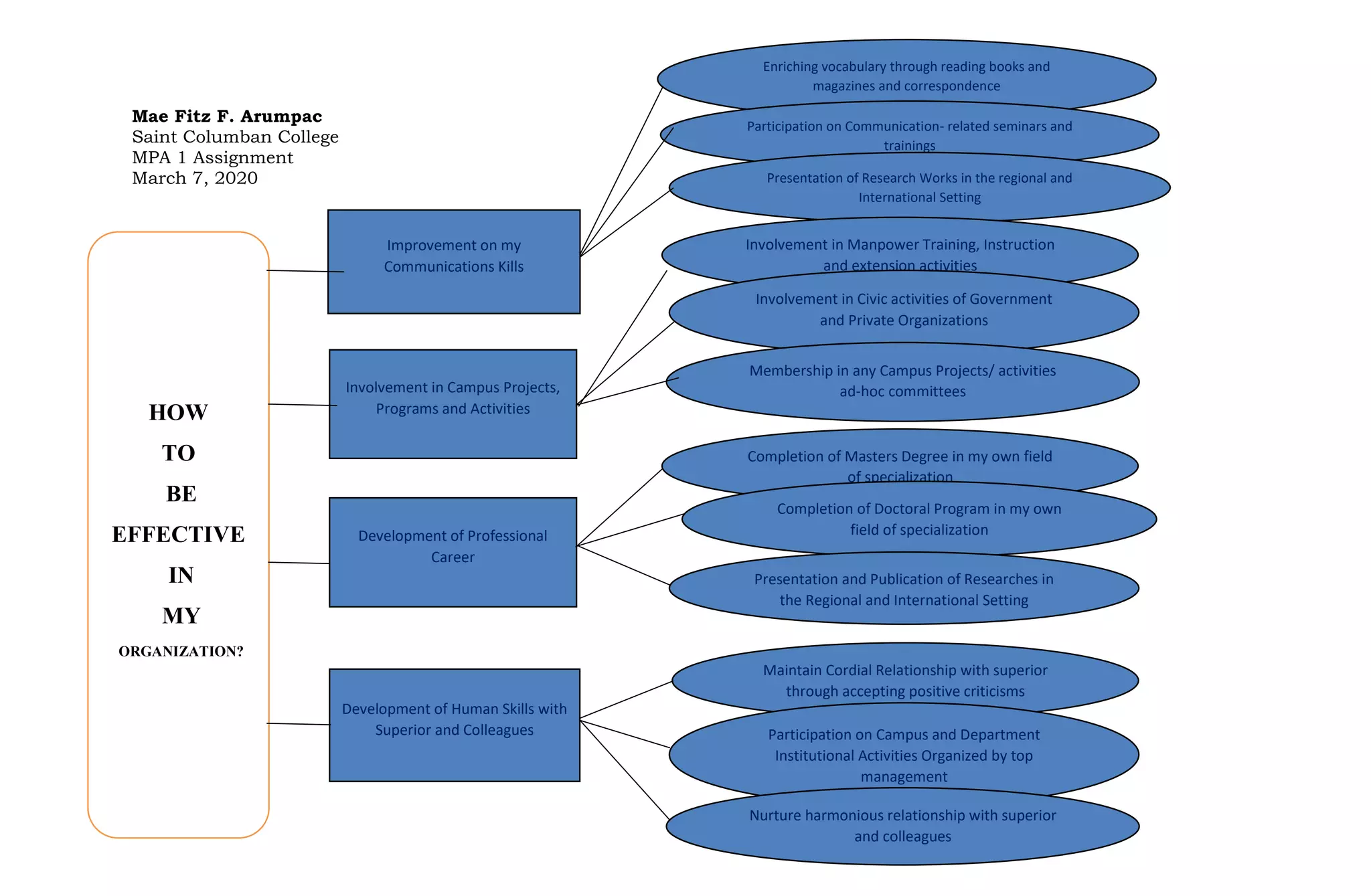
Mae Fitz F. Arumpac
Saint Columban College
MPA 1 Assignment
March 7, 2020
Enriching vocabulary through reading books and
magazines and correspondence
Participation on Communication- related seminars and
trainings
Presentation of Research Works in the regional and
International Setting
HOW
TO
BE
EFFECTIVE
IN
MY
ORGANIZATION?
Improvement on my
Communications Kills
Involvement in Manpower Training, Instruction
and extension activities
Involvement in Civic activities of Government
and Private Organizations
Involvement in Campus Projects,
Programs and Activities
Membership in any Campus Projects/ activities
ad-hoc committees
Development of Professional
Career
Completion of Masters Degree in my own field
of specialization
Completion of Doctoral Program in my own
field of specialization
Presentation and Publication of Researches in
the Regional and International Setting
Development of Human Skills with
Superior and Colleagues
Maintain Cordial Relationship with superior
through accepting positive criticisms
Participation on Campus and Department
Institutional Activities Organized by top
management
Nurture harmonious relationship with superior
and colleagues

Tree Diagram.docx

  • 1.
    Mae Fitz F.Arumpac Saint Columban College MPA 1 Assignment March 7, 2020 Enriching vocabulary through reading books and magazines and correspondence Participation on Communication- related seminars and trainings Presentation of Research Works in the regional and International Setting HOW TO BE EFFECTIVE IN MY ORGANIZATION? Improvement on my Communications Kills Involvement in Manpower Training, Instruction and extension activities Involvement in Civic activities of Government and Private Organizations Involvement in Campus Projects, Programs and Activities Membership in any Campus Projects/ activities ad-hoc committees Development of Professional Career Completion of Masters Degree in my own field of specialization Completion of Doctoral Program in my own field of specialization Presentation and Publication of Researches in the Regional and International Setting Development of Human Skills with Superior and Colleagues Maintain Cordial Relationship with superior through accepting positive criticisms Participation on Campus and Department Institutional Activities Organized by top management Nurture harmonious relationship with superior and colleagues