Scientific Journal Impact Factor (SJIF): 1.711
International Journal of Modern Trends in Engineering
and Research
www.ijmter.com
@IJMTER-2014, All rights Reserved 334
e-ISSN: 2349-9745
p-ISSN: 2393-8161
Survey on Haze Removal Techniques
Lipakshee Bisen, Prof. Mr. Amit Dravid
G.H.Raisoni institute of engineering and technology(GHRIET),Pune
ABSTRACT : This paper analyzed different haze removal methods. Haze causes trouble to
many computer graphics/vision applications as it reduces the visibility of the scene. Air light and
attenuation are two basic phenomena of haze. air light enhances the whiteness in scene and on
the other hand attenuation reduces the contrast. the colour and contrast of the scene is recovered
by haze removal techniques. many applications like object detection , surveillance, consumer
electronics etc. apply haze removal techniques. this paper widely focuses on the methods of
effectively eliminating haze from digital images. it also indicates the demerits of current
techniques.
Keywords: Image Dehazing, ICA, Depth, DCP, Contrast enhancement, Polarizers
I. INTRODUCTION
The bad weather conditions may demean the quality of the images of outdoor scenes. It is an
annoying problem for a photographer who captures images but the images results into change of
colours, blur image, etc. This is an ultimatum to reliability of many applications. The unwanted
condition is caused by the atmospheric conditions like haze[1] and fog, which blurs the captured
scene. Always the air is misted by some added particles which are scattered around, and hence,
the reflected light is also scattered which results in less visibility of distant objects. The scattering
is caused by two basic events namely attenuation and airlight [2, 1]. This occurrence affects the
normal work of automatic monitoring system, outdoor recognition system, tracking &
segmentation and intelligent transportation system.
In the last few years, a technique has gained popularity and this is known as restoration of
images that are taken into bad atmospheric conditions. This specific task has become important
for several outdoor applications such as remote sensing, intelligent vehicles, object recognition
and surveillance. The processing of recorded bands of reflected light is done in order to restore
the outputs in remote sensing systems. Generally, haze may enervate the light reflected from the
International Journal of Modern Trends in Engineering and Research (IJMTER)
Volume 01, Issue 05, [November - 2014] e-ISSN: 2349-9745, p-ISSN: 2393-8161
@IJMTER-2014, All rights Reserved 335
scenes and in fact merge some additional light in the environment. This effect of haze can be
reduced by haze removal technique by improving the reflected light and avoiding the merging of
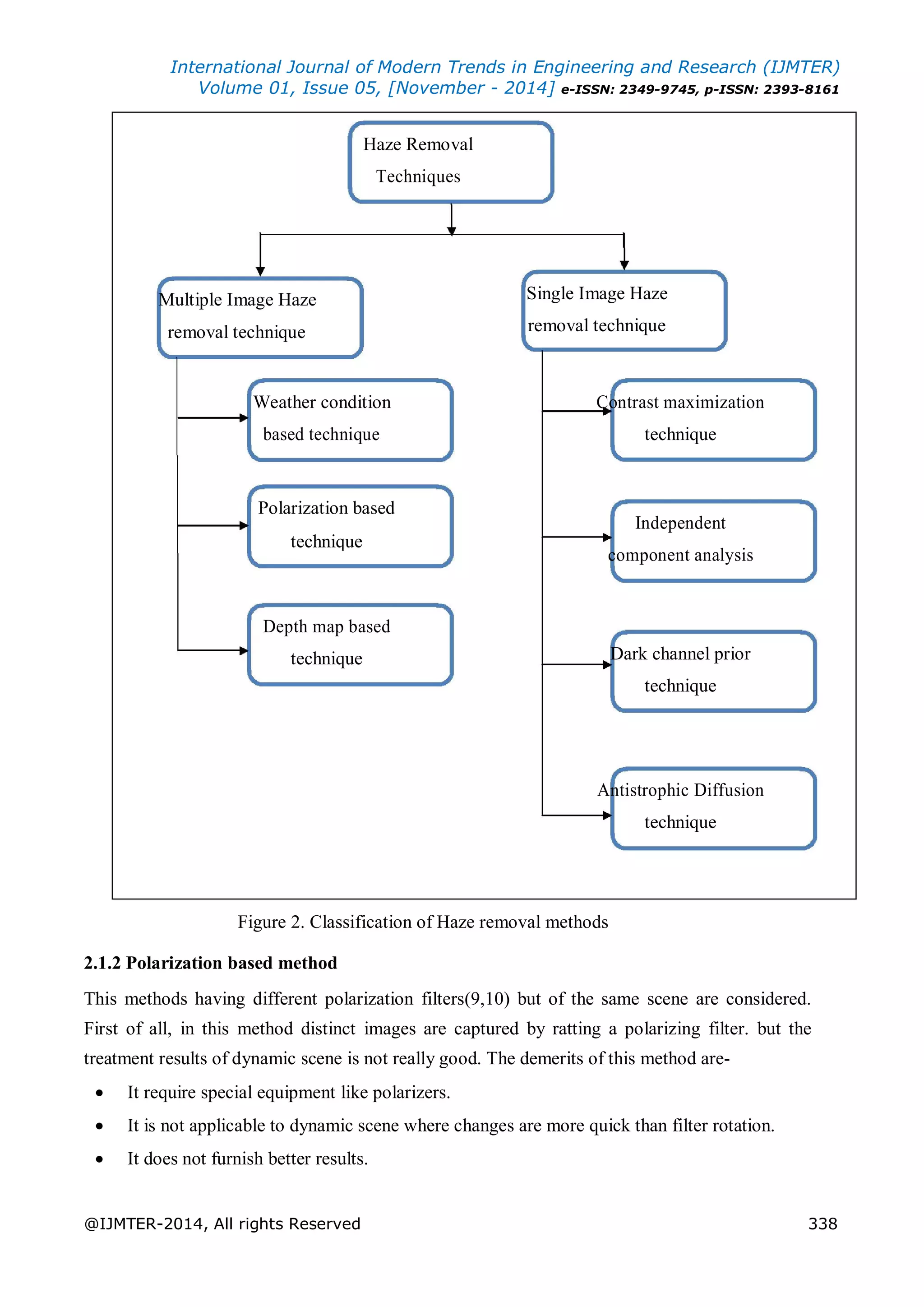
additional light in the atmosphere. There are several haze removal techniques such as
polarization[3,4] , independent component analysis, dark channel prior etc.
II. THEORETICAL RELEVANCE
Haze removal techniques are gaining popularity due to its availability in many classifications.
These methods can be used to construct a high quality, noise free, dehaze images. The
classifications are done in two major types image segmentation and image restoration. Due to the
presence of fog, mist, haze into the atmosphere the images captured of outdoor scenes may have
a low quality. In many surveillance and transportation area haze removation is important task.
This approach includes the analysis of scene, extraction of useful information and then detecting
the image. Mostly in a bad weather condition the light that is visible is captivated and is scattered
by other particles or raindrops. This prototype is engaged in many haze removal approaches and
is exhibited as,
I(x) = J(x) t(x) + A (1 − t(x)) ----------------------------- (1)
Where, I is the haze image on the three R, G, B color channels. J is the scene without haze, t is
the transmission coefficient to describe the percentage of light that can penetrate through haze,
and A is the atmospheric light. Using this atmospheric scattering model to recover the scene J,
the main challenge of haze removal is to estimate the atmospheric light A and the transmission t
from the source image I properly. The dark channel prior is based on the following observation.
On haze-free outdoor images in which most of the non-sky patches contain at least one color
channel has very low intensity at some pixels. By using this it requires some extensive and
complex computations, such as huge matrix multiplication or division, sort, exponent, and
floating point operations. We further investigate some various haze removal methods like
multiple image scheme, single image with depth image scheme and single image scheme.
A. Haze Removal methods
Haze removal methods can be used to construct a high quality, noise free, dehaze images. The
classifications are done in two major types image segmentation and image restoration.
1) Image Segmentation:
As the name suggests, image segmentation is the process of segregation of a digital image into
multiple segments. The purpose of segmentation is to clarify and/or change the representation of
an image into something that is more meaningful and easier to analyze. This technique is
primarily used to locate objects and boundaries in images. Actually image
International Journal of Modern Trends in Engineering and Research (IJMTER)
Volume 01, Issue 05, [November - 2014] e-ISSN: 2349-9745, p-ISSN: 2393-8161
@IJMTER-2014, All rights Reserved 336
segmentation is the process of assigning a label to every pixel in an image such that pixels with
the same label share certain visual characteristics.
2) Image Restoration:
Image restoration is the process of taking a corrupted/noisy image and evaluating the clean
original image. The image corruption is caused by many reasons such as motion blurs, noise,
camera miss-focus image, etc. The process of image restoration is very different from the
concept of image enhancement. In the image enhancement process, the designing of the image is
done to highlight the feature of the captures image resulting the image more pleasing to the
observer. From a scientific point of view there is no necessity to produce realistic data. No
previous methods are used in image enhancement techniques that are provided by Imaging
packages. In fact with this approach, noise can be removed effectively by relinquishing some
image resolution. But this phenomenon is not always accepted by many applications. As it is in
Fluorescence Microscpe seen the resolution in the z-direction is not good. But the image
restoration techniques recover the haze image with better quality and brightness. For recovering
the object, there must be more advanced image processing techniques available. Increasing
resolution especially in the axial direction removes noise and increasing contrast.
B. Haze Removal using dark channel prior :-
A remarkable progress in single image haze removal technique is observed in recent days. The
use of stronger assumptions or prior methods may lead to the success of haze removal technique.
Different researcher’s can use different methods to remove haze from the images. In [5], the
author has used a soft matting algorithm to remove the haze. But this model is physically invalid
and the assumption of constant air light may be unsuitable when the sunlight is very influential.
Tarel uses image restoration technique to recover the haze. The author in [6], estimates the
albedo of the scene and the medium transmission under the assumption that the transmission and
the surface shading are locally uncorrelated. This technique is physically possible and can give
imposing results. But there are some drawbacks of this system, as it cannot dark hazy images and
it may also fail when the assumption is broken.
III. DEHAZING METHODS
Haze removal techniques can be classified into two categories which are as follows : 1) multiple
image dehazing method 2) single image dehazing methods
International Journal of Modern Trends in Engineering and Research (IJMTER)
Volume 01, Issue 05, [November - 2014] e-ISSN: 2349-9745, p-ISSN: 2393-8161
@IJMTER-2014, All rights Reserved 337
2.1. Multiple Image Dehazing Methods
This method prefers two or more images or multiple images of same scene. It completely avoids
unknown and attains known methods only. Explanation of the methods under this category is
given below:
2.1.1 Weather condition based method
This techniques utilizes multiple images(7,2,8) adapted from various weather circumstances. In
the basic method the variations of two or more images of same scene are considered. These
images possess distinct characteristics of the contributing medium on the one hand it enhances
visibility but on the other hand it also make the user wait till the characteristics of the medium
changes. This techniques does not immediately deliver the results. this methods is also unable to
handle dynamic scenes.
(a) Hazy Image (c) Dehazed Image
(b) Hazy Image (d) Clear Weather Image
Figure 1. Multiple Image dehazing
International Journal of Modern Trends in Engineering and Research (IJMTER)
Volume 01, Issue 05, [November - 2014] e-ISSN: 2349-9745, p-ISSN: 2393-8161
@IJMTER-2014, All rights Reserved 338
Haze Removal
Techniques
Multiple Image Haze Single Image Haze
removal technique removal technique
Weather condition Contrast maximization
based technique technique
Polarization based
Independent
technique
component analysis
Depth map based
technique Dark channel prior
technique
Antistrophic Diffusion
technique
Figure 2. Classification of Haze removal methods
2.1.2 Polarization based method
This methods having different polarization filters(9,10) but of the same scene are considered.
First of all, in this method distinct images are captured by ratting a polarizing filter. but the
treatment results of dynamic scene is not really good. The demerits of this method are-
 It require special equipment like polarizers. 

 It is not applicable to dynamic scene where changes are more quick than filter rotation. 

 It does not furnish better results. 
International Journal of Modern Trends in Engineering and Research (IJMTER)
Volume 01, Issue 05, [November - 2014] e-ISSN: 2349-9745, p-ISSN: 2393-8161
@IJMTER-2014, All rights Reserved 339
(a) Best Polarization State (b)Worst Polarization State Figure 3. Image dehazing
using polarizing filters
2.1.3 Depth map based method
This method depth information for haze removal is considered. here we consider 3D geometrical
model(2, 7, 10) of scene is given by certain databases like google maps and also considers the
texture of the scene is supplied (from aerial photos or satellite pictures). This 3D model aligns
hazy image and provides the scene depth[11]. This method wants interaction to align 3D model
[12] with the scene and also provide accurate results. In this method special equipments are not
needed. The demerits of this method are:
 This method require user interaction 

 This method is not automatic 

 This method needs an estimation of more parameters, and the extra information not easy
to adopt. 
(a) Hazy image (b) 3D structural model (c) Dehazed Image
Figure 4. Depth map based method
International Journal of Modern Trends in Engineering and Research (IJMTER)
Volume 01, Issue 05, [November - 2014] e-ISSN: 2349-9745, p-ISSN: 2393-8161
@IJMTER-2014, All rights Reserved 340
2.2 Single image dehazing method
Unlike previous method this method only want a single input image(1,13). This method depends
upon statistical assumption [14] and essence of the scene and it also reclaim the scene data based on
last data from single image. This method is now attracting many researchers. Following are the
methods which come under this category.
2.2.1 Contrast maximization method
Haze reduces the contrast elimination of the haze increase the contrast of the image. This method
increases the contrast under the constraint. As this method does not physically enhance depth or
brightness, the resultant image have greater saturation values. The results also constitute halo effects
at depth discontinuities.
a) Hazy Image (b) Restored Image
Figure 5. Contrast Maximization Method
2.2.2 Independent Component Analysis(ICA)
ICA is a statistical method of dividing two additional components from a single. this method is used
by fatal [13] and it is based on the assumption that surface shading are statistically uncorrelated in
local patch. this approach provides good results and physically valid , but one of the most important
disadvantage of this method is that it does not give paper result in case of dense haze.
International Journal of Modern Trends in Engineering and Research (IJMTER)
Volume 01, Issue 05, [November - 2014] e-ISSN: 2349-9745, p-ISSN: 2393-8161
@IJMTER-2014, All rights Reserved 341
(a) Hazy Image (b) Haze-free image
Figure 6. Independent component analysis
2.2.3 Dark Channel prior
The dark channel prior [14] is based on the statistics of outdoor haze-free images. In most of the non-
sky patches, at least one color channel (RGB) has very low intensity at some pixels (called dark
pixels). These dark pixels provide the estimation of haze transmission. This approach is physically
valid and work well in dense haze. When the scene objects are similar to the air light then it is
invalid.
(a)Hazy Image (b) Recovered Depth map (c) Haze-free image
Figure 7. Dark channel prior
International Journal of Modern Trends in Engineering and Research (IJMTER)
Volume 01, Issue 05, [November - 2014] e-ISSN: 2349-9745, p-ISSN: 2393-8161
@IJMTER-2014, All rights Reserved 342
2.2.4 Anisotropic diffusion
Anisotropic diffusion [15] is a technique that reduces haze without removing image parts such as
edges, lines or other details that are essential for the understanding of the image. Its flexibility permits
to combine smoothing properties with image enhancement qualities. Tripathi [16] present an
algorithm uses anisotropic diffusion for refining air light map from dark channel prior. Antistrophic
diffusion is used to smooth the airlight map. It performs well in case of heavy fog.
IV. RELATED WORK
The author Schechner and et al in his paper has given his work, which is based on the fact that the
scattered airlight is partially polarized. This airlight is scattered by the atmospheric particles. But
only the polarization filtering cannot remove the haze effect. In the proposed work, the image
formation process is shown where the image is a clean image. The polarization effect is considered
and the inverting process is utilized, where it outputs into a haze free image. Two components are
used to compose the image, one is known as scene radiance and the other is airlight. Scene radiance
is in the absence of haze. And airlight is the ambient light that is scattered towards the viewer. For
recovering the two components, there is a need for two non-dependent images. And these images can
easily be acquired because airlight is partially polarized. This approach can be immediately applied.
It does not require the change in weather conditions. The images that are taken by a polarizer uses the
concept of polarization filtering. This polarization filtering is used in photography across haze. The
aim of polarization filtering is to improve the contrast of the input image.
In [13] Fattal proposed a new approach for single image dehazing which try to implement haze free
image from the hazy image. Fattal formulated the refined image formation model that relates to the
surface shading and the transmission function.
He and et al [14] dark channel prior is based on prior assumption. It has been observed that in most of
the local regions which do not cover the sky, some pixels have very low intensity in at least one color
(RGB) channel and these pixels are known as the dark pixels. In hazy images the intensity of the dark
pixels in that color channel is basically contributed by the airlight and these dark pixels are used to
estimate the haze transmission. After estimation of the transmission map for each pixel, combining
with the haze imaging model and soft matting technique [17] to recover a high quality haze free
image.
Ancuti and et al. [18] is described haze is atmospheric term which degrades the outdoor image
visibility under the bad weather condition. This paper describes single image dehazing approach
International Journal of Modern Trends in Engineering and Research (IJMTER)
Volume 01, Issue 05, [November - 2014] e-ISSN: 2349-9745, p-ISSN: 2393-8161
@IJMTER-2014, All rights Reserved 343
which is based on fusion strategy and it has been derived from the original hazy image inputs by
applying a white balance and contrast enhancing procedure. The fusion enhancement technique
estimates perceptual based qualities known as the weight maps for each pixel in the image. These
weight maps control the contribution of each input to the final obtained result. Different weight maps
like luminance, chromaticity and saliency are computed and to minimize the artifacts produced
during the weight maps, the multiscale approach uses the laplacian pyramid representations
combination with gaussian pyramids of normalized weights. As this approach tries to minimize the
artifacts per pixel based has a greater improvement rather than considering a patch based method due
to the assumption of contrast airlight in the patch.
Xie and et al [19] paper describes the dehazing process using dark channel prior and multi-scale
retinex. This paper also focuses on the approach which provides the automatic and fast acquisition of
transmission map of the scene. The proposed approach is based on the implementing the multi scale
retinex algorithm on the luminance component in YCbCr space
of the input image to get the pseudo transmission map. The obtained pseudo transmission map is very
much similar to the transmission map obtained by using the dark channel prior by He et.al[14].
Combining the haze imaging model and the dark channel prior, a high quality haze free image is
recovered.The input hazy image has been transformed from RGB color space to YCbCr space and
then by using the multiscale retinex algorithm, on the luminance component of the transformed
image with some adjustment to get the transmission map. Then combining both the haze image
model and the retinex algorithm a better haze free image is recovered.
Schaul and et al. [20] focused on the fact that in outdoor photography, the distant object are appeared
as blurred and loses its color and visibility due to the degradation level affected by the atmospheric
haze. In this paper the key idea is used to fusion of the visible and a near-infrared image of the given
input image to obtain a dehazed image and it also describes the multiresolution approach using the
edge preserving filter to minimize the artifacts those are produced during the dehazing process.
IV CONCLUSION
Many vision applications apply haze removal algorithms. In past few days it was discovered that
researchers have neglected many problems like no technique is appropriate for distinct circumstances.
We have came to the conclusion that the presented methods have ignored the techniques to diminish
the noise problem which is given in the output images of the current fog removal algorithms. The issue
of lack of uniformity and over illumination is also an problem for
International Journal of Modern Trends in Engineering and Research (IJMTER)
Volume 01, Issue 05, [November - 2014] e-ISSN: 2349-9745, p-ISSN: 2393-8161
@IJMTER-2014, All rights Reserved 344
dehazing the methods. so it is essential to rectify the current techniques in such a manner that
rectified method will work efficiently.
V REFERENCES
[1] Tan, Robby T, "Visibility in bad weather from a single image” IEEE Conference on
Computer Vision and Pattern Recognition, CVPR, pp. 1-8, Year 2008.
[2] Narasimhan, Srinivasa G. and Shree K. Nayar, "Chromatic framework for vision in bad
weather", The Proceedings of IEEE Conference on Computer Vision and Pattern Recognition,
vol. 1, pp. 598-
605, 2000.
[3] Y. Y. Schechner, S. G. Narasimhan, and S. K. Nayar. Instant dehazing of images using
polarization. CVPR, 1:325, 2001.
[4] S. Shwartz, E. Namer, and Y. Y. Schechner. Blind haze separation. CVPR, 2:1984–1991, 2006.
[5] K. He, J. Sun, and X. Tang, “Guided image filtering,” in Proc. 11th Eur. Conf. Comput. Vis.
Part I, pp. 1– 14.,2010.
[6] J.-P. Tarel and N. Hautière, “Fast visibility restoration from a single color or gray level image,”
in Proc. IEEE Int. Conf. Comput. Vision, pp. 2201–2208,Sep. 2009.
[7] Narasimhan, Srinivasa G. and Shree K. Nayar, "Contrast restoration of weather degraded
images", IEEE Transactions on Pattern Analysis and Machine Intelligence, vol. 25, no. 6,pp.
713- 724, 2003.
[8] Nayar, Shree K. and Srinivasa G. Narasimhan, "Vision in bad weather", The Proceedings of the
Seventh IEEE International Conference on Computer Vision, vol. 2, pp. 820-827, 1999.
[9] Schechner, Yoav Y., Srinivasa G. Narasimhan and Shree K. Nayar, "Instant dehazing of images
using polarization", The Proceedings of the IEEE Computer Society Conference on Computer
Vision and Pattern Recognition ( CVPR), vol. 1, pp. I-325, 2001.
[10]Shwartz, Sarit, Einav Namer and Yoav Y. Schechner, "Blind haze separation", IEEE Computer
Society Conference on Computer Vision and Pattern Recognition, vol. 2, pp. 1984-1991, 2006.
[11]Hautière, Nicolas, J-P. Tarel and Didier Aubert, "Towards fog-free in-vehicle vision systems
through contrast restoration", IEEE Conference on Computer Vision and Pattern Recognition,
(CVPR), pp. 1-8, 2007.
International Journal of Modern Trends in Engineering and Research (IJMTER)
Volume 01, Issue 05, [November - 2014] e-ISSN: 2349-9745, p-ISSN: 2393-8161
@IJMTER-2014, All rights Reserved 345
[12]Kopf, Johannes, Boris Neubert, Billy Chen, Michael Cohen, Daniel Cohen-Or, Oliver Deussen,
Matt Uyttendaele, and Dani Lischinski. "Deep photo: Model-based photograph enhancement
and viewing." In ACM Transactions on Graphics (TOG), vol. 27, no. 5, p. 116, 2008.
[13]Fattal, Raanan. "Single image dehazing." In ACM Transactions on Graphics (TOG), vol. 27,
no. 3, p. 72, 2008.
[14] He, Kaiming, Jian Sun and Xiaoou Tang, "Single image haze removal using dark channel
prior.", IEEE Transactions on Pattern Analysis and Machine Intelligence, vol.33, no. 12, pp.
2341-2353, 2011.
[15]Tripathi, and S. Mukhopadhyay, "Single image fog removal using anisotropic diffusion.",
Image Processing, Vol. 6, no. 7, pp. 966-975,2012.
[16]Nayar, Shree K. and Srinivasa G. Narasimhan, "Vision in bad weather", The Proceedings of the
Seventh IEEE International Conference on Computer Vision, vol. 2, pp. 820-827, 1999.
[17]Levin, D. Lischinski, and Y. Weiss, “A closed Form Solution to Natural Image Matting,”
Proc. IEEE Conf. Computer Vision and Pattern Recognition, vol. 1, pp. 61-68, 2006
[18]Levin, D. Lischinski, and Y. Weiss, “A closed Form Solution to Natural Image Matting,”
Proc. IEEE Conf. Computer Vision and Pattern Recognition, vol. 1, pp. 61-68, 2006
[19]Xie, Bin, Fan Guo, and Zixing Cai. "Improved single image dehazing using dark channel prior
and multi-scale Retinex."Intelligent System Design and Engineering Application (ISDEA),
2010 International Conference Vol. 1. IEEE, 2010.
[20]Schaul, Lex, Clément Fredembach, and Sabine Susstrunk. "Color image dehazing using the
near-infrared." International Conference on Image Processing (ICIP), 2009 16th IEEE
International Conference on. IEEE, 2009.
Survey on Haze Removal Techniques
Survey on Haze Removal Techniques

Survey on Haze Removal Techniques

  • 1.
    Scientific Journal ImpactFactor (SJIF): 1.711 International Journal of Modern Trends in Engineering and Research www.ijmter.com @IJMTER-2014, All rights Reserved 334 e-ISSN: 2349-9745 p-ISSN: 2393-8161 Survey on Haze Removal Techniques Lipakshee Bisen, Prof. Mr. Amit Dravid G.H.Raisoni institute of engineering and technology(GHRIET),Pune ABSTRACT : This paper analyzed different haze removal methods. Haze causes trouble to many computer graphics/vision applications as it reduces the visibility of the scene. Air light and attenuation are two basic phenomena of haze. air light enhances the whiteness in scene and on the other hand attenuation reduces the contrast. the colour and contrast of the scene is recovered by haze removal techniques. many applications like object detection , surveillance, consumer electronics etc. apply haze removal techniques. this paper widely focuses on the methods of effectively eliminating haze from digital images. it also indicates the demerits of current techniques. Keywords: Image Dehazing, ICA, Depth, DCP, Contrast enhancement, Polarizers I. INTRODUCTION The bad weather conditions may demean the quality of the images of outdoor scenes. It is an annoying problem for a photographer who captures images but the images results into change of colours, blur image, etc. This is an ultimatum to reliability of many applications. The unwanted condition is caused by the atmospheric conditions like haze[1] and fog, which blurs the captured scene. Always the air is misted by some added particles which are scattered around, and hence, the reflected light is also scattered which results in less visibility of distant objects. The scattering is caused by two basic events namely attenuation and airlight [2, 1]. This occurrence affects the normal work of automatic monitoring system, outdoor recognition system, tracking & segmentation and intelligent transportation system. In the last few years, a technique has gained popularity and this is known as restoration of images that are taken into bad atmospheric conditions. This specific task has become important for several outdoor applications such as remote sensing, intelligent vehicles, object recognition and surveillance. The processing of recorded bands of reflected light is done in order to restore the outputs in remote sensing systems. Generally, haze may enervate the light reflected from the
  • 2.
    International Journal ofModern Trends in Engineering and Research (IJMTER) Volume 01, Issue 05, [November - 2014] e-ISSN: 2349-9745, p-ISSN: 2393-8161 @IJMTER-2014, All rights Reserved 335 scenes and in fact merge some additional light in the environment. This effect of haze can be reduced by haze removal technique by improving the reflected light and avoiding the merging of additional light in the atmosphere. There are several haze removal techniques such as polarization[3,4] , independent component analysis, dark channel prior etc. II. THEORETICAL RELEVANCE Haze removal techniques are gaining popularity due to its availability in many classifications. These methods can be used to construct a high quality, noise free, dehaze images. The classifications are done in two major types image segmentation and image restoration. Due to the presence of fog, mist, haze into the atmosphere the images captured of outdoor scenes may have a low quality. In many surveillance and transportation area haze removation is important task. This approach includes the analysis of scene, extraction of useful information and then detecting the image. Mostly in a bad weather condition the light that is visible is captivated and is scattered by other particles or raindrops. This prototype is engaged in many haze removal approaches and is exhibited as, I(x) = J(x) t(x) + A (1 − t(x)) ----------------------------- (1) Where, I is the haze image on the three R, G, B color channels. J is the scene without haze, t is the transmission coefficient to describe the percentage of light that can penetrate through haze, and A is the atmospheric light. Using this atmospheric scattering model to recover the scene J, the main challenge of haze removal is to estimate the atmospheric light A and the transmission t from the source image I properly. The dark channel prior is based on the following observation. On haze-free outdoor images in which most of the non-sky patches contain at least one color channel has very low intensity at some pixels. By using this it requires some extensive and complex computations, such as huge matrix multiplication or division, sort, exponent, and floating point operations. We further investigate some various haze removal methods like multiple image scheme, single image with depth image scheme and single image scheme. A. Haze Removal methods Haze removal methods can be used to construct a high quality, noise free, dehaze images. The classifications are done in two major types image segmentation and image restoration. 1) Image Segmentation: As the name suggests, image segmentation is the process of segregation of a digital image into multiple segments. The purpose of segmentation is to clarify and/or change the representation of an image into something that is more meaningful and easier to analyze. This technique is primarily used to locate objects and boundaries in images. Actually image
  • 3.
    International Journal ofModern Trends in Engineering and Research (IJMTER) Volume 01, Issue 05, [November - 2014] e-ISSN: 2349-9745, p-ISSN: 2393-8161 @IJMTER-2014, All rights Reserved 336 segmentation is the process of assigning a label to every pixel in an image such that pixels with the same label share certain visual characteristics. 2) Image Restoration: Image restoration is the process of taking a corrupted/noisy image and evaluating the clean original image. The image corruption is caused by many reasons such as motion blurs, noise, camera miss-focus image, etc. The process of image restoration is very different from the concept of image enhancement. In the image enhancement process, the designing of the image is done to highlight the feature of the captures image resulting the image more pleasing to the observer. From a scientific point of view there is no necessity to produce realistic data. No previous methods are used in image enhancement techniques that are provided by Imaging packages. In fact with this approach, noise can be removed effectively by relinquishing some image resolution. But this phenomenon is not always accepted by many applications. As it is in Fluorescence Microscpe seen the resolution in the z-direction is not good. But the image restoration techniques recover the haze image with better quality and brightness. For recovering the object, there must be more advanced image processing techniques available. Increasing resolution especially in the axial direction removes noise and increasing contrast. B. Haze Removal using dark channel prior :- A remarkable progress in single image haze removal technique is observed in recent days. The use of stronger assumptions or prior methods may lead to the success of haze removal technique. Different researcher’s can use different methods to remove haze from the images. In [5], the author has used a soft matting algorithm to remove the haze. But this model is physically invalid and the assumption of constant air light may be unsuitable when the sunlight is very influential. Tarel uses image restoration technique to recover the haze. The author in [6], estimates the albedo of the scene and the medium transmission under the assumption that the transmission and the surface shading are locally uncorrelated. This technique is physically possible and can give imposing results. But there are some drawbacks of this system, as it cannot dark hazy images and it may also fail when the assumption is broken. III. DEHAZING METHODS Haze removal techniques can be classified into two categories which are as follows : 1) multiple image dehazing method 2) single image dehazing methods
  • 4.
    International Journal ofModern Trends in Engineering and Research (IJMTER) Volume 01, Issue 05, [November - 2014] e-ISSN: 2349-9745, p-ISSN: 2393-8161 @IJMTER-2014, All rights Reserved 337 2.1. Multiple Image Dehazing Methods This method prefers two or more images or multiple images of same scene. It completely avoids unknown and attains known methods only. Explanation of the methods under this category is given below: 2.1.1 Weather condition based method This techniques utilizes multiple images(7,2,8) adapted from various weather circumstances. In the basic method the variations of two or more images of same scene are considered. These images possess distinct characteristics of the contributing medium on the one hand it enhances visibility but on the other hand it also make the user wait till the characteristics of the medium changes. This techniques does not immediately deliver the results. this methods is also unable to handle dynamic scenes. (a) Hazy Image (c) Dehazed Image (b) Hazy Image (d) Clear Weather Image Figure 1. Multiple Image dehazing
  • 5.
    International Journal ofModern Trends in Engineering and Research (IJMTER) Volume 01, Issue 05, [November - 2014] e-ISSN: 2349-9745, p-ISSN: 2393-8161 @IJMTER-2014, All rights Reserved 338 Haze Removal Techniques Multiple Image Haze Single Image Haze removal technique removal technique Weather condition Contrast maximization based technique technique Polarization based Independent technique component analysis Depth map based technique Dark channel prior technique Antistrophic Diffusion technique Figure 2. Classification of Haze removal methods 2.1.2 Polarization based method This methods having different polarization filters(9,10) but of the same scene are considered. First of all, in this method distinct images are captured by ratting a polarizing filter. but the treatment results of dynamic scene is not really good. The demerits of this method are-  It require special equipment like polarizers.    It is not applicable to dynamic scene where changes are more quick than filter rotation.    It does not furnish better results. 
  • 6.
    International Journal ofModern Trends in Engineering and Research (IJMTER) Volume 01, Issue 05, [November - 2014] e-ISSN: 2349-9745, p-ISSN: 2393-8161 @IJMTER-2014, All rights Reserved 339 (a) Best Polarization State (b)Worst Polarization State Figure 3. Image dehazing using polarizing filters 2.1.3 Depth map based method This method depth information for haze removal is considered. here we consider 3D geometrical model(2, 7, 10) of scene is given by certain databases like google maps and also considers the texture of the scene is supplied (from aerial photos or satellite pictures). This 3D model aligns hazy image and provides the scene depth[11]. This method wants interaction to align 3D model [12] with the scene and also provide accurate results. In this method special equipments are not needed. The demerits of this method are:  This method require user interaction    This method is not automatic    This method needs an estimation of more parameters, and the extra information not easy to adopt.  (a) Hazy image (b) 3D structural model (c) Dehazed Image Figure 4. Depth map based method
  • 7.
    International Journal ofModern Trends in Engineering and Research (IJMTER) Volume 01, Issue 05, [November - 2014] e-ISSN: 2349-9745, p-ISSN: 2393-8161 @IJMTER-2014, All rights Reserved 340 2.2 Single image dehazing method Unlike previous method this method only want a single input image(1,13). This method depends upon statistical assumption [14] and essence of the scene and it also reclaim the scene data based on last data from single image. This method is now attracting many researchers. Following are the methods which come under this category. 2.2.1 Contrast maximization method Haze reduces the contrast elimination of the haze increase the contrast of the image. This method increases the contrast under the constraint. As this method does not physically enhance depth or brightness, the resultant image have greater saturation values. The results also constitute halo effects at depth discontinuities. a) Hazy Image (b) Restored Image Figure 5. Contrast Maximization Method 2.2.2 Independent Component Analysis(ICA) ICA is a statistical method of dividing two additional components from a single. this method is used by fatal [13] and it is based on the assumption that surface shading are statistically uncorrelated in local patch. this approach provides good results and physically valid , but one of the most important disadvantage of this method is that it does not give paper result in case of dense haze.
  • 8.
    International Journal ofModern Trends in Engineering and Research (IJMTER) Volume 01, Issue 05, [November - 2014] e-ISSN: 2349-9745, p-ISSN: 2393-8161 @IJMTER-2014, All rights Reserved 341 (a) Hazy Image (b) Haze-free image Figure 6. Independent component analysis 2.2.3 Dark Channel prior The dark channel prior [14] is based on the statistics of outdoor haze-free images. In most of the non- sky patches, at least one color channel (RGB) has very low intensity at some pixels (called dark pixels). These dark pixels provide the estimation of haze transmission. This approach is physically valid and work well in dense haze. When the scene objects are similar to the air light then it is invalid. (a)Hazy Image (b) Recovered Depth map (c) Haze-free image Figure 7. Dark channel prior
  • 9.
    International Journal ofModern Trends in Engineering and Research (IJMTER) Volume 01, Issue 05, [November - 2014] e-ISSN: 2349-9745, p-ISSN: 2393-8161 @IJMTER-2014, All rights Reserved 342 2.2.4 Anisotropic diffusion Anisotropic diffusion [15] is a technique that reduces haze without removing image parts such as edges, lines or other details that are essential for the understanding of the image. Its flexibility permits to combine smoothing properties with image enhancement qualities. Tripathi [16] present an algorithm uses anisotropic diffusion for refining air light map from dark channel prior. Antistrophic diffusion is used to smooth the airlight map. It performs well in case of heavy fog. IV. RELATED WORK The author Schechner and et al in his paper has given his work, which is based on the fact that the scattered airlight is partially polarized. This airlight is scattered by the atmospheric particles. But only the polarization filtering cannot remove the haze effect. In the proposed work, the image formation process is shown where the image is a clean image. The polarization effect is considered and the inverting process is utilized, where it outputs into a haze free image. Two components are used to compose the image, one is known as scene radiance and the other is airlight. Scene radiance is in the absence of haze. And airlight is the ambient light that is scattered towards the viewer. For recovering the two components, there is a need for two non-dependent images. And these images can easily be acquired because airlight is partially polarized. This approach can be immediately applied. It does not require the change in weather conditions. The images that are taken by a polarizer uses the concept of polarization filtering. This polarization filtering is used in photography across haze. The aim of polarization filtering is to improve the contrast of the input image. In [13] Fattal proposed a new approach for single image dehazing which try to implement haze free image from the hazy image. Fattal formulated the refined image formation model that relates to the surface shading and the transmission function. He and et al [14] dark channel prior is based on prior assumption. It has been observed that in most of the local regions which do not cover the sky, some pixels have very low intensity in at least one color (RGB) channel and these pixels are known as the dark pixels. In hazy images the intensity of the dark pixels in that color channel is basically contributed by the airlight and these dark pixels are used to estimate the haze transmission. After estimation of the transmission map for each pixel, combining with the haze imaging model and soft matting technique [17] to recover a high quality haze free image. Ancuti and et al. [18] is described haze is atmospheric term which degrades the outdoor image visibility under the bad weather condition. This paper describes single image dehazing approach
  • 10.
    International Journal ofModern Trends in Engineering and Research (IJMTER) Volume 01, Issue 05, [November - 2014] e-ISSN: 2349-9745, p-ISSN: 2393-8161 @IJMTER-2014, All rights Reserved 343 which is based on fusion strategy and it has been derived from the original hazy image inputs by applying a white balance and contrast enhancing procedure. The fusion enhancement technique estimates perceptual based qualities known as the weight maps for each pixel in the image. These weight maps control the contribution of each input to the final obtained result. Different weight maps like luminance, chromaticity and saliency are computed and to minimize the artifacts produced during the weight maps, the multiscale approach uses the laplacian pyramid representations combination with gaussian pyramids of normalized weights. As this approach tries to minimize the artifacts per pixel based has a greater improvement rather than considering a patch based method due to the assumption of contrast airlight in the patch. Xie and et al [19] paper describes the dehazing process using dark channel prior and multi-scale retinex. This paper also focuses on the approach which provides the automatic and fast acquisition of transmission map of the scene. The proposed approach is based on the implementing the multi scale retinex algorithm on the luminance component in YCbCr space of the input image to get the pseudo transmission map. The obtained pseudo transmission map is very much similar to the transmission map obtained by using the dark channel prior by He et.al[14]. Combining the haze imaging model and the dark channel prior, a high quality haze free image is recovered.The input hazy image has been transformed from RGB color space to YCbCr space and then by using the multiscale retinex algorithm, on the luminance component of the transformed image with some adjustment to get the transmission map. Then combining both the haze image model and the retinex algorithm a better haze free image is recovered. Schaul and et al. [20] focused on the fact that in outdoor photography, the distant object are appeared as blurred and loses its color and visibility due to the degradation level affected by the atmospheric haze. In this paper the key idea is used to fusion of the visible and a near-infrared image of the given input image to obtain a dehazed image and it also describes the multiresolution approach using the edge preserving filter to minimize the artifacts those are produced during the dehazing process. IV CONCLUSION Many vision applications apply haze removal algorithms. In past few days it was discovered that researchers have neglected many problems like no technique is appropriate for distinct circumstances. We have came to the conclusion that the presented methods have ignored the techniques to diminish the noise problem which is given in the output images of the current fog removal algorithms. The issue of lack of uniformity and over illumination is also an problem for
  • 11.
    International Journal ofModern Trends in Engineering and Research (IJMTER) Volume 01, Issue 05, [November - 2014] e-ISSN: 2349-9745, p-ISSN: 2393-8161 @IJMTER-2014, All rights Reserved 344 dehazing the methods. so it is essential to rectify the current techniques in such a manner that rectified method will work efficiently. V REFERENCES [1] Tan, Robby T, "Visibility in bad weather from a single image” IEEE Conference on Computer Vision and Pattern Recognition, CVPR, pp. 1-8, Year 2008. [2] Narasimhan, Srinivasa G. and Shree K. Nayar, "Chromatic framework for vision in bad weather", The Proceedings of IEEE Conference on Computer Vision and Pattern Recognition, vol. 1, pp. 598- 605, 2000. [3] Y. Y. Schechner, S. G. Narasimhan, and S. K. Nayar. Instant dehazing of images using polarization. CVPR, 1:325, 2001. [4] S. Shwartz, E. Namer, and Y. Y. Schechner. Blind haze separation. CVPR, 2:1984–1991, 2006. [5] K. He, J. Sun, and X. Tang, “Guided image filtering,” in Proc. 11th Eur. Conf. Comput. Vis. Part I, pp. 1– 14.,2010. [6] J.-P. Tarel and N. Hautière, “Fast visibility restoration from a single color or gray level image,” in Proc. IEEE Int. Conf. Comput. Vision, pp. 2201–2208,Sep. 2009. [7] Narasimhan, Srinivasa G. and Shree K. Nayar, "Contrast restoration of weather degraded images", IEEE Transactions on Pattern Analysis and Machine Intelligence, vol. 25, no. 6,pp. 713- 724, 2003. [8] Nayar, Shree K. and Srinivasa G. Narasimhan, "Vision in bad weather", The Proceedings of the Seventh IEEE International Conference on Computer Vision, vol. 2, pp. 820-827, 1999. [9] Schechner, Yoav Y., Srinivasa G. Narasimhan and Shree K. Nayar, "Instant dehazing of images using polarization", The Proceedings of the IEEE Computer Society Conference on Computer Vision and Pattern Recognition ( CVPR), vol. 1, pp. I-325, 2001. [10]Shwartz, Sarit, Einav Namer and Yoav Y. Schechner, "Blind haze separation", IEEE Computer Society Conference on Computer Vision and Pattern Recognition, vol. 2, pp. 1984-1991, 2006. [11]Hautière, Nicolas, J-P. Tarel and Didier Aubert, "Towards fog-free in-vehicle vision systems through contrast restoration", IEEE Conference on Computer Vision and Pattern Recognition, (CVPR), pp. 1-8, 2007.
  • 12.
    International Journal ofModern Trends in Engineering and Research (IJMTER) Volume 01, Issue 05, [November - 2014] e-ISSN: 2349-9745, p-ISSN: 2393-8161 @IJMTER-2014, All rights Reserved 345 [12]Kopf, Johannes, Boris Neubert, Billy Chen, Michael Cohen, Daniel Cohen-Or, Oliver Deussen, Matt Uyttendaele, and Dani Lischinski. "Deep photo: Model-based photograph enhancement and viewing." In ACM Transactions on Graphics (TOG), vol. 27, no. 5, p. 116, 2008. [13]Fattal, Raanan. "Single image dehazing." In ACM Transactions on Graphics (TOG), vol. 27, no. 3, p. 72, 2008. [14] He, Kaiming, Jian Sun and Xiaoou Tang, "Single image haze removal using dark channel prior.", IEEE Transactions on Pattern Analysis and Machine Intelligence, vol.33, no. 12, pp. 2341-2353, 2011. [15]Tripathi, and S. Mukhopadhyay, "Single image fog removal using anisotropic diffusion.", Image Processing, Vol. 6, no. 7, pp. 966-975,2012. [16]Nayar, Shree K. and Srinivasa G. Narasimhan, "Vision in bad weather", The Proceedings of the Seventh IEEE International Conference on Computer Vision, vol. 2, pp. 820-827, 1999. [17]Levin, D. Lischinski, and Y. Weiss, “A closed Form Solution to Natural Image Matting,” Proc. IEEE Conf. Computer Vision and Pattern Recognition, vol. 1, pp. 61-68, 2006 [18]Levin, D. Lischinski, and Y. Weiss, “A closed Form Solution to Natural Image Matting,” Proc. IEEE Conf. Computer Vision and Pattern Recognition, vol. 1, pp. 61-68, 2006 [19]Xie, Bin, Fan Guo, and Zixing Cai. "Improved single image dehazing using dark channel prior and multi-scale Retinex."Intelligent System Design and Engineering Application (ISDEA), 2010 International Conference Vol. 1. IEEE, 2010. [20]Schaul, Lex, Clément Fredembach, and Sabine Susstrunk. "Color image dehazing using the near-infrared." International Conference on Image Processing (ICIP), 2009 16th IEEE International Conference on. IEEE, 2009.