Word Count :
|
MARKETING CORPORATE REPUTATION
DECEMBER 2015
[Pick the date]
Marketing Corporate Reputation Membership Number: 14348409
1
“I confirm that in forwarding this assessment for making, I understand and have applied the CIM
policies and have applied the CIM policies relating to word count, plagiarism and collusion for all
tasks. This assessment is the result of my own independent work except where otherwise stated.
Other sources are acknowledged in the body of the text, a bibliography has been appended and
Harvard referencing has been used. I have not shared my work with other candidates. I further
confirm that I have submitted an electronic copy of this assessment to CIM in accordance with the
regulations”
Marketing Corporate Reputation Membership Number: 14348409
2
Contents
Task One: Online Reputation .................................................................................................................3
1.1 Evaluating the concept of reputation management in a digital age, and the importance and
significance of managing corporate reputation......................................................................................4
1.1.1Corporate Reputation Concept...................................................................................................4
1.1.1 Reputation Management in a Digital Age..................................................................................4
1.1.2 Importance and Significance of Managing Corporate Reputation for all organizations ...........5
1.2 Evaluation to the extent which Keells Super actively manages its reputation, and the steps Keells
Super needs to initiate to protect the reputation..................................................................................7
1.3 Analysis on how Keells Super reputation with key stakeholder groups, and identifying the areas
of weakness ..........................................................................................................................................10
1.4 Recommendation and justification of the reputation management strategy for Keells Super .....12
1.4.1 The Political and Financial Consequences of Implementing the Recommendations..............13
1.4.2 Review on social medial and digital platforms and appraisal of the effectiveness of each as
online reputational management tool..............................................................................................15
Task Two: Monitoring Online Reputation ............................................................................................17
2.1Critically analyze Keells Super’s online monitoring structures and processes, and the possible
effect they might have on its external reputation................................................................................18
2.1.1 Analysis of Keells Super’s current online monitoring structure and processes.......................18
2.1.2 The impact the online monitoring structures and processes have on Keells Supers external
reputation .....................................................................................................................................20
2.2 Critically analyze the role and impact of monitoring online reputation, and appraise the Keells
Super’s current monitoring policies and practices ...............................................................................21
2.1.2 Analysis on the role and impact of monitoring online reputation ..........................................21
2.2.1 Keells Super’s Online Monitoring Policies and Practices.........................................................22
2.1.2.1 Appraisal of Keells Super’s Current Online Monitoring Policies...................................22
2.1.2.2 Appraisal of Keells Super’s Current Online Monitoring Practices.....................................23
2.2 Critically evaluate the extent to which these policies have an impact on the overall reputation
of Keells Super ......................................................................................................................................24
2.3 Recommendation an online monitoring strategy that will support Keells Super’s objectives
and protect its reputation.....................................................................................................................25
Appendix One – Company Background ................................................................................................27
Appendix Two – Reputation Audit........................................................................................................29
Reference..............................................................................................................................................34
Marketing Corporate Reputation Membership Number: 14348409
3
Task One
Online Reputation
Word Count: 2633
“It takes many good deeds to build a good reputation….but only one bad one to lose
it”- Benjamin Franklin
Marketing Corporate Reputation Membership Number: 14348409
4
1.1 Evaluating the concept of reputation management in a digital age, and the importance and
significance of managing corporate reputation
1.1.1 Corporate Reputation Concept
In order to remain competitive and achieve business goals, a company must constantly feed its
reputation positively, especially in the present days when the market is so saturated with so many
brands (Tom Watson, 2007)
As argued by Bernstein (2004), the products and services, industry image, country of origin image are
the key filters of reputation where he believes that how organization presents itself to the public and
how stakeholders perceive the organization is directly linked with a company's corporate reputation.
Hence it is important create and modify a company's own image and reputation, they can only
manipulate controllable factors such as quality, personal interactions, advertising and other marcom,
visual identity elements and to a lesser extent media comment and word of-mouth.
Corporate reputation defined as "overall estimation in which a company is held by its constituents. A
corporate reputation represents the net affective or emotional reaction - good bad, weak or strong-
of customers, investors, employees and general public to the company's name". (Fombrun,1996, p.9)
Also "corporate reputation is all encompassing term for what employees think about their employer,
what customers think about their provider, what investors think about their shareholding and so on"
suggested by Varey (2002, p. 193)
1.1.1 Reputation Management in a Digital Age
The management of corporate reputation is facing enormous challenges. Driven by high expectations
of good behavior and disclosure, NGO’s, pressure groups and activists, newly welcome consumers,
regulators and disaffected employees are analyzing corporate behavior as never before.
Online and offline media are being used in increasingly complicated ways to draw attention to issues
and mobilize opinion. In the current era anyone has the ability to broadcast their views instantly and
broadly using the wide range of tools freely available and with journalist and other opinion-formers
using blogs, micro-blogs and other web-based media as core tools to track news and trends, hence
anyone’s issue can be intensified instantly.
Furthermore, reputation is now global it’s no more local nor regional. What is expressed to day in one
city can impact sales tomorrow in another city. Videos leaked on the web of an altercation between a
Chinese trawler and a Japanese coast guard instantly jeopardized relations between the two
governments.
Corporates long believed they were mainly in control of their reputations, however majority of the
organizations feel they are less able than ever to manage their reputations and influence behavior.
The ability for corporates to manage their reputation has continuously been limited. However brands
are built not by corporates, but by consumers, and not in ways that a communications executive or a
brand manager might need or expect.
Marketing Corporate Reputation Membership Number: 14348409
5
As former JWT chairman Jeremy Bullmore states out “Consumers build an images as birds build nests.
From the scraps and straws they chance upon.”
1.1.2 Importance and Significance of Managing Corporate Reputation for all organizations
Corporate reputation is an intangible concept. However good reputation helps organizations to gain
competitive edge and increase the corporate value. A corporate which has a good reputation can
accomplish its objectives among its key stakeholders without any hassle.
Majority of the corporate value the importance of corporate reputation but they failed to attend to it
due to the day-day operational urgencies it faces. However the following mentioned are some the
benefits of corporate reputation;
 Stakeholder support in times of crisis
 Companies value in the financial marketplace
 Customers preference in engaging in business with your organization when the competitors
offers the same products at the same quality and price
Corporate reputation is significantly important in the modern day, where the corporates are at a
position of 24/7 internet media, pictures, reviews even forged lies can be posted instantly and spread
throughout the online world instantly. On the current context the new first impression is the internet,
where customers “google” you while speaking to the customer service executive, however destroying
corporate reputation can be conducted immensely by disgruntled employees, competitors, harmful
reviews or anonymous post from troublemaking site may end up showing up on the first page of
google when searching for your business. Hence mechanism is such that anyone has the ability to say
anything digitally and it shows up online, where the times are such that people don’t ask for references
anymore, they end up searching on google.
Marketing Corporate Reputation Membership Number: 14348409
6
4 out of 5 people say they have received advice
via social media regarding what product or service
to purchase
More than 92% of buyers regularly check
reviews online before making a purchase or
service decision
SOURCE: HUBSPOT STATE OF INBOUND MARKETING LEAD GENERATION REPORT,2014
In the past corporates have suffered major damages to their reputation. However mismanaged crisis
can layoff major proportionate off an organization’s share price. Eg; In year 2013 Target experienced
a heavy blow to its reputation when data breach compromised the personal information of more than
100 million customers, where 40 million debit and credit card information of customers were at risk.
The modern day consumer conducts wide research on corporates and products before making a
purchase or decision. It is critically essential that the organization reputation be in a healthy position.
The following are some information that justifies the significance and importance of corporate
reputation.
WHY SHOULD REPUTAION MANAGEMENT BE YOUR TOP PRIORITY?
4/5
Consumers reverse
purchase decisions
looking at negative
content online
(Nielsen)
90%
Of consumers trust
recommendations from
others
(Forester)
87%
Believe the CEO’s
reputation is an
important part of
corporate’s reputation
(Hill & Knowlton)
83%
Of companies will face a
crisis that will negatively
impact their share price
between 20% and 30%,
during the next five years
(Oxford-Metrica)
A US survey conducted by Burson-Marsteller discovered that 95% of CEO’s trusted that a corporate
reputation plays acritical role in achieving the business objectives. However only 19% has a formal
system in place to monitor and measure corporate reputation. Hence for any organizations in the
Marketing Corporate Reputation Membership Number: 14348409
7
modern day managing corporate reputation plays important and significant role in meeting their
respective business goals
1.2 Evaluation to the extent which Keells Super actively manages its reputation, and the steps Keells
Super needs to initiate to protect the reputation
Corporate reputation management needs to function as a corporate process, where the first phase
in the reputation management cycle is measuring reputation. The next phase is a key driver analysis
to rectifying the element influencing the respective organization’s reputation, where the identified
drivers which is relevant to the public’s perception need to be managed cautiously. However
corporate communication might only have a moderating role in the process. Critical elements might
be such as establishing an effective CSR strategy and increasing product/service quality. Hence
reputation evaluation completes the cycle
Figure 1: Reputation Mangement Cycle (Source: Prof.Dr.Manfred Schwaiger)
Keells Super has managed well in terms of product/services and innovation (Reffer Appendix two).
However Keells Super will not sustain if it fails to manage online repuatation. However currently
Keells super faces online reputational issues, where it needs to be addressed now or the damage for
the future will enormous
•Calculate impact of quality,
CSR,attractiveness etc. via reputation
onoutcome (driver analysis )
•Feed drivers; Improve TQM,
performance , setup CSR
strategy.
•Create facts and drive
perception(Corp. Comm)
•Measure repuatation and
customers within your strategic
group . Locate your position
compared to benchmaks
•Check iplementaion media
response?
•Effectiveness and efficincy as
expected?
4.Controling 1.Measuring
2. Expanding
3.Acting
Marketing Corporate Reputation Membership Number: 14348409
8
Online and Offline Reputation Management of Keells Super
The following table evaluates of how actively Keells Super manages its reputation, where it indicates
whether it’s managed online and offline. However it further evaluates whether the activity is a
strength or weakness and the respective level of impact of it as well
(ON-Online, OF-Offline, S-Strength, W-Weakness, L- Level of Strength (H-High, M-Medium, L-Low))
Activity ON OF Explanation S W L
Reputation Management
Tracking Reputation √ √ Monitoring Keells Supers brand consistency
in respective to the issue and activities
which could occur in the eyes of its target
market
√ M
Keyword based monitoring √ Keells Super does not efficient conduct
keyword based monitoring
√ M
Customer Experience √ √ Keells Super has failed to integrate its online
and offline customer experiences, Where its
offline customer experience is one of the
best in the island where its offline is being
weak due to not offering the same
experience the customer would want to
perceive.
√ H
Employee Engagement √ √ High percentage of employee
disengagement;
-Job expectation unmet
-Below average remuneration packages for
current employees
√ H
Search Protection
Brand Keywords Protection √ Ensure positive results on search engines
Keells Supers brand name and related phase
are researched
√ L
SE wipeout √ Removal/replacement/burial of search
results showing negative reviews or opinions
or bad PR
√ L
Marketing Corporate Reputation Membership Number: 14348409
9
Rich Snippets √ Authorship and microformats compliance to
show google validated data about Keells
Super when searched
√ M
Review Management
Onsite Feedback √ √ Collections of customer reviews and ratings
through Keells Supers website, social media
channels and supermarkets.
√ M
Integrated Review Solution √ Onsite tools to have integrated reviews
publishing across all managed social media
√ M
Offsite Reviews √ Managing rebuttals and positive reviews
publishing across third party sites and
magazines, newspaper articles
√ H
Damage Repair
Dialogue Control √ √ Addressing bad PR and negative comments
and connecting with disgruntled customers
to get the reviews off
√ H
Negative review
Burial/replacement
√ Ensuring that negative reviews are taken
down or replaced by positive ones or third
party sites
√ H
Branding on Social Media
Channel management √ Social Media channel management √ M
Community development √ √ Building fans, followers, like and increasing
customer footfall across all Keells Super
markets.
Customer engagement
√ M
Social Post √ Campaign specific postings across all social-
sphere
√ M
Table 1
Marketing Corporate Reputation Membership Number: 14348409
10
1.3 Analysis on how Keells Super reputation with key stakeholder groups, and identifying the areas of
weakness
According to Eden and Ackermann (1988) stakeholders are people or small groups with the power to
respond to, negotiate with, and change the strategic future of the organization. Stakeholder
management has become important due to the increased power and interest stakeholders possess.
Corporate reputation is the total estimation which a company is held by its external and internal
stakeholders solely based on its past behavior and possibility of its future behavior and practices.
However the company can might have a different reputation with each of the stakeholders according
to their experience in engage with the company or the perception they have had or what they have
heard about it from others.
Marketing Corporate Reputation Membership Number: 14348409
11
The following table outlines the stakeholder analysis of Keells Super in terms of reputation
management
(P- Power, I-Interest, S-Strength, W-Weakness)
Stakeholder P I Explanation Threat to Reputation S W
Investors &
Shareholders
H H
The company is responsible for the investment made
by the investors and shareholders. However they have
a high interest of the financial and non-financial
outcome of the strategic decisions made by the
company
Failure to;
Offer competitive
products and
services.
Operate/Manage the
business and deliver
result.
Satisfy investors and
shareholders.
√
Customers L H
Customers are becoming smarter day by day and
educated in making their choice. Hence customer
bargain power has been immensely increasing, where
the competitors are offering similar products and
services and targeting the same customer segment.
Customers are concerned about the value they receive
to the amount they spend. However the brand image of
the company might influence their decision to engage
with Keells Super.
Failure to;
To meet the promised
quality.
Delver customer
Satisfaction.
By not adhering
ethical standards will
damage customer
reputation.
Deliver a reliable
product.
√
Media M H Media has high interest in the organizations growth in
terms financial and non-financial performance and how
they operate their business. Annual financial
performance and CSR initiatives are consistently
observed by the media. However the media is unable to
influence the companies’ decision making process but it
does create awareness in terms of corporate
reputation.
Government & Regulators have high interest in the
activities of the organizations, in order to assure the
company does not attempt to practice any kind of
unethical business practices which could impact &
damage the economy, customers & the public. However
the impact the government and the regulators towards
the companies decision making process form sector-
sector, where low involvement in the retail sector and
high involvement in the financial sector.
Failure to;
Act Responsibly
Meet quality
Standards
Pay Taxes
Respect stakeholders
Adhere to Laws
√
Regulators &
Government
M H
Marketing Corporate Reputation Membership Number: 14348409
12
Suppliers
M M
Suppliers have a medium level of power and interest.
However the organization relies on the quality of
supplies. Hence Keells Super needs to assure no
damage is being done to their suppliers organizational
activates.
Failure to;
Adhere contracts.
Timely Payment.
Assurance during
time of crisis.
Pay suppliers.
√
Potential &
Current
Employees
H H
As a company which is in the service sector, the people
element is a key factor in maintaining a healthy
relationship with potential and current employees.
Hence they are keenly interested on the decisions the
company makes and how the decision made impacts
their respective jobs.
Failure to;
Adhere to health and
safety standards
Engage Fairly with
trade unions
Adhere to the ethical
standards
Adhering to
employment laws and
regulations
√
Table 2
1.4 Recommendation and justification of the reputation management strategy for Keells Super
The table below describes the identified key areas in task 1.2 that need to be addressed with relevant
reputation management strategies on the respective different scenarios. The recommendation are
supported wit justification as to how it will assist in addressing the above identified key issues.
Key areas to be
addressed
Key findings Recommendations Justification – Impact on
Reputation
Customer
Experience
Lack of
integration
between online
and offline
customer
experience
To improve online customer
experience as it does not
integrate well with offline
customer experience.
However online experience
will need to be revamped.
Eg : Burberry is one of the best
organizations to benchmark in
terms of online and offline
customer experience
Integrity of Keells Supers brand will
have a facelift in the eyes of the
consumer
Twice as many people hear about
a bad customer experience than a
good one. Hence it tends damage
the brand
It takes 12 good customer
experience for a business to make
up for a bad one. Hence a bad
customer experience has the
ability to drive customers away
and damage the overall brand of
Keells Super.
Marketing Corporate Reputation Membership Number: 14348409
13
Negative
review
management
Negative
reviews/
ratings/
comments/
feedbacks are
badly managed
To invest on a social listening
tool which integrates all the
online and social media
channels, where negative
reviews/comments/ ratings
can be responded on a real
time basis
Negative reviews will have a bad
impact on the overall image of
online reputation. However
negative comments/reviews can
appear on the 1st
page of search
which will damage the reputation
immensely
Employee
Engagement
High
percentage of
employee
disengagement;
-Job
expectation
unmet
-Below average
remuneration
packages for
current
employees
Increasing the level of
employee engagement
through meeting the job
expectation and providing
attractive remuneration
packages for current
employees
Employees are 15 times more
willing to recommend a company
with an excellent reputation vs.
weak.
Potential employees are 14 times
more willing to work for a
company with an excellent
reputation vs. a weak.
Potential employees are 10X more
willing to work for a company with
an excellent reputation vs. weak
Online
reputation
management
policy
Unavailability of
written online
reputation
management
policy
A clear policy has to be in
place in order to face any
extreme online reputation
management scenario.
However the policy shouldn’t
be complicated.
Its impact on the speed of
response. However having a
written policy in hand would
support to respond the crisis much
faster and assist to avoid time in
thinking how to respond after the
online reputation management
issue arises.
Table 3
Marketing Corporate Reputation Membership Number: 14348409
14
1.4.1 The Political and Financial Consequences of Implementing the Recommendations
The political and financial consequences along with the benefits of the recommendation are show in
the below table.
Recommendation Political Sequence Financial
Consequences
Strategic Benefits
Strengthening online
and offline customer
experience integration
Cost incurred in
improving online
customer experience
in term of technology
Improvement in
customer experience
will result in increase
of revenue
Better customer
satisfaction will assist
to increase website
traffic
Customer Lifetime
value will increase
Average order value
will increase
Efficient negative
review management
Resistance from the
Marketing and
communication
manager to hand
over online and
social media
responsibilities
Cost of purchasing
and implementing a
real time social
listening tool
Cost of training
employees
Respond to negative
reviews and
comments on real
time
Tracking positive and
negative social
mentions and
sentiments across all
channels (social
media, website etc.)
Increasing employee
management,
engagement and
relationship
High cost of
remuneration
packages for current
and potential
employees
Continuous training
and development for
current employees
Demand for jobs at
Keells Super will
increase
Employee turnover
will decrease
Potential Employees
perception of Keells
Super will be positive
Marketing Corporate Reputation Membership Number: 14348409
15
Attract the best talent
at significantly low
cost
Developing an online
reputation
management policy
Ability to adhere to
the set of code of
ethics
Cost of
Documentation
Infrastructure cost to
implement the policy
Cost incurred in
developing a policy
Ex: recruiting
reputation
management
consultant
Higher effectiveness
and responsiveness
Minimized risk of
health and safety
related risk
Ability to respond
proactively
1.4.2 Review on social medial and digital platforms and appraisal of the effectiveness of each as online
reputational management tool
Social Media and Digital
Platform
Strategic Benefit Effectiveness
(1-5 Rating)
Facebook (583,674) It can enable to build relationship with your
consumer
It can be a great resource to generate brand
awareness
Facebook pages are noe indexed
Facebook helps to understand consumer behavior
based on sharing and commenting on the Keells
Super page
5
Twitter (145,312) Help 4
Instagram (98,657) Photos immediately convey emotional response,
where it creates an emotional connection. Hence it
enables Keells Super to increase the engagement
level
4.5
Blog (264,937) The blog helps Keells Super to develop more focused
content
4
Marketing Corporate Reputation Membership Number: 14348409
16
A blog has its own URL, which is highly appreciated
by google. Hence it enable Keells Super to perform
better on Search and build authority
Table4 : Social Media and Digital platforms used by Keells Super
Marketing Corporate Reputation Membership Number: 14348409
17
Task Two
Monitoring Online Reputation
Word Count: 1532
NumWord Count: XXXX
Marketing Corporate Reputation Membership Number: 14348409
18
2.1 Critically analyze Keells Super’s online monitoring structures and processes, and the possible effect
they might have on its external reputation
2.1.1 Analysis of Keells Super’s current online monitoring structure and processes
According to Jones et al(2009,p.34);online reputation is the process of positing, monitoring, talking
and listening as the organization engages in a transparent and ethical dialogue with its various online
stakeholders.
Using Jones et al(2009) online reputation monitoring matrix, Keells Super is currently in the “Blind
Miners” quadrant, where they have a very narrow online monitoring process which each online
channel is individually monitored. However the monitoring process won’t be done on a real time basis
due to the unavailability of social listening tool which does not enable Keells super to respond and
engage with the consumer proactively. Hence Keells Super is in high risk in the online reputation
environment.
As mentioned above Keells Super has a very narrow online monitoring process, where each online
channel is individually managed by designated employee due to the unavailability of platform which
enable to manage all the digital channels in one go. The monitoring process such that it’s monitored
on a once in two hourly basis. Hence it fails to monitor on a real-time basis. Therefore Keells super
monitors the following channels individually;
Facebook monitoring structure and process
The following is the online monitoring structure and process of Keells Super uses for Facebook,
where they use Facebook insights;
 Page Fans/Likes/Views: Keells Super monitors fans and the page views on weekly basis
which is done manually generating data form the Facebook page. Likes are further
monitored on the category of unlikes, organic likes and paid likes
Marketing Corporate Reputation Membership Number: 14348409
19
 Engagement : The engagement level is monitored on an hourly basis in terms of organic and
paid and the total reach of scheduled post
 Comments : The comments are monitored on hourly basis around the clock
 Competitor Pages: Monitoring and comparing the performance of the page with the rest of
competitors on weekly basis
Twitter Monitoring Structure and Process
The following is the online monitoring structure and process Keells Super follows for twitter, where
they uses twitter analytics;
 Tweet Impressions : Monitoring twitter impressions on a daily basis
 Twitter Page visits : Monitoring tweets on a daily basis
 Hashtag Monitoring : Keells Super monitors hashtag on twice a week basis to understand the
trends
 Favorites : The number of favorites gained out of the daily tweets
 Retweets : Monitoring number of retweets on daily basis
Instagram Monitoring Process and structure
The following is the online monitoring structure and process Keells which adheres for Instagram
through the use of Instagram analytics;
 Comments : They monitor comments and like on weekly basis to generate insights
 Hashtag : Keells Super monitors posts based on location, hashtag and username on twice a
week basis
 Followers : They monitor the followers and followers information twice a week
Website/Blog Monitoring structure and process
The following is the online monitoring structure and process Keells Super uses to capture through
google analytics;
 Daily Visits : Monitors daily visit in terms of organic, referral and direct and whether they are
new visitors or returning visitors on daily basis
 Average time spent on website : The average time spent on the website is monitored daily
 Bounce Rate : The bounce rate is monitored on a daily basis
Marketing Corporate Reputation Membership Number: 14348409
20
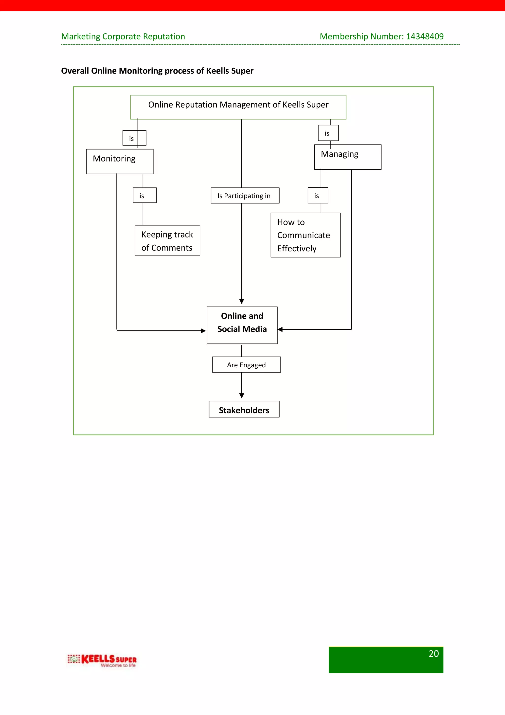
Overall Online Monitoring process of Keells Super
Online Reputation Management of Keells Super
Monitoring Managing
Keeping track
of Comments
How to
Communicate
Effectively
Online and
Social Media
Stakeholders
Is Participating in
Are Engaged
is
is
is is
Marketing Corporate Reputation Membership Number: 14348409
21
2.1.2 The impact the online monitoring structures and processes have on Keells Supers external
reputation
The following table analyzes the impact the online monitoring structures and processes have on
Keells Supers external reputation
Online monitoring structure and process Impact on external
Reputation
Facebook High
Twitter Medium
Instagram Medium
Website/Blog High
Table 5
2.2 Critically analyze the role and impact of monitoring online reputation, and appraise the Keells
Super’s current monitoring policies and practices
2.2.1 Analysis on the role and impact of monitoring online reputation
Monitoring online reputation enables organizations to monitor what others (prospects, customers,
clients, anyone and potentially everyone) are saying online in order to further build and monitor
their organization’s online reputation. However
The modern day consumers is tweeting regard the latest product/service, sharing the customer
experience on Facebook through a post, posting picture on Instagram of the new product and more.
However online monitoring enable companies to generate public online content ( through blog post-
Facebook post, form online reviews to tweets) filter it and anakyze and see whether something is
negative or positive is being mentioned regarding the brand. Hence egular interaction and
impressions on online and social media are extremely important to any business success.
THE SHIFT TO IN-DEPTH SOCIAL MEDIA MONITORING
36 % 22 % 60 %
of business said they
would increase
monitoring significantly
within the next year
Said they would
increase monitoring
within the next two
years
of businesses looking to
increase social media
monitoring by 2014
Marketing Corporate Reputation Membership Number: 14348409
22
Source: Share Research; Social Media and Business Intelligence Survey
The role of monitoring online reputation is extremely critical for modern day organization. According
to survey by Edison research, when contacting a company for support through social media, 42% of
consumers expect a response within 60 minutes. Hence ever demanding consumers not only expect
respond immediately, but also to resolve customer inquiries efficiently. Hence this cannot be
achieved without efficient and effective online monitoring. In order to maintain a positive brand
image, Keells Super will need to monitor 24 x 7.
Eg: Nestle received enormous amount of negative
comments and criticism in regard to their
environmental practices couple of years ago, and
they did not respond on real time which resulted in
Nestle to close their public page. Hence it is learnt
that consumers address criticism in real time, if the
criticism is not responded in real time it will tend to
damage the organizations reputation
2.2.2 Keells Super’s Online Monitoring Policies and Practices
2.2.2.1 Appraisal of Keells Super’s Current Online Monitoring Policies
The following table outlines the appraisal of Keells Super’s current online monitoring policies;
Policy Description Level of
Impact
Employees Online and
social media policy
Keels Super has strict policy it terms of social media usage.
However employee engagement on social media can have
negative implications employees spreading negative
perception of the organization. However employees are
not allowed to disclose information that are financial,
operational and legal in nature on social media. Hence this
policy will help prevent potential crisis.
High
Complaints
Management Policy
Keells super has written policy on complaints
management. The responsible employee to manage
complaint needs to adhere the policy
Medium
Crisis Management
Policy
Keells Super has a crisis management policy in order to face
something unexpected occurs. When a crisis occurs Keells
Super needs to respond immediately by not letting it lie for
days on end.
High
Marketing Corporate Reputation Membership Number: 14348409
23
Online Reviews Policy Keells super’s online reviews policy, assures that a
dedicated employee is assigned to manage the
review/complaint. However the response give cannot be
generic, should engage with the reviewer/ complainer and
offer to further getting in touch.
High
Content Management
Policy
Dishonorable content such as racial, ethnic, sexual,
religious, and physical disability slurs are not tolerated
Low
Table 6
2.2.2.2 Appraisal of Keells Super’s Current Online Monitoring Practices
The following table outlines the appraisal of Keells Super’s current online monitoring practices;
Practice Description Level of
Impact
Listen Keells Super monitors and manages online and social
media channels individually which is not integrated.
Medium
Assisting Customers Keells Super current monitoring process does not enable to
respond to customer questions and answer smoothly.
High
Building communities Keells supers online monitoring process has not been able
to help in building a online community due to the online
monitoring limitations it faces
High
Managing Keells Super has been moderate in managing monitoring
online reputation across all online and social media
channels.
Medium
Table 7
Marketing Corporate Reputation Membership Number: 14348409
24
2.3 Critically evaluate the extent to which these policies have an impact on the overall reputation of
Keells Super
The following table evaluates to the extent to which the policies mentioned on task 2.3 has an impact
on the overall reputation of Keells Super.
Policy Description Level of
Impact
Employees Online and
social media policy
Online and social media is simply another step in the
evolution of communication. However the importance
of this policy avoids and controls employees posting
inappropriate and confidential documents on social
media which could result in damaging the goodwill
reputation of Keells Super
Medium
Complaints
Management Policy
The purpose of this policy is provide an avenue for
customer communication and feedback. However a
mismanaged complaint could damge the brand
immensely, where the complaint might be trending on
twitter or gone viral on Facebook and blogs
High
Crisis Management
Policy
If the crisis is not well managed it can cause damage to
the reputation of Keells Super. Hence by having policy
to managed crisis it enables organizations to be read to
respond to disaster swiftly and decisively, using all the
platform’s to communicate with the all the
stakeholders. Hence the potential damage to the brand
will be minimized
Organizations
Online Reviews Policy The importance of this respective policy is to manage
online reviews/ ratings. However a mismanaged rating
or review could create issue on the reputation of Keells
Super
Medium
Content Management
Policy
Content management policy will allow creation, editing
and managing online and offline content but all the
content will need to adhere the policy. Hence this will
minimize the damage impacting Keells Supers overall
brand.
High
Table 8
Marketing Corporate Reputation Membership Number: 14348409
25
2.4 Recommendation an online monitoring strategy that will support Keells Super’s objectives and
protect its reputation
If the proposed recommendation is implemented, Keells Super will be able to move from the “Blind
Miners” quadrant to “Tuned-in Mavens”. Hence gradually Keells Super has the ability effectively and
efficiently monitor and manage online reputation and achieve brand leadership. However the social
listening tool has ability to take care of the online reputation of Keells Super to an average extent
and as it enables monitoring what is important for Keells Super and responding accordingly.
Recommendation
The recommended online monitoring strategy will be to implement an online and social media
listening tool that enable to monitors the website, blog, Facebook, twitter and Instagram on real
time. However it notifies when someone mentions Keells Supers or a related keyword. Hence the
tool is being easily accessible, where users can comfortably manage and monitor multiple social
media accounts through one interface, in order to identify and customize real time analytics.
The following illustrations is a snapshot of the social listening tool
Marketing Corporate Reputation Membership Number: 14348409
26
Strategic Benefit of the recommendation
The following mentioned outlines the strategic benefit in implementing the social listening tool;
 It enables to address the target audience more effectively
 Find new sales opportunities
 Increase in customer retention
 Evaluating Marketing campaigns
 Ability to monitor competitors
 Identify potential threats to the Organization
 Ability understand trends in the industry
 Improved customer experience
 Scalable brand monitoring
A review of current online tools available and the appropriateness for Keells Super
Marketing Corporate Reputation Membership Number: 14348409
27
Appendix One – Company Background
Background
Keells Super is part of the John Keells Holdings, which is Sri Lanka’s largest listed company on the
Colombo stock exchange. It has been one of the leading super market chains in Sri Lanka, where it has
been operating for the past 20 years. Currently the portfolio consists of 51 supermarkets located island
wide and it is the first online supermarket in Sri Lanka. The privilege loyalty card program which is
offered to the Keells super clients is jointly operated by Keells Super and Nations Trust Bank. The world
renowned cricketer Kumar Sangakkara is the brand ambassador for Keells Super. Keells super has been
consistently rated among the top 25 most valuable brands in Sri Lanka as per the Brand Finance Index
rating. The brand value of Keells super is estimated at Rs.3986 (Million).
Vision To be one of the leading brands in retail in the region
Values Integrity | Excellence | Innovation | Caring | Trust
Tagline Welcome to life
Financial Performance
The below mentioned information outlines the financial performance and the market share of Keells
super in the past three years.
Source: John Keells Annual Report
Operating Margin ROA
FY11 FY12 FY13 FY11 FY12 FY13
0.2% 0.7% -1.3% -2.5% 0.4% -5.0%
Source: John Keells Annual Report
Revenue(LKR Million) Revenue Growth(YoY) Revenue /Store(LKR Million)
FY11 FY12 FY13 FY11 FY12 FY13 FY11 FY12 FY13
10,258 11,918 14,025 12.7% 16.2% 17.7% 228 254 275
Source: Cargills PLC and JMSL Financial
Reports
Source: CTHR, Ceylon Cold Stores PLC, Richard
Pieris and Company PLC
Market Share
Cargills
Arpico
Keells Super
Laufgas
Other 0
50
100
150
200
250
FY09 FY10 FY11 FY12 FY13
Cargills
Keells Super
Arpico
Marketing Corporate Reputation Membership Number: 14348409
28
Customer Profile
Variables Sub Variables Target Segment
Geographic Density Island wide
Demographic Age Above 16+
Gender Male and Female
Occupation Students | Executives
Monthly Income Above Rs.20,000
Lifestyle Busy Lifestyle
Psychographic Social Class A,B and C
Behavioral Benefits Convenience | Value added
services | Wide range of
products
User Status Existing | Non-existing |
Potential Client | Regular
Client
Readiness Stage Aware | Informed |
Interested | Intended to buy
Attitude Towards
Supermarkets
Positive | Indifferent |
Negative
Purchase Patterns Daily, Weekly and Monthly
and Unintentional
Products and Services
The following diagram outline the range of products offered at Keells Super.
The following mentioned are services offered by Keells Super.
»Online Shopping and Delivery
»Tele-Ordering
»In house bakery, pharmacy and beauty counters at selected outlets
»Coconut scrapping at selected outlets
»Hampers, Gift vouchers, Fruit Baskets
Product Range
Frozen
Food
Household Meat Fruits Vegetables Grocery Bakery Beverages Homeware Liquor
Marketing Corporate Reputation Membership Number: 14348409
29
Appendix Two – Reputation Audit
Most Valuable Brands 2015; Brand Finance Report
Rank
2014
Rank
2015
Brand Parent
Company
Brand
Value
(Rs.M)
Brand
Rating
Enterprise
Value /
Market
Cap
Brand
Vs
Value
/
EV,MC
(%)
6 8 Cargills Food
City
Cargills
(Ceylon)
17,544 AA 46,921 37
21 21 Keells Super Jay Kay
Marketing
Services
5,541 A+ - -
25 27 Arpico
Supercenter
Richard Pieris 4,044 A- 26,444 15
40 41 Laugfs
Supermarket
Laugfs Gas 1,781 AA 17,101 10
Source: Brand Finance 2015
Reputation Management Characteristics
The following table rates Keells Supers and its competitors characteristics in terms of reputation. .
Each factor will be rated on a scale of 1 to 5, in terms of how the organization is meeting the criteria
in each factor
Nation
Mindednes
s
Corporate
Culture
Honesty
Vision
CSR
Dynamism
Innovation
Manageme
nt
Profile
Quality
Consciousn
ess
Cargills 5 4 5 4.5 5 5 3 4 4
Keells Super 3 5 5 4 4 5 5 4 5
Arpico 3 3 4 3 3 3 3 3 4
Laugfs
Supermaket
4 3 4 2 3 2 4 3.5 3
Source: LMRB,2015
Marketing Corporate Reputation Membership Number: 14348409
30
Online Reputation in terms of Audience
The following table presents the number of followers and per month visits Keells Super and its
competitors have generated
Facebook
(Followers)
Twitter
(Followers)
Instagram
(Followers)
Blog
( visits )
Cargills 650,000 189,957 110,366 350,000
Keells Super 583,674 145,312 98,657 264,937
Arpico 431,628 73,631 150,000 138,946
Laugfs Super 149,561 34,326 17,184 NA
RepTrack
The attributes of the Reputation institute’s (2008) RepTrack framework is used to compile the reputaio
audit mentioned below. Each factor will be rated on a scale of 1 to 5, in terms of how the organization
is meeting the criteria in each factor
Attributes Score Justification
Products/Services
High Quality 4 Keell Super have won multiple awards in many areas
such as Top 20 GPTW, best CSR Campaign and many
more.
Value for Money 4
Met Customer Needs 4
Innovation
Innovative 4 Keells Super has been able to introduce innovative value
additions to the supermarket industry in areas such as
online shopping and delivery, tele-ordering, beauty
parlous and in house bakeries
First to Market 5 The first supermarket to introduce the following services
in the island;
 In house Bakery
Marketing Corporate Reputation Membership Number: 14348409
31
 Online Shopping and delivery
 Tele-Ordering
Keells Super is the first supermarket to introduce the 1
acre supermarket concept to the country.
Adapts quickly to change 4 Due to the constraints in the organization hierarchy, to
an extent CX is resistance to react to changes in the
market
Workplace
Rewards employee fairly 3 Keells Super conducts annual employee’s awards
ceremony in order to recognize and appreciate staff for
service excellence and top performers.
Employee Well-Being 3 Employees at Keells Super are provided with various
benefits which include office transportation, retirement
schemes, medical coverage etc...
Offers Equal Opportunities 3 Currently Keells Super employees over 800 employees
across the country. However different issues in regard to
Hourly wages have been recorded over the past years
( Keells Super Employees Union, 2014 )
Governance
Open and Transparent 4 All of CX’s operational practices, financial and
performance figures, sustainability practices, carbon
foot print levels are available to the public
Behave Ethically 5 KeellS Super maintains and evaluates the Code of
conduct on a quarterly basis in order to keep up with the
modern time frame
Fair in the way it does Business 4 In order to assure Keells Super maintains fair trade
policy, they have a Supply chain sustainability and
operations code of conduct to ensure high ethical
standards are maintained. However they also ensure
that no use of child labor and upholding of human rights
etc.
(John Keells Annual Report 2014/15)
Citizenship
Marketing Corporate Reputation Membership Number: 14348409
32
Environmentally responsible 4 Keells Super Supermarkets continued with its efforts at
reducing the use of polythene during the reporting
period. The related initiatives of providing consumers
with alternatives to polythene bags such as a reusable
cloth bag known as the ‘Red Bag’ and corrugated
cardboard boxes (offered free of charge to its customers)
were maintained during the year.
Support Good Cause 4
Positive Influence on Society 5
Leadership
Well Organized 5 Headquartered in Colombo and it is a subsidiary of John
Keells Holdings. Keells Super’s organization structure is
well defined.
Appealing Leader 4 Kells Super’s past and present leaders are highly reputed
within the supermarket industry as well as externally for
their exemplary and charismatic leadership
Excellent Management 5 Keells Super was listed in the “Top 20 Great Place To
Work in Sri Lanka” consecutively in the years of 205 and
2014
Clear Vison for its future 4 Keells Super’s vision is to be one of the leading brands in
retail in the region
Performance
Profitable Revenue increased from 25,414 LKR Million to 29,757
LKR Million which is 17 % growth. Keells Super’s EBIT has
been recorder as 586 LKR Million which is an increase of
120%
Better Results than expected Some of the Keells Super outlets have performed beyond
the forecasted figure and some outlets underperformed
than the forecasted data,
 Consumer confidence improved in the year
under review and translated into higher
discretionary spending towards the latter part of
2014/15
 Low inflationary environment
Marketing Corporate Reputation Membership Number: 14348409
33
 Downwards revision in electricity tariffs
 The growth in customer footfall
Strong Growth Prospects 2015/2016 have been looking positive Keells Super.
Hence Keells Super has been fueling with heavy
investment through adding new outlets through new 1
acre concept outlets
Marketing Corporate Reputation Membership Number: 14348409
34
Reference
Michael D. Hartline & O. C.Ferrell, 1996, The Management of Customer Contact ServiceEmployees,
Journal of Marketing, 60, no.4, October 1996, pg.52-70
Adrian Palmer, 2008, Principles of Services Marketing, 5th Edition, McGraw-Hill Education (UK)
Limited, United Kingdom, pg420-421.
Berry, Leonard (1983). Relationship Marketing. American Marketing Association, Chicago.
p. 146.
Egan, J. (2008) Relationship Marketing: Exploring Relational Strategy in Marketing. 3rd Edition.
England, Pearson Education
Reicheld, Frederick (1996). The Loyalty Effect: The hidden force behind growth, profits and lasting
value. Watertown MA.: Business Harvard Review
Stone M.et al (2000) customer relationship Marketing 2nd Ed, UK
Principles of Marketing:; 13th edition {A south Asian Perspective} :: Philip Kotler /Gary Armstrong /
PrafullaY.Agnihotri /Ehsan ul Haque
Marketing Management:: 13th Edition {A south Asian Perspective} :: Philip Kotler / Kevin Lane
/AbrahamKoshy / Mithileshwar Jha
Earle, T.C. (2009) Trust, confidence, and the 2008 global financial crisis Risk Analysis, 29, 785-92
Davies, G. (2008) Employer branding and its influence on managers. European Journal of Marketing,
42, 667-81
Garcia, H.F. (2007) Reputation management: The key to successful public relations and corporate
communication.
London: Routledge
Decotiis, T. (2008) Make it low:How to build a company reputation for human goodness, flawless
execution and being
best in class.Austin, TX: Greenleaf Book Group Press.
Fombrun , C.J. (1996) Reputation: Realizing value from the corporate image.Boston, MA: Harvard
Business School
Press.
Nelson, R. A. and Kanso, A. M. (2008) ‘Effective leadership in a crisis’ in Melewar T C (ed.) Facets of
Corporate
Identity, Communication and Reputation. Abingdon, Oxon: Routledge.
Marketing Corporate Reputation Membership Number: 14348409
35
Freeman, R. E. 1984. Strategic Management: A Stakeholder Approach. Boston: Pitman. Latest edition
Strategic
Management: A Stakeholder Approach
Chaffey, D. and Smith, P.R. (2008) eMarketing eXcellence: Planning and Optimising Your Digital
Marketing, 3rd Edition,
Oxford, UK: Butterworth Heinemann Publishing. ISBN: 978-0-7506-8945-8
Lecinski, JL, 2011. Winning the Zero Moment of Truth. 1st ed. US: Google
Cassidy et al, 2012. 5 Steps to Effective Social Media Measurement
Online Articles
Calore, kane.2015.ips for your Online Reputation Management Policy. (ONLINE) Available at
https://www.linkedin.com/pulse/tips-your-online-reputation-management-policy-claire-kane
[Accessed 22 November 15]
Jolitha Abromaityte.2011. Social Media Case Study- 10C, The Duke of York Cinema.[ONLINE]. Available
at
http://digitalmarketinginstitute.com/ie/blog/social-media-case-study-10c-s-the-duke-of-york-s-
cinema-2/.[Acessed 22
Fombrun, C. J. (1996) Reputation: Realizing value from the corporate image. Boston, MA: Harvard
Business School Press
Fombrun, C. J. (2001) Corporate reputations as economic assets. In M. Hitt, R. Freeman and
J. Harrison (eds.) Handbook of strategic management. Oxford: Blackwell.
Hubspot Inbound Marketing Report 2014
www.keellssuper.lk
www.arpico.com
www.cargills.lk
www.laugfsunup.lk
John Keells Annual Report 2012/13
https://blog.kissmetrics.com/guide-to-reputation-management/
https://www.gannettwisconsinmedia.com/blog/article/the-importance-of-online-reputation-
management
http://www.inboundnow.com/the-importance-of-online-reputation-monitoring/

Strategy mcr-dec CIM ASSIGNMENTS

  • 1.
    Word Count : | MARKETINGCORPORATE REPUTATION DECEMBER 2015 [Pick the date]
  • 2.
    Marketing Corporate ReputationMembership Number: 14348409 1 “I confirm that in forwarding this assessment for making, I understand and have applied the CIM policies and have applied the CIM policies relating to word count, plagiarism and collusion for all tasks. This assessment is the result of my own independent work except where otherwise stated. Other sources are acknowledged in the body of the text, a bibliography has been appended and Harvard referencing has been used. I have not shared my work with other candidates. I further confirm that I have submitted an electronic copy of this assessment to CIM in accordance with the regulations”
  • 3.
    Marketing Corporate ReputationMembership Number: 14348409 2 Contents Task One: Online Reputation .................................................................................................................3 1.1 Evaluating the concept of reputation management in a digital age, and the importance and significance of managing corporate reputation......................................................................................4 1.1.1Corporate Reputation Concept...................................................................................................4 1.1.1 Reputation Management in a Digital Age..................................................................................4 1.1.2 Importance and Significance of Managing Corporate Reputation for all organizations ...........5 1.2 Evaluation to the extent which Keells Super actively manages its reputation, and the steps Keells Super needs to initiate to protect the reputation..................................................................................7 1.3 Analysis on how Keells Super reputation with key stakeholder groups, and identifying the areas of weakness ..........................................................................................................................................10 1.4 Recommendation and justification of the reputation management strategy for Keells Super .....12 1.4.1 The Political and Financial Consequences of Implementing the Recommendations..............13 1.4.2 Review on social medial and digital platforms and appraisal of the effectiveness of each as online reputational management tool..............................................................................................15 Task Two: Monitoring Online Reputation ............................................................................................17 2.1Critically analyze Keells Super’s online monitoring structures and processes, and the possible effect they might have on its external reputation................................................................................18 2.1.1 Analysis of Keells Super’s current online monitoring structure and processes.......................18 2.1.2 The impact the online monitoring structures and processes have on Keells Supers external reputation .....................................................................................................................................20 2.2 Critically analyze the role and impact of monitoring online reputation, and appraise the Keells Super’s current monitoring policies and practices ...............................................................................21 2.1.2 Analysis on the role and impact of monitoring online reputation ..........................................21 2.2.1 Keells Super’s Online Monitoring Policies and Practices.........................................................22 2.1.2.1 Appraisal of Keells Super’s Current Online Monitoring Policies...................................22 2.1.2.2 Appraisal of Keells Super’s Current Online Monitoring Practices.....................................23 2.2 Critically evaluate the extent to which these policies have an impact on the overall reputation of Keells Super ......................................................................................................................................24 2.3 Recommendation an online monitoring strategy that will support Keells Super’s objectives and protect its reputation.....................................................................................................................25 Appendix One – Company Background ................................................................................................27 Appendix Two – Reputation Audit........................................................................................................29 Reference..............................................................................................................................................34
  • 4.
    Marketing Corporate ReputationMembership Number: 14348409 3 Task One Online Reputation Word Count: 2633 “It takes many good deeds to build a good reputation….but only one bad one to lose it”- Benjamin Franklin
  • 5.
    Marketing Corporate ReputationMembership Number: 14348409 4 1.1 Evaluating the concept of reputation management in a digital age, and the importance and significance of managing corporate reputation 1.1.1 Corporate Reputation Concept In order to remain competitive and achieve business goals, a company must constantly feed its reputation positively, especially in the present days when the market is so saturated with so many brands (Tom Watson, 2007) As argued by Bernstein (2004), the products and services, industry image, country of origin image are the key filters of reputation where he believes that how organization presents itself to the public and how stakeholders perceive the organization is directly linked with a company's corporate reputation. Hence it is important create and modify a company's own image and reputation, they can only manipulate controllable factors such as quality, personal interactions, advertising and other marcom, visual identity elements and to a lesser extent media comment and word of-mouth. Corporate reputation defined as "overall estimation in which a company is held by its constituents. A corporate reputation represents the net affective or emotional reaction - good bad, weak or strong- of customers, investors, employees and general public to the company's name". (Fombrun,1996, p.9) Also "corporate reputation is all encompassing term for what employees think about their employer, what customers think about their provider, what investors think about their shareholding and so on" suggested by Varey (2002, p. 193) 1.1.1 Reputation Management in a Digital Age The management of corporate reputation is facing enormous challenges. Driven by high expectations of good behavior and disclosure, NGO’s, pressure groups and activists, newly welcome consumers, regulators and disaffected employees are analyzing corporate behavior as never before. Online and offline media are being used in increasingly complicated ways to draw attention to issues and mobilize opinion. In the current era anyone has the ability to broadcast their views instantly and broadly using the wide range of tools freely available and with journalist and other opinion-formers using blogs, micro-blogs and other web-based media as core tools to track news and trends, hence anyone’s issue can be intensified instantly. Furthermore, reputation is now global it’s no more local nor regional. What is expressed to day in one city can impact sales tomorrow in another city. Videos leaked on the web of an altercation between a Chinese trawler and a Japanese coast guard instantly jeopardized relations between the two governments. Corporates long believed they were mainly in control of their reputations, however majority of the organizations feel they are less able than ever to manage their reputations and influence behavior. The ability for corporates to manage their reputation has continuously been limited. However brands are built not by corporates, but by consumers, and not in ways that a communications executive or a brand manager might need or expect.
  • 6.
    Marketing Corporate ReputationMembership Number: 14348409 5 As former JWT chairman Jeremy Bullmore states out “Consumers build an images as birds build nests. From the scraps and straws they chance upon.” 1.1.2 Importance and Significance of Managing Corporate Reputation for all organizations Corporate reputation is an intangible concept. However good reputation helps organizations to gain competitive edge and increase the corporate value. A corporate which has a good reputation can accomplish its objectives among its key stakeholders without any hassle. Majority of the corporate value the importance of corporate reputation but they failed to attend to it due to the day-day operational urgencies it faces. However the following mentioned are some the benefits of corporate reputation;  Stakeholder support in times of crisis  Companies value in the financial marketplace  Customers preference in engaging in business with your organization when the competitors offers the same products at the same quality and price Corporate reputation is significantly important in the modern day, where the corporates are at a position of 24/7 internet media, pictures, reviews even forged lies can be posted instantly and spread throughout the online world instantly. On the current context the new first impression is the internet, where customers “google” you while speaking to the customer service executive, however destroying corporate reputation can be conducted immensely by disgruntled employees, competitors, harmful reviews or anonymous post from troublemaking site may end up showing up on the first page of google when searching for your business. Hence mechanism is such that anyone has the ability to say anything digitally and it shows up online, where the times are such that people don’t ask for references anymore, they end up searching on google.
  • 7.
    Marketing Corporate ReputationMembership Number: 14348409 6 4 out of 5 people say they have received advice via social media regarding what product or service to purchase More than 92% of buyers regularly check reviews online before making a purchase or service decision SOURCE: HUBSPOT STATE OF INBOUND MARKETING LEAD GENERATION REPORT,2014 In the past corporates have suffered major damages to their reputation. However mismanaged crisis can layoff major proportionate off an organization’s share price. Eg; In year 2013 Target experienced a heavy blow to its reputation when data breach compromised the personal information of more than 100 million customers, where 40 million debit and credit card information of customers were at risk. The modern day consumer conducts wide research on corporates and products before making a purchase or decision. It is critically essential that the organization reputation be in a healthy position. The following are some information that justifies the significance and importance of corporate reputation. WHY SHOULD REPUTAION MANAGEMENT BE YOUR TOP PRIORITY? 4/5 Consumers reverse purchase decisions looking at negative content online (Nielsen) 90% Of consumers trust recommendations from others (Forester) 87% Believe the CEO’s reputation is an important part of corporate’s reputation (Hill & Knowlton) 83% Of companies will face a crisis that will negatively impact their share price between 20% and 30%, during the next five years (Oxford-Metrica) A US survey conducted by Burson-Marsteller discovered that 95% of CEO’s trusted that a corporate reputation plays acritical role in achieving the business objectives. However only 19% has a formal system in place to monitor and measure corporate reputation. Hence for any organizations in the
  • 8.
    Marketing Corporate ReputationMembership Number: 14348409 7 modern day managing corporate reputation plays important and significant role in meeting their respective business goals 1.2 Evaluation to the extent which Keells Super actively manages its reputation, and the steps Keells Super needs to initiate to protect the reputation Corporate reputation management needs to function as a corporate process, where the first phase in the reputation management cycle is measuring reputation. The next phase is a key driver analysis to rectifying the element influencing the respective organization’s reputation, where the identified drivers which is relevant to the public’s perception need to be managed cautiously. However corporate communication might only have a moderating role in the process. Critical elements might be such as establishing an effective CSR strategy and increasing product/service quality. Hence reputation evaluation completes the cycle Figure 1: Reputation Mangement Cycle (Source: Prof.Dr.Manfred Schwaiger) Keells Super has managed well in terms of product/services and innovation (Reffer Appendix two). However Keells Super will not sustain if it fails to manage online repuatation. However currently Keells super faces online reputational issues, where it needs to be addressed now or the damage for the future will enormous •Calculate impact of quality, CSR,attractiveness etc. via reputation onoutcome (driver analysis ) •Feed drivers; Improve TQM, performance , setup CSR strategy. •Create facts and drive perception(Corp. Comm) •Measure repuatation and customers within your strategic group . Locate your position compared to benchmaks •Check iplementaion media response? •Effectiveness and efficincy as expected? 4.Controling 1.Measuring 2. Expanding 3.Acting
  • 9.
    Marketing Corporate ReputationMembership Number: 14348409 8 Online and Offline Reputation Management of Keells Super The following table evaluates of how actively Keells Super manages its reputation, where it indicates whether it’s managed online and offline. However it further evaluates whether the activity is a strength or weakness and the respective level of impact of it as well (ON-Online, OF-Offline, S-Strength, W-Weakness, L- Level of Strength (H-High, M-Medium, L-Low)) Activity ON OF Explanation S W L Reputation Management Tracking Reputation √ √ Monitoring Keells Supers brand consistency in respective to the issue and activities which could occur in the eyes of its target market √ M Keyword based monitoring √ Keells Super does not efficient conduct keyword based monitoring √ M Customer Experience √ √ Keells Super has failed to integrate its online and offline customer experiences, Where its offline customer experience is one of the best in the island where its offline is being weak due to not offering the same experience the customer would want to perceive. √ H Employee Engagement √ √ High percentage of employee disengagement; -Job expectation unmet -Below average remuneration packages for current employees √ H Search Protection Brand Keywords Protection √ Ensure positive results on search engines Keells Supers brand name and related phase are researched √ L SE wipeout √ Removal/replacement/burial of search results showing negative reviews or opinions or bad PR √ L
  • 10.
    Marketing Corporate ReputationMembership Number: 14348409 9 Rich Snippets √ Authorship and microformats compliance to show google validated data about Keells Super when searched √ M Review Management Onsite Feedback √ √ Collections of customer reviews and ratings through Keells Supers website, social media channels and supermarkets. √ M Integrated Review Solution √ Onsite tools to have integrated reviews publishing across all managed social media √ M Offsite Reviews √ Managing rebuttals and positive reviews publishing across third party sites and magazines, newspaper articles √ H Damage Repair Dialogue Control √ √ Addressing bad PR and negative comments and connecting with disgruntled customers to get the reviews off √ H Negative review Burial/replacement √ Ensuring that negative reviews are taken down or replaced by positive ones or third party sites √ H Branding on Social Media Channel management √ Social Media channel management √ M Community development √ √ Building fans, followers, like and increasing customer footfall across all Keells Super markets. Customer engagement √ M Social Post √ Campaign specific postings across all social- sphere √ M Table 1
  • 11.
    Marketing Corporate ReputationMembership Number: 14348409 10 1.3 Analysis on how Keells Super reputation with key stakeholder groups, and identifying the areas of weakness According to Eden and Ackermann (1988) stakeholders are people or small groups with the power to respond to, negotiate with, and change the strategic future of the organization. Stakeholder management has become important due to the increased power and interest stakeholders possess. Corporate reputation is the total estimation which a company is held by its external and internal stakeholders solely based on its past behavior and possibility of its future behavior and practices. However the company can might have a different reputation with each of the stakeholders according to their experience in engage with the company or the perception they have had or what they have heard about it from others.
  • 12.
    Marketing Corporate ReputationMembership Number: 14348409 11 The following table outlines the stakeholder analysis of Keells Super in terms of reputation management (P- Power, I-Interest, S-Strength, W-Weakness) Stakeholder P I Explanation Threat to Reputation S W Investors & Shareholders H H The company is responsible for the investment made by the investors and shareholders. However they have a high interest of the financial and non-financial outcome of the strategic decisions made by the company Failure to; Offer competitive products and services. Operate/Manage the business and deliver result. Satisfy investors and shareholders. √ Customers L H Customers are becoming smarter day by day and educated in making their choice. Hence customer bargain power has been immensely increasing, where the competitors are offering similar products and services and targeting the same customer segment. Customers are concerned about the value they receive to the amount they spend. However the brand image of the company might influence their decision to engage with Keells Super. Failure to; To meet the promised quality. Delver customer Satisfaction. By not adhering ethical standards will damage customer reputation. Deliver a reliable product. √ Media M H Media has high interest in the organizations growth in terms financial and non-financial performance and how they operate their business. Annual financial performance and CSR initiatives are consistently observed by the media. However the media is unable to influence the companies’ decision making process but it does create awareness in terms of corporate reputation. Government & Regulators have high interest in the activities of the organizations, in order to assure the company does not attempt to practice any kind of unethical business practices which could impact & damage the economy, customers & the public. However the impact the government and the regulators towards the companies decision making process form sector- sector, where low involvement in the retail sector and high involvement in the financial sector. Failure to; Act Responsibly Meet quality Standards Pay Taxes Respect stakeholders Adhere to Laws √ Regulators & Government M H
  • 13.
    Marketing Corporate ReputationMembership Number: 14348409 12 Suppliers M M Suppliers have a medium level of power and interest. However the organization relies on the quality of supplies. Hence Keells Super needs to assure no damage is being done to their suppliers organizational activates. Failure to; Adhere contracts. Timely Payment. Assurance during time of crisis. Pay suppliers. √ Potential & Current Employees H H As a company which is in the service sector, the people element is a key factor in maintaining a healthy relationship with potential and current employees. Hence they are keenly interested on the decisions the company makes and how the decision made impacts their respective jobs. Failure to; Adhere to health and safety standards Engage Fairly with trade unions Adhere to the ethical standards Adhering to employment laws and regulations √ Table 2 1.4 Recommendation and justification of the reputation management strategy for Keells Super The table below describes the identified key areas in task 1.2 that need to be addressed with relevant reputation management strategies on the respective different scenarios. The recommendation are supported wit justification as to how it will assist in addressing the above identified key issues. Key areas to be addressed Key findings Recommendations Justification – Impact on Reputation Customer Experience Lack of integration between online and offline customer experience To improve online customer experience as it does not integrate well with offline customer experience. However online experience will need to be revamped. Eg : Burberry is one of the best organizations to benchmark in terms of online and offline customer experience Integrity of Keells Supers brand will have a facelift in the eyes of the consumer Twice as many people hear about a bad customer experience than a good one. Hence it tends damage the brand It takes 12 good customer experience for a business to make up for a bad one. Hence a bad customer experience has the ability to drive customers away and damage the overall brand of Keells Super.
  • 14.
    Marketing Corporate ReputationMembership Number: 14348409 13 Negative review management Negative reviews/ ratings/ comments/ feedbacks are badly managed To invest on a social listening tool which integrates all the online and social media channels, where negative reviews/comments/ ratings can be responded on a real time basis Negative reviews will have a bad impact on the overall image of online reputation. However negative comments/reviews can appear on the 1st page of search which will damage the reputation immensely Employee Engagement High percentage of employee disengagement; -Job expectation unmet -Below average remuneration packages for current employees Increasing the level of employee engagement through meeting the job expectation and providing attractive remuneration packages for current employees Employees are 15 times more willing to recommend a company with an excellent reputation vs. weak. Potential employees are 14 times more willing to work for a company with an excellent reputation vs. a weak. Potential employees are 10X more willing to work for a company with an excellent reputation vs. weak Online reputation management policy Unavailability of written online reputation management policy A clear policy has to be in place in order to face any extreme online reputation management scenario. However the policy shouldn’t be complicated. Its impact on the speed of response. However having a written policy in hand would support to respond the crisis much faster and assist to avoid time in thinking how to respond after the online reputation management issue arises. Table 3
  • 15.
    Marketing Corporate ReputationMembership Number: 14348409 14 1.4.1 The Political and Financial Consequences of Implementing the Recommendations The political and financial consequences along with the benefits of the recommendation are show in the below table. Recommendation Political Sequence Financial Consequences Strategic Benefits Strengthening online and offline customer experience integration Cost incurred in improving online customer experience in term of technology Improvement in customer experience will result in increase of revenue Better customer satisfaction will assist to increase website traffic Customer Lifetime value will increase Average order value will increase Efficient negative review management Resistance from the Marketing and communication manager to hand over online and social media responsibilities Cost of purchasing and implementing a real time social listening tool Cost of training employees Respond to negative reviews and comments on real time Tracking positive and negative social mentions and sentiments across all channels (social media, website etc.) Increasing employee management, engagement and relationship High cost of remuneration packages for current and potential employees Continuous training and development for current employees Demand for jobs at Keells Super will increase Employee turnover will decrease Potential Employees perception of Keells Super will be positive
  • 16.
    Marketing Corporate ReputationMembership Number: 14348409 15 Attract the best talent at significantly low cost Developing an online reputation management policy Ability to adhere to the set of code of ethics Cost of Documentation Infrastructure cost to implement the policy Cost incurred in developing a policy Ex: recruiting reputation management consultant Higher effectiveness and responsiveness Minimized risk of health and safety related risk Ability to respond proactively 1.4.2 Review on social medial and digital platforms and appraisal of the effectiveness of each as online reputational management tool Social Media and Digital Platform Strategic Benefit Effectiveness (1-5 Rating) Facebook (583,674) It can enable to build relationship with your consumer It can be a great resource to generate brand awareness Facebook pages are noe indexed Facebook helps to understand consumer behavior based on sharing and commenting on the Keells Super page 5 Twitter (145,312) Help 4 Instagram (98,657) Photos immediately convey emotional response, where it creates an emotional connection. Hence it enables Keells Super to increase the engagement level 4.5 Blog (264,937) The blog helps Keells Super to develop more focused content 4
  • 17.
    Marketing Corporate ReputationMembership Number: 14348409 16 A blog has its own URL, which is highly appreciated by google. Hence it enable Keells Super to perform better on Search and build authority Table4 : Social Media and Digital platforms used by Keells Super
  • 18.
    Marketing Corporate ReputationMembership Number: 14348409 17 Task Two Monitoring Online Reputation Word Count: 1532 NumWord Count: XXXX
  • 19.
    Marketing Corporate ReputationMembership Number: 14348409 18 2.1 Critically analyze Keells Super’s online monitoring structures and processes, and the possible effect they might have on its external reputation 2.1.1 Analysis of Keells Super’s current online monitoring structure and processes According to Jones et al(2009,p.34);online reputation is the process of positing, monitoring, talking and listening as the organization engages in a transparent and ethical dialogue with its various online stakeholders. Using Jones et al(2009) online reputation monitoring matrix, Keells Super is currently in the “Blind Miners” quadrant, where they have a very narrow online monitoring process which each online channel is individually monitored. However the monitoring process won’t be done on a real time basis due to the unavailability of social listening tool which does not enable Keells super to respond and engage with the consumer proactively. Hence Keells Super is in high risk in the online reputation environment. As mentioned above Keells Super has a very narrow online monitoring process, where each online channel is individually managed by designated employee due to the unavailability of platform which enable to manage all the digital channels in one go. The monitoring process such that it’s monitored on a once in two hourly basis. Hence it fails to monitor on a real-time basis. Therefore Keells super monitors the following channels individually; Facebook monitoring structure and process The following is the online monitoring structure and process of Keells Super uses for Facebook, where they use Facebook insights;  Page Fans/Likes/Views: Keells Super monitors fans and the page views on weekly basis which is done manually generating data form the Facebook page. Likes are further monitored on the category of unlikes, organic likes and paid likes
  • 20.
    Marketing Corporate ReputationMembership Number: 14348409 19  Engagement : The engagement level is monitored on an hourly basis in terms of organic and paid and the total reach of scheduled post  Comments : The comments are monitored on hourly basis around the clock  Competitor Pages: Monitoring and comparing the performance of the page with the rest of competitors on weekly basis Twitter Monitoring Structure and Process The following is the online monitoring structure and process Keells Super follows for twitter, where they uses twitter analytics;  Tweet Impressions : Monitoring twitter impressions on a daily basis  Twitter Page visits : Monitoring tweets on a daily basis  Hashtag Monitoring : Keells Super monitors hashtag on twice a week basis to understand the trends  Favorites : The number of favorites gained out of the daily tweets  Retweets : Monitoring number of retweets on daily basis Instagram Monitoring Process and structure The following is the online monitoring structure and process Keells which adheres for Instagram through the use of Instagram analytics;  Comments : They monitor comments and like on weekly basis to generate insights  Hashtag : Keells Super monitors posts based on location, hashtag and username on twice a week basis  Followers : They monitor the followers and followers information twice a week Website/Blog Monitoring structure and process The following is the online monitoring structure and process Keells Super uses to capture through google analytics;  Daily Visits : Monitors daily visit in terms of organic, referral and direct and whether they are new visitors or returning visitors on daily basis  Average time spent on website : The average time spent on the website is monitored daily  Bounce Rate : The bounce rate is monitored on a daily basis
  • 21.
    Marketing Corporate ReputationMembership Number: 14348409 20 Overall Online Monitoring process of Keells Super Online Reputation Management of Keells Super Monitoring Managing Keeping track of Comments How to Communicate Effectively Online and Social Media Stakeholders Is Participating in Are Engaged is is is is
  • 22.
    Marketing Corporate ReputationMembership Number: 14348409 21 2.1.2 The impact the online monitoring structures and processes have on Keells Supers external reputation The following table analyzes the impact the online monitoring structures and processes have on Keells Supers external reputation Online monitoring structure and process Impact on external Reputation Facebook High Twitter Medium Instagram Medium Website/Blog High Table 5 2.2 Critically analyze the role and impact of monitoring online reputation, and appraise the Keells Super’s current monitoring policies and practices 2.2.1 Analysis on the role and impact of monitoring online reputation Monitoring online reputation enables organizations to monitor what others (prospects, customers, clients, anyone and potentially everyone) are saying online in order to further build and monitor their organization’s online reputation. However The modern day consumers is tweeting regard the latest product/service, sharing the customer experience on Facebook through a post, posting picture on Instagram of the new product and more. However online monitoring enable companies to generate public online content ( through blog post- Facebook post, form online reviews to tweets) filter it and anakyze and see whether something is negative or positive is being mentioned regarding the brand. Hence egular interaction and impressions on online and social media are extremely important to any business success. THE SHIFT TO IN-DEPTH SOCIAL MEDIA MONITORING 36 % 22 % 60 % of business said they would increase monitoring significantly within the next year Said they would increase monitoring within the next two years of businesses looking to increase social media monitoring by 2014
  • 23.
    Marketing Corporate ReputationMembership Number: 14348409 22 Source: Share Research; Social Media and Business Intelligence Survey The role of monitoring online reputation is extremely critical for modern day organization. According to survey by Edison research, when contacting a company for support through social media, 42% of consumers expect a response within 60 minutes. Hence ever demanding consumers not only expect respond immediately, but also to resolve customer inquiries efficiently. Hence this cannot be achieved without efficient and effective online monitoring. In order to maintain a positive brand image, Keells Super will need to monitor 24 x 7. Eg: Nestle received enormous amount of negative comments and criticism in regard to their environmental practices couple of years ago, and they did not respond on real time which resulted in Nestle to close their public page. Hence it is learnt that consumers address criticism in real time, if the criticism is not responded in real time it will tend to damage the organizations reputation 2.2.2 Keells Super’s Online Monitoring Policies and Practices 2.2.2.1 Appraisal of Keells Super’s Current Online Monitoring Policies The following table outlines the appraisal of Keells Super’s current online monitoring policies; Policy Description Level of Impact Employees Online and social media policy Keels Super has strict policy it terms of social media usage. However employee engagement on social media can have negative implications employees spreading negative perception of the organization. However employees are not allowed to disclose information that are financial, operational and legal in nature on social media. Hence this policy will help prevent potential crisis. High Complaints Management Policy Keells super has written policy on complaints management. The responsible employee to manage complaint needs to adhere the policy Medium Crisis Management Policy Keells Super has a crisis management policy in order to face something unexpected occurs. When a crisis occurs Keells Super needs to respond immediately by not letting it lie for days on end. High
  • 24.
    Marketing Corporate ReputationMembership Number: 14348409 23 Online Reviews Policy Keells super’s online reviews policy, assures that a dedicated employee is assigned to manage the review/complaint. However the response give cannot be generic, should engage with the reviewer/ complainer and offer to further getting in touch. High Content Management Policy Dishonorable content such as racial, ethnic, sexual, religious, and physical disability slurs are not tolerated Low Table 6 2.2.2.2 Appraisal of Keells Super’s Current Online Monitoring Practices The following table outlines the appraisal of Keells Super’s current online monitoring practices; Practice Description Level of Impact Listen Keells Super monitors and manages online and social media channels individually which is not integrated. Medium Assisting Customers Keells Super current monitoring process does not enable to respond to customer questions and answer smoothly. High Building communities Keells supers online monitoring process has not been able to help in building a online community due to the online monitoring limitations it faces High Managing Keells Super has been moderate in managing monitoring online reputation across all online and social media channels. Medium Table 7
  • 25.
    Marketing Corporate ReputationMembership Number: 14348409 24 2.3 Critically evaluate the extent to which these policies have an impact on the overall reputation of Keells Super The following table evaluates to the extent to which the policies mentioned on task 2.3 has an impact on the overall reputation of Keells Super. Policy Description Level of Impact Employees Online and social media policy Online and social media is simply another step in the evolution of communication. However the importance of this policy avoids and controls employees posting inappropriate and confidential documents on social media which could result in damaging the goodwill reputation of Keells Super Medium Complaints Management Policy The purpose of this policy is provide an avenue for customer communication and feedback. However a mismanaged complaint could damge the brand immensely, where the complaint might be trending on twitter or gone viral on Facebook and blogs High Crisis Management Policy If the crisis is not well managed it can cause damage to the reputation of Keells Super. Hence by having policy to managed crisis it enables organizations to be read to respond to disaster swiftly and decisively, using all the platform’s to communicate with the all the stakeholders. Hence the potential damage to the brand will be minimized Organizations Online Reviews Policy The importance of this respective policy is to manage online reviews/ ratings. However a mismanaged rating or review could create issue on the reputation of Keells Super Medium Content Management Policy Content management policy will allow creation, editing and managing online and offline content but all the content will need to adhere the policy. Hence this will minimize the damage impacting Keells Supers overall brand. High Table 8
  • 26.
    Marketing Corporate ReputationMembership Number: 14348409 25 2.4 Recommendation an online monitoring strategy that will support Keells Super’s objectives and protect its reputation If the proposed recommendation is implemented, Keells Super will be able to move from the “Blind Miners” quadrant to “Tuned-in Mavens”. Hence gradually Keells Super has the ability effectively and efficiently monitor and manage online reputation and achieve brand leadership. However the social listening tool has ability to take care of the online reputation of Keells Super to an average extent and as it enables monitoring what is important for Keells Super and responding accordingly. Recommendation The recommended online monitoring strategy will be to implement an online and social media listening tool that enable to monitors the website, blog, Facebook, twitter and Instagram on real time. However it notifies when someone mentions Keells Supers or a related keyword. Hence the tool is being easily accessible, where users can comfortably manage and monitor multiple social media accounts through one interface, in order to identify and customize real time analytics. The following illustrations is a snapshot of the social listening tool
  • 27.
    Marketing Corporate ReputationMembership Number: 14348409 26 Strategic Benefit of the recommendation The following mentioned outlines the strategic benefit in implementing the social listening tool;  It enables to address the target audience more effectively  Find new sales opportunities  Increase in customer retention  Evaluating Marketing campaigns  Ability to monitor competitors  Identify potential threats to the Organization  Ability understand trends in the industry  Improved customer experience  Scalable brand monitoring A review of current online tools available and the appropriateness for Keells Super
  • 28.
    Marketing Corporate ReputationMembership Number: 14348409 27 Appendix One – Company Background Background Keells Super is part of the John Keells Holdings, which is Sri Lanka’s largest listed company on the Colombo stock exchange. It has been one of the leading super market chains in Sri Lanka, where it has been operating for the past 20 years. Currently the portfolio consists of 51 supermarkets located island wide and it is the first online supermarket in Sri Lanka. The privilege loyalty card program which is offered to the Keells super clients is jointly operated by Keells Super and Nations Trust Bank. The world renowned cricketer Kumar Sangakkara is the brand ambassador for Keells Super. Keells super has been consistently rated among the top 25 most valuable brands in Sri Lanka as per the Brand Finance Index rating. The brand value of Keells super is estimated at Rs.3986 (Million). Vision To be one of the leading brands in retail in the region Values Integrity | Excellence | Innovation | Caring | Trust Tagline Welcome to life Financial Performance The below mentioned information outlines the financial performance and the market share of Keells super in the past three years. Source: John Keells Annual Report Operating Margin ROA FY11 FY12 FY13 FY11 FY12 FY13 0.2% 0.7% -1.3% -2.5% 0.4% -5.0% Source: John Keells Annual Report Revenue(LKR Million) Revenue Growth(YoY) Revenue /Store(LKR Million) FY11 FY12 FY13 FY11 FY12 FY13 FY11 FY12 FY13 10,258 11,918 14,025 12.7% 16.2% 17.7% 228 254 275 Source: Cargills PLC and JMSL Financial Reports Source: CTHR, Ceylon Cold Stores PLC, Richard Pieris and Company PLC Market Share Cargills Arpico Keells Super Laufgas Other 0 50 100 150 200 250 FY09 FY10 FY11 FY12 FY13 Cargills Keells Super Arpico
  • 29.
    Marketing Corporate ReputationMembership Number: 14348409 28 Customer Profile Variables Sub Variables Target Segment Geographic Density Island wide Demographic Age Above 16+ Gender Male and Female Occupation Students | Executives Monthly Income Above Rs.20,000 Lifestyle Busy Lifestyle Psychographic Social Class A,B and C Behavioral Benefits Convenience | Value added services | Wide range of products User Status Existing | Non-existing | Potential Client | Regular Client Readiness Stage Aware | Informed | Interested | Intended to buy Attitude Towards Supermarkets Positive | Indifferent | Negative Purchase Patterns Daily, Weekly and Monthly and Unintentional Products and Services The following diagram outline the range of products offered at Keells Super. The following mentioned are services offered by Keells Super. »Online Shopping and Delivery »Tele-Ordering »In house bakery, pharmacy and beauty counters at selected outlets »Coconut scrapping at selected outlets »Hampers, Gift vouchers, Fruit Baskets Product Range Frozen Food Household Meat Fruits Vegetables Grocery Bakery Beverages Homeware Liquor
  • 30.
    Marketing Corporate ReputationMembership Number: 14348409 29 Appendix Two – Reputation Audit Most Valuable Brands 2015; Brand Finance Report Rank 2014 Rank 2015 Brand Parent Company Brand Value (Rs.M) Brand Rating Enterprise Value / Market Cap Brand Vs Value / EV,MC (%) 6 8 Cargills Food City Cargills (Ceylon) 17,544 AA 46,921 37 21 21 Keells Super Jay Kay Marketing Services 5,541 A+ - - 25 27 Arpico Supercenter Richard Pieris 4,044 A- 26,444 15 40 41 Laugfs Supermarket Laugfs Gas 1,781 AA 17,101 10 Source: Brand Finance 2015 Reputation Management Characteristics The following table rates Keells Supers and its competitors characteristics in terms of reputation. . Each factor will be rated on a scale of 1 to 5, in terms of how the organization is meeting the criteria in each factor Nation Mindednes s Corporate Culture Honesty Vision CSR Dynamism Innovation Manageme nt Profile Quality Consciousn ess Cargills 5 4 5 4.5 5 5 3 4 4 Keells Super 3 5 5 4 4 5 5 4 5 Arpico 3 3 4 3 3 3 3 3 4 Laugfs Supermaket 4 3 4 2 3 2 4 3.5 3 Source: LMRB,2015
  • 31.
    Marketing Corporate ReputationMembership Number: 14348409 30 Online Reputation in terms of Audience The following table presents the number of followers and per month visits Keells Super and its competitors have generated Facebook (Followers) Twitter (Followers) Instagram (Followers) Blog ( visits ) Cargills 650,000 189,957 110,366 350,000 Keells Super 583,674 145,312 98,657 264,937 Arpico 431,628 73,631 150,000 138,946 Laugfs Super 149,561 34,326 17,184 NA RepTrack The attributes of the Reputation institute’s (2008) RepTrack framework is used to compile the reputaio audit mentioned below. Each factor will be rated on a scale of 1 to 5, in terms of how the organization is meeting the criteria in each factor Attributes Score Justification Products/Services High Quality 4 Keell Super have won multiple awards in many areas such as Top 20 GPTW, best CSR Campaign and many more. Value for Money 4 Met Customer Needs 4 Innovation Innovative 4 Keells Super has been able to introduce innovative value additions to the supermarket industry in areas such as online shopping and delivery, tele-ordering, beauty parlous and in house bakeries First to Market 5 The first supermarket to introduce the following services in the island;  In house Bakery
  • 32.
    Marketing Corporate ReputationMembership Number: 14348409 31  Online Shopping and delivery  Tele-Ordering Keells Super is the first supermarket to introduce the 1 acre supermarket concept to the country. Adapts quickly to change 4 Due to the constraints in the organization hierarchy, to an extent CX is resistance to react to changes in the market Workplace Rewards employee fairly 3 Keells Super conducts annual employee’s awards ceremony in order to recognize and appreciate staff for service excellence and top performers. Employee Well-Being 3 Employees at Keells Super are provided with various benefits which include office transportation, retirement schemes, medical coverage etc... Offers Equal Opportunities 3 Currently Keells Super employees over 800 employees across the country. However different issues in regard to Hourly wages have been recorded over the past years ( Keells Super Employees Union, 2014 ) Governance Open and Transparent 4 All of CX’s operational practices, financial and performance figures, sustainability practices, carbon foot print levels are available to the public Behave Ethically 5 KeellS Super maintains and evaluates the Code of conduct on a quarterly basis in order to keep up with the modern time frame Fair in the way it does Business 4 In order to assure Keells Super maintains fair trade policy, they have a Supply chain sustainability and operations code of conduct to ensure high ethical standards are maintained. However they also ensure that no use of child labor and upholding of human rights etc. (John Keells Annual Report 2014/15) Citizenship
  • 33.
    Marketing Corporate ReputationMembership Number: 14348409 32 Environmentally responsible 4 Keells Super Supermarkets continued with its efforts at reducing the use of polythene during the reporting period. The related initiatives of providing consumers with alternatives to polythene bags such as a reusable cloth bag known as the ‘Red Bag’ and corrugated cardboard boxes (offered free of charge to its customers) were maintained during the year. Support Good Cause 4 Positive Influence on Society 5 Leadership Well Organized 5 Headquartered in Colombo and it is a subsidiary of John Keells Holdings. Keells Super’s organization structure is well defined. Appealing Leader 4 Kells Super’s past and present leaders are highly reputed within the supermarket industry as well as externally for their exemplary and charismatic leadership Excellent Management 5 Keells Super was listed in the “Top 20 Great Place To Work in Sri Lanka” consecutively in the years of 205 and 2014 Clear Vison for its future 4 Keells Super’s vision is to be one of the leading brands in retail in the region Performance Profitable Revenue increased from 25,414 LKR Million to 29,757 LKR Million which is 17 % growth. Keells Super’s EBIT has been recorder as 586 LKR Million which is an increase of 120% Better Results than expected Some of the Keells Super outlets have performed beyond the forecasted figure and some outlets underperformed than the forecasted data,  Consumer confidence improved in the year under review and translated into higher discretionary spending towards the latter part of 2014/15  Low inflationary environment
  • 34.
    Marketing Corporate ReputationMembership Number: 14348409 33  Downwards revision in electricity tariffs  The growth in customer footfall Strong Growth Prospects 2015/2016 have been looking positive Keells Super. Hence Keells Super has been fueling with heavy investment through adding new outlets through new 1 acre concept outlets
  • 35.
    Marketing Corporate ReputationMembership Number: 14348409 34 Reference Michael D. Hartline & O. C.Ferrell, 1996, The Management of Customer Contact ServiceEmployees, Journal of Marketing, 60, no.4, October 1996, pg.52-70 Adrian Palmer, 2008, Principles of Services Marketing, 5th Edition, McGraw-Hill Education (UK) Limited, United Kingdom, pg420-421. Berry, Leonard (1983). Relationship Marketing. American Marketing Association, Chicago. p. 146. Egan, J. (2008) Relationship Marketing: Exploring Relational Strategy in Marketing. 3rd Edition. England, Pearson Education Reicheld, Frederick (1996). The Loyalty Effect: The hidden force behind growth, profits and lasting value. Watertown MA.: Business Harvard Review Stone M.et al (2000) customer relationship Marketing 2nd Ed, UK Principles of Marketing:; 13th edition {A south Asian Perspective} :: Philip Kotler /Gary Armstrong / PrafullaY.Agnihotri /Ehsan ul Haque Marketing Management:: 13th Edition {A south Asian Perspective} :: Philip Kotler / Kevin Lane /AbrahamKoshy / Mithileshwar Jha Earle, T.C. (2009) Trust, confidence, and the 2008 global financial crisis Risk Analysis, 29, 785-92 Davies, G. (2008) Employer branding and its influence on managers. European Journal of Marketing, 42, 667-81 Garcia, H.F. (2007) Reputation management: The key to successful public relations and corporate communication. London: Routledge Decotiis, T. (2008) Make it low:How to build a company reputation for human goodness, flawless execution and being best in class.Austin, TX: Greenleaf Book Group Press. Fombrun , C.J. (1996) Reputation: Realizing value from the corporate image.Boston, MA: Harvard Business School Press. Nelson, R. A. and Kanso, A. M. (2008) ‘Effective leadership in a crisis’ in Melewar T C (ed.) Facets of Corporate Identity, Communication and Reputation. Abingdon, Oxon: Routledge.
  • 36.
    Marketing Corporate ReputationMembership Number: 14348409 35 Freeman, R. E. 1984. Strategic Management: A Stakeholder Approach. Boston: Pitman. Latest edition Strategic Management: A Stakeholder Approach Chaffey, D. and Smith, P.R. (2008) eMarketing eXcellence: Planning and Optimising Your Digital Marketing, 3rd Edition, Oxford, UK: Butterworth Heinemann Publishing. ISBN: 978-0-7506-8945-8 Lecinski, JL, 2011. Winning the Zero Moment of Truth. 1st ed. US: Google Cassidy et al, 2012. 5 Steps to Effective Social Media Measurement Online Articles Calore, kane.2015.ips for your Online Reputation Management Policy. (ONLINE) Available at https://www.linkedin.com/pulse/tips-your-online-reputation-management-policy-claire-kane [Accessed 22 November 15] Jolitha Abromaityte.2011. Social Media Case Study- 10C, The Duke of York Cinema.[ONLINE]. Available at http://digitalmarketinginstitute.com/ie/blog/social-media-case-study-10c-s-the-duke-of-york-s- cinema-2/.[Acessed 22 Fombrun, C. J. (1996) Reputation: Realizing value from the corporate image. Boston, MA: Harvard Business School Press Fombrun, C. J. (2001) Corporate reputations as economic assets. In M. Hitt, R. Freeman and J. Harrison (eds.) Handbook of strategic management. Oxford: Blackwell. Hubspot Inbound Marketing Report 2014 www.keellssuper.lk www.arpico.com www.cargills.lk www.laugfsunup.lk John Keells Annual Report 2012/13 https://blog.kissmetrics.com/guide-to-reputation-management/ https://www.gannettwisconsinmedia.com/blog/article/the-importance-of-online-reputation- management http://www.inboundnow.com/the-importance-of-online-reputation-monitoring/